ORGANISING
Sadhana Banerji
Assistnat Professor
Introduction
The term organization is used in many ways. It
means different things to different people.
A group of people united by a common
purpose.
An entity, an ongoing business unit engaged in
utilizing resources to create a result.
A structure of relationships between various
position in an enterprise.
A process by which employees , facilities and
tasks are related to each other, with a view to
specific goals.
Organizing
Organizing is the process of establishing
relationships among the members of the
enterprise .The relationships are created in
terms of authority and responsibility .
Each member in the organization is assigned a
specific responsibility or duty to perform and is
granted the corresponding authority to perform
duty.
Characteristics
1. It is one of the most basic element or functions of management.
To get things done by others ,a manager has to organize their
activities.
2. It is a goal oriented process ,it is t o achieve certain goals that
the process of organizing is conducted.
3. The organizing process primarily deals with group efforts which
are made to achieve common goals.
4. It is based on the principles of division of work and specialization
5. It involves the process of differentiation or division of activities
and integration of activities by grouping them.
6. The process of organizing aims at integrating ,mobilizing &co-
coordinating the activities of the employees.
7. It establishes authority relationship of superior &subordinate among
the employees by assigning the activities &delegating adequate
authority to them.
Organisation as a Process
Organizing involves identification and grouping of activities to
be performed and dividing them among the individual and
creating authority and responsibility relationship among them
for the accomplishment of organizational goals necessary to
accomplish goals
As a process it is concerned with arranging in a logical and
orderly manner the activities of all the employees
The process involves the following steps:
1. Identifying the work
2. Grouping the work
3. Establishing relationships
4. Delegating authority
5. Providing for coordination and control
Process of Organizing
Identifying
the work
Grouping the
work.
Establishing
relationships
Delegation of
authority
Providing for
coordination
and control.
Earnest Dale Describes Organizing as a five
process.
1. List the work that needs to be done to
accomplish organizational goals.
2. Divide total workload into tasks that can
Logically and comfortably be performed by a
individual or a group.
3. Combine the task in a logical and efficient
manner (departmentalization).
4. Set up a mechanism for coordination.
5. Monitor the organizational structure’s
effectiveness adjustment as needed.
Need &Importance
1. Sound org. structure facilitates effective management.
2. It is a mechanism through which the managers direct ,coordinate
&control the activities of the enterprise
3. The whole process of organizing helps in coordinating various jobs
in the department or division &by relating them to the
departmental work
4. Logical &clear cut division of work &delegation of authority among
the various members leads to many benefits.
5. Creation of org. structure also necessitates delegation of authority
among various managerial positions .
6. Decentralized organizational structure encourages prompt decision
making &efficient control.
7. The structure of an organization facilitates formal communication
through line of authority, established from top to lower levels.
Principles of Organizing…
1. The purpose of organizing
i. Principle of unity of objective
ii. Principle of organizational efficiency
2. The cause of organizing
i. Principle of span of management
3. The structure of organization (Authority)
i. Principle of scalar chain
ii. Principle of authority and responsibility
iii. Principle of unity of command
iv. Authority level principle
4. The structure of organization
(departmentation)
i. Principle of functional definition.
5. The process of organizing
i. Principle of flexibility
ii. Principle of stability
iii. Principle of simplicity.
iv. Principle of balance.
Organisation as a structure
As a structure organization has the following features:
1. Two or more persons
2. Common objectives
3. Division of work
4. Cooperative efforts
5. Rules and regulations
6. Communication amongst people who are in a
position to communicate with each other.
According to Koontz and O'Donnell “organization is a structural
relationship by which an enterprise is bound together and the
framework in which individual effort is coordinated”
FINANCE MANAGER
FACTORY
MANAGER
PURCHASE
MANAGER
STORE
KEEPER
CHIEF
ACCOUNTANT
INTERNAL
AUDITOR
INTERNAL
AUDITOR
SALES
MANAGER
BOARD OF DIRECTOR
MANAGING DIRECTOR
PRODUCTION
. MANAGER
MARKETING.
MANAGER
FOREMEN SECTION
OFFICERS
SUB
AUDITOR
ADVERTISITNG
MANAGER
SALES
OFFICERS
MEDIA
OFFICERS
IMPORTANCE OF ORGANISATION Structure
1. Effective Administration
2. Growth and Diversification
3. Adaptation of New Technology
4. Optimum Use of Human Resources
5. Specialization
6. Security and Support
7. Coordination and Communication
8. Training and Development
Formal and informal organizations
The basic characteristics of formal organization are
as follows
1. It is deliberately created by the top management.
2. It is based on specialization or division of lab our.
3. It defines clearly the authority and responsibility
of every individual.
4. It is developed through delegation of authority.
5. It has written rules procedures.
6. It specifies the official lines of communication.
7. It focuses on jobs to be performed and not the
individuals who perform the jobs.
8. It is depicted on the organization chart of the
company.
Departmentation
District
A
District
B
District
C
District
D
District
E
District
F
District
G
Region
1
Region
2
Region
3
Region
4
Region
5
Vice
President
Vice
President
Vice
President
Vice
President
Vice
President
Chief Executive
Officer
Executive
Vice President
Executive
Vice President
President
Departmentation
1. It is also known as departmentalization.
2. It refers to the division of the whole enterprise into
different departments & sub-departments.
3. The main objective of the departmentation is to
facilitate the management & administration & to
exploit the resources in the best possible way.
4. Departmentation is created keeping in view the nature
and objective of the organization.
5. Under the departmentation the functions & scope of all
the departments are clearly defined so that the
enterprise may be managed & administered smoothly.
Contd..
6. Specialization of labour accomplished by the process of
departmentation.
7. It may be defined as “ the process of grouping the
related functions or major work activities into
manageable units to achieve more effective & efficient
overall coordination of organization resources.

Merits Of Departmentation
1. Clear division of the activities of the
enterprise;
2. Increase in efficiency.
3. Development of capable managers.
4. Managerial evaluation.
5. Knowledge of departmental cost.
6. Determination of number of employees.
7. Proper control.
Bases of Departmentation
1. By Functions
2. By Products
3. By Regions or Territory
4. By Customer
5. By Process
6. By Time
7. By Combined base.
i) By Projects
ii) Matrix
Departmentation By Function
It is the most common means of grouping related
functions.
Acc. to this method, the departments in the enterprise is made
on the basis of specialized functions such as PRODUCTION,
MARKETING, ENGINEERING, FINANCE & PERSONNEL and it assist
management in making efficient utilization of the resources or
the organization.
This kind of departmentation directly depends on the no. of
activities of the organization. If activities are more then no. of
departments will increase & if the no. of activities decrease the
no. of departments also decreases.
For e.g. Maruti ,Bata India .
Board Of Directors
Finance Marketing Production Engineering Personnel
Sales deptt. Purchase deptt. Marketing.
Research deptt.
Advert. Deptt.
Departmentation By Function
By Function
Merits
1. Clarity
2. Specialization
3. Coordination because of
centralizes decision
making ensures unity of
performance.
4. In depth skill development
5. Suitability for small and
medium sized
organization.
Demerits
1. Effort Focus
2. Poor decision making
3. Sub units conflict
4. Lack of promotional
opportunity
2. Departmentation By Product
This kind of departmentation is suitable for the organization
manufacturing & selling large variety of goods & services.
Under this method, for each major product, a separate
semi- autonomous department is created & is put under the
charge of a manager who may also be made responsible for
producing a profit of a given magnitude.
It is a logical pattern to follow when each product requires
raw-materials, manufacturing technology, & marketing
methods that are markedly different from those used by
other products in the organization
For e.g. HUL ,ITC, L& T.
Contd..
Merits
1. Relieves top management of
operating task responsibility
2. Compare the performances of
different products
3. Employees in a department
within derives greater
satisfaction from identification
of their contribution for the
organization.
Demerits
1. It creates extra expenditure for
maintaining a sales force for
each product line.
2. Employment of a large number
of managerial personnel is
required.
3. Equipment of each product
department may not be used
fully.
4. It is suitable for large
organizations only.
4.By Regions or Territory
• Grouping the activities according to the
geographical regions is used by organizations that
have physically dispersed &/or independent
operations or markets to serve.
• Large companies that distribute products on a
massive scale nationally from the department.
• Decision regarding product design ,pricing and
marketing maybe left to the territorial managers
who are close to customers.
Contd..
Merits
1. It motivates each region head to
achieve high performance.
2. It provides each regional head an
opportunity to adapt to his local
situation.
3. It enables the organization to take
the advantage of location factors,
such as availability of raw
materials, labour, market, etc.
4. It enables the organization to
compare regional performances
5. The quality of products, the price of
products and selling and
advertising policies may be decided
on regional bases.
Demerits
1. It give rise to duplication of various
activities.
2. Many routine and services
functions perform by all the
regional units can be performed
centrally by the head office very
economically.
3. Various regional units may become
so engrossed in short-run
competition along themselves that
they may forget the overall
interest of the total organization.
3. Departmentation by Customer
1. The activities of an enterprise are divided according to its customers.
2. This is done to provide better services to different customers.
3. Large retailers & banks use departmentation along customer lines to
provide better services to different customer groups.
4. For. E.g., an electronics firm may have separate departments for
military, industrial & consumer customers.
5. A big automobile servicing company may have separate departments
for different customers having scooters, cars , heavy vehicles.
6. Educational institutions may conduct morning classes ,evening classes
or correspondence classes for different people.
Vice President
Marketing
Retail
Customer
Whole sale
Purchase
Foreign
Customer
Contd..
Merits
1. It uses extensive
knowledge & ability of the
resources.
2. It attracts the customers.
3. It emphasizes upon the
taste & likings of different
classes of customers.
Demerits
1. It may result in under
utilization of some
resources & facilities in
some department.
2. There may be duplication
of facilities.
3. Some times it becomes
very difficult to co-
ordinate among different
departments.
5. Departmentation by Time
1. In some organization in a business enterprise, where the
work is done in different shifts this method of
departmentation is adopted.
2. In such an enterprise, it becomes necessary that all the
shifts must be equally good and sound.
3. There must be friendly and harmonious relation between
workers and officers of each shift.
4. To ensure it, departmentation by time is adopted.
5. Under this method, different departments are
established for each different shift and every department
is fully responsible for the activities of its shift.
6. This method is adopted in very big undertakings.
For e.g. Hospitals, Call Centers, Railways.
Vice
President
Production
Day Shift
Evening
Shift
Night
Shift
Contd..
Merits
1. Man power utilization
efficient.
Demerits
1. Accidental occurrences, such as,
machinery breakdown when
carried over from one shift to
another affect the product of the
following shift also.
2. Workers of one shift generally
develop a tendency to pass on
some portion of their incomplete
work to the workers of the
following shift.
3. It becomes difficult for the
management to correctly measure
the performance of that
department does not remained
confined to one-shift period but
extends to the next shift.
6. By Process
1. Departmentation is here done on the basis of
several discrete stages in the process or
technologies involved in the manufacture of the
product.
2. When the production activities involve the use of
several distinctive processes, these can be used as
the base for grouping of activities.
3. Such activities may be textiles, oil production, etc.
Vice President
Manufacturing
Drilling Grinding Welding Assembling Finishing
Merits
1. It facilitates the use of heavy and
costly equipment in an efficient
manner. There is very little chance
for the equipment remaining idle
or under- utilized because there is
no duplication of the same.
2. It is a suitable for organization
which are engaged in the
manufacture of those product
which involve a number of
processes.
3. It keeps full attention on every
process of production.
4. It reduces the cost of maintenance
of machines and plants.
Demerits
1. Inadequate development of
managerial talent.
2. Coordination of various activities
and products difficult.
3. Conflict may arise between
managers at various levels.
4. Difficulty in performance
comparison.
5. This method of departmentation can
be used only in those enterprise in
which the production of the product
passed through different processes.
Contd..
7. By combination approach
Most organization make use of several
different bases for departmentation. In this
case the manufacturing company is
departmentalized by type of function
performed, i.e., production, engineering,
marketing. etc. type of product- industrial and
consumer and by geographic territory.
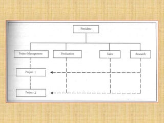
i). By Project
It is a method of bringing together personnel with
various work backgrounds to form a team.
This form of organization has received considerable
usage in recent years by the construction and
aerospace industries.
Once the project is completed the team is broken
up and its members are reassigned to their
positions.
For e.g. The building of the atomic bomb during
second world war.
Contd..
Merits
1. Maximum use of
specialized knowledge.
2. Reduces environmental
complexity.
3. One way of promoting and
maintaining organizational
flexibility.
4. Concentrated attention of
experts on a complex
project without disturbing
routine work.
Demerits
1. Feeling of insecurity and
uncertainty among
members.
2. Fear of end of job.
3. Conflict between
functional managers and
project managers.
4. Battle to meet the
schedule ,cost for quality
creates an authority gap.
ii.) Matrix Organisation
Types of Organisation Structure
The management of every enterprise has to evolve
its own organization structure. The form of
organization structure mainly upon the nature of
the activities of business, competence of personnel
and the philosophy of management
There are three basic types of organization
structures which are used by different enterprises.
These are :
1. Line Organization
2. Line and Staff Organisation
3. Functional Organisation
Line Organisation
It is oldest and simplest form of organisation
structure and is also known as the scalar or military
type organisation. Under this form of organisation,
line of authority flows vertically from the topmost
executive to the lowest subordinate throughout the
entire organisational structure. The authority is the
highest at the top and reduces through each
successive level down the organisational scale.
General Manager
Production
Manager
Finance
Manger
Marketing
Manager
Super
intendents
Asstt. Finance
Manager
Asstt. Marketing
Manager
Foreman Accountants Sales Supervisors
Workers Clerks Salesman
Line Organisation
The activities of the business are divided into several
departments and the authority flows downward from the
Chief Executive through the departmental managers to the
lower levels in the organisation.
The features of line organisation are as under :
i) Under the line organisation, every person is in the direct
chain of command. The line of authority consists of an
uninterrupted series of authority ladders or steps and forms a
hierarchical arrangement.
ii) The line of authority not only become the avenue of
command to operating personnel, but also provides the
channels of communication, coordination and accountability
in the enterprise.
iii) Line authority gives a right to the superior take disciplinary
action against the subordinates who fail to carry out their
responsibilities.
iv) There is a complete unity of command as every subordinate
receives orders from one boss only.
Merits
Demerits
Line and Staff organisation : According
to Luis A. Allen, “Line refers to those
positions and elements of the organisation
which have the responsibility and
authority and are accountable for
accomplishment of primary objectives.
Staff refers of those elements which have
responsibility and authority for providing
advice and service to line in attainment of
objectives.”
Board of Directors
Executive
Committee
Managing
Director
Controller of
Finance
Assistant to
Managing Director
Manager
Division C
Manager
Division B
Manager
Division A
The Line Organisation
According to McFarland, “ Line structure
consists of the direct vertical relationship
which connect the positions and tasks of each
level with those above and below it.
According to Allen, “ Organisationally, the
line is the chain of command that extends
from the board of directors through the
various delegations and redelegations of
authority and responsibility to the point where
the primary activities of the enterprise are
performed.
BOARD OF DIRECTORS
MANAGING DIRECTOR
Divisional
(Eastern)
Divisional Manager
(Western)
Assistant
Manager
(District A)
Assistant
Manager
(District B)
Foreman Foreman
Workers Workers
Assistant
Mannager
(District C)
Assistant
Mannager
(District D)
(a) In the line structure authority flows from top to lower levels
through various managerial positions.
(b) There is direct reporting relationship between superior and
subordinate.
(c) All managers work in a line of authority in the relationship of
superior and subordinate and are known as LINE MANAGERS.
(d) There are many levels of management depending upon the
scale of business and decision-making ability of managers. Each
level of management has equal rights.
(e) There is a vertical flow of authority and responsibility. The
lower positions derive authority from the higher positions.
(f) There is a unity of command. Every person is accountable to
only one person (his immediate boss) and none else. A person
receives orders only from his immediate boss.
FEATURES OF LINE STRUCTURE
There is scalar chain in the line organisation. The flow
of orders, in the case of a ladder. One cannot defy
the claim.
(a) There is limit on subordinates under one manager.
A manager has control only over the subordinates
of his department.
Merits
(i) Simplicity
(ii) Clear – cut division of authority and
responsibility
(iii) Strong discipline
(iv) Unified control
(v) Prompt decisions
(vi) Flexibility
DEMERITS
The Demerits of the line organisation are as
follows :
(i) Heavy burden of work
(ii) Concentration of authority
(iii) Lack of specialisation
(iv) Lack of communication
(v) Scope for favoritism
THE LINE AND STAFF ORGANISATION
The line organisation suffers from three main
drawbacks, i. e. heavy burden of work on the line
executive, too much concentration of power in the
hands of a low line executive and lack of
specialisation. In view of these drawbacks, the idea
of the line and staff organisation was introduced.
Line and staff
BOARD OF
DIRECTOR
MANAGING
DIRECTOR
PROD.
MANAG
COST
ACC
FINA
NCE
MAN
G
MGMT.
ACC
MRKT
NG.M
GR
PERSO
NNEL
MGR.
DEPUTY FINANCE
MANAGER
ASSISTANT FINANCE
MANAGER
SUPERVISOR
Following are the characteristics of the line
and staff organisation
(1) Managers are of two types – Line Manager and staff
Manager.
(2) The Line Managers perform the functions of decision –
making, issuing orders and controlling while the Staff
Managers perform the functions of advising, assisting
and providing expert and specialised services.
(3) There is a unity of command
(4) There is a scalar chain
Merits
This from of organisation came to existence as an
improvement over the line organisation. The line and
staff organisation has removed serious drawbacks of
the line organisation.

Organizing and Departmentalization

  • 1.
  • 2.
    Introduction The term organizationis used in many ways. It means different things to different people. A group of people united by a common purpose. An entity, an ongoing business unit engaged in utilizing resources to create a result. A structure of relationships between various position in an enterprise. A process by which employees , facilities and tasks are related to each other, with a view to specific goals.
  • 3.
    Organizing Organizing is theprocess of establishing relationships among the members of the enterprise .The relationships are created in terms of authority and responsibility . Each member in the organization is assigned a specific responsibility or duty to perform and is granted the corresponding authority to perform duty.
  • 4.
    Characteristics 1. It isone of the most basic element or functions of management. To get things done by others ,a manager has to organize their activities. 2. It is a goal oriented process ,it is t o achieve certain goals that the process of organizing is conducted. 3. The organizing process primarily deals with group efforts which are made to achieve common goals. 4. It is based on the principles of division of work and specialization 5. It involves the process of differentiation or division of activities and integration of activities by grouping them. 6. The process of organizing aims at integrating ,mobilizing &co- coordinating the activities of the employees. 7. It establishes authority relationship of superior &subordinate among the employees by assigning the activities &delegating adequate authority to them.
  • 5.
    Organisation as aProcess Organizing involves identification and grouping of activities to be performed and dividing them among the individual and creating authority and responsibility relationship among them for the accomplishment of organizational goals necessary to accomplish goals As a process it is concerned with arranging in a logical and orderly manner the activities of all the employees The process involves the following steps: 1. Identifying the work 2. Grouping the work 3. Establishing relationships 4. Delegating authority 5. Providing for coordination and control
  • 6.
    Process of Organizing Identifying thework Grouping the work. Establishing relationships Delegation of authority Providing for coordination and control.
  • 7.
    Earnest Dale DescribesOrganizing as a five process. 1. List the work that needs to be done to accomplish organizational goals. 2. Divide total workload into tasks that can Logically and comfortably be performed by a individual or a group. 3. Combine the task in a logical and efficient manner (departmentalization). 4. Set up a mechanism for coordination. 5. Monitor the organizational structure’s effectiveness adjustment as needed.
  • 8.
    Need &Importance 1. Soundorg. structure facilitates effective management. 2. It is a mechanism through which the managers direct ,coordinate &control the activities of the enterprise 3. The whole process of organizing helps in coordinating various jobs in the department or division &by relating them to the departmental work 4. Logical &clear cut division of work &delegation of authority among the various members leads to many benefits. 5. Creation of org. structure also necessitates delegation of authority among various managerial positions . 6. Decentralized organizational structure encourages prompt decision making &efficient control. 7. The structure of an organization facilitates formal communication through line of authority, established from top to lower levels.
  • 9.
    Principles of Organizing… 1.The purpose of organizing i. Principle of unity of objective ii. Principle of organizational efficiency 2. The cause of organizing i. Principle of span of management 3. The structure of organization (Authority) i. Principle of scalar chain ii. Principle of authority and responsibility iii. Principle of unity of command iv. Authority level principle
  • 10.
    4. The structureof organization (departmentation) i. Principle of functional definition. 5. The process of organizing i. Principle of flexibility ii. Principle of stability iii. Principle of simplicity. iv. Principle of balance.
  • 11.
    Organisation as astructure As a structure organization has the following features: 1. Two or more persons 2. Common objectives 3. Division of work 4. Cooperative efforts 5. Rules and regulations 6. Communication amongst people who are in a position to communicate with each other. According to Koontz and O'Donnell “organization is a structural relationship by which an enterprise is bound together and the framework in which individual effort is coordinated”
  • 12.
    FINANCE MANAGER FACTORY MANAGER PURCHASE MANAGER STORE KEEPER CHIEF ACCOUNTANT INTERNAL AUDITOR INTERNAL AUDITOR SALES MANAGER BOARD OFDIRECTOR MANAGING DIRECTOR PRODUCTION . MANAGER MARKETING. MANAGER FOREMEN SECTION OFFICERS SUB AUDITOR ADVERTISITNG MANAGER SALES OFFICERS MEDIA OFFICERS
  • 13.
    IMPORTANCE OF ORGANISATIONStructure 1. Effective Administration 2. Growth and Diversification 3. Adaptation of New Technology 4. Optimum Use of Human Resources 5. Specialization 6. Security and Support 7. Coordination and Communication 8. Training and Development
  • 14.
    Formal and informalorganizations The basic characteristics of formal organization are as follows 1. It is deliberately created by the top management. 2. It is based on specialization or division of lab our. 3. It defines clearly the authority and responsibility of every individual. 4. It is developed through delegation of authority. 5. It has written rules procedures. 6. It specifies the official lines of communication. 7. It focuses on jobs to be performed and not the individuals who perform the jobs. 8. It is depicted on the organization chart of the company.
  • 15.
  • 16.
    Departmentation 1. It isalso known as departmentalization. 2. It refers to the division of the whole enterprise into different departments & sub-departments. 3. The main objective of the departmentation is to facilitate the management & administration & to exploit the resources in the best possible way. 4. Departmentation is created keeping in view the nature and objective of the organization. 5. Under the departmentation the functions & scope of all the departments are clearly defined so that the enterprise may be managed & administered smoothly.
  • 17.
    Contd.. 6. Specialization oflabour accomplished by the process of departmentation. 7. It may be defined as “ the process of grouping the related functions or major work activities into manageable units to achieve more effective & efficient overall coordination of organization resources.
  • 18.
     Merits Of Departmentation 1.Clear division of the activities of the enterprise; 2. Increase in efficiency. 3. Development of capable managers. 4. Managerial evaluation. 5. Knowledge of departmental cost. 6. Determination of number of employees. 7. Proper control.
  • 19.
    Bases of Departmentation 1.By Functions 2. By Products 3. By Regions or Territory 4. By Customer 5. By Process 6. By Time 7. By Combined base. i) By Projects ii) Matrix
  • 20.
    Departmentation By Function Itis the most common means of grouping related functions. Acc. to this method, the departments in the enterprise is made on the basis of specialized functions such as PRODUCTION, MARKETING, ENGINEERING, FINANCE & PERSONNEL and it assist management in making efficient utilization of the resources or the organization. This kind of departmentation directly depends on the no. of activities of the organization. If activities are more then no. of departments will increase & if the no. of activities decrease the no. of departments also decreases. For e.g. Maruti ,Bata India .
  • 21.
    Board Of Directors FinanceMarketing Production Engineering Personnel Sales deptt. Purchase deptt. Marketing. Research deptt. Advert. Deptt. Departmentation By Function
  • 22.
    By Function Merits 1. Clarity 2.Specialization 3. Coordination because of centralizes decision making ensures unity of performance. 4. In depth skill development 5. Suitability for small and medium sized organization. Demerits 1. Effort Focus 2. Poor decision making 3. Sub units conflict 4. Lack of promotional opportunity
  • 23.
    2. Departmentation ByProduct This kind of departmentation is suitable for the organization manufacturing & selling large variety of goods & services. Under this method, for each major product, a separate semi- autonomous department is created & is put under the charge of a manager who may also be made responsible for producing a profit of a given magnitude. It is a logical pattern to follow when each product requires raw-materials, manufacturing technology, & marketing methods that are markedly different from those used by other products in the organization For e.g. HUL ,ITC, L& T.
  • 25.
    Contd.. Merits 1. Relieves topmanagement of operating task responsibility 2. Compare the performances of different products 3. Employees in a department within derives greater satisfaction from identification of their contribution for the organization. Demerits 1. It creates extra expenditure for maintaining a sales force for each product line. 2. Employment of a large number of managerial personnel is required. 3. Equipment of each product department may not be used fully. 4. It is suitable for large organizations only.
  • 26.
    4.By Regions orTerritory • Grouping the activities according to the geographical regions is used by organizations that have physically dispersed &/or independent operations or markets to serve. • Large companies that distribute products on a massive scale nationally from the department. • Decision regarding product design ,pricing and marketing maybe left to the territorial managers who are close to customers.
  • 28.
    Contd.. Merits 1. It motivateseach region head to achieve high performance. 2. It provides each regional head an opportunity to adapt to his local situation. 3. It enables the organization to take the advantage of location factors, such as availability of raw materials, labour, market, etc. 4. It enables the organization to compare regional performances 5. The quality of products, the price of products and selling and advertising policies may be decided on regional bases. Demerits 1. It give rise to duplication of various activities. 2. Many routine and services functions perform by all the regional units can be performed centrally by the head office very economically. 3. Various regional units may become so engrossed in short-run competition along themselves that they may forget the overall interest of the total organization.
  • 29.
    3. Departmentation byCustomer 1. The activities of an enterprise are divided according to its customers. 2. This is done to provide better services to different customers. 3. Large retailers & banks use departmentation along customer lines to provide better services to different customer groups. 4. For. E.g., an electronics firm may have separate departments for military, industrial & consumer customers. 5. A big automobile servicing company may have separate departments for different customers having scooters, cars , heavy vehicles. 6. Educational institutions may conduct morning classes ,evening classes or correspondence classes for different people.
  • 30.
  • 31.
    Contd.. Merits 1. It usesextensive knowledge & ability of the resources. 2. It attracts the customers. 3. It emphasizes upon the taste & likings of different classes of customers. Demerits 1. It may result in under utilization of some resources & facilities in some department. 2. There may be duplication of facilities. 3. Some times it becomes very difficult to co- ordinate among different departments.
  • 32.
    5. Departmentation byTime 1. In some organization in a business enterprise, where the work is done in different shifts this method of departmentation is adopted. 2. In such an enterprise, it becomes necessary that all the shifts must be equally good and sound. 3. There must be friendly and harmonious relation between workers and officers of each shift. 4. To ensure it, departmentation by time is adopted. 5. Under this method, different departments are established for each different shift and every department is fully responsible for the activities of its shift. 6. This method is adopted in very big undertakings. For e.g. Hospitals, Call Centers, Railways.
  • 33.
  • 34.
    Contd.. Merits 1. Man powerutilization efficient. Demerits 1. Accidental occurrences, such as, machinery breakdown when carried over from one shift to another affect the product of the following shift also. 2. Workers of one shift generally develop a tendency to pass on some portion of their incomplete work to the workers of the following shift. 3. It becomes difficult for the management to correctly measure the performance of that department does not remained confined to one-shift period but extends to the next shift.
  • 35.
    6. By Process 1.Departmentation is here done on the basis of several discrete stages in the process or technologies involved in the manufacture of the product. 2. When the production activities involve the use of several distinctive processes, these can be used as the base for grouping of activities. 3. Such activities may be textiles, oil production, etc.
  • 36.
  • 37.
    Merits 1. It facilitatesthe use of heavy and costly equipment in an efficient manner. There is very little chance for the equipment remaining idle or under- utilized because there is no duplication of the same. 2. It is a suitable for organization which are engaged in the manufacture of those product which involve a number of processes. 3. It keeps full attention on every process of production. 4. It reduces the cost of maintenance of machines and plants. Demerits 1. Inadequate development of managerial talent. 2. Coordination of various activities and products difficult. 3. Conflict may arise between managers at various levels. 4. Difficulty in performance comparison. 5. This method of departmentation can be used only in those enterprise in which the production of the product passed through different processes. Contd..
  • 38.
    7. By combinationapproach Most organization make use of several different bases for departmentation. In this case the manufacturing company is departmentalized by type of function performed, i.e., production, engineering, marketing. etc. type of product- industrial and consumer and by geographic territory.
  • 39.
    i). By Project Itis a method of bringing together personnel with various work backgrounds to form a team. This form of organization has received considerable usage in recent years by the construction and aerospace industries. Once the project is completed the team is broken up and its members are reassigned to their positions. For e.g. The building of the atomic bomb during second world war.
  • 41.
    Contd.. Merits 1. Maximum useof specialized knowledge. 2. Reduces environmental complexity. 3. One way of promoting and maintaining organizational flexibility. 4. Concentrated attention of experts on a complex project without disturbing routine work. Demerits 1. Feeling of insecurity and uncertainty among members. 2. Fear of end of job. 3. Conflict between functional managers and project managers. 4. Battle to meet the schedule ,cost for quality creates an authority gap.
  • 42.
  • 43.
    Types of OrganisationStructure The management of every enterprise has to evolve its own organization structure. The form of organization structure mainly upon the nature of the activities of business, competence of personnel and the philosophy of management There are three basic types of organization structures which are used by different enterprises. These are : 1. Line Organization 2. Line and Staff Organisation 3. Functional Organisation
  • 44.
    Line Organisation It isoldest and simplest form of organisation structure and is also known as the scalar or military type organisation. Under this form of organisation, line of authority flows vertically from the topmost executive to the lowest subordinate throughout the entire organisational structure. The authority is the highest at the top and reduces through each successive level down the organisational scale.
  • 45.
    General Manager Production Manager Finance Manger Marketing Manager Super intendents Asstt. Finance Manager Asstt.Marketing Manager Foreman Accountants Sales Supervisors Workers Clerks Salesman Line Organisation
  • 46.
    The activities ofthe business are divided into several departments and the authority flows downward from the Chief Executive through the departmental managers to the lower levels in the organisation. The features of line organisation are as under : i) Under the line organisation, every person is in the direct chain of command. The line of authority consists of an uninterrupted series of authority ladders or steps and forms a hierarchical arrangement. ii) The line of authority not only become the avenue of command to operating personnel, but also provides the channels of communication, coordination and accountability in the enterprise. iii) Line authority gives a right to the superior take disciplinary action against the subordinates who fail to carry out their responsibilities. iv) There is a complete unity of command as every subordinate receives orders from one boss only.
  • 47.
    Merits Demerits Line and Stafforganisation : According to Luis A. Allen, “Line refers to those positions and elements of the organisation which have the responsibility and authority and are accountable for accomplishment of primary objectives. Staff refers of those elements which have responsibility and authority for providing advice and service to line in attainment of objectives.”
  • 48.
    Board of Directors Executive Committee Managing Director Controllerof Finance Assistant to Managing Director Manager Division C Manager Division B Manager Division A
  • 49.
    The Line Organisation Accordingto McFarland, “ Line structure consists of the direct vertical relationship which connect the positions and tasks of each level with those above and below it. According to Allen, “ Organisationally, the line is the chain of command that extends from the board of directors through the various delegations and redelegations of authority and responsibility to the point where the primary activities of the enterprise are performed.
  • 50.
    BOARD OF DIRECTORS MANAGINGDIRECTOR Divisional (Eastern) Divisional Manager (Western) Assistant Manager (District A) Assistant Manager (District B) Foreman Foreman Workers Workers Assistant Mannager (District C) Assistant Mannager (District D)
  • 51.
    (a) In theline structure authority flows from top to lower levels through various managerial positions. (b) There is direct reporting relationship between superior and subordinate. (c) All managers work in a line of authority in the relationship of superior and subordinate and are known as LINE MANAGERS. (d) There are many levels of management depending upon the scale of business and decision-making ability of managers. Each level of management has equal rights. (e) There is a vertical flow of authority and responsibility. The lower positions derive authority from the higher positions. (f) There is a unity of command. Every person is accountable to only one person (his immediate boss) and none else. A person receives orders only from his immediate boss. FEATURES OF LINE STRUCTURE
  • 52.
    There is scalarchain in the line organisation. The flow of orders, in the case of a ladder. One cannot defy the claim. (a) There is limit on subordinates under one manager. A manager has control only over the subordinates of his department. Merits (i) Simplicity (ii) Clear – cut division of authority and responsibility (iii) Strong discipline (iv) Unified control (v) Prompt decisions (vi) Flexibility
  • 53.
    DEMERITS The Demerits ofthe line organisation are as follows : (i) Heavy burden of work (ii) Concentration of authority (iii) Lack of specialisation (iv) Lack of communication (v) Scope for favoritism
  • 54.
    THE LINE ANDSTAFF ORGANISATION The line organisation suffers from three main drawbacks, i. e. heavy burden of work on the line executive, too much concentration of power in the hands of a low line executive and lack of specialisation. In view of these drawbacks, the idea of the line and staff organisation was introduced.
  • 55.
    Line and staff BOARDOF DIRECTOR MANAGING DIRECTOR PROD. MANAG COST ACC FINA NCE MAN G MGMT. ACC MRKT NG.M GR PERSO NNEL MGR. DEPUTY FINANCE MANAGER ASSISTANT FINANCE MANAGER SUPERVISOR
  • 56.
    Following are thecharacteristics of the line and staff organisation (1) Managers are of two types – Line Manager and staff Manager. (2) The Line Managers perform the functions of decision – making, issuing orders and controlling while the Staff Managers perform the functions of advising, assisting and providing expert and specialised services. (3) There is a unity of command (4) There is a scalar chain Merits This from of organisation came to existence as an improvement over the line organisation. The line and staff organisation has removed serious drawbacks of the line organisation.