"In pursuit of preparing tomorrow's
                         technologists"
              Royal University of Bhutan
         College of Science and Technology
      Rinchhending :: Phuentsholing, Bhutan


Electronics and Communication Engineering Department



             On Job Training Report

                    Submitted by: Rajen Biswa
                                   ECE2009070

   Training Organization:

Bhutan Telecom Ltd., South Western Region: Phuentsholing




     Training Duration: 7th December, 2012 to 17th January, 2013


                           February 2013
ABSTRACT

The following report presents the OJT experience and knowledge gained
through it. I was placed in Phuentsholing, South Western Region of Bhutan
Telecom Ltd. Bhutan Telecom Ltd dates back its birth when India and Bhutan
formally agreed to establish calls in 1974. BTL came into existence on 1 July
2000 as a fully state-owned company with former Department of
Telecommunications.

Telecommunication in the modern era is the science and practice of transmitting
and receiving information by electromagnetic means and through fibre. The
long term evolution of new technologies and services has continued, focusing
attention on the growing importance of telecommunications for national
economies and the growth of international trade in telecommunications services.
In turn this has fuelled the transition in recent decades from monopoly
structures to competitive ones with two companies to operate in Bhutan since
few years back.

This report is sectioned into different categories based on the works that we
were allocated. Since three of us attained the programme together we were
assigned with different projects in due course of time.

The following report also presents the other practical knowledge gained and
concept understood to after the programme.




                                                                        Page | i
ACKNOWLEDGEMENT

This On-Job-Training programme has been one of the greatest experiences of

learning an engineering programme. This enhanced and enriched the relation of

the theoretical knowledge gained in the college with the field experience. I

would like to humbly thank the college authorities for providing us with such

opportunity and in particular Mr. Sonam Norbu the IIR head for his tireless

effort in contacting the organizations and finding the means to make us

comfortable.


I also would like to thank all the organization who accepted us in their

organization and in particular my deepest gratitude for the manager and the

staffs of Bhutan Telecom Ltd. South Western Region, Phuentsholing for

accepting me in their kind organisation and the willingness and corporation of

the staffs there to help us learn and practise. It was the great experience to learn

under the guidance Mr. Jigme Wangchuck the exchange manager and our

immediate guide.




                                                                            Page | ii
TABLE OF CONTENT



ABSTRACT ................................................................................................................................ i
ACKNOWLEDGEMENT .........................................................................................................ii
TABLE OF CONTENT ........................................................................................................... iii
LIST OF FIGURE...................................................................................................................... v
LIST OF TABLE ....................................................................................................................... v
LIST OF ABBREVIATION ..................................................................................................... vi
CHAPTER 1.                 ORGANIZATION PROFILE....................................................................... 1
   1.1.      Introduction ................................................................................................................. 1
   1.2.      Organogram of Bhutan Telecom Ltd. ......................................................................... 2
CHAPTER 2.                 TRAINING SUMMERY .............................................................................. 4
CHAPTER 3.                 PROJECTs involved ..................................................................................... 5
   3.1.      Project I: IP Phone Installation at the Centre .............................................................. 5
   3.2.      Project II: Fibre Cable Laying from Omchhu BTS to YDF BTS ............................... 6
   3.3. Project III: Installation and configuration of MINI-LINK and OPTIMUX at the
   YDF BTS................................................................................................................................ 8
      3.3.1.        MINI-LINK.......................................................................................................... 8
      3.3.2.        OPTIMUX ......................................................................................................... 10
   3.4.      Project IV: Installation of 2G and 3G service at the CST BTS................................. 11
CHAPTER 4.                 PRACTICAL TRANING ........................................................................... 13
   4.1.      Fibre Splicing and Use of ODTR .............................................................................. 13
      4.1.1.        Fusion splicer ..................................................................................................... 13
      4.1.2.        Use of OTDR ..................................................................................................... 15
   4.2.      Networking cable: Rollover cable ............................................................................. 16
   4.3.      Preparing Positive stop connector ............................................................................. 18
CHAPTER 5.                 CONCEPT OF 2G AND 3G SERVICE ..................................................... 21
   5.1.      GSM: Network Architecture ..................................................................................... 21
   5.2.      GSM system specification summary ......................................................................... 24
   5.3.      2G and 3G services of Bhutan Telecom Ltd. ............................................................ 25
      5.3.1.        Facilities supported by 2G ................................................................................. 25
      5.3.2.        Facilities supported by 3G: ................................................................................ 25


                                                                                                                                Page | iii
CHAPTER 6.                OBSERVATIONS AND DISCUSSION.................................................... 27
   6.1.      Technical Observation............................................................................................... 27
   6.2.      Relational Observation .............................................................................................. 28
CHAPTER 7.                RECOMMENDATION .............................................................................. 30
   7.1.      To college .................................................................................................................. 30
   7.2.      To the organization.................................................................................................... 30
CONCLUSION ........................................................................................................................ 31
BIBLIOGRAPHY .................................................................................................................... 32




                                                                                                                                Page | iv
LIST OF FIGURE
Figure 1-1 Bhutan Telecom Ltd.'s logo .................................................................................. 1
Figure 1-2 General organisational chart of Bhutan Telecom Ltd .............................................. 2
Figure 1-3 Organizational chart of South western region, Phuentsholing the shaded region
represents the section involvement during the OJT programme ............................................... 3
Figure 3-1 CISCO VoIP Phone.................................................................................................. 5
Figure 3-2 VoIP over computer to computer and Computer to telephone ................................ 6
Figure 3-3 Dug for pulling the fibre cable ................................................................................. 6
Figure 3-4 Fibre laying route from BT-Exchange centre to YDF-BTS..................................... 7
Figure 3-5 Function of Mini-Link.............................................................................................. 9
Figure 3-6 OPTMUX used for multiplexing ........................................................................... 10
Figure 3-7 Function of OPTIMUX .......................................................................................... 11
Figure 3-8 Installation of Dual antenna at CST BTS ............................................................... 11
Figure 4-1Modern Fusion splicer and tool box [10] ................................................................ 13
Figure 4-2 Good and bad splice of the fusion splicer (source: Sumitomo manual) ................ 14
Figure 4-3ODTR being used for fault location in the fibre line [10]....................................... 15
Figure 4-4 Example of ODTR being used for fault location in the fibre line [10] .................. 15
Figure 4-5 RJ45 Modular connector and necessary tools [12] ................................................ 17
Figure 4-6 7/8’’ Positive Stop Connector and tolls used [13] ................................................. 19
Figure 4-7 step for preparing the positive stop connector [13] ................................................ 20
Figure 5-1 GSM Architecture .................................................................................................. 21
Figure 6-1 The MDF section in the switching centre .............................................................. 28



LIST OF TABLE

Table 4-1 Rollover console cable configuration ...................................................................... 17
Table 5-1 GSM overview......................................................................................................... 24
Table 5-2 Difference between 2G and 3G Technology ........................................................... 26




                                                                                                                       Page | v
LIST OF ABBREVIATION

     Sl.                                            Sl.
            Term            Description                    Term             Description
 No.                                               No.
1.         OptiMux   Optical Multiplxer           22.     FDD     Frequency Division Duplex
2.         PDH       Plesiochronous digital       23.     GMSK    Gaussian Minimum Shift Keying
                     hierarchy
3.         SDH       Synchronous digital          24.     MS      Mobile Station
                     hierarchy
4.         ATM       Asynchronous Transfer        25.     SIM     Subscriber Identity Module
                     Mode
5.         RAU       Radio Unit                   26.     PIN     PersonalIdentification Number
6.         TDM       Time Division Multiplexing   27.     ME      Mobile Equipment
7.         CDMA      Code Division                28.     IMSI    International Mobile subscriber
                     Multiplexing                                 identity

8.         GSM       Global System for Mobile     29.     BSS     Base Station Subsystem
                     System

9.         WDM       Wave Division                30.     BSC     Base Station Controller
                     Multiplexing
10.        YDF       Youth DevelopmentFund        31.     BTS     Base Transceiver Station


11.        BTS       Base Transceiver Station     32.     NSS     Network       and       Switching
                                                                  Subsystem
12.        RAP       Random Access Point          33.     MSC:    Mobile switching center


13.        CST       College of Science &         34.     GMSC:   Gateway Mobile switching center
                     Technology

14.        2G        Second Generation            35.     HLR     Home Location Register
15.        3G        Third Generation             36.     VLR     Visitor Location Register

16.        OTDR      Optical Time Domain          37.     AuC     Authentication Center
                     Reflectometer

17.        PSC       Positive Stop Connector      38.     EIR     Equipment Identity Register
18.        ISP       Internet Service Provider    39.     GIWU    GSM Interworking Unit


19.        IP        Internet Protocol            40.     OSS     Operation and Support Subsystem
20.        PSTN      Public Switched Telephone    41.     PSTN    public    switched        telephone
                     Network                                      network

                                                                                            Page | vi
CHAPTER 1.               ORGANIZATION PROFILE
       1.1.   Introduction

                                        Bhutan Telecom Ltd., (BTL) is the one of the provider
                                        of telecommunications and Internet services in Bhutan.
                                        It has its service besides fixed line telephony, it the
                                        GSM Mobile services under its flagship brand B-
                                        Mobile, and Internet Services under the brand name of
                                        DrukNet. It is the leading provider of both mobile
                                        telephony and Internet services in the country, and the
          Figure 1-1 Bhutan Telecom     only fixed line telephony services provider in the
                  Ltd.'s logo
                                        country [1].

In less than seven years Bhutan has moved from having no mobile phones to claiming more
than 70% mobile penetration. Bhutan had been isolated from the rest of the world for a long
time – both generally, and particularly in terms of its telecommunications. Its mountainous
landscape made it especially difficult to build the necessary telecoms infrastructure. Back in
1974, Bhutan and India formally agreed to the introduction of trunk calls between the two
countries. However, in a remarkable contrast with the rest of the world, it was not until 1999
that the country saw television stations, satellite dishes and internet services for the first time
[2].

BTL came into existence on 1 July 2000 as a fully state-owned company, with the
corporatization of the erstwhile Department of Telecommunications which was established in
1970. The first rudimentary works in building a telecommunication network in the country
was taken up in 1963 to aid development works of the First Five Year Plan for modern
economic development of the country. Since then, BTL has come a long way from its
humble beginnings and today boasts of a fully digital microwave and optical fibre backbone
network covering the length and breadth of the country [1].




                                                                                          Page | 1
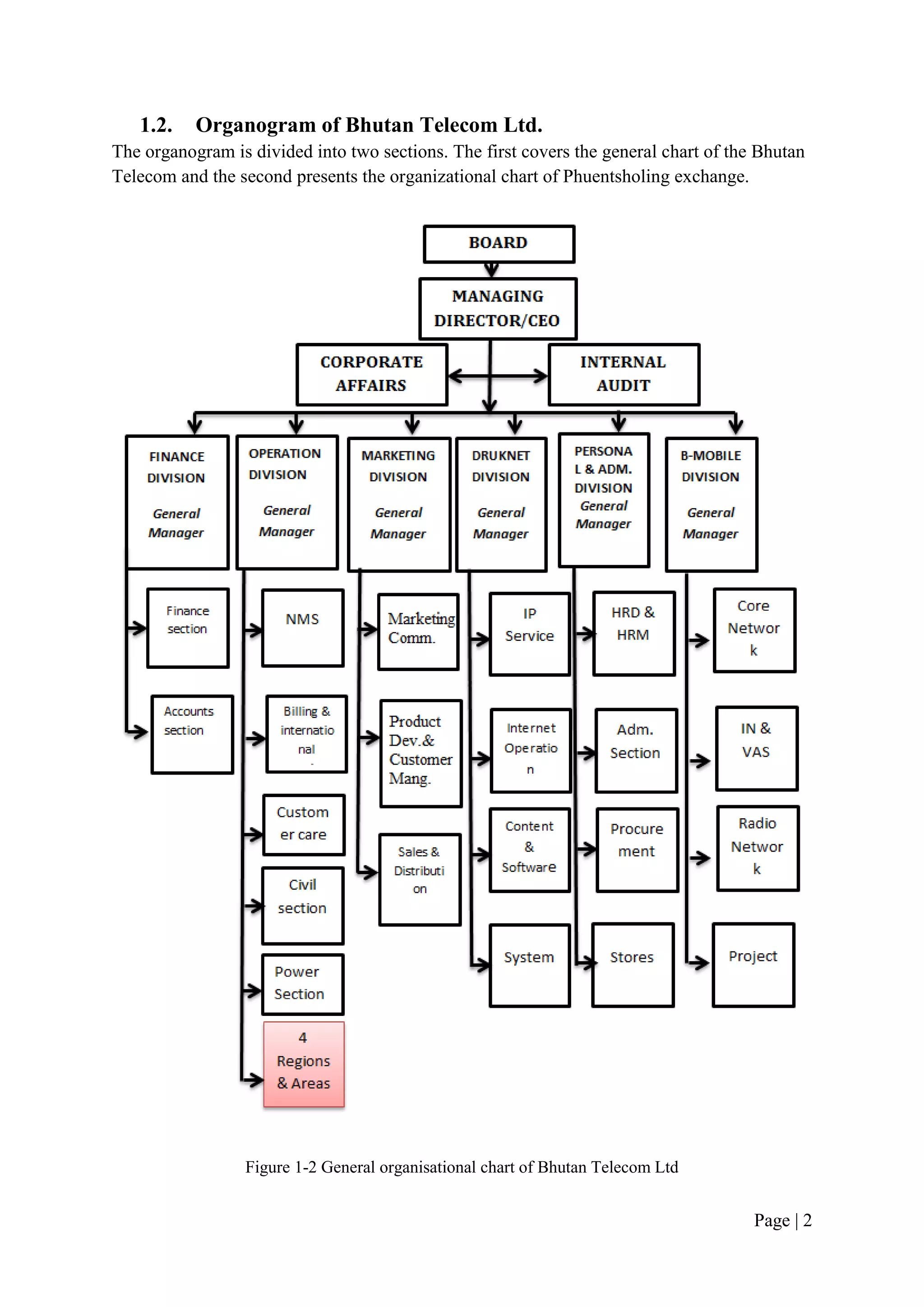
1.2.    Organogram of Bhutan Telecom Ltd.
The organogram is divided into two sections. The first covers the general chart of the Bhutan
Telecom and the second presents the organizational chart of Phuentsholing exchange.




                 Figure 1-2 General organisational chart of Bhutan Telecom Ltd


                                                                                      Page | 2
Figure 1-3 Organizational chart of South western region, Phuentsholing the shaded region represents
                       the section involvement during the OJT programme

I was placed with the networking section along with two of my friends. Under this section I
had an opportunity to be trained and work in B-mobile section, Druknet section,
Transmission section and OSP section. We were guided by the technicians and the immediate
supervisor of the organization. Mr. Jigme Wangchuck, the manager of the Phuentsholing
exchange was the immediate supervisor along with other technicians under different section.




                                                                                           Page | 3
CHAPTER 2.                    TRAINING SUMMERY
During the On-The-Job Training programme the major part of the time was spent training in
the OSP and Networking section in Bhutan Telecom, South Western Region at
Phuentsholing. Most of the training was at BTS side of the Exchange for various works like
installation and maintenance works at the Base station, maintenances of MDF room for the
existing     lease line with intermediate supervisor and other staff of the organisation. The
installation of new devices at BTs and lying out of fibre links from the exchange centre to the
other nearby BTS. Besides the above mentioned work, included preparation of fibre optic
cables and splicing at BTSs and exchange centre.

The training duration was divided different section along with the on-going projects.

                 Project I: IP Phone Installation at the Centre

                 Project II: Fibre Cable Laying from Omchhu BTS to YDF BTS

                 Project III: Installation and configuration of MINI-LINK and OPTIMUX

                 Project IV: Installation of 2G and 3G service at CST BTS

Aside from the training within the projects the following trainings and works were involved:

    -      Lease line configuration in Main Distribution Frame room for customers and
           checking of free port for other customers.
    -      Radio alignment and checking
    -      Fibre splicing
    -      Fault detection using OTDR




                                                                                        Page | 4
CHAPTER 3.                   PROJECTS INVOLVED
   3.1.     Project I: IP Phone Installation at the Centre

Bhutan Telecom has initiated the project to
install the VoIP phone to all employees in
the organization replacing the old telephone
system. Telecom is using the CISCO IP to
install for the test within its organization
and later move outside it buildings [3].

Nowadays VoIP technology is becoming
                                                     Figure 3-1 CISCO VoIP Phone
more and more popular because of the
broadband      availability   and   the   many
exciting features that are offered. This emerging technology allows users to make free calls
between computers and among devices that have access to the Internet and are equipped with
the appropriate software, independently of the location of their users. There is also the
possibility of making international or long-distance calls at very low rates unlike normal
phone lines.

Some of the most common applications of VoIP are computer to computer connection where
two or more computers are connected via an IP network and computer to telephone
connection where the communication is established via a Public Switched Telephone
Network (PSTN) through a PSTN-to-IP gateway (PIG) and telephone to telephone
connection [3].




                                                                                    Page | 5
Figure 3-2 VoIP over computer to computer and Computer to telephone

In VoIP technology voice is transmitted digitally in data packets. Special codecs convert
voice into bits and bytes. When a user tries to contact another user using VoIP services, their
voice is compressed and converted into digitalized signal and broken into packets (1500
bytes). The signal is transmitted into public or private IP networks over the Internet. Each of
the packets contains information about the place the packet was sent, its destination and
timestamp which is necessary in order to reconstruct the packet in the correct order. When
packets reach their receiving source, they are decoded and the other user is able to hear what
the first user said [3].


    3.2.    Project II: Fibre Cable Laying from Omchhu BTS to YDF BTS

For the low cost and high data transfer rate it offers,
Bhutan Telecom is undertaking the fibre links along with
the radio links under it service. It covers wide areas of
deployment for enhanced cellular communication for it
capacity and benefits.

These networks offer high bandwidth, low attenuation
                                                             Figure 3-3 Dug for pulling the fibre
and cost for the transmission. Fibres links are used along                 cable



                                                                                        Page | 6
with the radio link to transfer the radio signals from the base stations (BSs) to multiple radio
access points (RAPs).




               Figure 3-4 Fibre laying route from BT-Exchange centre to YDF-BTS

The blue line shows the fibre cable route from the Phuentsholing exchange to the YDF BTS.

The fibre link systems provide dynamic channel allocation and adaptive antenna selection.
Following are the benefits of mobile communication systems using this technology:

           -   Low maintenance cost
           -   High Bandwidth and data transfer rate
           -   Improved quality of signals
           -   Low fibre attenuation loss
           -   No electromagnetic interference
           -   Multimedia broadband communication
           -   Wide area coverage
           -   Dynamic radio resource management
           -   Low power consumption for RAPs


                                                                                        Page | 7
-   Less multipath fading effects
            -   Increased channel capacity and efficiency
            -   Reduced handovers



   3.3.     Project III: Installation and configuration of MINI-LINK and
            OPTIMUX at the YDF BTS
       3.3.1. MINI-LINK

MINI-LINK TN is a unique microwave transmission node, handling single hops and access
sites as well as advanced hub sites for large networks, optimized for traffic aggregation and
capacity savings [4]. MINI-LINK TN provides an end-to-end range of nodes that are scalable
in capacity and size, flexible to carry PDH, SDH, Ethernet, and ATM, and with integrated
powerful protection mechanisms, as well as integrated cross-connect functionality. Capacity
upgrades, as well as migration to Ethernet traffic, are seamless and gradual without disturbing
on-going traffic. A new radio and plug-in modem can easily be added to any node at any
time. [5]

MINI-LINK using the principle of hybrid joints with native mapping Ethernet traffic and E1
circuits in the radio channel. This method ensures the most efficient use of the radio channel
capacity. In addition, MINI-LINK supports the transmission SDH and ATM circuits [3].

MINI-LINK Traffic Node (MINI-LINK TN), the internal unit for the concept node of the
transmission grid where it is possible within this unit route and aggregate different types of
traffic. The function of the indoor unit is determined by the size of the indoor unit and the
type of plug-in cards used.

MINI-LINK Compact Node (MINI-LINK CN) is an indoor unit connections destined for
different independent connections or as a cost-effective indoor unit terminal station
transmission network with MINI-LINK TN units on nodal stations.

Outdoor unit RAU is always connected to the indoor unit MINI-LINK TN or MINI-LINK
CN via a coaxial cable. Outdoor unit RAU determines the frequency band in which the
connection will work. The system supports frequency bands, 6, 7, 8, 10, 11, 13, 15, 18, 23,
28, 32 and 38 GHz.


                                                                                       Page | 8
Portfolio summary of MINI-LINK shown below




                                Figure 3-5 Function of Mini-Link

The modular architecture of MINI-LINK TN provides a simple and cost-effective expansion
of the solution used. The MINI-LINK TN simply realize small outdoor units from capacity
building 8 MBit / s without the location of the indoor unit in the building to large aggregation
nodes with 19 modems in a single 10U cabinet interior. Maximum capacity of connections
with the indoor unit MINI-LINK TN in a single radio channel is 405 MBit / s system also
allows you to combine the capacity of several radio channels for one circuit [6]. Using
software keys can remotely modify capacity, function or topology of connections. MINI-
LINK TN is optimized for the migration of voice and data services and efficiently transmits
both TDM and packet data transfers. MINI-LINK TN provides quality of service necessary
for the transmission of Ethernet in telecommunication networks [6].

MINI-LINK TN microwave has long been the most reliable equipment on the global market
due to which it is to ensure maximum service availability, minimizes the need for backup
solutions and investment in spare parts and support. Modern surveillance system "Service on
Microwave" with advanced fault management is another tool that reduces operating costs
microwave network [6]




                                                                                        Page | 9
3.3.2. OPTIMUX

Optical line multiplexers are cost-effective devices for extending multiple voice and data
circuits over fibre optic links. Opti-mux optical line multiplexer can transmit four E1
channels or four T1 channels, respectively, up to 120 kilometres (75 miles) over optical fibre.
The Optimux-4E1 multiplexer and Optimux-4T1 optical line multiplexers can be equipped
with redundant links and power supplies, ensuring transmission reliability and fail-safe
operations [7].




                            Figure 3-6 OPTMUX used for multiplexing

The Optimux       devices   transmit   each E1channel    separately so    that   the clock of
each E1 channel is independent. These supports internal and loop back timing modes. The
134 Mbps operation mode uses only internal timing [8].




                                                                                     Page | 10
Figure 3-7 Function of OPTIMUX

OPTIMUX devices connect cellular base stations to controllers. This solution meets the
requirements of cellular backhaul applications by providing TDM and Ethernet traffic for
CDMA and GSM connectivity.

The OPTIMUX offers the following benefits

           Low cost, long distance E1/T1 connectivity
           Large range of optical options available; can be used in any fibre optic network
           Compact size reduces co-location costs
           Single fibre (WDM) option reduces fibre optic cable costs




   3.4.   Project IV: Installation of 2G and 3G service at the CST BTS

CST was chosen as one of the BTS owing to
the number of users here. It was running on
providing with the 2G service. With the up
gradation of the better service and as an on-
going project Bhutan Telecom wants to install
the 3G service at the CST, owing to the large
number of possible users residing in the
campus.                                          Figure 3-8 Installation of Dual antenna at CST
                                                                       BTS


                                                                                      Page | 11
The new type of antenna is the dual GSM antenna which can work for both 2G and 3G
service. This one sectorial antenna can operate for both the generations of service.

The 2G service using GSM 900 was installed over the bachelor’s quarter. The 3G service was
to be installed over the over-head water tank of the CST. The 3G service was based on the
GSM 1800. The antenna used is the dual transceiver sectorial antennae. This antenna is able
to transmit and receive the signal at both the 2G and 3G frequency. The three sectorial
antenna which covers 1200 each are used, facing to three directions covering the area of its
target [9]. This is linked with the fibre link so that the redundancy can be maintained and the
speed for the next generation service can be enabled.




                                                                                       Page | 12
CHAPTER 4.                 PRACTICAL TRANING
       4.1.   Fibre Splicing and Use of ODTR

Since the Telecom is carrying out the fibre link project all over the country instrument like
fibre splicer and ODTR are introduced and practical implementation of splicing the fibre are
done. Fibre splicers are used to join or splice the fibres which are damaged during the fibre
draw and they also join the two end of fibre coming from different BTS. Before splicing the
fibre, the fibre fault is detected by the OTDR.

          4.1.1. Fusion splicer

Fusion splicing is the method of joining two optical fibres end-to-end using heat. The goal is
to join the two fibres together in such a way that optical signal passing through the fibres is
not attenuated or reflected back by the splice. The splice and the region surrounding should
be almost as strong as the fibre itself. The source of the necessary heat is usually an electric
arc.




                            Figure 4-1Modern Fusion splicer and tool box [10]

The following steps are observed during optical fibre splicing:

       1. Clean the fibre
       2. Stripping the coating off the two fibres that will be spliced together
       3. Cleaning of the stripped fibre by the alcoholic matter.
       4. Each fibre must be cleaved so that its end-face is perfectly flat and perpendicular to
          the axis of the fibre

                                                                                       Page | 13
5. Aligning of two end-faces of the fibres. This is normally done by the splicing machine
        by means of: fixed V-groove, optical core alignment, cladding alignment or local
        injection and detection of light (LID)
    6. The two fibres are fused together Visual inspection of the splice and splice loss.
    7. Visual inspection of the splice and splice loss estimation (available on most splicing
        machine). Redo the splice (step 1 to 7) in case an error is found.
    8. Check mechanical strength of the splice (normally done by the splicing machine)
    9. The bare fibre area around the splice is protected with a splice protector or sleeves by
        heating the plastic material.

Alternatives to fusion splicing include using optical fibre connectors or mechanical splices
both of which have in general higher insertion losses, lower reliability and higher return
losses than fusion splicing [10].

The visual inspection of the estimated loss of the fibre is the important aspect of the fusion
splicing. The technician of the BT centre is trained to inspect the visual estimated loss and
they classified it as good splice and bad splice.

Good Splices: Visually inspect splice after the program has run, using both X and Y views.
Some flaws that do not affect optical transmission are acceptable, as shown. Some fibres (e.g.
fluorine-doped)    may        cause
white or black lines in splice
region that are not faults.

Bad Splices: Some flaws are
unacceptable      and    require
starting the splicing process
over. Some, like black spots
or lines, can be improved by
repeating the ARC step, but             Figure 4-2 Good and bad splice of the fusion splicer (source:
never more than twice. For                                 Sumitomo manual)

large core offsets, bubbles or bulging splices always redo [11].




                                                                                            Page | 14
4.1.2. Use of OTDR

Optical Time Domain Reflectometers
(OTDR)         is    widely     used     in   the
telecommunication industry for testing
bare and cabled fibre, including final
link     commissioning.         OTDRs         can
measure the attenuation coefficient of
fibre and are extremely useful to analyse
discreet events in a link such as splice
points    or        connector   pairs.    These     Figure 4-3ODTR being used for fault location in the
                                                                    fibre line [10]
instruments are also extremely useful in
locating damaged or distressed cable or broken fibres.

OTDR is based on ray light scattering. A small fraction of the light is spread in all directions
when it encounters in-homogeneities of the size of its wavelength. A small part of this light is
captured by the core of the fibre and propagates backwards. It is called backscattered light. It
is a local phenomenon and any variation of the backscattered level along the fibre is due to a
defect or to an alteration of the properties at a local point. When measuring, a light pulse is
first injected into the fibre(s) under test. Then the OTDR measures the amount of
backscattered light as a function to the time from the initial pulse.




           Figure 4-4 Example of ODTR being used for fault location in the fibre line [10]



                                                                                               Page | 15
The Bhutan Telecom employed ODTR most of the time to locate the damaged or distressed
cable during the drawing or installation of the optical equipment. The faults located by the
ODTR are spliced using the fusion splicer. The fibre faults are also located before installation
by the direct connection to the ODTR and the fibers are spliced at distance detected by the
ODTR [10].

The display reading of the ODTR is very important to locate the fibre end or break,
identifying the connector and splicing at certain distance of the fibre. In particular, you can
see losses, faults, and the distances between Events at a glance by the display. The OTDR
functions by looking for “Events” in a fibre, for example, irregularities or splices. This makes
it an invaluable quality control tool for anyone who manufactures, installs, or maintains fibre
optic cables. The OTDR pinpoints these irregularities in the fibre, measures the distance to
them, the attenuation between them, the loss due to them, and the homogeneity of the
attenuation. The following methods of reading the ODTR are recommended by engineer of
the training organisation for the general understanding of ODTR reading display.

On Job training also involve the preparation of networking cable like rollover Ethernet cable
and feeder cable for the GSM antenna.


   4.2.    Networking cable: Rollover cable

A rollover cable uses 8 pins but is different from a straight-through cable or crossover cable
that you may build. With a rollover cable, pin 1 on one end connects to pin 8 on the other
end. Pin 2 connects to pin 7, pin 3 connects to pin 6, and so on. This is why it is referred to as
a rollover, because the pins on one end are all reversed on the other end as though one end of
the cable was just rotated or rolled over. This means one end’s connector configuration is
mirror image of another connector.

Both ends of the cable you build will have RJ45 connectors on them. One end plugs directly
into the RJ45 console management port on the back of the router or switch [12]

The Rj45 to DB9 Female also Adapter are connected together, which are used to connect
DB9 type Device to Cat-5 Cat-5e Cat-6 Style wiring with RJ45 Connector. These kind
connectors are used a lot for Serial Devices, Cisco Consoles, and Telecom Equipment. If the
telecommunication equipment has DB9 female port, then the rollover configuration is applied
with RJ45 on another end to link to computer.

                                                                                        Page | 16
The following tools and connectors are necessary used to prepare the Rollover cable:




                  Figure 4-5 RJ45 Modular connector and necessary tools [12]


The following table shows the pin-out configuration used for preparing the rollover cable
with RJ45-RJ45 and RJ45-DB9 female connector. It also gives the signal standard from the
console device like router, switches and PC workstation.

                         Table 4-1 Rollover console cable configuration




                                                                                       Page | 17
The preparation of roll over cable involves the following steps:

   1. Measure the cable to reach the two devices intended to connect and keep few meter
       longer than measured length.
   2. Next, strip of jacket off one end of the cable.
   3. Hold the pairs of twisted cables tightly where the jacket was cut away, and use the
       rollover configuration table (given above) to arrange the cable.
   4. Straighten, flatten, and line up the wires, then trim them in a straight line within ½”-
       3/4” from the edge of the jacket. Make sure not to go off the jacket and the wires,
       which are now in order.
   5. Place an RJ45 plug on the end of the cable, with the prong on the underside and the
       orange pair at the top of the connector.
   6. Gently push the plug onto the wires until you can see the copper ends of the wires
       through the end of the plug. Make sure the end of the jacket is inside the plug and all
       the wires are in correct order. If the jacket is not inside the plug, it will not be
       properly strain-relieved and will eventually cause problems. If everything is correct,
       firmly crimp the plug hard enough to force the contacts through the insulation on the
       wires, therefore, completing the conducting path.
   7. Repeat Steps 2-6 to terminate the other end of the cable, but reversing every pair of
       wires as indicated in the table above of the prepared end.
   8. Last test the finished cable and use it for the console devices [12].



   4.3.    Preparing Positive stop connector

Bhutan Telecom is amidst of upgrading the mobile network from 2G to 3G and lots of
projects are going on to replace the 2G antenna by the dual antenna which work for both 2G
and 3G. In doing so feeder cable are required to collect the radio signal from antenna to the
BTS and vice versa happens to transmit the signal back.             Therefore the Positive stop
connectors are used to connect the two feeder cable reach to BTS and antenna.

The following are part of 7/8’’ positive stop connector for the HELIAX Coaxial cable and
they are used to prepare connector for the feeder cable.




                                                                                      Page | 18
Figure 4-6 7/8’’ Positive Stop Connector and tolls used [13]


The preparation of the positive stop connectors is done in the following steps as taught by the
technician and RF engineer:




                                                                                     Page | 19
Figure 4-7 step for preparing the positive stop connector [13]


Finally the prepared feeder connector is ready for use to connect the two feeder cable and it
look like following diagram. Trainee are advised to tighten the nut and bolt for the to prevent
distortion.



                                                                                     Page | 20
CHAPTER 5.                 CONCEPT OF 2G AND 3G SERVICE
   5.1.        GSM: Network Architecture

The GSM technical specifications define the different entities that form the GSM network by
defining their functions and interface requirements [14].




                                 Figure 5-1 GSM Architecture

The GSM network can be divided into four main parts:

 1. The Mobile Station (MS): Two Parts

       a.        The Subscriber Identity Module (SIM):

It is protected by a four-digit Personal Identification Number (PIN). In order to identify the
subscriber to the system, the SIM card contains amongst others a unique International Mobile
Subscriber Identity (IMSI). User mobility is provided through mapping the subscriber to the
SIM card rather than the terminal as we done in past cellular systems [14].

          b.     Mobile equipment/terminal (ME):

 There are different types of terminals (MN) distinguished principally by their power and
 application:




                                                                                     Page | 21
-   Fixed' terminals mainly installed in cars. Their maximum allowed output power is
              20W
          -   Portable terminals can also be installed in vehicles. Their maximum allowed
              output power is 8W.
          -   Handheld terminals; their popularity is owed to their weight and volume, which is
              continuously decreasing. According to some specification these terminals may
              emit up to 0.8W. However, as technology has evolved their maximum allowed
              power outputs is limited to 0.1W [14].

   2. The Base Station Subsystem (BSS).

The BSS provides the interface between the ME and the NSS. It is in charge of the
transmission and reception. It may be divided into two parts:

        a.        Base Station Controller (BSC):

        It controls a group of BTSs and manages their radio resources. A BSC is principally in
        charge of handoffs, frequency hopping, exchange functions and power control over
        each managed BTS’s.

        b. Base Transceiver Station (BTS) or Base Station:

        It maps to transceivers and antennas used in each cell of the network. It is usually
        placed in the center of a cell. Its transmitting power defines the size of a cell. Each BTS
        has between 1-16 transceivers depending on the density of users in the cell.

        c. The Network and Switching Subsystem (NSS).

        Its main role is to manage the communications between the mobile users and other
        users, such as mobile users, ISDN users, fixed telephony users, etc. It also includes data
        bases needed in order to store information about the subscribers and to manage their
        mobility. The different components of the NSS are described below.

   i.         MSC:

          -   The central component of the NSS. The MSC performs the switching functions of
              the network. It also provides connection to other networks.

                                                                                         Page | 22
ii.        GMSC:

       -   A gateway that interconnects two networks: the cellular network and the PSTN:
           It is in charge of routing calls from the fixed network towards a GSM user. The
           GMSC is often implemented in the same machines as the MSC.

iii.       HLR:

       -   The HLR stores information of the subscribers belonging to the coverage area of
           a MSC; it also stores the current location of these subscribers and the services to
           which they have access. The location of the subscriber maps to the SS7 address of
           the Visitor Location Register (VLR) associated to the MN.

iv.        VLR:

       -   Contains information from a subscriber's HLR necessary to provide the
           subscribed services to visiting users. When a subscriber enters the covering area
           of a new MSC, the VLR associated to this MSC will request information about the
           new subscriber to its corresponding HLR. The VLR will then have enough data to
           assure the subscribed services without needing to ask the HLR each time a
           communication is established. The VLR is always implemented together with a
           MSC; thus, the area under control of the MSC is also the area under control of the
           VLR.

v.         Authentication Center (AuC):

       -   It serves security purposes; it provides the parameters needed for authentication
           and encryption functions. These parameters allow verification of the subscriber's
           identity.

vi.        Equipment Identity Register (EIR):

       -   EIR stores security-sensitive information about the mobile equipment’s. It
           maintains a list of all valid terminals as identified by their International Mobile
           Equipment Identity (IMEI). The EIR allows then to forbid calls from stolen or




                                                                                    Page | 23
unauthorized terminals (e.g., a terminal which does not respect the specifications
               concerning the output RF power).

    vii.       GSM Interworking Unit (GIWU):

           -   The GIWU provides an interface to various networks for data communications.
               During these communications, the transmission of speech and data can be
               alternated.

    d. The Operation and Support Subsystem (OSS).

It is connected to components of the NSS and the BSC, in order to control and monitor the
GSM system. It is also in charge of controlling the traffic load of the BSS. It must be noted
that as the number of BS increaseswith the scaling of the subscriber population some of the
maintenance tasks are transferred to the BTS, allowing savings in the cost of ownership of
the system [14]


    5.2.       GSM system specification summary

The table below summarizes the main points of the GSM system specification, showing some
of the highlight features of technical interest.

                                       Table 5-1 GSM overview

               Multiple access technology          FDMA / TDMA
               Duplex technique                    FDD
               Uplink frequency band               890        -          915    MHz
                                                   (basic 900 MHz band only)
               Downlink frequency band             933            -960         MHz
                                                   (basic 900 MHz band only)
               Channel spacing                     200 kHz
               Modulation                          GMSK
               Speech coding                       Various - original was RPE-LTP/13
               Speech channels per RF channel 8
               Channel data rate                   270.833 kbps
               Frame duration                      4.615 MS


                                                                                        Page | 24
5.3.    2G and 3G services of Bhutan Telecom Ltd.

Bhutan Telecom Ltd uses GSM- 900 for 2G network and GSM 1800 for 3G services.

GSM-900 uses 890–915 MHz to send information from the mobile station to the base station
(uplink) and 935–960 MHz for the other direction (downlink) which provides 124 RF
channels (channel numbers 1 to 124) spaced at 200 kHz and uses duplex spacing of 45
MHz’s. The guard bands of 100 kHz are placed at either ends of range of frequencies, so the

GSM-1800 uses 1710–1785 MHz to send information from the mobile station to the base
transceiver station (uplink) and 1805–1880 MHz for the other direction (downlink). Duplex
spacing is 95 MHz’s GSM 1800 frequencies can carry more traffic than GSM 900 due to
more frequencies available. But GSM-1800 has high propagation losses so more number of
sites are required (approx.1.5~2 times that of GSM-900).

GSM-900 has low propagation losses and has double the coverage as compared to GSM-
1800.

        5.3.1. Facilities supported by 2G

                  -   Text messages
                  -   Pictures messages
                  -   Multimedia messaging services.

        5.3.2. Facilities supported by 3G:

                  -   video calling
                  -   high speed Broadband internet Access
                  -   mobile TV
                  -   video mail and SMS
                  -   Games – single user and Multiplayer




                                                                                   Page | 25
Table 5-2 Difference between 2G and 3G Technology



               2G MOBILE NETWORKS                3G MOBILE NETWORKS
Cost           Very low cost                     Highly expensive
Data           - Are less compatible with the - faster download speeds, faster
Transmission   functions of smart phone.         access to the data and applications

               - less than 50,000 bits per sec   - < 4 million bits per sec.

               - transmission of information -        Data        transfer     via      video
               via voice signals                 conferencing, MMS etc.
Frequencies    broad range of frequencies in simply         not    available    in     certain
               both upper and lower bands        regions.
Implication    Low level of security             Offers a high level of security

Making Calls   No video calls & data limit & Can avail video calls using 3G & No
               rate is slow                      data limit
Speed          Downloading      and    uploading Downloading and uploading speeds
               speeds available is up to 236 are up to 21 Mbps and 5.7 Mbps
               Kbps.




                                                                                     Page | 26
CHAPTER 6.                 OBSERVATIONS AND DISCUSSION
During the one and half months OJT programme at South Western Region Phuentsholing, I
have observed different experience than the normal daily life of the college and school. There
was broadly technical observation, relational observation.


6.1.   Technical Observation

Since the Telecommunication service in Bhutan is in its growing and tender age, there is
swift change of technologies and the organization have to rush and find the ways to cope with
the changing technology. Thus, the instruments used keeps on changing for the better and
efficient communication. But some of the instruments are the old ones that operates based on
analog communication when the telecom industry is moving to digital system for more
efficient and reliable communication. The digital system is secure, reliable, more resistant to
fading, and error free.

Other main reason nagging the quality of the telecommunication service by Bhutan Telecom
Ltd is the lack of experts. All the experts are Bhutanese and they are less qualified and
experienced beside exposure. Though the organization trains her staffs within and outside the
country, still there is the lack of confident experts. Therefore, the experts should be trained
more and given the exposure to the new technologies.

The webs hosted by the Bhutan Telecom Ltd being hacked are one of the prime complain
from the customers. This was not really the hole in their security but the designer’s
substandard designing. They host the webs designed by any qualified designer(s) of the
customer. But the organization doesn’t have the design standard to monitor. Thus, leaving
vast loop in the design to penetrate and mess up things. Thus, there should be a standard set
by the experts to monitor the quality of the design of the webs and its security. Moreover,
there is no division that is looking in this matter. It is handled by Druknet and section. So if
there were experts placed then the proper monitoring could have been possible.

Other technical observation I have made is the negative power used for the system. All the
systems use the -48 volt DC. The negative power offers the following advantages over the
positive voltage:



                                                                                      Page | 27
-   Positive voltages cause comparatively more corrosion in metal than negative
       voltages.
   -   Negative voltages are safer for human body while doing Telecom activities.
   -   Lightning may cause positive voltages in the equipment circuitry. In that case,
       negative voltages (lack of electrons) neutralize positive charges and prevent excessive
       heat.
   -   Negative voltage is safer for long telephone line for transmitting power through it.
   -   The reason for electing -48V in reference to ground is to avoid the nasty galvanic
       effects in telephone cabling. +48V would have nastier effect on wet cabling.

For the reason of daily changing customer and demand the
MDF (Main Distribution Frame) at the switching centre for
the lease line telephone system not well maintained.
Moreover, it is still the manually operated. The technician has
to be there with tools ready to operate. This manual could be
operated remotely through software, so that there will be
fewer mess-ups and less chances of making mistake and other       Figure 6-1 The MDF section
inconveniences.                                                      in the switching centre


6.2.   Relational Observation

Though the efficient instrument and service are available in the other parts of the world, the
customers in use matter in this field. The service to be provided depends on the scope of the
customers. Since our customers who are using the telecommunication service are from
different background and with different abilities, the service to be provided differs. Thus, the
higher and sophisticated technologies are yet not in the demand of the customers. I have
found out that the slow rate of up-gradation in the technology is one due to the nature of the
customer and other the lack of experts.

To move far with the technology the service provider looks at the customer demand and their
ability to utilize the service. For instance, 3G services are being installed only in Paro,
Thimphu and Phuentsholing regions only. Other parts of the area still operate with 2G and
telephone system. But we can see the possible users in the main areas especially at the
Dzongkhag headquarters and the place of institutional establishment. Therefore, such areas in
other places also are the source of probable users.

                                                                                      Page | 28
Through my personal observation on the quality of service they provide is the lack of strong
competitor. Today there is only one rival competing and still the Tashi InfoCom doesn’t
serve all the service provided by the Bhutan Telecom Ltd. Moreover, Bhutan Telecom Ltd is
old in the market and is already a common service provider of the customers. The customers
don’t have the multiple choices. But it should not be mattered only the competition but the
quality to be served should be taken care. There is always a chance that the established
foreign company may come and thence the well growing company of the country will face a
steeper challenge. There was already an interest shown by companies like Aircel Group of
India.

Looking at the number of services they utilise under the able belt of the telecommunication
height is less. Today we can do lot more with the telecommunication. Bhutan Telecom has
introduced the B-Wallet Service system in collaboration with Bhutan National Bank
providing sms banking, money transfer, sms voucher recharge and others. But critically
looking there are other customers who can be a possible users. So if Bhutan Telecom Ltd
launches similar service with other institutes, it is huge income for them. But the securities in
such venture remain big issues.




                                                                                       Page | 29
CHAPTER 7.                  RECOMMENDATION
Through my one and half months experience and observation during my OJT programme, I
have observed and found the followings to be recommended.


7.1.    To college

The OJT programme is really a great experience to the students. It gives us an opportunity to
make ourselves prepared to go into the working field. Since the technological world is vast
and ever changing I found the precious OJT programme is short and I would recommend it to
be more than usual. And the continuous effort of the college authorities are crucial in
fostering the beforehand for the young and enthusiastic engineers in making.

The concern of the institutions and the organizations on such programme is less receptive.
Therefore, I find it is very essential for the concerned college authorities to shower the rights
of responsibilities for the probable and abled organizations to take this programme as an
opportunity to shape the younger minds of today for the better and brighter technocrats of
tomorrow.


7.2.    To the organization

The concerned immediate supervisor remains busy and at some points I found we are less
guided and concerned. It is fearing and difficult to handle the instruments and machines
without the experience and the proper guide. Thus, I feel the guide have to be more receptive
to the quest of the trainees.

The nature of the work needed to be handled by the trainee is fluctuating, as we were not
designated to a particular work but as per the availability of the task. Thus, I found it was
difficult to grabs the concept of any properly and confidently.

The technician at the centre(s) needs to be frequently trained as they remain with the old
trains and are faces difficulties in handling the new instruments.

On a whole the OJT programme has really been a good experience for me. I was able to see
and relate the signals of my classroom knowledge with how things go in practicality. I hope
and find it recommendable to the upcoming engineers.


                                                                                       Page | 30
CONCLUSION
Telecom Limited (BTL) is the leading provider of telecommunications and Internet services
in Bhutan. Since its establishment it today offers fixed line telephony, it provides GSM
Mobile services under its flagship brand B-Mobile, and Internet Services under the brand
name of DrukNet. It uses the GSM system technology.

Today it provides 2G service and it has covered almost all parts of the country. Bhutan
Telecom Ltd started the up-gradation to 3G service starting with the trail on21st April, 2008
and commercially operating from May 2008. Today there are 3G services available in
Phuentsholing, Thimphu and Paro only. The instrument used for 3G network is GSM 1800.
They have the plan upgrade the service to all parts of the country.

GSM system has the following advantages:

   -   Increased radio spectrum efficiency to provide even greater network capacity. (Which
       means it can support a high amount of subscribers!)
   -   Provides highly sophisticated subscriber authentication which reduces the possibility
       of fraud.
   -   Prevents the eavesdropping of conversations by employing sophisticated voice
       encryption techniques which are totally secure.
   -   Provides better voice clarity and consistency, emanating interference due to digital
       transmission. (Turns speech into binary numbers!)
   -   Simplifies the transmission of data which allows the connection of laptop and palmtop
       computers to GSM cellular phones.
   -   A single standard allowing International Roaming between the worlds GSM networks
       - (International Standards.)
   -   Settle one bill in the subscribers’ local currencies at home.

Telecommunication system is ever changing field and there is the swift change in the
technology.




                                                                                    Page | 31
BIBLIOGRAPHY
 [1] (2013, February) Bhutan Telecom Ltd. [Online]. http://www.bt.bt/?page_id=333

 [2] Paul. (2013, February) Budde Comm. [Online].
     http://www.budde.com.au/Research/Bhutan-Telecoms-Mobile-and-Internet.html

 [3] Aikaterini Gkritsi, "INtroduction to VoIP Technology and its Security issues," in
     COMP3013 CONFERENCE COMPUTING, Southampton, 2006.

 [4] Anonymous. (2013, January) ERICSOn. [Online].
     http://www.ericsson.com/ourportfolio/products/mini-link-tn

 [5] Ericsson, "MICROWAVE OFFER: Deployment and evolution of microwave
     transmission networks," Ericsson Company, EN/LZT 712 0117 R3, ETSI, 2008.

 [6] Mini-link. (2013, January) ERICSSON. [Online]. http://www.mini-link.cz/mini-
     link.aspx

 [7] Anonymous. (2013, January) Atlantic Communiation Products. [Online].
     http://www.goacp.com/product_optimux_4e1.html

 [8] Cutter Networks. (2013, January) Cutter Networks: Your best DataCom Source.
     [Online]. http://www.bestdatasource.com/rad/OP-134.htm

 [9] Syed Shahzaib Raza and Osama Zaid. (2013, January) Scrid. [Online].
     http://www.scribd.com/doc/62156743/Radio-over-Fiber-WCDMA

[10] Draka Communication, "Single-Mode Fiber Splicing and OTDR splice measurements,"
     no. www.draka.com, Feb. 2013.

[11] The Fiber Optic Association. (2013, January) The Fiber Optic Association, Inc.,:
     Reference Guide To Fiber Optics. [Online]. http://www.draka.com

[12] David Groth, Jim McBee, and David Barnett, Cabling: The Complete Gguide to Network
     Wiring, 2nd ed. San Francisco, Pari, USA: Sybex, 2001.

[13] Andrew Corporation, "Installation Instructions: 7/8" Positive Stop™ Connectors for
     HELIAX® Coaxial Cable,r, Suite 900, Westchester," Westbrook Corporate Cente,
     Illinois U.S.A, Manual 60154, 2007.

[14] Computer Science Department. (2013, Feb.) The UCL DEPARTMENT OF
     COMPUTER SCIENCE. [Online].
     http://www0.cs.ucl.ac.uk/staff/t.pagtzis/wireless/gsm/arch.html

[15] Agilent Technologies, "Optical Time Domain Reflectometers: Pocket Guide," Agilent


                                                                                     Page | 32
Technologies, Germany, Manual E6000-91017, 2013.

[16] Jeff Tyson and Julia Layton Marshall Brain. (2000) How cell phone works. [Online].
     http://electronics.howstuffworks.com/cell-phone7.htm

[17] Anonymous. (2012) Free WIMAX Infro.com. [Online]. http://freewimaxinfo.com/how-
     2g-works.html

[18] Anoynomous. Aaj Ki Deals.com. [Online]. http://www.aajkideals.com/3gservices.php

[19] Puneet Jain. (2010, February ) MOBIGYAAN. [Online].
     http://www.mobigyaan.com/3g-and-its-benefits




                                                                                  Page | 33

Ojt report final2

  • 1.
    "In pursuit ofpreparing tomorrow's technologists" Royal University of Bhutan College of Science and Technology Rinchhending :: Phuentsholing, Bhutan Electronics and Communication Engineering Department On Job Training Report Submitted by: Rajen Biswa ECE2009070 Training Organization: Bhutan Telecom Ltd., South Western Region: Phuentsholing Training Duration: 7th December, 2012 to 17th January, 2013 February 2013
  • 2.
    ABSTRACT The following reportpresents the OJT experience and knowledge gained through it. I was placed in Phuentsholing, South Western Region of Bhutan Telecom Ltd. Bhutan Telecom Ltd dates back its birth when India and Bhutan formally agreed to establish calls in 1974. BTL came into existence on 1 July 2000 as a fully state-owned company with former Department of Telecommunications. Telecommunication in the modern era is the science and practice of transmitting and receiving information by electromagnetic means and through fibre. The long term evolution of new technologies and services has continued, focusing attention on the growing importance of telecommunications for national economies and the growth of international trade in telecommunications services. In turn this has fuelled the transition in recent decades from monopoly structures to competitive ones with two companies to operate in Bhutan since few years back. This report is sectioned into different categories based on the works that we were allocated. Since three of us attained the programme together we were assigned with different projects in due course of time. The following report also presents the other practical knowledge gained and concept understood to after the programme. Page | i
  • 3.
    ACKNOWLEDGEMENT This On-Job-Training programmehas been one of the greatest experiences of learning an engineering programme. This enhanced and enriched the relation of the theoretical knowledge gained in the college with the field experience. I would like to humbly thank the college authorities for providing us with such opportunity and in particular Mr. Sonam Norbu the IIR head for his tireless effort in contacting the organizations and finding the means to make us comfortable. I also would like to thank all the organization who accepted us in their organization and in particular my deepest gratitude for the manager and the staffs of Bhutan Telecom Ltd. South Western Region, Phuentsholing for accepting me in their kind organisation and the willingness and corporation of the staffs there to help us learn and practise. It was the great experience to learn under the guidance Mr. Jigme Wangchuck the exchange manager and our immediate guide. Page | ii
  • 4.
    TABLE OF CONTENT ABSTRACT................................................................................................................................ i ACKNOWLEDGEMENT .........................................................................................................ii TABLE OF CONTENT ........................................................................................................... iii LIST OF FIGURE...................................................................................................................... v LIST OF TABLE ....................................................................................................................... v LIST OF ABBREVIATION ..................................................................................................... vi CHAPTER 1. ORGANIZATION PROFILE....................................................................... 1 1.1. Introduction ................................................................................................................. 1 1.2. Organogram of Bhutan Telecom Ltd. ......................................................................... 2 CHAPTER 2. TRAINING SUMMERY .............................................................................. 4 CHAPTER 3. PROJECTs involved ..................................................................................... 5 3.1. Project I: IP Phone Installation at the Centre .............................................................. 5 3.2. Project II: Fibre Cable Laying from Omchhu BTS to YDF BTS ............................... 6 3.3. Project III: Installation and configuration of MINI-LINK and OPTIMUX at the YDF BTS................................................................................................................................ 8 3.3.1. MINI-LINK.......................................................................................................... 8 3.3.2. OPTIMUX ......................................................................................................... 10 3.4. Project IV: Installation of 2G and 3G service at the CST BTS................................. 11 CHAPTER 4. PRACTICAL TRANING ........................................................................... 13 4.1. Fibre Splicing and Use of ODTR .............................................................................. 13 4.1.1. Fusion splicer ..................................................................................................... 13 4.1.2. Use of OTDR ..................................................................................................... 15 4.2. Networking cable: Rollover cable ............................................................................. 16 4.3. Preparing Positive stop connector ............................................................................. 18 CHAPTER 5. CONCEPT OF 2G AND 3G SERVICE ..................................................... 21 5.1. GSM: Network Architecture ..................................................................................... 21 5.2. GSM system specification summary ......................................................................... 24 5.3. 2G and 3G services of Bhutan Telecom Ltd. ............................................................ 25 5.3.1. Facilities supported by 2G ................................................................................. 25 5.3.2. Facilities supported by 3G: ................................................................................ 25 Page | iii
  • 5.
    CHAPTER 6. OBSERVATIONS AND DISCUSSION.................................................... 27 6.1. Technical Observation............................................................................................... 27 6.2. Relational Observation .............................................................................................. 28 CHAPTER 7. RECOMMENDATION .............................................................................. 30 7.1. To college .................................................................................................................. 30 7.2. To the organization.................................................................................................... 30 CONCLUSION ........................................................................................................................ 31 BIBLIOGRAPHY .................................................................................................................... 32 Page | iv
  • 6.
    LIST OF FIGURE Figure1-1 Bhutan Telecom Ltd.'s logo .................................................................................. 1 Figure 1-2 General organisational chart of Bhutan Telecom Ltd .............................................. 2 Figure 1-3 Organizational chart of South western region, Phuentsholing the shaded region represents the section involvement during the OJT programme ............................................... 3 Figure 3-1 CISCO VoIP Phone.................................................................................................. 5 Figure 3-2 VoIP over computer to computer and Computer to telephone ................................ 6 Figure 3-3 Dug for pulling the fibre cable ................................................................................. 6 Figure 3-4 Fibre laying route from BT-Exchange centre to YDF-BTS..................................... 7 Figure 3-5 Function of Mini-Link.............................................................................................. 9 Figure 3-6 OPTMUX used for multiplexing ........................................................................... 10 Figure 3-7 Function of OPTIMUX .......................................................................................... 11 Figure 3-8 Installation of Dual antenna at CST BTS ............................................................... 11 Figure 4-1Modern Fusion splicer and tool box [10] ................................................................ 13 Figure 4-2 Good and bad splice of the fusion splicer (source: Sumitomo manual) ................ 14 Figure 4-3ODTR being used for fault location in the fibre line [10]....................................... 15 Figure 4-4 Example of ODTR being used for fault location in the fibre line [10] .................. 15 Figure 4-5 RJ45 Modular connector and necessary tools [12] ................................................ 17 Figure 4-6 7/8’’ Positive Stop Connector and tolls used [13] ................................................. 19 Figure 4-7 step for preparing the positive stop connector [13] ................................................ 20 Figure 5-1 GSM Architecture .................................................................................................. 21 Figure 6-1 The MDF section in the switching centre .............................................................. 28 LIST OF TABLE Table 4-1 Rollover console cable configuration ...................................................................... 17 Table 5-1 GSM overview......................................................................................................... 24 Table 5-2 Difference between 2G and 3G Technology ........................................................... 26 Page | v
  • 7.
    LIST OF ABBREVIATION Sl. Sl. Term Description Term Description No. No. 1. OptiMux Optical Multiplxer 22. FDD Frequency Division Duplex 2. PDH Plesiochronous digital 23. GMSK Gaussian Minimum Shift Keying hierarchy 3. SDH Synchronous digital 24. MS Mobile Station hierarchy 4. ATM Asynchronous Transfer 25. SIM Subscriber Identity Module Mode 5. RAU Radio Unit 26. PIN PersonalIdentification Number 6. TDM Time Division Multiplexing 27. ME Mobile Equipment 7. CDMA Code Division 28. IMSI International Mobile subscriber Multiplexing identity 8. GSM Global System for Mobile 29. BSS Base Station Subsystem System 9. WDM Wave Division 30. BSC Base Station Controller Multiplexing 10. YDF Youth DevelopmentFund 31. BTS Base Transceiver Station 11. BTS Base Transceiver Station 32. NSS Network and Switching Subsystem 12. RAP Random Access Point 33. MSC: Mobile switching center 13. CST College of Science & 34. GMSC: Gateway Mobile switching center Technology 14. 2G Second Generation 35. HLR Home Location Register 15. 3G Third Generation 36. VLR Visitor Location Register 16. OTDR Optical Time Domain 37. AuC Authentication Center Reflectometer 17. PSC Positive Stop Connector 38. EIR Equipment Identity Register 18. ISP Internet Service Provider 39. GIWU GSM Interworking Unit 19. IP Internet Protocol 40. OSS Operation and Support Subsystem 20. PSTN Public Switched Telephone 41. PSTN public switched telephone Network network Page | vi
  • 8.
    CHAPTER 1. ORGANIZATION PROFILE 1.1. Introduction Bhutan Telecom Ltd., (BTL) is the one of the provider of telecommunications and Internet services in Bhutan. It has its service besides fixed line telephony, it the GSM Mobile services under its flagship brand B- Mobile, and Internet Services under the brand name of DrukNet. It is the leading provider of both mobile telephony and Internet services in the country, and the Figure 1-1 Bhutan Telecom only fixed line telephony services provider in the Ltd.'s logo country [1]. In less than seven years Bhutan has moved from having no mobile phones to claiming more than 70% mobile penetration. Bhutan had been isolated from the rest of the world for a long time – both generally, and particularly in terms of its telecommunications. Its mountainous landscape made it especially difficult to build the necessary telecoms infrastructure. Back in 1974, Bhutan and India formally agreed to the introduction of trunk calls between the two countries. However, in a remarkable contrast with the rest of the world, it was not until 1999 that the country saw television stations, satellite dishes and internet services for the first time [2]. BTL came into existence on 1 July 2000 as a fully state-owned company, with the corporatization of the erstwhile Department of Telecommunications which was established in 1970. The first rudimentary works in building a telecommunication network in the country was taken up in 1963 to aid development works of the First Five Year Plan for modern economic development of the country. Since then, BTL has come a long way from its humble beginnings and today boasts of a fully digital microwave and optical fibre backbone network covering the length and breadth of the country [1]. Page | 1
  • 9.
    1.2. Organogram of Bhutan Telecom Ltd. The organogram is divided into two sections. The first covers the general chart of the Bhutan Telecom and the second presents the organizational chart of Phuentsholing exchange. Figure 1-2 General organisational chart of Bhutan Telecom Ltd Page | 2
  • 10.
    Figure 1-3 Organizationalchart of South western region, Phuentsholing the shaded region represents the section involvement during the OJT programme I was placed with the networking section along with two of my friends. Under this section I had an opportunity to be trained and work in B-mobile section, Druknet section, Transmission section and OSP section. We were guided by the technicians and the immediate supervisor of the organization. Mr. Jigme Wangchuck, the manager of the Phuentsholing exchange was the immediate supervisor along with other technicians under different section. Page | 3
  • 11.
    CHAPTER 2. TRAINING SUMMERY During the On-The-Job Training programme the major part of the time was spent training in the OSP and Networking section in Bhutan Telecom, South Western Region at Phuentsholing. Most of the training was at BTS side of the Exchange for various works like installation and maintenance works at the Base station, maintenances of MDF room for the existing lease line with intermediate supervisor and other staff of the organisation. The installation of new devices at BTs and lying out of fibre links from the exchange centre to the other nearby BTS. Besides the above mentioned work, included preparation of fibre optic cables and splicing at BTSs and exchange centre. The training duration was divided different section along with the on-going projects. Project I: IP Phone Installation at the Centre Project II: Fibre Cable Laying from Omchhu BTS to YDF BTS Project III: Installation and configuration of MINI-LINK and OPTIMUX Project IV: Installation of 2G and 3G service at CST BTS Aside from the training within the projects the following trainings and works were involved: - Lease line configuration in Main Distribution Frame room for customers and checking of free port for other customers. - Radio alignment and checking - Fibre splicing - Fault detection using OTDR Page | 4
  • 12.
    CHAPTER 3. PROJECTS INVOLVED 3.1. Project I: IP Phone Installation at the Centre Bhutan Telecom has initiated the project to install the VoIP phone to all employees in the organization replacing the old telephone system. Telecom is using the CISCO IP to install for the test within its organization and later move outside it buildings [3]. Nowadays VoIP technology is becoming Figure 3-1 CISCO VoIP Phone more and more popular because of the broadband availability and the many exciting features that are offered. This emerging technology allows users to make free calls between computers and among devices that have access to the Internet and are equipped with the appropriate software, independently of the location of their users. There is also the possibility of making international or long-distance calls at very low rates unlike normal phone lines. Some of the most common applications of VoIP are computer to computer connection where two or more computers are connected via an IP network and computer to telephone connection where the communication is established via a Public Switched Telephone Network (PSTN) through a PSTN-to-IP gateway (PIG) and telephone to telephone connection [3]. Page | 5
  • 13.
    Figure 3-2 VoIPover computer to computer and Computer to telephone In VoIP technology voice is transmitted digitally in data packets. Special codecs convert voice into bits and bytes. When a user tries to contact another user using VoIP services, their voice is compressed and converted into digitalized signal and broken into packets (1500 bytes). The signal is transmitted into public or private IP networks over the Internet. Each of the packets contains information about the place the packet was sent, its destination and timestamp which is necessary in order to reconstruct the packet in the correct order. When packets reach their receiving source, they are decoded and the other user is able to hear what the first user said [3]. 3.2. Project II: Fibre Cable Laying from Omchhu BTS to YDF BTS For the low cost and high data transfer rate it offers, Bhutan Telecom is undertaking the fibre links along with the radio links under it service. It covers wide areas of deployment for enhanced cellular communication for it capacity and benefits. These networks offer high bandwidth, low attenuation Figure 3-3 Dug for pulling the fibre and cost for the transmission. Fibres links are used along cable Page | 6
  • 14.
    with the radiolink to transfer the radio signals from the base stations (BSs) to multiple radio access points (RAPs). Figure 3-4 Fibre laying route from BT-Exchange centre to YDF-BTS The blue line shows the fibre cable route from the Phuentsholing exchange to the YDF BTS. The fibre link systems provide dynamic channel allocation and adaptive antenna selection. Following are the benefits of mobile communication systems using this technology: - Low maintenance cost - High Bandwidth and data transfer rate - Improved quality of signals - Low fibre attenuation loss - No electromagnetic interference - Multimedia broadband communication - Wide area coverage - Dynamic radio resource management - Low power consumption for RAPs Page | 7
  • 15.
    - Less multipath fading effects - Increased channel capacity and efficiency - Reduced handovers 3.3. Project III: Installation and configuration of MINI-LINK and OPTIMUX at the YDF BTS 3.3.1. MINI-LINK MINI-LINK TN is a unique microwave transmission node, handling single hops and access sites as well as advanced hub sites for large networks, optimized for traffic aggregation and capacity savings [4]. MINI-LINK TN provides an end-to-end range of nodes that are scalable in capacity and size, flexible to carry PDH, SDH, Ethernet, and ATM, and with integrated powerful protection mechanisms, as well as integrated cross-connect functionality. Capacity upgrades, as well as migration to Ethernet traffic, are seamless and gradual without disturbing on-going traffic. A new radio and plug-in modem can easily be added to any node at any time. [5] MINI-LINK using the principle of hybrid joints with native mapping Ethernet traffic and E1 circuits in the radio channel. This method ensures the most efficient use of the radio channel capacity. In addition, MINI-LINK supports the transmission SDH and ATM circuits [3]. MINI-LINK Traffic Node (MINI-LINK TN), the internal unit for the concept node of the transmission grid where it is possible within this unit route and aggregate different types of traffic. The function of the indoor unit is determined by the size of the indoor unit and the type of plug-in cards used. MINI-LINK Compact Node (MINI-LINK CN) is an indoor unit connections destined for different independent connections or as a cost-effective indoor unit terminal station transmission network with MINI-LINK TN units on nodal stations. Outdoor unit RAU is always connected to the indoor unit MINI-LINK TN or MINI-LINK CN via a coaxial cable. Outdoor unit RAU determines the frequency band in which the connection will work. The system supports frequency bands, 6, 7, 8, 10, 11, 13, 15, 18, 23, 28, 32 and 38 GHz. Page | 8
  • 16.
    Portfolio summary ofMINI-LINK shown below Figure 3-5 Function of Mini-Link The modular architecture of MINI-LINK TN provides a simple and cost-effective expansion of the solution used. The MINI-LINK TN simply realize small outdoor units from capacity building 8 MBit / s without the location of the indoor unit in the building to large aggregation nodes with 19 modems in a single 10U cabinet interior. Maximum capacity of connections with the indoor unit MINI-LINK TN in a single radio channel is 405 MBit / s system also allows you to combine the capacity of several radio channels for one circuit [6]. Using software keys can remotely modify capacity, function or topology of connections. MINI- LINK TN is optimized for the migration of voice and data services and efficiently transmits both TDM and packet data transfers. MINI-LINK TN provides quality of service necessary for the transmission of Ethernet in telecommunication networks [6]. MINI-LINK TN microwave has long been the most reliable equipment on the global market due to which it is to ensure maximum service availability, minimizes the need for backup solutions and investment in spare parts and support. Modern surveillance system "Service on Microwave" with advanced fault management is another tool that reduces operating costs microwave network [6] Page | 9
  • 17.
    3.3.2. OPTIMUX Optical linemultiplexers are cost-effective devices for extending multiple voice and data circuits over fibre optic links. Opti-mux optical line multiplexer can transmit four E1 channels or four T1 channels, respectively, up to 120 kilometres (75 miles) over optical fibre. The Optimux-4E1 multiplexer and Optimux-4T1 optical line multiplexers can be equipped with redundant links and power supplies, ensuring transmission reliability and fail-safe operations [7]. Figure 3-6 OPTMUX used for multiplexing The Optimux devices transmit each E1channel separately so that the clock of each E1 channel is independent. These supports internal and loop back timing modes. The 134 Mbps operation mode uses only internal timing [8]. Page | 10
  • 18.
    Figure 3-7 Functionof OPTIMUX OPTIMUX devices connect cellular base stations to controllers. This solution meets the requirements of cellular backhaul applications by providing TDM and Ethernet traffic for CDMA and GSM connectivity. The OPTIMUX offers the following benefits  Low cost, long distance E1/T1 connectivity  Large range of optical options available; can be used in any fibre optic network  Compact size reduces co-location costs  Single fibre (WDM) option reduces fibre optic cable costs 3.4. Project IV: Installation of 2G and 3G service at the CST BTS CST was chosen as one of the BTS owing to the number of users here. It was running on providing with the 2G service. With the up gradation of the better service and as an on- going project Bhutan Telecom wants to install the 3G service at the CST, owing to the large number of possible users residing in the campus. Figure 3-8 Installation of Dual antenna at CST BTS Page | 11
  • 19.
    The new typeof antenna is the dual GSM antenna which can work for both 2G and 3G service. This one sectorial antenna can operate for both the generations of service. The 2G service using GSM 900 was installed over the bachelor’s quarter. The 3G service was to be installed over the over-head water tank of the CST. The 3G service was based on the GSM 1800. The antenna used is the dual transceiver sectorial antennae. This antenna is able to transmit and receive the signal at both the 2G and 3G frequency. The three sectorial antenna which covers 1200 each are used, facing to three directions covering the area of its target [9]. This is linked with the fibre link so that the redundancy can be maintained and the speed for the next generation service can be enabled. Page | 12
  • 20.
    CHAPTER 4. PRACTICAL TRANING 4.1. Fibre Splicing and Use of ODTR Since the Telecom is carrying out the fibre link project all over the country instrument like fibre splicer and ODTR are introduced and practical implementation of splicing the fibre are done. Fibre splicers are used to join or splice the fibres which are damaged during the fibre draw and they also join the two end of fibre coming from different BTS. Before splicing the fibre, the fibre fault is detected by the OTDR. 4.1.1. Fusion splicer Fusion splicing is the method of joining two optical fibres end-to-end using heat. The goal is to join the two fibres together in such a way that optical signal passing through the fibres is not attenuated or reflected back by the splice. The splice and the region surrounding should be almost as strong as the fibre itself. The source of the necessary heat is usually an electric arc. Figure 4-1Modern Fusion splicer and tool box [10] The following steps are observed during optical fibre splicing: 1. Clean the fibre 2. Stripping the coating off the two fibres that will be spliced together 3. Cleaning of the stripped fibre by the alcoholic matter. 4. Each fibre must be cleaved so that its end-face is perfectly flat and perpendicular to the axis of the fibre Page | 13
  • 21.
    5. Aligning oftwo end-faces of the fibres. This is normally done by the splicing machine by means of: fixed V-groove, optical core alignment, cladding alignment or local injection and detection of light (LID) 6. The two fibres are fused together Visual inspection of the splice and splice loss. 7. Visual inspection of the splice and splice loss estimation (available on most splicing machine). Redo the splice (step 1 to 7) in case an error is found. 8. Check mechanical strength of the splice (normally done by the splicing machine) 9. The bare fibre area around the splice is protected with a splice protector or sleeves by heating the plastic material. Alternatives to fusion splicing include using optical fibre connectors or mechanical splices both of which have in general higher insertion losses, lower reliability and higher return losses than fusion splicing [10]. The visual inspection of the estimated loss of the fibre is the important aspect of the fusion splicing. The technician of the BT centre is trained to inspect the visual estimated loss and they classified it as good splice and bad splice. Good Splices: Visually inspect splice after the program has run, using both X and Y views. Some flaws that do not affect optical transmission are acceptable, as shown. Some fibres (e.g. fluorine-doped) may cause white or black lines in splice region that are not faults. Bad Splices: Some flaws are unacceptable and require starting the splicing process over. Some, like black spots or lines, can be improved by repeating the ARC step, but Figure 4-2 Good and bad splice of the fusion splicer (source: never more than twice. For Sumitomo manual) large core offsets, bubbles or bulging splices always redo [11]. Page | 14
  • 22.
    4.1.2. Use ofOTDR Optical Time Domain Reflectometers (OTDR) is widely used in the telecommunication industry for testing bare and cabled fibre, including final link commissioning. OTDRs can measure the attenuation coefficient of fibre and are extremely useful to analyse discreet events in a link such as splice points or connector pairs. These Figure 4-3ODTR being used for fault location in the fibre line [10] instruments are also extremely useful in locating damaged or distressed cable or broken fibres. OTDR is based on ray light scattering. A small fraction of the light is spread in all directions when it encounters in-homogeneities of the size of its wavelength. A small part of this light is captured by the core of the fibre and propagates backwards. It is called backscattered light. It is a local phenomenon and any variation of the backscattered level along the fibre is due to a defect or to an alteration of the properties at a local point. When measuring, a light pulse is first injected into the fibre(s) under test. Then the OTDR measures the amount of backscattered light as a function to the time from the initial pulse. Figure 4-4 Example of ODTR being used for fault location in the fibre line [10] Page | 15
  • 23.
    The Bhutan Telecomemployed ODTR most of the time to locate the damaged or distressed cable during the drawing or installation of the optical equipment. The faults located by the ODTR are spliced using the fusion splicer. The fibre faults are also located before installation by the direct connection to the ODTR and the fibers are spliced at distance detected by the ODTR [10]. The display reading of the ODTR is very important to locate the fibre end or break, identifying the connector and splicing at certain distance of the fibre. In particular, you can see losses, faults, and the distances between Events at a glance by the display. The OTDR functions by looking for “Events” in a fibre, for example, irregularities or splices. This makes it an invaluable quality control tool for anyone who manufactures, installs, or maintains fibre optic cables. The OTDR pinpoints these irregularities in the fibre, measures the distance to them, the attenuation between them, the loss due to them, and the homogeneity of the attenuation. The following methods of reading the ODTR are recommended by engineer of the training organisation for the general understanding of ODTR reading display. On Job training also involve the preparation of networking cable like rollover Ethernet cable and feeder cable for the GSM antenna. 4.2. Networking cable: Rollover cable A rollover cable uses 8 pins but is different from a straight-through cable or crossover cable that you may build. With a rollover cable, pin 1 on one end connects to pin 8 on the other end. Pin 2 connects to pin 7, pin 3 connects to pin 6, and so on. This is why it is referred to as a rollover, because the pins on one end are all reversed on the other end as though one end of the cable was just rotated or rolled over. This means one end’s connector configuration is mirror image of another connector. Both ends of the cable you build will have RJ45 connectors on them. One end plugs directly into the RJ45 console management port on the back of the router or switch [12] The Rj45 to DB9 Female also Adapter are connected together, which are used to connect DB9 type Device to Cat-5 Cat-5e Cat-6 Style wiring with RJ45 Connector. These kind connectors are used a lot for Serial Devices, Cisco Consoles, and Telecom Equipment. If the telecommunication equipment has DB9 female port, then the rollover configuration is applied with RJ45 on another end to link to computer. Page | 16
  • 24.
    The following toolsand connectors are necessary used to prepare the Rollover cable: Figure 4-5 RJ45 Modular connector and necessary tools [12] The following table shows the pin-out configuration used for preparing the rollover cable with RJ45-RJ45 and RJ45-DB9 female connector. It also gives the signal standard from the console device like router, switches and PC workstation. Table 4-1 Rollover console cable configuration Page | 17
  • 25.
    The preparation ofroll over cable involves the following steps: 1. Measure the cable to reach the two devices intended to connect and keep few meter longer than measured length. 2. Next, strip of jacket off one end of the cable. 3. Hold the pairs of twisted cables tightly where the jacket was cut away, and use the rollover configuration table (given above) to arrange the cable. 4. Straighten, flatten, and line up the wires, then trim them in a straight line within ½”- 3/4” from the edge of the jacket. Make sure not to go off the jacket and the wires, which are now in order. 5. Place an RJ45 plug on the end of the cable, with the prong on the underside and the orange pair at the top of the connector. 6. Gently push the plug onto the wires until you can see the copper ends of the wires through the end of the plug. Make sure the end of the jacket is inside the plug and all the wires are in correct order. If the jacket is not inside the plug, it will not be properly strain-relieved and will eventually cause problems. If everything is correct, firmly crimp the plug hard enough to force the contacts through the insulation on the wires, therefore, completing the conducting path. 7. Repeat Steps 2-6 to terminate the other end of the cable, but reversing every pair of wires as indicated in the table above of the prepared end. 8. Last test the finished cable and use it for the console devices [12]. 4.3. Preparing Positive stop connector Bhutan Telecom is amidst of upgrading the mobile network from 2G to 3G and lots of projects are going on to replace the 2G antenna by the dual antenna which work for both 2G and 3G. In doing so feeder cable are required to collect the radio signal from antenna to the BTS and vice versa happens to transmit the signal back. Therefore the Positive stop connectors are used to connect the two feeder cable reach to BTS and antenna. The following are part of 7/8’’ positive stop connector for the HELIAX Coaxial cable and they are used to prepare connector for the feeder cable. Page | 18
  • 26.
    Figure 4-6 7/8’’Positive Stop Connector and tolls used [13] The preparation of the positive stop connectors is done in the following steps as taught by the technician and RF engineer: Page | 19
  • 27.
    Figure 4-7 stepfor preparing the positive stop connector [13] Finally the prepared feeder connector is ready for use to connect the two feeder cable and it look like following diagram. Trainee are advised to tighten the nut and bolt for the to prevent distortion. Page | 20
  • 28.
    CHAPTER 5. CONCEPT OF 2G AND 3G SERVICE 5.1. GSM: Network Architecture The GSM technical specifications define the different entities that form the GSM network by defining their functions and interface requirements [14]. Figure 5-1 GSM Architecture The GSM network can be divided into four main parts: 1. The Mobile Station (MS): Two Parts a. The Subscriber Identity Module (SIM): It is protected by a four-digit Personal Identification Number (PIN). In order to identify the subscriber to the system, the SIM card contains amongst others a unique International Mobile Subscriber Identity (IMSI). User mobility is provided through mapping the subscriber to the SIM card rather than the terminal as we done in past cellular systems [14]. b. Mobile equipment/terminal (ME): There are different types of terminals (MN) distinguished principally by their power and application: Page | 21
  • 29.
    - Fixed' terminals mainly installed in cars. Their maximum allowed output power is 20W - Portable terminals can also be installed in vehicles. Their maximum allowed output power is 8W. - Handheld terminals; their popularity is owed to their weight and volume, which is continuously decreasing. According to some specification these terminals may emit up to 0.8W. However, as technology has evolved their maximum allowed power outputs is limited to 0.1W [14]. 2. The Base Station Subsystem (BSS). The BSS provides the interface between the ME and the NSS. It is in charge of the transmission and reception. It may be divided into two parts: a. Base Station Controller (BSC): It controls a group of BTSs and manages their radio resources. A BSC is principally in charge of handoffs, frequency hopping, exchange functions and power control over each managed BTS’s. b. Base Transceiver Station (BTS) or Base Station: It maps to transceivers and antennas used in each cell of the network. It is usually placed in the center of a cell. Its transmitting power defines the size of a cell. Each BTS has between 1-16 transceivers depending on the density of users in the cell. c. The Network and Switching Subsystem (NSS). Its main role is to manage the communications between the mobile users and other users, such as mobile users, ISDN users, fixed telephony users, etc. It also includes data bases needed in order to store information about the subscribers and to manage their mobility. The different components of the NSS are described below. i. MSC: - The central component of the NSS. The MSC performs the switching functions of the network. It also provides connection to other networks. Page | 22
  • 30.
    ii. GMSC: - A gateway that interconnects two networks: the cellular network and the PSTN: It is in charge of routing calls from the fixed network towards a GSM user. The GMSC is often implemented in the same machines as the MSC. iii. HLR: - The HLR stores information of the subscribers belonging to the coverage area of a MSC; it also stores the current location of these subscribers and the services to which they have access. The location of the subscriber maps to the SS7 address of the Visitor Location Register (VLR) associated to the MN. iv. VLR: - Contains information from a subscriber's HLR necessary to provide the subscribed services to visiting users. When a subscriber enters the covering area of a new MSC, the VLR associated to this MSC will request information about the new subscriber to its corresponding HLR. The VLR will then have enough data to assure the subscribed services without needing to ask the HLR each time a communication is established. The VLR is always implemented together with a MSC; thus, the area under control of the MSC is also the area under control of the VLR. v. Authentication Center (AuC): - It serves security purposes; it provides the parameters needed for authentication and encryption functions. These parameters allow verification of the subscriber's identity. vi. Equipment Identity Register (EIR): - EIR stores security-sensitive information about the mobile equipment’s. It maintains a list of all valid terminals as identified by their International Mobile Equipment Identity (IMEI). The EIR allows then to forbid calls from stolen or Page | 23
  • 31.
    unauthorized terminals (e.g.,a terminal which does not respect the specifications concerning the output RF power). vii. GSM Interworking Unit (GIWU): - The GIWU provides an interface to various networks for data communications. During these communications, the transmission of speech and data can be alternated. d. The Operation and Support Subsystem (OSS). It is connected to components of the NSS and the BSC, in order to control and monitor the GSM system. It is also in charge of controlling the traffic load of the BSS. It must be noted that as the number of BS increaseswith the scaling of the subscriber population some of the maintenance tasks are transferred to the BTS, allowing savings in the cost of ownership of the system [14] 5.2. GSM system specification summary The table below summarizes the main points of the GSM system specification, showing some of the highlight features of technical interest. Table 5-1 GSM overview Multiple access technology FDMA / TDMA Duplex technique FDD Uplink frequency band 890 - 915 MHz (basic 900 MHz band only) Downlink frequency band 933 -960 MHz (basic 900 MHz band only) Channel spacing 200 kHz Modulation GMSK Speech coding Various - original was RPE-LTP/13 Speech channels per RF channel 8 Channel data rate 270.833 kbps Frame duration 4.615 MS Page | 24
  • 32.
    5.3. 2G and 3G services of Bhutan Telecom Ltd. Bhutan Telecom Ltd uses GSM- 900 for 2G network and GSM 1800 for 3G services. GSM-900 uses 890–915 MHz to send information from the mobile station to the base station (uplink) and 935–960 MHz for the other direction (downlink) which provides 124 RF channels (channel numbers 1 to 124) spaced at 200 kHz and uses duplex spacing of 45 MHz’s. The guard bands of 100 kHz are placed at either ends of range of frequencies, so the GSM-1800 uses 1710–1785 MHz to send information from the mobile station to the base transceiver station (uplink) and 1805–1880 MHz for the other direction (downlink). Duplex spacing is 95 MHz’s GSM 1800 frequencies can carry more traffic than GSM 900 due to more frequencies available. But GSM-1800 has high propagation losses so more number of sites are required (approx.1.5~2 times that of GSM-900). GSM-900 has low propagation losses and has double the coverage as compared to GSM- 1800. 5.3.1. Facilities supported by 2G - Text messages - Pictures messages - Multimedia messaging services. 5.3.2. Facilities supported by 3G: - video calling - high speed Broadband internet Access - mobile TV - video mail and SMS - Games – single user and Multiplayer Page | 25
  • 33.
    Table 5-2 Differencebetween 2G and 3G Technology 2G MOBILE NETWORKS 3G MOBILE NETWORKS Cost Very low cost Highly expensive Data - Are less compatible with the - faster download speeds, faster Transmission functions of smart phone. access to the data and applications - less than 50,000 bits per sec - < 4 million bits per sec. - transmission of information - Data transfer via video via voice signals conferencing, MMS etc. Frequencies broad range of frequencies in simply not available in certain both upper and lower bands regions. Implication Low level of security Offers a high level of security Making Calls No video calls & data limit & Can avail video calls using 3G & No rate is slow data limit Speed Downloading and uploading Downloading and uploading speeds speeds available is up to 236 are up to 21 Mbps and 5.7 Mbps Kbps. Page | 26
  • 34.
    CHAPTER 6. OBSERVATIONS AND DISCUSSION During the one and half months OJT programme at South Western Region Phuentsholing, I have observed different experience than the normal daily life of the college and school. There was broadly technical observation, relational observation. 6.1. Technical Observation Since the Telecommunication service in Bhutan is in its growing and tender age, there is swift change of technologies and the organization have to rush and find the ways to cope with the changing technology. Thus, the instruments used keeps on changing for the better and efficient communication. But some of the instruments are the old ones that operates based on analog communication when the telecom industry is moving to digital system for more efficient and reliable communication. The digital system is secure, reliable, more resistant to fading, and error free. Other main reason nagging the quality of the telecommunication service by Bhutan Telecom Ltd is the lack of experts. All the experts are Bhutanese and they are less qualified and experienced beside exposure. Though the organization trains her staffs within and outside the country, still there is the lack of confident experts. Therefore, the experts should be trained more and given the exposure to the new technologies. The webs hosted by the Bhutan Telecom Ltd being hacked are one of the prime complain from the customers. This was not really the hole in their security but the designer’s substandard designing. They host the webs designed by any qualified designer(s) of the customer. But the organization doesn’t have the design standard to monitor. Thus, leaving vast loop in the design to penetrate and mess up things. Thus, there should be a standard set by the experts to monitor the quality of the design of the webs and its security. Moreover, there is no division that is looking in this matter. It is handled by Druknet and section. So if there were experts placed then the proper monitoring could have been possible. Other technical observation I have made is the negative power used for the system. All the systems use the -48 volt DC. The negative power offers the following advantages over the positive voltage: Page | 27
  • 35.
    - Positive voltages cause comparatively more corrosion in metal than negative voltages. - Negative voltages are safer for human body while doing Telecom activities. - Lightning may cause positive voltages in the equipment circuitry. In that case, negative voltages (lack of electrons) neutralize positive charges and prevent excessive heat. - Negative voltage is safer for long telephone line for transmitting power through it. - The reason for electing -48V in reference to ground is to avoid the nasty galvanic effects in telephone cabling. +48V would have nastier effect on wet cabling. For the reason of daily changing customer and demand the MDF (Main Distribution Frame) at the switching centre for the lease line telephone system not well maintained. Moreover, it is still the manually operated. The technician has to be there with tools ready to operate. This manual could be operated remotely through software, so that there will be fewer mess-ups and less chances of making mistake and other Figure 6-1 The MDF section inconveniences. in the switching centre 6.2. Relational Observation Though the efficient instrument and service are available in the other parts of the world, the customers in use matter in this field. The service to be provided depends on the scope of the customers. Since our customers who are using the telecommunication service are from different background and with different abilities, the service to be provided differs. Thus, the higher and sophisticated technologies are yet not in the demand of the customers. I have found out that the slow rate of up-gradation in the technology is one due to the nature of the customer and other the lack of experts. To move far with the technology the service provider looks at the customer demand and their ability to utilize the service. For instance, 3G services are being installed only in Paro, Thimphu and Phuentsholing regions only. Other parts of the area still operate with 2G and telephone system. But we can see the possible users in the main areas especially at the Dzongkhag headquarters and the place of institutional establishment. Therefore, such areas in other places also are the source of probable users. Page | 28
  • 36.
    Through my personalobservation on the quality of service they provide is the lack of strong competitor. Today there is only one rival competing and still the Tashi InfoCom doesn’t serve all the service provided by the Bhutan Telecom Ltd. Moreover, Bhutan Telecom Ltd is old in the market and is already a common service provider of the customers. The customers don’t have the multiple choices. But it should not be mattered only the competition but the quality to be served should be taken care. There is always a chance that the established foreign company may come and thence the well growing company of the country will face a steeper challenge. There was already an interest shown by companies like Aircel Group of India. Looking at the number of services they utilise under the able belt of the telecommunication height is less. Today we can do lot more with the telecommunication. Bhutan Telecom has introduced the B-Wallet Service system in collaboration with Bhutan National Bank providing sms banking, money transfer, sms voucher recharge and others. But critically looking there are other customers who can be a possible users. So if Bhutan Telecom Ltd launches similar service with other institutes, it is huge income for them. But the securities in such venture remain big issues. Page | 29
  • 37.
    CHAPTER 7. RECOMMENDATION Through my one and half months experience and observation during my OJT programme, I have observed and found the followings to be recommended. 7.1. To college The OJT programme is really a great experience to the students. It gives us an opportunity to make ourselves prepared to go into the working field. Since the technological world is vast and ever changing I found the precious OJT programme is short and I would recommend it to be more than usual. And the continuous effort of the college authorities are crucial in fostering the beforehand for the young and enthusiastic engineers in making. The concern of the institutions and the organizations on such programme is less receptive. Therefore, I find it is very essential for the concerned college authorities to shower the rights of responsibilities for the probable and abled organizations to take this programme as an opportunity to shape the younger minds of today for the better and brighter technocrats of tomorrow. 7.2. To the organization The concerned immediate supervisor remains busy and at some points I found we are less guided and concerned. It is fearing and difficult to handle the instruments and machines without the experience and the proper guide. Thus, I feel the guide have to be more receptive to the quest of the trainees. The nature of the work needed to be handled by the trainee is fluctuating, as we were not designated to a particular work but as per the availability of the task. Thus, I found it was difficult to grabs the concept of any properly and confidently. The technician at the centre(s) needs to be frequently trained as they remain with the old trains and are faces difficulties in handling the new instruments. On a whole the OJT programme has really been a good experience for me. I was able to see and relate the signals of my classroom knowledge with how things go in practicality. I hope and find it recommendable to the upcoming engineers. Page | 30
  • 38.
    CONCLUSION Telecom Limited (BTL)is the leading provider of telecommunications and Internet services in Bhutan. Since its establishment it today offers fixed line telephony, it provides GSM Mobile services under its flagship brand B-Mobile, and Internet Services under the brand name of DrukNet. It uses the GSM system technology. Today it provides 2G service and it has covered almost all parts of the country. Bhutan Telecom Ltd started the up-gradation to 3G service starting with the trail on21st April, 2008 and commercially operating from May 2008. Today there are 3G services available in Phuentsholing, Thimphu and Paro only. The instrument used for 3G network is GSM 1800. They have the plan upgrade the service to all parts of the country. GSM system has the following advantages: - Increased radio spectrum efficiency to provide even greater network capacity. (Which means it can support a high amount of subscribers!) - Provides highly sophisticated subscriber authentication which reduces the possibility of fraud. - Prevents the eavesdropping of conversations by employing sophisticated voice encryption techniques which are totally secure. - Provides better voice clarity and consistency, emanating interference due to digital transmission. (Turns speech into binary numbers!) - Simplifies the transmission of data which allows the connection of laptop and palmtop computers to GSM cellular phones. - A single standard allowing International Roaming between the worlds GSM networks - (International Standards.) - Settle one bill in the subscribers’ local currencies at home. Telecommunication system is ever changing field and there is the swift change in the technology. Page | 31
  • 39.
    BIBLIOGRAPHY [1] (2013,February) Bhutan Telecom Ltd. [Online]. http://www.bt.bt/?page_id=333 [2] Paul. (2013, February) Budde Comm. [Online]. http://www.budde.com.au/Research/Bhutan-Telecoms-Mobile-and-Internet.html [3] Aikaterini Gkritsi, "INtroduction to VoIP Technology and its Security issues," in COMP3013 CONFERENCE COMPUTING, Southampton, 2006. [4] Anonymous. (2013, January) ERICSOn. [Online]. http://www.ericsson.com/ourportfolio/products/mini-link-tn [5] Ericsson, "MICROWAVE OFFER: Deployment and evolution of microwave transmission networks," Ericsson Company, EN/LZT 712 0117 R3, ETSI, 2008. [6] Mini-link. (2013, January) ERICSSON. [Online]. http://www.mini-link.cz/mini- link.aspx [7] Anonymous. (2013, January) Atlantic Communiation Products. [Online]. http://www.goacp.com/product_optimux_4e1.html [8] Cutter Networks. (2013, January) Cutter Networks: Your best DataCom Source. [Online]. http://www.bestdatasource.com/rad/OP-134.htm [9] Syed Shahzaib Raza and Osama Zaid. (2013, January) Scrid. [Online]. http://www.scribd.com/doc/62156743/Radio-over-Fiber-WCDMA [10] Draka Communication, "Single-Mode Fiber Splicing and OTDR splice measurements," no. www.draka.com, Feb. 2013. [11] The Fiber Optic Association. (2013, January) The Fiber Optic Association, Inc.,: Reference Guide To Fiber Optics. [Online]. http://www.draka.com [12] David Groth, Jim McBee, and David Barnett, Cabling: The Complete Gguide to Network Wiring, 2nd ed. San Francisco, Pari, USA: Sybex, 2001. [13] Andrew Corporation, "Installation Instructions: 7/8" Positive Stop™ Connectors for HELIAX® Coaxial Cable,r, Suite 900, Westchester," Westbrook Corporate Cente, Illinois U.S.A, Manual 60154, 2007. [14] Computer Science Department. (2013, Feb.) The UCL DEPARTMENT OF COMPUTER SCIENCE. [Online]. http://www0.cs.ucl.ac.uk/staff/t.pagtzis/wireless/gsm/arch.html [15] Agilent Technologies, "Optical Time Domain Reflectometers: Pocket Guide," Agilent Page | 32
  • 40.
    Technologies, Germany, ManualE6000-91017, 2013. [16] Jeff Tyson and Julia Layton Marshall Brain. (2000) How cell phone works. [Online]. http://electronics.howstuffworks.com/cell-phone7.htm [17] Anonymous. (2012) Free WIMAX Infro.com. [Online]. http://freewimaxinfo.com/how- 2g-works.html [18] Anoynomous. Aaj Ki Deals.com. [Online]. http://www.aajkideals.com/3gservices.php [19] Puneet Jain. (2010, February ) MOBIGYAAN. [Online]. http://www.mobigyaan.com/3g-and-its-benefits Page | 33