PRINCIPLES OF MOTION STABILITY AND CONTROL OF
               MARINE SURFACE VESSELS




Our sincere thanks to Engineer Officer S.K. SARKAR for his support
and invaluable guidance.




         BY:

            1.   ANSHUMAN GUHA (5374)
            2.   HIMANSHU SINGH (5396)
            3.   PARIJAT SINHA (5429)
            4.   PIYUSH BUGALIA (5430)
            5.   ROHIT SHARMA (5444)
            6.   TARUN AGARWAL (5460)
            7.   VISHAL ANAND (5467)
            8.   S.S. MISHRA (5470)

                                                                     1
Abstract
This paper discusses the theory involved in the mathematical modeling of ship motions
and stability, and the recent developments in the control systems being used on modern
day marine surface vessels. The problems of heading control and roll stabilization have
been dealt with and three-term control systems for the same have been discussed in
detail. The newer methods and algorithms for motion control have been discussed
theoretically, but details have been avoided as the mathematical modeling of the same is
beyond our scope. Ship simulation software “GNCtoolbox” developed using MATLAB
6.5 by Prof. Thor I. Fossen has been used to obtain the results for motion stability and the
codes for the same are given in the appendix. Global Positioning System, the modern day
navigational aid, has been discussed in brief at the end.




                                                                                           2
Introduction

The most distinguishing feature between shore based vehicles and marine vessels is the
factor of unpredictability. While most shore based transport systems can be simulated
mathematically and analytically because of their predictable behavior, the inherent
randomness in the behavior of oceans makes it difficult to simulate ship’s motion
precisely.
Generally, for well defined systems, the desired system state can be achieved much more
readily and reliably using automatic control, with the advantage that the automatic
controller will not tire, need relieving, or be erratic in its performance. However, in
systems which are not well defined or understood, the performance of the automatic
controller may be totally inadequate.
The motion control problem for a ship can be classified broadly into two parts:
    • The problems of heading control and track-keeping (which is an advanced type of
        heading control problem) are the ones which more often than not involve a human
        element in the control chain. Most autopilots are not well able to steer a ship
        down a heavy quartering sea. This is because the disturbances to the system are
        large and can be unpredictable.
    • Dynamic positioning and roll control are two problems whose solutions lie in
        modification of ship design and development of efficient control systems. The
        main reason for this kind of demarcation is that the latter two require multiple
        inputs (such as wind speed, wave velocity, roll rate etc coming from different
        sensors) to be processed accurately and precisely, as against the heading control
        problem which can be and has been, efficiently addressed by human operators
        (relying mainly on their senses).

The requirement to be able to produce a desired state or condition of a ship has resulted
in the definition of ship controllability used by the 14th International Towing Tank
Conference (ITTC), 1975:

Controllability is ‘that quantity of a ship which determines the effectiveness of the
controls in producing any desired change at a specific rate in the attitude or position of
the moving ship’.

The above definition accentuates the effectiveness of controls. The fact that
environmental conditions are not mentioned implies the control should be effective
throughout a reasonable range of environmental conditions. Thus a ship which cannot be
adequately controlled in high winds or will not maneuver astern cannot be said to be
adequately controllable, even if its behavior in calm conditions going ahead is
impeccable.




                                                                                             3
The motion control problem
The definition of controllability as underlined by the ITTC conference and mentioned
earlier in the introduction to this paper gives just a vague idea of controllability of a ship.
Neither the ship operators, nor the ship owners have been able to specify in a meaningful
manner what aspects of controllability are required.




There are two international bodies which do, however, have some interest in the matter.
The International Maritime Organization has a standing committee on ship
maneuverability, which is producing a set of guidelines, and the maneuverability panel
H10 of the US society of naval architects and marine engineers (SNAME) has worked in
this area.
The last named panel surveyed a large number of pilots in an attempt to obtain an opinion
on those aspects of a ship’s maneuvers which were most desirable from a controllability
point of view. The most significant factors listed were:
    • Slow speed maneuverability (86% of pilots);
    • Adequate backing power and straight line stopping ability (79%);
    • Short response time following rudder or engine commands (77%);
    • Adequate swing control with moderate rudder angles (66%).




                                                                                              4
Any quantitative measure of controllability must therefore contain elements to assess
each of the above quantities if an adequately controllable ship is to be achieved as far as
the users are concerned.
Looking from the aforementioned perspective, the motion control problems can be
effectively studied under the following subheadings:

   •   Heading control problem
   •   Track keeping problem
   •   Dynamic positioning problem
   •   Roll control problem

Heading control problem

The two most basic controls required in a ship are those associated with control of the
direction or heading of the ship, and of its speed. For many ships, these are the only
navigational controls available.
Single screw, single rudder ships predominate in the deep sea trades, for obvious
economical reason, and the control arrangements on the bridge consist of a single helm
control, assisted by an autopilot, and a single engine control lever, which may operate in
either bridge control, where the desired shaft speed is set by the position of the lever, or
engine room control, where the lever position is transferred to the engine control room
for action to be taken there.
The basic requirement for heading control is that the ship’s head is maintained to within a
given band of the desired value. The size of the band, or steering error, will depend in
turn upon
    • the dynamic properties of the ship,
    • the effectiveness of the steering arrangements,
    • the disturbances present (wind and waves), and
    • the perceived requirements of the officer of the watch, which will in turn vary
        with his assessment of the navigational situation.

Ship steering process

The process of steering a ship is shown diagrammatically in the block diagram. The
difference between the desired course and the actual course is assessed. This may be done
in a number of ways, depending on how the ship is being steered. If under helmsman
control, the helmsman may be given instruction to steer a compass course (i.e. a course
relative to the earth’s north-south lines of longitude), or may be given instruction to head
towards a fixed object, or simply to keep in the middle of the channel. If the ship is in
autopilot control, a desired course will have been set on the autopilot. In either case, the
difference between the desired and the actual course of the ship is defined as the heading
error.
The helmsman or autopilot will act on this error, and will alter the demand to the rudder
control mechanism. This signal is the desired rudder angle. In most large ships, this
action will be in the form of a signal to an amplifier or to a servo valve in a hydraulic
control mechanism. The result of the control action is that the rudder will after a time lag,


                                                                                              5
assume the value of the desired rudder angle, within the bounds of the error of the control
system.




The rudder will then (usually) act on the slipstream of the propeller, and create a turning
moment (angle of attack, angular velocity) on the ship which will turn the ship in the
appropriate direction. As the ship turns, the error will reduce and eventually the ship will
assume a heading approximately equal to the desired heading at which time the error is
zero. As the link between the rudder angle and the ship’s behavior is complex, the ship
will generally not stay at the desired heading, unless a continuous control action is
applied. The nature of the control action will in turn depend on the ship’s design and
operating condition.

The working of rudders: an overview

The rudder or rudders are usually placed at the stern of the ship, immediately aft of the
propellers. The reasons for fitting the rudders at that position are concerned with the
effectiveness of the controls. The ship will turn under the combined influences of rudder,
inertial and hydrodynamic forces, about a point which will usually be some distance
forward of the mid-point of the ship. In some ships this pivot point, which may be
defined as the point at which there is no sway velocity, is situated some distance forward
of the ship.




                                                                                           6
A rudder situated at the stern of the ship has three main effects:
   • It is able to exert a large lever arm about the pivot point.
   • It is able to position the ship such that the hydrodynamic forces assist in the turn.
      Some ships are able to turn effectively going astern, when the turning effect is
      largely caused by the hydrodynamic forces on the rudder alone, but the turning
      ability of a ship is very much enhanced if the hull hydrodynamic forces augment
      the rudder forces.
   • It can be so positioned that the propeller slipstream augments the flow of water
      over the rudder. As rudder forces are heavily dependent on the velocity of flow
      across them, the effectiveness of the rudder is enhanced by this positioning.

The effect of disturbances on course-keeping requirements

Disturbances act on a ship as shown in the steering control flow chart. The most common
form of disturbances will be the presence of wind and waves, but other effects which will
affect the course control behavior are:
    • The presence of sea bed; ships behave differently in shallow water than they do in
        deep water. Turning ability is reduced and the diameter of turn increased.
    • The presence of banks and other ships; ships tend to turn away from banks and
        there are complex interactions between two ships passing close to each other. In
        certain circumstances, a small ship can be uncontrollably drawn under the bow of
        a larger ship as a result of interaction forces.

The way in which the steering ability of the ship is affected by the presence of the wind
depends on the shape of both the above water and underwater hull, and on the strength
and direction of the wind. The effect of waves will generally be to reduce the
effectiveness of the control mechanisms and to make steering a course with a given
margin more difficult.


Position control- the track keeping problem

As the aim of most voyages is to get the ship and its cargo from one point on earth’s
surface to another, the track keeping problem is central to the operation of most ships
most of the time. However, for most practical purposes, the track keeping problem can be
reduced to one of course keeping, in that the effects of the disturbances which will tend to
prevent the correct track being steered can be allowed for the accuracy required to ensure
that the ship arrives at the correct destination.
For more exacting applications, however, there is a requirement for a more precise track-
keeping. Examples of this enhanced requirement can be found in survey ships and boats,
in minesweepers, in dredgers and in offshore supply vessels, mobile drilling rigs, etc. All
these vessels need to be able to keep a fixed track rather than a fixed course, within
clearly defined limits. A ship at the end of a voyage will also have to assume a track
keeping role, as it must navigate an approach channel and enter a lock or dock, often with
under 1m (3.3 ft) clearance.


                                                                                             7
The principle of track keeping is similar to that of course-keeping, in that an error is
defined, and the ship’s controls operated in a manner so as to reduce the error ideally to
zero, but more usually to within a satisfactory limit. The principle is shown in the figure
below.



                                                                                       Disturbance
                                                                                       Wind ....
                                                                       Actual
 Desired             Track                                             rudder
 Track               error   Track-                                    angle
                             keeper                      Steering                  Ship
                             Human/                      Gear
           +     -           Automatic       Desired
                                             Rudder
                                             Angle




A reference track is defined, which is fixed relative to the sea bed or in relation to shore
features. The distance from the reference track is determined, either by eye or
mechanically and this distance is used as part of an error signal. Other components of the
error signal might be the yaw rate of the ship and its heading. Decisions on the control of
the ship are made as a function of the track error, as modified by the other inputs, and
signals sent to the rudder control and engine control mechanism.

Roll control problem

Because of the underwater shape of a ship’s hull, which is designed to cause minimum
resistance to motions consistent with adequate cargo or weapon carrying capacity, all
ships will roll to a greater or lesser extent, under the action of wave. This rolling effect is
entirely deleterious to the effective performance of the ship’s role. Among the problems
which occur due to excessive roll action are:
    1. Loss of speed for a given power output.
    2. Loss of efficiency of ship staff, either directly because of the motion and the
        necessity to hang on, or because of actual seasickness.
    3. Loss of commercial effectiveness because of the necessity to secure cargo or ship
        equipment firmly. An obvious example is the requirement to secure each of
        perhaps 100 vehicles for a short sea crossing on a Ro-Ro ferry.
    4. Loss of commercial attractiveness of a ship caused by unpleasant motion.
        Customers will not wish to pay for a cruise if they are to be sick all the time.
    5. Damage to ship equipment or cargo caused solely by rolling.
    6. Complete loss of the ship if rolling becomes too severe, or if cargo shifts.
    7. Loss of accuracy and effectiveness of warship weapon systems caused by
        excessive roll motion.
    8. Reduction in operational capability of a warship because it is unable to operate its
        helicopters due to excessive roll.



                                                                                               8
It is not surprising therefore that considerable attention has been paid over the past
century to reducing the extent of roll motion in a ship. Because a ship’s hull is between
five and ten times as long as it is wide, the equivalent problems associated with pitch are
much less severe.
The basic methods of achieving roll reduction are concerned with three main methods of
approach:
     1. altering the basic hull design so that it does not roll excessively,
     2. adding devices to control the roll motion, and
     3. operating the ship to reduce its propensity to roll.

The Dynamic Positioning problem

In a number of cases associated with the offshore industry, there is a requirement for a
ship or platform to maintain its position relative to a fixed datum on the sea bed. This is a
special case of track keeping, where the reference track is a single point. Because of the
accuracy requirements for dynamic positioning (DP), a number of specialist devices are
in use for both identifying the positional error and controlling the ship motion.
Position information is obtained from a range of sources. A taut wire may be suspended
from the ship to the sea bed, and its angle from the vertical used to convey information
about the position of the vessel relative to its datum.
Acoustic information may be obtained from reference transponders attached to the sea
bed, and Doppler sonar information can be used to give velocities in both fore and aft and
athwartships direction relative to the sea bed.
The error signal for position is then calculated to produce an optimal vessel response to
get the ship into the correct position. A wider range of effectors is employed in drill ships
and offshore supply vessels, including fixed pitch propellers in nozzles, controllable pitch
propellers, rotatable thrusters and fixed thrusters.




                                                                                              9
PATH KEEPING
Definition of Motion Stability

The concept of path keeping is strongly related to the concept of stability. A body is said
to be stable in any particular state of equilibrium in rest or motion if, when momentarily
disturbed by an external force or moment, it tends to return, after release from the
disturbing force, to the state of equilibrium existing before the body was disturbed. In the
case of path keeping, the most obvious disturbing force would be a large wave or a gust
of wind. For optimum path keeping, it would be desirable for the ship to resume its
original path after passage of disturbance, with no intervention by the helmsman.
Whether this will happen depends on the kind of motion stability that the ship possesses.
The various kinds of motion stability associated with ships are classified by the attributes
of their initial state of equilibrium hat are retained in the final path of their centers of
gravity. For example, in the figure given below, in all the cases, the ship is initially
assumed to be traveling at constant speed along the same path. In case 1 the final path
after release from a disturbance retains the straight line attribute of the initial state of
equilibrium, but not its direction. This type of stability is termed straight-line stability. In
case 2 the final path after release from a disturbance retains not only the straight-line
attribute of the path, but also its direction. This is termed as directional stability. Case 3 is
similar to case 2 except that the ship does not oscillate after the disturbance, but passes
smoothly to the same final path as case 2. Finally, in case 4 the final path of the ship not
only has same direction as the original path, but also its same traverse position relative to
the surface of the earth. This might be termed positional motion stability.




                                                                                              10
The foregoing kinds of stability have been defined in a kind of ascending order. A ship
that is directionally stable must perforce also possess straight line stability. It can be
shown that a straight line stability or stability is indicated by the solution to a second
order differential equation, the directional stability or instability is indicated by the
solution to a third order differential equation, and finally positional stability or instability
is indicated by the solution to a fourth order differential equation.

Stability with Controls Fixed and Controls Working

All of the foregoing kinds of stability have meaning with control surfaces (rudders) fixed
at zero, with control surfaces free to swing, or with controls either manually or
automatically operated. The former two cases involve only the last two elements of
control loop of the figure give below, whereas the latter cases involves all of the elements
control loop. In ship and submarine usage the term stability usually implies controls-fixed
stability; however, the term can also have meaning with the controls working. The
following examples will indicate the distinctions:
    • A surface ship sailing in the calm sea possesses positional motion stability in the
         vertical plane (and therefore directional and straight line stability) with controls
         fixed. This is an example of the kind of stability shown by case 4 of the above
         figure. In this case, hydrostatic forces and moments introduce a unique kind of
         stability which in the absence of these forces could not be introduced either by
         very sophisticated automatic controls or by manual control. The fact that the ship
         operator and the designer can take for granted, this remarkable kind of stability
         does not detract from its intrinsic importance.
    • In the horizontal plane in the open sea, a self propelled ship cannot possess either
         positional or directional stability with controls fixed because the changes in
         buoyancy that stabilize in the vertical plane are non existent in the horizontal
         plane. However, a ship must possess both of these kinds of stability with controls
         working either under automatic or manual guidance.
    • The only kind of motion stability possible with self-propelled ships in the
         horizontal plane with controls fixed is straight-line stability. This kind of stability
         is desirable but not mandatory. In fact, many ships do not possess it.
    With each kinds of control-fixed stability, there is associated a numerical index which
    by its sign designates whether the body is stable or unstable in that particular sense
    and by its magnitude designates the degree of stability or instability. To show how
    these indexes are determined, one must resort to differential equations of motions.
    Also ships equations are required for the number of other purposes also, such as:
         • To enable the motion of the ship to be studied for primary research purposes;
         • As an aid to ship hull design;
         • To assist the design of thrust and control surfaces;
         • To represent the ship in a range of simulators, for research, design and
             training purposes.




                                                                                              11
LINEAR EQUATIONS OF MOTION

Axis fixed relative to the earth




Figure shown above is self descriptive about the different axes and the motion of the
vessel. The motion of the ship subsequent to time, t=to, is completely defined by the
coordinates xoG, yoG the angle of yaw ψ. In terms of these axes fixed in the earth, the
Newtonian equations of motion of the ship are:

    X 0 = m&&0G
            x
    Y0 = m&&0G − − − − − − − − − − − − − − − −(1)
           y
    N = I zψ&
            &

Where the two dots above the symbols indicate the second derivatives of those values
with respect to time, t, and,
Xo &Yo = total force in xo & yo direction respectively
m = mass of the ship
N = total moment about an axis through centre of gravity of ship and parallel to
Iz = mass moment of inertia of ship about axis just mentioned
Ψ= yaw angle in the horizontal plane measured from the vertical xo zo plane to the x-
axis of the ship.

Axes fixed in the ship

In spite of apparent simplicity of equation (1), the motion of a ship is more conveniently
expressed when referred to the axes x and y fixed with respect to the moving ship as
shown in figure. Now the origin, O, stays at the C.G. of the ship. In particular case shown
in the above figure, both ψ and β are negative.
In order to convert equation (1) from axes fixed in the earth to axes fixed in the moving
ship, the total forces X and Y in the x & y directions, respectively, are expressed in terms
of Xo and Yo:


                                                                                         12
X = X 0 cosψ + Y0 sinψ
Y = Y0 cosψ − X 0 sinψ − − − − − − − − − −(2)
likewise

x0G = u cosψ + v sinψ
&
y 0G = v cosψ − u cosψ − − − − − − − − − − − (3)
&

then

&&0G = u cosψ − v sin ψ − (u sin ψ + v sin ψ )ψ
x      &         &
&&0G = u sin ψ + v cosψ + (u cosψ − v sin ψ )ψ − − − − − − − (4)
y      &         &

Substituting equation (4) in equation (1) and inserting the resulting values of Xo and Yo
in equation (2) yields the simple expressions:

X = m(u − vψ )
         &     &
Y = m ( v + uψ )
        &     &

For completeness:

X = m(u − vψ ) − − − − − − − − surge
         &
Y = m(v + uψ ) − − − − − − − − sway − − − − − −(5)
        &
N = I zψ& − − − − − − − − − − − yaw
        &

Note the existence of the term muψ in the equation of Y and mvψ .In the equation for
                                       &                               &
X, whereas terms like these are not present in equation (1). These are the so-called
centrifugal force terms which exist when systems with moving axes are considered, but
do not exist when the axes are fixed in the earth.
Equations (5) have been developed for the case where the origin of the axes, O, is at the
C.G. of the ship. Suppose we chose an origin, O, which is located a distance RG from the
CG of the ship, where RG has components xG, yG and zG along the x,y and z axes which
are parallel to the principal axes of inertia through G. xG will be positive if the CG is
forward of the origin and negative if it is aft. Similarly yG will be positive if G is to
starboard of O and zG will be positive if G is below O. Abkowitz has shown that for the
choice of position for the origin, equations (5) become:

X = m(u − ψv − y Gψ& − xGψ 2 )
      &            &
Y = m(v + uψ − y Gψ 2 + xGψ&) − − − − − − − − − − − − − − − − − (5a )
        &                     &
N = I zψ& + m[ xG (v + uψ ) − y G (u − ψv)]
        &          &               &




                                                                                        13
Because equations (5a) describe motions in horizontal plane only, the vertical distance zG
does not appear in the equations.
Assumptions of Linearity and Simple Addable Parts

Expressed functionally X, Y and N are:

X = Fx (u , v, u , v,ψ ,ψ&)
                & &       &
Y = Fy (u , v, u , v,ψ ,ψ&) − − − − − − − − − − − − − −(6)
               & &       &
N = Fψ (u, v, u , v,ψ ,ψ&)
              & &       &

In order to obtain a numerical index of motion stability, the functional expressions shown
in equation (6) must be reduced to useful mathematical form. This can be done by means
of the Taylor expansion of the function of several variables.
The linearized form of the Taylor expansion of function of two variables x & y is a
simple sum of three linear terms as follows:

                                 ∂f ( x, y )      ∂f ( x, y )
 f ( x, y ) = f ( x1, y1) + ∆x               + ∆y             …………………….. (7)
                                    ∂x               ∂y

Where both x & y must be small enough so that higher order terms of each can be
neglected as well as the product x y.
Motion stability determines whether a very small perturbation from an initial equilibrium
position is going to increase with time or decay with time. Thus, it is consistent with the
physical reality of motion stability to use the linearised Taylor expansions in connection
with equation (6). For example, by analogy with equation (7), the linearized Y-force of
equation (6) can be written as:
                                                ∂X             ∂Y                           ∂Y
Y = Fy (u1 , v1 , u1, v1 ,ψ 1,ψ&1 ) + (u − u1 )
                  & &          &                   + (v − v1 )    + ......... + (ψ& − ψ&1 )
                                                                                  & &           − − − − − − − −(8)
                                                ∂u             ∂v                           ∂ψ&
                                                                                              &

Where the subscript 1 refers in all cases to the values of the variables at the initial
equilibrium condition and where all the partial derivatives are evaluated at the
equilibrium condition. Since the initial equilibrium condition for an investigation of
motion stability is straight line motion at constant speed, it follows that
u1 = v1 = ψ 1 = ψ&1 = 0 . Furthermore, since most ships are symmetrical about their xz-
 &    &    &     &
plane, they travel in the straight line at zero angle of attack; therefore v1 is also zero. Also
                         ∂y ∂y
because of symmetry         =     = 0 since a change in forward velocity or forward
                         ∂u ∂u  &
acceleration will produce no transverse force with ship forms that are symmetrical about
the xz plane. Finally, if the ship is in fact in equilibrium in straight line motion, there can
be no Y force acting on it in that condition. Therefore f (u1, v1, u1, v1,ψ 1,ψ&1) is also zero.
                                                                     & & & &
Only u1 is not zero but is equal to the resultant velocity, V, in the initial equilibrium
condition. With these simplifications, equation (8) reduces to




                                                                                                               14
∂Y     ∂Y      ∂Y      ∂Y
Y=     v+      v+
               &       ψ+
                       &       ψ& − − − − − − − − − − − − − (9a )
                                &
    ∂v     ∂v&     ∂ψ&     ∂ψ&
And similarly the surging force and yawing moment can be written as:

   ∂X    ∂X      ∂X     ∂X      ∂X       ∂X
X =   u+
      &     ∆u +     v+      v+
                             &       ψ+
                                     &       ψ& − − − − − − − −(9b)
                                              &
   ∂u
    &    ∂u      ∂v     ∂v&     ∂ψ &     ∂ψ&
   ∂N    ∂N    ∂N      ∂N
N=    v+    v+
            &      ψ+
                   &       ψ& − − − − − − − − − − − − − − − −(9c)
                            &
   ∂v    ∂v
          &    ∂ψ&     ∂ψ&

                                      ∂Y ∂Y ∂N         ∂N
Where the cross coupled derivatives       ,    ,   and      usually have small nonzero
                                     ∂ψ ∂ψ& ∂v
                                        &    &          ∂v
                                                         &
values because most ships are not symmetrical about the yz-plane even if that plane is at
the midlength of the ship. However, the cross coupled derivatives
 ∂X ∂X ∂X          ∂X      ∂Y     ∂Y
    ,    ,    and     like    and       are zero because of symmetry about the xz-plane.
 ∂v ∂v ∂ψ
       &    &     ∂ψ&
                    &      ∂u     ∂u&
Hence, equation (9b) reduces to:

    ∂X     ∂X
X =     u+
        &     ∆u − − − − − − − − − − − − − −(9d )
    ∂u&    ∂u
where
∆u = u − u1

For the sake of consistency, before combining equations (9) with equations (5) or (5a),
those equations should also be linearized. If the CG of the ship is in its longitudinal plane
of symmetry, then yG is zero and equations (5a) reduce to:
 X = m(u − ψv − xGψ 2 )
         &
Y = m(v + ψu + xGψ&) − − − − − − − − − − − − − − − −(5b)
        &          &
N = I zψ& + mxG (v + ψu )
        &        &

Linearization of the expression in the parentheses for Y is performed as follows:

v + ψu + xG = (v1 + ∆v) + (ψ 1 + ∆ψ )(u1 + ∆u ) + xG (ψ&1 + ∆ψ&)
& &            &     &      &      &                   &      &
where,
v1 = ψ 1 = ψ&1 = 0
&     &     &
so,
v + ψu + xGψ& = ∆v + u1 ∆ψ + ∆ψ∆u + xG ∆ψ&
& &         &    &        &    &         &

The term ∆ψ∆u is second order and must be dropped since similar second order terms
             &
have been neglected in developing equation (9). Since ∆v = v − v1 = v, ∆ψ = ψ − ψ 1 = ψ
                                                       & & &        & & & &            &
and so on, the preceding expression reduces to:



                                                                                           15
v + ψu + xGψ& = v + ψu1 + xGψ&
& &         & & &            &

Lenearizing the expressions for X and N of equation (5b) in a similar manner leads to the
following summary result:
 X = mu&
Y = m(v + ψu1 + xGψ&) − − − − − − − − − − − − − − − − − − − (5c)
       & &         &
N = I zψ& + mxG (v + ψu1 )
        &             &

Notation of Force and Moment Derivatives

                                                                       ∂Y          ∂N
In the simplified derivative notation various terms can be written as       = Yv ,     = Nψ&
                                                                        ∂v         ∂ψ&
and so on. Also for motions restricted to the horizontal plane ψ ≡ r , and ,ψ& ≡ r using this
                                                                &            & &
notation and substituting equations (9) into equations (5c), the equations of motion with
moving axes in the horizontal plane are:

− X u (u − u1 ) + (m − X u )u = 0
                           & &

− Yv v + (m − Yv& )v − (Yr − mu1 )r − (Yr& − mxG )r = 0 − − − − − − − − − −(10)
                    &                                 &
− N v v − ( N v& − mxG )v − ( N r − mxG u1 )r + ( I z − N r& )r = 0
                        &                                     &

Every term of first two equations of (10) has the dimensions of force whereas every term
in the third equation of (10) has the dimensions of a moment. Therefore, to
nondimensionalize equations (10), which are convenient for several reasons, the force
                                                           ρ                                       ρ
equations are divided through by                               L2V 2 and the moment equations by       L3V 2 .
                                                           2                                       2
Therefore,

             m               &
                             vL         v
m′ =              ; v′ =
                    &            ; v′ =
         ρ                   V 2
                                        V
             L3
         2
          Iz                 rL       rL2
                                      &
I′ =
 z                ; r′ =        ; r′ = 2
                                  &
         ρ                   V        V
             L5
         2
             Yv                       Yr                  Nv                       Nr
Yv′ =               ; Yr′ =                 ;N ′v=               ; N r′ =
         ρ                        ρ                   ρ                      ρ
             L2V                      L3V                  L3V                     L4V
         2                     2                      2                        2
          Yv&                 Yr&                 N v&                N r&
Yv&′ =            ; Yr&′ =                  ′
                                       ; N v& =            ; N r′ =
                                                                &
         ρ                   ρ                    ρ                   ρ
             L3                   L4                  L4                  L5
         2                    2                   2                   2

Therefore,



                                                                                                                 16
Nv  v          N vv
N v v′ =
  ′                 =              ;
           ρ 3 V  ρ 3 2
              LV              LV
           2                2
            N v&  vL 
                    &              &
                              N v& v
N v& v ′ =
   ′&             2=               ;
           ρ 4 V  ρ 3 2
              L               LV
           2               2
                     
              m  x
                       G  vL  =
                               &            &
                                        mxG v
m′xG v ′ = 
      ′&                 2                , etc
              ρ L3  L  V  ρ L3V 2
                     
             2                       2

If the surge equation is neglected and if the previous notation is adopted, equation (10)
becomes in non-dimensional form:

− Y ′vv ′ + (m′ − Y ′v)v ′ − (Y ′r − m′)r ′ − (Y ′r − m′x ′G )r ′ = 0
                      & &                          &              &
− N v v ′ − ( N v& − m′xG )v ′ − ( N r ′ − m′xG )r ′ + ( I ′ − N r′ )r ′ = 0 − − − − − (11)
     ′           ′      ′ &                   ′            z      & &


Where the main difference between (10) and (11), aside from the prime notation, is that
u1 is disappeared since u1/V=1 for small perturbations.

Because of the fact that the derivative Yv&′ enters into equation (11) as an addition to the
mass term, it is termed the virtual mass coefficient. It is thus identical to the concept of
“entrained” or “added” mass. Similarly, N r′ is termed the virtual moment of inertia
                                              &
                                         ′
coefficient. The derivatives Yr&′ and N v& are termed the coupled virtual inertia and the
coupled moment of inertia coefficients, respectively. It should be noted that these
derivatives would be zero if the ship hulls, including their appendages, were symmetrical
about their yz-planes.

Control Forces and Moments

It is important to note that for controls-fixed stability, all of the terms of equation (10) or
(11) must include the effect of ship’s rudder held at zero degrees. On the other hand, if
we want to consider the path of a ship with controls working, the equations of motion
(10) or (11) must include terms on the right-hand side expressing the force and moment
created by rudder deflection as functions of time. These are the control force and
moment. The linearized y-component of the force created by rudder deflection acting at
the CG of the ship is Yδ δ and the linearized component of the moment created by rudder
deflection about the z-axis of the ship is N δ δ where

δ = rudder deflection angle, measured from xz-plane of the ship to plane of rudder;
positive deflection corresponds to a turn to port for rudder(s) located at stern
Yδ , N δ = derivatives of Y and N with respect to rudder-deflection angle δ



                                                                                              17
For the case of small perturbations, which is the only case where equations (10) and (11)
apply, only small deflections of the rudder are admissible. With this restriction the
derivatives such as Yv′, N v , Yr′, N r′ and so on are evaluated at δ = 0 and are assumed not to
                           ′
change at other admissible values of δ
With these assumptions the equations of motion including the rudder force and moment
are as follows:

− Y ′vv ′ + (m′ − Y ′v)v ′ − (Y ′r − m′)r ′ − (Y ′r − m′x ′G )r ′ = Yδ′δ
                      & &                          &              &
− N v v ′ − ( N v& − m′xG )v ′ − ( N r ′ − m′xG )r ′ + ( I ′ − N r′ )r ′ = N δ δ − − − − − (11)
     ′           ′      ′ &                   ′            z      & &        ′

Although not written in functional form, it is clear that the quantities v ′, r ′, v ′, r ′andδ in
                                                                                   & &
equations (10), (11) and (11a) are all functions of time, t.
In the case of the path-keeping ability of ships in rough water, the right hand side of
equation (11a) must, in addition to the rudder force and moment terms, include sea
excitation term which, for regular waves, is harmonic functions of time. However, here
we are considering only the motions of the ship after momentary disturbance has ceased
to act. For this purpose, no terms whatsoever need be considered on the right hand side of
the equations (10) and (11).

Stability Criterion

The full derivation of the criterion equation for stability is beyond the scope of this paper.
The stability criterion, C, can be expressed simply as

 C = Y ' v ( N ' r − m ' x ' G ) − N ' v (Y ' r − m ' ) > 0 .......... .(12 )
According to this equation, stability is improved as (Y ' r − m ' ) increases in positive value,
and as ( N ' r − m ' x ' G ) increases in negative value.

Course-Keeping with Automatic Control

One of the functions of ship control is to maintain a ship’s heading. In performing this
function, a helmsman deflects the rudder in a way which will reduce the error between
the actual and desired heading, designated as ψ on the figure below.




Since the actual heading angle can be determined by means of a compass, the magnitude
of ψ can be readily displayed to the helmsman. A good helmsman will not only deflect
the rudder in response to the heading error,ψ , but he is also sensitive to the angular
velocity of the ship, ψ (≡ r ) , and he will ease of the rudder and apply a little opposite
                       &


                                                                                                  18
rudder in order to prevent overshooting the desired heading. It follows that an automatic
pilot (autopilot) should also be responsive to control signals measuring bothψandψ .&
Thus, a rudder under automatic control, might be deflected in accordance with the
following linear expression:

δ = k1ψ + k 2ψ ……………………………… (13)
              &

Where δ ,ψandψ all are functions of time where k1 andk 2 are the constants of
                &
proportionality of the control system.
Both k1 andk 2 should be positive for proper control. Substituting equation (13) in
equations of motion (11a), the following equations are obtained:

Yv′v ′ + (Yv&′ − m′)v ′ + k1Yδ′ψ + (Yψ′ − m′ + k 2Yδ′ )ψ ′ + (Yψ′& − m′xG )ψ& ′ = 0
                    &                                   &       &       ′ &
                                                                                              ………… (14)
N v v ′ + ( N v& − m′xG )v ′ + k1 N δψ + ( Nψ − m′xG + k 2 N δ )ψ ′ + ( Nψ& − I z )ψ& ′ = 0
  ′            ′      ′ &           ′       ′      ′         ′ &         ′&     ′ &

                                                                             &
Equations (14) are simultaneous differential equations of the first order in v and of
second order inψ . The solutions of these equations for vandψ yields a third order
                                                          &
differential equation which as discussed earlier leads to the concept of directional
stability or instability.

The equations of motion with automatic control, equation (14), differ from the equations
of motion with controls-fixed at δ = 0 , equation (11), in two major respects. Equation
(14) implies a sensitivity to the orientation of the ship,ψ , which is absent in equation
(11). This is, of course, implicit in the concept of directional stability as opposed to
straight-line stability. Secondly, two of the terms which appear in the criterion, C,
equation (12), for controls-fixed, straight-line stability, are altered by the presence of the
controls. The former term (Yr′ − m′) now appears as (Yr′ − m′ + k 2Yδ′ ) and what was
formerly ( N r′ − m′xG ) now appears as ( N r′ − m′xG + k 2 N δ ) . Thus, the second effect of
                      ′                             ′         ′
automatic controls is to make the ship behave as if it possessed different values of its
inherent hydrodynamic derivatives. It follows that a ship that is unstable with controls-
fixed can be made to be stable in terms of both straight-line and directional stability by
the use of automatic controls. It is preferable that all ships be stable with controls fixed
and that automatic controls should not be used to overcome the inherent stability of a ship
but rather to provide it with directional in addition to straight-line stability.

It is evident that there are lags in control system. Therefore although ψandψ may be
                                                                             &
measured and signaled to the autopilot at time t, it requires finite time, t , for the rudder to
reach the deflection angle prescribed by equation (13). Hence the deflection of rudder, δ ,
at time t is proportional to ψandψ at an earlier time t1 = t − t . In functional form,
                                  &
equation (13) becomes:

δ (t ) = k1ψ (t − t ) + k 2ψ (t − t ) ………………….. (15)
                            &



                                                                                                     19
where t is the time lag of the control system.
Following equation (7) the linearized form of the Taylor expansion of equation (15) is

δ (t ) = k1 [ψ (t ) − tψ (t )] + k 2 [ψ (t ) − tψ&(t )]
                        &              &         &

Nondimensionalizing this equation, substituting it in equation (11a), and dropping the
functional notation (t) which is implicit in equation (11a), the following is obtained:

Yv′v ′ + (Yv&′ − m ′)v ′ + k1Yδ′ψ + (Yψ′ − m′ + k 2Yδ′ − k1 t ′Yδ′ )ψ ′ + (Yψ′& − m′xG − k 2 t ′Yδ′ )ψ&′ = 0
                     &                                               &       &       ′                &
N v v ′ + ( N v& − m′xG )v ′ + k1 N δψ + ( Nψ& − m′xG + k 2 N δ − k1 t N ′δ )ψ ′ + ( Nψ& − I z − k 2 t ′N δ )ψ&′ = 0
  ′            ′      ′ &                    ′      ′         ′               &       ′&     ′            ′ &

Where t ′ = (t )(V / L)
Again comparing with criterion, C, equation (12), it is noted that the term (Yr′ − m′) now
appears as (Yr′ − m′ + k 2Yδ′ − k1 t ′Yδ′ ) and the term ( N r′ − m′xG ) appears as
                                                                     ′
( N r′ − m′xG + k 2 N δ − k1 t ′N δ ) .
            ′         ′           ′

Two important facts emerge from these comparisons:
       • The existence of the time lag, t , detracts from the stability of the ship compared
           to zero time lag.
       • If automatic controls were made sensitive only toψ , and not toψ , (k2=0) and a
                                                                               &
           time lag existed, the stability of the ships with controls would be less than
           without controls. It is conceivable that this decrease in stability could cause a
           ship that was stable without controls to become unstable with controls.
A more accurate and realistic, but much more complicate, analysis of the lags in the
control systems can be accomplished by writing the equations which describe the actual
operation of the various mechanisms involved in the system. For example, the equation
describing the build-up of voltage (or amperage) as a function of the quantitiesψandψ ,   &
the equations describing the actual method of amplification of the signal to produce the
power to activate the rudder motor, the equations describing the electromechanical
response of the electric motor activating the rudder system and the equations of motion of
the rudder system itself can all be written. These equations can then be coupled with the
ship motion equations and the overall response analyzed. The results will give a complete
test of the stability of the overall system, ship and controls. The controls themselves can,
as shown earlier, introduce instability into the system if they are not properly designed.
One solution proposed to remove the time lag from the system is to use some form of
ship-board sensor to determine the presence of disturbances like a large wave. This could
be achieved by some form of laser based device which would be aligned up weather, and
used to sense the presence of a wave or disturbance some seconds before it strikes the
ship.




                                                                                                                 20
Track Keeping and Position Control
The auto pilot is relatively a simple device, which relies entirely on ship borne sensors to
function. It has, however, a major disadvantage in that its output, the ship’s course, is not
actually required in many cases. The task of most ships is to travel in a predictable
manner along a path or track fixed relative to the earth’s surface, rather on a fixed course
through water. For most purposes, it is acceptable for the ship operator to make the
necessary calculations with respect to the external conditions to provide the desired
course, which is then used as the input to the autopilot.
For certain conditions, however it is necessary for the path over the sea bed to be kept
with greater precision than is feasible with autopilot alone. These applications include:
    • Surveying. Clearly, if the water depth is to be recorded at a given point on the sea
        bed, it is necessary to know with precision where the ship is at the moment the
        depth reading is taken. Also, it is helpful if a known track is steered so that
        readings are in reasonable line, so that a uniform coverage is taken.
    • Minesweeping and Minehunting. It is vital for minesweeping operations for the
        lanes to be known to be clear of mines. Therefore, a swept path must be
        maintained relative to the seabed for this operation to be effective.
    • Dredging. Similarly, it is necessary to know with degree of precision that the
        channel has been dredged adequately. This requirement has assumed rather more
        importance in recent years, with large ships regularly operating with very small
        design clearances.
    • Port approach. In some specialist operations, particularly those where poor
        visibility is frequently encountered in conditions where the ship has a very small
        clearance for the approach, additional assistance must be given to the operator.
        This is a track-keeping operation, as the position of ship relative to the seabed is
        of interest.
    • Offshore operations. It is in this area where many of the developments in the
        field of track-keeping have arisen in the recent years. As many of the offshore
        installations are fixed on the seabed, their support requires ships to keep station
        relative to a rig for often prolonged periods while, for example, crane operations
        transfer goods from the deck of an offshore supply vessel to the rig. The ability to
        maintain a track consisting of a single point is a specialist application of track-
        keeping, known as dynamic positioning and is discussed further in the paper.
    • Underway replenishment. This is a particular form of track-keeping, where the
        requirement is to keep the ship, usually a warship, a predetermined (small)
        distance away from another ship, so that stores or fuel may be transferred. The
        hydrodynamic forces between the ships and the fact that the store ship may not
        be keeping a perfectly steady course exacerbate this problem.

Information requirements - Sensors

In these application, the need is same, to control the position of the ship relative to a
know fixed position relative to the sea bed or, in the case of underway replenishment,
relative to another moving ship. For this it is clearly necessary to know the present


                                                                                            21
position of the ship. The basic block diagram of a track keeping system is very similar to
that of an autopilot as shown in the figure given below, except that the primary
comparison is between the ship’s desired position and its actual position. Additionally,
many track-keepers will also control the engine performance.


               Position                                           Wind
               error                                              waves      Position
                                  Desired                   Actual
                      Track-                 Rudder
                      keeper                 control                      Ship
                                  Rudder                    Rudder
 Desired position                 angles                    angles
 or track
                                  Desired      Thrusters    thruster
 Desired speed                                                                     Speed
                                  thruster
                                                                Shaft
                                  Fuel                          speed
                                  supply     Engine
                                             system
             Speed
             error             Controls                     Propeller
                                                            pitch


All system require as inputs information on the present position of the ship, so that this
may be compared with the desired position to obtain a system error. In some system, a
speed error will also develop. The methods for obtaining this information vary
extensively. One of the most promising methods is the global positioning system, based
on satellites, which can now give a position accurate to a few meters at worst. This may
be sufficiently accurate for many track-keeping tasks and has the advantage of being
contained within the ship.
Close into shore, a number of high precision systems may be used, based on infrared or
radio waves. These all require one or more shore stations to be set up, and so are most
useful for tasks where a ship a ship repeatedly carrying out the same role .Figure given
below shows a high accuracy positioning system used in a dredger owned by Associated
British Ports in South Wales.




                                                                                        22
The system produces a high definition display, showing the position of the dredger in
relation to the shore, with the dredged channel shown. The display is used only to give
information to the ship’s staff, with the conning of the ship being carried out in a
conventional manner, using helms and engine orders. However, the overall operational
methodology is the same as that shown in the figure shown above with a human in each
of the control loops.
 For surveying operations, it may be feasible to set up position lines ashore (leading
mark) and to con the ship down the line thus defined, using normal conning commands.
This is a preferred method of harbor approach for many ships, with the advantage that it
is cheap and reliable. Leading marks cannot be used, however in case of poor visibility.
Radar can be used to fix position in relation to shore features, but can suffer from very
bad distortions close to bridges across a river.
Offshore vessels have particularly stringent requirement for position fixing in relation to
the sea bed or to a fixed structure such as a rig, and a range of systems can be used, based
on sonar, radar, inertial navigation and on a taunt wire attachment to the sea bed. Many
ships employ more than one of these systems.
One factor is common with most position measuring devices is that the data in noisy.
Almost all track-keepers using measured data rely on some form of smoothing or
estimation to obtain the most reliable data. The technique of Kalman filtering is
commonly used for this task.

Effector requirements

For most track-keeping application, the ship’s normal complement of propellers and
thrusters is adequate, as the track-keeping may be thought of as simply a development of
the autopilot. For more severe requirements, special effectors are required to ensure the
vessel can maintain its designed station in a range of weather conditions. Figure below
shows the types of thruster commonly fitted aboard many offshore vessels.




                                                                                         23
Typically controllable pitch propellers are used, often sited inside fixed or azimuthing
nozzles to increase their effective thrust. Both now and stern thruster are used, frequently
in multiple units. Transverse thruster cannot be used effectively in multiple units.
Transverse thruster cannot be used effectively at ship speeds of over about 4 knots, as the
hydrodynamic flow past the nozzles destroys their effectiveness, and so rotatable
thrusters are sometimes fitted. Specialist vessels such as tugs can use thrusters consisting
of a series of vertical vanes, which move in cylindrical manner, such as the Voith-
Schneider system.

Control methodology

The methods employed in track-keeping devices are similar to those used in autopilots,
although, as there is greater complexity in the control problem, there is greater variety in
control methods used. In general, some form of strategy is used to control the rudder
which incorporates the position error information as well as error information based on
course and rate of turn information. For example, the control function used to determine
the desired angle rudder angle for the prototype replenishment system developed by the
US Navy involved elements of the following quantities:
    • Course error between the two ship;
    • Rate of turn;
    • Yaw acceleration;
    • The distance off the replenishing ship;
    • The lateral separation rate;
    • The integral of separation distance;

Each of these quantities given an appropriate weighting, and the ruder angle calculated as
the weighted sum of these quantities.
It is useful, with track-keeping device used for assisting in navigating in channel, for
there to be some measure of prediction in the control algorithm, so that the ruder is
applied in the plenty of time before a bend in the channel. In a device used for designing
channel layouts, using simulation techniques, the track-keeping algorithm used the
concept of a ‘look ahead’ distance to evaluate the required ruder angle (figure shown
below).




                                                                                          24
A point is defined some distance ‘a’ along a reference track, which may for example
be along the centerline of a desired channel. The aim of the track-keeper is to reduce to
zero the angle θ a between the ship’s head and the heading which would bring the ship on
to the designated reference track at the point distance ‘a’ along the track. Later
modification of this system defined the angle θ a as that between the ship’s current track
line and the heading which would bring the ship onto the designated reference track at the
point distance ‘a’ along the track. Control is achieved by a simple proportional and
differential controller acting on the rudder. The system also incorporates a controller to
achieve the desired speed along the ship’s track. The use of the look ahead concept is
analogous to the ship’s pilot anticipating the bend and getting the helm on in good time.
Varying the look ahead distance will represent different pilot behavior. The system is
used to evaluate the feasibility of ships being able to transit particular channel layouts
with the aim of optimizing a port layout for a range of ship types in differing
environmental conditions.
The minehunting role requires precise positioning of a ship, while a mine is found and
destroyed. For such a ship, with limited thruster capability, it is not always possible to
severe weather conditions for position control to be achieved by the use of thrusters alone
(as shown in the figure below). In severe condition, a different form of control may be
used, is known as Position Control through Maneuvering (PCM).




 In light weather condition, the thrusters are sufficient to move the ship in to desired
condition with out change of heading, so that the ship can face into the prevailing
conditions. In heavier weather, the thrusters are insufficient to be able to control the ship
against the weather condition so control is lost. If, however, the thrusters are used to
position the ship so that its main propulsion unit can propel the ship in to its new position,
the system will continue to be operable in very heavy weather. The choice of which
model to use is left to the discretion of the minehunter commanding officer.




                                                                                           25
Autopilot: How it works?

The main function of an autopilot is to attempt to keep the ship on a constant heading the
autopilot will usually also be able to be used to change that ship’s course. The degree of
success with which the autopilot will be able to control the ship’s course depends on a
number of factors.

The speed of the ship
At zero ship speed, clearly any movement of the rudder will have no effect on the ship’s
course at all. As the speed increases, the amount of rudder to be used for a given ship
response will be less until, at maximum speed, a very small alteration will suffice. For
this reason, the ship’s speed is usually fed into the autopilot.

The environmental conditions

Clearly the presence of wind and waves will affect the ship’s response. In heavy
quartering seas, it is unlikely that the autopilot will be able to control the ship
satisfactorily at all. The presence of a strong beam wind will require a continuous helm
signal and the presence of swells will induce cyclical yaw motions which may be
unsatisfactory.
The conditions of the autopilot

Conventional autopilots will have a number of manual settings with which the user can
obtain what he deems are optimum settings. Adaptive autopilots will attempt to produce
an optimal performance automatically.

Conventional autopilots: the three term control

The essential function of an autopilot can be seen as being the task of changing the course
error signal into a desired helm command. The way in which nearly all conventional
autopilots operate is similar. If we imagine a situation in which a ship is on a course of
028 degrees and the required course is 030 degrees, there will be an error signal equal to
the difference between the desired and actual courses, or 2 degrees. The autopilot will
then calculate a rudder demand of a size and direction such that the ship will come round
to starboard. The size of the rudder setting will depend on the settings of the autopilot and
on the ship’s speed, but could typically in the range of 0.5-5.0 degrees. For larger course
errors, the calculated rudder angle will be correspondingly larger. In other words, there is
an element of proportionality in the calculation of the desired rudder angle.
If the ship is turning towards the desired course, it will be necessary to apply a greater
rudder angle. Similarly, if the ship is turning away from the desired course, it will be
necessary to apply a greater rudder angle. There is thus an element in the calculation
which depends on the rate of turn of the ship. If the inputs do not include a signal for the
rate of turn, it would be calculated internally. With an autopilot containing a


                                                                                           26
microcomputer, estimating the rate of turn is reasonable simple as an estimate can be
obtained from the difference in heading angles over a short period of time. As this type of
differentiation is likely to be somewhat erratic, a smoothing circuit or filter will be
necessary.
If the ship were subjected to an asymmetrical force for a long time, such as side wind, it
would be necessary to keep a consistent rudder angle to counter the disturbance. To
achieve this under automatic control would need a constant course error, which would be
unsatisfactory. If, however, the error signal is integrated over a period of time, and a
demanded rudder angle generated dependant on this integral signal, a zero mean course
error will be produced.
This three-part type of automatic control known as proportional, derivative and integral
(PDI) control forms the basis of most commercial and naval conventional autopilots.
Devices with this type of control will enable a ship to be steered effectively in most
conditions.




Adaptive autopilots

The ship’s officer needs to set the controls of a traditional autopilot in such a way as to
provide the optimum performance of the ship for the conditions prevailing and the ship’s
task. As he is able to observe only the rudder angle and the ship’s heading, it can be
difficult to achieve a good or optimal set of control values. Additionally, to continue to
achieve optimum performance, he will need to change the settings from time to time.
This will rarely be achieved in practice, both because of the tedious and difficult nature of
the adjustments and also because it is difficult to know when the optimum performance
has been achieved.
To attempt to solve these problems, a number of adaptive autopilots have been designed
with the aim of producing better course-keeping and course-changing by automatically
adjusting the autopilot parameters. There are several ways in which the necessary
adaptation may be done. Some or all of the parameters of the autopilot can be changed as
simple functions of the external conditions. This process is essentially automating what
the conscientious operator will do.



                                                                                          27
Model reference technique

A further method whereby the parameters of the autopilot may be adaptively tuned is to
use the model reference technique. In this method, a mathematical model of the ship is
subjected to the same inputs as the actual ship, and to the same disturbances. The ship
model is tuned so as to give an optimal performance, so that, if the actual ship’s autopilot
is giving its best performance in the prevailing circumstances, the performance measures
of the ship will correlate well with those of the model. The difference in output between
the model and the ship are compared and the differences are minimized. It may then be
assumed that the ship’s performance is optimal. Difficulties may be experienced with this
form of autopilot in defining the mathematical model of the ship, with sufficient scope
for it to be able to perform well in an adequately large range of environmental conditions


                                                                                         28
Achieving optimal autopilot response

An autopilot is designed to achieve a desired course and does this by using the rudder. A
balance has therefore to be struck between the opposing requirements of keeping a tightly
controlled course and using too much rudder activity. If many large rudder commands are
used, there will be an increase in rudder drag, the ship will be set at larger drift angles,
increasing the hull drag, and the rudder movements themselves will increase wear in the
rudder control mechanism. A correct balance has therefore to be struck between the
requirements of the autopilot.




                                                                                         29
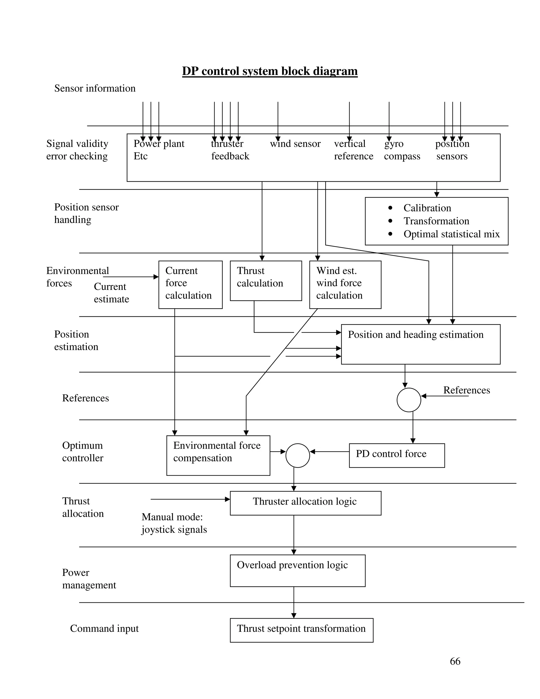
CASE STUDY: Results obtained using ship simulation software

The four kinds of stability for ship motion, straight line stability, directional motion
stability (for critically damped and under-damped cases) and positional-motion stability
have been discussed earlier in the paper. The figure obtained from the references can
be compared with the graphs obtained from ship simulation program using
MATLAB 6.1. The codes of the same can be found in the appendix to this paper.

The first figure shows straight line stability in a controls fixed case. This case deals with
stability of motion when the rudder is fixed at zero angle of attack. The curve shows the
behavior of the ship when a disturbance acts on the ship. It can be seen that the ship,
originally moving in a straight line changes its course but continues moving in a straight
line on a changed course.
The second and third figures show directional motion stability. For the former, a damping
ratio of 1.0 has been considered and for the second case a damping ratio of 0.1 has been
considered. It is evident from the figures that the ship resumes its course in the same
direction but not on the same track. But the behavior of the ship in the two cases is
markedly different. PD control algorithm has been used for these two cases with different
values of zeta (damping ratio).
The fourth figure shows positional-motion stability. In this case, PID control algorithm
has been used. As is evident from the curves, the ship in this case resumes both its
direction as well as the exact track.




                                                                                          30
Straight line stability




Directional motion stability




                               31
Directional motion stability




Positional motion stability


                               32
ROLLING

Rolling is one of the most undesirable characteristics of ships, setting up stresses in the
structure, causing discomfort to both passengers and crew, generating a risk of cargo
shifting and increasing the cost of operation. Rolling is sometimes a direct cause of speed
reduction, but more often a change in course, which in turn, may result in speed
reduction.
Fortunately, the forces and moments involved in rolling are comparatively small, and
therefore rolling is much more easily controlled than pitching or heaving. Hence roll
stabilization is being increasingly adopted, both in naval and merchant vessels. Not only
is it of value in its direct effect in reducing rolling, but it gives the master much greater
flexibility in handling of his ship in rough seas. By minimizing the possibility of heavy
rolling, he is able to adjust speed and heading to keep pitching within acceptable limits
and to continue his ship’s mission with less delay. The only type of rolling of practical
interest is resisted rolling among waves. In order to simplify the treatment, however,
rolling is first considered to take place, not in water, but in a liquid with all of the
characteristics of water except viscosity.

In this discussion we have taken:
Tφ& = number of seconds required for a complete free roll from one side to the other and
back
Tw = is the time in seconds required for successive wave crests to pass a fixed point
Lw = is the wavelength in feet between successive crests.



                                                                                           33
Unrestricted rolling in still water

A ship can be made to roll in still water only by application and subsequent removal of
some external inclining moment. In the inclined position, a righting moment exists which
is equal and opposite in direction to the moment of external force. If the resistance to the
motion in the liquid is assumed to be zero, the potential energy of the ship is equal to the
work done by the external force in producing the inclination. When the external moment
is removed, the righting moment produces rotation of the ship towards the upright
position and the potential energy in the inclined position is converted into energy of
motion so that the kinetic energy, where the potential energy is zero, is equal to the
potential energy in the inclined position, where the kinetic energy is zero. The ship
therefore continues its rotation to the other side of the vertical with conversion of its
kinetic energy to potential energy. Under the assumed conditions the ship would roll
indefinitely from side to side with constant amplitude.
In a homogeneous medium a body to which a periodic moment is applied tends to rotate
about its center of gravity. Thus an airship or a submerged submarine oscillates in rolling
about an axis through its center of gravity. On the other hand a surface ship which is
partly in air and partly in water does not have any axis of roll, because of different
dynamic effects of the air and water in contact with it. Very little is known quantitatively
regarding the movement of the axis of roll of a ship from its normal position through G,
but it may be stated that, when G is at the waterline or above the axis of roll is below G,
and, when G is very low, as in large sailing yachts, the axis is above G. in general the
axis of rolling is not fixed either in space or in the ship, but describes a curved surface.
For ships of ordinary form at moderate angles of roll, the axis is not far from the center of
gravity; and, where this simplification assists in the solution of the problem, the axis of
roll is assumed to pass through G.
Under these assumptions, the equation of motion of the ship is:

    d 2φ
I        + M = 0 − − − − − − − (1)
    dt 2

Where I is the mass moment of inertia of the ship about a longitudinal axis through the
center of gravity, M is the righting moment, and φ is the angle of inclination of the ship
from the vertical.

    ∆ 2
I=    k
    g
Where k is the radius of gyration of mass of ship about a longitudinal axis through G. For
small angles of inclination
M = ∆GZ = ∆GM sin φ = ∆GMφ

Substituting these values in (1) we have

d 2φ g GM
     +    φ = 0 − − − − − − − − − (2)
dt 2   k2


                                                                                          34
Equation (1) is the equation for simple harmonic motion having the period

        2∏ k
Tφ =             − − − − − − − −(3)
        g GM

Therefore the rolling period of the ship is

       1.108k
Tφ =            − − − − − −(4)
        GM

Unrestricted rolling among waves

The angle of heel of a ship among waves in an unrestricting medium is made up of two
parts, one of which is a result of an inclination impressed upon the ship before the waves
reached it and the other is an inclination produced by wave action.
The inclination due to the wave is also composed of two periodic functions, the period of
one being the wave period Tw, and that of the other the still water rolling period of the
ship Tφ . A ship has a natural period of oscillation and, when subjected to a single impulse,
oscillates in this period until the energy of the original impulse is consumed by the
resistances of motion. Thus, a pendulum moved from its position of equilibrium and then
released swings back and forth in its natural period of oscillation. If, however, the
pendulum is subjected to periodic impulses, it oscillates in the period of the applied
impulses and not in its own natural period. Such motion is known as forced vibration or
oscillation in distinction to free oscillation in the body’s natural period. Rolling in still
water is a free oscillation. Among waves, the impulses produces rolling are periodic and
therefore, as in the case of the pendulum, tend to set up oscillation of the ship in the
period of the wave. Such rolling is called forced rolling. If the waves pass by the ship or
die out, the ship resumes free rolling in its natural period. If waves of constant period act
upon a ship for a sufficiently long time, the ship will ultimately roll in the period of the
waves. If the period of the waves is not constant, the period of rolling will not be constant
because of the ever-present tendency of the ship to revert to rolling in its own natural
period.




                                                                                          35
Resisted rolling in still water

A ship in still water may be set rolling by the application of small moments synchronized
with the ship’s period of roll.
The sources of passive resistance to rolling are frictional resistance of water on the wetted
surface, resistance due to eddying of water set in motion by the immersed part of the ship,
the generation of water waves by the ship’s rotation and similar resistances due to the
action of air on the above parts of the ship. These sources of rolling have been
characterized as passive because they exist on every ship regardless of any effort on the
part of designer or builder to modify the ship’s natural rolling characteristics. Strictly
speaking, bilge keels are also passive source of resistance to rolling.
These three sources of resistance absorb all the energy damping of a rolling ship not
equipped with active means of reducing rolling and these resistances are functions of
                     2
dφ       dφ                                   dφ
    and   . If the resistance of rolling is A    , we have the equation of motion in still
 dt      dt                                   dt
water from Newton’s law and equation (1)
∆k 2 d 2φ      dφ
     ( 2 ) + A( ) + ∆GM = 0
  g dt         dt
d 2φ Ag  dφ  g GMφ
    +      +       = 0.................(5)
dt 2 ∆k 2  dt  k2

The solution of equation (5) yields the following results:

        Tφ ∆k1 GM
A=                       − − − − − − − − − (6)
           ∏2
            Tφ
Tφ′ =                    1
                             − − − − − −( 7)
         K1    2       2
        1 − 2 
           ∏ 
        


                                                                                          36
1.108k           1
Tφ′ =            *               1
                                     − − − − − −(8)
         GM           K1   2   2
                     1 − 2 
                        ∏ 
                           

Where Tφ′ = the period of resisted rolling in still water. In practice K1 is less than unity;
                 2
             K
therefore 12 is less than 0.1 and the denominator of the right hand side of equation (8)
             Π
is little less than unity. The period of resisted rolling differs but little from the period of
unresisted rolling, and for most practical purposes, equation (3) may be used to obtain the
period of free rolling of a ship. As an example, let K1=0.1; then

             1
 K1    2   2
1 − 2  = 0.999 = 0.999
     ∏ 
         
       Tφ
Tφ′ =       = 1.001Tφ
      0.99
If
Tφ = 15 sec
Tφ′ = 15.015 sec

This shows that the period of rolling is increased slightly by the resistance of the water.
This effect is accentuated by the presence of bilge keels.
Thus the result obtained indicates that the period of resisted rolling at large angles in still
water is slightly greater than the period of unresisted rolling. The general statement can
be made that, regardless of the amplitude of the roll, the period of rolling in still water is
very slightly greater in a resisting medium than it is in a nonresisting medium and that the
period of roll in a resisting medium increases with the amplitude of the roll, but not in
any simple manner.




                                                                                                37
Resisted rolling among waves

It can be shown that if the rolling were unresisted and the ship’s period synchronized
with the wave period, regardless of the initial inclination and angular velocity of the ship,
                                                            1
the angle of roll would be augmented by the amount Πα m in each swing from side to
                                                            2
side. It can also be shown that when the periods of wave and ship do not synchronize, the
oscillation of the ship goes through repeating cycles whose length depends upon the
relation of period of wave and the period of the ship. In this latter case the existence of
certain initial conditions of inclination and angular velocity results in suppression of the
oscillation of the ship in its own still-water period and in forced rolling in the period of
the waves.
In view of the fact that in an unresisting medium it is theoretically possible for waves to
set up rolling which capsizes the ship, it is desirable to investigate to what extent this
possibility is modified by the resistance of water. The assumption that the moment of
resistance varies as the angular velocity gives a simple expression for the equation of
motion, which is the same as equation (5) except that (φ − α ) is substituted for φ in order
to take account of the wave slope.
When a ship is among waves the inclination of the ship with respect to the surface of the
water is not φ , as it would be in still water, but (φ − α ) , where α is the wave slope. The
righting moment of a ship among waves is therefore ∆GM (φ − α ) instead of ∆GMα .
Since the ship rolls to angles which are large compared with the wave slope, the moment
                                  dφ              d (φ − α ) 
of resistance is assumed to be A  instead of A                . The equation of motion
                                  dt              dt         
then is

d 2φ Ag  dφ  g GM (φ − α )
    +      +               =0
dt 2 ∆k 2  dt    k2

Substituting for A its value given in equation (6) and assuming sine waves, so that
α = α M sin ω W t

The equation of motion becomes

d 2φ 4 K 1 dφ      2       2
   2
     +        + ω φ φ = ω φ α M sin ω W t
dt     Tφ dt

Its solution, when t=0 and φ = φ A is




                                                                                          38
K1t                      1
                                                                                          
             α M sin(ω W t − x)                      −2
                                                                          K12  2      
                                                                sin ω φ t 1 − 2  + φ A  − − − −(9)
                                                          Tφ
φ=                                        1
                                              + ye                                
                                                                             ∏         
    Tφ 2
                4K 2      Tφ 2      2
                                                                                         
   1 − 2       +  1              
    TW          ∏2       T 2     
                           W      
                                      
where
                    Tφ     
                           
             2 K 1  TW     
x = tan −1                 
              ∏  Tφ 2      
                   1− 2    
                    Tw     

The second term of equation (9) is the same expression as obtained by the solution of
equation (5), and is the inclination due to resisted rolling in still water, which diminishes
in geometrical expression. The first term is a forced oscillation conforming to the period
of the waves. Therefore after a short time φ will be a maximum when the forced
oscillation is a maximum, which will be when

sin(ω W t − x) = +1or − 1

That is, when

             ∏           3∏        
ωW t − x =     + 2 n ∏ 0 r  + 2n ∏ 
             2           2         

Where n is zero or any integer.

When n=0


     TW TW       3T  T
t=     +   x, and W + W x
      2 2∏        4  2∏

Effect of synchronism; resisted rolling

Forced rolling occurs only when the period of the ship is not equal to the wave period,
because when Tφ = Tw . The ship rolls in synchronism with the wave, and in an unresisting
medium the angle of roll increases by equal increments to infinity. In a resisting medium,
however, the angle of roll, while great, is finite. To investigate this, let Tφ = Tw . Then
x = tan −1 ∝= Π / 2 and for φ = φ A




                                                                                                         39
nTW
t=      , or
     2
t = nTφ

Where n is an integer.
When waves and ship are in synchronism, the maximum inclinations therefore occur at
                                                        1    1
wave crests and hollows: the first value occurs when t = Tφ = Tw and is equal to
                                                        2    2
                                        1
                                              
                          ∏1 − K 1  + φ 
                                      2 2
           ∏α M
(φ A ) T =      + ye sin  
                    − K1
                             
                                            A
           2 K1                   ∏2 
       2
                          
                                             
                                              

also
                                                1
                                                    
              ∏α M                      K12  2
                                   3 ∏1 −
(φ A ) 3T   =      + ye − 3 K1
                               sin            +φA
              2K1                           ∏2     
       2
                                    
                                   
                                                   
                                                    

The increase in inclination in one wave period is the difference between the last two
terms of the above expressions. Since the value of

                      1
                           
     2 ∏ t 1 − K 1  + φ 
                    2 2

sin                    A
       Tφ      ∏2 
    
                          
                           

                                               2 K!t
                                           −
                                                Tφ
Cannot exceed unity and the value of e           decreases in geometrical progression, there
must be some time when the value of the last term is infinitesimally small and the ship
has a maximum inclination of ( Πα M / 2 K 1 ), in the crests and hollows and zero at the
mid-heights. Prior to such time the maximum inclinations are greater, but always finite.
When the energy absorbed by the resistance to rolling per swing is exactly equal to that
supplied by the waves in one-half of a wave length, maximum amplitude of rolling has
been reached and no further increase is possible.
The second term of equation (9), representing the free roll, is damped and in a relatively
short time becomes so small that it can be disregarded. It can be shown that in ships with
very short periods, the inclination of the ship at any time is the same as the wave slope,
therefore they tend to remain with their decks parallel to the water. The maximum
inclination occurs when the wave slope is greatest; i.e., at the mid-height of the wave, and
are equal to α m . The ship is erect in the crests and troughs. The angles of roll are
moderate and the ship does not usually take water on the deck.




                                                                                         40
Tφ
For ships of long period, i.e., when    → 0, x → 0 , the denominator of the first term of
                                    TW
equation (9) has a large value. Therefore φ F is always small and has its maximum values
at the mid-height of the wave where the wave slope is α M and zero value at crests and
              Tφ
hollows. As      increases from 0 to 1, the position of maximum inclination moves up the
              Tw
wave slope from the mid height toward the and down the other side of the wave toward
                             T
the hollow. Similarly, when w increases from 0 to 1, the position of maximum
                              Tφ
inclination moves backwards from the mid-height towards the trough on one side and the
preceding crest. Figure below shows the positions on the wave profile at which the
                                                         T
inclination is maximum, for various values of the ratio w of somewhat greater interest
                                                         Tφ
                                                                 Tw
is the next figure, which shows for various values of the ratio     the ratio of the
                                                                 Tφ
amplitude of the forced oscillation represented by the first term of equation (9) to the
maximum effective wave slope. It can be noted from this figure that only for the values
  T
of w between 0.8 and 1.4 does the forced inclination exceed twice the wave slope,
  Tφ
                                              Tw
which seldom exceeds 9 deg. If the ratio of      is kept outside of this range, dangerous
                                              Tφ
rolling is not to be anticipated.




                                                                                            41
Reduction of roll
Devices which are or have been employed for reducing the rolling of the ships are:
     • Bilge keels,
     • Antirolling tanks,
     • Gyroscopic stabilizers, and
     • Stabilizing fins.
Except for bilge keels (which absorb power from the ship when underway) and some
forms of antirolling tanks, all of these require separate expenditure of power. All of them
add weight to the ship and most of them occupy space which could be used for
commercial or military purposes. Generally, but not always, the period of roll damping
mechanism should be the same as that of the ship. There should always be a definite
relation between these two periods. The phase relation is usually such that the device lags
90 deg behind the ship, although this statement also is not without exception; but there
should at any rate be a definite phase relation between the ship and the mechanism. A full
description of the various types of apparatus which have been proposed and developed
for ship stabilization and the mathematical theory underlying their design are beyond the
scope of this paper. So a general discussion is being presented here.
                                          Bilge keels

Bilge keels are fins in planes approximately perpendicular to the hull at or near the turn
of the bilge. The two types are shown in the figure.


                                                                                             42
Ever since their effectiveness in reducing rolling was first demonstrated, about 1870,
bilge keels have been installed on nearly all ocean going vessels, both commercial and
military. The longitudinal extent varies from 25 to 50 percent of the length of the ship
and the depth from approx. 1 to 3 ft. the necessity of keeping the outer edge of the bilge
keel above the base line and within the extreme breadth of the ship limits the depth in
most cases. Very shallow bilge keels, which do not extend beyond the boundary layer of
water around the ship are ineffective. Ships of large mid ship section coefficient usually
cannot be fitted with deep bilge keels without getting the outer edge below the base line
and beyond the extreme breadth.




 The resistance of bilge keels to rolling is largely attributed to disturbance of the water in
contact with them and to eddying at their edges. In general, value of rk (mean distance of
projection on hull, in contact with water during roll, from axis of roll) will be maximum
for bilge keels placed squarely at the turn of bilge.
The effectiveness of bilge keels is greatest on ships of low mass moment f inertia. Bilge
keels also have a greater damping effect at large amplitudes of roll than at small ones.



                                                                                            43
The longitudinal line of bilge keels should conform to the lines of flow over the hull. If
this is done, the increase in hull resistance caused by them is almost entirely frictional.

                                    Anti-Rolling Tanks

The earliest application of anti –rolling tanks used compartments in the upper part of the
ship where free water could be carried. The reduction in metacentric height. Due to both
to the added weight high in the ship and free surface of the water, increased the ship’s
period of roll and, if the ship is previously rolling in synchronism with waves, destroyed
the equality of periods. Furthermore, transfer of water to the low side of the ship created a
moment opposing the ship’s righting moment thereby damping the roll. For several
reasons such “water chambers” are no longer fitted. They are potentially dangerous
because any reduction of righting moment, and, if ship and the water should go into
synchronism, the water could cause an increase in rolling.




 All other anti rolling tanks are evolved from Frahm’s U-tube type. Horizontal leg of this
type stabilizer is above ships CG because of
    1. utilization of space above machinery
    2. The moment of force due to the horizontal acceleration of water therein acts in the
        same direction as the statical moment of water in vertical legs.
The period of oscillation of liquid in a U-tube of uniform cross-section is equal to
      l
 2Π        , where l is the half length of the tube. By increasing the sectional area of
      g
vertical legs, virtual length is increased and consequently period of oscillation. This
makes possible the practical design of a tank having a period approximately equal to that
of ship. Recommended period varies from 0.77 Tφ to Tφ , the effort is always made to
have a phase difference of 90 degree between the motion of ship and that of water in the
tanks. The air connections on the top of vertical legs are important features which avoid
formation of vacuum in any of legs.
The experience with Frahm tanks has shown that the average roll with the tanks in
operation is about half of the average roll without the tanks.
Later anti rolling tank installations of Frahm type had no horizontal leg. Vertical tanks at
mid length of ship are connected to sea at bottom and vented to atmosphere from top. The
size of sea connections was determined from model rolling experiments to give a phase
difference of 90 degree.




                                                                                              44
Activated anti-rolling tanks

In this system tanks are not vented at the top. A high capacity, low pressure air
compressor supplies air at a pressure slightly above atmospheric to the upper parts of
tank, so that water level remains always below the level of outside. Stabilization is
achieved by varying the amount of water in opposite sides of ship, which in turn is
accomplished by varying air pressure above the water. The sensitive element of the
control mechanism is a gyroscope which by its precession actuates electrical signal to
start air compressor and operate the valve which control the air flow in upper part. Phase
angle between ship and water in tanks are kept at 90 degree.
Results have shown that ship rolling 8 degree in still water without tanks in
operation takes 14 oscillation to reduce to 1 degree roll, while with activated anti
rolling tanks for 13 degree roll took 2.5 oscillation to reduce to 1 degree roll. This
stabilizer may be used to reduce heel in turning because it is subjected to control
other than roll of the ship.
The problem of making proper phase difference in ship stabilization can be dealt with the
following methodology:
The stabilizing moment S is given by:
                                               d φ and
                                 S = − Ks (       )
                                               dt
the stabilizing moment of anti- rolling tanks is obtained by a variable quantity of water w,
having constant arm d, the horizontal distance between the vertical legs
                                                  dφ
                             S = wd       = Ks (         )
                                                    dt
                                              dφ
                             w = K    T   (      ) − − − − − − − A
                                              dt
differentiating twice we have



                                                                                         45
dw        d 2φ
                                 = KT ( 2 ) − − − − − − − − − −B
                             dt        dt
                             d 2w       d 3φ
                                  = KT ( 3 ) − − − − − − − − − C
                             dt2         dt
Equation (A) indicates that, if primary control (the one which starts the stabilizing
mechanism) is responsive to angular velocity of roll, the secondary control (the one
which stops the stabilizing mechanism) must be responsive to quantity of water.
Gyroscope gives primary control and floats in the tanks provide secondary control.
Similarly equation (B) indicates that if primary control is furnished by accelerometer,
secondary control must come from device measuring rate of flow of water.
Small time lag is essential to proper stabilization. In an irregular sea, lag of control device
may lead to loss of proper relation between the ship and stabilizer. Electric circuits
eliminate time lag in controlling apparatus.

Flume type anti rolling tanks

The main feature of this system is that wing tanks are connected with an open flume or
duct, instead of tubes and pipes. The tuning of the tanks to near the ship’s natural rolling
period is accomplished by using proper tang geometry and water depth in each case. The
necessary damping is obtained by nozzles or other obstruction to flows.
The weight of liquid varies between ½ to 2 percent of ship’s displacement. The minimum
weight is achieved by locating the tank in way of maximum beam of the vessel and as
high as possible.




Roll response of a tanker at zero speed in regular beam seas, with and without flume
                                    tanks in action
                                Gyroscopic stabilizer



                                                                                            46
The earliest use of the gyroscope to reduce the rolling of ships was considerably later
than the use of bilge keels and anti-rolling tanks. The earliest ones were the Schlick type
in Germany; later ones were the Sperry stabilizers manufactured in the United States.
The principal parts of the gyroscopic stabilizer are illustrated diagrammatically in the
figure.




The basic equation for the gyroscope is given as:
 d
    (I z ω ) = M z
 dt
where
Iz = moment of inertia of spinning element about axis of spin
ω = angular velocity of spin
Mz = moment of external force with respect to axis of spin

If the axis of spin always passes through a fixed point and the rate of change of direction
of the moving axis of spin is small compared with the angular velocity of spin, we have
  d
      (I z ω ) = I z ωω1
 dt
where
ω1 = angular velocity of axis of spin
therefore from the above equations
 I z ωω1 =Mz
The above equation may be used in the solution of problems dealing with ship
stabilization by means of gyroscope since the angular velocity of roll is small compared
with the speed o rotation of the gyroscope. When the axis of the gyroscope is rotated by a
roll starboard, the external moment exerted on the frame of the gyroscope produces a
rotation of the axis in the longitudinal plane. This motion is called precession. If the
precession is resisted, the reactions at the horizontal bearings H of the gyroscope frame
constitute a couple which is opposite in direction to that set up by the roll. The gyroscope
thus produces the stabilizing moment.



                                                                                          47
To be fully effective, the period of oscillation of the gyroscope should synchronize with
that of the ship and the gyroscope should lag 90 deg in phase behind the ship, just as
should the liquid in anti-rolling tanks.
The Sperry gyroscopic ship stabilizer possesses several advantages over the schlock
installations. The suspension is astatic; i.e. the horizontal axis contains the center of
gravity of the assembly of wheel and cage. Instead of depending upon the impulse of the
ship upon the stabilizing gyroscope to start it precessing, the Sperry stabilizer has a small
pilot gyroscope which is sensitive to the transverse angular acceleration of the ship but
not to any steady list such as would be caused by wind pressure or unsymmetrical
loading. The pilot gyroscope can therefore precess the main gyroscope to reduce the roll
before it reaches any material amount instead of fighting the roll as it occurs. This feature
is the essential improvement of the Sperry gyroscopic stabilizer over that of Schlick.
Also, the pilot gyroscope is more sensitive than the stabilizing gyroscope and begins such
precession sooner, thereby closing electrical contacts which precess the stabilizing
gyroscope in the opposite direction. This exerts a powerful moment against the rolling of
the ships and prevents oscillations of large magnitude from being built up.
Gyroscopic stabilizers, if of adequate size, can reduce the average angle of roll about 50
percent. They are, however, incapable of suppressing yaw-heel and give no stabilizing
moment when precession stops. Consequently, if the gyroscope cages are precessed until
the reach the limit stops before the roll is completed, the anti-rolling couple becomes zero
and the rolling couple is unresisted. The principal drawbacks for commercial installations
are their cost, weight and size, the space they require, and the power they consume.

                                   Active fin stabilizers

Active fin stabilizers are fin type control surfaces, which are usually located just above
the turn of the bilge near amidships, port and starboard. In a seaway, hydraulic tilting
gear continuously varies the angle of attack of the fins, using an automatic control system
that is sensitive to the roll motion of the ship, so as to produce heeling moments that
reduce the ship’s tendency to roll.
Active fin stabilizers require ship forward motion in order to develop lift, and the lift
developed increases with the ship speed squared. In practical terms, this speed
dependency limits the application of active-fin stabilizers to ship speeds above 10 to 12
knots. Below that speed range, the required fin size becomes too large, and other devices
become more advantageous.
Simplified calculation of stabilizing moment and number of units
The determination of the percentage of stabilization appropriate in a specific case and the
design of automatic controls entails complex analyses. However, the required fin size and
tilting gear machinery characteristics and location can be determined with sufficient
accuracy using a simplified approach. With the simplified approach, it is assumed that a
regular beam seaway having a small surface wave slope and a wave period approximately
equal to the ship’s natural period can build up large roll angles. By designing fin
stabilizers to counteract the wave slope heeling moments, it is possible to reduce the large
roll angles.




                                                                                          48
The rolling moment induced by the seaway is expressed as follows

        Mθ = 2240∆GMSinθ……………… (1)

Where
X=roll induced moment
∆= ship displacement, tons
GM= metacentric height
θ = maximum design wave slope (for a wave height h, and a wave length, λ;
    θ = Sin-1πh/ λ), deg

The stabilizing moment developed by fin stabilizers is

                                 Ms = NaL……………….. (2)
Where
Ms = fin stabilizing moment, ft-lb
N = number of fins
a = lever arm between resultant lift force and ship’s centre of gravity, ft
L = lift force per fin, lb

The lift force developed by each fin can be expressed in the conventional manner as:

                                        L = CL(ρ/2)AV2 ……………………. (3)
Where
CL = a non-dimensional lift coefficient. Typical values would be approximately 1.1 for
     non-articulated fins and 1.4 for articulated fins.
ρ = water mass density, lb-sec/ft4
A = area of one fin, ft2
V = water speed used in fin design, fps (if Vk. is the ship speed in knots, V=1.69 Vk.)

 If the stabilizing moment computed from the equation above is equal to or greater than
the induced moment, an effective stabilization system is considered to be achieved. The
key to this simplified method is the somewhat arbitrary selection of the seaway slope
capacity, θ, and the associated ship speed Vk. experience has shown that stabilizers should
be designed for wave slopes of about 4 or 5 deg. Lower values are reasonable for very



                                                                                          49
large ships., and higher values may be used for small ships, since small ships are more
likely to be subjected to roll excitation in a given seaway.
The lowest ship speed at which a significant roll reduction is desired is usually taken to
be approximately 50 to 80% of full-power speed. This implicitly recognizes that ships in
a heavy seaway are generally operated well below full power.
In order to obtain a first approximation of the fin area required, the following expression
may be used:

     290∆GM
A=          …………………………… (4)
      BNV 2

where B is the ship’s beam in feet and all other terms are as previously defined. Equation
(4) can be derived by combinig equations (1), (2) and (3) with the tentative assumption
that
θ =5 deg
CL= 1.2
A=56% of B
A patent for stabilizing fins was granted to John I. Thornycroft in 1889 but there is no
record of any installation until after world war I. it appears that, without any knowledge
of Thornycroft’s patent, Dr. Motora developed a similar device and installations of his
design were made on several Japanese ships. At almost the same time the Denny-Brown
stabilizer, operating on the same principle, was developed in England. In 1955 the Sperry
“Gyrofin” stabilizer operating on the same general principal but with a different basis of
control a method of retracting, was developed in the United States.

Non-retractable fin assembly

 These fins are tilted, usually hydraulically, in phase with the roll at long wave periods,
90 degrees out of phase at resonance and in phase with roll acceleration at short
periods. Non-retractable fins are commonly used where space within the hull is limited.
They are usually fitted at the round of the bilge and do not project beyond the vertical
line from the ship’s side or the keel line, to minimize the risk of contact with a quay wall
or the sea bottom.
The fin shaft, to which the fin is rigidly attached, passes through a sea gland in a
mounting plate welded or bolted to the hull and is supported by two substantial bearings.
A double-ended lever keyed to the inner end of the fin shaft is actuated by two hydraulic
rams supplied from an electrically driven pump. Control of fin movement is automatic
and is usually derived from gyroscopic sensing gear which, in its simplest form, Velocity
Control, is based on one small, electrically driven gyroscope mounted horizontally with
its axis athwart-ships. The angular velocity of roll of the ship causes the gyroscope to
process against centralizing springs to an amount proportional to the velocity and
generates a small force which is hydraulically amplified by a hydraulic relay unit to
provide power sufficient to operate the controls of the variable delivery pump via a
suitable linkage. Part of the linkage is coupled to the fin-shaft to transmit a canceling
signal to the pump control and to bring the fin to rest at the angle of tilt demanded by the



                                                                                          50
sensing unit. This type of control is often fitted in small installations, usually for
economic reasons, and is most effective against resonant rolling.




Retractable fins

Retractable fins fall into two classes:
   1. Those that extend and stow athwart-ships, and
   2. Those that hinge into a fore-and-aft stowed position.

In the athwart-ship-retracting type, the fin-shaft has a tapered outboard end to which the
fin is keyed. The parallel inboard end passes through a sea gland on the inboard face of
the fin box and is supported by two bearings. One, close to the inboard end of the fin, is
carried in a heavy crosshead, arranged to slide in top and bottom guides with the fin box
and the other in a crosshead slideably mounted on the extension guides, within the hull.
The hollow bore of the parallel section of the fin-shaft houses a double-acting piston to
act as housing and extending gear. Tilting of the fin is by two or four hydraulic cylinders,
which may be of the simple oscillating type or arranged on the Rapson-slide principle as
used for steering gears. Power units, control and sensing equipment are as for non-
retractable fins.
In hinged or folding type, the fin-shaft is rigidly fixed into the crux, which has two heavy
trunnions disposed vertically and housed in bearings top and bottom to the fin box. The
fin is free to oscillate on the fin-shaft and a vane type motor the stator of which is secured
to the crux provides the tilting force and the rotor keyed to the fin through a flexible
coupling. The van motor is housed in an oil-tight casing secured to the fin and is provided
with a sea gland bearing on a sleeve fitted to the crux. The whole of the casing and the fin
is full of oil under pressure to prevent the ingress of seawater.
A double acting-oscillating cylinder connected to the upper trunnion achieves housing
and extending the fin. Power units, control and sensing equipment are generally similar to


                                                                                           51
the other types of stabilizers except that feedback of fin angle is accomplished electrically
by synchros.
The fin and fin-shaft are integral structures supported on taper roller bearings, which are
carried in the fin housing. Movement of the fin-shaft to tilt the fin is effected by means of
a cylinder tilting mechanism with a double acting piston. The fins are rigged out for
operation from the stowed position by rotation of the fin housing about the rigging axis,
in upper and lower bearings in the fin box.

Compensated control systems

Ships seldom roll in a purely resonant mode: the sea state is often highly confused. More
elaborate, and more expensive, control systems are required to deal with suddenly applied
roll, rolling at periods off resonance and rolling in conditions arising from the
combination of several wave frequencies. A sensing unit based on a vertical-keeping
gyroscope coupled into differentiating and summation units enables fin movement to be
controlled by a composite function derived from roll angle roll velocity and roll
acceleration. By adding a “natural list” unit, stabilization is achieved about the mean
point of roll and so reduces both propulsion and stabilizing power demand. This is known
as a compensated control system, (Fig.5), and is generally used in large installations.


Multra control system: an example of compensated control system

In the Multra Control Systems, fin movement is a function of:
1. Roll angle.
2. Roll velocity.
3. Roll acceleration.
4. Natural list.
5. Ship speed, if a speed control unit is employed.




                                                                                          52
Roll acceleration

This control function opposes the commencement of any rolling motion. It is particularly
effective in “confused sea” conditions or when the ship is acted upon by large irregular
waves. The control signal is derived from the velocity gyro by measuring the angular
velocity at which the velocity gyro precesses about the vertical axis.

Natural list

This control function allows the vessel to stabilize around a listed position (to avoid
propulsive power being wasted using the stabilizers to correct for list). This control signal
is obtained by applying the roll angle signal to a position servo with a long time constant
and using the steady list output to modify the roll angle signal.

Ship’s speed control and fin angle reduction

To a first approximation, the hydrodynamic forces on the fin are proportional to the
square of the forward velocity of the ship; hence at higher speeds the generation of a
given restoring couple requires a smaller fin tilt angle. In some ships, to avoid over-
correction and unacceptable cyclic stressing of the fin shaft as the fin oscillates; a fin
angle/speed control system is necessary. This automatically reduces the angle to which
the fin is tilted as the ship’s speed increases. The reduction is so arranged that the lift
generated by the fins remains constant and the speed at which reduction starts is known
therefore as the “design” speed.




                                                                                              53
The ship’s log signal is used as an input to control the necessary reduction in output from
the gyro unit when operating above the “design” speed. A fail-safe facility brings
maximum fin angle reduction into operation if the ship'’ log should fall below a certain
level. This will come into operation if the ship'’ log fails (or if the ship is traveling too
slowly for the fins to be of use anyway).

Denny Brown stabilizer control system

Denny Brown Stabilizer Control unit is based on the use of an angular accelerometer
rather than a gyro as the sensing device for roll motion. The accelerometer output, which
is proportional to the roll acceleration of the ship, is integrated once to obtain roll velocity
then a second time to obtain roll angle. The three signals, roll acceleration, roll velocity
and roll angle, provide all the information about the ship’s rolling motion necessary to
obtain optimum roll reduction.

Working of the system

A separate servo amplifier is provided for each fin system. Current from the servo
amplifier energizes the actuating coils of the pump servo valves. Fin angle reduction
circuitry is included in the system although the facility is not used on all ships.
Improvements to the control system resulted from the introduction of the MC (moving
coil) servo valve. Amplification was eliminated and, as a result, the number of
components in the pump servo system was greatly reduced. The system response was
also improved. Current in the coils of the torque motor causes rotational movement of the
rotor of the servo valve away from its neutral position. Balance is achieved when the
torque of the feed back and centering springs match that produced by the torque motor.
The new position taken up by the rotor allows hydraulic fluid to be admitted to one of the
tilting cylinders of the main pump and away from the other.
The direction and magnitude of tilt (and hence the stroking of, and sense of fluid flow of,
the main pump) is determined by the direction and magnitude of current in the torque
motor coils.
As the pump tilt shaft rotates to the demanded position, torque is applied to the servo
valve rotor via the feedback spring which equals the torque exerted by the torque motor
and the centering spring returns the servo valve rotor to the neutral position. Pump output
is thus directly related to the current input. Torque to counter roll is generated by the
combination of the ship’s forward speed and the tilting of fins projecting laterally from
each side of the ship’s hull. The angle of tilt of the fins relative to their direction of
motion through the water is determined by the control system (previously described)
which produces appropriate control signals. Direction of tilt is such as to exert a moment
on the hull opposing the incipient roll. For example, if a roll to starboard were to develop
the port fin would be tilted nose down and the starboard fin would be tilted nose up.
Rapid reversal of the attitude of the fins is essential and this is provided for in the
mechanical equipment. The total period of double roll may vary from ten seconds for a
ship such as the QUEEN ELIZABETH and only a small part of this period can be allotted
to the reversal of fins at the end of each roll in order that the righting moment may be
retained effectively as long as possible. In practice the reversal time ranges from one



                                                                                             54
second up to three and a half seconds. During this period each fin may have to be rotated
through an angle of 40 degrees. As a point of interest this may be contrasted with the
thirty seconds usually required to move a rudder through 70 degrees.
The fin tail-flap is gear driven from a fixed rack so that, as the fin tilt angle increases
from zero in either direction, so the tail-flap angle changes in the same sense but at a
higher rate. For a given fin area and ship speed, the hydrodynamic loading on the fin (and
the consequent anti-roll couple exerted on the hull) is increased by use of such a tail-flap.




                                                                                          55
Sperry Gyrofin roll stabilizer
(Gyrofin is the trademark of the fin stabilizers manufactured by Sperry Marine Systems).

The Sperry Gyrofin has a number of distinctive features. Its control system is more
sophisticated than in other activated fin designs. As in other systems, a rate gyro provides
the primary control signal, but the feedback makes use of both a true vertical gyro
reference and an apparent vertical reference obtained from a linear accelerometer
sensitive in the sway axis. The latter is particularly important in very low wave
frequencies (long waves) where the apparent vertical, as sensed by the passengers and
crew, is perpendicular to the wave slope. By including a sway acceleration input in the
fin control, the motion of the ship is much more comfortable for the people on board.
The control system also allows for the fact that the fin angles of attack are affected by the
passage of a wave past a ship, as well as by other motions such as yawing. This is done
by arranging for the controls to call for a certain lift on the fins (or “lift control”) rather
than an angle of attack.
“Lift Control,” is made possible by mounting displacement transducers within the fin
shaft. The transducers produce an electrical signal proportional to the lift force generated
by the angle of attack of the fin to local water stream direction. This lift signal is


                                                                                            56
compared with the instantaneous value of lift required for roll stabilization. The
difference is used to drive each fin until it achieves the desired lift, thereby automatically
compensating for variations on the local water stream direction. The angle of the fin will
change as needed until the desired lift is being achieved even though the local water
stream direction is continuously changing. “Lift Control” prevents the fin from being
driven at times into the Cavitation Zone and at other times from producing a shortfall in
lift. Also, by setting a maximum torque value, the fins are protected against overload. The
lift forces required for stabilization are more faithfully produced, giving improved
stabilization efficiency.
In the gyrofin stabilizer, the fin and shaft are arranged to rotate about a vertical axis so
that the fin is housed in a horizontal slot in the hull. This results in a short fin shaft, not
subject to serious deflection on the interior spaces of the ship.
N.B.: both the Sperry and Denny-Brown fins make use of the so-called “flap-fins” on the
trailing edges, resulting in a much greater lift than that of simple fins.




                                                                                            57
58
Motora ship stabilizer

This stabilizing system consists of fins somewhat resembling rudders projecting
downward and outward through the hull on each side of the vessel at the turn of the bilge.
Each fin is keyed to a shaft or stock. The inboard ends of the stocks are geared together
so that they turn the same amount in opposite directions. The shafts are rotated by a
motor actuated by a pilot gyroscope similar to that used on the Sperry gyroscopic
stabilizer, so that the leading edge of the fin on the side of the ship which is moving
down, is turned up, and vice versa. Using the term lift as applied to hydrofoils, when the
fins are operated in this manner, the forward motion of the ship produces a lift in one
direction on one fin and in the opposite direction on the fin on the opposite side of the
ship.




                                                                                       59
DYNAMIC POSITIONING
Definition
        “A system, which automatically controls a vessel to maintain its position and
heading exclusively by means of active thrust is known as dynamic positioning system”.
        By using the word ‘automatically’ we exclude systems, which are reliant upon a
joystick or other operator input in order to maintain control over the vessel, although
manual control is one of the functions of a DP system. In addition to controlling the
vessel to maintain a given or set point position and heading, the system also caters for
changes to position and/or heading being implemented by a variety of means.




Principle
        In simple terms a DP system consists of a central processor linked to a number of
position reference and environment reference systems. The ship is provided with
sufficient power and maneuverability by means of variety of thrusters and propellers. The
measured position of a vessel is compared to the desired or set point position; the
computers then generate appropriate thrusters command to maintain or restore vessel
position. Effects of wind forces and other environmental forces are taken into account. A
bridge control consol allows the operator to communicate with the system and vice versa
and vessel control to be affected.

Comparison of positioning using DP and anchoring techniques

         Often the only alternative positioning technique is the use of an anchor spread, but
this is limited by water depth. If this exceeds around 100m then cost, time and space
considerations preclude it. Often the amount of hardware on sea bed renders it impossible
to run anchors safely, if at all. The presence of anchor cables may prevent the vessel from
positioning close to platform structures and may also provide obstructions to other
vessels.



                                                                                          60
The establishment of the anchor spread can take several hours and require the
attendance of an anchor handling tug; likewise recovery and shifting. Acquisition of a
precise position and heading within an anchor spread is also problematic. Using DP,
however, a desired position can be acquired with precise inside of an hour and usually
much faster. Position can be selected with minimum reference to seabed or other
obstructions. This allows divers to locate close to the work site and use short umbilicals.
        Also a DP vessel is able to react very quickly to changes of weather. Often, if task
permits, the vessel may be weathervaned or kept head and/or sea to reduce power
requirement and vessel movement. These features enable DP vessel downtime to be
minimized.

DP system elements and equipment

Main elements

        The DP system at its simplest consists of six separate groups or elements. It must
be realized that the DP is dependent on many shipboard services (such as power supply
and management) and as such these must be considered to be part and parcel of DP
systems. Also a part of the system is the human element; the DP watch-keeping officers
on the bridge, the engineers and the electronic operators who are required to provide
running and maintenance functions, also repair.




       The six elements (as shown) consist of: control, position reference systems,
heading reference, environment reference systems, power supply elements and
maneuvering elements.


                                                                                         61
Control element

        Central to the DP system configuration is the control element. This consists of the
computers or processors, the bridge control console and the DP operator.
        In any DP system, the basic processor principles are the same, as are the system
requirements regarding ship positioning. Data is fed into the system from sensors such as
position reference sensors, gyro compass wind sensors, vertical reference sensors
together with feedback data from the power plant, thrusters etc. A number of program
subroutines continually check the validity of the data against preset limits and values
predicted from mathematical modeling. Multiple sensor inputs are compared, yielding
data upon accuracy for each individual sensor input. Modern DP processors utilize
mathematical modeling to provide data upon the vessel’s dynamic behavior. Sensor
measurements update the vessel estimator, the output from which is an estimate of vessel
position, heading and velocity. From this the controller can determine the thrust
allocation required to maintain or restore set point and heading.

Position reference

        Position reference is an essential input to any DP system. Ideally the position
accuracy of systems used should be 0.1-1.0 m. A variety of position reference systems
are in use, with varying levels of effectiveness. Each system employed ill have its own
characteristics of range, accuracy and operational limitations; these must be taken into
account by the operator when establishing position reference for DP.
        Although there have been in the past around 40 different position reference
systems used in conjunction with DP, three types predominate. These are the taut wire
system, the hydro-acoustic position reference (HPR) and the surface microwave position
reference. Other PRSs in common use include the Syledis hyperbolic radio survey
system, a Radactor or radar extraction system, TV tracker system using TV cameras
mounted on board and others such as Pulse/8, Argo, Hyper-Fix and Miniranger.

Heading reference

        Heading reference is provided from one or more gyrocompasses. The gyro
compasses used are normally identical units to those provided in conventional vessels;
indeed, one of the gyros provided for DP purposes also doubles as the master gyro for
navigational purposes, driving repeaters for such functions as autopilot, radar
stabilization and azimuth repeaters.

Wind sensors

        Wind sensors are provided to give the system a constantly updated value for wind
direction and strength. Short-term variations in both must be compensated for if precise
positioning is to b achieved. Wind sensors or transmitting anemometers are fitted, usually




                                                                                         62
in duplicate, to provide feed-forward computer signals direct to the thrusters to
compensate for wind induced movement of the vessel from its set position and heading.
        Problems arise due to wind shadow of the sensor element by the ship’s structure
or from adjacent platform structure. Other problems arise due to helicopter disturbance.
Often two wind sensors are fitted, allowing operator to select which input is likely to b
the most representative. The two sensors may be fitted at different heights on the mast, or
at opposite ends of an athwartships yard. In the latter case the operator would probably
select the windward sensor in order to avoid as much as possible disturbance caused by
the ship’s structure. One remedy for wind shadow from adjacent upwind platform
structures is to deselect the wind sensors from the DP altogether. However caution must
be taken since there will be no wind feed-forward available. Temporary loss of position
control may be expected on reselection of wind sensors into the system, as the processor
will continue to use the last recorded values. Same is done in case of a helideck near the
wind sensors.

Vessel attitude

        It is necessary to provide an input to the processor regarding vessel attitude, i.e.
angles of roll and pitch on a continuous basis. Several of the position reference systems
function by measuring angles relative to the shipboard sensor element. Roll and pitch of
the vessel will introduce errors into these angle inputs, which will translate into position
errors. By providing the system with constant roll and pitch angle data, the position
reference input data may be corrected to the true vertical. Roll and pitch information is
provided from a vertical reference unit or sensor (VRU or VRS). There are three types of
VRSs: those using a vertical gyro, those using a pendulous mass and those using
accelerometers for angle measurement. The latter types are commonly used in current DP
installations.




                                                                                         63
Power supply and distribution system

        Central to the operation of any DP vessel is the power supply and distribution
system. Power needs to be supplied to the thrusters and other maneuvering systems fitted
and also to the DP control elements and reference systems.
        The thrusters, thus the DP, will generally absorb more power than any other
consumer on board. The DP function often requires large unpredictable changes of power
load such as occurs when a vessel is on DP headed into wind which rapidly freshens and
changeds direction. So it is often found that DP vessels have a very high level of
installed power. Power generation system requires to be more flexible in order to avoid
unnecessary fuel consumption. Many DP vessels are fitted with a diesel electric power
plant with all thrusters and consumers electrically powered. Power is generated by a
number of diesel alternators. Another configuration consists of part diesel direct drive




and part diesel-electric drive. Bow and stern thrusters are electrically driven taking power
from shaft alternators coupled to main diesels or from separate diesel alternators. There
can be many alternatives.

Thrusters

        The maneuvering capability of the vessel is provided by the thrusters. In general,
three main types of thrusters are fitted in DP vessels: main propellers, tunnel thrusters
and azimuth thrusters. Main propellers, either single or twin screw are provided in a
similar fashion to conventional vessels. In DP vessels where such main propulsions forms


                                                                                         64
part of the DP function propellers are usually controllable pitch running at
constant rpm. This facilitates the use of shaft driven alternators as these could not be used
if the shaft drive is not at constant rpm; the DP function is not best served by fixed pitch
propellers continually starting, stopping and reversing, particularly if the power source is
direct drive diesel. Main propellers are usually accompanied by conventional rudders and
steering gear. Generally (though not exclusively) the DP system does not include rudder
control; the autopilot being disconnected and the rudder set amidships when in DP mode.


                                DP Control Modeling
Dynamic positioning of floating vessels is a technique for maintaining the position and
heading of the vessel without the use of mooring system [1]. In a conventional floating
vessel the forces required to overcome the effects of wind, waves and current are
provided by the mooring system. The most significant limitation of that solution is the
difficulty of mooring in deep water. In fact, at some water depth the multipoint mooring
system is totally impractical. In a dynamically positioned vessel the forces are provided
by thrust devices.


                                                                                          65
DP control system block diagram
 Sensor information




Signal validity     Power plant          thruster       wind sensor    vertical  gyro          position
error checking      Etc                  feedback                      reference compass       sensors



 Position sensor                                                                   •   Calibration
 handling                                                                          •   Transformation
                                                                                   •   Optimal statistical mix


Environmental              Current            Thrust               Wind est.
forces   Current           force              calculation          wind force
         estimate          calculation                             calculation


 Position                                                                 Position and heading estimation
 estimation



                                                                                                References
   References



   Optimum                   Environmental force
   controller                compensation                                   PD control force



   Thrust                                           Thruster allocation logic
   allocation         Manual mode:
                      joystick signals


                                              Overload prevention logic
   Power
   management



     Command input                            Thrust setpoint transformation


                                                                                                  66
The main elements of a dynamic positioning system are the position reference system, the
propulsion system and the control system. The position of the vessel can be measured
using either an hydro-acoustic system (beacon), a taut-wire system, a micro-wave radio
system, GPS or a combination of them. The deviation of the vessel heading is measured
by a gyrocompass. The direction and magnitude of wind are measured by a wind sensor
(anemometer). The propulsion system can be composed of various combinations of main
engine, tunnel thrusters, steerable thrusters and cycloidal propellers. The control system
receives signals of the position reference system and heading deviations, compares with
ordered values and calculates the output commands for thrust magnitude and direction of
thrust devices.
The DP system is an example of closed loop or feedback control using mathematical
modeling. A separate model is required for the dynamic of the vessel hull, the thrusters,
each position reference system, and also the various other sensors used. The ultimate
function of the control system is to compute thruster command that will, when applied to
the thrusters, maintain the vessel on station or return the vessel to the set position and
heading. The optimal control strategy for the dynamic positioning design can be split into
the following distinct procedures, [2]:
    • Find the optimal feedback; the use of modeling techniques allows for combination
        of several position reference systems in a pooling arrangement; observed position
        spreads allow a bias to be calculated to each system so that optimum value for the
        ship’s position is continuously calculated.
    • The magnitude and direction of the wind are measured, converted to ship
        coordinate system, filtered and input into the wind feed-forward loop (feed-
        forward problem);
    • The thruster allocation algorithm calculates thruster output level and azimuth
        angle commands to an arbitrary combination of working propulsion plant
        (contribution problem).

One of the most important forces that must be compensated for is that resulting from
wind. Since the wind speed and direction are subject to very rapid changes and since the
vessel is rapidly influenced by wind forces, it is necessary to provide direct thruster
compensation for measured wind variations. This is referred to as feed-forward and
requires an accurate wind sensor input in order to function. Without wind feed-forward,
changes in wind speed and direction would not be compensated for until the model was
fully updated.


                         POSITION REFERENCE SYSTEMS

Accurate, reliable and continuous position information is essential for dynamic
positioning. Some DP operations require better than 3m relative accuracy. A DP control
system requires data at a rate of once per second to achieve high accuracy. Reliability is,
of course, of vital importance, to operations where life and property may be put at
extreme risk through incorrect position data.




                                                                                         67
All DP vessels have position reference systems (PRS), (sometimes referred to as position
monitoring equipment or PME), independent of the vessel's normal navigation suite. Five
types of PRS are in common use in DP vessels; Hydro-acoustic Position Reference
(HPR), Taut Wire, DGPS, Laser-based systems (Fanbeam and CyScan) and Artemis. A
brief description will be given of each.

DP control systems ‘pool’, or combine, position reference data from two or more position
reference systems. If only one position reference system is enabled into the DP then it is
simply checked, filtered and used. If two or more are available, then the system needs to
use both equally or according to their individual performance.

In all modern DP systems the weighted average option can be selected, whereby
individual position references are weighted in inverse proportion to the variance or
‘spread’ of position data; the higher the weighting for an individual position reference
system, the greater the influence of that system in the position calculation.

Early DP control systems did not have the capability to learn from the past performance
other than by the integral terms of the controller. Modern systems are able to improve
station-keeping performance by using a Kalman filter, which provides a model of recent
performance to improve present performance.

For any operations requiring DP redundancy (equipment Class 2 or 3 operations) it is
necessary to utilize three position references. Two PRSs are not adequate, because if one
has failed, contradictory reference data provides an impasse, whereas three systems
provide two-out-of-three voting to identify a rogue sensor.

Where three PRSs are required, the DP operator should choose systems that are different.
This reduces the probability of common-mode failure, where one event may result in a
loss of position.

A brief description of the five commonly used position reference systems is being given.

Hydro-acoustic Position Reference (HPR)

Underwater acoustics have many applications, one of which is the provision of position
reference for DP purposes. Acoustic positioning is also used for tracking of underwater
vehicles or equipment, the marking of underwater features or hardware and the control of
sub-sea equipment by means of acoustic telemetry.

There are three types of acoustic position reference systems in common use - ultra- or
super-short baseline systems (USBL or SSBL), short baseline systems (SBL) and long
baseline systems (LBL). Each has advantages and disadvantages which determine when
and how each is used.




                                                                                           68
Ultra- or Super-Short Baseline Acoustic System

The principle of position measurement involves communication at hydro-acoustic
frequencies between a hull-mounted transducer and one or more seabed-located
transponders. The ultra- or super-short baseline (SSBL) principle means that the
measurement of the solid angle at the transducer is over a very short baseline (the
transducer head).

An interrogating pulse is transmitted from the transducer. This pulse is received by the
transponder on the seabed, which is triggered to reply. The transmitted reply is received
at the transducer. The transmit/receive time delay is proportional to the slant and range.
So range and direction are determined. The angles and range define the position of the
ship relative to that of the transponder. The measured angles must be compensated for
values of roll and pitch.

The vessel must deploy at least one battery-powered transponder. They can be deployed
by downline from the vessel, by an ROV or simply dropped overboard.

The performance of an acoustic system is often limited by acoustic conditions in the
water. Noise from vessel thrusters and other sources, aeration and turbulence will all be
detrimental to efficient acoustic positioning. Thus the limits of the system are ill-defined.
In addition, layering can cause errors, especially when the horizontal displacement from
the vessel is large.

Acoustic systems are supplied by a number of manufacturers, notably Kongsberg Simrad,
Sonardyne and Nautronix. All use frequencies in the 20-30 kHz band. Some transponders
are compatible with more than one supplier’s equipment.




                                                                                           69
Long Baseline System

In deepwater locations, where the accuracy of the other types degrades, the long baseline
(LBL) becomes more appropriate. LBL systems are in extensive use in drilling operations
in deep water areas (>1,000m).

The long baseline system uses an array of three or more transponders laid on the seabed
in the vicinity of the worksite. Typically the array will form a pentagon (5 transponders)
on the seabed, with the drillship at the centre above. One transducer upon the vessel
interrogates the transponder array, but instead of measuring range and angular
information, ranges only are measured, because the baseline distances have already been
calibrated (distances between transponders). Position reference is obtained from range-
range geometry from the transponder locations. Calibration is done by allowing each
transponder to interrogate all the others in the array, in turn. If, at the same time, the
vessel has a DGPS or other geographically-referenced system, then the transponder array
may also be geographically calibrated. Accuracy is of the order of a few meters, but the
update rate can be slow in deep water because the speed of sound in seawater is about
1,500 m/sec.




Short Baseline System

A short baseline is like a long baseline system, except that there is an array of transducers
(hydrophones), spread along the underside of the DP vessel and the baseline(s) are the
distances between them. Thus the accuracy can be better than the ultra- or super-short
baseline type of system and work with one transponder or beacon, but it still relies on
vessel motion corrections. Some vessels have as many as eight hull penetrations for tubes
or poles on which the hydrophones are deployed.


                                                                                          70
Taut Wire Position Reference

A taut wire is a useful position reference, particularly when the vessel may spend long
periods in a static location and the water depth is limited. The commonest consists of a
crane assembly on deck, usually mounted at the side of the vessel and a depressor weight
on a wire lowered by a constant-tension winch. At the end of the crane boom angle
sensors detect the angle of the wire. The weight is lowered to the seabed and the winch
switched to constant tension, or ‘mooring’ mode. From then on, the winch operates to
maintain a constant tension on the wire and hence to detect the movements of the vessel.
The length of wire deployed, together with the angle of the wire, defines the position of
the sensor head with reference to the depressor weight once the vertical distance from the
sheave of the crane boom to the seabed is known. This is measured on deployment

These angles are corrected at the taut wire or by the DP control system for vessel
inclinations (roll and pitch angles and motion).

Vertical taut wire systems have limitations on wire angle because of the increasing risk of
dragging the weight as angles increase. A typical maximum wire angle is 20 degrees, at
which point the DP system will initiate a warning. Some vessels also have horizontal or
surface taut wires that can be used when close to a fixed structure or vessel from which a
position must be maintained. The principle of operation is the same, but a secure fixing
point is required rather than a weight.




                                                                                        71
The DGPS Position Reference System

DGPS has become the most commonly used position reference for DP operations. The
US Department of Defense (DoD) Global Positioning System (GPS) is in widespread
general use, with typical accuracies available from the GPS Standard Positioning Service
(SPS - civilian access) of 20m (68% RMS or 1 sigma). Prior to May 2000 the DoD
applied a further downgrading known as ‘selective availability’ (SA), which reduced SPS
accuracy to values around 100m. SA has been switched off, but the DoD reserves the
right to re-apply it. Even without SA, GPS accuracy is not adequate for DP purposes.

In order to improve GPS accuracy to levels useful for DP, differential corrections are
applied to GPS data. This is done by establishing reference stations at known points on
the WGS 84 spheroid (the working spheroid of the GPS system). The pseudo ranges
derived by the receiver are compared with those computed from the known locations of
the satellites and reference station, and a Pseudo-Range Correction (PRC) derived for
each satellite. These corrections are then included in a telemetry message sent to the
ship’s receiver by a data link. The receiver then applies the PRCs to the observed pseudo
ranges to compute a differentially corrected position.

Differential GPS systems are provided on-board by a service provider. The provider
maintains and operates a network of reference stations worldwide and will install
receiving equipment on-board to access the services.

Network DGPS

Most DGPS services accept multiple differential inputs obtained from an array of
reference stations widely separated. Generally, network DGPS systems provide greater
stability and accuracy, and remove more of the ionospheric error than obtainable from a
single reference station. Network systems are more comprehensively monitored at the
Hub, or control stations, where user information or warning data may be generated and
sent out.

The choice of which link to hire or purchase must be made based on the vessel's expected
work areas. If a vessel is expected to be working near fixed platforms, a local HF
connection can be best. For floating production, storage and offloading (FPSO) vessels, a
local UHF link and relative GPS solution can be the best arrangement.

The accuracy obtainable from DGPS systems is in the area of 1-3m dependent upon the
distances to the reference stations, ionospheric conditions, and the constellation of
satellites available. DGPS tends to be less reliable in close proximity to large structures
(i.e. platforms) due to interference to satellite and differential signals. DGPS performance
near the magnetic equator has suffered due to scintillation (sun spot activity causing
ionospheric disturbances). This reached a peak in 2001 with the maximum of the 11-year
sunspot cycle.




                                                                                         72
Relative GPS

Some DP operations require the positioning of a vessel relative to a moving structure. An
example of this is the operation of a DP shuttle tanker loading via a bow loading hose
from the stern of an FPSO. The FPSO may be turret-moored, so it can weathervane. The
stern of the FPSO describes the arc of a circle, as well as surge sway and yaw motions,
providing a complex positioning problem for the shuttle tanker.

An Artemis and a DARPS system (Differential, Absolute and Relative Positioning
System) are configured to handle this problem. For the measurement of relative position
by GPS, differential corrections are not needed, as the errors induced are the same for the
shuttle tanker as they are for the FPSO. A DARPS transmitter on the FPSO sends the
received GPS data to the UHF receiver aboard the shuttle tanker. A computer aboard the
shuttle tanker then calculates a range/bearing from the FPSO’s stern, which is put in to
the DP control system as position reference in the same way as Artemis.




                                                                                         73
The GLONASS system

GLONASS (the Global Navigation Satellite System) is the Russian counterpart to the
American GPS, being similar in design and operation. The system was initiated with the
first satellite launches in 1982, and by 1996, 24 operational satellites were in orbit.
However, this number has not been maintained and the number available has, at times,
been inadequate for good positioning.

The principles and practice of position determination with GLONASS are identical to
that of GPS, using pseudo-range measurement from time and ephemeris data transmitted
from the satellites.

The higher orbital inclination of GLONASS satellites (65°), compared to the GPS
constellation (55°), results in better satellite availability in higher latitudes. The limited
satellite availability precludes the use of GLONASS as a continuous position reference
for DP. A number of combined GPS/GLONASS receivers are available. These have the
effect of increasing the number of usable satellites within view of the observer.




                                                                                             74
Laser-Based Position Reference

Two laser DP position references are in use -Fanbeam and CyScan.

Both systems lock onto a single target and/or a number of targets on the structure, from
which position must be maintained. Light pulses are sent and received so that range and
bearing can be measured. Ranges vary according to weather conditions, when the systems
will be affected by reduced optical visibility.

                          Dynamic Positioning- Pros and Cons

Dynamic positioning (DP) is a rapidly maturing technology, having been born of
necessity as a result of the increasing demands of the rapidly expanding oil and gas
exploration industry in the 1960s and early 1970s. Even now, when there exist over 1,000
DP-capable vessels, the majority of them are operationally related to the exploration or
exploitation of oil and gas reserves.

The demands of the offshore oil and gas industry have brought about a whole new set of
requirements. Further to this, the more recent moves into deeper waters and harsh-
environment locations, together with the requirement to consider more environmental-
friendly methods, have brought about the great development in the area of Dynamic
Positioning techniques and technology.

The first vessel to fulfill the accepted definition of DP was the "Eureka", of 1961,
designed and engineered by Howard Shatto. This vessel was fitted with an analogue
control system of very basic type, interfaced with a taut wire reference. Equipped with
steerable thrusters fore and aft in addition to her main propulsion, this vessel was of about
450 tons displacement and length 130 feet.

By the late 1970s, DP had become a well-established technique. In 1980 the number of
DP capable vessels totaled about 65, while by 1985 the number had increased to about
150. Currently (2002) it stands at over 1,000 and is still expanding. It is interesting to
note the diversity of vessel types and functions using DP, and the way that, during the
past twenty years, this has encompassed many functions unrelated to the offshore oil and
gas industries. A list of activities executed by DP vessels would include the following:

   •   Coring
   •   Exploration drilling (core sampling)
   •   Production drilling
   •   Diver support
   •   Pipe-laying (rigid and flexible pipe)
   •   Cable lay and repair
   •   Multi-role
   •   Accommodation or "flotel" services
   •   Hydrographic survey
   •   Pre- or post-operational survey


                                                                                          75
•   Wreck survey, salvage and removal
   •   Dredging
   •   Rock-dumping (pipeline protection)
   •   Sub-sea installation
   •   Lifting (topsides and sub-sea)
   •   Well stimulation and workover
   •   Platform supply
   •   Shuttle tanker off-take
   •   Floating production (with or without storage)
   •   Heavy lift cargo transport
   •   Passenger cruises
   •   Mine countermeasures
   •   Oceanographic research
   •   Seabed mining

DP is also used in

   •   Rocket launch platform positioning
   •   Repair/maintenance support to military vessels
   •   Ship-to-ship transfer and
   •   Maneuvering conventional vessels

DP systems have become more sophisticated and complicated, as well as more reliable.
Computer technology has developed rapidly and some vessels have been upgraded twice
with new DP control systems. Position reference systems and other peripherals are also
improving and redundancy is provided on all vessels designed to conduct higher-risk
operations.

Advantages:

   •   Vessel is fully self-propelled; no tugs are required at any stage of the operation
   •   Setting-up on location is quick and easy
   •   Vessel maneuverability is good
   •   Rapid response to weather changes is possible (weather vane)
   •   Rapid response to changes in the requirements of the operation
   •   Versatility within system (i.e. track-follow, ROV-follow and other specialist
       functions)
   •   Ability to work in any water depth
   •   Can complete short tasks more quickly, thus more economically
   •   Avoidance of risk of damaging seabed hardware from mooring lines and anchors
   •   Avoidance of cross-mooring with other vessels or fixed platforms
   •   Can move to new location rapidly (also avoid bad weather)

Disadvantages:

   •   High capital expenditure and operational expenditure


                                                                                       76
•   Can fail to keep position due to equipment failure
   •   Higher day rates than comparable moored systems
   •   Higher fuel consumption
   •   Thrusters are hazards for divers and ROVs
   •   Can lose position in extreme weather or in shallow waters and strong tides
   •   Position control is active and relies on human operator (as well as equipment)
   •   Requires more personnel to operate and maintain equipment

From the above, it can be seen that DP will not always be the most economic solution.
While vessels using moorings have a number of advantages, increasingly DP is the best
option for many operations because the seabed is cluttered with pipelines and other
hardware, so laying anchors has a high risk of damage to pipelines or wellheads. The
option to moor to a platform rather than the seabed is also less frequent, because support
vessels have become larger and platforms are not designed for the loads that can be
placed in the mooring lines. Nevertheless, there is a risk that a DP vessel makes contact
with a platform3.

During the 1990s there was a rapid increase in the number of vessels with dynamic
positioning systems. Many of these vessels have been designed for DP and integrated
control of engines and thrusters, but there are also a large number of conversions and
upgrades. The situation is market-driven and relies on operational efficiency, which, in
turn, places a high reliability requirement on equipment, operators and vessel managers.




                                                                                         77
Various applications of Dynamic Positioning




                                              78
79
CONCLUSION

“Unpredictable”, as discussed earlier in the paper, is the guiding word for the study of
marine systems. The inherent randomness of oceans has been a constant hindrance to the
advent of technology in the maritime industry. Thus the stress had always been on
designing sturdier control systems, compromising on the technology part.
Talking of marine systems, system design can be effectively studied as the involvement
of the following:
    • The naval architect, who is responsible for efficient ship design, and
    • The marine engineer, who is responsible for the design of efficient power plant,
        auxiliaries and related control systems.

Stability, particularly motion stability, to a great extent, can be achieved through an
efficient hull design and other considerations. But beyond a certain limit, even the most
efficiently designed ship will not respond to the concerned commands. Reason:
randomness of oceans. Thus, the stability of a surface marine vessel, or for that matter
any marine vessel, depends to a large extent on the type of control systems used.

The good old PID controller, which was used for the first time in 1922, had been the most
widely used controller on board a ship for a major part of the previous century. And the
stress had always been on employing hydraulic, mechanical and pneumatic controllers
rather than electronic and micro-computer based controllers for the very simple reason
that the former were easier to understand, repair and maintain because of their sturdiness.
The slight lack of efficiency compared to their advanced counterparts was always
overlooked keeping in mind the violent conditions they worked under.

The last two decades have seen the developments of unsurpassable dimensions. With the
advent of faster computing and advanced techniques for the simulation of ship behavior,
the onus has shifted from the good old PID to the adaptive and artificially intelligent
systems. Fuzzy control and neural network based systems are being used extensively on
war ships and offshore vessels. Though the same is yet to applied (on a large scale) to
commercial vessels, the profit minded companies would sooner or later implement the
same, with long term benefits in mind. The latest research has been towards the
development of collision avoidance systems for large vessels (it exists for smaller marine
vessels and robots), and sooner or later, an unmanned transatlantic voyage will not be just
another dream.




                                                                                        80
APPENDIX – A
Code for the ship simulation program for motion stability
N = 6000; % number of samples                        break
h = 0.1; % sampling time                        end
                                             w = 0;
% cargo ship                                    if i==1000, w = 1; end % impulse w(t) at time
K = 0.185; T = 107.3; uo = 5.0;              t = 100 (s)

No = menu('Choose maneuver','Straight-        r = r + h*(-r + K*delta + w)/T; % Euler
line stability',...                          integration
       'Directional stability (critical         psi = psi + h*r;
damped)',...                                    x = x + h*uo*cos(psi);
       'Directional stability                   y = y + h*uo*sin(psi);
(underdamped)',...                           end
       'Positional motion stability',...
       'Exit');                              % plots
                                             if No~=5,
% main loop                                     t = h*(0:N)';
r=0; psi=10; x=0; y=0; delta = 0; z=0;          r=(180/pi)*xout(:,1); psi=(180/pi)*xout(:,2);
xout = zeros(N+1,5);                         x=xout(:,3); y=xout(:,4);
                                             delta=(180/pi)*xout(:,5);
for i=1:N+1,
  xout(i,:) = [r psi x y delta];               clf;figure(1),figure(gcf)
                                               subplot(211);plot(x,y,'b','linewidth',2),hold on
  if No==1,
     delta = 0;                              plot(x,0*zeros(length(x),1),'r','linewidth',2),hold
  elseif (No==2 | No==3),                    off
     if No==2, zeta = 1; wn = 3/T; end          grid
     if No==3, zeta = .1; wn = 3/T; end         if No==1, title('XY-Plot: Straight-line
     Kp = (T/K)*wn*wn;            % PD-      stability');
control                                         elseif No==2, title('XY-Plot: Directional
     Kd = (T/K)*(2*zeta*wn+1/T);             stability (critical damped)');
     delta = -Kp*(psi)-Kd*r;                    elseif No==3, title('XY-Plot: Directional
  elseif No==4,                              stability (underdamped)');
     zeta = 1; wn = 7/T;                        elseif No==4, title('XY-Plot: Positional motion
     Kp = (T/K)*wn*wn;                       stability');
     Kd = (T/K)*(2*zeta*wn+1/T);                end
     Ki = Kp*wn/10;                             subplot(223);plot(t,r,'linewidth',2),grid,title('r
     delta = -Kp*(psi)-Kd*r-Ki*z; %          (deg/s)'),xlabel('sec')
PID-control
     z = z + h*psi;                          subplot(224);plot(t,psi,'linewidth',2),grid,title('psi
  else                                       (deg)'),xlabel('sec')
                                                stabdemo
                                             else
                                                close all
                                             end




                                                                                                     81
APPENDIX – B




                                                                   u,
                                                         &
                                                         u,
                            Engines           X                    v,
                                              Y          &
                                                         v,        r
                                              N
                                                         &
                                                         r
                            Hull
                                                              ∫           ∫
                                                  ∑                                  Tx
                            Rudders
          Demand Module




                            Wind
Inputs

                          Thrusters

                          Current                     Databases, lookup tables for
                                                      Depth, Current, etc…….
                          Bank Effect

                          Shallow Water
Disturbances

                          Interration

                          Anchor

                          Morning, etc




                          Basic Structure of Modular ship model




                                                                                          82
APPENDIX - C
              Global positioning system: the modern day navigation aid

GPS, the Global Positioning System, is the only system today able to show the exact
position on Earth at anytime, anywhere, and in any weather. GPS satellites orbit 11,000
nautical miles above Earth. They are monitored continuously at ground stations located
around the world. The satellites transmit signals that can be detected by anyone with a
GPS receiver.
The first GPS satellite was launched in 1978. The first 10 satellites launched were
developmental satellites, called Block I. From 1989 to 1997, 28 production satellites,
called Block II, were launched; the last 19 satellites in the series were updated versions,
called Block IIA. The launch of the 24th GPS satellite in 1994 completed the primary
system. The third-generation satellite, Block IIR, was first launched in 1997. These
satellites are being used to replace aging satellites in the GPS constellation. The next
generation, Block IIF, is scheduled for its first launch in late 2005.

                                     Elements of GPS

GPS has three parts: the space segment, the user segment, and the control segment. The
space segment consists of a constellation of 24 satellites plus some spares, each in its own
orbit 11,000 nautical miles above Earth. The user segment consists of receivers, which
you can hold in your hand or mount in a vehicle, like your car. The control segment
consists of ground stations (five of them, located around the world) that make sure the
satellites are working properly. The master control station at Schriever Air Force Base,
near Colorado Springs, Colorado, runs the system.

A Constellation of Satellites

An orbit is one trip in space around Earth. GPS satellites each take 12 hours to orbit
Earth. Each satellite is equipped with an atomic clock so accurate that it keeps time to
within three nanoseconds—that’s 0.000000003 or three-billionths of a second—to let it
broadcast signals that are synchronized with those from other satellites. The signal travels
to the ground at the speed of light. Even at this speed, the signal takes a measurable
amount of time to reach the receiver. The difference between the time when the signal is
received and the time when it was sent, multiplied by the speed of light, enables the
receiver to calculate the distance to the satellite. To calculate its precise latitude,
longitude, and altitude, the receiver measures the distance to four separate GPS satellites.

Receivers

GPS receivers can be carried in your hand or be installed on aircraft, ships, tanks,
submarines, cars, and trucks. These receivers detect, decode, and process GPS satellite
signals. More than 100 different receiver models are already in use. The typical hand-
held receiver is about the size of a cellular telephone, and the newer models are even
smaller. The commercial hand-held units distributed to U.S. armed forces personnel



                                                                                          83
during the Persian Gulf War weighed less than a kilogram. Since then, basic receiver
functions have been miniaturized onto integrated circuits that weigh about one ounce.




Ground Stations



                                                                                        84
The GPS control segment consists of several ground stations located around the world:
   • A master control station at Schriever Air Force Base in Colorado
   • Five unstaffed monitor stations: Hawaii and Kwajalein in the Pacific Ocean;
      Diego garcia in the Indian Ocean; Ascension Island in the Atlantic Ocean; and
      Colorado Springs, Colorado
   • Four large ground-antenna stations that send commands and data up to the
      satellites and collect telemetry back from them

                                     How GPS works?

The principle behind GPS is the measurement of distance (or “range”) between the
satellites and the receiver. The satellites tell us exactly where they are in their orbits. It
works something like this: If we know our exact distance from a satellite in space, we
know we are somewhere on the surface of an imaginary sphere with a radius equal to the
distance to the satellite radius. If we know our exact distance from two satellites, we
know that we are located somewhere on the line where the two spheres intersect. And, if
we take a third and a fourth measurement from two more satellites, we can find our
location. The GPS receiver processes the satellite range measurements and produces its
position. GPS uses a system of coordinates called WGS 84, which stands for World
Geodetic System 1984. It produces maps like the ones you see in school, all with a
common reference frame for the lines of latitude and longitude that locate places and
things. Likewise, it uses time from the United States Naval Observatory in Washington,
D.C., to synchronize all the timing elements of the system, much like Harrison's
chronometer was synchronized to the time at Greenwich.
Each satellite generates radio signals that allow a receiver to estimate the satellite
location and distance between the satellite and the receiver. The receiver uses the
measurements to calculate where on or above Earth the user is located.




Twenty four GPS satellites orbit 11, 000 nautical miles above Earth. This network of
satellites forms the core of the GPS.
                                     REFERENCES

                                                                                            85
1. “Marine Technology Reference”, British Council Library
2. “Principle of Naval Architecture” edited by Comstock,John P
3. Fossen, Thor I., “GNC Toolbox” for MATLAB
4. Smith, O.W., “Marine Auxiliary Machinery” 6th Edition
5. Harrington, “Marine Engineering”
6. Burns, Roland S., “Advanced Control Engineering”
7. Thaler,George J., “Automatic Control Systems”
8.   “Explanatory Notes to the Standards for Ship Maneuverability”
     published by IMO
9. “The Specialist Committee on Stability” - Final Report and
      Recommendations to the 22nd ITTC
10. Chun-Liang Lin and Huai-Wen Su, “Intelligent Control Theory in
     Guidance and Control System Design: an Overview”




                                                                     86

Motion stability and control in marine surface vessels

  • 1.
    PRINCIPLES OF MOTIONSTABILITY AND CONTROL OF MARINE SURFACE VESSELS Our sincere thanks to Engineer Officer S.K. SARKAR for his support and invaluable guidance. BY: 1. ANSHUMAN GUHA (5374) 2. HIMANSHU SINGH (5396) 3. PARIJAT SINHA (5429) 4. PIYUSH BUGALIA (5430) 5. ROHIT SHARMA (5444) 6. TARUN AGARWAL (5460) 7. VISHAL ANAND (5467) 8. S.S. MISHRA (5470) 1
  • 2.
    Abstract This paper discussesthe theory involved in the mathematical modeling of ship motions and stability, and the recent developments in the control systems being used on modern day marine surface vessels. The problems of heading control and roll stabilization have been dealt with and three-term control systems for the same have been discussed in detail. The newer methods and algorithms for motion control have been discussed theoretically, but details have been avoided as the mathematical modeling of the same is beyond our scope. Ship simulation software “GNCtoolbox” developed using MATLAB 6.5 by Prof. Thor I. Fossen has been used to obtain the results for motion stability and the codes for the same are given in the appendix. Global Positioning System, the modern day navigational aid, has been discussed in brief at the end. 2
  • 3.
    Introduction The most distinguishingfeature between shore based vehicles and marine vessels is the factor of unpredictability. While most shore based transport systems can be simulated mathematically and analytically because of their predictable behavior, the inherent randomness in the behavior of oceans makes it difficult to simulate ship’s motion precisely. Generally, for well defined systems, the desired system state can be achieved much more readily and reliably using automatic control, with the advantage that the automatic controller will not tire, need relieving, or be erratic in its performance. However, in systems which are not well defined or understood, the performance of the automatic controller may be totally inadequate. The motion control problem for a ship can be classified broadly into two parts: • The problems of heading control and track-keeping (which is an advanced type of heading control problem) are the ones which more often than not involve a human element in the control chain. Most autopilots are not well able to steer a ship down a heavy quartering sea. This is because the disturbances to the system are large and can be unpredictable. • Dynamic positioning and roll control are two problems whose solutions lie in modification of ship design and development of efficient control systems. The main reason for this kind of demarcation is that the latter two require multiple inputs (such as wind speed, wave velocity, roll rate etc coming from different sensors) to be processed accurately and precisely, as against the heading control problem which can be and has been, efficiently addressed by human operators (relying mainly on their senses). The requirement to be able to produce a desired state or condition of a ship has resulted in the definition of ship controllability used by the 14th International Towing Tank Conference (ITTC), 1975: Controllability is ‘that quantity of a ship which determines the effectiveness of the controls in producing any desired change at a specific rate in the attitude or position of the moving ship’. The above definition accentuates the effectiveness of controls. The fact that environmental conditions are not mentioned implies the control should be effective throughout a reasonable range of environmental conditions. Thus a ship which cannot be adequately controlled in high winds or will not maneuver astern cannot be said to be adequately controllable, even if its behavior in calm conditions going ahead is impeccable. 3
  • 4.
    The motion controlproblem The definition of controllability as underlined by the ITTC conference and mentioned earlier in the introduction to this paper gives just a vague idea of controllability of a ship. Neither the ship operators, nor the ship owners have been able to specify in a meaningful manner what aspects of controllability are required. There are two international bodies which do, however, have some interest in the matter. The International Maritime Organization has a standing committee on ship maneuverability, which is producing a set of guidelines, and the maneuverability panel H10 of the US society of naval architects and marine engineers (SNAME) has worked in this area. The last named panel surveyed a large number of pilots in an attempt to obtain an opinion on those aspects of a ship’s maneuvers which were most desirable from a controllability point of view. The most significant factors listed were: • Slow speed maneuverability (86% of pilots); • Adequate backing power and straight line stopping ability (79%); • Short response time following rudder or engine commands (77%); • Adequate swing control with moderate rudder angles (66%). 4
  • 5.
    Any quantitative measureof controllability must therefore contain elements to assess each of the above quantities if an adequately controllable ship is to be achieved as far as the users are concerned. Looking from the aforementioned perspective, the motion control problems can be effectively studied under the following subheadings: • Heading control problem • Track keeping problem • Dynamic positioning problem • Roll control problem Heading control problem The two most basic controls required in a ship are those associated with control of the direction or heading of the ship, and of its speed. For many ships, these are the only navigational controls available. Single screw, single rudder ships predominate in the deep sea trades, for obvious economical reason, and the control arrangements on the bridge consist of a single helm control, assisted by an autopilot, and a single engine control lever, which may operate in either bridge control, where the desired shaft speed is set by the position of the lever, or engine room control, where the lever position is transferred to the engine control room for action to be taken there. The basic requirement for heading control is that the ship’s head is maintained to within a given band of the desired value. The size of the band, or steering error, will depend in turn upon • the dynamic properties of the ship, • the effectiveness of the steering arrangements, • the disturbances present (wind and waves), and • the perceived requirements of the officer of the watch, which will in turn vary with his assessment of the navigational situation. Ship steering process The process of steering a ship is shown diagrammatically in the block diagram. The difference between the desired course and the actual course is assessed. This may be done in a number of ways, depending on how the ship is being steered. If under helmsman control, the helmsman may be given instruction to steer a compass course (i.e. a course relative to the earth’s north-south lines of longitude), or may be given instruction to head towards a fixed object, or simply to keep in the middle of the channel. If the ship is in autopilot control, a desired course will have been set on the autopilot. In either case, the difference between the desired and the actual course of the ship is defined as the heading error. The helmsman or autopilot will act on this error, and will alter the demand to the rudder control mechanism. This signal is the desired rudder angle. In most large ships, this action will be in the form of a signal to an amplifier or to a servo valve in a hydraulic control mechanism. The result of the control action is that the rudder will after a time lag, 5
  • 6.
    assume the valueof the desired rudder angle, within the bounds of the error of the control system. The rudder will then (usually) act on the slipstream of the propeller, and create a turning moment (angle of attack, angular velocity) on the ship which will turn the ship in the appropriate direction. As the ship turns, the error will reduce and eventually the ship will assume a heading approximately equal to the desired heading at which time the error is zero. As the link between the rudder angle and the ship’s behavior is complex, the ship will generally not stay at the desired heading, unless a continuous control action is applied. The nature of the control action will in turn depend on the ship’s design and operating condition. The working of rudders: an overview The rudder or rudders are usually placed at the stern of the ship, immediately aft of the propellers. The reasons for fitting the rudders at that position are concerned with the effectiveness of the controls. The ship will turn under the combined influences of rudder, inertial and hydrodynamic forces, about a point which will usually be some distance forward of the mid-point of the ship. In some ships this pivot point, which may be defined as the point at which there is no sway velocity, is situated some distance forward of the ship. 6
  • 7.
    A rudder situatedat the stern of the ship has three main effects: • It is able to exert a large lever arm about the pivot point. • It is able to position the ship such that the hydrodynamic forces assist in the turn. Some ships are able to turn effectively going astern, when the turning effect is largely caused by the hydrodynamic forces on the rudder alone, but the turning ability of a ship is very much enhanced if the hull hydrodynamic forces augment the rudder forces. • It can be so positioned that the propeller slipstream augments the flow of water over the rudder. As rudder forces are heavily dependent on the velocity of flow across them, the effectiveness of the rudder is enhanced by this positioning. The effect of disturbances on course-keeping requirements Disturbances act on a ship as shown in the steering control flow chart. The most common form of disturbances will be the presence of wind and waves, but other effects which will affect the course control behavior are: • The presence of sea bed; ships behave differently in shallow water than they do in deep water. Turning ability is reduced and the diameter of turn increased. • The presence of banks and other ships; ships tend to turn away from banks and there are complex interactions between two ships passing close to each other. In certain circumstances, a small ship can be uncontrollably drawn under the bow of a larger ship as a result of interaction forces. The way in which the steering ability of the ship is affected by the presence of the wind depends on the shape of both the above water and underwater hull, and on the strength and direction of the wind. The effect of waves will generally be to reduce the effectiveness of the control mechanisms and to make steering a course with a given margin more difficult. Position control- the track keeping problem As the aim of most voyages is to get the ship and its cargo from one point on earth’s surface to another, the track keeping problem is central to the operation of most ships most of the time. However, for most practical purposes, the track keeping problem can be reduced to one of course keeping, in that the effects of the disturbances which will tend to prevent the correct track being steered can be allowed for the accuracy required to ensure that the ship arrives at the correct destination. For more exacting applications, however, there is a requirement for a more precise track- keeping. Examples of this enhanced requirement can be found in survey ships and boats, in minesweepers, in dredgers and in offshore supply vessels, mobile drilling rigs, etc. All these vessels need to be able to keep a fixed track rather than a fixed course, within clearly defined limits. A ship at the end of a voyage will also have to assume a track keeping role, as it must navigate an approach channel and enter a lock or dock, often with under 1m (3.3 ft) clearance. 7
  • 8.
    The principle oftrack keeping is similar to that of course-keeping, in that an error is defined, and the ship’s controls operated in a manner so as to reduce the error ideally to zero, but more usually to within a satisfactory limit. The principle is shown in the figure below. Disturbance Wind .... Actual Desired Track rudder Track error Track- angle keeper Steering Ship Human/ Gear + - Automatic Desired Rudder Angle A reference track is defined, which is fixed relative to the sea bed or in relation to shore features. The distance from the reference track is determined, either by eye or mechanically and this distance is used as part of an error signal. Other components of the error signal might be the yaw rate of the ship and its heading. Decisions on the control of the ship are made as a function of the track error, as modified by the other inputs, and signals sent to the rudder control and engine control mechanism. Roll control problem Because of the underwater shape of a ship’s hull, which is designed to cause minimum resistance to motions consistent with adequate cargo or weapon carrying capacity, all ships will roll to a greater or lesser extent, under the action of wave. This rolling effect is entirely deleterious to the effective performance of the ship’s role. Among the problems which occur due to excessive roll action are: 1. Loss of speed for a given power output. 2. Loss of efficiency of ship staff, either directly because of the motion and the necessity to hang on, or because of actual seasickness. 3. Loss of commercial effectiveness because of the necessity to secure cargo or ship equipment firmly. An obvious example is the requirement to secure each of perhaps 100 vehicles for a short sea crossing on a Ro-Ro ferry. 4. Loss of commercial attractiveness of a ship caused by unpleasant motion. Customers will not wish to pay for a cruise if they are to be sick all the time. 5. Damage to ship equipment or cargo caused solely by rolling. 6. Complete loss of the ship if rolling becomes too severe, or if cargo shifts. 7. Loss of accuracy and effectiveness of warship weapon systems caused by excessive roll motion. 8. Reduction in operational capability of a warship because it is unable to operate its helicopters due to excessive roll. 8
  • 9.
    It is notsurprising therefore that considerable attention has been paid over the past century to reducing the extent of roll motion in a ship. Because a ship’s hull is between five and ten times as long as it is wide, the equivalent problems associated with pitch are much less severe. The basic methods of achieving roll reduction are concerned with three main methods of approach: 1. altering the basic hull design so that it does not roll excessively, 2. adding devices to control the roll motion, and 3. operating the ship to reduce its propensity to roll. The Dynamic Positioning problem In a number of cases associated with the offshore industry, there is a requirement for a ship or platform to maintain its position relative to a fixed datum on the sea bed. This is a special case of track keeping, where the reference track is a single point. Because of the accuracy requirements for dynamic positioning (DP), a number of specialist devices are in use for both identifying the positional error and controlling the ship motion. Position information is obtained from a range of sources. A taut wire may be suspended from the ship to the sea bed, and its angle from the vertical used to convey information about the position of the vessel relative to its datum. Acoustic information may be obtained from reference transponders attached to the sea bed, and Doppler sonar information can be used to give velocities in both fore and aft and athwartships direction relative to the sea bed. The error signal for position is then calculated to produce an optimal vessel response to get the ship into the correct position. A wider range of effectors is employed in drill ships and offshore supply vessels, including fixed pitch propellers in nozzles, controllable pitch propellers, rotatable thrusters and fixed thrusters. 9
  • 10.
    PATH KEEPING Definition ofMotion Stability The concept of path keeping is strongly related to the concept of stability. A body is said to be stable in any particular state of equilibrium in rest or motion if, when momentarily disturbed by an external force or moment, it tends to return, after release from the disturbing force, to the state of equilibrium existing before the body was disturbed. In the case of path keeping, the most obvious disturbing force would be a large wave or a gust of wind. For optimum path keeping, it would be desirable for the ship to resume its original path after passage of disturbance, with no intervention by the helmsman. Whether this will happen depends on the kind of motion stability that the ship possesses. The various kinds of motion stability associated with ships are classified by the attributes of their initial state of equilibrium hat are retained in the final path of their centers of gravity. For example, in the figure given below, in all the cases, the ship is initially assumed to be traveling at constant speed along the same path. In case 1 the final path after release from a disturbance retains the straight line attribute of the initial state of equilibrium, but not its direction. This type of stability is termed straight-line stability. In case 2 the final path after release from a disturbance retains not only the straight-line attribute of the path, but also its direction. This is termed as directional stability. Case 3 is similar to case 2 except that the ship does not oscillate after the disturbance, but passes smoothly to the same final path as case 2. Finally, in case 4 the final path of the ship not only has same direction as the original path, but also its same traverse position relative to the surface of the earth. This might be termed positional motion stability. 10
  • 11.
    The foregoing kindsof stability have been defined in a kind of ascending order. A ship that is directionally stable must perforce also possess straight line stability. It can be shown that a straight line stability or stability is indicated by the solution to a second order differential equation, the directional stability or instability is indicated by the solution to a third order differential equation, and finally positional stability or instability is indicated by the solution to a fourth order differential equation. Stability with Controls Fixed and Controls Working All of the foregoing kinds of stability have meaning with control surfaces (rudders) fixed at zero, with control surfaces free to swing, or with controls either manually or automatically operated. The former two cases involve only the last two elements of control loop of the figure give below, whereas the latter cases involves all of the elements control loop. In ship and submarine usage the term stability usually implies controls-fixed stability; however, the term can also have meaning with the controls working. The following examples will indicate the distinctions: • A surface ship sailing in the calm sea possesses positional motion stability in the vertical plane (and therefore directional and straight line stability) with controls fixed. This is an example of the kind of stability shown by case 4 of the above figure. In this case, hydrostatic forces and moments introduce a unique kind of stability which in the absence of these forces could not be introduced either by very sophisticated automatic controls or by manual control. The fact that the ship operator and the designer can take for granted, this remarkable kind of stability does not detract from its intrinsic importance. • In the horizontal plane in the open sea, a self propelled ship cannot possess either positional or directional stability with controls fixed because the changes in buoyancy that stabilize in the vertical plane are non existent in the horizontal plane. However, a ship must possess both of these kinds of stability with controls working either under automatic or manual guidance. • The only kind of motion stability possible with self-propelled ships in the horizontal plane with controls fixed is straight-line stability. This kind of stability is desirable but not mandatory. In fact, many ships do not possess it. With each kinds of control-fixed stability, there is associated a numerical index which by its sign designates whether the body is stable or unstable in that particular sense and by its magnitude designates the degree of stability or instability. To show how these indexes are determined, one must resort to differential equations of motions. Also ships equations are required for the number of other purposes also, such as: • To enable the motion of the ship to be studied for primary research purposes; • As an aid to ship hull design; • To assist the design of thrust and control surfaces; • To represent the ship in a range of simulators, for research, design and training purposes. 11
  • 12.
    LINEAR EQUATIONS OFMOTION Axis fixed relative to the earth Figure shown above is self descriptive about the different axes and the motion of the vessel. The motion of the ship subsequent to time, t=to, is completely defined by the coordinates xoG, yoG the angle of yaw ψ. In terms of these axes fixed in the earth, the Newtonian equations of motion of the ship are: X 0 = m&&0G x Y0 = m&&0G − − − − − − − − − − − − − − − −(1) y N = I zψ& & Where the two dots above the symbols indicate the second derivatives of those values with respect to time, t, and, Xo &Yo = total force in xo & yo direction respectively m = mass of the ship N = total moment about an axis through centre of gravity of ship and parallel to Iz = mass moment of inertia of ship about axis just mentioned Ψ= yaw angle in the horizontal plane measured from the vertical xo zo plane to the x- axis of the ship. Axes fixed in the ship In spite of apparent simplicity of equation (1), the motion of a ship is more conveniently expressed when referred to the axes x and y fixed with respect to the moving ship as shown in figure. Now the origin, O, stays at the C.G. of the ship. In particular case shown in the above figure, both ψ and β are negative. In order to convert equation (1) from axes fixed in the earth to axes fixed in the moving ship, the total forces X and Y in the x & y directions, respectively, are expressed in terms of Xo and Yo: 12
  • 13.
    X = X0 cosψ + Y0 sinψ Y = Y0 cosψ − X 0 sinψ − − − − − − − − − −(2) likewise x0G = u cosψ + v sinψ & y 0G = v cosψ − u cosψ − − − − − − − − − − − (3) & then &&0G = u cosψ − v sin ψ − (u sin ψ + v sin ψ )ψ x & & &&0G = u sin ψ + v cosψ + (u cosψ − v sin ψ )ψ − − − − − − − (4) y & & Substituting equation (4) in equation (1) and inserting the resulting values of Xo and Yo in equation (2) yields the simple expressions: X = m(u − vψ ) & & Y = m ( v + uψ ) & & For completeness: X = m(u − vψ ) − − − − − − − − surge & Y = m(v + uψ ) − − − − − − − − sway − − − − − −(5) & N = I zψ& − − − − − − − − − − − yaw & Note the existence of the term muψ in the equation of Y and mvψ .In the equation for & & X, whereas terms like these are not present in equation (1). These are the so-called centrifugal force terms which exist when systems with moving axes are considered, but do not exist when the axes are fixed in the earth. Equations (5) have been developed for the case where the origin of the axes, O, is at the C.G. of the ship. Suppose we chose an origin, O, which is located a distance RG from the CG of the ship, where RG has components xG, yG and zG along the x,y and z axes which are parallel to the principal axes of inertia through G. xG will be positive if the CG is forward of the origin and negative if it is aft. Similarly yG will be positive if G is to starboard of O and zG will be positive if G is below O. Abkowitz has shown that for the choice of position for the origin, equations (5) become: X = m(u − ψv − y Gψ& − xGψ 2 ) & & Y = m(v + uψ − y Gψ 2 + xGψ&) − − − − − − − − − − − − − − − − − (5a ) & & N = I zψ& + m[ xG (v + uψ ) − y G (u − ψv)] & & & 13
  • 14.
    Because equations (5a)describe motions in horizontal plane only, the vertical distance zG does not appear in the equations. Assumptions of Linearity and Simple Addable Parts Expressed functionally X, Y and N are: X = Fx (u , v, u , v,ψ ,ψ&) & & & Y = Fy (u , v, u , v,ψ ,ψ&) − − − − − − − − − − − − − −(6) & & & N = Fψ (u, v, u , v,ψ ,ψ&) & & & In order to obtain a numerical index of motion stability, the functional expressions shown in equation (6) must be reduced to useful mathematical form. This can be done by means of the Taylor expansion of the function of several variables. The linearized form of the Taylor expansion of function of two variables x & y is a simple sum of three linear terms as follows: ∂f ( x, y ) ∂f ( x, y ) f ( x, y ) = f ( x1, y1) + ∆x + ∆y …………………….. (7) ∂x ∂y Where both x & y must be small enough so that higher order terms of each can be neglected as well as the product x y. Motion stability determines whether a very small perturbation from an initial equilibrium position is going to increase with time or decay with time. Thus, it is consistent with the physical reality of motion stability to use the linearised Taylor expansions in connection with equation (6). For example, by analogy with equation (7), the linearized Y-force of equation (6) can be written as: ∂X ∂Y ∂Y Y = Fy (u1 , v1 , u1, v1 ,ψ 1,ψ&1 ) + (u − u1 ) & & & + (v − v1 ) + ......... + (ψ& − ψ&1 ) & & − − − − − − − −(8) ∂u ∂v ∂ψ& & Where the subscript 1 refers in all cases to the values of the variables at the initial equilibrium condition and where all the partial derivatives are evaluated at the equilibrium condition. Since the initial equilibrium condition for an investigation of motion stability is straight line motion at constant speed, it follows that u1 = v1 = ψ 1 = ψ&1 = 0 . Furthermore, since most ships are symmetrical about their xz- & & & & plane, they travel in the straight line at zero angle of attack; therefore v1 is also zero. Also ∂y ∂y because of symmetry = = 0 since a change in forward velocity or forward ∂u ∂u & acceleration will produce no transverse force with ship forms that are symmetrical about the xz plane. Finally, if the ship is in fact in equilibrium in straight line motion, there can be no Y force acting on it in that condition. Therefore f (u1, v1, u1, v1,ψ 1,ψ&1) is also zero. & & & & Only u1 is not zero but is equal to the resultant velocity, V, in the initial equilibrium condition. With these simplifications, equation (8) reduces to 14
  • 15.
    ∂Y ∂Y ∂Y ∂Y Y= v+ v+ & ψ+ & ψ& − − − − − − − − − − − − − (9a ) & ∂v ∂v& ∂ψ& ∂ψ& And similarly the surging force and yawing moment can be written as: ∂X ∂X ∂X ∂X ∂X ∂X X = u+ & ∆u + v+ v+ & ψ+ & ψ& − − − − − − − −(9b) & ∂u & ∂u ∂v ∂v& ∂ψ & ∂ψ& ∂N ∂N ∂N ∂N N= v+ v+ & ψ+ & ψ& − − − − − − − − − − − − − − − −(9c) & ∂v ∂v & ∂ψ& ∂ψ& ∂Y ∂Y ∂N ∂N Where the cross coupled derivatives , , and usually have small nonzero ∂ψ ∂ψ& ∂v & & ∂v & values because most ships are not symmetrical about the yz-plane even if that plane is at the midlength of the ship. However, the cross coupled derivatives ∂X ∂X ∂X ∂X ∂Y ∂Y , , and like and are zero because of symmetry about the xz-plane. ∂v ∂v ∂ψ & & ∂ψ& & ∂u ∂u& Hence, equation (9b) reduces to: ∂X ∂X X = u+ & ∆u − − − − − − − − − − − − − −(9d ) ∂u& ∂u where ∆u = u − u1 For the sake of consistency, before combining equations (9) with equations (5) or (5a), those equations should also be linearized. If the CG of the ship is in its longitudinal plane of symmetry, then yG is zero and equations (5a) reduce to: X = m(u − ψv − xGψ 2 ) & Y = m(v + ψu + xGψ&) − − − − − − − − − − − − − − − −(5b) & & N = I zψ& + mxG (v + ψu ) & & Linearization of the expression in the parentheses for Y is performed as follows: v + ψu + xG = (v1 + ∆v) + (ψ 1 + ∆ψ )(u1 + ∆u ) + xG (ψ&1 + ∆ψ&) & & & & & & & & where, v1 = ψ 1 = ψ&1 = 0 & & & so, v + ψu + xGψ& = ∆v + u1 ∆ψ + ∆ψ∆u + xG ∆ψ& & & & & & & & The term ∆ψ∆u is second order and must be dropped since similar second order terms & have been neglected in developing equation (9). Since ∆v = v − v1 = v, ∆ψ = ψ − ψ 1 = ψ & & & & & & & & and so on, the preceding expression reduces to: 15
  • 16.
    v + ψu+ xGψ& = v + ψu1 + xGψ& & & & & & & Lenearizing the expressions for X and N of equation (5b) in a similar manner leads to the following summary result: X = mu& Y = m(v + ψu1 + xGψ&) − − − − − − − − − − − − − − − − − − − (5c) & & & N = I zψ& + mxG (v + ψu1 ) & & Notation of Force and Moment Derivatives ∂Y ∂N In the simplified derivative notation various terms can be written as = Yv , = Nψ& ∂v ∂ψ& and so on. Also for motions restricted to the horizontal plane ψ ≡ r , and ,ψ& ≡ r using this & & & notation and substituting equations (9) into equations (5c), the equations of motion with moving axes in the horizontal plane are: − X u (u − u1 ) + (m − X u )u = 0 & & − Yv v + (m − Yv& )v − (Yr − mu1 )r − (Yr& − mxG )r = 0 − − − − − − − − − −(10) & & − N v v − ( N v& − mxG )v − ( N r − mxG u1 )r + ( I z − N r& )r = 0 & & Every term of first two equations of (10) has the dimensions of force whereas every term in the third equation of (10) has the dimensions of a moment. Therefore, to nondimensionalize equations (10), which are convenient for several reasons, the force ρ ρ equations are divided through by L2V 2 and the moment equations by L3V 2 . 2 2 Therefore, m & vL v m′ = ; v′ = & ; v′ = ρ V 2 V L3 2 Iz rL rL2 & I′ = z ; r′ = ; r′ = 2 & ρ V V L5 2 Yv Yr Nv Nr Yv′ = ; Yr′ = ;N ′v= ; N r′ = ρ ρ ρ ρ L2V L3V L3V L4V 2 2 2 2 Yv& Yr& N v& N r& Yv&′ = ; Yr&′ = ′ ; N v& = ; N r′ = & ρ ρ ρ ρ L3 L4 L4 L5 2 2 2 2 Therefore, 16
  • 17.
    Nv  v N vv N v v′ = ′  = ; ρ 3 V  ρ 3 2 LV LV 2 2 N v&  vL  & & N v& v N v& v ′ = ′&  2= ; ρ 4 V  ρ 3 2 L LV 2 2    m  x  G  vL  = & & mxG v m′xG v ′ =  ′&   2  , etc  ρ L3  L  V  ρ L3V 2   2  2 If the surge equation is neglected and if the previous notation is adopted, equation (10) becomes in non-dimensional form: − Y ′vv ′ + (m′ − Y ′v)v ′ − (Y ′r − m′)r ′ − (Y ′r − m′x ′G )r ′ = 0 & & & & − N v v ′ − ( N v& − m′xG )v ′ − ( N r ′ − m′xG )r ′ + ( I ′ − N r′ )r ′ = 0 − − − − − (11) ′ ′ ′ & ′ z & & Where the main difference between (10) and (11), aside from the prime notation, is that u1 is disappeared since u1/V=1 for small perturbations. Because of the fact that the derivative Yv&′ enters into equation (11) as an addition to the mass term, it is termed the virtual mass coefficient. It is thus identical to the concept of “entrained” or “added” mass. Similarly, N r′ is termed the virtual moment of inertia & ′ coefficient. The derivatives Yr&′ and N v& are termed the coupled virtual inertia and the coupled moment of inertia coefficients, respectively. It should be noted that these derivatives would be zero if the ship hulls, including their appendages, were symmetrical about their yz-planes. Control Forces and Moments It is important to note that for controls-fixed stability, all of the terms of equation (10) or (11) must include the effect of ship’s rudder held at zero degrees. On the other hand, if we want to consider the path of a ship with controls working, the equations of motion (10) or (11) must include terms on the right-hand side expressing the force and moment created by rudder deflection as functions of time. These are the control force and moment. The linearized y-component of the force created by rudder deflection acting at the CG of the ship is Yδ δ and the linearized component of the moment created by rudder deflection about the z-axis of the ship is N δ δ where δ = rudder deflection angle, measured from xz-plane of the ship to plane of rudder; positive deflection corresponds to a turn to port for rudder(s) located at stern Yδ , N δ = derivatives of Y and N with respect to rudder-deflection angle δ 17
  • 18.
    For the caseof small perturbations, which is the only case where equations (10) and (11) apply, only small deflections of the rudder are admissible. With this restriction the derivatives such as Yv′, N v , Yr′, N r′ and so on are evaluated at δ = 0 and are assumed not to ′ change at other admissible values of δ With these assumptions the equations of motion including the rudder force and moment are as follows: − Y ′vv ′ + (m′ − Y ′v)v ′ − (Y ′r − m′)r ′ − (Y ′r − m′x ′G )r ′ = Yδ′δ & & & & − N v v ′ − ( N v& − m′xG )v ′ − ( N r ′ − m′xG )r ′ + ( I ′ − N r′ )r ′ = N δ δ − − − − − (11) ′ ′ ′ & ′ z & & ′ Although not written in functional form, it is clear that the quantities v ′, r ′, v ′, r ′andδ in & & equations (10), (11) and (11a) are all functions of time, t. In the case of the path-keeping ability of ships in rough water, the right hand side of equation (11a) must, in addition to the rudder force and moment terms, include sea excitation term which, for regular waves, is harmonic functions of time. However, here we are considering only the motions of the ship after momentary disturbance has ceased to act. For this purpose, no terms whatsoever need be considered on the right hand side of the equations (10) and (11). Stability Criterion The full derivation of the criterion equation for stability is beyond the scope of this paper. The stability criterion, C, can be expressed simply as C = Y ' v ( N ' r − m ' x ' G ) − N ' v (Y ' r − m ' ) > 0 .......... .(12 ) According to this equation, stability is improved as (Y ' r − m ' ) increases in positive value, and as ( N ' r − m ' x ' G ) increases in negative value. Course-Keeping with Automatic Control One of the functions of ship control is to maintain a ship’s heading. In performing this function, a helmsman deflects the rudder in a way which will reduce the error between the actual and desired heading, designated as ψ on the figure below. Since the actual heading angle can be determined by means of a compass, the magnitude of ψ can be readily displayed to the helmsman. A good helmsman will not only deflect the rudder in response to the heading error,ψ , but he is also sensitive to the angular velocity of the ship, ψ (≡ r ) , and he will ease of the rudder and apply a little opposite & 18
  • 19.
    rudder in orderto prevent overshooting the desired heading. It follows that an automatic pilot (autopilot) should also be responsive to control signals measuring bothψandψ .& Thus, a rudder under automatic control, might be deflected in accordance with the following linear expression: δ = k1ψ + k 2ψ ……………………………… (13) & Where δ ,ψandψ all are functions of time where k1 andk 2 are the constants of & proportionality of the control system. Both k1 andk 2 should be positive for proper control. Substituting equation (13) in equations of motion (11a), the following equations are obtained: Yv′v ′ + (Yv&′ − m′)v ′ + k1Yδ′ψ + (Yψ′ − m′ + k 2Yδ′ )ψ ′ + (Yψ′& − m′xG )ψ& ′ = 0 & & & ′ & ………… (14) N v v ′ + ( N v& − m′xG )v ′ + k1 N δψ + ( Nψ − m′xG + k 2 N δ )ψ ′ + ( Nψ& − I z )ψ& ′ = 0 ′ ′ ′ & ′ ′ ′ ′ & ′& ′ & & Equations (14) are simultaneous differential equations of the first order in v and of second order inψ . The solutions of these equations for vandψ yields a third order & differential equation which as discussed earlier leads to the concept of directional stability or instability. The equations of motion with automatic control, equation (14), differ from the equations of motion with controls-fixed at δ = 0 , equation (11), in two major respects. Equation (14) implies a sensitivity to the orientation of the ship,ψ , which is absent in equation (11). This is, of course, implicit in the concept of directional stability as opposed to straight-line stability. Secondly, two of the terms which appear in the criterion, C, equation (12), for controls-fixed, straight-line stability, are altered by the presence of the controls. The former term (Yr′ − m′) now appears as (Yr′ − m′ + k 2Yδ′ ) and what was formerly ( N r′ − m′xG ) now appears as ( N r′ − m′xG + k 2 N δ ) . Thus, the second effect of ′ ′ ′ automatic controls is to make the ship behave as if it possessed different values of its inherent hydrodynamic derivatives. It follows that a ship that is unstable with controls- fixed can be made to be stable in terms of both straight-line and directional stability by the use of automatic controls. It is preferable that all ships be stable with controls fixed and that automatic controls should not be used to overcome the inherent stability of a ship but rather to provide it with directional in addition to straight-line stability. It is evident that there are lags in control system. Therefore although ψandψ may be & measured and signaled to the autopilot at time t, it requires finite time, t , for the rudder to reach the deflection angle prescribed by equation (13). Hence the deflection of rudder, δ , at time t is proportional to ψandψ at an earlier time t1 = t − t . In functional form, & equation (13) becomes: δ (t ) = k1ψ (t − t ) + k 2ψ (t − t ) ………………….. (15) & 19
  • 20.
    where t isthe time lag of the control system. Following equation (7) the linearized form of the Taylor expansion of equation (15) is δ (t ) = k1 [ψ (t ) − tψ (t )] + k 2 [ψ (t ) − tψ&(t )] & & & Nondimensionalizing this equation, substituting it in equation (11a), and dropping the functional notation (t) which is implicit in equation (11a), the following is obtained: Yv′v ′ + (Yv&′ − m ′)v ′ + k1Yδ′ψ + (Yψ′ − m′ + k 2Yδ′ − k1 t ′Yδ′ )ψ ′ + (Yψ′& − m′xG − k 2 t ′Yδ′ )ψ&′ = 0 & & & ′ & N v v ′ + ( N v& − m′xG )v ′ + k1 N δψ + ( Nψ& − m′xG + k 2 N δ − k1 t N ′δ )ψ ′ + ( Nψ& − I z − k 2 t ′N δ )ψ&′ = 0 ′ ′ ′ & ′ ′ ′ & ′& ′ ′ & Where t ′ = (t )(V / L) Again comparing with criterion, C, equation (12), it is noted that the term (Yr′ − m′) now appears as (Yr′ − m′ + k 2Yδ′ − k1 t ′Yδ′ ) and the term ( N r′ − m′xG ) appears as ′ ( N r′ − m′xG + k 2 N δ − k1 t ′N δ ) . ′ ′ ′ Two important facts emerge from these comparisons: • The existence of the time lag, t , detracts from the stability of the ship compared to zero time lag. • If automatic controls were made sensitive only toψ , and not toψ , (k2=0) and a & time lag existed, the stability of the ships with controls would be less than without controls. It is conceivable that this decrease in stability could cause a ship that was stable without controls to become unstable with controls. A more accurate and realistic, but much more complicate, analysis of the lags in the control systems can be accomplished by writing the equations which describe the actual operation of the various mechanisms involved in the system. For example, the equation describing the build-up of voltage (or amperage) as a function of the quantitiesψandψ , & the equations describing the actual method of amplification of the signal to produce the power to activate the rudder motor, the equations describing the electromechanical response of the electric motor activating the rudder system and the equations of motion of the rudder system itself can all be written. These equations can then be coupled with the ship motion equations and the overall response analyzed. The results will give a complete test of the stability of the overall system, ship and controls. The controls themselves can, as shown earlier, introduce instability into the system if they are not properly designed. One solution proposed to remove the time lag from the system is to use some form of ship-board sensor to determine the presence of disturbances like a large wave. This could be achieved by some form of laser based device which would be aligned up weather, and used to sense the presence of a wave or disturbance some seconds before it strikes the ship. 20
  • 21.
    Track Keeping andPosition Control The auto pilot is relatively a simple device, which relies entirely on ship borne sensors to function. It has, however, a major disadvantage in that its output, the ship’s course, is not actually required in many cases. The task of most ships is to travel in a predictable manner along a path or track fixed relative to the earth’s surface, rather on a fixed course through water. For most purposes, it is acceptable for the ship operator to make the necessary calculations with respect to the external conditions to provide the desired course, which is then used as the input to the autopilot. For certain conditions, however it is necessary for the path over the sea bed to be kept with greater precision than is feasible with autopilot alone. These applications include: • Surveying. Clearly, if the water depth is to be recorded at a given point on the sea bed, it is necessary to know with precision where the ship is at the moment the depth reading is taken. Also, it is helpful if a known track is steered so that readings are in reasonable line, so that a uniform coverage is taken. • Minesweeping and Minehunting. It is vital for minesweeping operations for the lanes to be known to be clear of mines. Therefore, a swept path must be maintained relative to the seabed for this operation to be effective. • Dredging. Similarly, it is necessary to know with degree of precision that the channel has been dredged adequately. This requirement has assumed rather more importance in recent years, with large ships regularly operating with very small design clearances. • Port approach. In some specialist operations, particularly those where poor visibility is frequently encountered in conditions where the ship has a very small clearance for the approach, additional assistance must be given to the operator. This is a track-keeping operation, as the position of ship relative to the seabed is of interest. • Offshore operations. It is in this area where many of the developments in the field of track-keeping have arisen in the recent years. As many of the offshore installations are fixed on the seabed, their support requires ships to keep station relative to a rig for often prolonged periods while, for example, crane operations transfer goods from the deck of an offshore supply vessel to the rig. The ability to maintain a track consisting of a single point is a specialist application of track- keeping, known as dynamic positioning and is discussed further in the paper. • Underway replenishment. This is a particular form of track-keeping, where the requirement is to keep the ship, usually a warship, a predetermined (small) distance away from another ship, so that stores or fuel may be transferred. The hydrodynamic forces between the ships and the fact that the store ship may not be keeping a perfectly steady course exacerbate this problem. Information requirements - Sensors In these application, the need is same, to control the position of the ship relative to a know fixed position relative to the sea bed or, in the case of underway replenishment, relative to another moving ship. For this it is clearly necessary to know the present 21
  • 22.
    position of theship. The basic block diagram of a track keeping system is very similar to that of an autopilot as shown in the figure given below, except that the primary comparison is between the ship’s desired position and its actual position. Additionally, many track-keepers will also control the engine performance. Position Wind error waves Position Desired Actual Track- Rudder keeper control Ship Rudder Rudder Desired position angles angles or track Desired Thrusters thruster Desired speed Speed thruster Shaft Fuel speed supply Engine system Speed error Controls Propeller pitch All system require as inputs information on the present position of the ship, so that this may be compared with the desired position to obtain a system error. In some system, a speed error will also develop. The methods for obtaining this information vary extensively. One of the most promising methods is the global positioning system, based on satellites, which can now give a position accurate to a few meters at worst. This may be sufficiently accurate for many track-keeping tasks and has the advantage of being contained within the ship. Close into shore, a number of high precision systems may be used, based on infrared or radio waves. These all require one or more shore stations to be set up, and so are most useful for tasks where a ship a ship repeatedly carrying out the same role .Figure given below shows a high accuracy positioning system used in a dredger owned by Associated British Ports in South Wales. 22
  • 23.
    The system producesa high definition display, showing the position of the dredger in relation to the shore, with the dredged channel shown. The display is used only to give information to the ship’s staff, with the conning of the ship being carried out in a conventional manner, using helms and engine orders. However, the overall operational methodology is the same as that shown in the figure shown above with a human in each of the control loops. For surveying operations, it may be feasible to set up position lines ashore (leading mark) and to con the ship down the line thus defined, using normal conning commands. This is a preferred method of harbor approach for many ships, with the advantage that it is cheap and reliable. Leading marks cannot be used, however in case of poor visibility. Radar can be used to fix position in relation to shore features, but can suffer from very bad distortions close to bridges across a river. Offshore vessels have particularly stringent requirement for position fixing in relation to the sea bed or to a fixed structure such as a rig, and a range of systems can be used, based on sonar, radar, inertial navigation and on a taunt wire attachment to the sea bed. Many ships employ more than one of these systems. One factor is common with most position measuring devices is that the data in noisy. Almost all track-keepers using measured data rely on some form of smoothing or estimation to obtain the most reliable data. The technique of Kalman filtering is commonly used for this task. Effector requirements For most track-keeping application, the ship’s normal complement of propellers and thrusters is adequate, as the track-keeping may be thought of as simply a development of the autopilot. For more severe requirements, special effectors are required to ensure the vessel can maintain its designed station in a range of weather conditions. Figure below shows the types of thruster commonly fitted aboard many offshore vessels. 23
  • 24.
    Typically controllable pitchpropellers are used, often sited inside fixed or azimuthing nozzles to increase their effective thrust. Both now and stern thruster are used, frequently in multiple units. Transverse thruster cannot be used effectively in multiple units. Transverse thruster cannot be used effectively at ship speeds of over about 4 knots, as the hydrodynamic flow past the nozzles destroys their effectiveness, and so rotatable thrusters are sometimes fitted. Specialist vessels such as tugs can use thrusters consisting of a series of vertical vanes, which move in cylindrical manner, such as the Voith- Schneider system. Control methodology The methods employed in track-keeping devices are similar to those used in autopilots, although, as there is greater complexity in the control problem, there is greater variety in control methods used. In general, some form of strategy is used to control the rudder which incorporates the position error information as well as error information based on course and rate of turn information. For example, the control function used to determine the desired angle rudder angle for the prototype replenishment system developed by the US Navy involved elements of the following quantities: • Course error between the two ship; • Rate of turn; • Yaw acceleration; • The distance off the replenishing ship; • The lateral separation rate; • The integral of separation distance; Each of these quantities given an appropriate weighting, and the ruder angle calculated as the weighted sum of these quantities. It is useful, with track-keeping device used for assisting in navigating in channel, for there to be some measure of prediction in the control algorithm, so that the ruder is applied in the plenty of time before a bend in the channel. In a device used for designing channel layouts, using simulation techniques, the track-keeping algorithm used the concept of a ‘look ahead’ distance to evaluate the required ruder angle (figure shown below). 24
  • 25.
    A point isdefined some distance ‘a’ along a reference track, which may for example be along the centerline of a desired channel. The aim of the track-keeper is to reduce to zero the angle θ a between the ship’s head and the heading which would bring the ship on to the designated reference track at the point distance ‘a’ along the track. Later modification of this system defined the angle θ a as that between the ship’s current track line and the heading which would bring the ship onto the designated reference track at the point distance ‘a’ along the track. Control is achieved by a simple proportional and differential controller acting on the rudder. The system also incorporates a controller to achieve the desired speed along the ship’s track. The use of the look ahead concept is analogous to the ship’s pilot anticipating the bend and getting the helm on in good time. Varying the look ahead distance will represent different pilot behavior. The system is used to evaluate the feasibility of ships being able to transit particular channel layouts with the aim of optimizing a port layout for a range of ship types in differing environmental conditions. The minehunting role requires precise positioning of a ship, while a mine is found and destroyed. For such a ship, with limited thruster capability, it is not always possible to severe weather conditions for position control to be achieved by the use of thrusters alone (as shown in the figure below). In severe condition, a different form of control may be used, is known as Position Control through Maneuvering (PCM). In light weather condition, the thrusters are sufficient to move the ship in to desired condition with out change of heading, so that the ship can face into the prevailing conditions. In heavier weather, the thrusters are insufficient to be able to control the ship against the weather condition so control is lost. If, however, the thrusters are used to position the ship so that its main propulsion unit can propel the ship in to its new position, the system will continue to be operable in very heavy weather. The choice of which model to use is left to the discretion of the minehunter commanding officer. 25
  • 26.
    Autopilot: How itworks? The main function of an autopilot is to attempt to keep the ship on a constant heading the autopilot will usually also be able to be used to change that ship’s course. The degree of success with which the autopilot will be able to control the ship’s course depends on a number of factors. The speed of the ship At zero ship speed, clearly any movement of the rudder will have no effect on the ship’s course at all. As the speed increases, the amount of rudder to be used for a given ship response will be less until, at maximum speed, a very small alteration will suffice. For this reason, the ship’s speed is usually fed into the autopilot. The environmental conditions Clearly the presence of wind and waves will affect the ship’s response. In heavy quartering seas, it is unlikely that the autopilot will be able to control the ship satisfactorily at all. The presence of a strong beam wind will require a continuous helm signal and the presence of swells will induce cyclical yaw motions which may be unsatisfactory. The conditions of the autopilot Conventional autopilots will have a number of manual settings with which the user can obtain what he deems are optimum settings. Adaptive autopilots will attempt to produce an optimal performance automatically. Conventional autopilots: the three term control The essential function of an autopilot can be seen as being the task of changing the course error signal into a desired helm command. The way in which nearly all conventional autopilots operate is similar. If we imagine a situation in which a ship is on a course of 028 degrees and the required course is 030 degrees, there will be an error signal equal to the difference between the desired and actual courses, or 2 degrees. The autopilot will then calculate a rudder demand of a size and direction such that the ship will come round to starboard. The size of the rudder setting will depend on the settings of the autopilot and on the ship’s speed, but could typically in the range of 0.5-5.0 degrees. For larger course errors, the calculated rudder angle will be correspondingly larger. In other words, there is an element of proportionality in the calculation of the desired rudder angle. If the ship is turning towards the desired course, it will be necessary to apply a greater rudder angle. Similarly, if the ship is turning away from the desired course, it will be necessary to apply a greater rudder angle. There is thus an element in the calculation which depends on the rate of turn of the ship. If the inputs do not include a signal for the rate of turn, it would be calculated internally. With an autopilot containing a 26
  • 27.
    microcomputer, estimating therate of turn is reasonable simple as an estimate can be obtained from the difference in heading angles over a short period of time. As this type of differentiation is likely to be somewhat erratic, a smoothing circuit or filter will be necessary. If the ship were subjected to an asymmetrical force for a long time, such as side wind, it would be necessary to keep a consistent rudder angle to counter the disturbance. To achieve this under automatic control would need a constant course error, which would be unsatisfactory. If, however, the error signal is integrated over a period of time, and a demanded rudder angle generated dependant on this integral signal, a zero mean course error will be produced. This three-part type of automatic control known as proportional, derivative and integral (PDI) control forms the basis of most commercial and naval conventional autopilots. Devices with this type of control will enable a ship to be steered effectively in most conditions. Adaptive autopilots The ship’s officer needs to set the controls of a traditional autopilot in such a way as to provide the optimum performance of the ship for the conditions prevailing and the ship’s task. As he is able to observe only the rudder angle and the ship’s heading, it can be difficult to achieve a good or optimal set of control values. Additionally, to continue to achieve optimum performance, he will need to change the settings from time to time. This will rarely be achieved in practice, both because of the tedious and difficult nature of the adjustments and also because it is difficult to know when the optimum performance has been achieved. To attempt to solve these problems, a number of adaptive autopilots have been designed with the aim of producing better course-keeping and course-changing by automatically adjusting the autopilot parameters. There are several ways in which the necessary adaptation may be done. Some or all of the parameters of the autopilot can be changed as simple functions of the external conditions. This process is essentially automating what the conscientious operator will do. 27
  • 28.
    Model reference technique Afurther method whereby the parameters of the autopilot may be adaptively tuned is to use the model reference technique. In this method, a mathematical model of the ship is subjected to the same inputs as the actual ship, and to the same disturbances. The ship model is tuned so as to give an optimal performance, so that, if the actual ship’s autopilot is giving its best performance in the prevailing circumstances, the performance measures of the ship will correlate well with those of the model. The difference in output between the model and the ship are compared and the differences are minimized. It may then be assumed that the ship’s performance is optimal. Difficulties may be experienced with this form of autopilot in defining the mathematical model of the ship, with sufficient scope for it to be able to perform well in an adequately large range of environmental conditions 28
  • 29.
    Achieving optimal autopilotresponse An autopilot is designed to achieve a desired course and does this by using the rudder. A balance has therefore to be struck between the opposing requirements of keeping a tightly controlled course and using too much rudder activity. If many large rudder commands are used, there will be an increase in rudder drag, the ship will be set at larger drift angles, increasing the hull drag, and the rudder movements themselves will increase wear in the rudder control mechanism. A correct balance has therefore to be struck between the requirements of the autopilot. 29
  • 30.
    CASE STUDY: Resultsobtained using ship simulation software The four kinds of stability for ship motion, straight line stability, directional motion stability (for critically damped and under-damped cases) and positional-motion stability have been discussed earlier in the paper. The figure obtained from the references can be compared with the graphs obtained from ship simulation program using MATLAB 6.1. The codes of the same can be found in the appendix to this paper. The first figure shows straight line stability in a controls fixed case. This case deals with stability of motion when the rudder is fixed at zero angle of attack. The curve shows the behavior of the ship when a disturbance acts on the ship. It can be seen that the ship, originally moving in a straight line changes its course but continues moving in a straight line on a changed course. The second and third figures show directional motion stability. For the former, a damping ratio of 1.0 has been considered and for the second case a damping ratio of 0.1 has been considered. It is evident from the figures that the ship resumes its course in the same direction but not on the same track. But the behavior of the ship in the two cases is markedly different. PD control algorithm has been used for these two cases with different values of zeta (damping ratio). The fourth figure shows positional-motion stability. In this case, PID control algorithm has been used. As is evident from the curves, the ship in this case resumes both its direction as well as the exact track. 30
  • 31.
  • 32.
  • 33.
    ROLLING Rolling is oneof the most undesirable characteristics of ships, setting up stresses in the structure, causing discomfort to both passengers and crew, generating a risk of cargo shifting and increasing the cost of operation. Rolling is sometimes a direct cause of speed reduction, but more often a change in course, which in turn, may result in speed reduction. Fortunately, the forces and moments involved in rolling are comparatively small, and therefore rolling is much more easily controlled than pitching or heaving. Hence roll stabilization is being increasingly adopted, both in naval and merchant vessels. Not only is it of value in its direct effect in reducing rolling, but it gives the master much greater flexibility in handling of his ship in rough seas. By minimizing the possibility of heavy rolling, he is able to adjust speed and heading to keep pitching within acceptable limits and to continue his ship’s mission with less delay. The only type of rolling of practical interest is resisted rolling among waves. In order to simplify the treatment, however, rolling is first considered to take place, not in water, but in a liquid with all of the characteristics of water except viscosity. In this discussion we have taken: Tφ& = number of seconds required for a complete free roll from one side to the other and back Tw = is the time in seconds required for successive wave crests to pass a fixed point Lw = is the wavelength in feet between successive crests. 33
  • 34.
    Unrestricted rolling instill water A ship can be made to roll in still water only by application and subsequent removal of some external inclining moment. In the inclined position, a righting moment exists which is equal and opposite in direction to the moment of external force. If the resistance to the motion in the liquid is assumed to be zero, the potential energy of the ship is equal to the work done by the external force in producing the inclination. When the external moment is removed, the righting moment produces rotation of the ship towards the upright position and the potential energy in the inclined position is converted into energy of motion so that the kinetic energy, where the potential energy is zero, is equal to the potential energy in the inclined position, where the kinetic energy is zero. The ship therefore continues its rotation to the other side of the vertical with conversion of its kinetic energy to potential energy. Under the assumed conditions the ship would roll indefinitely from side to side with constant amplitude. In a homogeneous medium a body to which a periodic moment is applied tends to rotate about its center of gravity. Thus an airship or a submerged submarine oscillates in rolling about an axis through its center of gravity. On the other hand a surface ship which is partly in air and partly in water does not have any axis of roll, because of different dynamic effects of the air and water in contact with it. Very little is known quantitatively regarding the movement of the axis of roll of a ship from its normal position through G, but it may be stated that, when G is at the waterline or above the axis of roll is below G, and, when G is very low, as in large sailing yachts, the axis is above G. in general the axis of rolling is not fixed either in space or in the ship, but describes a curved surface. For ships of ordinary form at moderate angles of roll, the axis is not far from the center of gravity; and, where this simplification assists in the solution of the problem, the axis of roll is assumed to pass through G. Under these assumptions, the equation of motion of the ship is: d 2φ I + M = 0 − − − − − − − (1) dt 2 Where I is the mass moment of inertia of the ship about a longitudinal axis through the center of gravity, M is the righting moment, and φ is the angle of inclination of the ship from the vertical. ∆ 2 I= k g Where k is the radius of gyration of mass of ship about a longitudinal axis through G. For small angles of inclination M = ∆GZ = ∆GM sin φ = ∆GMφ Substituting these values in (1) we have d 2φ g GM + φ = 0 − − − − − − − − − (2) dt 2 k2 34
  • 35.
    Equation (1) isthe equation for simple harmonic motion having the period 2∏ k Tφ = − − − − − − − −(3) g GM Therefore the rolling period of the ship is 1.108k Tφ = − − − − − −(4) GM Unrestricted rolling among waves The angle of heel of a ship among waves in an unrestricting medium is made up of two parts, one of which is a result of an inclination impressed upon the ship before the waves reached it and the other is an inclination produced by wave action. The inclination due to the wave is also composed of two periodic functions, the period of one being the wave period Tw, and that of the other the still water rolling period of the ship Tφ . A ship has a natural period of oscillation and, when subjected to a single impulse, oscillates in this period until the energy of the original impulse is consumed by the resistances of motion. Thus, a pendulum moved from its position of equilibrium and then released swings back and forth in its natural period of oscillation. If, however, the pendulum is subjected to periodic impulses, it oscillates in the period of the applied impulses and not in its own natural period. Such motion is known as forced vibration or oscillation in distinction to free oscillation in the body’s natural period. Rolling in still water is a free oscillation. Among waves, the impulses produces rolling are periodic and therefore, as in the case of the pendulum, tend to set up oscillation of the ship in the period of the wave. Such rolling is called forced rolling. If the waves pass by the ship or die out, the ship resumes free rolling in its natural period. If waves of constant period act upon a ship for a sufficiently long time, the ship will ultimately roll in the period of the waves. If the period of the waves is not constant, the period of rolling will not be constant because of the ever-present tendency of the ship to revert to rolling in its own natural period. 35
  • 36.
    Resisted rolling instill water A ship in still water may be set rolling by the application of small moments synchronized with the ship’s period of roll. The sources of passive resistance to rolling are frictional resistance of water on the wetted surface, resistance due to eddying of water set in motion by the immersed part of the ship, the generation of water waves by the ship’s rotation and similar resistances due to the action of air on the above parts of the ship. These sources of rolling have been characterized as passive because they exist on every ship regardless of any effort on the part of designer or builder to modify the ship’s natural rolling characteristics. Strictly speaking, bilge keels are also passive source of resistance to rolling. These three sources of resistance absorb all the energy damping of a rolling ship not equipped with active means of reducing rolling and these resistances are functions of 2 dφ  dφ  dφ and   . If the resistance of rolling is A , we have the equation of motion in still dt  dt  dt water from Newton’s law and equation (1) ∆k 2 d 2φ dφ ( 2 ) + A( ) + ∆GM = 0 g dt dt d 2φ Ag  dφ  g GMφ +  + = 0.................(5) dt 2 ∆k 2  dt  k2 The solution of equation (5) yields the following results: Tφ ∆k1 GM A= − − − − − − − − − (6) ∏2 Tφ Tφ′ = 1 − − − − − −( 7)  K1  2 2 1 − 2   ∏   36
  • 37.
    1.108k 1 Tφ′ = * 1 − − − − − −(8) GM  K1  2 2 1 − 2   ∏    Where Tφ′ = the period of resisted rolling in still water. In practice K1 is less than unity; 2 K therefore 12 is less than 0.1 and the denominator of the right hand side of equation (8) Π is little less than unity. The period of resisted rolling differs but little from the period of unresisted rolling, and for most practical purposes, equation (3) may be used to obtain the period of free rolling of a ship. As an example, let K1=0.1; then 1  K1  2 2 1 − 2  = 0.999 = 0.999  ∏    Tφ Tφ′ = = 1.001Tφ 0.99 If Tφ = 15 sec Tφ′ = 15.015 sec This shows that the period of rolling is increased slightly by the resistance of the water. This effect is accentuated by the presence of bilge keels. Thus the result obtained indicates that the period of resisted rolling at large angles in still water is slightly greater than the period of unresisted rolling. The general statement can be made that, regardless of the amplitude of the roll, the period of rolling in still water is very slightly greater in a resisting medium than it is in a nonresisting medium and that the period of roll in a resisting medium increases with the amplitude of the roll, but not in any simple manner. 37
  • 38.
    Resisted rolling amongwaves It can be shown that if the rolling were unresisted and the ship’s period synchronized with the wave period, regardless of the initial inclination and angular velocity of the ship, 1 the angle of roll would be augmented by the amount Πα m in each swing from side to 2 side. It can also be shown that when the periods of wave and ship do not synchronize, the oscillation of the ship goes through repeating cycles whose length depends upon the relation of period of wave and the period of the ship. In this latter case the existence of certain initial conditions of inclination and angular velocity results in suppression of the oscillation of the ship in its own still-water period and in forced rolling in the period of the waves. In view of the fact that in an unresisting medium it is theoretically possible for waves to set up rolling which capsizes the ship, it is desirable to investigate to what extent this possibility is modified by the resistance of water. The assumption that the moment of resistance varies as the angular velocity gives a simple expression for the equation of motion, which is the same as equation (5) except that (φ − α ) is substituted for φ in order to take account of the wave slope. When a ship is among waves the inclination of the ship with respect to the surface of the water is not φ , as it would be in still water, but (φ − α ) , where α is the wave slope. The righting moment of a ship among waves is therefore ∆GM (φ − α ) instead of ∆GMα . Since the ship rolls to angles which are large compared with the wave slope, the moment  dφ   d (φ − α )  of resistance is assumed to be A  instead of A  . The equation of motion  dt   dt  then is d 2φ Ag  dφ  g GM (φ − α ) +  + =0 dt 2 ∆k 2  dt  k2 Substituting for A its value given in equation (6) and assuming sine waves, so that α = α M sin ω W t The equation of motion becomes d 2φ 4 K 1 dφ 2 2 2 + + ω φ φ = ω φ α M sin ω W t dt Tφ dt Its solution, when t=0 and φ = φ A is 38
  • 39.
    K1t  1  α M sin(ω W t − x) −2    K12  2  sin ω φ t 1 − 2  + φ A  − − − −(9) Tφ φ= 1 + ye    ∏    Tφ 2   4K 2  Tφ 2  2   1 − 2 + 1    TW  ∏2 T 2     W   where  Tφ    2 K 1  TW  x = tan −1   ∏  Tφ 2  1− 2   Tw  The second term of equation (9) is the same expression as obtained by the solution of equation (5), and is the inclination due to resisted rolling in still water, which diminishes in geometrical expression. The first term is a forced oscillation conforming to the period of the waves. Therefore after a short time φ will be a maximum when the forced oscillation is a maximum, which will be when sin(ω W t − x) = +1or − 1 That is, when ∏   3∏  ωW t − x =  + 2 n ∏ 0 r  + 2n ∏  2   2  Where n is zero or any integer. When n=0 TW TW 3T T t= + x, and W + W x 2 2∏ 4 2∏ Effect of synchronism; resisted rolling Forced rolling occurs only when the period of the ship is not equal to the wave period, because when Tφ = Tw . The ship rolls in synchronism with the wave, and in an unresisting medium the angle of roll increases by equal increments to infinity. In a resisting medium, however, the angle of roll, while great, is finite. To investigate this, let Tφ = Tw . Then x = tan −1 ∝= Π / 2 and for φ = φ A 39
  • 40.
    nTW t= , or 2 t = nTφ Where n is an integer. When waves and ship are in synchronism, the maximum inclinations therefore occur at 1 1 wave crests and hollows: the first value occurs when t = Tφ = Tw and is equal to 2 2  1  ∏1 − K 1  + φ  2 2 ∏α M (φ A ) T = + ye sin   − K1   A 2 K1  ∏2  2     also  1  ∏α M  K12  2 3 ∏1 − (φ A ) 3T = + ye − 3 K1 sin    +φA 2K1 ∏2   2       The increase in inclination in one wave period is the difference between the last two terms of the above expressions. Since the value of  1   2 ∏ t 1 − K 1  + φ  2 2 sin    A Tφ   ∏2      2 K!t − Tφ Cannot exceed unity and the value of e decreases in geometrical progression, there must be some time when the value of the last term is infinitesimally small and the ship has a maximum inclination of ( Πα M / 2 K 1 ), in the crests and hollows and zero at the mid-heights. Prior to such time the maximum inclinations are greater, but always finite. When the energy absorbed by the resistance to rolling per swing is exactly equal to that supplied by the waves in one-half of a wave length, maximum amplitude of rolling has been reached and no further increase is possible. The second term of equation (9), representing the free roll, is damped and in a relatively short time becomes so small that it can be disregarded. It can be shown that in ships with very short periods, the inclination of the ship at any time is the same as the wave slope, therefore they tend to remain with their decks parallel to the water. The maximum inclination occurs when the wave slope is greatest; i.e., at the mid-height of the wave, and are equal to α m . The ship is erect in the crests and troughs. The angles of roll are moderate and the ship does not usually take water on the deck. 40
  • 41.
    Tφ For ships oflong period, i.e., when → 0, x → 0 , the denominator of the first term of TW equation (9) has a large value. Therefore φ F is always small and has its maximum values at the mid-height of the wave where the wave slope is α M and zero value at crests and Tφ hollows. As increases from 0 to 1, the position of maximum inclination moves up the Tw wave slope from the mid height toward the and down the other side of the wave toward T the hollow. Similarly, when w increases from 0 to 1, the position of maximum Tφ inclination moves backwards from the mid-height towards the trough on one side and the preceding crest. Figure below shows the positions on the wave profile at which the T inclination is maximum, for various values of the ratio w of somewhat greater interest Tφ Tw is the next figure, which shows for various values of the ratio the ratio of the Tφ amplitude of the forced oscillation represented by the first term of equation (9) to the maximum effective wave slope. It can be noted from this figure that only for the values T of w between 0.8 and 1.4 does the forced inclination exceed twice the wave slope, Tφ Tw which seldom exceeds 9 deg. If the ratio of is kept outside of this range, dangerous Tφ rolling is not to be anticipated. 41
  • 42.
    Reduction of roll Deviceswhich are or have been employed for reducing the rolling of the ships are: • Bilge keels, • Antirolling tanks, • Gyroscopic stabilizers, and • Stabilizing fins. Except for bilge keels (which absorb power from the ship when underway) and some forms of antirolling tanks, all of these require separate expenditure of power. All of them add weight to the ship and most of them occupy space which could be used for commercial or military purposes. Generally, but not always, the period of roll damping mechanism should be the same as that of the ship. There should always be a definite relation between these two periods. The phase relation is usually such that the device lags 90 deg behind the ship, although this statement also is not without exception; but there should at any rate be a definite phase relation between the ship and the mechanism. A full description of the various types of apparatus which have been proposed and developed for ship stabilization and the mathematical theory underlying their design are beyond the scope of this paper. So a general discussion is being presented here. Bilge keels Bilge keels are fins in planes approximately perpendicular to the hull at or near the turn of the bilge. The two types are shown in the figure. 42
  • 43.
    Ever since theireffectiveness in reducing rolling was first demonstrated, about 1870, bilge keels have been installed on nearly all ocean going vessels, both commercial and military. The longitudinal extent varies from 25 to 50 percent of the length of the ship and the depth from approx. 1 to 3 ft. the necessity of keeping the outer edge of the bilge keel above the base line and within the extreme breadth of the ship limits the depth in most cases. Very shallow bilge keels, which do not extend beyond the boundary layer of water around the ship are ineffective. Ships of large mid ship section coefficient usually cannot be fitted with deep bilge keels without getting the outer edge below the base line and beyond the extreme breadth. The resistance of bilge keels to rolling is largely attributed to disturbance of the water in contact with them and to eddying at their edges. In general, value of rk (mean distance of projection on hull, in contact with water during roll, from axis of roll) will be maximum for bilge keels placed squarely at the turn of bilge. The effectiveness of bilge keels is greatest on ships of low mass moment f inertia. Bilge keels also have a greater damping effect at large amplitudes of roll than at small ones. 43
  • 44.
    The longitudinal lineof bilge keels should conform to the lines of flow over the hull. If this is done, the increase in hull resistance caused by them is almost entirely frictional. Anti-Rolling Tanks The earliest application of anti –rolling tanks used compartments in the upper part of the ship where free water could be carried. The reduction in metacentric height. Due to both to the added weight high in the ship and free surface of the water, increased the ship’s period of roll and, if the ship is previously rolling in synchronism with waves, destroyed the equality of periods. Furthermore, transfer of water to the low side of the ship created a moment opposing the ship’s righting moment thereby damping the roll. For several reasons such “water chambers” are no longer fitted. They are potentially dangerous because any reduction of righting moment, and, if ship and the water should go into synchronism, the water could cause an increase in rolling. All other anti rolling tanks are evolved from Frahm’s U-tube type. Horizontal leg of this type stabilizer is above ships CG because of 1. utilization of space above machinery 2. The moment of force due to the horizontal acceleration of water therein acts in the same direction as the statical moment of water in vertical legs. The period of oscillation of liquid in a U-tube of uniform cross-section is equal to l 2Π , where l is the half length of the tube. By increasing the sectional area of g vertical legs, virtual length is increased and consequently period of oscillation. This makes possible the practical design of a tank having a period approximately equal to that of ship. Recommended period varies from 0.77 Tφ to Tφ , the effort is always made to have a phase difference of 90 degree between the motion of ship and that of water in the tanks. The air connections on the top of vertical legs are important features which avoid formation of vacuum in any of legs. The experience with Frahm tanks has shown that the average roll with the tanks in operation is about half of the average roll without the tanks. Later anti rolling tank installations of Frahm type had no horizontal leg. Vertical tanks at mid length of ship are connected to sea at bottom and vented to atmosphere from top. The size of sea connections was determined from model rolling experiments to give a phase difference of 90 degree. 44
  • 45.
    Activated anti-rolling tanks Inthis system tanks are not vented at the top. A high capacity, low pressure air compressor supplies air at a pressure slightly above atmospheric to the upper parts of tank, so that water level remains always below the level of outside. Stabilization is achieved by varying the amount of water in opposite sides of ship, which in turn is accomplished by varying air pressure above the water. The sensitive element of the control mechanism is a gyroscope which by its precession actuates electrical signal to start air compressor and operate the valve which control the air flow in upper part. Phase angle between ship and water in tanks are kept at 90 degree. Results have shown that ship rolling 8 degree in still water without tanks in operation takes 14 oscillation to reduce to 1 degree roll, while with activated anti rolling tanks for 13 degree roll took 2.5 oscillation to reduce to 1 degree roll. This stabilizer may be used to reduce heel in turning because it is subjected to control other than roll of the ship. The problem of making proper phase difference in ship stabilization can be dealt with the following methodology: The stabilizing moment S is given by: d φ and S = − Ks ( ) dt the stabilizing moment of anti- rolling tanks is obtained by a variable quantity of water w, having constant arm d, the horizontal distance between the vertical legs dφ S = wd = Ks ( ) dt dφ w = K T ( ) − − − − − − − A dt differentiating twice we have 45
  • 46.
    dw d 2φ = KT ( 2 ) − − − − − − − − − −B dt dt d 2w d 3φ = KT ( 3 ) − − − − − − − − − C dt2 dt Equation (A) indicates that, if primary control (the one which starts the stabilizing mechanism) is responsive to angular velocity of roll, the secondary control (the one which stops the stabilizing mechanism) must be responsive to quantity of water. Gyroscope gives primary control and floats in the tanks provide secondary control. Similarly equation (B) indicates that if primary control is furnished by accelerometer, secondary control must come from device measuring rate of flow of water. Small time lag is essential to proper stabilization. In an irregular sea, lag of control device may lead to loss of proper relation between the ship and stabilizer. Electric circuits eliminate time lag in controlling apparatus. Flume type anti rolling tanks The main feature of this system is that wing tanks are connected with an open flume or duct, instead of tubes and pipes. The tuning of the tanks to near the ship’s natural rolling period is accomplished by using proper tang geometry and water depth in each case. The necessary damping is obtained by nozzles or other obstruction to flows. The weight of liquid varies between ½ to 2 percent of ship’s displacement. The minimum weight is achieved by locating the tank in way of maximum beam of the vessel and as high as possible. Roll response of a tanker at zero speed in regular beam seas, with and without flume tanks in action Gyroscopic stabilizer 46
  • 47.
    The earliest useof the gyroscope to reduce the rolling of ships was considerably later than the use of bilge keels and anti-rolling tanks. The earliest ones were the Schlick type in Germany; later ones were the Sperry stabilizers manufactured in the United States. The principal parts of the gyroscopic stabilizer are illustrated diagrammatically in the figure. The basic equation for the gyroscope is given as: d (I z ω ) = M z dt where Iz = moment of inertia of spinning element about axis of spin ω = angular velocity of spin Mz = moment of external force with respect to axis of spin If the axis of spin always passes through a fixed point and the rate of change of direction of the moving axis of spin is small compared with the angular velocity of spin, we have d (I z ω ) = I z ωω1 dt where ω1 = angular velocity of axis of spin therefore from the above equations I z ωω1 =Mz The above equation may be used in the solution of problems dealing with ship stabilization by means of gyroscope since the angular velocity of roll is small compared with the speed o rotation of the gyroscope. When the axis of the gyroscope is rotated by a roll starboard, the external moment exerted on the frame of the gyroscope produces a rotation of the axis in the longitudinal plane. This motion is called precession. If the precession is resisted, the reactions at the horizontal bearings H of the gyroscope frame constitute a couple which is opposite in direction to that set up by the roll. The gyroscope thus produces the stabilizing moment. 47
  • 48.
    To be fullyeffective, the period of oscillation of the gyroscope should synchronize with that of the ship and the gyroscope should lag 90 deg in phase behind the ship, just as should the liquid in anti-rolling tanks. The Sperry gyroscopic ship stabilizer possesses several advantages over the schlock installations. The suspension is astatic; i.e. the horizontal axis contains the center of gravity of the assembly of wheel and cage. Instead of depending upon the impulse of the ship upon the stabilizing gyroscope to start it precessing, the Sperry stabilizer has a small pilot gyroscope which is sensitive to the transverse angular acceleration of the ship but not to any steady list such as would be caused by wind pressure or unsymmetrical loading. The pilot gyroscope can therefore precess the main gyroscope to reduce the roll before it reaches any material amount instead of fighting the roll as it occurs. This feature is the essential improvement of the Sperry gyroscopic stabilizer over that of Schlick. Also, the pilot gyroscope is more sensitive than the stabilizing gyroscope and begins such precession sooner, thereby closing electrical contacts which precess the stabilizing gyroscope in the opposite direction. This exerts a powerful moment against the rolling of the ships and prevents oscillations of large magnitude from being built up. Gyroscopic stabilizers, if of adequate size, can reduce the average angle of roll about 50 percent. They are, however, incapable of suppressing yaw-heel and give no stabilizing moment when precession stops. Consequently, if the gyroscope cages are precessed until the reach the limit stops before the roll is completed, the anti-rolling couple becomes zero and the rolling couple is unresisted. The principal drawbacks for commercial installations are their cost, weight and size, the space they require, and the power they consume. Active fin stabilizers Active fin stabilizers are fin type control surfaces, which are usually located just above the turn of the bilge near amidships, port and starboard. In a seaway, hydraulic tilting gear continuously varies the angle of attack of the fins, using an automatic control system that is sensitive to the roll motion of the ship, so as to produce heeling moments that reduce the ship’s tendency to roll. Active fin stabilizers require ship forward motion in order to develop lift, and the lift developed increases with the ship speed squared. In practical terms, this speed dependency limits the application of active-fin stabilizers to ship speeds above 10 to 12 knots. Below that speed range, the required fin size becomes too large, and other devices become more advantageous. Simplified calculation of stabilizing moment and number of units The determination of the percentage of stabilization appropriate in a specific case and the design of automatic controls entails complex analyses. However, the required fin size and tilting gear machinery characteristics and location can be determined with sufficient accuracy using a simplified approach. With the simplified approach, it is assumed that a regular beam seaway having a small surface wave slope and a wave period approximately equal to the ship’s natural period can build up large roll angles. By designing fin stabilizers to counteract the wave slope heeling moments, it is possible to reduce the large roll angles. 48
  • 49.
    The rolling momentinduced by the seaway is expressed as follows Mθ = 2240∆GMSinθ……………… (1) Where X=roll induced moment ∆= ship displacement, tons GM= metacentric height θ = maximum design wave slope (for a wave height h, and a wave length, λ; θ = Sin-1πh/ λ), deg The stabilizing moment developed by fin stabilizers is Ms = NaL……………….. (2) Where Ms = fin stabilizing moment, ft-lb N = number of fins a = lever arm between resultant lift force and ship’s centre of gravity, ft L = lift force per fin, lb The lift force developed by each fin can be expressed in the conventional manner as: L = CL(ρ/2)AV2 ……………………. (3) Where CL = a non-dimensional lift coefficient. Typical values would be approximately 1.1 for non-articulated fins and 1.4 for articulated fins. ρ = water mass density, lb-sec/ft4 A = area of one fin, ft2 V = water speed used in fin design, fps (if Vk. is the ship speed in knots, V=1.69 Vk.) If the stabilizing moment computed from the equation above is equal to or greater than the induced moment, an effective stabilization system is considered to be achieved. The key to this simplified method is the somewhat arbitrary selection of the seaway slope capacity, θ, and the associated ship speed Vk. experience has shown that stabilizers should be designed for wave slopes of about 4 or 5 deg. Lower values are reasonable for very 49
  • 50.
    large ships., andhigher values may be used for small ships, since small ships are more likely to be subjected to roll excitation in a given seaway. The lowest ship speed at which a significant roll reduction is desired is usually taken to be approximately 50 to 80% of full-power speed. This implicitly recognizes that ships in a heavy seaway are generally operated well below full power. In order to obtain a first approximation of the fin area required, the following expression may be used: 290∆GM A= …………………………… (4) BNV 2 where B is the ship’s beam in feet and all other terms are as previously defined. Equation (4) can be derived by combinig equations (1), (2) and (3) with the tentative assumption that θ =5 deg CL= 1.2 A=56% of B A patent for stabilizing fins was granted to John I. Thornycroft in 1889 but there is no record of any installation until after world war I. it appears that, without any knowledge of Thornycroft’s patent, Dr. Motora developed a similar device and installations of his design were made on several Japanese ships. At almost the same time the Denny-Brown stabilizer, operating on the same principle, was developed in England. In 1955 the Sperry “Gyrofin” stabilizer operating on the same general principal but with a different basis of control a method of retracting, was developed in the United States. Non-retractable fin assembly These fins are tilted, usually hydraulically, in phase with the roll at long wave periods, 90 degrees out of phase at resonance and in phase with roll acceleration at short periods. Non-retractable fins are commonly used where space within the hull is limited. They are usually fitted at the round of the bilge and do not project beyond the vertical line from the ship’s side or the keel line, to minimize the risk of contact with a quay wall or the sea bottom. The fin shaft, to which the fin is rigidly attached, passes through a sea gland in a mounting plate welded or bolted to the hull and is supported by two substantial bearings. A double-ended lever keyed to the inner end of the fin shaft is actuated by two hydraulic rams supplied from an electrically driven pump. Control of fin movement is automatic and is usually derived from gyroscopic sensing gear which, in its simplest form, Velocity Control, is based on one small, electrically driven gyroscope mounted horizontally with its axis athwart-ships. The angular velocity of roll of the ship causes the gyroscope to process against centralizing springs to an amount proportional to the velocity and generates a small force which is hydraulically amplified by a hydraulic relay unit to provide power sufficient to operate the controls of the variable delivery pump via a suitable linkage. Part of the linkage is coupled to the fin-shaft to transmit a canceling signal to the pump control and to bring the fin to rest at the angle of tilt demanded by the 50
  • 51.
    sensing unit. Thistype of control is often fitted in small installations, usually for economic reasons, and is most effective against resonant rolling. Retractable fins Retractable fins fall into two classes: 1. Those that extend and stow athwart-ships, and 2. Those that hinge into a fore-and-aft stowed position. In the athwart-ship-retracting type, the fin-shaft has a tapered outboard end to which the fin is keyed. The parallel inboard end passes through a sea gland on the inboard face of the fin box and is supported by two bearings. One, close to the inboard end of the fin, is carried in a heavy crosshead, arranged to slide in top and bottom guides with the fin box and the other in a crosshead slideably mounted on the extension guides, within the hull. The hollow bore of the parallel section of the fin-shaft houses a double-acting piston to act as housing and extending gear. Tilting of the fin is by two or four hydraulic cylinders, which may be of the simple oscillating type or arranged on the Rapson-slide principle as used for steering gears. Power units, control and sensing equipment are as for non- retractable fins. In hinged or folding type, the fin-shaft is rigidly fixed into the crux, which has two heavy trunnions disposed vertically and housed in bearings top and bottom to the fin box. The fin is free to oscillate on the fin-shaft and a vane type motor the stator of which is secured to the crux provides the tilting force and the rotor keyed to the fin through a flexible coupling. The van motor is housed in an oil-tight casing secured to the fin and is provided with a sea gland bearing on a sleeve fitted to the crux. The whole of the casing and the fin is full of oil under pressure to prevent the ingress of seawater. A double acting-oscillating cylinder connected to the upper trunnion achieves housing and extending the fin. Power units, control and sensing equipment are generally similar to 51
  • 52.
    the other typesof stabilizers except that feedback of fin angle is accomplished electrically by synchros. The fin and fin-shaft are integral structures supported on taper roller bearings, which are carried in the fin housing. Movement of the fin-shaft to tilt the fin is effected by means of a cylinder tilting mechanism with a double acting piston. The fins are rigged out for operation from the stowed position by rotation of the fin housing about the rigging axis, in upper and lower bearings in the fin box. Compensated control systems Ships seldom roll in a purely resonant mode: the sea state is often highly confused. More elaborate, and more expensive, control systems are required to deal with suddenly applied roll, rolling at periods off resonance and rolling in conditions arising from the combination of several wave frequencies. A sensing unit based on a vertical-keeping gyroscope coupled into differentiating and summation units enables fin movement to be controlled by a composite function derived from roll angle roll velocity and roll acceleration. By adding a “natural list” unit, stabilization is achieved about the mean point of roll and so reduces both propulsion and stabilizing power demand. This is known as a compensated control system, (Fig.5), and is generally used in large installations. Multra control system: an example of compensated control system In the Multra Control Systems, fin movement is a function of: 1. Roll angle. 2. Roll velocity. 3. Roll acceleration. 4. Natural list. 5. Ship speed, if a speed control unit is employed. 52
  • 53.
    Roll acceleration This controlfunction opposes the commencement of any rolling motion. It is particularly effective in “confused sea” conditions or when the ship is acted upon by large irregular waves. The control signal is derived from the velocity gyro by measuring the angular velocity at which the velocity gyro precesses about the vertical axis. Natural list This control function allows the vessel to stabilize around a listed position (to avoid propulsive power being wasted using the stabilizers to correct for list). This control signal is obtained by applying the roll angle signal to a position servo with a long time constant and using the steady list output to modify the roll angle signal. Ship’s speed control and fin angle reduction To a first approximation, the hydrodynamic forces on the fin are proportional to the square of the forward velocity of the ship; hence at higher speeds the generation of a given restoring couple requires a smaller fin tilt angle. In some ships, to avoid over- correction and unacceptable cyclic stressing of the fin shaft as the fin oscillates; a fin angle/speed control system is necessary. This automatically reduces the angle to which the fin is tilted as the ship’s speed increases. The reduction is so arranged that the lift generated by the fins remains constant and the speed at which reduction starts is known therefore as the “design” speed. 53
  • 54.
    The ship’s logsignal is used as an input to control the necessary reduction in output from the gyro unit when operating above the “design” speed. A fail-safe facility brings maximum fin angle reduction into operation if the ship'’ log should fall below a certain level. This will come into operation if the ship'’ log fails (or if the ship is traveling too slowly for the fins to be of use anyway). Denny Brown stabilizer control system Denny Brown Stabilizer Control unit is based on the use of an angular accelerometer rather than a gyro as the sensing device for roll motion. The accelerometer output, which is proportional to the roll acceleration of the ship, is integrated once to obtain roll velocity then a second time to obtain roll angle. The three signals, roll acceleration, roll velocity and roll angle, provide all the information about the ship’s rolling motion necessary to obtain optimum roll reduction. Working of the system A separate servo amplifier is provided for each fin system. Current from the servo amplifier energizes the actuating coils of the pump servo valves. Fin angle reduction circuitry is included in the system although the facility is not used on all ships. Improvements to the control system resulted from the introduction of the MC (moving coil) servo valve. Amplification was eliminated and, as a result, the number of components in the pump servo system was greatly reduced. The system response was also improved. Current in the coils of the torque motor causes rotational movement of the rotor of the servo valve away from its neutral position. Balance is achieved when the torque of the feed back and centering springs match that produced by the torque motor. The new position taken up by the rotor allows hydraulic fluid to be admitted to one of the tilting cylinders of the main pump and away from the other. The direction and magnitude of tilt (and hence the stroking of, and sense of fluid flow of, the main pump) is determined by the direction and magnitude of current in the torque motor coils. As the pump tilt shaft rotates to the demanded position, torque is applied to the servo valve rotor via the feedback spring which equals the torque exerted by the torque motor and the centering spring returns the servo valve rotor to the neutral position. Pump output is thus directly related to the current input. Torque to counter roll is generated by the combination of the ship’s forward speed and the tilting of fins projecting laterally from each side of the ship’s hull. The angle of tilt of the fins relative to their direction of motion through the water is determined by the control system (previously described) which produces appropriate control signals. Direction of tilt is such as to exert a moment on the hull opposing the incipient roll. For example, if a roll to starboard were to develop the port fin would be tilted nose down and the starboard fin would be tilted nose up. Rapid reversal of the attitude of the fins is essential and this is provided for in the mechanical equipment. The total period of double roll may vary from ten seconds for a ship such as the QUEEN ELIZABETH and only a small part of this period can be allotted to the reversal of fins at the end of each roll in order that the righting moment may be retained effectively as long as possible. In practice the reversal time ranges from one 54
  • 55.
    second up tothree and a half seconds. During this period each fin may have to be rotated through an angle of 40 degrees. As a point of interest this may be contrasted with the thirty seconds usually required to move a rudder through 70 degrees. The fin tail-flap is gear driven from a fixed rack so that, as the fin tilt angle increases from zero in either direction, so the tail-flap angle changes in the same sense but at a higher rate. For a given fin area and ship speed, the hydrodynamic loading on the fin (and the consequent anti-roll couple exerted on the hull) is increased by use of such a tail-flap. 55
  • 56.
    Sperry Gyrofin rollstabilizer (Gyrofin is the trademark of the fin stabilizers manufactured by Sperry Marine Systems). The Sperry Gyrofin has a number of distinctive features. Its control system is more sophisticated than in other activated fin designs. As in other systems, a rate gyro provides the primary control signal, but the feedback makes use of both a true vertical gyro reference and an apparent vertical reference obtained from a linear accelerometer sensitive in the sway axis. The latter is particularly important in very low wave frequencies (long waves) where the apparent vertical, as sensed by the passengers and crew, is perpendicular to the wave slope. By including a sway acceleration input in the fin control, the motion of the ship is much more comfortable for the people on board. The control system also allows for the fact that the fin angles of attack are affected by the passage of a wave past a ship, as well as by other motions such as yawing. This is done by arranging for the controls to call for a certain lift on the fins (or “lift control”) rather than an angle of attack. “Lift Control,” is made possible by mounting displacement transducers within the fin shaft. The transducers produce an electrical signal proportional to the lift force generated by the angle of attack of the fin to local water stream direction. This lift signal is 56
  • 57.
    compared with theinstantaneous value of lift required for roll stabilization. The difference is used to drive each fin until it achieves the desired lift, thereby automatically compensating for variations on the local water stream direction. The angle of the fin will change as needed until the desired lift is being achieved even though the local water stream direction is continuously changing. “Lift Control” prevents the fin from being driven at times into the Cavitation Zone and at other times from producing a shortfall in lift. Also, by setting a maximum torque value, the fins are protected against overload. The lift forces required for stabilization are more faithfully produced, giving improved stabilization efficiency. In the gyrofin stabilizer, the fin and shaft are arranged to rotate about a vertical axis so that the fin is housed in a horizontal slot in the hull. This results in a short fin shaft, not subject to serious deflection on the interior spaces of the ship. N.B.: both the Sperry and Denny-Brown fins make use of the so-called “flap-fins” on the trailing edges, resulting in a much greater lift than that of simple fins. 57
  • 58.
  • 59.
    Motora ship stabilizer Thisstabilizing system consists of fins somewhat resembling rudders projecting downward and outward through the hull on each side of the vessel at the turn of the bilge. Each fin is keyed to a shaft or stock. The inboard ends of the stocks are geared together so that they turn the same amount in opposite directions. The shafts are rotated by a motor actuated by a pilot gyroscope similar to that used on the Sperry gyroscopic stabilizer, so that the leading edge of the fin on the side of the ship which is moving down, is turned up, and vice versa. Using the term lift as applied to hydrofoils, when the fins are operated in this manner, the forward motion of the ship produces a lift in one direction on one fin and in the opposite direction on the fin on the opposite side of the ship. 59
  • 60.
    DYNAMIC POSITIONING Definition “A system, which automatically controls a vessel to maintain its position and heading exclusively by means of active thrust is known as dynamic positioning system”. By using the word ‘automatically’ we exclude systems, which are reliant upon a joystick or other operator input in order to maintain control over the vessel, although manual control is one of the functions of a DP system. In addition to controlling the vessel to maintain a given or set point position and heading, the system also caters for changes to position and/or heading being implemented by a variety of means. Principle In simple terms a DP system consists of a central processor linked to a number of position reference and environment reference systems. The ship is provided with sufficient power and maneuverability by means of variety of thrusters and propellers. The measured position of a vessel is compared to the desired or set point position; the computers then generate appropriate thrusters command to maintain or restore vessel position. Effects of wind forces and other environmental forces are taken into account. A bridge control consol allows the operator to communicate with the system and vice versa and vessel control to be affected. Comparison of positioning using DP and anchoring techniques Often the only alternative positioning technique is the use of an anchor spread, but this is limited by water depth. If this exceeds around 100m then cost, time and space considerations preclude it. Often the amount of hardware on sea bed renders it impossible to run anchors safely, if at all. The presence of anchor cables may prevent the vessel from positioning close to platform structures and may also provide obstructions to other vessels. 60
  • 61.
    The establishment ofthe anchor spread can take several hours and require the attendance of an anchor handling tug; likewise recovery and shifting. Acquisition of a precise position and heading within an anchor spread is also problematic. Using DP, however, a desired position can be acquired with precise inside of an hour and usually much faster. Position can be selected with minimum reference to seabed or other obstructions. This allows divers to locate close to the work site and use short umbilicals. Also a DP vessel is able to react very quickly to changes of weather. Often, if task permits, the vessel may be weathervaned or kept head and/or sea to reduce power requirement and vessel movement. These features enable DP vessel downtime to be minimized. DP system elements and equipment Main elements The DP system at its simplest consists of six separate groups or elements. It must be realized that the DP is dependent on many shipboard services (such as power supply and management) and as such these must be considered to be part and parcel of DP systems. Also a part of the system is the human element; the DP watch-keeping officers on the bridge, the engineers and the electronic operators who are required to provide running and maintenance functions, also repair. The six elements (as shown) consist of: control, position reference systems, heading reference, environment reference systems, power supply elements and maneuvering elements. 61
  • 62.
    Control element Central to the DP system configuration is the control element. This consists of the computers or processors, the bridge control console and the DP operator. In any DP system, the basic processor principles are the same, as are the system requirements regarding ship positioning. Data is fed into the system from sensors such as position reference sensors, gyro compass wind sensors, vertical reference sensors together with feedback data from the power plant, thrusters etc. A number of program subroutines continually check the validity of the data against preset limits and values predicted from mathematical modeling. Multiple sensor inputs are compared, yielding data upon accuracy for each individual sensor input. Modern DP processors utilize mathematical modeling to provide data upon the vessel’s dynamic behavior. Sensor measurements update the vessel estimator, the output from which is an estimate of vessel position, heading and velocity. From this the controller can determine the thrust allocation required to maintain or restore set point and heading. Position reference Position reference is an essential input to any DP system. Ideally the position accuracy of systems used should be 0.1-1.0 m. A variety of position reference systems are in use, with varying levels of effectiveness. Each system employed ill have its own characteristics of range, accuracy and operational limitations; these must be taken into account by the operator when establishing position reference for DP. Although there have been in the past around 40 different position reference systems used in conjunction with DP, three types predominate. These are the taut wire system, the hydro-acoustic position reference (HPR) and the surface microwave position reference. Other PRSs in common use include the Syledis hyperbolic radio survey system, a Radactor or radar extraction system, TV tracker system using TV cameras mounted on board and others such as Pulse/8, Argo, Hyper-Fix and Miniranger. Heading reference Heading reference is provided from one or more gyrocompasses. The gyro compasses used are normally identical units to those provided in conventional vessels; indeed, one of the gyros provided for DP purposes also doubles as the master gyro for navigational purposes, driving repeaters for such functions as autopilot, radar stabilization and azimuth repeaters. Wind sensors Wind sensors are provided to give the system a constantly updated value for wind direction and strength. Short-term variations in both must be compensated for if precise positioning is to b achieved. Wind sensors or transmitting anemometers are fitted, usually 62
  • 63.
    in duplicate, toprovide feed-forward computer signals direct to the thrusters to compensate for wind induced movement of the vessel from its set position and heading. Problems arise due to wind shadow of the sensor element by the ship’s structure or from adjacent platform structure. Other problems arise due to helicopter disturbance. Often two wind sensors are fitted, allowing operator to select which input is likely to b the most representative. The two sensors may be fitted at different heights on the mast, or at opposite ends of an athwartships yard. In the latter case the operator would probably select the windward sensor in order to avoid as much as possible disturbance caused by the ship’s structure. One remedy for wind shadow from adjacent upwind platform structures is to deselect the wind sensors from the DP altogether. However caution must be taken since there will be no wind feed-forward available. Temporary loss of position control may be expected on reselection of wind sensors into the system, as the processor will continue to use the last recorded values. Same is done in case of a helideck near the wind sensors. Vessel attitude It is necessary to provide an input to the processor regarding vessel attitude, i.e. angles of roll and pitch on a continuous basis. Several of the position reference systems function by measuring angles relative to the shipboard sensor element. Roll and pitch of the vessel will introduce errors into these angle inputs, which will translate into position errors. By providing the system with constant roll and pitch angle data, the position reference input data may be corrected to the true vertical. Roll and pitch information is provided from a vertical reference unit or sensor (VRU or VRS). There are three types of VRSs: those using a vertical gyro, those using a pendulous mass and those using accelerometers for angle measurement. The latter types are commonly used in current DP installations. 63
  • 64.
    Power supply anddistribution system Central to the operation of any DP vessel is the power supply and distribution system. Power needs to be supplied to the thrusters and other maneuvering systems fitted and also to the DP control elements and reference systems. The thrusters, thus the DP, will generally absorb more power than any other consumer on board. The DP function often requires large unpredictable changes of power load such as occurs when a vessel is on DP headed into wind which rapidly freshens and changeds direction. So it is often found that DP vessels have a very high level of installed power. Power generation system requires to be more flexible in order to avoid unnecessary fuel consumption. Many DP vessels are fitted with a diesel electric power plant with all thrusters and consumers electrically powered. Power is generated by a number of diesel alternators. Another configuration consists of part diesel direct drive and part diesel-electric drive. Bow and stern thrusters are electrically driven taking power from shaft alternators coupled to main diesels or from separate diesel alternators. There can be many alternatives. Thrusters The maneuvering capability of the vessel is provided by the thrusters. In general, three main types of thrusters are fitted in DP vessels: main propellers, tunnel thrusters and azimuth thrusters. Main propellers, either single or twin screw are provided in a similar fashion to conventional vessels. In DP vessels where such main propulsions forms 64
  • 65.
    part of theDP function propellers are usually controllable pitch running at constant rpm. This facilitates the use of shaft driven alternators as these could not be used if the shaft drive is not at constant rpm; the DP function is not best served by fixed pitch propellers continually starting, stopping and reversing, particularly if the power source is direct drive diesel. Main propellers are usually accompanied by conventional rudders and steering gear. Generally (though not exclusively) the DP system does not include rudder control; the autopilot being disconnected and the rudder set amidships when in DP mode. DP Control Modeling Dynamic positioning of floating vessels is a technique for maintaining the position and heading of the vessel without the use of mooring system [1]. In a conventional floating vessel the forces required to overcome the effects of wind, waves and current are provided by the mooring system. The most significant limitation of that solution is the difficulty of mooring in deep water. In fact, at some water depth the multipoint mooring system is totally impractical. In a dynamically positioned vessel the forces are provided by thrust devices. 65
  • 66.
    DP control systemblock diagram Sensor information Signal validity Power plant thruster wind sensor vertical gyro position error checking Etc feedback reference compass sensors Position sensor • Calibration handling • Transformation • Optimal statistical mix Environmental Current Thrust Wind est. forces Current force calculation wind force estimate calculation calculation Position Position and heading estimation estimation References References Optimum Environmental force controller compensation PD control force Thrust Thruster allocation logic allocation Manual mode: joystick signals Overload prevention logic Power management Command input Thrust setpoint transformation 66
  • 67.
    The main elementsof a dynamic positioning system are the position reference system, the propulsion system and the control system. The position of the vessel can be measured using either an hydro-acoustic system (beacon), a taut-wire system, a micro-wave radio system, GPS or a combination of them. The deviation of the vessel heading is measured by a gyrocompass. The direction and magnitude of wind are measured by a wind sensor (anemometer). The propulsion system can be composed of various combinations of main engine, tunnel thrusters, steerable thrusters and cycloidal propellers. The control system receives signals of the position reference system and heading deviations, compares with ordered values and calculates the output commands for thrust magnitude and direction of thrust devices. The DP system is an example of closed loop or feedback control using mathematical modeling. A separate model is required for the dynamic of the vessel hull, the thrusters, each position reference system, and also the various other sensors used. The ultimate function of the control system is to compute thruster command that will, when applied to the thrusters, maintain the vessel on station or return the vessel to the set position and heading. The optimal control strategy for the dynamic positioning design can be split into the following distinct procedures, [2]: • Find the optimal feedback; the use of modeling techniques allows for combination of several position reference systems in a pooling arrangement; observed position spreads allow a bias to be calculated to each system so that optimum value for the ship’s position is continuously calculated. • The magnitude and direction of the wind are measured, converted to ship coordinate system, filtered and input into the wind feed-forward loop (feed- forward problem); • The thruster allocation algorithm calculates thruster output level and azimuth angle commands to an arbitrary combination of working propulsion plant (contribution problem). One of the most important forces that must be compensated for is that resulting from wind. Since the wind speed and direction are subject to very rapid changes and since the vessel is rapidly influenced by wind forces, it is necessary to provide direct thruster compensation for measured wind variations. This is referred to as feed-forward and requires an accurate wind sensor input in order to function. Without wind feed-forward, changes in wind speed and direction would not be compensated for until the model was fully updated. POSITION REFERENCE SYSTEMS Accurate, reliable and continuous position information is essential for dynamic positioning. Some DP operations require better than 3m relative accuracy. A DP control system requires data at a rate of once per second to achieve high accuracy. Reliability is, of course, of vital importance, to operations where life and property may be put at extreme risk through incorrect position data. 67
  • 68.
    All DP vesselshave position reference systems (PRS), (sometimes referred to as position monitoring equipment or PME), independent of the vessel's normal navigation suite. Five types of PRS are in common use in DP vessels; Hydro-acoustic Position Reference (HPR), Taut Wire, DGPS, Laser-based systems (Fanbeam and CyScan) and Artemis. A brief description will be given of each. DP control systems ‘pool’, or combine, position reference data from two or more position reference systems. If only one position reference system is enabled into the DP then it is simply checked, filtered and used. If two or more are available, then the system needs to use both equally or according to their individual performance. In all modern DP systems the weighted average option can be selected, whereby individual position references are weighted in inverse proportion to the variance or ‘spread’ of position data; the higher the weighting for an individual position reference system, the greater the influence of that system in the position calculation. Early DP control systems did not have the capability to learn from the past performance other than by the integral terms of the controller. Modern systems are able to improve station-keeping performance by using a Kalman filter, which provides a model of recent performance to improve present performance. For any operations requiring DP redundancy (equipment Class 2 or 3 operations) it is necessary to utilize three position references. Two PRSs are not adequate, because if one has failed, contradictory reference data provides an impasse, whereas three systems provide two-out-of-three voting to identify a rogue sensor. Where three PRSs are required, the DP operator should choose systems that are different. This reduces the probability of common-mode failure, where one event may result in a loss of position. A brief description of the five commonly used position reference systems is being given. Hydro-acoustic Position Reference (HPR) Underwater acoustics have many applications, one of which is the provision of position reference for DP purposes. Acoustic positioning is also used for tracking of underwater vehicles or equipment, the marking of underwater features or hardware and the control of sub-sea equipment by means of acoustic telemetry. There are three types of acoustic position reference systems in common use - ultra- or super-short baseline systems (USBL or SSBL), short baseline systems (SBL) and long baseline systems (LBL). Each has advantages and disadvantages which determine when and how each is used. 68
  • 69.
    Ultra- or Super-ShortBaseline Acoustic System The principle of position measurement involves communication at hydro-acoustic frequencies between a hull-mounted transducer and one or more seabed-located transponders. The ultra- or super-short baseline (SSBL) principle means that the measurement of the solid angle at the transducer is over a very short baseline (the transducer head). An interrogating pulse is transmitted from the transducer. This pulse is received by the transponder on the seabed, which is triggered to reply. The transmitted reply is received at the transducer. The transmit/receive time delay is proportional to the slant and range. So range and direction are determined. The angles and range define the position of the ship relative to that of the transponder. The measured angles must be compensated for values of roll and pitch. The vessel must deploy at least one battery-powered transponder. They can be deployed by downline from the vessel, by an ROV or simply dropped overboard. The performance of an acoustic system is often limited by acoustic conditions in the water. Noise from vessel thrusters and other sources, aeration and turbulence will all be detrimental to efficient acoustic positioning. Thus the limits of the system are ill-defined. In addition, layering can cause errors, especially when the horizontal displacement from the vessel is large. Acoustic systems are supplied by a number of manufacturers, notably Kongsberg Simrad, Sonardyne and Nautronix. All use frequencies in the 20-30 kHz band. Some transponders are compatible with more than one supplier’s equipment. 69
  • 70.
    Long Baseline System Indeepwater locations, where the accuracy of the other types degrades, the long baseline (LBL) becomes more appropriate. LBL systems are in extensive use in drilling operations in deep water areas (>1,000m). The long baseline system uses an array of three or more transponders laid on the seabed in the vicinity of the worksite. Typically the array will form a pentagon (5 transponders) on the seabed, with the drillship at the centre above. One transducer upon the vessel interrogates the transponder array, but instead of measuring range and angular information, ranges only are measured, because the baseline distances have already been calibrated (distances between transponders). Position reference is obtained from range- range geometry from the transponder locations. Calibration is done by allowing each transponder to interrogate all the others in the array, in turn. If, at the same time, the vessel has a DGPS or other geographically-referenced system, then the transponder array may also be geographically calibrated. Accuracy is of the order of a few meters, but the update rate can be slow in deep water because the speed of sound in seawater is about 1,500 m/sec. Short Baseline System A short baseline is like a long baseline system, except that there is an array of transducers (hydrophones), spread along the underside of the DP vessel and the baseline(s) are the distances between them. Thus the accuracy can be better than the ultra- or super-short baseline type of system and work with one transponder or beacon, but it still relies on vessel motion corrections. Some vessels have as many as eight hull penetrations for tubes or poles on which the hydrophones are deployed. 70
  • 71.
    Taut Wire PositionReference A taut wire is a useful position reference, particularly when the vessel may spend long periods in a static location and the water depth is limited. The commonest consists of a crane assembly on deck, usually mounted at the side of the vessel and a depressor weight on a wire lowered by a constant-tension winch. At the end of the crane boom angle sensors detect the angle of the wire. The weight is lowered to the seabed and the winch switched to constant tension, or ‘mooring’ mode. From then on, the winch operates to maintain a constant tension on the wire and hence to detect the movements of the vessel. The length of wire deployed, together with the angle of the wire, defines the position of the sensor head with reference to the depressor weight once the vertical distance from the sheave of the crane boom to the seabed is known. This is measured on deployment These angles are corrected at the taut wire or by the DP control system for vessel inclinations (roll and pitch angles and motion). Vertical taut wire systems have limitations on wire angle because of the increasing risk of dragging the weight as angles increase. A typical maximum wire angle is 20 degrees, at which point the DP system will initiate a warning. Some vessels also have horizontal or surface taut wires that can be used when close to a fixed structure or vessel from which a position must be maintained. The principle of operation is the same, but a secure fixing point is required rather than a weight. 71
  • 72.
    The DGPS PositionReference System DGPS has become the most commonly used position reference for DP operations. The US Department of Defense (DoD) Global Positioning System (GPS) is in widespread general use, with typical accuracies available from the GPS Standard Positioning Service (SPS - civilian access) of 20m (68% RMS or 1 sigma). Prior to May 2000 the DoD applied a further downgrading known as ‘selective availability’ (SA), which reduced SPS accuracy to values around 100m. SA has been switched off, but the DoD reserves the right to re-apply it. Even without SA, GPS accuracy is not adequate for DP purposes. In order to improve GPS accuracy to levels useful for DP, differential corrections are applied to GPS data. This is done by establishing reference stations at known points on the WGS 84 spheroid (the working spheroid of the GPS system). The pseudo ranges derived by the receiver are compared with those computed from the known locations of the satellites and reference station, and a Pseudo-Range Correction (PRC) derived for each satellite. These corrections are then included in a telemetry message sent to the ship’s receiver by a data link. The receiver then applies the PRCs to the observed pseudo ranges to compute a differentially corrected position. Differential GPS systems are provided on-board by a service provider. The provider maintains and operates a network of reference stations worldwide and will install receiving equipment on-board to access the services. Network DGPS Most DGPS services accept multiple differential inputs obtained from an array of reference stations widely separated. Generally, network DGPS systems provide greater stability and accuracy, and remove more of the ionospheric error than obtainable from a single reference station. Network systems are more comprehensively monitored at the Hub, or control stations, where user information or warning data may be generated and sent out. The choice of which link to hire or purchase must be made based on the vessel's expected work areas. If a vessel is expected to be working near fixed platforms, a local HF connection can be best. For floating production, storage and offloading (FPSO) vessels, a local UHF link and relative GPS solution can be the best arrangement. The accuracy obtainable from DGPS systems is in the area of 1-3m dependent upon the distances to the reference stations, ionospheric conditions, and the constellation of satellites available. DGPS tends to be less reliable in close proximity to large structures (i.e. platforms) due to interference to satellite and differential signals. DGPS performance near the magnetic equator has suffered due to scintillation (sun spot activity causing ionospheric disturbances). This reached a peak in 2001 with the maximum of the 11-year sunspot cycle. 72
  • 73.
    Relative GPS Some DPoperations require the positioning of a vessel relative to a moving structure. An example of this is the operation of a DP shuttle tanker loading via a bow loading hose from the stern of an FPSO. The FPSO may be turret-moored, so it can weathervane. The stern of the FPSO describes the arc of a circle, as well as surge sway and yaw motions, providing a complex positioning problem for the shuttle tanker. An Artemis and a DARPS system (Differential, Absolute and Relative Positioning System) are configured to handle this problem. For the measurement of relative position by GPS, differential corrections are not needed, as the errors induced are the same for the shuttle tanker as they are for the FPSO. A DARPS transmitter on the FPSO sends the received GPS data to the UHF receiver aboard the shuttle tanker. A computer aboard the shuttle tanker then calculates a range/bearing from the FPSO’s stern, which is put in to the DP control system as position reference in the same way as Artemis. 73
  • 74.
    The GLONASS system GLONASS(the Global Navigation Satellite System) is the Russian counterpart to the American GPS, being similar in design and operation. The system was initiated with the first satellite launches in 1982, and by 1996, 24 operational satellites were in orbit. However, this number has not been maintained and the number available has, at times, been inadequate for good positioning. The principles and practice of position determination with GLONASS are identical to that of GPS, using pseudo-range measurement from time and ephemeris data transmitted from the satellites. The higher orbital inclination of GLONASS satellites (65°), compared to the GPS constellation (55°), results in better satellite availability in higher latitudes. The limited satellite availability precludes the use of GLONASS as a continuous position reference for DP. A number of combined GPS/GLONASS receivers are available. These have the effect of increasing the number of usable satellites within view of the observer. 74
  • 75.
    Laser-Based Position Reference Twolaser DP position references are in use -Fanbeam and CyScan. Both systems lock onto a single target and/or a number of targets on the structure, from which position must be maintained. Light pulses are sent and received so that range and bearing can be measured. Ranges vary according to weather conditions, when the systems will be affected by reduced optical visibility. Dynamic Positioning- Pros and Cons Dynamic positioning (DP) is a rapidly maturing technology, having been born of necessity as a result of the increasing demands of the rapidly expanding oil and gas exploration industry in the 1960s and early 1970s. Even now, when there exist over 1,000 DP-capable vessels, the majority of them are operationally related to the exploration or exploitation of oil and gas reserves. The demands of the offshore oil and gas industry have brought about a whole new set of requirements. Further to this, the more recent moves into deeper waters and harsh- environment locations, together with the requirement to consider more environmental- friendly methods, have brought about the great development in the area of Dynamic Positioning techniques and technology. The first vessel to fulfill the accepted definition of DP was the "Eureka", of 1961, designed and engineered by Howard Shatto. This vessel was fitted with an analogue control system of very basic type, interfaced with a taut wire reference. Equipped with steerable thrusters fore and aft in addition to her main propulsion, this vessel was of about 450 tons displacement and length 130 feet. By the late 1970s, DP had become a well-established technique. In 1980 the number of DP capable vessels totaled about 65, while by 1985 the number had increased to about 150. Currently (2002) it stands at over 1,000 and is still expanding. It is interesting to note the diversity of vessel types and functions using DP, and the way that, during the past twenty years, this has encompassed many functions unrelated to the offshore oil and gas industries. A list of activities executed by DP vessels would include the following: • Coring • Exploration drilling (core sampling) • Production drilling • Diver support • Pipe-laying (rigid and flexible pipe) • Cable lay and repair • Multi-role • Accommodation or "flotel" services • Hydrographic survey • Pre- or post-operational survey 75
  • 76.
    Wreck survey, salvage and removal • Dredging • Rock-dumping (pipeline protection) • Sub-sea installation • Lifting (topsides and sub-sea) • Well stimulation and workover • Platform supply • Shuttle tanker off-take • Floating production (with or without storage) • Heavy lift cargo transport • Passenger cruises • Mine countermeasures • Oceanographic research • Seabed mining DP is also used in • Rocket launch platform positioning • Repair/maintenance support to military vessels • Ship-to-ship transfer and • Maneuvering conventional vessels DP systems have become more sophisticated and complicated, as well as more reliable. Computer technology has developed rapidly and some vessels have been upgraded twice with new DP control systems. Position reference systems and other peripherals are also improving and redundancy is provided on all vessels designed to conduct higher-risk operations. Advantages: • Vessel is fully self-propelled; no tugs are required at any stage of the operation • Setting-up on location is quick and easy • Vessel maneuverability is good • Rapid response to weather changes is possible (weather vane) • Rapid response to changes in the requirements of the operation • Versatility within system (i.e. track-follow, ROV-follow and other specialist functions) • Ability to work in any water depth • Can complete short tasks more quickly, thus more economically • Avoidance of risk of damaging seabed hardware from mooring lines and anchors • Avoidance of cross-mooring with other vessels or fixed platforms • Can move to new location rapidly (also avoid bad weather) Disadvantages: • High capital expenditure and operational expenditure 76
  • 77.
    Can fail to keep position due to equipment failure • Higher day rates than comparable moored systems • Higher fuel consumption • Thrusters are hazards for divers and ROVs • Can lose position in extreme weather or in shallow waters and strong tides • Position control is active and relies on human operator (as well as equipment) • Requires more personnel to operate and maintain equipment From the above, it can be seen that DP will not always be the most economic solution. While vessels using moorings have a number of advantages, increasingly DP is the best option for many operations because the seabed is cluttered with pipelines and other hardware, so laying anchors has a high risk of damage to pipelines or wellheads. The option to moor to a platform rather than the seabed is also less frequent, because support vessels have become larger and platforms are not designed for the loads that can be placed in the mooring lines. Nevertheless, there is a risk that a DP vessel makes contact with a platform3. During the 1990s there was a rapid increase in the number of vessels with dynamic positioning systems. Many of these vessels have been designed for DP and integrated control of engines and thrusters, but there are also a large number of conversions and upgrades. The situation is market-driven and relies on operational efficiency, which, in turn, places a high reliability requirement on equipment, operators and vessel managers. 77
  • 78.
    Various applications ofDynamic Positioning 78
  • 79.
  • 80.
    CONCLUSION “Unpredictable”, as discussedearlier in the paper, is the guiding word for the study of marine systems. The inherent randomness of oceans has been a constant hindrance to the advent of technology in the maritime industry. Thus the stress had always been on designing sturdier control systems, compromising on the technology part. Talking of marine systems, system design can be effectively studied as the involvement of the following: • The naval architect, who is responsible for efficient ship design, and • The marine engineer, who is responsible for the design of efficient power plant, auxiliaries and related control systems. Stability, particularly motion stability, to a great extent, can be achieved through an efficient hull design and other considerations. But beyond a certain limit, even the most efficiently designed ship will not respond to the concerned commands. Reason: randomness of oceans. Thus, the stability of a surface marine vessel, or for that matter any marine vessel, depends to a large extent on the type of control systems used. The good old PID controller, which was used for the first time in 1922, had been the most widely used controller on board a ship for a major part of the previous century. And the stress had always been on employing hydraulic, mechanical and pneumatic controllers rather than electronic and micro-computer based controllers for the very simple reason that the former were easier to understand, repair and maintain because of their sturdiness. The slight lack of efficiency compared to their advanced counterparts was always overlooked keeping in mind the violent conditions they worked under. The last two decades have seen the developments of unsurpassable dimensions. With the advent of faster computing and advanced techniques for the simulation of ship behavior, the onus has shifted from the good old PID to the adaptive and artificially intelligent systems. Fuzzy control and neural network based systems are being used extensively on war ships and offshore vessels. Though the same is yet to applied (on a large scale) to commercial vessels, the profit minded companies would sooner or later implement the same, with long term benefits in mind. The latest research has been towards the development of collision avoidance systems for large vessels (it exists for smaller marine vessels and robots), and sooner or later, an unmanned transatlantic voyage will not be just another dream. 80
  • 81.
    APPENDIX – A Codefor the ship simulation program for motion stability N = 6000; % number of samples break h = 0.1; % sampling time end w = 0; % cargo ship if i==1000, w = 1; end % impulse w(t) at time K = 0.185; T = 107.3; uo = 5.0; t = 100 (s) No = menu('Choose maneuver','Straight- r = r + h*(-r + K*delta + w)/T; % Euler line stability',... integration 'Directional stability (critical psi = psi + h*r; damped)',... x = x + h*uo*cos(psi); 'Directional stability y = y + h*uo*sin(psi); (underdamped)',... end 'Positional motion stability',... 'Exit'); % plots if No~=5, % main loop t = h*(0:N)'; r=0; psi=10; x=0; y=0; delta = 0; z=0; r=(180/pi)*xout(:,1); psi=(180/pi)*xout(:,2); xout = zeros(N+1,5); x=xout(:,3); y=xout(:,4); delta=(180/pi)*xout(:,5); for i=1:N+1, xout(i,:) = [r psi x y delta]; clf;figure(1),figure(gcf) subplot(211);plot(x,y,'b','linewidth',2),hold on if No==1, delta = 0; plot(x,0*zeros(length(x),1),'r','linewidth',2),hold elseif (No==2 | No==3), off if No==2, zeta = 1; wn = 3/T; end grid if No==3, zeta = .1; wn = 3/T; end if No==1, title('XY-Plot: Straight-line Kp = (T/K)*wn*wn; % PD- stability'); control elseif No==2, title('XY-Plot: Directional Kd = (T/K)*(2*zeta*wn+1/T); stability (critical damped)'); delta = -Kp*(psi)-Kd*r; elseif No==3, title('XY-Plot: Directional elseif No==4, stability (underdamped)'); zeta = 1; wn = 7/T; elseif No==4, title('XY-Plot: Positional motion Kp = (T/K)*wn*wn; stability'); Kd = (T/K)*(2*zeta*wn+1/T); end Ki = Kp*wn/10; subplot(223);plot(t,r,'linewidth',2),grid,title('r delta = -Kp*(psi)-Kd*r-Ki*z; % (deg/s)'),xlabel('sec') PID-control z = z + h*psi; subplot(224);plot(t,psi,'linewidth',2),grid,title('psi else (deg)'),xlabel('sec') stabdemo else close all end 81
  • 82.
    APPENDIX – B u, & u, Engines X v, Y & v, r N & r Hull ∫ ∫ ∑ Tx Rudders Demand Module Wind Inputs Thrusters Current Databases, lookup tables for Depth, Current, etc……. Bank Effect Shallow Water Disturbances Interration Anchor Morning, etc Basic Structure of Modular ship model 82
  • 83.
    APPENDIX - C Global positioning system: the modern day navigation aid GPS, the Global Positioning System, is the only system today able to show the exact position on Earth at anytime, anywhere, and in any weather. GPS satellites orbit 11,000 nautical miles above Earth. They are monitored continuously at ground stations located around the world. The satellites transmit signals that can be detected by anyone with a GPS receiver. The first GPS satellite was launched in 1978. The first 10 satellites launched were developmental satellites, called Block I. From 1989 to 1997, 28 production satellites, called Block II, were launched; the last 19 satellites in the series were updated versions, called Block IIA. The launch of the 24th GPS satellite in 1994 completed the primary system. The third-generation satellite, Block IIR, was first launched in 1997. These satellites are being used to replace aging satellites in the GPS constellation. The next generation, Block IIF, is scheduled for its first launch in late 2005. Elements of GPS GPS has three parts: the space segment, the user segment, and the control segment. The space segment consists of a constellation of 24 satellites plus some spares, each in its own orbit 11,000 nautical miles above Earth. The user segment consists of receivers, which you can hold in your hand or mount in a vehicle, like your car. The control segment consists of ground stations (five of them, located around the world) that make sure the satellites are working properly. The master control station at Schriever Air Force Base, near Colorado Springs, Colorado, runs the system. A Constellation of Satellites An orbit is one trip in space around Earth. GPS satellites each take 12 hours to orbit Earth. Each satellite is equipped with an atomic clock so accurate that it keeps time to within three nanoseconds—that’s 0.000000003 or three-billionths of a second—to let it broadcast signals that are synchronized with those from other satellites. The signal travels to the ground at the speed of light. Even at this speed, the signal takes a measurable amount of time to reach the receiver. The difference between the time when the signal is received and the time when it was sent, multiplied by the speed of light, enables the receiver to calculate the distance to the satellite. To calculate its precise latitude, longitude, and altitude, the receiver measures the distance to four separate GPS satellites. Receivers GPS receivers can be carried in your hand or be installed on aircraft, ships, tanks, submarines, cars, and trucks. These receivers detect, decode, and process GPS satellite signals. More than 100 different receiver models are already in use. The typical hand- held receiver is about the size of a cellular telephone, and the newer models are even smaller. The commercial hand-held units distributed to U.S. armed forces personnel 83
  • 84.
    during the PersianGulf War weighed less than a kilogram. Since then, basic receiver functions have been miniaturized onto integrated circuits that weigh about one ounce. Ground Stations 84
  • 85.
    The GPS controlsegment consists of several ground stations located around the world: • A master control station at Schriever Air Force Base in Colorado • Five unstaffed monitor stations: Hawaii and Kwajalein in the Pacific Ocean; Diego garcia in the Indian Ocean; Ascension Island in the Atlantic Ocean; and Colorado Springs, Colorado • Four large ground-antenna stations that send commands and data up to the satellites and collect telemetry back from them How GPS works? The principle behind GPS is the measurement of distance (or “range”) between the satellites and the receiver. The satellites tell us exactly where they are in their orbits. It works something like this: If we know our exact distance from a satellite in space, we know we are somewhere on the surface of an imaginary sphere with a radius equal to the distance to the satellite radius. If we know our exact distance from two satellites, we know that we are located somewhere on the line where the two spheres intersect. And, if we take a third and a fourth measurement from two more satellites, we can find our location. The GPS receiver processes the satellite range measurements and produces its position. GPS uses a system of coordinates called WGS 84, which stands for World Geodetic System 1984. It produces maps like the ones you see in school, all with a common reference frame for the lines of latitude and longitude that locate places and things. Likewise, it uses time from the United States Naval Observatory in Washington, D.C., to synchronize all the timing elements of the system, much like Harrison's chronometer was synchronized to the time at Greenwich. Each satellite generates radio signals that allow a receiver to estimate the satellite location and distance between the satellite and the receiver. The receiver uses the measurements to calculate where on or above Earth the user is located. Twenty four GPS satellites orbit 11, 000 nautical miles above Earth. This network of satellites forms the core of the GPS. REFERENCES 85
  • 86.
    1. “Marine TechnologyReference”, British Council Library 2. “Principle of Naval Architecture” edited by Comstock,John P 3. Fossen, Thor I., “GNC Toolbox” for MATLAB 4. Smith, O.W., “Marine Auxiliary Machinery” 6th Edition 5. Harrington, “Marine Engineering” 6. Burns, Roland S., “Advanced Control Engineering” 7. Thaler,George J., “Automatic Control Systems” 8. “Explanatory Notes to the Standards for Ship Maneuverability” published by IMO 9. “The Specialist Committee on Stability” - Final Report and Recommendations to the 22nd ITTC 10. Chun-Liang Lin and Huai-Wen Su, “Intelligent Control Theory in Guidance and Control System Design: an Overview” 86