ROLE OF MORPHOMETRY IN
HISTOPATHOLOGY
PRESENTOR-DR SANDHYA
MODERATOR-DR PRAVEEN SIR
INTRODUCTION
Histopathology is crucial for diagnostic and therapeutic decisions in many diseases.
The created classifications, however, have not always allowed explicit recognition of
diagnostic categories.
So, considerable intra- and interobserver variations are possible under diagnostic
circumstances.
Better reproducibility can be reached by applying traditional methods like morphometry
as well as special stains, electron microscopy and immunohistochemistry
 What is Morphometry?
A body of methods for obtaining information about shape and size of a structure in terms
of quantities such as:
Volume
Surface area
Relative amounts of each component
Orientation, Interconnections
Distribution of substructures
Morphometric approach includes item classification and grading, point counting and
intersection counting methods, and the use of various semiautomatic or automatic
instruments.
TYPES:1.Statistical morphometry
2.Diagnostic morphometry
In statistical morphometry morphometrical parameters are collected from several disease cases.
 Such data reinforced with prognostic follow ups -are the basis for disease classification.
 Diagnostic morphometry, on the other hand, tries to study the sample of one individual and give relevant
data for diagnostic decisions
WHAT IS MAJOR CHALLENGE?
To extract information about large 3D structures from microscopic measurements on thin
2D sections
To do this Histomorphometry uses the
“DELESSE PRINCIPLE”
“In a rock composed of number of minerals, the area occupied by a given mineral is
propotional to the volume of mineral in the rock”
Repeated determinations of the area fraction will yield an estimate of the volume fraction.
The more determinations; the better the estimate
Histomorphometry
When applied to biological tissue, which is examined microscopically, it is useful in
correlating structure and function.
Ex- gut villus surface area
Arterial composition and elasticity
Quantification of –Hyperplasia, dysplasia, hypertrophy
Immunohistochemical or fluorescent markers-area or intensity
“Planimetry" -The measurements of surface areas and perimeters by tracing the boundaries.
Planimetry on photomicrographs or projected images may be used to evaluate the size of the cells
With the widely commercially available digitizing instruments the perimeter, area, longest and shortest
axis and also other features of individual elements can be measured with an acceptable speed
"stereology“-technique for extracting quantitative information about a 3 dimensional
material from measurements made on two dimensional planar sections of the material.
 In practice denotes point counting techniques like performing cell counts,
estimating volume of lesions, infarct.
The two methods therefore supplement each other may lead to "morphometry", the quantitative
description of a structure.
Why morphometry in Pathology?
The pathologist may be intrested in morphometry for checking an initiative and
subjective evaluation of a diagnostic feature on the microscope section by making
measurements
He does this because he understands that other pathologists may possibly interpret his
findings differently
USES
To study biology of tumours
Classification of tumours
Diagnostic histopathology
Reproducibility and accuracy
Quantification of data
The commercially available equipment for quantitation can be divided as follows:
 Non-automatic - Point counting equipment
 Semi automatic -Graphic (digitizing) tablets
Mechanical scanners a. scanning stages
b. mirror scanners
c. polygon scanners
Automatic - Electron beam scanners e.g. cathode ray tubes (CRT)
Electron image sensors a. TV tubes
b. diode array scanners
Flow cytometer
Point Counting Equipment
This equipment is especially suitable for the assessment of stereological features such
as volume percentages, surface densities, length densities and numerical densities.
Graphic Tablets
In order to measure the area, circumference (= perimeter) etc. of individual elements
such as nuclei, a graphic tablet is necessary.
This instrumentation consists of three basic components: an electromagnetic sensitive
plate
a pen ( or cursor) which is electrically connected with a memory.
Every time the cursor on the plate is activated (e.g. by a microswitch), the exact location
of the pen is recorded according to its x and y coordinates.
This information is then stored in the computer
Graphic tablets are especially suitable for the measurement of individual structures (nuclei, cells and
other elements).
On most of the commercially available graphic tablets the following features and parameters can be
calculated per delineated structure:
1. Perimeter ( = circumference)
2. Area
3. Shape factor (= 4 n x area/perimeter )
4. Projection on x-axis
5. Projection on y-axis
6. Longest axis
7. Shortest axis
8. Ratio of longest and shortest axis
HOW TO ESTIMATE AREA FRACTION?
Planimetry
Dot counting
Square counting
Pixel counting in a digital image
DOT COUNTING
Nuclear area/cell area=number of dots in
nuclei/number of dots in cell
Absolute area of structure=number of dots
in structure x area of dot square
Pixel counting
Counting of mitotic figures
The following criteria for the diagnosis of mitotic figures instead of "pycnotic deformed
nuclei"
1. Absence of nuclear membrane
2. Absence of clear zone in centre
3. Presence of hairy instead of
triangular or spiky projections
4. Basophilia of surrounding cytoplasm
instead of eosinophilia
The following measures must be taken when counting mitotic figures
1. Adequate sections should be used, lightly stained, 4-5 microns in thickness.
 2. Adequate sampling: As there may be considerable differences from one place to another, at least 10
sections per borderline tumour, or one section for each centimetre of diameter of the tumour should be
taken, whichever is greater.
 3. Counts should be started in the most active areas where the number of mitoses is
highest.
Once having started in a certain area, nine additional contiguous fields should be
selected randomly.
No attempts should be made to maximize the counting by selecting those areas with a
higher number
 4.Four sets of 10 (or 25 if required) high power fields should be counted and the
maximum number in anyone set used.
 5. Only definite mitotic figures should be counted, doubtful structures should be
excluded.
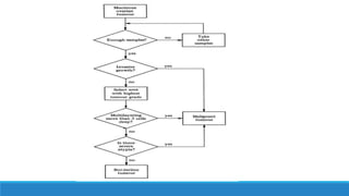
DECISION TREES
A decision tree consists of a combination of sequentially taken decisions, on the basis of
the value of one or more features, in order to come to a diagnosis. Step by step, the
investigator is asked to make a decision.
The morphometric features themselves are expressions of the biological behaviour of the tumour .
In general pathology the nuclei of malignant cells are usually described as being "enlarged, often
irregular,pleomorphic”
In the applications of morphometry in tumor diagnostics, the nuclear area (related to size), the nuclear
perimeter (related to size and shape) and the nuclear horizontal and vertical axes (also related to size
and shape) are often of importance.
Pattern recognition
Sometimes the nuclear area has been used as a discriminating parameter in the
morphometric applications, a phenomenon familiar to the diagnostic pathologist.
 Simple calculations such as the ratio of the nuclear axes are related to the shape of the
nucleus.
BIOLOGICAL
FEATURE
MORPHOLOGICAL FEATURE MORHOMETRICAL FEATURE
Evidence of rapid
growth
Mitosis numerous and often
abnormal
Mitotic activity index increased
Nuclei enlarged and pleomorphic Mean and s.d of nuclear area
Perimeter
Longest and shortest axis
increased
Nucleoli usually large Mean of nucleolar area increased.
Localization of nucleoli
Cytoplasmic basophilia
Haemorrhage and necrosis
Area of cytoplasm increased
n/c ratio increased
Volume percentage of necrosis
increased
MORE DIFFICULT MEASUREMENTS
Length
seminiferous tubules
Surface area
Alveoli, gut villi
Counting
Cells, nuclei
Endometrium: Hyperplasia or
Carcinoma
Morphometry has been applied to endometrial diagnostic pathology .
The disagreement in the diagnoses both within the same pathologist and between
different pathologists in this particular area of pathology emphasizes the obvious need
for objective criteria.
Further grading in mild and marked atypical hyperplasia and well and moderately to
poorly differentiated carcinoma is also possible with morphometry
Morphometry of endometrium
Volume % stroma -43.7%
Volume % epithelium -50%
Volume % lumen -6.2%
Volume % glands-56.2%
 Outer surface density glands-6.6mm2
Inner surface density glands -6.6mm2
For discrimination of hyperplasia and carcinoma, measurement and calculation of the volume
percentage epithelium and the inner luminar) surface of the glands with stereology is sufficient
BORDERLINE VS MALIGNANT-OVARY
The most powerful morphometric discriminators are the mitotic activity index and the
volume percentage epithelium.
Mesothelial Cells: Morphometric Distinction
Between Benign and Malignant in Pleural Fluid
The nuclear and cytoplasmic areas of mesothelial cells are measured with a graphic
tablet 1000x magnification.
From each measured cell population the following six parameters are calculated:
mean nuclear area
standard deviation nuclear area,
mean cytoplasmic area,
standard deviation cytoplasmic area,
mean N/C area ratio
standard deviation N/C area ratio.
Mean nuclear area and mean cytoplasmic area with their standard deviation show the most significant
differences.
In the mesothelioma group the mean area and the mean cytoplasmic area are greater than in the group
with reactive mesothelial cells.
Scattergram of reactive mesothelial cells (open circles), malignant mesothelioma cells (stars) and carcinoma cases
(squares) with the standard deviation and mean of the nuclear area.
NEXTGENERATION
MORPHOMETRY
FLASH
Framework for large-scale histomorphometry (FLASH) performing deep learning based
semantic segmentation and subsequent large-scale extraction of interpretable,
quantitative, morphometric features .
FLASH consists of an automated three-step approach:
(i) a CNN that automatically segments kidney tissue on a WSI discarding all non kidney tissues (e.g.,
adipose or muscle tissue),
(ii) another CNN that segments histological structures of the kidney tissue segmented by the first
CNN and
(iii) hand-crafted feature extraction for segmented structures .
The framework is applicable to the whole morphological spectrum of non-neoplastic kidney
COMPUTERZED HISTOMORPHOMETRY
It is a method used to quantitatively analyse microscopic images of tissue samples
1.Sample preparation
2.slide scanning-slides are scanned by whole slide scanner to create high-resolution digital
images.
3. Image Acquisition:
The digital images are imported into a computerized
histomorphometry software program.
4.Calibration:
The software is calibrated to ensure accurate measurement by setting scale factors based on known
dimensions in the images.
5. Image Preprocessing:
Preprocessing steps may include color correction, noise reduction, and image enhancement to
improve the quality of the images.
6.Region of Interest (ROI) Selection:
The user defines the regions of interest within the images where histomorphometric
measurements will be performed.
7.Segmentation:
Segmentation involves distinguishing between different tissue components, such as nuclei, cytoplasm, and
extracellular matrix. This can be done manually or using automated algorithms.
8.Measurement:
 Various histomorphometric parameters are measured, including area, length, density, and
shape characteristics of the tissue components within the ROI
9.Data Analysis:
 The software calculates and compiles the quantitative data based on the measurements,
often generating statistics and graphical representations.
10.Interpretation:
 Researchers interpret the results in the context of their specific research questions, looking
for patterns or differences in tissue morphology.
CONCLUSION
Histomorphometry is useful for counting and measuring clearly defined structures
Limited by a lack of “Intelligent” soft ware
 Extremely difficult to better the human eye-brain combination for pattern recognition
and diagnosis.
For Histopathologists, may be valuable for quantifying prognosis
 Measuring ratio or distribution of different tumor markers
REFERENCES
1. Hölscher DL,et al. Next-Generation Morphometry for pathomics-data mining in histopathology. Nat
Commun. 2023 Jan 28;14(1).
2.Kalhan S, Garg S, Satarkar RN, et al.Correlation of Nuclear Morphometry with Clinicopathologic Parameters
in Malignant Breast Aspirates South Asian J Cancer 2022;11(1).
3.Baak.j.Oort.A manual of morphometry in diagnostic pathology.1st ed. springer;1983
3. Collan Y. Morphometry in pathology: another look at diagnostic histopathology. Pathol Res Pract. 1984
Nov;179(2):
4. Collan Y, Torkkeli et al. Application of morphometry in tumor pathology. Anal Quant Cytol Histol. 1987
May;9(2).

morphometry.pptx

  • 1.
    ROLE OF MORPHOMETRYIN HISTOPATHOLOGY PRESENTOR-DR SANDHYA MODERATOR-DR PRAVEEN SIR
  • 2.
    INTRODUCTION Histopathology is crucialfor diagnostic and therapeutic decisions in many diseases. The created classifications, however, have not always allowed explicit recognition of diagnostic categories. So, considerable intra- and interobserver variations are possible under diagnostic circumstances. Better reproducibility can be reached by applying traditional methods like morphometry as well as special stains, electron microscopy and immunohistochemistry
  • 3.
     What isMorphometry? A body of methods for obtaining information about shape and size of a structure in terms of quantities such as: Volume Surface area Relative amounts of each component Orientation, Interconnections Distribution of substructures
  • 4.
    Morphometric approach includesitem classification and grading, point counting and intersection counting methods, and the use of various semiautomatic or automatic instruments. TYPES:1.Statistical morphometry 2.Diagnostic morphometry
  • 5.
    In statistical morphometrymorphometrical parameters are collected from several disease cases.  Such data reinforced with prognostic follow ups -are the basis for disease classification.  Diagnostic morphometry, on the other hand, tries to study the sample of one individual and give relevant data for diagnostic decisions
  • 6.
    WHAT IS MAJORCHALLENGE? To extract information about large 3D structures from microscopic measurements on thin 2D sections To do this Histomorphometry uses the “DELESSE PRINCIPLE”
  • 7.
    “In a rockcomposed of number of minerals, the area occupied by a given mineral is propotional to the volume of mineral in the rock” Repeated determinations of the area fraction will yield an estimate of the volume fraction. The more determinations; the better the estimate
  • 8.
    Histomorphometry When applied tobiological tissue, which is examined microscopically, it is useful in correlating structure and function. Ex- gut villus surface area Arterial composition and elasticity Quantification of –Hyperplasia, dysplasia, hypertrophy Immunohistochemical or fluorescent markers-area or intensity
  • 9.
    “Planimetry" -The measurementsof surface areas and perimeters by tracing the boundaries. Planimetry on photomicrographs or projected images may be used to evaluate the size of the cells With the widely commercially available digitizing instruments the perimeter, area, longest and shortest axis and also other features of individual elements can be measured with an acceptable speed
  • 10.
    "stereology“-technique for extractingquantitative information about a 3 dimensional material from measurements made on two dimensional planar sections of the material.  In practice denotes point counting techniques like performing cell counts, estimating volume of lesions, infarct. The two methods therefore supplement each other may lead to "morphometry", the quantitative description of a structure.
  • 11.
    Why morphometry inPathology? The pathologist may be intrested in morphometry for checking an initiative and subjective evaluation of a diagnostic feature on the microscope section by making measurements He does this because he understands that other pathologists may possibly interpret his findings differently
  • 12.
    USES To study biologyof tumours Classification of tumours Diagnostic histopathology Reproducibility and accuracy
  • 13.
    Quantification of data Thecommercially available equipment for quantitation can be divided as follows:  Non-automatic - Point counting equipment  Semi automatic -Graphic (digitizing) tablets Mechanical scanners a. scanning stages b. mirror scanners c. polygon scanners Automatic - Electron beam scanners e.g. cathode ray tubes (CRT) Electron image sensors a. TV tubes b. diode array scanners Flow cytometer
  • 14.
    Point Counting Equipment Thisequipment is especially suitable for the assessment of stereological features such as volume percentages, surface densities, length densities and numerical densities.
  • 15.
    Graphic Tablets In orderto measure the area, circumference (= perimeter) etc. of individual elements such as nuclei, a graphic tablet is necessary. This instrumentation consists of three basic components: an electromagnetic sensitive plate a pen ( or cursor) which is electrically connected with a memory. Every time the cursor on the plate is activated (e.g. by a microswitch), the exact location of the pen is recorded according to its x and y coordinates. This information is then stored in the computer
  • 17.
    Graphic tablets areespecially suitable for the measurement of individual structures (nuclei, cells and other elements). On most of the commercially available graphic tablets the following features and parameters can be calculated per delineated structure: 1. Perimeter ( = circumference) 2. Area 3. Shape factor (= 4 n x area/perimeter ) 4. Projection on x-axis 5. Projection on y-axis 6. Longest axis 7. Shortest axis 8. Ratio of longest and shortest axis
  • 18.
    HOW TO ESTIMATEAREA FRACTION? Planimetry Dot counting Square counting Pixel counting in a digital image
  • 19.
    DOT COUNTING Nuclear area/cellarea=number of dots in nuclei/number of dots in cell Absolute area of structure=number of dots in structure x area of dot square
  • 20.
  • 21.
    Counting of mitoticfigures The following criteria for the diagnosis of mitotic figures instead of "pycnotic deformed nuclei" 1. Absence of nuclear membrane 2. Absence of clear zone in centre 3. Presence of hairy instead of triangular or spiky projections 4. Basophilia of surrounding cytoplasm instead of eosinophilia
  • 22.
    The following measuresmust be taken when counting mitotic figures 1. Adequate sections should be used, lightly stained, 4-5 microns in thickness.  2. Adequate sampling: As there may be considerable differences from one place to another, at least 10 sections per borderline tumour, or one section for each centimetre of diameter of the tumour should be taken, whichever is greater.
  • 23.
     3. Countsshould be started in the most active areas where the number of mitoses is highest. Once having started in a certain area, nine additional contiguous fields should be selected randomly. No attempts should be made to maximize the counting by selecting those areas with a higher number  4.Four sets of 10 (or 25 if required) high power fields should be counted and the maximum number in anyone set used.  5. Only definite mitotic figures should be counted, doubtful structures should be excluded.
  • 24.
    DECISION TREES A decisiontree consists of a combination of sequentially taken decisions, on the basis of the value of one or more features, in order to come to a diagnosis. Step by step, the investigator is asked to make a decision.
  • 26.
    The morphometric featuresthemselves are expressions of the biological behaviour of the tumour . In general pathology the nuclei of malignant cells are usually described as being "enlarged, often irregular,pleomorphic” In the applications of morphometry in tumor diagnostics, the nuclear area (related to size), the nuclear perimeter (related to size and shape) and the nuclear horizontal and vertical axes (also related to size and shape) are often of importance.
  • 27.
  • 28.
    Sometimes the nucleararea has been used as a discriminating parameter in the morphometric applications, a phenomenon familiar to the diagnostic pathologist.  Simple calculations such as the ratio of the nuclear axes are related to the shape of the nucleus.
  • 29.
    BIOLOGICAL FEATURE MORPHOLOGICAL FEATURE MORHOMETRICALFEATURE Evidence of rapid growth Mitosis numerous and often abnormal Mitotic activity index increased Nuclei enlarged and pleomorphic Mean and s.d of nuclear area Perimeter Longest and shortest axis increased Nucleoli usually large Mean of nucleolar area increased. Localization of nucleoli Cytoplasmic basophilia Haemorrhage and necrosis Area of cytoplasm increased n/c ratio increased Volume percentage of necrosis increased
  • 30.
    MORE DIFFICULT MEASUREMENTS Length seminiferoustubules Surface area Alveoli, gut villi Counting Cells, nuclei
  • 31.
    Endometrium: Hyperplasia or Carcinoma Morphometryhas been applied to endometrial diagnostic pathology . The disagreement in the diagnoses both within the same pathologist and between different pathologists in this particular area of pathology emphasizes the obvious need for objective criteria. Further grading in mild and marked atypical hyperplasia and well and moderately to poorly differentiated carcinoma is also possible with morphometry
  • 32.
    Morphometry of endometrium Volume% stroma -43.7% Volume % epithelium -50% Volume % lumen -6.2% Volume % glands-56.2%  Outer surface density glands-6.6mm2 Inner surface density glands -6.6mm2
  • 33.
    For discrimination ofhyperplasia and carcinoma, measurement and calculation of the volume percentage epithelium and the inner luminar) surface of the glands with stereology is sufficient
  • 34.
    BORDERLINE VS MALIGNANT-OVARY Themost powerful morphometric discriminators are the mitotic activity index and the volume percentage epithelium.
  • 35.
    Mesothelial Cells: MorphometricDistinction Between Benign and Malignant in Pleural Fluid The nuclear and cytoplasmic areas of mesothelial cells are measured with a graphic tablet 1000x magnification. From each measured cell population the following six parameters are calculated: mean nuclear area standard deviation nuclear area, mean cytoplasmic area, standard deviation cytoplasmic area, mean N/C area ratio standard deviation N/C area ratio.
  • 36.
    Mean nuclear areaand mean cytoplasmic area with their standard deviation show the most significant differences. In the mesothelioma group the mean area and the mean cytoplasmic area are greater than in the group with reactive mesothelial cells.
  • 37.
    Scattergram of reactivemesothelial cells (open circles), malignant mesothelioma cells (stars) and carcinoma cases (squares) with the standard deviation and mean of the nuclear area.
  • 38.
  • 39.
    FLASH Framework for large-scalehistomorphometry (FLASH) performing deep learning based semantic segmentation and subsequent large-scale extraction of interpretable, quantitative, morphometric features .
  • 40.
    FLASH consists ofan automated three-step approach: (i) a CNN that automatically segments kidney tissue on a WSI discarding all non kidney tissues (e.g., adipose or muscle tissue), (ii) another CNN that segments histological structures of the kidney tissue segmented by the first CNN and (iii) hand-crafted feature extraction for segmented structures . The framework is applicable to the whole morphological spectrum of non-neoplastic kidney
  • 41.
    COMPUTERZED HISTOMORPHOMETRY It isa method used to quantitatively analyse microscopic images of tissue samples 1.Sample preparation 2.slide scanning-slides are scanned by whole slide scanner to create high-resolution digital images. 3. Image Acquisition: The digital images are imported into a computerized histomorphometry software program.
  • 42.
    4.Calibration: The software iscalibrated to ensure accurate measurement by setting scale factors based on known dimensions in the images. 5. Image Preprocessing: Preprocessing steps may include color correction, noise reduction, and image enhancement to improve the quality of the images. 6.Region of Interest (ROI) Selection: The user defines the regions of interest within the images where histomorphometric measurements will be performed.
  • 43.
    7.Segmentation: Segmentation involves distinguishingbetween different tissue components, such as nuclei, cytoplasm, and extracellular matrix. This can be done manually or using automated algorithms.
  • 44.
    8.Measurement:  Various histomorphometricparameters are measured, including area, length, density, and shape characteristics of the tissue components within the ROI 9.Data Analysis:  The software calculates and compiles the quantitative data based on the measurements, often generating statistics and graphical representations. 10.Interpretation:  Researchers interpret the results in the context of their specific research questions, looking for patterns or differences in tissue morphology.
  • 45.
    CONCLUSION Histomorphometry is usefulfor counting and measuring clearly defined structures Limited by a lack of “Intelligent” soft ware  Extremely difficult to better the human eye-brain combination for pattern recognition and diagnosis. For Histopathologists, may be valuable for quantifying prognosis  Measuring ratio or distribution of different tumor markers
  • 46.
    REFERENCES 1. Hölscher DL,etal. Next-Generation Morphometry for pathomics-data mining in histopathology. Nat Commun. 2023 Jan 28;14(1). 2.Kalhan S, Garg S, Satarkar RN, et al.Correlation of Nuclear Morphometry with Clinicopathologic Parameters in Malignant Breast Aspirates South Asian J Cancer 2022;11(1). 3.Baak.j.Oort.A manual of morphometry in diagnostic pathology.1st ed. springer;1983 3. Collan Y. Morphometry in pathology: another look at diagnostic histopathology. Pathol Res Pract. 1984 Nov;179(2): 4. Collan Y, Torkkeli et al. Application of morphometry in tumor pathology. Anal Quant Cytol Histol. 1987 May;9(2).