Micah Graciani 
Professor Polk 
MGT 310-03
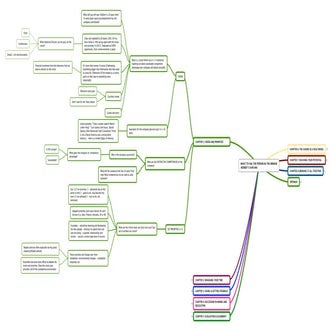
Paper #1 McDonalds Visit 
 How a business such as McDonald’s can resemble a 
machine symbolically. 
 How to properly handle and take care of your 
“machine and all its components”(business and 
employees). 
 Being more observant of the operations in a business 
setting.
Chapter 2 Quiz 
 The management pioneers and what they are known 
for. 
 The importance of their contributions. 
 How their contributions still live on today.
Paper #2 Team Experience 
 The entire team development process, how it works, 
and what it means. 
 How to bring forward a past experience and break it 
down into the stages of the team development process. 
 To recognize that stages we are going through in future 
team experiences and knowing how to apply these 
stages within those teams.
Case Study #1 Lamb Consulting 
 Recognizing the ethical and legal issues within an 
organization. 
 Recognizing the options and possible risks for taking 
action. 
 Determining that the owner of a business has the most 
to lose in a predicament like this.
Chapter 6 Quiz 
 Entrepreneurship in the U.S. creates Jobs and 
encourages innovation. 
 Starting a business entitles: writing a plan, choosing a 
legal structure, and arranging your finances. 
 Stages of business growth include: start-up, survival, 
success, takeoff, then maturity.
Paper #3 Conflict 
 How to decrease dysfunctional conflict among 
individuals within a group. 
 How to increase functional conflict among individuals 
within a group. 
 Functional conflict can benefit the business by 
encouraging innovative ideas/opinions of others.
Case Study #2 American Images 
 It is possible to be successful when all employees 
participate in all aspects of the business. 
 It is highly important that you have a business plan to 
remain successful. 
 When you don’t know how to run a specific aspect of 
your business, hire someone who does.
Paper #4 Manager Interview 
 Importance of listening, training and delegation as a 
new manager. 
 Importance of having a mentor in your field of study 
who will help you grow and better succeed. 
 Importance of asking questions you normally don’t. 
I’ve never asked my father such questions as a manager 
and I was amazed at the things I heard and could learn 
from.
Chapter 11 Quiz 
 Change within organizations is a hot topic and is 
important. 
 Creativity is important for exploration/innovation 
 Uncertainty is the number one reason for fear in an 
organization because people are always afraid of the 
unknown.
Case Study #4 “Captain’s Tale” 
 Communicating effectively and getting along with 
your team is key as a leader. 
 It is important to treat your team with dignity and 
respect, give them absolute support and give credit 
when and where it is due. 
 To be a Level 5 Leader you must demonstrate humility 
and dedication.
Chapter 16 Quiz 
 Difference between Extrinsic and Intrinsic rewards. 
 Recognizing what segment of Maslow’s hierarchy of 
needs a person is presently in. 
 Goal-setting theory: you have to “buy into” your goals 
so that you can accomplish them.
Who-to-Hire Assignment 
 How to put together a job description, state values, and 
write a mission statement. 
 Listing the pros and cons of an individual and how 
they might fit your company is beneficial. 
 How to pick and number by priority potential 
candidates for the job based on their pros and cons.
Learning Log Assignment 
 The use of a learning log is great to refresh your 
memory of things learned throughout the semester. 
 It is a great way to organize your thoughts. 
 You can retain this information for the long-term to 
review what you learned previously.
Bio-Poem Assignment 
 I learned about the many CEOs, their managerial 
styles, beliefs, and lives. 
 How to utilize a biography to decipher a CEO’s 
management style/beliefs. 
 Learning from CEOs and choosing what type of 
manager I want to exemplify in the future.

Mgt31003 learning log

  • 1.
    Micah Graciani ProfessorPolk MGT 310-03
  • 2.
    Paper #1 McDonaldsVisit  How a business such as McDonald’s can resemble a machine symbolically.  How to properly handle and take care of your “machine and all its components”(business and employees).  Being more observant of the operations in a business setting.
  • 3.
    Chapter 2 Quiz  The management pioneers and what they are known for.  The importance of their contributions.  How their contributions still live on today.
  • 4.
    Paper #2 TeamExperience  The entire team development process, how it works, and what it means.  How to bring forward a past experience and break it down into the stages of the team development process.  To recognize that stages we are going through in future team experiences and knowing how to apply these stages within those teams.
  • 5.
    Case Study #1Lamb Consulting  Recognizing the ethical and legal issues within an organization.  Recognizing the options and possible risks for taking action.  Determining that the owner of a business has the most to lose in a predicament like this.
  • 6.
    Chapter 6 Quiz  Entrepreneurship in the U.S. creates Jobs and encourages innovation.  Starting a business entitles: writing a plan, choosing a legal structure, and arranging your finances.  Stages of business growth include: start-up, survival, success, takeoff, then maturity.
  • 7.
    Paper #3 Conflict  How to decrease dysfunctional conflict among individuals within a group.  How to increase functional conflict among individuals within a group.  Functional conflict can benefit the business by encouraging innovative ideas/opinions of others.
  • 8.
    Case Study #2American Images  It is possible to be successful when all employees participate in all aspects of the business.  It is highly important that you have a business plan to remain successful.  When you don’t know how to run a specific aspect of your business, hire someone who does.
  • 9.
    Paper #4 ManagerInterview  Importance of listening, training and delegation as a new manager.  Importance of having a mentor in your field of study who will help you grow and better succeed.  Importance of asking questions you normally don’t. I’ve never asked my father such questions as a manager and I was amazed at the things I heard and could learn from.
  • 10.
    Chapter 11 Quiz  Change within organizations is a hot topic and is important.  Creativity is important for exploration/innovation  Uncertainty is the number one reason for fear in an organization because people are always afraid of the unknown.
  • 11.
    Case Study #4“Captain’s Tale”  Communicating effectively and getting along with your team is key as a leader.  It is important to treat your team with dignity and respect, give them absolute support and give credit when and where it is due.  To be a Level 5 Leader you must demonstrate humility and dedication.
  • 12.
    Chapter 16 Quiz  Difference between Extrinsic and Intrinsic rewards.  Recognizing what segment of Maslow’s hierarchy of needs a person is presently in.  Goal-setting theory: you have to “buy into” your goals so that you can accomplish them.
  • 13.
    Who-to-Hire Assignment How to put together a job description, state values, and write a mission statement.  Listing the pros and cons of an individual and how they might fit your company is beneficial.  How to pick and number by priority potential candidates for the job based on their pros and cons.
  • 14.
    Learning Log Assignment  The use of a learning log is great to refresh your memory of things learned throughout the semester.  It is a great way to organize your thoughts.  You can retain this information for the long-term to review what you learned previously.
  • 15.
    Bio-Poem Assignment I learned about the many CEOs, their managerial styles, beliefs, and lives.  How to utilize a biography to decipher a CEO’s management style/beliefs.  Learning from CEOs and choosing what type of manager I want to exemplify in the future.