What will you tell your children in 10 years time?
To what great cause/accomplishment has this
company contributed?

Visits

Conferences

What mediums/forums can we pass on the
vision?

Clear and repeated to all teams 100x ('oh no,
here comes X, here we go again with the vision
and priorities A, B & C'). Repeated at EVERY
opportunity. Over-communication is good

Emails + all communication

Financial incentives drive the behaviour that we
need to deliver on the vision

It's more than money. A sense of belonging.
Something bigger than themselves that they need
to strive for. Otherwise it'll be treated as a transit
point on their way to something more
meaningful.

What is a vision? Write out in 3-4 sentences
(spelling out what sustainable competitive
advantage your company will deliver/provide)
VISION

Minimum once/year
Constant review
Don't' wait for the 'heart attack'

Guides decisions

Good examples: 'I have a dream speech (Martin
Luther King)". 'Cure Spinal Cord injury', Barack
Obama 2004 Democratic Nat'l Convention 'There
is not a liberal America and a conservative
America - there is a United States of America

Aspiration for the company/person/org'n in 5-10
years
CHAPTER 1: VISION AND PRIORITIES

Is this unique?

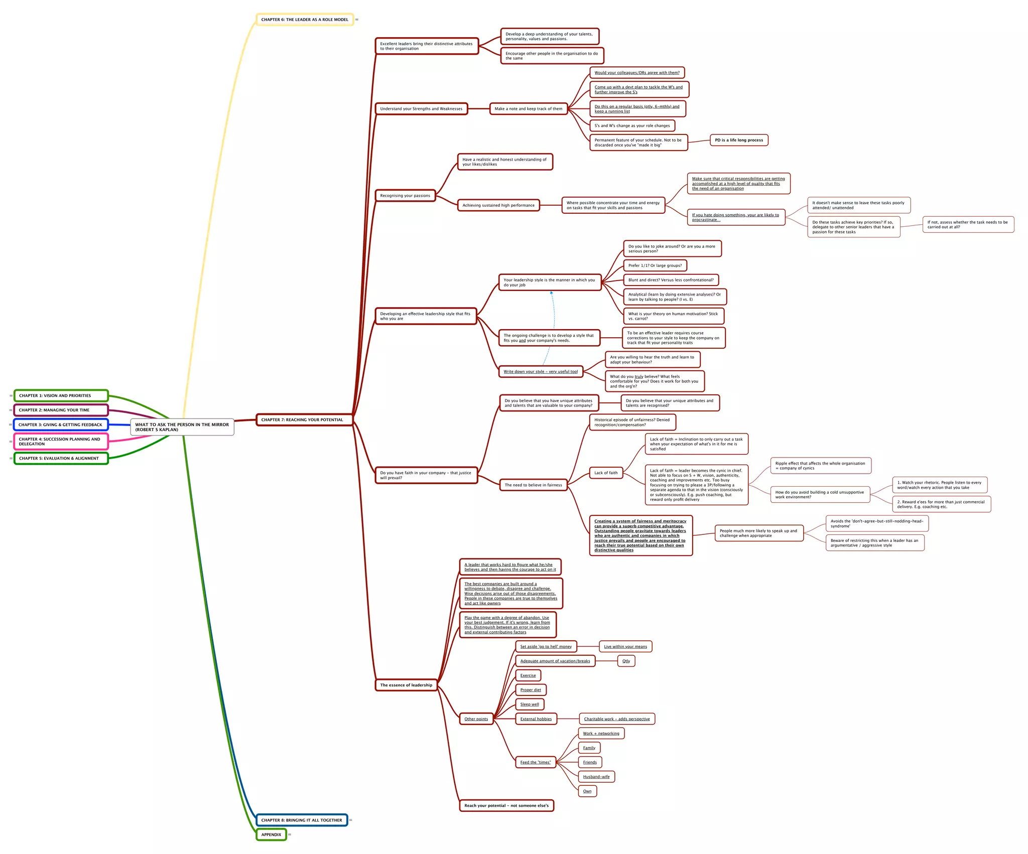
CHAPTER 6: THE LEADER AS A ROLE MODEL
What gives the company its competitive
advantage?

Why is the company successful?

Sustainable?

What are the DISTINCTIVE COMPETENCIES of the
company?

WHAT TO ASK THE PERSON IN THE MIRROR
(ROBERT S KAPLAN)

What will the company look like 10 years from
now? What competencies do we need to add/
maintain?

CHAPTER 7: REACHING YOUR POTENTIAL

CHAPTER 8: BRINGING IT ALL TOGETHER

APPENDIX
Use 1,2,3 to prioritise: 1 - absolutely key at this
point in time 2 - good to do, may become key
once 1's are achieved 3 - nice to do, not
necessary

Adapted priorities (and vision facets) for each
division E.g. Sales, finance, telesales, SE vs NE

Examples: - attracting retaining and developing
the best people - directors to spend time and
and recruiting - customer relationships and
service - recruit a certain type/level of service

What are the critical tasks we must carry out if we
are to achieve our vision?

KEY PRIORITIES (3-5)

Repeat exercise often especially during quiet/
stable/profitable periods

Assemble executive team offsite to debate the
vision and priorities. Does the vision and
priorities still fit the competitive environment

These priorities will change over time: completed -environmental changes - competitor
responses etc

CHAPTER 2: MANAGING YOUR TIME

CHAPTER 3: GIVING & GETTING FEEDBACK

CHAPTER 4: SUCCESSION PLANNING AND
DELEGATION

CHAPTER 5: EVALUATION & ALIGNMENT
CHAPTER 1: VISION AND PRIORITIES

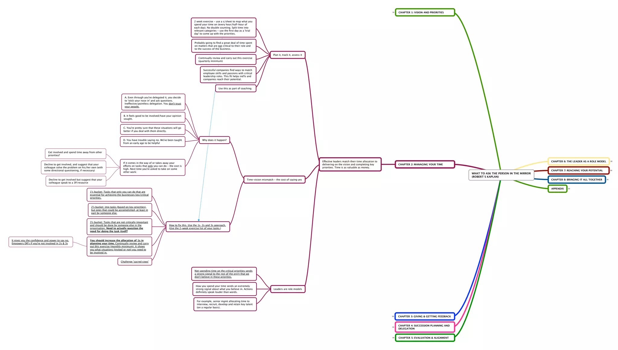
2 week exercise - use a s/sheet to map what you
spend your time on (every hour/half-hour of
each day). No double counting. Split time into
relevant categories - use the first day as a 'trial
day' to come up with the priorities.

Probably going to find a great deal of time spent
on matters that are not critical to their role and
to the success of the business.
Plan it, track it, assess it
Continually review and carry out this exercise
(quarterly minimum)

Successful companies find ways to match
employee skills and passions with critical
leadership roles. This fit helps ind'ls and
companies reach their potential.

Use this as part of coaching.

A. Even through you've delegated it, you decide
to 'stick your nose in' and ask questions.
Ineffective/pointless delegation. You don't trust
your people.

B. It feels good to be involved/have your opinion
sought.

C. You're pretty sure that these situations will go
better if you deal with them directly.

D. You have trouble saying no. We've been taught
from an early age to be helpful

Why does it happen?

Get involved and spend time away from other
priorities?

Decline to get involved, and suggest that your
colleague solve the problem on his/her own (with
some directional questioning, if necessary)

Effective leaders match their time allocation to
delivering on the vision and completing key
priorities. Time is as valuable as money.

If it comes in the way of or takes away your
efforts on tasks that only you can do - the cost is
high. Next time you're asked to take on some
other work:

Decline to get involved but suggest that your
colleague speak to a 3P/resource

CHAPTER 6: THE LEADER AS A ROLE MODEL
CHAPTER 2: MANAGING YOUR TIME

WHAT TO ASK THE PERSON IN THE MIRROR
(ROBERT S KAPLAN)

Time-vision mismatch - the cost of saying yes

CHAPTER 7: REACHING YOUR POTENTIAL

CHAPTER 8: BRINGING IT ALL TOGETHER

APPENDIX
1's bucket: Tasks that only you can do that are
essential for achieving the businesses key/critical
priorities.

2's bucket: Imp tasks (based on key priorities),
but ones that could be accomplished, at least in
part by someone else.

3's bucket: Tasks that are not critically important
and should be done by someone else in the
organisation. Need to actually question the
need for doing the task itself?

It gives you the confidence and power to say no.
Empowers DR's if you're not involved in 2s & 3s

How to fix this. Use the 1s, 2s and 3s approach.
(Use the 2-week exercise list of your tasks.)

You should increase the allocation of 1s in
planning your time. Continually review and carry
out this exercise (monthly minimum). It shows
you what situations (invited or not) you need to
be involved in.

Challenge 'sacred cows'

Not spending time on the critical priorities sends
a strong signal to the rest of the org'n that we
don't believe in these priorities.

How you spend your time sends an extremely
strong signal about what you believe in. Actions
definitely speak louder than words.

Leaders are role models

For example, senior mgmt allocating time to
interview, recruit, develop and retain key talent
(on a regular basis).

CHAPTER 3: GIVING & GETTING FEEDBACK

CHAPTER 4: SUCCESSION PLANNING AND
DELEGATION

CHAPTER 5: EVALUATION & ALIGNMENT
CHAPTER 1: VISION AND PRIORITIES

CHAPTER 2: MANAGING YOUR TIME

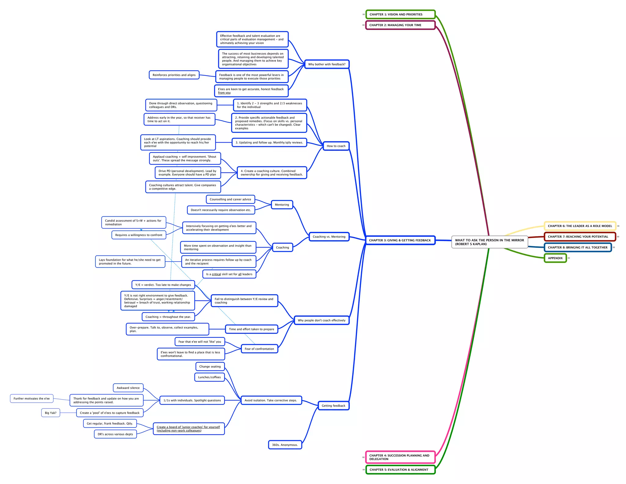
Effective feedback and talent evaluation are
critical parts of evaluation management - and
ultimately achieving your vision

The success of most businesses depends on
attracting, retaining and developing talented
people. And managing them to achieve key
organisational objectives

Reinforces priorities and aligns

Why bother with feedback?

Feedback is one of the most powerful levers in
managing people to execute those priorities

E'ees are keen to get accurate, honest feedback
from you

Done through direct observation, questioning
colleagues and DRs.

1. Identify 2 - 3 strengths and 2/3 weaknesses
for the individual

Address early in the year, so that receiver has
time to act on it.

2. Provide specific actionable feedback and
proposed remedies. (Focus on skills vs. personal
characteristics - which can't be changed). Clear
examples

Look at LT aspirations. Coaching should provide
each e'ee with the opportunity to reach his/her
potential

3. Updating and follow up. Monthly/qtly reviews.
How to coach

Applaud coaching + self improvement. 'Shout
outs'. These spread the message strongly.

Drive PD (personal development). Lead by
example. Everyone should have a PD plan

4. Create a coaching culture. Combined
ownership for giving and receiving feedback.

Coaching cultures attract talent. Give companies
a competitive edge.

Counselling and career advice
Mentoring
Doesn't necessarily require observation etc.

Candid assessment of S+W + actions for
remediation

Intensively focusing on getting e'ees better and
accelerating their development

CHAPTER 6: THE LEADER AS A ROLE MODEL

Requires a willingness to confront

Coaching vs. Mentoring
CHAPTER 3: GIVING & GETTING FEEDBACK
More time spent on observation and insight than
mentoring

Lays foundation for what he/she need to get
promoted in the future.

Coaching

Is a critical skill set for all leaders

Y/E = verdict. Too late to make changes

Fail to distinguish between Y/E review and
coaching

Coaching = throughout the year.
Why people don't coach effectively
Over-prepare. Talk to, observe, collect examples,
plan.

Time and effort taken to prepare

Fear that e'ee will not 'like' you
Fear of confrontation
E'ees won't leave to find a place that is less
confrontational.

Change seating

Lunches/coffees

Awkward silence

Further motivates the e'ee

Thank for feedback and update on how you are
addressing the points raised.

1/1s with individuals. Spotlight questions

Avoid isolation. Take corrective steps.
Getting feedback

Big Yak?

CHAPTER 8: BRINGING IT ALL TOGETHER

APPENDIX

An iterative process requires follow up by coach
and the recipient

Y/E is not right environment to give feedback.
Defensive. Surprises = anger/resentment/
betrayal = breach of trust, working relationship
damaged

WHAT TO ASK THE PERSON IN THE MIRROR
(ROBERT S KAPLAN)

CHAPTER 7: REACHING YOUR POTENTIAL

Create a 'pool' of e'ees to capture feedback

Get regular, frank feedback. Qtly.
Create a board of 'junior coaches' for yourself
(including non-work colleagues)
DR's across various depts

360s. Anonymous.

CHAPTER 4: SUCCESSION PLANNING AND
DELEGATION

CHAPTER 5: EVALUATION & ALIGNMENT
CHAPTER 1: VISION AND PRIORITIES

CHAPTER 2: MANAGING YOUR TIME

CHAPTER 3: GIVING & GETTING FEEDBACK

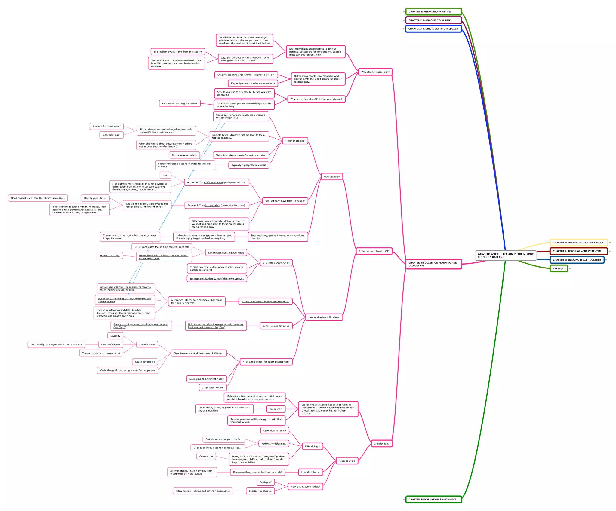
To achieve the vision and execute on major
priorities (with excellence) you need to have
developed the right talent to get the job done
Key leadership responsibility is to develop
potential successors for key positions. Leaders
must own this responsibility

The teacher always learns from the student
Your performance will also improve. You're
raising the bar for both of you.

They will be even more motivated to do their
best. Will increase their contribution to the
company

Why plan for succession?
Effective coaching programme = improved skill set

Outstanding people leave/abandon work
environments that don't groom for greater
responsibility.

Key assignments = relevant experience

SP tells you who to delegate to, before you start
delegating
Why succession plan (SP) before you delegate?
Plus better coaching and advice

Once SP adopted, you are able to delegate much
more effectively.

Consciously or unconsciously the perceive a
threat to their roles

Potential for 'blind spots'
Shared viewpoints, worked together previously
(rapport/interests aligned etc).
Judgement gaps

Promote key 'lieutenants' that are loyal to them.
Not the company.
"Team of cronies"
When challenged about this, response = others
not as good (reactive devaluation)

Drives away key talent

This clique gives a strong 'do not enter' vibe.

Board of Directors need to monitor for this type
of issue

Typically highlighted in a crisis

Hire!

Find out why your organisation is not developing
better talent from within? Issues with coaching,
development, training, recruitment etc?

Don't explicitly tell them that they're successors

How not to SP
Answer A: You don't have talent (perception correct)

Identify your 'stars'.
'We just don't have talented people'
'Look in the mirror'. Maybe you're not
recognising talent in front of you.

Block out time to spend with them. Review their
personnel files, performance appraisals, etc.
Understand their ST/MT/LT aspirations.

Answer B: You do have talent (perception incorrect)

Either way, you are probably doing too much by
yourself and can't seem to focus on key issues
facing the company.

They may also have more talent and experience
in specific areas

Subordinates have time to get work done vs. you,
if you're trying to get involved in everything

Stop meddling/getting involved when you don't
need to.
CHAPTER 6: THE LEADER AS A ROLE MODEL

List of candidates that in time could fill each role
1. Succession planning (SP)

List key positions. i.e. Org chart
Review 1/yr, 2/yr.

WHAT TO ASK THE PERSON IN THE MIRROR
(ROBERT S KAPLAN)

For each individual - bios, S, W, Devt needs,
career aspirations.
1. Create a Depth Chart

APPENDIX

Business unit leaders to 'own' their own sections

Include who will 'own' the candidates career =
coach (Adding relevant skillets)

A separate CDP for each candidate that could
take on a senior role

2. Devise a Career Development Plan (CDP)

Look at transferring candidates to other
divisions. Stops bottleneck/being trapped, drives
teamwork and creates 'fresh eyes'

Ensure coaching carried out throughout the year.
(See Chp 3)

How to develop a SP culture
Hold succession planning meetings with your key
business unit leaders (1/yr, 2/yr)

3. Review and follow up

Diversity

Don't buddy up. Progression in terms of merit

Enemy of cliques

Identify talent

You can never have enough talent

Significant amount of time spent. 20% target

Coach key people

4. Be a role model for talent development

'Craft' thoughtful job assignments for key people

Make your commitment visible

Chief Talent Officer

'Delegatees' have more time and potentially more
specialist knowledge to complete the task

The company is only as good as it's team. Not
any one individual

Team sport

Leader who are overworked are not reaching
their potential. Probably spending time on noncritical tasks and not on his/her highest
priorities.

Reserve your bandwidth/energy for tasks that
you need to own.

Learn how to say no

Periodic reviews to gain comfort.
Redirect to delegatee.

Allow mistakes. That's how they learn.
Incorporate periodic reviews

2. Delegating
I like doing it

Door open if you need to bounce an idea….

Count to 10

Diving back in. Diminishes 'delegatees' position
amongst peers, DR's etc. Also dilutes/cancels
impact on individual.

Does everything need to be done optimally?

Traps to avoid

I can do it better

Butting in?
How long is your shadow?
Allow mistakes, delays and different approaches

CHAPTER 8: BRINGING IT ALL TOGETHER

CHAPTER 4: SUCCESSION PLANNING AND
DELEGATION

Typical outcome = development action plan or
outside recruitment

List of key assignments that would develop and
give experience

CHAPTER 7: REACHING YOUR POTENTIAL

Shorten you shadow

CHAPTER 5: EVALUATION & ALIGNMENT
CHAPTER 1: VISION AND PRIORITIES

CHAPTER 2: MANAGING YOUR TIME

CHAPTER 3: GIVING & GETTING FEEDBACK

CHAPTER 4: SUCCESSION PLANNING AND
DELEGATION

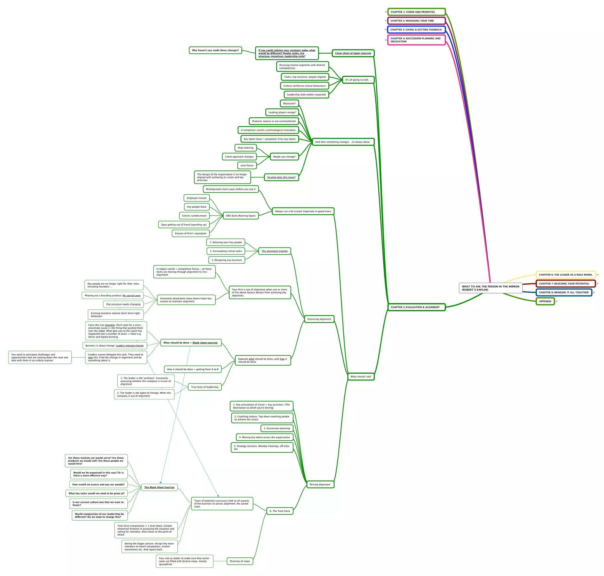
Why haven't you made these changes?

If you could redsign your company today what
would be different? People, tasks, org
structure, incentives, leadership style?

Clean sheet of paper exercise

Pursuing market segments with distinct
competencies

Tasks, org structure, people aligned
It's all going so well….
Culture reinforces critical behaviours

Leadership style widely respected

Recession?

Leading players merge?

Products mature or are commoditised

A competitor unveils a technological innovation

Key talent leave / competitor hires key talent
And then something changes….(it always does).
Stop listening

Client approach changes

Maybe you change?

Lose focius

The design of the organisation is no longer
aligned with achieving its vision and key
priorities

So what does this mean?

Misalignment starts years before you see it

Employee morale

Key people leave
Always run a bit scared. Especially in good times
Clients rumble/move

EWS (Early Warning Signs)

Egos getting out of hand (spending up)

Erosion of firm's reputation

1. Selecting your key people

2. Formulating critical tasks

The alignment triangle

3. Designing org structure

In today's world + competitive forces - all these
items are moving through alignment to misalignment

CHAPTER 6: THE LEADER AS A ROLE MODEL

Key people are no longer right for their roles.
Including founders….

WHAT TO ASK THE PERSON IN THE MIRROR
(ROBERT S KAPLAN)

Your firm is out of alignment when one or more
of the above factors detract from achieving key
objectives

Phasing out a founding product. No sacred cows
Emotional attachment slows down/stops key
actions to maintain alignment

CHAPTER 5: EVALUATION & ALIGNMENT
Existing Incentive scheme don't drive right
behaviour
Assessing alignment
Carry this out regularly. Don't wait for a crisis proximate cause (= the thing that pushed them
over the edge). What gets you to this point has
happened over a number of years + steps e.g.
Xerox and digital printing.
What should be done = blank sheet exercise
Business is about change. Leaders manage change

Leaders cannot delegate this task. They need to
own this. Find the change in alignment and do
something about it.

Separate what should be done, with how it
should be done
How it should be done = getting from A to B
What should I do?

1. The leader is the 'architect'. Constantly
assessing whether the company is in/out of
alignment
True tests of leadership
2. The leader is the agent of change. When the
company is out of alignment

1. Key articulation of Vision + key priorities. (The
destination to which you're driving)

2. Coaching culture. Top down coaching people
to achieve the vision.

3. Succession planning

4. Moving key talent across the organisation

5. Strategy sessions. Monday meetings, off sites
etc.

Are these markets we would serve? Are these
products we would sell? Are these people we
would hire?

Would we be organised in this way? Or is
there a more effective way?

How would we assess and pay our people?

Driving alignment
The Blank Sheet Exercise

What key tasks would we need to be great at?
Team of potential successors look at all aspects
of the business to assess alignment. No sacred
cows.

Is our current culture one that we want to
foster?

6. The Task Force
Would composition of our leadership be
different? Do we need to change this?

Task force composition = 1 level down. Greater
emotional distance in assessing the situation and
calling for remedies. Also closer to the point of
attack

Seeing the bigger picture. Assign key team
members to watch competitors, market
movements etc. And report back.

Your role as leader to make sure that senior
ranks are filled with diverse views. Avoids
'groupthink

CHAPTER 8: BRINGING IT ALL TOGETHER

APPENDIX

Org structure needs changing

You need to anticipate challenges and
opportunities that are coming down the road and
deal with them in an orderly manner

CHAPTER 7: REACHING YOUR POTENTIAL

Diversity of views
1. Visionary

2. Coach/mentor

3. Organisational architect

4. Change agent

The person you trust event when no one is quite
sure what the future holds

5. Wise captain

6. Visible chief guardian of the company's
reputation, ethical standards and brand integrity

Has the clout to get people to get in the same
room, forgive each other and work together to
solve a problem

7. The 'healer' who brings together people and
gets them to work together.
What roles does a leader have?

Hypocrite?
Leader to follow the same set of standards/rules
as the rest of the team

If not = 'do as I say, not as I do' = leader's
actions do not match top priorities/culture

Team will provide limited latitude for a leader's
behaviour

Office - door open/closed, sitting arrangement,
decoration, placement etc.

Social activity - lunch, chat, hierarchical
engagement etc.

8. A model for others to follow

How leaders are viewed?

Everyone watches the leaders

Body language, tone of voice, smiles/frowns etc

When things go wrong - takes responsibility?

Difficult situations - how are they approached
and dealt with? Stressful reactions vs. calm and
collected

Consistency in approach and situations
'Walk the walk'

Your actions (and words) as well as those of your
'lieutenants' (that you promoted/recruited) are
role models. Both groups are observed.

Delegation, PD plans and empowerment

Do your promotions support the company's
vision?

Seeing yourself how others see you

How you immediately react to different situations
vs. your 'count to 10' reaction

It's about you understanding you

Use your junior coaches to help with this
continuous process

Conscious approach to the messages you want to
be sending out with your behaviour

CHAPTER 1: VISION AND PRIORITIES

Be open to change and learning

Through actions as well as words

CHAPTER 6: THE LEADER AS A ROLE MODEL
CHAPTER 2: MANAGING YOUR TIME

CHAPTER 3: GIVING & GETTING FEEDBACK

WHAT TO ASK THE PERSON IN THE MIRROR
(ROBERT S KAPLAN)

Anecdotes pass through the company
Define you even though this accounts for a
fraction of your time

CHAPTER 4: SUCCESSION PLANNING AND
DELEGATION

Observation factor x 10

CHAPTER 5: EVALUATION & ALIGNMENT

May severely reduce trust in your leadership

Imitated by your people - suggested norm

With time pressure you still need to maintain
priorities - coaching, off-sites, reflection-inquiry
time

Make sure you delegate critical priorities that
you're too busy to address yourself

Self awareness
Reduce caffeine consumption

Sleep well
How do you behave under pressure?
What creates pressure for you? It's very specific
to the individual

Identify the situations/factors - improve self
awareness

Develop action steps that will help you cope
under pressure

Regular exercise

Time outs/slack time in your week

Build a support group /confidantes

'Count to 10', breathe before reacting

Discourages subordinates from pulling together
to solve the problem
Playing the blame game - when a leader fails to
take ownership of a problem
Individuals that would be inclined to help avoid
the situation/leader

Openly discuss the issue - how should one
behave/act/react/prioritise/work/delegate/
interact etc

Pressure that they are feeling is likely to come
from themselves

Improve client relationships
Helping your people cope under stress/pressure
Importance of using the situation as an
opportunity. Improve the business.

The company vision serves as an anchor/beacon
that guides leadership and employee behaviour

Anticipate the lapses that are likely to come

Live your whole life as you want to. Not in others'
expectations of you
The importance of 'balance' in being a role model
Live within means, work/like balance etc

CHAPTER 7: REACHING YOUR POTENTIAL

CHAPTER 8: BRINGING IT ALL TOGETHER

APPENDIX

Overcommunicate the vision + priorities
CHAPTER 6: THE LEADER AS A ROLE MODEL

Develop a deep understanding of your talents,
personality, values and passions.
Excellent leaders bring their distinctive attributes
to their organisation
Encourage other people in the organisation to do
the same

Would your colleagues/DRs agree with them?

Come up with a devt plan to tackle the W's and
further improve the S's

Understand your Strengths and Weaknesses

Do this on a regular basis (qtly, 6-mthly) and
keep a running list

Make a note and keep track of them

S's and W's change as your role changes

Permanent feature of your schedule. Not to be
discarded once you've "made it big"

PD is a life long process

Have a realistic and honest understanding of
your likes/dislikes

Make sure that critical responsibilities are getting
accomplished at a high level of quality that fits
the need of an organisation
Recognising your passions
Achieving sustained high performance

Where possible concentrate your time and energy
on tasks that fit your skills and passions

It doesn't make sense to leave these tasks poorly
attended/ unattended
If you hate doing something, your are likely to
procrastinate…

Do these tasks achieve key priorities? If so,
delegate to other senior leaders that have a
passion for these tasks

If not, assess whether the task needs to be
carried out at all?

Do you like to joke around? Or are you a more
serious person?

Prefer 1/1? Or large groups?

Your leadership style is the manner in which you
do your job

Blunt and direct? Versus less confrontational?

Analytical (learn by doing extensive analyses)? Or
learn by talking to people? (I vs. E)

Developing an effective leadership style that fits
who you are

What is your theory on human motivation? Stick
vs. carrot?

To be an effective leader requires course
corrections to your style to keep the company on
track that fit your personality traits

The ongoing challenge is to develop a style that
fits you and your company's needs.

Are you willing to hear the truth and learn to
adapt your behaviour?
Write down your style - very useful tool
What do you truly believe? What feels
comfortable for you? Does it work for both you
and the org'n?
CHAPTER 1: VISION AND PRIORITIES
Do you believe that you have unique attributes
and talents that are valuable to your company?

Do you believe that your unique attributes and
talents are recognised?

CHAPTER 2: MANAGING YOUR TIME

CHAPTER 3: GIVING & GETTING FEEDBACK

WHAT TO ASK THE PERSON IN THE MIRROR
(ROBERT S KAPLAN)

CHAPTER 7: REACHING YOUR POTENTIAL

Historical episode of unfairness? Denied
recognition/compensation?

CHAPTER 4: SUCCESSION PLANNING AND
DELEGATION

Lack of faith = Inclination to only carry out a task
when your expectation of what's in it for me is
satisfied

CHAPTER 5: EVALUATION & ALIGNMENT

Do you have faith in your company - that justice
will prevail?

Lack of faith = leader becomes the cynic in chief.
Not able to focus on S + W, vision, authenticity,
coaching and improvements etc. Too busy
focusing on trying to please a 3P/following a
separate agenda to that in the vision (consciously
or subconsciously). E.g. push coaching, but
reward only profit delivery

Lack of faith
The need to believe in fairness

Creating a system of fairness and meritocracy
can provide a superb competitive advantage.
Outstanding people gravitate towards leaders
who are authentic and companies in which
justice prevails and people are encouraged to
reach their true potential based on their own
distinctive qualities

A leader that works hard to figure what he/she
believes and then having the courage to act on it

The best companies are built around a
willingness to debate, disagree and challenge.
Wise decisions arise out of those disagreements.
People in these companies are true to themselves
and act like owners

Play the game with a degree of abandon. Use
your best judgement. If it's wrong, learn from
this. Distinguish between an error in decision
and external contributing factors

Set aside 'go to hell' money

Live within your means

Adequate amount of vacation/breaks

Qtly

Exercise
The essence of leadership
Proper diet

Sleep well

Other points

External hobbies

Charitable work - adds perspective

Work + networking

Family

Feed the "times"

Friends

Husband-wife

Own

Reach your potential - not someone else's

CHAPTER 8: BRINGING IT ALL TOGETHER

APPENDIX

Ripple effect that affects the whole organisation
= company of cynics

1. Watch your rhetoric. People listen to every
word/watch every action that you take
How do you avoid building a cold unsupportive
work environment?
2. Reward e'ees for more than just commercial
delivery. E.g. coaching etc.

Avoids the 'don't-agree-but-still-nodding-headsyndrome'
People much more likely to speak up and
challenge when appropriate
Beware of restricting this when a leader has an
argumentative / aggressive style
CHAPTER 6: THE LEADER AS A ROLE MODEL

CHAPTER 7: REACHING YOUR POTENTIAL

Allocating time and resource to reflect, ponder
and ask the right questions

It's not about having the answers, but asking the
right questions

Monday meetings for senior leadership

Quarterly dinners - leaders

Anticipate competitive threats
The reflective organisation
Regular off-sites for senior leadership

Identify and seize attractive opportunities

Make critical necessary changes
CHAPTER 1: VISION AND PRIORITIES
Special task forces to address key issues
CHAPTER 2: MANAGING YOUR TIME
Process meetings
CHAPTER 3: GIVING & GETTING FEEDBACK

WHAT TO ASK THE PERSON IN THE MIRROR
(ROBERT S KAPLAN)

1. Build time for the organisation
Agenda / issues in advance
CHAPTER 8: BRINGING IT ALL TOGETHER

CHAPTER 4: SUCCESSION PLANNING AND
DELEGATION

The Inquiry and Reflection habit
How to do it?

Pose a small number of key questions

CHAPTER 5: EVALUATION & ALIGNMENT
Preparation key for meetings. Stick to task at
hand. Segment meetings

Ask attendees to come prepared to debate and
discuss the questions
Reflect, inquire & debate meetings that are
longer and at a time when no one is 'looking over
their shoulder' e.g. Friday afternoon

Well understood follow up and implementation
steps

Use these meetings to reiterate vision, priorities
and values

Give a voice to your people

Creates space to focus and gain perspective

2. Build in time for yourself

Balance

Short list of questions on your wall

APPENDIX

Robert S Kaplan - What to ask the person in the mirror mindmap

  • 1.
    What will youtell your children in 10 years time? To what great cause/accomplishment has this company contributed? Visits Conferences What mediums/forums can we pass on the vision? Clear and repeated to all teams 100x ('oh no, here comes X, here we go again with the vision and priorities A, B & C'). Repeated at EVERY opportunity. Over-communication is good Emails + all communication Financial incentives drive the behaviour that we need to deliver on the vision It's more than money. A sense of belonging. Something bigger than themselves that they need to strive for. Otherwise it'll be treated as a transit point on their way to something more meaningful. What is a vision? Write out in 3-4 sentences (spelling out what sustainable competitive advantage your company will deliver/provide) VISION Minimum once/year Constant review Don't' wait for the 'heart attack' Guides decisions Good examples: 'I have a dream speech (Martin Luther King)". 'Cure Spinal Cord injury', Barack Obama 2004 Democratic Nat'l Convention 'There is not a liberal America and a conservative America - there is a United States of America Aspiration for the company/person/org'n in 5-10 years CHAPTER 1: VISION AND PRIORITIES Is this unique? CHAPTER 6: THE LEADER AS A ROLE MODEL What gives the company its competitive advantage? Why is the company successful? Sustainable? What are the DISTINCTIVE COMPETENCIES of the company? WHAT TO ASK THE PERSON IN THE MIRROR (ROBERT S KAPLAN) What will the company look like 10 years from now? What competencies do we need to add/ maintain? CHAPTER 7: REACHING YOUR POTENTIAL CHAPTER 8: BRINGING IT ALL TOGETHER APPENDIX Use 1,2,3 to prioritise: 1 - absolutely key at this point in time 2 - good to do, may become key once 1's are achieved 3 - nice to do, not necessary Adapted priorities (and vision facets) for each division E.g. Sales, finance, telesales, SE vs NE Examples: - attracting retaining and developing the best people - directors to spend time and and recruiting - customer relationships and service - recruit a certain type/level of service What are the critical tasks we must carry out if we are to achieve our vision? KEY PRIORITIES (3-5) Repeat exercise often especially during quiet/ stable/profitable periods Assemble executive team offsite to debate the vision and priorities. Does the vision and priorities still fit the competitive environment These priorities will change over time: completed -environmental changes - competitor responses etc CHAPTER 2: MANAGING YOUR TIME CHAPTER 3: GIVING & GETTING FEEDBACK CHAPTER 4: SUCCESSION PLANNING AND DELEGATION CHAPTER 5: EVALUATION & ALIGNMENT
  • 2.
    CHAPTER 1: VISIONAND PRIORITIES 2 week exercise - use a s/sheet to map what you spend your time on (every hour/half-hour of each day). No double counting. Split time into relevant categories - use the first day as a 'trial day' to come up with the priorities. Probably going to find a great deal of time spent on matters that are not critical to their role and to the success of the business. Plan it, track it, assess it Continually review and carry out this exercise (quarterly minimum) Successful companies find ways to match employee skills and passions with critical leadership roles. This fit helps ind'ls and companies reach their potential. Use this as part of coaching. A. Even through you've delegated it, you decide to 'stick your nose in' and ask questions. Ineffective/pointless delegation. You don't trust your people. B. It feels good to be involved/have your opinion sought. C. You're pretty sure that these situations will go better if you deal with them directly. D. You have trouble saying no. We've been taught from an early age to be helpful Why does it happen? Get involved and spend time away from other priorities? Decline to get involved, and suggest that your colleague solve the problem on his/her own (with some directional questioning, if necessary) Effective leaders match their time allocation to delivering on the vision and completing key priorities. Time is as valuable as money. If it comes in the way of or takes away your efforts on tasks that only you can do - the cost is high. Next time you're asked to take on some other work: Decline to get involved but suggest that your colleague speak to a 3P/resource CHAPTER 6: THE LEADER AS A ROLE MODEL CHAPTER 2: MANAGING YOUR TIME WHAT TO ASK THE PERSON IN THE MIRROR (ROBERT S KAPLAN) Time-vision mismatch - the cost of saying yes CHAPTER 7: REACHING YOUR POTENTIAL CHAPTER 8: BRINGING IT ALL TOGETHER APPENDIX 1's bucket: Tasks that only you can do that are essential for achieving the businesses key/critical priorities. 2's bucket: Imp tasks (based on key priorities), but ones that could be accomplished, at least in part by someone else. 3's bucket: Tasks that are not critically important and should be done by someone else in the organisation. Need to actually question the need for doing the task itself? It gives you the confidence and power to say no. Empowers DR's if you're not involved in 2s & 3s How to fix this. Use the 1s, 2s and 3s approach. (Use the 2-week exercise list of your tasks.) You should increase the allocation of 1s in planning your time. Continually review and carry out this exercise (monthly minimum). It shows you what situations (invited or not) you need to be involved in. Challenge 'sacred cows' Not spending time on the critical priorities sends a strong signal to the rest of the org'n that we don't believe in these priorities. How you spend your time sends an extremely strong signal about what you believe in. Actions definitely speak louder than words. Leaders are role models For example, senior mgmt allocating time to interview, recruit, develop and retain key talent (on a regular basis). CHAPTER 3: GIVING & GETTING FEEDBACK CHAPTER 4: SUCCESSION PLANNING AND DELEGATION CHAPTER 5: EVALUATION & ALIGNMENT
  • 3.
    CHAPTER 1: VISIONAND PRIORITIES CHAPTER 2: MANAGING YOUR TIME Effective feedback and talent evaluation are critical parts of evaluation management - and ultimately achieving your vision The success of most businesses depends on attracting, retaining and developing talented people. And managing them to achieve key organisational objectives Reinforces priorities and aligns Why bother with feedback? Feedback is one of the most powerful levers in managing people to execute those priorities E'ees are keen to get accurate, honest feedback from you Done through direct observation, questioning colleagues and DRs. 1. Identify 2 - 3 strengths and 2/3 weaknesses for the individual Address early in the year, so that receiver has time to act on it. 2. Provide specific actionable feedback and proposed remedies. (Focus on skills vs. personal characteristics - which can't be changed). Clear examples Look at LT aspirations. Coaching should provide each e'ee with the opportunity to reach his/her potential 3. Updating and follow up. Monthly/qtly reviews. How to coach Applaud coaching + self improvement. 'Shout outs'. These spread the message strongly. Drive PD (personal development). Lead by example. Everyone should have a PD plan 4. Create a coaching culture. Combined ownership for giving and receiving feedback. Coaching cultures attract talent. Give companies a competitive edge. Counselling and career advice Mentoring Doesn't necessarily require observation etc. Candid assessment of S+W + actions for remediation Intensively focusing on getting e'ees better and accelerating their development CHAPTER 6: THE LEADER AS A ROLE MODEL Requires a willingness to confront Coaching vs. Mentoring CHAPTER 3: GIVING & GETTING FEEDBACK More time spent on observation and insight than mentoring Lays foundation for what he/she need to get promoted in the future. Coaching Is a critical skill set for all leaders Y/E = verdict. Too late to make changes Fail to distinguish between Y/E review and coaching Coaching = throughout the year. Why people don't coach effectively Over-prepare. Talk to, observe, collect examples, plan. Time and effort taken to prepare Fear that e'ee will not 'like' you Fear of confrontation E'ees won't leave to find a place that is less confrontational. Change seating Lunches/coffees Awkward silence Further motivates the e'ee Thank for feedback and update on how you are addressing the points raised. 1/1s with individuals. Spotlight questions Avoid isolation. Take corrective steps. Getting feedback Big Yak? CHAPTER 8: BRINGING IT ALL TOGETHER APPENDIX An iterative process requires follow up by coach and the recipient Y/E is not right environment to give feedback. Defensive. Surprises = anger/resentment/ betrayal = breach of trust, working relationship damaged WHAT TO ASK THE PERSON IN THE MIRROR (ROBERT S KAPLAN) CHAPTER 7: REACHING YOUR POTENTIAL Create a 'pool' of e'ees to capture feedback Get regular, frank feedback. Qtly. Create a board of 'junior coaches' for yourself (including non-work colleagues) DR's across various depts 360s. Anonymous. CHAPTER 4: SUCCESSION PLANNING AND DELEGATION CHAPTER 5: EVALUATION & ALIGNMENT
  • 4.
    CHAPTER 1: VISIONAND PRIORITIES CHAPTER 2: MANAGING YOUR TIME CHAPTER 3: GIVING & GETTING FEEDBACK To achieve the vision and execute on major priorities (with excellence) you need to have developed the right talent to get the job done Key leadership responsibility is to develop potential successors for key positions. Leaders must own this responsibility The teacher always learns from the student Your performance will also improve. You're raising the bar for both of you. They will be even more motivated to do their best. Will increase their contribution to the company Why plan for succession? Effective coaching programme = improved skill set Outstanding people leave/abandon work environments that don't groom for greater responsibility. Key assignments = relevant experience SP tells you who to delegate to, before you start delegating Why succession plan (SP) before you delegate? Plus better coaching and advice Once SP adopted, you are able to delegate much more effectively. Consciously or unconsciously the perceive a threat to their roles Potential for 'blind spots' Shared viewpoints, worked together previously (rapport/interests aligned etc). Judgement gaps Promote key 'lieutenants' that are loyal to them. Not the company. "Team of cronies" When challenged about this, response = others not as good (reactive devaluation) Drives away key talent This clique gives a strong 'do not enter' vibe. Board of Directors need to monitor for this type of issue Typically highlighted in a crisis Hire! Find out why your organisation is not developing better talent from within? Issues with coaching, development, training, recruitment etc? Don't explicitly tell them that they're successors How not to SP Answer A: You don't have talent (perception correct) Identify your 'stars'. 'We just don't have talented people' 'Look in the mirror'. Maybe you're not recognising talent in front of you. Block out time to spend with them. Review their personnel files, performance appraisals, etc. Understand their ST/MT/LT aspirations. Answer B: You do have talent (perception incorrect) Either way, you are probably doing too much by yourself and can't seem to focus on key issues facing the company. They may also have more talent and experience in specific areas Subordinates have time to get work done vs. you, if you're trying to get involved in everything Stop meddling/getting involved when you don't need to. CHAPTER 6: THE LEADER AS A ROLE MODEL List of candidates that in time could fill each role 1. Succession planning (SP) List key positions. i.e. Org chart Review 1/yr, 2/yr. WHAT TO ASK THE PERSON IN THE MIRROR (ROBERT S KAPLAN) For each individual - bios, S, W, Devt needs, career aspirations. 1. Create a Depth Chart APPENDIX Business unit leaders to 'own' their own sections Include who will 'own' the candidates career = coach (Adding relevant skillets) A separate CDP for each candidate that could take on a senior role 2. Devise a Career Development Plan (CDP) Look at transferring candidates to other divisions. Stops bottleneck/being trapped, drives teamwork and creates 'fresh eyes' Ensure coaching carried out throughout the year. (See Chp 3) How to develop a SP culture Hold succession planning meetings with your key business unit leaders (1/yr, 2/yr) 3. Review and follow up Diversity Don't buddy up. Progression in terms of merit Enemy of cliques Identify talent You can never have enough talent Significant amount of time spent. 20% target Coach key people 4. Be a role model for talent development 'Craft' thoughtful job assignments for key people Make your commitment visible Chief Talent Officer 'Delegatees' have more time and potentially more specialist knowledge to complete the task The company is only as good as it's team. Not any one individual Team sport Leader who are overworked are not reaching their potential. Probably spending time on noncritical tasks and not on his/her highest priorities. Reserve your bandwidth/energy for tasks that you need to own. Learn how to say no Periodic reviews to gain comfort. Redirect to delegatee. Allow mistakes. That's how they learn. Incorporate periodic reviews 2. Delegating I like doing it Door open if you need to bounce an idea…. Count to 10 Diving back in. Diminishes 'delegatees' position amongst peers, DR's etc. Also dilutes/cancels impact on individual. Does everything need to be done optimally? Traps to avoid I can do it better Butting in? How long is your shadow? Allow mistakes, delays and different approaches CHAPTER 8: BRINGING IT ALL TOGETHER CHAPTER 4: SUCCESSION PLANNING AND DELEGATION Typical outcome = development action plan or outside recruitment List of key assignments that would develop and give experience CHAPTER 7: REACHING YOUR POTENTIAL Shorten you shadow CHAPTER 5: EVALUATION & ALIGNMENT
  • 5.
    CHAPTER 1: VISIONAND PRIORITIES CHAPTER 2: MANAGING YOUR TIME CHAPTER 3: GIVING & GETTING FEEDBACK CHAPTER 4: SUCCESSION PLANNING AND DELEGATION Why haven't you made these changes? If you could redsign your company today what would be different? People, tasks, org structure, incentives, leadership style? Clean sheet of paper exercise Pursuing market segments with distinct competencies Tasks, org structure, people aligned It's all going so well…. Culture reinforces critical behaviours Leadership style widely respected Recession? Leading players merge? Products mature or are commoditised A competitor unveils a technological innovation Key talent leave / competitor hires key talent And then something changes….(it always does). Stop listening Client approach changes Maybe you change? Lose focius The design of the organisation is no longer aligned with achieving its vision and key priorities So what does this mean? Misalignment starts years before you see it Employee morale Key people leave Always run a bit scared. Especially in good times Clients rumble/move EWS (Early Warning Signs) Egos getting out of hand (spending up) Erosion of firm's reputation 1. Selecting your key people 2. Formulating critical tasks The alignment triangle 3. Designing org structure In today's world + competitive forces - all these items are moving through alignment to misalignment CHAPTER 6: THE LEADER AS A ROLE MODEL Key people are no longer right for their roles. Including founders…. WHAT TO ASK THE PERSON IN THE MIRROR (ROBERT S KAPLAN) Your firm is out of alignment when one or more of the above factors detract from achieving key objectives Phasing out a founding product. No sacred cows Emotional attachment slows down/stops key actions to maintain alignment CHAPTER 5: EVALUATION & ALIGNMENT Existing Incentive scheme don't drive right behaviour Assessing alignment Carry this out regularly. Don't wait for a crisis proximate cause (= the thing that pushed them over the edge). What gets you to this point has happened over a number of years + steps e.g. Xerox and digital printing. What should be done = blank sheet exercise Business is about change. Leaders manage change Leaders cannot delegate this task. They need to own this. Find the change in alignment and do something about it. Separate what should be done, with how it should be done How it should be done = getting from A to B What should I do? 1. The leader is the 'architect'. Constantly assessing whether the company is in/out of alignment True tests of leadership 2. The leader is the agent of change. When the company is out of alignment 1. Key articulation of Vision + key priorities. (The destination to which you're driving) 2. Coaching culture. Top down coaching people to achieve the vision. 3. Succession planning 4. Moving key talent across the organisation 5. Strategy sessions. Monday meetings, off sites etc. Are these markets we would serve? Are these products we would sell? Are these people we would hire? Would we be organised in this way? Or is there a more effective way? How would we assess and pay our people? Driving alignment The Blank Sheet Exercise What key tasks would we need to be great at? Team of potential successors look at all aspects of the business to assess alignment. No sacred cows. Is our current culture one that we want to foster? 6. The Task Force Would composition of our leadership be different? Do we need to change this? Task force composition = 1 level down. Greater emotional distance in assessing the situation and calling for remedies. Also closer to the point of attack Seeing the bigger picture. Assign key team members to watch competitors, market movements etc. And report back. Your role as leader to make sure that senior ranks are filled with diverse views. Avoids 'groupthink CHAPTER 8: BRINGING IT ALL TOGETHER APPENDIX Org structure needs changing You need to anticipate challenges and opportunities that are coming down the road and deal with them in an orderly manner CHAPTER 7: REACHING YOUR POTENTIAL Diversity of views
  • 6.
    1. Visionary 2. Coach/mentor 3.Organisational architect 4. Change agent The person you trust event when no one is quite sure what the future holds 5. Wise captain 6. Visible chief guardian of the company's reputation, ethical standards and brand integrity Has the clout to get people to get in the same room, forgive each other and work together to solve a problem 7. The 'healer' who brings together people and gets them to work together. What roles does a leader have? Hypocrite? Leader to follow the same set of standards/rules as the rest of the team If not = 'do as I say, not as I do' = leader's actions do not match top priorities/culture Team will provide limited latitude for a leader's behaviour Office - door open/closed, sitting arrangement, decoration, placement etc. Social activity - lunch, chat, hierarchical engagement etc. 8. A model for others to follow How leaders are viewed? Everyone watches the leaders Body language, tone of voice, smiles/frowns etc When things go wrong - takes responsibility? Difficult situations - how are they approached and dealt with? Stressful reactions vs. calm and collected Consistency in approach and situations 'Walk the walk' Your actions (and words) as well as those of your 'lieutenants' (that you promoted/recruited) are role models. Both groups are observed. Delegation, PD plans and empowerment Do your promotions support the company's vision? Seeing yourself how others see you How you immediately react to different situations vs. your 'count to 10' reaction It's about you understanding you Use your junior coaches to help with this continuous process Conscious approach to the messages you want to be sending out with your behaviour CHAPTER 1: VISION AND PRIORITIES Be open to change and learning Through actions as well as words CHAPTER 6: THE LEADER AS A ROLE MODEL CHAPTER 2: MANAGING YOUR TIME CHAPTER 3: GIVING & GETTING FEEDBACK WHAT TO ASK THE PERSON IN THE MIRROR (ROBERT S KAPLAN) Anecdotes pass through the company Define you even though this accounts for a fraction of your time CHAPTER 4: SUCCESSION PLANNING AND DELEGATION Observation factor x 10 CHAPTER 5: EVALUATION & ALIGNMENT May severely reduce trust in your leadership Imitated by your people - suggested norm With time pressure you still need to maintain priorities - coaching, off-sites, reflection-inquiry time Make sure you delegate critical priorities that you're too busy to address yourself Self awareness Reduce caffeine consumption Sleep well How do you behave under pressure? What creates pressure for you? It's very specific to the individual Identify the situations/factors - improve self awareness Develop action steps that will help you cope under pressure Regular exercise Time outs/slack time in your week Build a support group /confidantes 'Count to 10', breathe before reacting Discourages subordinates from pulling together to solve the problem Playing the blame game - when a leader fails to take ownership of a problem Individuals that would be inclined to help avoid the situation/leader Openly discuss the issue - how should one behave/act/react/prioritise/work/delegate/ interact etc Pressure that they are feeling is likely to come from themselves Improve client relationships Helping your people cope under stress/pressure Importance of using the situation as an opportunity. Improve the business. The company vision serves as an anchor/beacon that guides leadership and employee behaviour Anticipate the lapses that are likely to come Live your whole life as you want to. Not in others' expectations of you The importance of 'balance' in being a role model Live within means, work/like balance etc CHAPTER 7: REACHING YOUR POTENTIAL CHAPTER 8: BRINGING IT ALL TOGETHER APPENDIX Overcommunicate the vision + priorities
  • 7.
    CHAPTER 6: THELEADER AS A ROLE MODEL Develop a deep understanding of your talents, personality, values and passions. Excellent leaders bring their distinctive attributes to their organisation Encourage other people in the organisation to do the same Would your colleagues/DRs agree with them? Come up with a devt plan to tackle the W's and further improve the S's Understand your Strengths and Weaknesses Do this on a regular basis (qtly, 6-mthly) and keep a running list Make a note and keep track of them S's and W's change as your role changes Permanent feature of your schedule. Not to be discarded once you've "made it big" PD is a life long process Have a realistic and honest understanding of your likes/dislikes Make sure that critical responsibilities are getting accomplished at a high level of quality that fits the need of an organisation Recognising your passions Achieving sustained high performance Where possible concentrate your time and energy on tasks that fit your skills and passions It doesn't make sense to leave these tasks poorly attended/ unattended If you hate doing something, your are likely to procrastinate… Do these tasks achieve key priorities? If so, delegate to other senior leaders that have a passion for these tasks If not, assess whether the task needs to be carried out at all? Do you like to joke around? Or are you a more serious person? Prefer 1/1? Or large groups? Your leadership style is the manner in which you do your job Blunt and direct? Versus less confrontational? Analytical (learn by doing extensive analyses)? Or learn by talking to people? (I vs. E) Developing an effective leadership style that fits who you are What is your theory on human motivation? Stick vs. carrot? To be an effective leader requires course corrections to your style to keep the company on track that fit your personality traits The ongoing challenge is to develop a style that fits you and your company's needs. Are you willing to hear the truth and learn to adapt your behaviour? Write down your style - very useful tool What do you truly believe? What feels comfortable for you? Does it work for both you and the org'n? CHAPTER 1: VISION AND PRIORITIES Do you believe that you have unique attributes and talents that are valuable to your company? Do you believe that your unique attributes and talents are recognised? CHAPTER 2: MANAGING YOUR TIME CHAPTER 3: GIVING & GETTING FEEDBACK WHAT TO ASK THE PERSON IN THE MIRROR (ROBERT S KAPLAN) CHAPTER 7: REACHING YOUR POTENTIAL Historical episode of unfairness? Denied recognition/compensation? CHAPTER 4: SUCCESSION PLANNING AND DELEGATION Lack of faith = Inclination to only carry out a task when your expectation of what's in it for me is satisfied CHAPTER 5: EVALUATION & ALIGNMENT Do you have faith in your company - that justice will prevail? Lack of faith = leader becomes the cynic in chief. Not able to focus on S + W, vision, authenticity, coaching and improvements etc. Too busy focusing on trying to please a 3P/following a separate agenda to that in the vision (consciously or subconsciously). E.g. push coaching, but reward only profit delivery Lack of faith The need to believe in fairness Creating a system of fairness and meritocracy can provide a superb competitive advantage. Outstanding people gravitate towards leaders who are authentic and companies in which justice prevails and people are encouraged to reach their true potential based on their own distinctive qualities A leader that works hard to figure what he/she believes and then having the courage to act on it The best companies are built around a willingness to debate, disagree and challenge. Wise decisions arise out of those disagreements. People in these companies are true to themselves and act like owners Play the game with a degree of abandon. Use your best judgement. If it's wrong, learn from this. Distinguish between an error in decision and external contributing factors Set aside 'go to hell' money Live within your means Adequate amount of vacation/breaks Qtly Exercise The essence of leadership Proper diet Sleep well Other points External hobbies Charitable work - adds perspective Work + networking Family Feed the "times" Friends Husband-wife Own Reach your potential - not someone else's CHAPTER 8: BRINGING IT ALL TOGETHER APPENDIX Ripple effect that affects the whole organisation = company of cynics 1. Watch your rhetoric. People listen to every word/watch every action that you take How do you avoid building a cold unsupportive work environment? 2. Reward e'ees for more than just commercial delivery. E.g. coaching etc. Avoids the 'don't-agree-but-still-nodding-headsyndrome' People much more likely to speak up and challenge when appropriate Beware of restricting this when a leader has an argumentative / aggressive style
  • 8.
    CHAPTER 6: THELEADER AS A ROLE MODEL CHAPTER 7: REACHING YOUR POTENTIAL Allocating time and resource to reflect, ponder and ask the right questions It's not about having the answers, but asking the right questions Monday meetings for senior leadership Quarterly dinners - leaders Anticipate competitive threats The reflective organisation Regular off-sites for senior leadership Identify and seize attractive opportunities Make critical necessary changes CHAPTER 1: VISION AND PRIORITIES Special task forces to address key issues CHAPTER 2: MANAGING YOUR TIME Process meetings CHAPTER 3: GIVING & GETTING FEEDBACK WHAT TO ASK THE PERSON IN THE MIRROR (ROBERT S KAPLAN) 1. Build time for the organisation Agenda / issues in advance CHAPTER 8: BRINGING IT ALL TOGETHER CHAPTER 4: SUCCESSION PLANNING AND DELEGATION The Inquiry and Reflection habit How to do it? Pose a small number of key questions CHAPTER 5: EVALUATION & ALIGNMENT Preparation key for meetings. Stick to task at hand. Segment meetings Ask attendees to come prepared to debate and discuss the questions Reflect, inquire & debate meetings that are longer and at a time when no one is 'looking over their shoulder' e.g. Friday afternoon Well understood follow up and implementation steps Use these meetings to reiterate vision, priorities and values Give a voice to your people Creates space to focus and gain perspective 2. Build in time for yourself Balance Short list of questions on your wall APPENDIX