Text By: Mustafa Hussain
Apparel Manufacturing
Apparel Manufacturing - An Overview
Overview:
Apparel production, also known as garment production is a process where fabric is being converted into
garments. The term apparel production is basically used when garments are manufactured in a factory.
Traditionally apparel manufacturing factories has been divided into two sectors as domestic and export.
A factory produces bulk quantity of garments for a style or design at a time. Prior to start production of an order
factory needs to gone through some activities which is known as pre-production. Pre-production
process includes sampling, costing, production planning, sourcing of raw material and production pattern making.
Fabric cutting, printing, embroidery, sewing, thread trimming, washing, ironing, folding and packing are the
production functions.
Sampling:
Sampling is a process where factory develop garment samples according to buyer's specified design. This is also
known as product development stage. Samples are required at various stages to get approval from buyer on a
particular design. As per the development stages samples are named as Proto sample, Fit sample, Size set
sample, Sales man sample, production sample, Top of production (TOP) sample and shipment sample.
Costing:
A business is all about making profit. So correct costing of a product before order finalization is very
important. Costing of garment is the cumulative cost of raw materials, direct labors and direct and indirect
overheads. After developing sample or directly receiving buyer's sample factory needs to send FOB (freight on
board) price of the garment. To decide FOB of a garment factory makes cost sheet including raw material cost,
total of direct labour costs of each processes, factory overhead. An FOB is the sum of garment cost, factory
margin and taxes.
Production Planning:
After receiving the order factory plans for raw material requirement for the order. Raw materials like fabrics,
sewing threads, packing materials, hang tags and other accessories. Factory plans timelines like when to start
cutting, when to submit pre-production sample, when to finish sewing and finishing, final inspection date and
shipment date. In production planning stage job responsibility for different processes is defined.
Cutting:
Z e n i t h M a r k e t i n g & C o n s u l t a n c y S e r v i c e s Page 25
Text By: Mustafa Hussain
Apparel Manufacturing
In this stage fabrics are layered on a table layer by layer up to a certain height. Then by means of a cutting
machine fabric are cut into garment shapes or pattern and separated from the layer. Fabric layering is possible
both manual spreading and automated spreading. Cut parts are then numbered and bundled and send to sewing
room. For details about cutting process seecutting room overview. The quality of end product (garment) is very
much depends on the good cutting quality. Secondly, fabric the main raw material of the garment represents
about 70% of total garment cost. That is why cutting is an important process like others where control the fabric
saving and garment quality.
Sewing or Stitching:
Garment panels are stitched together in sewing room by means of sewing machines. In sewing 2D fabric patterns
are converted in 3D forms. An operator run the machine and using sewing threads garment parts are joined
together. Various types of sewing machine are available for sewing. Machines are selected according to the seam
and stitch requirement. In industry traditionally sewing machines are laid in a raw. Cut parts are feed at the start
of the line, passed through the line and at the end of the line a complete garment come out. Each machine is run
by individual operators and an operator sews only one or two operations of the garment. A line consist of sewing
operators, helper to feed them with cut parts, thread and other trims, quality checker and one fully or partially
devoted supervisor.
Thread trimming:
After stitching, all hanging thread are cut by means of hand trimmer. Auto thread trimming machines are also
available to perform this task. All loose threads inside a garment are removed as well. Garments without any
loose thread and long tail are basic quality requirement.
Washing:
This process is performed when buyer want washing or special finishes to the garments. For light color garment
washing is carried out to remove dirt and stains though buyer does needed washed garment for orders.
Finishing:
Generally this process includes checking of garment, measurement checking, ironing, and spotting. After sewing
of the garments, all pieces are checked by quality checker to ensure that garments are being made as per buyer
quality standard. Checking normally is done for visuals appearance and measurements. Spotting is required to
Z e n i t h M a r k e t i n g & C o n s u l t a n c y S e r v i c e s Page 25
Text By: Mustafa Hussain
Apparel Manufacturing
remove stain in the pieces. Various chemicals (solvents) are used to remove various kinds of oil stain, marks and
hard stain. Each garment then ironed to remove creases by means of press.
Packing and folding:
Each pressed garment is then folded with tissue or card board. Folding varies product to product and also buyer
to buyer. Hang tags, special tag and prices stickers are attached with plastic Kimble or threads. Folded and
tagged garment are then packed into poly bag. During packing garments are randomly checked by internal quality
controllers to ensure that only quality goods are being packed.
Other Processes:
In current fashion trend very few garments are made without value added processes, like printing, garment
dyeing, special washing, embroidery, adda work (hand embroidery with lot of bead work)
Final Inspection and dispatch:
Once garments are packed (also known as shipment), before dispatching quality inspection of the garments is
carried by buyer quality assurance (QA) department. Many times a third party quality auditor is hired for this final
inspection job. If the packed goods meet the buyer’s quality standards, shipment is accepted by buyer. Factory
then dispatches goods to the buyer.
Select Product Category
What type of garments you are going to make? If you plan to make knits garment (T-Shirts, Polo ), you would not try to make
woven products (Shirts, Trousers) at the same time. Again in woven and knits there is wide range of product categories. Narrow
you product profile as much as possible. Lets say, you are going to make woven shirts - Formals and Casuals. Write name of the
product in your note book and move to the second point.
Estimate Production Requirement
How many pieces are you planning to make daily? 50 shirts or 500 shirts per day? It would be difficult to decide the figure at
this stage but you have to estimate a rough number. Later you can modify this figure depending on the budget and customer
demand. Otherwise you can't move forward making your business plan. When my clients ask me question how many machines
and what all machines they need to buy for their garment manufacturing set up, I ask them what (product name or type) do they
want to make and how many pieces of garments they are planning to make per day. Read 'How to Calculate Production Capacity
of a Factory'.
Number of Machines
Z e n i t h M a r k e t i n g & C o n s u l t a n c y S e r v i c e s Page 25
Text By: Mustafa Hussain
Apparel Manufacturing
On the above I have said to you to estimate production requirement. If you have decided the production figure, and product type,
number of sewing machines and other equipment requirement can be calculated. Calculation can be also done in reverse way. In
case you have a plan of setting specific number of machines, and product type, estimated production per day can be calculated.
Here is the resource "How to Determine Machine Requirement for a New Factory" for your further reading.
Type of Machines
Next step is to find what types of machines are required to make garments that you have selected from the wide range of
product categories. For example, read Types of Machines used by Shirt Making Factory. It is also important to find number of
machines to be purchased in each machine type. This step would help you to calculate capital investment in machines.
With sewing machines, make a list of other essential machines, equipment and set up requirements. For example, pressing
tables, cutting room machines, Boiler (steam generator) for pressing table, diesel generator for power back-up, finishing room
equipment, furnishings etc.
Raw Materials Requirement
You have already selected the product that you are going to make. Now make a list of raw materials required to make the
garment with average consumption. This would help you to prepare your budget on material sourcing. A sample material list for
knitted garment with projected cost has been published here.
Factory Space Requirement
Now move one step ahead. How much space is required for installing machines and office for staff? To set up factory you need
space for installing machines, office space and setting up departments for production and associated processes. Calculate
space requirement. According to that you have can plan for a factory building or rent a space. Estimate rent amount for the
project budget.
Manpower Requirement
You have already planned for machines and materials. Now plan for the requirement of manpower for the business. Manpower is
one of the primary resources for a business. In manpower planning, include number of staffs, supervisors and workers
(operators and helpers) you need to hire to make projected garments and to run business smoothly. Also estimate salaries for
each employee and add to your budget to running cost. Get an idea from the market how much salary you need to pay to
managers and workers.
Project Cost
I frequently get asked by people, how much money one needs to invest for the small size garment business? Here it is. To know
the estimated budget you have to prepare cost of the project. You need to calculate total capital investment, Rent, EMI amount
Z e n i t h M a r k e t i n g & C o n s u l t a n c y S e r v i c e s Page 25
Text By: Mustafa Hussain
Apparel Manufacturing
(if you are taking loan), salary for staff, workers wages and running costs. Also include finance required for sourcing raw
materials for initial months and other expense etc. To run you business without financial problem, prepare monthly cash flow
requirement for at least one year.
To estimate project cost you can seek help from an expert.
Internal Process Flow
Make detailed process flow of an order. This will help you to decide what all departments you need to set up and you can plan
hiring people accordingly. You can cross check about your equipment requirement process by process. Read the Garment
Manufacturing Process Flow Chart for the export orders. If you are new to garment manufacturing, read Apparel Manufacturing
-An Overview'
Supplier Listing
This process is not essential at first place. But you can start working on finding good and reliable suppliers for fabrics, trims
and other necessary items required to manufacture your garments. Start establishing suppliers with your region, then go to
other state and even you can source from international market for the quality and cost effective materials.
Reach to Your Customers
You have finished the major part of making the garment manufacturing project. Now make a list of potential customers and
start contacting them for business leads.
If you are new to garment manufacturing and want to enter into garment business seek help from an expert. An expert's
guidance will help you to save your time, money, and efforts. You can also learn many things about the business insights from an
expert. Wish you all the best for your upcoming garment business project.
Z e n i t h M a r k e t i n g & C o n s u l t a n c y S e r v i c e s Page 25
Text By: Mustafa Hussain
Apparel Manufacturing
How to Calculate Production Capacity of a Factory?
In Apparel Manufacturing, “Production capacity” is one of the most important criteria used for vendor selection by the buyers. It
is because; the production time of an order is directly proportional to vendor’s production capacity. So it is very important that
marketing and planning personnel should aware about the production capacity of their production units.
Capacity of a factory is primarily expressed in terms of total machines factory have. Secondly, how much pieces the factory
produces on daily for the specific products? In general, total numbers of machines in a factory mostly remains same for a
period. But factory may produce various types of product during the season. According to the product (style) category, machine
requirement may change and daily average production in each style may vary. So to be specific during booking orders, planner
should know exactly how much capacity he or she needed to procure the order in a given time period.
Sewing Floor (Image Credit: Shahi Exports Pvt. Ltd. via Facebook page)
A factory’s capacity is presented in total minutes or hours or in pieces (production per day). The method used to calculate
capacity has been explained in the following. To calculate Daily production capacity (in pieces) one needs following information.
1. Factory capacity in hours
2. Product SAM
3. Line efficiency (Average)
1. Calculation of factory capacity (in hours): Check how many machines factory has and how many hours factory runs in a
day. For example suppose,
Z e n i t h M a r k e t i n g & C o n s u l t a n c y S e r v i c e s Page 25
Text By: Mustafa Hussain
Apparel Manufacturing
Total number of machines = 200
Shift hours per day = 10 hours
So total factory capacity (in hours) = 200*10 hours = 2000 hours
2. Calculation of Product SAM (SAM): Make a list of product category that you manufacture and get standard minutes (SAM)
of all products you make from work study engineers. If you don’t have product SAM then calculate the SAM. Or you can
use average SAM of the products. Suppose you are producing shirt and its SAM is 25 minutes.
3. Factory Average Efficiency: This data is collected from industrial engineer. Or calculate it with historical data. Suppose
average line efficiency is 50%. Read the article - How to calculate efficiency of a production line or batch?
Calculation of production capacity (in pieces): Once you have above information use following formula to calculate
production capacity.
Production capacity (in pieces) = (Capacity in hours*60/product SAM)*line efficiency
For Example: Suppose a factory has 8 sewing lines and each line has 25 machines. Total 200 machines and working shift is 10
hours per day. Total factory capacity per day is 2000 hours (200 machines * 10 hours). If factory is producing only one style
(Shirt) of SAM 25 minutes and used all 200 machines daily production capacity at 50%
= (2000*60/25)*50% Pieces
= (2000*60*50) / (25*100) Pieces
= 2400 Pieces
[Note: Production will vary according to the line efficiency and during learning curve or in the initial days when style is loaded to
the line]
Production (capacity) planning is normally done based on sewing capacity. Having knowledge of the capacity in other processes
(internal or external) is also very important. Otherwise planner may fail and will not be able to meet the dead line. Other
departments such as Cutting room capacity, Finishing room capacity, Washing Capacity and capacity of the value added jobs.
Z e n i t h M a r k e t i n g & C o n s u l t a n c y S e r v i c e s Page 25
Text By: Mustafa Hussain
Apparel Manufacturing
Standard Minutes (SAM or SMV) for Few Basic Garment Products
Can anybody estimate SAM (standard allowed minute) of a garment without seeing and/or analyzing the garment? No. It is not
possible. To estimate SAM you have to analyze the garment carefully and check different factors that affect the SAM. SAM of a
product varies according to the work content or simply according to number of operations, length of seams, fabric types,
stitching accuracy needed, sewing technology to be used etc.
But still many of us inquire for approximate SAM values for basic products, like Tee Shirt, Formal shirt, Formal trouser or jacket.
An estimated SAM helps in capacity planning of the factory, calculating requirement of machineries and even helps to estimate
CM (cut and make) costing of a garment.
However, for better understanding I will suggest you first to read articles ‘How to calculate SAM for a garment?’. SAM is a short
form of standard allowed minutes. It means a normal operator can complete a task within the allowed time (minute) when he
works at 100% efficiency.
Standard minutes (SAM) of few basic products have been listed down with its SAM range according to work content variation. In
actual cases garment SAM may go outside of the limit depending the above factors. This list will be updated time to time adding
more products.
SAM or Standard Allowed Minute is used to measure task or work content of a garment. This term is widely used by industrial
engineers and production people in the garment manufacturing industry. For the estimation of cost of making a garment SAM
value plays a very important role. In past scientists and apparel technicians did research on how much time to be allowed to do
a job when one follows standard method during doing the job. According to the research study minute value has been defined for
each movement needed to accomplish a job. Synthetic data is available for each movements.
General Sewing Data (GSD) has defined set of codes for motion data for SAM calculation. There is also other methods through
which one can calculate SAM of a garment without using synthetic data or GSD. In this article both methods are explained in the
following.
Z e n i t h M a r k e t i n g & C o n s u l t a n c y S e r v i c e s Page 25
Text By: Mustafa Hussain
Apparel Manufacturing
Method #1: Calculation of SAM Using Synthetic Data
In this method 'Predetermined Time Standard' (PTS) code are used to establish 'Standard Time' of a garment or other sewing
products.
Step 1: Select one operation for which you want to calculate SAM.
Step 2: Study the motions of that operation. Stand by side of an operator (experienced one) and see the operator how he is
doing it. Note all movement used by the operator in doing one complete cycle of work. See carefully again and recheck your note
if all movement/motion are captured and correct. (for example motions are like - pick up parts one hand or two hand, align part
on table or machine foot, realign plies, etc.)
Step 3: List down all motion sequentially. Refer the synthetic data for TMU (Time measuring unit) values. For synthetic data you
can refer GSD (without licence use of GSD code prohibited but for personal use and study one can refer GSD code and TMU
values) or Sewing Performance Data table (SPD). Now you got TMU value for one operation (for example say it is 400 TMU).
Convert total TMU into minutes (1 TMU=0.0006 minute). This is called as Basic Time in minutes. In this example it is 0.24 minutes.
Step 4: Standard allowed minutes (SAM) = (Basic minute + Bundle allowances + machine and personal allowances). Add bundle
allowances (10%) and machine and personal allowances (20%) to basic time. Now you got Standard Minute value (SMV) or SAM.
SAM= (0.24+0.024+0.048) = 0.31 minutes.
I like to refer you an article Secret Behind Calculation of Machine Time in SAM for better understand of SAM calculation.
Method #2: Calculation of SAM Through Time Study
Step 1: Select one operation for which you want to calculate SAM.
Step 2: Take one stop watch. Stand by side of the operator. Capture cycle time for that operation. (cycle time – total time taken
to do all works needed to complete one operation, i.e. time from pick up part of first piece to next pick up of the next piece).
Do time study for consecutive five cycles. Discard if found abnormal time in any cycle. Calculate average of the 5 cycles. Time
you got from time study is called cycle time. To convert this cycle time into basic time you have to multiply cycle time with
operator performance rating. [Basic Time = Cycle Time X performance Rating]
Step 3: Performance rating. Now you have to rate the operator at what performance level he was doing the job seeing his
Z e n i t h M a r k e t i n g & C o n s u l t a n c y S e r v i c e s Page 25
Text By: Mustafa Hussain
Apparel Manufacturing
movement and work speed. Suppose that operator performance rating is 80%. Suppose cycle time is 0.60 minutes. Basic time
= (0.60 X 80%) = 0.48 minutes
Step 4: Standard allowed minutes (SAM) = (Basic minute + Bundle allowances + machine and personal allowances). Add bundle
allowances (10%) and machine and personal allowances (20%) to basic time. Now you got Standard Minute value (SMV) or SAM.
SAM= (0.48+0.048+0.096) = 0.624 minutes.
Garment CM cost estimation using SAM or SMV
In the clothing manufacturing, supplier gives final manufacturing cost to buyer prior to order confirmation. For that factory
prepares cost sheet estimating costs in different cost heads. Cost heads like Fabric, Trims and Packing materials, Labor cost
and Overheads.
At costing stage, supplier only get one sample of the garment and specification of fabric and trims for the reference. For raw
material cost suppliers directly take price quote from fabric and trim suppliers. For labor cost it is very important to estimate
as near as it will be during actual production.
The scientific method for estimating CM (Cut and make) cost of a garment involves following steps
1. Determine SAM of the garment (refer garment SAM calculation)
2. Calculate average line efficiency and
3. Calculate direct labor cost per minute
How to calculate the minute cost of the operator?
Formula:
#1. Labor cost per minute = (Monthly salary of an operators/Total minutes available in the month) at 100% efficiency.
But no line can perform at 100% efficiency, so labor cost per minute increases when line efficiency goes down. So correct way
to calculate labor cost per minute is
#2. Labor cost per minute = Total salary of the labors in a month / Total SAM produced by those labors in that month.
Example:
Operator monthly salary is INR 5000.00
Z e n i t h M a r k e t i n g & C o n s u l t a n c y S e r v i c e s Page 25
Text By: Mustafa Hussain
Apparel Manufacturing
Total available capacity per month (in minute) = 26 working days*8 hours/day*60=12,480 minutes
So, per minute cost of the direct labor = 5000/12480 = 0.4006 INR at 100% efficiency
Formula for the projected labor cost per pieces
CM cost = (SAM of the garment * Minute cost of the labor)/Line efficiency(%)
(Minute cost determined from above formula#1. If you use second formula then don't divide by line efficiency)
If Sewing SAM is 15 minutes and line perform at 50% efficiency then estimated garment make cost = 15*0.40/50% =12 INR
And Cutting SAM is 2 minutes and cutting room perform at 50% efficiency then estimated cutting cost = 2*0.40/50%=1.6 INR
So, Total estimated CM cost of the garment = (12.00+1.60) = 13.60 INR
Following above formula easily one can estimate garment CM cost and use it for the product costing.
Why do you need to consider line efficiency in CM costing?
Line output varies depending on the line efficiency. When a line performs at lower efficiency than standard (100%) line will
produce less units in a day compared to what line could make at 100% efficiency. But factory spends same amount of money as
salary whether line perform at 100% efficiency or less. So, per unit cost will increase when line performs at lower efficiency.
Note: For the calculation of labor cost per minute, instead of average operator salary you can take cumulative of all
operators salary (monthly) and divide total amounts by total minute available to the line (total operator * total minutes per
operator per month) to have more accurate value.
Definition of Performance Rating:
Rating is a subjective comparison of any condition or activity to a benchmark, based upon our experience. While the mechanics
of time study record the time a task did take, applying a rating will determine the time a task should take.
What is 100% performance or Normal Performance?
The concept of 100% performance is a critical element of time study and performance measures. Normal performance is the
rate of output which qualified workers will achieves without over-exertion over the working day sifts provided they know and
adhere to the specified method and provided they are motivated to apply themselves to the work. This performance is denoted
as 100% on standard rating and performance scales.
A slower is performance rate, which will produce fewer pieces per hour, is recorded as a percentage below 100%. A faster
performance rate that produces more pieces per hour is recorded as greater than 100%.
Z e n i t h M a r k e t i n g & C o n s u l t a n c y S e r v i c e s Page 25
Text By: Mustafa Hussain
Apparel Manufacturing
Characteristic of 100% Performance or Normal operator
• Fluid motions without hesitation
• No false starts or duplications
• Consistent, coordinated, effective rhythm
• No wasted actions or work
• Attention centered on the task
How to get accurate rating?
To improve accuracy in rating an operator, observer must -
• Has knowledge of the operation and the specified method or standard operating procedures for that task.
• Concentrates on operator motions
• Is alert to fumbles, hesitations, and other lost motions- these are seldom or absent in 100% performance.
• Eliminates or ignores interruption or events not in the operator’s control.
• Avoids a corrupting bias when observing fast and slow operators in succession
• Knows that increasing the number of cycles observed increases accuracy
Z e n i t h M a r k e t i n g & C o n s u l t a n c y S e r v i c e s Page 25
Text By: Mustafa Hussain
Apparel Manufacturing
How to calculate operator efficiency at work?
In apparel manufacturing, skills and expertise of a sewing operator is being presented in “Efficiency” term. An operator with
higher efficiency produces more garments than an operator with lower efficiency in the same time frame. When operators work
with higher efficiency, manufacturing cost of the factory goes down.
Secondly, factory capacity is estimated according to the operator efficiency or line efficiency. Hence, efficiency is one of the
mostly used performance measuring tools. So how do you calculate operator efficiency in factory? To calculate operator
efficiency you will be needed standard minutes (SAM) of the garment and operations your operator is making. Use following
formula and calculate operator efficiency.
Efficiency calculation formula:
Efficiency (%) = [Total minute produced by an operator/Total minute attended by him *100]
Where,
Total minutes produced = Total pieces made by an operator X SAM of the operation [minutes]
Total minutes attended = Total hours worked on the machine X 60 [minutes]
Example: An operator was doing an operation of SAM 0.50 minutes. In an 8 hours shift day he produces 400 pieces. So
according to the efficiency calculating formula, that operator’s overall efficiency
= (400 x 0.50) / (8 X 60)*100%
= 200/480*100%
= 41.67%
On-Standard Operator Efficiency:
Operator efficiency can be expressed in more specific ways, like ‘On-Standard Efficiency’ instead ‘over-all efficiency’. An
operator may be attending all hours in a shift but if he has not been given on-standard work to do in all hours, he will not be able
to produce minutes as per his capability and skill level. In this case, to know operator’s on-standard efficiency following formula
is used.
Operator on-standard efficiency (%) = Total minute produced /Total on-standard minute attended *100%
Where,
Total minutes produced = Total pieces made by an operator X SAM of the operation [minutes]
Total on-standard minute attended = (Total hours worked – Loss time) x 60 [minutes]
Example: An operator was doing an operation of SAM 0.50 minutes. In an 8 hours shift day he produces 400 pieces. Operator
was idle ‘waiting for work’ for 30 minutes and his machine broke down for 15 minutes in hours shift. So according to the
efficiency calculating formula, that operator’s on-standard efficiency
= (400 x 0.50) / {480 – (30 +15)}*100%
= 200/435*100%
= 45.98%
The above example clarifies that if an operator sits idle during shift hours his overall efficiency will go down.
How to calculate efficiency of a production batch or line?
Z e n i t h M a r k e t i n g & C o n s u l t a n c y S e r v i c e s Page 25
Text By: Mustafa Hussain
Apparel Manufacturing
Like individual operator efficiency, efficiency of a production line or batch or section is important for a factory. Daily line
efficiency shows the line performance. To calculate efficiency of a line for a day, you will need following data (information) from
the line supervisor or line recorder.
1. Number of operators – how many operators worked in the line in a day
2. Working hours (Regular and overtime hours) – how many hours each of the operators worked or how many hours the line
run in a day
3. Production in pieces – How many pieces are produced or total line output at the end of the day
4. Garment SAM – What is exact standard minute of the style (garment)
Once you have above data you have to calculate following using above information -
a. Total minutes produced by the line: To get total produced minutes multiply production pieces by SAM
b. Total minutes attended by the all operators in the line: Multiply number of operators by daily working hours and convert
total hours into total minutes (multiplying by 60).
Now, calculate line efficiency using following formula:
Line efficiency (in percentage) = Total minutes produced by the line *100 /total minutes attended by all operators
For example, refer following table. Data calculation formula has been given on the header row of the table.
No. of
Operator
(A)
Working
hours
(B)
line output
(production)
(C)
Garment
SAM
(D)
Total
minutes
attended
(E=A*B*60)
Total Minute
produced
(F=C*D)
Line
Efficiency
(%)
(F/E*100)
48 8 160 44.25 23040 7080 30.73
48 11 240 44.25 31680 10620 33.52
34 8 300 25 16320 7500 45.96
35 11 400 25 23100 10000 43.29
35 11 329 25 23100 8225 35.61
34 8 230 25 16320 5750 35.23
34 8 200 35 16320 7000 42.89
35 11 311 35 23100 10885 47.12
34 11 340 35 22440 11900 53.03
Z e n i t h M a r k e t i n g & C o n s u l t a n c y S e r v i c e s Page 25
Text By: Mustafa Hussain
Apparel Manufacturing
How to calculate efficiency of a production batch or line?
Like individual operator efficiency, efficiency of a production line or batch or section is important for a factory. Daily line
efficiency shows the line performance. To calculate efficiency of a line for a day, you will need following data (information) from
the line supervisor or line recorder.
1. Number of operators – how many operators worked in the line in a day
2. Working hours (Regular and overtime hours) – how many hours each of the operators worked or how many hours the line
run in a day
3. Production in pieces – How many pieces are produced or total line output at the end of the day
4. Garment SAM – What is exact standard minute of the style (garment)
Once you have above data you have to calculate following using above information -
a. Total minutes produced by the line: To get total produced minutes multiply production pieces by SAM
b. Total minutes attended by the all operators in the line: Multiply number of operators by daily working hours and convert
total hours into total minutes (multiplying by 60).
Now, calculate line efficiency using following formula:
Line efficiency (in percentage) = Total minutes produced by the line *100 /total minutes attended by all operators
For example, refer following table. Data calculation formula has been given on the header row of the table.
No. of
Operator
(A)
Working
hours
(B)
line output
(production)
(C)
Garment
SAM
(D)
Total
minutes
attended
(E=A*B*60)
Total Minute
produced
(F=C*D)
Line
Efficiency
(%)
(F/E*100)
48 8 160 44.25 23040 7080 30.73
48 11 240 44.25 31680 10620 33.52
34 8 300 25 16320 7500 45.96
35 11 400 25 23100 10000 43.29
35 11 329 25 23100 8225 35.61
34 8 230 25 16320 5750 35.23
34 8 200 35 16320 7000 42.89
35 11 311 35 23100 10885 47.12
34 11 340 35 22440 11900 53.03
How to Determine Machines Requirement for a New Factory?
Z e n i t h M a r k e t i n g & C o n s u l t a n c y S e r v i c e s Page 25
Text By: Mustafa Hussain
Apparel Manufacturing
In mass production instead of single sewing machine, different types of machines are installed. What types of
machine mix one should purchase depends on the product category he want to make in his factory. As you know
for knitted garments you need higher number of over edge and flat lock machines where for woven products you
need higher no. of lock stitch machines.
When you plan for a new factory set up for garment manufacturing you should select machines based on your
product profiles. Otherwise you will have wrong machine ratio. As a result you will fall short of some types of
machines and others will be less utilized. It is not only the selection of correct types of machines but you should
have also correct number of machines for all types of machine you purchase. If you purchase machines only
those are required initially then you can control in initial capital investment.
Here is the secret how I select machine mix for a new set factory.
1. Select Product Type - As I mentioned above, requirement of machine types will depend on
product types and product styling. So, first thing is you have to decide what are you going to make. Is it
Men's shirt, Blouse, Tee-shirt, Trouser, Salwar Kameez or Kurti? If you plan to make multiple products in
your new set up, then define how many units do you like to make per day for each products.
2. Daily Production Target: Once you finalized the product or products you wish to make, decide
how many units (pieces) would like to produce monthly or daily. OR in other way what is the average
production demand of your customer. As an example, let you plan to produce 1200 Shirts per day.
3. Estimated Line Efficiency: At the start up stage you may not be aware about the efficiency. But
you have to consider an efficiency figure at what level your line may perform 6 months ahead to calculate
machine requirement. As most of the factories run at 40% efficiency (India), use this figure for
calculations. Or if you wish to consider a higher figure you can.
4. Prepare Operation Bulletin: Next step, you need to seek help from industrial engineer to
prepare operation bulletin (OB) of the product. Engineer will analysis the product and check what all
types of operations (jobs) are needed to make the garment, selection of correct types of machines for
each operations and then calculate product SAM, no. of machines for each operations, machine
requirement per line to get production as per your target. For multiple product prepare OB for each
products and calculate machine requirement accordingly.
Z e n i t h M a r k e t i n g & C o n s u l t a n c y S e r v i c e s Page 25
Text By: Mustafa Hussain
Apparel Manufacturing
5. Calculate no. of lines: Divide daily total target by per line estimated production to calculate no.
of lines. For example, if you plan for 400 pieces per line per day then you need to set 3 lines to get 1200
pieces per day at defined line efficiency.
6. Make a matrix of machine mix: Once you have line wise calculated no. machines for each
products prepare a table with machine list of each products. Calculate total no. of machines for each
types. Refer to the following image for the machine mix matrix.
7. You are ready with your machine requirement for your new factory.
If you still have some queries on the above procedures then please drop a question in the following comment box.
Types of Machines Used in a Shirt Making Factory
Question: I want to know which types of machines are used in shirt factory and what are their costs
---------------
Z e n i t h M a r k e t i n g & C o n s u l t a n c y S e r v i c e s Page 25
Text By: Mustafa Hussain
Apparel Manufacturing
Answer:
Single Needle Lock Stitch Machine
Image Courtesy: juki.co.jp
Shirt is one of the basic products of our clothing range. A shirt can be made by a single machine but to construct
a branded shirt (Quality Shirt), shirt making factories and export houses use different types of machines to sew
different part of garment (seams). Many factories use special machines also for front placket and side seam and
underarm sewing. The main purpose of using different types and special machines is to maintain certain quality
level of the product and to increase productivity.
Name of the different sewing and non-sewing machines and operations done with those machines are shown
below respectively. Note: Use of machine types may vary based of on styling of seam types in a shirt used in same
operations.
Sewing Machines
1. Single Needle Lock Stitch (Plain, with/ without UBT): Collar and Cuff making, Pocket hemming
and pocket attach, Yoke attach, Shoulder attach, Sleeve placket make, Sleeve attach, bottom hem,
Main label attach, top stitches etc.
2. Single Needle Lock Stitch (Edge cutter): Collar run stitch and Collar attach to collar band
3. Double Needle Lock Stitch: Collar and Cuff Top Stitch and Armhole Top Stitch
4. Multi Needle Chain Stitch (i.e. Kansai Optional): Front placket make and attach
5. Feed-of-Arm (optional): Side seam and under arm
6. Button Stitching Machine: Attaching button to front placket and cuff
Z e n i t h M a r k e t i n g & C o n s u l t a n c y S e r v i c e s Page 25
Text By: Mustafa Hussain
Apparel Manufacturing
7. Button Holing Machine: Making button holes.
Non Sewing Machines
Factories also use non-sewing machines in making, such as
1. Fusing machine for collar and cuff
2. Iron for folding and pressing front pocket and sleeve plackets.
3. Collar and cuff turning machine: For collar and cuff turn and iron
Machine cost:
Cost of the above machines depends of the machine brand and sourcing country. For the cost part it would be
better to contact with machine suppliers nearby your location.
How to Calculate Raw Material Cost for Garments?
Material cost is the major cost component of a garment manufacturing costs. A correct cost calculation method
will give you better projection of garment cost for a style. In this article how to calculate direct materials cost
have been explained in details. Raw materials required for making a garment is sourced from suppliers. Main
materials are like fabric, labels, sewing thread, hang tags, trims etc. So to have correct material cost you must
have price knowledge of each item.
Steps used for material costing estimation are –
• Preparation of material requirement sheet
Z e n i t h M a r k e t i n g & C o n s u l t a n c y S e r v i c e s Page 25
Text By: Mustafa Hussain
Apparel Manufacturing
• Material price listing
• Preparation of material cost sheet
Prepare material requirement sheet
List down all items required and calculate consumption per unit for all materials to be used in garments.
For an example, let you are going calculate material cost for a polo shirt. To make polo you need knitted fabric –
Single jersey/pique, cuff and collar rib. Sourcing of knitted fabric can be done three ways
- You can directly purchased dyed fabric or
- You can source yarn, knit fabric and process the knitted fabric as per your requirement or
- Purchase dyed yarn and knit.
Let you will purchase yarn and get knitting and dyeing processes done by job workers. To go through this process
collect the pricing list of different types of yarn (or at least for the yarn that you will purchase for your product),
knitting cost, knitting loss%, dyeing cost per kg and process loss% from suppliers.
Material Price listing
Collect material price quote for all the material you need to purchase from different vendors. Prepare database
for the current market price of raw materials.
For example here is one Price List
Yarn: The costs for different yarns are –
20s Combed – Rs.105/kg
30s Combed – Rs. 115/kg
50s Combed – Rs.140-145/kg
2/60s Combed – Rs.200/Kg
2/60s dyed yarn – Rs.420/Kg dark shade
Knitting cost:
For Single Jersey – Rs.15/kg
For Rib - Rs.18/kg
For Interlock - Rs. 30-35/kg
Z e n i t h M a r k e t i n g & C o n s u l t a n c y S e r v i c e s Page 25
Text By: Mustafa Hussain
Apparel Manufacturing
Knitting loss: 2%
Dyeing cost: Rs. 80/kg for dark shades
Process loss (Dyeing): 6%
Fabric cost: Ready to use fabric cost is calculated using basic calculation as shown in the following table. Cost of
the knits fabric is represented in price per Kg.
Shell Fabric Collar/Cuff
Fabric Description 2/60s single jersey 2/60s rib
Yarn cost (Rs.) 200.00 200.00
Knitting cost (Rs.) 18.00 20.00
Knitting loss (2%) 4.36 4.40
Processing cost (Dyeing) (Rs.) 80.00 80.00
Processing loss (6%) (Rs.) 18.14 18.26
Cost per Kg Rs. 320.50 Rs. 322.66
Fabric Consumption: Next step is to find requirement of fabric for the polo. Suppose for this polo shirt you need
shell fabric 0.32 Kg and Ribs for cuff and collar 0.080 Kg. Read how to calculate fabric consumption for a knitted
garment to know fabric consumption calculation.
Prepare material Cost Sheet
Once you find fabric cost and fabric consumption prepare material cost sheet including all other material
required to make a garment ready for sale. An example of material cost sheet has been shown below.
Items Consumption UOM* Rate (Rs.) Amount (Rs.) Remarks
1 2/60s single
jersey
0.32 KGs 320.5 102.56
2 Cuff and collar ribs 0.08 KGs 322.66 25.81
3 Sewing thread 159 Meters 4 approx.
4 Buttons 3 Gross 2 approx.
5 Main label 1 Unit 1 approx.
Z e n i t h M a r k e t i n g & C o n s u l t a n c y S e r v i c e s Page 25
Text By: Mustafa Hussain
Apparel Manufacturing
6 Care label 1 Unit 1 approx.
7 Hang Tags 1 Unit 3 approx.
8 Price Tags 1 Unit 2 approx.
9 Poly bags 1 Unit 1 approx.
10 Kimble 1 Unit 0.5 approx.
Total Cost 142.87
*UOM - Unit of measure
So, Total fabric cost is Rs. 128.37 and including other material costs total cost of the material for making this Polo
Rs. 142.87
Now for each item merchants generally purchased extra quantity of inventory (from 2% to 7%) as buffer. This
excess cost due to extra purchase of material is added into the garment costing.
Garment Manufacturing Process Flow Chart
Posted in apparel industry, Apparel Production By Prasanta Sarkar
5544264
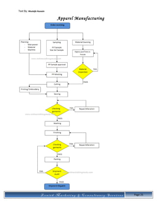
Garment manufacturing includes number of processes from order receiving to dispatching shipment of the
finished garments. A process flow chart helps to understand how raw materials are moved from one process to
another process until raw materials are transformed into the desired product (garments).
To be noted that a process flow chart made for the garment manufacturing processes will vary based on
manufacturing facility and product types. As some companies do whole process in single plant when others do
production jobs and other auxiliary processes are outsourced.
Z e n i t h M a r k e t i n g & C o n s u l t a n c y S e r v i c e s Page 25
Text By: Mustafa Hussain
Apparel Manufacturing
Based on present apparel industry, garment manufacturing processes are categorized as
• Pre-Production Processes - Pre-production process includes sampling, sourcing of raw materials,
Approvals, PP meeting etc. Read this for further reading on pre-production processes.
• Production processes - Production processes are cutting, sewing etc.
• Post production processes - thread trimming, pressing, checking, folding and packing, shipment
inspection etc.
Instead of making a single process flow chart, I have made one chart for major processes and two separate
charts for cutting room processes and finishing processes for detailed process chart.
Chart#1. Garment manufacturing process flow chart (major processes)
Z e n i t h M a r k e t i n g & C o n s u l t a n c y S e r v i c e s Page 25
Text By: Mustafa Hussain
Apparel Manufacturing
Z e n i t h M a r k e t i n g & C o n s u l t a n c y S e r v i c e s Page 25
Text By: Mustafa Hussain
Apparel Manufacturing
Chart#2. Cutting Room Process Flow Chart
Chart#3.
Finishing
Process Flow
Z e n i t h M a r k e t i n g & C o n s u l t a n c y S e r v i c e s Page 25

Methodology

  • 1.
    Text By: MustafaHussain Apparel Manufacturing Apparel Manufacturing - An Overview Overview: Apparel production, also known as garment production is a process where fabric is being converted into garments. The term apparel production is basically used when garments are manufactured in a factory. Traditionally apparel manufacturing factories has been divided into two sectors as domestic and export. A factory produces bulk quantity of garments for a style or design at a time. Prior to start production of an order factory needs to gone through some activities which is known as pre-production. Pre-production process includes sampling, costing, production planning, sourcing of raw material and production pattern making. Fabric cutting, printing, embroidery, sewing, thread trimming, washing, ironing, folding and packing are the production functions. Sampling: Sampling is a process where factory develop garment samples according to buyer's specified design. This is also known as product development stage. Samples are required at various stages to get approval from buyer on a particular design. As per the development stages samples are named as Proto sample, Fit sample, Size set sample, Sales man sample, production sample, Top of production (TOP) sample and shipment sample. Costing: A business is all about making profit. So correct costing of a product before order finalization is very important. Costing of garment is the cumulative cost of raw materials, direct labors and direct and indirect overheads. After developing sample or directly receiving buyer's sample factory needs to send FOB (freight on board) price of the garment. To decide FOB of a garment factory makes cost sheet including raw material cost, total of direct labour costs of each processes, factory overhead. An FOB is the sum of garment cost, factory margin and taxes. Production Planning: After receiving the order factory plans for raw material requirement for the order. Raw materials like fabrics, sewing threads, packing materials, hang tags and other accessories. Factory plans timelines like when to start cutting, when to submit pre-production sample, when to finish sewing and finishing, final inspection date and shipment date. In production planning stage job responsibility for different processes is defined. Cutting: Z e n i t h M a r k e t i n g & C o n s u l t a n c y S e r v i c e s Page 25
  • 2.
    Text By: MustafaHussain Apparel Manufacturing In this stage fabrics are layered on a table layer by layer up to a certain height. Then by means of a cutting machine fabric are cut into garment shapes or pattern and separated from the layer. Fabric layering is possible both manual spreading and automated spreading. Cut parts are then numbered and bundled and send to sewing room. For details about cutting process seecutting room overview. The quality of end product (garment) is very much depends on the good cutting quality. Secondly, fabric the main raw material of the garment represents about 70% of total garment cost. That is why cutting is an important process like others where control the fabric saving and garment quality. Sewing or Stitching: Garment panels are stitched together in sewing room by means of sewing machines. In sewing 2D fabric patterns are converted in 3D forms. An operator run the machine and using sewing threads garment parts are joined together. Various types of sewing machine are available for sewing. Machines are selected according to the seam and stitch requirement. In industry traditionally sewing machines are laid in a raw. Cut parts are feed at the start of the line, passed through the line and at the end of the line a complete garment come out. Each machine is run by individual operators and an operator sews only one or two operations of the garment. A line consist of sewing operators, helper to feed them with cut parts, thread and other trims, quality checker and one fully or partially devoted supervisor. Thread trimming: After stitching, all hanging thread are cut by means of hand trimmer. Auto thread trimming machines are also available to perform this task. All loose threads inside a garment are removed as well. Garments without any loose thread and long tail are basic quality requirement. Washing: This process is performed when buyer want washing or special finishes to the garments. For light color garment washing is carried out to remove dirt and stains though buyer does needed washed garment for orders. Finishing: Generally this process includes checking of garment, measurement checking, ironing, and spotting. After sewing of the garments, all pieces are checked by quality checker to ensure that garments are being made as per buyer quality standard. Checking normally is done for visuals appearance and measurements. Spotting is required to Z e n i t h M a r k e t i n g & C o n s u l t a n c y S e r v i c e s Page 25
  • 3.
    Text By: MustafaHussain Apparel Manufacturing remove stain in the pieces. Various chemicals (solvents) are used to remove various kinds of oil stain, marks and hard stain. Each garment then ironed to remove creases by means of press. Packing and folding: Each pressed garment is then folded with tissue or card board. Folding varies product to product and also buyer to buyer. Hang tags, special tag and prices stickers are attached with plastic Kimble or threads. Folded and tagged garment are then packed into poly bag. During packing garments are randomly checked by internal quality controllers to ensure that only quality goods are being packed. Other Processes: In current fashion trend very few garments are made without value added processes, like printing, garment dyeing, special washing, embroidery, adda work (hand embroidery with lot of bead work) Final Inspection and dispatch: Once garments are packed (also known as shipment), before dispatching quality inspection of the garments is carried by buyer quality assurance (QA) department. Many times a third party quality auditor is hired for this final inspection job. If the packed goods meet the buyer’s quality standards, shipment is accepted by buyer. Factory then dispatches goods to the buyer. Select Product Category What type of garments you are going to make? If you plan to make knits garment (T-Shirts, Polo ), you would not try to make woven products (Shirts, Trousers) at the same time. Again in woven and knits there is wide range of product categories. Narrow you product profile as much as possible. Lets say, you are going to make woven shirts - Formals and Casuals. Write name of the product in your note book and move to the second point. Estimate Production Requirement How many pieces are you planning to make daily? 50 shirts or 500 shirts per day? It would be difficult to decide the figure at this stage but you have to estimate a rough number. Later you can modify this figure depending on the budget and customer demand. Otherwise you can't move forward making your business plan. When my clients ask me question how many machines and what all machines they need to buy for their garment manufacturing set up, I ask them what (product name or type) do they want to make and how many pieces of garments they are planning to make per day. Read 'How to Calculate Production Capacity of a Factory'. Number of Machines Z e n i t h M a r k e t i n g & C o n s u l t a n c y S e r v i c e s Page 25
  • 4.
    Text By: MustafaHussain Apparel Manufacturing On the above I have said to you to estimate production requirement. If you have decided the production figure, and product type, number of sewing machines and other equipment requirement can be calculated. Calculation can be also done in reverse way. In case you have a plan of setting specific number of machines, and product type, estimated production per day can be calculated. Here is the resource "How to Determine Machine Requirement for a New Factory" for your further reading. Type of Machines Next step is to find what types of machines are required to make garments that you have selected from the wide range of product categories. For example, read Types of Machines used by Shirt Making Factory. It is also important to find number of machines to be purchased in each machine type. This step would help you to calculate capital investment in machines. With sewing machines, make a list of other essential machines, equipment and set up requirements. For example, pressing tables, cutting room machines, Boiler (steam generator) for pressing table, diesel generator for power back-up, finishing room equipment, furnishings etc. Raw Materials Requirement You have already selected the product that you are going to make. Now make a list of raw materials required to make the garment with average consumption. This would help you to prepare your budget on material sourcing. A sample material list for knitted garment with projected cost has been published here. Factory Space Requirement Now move one step ahead. How much space is required for installing machines and office for staff? To set up factory you need space for installing machines, office space and setting up departments for production and associated processes. Calculate space requirement. According to that you have can plan for a factory building or rent a space. Estimate rent amount for the project budget. Manpower Requirement You have already planned for machines and materials. Now plan for the requirement of manpower for the business. Manpower is one of the primary resources for a business. In manpower planning, include number of staffs, supervisors and workers (operators and helpers) you need to hire to make projected garments and to run business smoothly. Also estimate salaries for each employee and add to your budget to running cost. Get an idea from the market how much salary you need to pay to managers and workers. Project Cost I frequently get asked by people, how much money one needs to invest for the small size garment business? Here it is. To know the estimated budget you have to prepare cost of the project. You need to calculate total capital investment, Rent, EMI amount Z e n i t h M a r k e t i n g & C o n s u l t a n c y S e r v i c e s Page 25
  • 5.
    Text By: MustafaHussain Apparel Manufacturing (if you are taking loan), salary for staff, workers wages and running costs. Also include finance required for sourcing raw materials for initial months and other expense etc. To run you business without financial problem, prepare monthly cash flow requirement for at least one year. To estimate project cost you can seek help from an expert. Internal Process Flow Make detailed process flow of an order. This will help you to decide what all departments you need to set up and you can plan hiring people accordingly. You can cross check about your equipment requirement process by process. Read the Garment Manufacturing Process Flow Chart for the export orders. If you are new to garment manufacturing, read Apparel Manufacturing -An Overview' Supplier Listing This process is not essential at first place. But you can start working on finding good and reliable suppliers for fabrics, trims and other necessary items required to manufacture your garments. Start establishing suppliers with your region, then go to other state and even you can source from international market for the quality and cost effective materials. Reach to Your Customers You have finished the major part of making the garment manufacturing project. Now make a list of potential customers and start contacting them for business leads. If you are new to garment manufacturing and want to enter into garment business seek help from an expert. An expert's guidance will help you to save your time, money, and efforts. You can also learn many things about the business insights from an expert. Wish you all the best for your upcoming garment business project. Z e n i t h M a r k e t i n g & C o n s u l t a n c y S e r v i c e s Page 25
  • 6.
    Text By: MustafaHussain Apparel Manufacturing How to Calculate Production Capacity of a Factory? In Apparel Manufacturing, “Production capacity” is one of the most important criteria used for vendor selection by the buyers. It is because; the production time of an order is directly proportional to vendor’s production capacity. So it is very important that marketing and planning personnel should aware about the production capacity of their production units. Capacity of a factory is primarily expressed in terms of total machines factory have. Secondly, how much pieces the factory produces on daily for the specific products? In general, total numbers of machines in a factory mostly remains same for a period. But factory may produce various types of product during the season. According to the product (style) category, machine requirement may change and daily average production in each style may vary. So to be specific during booking orders, planner should know exactly how much capacity he or she needed to procure the order in a given time period. Sewing Floor (Image Credit: Shahi Exports Pvt. Ltd. via Facebook page) A factory’s capacity is presented in total minutes or hours or in pieces (production per day). The method used to calculate capacity has been explained in the following. To calculate Daily production capacity (in pieces) one needs following information. 1. Factory capacity in hours 2. Product SAM 3. Line efficiency (Average) 1. Calculation of factory capacity (in hours): Check how many machines factory has and how many hours factory runs in a day. For example suppose, Z e n i t h M a r k e t i n g & C o n s u l t a n c y S e r v i c e s Page 25
  • 7.
    Text By: MustafaHussain Apparel Manufacturing Total number of machines = 200 Shift hours per day = 10 hours So total factory capacity (in hours) = 200*10 hours = 2000 hours 2. Calculation of Product SAM (SAM): Make a list of product category that you manufacture and get standard minutes (SAM) of all products you make from work study engineers. If you don’t have product SAM then calculate the SAM. Or you can use average SAM of the products. Suppose you are producing shirt and its SAM is 25 minutes. 3. Factory Average Efficiency: This data is collected from industrial engineer. Or calculate it with historical data. Suppose average line efficiency is 50%. Read the article - How to calculate efficiency of a production line or batch? Calculation of production capacity (in pieces): Once you have above information use following formula to calculate production capacity. Production capacity (in pieces) = (Capacity in hours*60/product SAM)*line efficiency For Example: Suppose a factory has 8 sewing lines and each line has 25 machines. Total 200 machines and working shift is 10 hours per day. Total factory capacity per day is 2000 hours (200 machines * 10 hours). If factory is producing only one style (Shirt) of SAM 25 minutes and used all 200 machines daily production capacity at 50% = (2000*60/25)*50% Pieces = (2000*60*50) / (25*100) Pieces = 2400 Pieces [Note: Production will vary according to the line efficiency and during learning curve or in the initial days when style is loaded to the line] Production (capacity) planning is normally done based on sewing capacity. Having knowledge of the capacity in other processes (internal or external) is also very important. Otherwise planner may fail and will not be able to meet the dead line. Other departments such as Cutting room capacity, Finishing room capacity, Washing Capacity and capacity of the value added jobs. Z e n i t h M a r k e t i n g & C o n s u l t a n c y S e r v i c e s Page 25
  • 8.
    Text By: MustafaHussain Apparel Manufacturing Standard Minutes (SAM or SMV) for Few Basic Garment Products Can anybody estimate SAM (standard allowed minute) of a garment without seeing and/or analyzing the garment? No. It is not possible. To estimate SAM you have to analyze the garment carefully and check different factors that affect the SAM. SAM of a product varies according to the work content or simply according to number of operations, length of seams, fabric types, stitching accuracy needed, sewing technology to be used etc. But still many of us inquire for approximate SAM values for basic products, like Tee Shirt, Formal shirt, Formal trouser or jacket. An estimated SAM helps in capacity planning of the factory, calculating requirement of machineries and even helps to estimate CM (cut and make) costing of a garment. However, for better understanding I will suggest you first to read articles ‘How to calculate SAM for a garment?’. SAM is a short form of standard allowed minutes. It means a normal operator can complete a task within the allowed time (minute) when he works at 100% efficiency. Standard minutes (SAM) of few basic products have been listed down with its SAM range according to work content variation. In actual cases garment SAM may go outside of the limit depending the above factors. This list will be updated time to time adding more products. SAM or Standard Allowed Minute is used to measure task or work content of a garment. This term is widely used by industrial engineers and production people in the garment manufacturing industry. For the estimation of cost of making a garment SAM value plays a very important role. In past scientists and apparel technicians did research on how much time to be allowed to do a job when one follows standard method during doing the job. According to the research study minute value has been defined for each movement needed to accomplish a job. Synthetic data is available for each movements. General Sewing Data (GSD) has defined set of codes for motion data for SAM calculation. There is also other methods through which one can calculate SAM of a garment without using synthetic data or GSD. In this article both methods are explained in the following. Z e n i t h M a r k e t i n g & C o n s u l t a n c y S e r v i c e s Page 25
  • 9.
    Text By: MustafaHussain Apparel Manufacturing Method #1: Calculation of SAM Using Synthetic Data In this method 'Predetermined Time Standard' (PTS) code are used to establish 'Standard Time' of a garment or other sewing products. Step 1: Select one operation for which you want to calculate SAM. Step 2: Study the motions of that operation. Stand by side of an operator (experienced one) and see the operator how he is doing it. Note all movement used by the operator in doing one complete cycle of work. See carefully again and recheck your note if all movement/motion are captured and correct. (for example motions are like - pick up parts one hand or two hand, align part on table or machine foot, realign plies, etc.) Step 3: List down all motion sequentially. Refer the synthetic data for TMU (Time measuring unit) values. For synthetic data you can refer GSD (without licence use of GSD code prohibited but for personal use and study one can refer GSD code and TMU values) or Sewing Performance Data table (SPD). Now you got TMU value for one operation (for example say it is 400 TMU). Convert total TMU into minutes (1 TMU=0.0006 minute). This is called as Basic Time in minutes. In this example it is 0.24 minutes. Step 4: Standard allowed minutes (SAM) = (Basic minute + Bundle allowances + machine and personal allowances). Add bundle allowances (10%) and machine and personal allowances (20%) to basic time. Now you got Standard Minute value (SMV) or SAM. SAM= (0.24+0.024+0.048) = 0.31 minutes. I like to refer you an article Secret Behind Calculation of Machine Time in SAM for better understand of SAM calculation. Method #2: Calculation of SAM Through Time Study Step 1: Select one operation for which you want to calculate SAM. Step 2: Take one stop watch. Stand by side of the operator. Capture cycle time for that operation. (cycle time – total time taken to do all works needed to complete one operation, i.e. time from pick up part of first piece to next pick up of the next piece). Do time study for consecutive five cycles. Discard if found abnormal time in any cycle. Calculate average of the 5 cycles. Time you got from time study is called cycle time. To convert this cycle time into basic time you have to multiply cycle time with operator performance rating. [Basic Time = Cycle Time X performance Rating] Step 3: Performance rating. Now you have to rate the operator at what performance level he was doing the job seeing his Z e n i t h M a r k e t i n g & C o n s u l t a n c y S e r v i c e s Page 25
  • 10.
    Text By: MustafaHussain Apparel Manufacturing movement and work speed. Suppose that operator performance rating is 80%. Suppose cycle time is 0.60 minutes. Basic time = (0.60 X 80%) = 0.48 minutes Step 4: Standard allowed minutes (SAM) = (Basic minute + Bundle allowances + machine and personal allowances). Add bundle allowances (10%) and machine and personal allowances (20%) to basic time. Now you got Standard Minute value (SMV) or SAM. SAM= (0.48+0.048+0.096) = 0.624 minutes. Garment CM cost estimation using SAM or SMV In the clothing manufacturing, supplier gives final manufacturing cost to buyer prior to order confirmation. For that factory prepares cost sheet estimating costs in different cost heads. Cost heads like Fabric, Trims and Packing materials, Labor cost and Overheads. At costing stage, supplier only get one sample of the garment and specification of fabric and trims for the reference. For raw material cost suppliers directly take price quote from fabric and trim suppliers. For labor cost it is very important to estimate as near as it will be during actual production. The scientific method for estimating CM (Cut and make) cost of a garment involves following steps 1. Determine SAM of the garment (refer garment SAM calculation) 2. Calculate average line efficiency and 3. Calculate direct labor cost per minute How to calculate the minute cost of the operator? Formula: #1. Labor cost per minute = (Monthly salary of an operators/Total minutes available in the month) at 100% efficiency. But no line can perform at 100% efficiency, so labor cost per minute increases when line efficiency goes down. So correct way to calculate labor cost per minute is #2. Labor cost per minute = Total salary of the labors in a month / Total SAM produced by those labors in that month. Example: Operator monthly salary is INR 5000.00 Z e n i t h M a r k e t i n g & C o n s u l t a n c y S e r v i c e s Page 25
  • 11.
    Text By: MustafaHussain Apparel Manufacturing Total available capacity per month (in minute) = 26 working days*8 hours/day*60=12,480 minutes So, per minute cost of the direct labor = 5000/12480 = 0.4006 INR at 100% efficiency Formula for the projected labor cost per pieces CM cost = (SAM of the garment * Minute cost of the labor)/Line efficiency(%) (Minute cost determined from above formula#1. If you use second formula then don't divide by line efficiency) If Sewing SAM is 15 minutes and line perform at 50% efficiency then estimated garment make cost = 15*0.40/50% =12 INR And Cutting SAM is 2 minutes and cutting room perform at 50% efficiency then estimated cutting cost = 2*0.40/50%=1.6 INR So, Total estimated CM cost of the garment = (12.00+1.60) = 13.60 INR Following above formula easily one can estimate garment CM cost and use it for the product costing. Why do you need to consider line efficiency in CM costing? Line output varies depending on the line efficiency. When a line performs at lower efficiency than standard (100%) line will produce less units in a day compared to what line could make at 100% efficiency. But factory spends same amount of money as salary whether line perform at 100% efficiency or less. So, per unit cost will increase when line performs at lower efficiency. Note: For the calculation of labor cost per minute, instead of average operator salary you can take cumulative of all operators salary (monthly) and divide total amounts by total minute available to the line (total operator * total minutes per operator per month) to have more accurate value. Definition of Performance Rating: Rating is a subjective comparison of any condition or activity to a benchmark, based upon our experience. While the mechanics of time study record the time a task did take, applying a rating will determine the time a task should take. What is 100% performance or Normal Performance? The concept of 100% performance is a critical element of time study and performance measures. Normal performance is the rate of output which qualified workers will achieves without over-exertion over the working day sifts provided they know and adhere to the specified method and provided they are motivated to apply themselves to the work. This performance is denoted as 100% on standard rating and performance scales. A slower is performance rate, which will produce fewer pieces per hour, is recorded as a percentage below 100%. A faster performance rate that produces more pieces per hour is recorded as greater than 100%. Z e n i t h M a r k e t i n g & C o n s u l t a n c y S e r v i c e s Page 25
  • 12.
    Text By: MustafaHussain Apparel Manufacturing Characteristic of 100% Performance or Normal operator • Fluid motions without hesitation • No false starts or duplications • Consistent, coordinated, effective rhythm • No wasted actions or work • Attention centered on the task How to get accurate rating? To improve accuracy in rating an operator, observer must - • Has knowledge of the operation and the specified method or standard operating procedures for that task. • Concentrates on operator motions • Is alert to fumbles, hesitations, and other lost motions- these are seldom or absent in 100% performance. • Eliminates or ignores interruption or events not in the operator’s control. • Avoids a corrupting bias when observing fast and slow operators in succession • Knows that increasing the number of cycles observed increases accuracy Z e n i t h M a r k e t i n g & C o n s u l t a n c y S e r v i c e s Page 25
  • 13.
    Text By: MustafaHussain Apparel Manufacturing How to calculate operator efficiency at work? In apparel manufacturing, skills and expertise of a sewing operator is being presented in “Efficiency” term. An operator with higher efficiency produces more garments than an operator with lower efficiency in the same time frame. When operators work with higher efficiency, manufacturing cost of the factory goes down. Secondly, factory capacity is estimated according to the operator efficiency or line efficiency. Hence, efficiency is one of the mostly used performance measuring tools. So how do you calculate operator efficiency in factory? To calculate operator efficiency you will be needed standard minutes (SAM) of the garment and operations your operator is making. Use following formula and calculate operator efficiency. Efficiency calculation formula: Efficiency (%) = [Total minute produced by an operator/Total minute attended by him *100] Where, Total minutes produced = Total pieces made by an operator X SAM of the operation [minutes] Total minutes attended = Total hours worked on the machine X 60 [minutes] Example: An operator was doing an operation of SAM 0.50 minutes. In an 8 hours shift day he produces 400 pieces. So according to the efficiency calculating formula, that operator’s overall efficiency = (400 x 0.50) / (8 X 60)*100% = 200/480*100% = 41.67% On-Standard Operator Efficiency: Operator efficiency can be expressed in more specific ways, like ‘On-Standard Efficiency’ instead ‘over-all efficiency’. An operator may be attending all hours in a shift but if he has not been given on-standard work to do in all hours, he will not be able to produce minutes as per his capability and skill level. In this case, to know operator’s on-standard efficiency following formula is used. Operator on-standard efficiency (%) = Total minute produced /Total on-standard minute attended *100% Where, Total minutes produced = Total pieces made by an operator X SAM of the operation [minutes] Total on-standard minute attended = (Total hours worked – Loss time) x 60 [minutes] Example: An operator was doing an operation of SAM 0.50 minutes. In an 8 hours shift day he produces 400 pieces. Operator was idle ‘waiting for work’ for 30 minutes and his machine broke down for 15 minutes in hours shift. So according to the efficiency calculating formula, that operator’s on-standard efficiency = (400 x 0.50) / {480 – (30 +15)}*100% = 200/435*100% = 45.98% The above example clarifies that if an operator sits idle during shift hours his overall efficiency will go down. How to calculate efficiency of a production batch or line? Z e n i t h M a r k e t i n g & C o n s u l t a n c y S e r v i c e s Page 25
  • 14.
    Text By: MustafaHussain Apparel Manufacturing Like individual operator efficiency, efficiency of a production line or batch or section is important for a factory. Daily line efficiency shows the line performance. To calculate efficiency of a line for a day, you will need following data (information) from the line supervisor or line recorder. 1. Number of operators – how many operators worked in the line in a day 2. Working hours (Regular and overtime hours) – how many hours each of the operators worked or how many hours the line run in a day 3. Production in pieces – How many pieces are produced or total line output at the end of the day 4. Garment SAM – What is exact standard minute of the style (garment) Once you have above data you have to calculate following using above information - a. Total minutes produced by the line: To get total produced minutes multiply production pieces by SAM b. Total minutes attended by the all operators in the line: Multiply number of operators by daily working hours and convert total hours into total minutes (multiplying by 60). Now, calculate line efficiency using following formula: Line efficiency (in percentage) = Total minutes produced by the line *100 /total minutes attended by all operators For example, refer following table. Data calculation formula has been given on the header row of the table. No. of Operator (A) Working hours (B) line output (production) (C) Garment SAM (D) Total minutes attended (E=A*B*60) Total Minute produced (F=C*D) Line Efficiency (%) (F/E*100) 48 8 160 44.25 23040 7080 30.73 48 11 240 44.25 31680 10620 33.52 34 8 300 25 16320 7500 45.96 35 11 400 25 23100 10000 43.29 35 11 329 25 23100 8225 35.61 34 8 230 25 16320 5750 35.23 34 8 200 35 16320 7000 42.89 35 11 311 35 23100 10885 47.12 34 11 340 35 22440 11900 53.03 Z e n i t h M a r k e t i n g & C o n s u l t a n c y S e r v i c e s Page 25
  • 15.
    Text By: MustafaHussain Apparel Manufacturing How to calculate efficiency of a production batch or line? Like individual operator efficiency, efficiency of a production line or batch or section is important for a factory. Daily line efficiency shows the line performance. To calculate efficiency of a line for a day, you will need following data (information) from the line supervisor or line recorder. 1. Number of operators – how many operators worked in the line in a day 2. Working hours (Regular and overtime hours) – how many hours each of the operators worked or how many hours the line run in a day 3. Production in pieces – How many pieces are produced or total line output at the end of the day 4. Garment SAM – What is exact standard minute of the style (garment) Once you have above data you have to calculate following using above information - a. Total minutes produced by the line: To get total produced minutes multiply production pieces by SAM b. Total minutes attended by the all operators in the line: Multiply number of operators by daily working hours and convert total hours into total minutes (multiplying by 60). Now, calculate line efficiency using following formula: Line efficiency (in percentage) = Total minutes produced by the line *100 /total minutes attended by all operators For example, refer following table. Data calculation formula has been given on the header row of the table. No. of Operator (A) Working hours (B) line output (production) (C) Garment SAM (D) Total minutes attended (E=A*B*60) Total Minute produced (F=C*D) Line Efficiency (%) (F/E*100) 48 8 160 44.25 23040 7080 30.73 48 11 240 44.25 31680 10620 33.52 34 8 300 25 16320 7500 45.96 35 11 400 25 23100 10000 43.29 35 11 329 25 23100 8225 35.61 34 8 230 25 16320 5750 35.23 34 8 200 35 16320 7000 42.89 35 11 311 35 23100 10885 47.12 34 11 340 35 22440 11900 53.03 How to Determine Machines Requirement for a New Factory? Z e n i t h M a r k e t i n g & C o n s u l t a n c y S e r v i c e s Page 25
  • 16.
    Text By: MustafaHussain Apparel Manufacturing In mass production instead of single sewing machine, different types of machines are installed. What types of machine mix one should purchase depends on the product category he want to make in his factory. As you know for knitted garments you need higher number of over edge and flat lock machines where for woven products you need higher no. of lock stitch machines. When you plan for a new factory set up for garment manufacturing you should select machines based on your product profiles. Otherwise you will have wrong machine ratio. As a result you will fall short of some types of machines and others will be less utilized. It is not only the selection of correct types of machines but you should have also correct number of machines for all types of machine you purchase. If you purchase machines only those are required initially then you can control in initial capital investment. Here is the secret how I select machine mix for a new set factory. 1. Select Product Type - As I mentioned above, requirement of machine types will depend on product types and product styling. So, first thing is you have to decide what are you going to make. Is it Men's shirt, Blouse, Tee-shirt, Trouser, Salwar Kameez or Kurti? If you plan to make multiple products in your new set up, then define how many units do you like to make per day for each products. 2. Daily Production Target: Once you finalized the product or products you wish to make, decide how many units (pieces) would like to produce monthly or daily. OR in other way what is the average production demand of your customer. As an example, let you plan to produce 1200 Shirts per day. 3. Estimated Line Efficiency: At the start up stage you may not be aware about the efficiency. But you have to consider an efficiency figure at what level your line may perform 6 months ahead to calculate machine requirement. As most of the factories run at 40% efficiency (India), use this figure for calculations. Or if you wish to consider a higher figure you can. 4. Prepare Operation Bulletin: Next step, you need to seek help from industrial engineer to prepare operation bulletin (OB) of the product. Engineer will analysis the product and check what all types of operations (jobs) are needed to make the garment, selection of correct types of machines for each operations and then calculate product SAM, no. of machines for each operations, machine requirement per line to get production as per your target. For multiple product prepare OB for each products and calculate machine requirement accordingly. Z e n i t h M a r k e t i n g & C o n s u l t a n c y S e r v i c e s Page 25
  • 17.
    Text By: MustafaHussain Apparel Manufacturing 5. Calculate no. of lines: Divide daily total target by per line estimated production to calculate no. of lines. For example, if you plan for 400 pieces per line per day then you need to set 3 lines to get 1200 pieces per day at defined line efficiency. 6. Make a matrix of machine mix: Once you have line wise calculated no. machines for each products prepare a table with machine list of each products. Calculate total no. of machines for each types. Refer to the following image for the machine mix matrix. 7. You are ready with your machine requirement for your new factory. If you still have some queries on the above procedures then please drop a question in the following comment box. Types of Machines Used in a Shirt Making Factory Question: I want to know which types of machines are used in shirt factory and what are their costs --------------- Z e n i t h M a r k e t i n g & C o n s u l t a n c y S e r v i c e s Page 25
  • 18.
    Text By: MustafaHussain Apparel Manufacturing Answer: Single Needle Lock Stitch Machine Image Courtesy: juki.co.jp Shirt is one of the basic products of our clothing range. A shirt can be made by a single machine but to construct a branded shirt (Quality Shirt), shirt making factories and export houses use different types of machines to sew different part of garment (seams). Many factories use special machines also for front placket and side seam and underarm sewing. The main purpose of using different types and special machines is to maintain certain quality level of the product and to increase productivity. Name of the different sewing and non-sewing machines and operations done with those machines are shown below respectively. Note: Use of machine types may vary based of on styling of seam types in a shirt used in same operations. Sewing Machines 1. Single Needle Lock Stitch (Plain, with/ without UBT): Collar and Cuff making, Pocket hemming and pocket attach, Yoke attach, Shoulder attach, Sleeve placket make, Sleeve attach, bottom hem, Main label attach, top stitches etc. 2. Single Needle Lock Stitch (Edge cutter): Collar run stitch and Collar attach to collar band 3. Double Needle Lock Stitch: Collar and Cuff Top Stitch and Armhole Top Stitch 4. Multi Needle Chain Stitch (i.e. Kansai Optional): Front placket make and attach 5. Feed-of-Arm (optional): Side seam and under arm 6. Button Stitching Machine: Attaching button to front placket and cuff Z e n i t h M a r k e t i n g & C o n s u l t a n c y S e r v i c e s Page 25
  • 19.
    Text By: MustafaHussain Apparel Manufacturing 7. Button Holing Machine: Making button holes. Non Sewing Machines Factories also use non-sewing machines in making, such as 1. Fusing machine for collar and cuff 2. Iron for folding and pressing front pocket and sleeve plackets. 3. Collar and cuff turning machine: For collar and cuff turn and iron Machine cost: Cost of the above machines depends of the machine brand and sourcing country. For the cost part it would be better to contact with machine suppliers nearby your location. How to Calculate Raw Material Cost for Garments? Material cost is the major cost component of a garment manufacturing costs. A correct cost calculation method will give you better projection of garment cost for a style. In this article how to calculate direct materials cost have been explained in details. Raw materials required for making a garment is sourced from suppliers. Main materials are like fabric, labels, sewing thread, hang tags, trims etc. So to have correct material cost you must have price knowledge of each item. Steps used for material costing estimation are – • Preparation of material requirement sheet Z e n i t h M a r k e t i n g & C o n s u l t a n c y S e r v i c e s Page 25
  • 20.
    Text By: MustafaHussain Apparel Manufacturing • Material price listing • Preparation of material cost sheet Prepare material requirement sheet List down all items required and calculate consumption per unit for all materials to be used in garments. For an example, let you are going calculate material cost for a polo shirt. To make polo you need knitted fabric – Single jersey/pique, cuff and collar rib. Sourcing of knitted fabric can be done three ways - You can directly purchased dyed fabric or - You can source yarn, knit fabric and process the knitted fabric as per your requirement or - Purchase dyed yarn and knit. Let you will purchase yarn and get knitting and dyeing processes done by job workers. To go through this process collect the pricing list of different types of yarn (or at least for the yarn that you will purchase for your product), knitting cost, knitting loss%, dyeing cost per kg and process loss% from suppliers. Material Price listing Collect material price quote for all the material you need to purchase from different vendors. Prepare database for the current market price of raw materials. For example here is one Price List Yarn: The costs for different yarns are – 20s Combed – Rs.105/kg 30s Combed – Rs. 115/kg 50s Combed – Rs.140-145/kg 2/60s Combed – Rs.200/Kg 2/60s dyed yarn – Rs.420/Kg dark shade Knitting cost: For Single Jersey – Rs.15/kg For Rib - Rs.18/kg For Interlock - Rs. 30-35/kg Z e n i t h M a r k e t i n g & C o n s u l t a n c y S e r v i c e s Page 25
  • 21.
    Text By: MustafaHussain Apparel Manufacturing Knitting loss: 2% Dyeing cost: Rs. 80/kg for dark shades Process loss (Dyeing): 6% Fabric cost: Ready to use fabric cost is calculated using basic calculation as shown in the following table. Cost of the knits fabric is represented in price per Kg. Shell Fabric Collar/Cuff Fabric Description 2/60s single jersey 2/60s rib Yarn cost (Rs.) 200.00 200.00 Knitting cost (Rs.) 18.00 20.00 Knitting loss (2%) 4.36 4.40 Processing cost (Dyeing) (Rs.) 80.00 80.00 Processing loss (6%) (Rs.) 18.14 18.26 Cost per Kg Rs. 320.50 Rs. 322.66 Fabric Consumption: Next step is to find requirement of fabric for the polo. Suppose for this polo shirt you need shell fabric 0.32 Kg and Ribs for cuff and collar 0.080 Kg. Read how to calculate fabric consumption for a knitted garment to know fabric consumption calculation. Prepare material Cost Sheet Once you find fabric cost and fabric consumption prepare material cost sheet including all other material required to make a garment ready for sale. An example of material cost sheet has been shown below. Items Consumption UOM* Rate (Rs.) Amount (Rs.) Remarks 1 2/60s single jersey 0.32 KGs 320.5 102.56 2 Cuff and collar ribs 0.08 KGs 322.66 25.81 3 Sewing thread 159 Meters 4 approx. 4 Buttons 3 Gross 2 approx. 5 Main label 1 Unit 1 approx. Z e n i t h M a r k e t i n g & C o n s u l t a n c y S e r v i c e s Page 25
  • 22.
    Text By: MustafaHussain Apparel Manufacturing 6 Care label 1 Unit 1 approx. 7 Hang Tags 1 Unit 3 approx. 8 Price Tags 1 Unit 2 approx. 9 Poly bags 1 Unit 1 approx. 10 Kimble 1 Unit 0.5 approx. Total Cost 142.87 *UOM - Unit of measure So, Total fabric cost is Rs. 128.37 and including other material costs total cost of the material for making this Polo Rs. 142.87 Now for each item merchants generally purchased extra quantity of inventory (from 2% to 7%) as buffer. This excess cost due to extra purchase of material is added into the garment costing. Garment Manufacturing Process Flow Chart Posted in apparel industry, Apparel Production By Prasanta Sarkar 5544264 Garment manufacturing includes number of processes from order receiving to dispatching shipment of the finished garments. A process flow chart helps to understand how raw materials are moved from one process to another process until raw materials are transformed into the desired product (garments). To be noted that a process flow chart made for the garment manufacturing processes will vary based on manufacturing facility and product types. As some companies do whole process in single plant when others do production jobs and other auxiliary processes are outsourced. Z e n i t h M a r k e t i n g & C o n s u l t a n c y S e r v i c e s Page 25
  • 23.
    Text By: MustafaHussain Apparel Manufacturing Based on present apparel industry, garment manufacturing processes are categorized as • Pre-Production Processes - Pre-production process includes sampling, sourcing of raw materials, Approvals, PP meeting etc. Read this for further reading on pre-production processes. • Production processes - Production processes are cutting, sewing etc. • Post production processes - thread trimming, pressing, checking, folding and packing, shipment inspection etc. Instead of making a single process flow chart, I have made one chart for major processes and two separate charts for cutting room processes and finishing processes for detailed process chart. Chart#1. Garment manufacturing process flow chart (major processes) Z e n i t h M a r k e t i n g & C o n s u l t a n c y S e r v i c e s Page 25
  • 24.
    Text By: MustafaHussain Apparel Manufacturing Z e n i t h M a r k e t i n g & C o n s u l t a n c y S e r v i c e s Page 25
  • 25.
    Text By: MustafaHussain Apparel Manufacturing Chart#2. Cutting Room Process Flow Chart Chart#3. Finishing Process Flow Z e n i t h M a r k e t i n g & C o n s u l t a n c y S e r v i c e s Page 25