Embed presentation
Download as PDF, PPTX







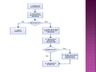
The document discusses mediation, conciliation, and arbitration. It defines mediation as a mutual process where a neutral third party facilitates communication between disputing parties to resolve disputes through amicable settlement terms. Key elements of mediation include it being a mutual, neutral, confidential and non-binding process aimed at a flexible, timely and cost-effective resolution that leads to a win-win outcome for both parties. The mediation process involves three stages - pre-mediation, mediation, and post-mediation - with the neutral third party helping facilitate communication between the parties through these stages.






