1
Contents
1. Introduction 2
2. Product overview of the market 3
3. Industry analyses 4
4. Market Summery 5
 Market Demographics 5
 Market Needs 5
 Market Trend 6
 Market Growth 6
5. Competitor’s analysis 7
6. SWOT Analysis 10
 Strengths 10
 Weaknesses 11
 Opportunities 11
 Threats 11
7. Key to Success 12
8. Marketing research & Information 12
9. Marketing Strategy 13
 Mission 13
 Marketing Objectives 13
 Target Marketing 14
 Positioning 15
 Marketing Mix 16
 Marketing Research 16
10. Operational Plan 17
11. Sales Promotion 17
12. Financials, Budgets, and Forecasts 18
 Sales Forecasts 18
 Expense Forecasts 18
13. Controls 19
 Implementation Milestones 19
 Marketing Organization 19
14. Conclusion 19
15. Reference 20
2
Introduction:
Marketing plan:
A marketing plan may be part of an overall business plan. Solid marketing strategy is the foundation
of a well-written marketing plan. While a marketing plan contains a list of actions, a marketing plan
without a sound strategic foundation is of little use.
Definition and example:
A marketing plan is a comprehensive blueprint which outlines an organization's overall marketing
efforts. A marketing process can be realized by the marketing mix, which is outlined in step 4. The
last step in the process is the marketing controlling.
The marketing plan can function from two points: strategy and tactics (P. Kotler, K.L. Keller). In
most organizations, "strategic planning" is an annual process, typically covering just the year ahead.
Occasionally, a few organizations may look at a practical plan which stretches three or more years
ahead. [1]
The marketing process model:
This marketing plan is concerned with the development of strategies that are based on the planning
term’s measurement of the market and perceptions of managerial expectations and organizational
capability. Various tools and terms are used for medium term planning marketing strategy under this
process:
Figure: The strategic marketing planning process
3
This report is structured to discuss the following:
 Analyze the situation
 Set the realistic objectives
 Generate ideas and develop sensible strategies
 Choose different tactics to support strategies
 Implementation the strategies with action plan
 Control, monitor, measure, report and adjust. [2]
Marketing Audit / Current Situation:
Marketing audit is identified as a crucial part of a professional marketing planning process. It is
nothing but an analysis to find out the past and present situation of an organization. There are various
internal and external factors which influences the company’s current situation. For this reason
marketing audit describes those factors so that we can make decision what will be our strategy for
making effective marketing plan.
Product overview of the market:
The RMG industry is the only multi-billion-dollar manufacturing and export industry in Bangladesh.
Whereas the industry contributed only 0.001 per cent to the country’s total export earnings in 1976,
its share increased to about 75 per cent of those earnings in 2005. Bangladesh exported garments
worth the equivalent of $6.9 billion in 2005, which was about 2.5 per cent of the global total value
($276 billion) of garment exports. The country’s RMG industry grew by more than 15 per cent per
annum on average during the last 15 years. The foreign exchange earnings and employment
generation of the RMG sector have been increasing at double-digit rates from year to year.
Important issues related to the Bangladesh RMG industry:
Year(s) ......................................Issue
 1977-1980 ..............Early period of growth
 1982-1985............. Boom days
 1985 .......................Imposition of quota restrictions
 1990s...................... Knitwear sector developed significantly
 1993-1995 ..............Child labour issue and its solution
 2003 ........................Withdrawal of Canadian quota restriction
 2005 ........................Phase-out of export-quota system
Currently, there are more than 4,000 RMG firms in Bangladesh. More than 95 per cent of those firms
are locally owned with the exception of a few foreign firms located in export processing zones
(Gonzales, 2002). The RMG firms are located mainly in three main cities: the capital city Dhaka, the
port city Chittagong and the industrial city Narayangonj. Bangladesh RMG firms vary in size. Based
on Bangladesh Garment Manufacturers and Exporters Association (BGMEA) data, (2000) found that
in 1997 more than 75 per cent of the firms employed a maximum of 400 employees each. Garment
companies in Bangladesh form formal or informal groups. The grouping helps to share
manufacturing activities, to diversify risks; horizontal as well as vertical coordination can be easily
found in such group activities. Ready-made garments manufactured in Bangladesh are divided
mainly into two broad categories: woven and knit products. Shirts, T-shirts and trousers are the main
4
woven products and undergarments, socks, stockings, T-shirts, sweaters and other casual and soft
garments are the main knit products. Woven garment products still dominate the garment export
earnings of the country. The share of knit garment products has been increasing since the early
1990s; such products currently account for more than 40 per cent of the country’s total RMG export
earnings (BGMEA website). Although various types of garments are manufactured in the country,
only a few categories, such as shirts, T-shirts, trousers, jackets and sweaters, constitute the major
production-share (BGMEA website; 2001). Economies of scale for large-scale production and
export-quota holdings in the corresponding categories are the principal reasons for such a narrow
product concentration. [3]
Industry analysis:
The Readymade Garment (RMG) industry of Bangladesh marked the leadership of private enterprise
and the country’s successful transition to a major export-oriented economy. The key products of this
industry are Knit and Woven Shirts and Blouses, Trousers, Skirts, Shorts, Jackets, Sweaters,
Sportswear and many more casual and fashion apparels. RMG industry has enjoyed an impressive
rise from less than 50 factories in 1983 to over 3600 in2006.
Garments sector’s continual success can be attributed to the following:
 Quotas under Multi-Fiber Arrangement (MFA) in the North American market
 Preferential market access to European markets
The country has a small textile industry, but the volume and quality of its output are unable to fully
meet the demand of the garments industry. Most of Bangladesh’s garments exports are made from
imported textiles. RMG exports have grown rapidly after extensive trade and other economic reforms
were undertaken in the early 1990s. Exports increased by 16.5 percent per year during the past one
and half decade. Knitwear sector has performed particularly well over time. The sector’s share in
total RMG exports has grown from about17 percent in 1995 to almost 40 percent in 2003. In context
of Bangladesh’s total export, RMG’s contra ablution is approximately 76%. Excepting 2002, the
industry has developed rapidly with significant positive growth. Over the years, it has experienced
around 18%growth rate. [4]
Marketing Summary:
Marketing Demographics:
Market demographic refers some essential factors of the company such as customer of the
companies, companies target market area's customer. Mainly those customers who is purchasing
Garments Company Bangladesh and it using. Organization should cautions about their customer that
how they can sale their product to the customer. Garments Bangladesh has product many different
kind of product for creating superior customer value to accomplishment of organizational goal.
Buyer of the product is fully satisfied to use it. It’s hardly belief that within short time they will make
themselves as a market leader all over the country and should try to expose their business in globally.
5
Geographic's:
 The immediate geographic target is the foreign market in the world..
 The total targeted population is just 7 countries buyer 1200 business customer.
Demographics:
Male: female- 850%; 15%. The reason for this discrepancy in the male to female ratio is generally
explained by the fact that mane typically active for their own responsibility and have leading
capability of any organization because they are more much adequate than female. 42% of the target
customer is come by the intermediate or media. 73% of the target population has graduation degree.
Behavior Factors:
• Individual and business interest is personified by the type and condition of the product.
MarketNeed:
Garments are providing the market with a premium of electrical product service for the East Meadow
community. Garments seek to fulfill the following benefits that are important to the customers.
• Exemplary customer’s services: The target customers have money and are used to having
excellent customer’s services. They will not regularly use Garments product unless they receive
excellent service.
• High Quality Products: The target value of higher quality services for their upper end product.
• Convenience: The hours of operation as well as the time needed to provide the service must be
convenient and respectively, to gain market share.
Market Trends:
This was used to find out the extent of growth in the number of firms and the volume of exports of
the woven industries in the post MFA era. The trend was created using the data of the woven growth
of the first quarter of the year 2005.
Market Growth:
Bangladesh has been able to reach its current position due to several factors. The government has
provided fiscal and financial support such as duty drawback facilities, tax holidays, cash assistance,
income tax rebate facilities, zero tariff on machinery input, rebate on freight and power rate, bonded
warehouse facilities, provision of import under back-to-back L/C, credit at concession rate, export
6
credit guarantee scheme, and retention of foreign exchange earned by the exporters, all of which
facilitated the growth of this sector. But the major factors behind this explosive growth have been
both General System of Preferences (GSP) and Multi-Fiber Agreement (MFA), which allowed
Bangladesh to export to EU and the USA, respectively. These two market accounts for more than
94% of total garments exports from Bangladesh and the export volume to other markets are
negligible. [5]
Competitor’s analysis:
American Apparel does business in an exceptionally competitive landscape. AA has many
competitors; however, a few of their main competitors are H&M, Arcada, Inditex, Benetton and Gap.
These companies not only offer similar products to American Apparel, but also target a very similar
demographic. Their products are intended to appeal to young, “metropolitan” adults between the
ages of 20-30. These consumers are mostly nearing the end of their education and moving on to
careers in the workforce. They mostly do not have access to a large disposable income, therefore
clothing cannot be so expensive that it will be unable to be purchased regularly. However, because of
their age, they still want high quality products. Because of these seemingly contradictory
considerations, companies like American Apparel and its competitors have an increasingly difficult
time straddling the line between those two. The companies that can pull this balancing act off will be
successful, and the ones who cannot will be left in the dust.
0
500
1000
1500
2000
2500
3000
3500
4000
94-95 95-96 96-97 97-98 98-99 99-00 00-01 2001-20022002-20032003-2004
AmountinMillionsUS$
Year
Growth of Apparel Sector
Woven
Knitwear
7
H&M. Hennes & Mauritz AB, also known as H&M, is an apparel and accessory store
founded in 1947 in Sweden known for offering the latest fashion trends. H&M specializes in taking
advantage of the season’s latest looks inspired by design houses around the world and providing
women, men, and children contemporary clothing styles at low prices. Targeting the 18- to 34-year-
old market, the company manufactures affordable, stylish clothing. H&M operates nearly 2,000
stores in 38 countries and has a sizeable geographic market presence and overall brand recognition.
In March 2009 H&M opened its first store in Russia, Moscow and now operates 15 stores in 5 cities.
Benetton: Benetton, incorporated in 1965 in Italy, empathized brightly colored knitwear. It
achieved prominence in the 1980s and 1990s for its controversial advertising an as a network
organization that outsourced activities that were labor-intensive or scale insensitive to
subcontractors. But Benetton actually invested relatively heavily in controlling other production
activities. Where it was investment-light was down stream: it sold its production through licensees,
often entrepreneurs with no more than $100,000 to invest in a small outlet that could sell only
Benetton products. While Benetton was fast at certain activities such as dyeing, it looked for its
retailing business to provide significant forward order books for its manufacturing business and was
therefore geared to operate on lead times of several months. The company was successful in Britain,
however, having a long standing in the market, they witnessed failure to keep up pace with the
accelerated high fashion pressure by the other European competitors, which are now the known as
Gap, H&M and Zara. Te rise of these competitors on high street has been witness successful because
of a higher demand for fast fashion. Styles showed in magazines and other advertorials are what
8
people wish to wear. Top designers have created collection extensions, which cater people who can
afford to spend their hard earned cash on triple figure. This resulted success to the affordable
collection of European fashion brands. In 1987 Benetton opened its first store in Russia, Moscow
which were operated though partnership with Russian company “Green Rock”. Now Benetton
operates 70 stores in more than 30 cities.
Inditex: AA’s third competitor is Industria de Diseño Textil (Inditex), a Spanish company
specializing in disposable chic fashions that are here today and gone tomorrow. Inditex sells on a
global scale, with some 4,430 shops in 70-plus countries, under eight different banners: Zara,
Oysho, Massimo Dutti, Pull and Bear, Bershka, Stradivarius, Zara Home, and Uterqüe. Located
mostly in Europe, the firm’s stores answer to popular trends by telling designers in Spain what
customers are asking for locally. Zara is AA’s most relevant competitor. The corporation entered
Russia as early as 2003, when first Zara was opened in Moscow. In the beginning of 2012 the
amount of all Inditex’s stores is more than 250 in 14 big Russian cities.
Gap. AA’s fourth competitor is Gap, Inc. Gap is known for providing jeans, khakis, and T-
shirts. The firm, which operates about 3,150 stores worldwide, built its iconic casual brand on basics
9
for men, women, and children, but over the years has expanded through the urbanchic chain
Banana Republic and ailing budgeter Old Navy. Other brand extensions include GapBody, GapKids,
and babyGap; each also has its own online incarnation. All Gap clothing is private-label
merchandise made exclusively for the company. From the design board to store displays, Gap
controls all aspects of its trademark casual look. InRussia First Gap store was opened in December
2008. Nowadays, the company operates 9 shops in Saint-Petersburg and Moscow.[6]
Positioning map
Also we have to consider a market positioning map from another perspective: product quality and
price as long as one of the AA's main advantages is exceptional quality.
10
SWOT analysis:
SWOT analysis is indicating the combination of Market strength, Weakness of the company and
opportunity, threats of the competitors in the competitive market of the world.
Strengths:
 The things that you are already good at. These are the areas you should capitalize on and
develop. Environment friendly products.
 Special features of products.
 Modern technology.
 Good experience & good learning curve.
 Satisfactory debt management.
 Effective management.
 Global reputation
 This organization maintaining attractive market share.
 Capability to procure long-term finance in spite of declining
 Profitability.
 Adequate organizational structure.
 Availability scope of management.
Weakness:
Areas where you lack expertise or experience. A garment has some lack that for the company is not a
market leader but this company is trying to consist their self as a market leader. Some mentioned
weakness of garments. Bangladesh is disclosing below:
 Ineffective operation system.
 Employees’ wages is not sufficient.
 Uncertainty of credit worthiness.
 Data presentation to foreign buyers is not effective.
 Frequency of advertisement of garments is lesser than its competitors.
 Foreign market access is not very effective.
 Management expertise is not so satisfactory.
11
Opportunities:
An opportunities major purpose of environmental scanning is to discern new marketing
opportunities. A marketing opportunity is an area of buyer need or potential interest in which a
company can perfume profitability. Opportunity can take many forms and marketers have to be good
at spotting them.
Now we are discussing the environment of garments in Bangladesh which includes opportunities and
threats called external environment. The company's opportunities are given bellow:
 Bangladesh group has positive corporate image.
 Good security protocols for the business.
 Able to create customer satisfaction by its product.
 Economic of scale in investment.
 A hues potential customer’s base.
 Effective employee’s skill.
 Adequate operational system.
 New environment friendly products through research & development.
Threats:
Some developments in the external environment represent threats. An environmental threat is a
challenge posed by an unfavorable trend or development that would lead, in the absence of defensive
marketing action, to deterioration in sales or profit. Threats are that many strong competitor
existences in the market. They have been trying to establish their own interest very rapidly. But this
company mentally prepare for protecting any unethical activities done by the competitors.
Now we are showing some essential threats of the companies-
 Lack of qualified product availability
 Strong competition
 Changing Customer's desire
 Emerging fresh agency/distribution
 Diverse cultural activities
 Different social environment
 Turmoil political situation of the current world.
All above the factors should help the marketer to understand the market opportunity and for making
a proper decision to achieve the organizational goal. Many competitors existing in the market those
12
organizations are trying to operate their business absolutely for covering the target area and for
establishing their business all over the country. [7]
Key Success Factors for Vendors:
For Vendors:
The garment export trade starts with the buyer placing an order with the seller (vendor). Therefore it
must be noted that if the vendor is unable to secure orders from buyers, he is out of business. In order
for the vendor to be successful in securing orders continuously he must consistently make delivery in
the right quality, at the right time and at the right price. To maintain these attributes and standards
(Price, Quality and Delivery) the vendors will be required to consistently upgrade their production
facilities, increase productivity and have a strong management team.
Therefore in identifying a quality vendor one must look for the following:
1. Experienced: who has been in business for a considerably long time (15yrs for group),
2. Reputed: who has long-term buyer relationship, and has secured business consistently from
reputed buyers,
3. Successful: buyers are willing to place continuous orders.
4. Good Management with Farsightedness: experienced and committed management focused
towards consistent upgrading and improving production facilities,
5. Financial Strength of the Group: who may sustain in the cut-throat price war situation,
6. Buyer Diversification: who has diversified based on buyer as well as destination,
7. Adherence to International Labor Standards: with buyers becoming more and more
demanding about the quality of life being given to garments workers, manufacturers have to
ensure that they adhere to stringent labor laws, factory construction standards etc. Most of the
large buyers have their own inspection team and standards certification process before they
procure from sellers.
Marketing research & Information:
The garment & textile industry presently contributes more than 20% of industrial output. Textile
industry is increasing at very fast rate. The Asian textile industry is very vast. We carry out textile
industry research program from the processing of raw materials to selling of finished products in
domestic as well as international markets.
13
Marketing Strategy:
Marketing strategy is an essential process for gaining competitive advantage, requiring the active
participation of all major business function in the organization. Marketing strategy is an ongoing
process of making decision, implementing them and measuring their effectiveness overtime.
Marketing strategy consist of the analysis data, strategy development and implementation actives in
various side. Developing is a vision about the market of interest to the organization, selecting market
target strategies, setting objectives, developing, implementing and managing the marketing program
positioning strategies designed to meet the value requirements of the customers in each market
target. The marketing strategy will be to develop brand equity, increase customer awareness of
garments and build the customer base. The strategy will use several different methods to achieve
these goals. The marketing Strategy of garments is to improve Customer Service, reduce cost and
improve productivity.
Missions
The mission of garments is to provide top-quality Garments product and detail service for luxury
Garments product in the world, the garments will work to keep employees satisfied in order to
maintain impeccable customer service.
The garments will become the acknowledge leader in Garments industry to provide quality products
into reachable price. Leadership will be achieved by establishing the industry standards of excellence
for quality of service and by maintaining the board loyalty relative to our service commitment.
Marketing Objective:
 Increasing repeat customers by providing various promotion to the customer.
 Steadily increase market share every year.
 Develop brand awareness and acceptable, qualified by a decrease in customer acquisition
costs.
 To create and continuous upgrading the loyalty of the clients and their recommendation of
our people through: quality products and good advice, dependable service and delivery and
efficient marketing effort.
 To establish a strong and distinguished corporate portfolio and image by retaining the
tradition of the world's greatest product line up.
14
 To continuous upgrading, monitoring and evaluating of total quality management (TQM)
approach to all marketing and distribution system by making dynamic, honest and
industrious showroom and dealer personnel, an integrated part of the family.
 To reach the pinnacle of the market in Brand category combined with customer segmentation
and strengthen our position there.
 Develop an integrated human resource policy and implement its consistent use through the
organizational training, authority commensurate with responsibility and recognition for
performance.
 To ensure that every member of the management team will be a person of top capability.
 Introduce methods to plan for the provision of required caliber and quantity if staff.
 Assist the organization in becoming more customers aware and responsive in changing needs
of external marketing environment.
 Define and encourage implementation of an improved communications culture throughout
the organization.
 Faster a leadership style throughout the organization which encourage the respect for
individuals, teamwork and close identification with customers.
Target Marketing
The garments segment its customers by types of variety garments product ownership. It believes that
the types of garments product that a person owns say volumes about their driving, and therefore their
garments product service and detailing requirements.
1. New Buyer: Buyer of newer garments product most likely to use garments. These owners take
great pride in their garments product and will bring them often to the resurge and detail service. The
goal with these customers is to promote regard use of the wash and detail service. The aim is to
inform these customers that will keep their garments looking as it did the day they drove it off the
lot.
2 New Business Buyer: These people have either owned their low-amount polo shirt for fulfillment
of their need or are unable to afford the expense of a high-amount garment product but want the feel
of relaxed quantity. Both of this group wants to keep their garment in the best shape possible. These
who have bought garments product will often spend in their garment and will place high importance
on keeping their garments product looking good. This owner will bring their garments product in for
regular service and occasion details.
15
3 Middle Classes Business: These people are often sultry or middle-classes business men and will
regard the look of their garments product as important, they will also pride themselves on the look of
their garments product and will have their garments product resurge service (at least) half a year.
This driver will have an occasion detail, but will keep their garments product so active the detail will
not be necessary very often.
4. Lifetime owners: Many of these people have owned their garments product for more than five or
six year, and are more likely to be less income business people. They are attached to their garments
product as best alternative and though it may be more sensible for them to purchase an new garments
product, they like their T-shirt, polo shirt, long sleeve, short sleeves to look strong. And want to keep
it in good shape but are not tied up in the look of their garments product. For this reason, they will
not have detail carried out on their garments product unless they are selling it.
Positioning
All marketing strategy is built on STP Segmentation, Targeting, and Positioning. A company
discovers different needs and groups in the marketplace, targets those needs and groups that it can
satisfy in the super way, and then positioning its offering so that the target market recognizes the
company's distinctive offering and image. It seeks to position themselves as the premier T-shirt
service provider in the urban area. This positioning will be achieved by leveraging their competitive
edge. The garments competitive edge will be anywhere in the country and the quality of the buyer
address in the country. As mentioned, the people have been in the garments product business for
over 25 years, and have an excellent reputation and a myriad of both business and personal contacts.
In addition, Mark has put great deal of emphasis on creating a system that is both fast and effective,
which will keep costs, in terms of time spent per garments product to a minimum.
Marketing Mix:
Marketing mix is comprised of the following approaches to pricing, distribution, advertising and
promotion, and service. On the other hand we know marketing mix is a combination of four
elements:-
1. Product
2. Incentive
3. Distribution
4. Communication
16
The following figure will make it clear. [8]
Marketing Mix
ProductMix
 ProductLine Range
 Designconcept
 ColorAppeal
 Style Intention
 Package Proposal
 Brand Name
 Price Structure
 Service Function
 Warranty Offer
CommunicationMix
 Advertising
 SalesCategories
 FieldSalesForce
 PublicRelation
 Merchandising
 Telephone SalesForce
DistributionMix
 Physical Distribution
 Supplies
 Stock
 Handling
 Storage
 Transportation
 Warehousing
Incentive Mix
 Money off
(Cash
Discount)
 Competition
 Sales
Promotion
17
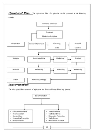
Operational Plan: The operational Plan of a garment can be presented in the following
manner.
Sales Promotion:
The sales promotion activities of a garment are described in the following pattern.
Company Objective
Proposed
Marketing Activities
Information Financial Parameters Marketing
Audit
Research
Facilities
Analysis Brand Feasibility
Study
Marketing
Analysis
Product
Mix
Decision Marketing Marketing
Mix
Marketing
Budget
Action Marketing Strategy
Sales Promotion
 ConsumerIncentive
 Price Reduction
 Competitions
 PersonalityPromotion
 Demonstration
 Trade Incentive
 Trade Exhibition
 ShowroomPromotion
 Trade Bonus
 Distributionincentive
18
Product Name:
 Trouser
 Long Sleeve Shirt
 Short Sleeve Shirt
 Polo Shirt
 Denim Pant
Financials, Budgets, and Forecasts:
This section will offer a financial overview of Garments as it relates to the marketing activities. The
garments address Break-even Analysis, Sales Forecasts, Expense Forecasts, and how they related to
the marketing effort.
Sales Forecast:
The following chart forecasts sales based upon the Market Segmentation Strategy. Sales are seasonal
in this industry, tending in the winter summer month, and to drop off in the winter. However,
Garments will aim to flatten sales across the sales cycle by targeting segments that will want to keep
their qualified product and looking good year round.
Expense Forecast:
The expense forecast will be used as a tool to keep the department on target and provide indication if
corrections need to be made. Additionally, it will require the department to undertake long-term
analysis.
Controls:
The purpose of Garments marketing plan is a guide for the organization. The following areas will be
monitored to gauge performance:
 Revenue-monthly and annual.
 Sales- monthly and annual.
 Repeat business.
 Customer Satisfaction
19
Implementation Milestones
The following milestones identify the key marketing programs. It is important to accomplish each
one on time and on budget.
Marketing Organization
The Garments have been already taking various organize Marketing activities for accomplishment of
target market goals
ContingencyPlanning
Difficulties and Risks
 Problems generating visibility.
 Overly aggressive and debilitating actions by competitors.
Worst Case Risks May Include
 Determining that the business cannot support itself on an ongoing basis.
 Having to liquidate equipment to cover liabilities. [9]
Conclusion:
With the first five months of the post-MFA period gone, the RMG sector has not drastically
deteriorated, as most previous studies had predicted. Even though the initial shock of the post-MFA
competition has had only a little impact on the woven sector, knitwear sector has shown unexpected
growth rate. If the trend continues, it is going to be the major export earner of the country. With
positive responses from the experts and the owners alike, the knitwear sector is likely to have more
opportunities in the future, which they are likely to use to overcome the threats. However, if proper
measures are not taken, it may face difficulties, like competition from India. Even a few years back
India lagged behind Bangladesh in terms of the production facilities. Now, with the support from the
government, the manufacturers over there are able to produce at a lower cost, compared to
Bangladesh. Therefore, the knitwear sector should get adequate support measures from the
government, as well make a coordinated effort to be able to fight in the global arena. As it is not up
to the required standard in terms of efficiency and technological equipment, proper measures should
be taken to build up the infrastructure to be able to be as competitive as possible. The knitwear holds
a bright prospect, but only if measures are being taken properly will it continue to contribute the way
it has in the last 6 months of the current fiscal year. [10]
20
Reference:
1. Abell,"Definingthe Business:The StartingPointof StrategicPlanning"
2. https://www.scribd.com/doc/132050307/Marketing-Planning-of-Textile-Company
3. http://textilelearner.blogspot.com/2011/06/overview-of-bangladesh-ready-made_6898.html
4. http://www.academia.edu/3314975/Competitive_and_Business_Environment_analysis_of_RMG_in
dustry_of_Bangladesh
5. www.masterplans.com/help/business-plan-section-market-analysis-summary
6. http://improject2012.blogspot.com/2012/03/competitors-analysis.html
7. http://www.bplans.com/family_clothing_business_plan/market_analysis_summary_fc.php
8. http://www.researchomatic.com/International-Marketing-Plan-On-Singapore-Airlines-
39422.html
9. https://books.google.com.bd/books?id=q8iDugjFylcC&pg=PA160&lpg=PA160&dq=market+research
+and+information+for+garment+product&source=bl&ots=MvqGtHA_Ak&sig=_9GHB_6eYwSM5FByx
bQyjUwXaXA&hl=en&sa=X#v=onepage&q=market%20research%20and%20information%20for%20g
arment%20product&f=false
10. http://www.bplans.com/family_clothing_business_plan/market_analysis_summary_fc.php

Marketing plan for garment product

  • 1.
    1 Contents 1. Introduction 2 2.Product overview of the market 3 3. Industry analyses 4 4. Market Summery 5  Market Demographics 5  Market Needs 5  Market Trend 6  Market Growth 6 5. Competitor’s analysis 7 6. SWOT Analysis 10  Strengths 10  Weaknesses 11  Opportunities 11  Threats 11 7. Key to Success 12 8. Marketing research & Information 12 9. Marketing Strategy 13  Mission 13  Marketing Objectives 13  Target Marketing 14  Positioning 15  Marketing Mix 16  Marketing Research 16 10. Operational Plan 17 11. Sales Promotion 17 12. Financials, Budgets, and Forecasts 18  Sales Forecasts 18  Expense Forecasts 18 13. Controls 19  Implementation Milestones 19  Marketing Organization 19 14. Conclusion 19 15. Reference 20
  • 2.
    2 Introduction: Marketing plan: A marketingplan may be part of an overall business plan. Solid marketing strategy is the foundation of a well-written marketing plan. While a marketing plan contains a list of actions, a marketing plan without a sound strategic foundation is of little use. Definition and example: A marketing plan is a comprehensive blueprint which outlines an organization's overall marketing efforts. A marketing process can be realized by the marketing mix, which is outlined in step 4. The last step in the process is the marketing controlling. The marketing plan can function from two points: strategy and tactics (P. Kotler, K.L. Keller). In most organizations, "strategic planning" is an annual process, typically covering just the year ahead. Occasionally, a few organizations may look at a practical plan which stretches three or more years ahead. [1] The marketing process model: This marketing plan is concerned with the development of strategies that are based on the planning term’s measurement of the market and perceptions of managerial expectations and organizational capability. Various tools and terms are used for medium term planning marketing strategy under this process: Figure: The strategic marketing planning process
  • 3.
    3 This report isstructured to discuss the following:  Analyze the situation  Set the realistic objectives  Generate ideas and develop sensible strategies  Choose different tactics to support strategies  Implementation the strategies with action plan  Control, monitor, measure, report and adjust. [2] Marketing Audit / Current Situation: Marketing audit is identified as a crucial part of a professional marketing planning process. It is nothing but an analysis to find out the past and present situation of an organization. There are various internal and external factors which influences the company’s current situation. For this reason marketing audit describes those factors so that we can make decision what will be our strategy for making effective marketing plan. Product overview of the market: The RMG industry is the only multi-billion-dollar manufacturing and export industry in Bangladesh. Whereas the industry contributed only 0.001 per cent to the country’s total export earnings in 1976, its share increased to about 75 per cent of those earnings in 2005. Bangladesh exported garments worth the equivalent of $6.9 billion in 2005, which was about 2.5 per cent of the global total value ($276 billion) of garment exports. The country’s RMG industry grew by more than 15 per cent per annum on average during the last 15 years. The foreign exchange earnings and employment generation of the RMG sector have been increasing at double-digit rates from year to year. Important issues related to the Bangladesh RMG industry: Year(s) ......................................Issue  1977-1980 ..............Early period of growth  1982-1985............. Boom days  1985 .......................Imposition of quota restrictions  1990s...................... Knitwear sector developed significantly  1993-1995 ..............Child labour issue and its solution  2003 ........................Withdrawal of Canadian quota restriction  2005 ........................Phase-out of export-quota system Currently, there are more than 4,000 RMG firms in Bangladesh. More than 95 per cent of those firms are locally owned with the exception of a few foreign firms located in export processing zones (Gonzales, 2002). The RMG firms are located mainly in three main cities: the capital city Dhaka, the port city Chittagong and the industrial city Narayangonj. Bangladesh RMG firms vary in size. Based on Bangladesh Garment Manufacturers and Exporters Association (BGMEA) data, (2000) found that in 1997 more than 75 per cent of the firms employed a maximum of 400 employees each. Garment companies in Bangladesh form formal or informal groups. The grouping helps to share manufacturing activities, to diversify risks; horizontal as well as vertical coordination can be easily found in such group activities. Ready-made garments manufactured in Bangladesh are divided mainly into two broad categories: woven and knit products. Shirts, T-shirts and trousers are the main
  • 4.
    4 woven products andundergarments, socks, stockings, T-shirts, sweaters and other casual and soft garments are the main knit products. Woven garment products still dominate the garment export earnings of the country. The share of knit garment products has been increasing since the early 1990s; such products currently account for more than 40 per cent of the country’s total RMG export earnings (BGMEA website). Although various types of garments are manufactured in the country, only a few categories, such as shirts, T-shirts, trousers, jackets and sweaters, constitute the major production-share (BGMEA website; 2001). Economies of scale for large-scale production and export-quota holdings in the corresponding categories are the principal reasons for such a narrow product concentration. [3] Industry analysis: The Readymade Garment (RMG) industry of Bangladesh marked the leadership of private enterprise and the country’s successful transition to a major export-oriented economy. The key products of this industry are Knit and Woven Shirts and Blouses, Trousers, Skirts, Shorts, Jackets, Sweaters, Sportswear and many more casual and fashion apparels. RMG industry has enjoyed an impressive rise from less than 50 factories in 1983 to over 3600 in2006. Garments sector’s continual success can be attributed to the following:  Quotas under Multi-Fiber Arrangement (MFA) in the North American market  Preferential market access to European markets The country has a small textile industry, but the volume and quality of its output are unable to fully meet the demand of the garments industry. Most of Bangladesh’s garments exports are made from imported textiles. RMG exports have grown rapidly after extensive trade and other economic reforms were undertaken in the early 1990s. Exports increased by 16.5 percent per year during the past one and half decade. Knitwear sector has performed particularly well over time. The sector’s share in total RMG exports has grown from about17 percent in 1995 to almost 40 percent in 2003. In context of Bangladesh’s total export, RMG’s contra ablution is approximately 76%. Excepting 2002, the industry has developed rapidly with significant positive growth. Over the years, it has experienced around 18%growth rate. [4] Marketing Summary: Marketing Demographics: Market demographic refers some essential factors of the company such as customer of the companies, companies target market area's customer. Mainly those customers who is purchasing Garments Company Bangladesh and it using. Organization should cautions about their customer that how they can sale their product to the customer. Garments Bangladesh has product many different kind of product for creating superior customer value to accomplishment of organizational goal. Buyer of the product is fully satisfied to use it. It’s hardly belief that within short time they will make themselves as a market leader all over the country and should try to expose their business in globally.
  • 5.
    5 Geographic's:  The immediategeographic target is the foreign market in the world..  The total targeted population is just 7 countries buyer 1200 business customer. Demographics: Male: female- 850%; 15%. The reason for this discrepancy in the male to female ratio is generally explained by the fact that mane typically active for their own responsibility and have leading capability of any organization because they are more much adequate than female. 42% of the target customer is come by the intermediate or media. 73% of the target population has graduation degree. Behavior Factors: • Individual and business interest is personified by the type and condition of the product. MarketNeed: Garments are providing the market with a premium of electrical product service for the East Meadow community. Garments seek to fulfill the following benefits that are important to the customers. • Exemplary customer’s services: The target customers have money and are used to having excellent customer’s services. They will not regularly use Garments product unless they receive excellent service. • High Quality Products: The target value of higher quality services for their upper end product. • Convenience: The hours of operation as well as the time needed to provide the service must be convenient and respectively, to gain market share. Market Trends: This was used to find out the extent of growth in the number of firms and the volume of exports of the woven industries in the post MFA era. The trend was created using the data of the woven growth of the first quarter of the year 2005. Market Growth: Bangladesh has been able to reach its current position due to several factors. The government has provided fiscal and financial support such as duty drawback facilities, tax holidays, cash assistance, income tax rebate facilities, zero tariff on machinery input, rebate on freight and power rate, bonded warehouse facilities, provision of import under back-to-back L/C, credit at concession rate, export
  • 6.
    6 credit guarantee scheme,and retention of foreign exchange earned by the exporters, all of which facilitated the growth of this sector. But the major factors behind this explosive growth have been both General System of Preferences (GSP) and Multi-Fiber Agreement (MFA), which allowed Bangladesh to export to EU and the USA, respectively. These two market accounts for more than 94% of total garments exports from Bangladesh and the export volume to other markets are negligible. [5] Competitor’s analysis: American Apparel does business in an exceptionally competitive landscape. AA has many competitors; however, a few of their main competitors are H&M, Arcada, Inditex, Benetton and Gap. These companies not only offer similar products to American Apparel, but also target a very similar demographic. Their products are intended to appeal to young, “metropolitan” adults between the ages of 20-30. These consumers are mostly nearing the end of their education and moving on to careers in the workforce. They mostly do not have access to a large disposable income, therefore clothing cannot be so expensive that it will be unable to be purchased regularly. However, because of their age, they still want high quality products. Because of these seemingly contradictory considerations, companies like American Apparel and its competitors have an increasingly difficult time straddling the line between those two. The companies that can pull this balancing act off will be successful, and the ones who cannot will be left in the dust. 0 500 1000 1500 2000 2500 3000 3500 4000 94-95 95-96 96-97 97-98 98-99 99-00 00-01 2001-20022002-20032003-2004 AmountinMillionsUS$ Year Growth of Apparel Sector Woven Knitwear
  • 7.
    7 H&M. Hennes &Mauritz AB, also known as H&M, is an apparel and accessory store founded in 1947 in Sweden known for offering the latest fashion trends. H&M specializes in taking advantage of the season’s latest looks inspired by design houses around the world and providing women, men, and children contemporary clothing styles at low prices. Targeting the 18- to 34-year- old market, the company manufactures affordable, stylish clothing. H&M operates nearly 2,000 stores in 38 countries and has a sizeable geographic market presence and overall brand recognition. In March 2009 H&M opened its first store in Russia, Moscow and now operates 15 stores in 5 cities. Benetton: Benetton, incorporated in 1965 in Italy, empathized brightly colored knitwear. It achieved prominence in the 1980s and 1990s for its controversial advertising an as a network organization that outsourced activities that were labor-intensive or scale insensitive to subcontractors. But Benetton actually invested relatively heavily in controlling other production activities. Where it was investment-light was down stream: it sold its production through licensees, often entrepreneurs with no more than $100,000 to invest in a small outlet that could sell only Benetton products. While Benetton was fast at certain activities such as dyeing, it looked for its retailing business to provide significant forward order books for its manufacturing business and was therefore geared to operate on lead times of several months. The company was successful in Britain, however, having a long standing in the market, they witnessed failure to keep up pace with the accelerated high fashion pressure by the other European competitors, which are now the known as Gap, H&M and Zara. Te rise of these competitors on high street has been witness successful because of a higher demand for fast fashion. Styles showed in magazines and other advertorials are what
  • 8.
    8 people wish towear. Top designers have created collection extensions, which cater people who can afford to spend their hard earned cash on triple figure. This resulted success to the affordable collection of European fashion brands. In 1987 Benetton opened its first store in Russia, Moscow which were operated though partnership with Russian company “Green Rock”. Now Benetton operates 70 stores in more than 30 cities. Inditex: AA’s third competitor is Industria de Diseño Textil (Inditex), a Spanish company specializing in disposable chic fashions that are here today and gone tomorrow. Inditex sells on a global scale, with some 4,430 shops in 70-plus countries, under eight different banners: Zara, Oysho, Massimo Dutti, Pull and Bear, Bershka, Stradivarius, Zara Home, and Uterqüe. Located mostly in Europe, the firm’s stores answer to popular trends by telling designers in Spain what customers are asking for locally. Zara is AA’s most relevant competitor. The corporation entered Russia as early as 2003, when first Zara was opened in Moscow. In the beginning of 2012 the amount of all Inditex’s stores is more than 250 in 14 big Russian cities. Gap. AA’s fourth competitor is Gap, Inc. Gap is known for providing jeans, khakis, and T- shirts. The firm, which operates about 3,150 stores worldwide, built its iconic casual brand on basics
  • 9.
    9 for men, women,and children, but over the years has expanded through the urbanchic chain Banana Republic and ailing budgeter Old Navy. Other brand extensions include GapBody, GapKids, and babyGap; each also has its own online incarnation. All Gap clothing is private-label merchandise made exclusively for the company. From the design board to store displays, Gap controls all aspects of its trademark casual look. InRussia First Gap store was opened in December 2008. Nowadays, the company operates 9 shops in Saint-Petersburg and Moscow.[6] Positioning map Also we have to consider a market positioning map from another perspective: product quality and price as long as one of the AA's main advantages is exceptional quality.
  • 10.
    10 SWOT analysis: SWOT analysisis indicating the combination of Market strength, Weakness of the company and opportunity, threats of the competitors in the competitive market of the world. Strengths:  The things that you are already good at. These are the areas you should capitalize on and develop. Environment friendly products.  Special features of products.  Modern technology.  Good experience & good learning curve.  Satisfactory debt management.  Effective management.  Global reputation  This organization maintaining attractive market share.  Capability to procure long-term finance in spite of declining  Profitability.  Adequate organizational structure.  Availability scope of management. Weakness: Areas where you lack expertise or experience. A garment has some lack that for the company is not a market leader but this company is trying to consist their self as a market leader. Some mentioned weakness of garments. Bangladesh is disclosing below:  Ineffective operation system.  Employees’ wages is not sufficient.  Uncertainty of credit worthiness.  Data presentation to foreign buyers is not effective.  Frequency of advertisement of garments is lesser than its competitors.  Foreign market access is not very effective.  Management expertise is not so satisfactory.
  • 11.
    11 Opportunities: An opportunities majorpurpose of environmental scanning is to discern new marketing opportunities. A marketing opportunity is an area of buyer need or potential interest in which a company can perfume profitability. Opportunity can take many forms and marketers have to be good at spotting them. Now we are discussing the environment of garments in Bangladesh which includes opportunities and threats called external environment. The company's opportunities are given bellow:  Bangladesh group has positive corporate image.  Good security protocols for the business.  Able to create customer satisfaction by its product.  Economic of scale in investment.  A hues potential customer’s base.  Effective employee’s skill.  Adequate operational system.  New environment friendly products through research & development. Threats: Some developments in the external environment represent threats. An environmental threat is a challenge posed by an unfavorable trend or development that would lead, in the absence of defensive marketing action, to deterioration in sales or profit. Threats are that many strong competitor existences in the market. They have been trying to establish their own interest very rapidly. But this company mentally prepare for protecting any unethical activities done by the competitors. Now we are showing some essential threats of the companies-  Lack of qualified product availability  Strong competition  Changing Customer's desire  Emerging fresh agency/distribution  Diverse cultural activities  Different social environment  Turmoil political situation of the current world. All above the factors should help the marketer to understand the market opportunity and for making a proper decision to achieve the organizational goal. Many competitors existing in the market those
  • 12.
    12 organizations are tryingto operate their business absolutely for covering the target area and for establishing their business all over the country. [7] Key Success Factors for Vendors: For Vendors: The garment export trade starts with the buyer placing an order with the seller (vendor). Therefore it must be noted that if the vendor is unable to secure orders from buyers, he is out of business. In order for the vendor to be successful in securing orders continuously he must consistently make delivery in the right quality, at the right time and at the right price. To maintain these attributes and standards (Price, Quality and Delivery) the vendors will be required to consistently upgrade their production facilities, increase productivity and have a strong management team. Therefore in identifying a quality vendor one must look for the following: 1. Experienced: who has been in business for a considerably long time (15yrs for group), 2. Reputed: who has long-term buyer relationship, and has secured business consistently from reputed buyers, 3. Successful: buyers are willing to place continuous orders. 4. Good Management with Farsightedness: experienced and committed management focused towards consistent upgrading and improving production facilities, 5. Financial Strength of the Group: who may sustain in the cut-throat price war situation, 6. Buyer Diversification: who has diversified based on buyer as well as destination, 7. Adherence to International Labor Standards: with buyers becoming more and more demanding about the quality of life being given to garments workers, manufacturers have to ensure that they adhere to stringent labor laws, factory construction standards etc. Most of the large buyers have their own inspection team and standards certification process before they procure from sellers. Marketing research & Information: The garment & textile industry presently contributes more than 20% of industrial output. Textile industry is increasing at very fast rate. The Asian textile industry is very vast. We carry out textile industry research program from the processing of raw materials to selling of finished products in domestic as well as international markets.
  • 13.
    13 Marketing Strategy: Marketing strategyis an essential process for gaining competitive advantage, requiring the active participation of all major business function in the organization. Marketing strategy is an ongoing process of making decision, implementing them and measuring their effectiveness overtime. Marketing strategy consist of the analysis data, strategy development and implementation actives in various side. Developing is a vision about the market of interest to the organization, selecting market target strategies, setting objectives, developing, implementing and managing the marketing program positioning strategies designed to meet the value requirements of the customers in each market target. The marketing strategy will be to develop brand equity, increase customer awareness of garments and build the customer base. The strategy will use several different methods to achieve these goals. The marketing Strategy of garments is to improve Customer Service, reduce cost and improve productivity. Missions The mission of garments is to provide top-quality Garments product and detail service for luxury Garments product in the world, the garments will work to keep employees satisfied in order to maintain impeccable customer service. The garments will become the acknowledge leader in Garments industry to provide quality products into reachable price. Leadership will be achieved by establishing the industry standards of excellence for quality of service and by maintaining the board loyalty relative to our service commitment. Marketing Objective:  Increasing repeat customers by providing various promotion to the customer.  Steadily increase market share every year.  Develop brand awareness and acceptable, qualified by a decrease in customer acquisition costs.  To create and continuous upgrading the loyalty of the clients and their recommendation of our people through: quality products and good advice, dependable service and delivery and efficient marketing effort.  To establish a strong and distinguished corporate portfolio and image by retaining the tradition of the world's greatest product line up.
  • 14.
    14  To continuousupgrading, monitoring and evaluating of total quality management (TQM) approach to all marketing and distribution system by making dynamic, honest and industrious showroom and dealer personnel, an integrated part of the family.  To reach the pinnacle of the market in Brand category combined with customer segmentation and strengthen our position there.  Develop an integrated human resource policy and implement its consistent use through the organizational training, authority commensurate with responsibility and recognition for performance.  To ensure that every member of the management team will be a person of top capability.  Introduce methods to plan for the provision of required caliber and quantity if staff.  Assist the organization in becoming more customers aware and responsive in changing needs of external marketing environment.  Define and encourage implementation of an improved communications culture throughout the organization.  Faster a leadership style throughout the organization which encourage the respect for individuals, teamwork and close identification with customers. Target Marketing The garments segment its customers by types of variety garments product ownership. It believes that the types of garments product that a person owns say volumes about their driving, and therefore their garments product service and detailing requirements. 1. New Buyer: Buyer of newer garments product most likely to use garments. These owners take great pride in their garments product and will bring them often to the resurge and detail service. The goal with these customers is to promote regard use of the wash and detail service. The aim is to inform these customers that will keep their garments looking as it did the day they drove it off the lot. 2 New Business Buyer: These people have either owned their low-amount polo shirt for fulfillment of their need or are unable to afford the expense of a high-amount garment product but want the feel of relaxed quantity. Both of this group wants to keep their garment in the best shape possible. These who have bought garments product will often spend in their garment and will place high importance on keeping their garments product looking good. This owner will bring their garments product in for regular service and occasion details.
  • 15.
    15 3 Middle ClassesBusiness: These people are often sultry or middle-classes business men and will regard the look of their garments product as important, they will also pride themselves on the look of their garments product and will have their garments product resurge service (at least) half a year. This driver will have an occasion detail, but will keep their garments product so active the detail will not be necessary very often. 4. Lifetime owners: Many of these people have owned their garments product for more than five or six year, and are more likely to be less income business people. They are attached to their garments product as best alternative and though it may be more sensible for them to purchase an new garments product, they like their T-shirt, polo shirt, long sleeve, short sleeves to look strong. And want to keep it in good shape but are not tied up in the look of their garments product. For this reason, they will not have detail carried out on their garments product unless they are selling it. Positioning All marketing strategy is built on STP Segmentation, Targeting, and Positioning. A company discovers different needs and groups in the marketplace, targets those needs and groups that it can satisfy in the super way, and then positioning its offering so that the target market recognizes the company's distinctive offering and image. It seeks to position themselves as the premier T-shirt service provider in the urban area. This positioning will be achieved by leveraging their competitive edge. The garments competitive edge will be anywhere in the country and the quality of the buyer address in the country. As mentioned, the people have been in the garments product business for over 25 years, and have an excellent reputation and a myriad of both business and personal contacts. In addition, Mark has put great deal of emphasis on creating a system that is both fast and effective, which will keep costs, in terms of time spent per garments product to a minimum. Marketing Mix: Marketing mix is comprised of the following approaches to pricing, distribution, advertising and promotion, and service. On the other hand we know marketing mix is a combination of four elements:- 1. Product 2. Incentive 3. Distribution 4. Communication
  • 16.
    16 The following figurewill make it clear. [8] Marketing Mix ProductMix  ProductLine Range  Designconcept  ColorAppeal  Style Intention  Package Proposal  Brand Name  Price Structure  Service Function  Warranty Offer CommunicationMix  Advertising  SalesCategories  FieldSalesForce  PublicRelation  Merchandising  Telephone SalesForce DistributionMix  Physical Distribution  Supplies  Stock  Handling  Storage  Transportation  Warehousing Incentive Mix  Money off (Cash Discount)  Competition  Sales Promotion
  • 17.
    17 Operational Plan: Theoperational Plan of a garment can be presented in the following manner. Sales Promotion: The sales promotion activities of a garment are described in the following pattern. Company Objective Proposed Marketing Activities Information Financial Parameters Marketing Audit Research Facilities Analysis Brand Feasibility Study Marketing Analysis Product Mix Decision Marketing Marketing Mix Marketing Budget Action Marketing Strategy Sales Promotion  ConsumerIncentive  Price Reduction  Competitions  PersonalityPromotion  Demonstration  Trade Incentive  Trade Exhibition  ShowroomPromotion  Trade Bonus  Distributionincentive
  • 18.
    18 Product Name:  Trouser Long Sleeve Shirt  Short Sleeve Shirt  Polo Shirt  Denim Pant Financials, Budgets, and Forecasts: This section will offer a financial overview of Garments as it relates to the marketing activities. The garments address Break-even Analysis, Sales Forecasts, Expense Forecasts, and how they related to the marketing effort. Sales Forecast: The following chart forecasts sales based upon the Market Segmentation Strategy. Sales are seasonal in this industry, tending in the winter summer month, and to drop off in the winter. However, Garments will aim to flatten sales across the sales cycle by targeting segments that will want to keep their qualified product and looking good year round. Expense Forecast: The expense forecast will be used as a tool to keep the department on target and provide indication if corrections need to be made. Additionally, it will require the department to undertake long-term analysis. Controls: The purpose of Garments marketing plan is a guide for the organization. The following areas will be monitored to gauge performance:  Revenue-monthly and annual.  Sales- monthly and annual.  Repeat business.  Customer Satisfaction
  • 19.
    19 Implementation Milestones The followingmilestones identify the key marketing programs. It is important to accomplish each one on time and on budget. Marketing Organization The Garments have been already taking various organize Marketing activities for accomplishment of target market goals ContingencyPlanning Difficulties and Risks  Problems generating visibility.  Overly aggressive and debilitating actions by competitors. Worst Case Risks May Include  Determining that the business cannot support itself on an ongoing basis.  Having to liquidate equipment to cover liabilities. [9] Conclusion: With the first five months of the post-MFA period gone, the RMG sector has not drastically deteriorated, as most previous studies had predicted. Even though the initial shock of the post-MFA competition has had only a little impact on the woven sector, knitwear sector has shown unexpected growth rate. If the trend continues, it is going to be the major export earner of the country. With positive responses from the experts and the owners alike, the knitwear sector is likely to have more opportunities in the future, which they are likely to use to overcome the threats. However, if proper measures are not taken, it may face difficulties, like competition from India. Even a few years back India lagged behind Bangladesh in terms of the production facilities. Now, with the support from the government, the manufacturers over there are able to produce at a lower cost, compared to Bangladesh. Therefore, the knitwear sector should get adequate support measures from the government, as well make a coordinated effort to be able to fight in the global arena. As it is not up to the required standard in terms of efficiency and technological equipment, proper measures should be taken to build up the infrastructure to be able to be as competitive as possible. The knitwear holds a bright prospect, but only if measures are being taken properly will it continue to contribute the way it has in the last 6 months of the current fiscal year. [10]
  • 20.
    20 Reference: 1. Abell,"Definingthe Business:TheStartingPointof StrategicPlanning" 2. https://www.scribd.com/doc/132050307/Marketing-Planning-of-Textile-Company 3. http://textilelearner.blogspot.com/2011/06/overview-of-bangladesh-ready-made_6898.html 4. http://www.academia.edu/3314975/Competitive_and_Business_Environment_analysis_of_RMG_in dustry_of_Bangladesh 5. www.masterplans.com/help/business-plan-section-market-analysis-summary 6. http://improject2012.blogspot.com/2012/03/competitors-analysis.html 7. http://www.bplans.com/family_clothing_business_plan/market_analysis_summary_fc.php 8. http://www.researchomatic.com/International-Marketing-Plan-On-Singapore-Airlines- 39422.html 9. https://books.google.com.bd/books?id=q8iDugjFylcC&pg=PA160&lpg=PA160&dq=market+research +and+information+for+garment+product&source=bl&ots=MvqGtHA_Ak&sig=_9GHB_6eYwSM5FByx bQyjUwXaXA&hl=en&sa=X#v=onepage&q=market%20research%20and%20information%20for%20g arment%20product&f=false 10. http://www.bplans.com/family_clothing_business_plan/market_analysis_summary_fc.php