AMIK DEPATI PARBO

BAB I
PENGERTIAN MANAJEMEN
A.

Pengertian dan Pentingnya Manajemen

1. Pengertian Manajemen
Manajemen berasal dari kata to manage : mengatur. Jadi manajemen itu
merupakan suatu proses untuk mewujudkan tujuan yang diingini.
•

Apa yang diatur?
Semua unsur-unsur manajemen yang terdiri dari ( 6M : money, methods, materials,

mechies, men, and market)
•

Kenapa harus di atur?
Agar 6M tersebut lebih berdaya guna, terintegrasi, dan terkoordinasi dalam mencapai

tujuan yang optimal.
•

Siapa yang mengatur?
Adalah pemimpin dengan wewenang kepemimpinannya melalui instruktur, sehingga

6M dan semua proses manajemen tertuju dan terarah kepada tujuan yang diinginkan.
•

Bagaimana mengaturnya?
Melaui proses dari urutan fungsi-fungsi manajemen. (Planning, organizing, directing,

and controlling).
•

Dimana harus diatur?
Peraturannya dapat dilakukan di dalam suatu organisasi, sebab dalam organisasi

inilah tempat kerja sama, proses manajemen, pembagian kerja, koordinasi, integrasi
dilakukan untuk mencapai tujuan yang diinginkan tercapai.
Menurut beberapa pakar defini manajemen:
•

Drs. Malayu S.P Hasibuan
Manajemen adalah ilmu dan seni mengatur proses pemanfaatan sumber daya manusia
(SDM) dan sumber lainnya secara efektif dan efisien untuk mencapai suatu tujuan
tertentu.

MANAJEMEN UMUM
Maelendra Marleni, S.E

1
AMIK DEPATI PARBO

•

Andrew F. Sikula
Manajemen adalah Manajemen pada umumnya dikaitkan dengan aktivitas-aktivitas
perencanaan,

pengorganisasian,

pengendalian,

penempatan,

pengarahan,

pemotivasian, komunikasi dan pengambilan keputusan yang dilakukan oleh setiap
organisasi dengan tujuan untuk mengkoordinasikan berbagai sumber daya yang
dimiliki oleh perusahan sehingga akan dihasilkan suatu produk / jasa secara efisien.
•

G.R Terry
Manajemen adalah Suatu proses yang khas yang terdiri dari tindakan-tindakan
perencanan, pengorganisasian, pengarahan dan pengendalian yang dilakukan untuk
menentukan serta mencapai sasaran-sasaran yang telah ditentukan melalui
pemanfaatan SDM dan sumber-sumber lainnya.

•

Harold Koontz and Cyril O’Donnel
Manajemen adalah Usaha mencapai tujuan tertentu melalui kegiatan orang lain.
(Manajer mengadakan koordinasi atas sejumlah aktivitas orang lain yang meliputi
perencanan, pengorganisasian, penempatan, pengarahan, dan pengendalian).

2.

Pentingnya Manajemen
Pada dasarnya manajemen itu penting sebab:

•

Pekerjaan itu berat dan sulit untuk dikerjakan sendiri. Sehingga diperlukan
pembagian kerja, tugas, dan tanggung jawab dalam menyelesaikannya.

•

Perusahan akan dapat berhasil, jika manajemennya yang diterapkan dengan baik.

•

Manajemen yang baik akan meningkatkan daya guna dan hasil guna semua potensi
yang dimiliki.

•

Manajemen yang baik akan mengurangi pemborosan-pemborosan.

•

Manajemen menetapkan tujuan dan usaha untuk mewujudkan dengan memanfaatkan
6M dalam proses manajemen tersebut.

•

Manajemen perlu untuk kemajuan dan pertumbuhan.

•

Manajemen mengakibatkan pencapaian tujuan secara teratur.

•

Manajemen merupakan suatu pedoman pikiran atau tindakan.

MANAJEMEN UMUM
Maelendra Marleni, S.E

2
AMIK DEPATI PARBO

•
B.

Manajemen selalu dibutuhkan dalam setiap kerja sama sekelompok orang.
Filsafat dan Azas-azas Manajemen
Filsafat manajemen adalah kerja sama saling menguntungkan, bekerja efektif

dan dengan metode kerja yang baik untuk mencapai hasil yang optimal. Menurut F.W
Taylor “Kumpulan pengetahuan dan kepercayan yang memberikan dasar atau basis yang
luas untuk menentukan pemecahan terhadap masalah-masalah manajer”.
Para perintis ilmu manajemen:
1. Frederick Winslow Taylor (1856-1915)
Seorang sarjana teknik yang berasal dari AS dan pemimpin perusaan Bethlehem Steel
Company. Ia dikenal sebagai bapak manajemen berdasarkan ilmu ( Scientific
Management). Penelitian ini memusatkan pada efisiensi kerja manusia dan mesin
dengan jalan meneliti gerakan-gerakan dan waktu yang diperlukan untuk
memproduksi barang-barang. Pada tahun 1911 F.W Taylor menerbitkan bukunya
yang pertama: The Principle of Scientific Managemen. Dalam penelitian itu dimulai
dari buruh, hingga tingkat manajer ( shop level).
2. Henry Fayol (1841-1925)
Berasal dari Prancis dan bekerja pada Commantry Chambault Company (Perusahaan
Tambang Batu Bara). Henry berhasil mengembangkan beberapa azas yang praktis
dan sederhana yang dapat digunakan dalam pekerjan manajer (POC3: planning,
organizing, coordinating, commanding, dan controlling).
Azas-azas manajemen
Azas (prinsip) adalah suatu pernyataan fundamental atau kebenaran yang dapat
dijadikan pedoman pemikiran dan tindakan. Azas-azas umum manajemen menurut:
1. Henry Fayol
•

Division of work (azas pembagian kerja)
Adanya keterbatasan-keterbatasan manusia dalam mengerjakan semua pekerjan yaitu:
keterbatasan waktu, keterbatasan dalam pengetahuan, kemampuan, dan keterbatasan
perhatian.

•

Authority and Responsibility (azas wewenang dan tanggung jawab)

MANAJEMEN UMUM
Maelendra Marleni, S.E

3
AMIK DEPATI PARBO

Wewenang dan tanggung jawab harus seimbang, wewenang menimbulkan hak dan
tanggung jawab menimbulkan kewajiban. Hak dan kewajiban menyebabkan
interaksi / komunikasi antara atasan dan bawahan.
•

Discipline (azas disiplin)
Adanya perjanjian, peraturan yang telah ditetapkan.

•

Unity of Command (azas kesatuan pemerintah)
Setiap bawahan hanya menerima perintah dari atasan dan bertanggung jawab hanya
kepada seorang atasan pula.

•

Unity of Direction (azas kesatuan jurusan / arah)

•

Subordination of individual interest into general interest (azas kepentingan umum di
atas kepentingan pribadi)

•

Renumeration of Personnel (azas pembagian gaji yang wajar)

•

Centralization (azas pemusatan wewenang)

•

Scalar of Chain(azas hierarki atau azas rantai berkala)

•

Order (azas keteraturan)

•

Equity (azas keadilan)

•

Iniatif (azas inisiatif)

•

Esprit de Corps (azas kesatuan)

•

Stability of Turn-over personnel (azas kestabilan masa jabatan)

2. F.W Taylor
•

Pengembangan metode-metode kerja yang terbaik.

•

Pemilihan serta pengembangan para pekerja.

•

Usaha untuk menghubungkan dan mempersatukan metode kerja yang terbaik dengan
para pekerja yang terpilih dan terlatih.

•

Kerja sama yang harmonis antara manajer dan non manajer.

3. Harrington Emerson
•

Memberikan batasan tujuan dengan tegas.

•

Pikiran yang sehat.

•

Nasihat (konsultasi) yang konsekuen.

MANAJEMEN UMUM
Maelendra Marleni, S.E

4
AMIK DEPATI PARBO

•

Tata tertib.

•

Penjelasan yang jujur.

•

Laporan yang dapat dipercaya, segera dan memadai.

•

Pengiriman (Penyaluran).

•

Standarisasi dan penjadwalan.

•

Keadaan yang distandarkan.

•

Standar operasi.

•

Pengubahan instruksi praktis yang standar.

•

Penghargaan keefektifan.

C.

Manajemen dan Manajer

1. Tingkatan manajemen
•

Manajemen puncak ; Klasifikasi paling tinggi, (Ex: Presiden direktur, Wakil direktur,
Sekretaris perusahaan, Kepala perwakilan).

•

Manajer menengah ; Klasifikasi menengah, (Ex: Kepala departemen, Manajer
cabang, Kepala pengawasan).

•

Manajer lini pertama ; Klasifikasi atau tingkatan paling rendah, First line / first level
(Ex: Mandor, Penyelia teknik, Kepala seksi).

•

Non Manajerial ; Merupakan karyawan operasional, (Ex: Tenaga penjualan,
Pembukuan, Karyawan).

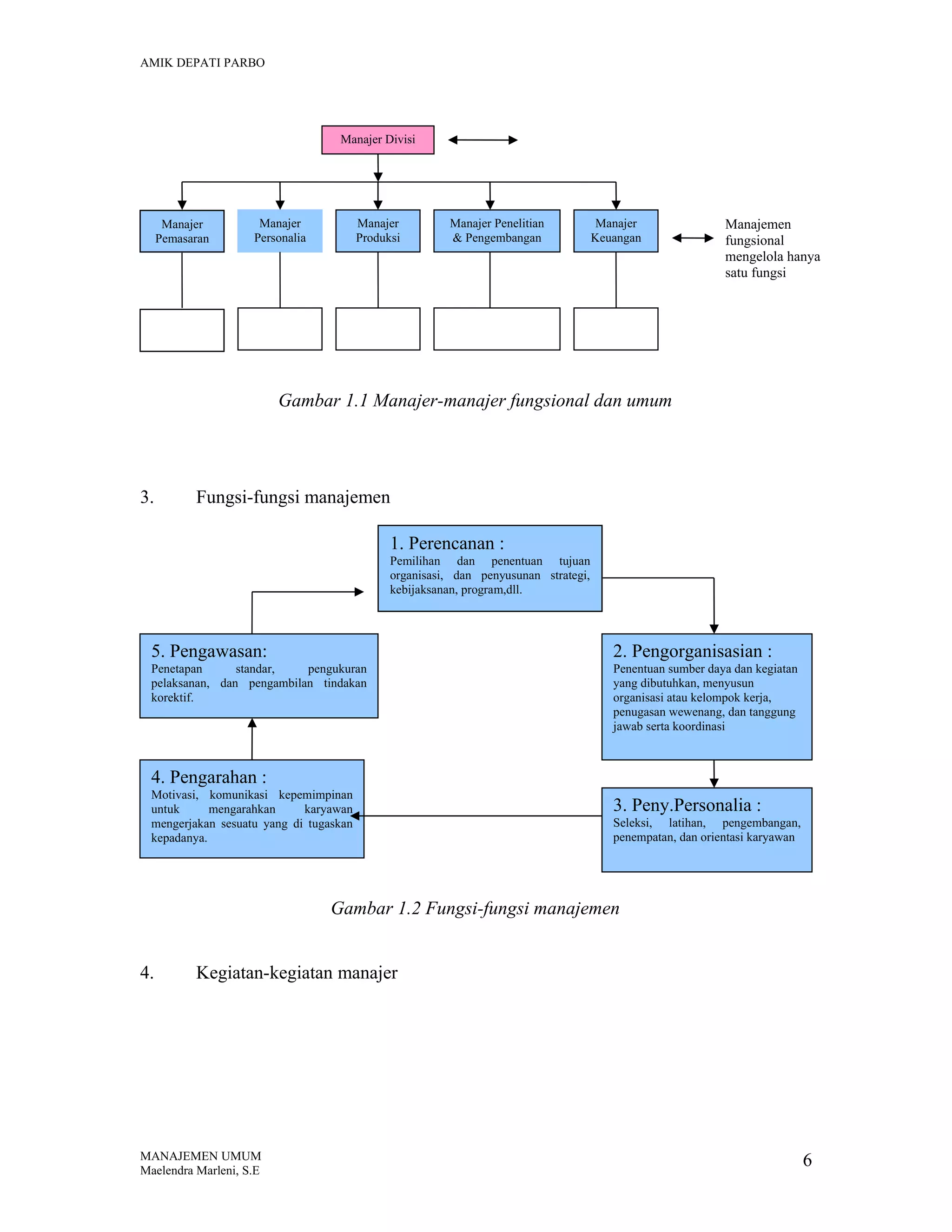
2.

Manajer-manajer fungsional dan umum
Manajemen UMUM yang
mengelola beberapa bidang
Fungsional

MANAJEMEN UMUM
Maelendra Marleni, S.E

5
AMIK DEPATI PARBO

Manajer Divisi

Manajer
Pemasaran

Manajer
Personalia

Manajer
Produksi

Manajer Penelitian
& Pengembangan

Manajer
Keuangan

Manajemen
fungsional
mengelola hanya
satu fungsi

Gambar 1.1 Manajer-manajer fungsional dan umum

3.

Fungsi-fungsi manajemen
1. Perencanan :
Pemilihan dan penentuan tujuan
organisasi, dan penyusunan strategi,
kebijaksanan, program,dll.

5. Pengawasan:

2. Pengorganisasian :

Penetapan
standar,
pengukuran
pelaksanan, dan pengambilan tindakan
korektif.

Penentuan sumber daya dan kegiatan
yang dibutuhkan, menyusun
organisasi atau kelompok kerja,
penugasan wewenang, dan tanggung
jawab serta koordinasi

4. Pengarahan :
Motivasi, komunikasi kepemimpinan
untuk
mengarahkan
karyawan
mengerjakan sesuatu yang di tugaskan
kepadanya.

3. Peny.Personalia :
Seleksi, latihan, pengembangan,
penempatan, dan orientasi karyawan

Gambar 1.2 Fungsi-fungsi manajemen
4.

Kegiatan-kegiatan manajer

MANAJEMEN UMUM
Maelendra Marleni, S.E

6
AMIK DEPATI PARBO

Kegiatan Interaksional
Peranan antar pribadi

Peranan
informasional

Peranan Pembuatan
keputusan

Kegiatan Administratratif:
Pemrosesan kertas kerja
Penyiapan dan administrasi anggaran
Monitoring kebijaksanan dan prosedur
Pemiliharan stabilitas operasi

Kegiatan teknis:
Pekerjan dengan peralatan-peralatan
Pemecahan masalah teknis
Pelaksanan fungsi-fungsi teknis

Kegiatan pribadi:
Pengaturan waktu
Pengembangan karier pribadi
Keterlibatan dengan kehidupannya sendiri

Gambar 1.3 Kegiatan-kegiatan manajer
BAB II
PERKEMBANGAN TEORI MANAJEMEN
A.

Sejarah Perkembangan Teori Manajemen
Perkembangan teori manajemen terjadi sangat pesat, oleh karena itu perlu

diketahui proses perkembangan teori-teori dan prinsip-prinsip manajemen. Ada tiga
aliran pemikiran manajemen yang ada yaitu: 1) Aliran klasik, 2) Aliran hubungan
manusiawi, dan 3) Aliran manajemen modern.
1.

Aliran klasik

a.

Teori manajemen klasik
Disebut zaman manajemen ilmiah (evolusi pada abad 19) yang menyebabkan

meningkatnya kebutuhan akan sesuatu pendekatan manajemen yang sistematik.
•

Robert owen (1771-1858), Ia seorang manajer beberapa pabrik pemerintah kapas di
New Lanark Skotlandia, menekankan pentingnya unsur manusia dalam produksi.

MANAJEMEN UMUM
Maelendra Marleni, S.E

7
AMIK DEPATI PARBO

•

Charles babbge (1792-1871), Ia seorang profesor matematika di Inggris, yang mana
menganjurkan pertama kali prinsip pembagian kerja melalui spesialisasi dan juga
menciptakan alat perhitungan (calkulator) mekanisme pertama, serta mengembangkan
program-program pertama bagi komputer.

b.

Manajemen ilmiah (1870-1930)
Aliran ini ditandai kontribusi –kontribusi dari:

•

Frederick W. Taylor (1856-1915), Ia telah memberikan prinsip-prinsip dasar (filsafat)
penerapan pendekatan ilmiah pada manajemen, dan mengembangkan sejumlah
teknik-tekniknya untuk mencapai efisiensi. 4 prinsip dasar tersebut adalah:
1. Pengembangan metoda-metoda ilmiah dalam manajemen
2. Seleksi ilmiah untuk karyawan
3. Pendidikan dan pengembangan ilmiah karyawan
4. Kerja sama yang baik antara manajemen dengan karyawan

•

Frank dan Lilian Gilberth (1861-1919), seorang pelopor pengembangan studi gerak
dan waktu, menciptakan berbagai teknik manajemen yang diilhami Taylor.

•

Henry L. Gantt, konstribusinya adalah penggunaan metoda grafik (bagan Gantt)
untuk perencanan, koordinasi, dan pengawasan produksi. Teknik scheduling modern
dikembangkan atas dasar scheduling produksi dari Gantt.

•

Harrington Emerson (1853-1931), konstribusinya adalah masalah pemborosan dan
ketidak efisienan. Emerson mengemukakan 12 prinsip efisien:
1. Tujuan-tujuan dirumuskan dengan jelas
2. Kegiatan yang dilakukan masuk akal
3. Adanya staf yang cakap
4. Disiplin
5. Balas jasa yang adil
6. Laporan-laporan yang terpercaya, segera, akurat, dan SI, serta akuntansi
7. Pemberian perintah perencanan
8. Adanya standar-standar dan skedul-skedul metoda waktu setiap kegiatan
9. Kondisi yang distandarkan
10. Operasi yang distandarkan

MANAJEMEN UMUM
Maelendra Marleni, S.E

8
AMIK DEPATI PARBO

11. Instruksi-instruksi praktis tertulis yang standar
12. Balas jasa efisien
Teori organisasi, aliran ini ditandai kontribusi –kontribusi dari:
•

Henri Fayol (1841-1925), Ia seorang industriallis Prancis, mengemukakan teori dan
teknik-teknik admnistrasi sebagai pedoman bagi pengelolaan organisasi-organisasi
yang kompleks. Dalam teori administrasinya Fayol merinci 5 unsur:
1) Perencanaan,
2) Pengorganisasian,
3) Pemberian perintah,
4) Pengkoordinasian, dan
5) Pengawasan.

•

James D. Mooney, Ia seorang eksekutif general motor yang mana mendefinisikan
organisasi sebagai kelompok dua atau lebih yang bergabung untuk tujuan tertentu.
Menureut Mooney ada 4 kaidah dasar dalam merancang organisasi yaitu :
1) Koordinasi ; wewenang, saling melayani, dokrin/perumusan tujuan, dan disiplin
2) Prinsip skalar ; mempunyai prinsip, prospek
3) Prinsip fungsional ; macam-macam tugas
4) Prinsip staf ; kejelasan perbedaan antara staf dan lini.

•

Mary Parker Follett (1868-1933), pemikiran berdasarkan kerangka klasik, tetapi
memperkenalkan beberapa unsur-unsur baru tentang aspek-aspek hubungan
manusiawi. Follett adalah orang yang pertama kali menerapkan psikologi pada
perusahaan, industri, dan pemerintah.

•

Chaster I.Barnard (1886-1961), seorang presiden Bell Telephone di New Jersey, Ia
memandang organisasi sebagai sistem kegiatan yang diarahkan pada tujuan.

2.

Aliran Hubungan Manusiawi (Perilaku manusia atau Neoklasik)
Aliran ini ditandai kontribusi–kontribusi dari:

•

Hugo Munsterberg (1863-1916), sebagai pencetus psikologi industri / bapak spikologi
industri. Ia mengemukakan 3 cara mencapai tingkat produktifitas :
1) penemuan best pssible person

MANAJEMEN UMUM
Maelendra Marleni, S.E

9
AMIK DEPATI PARBO

2) penciptaan best pssible person
3) Penemuan best pssible person untuk memotivasi karyawan.
•

Elton Mayo (1880-1949), Percobaan-percobaan Hawthorne “Hubungan manusiawi”
yang mana menggambarkan cara dimana manajer berintegrasi dengan bawahannya.

•

Elton Mayo dan asisten risetnya Fritz J. Roethlisberge serta William J. Dickson
(1927-1932)

yang mana mengadakan studi tentang perilaku manusia dalam

bermacam situasi kerja : produktivitas, upah dinaikkan.
3.

Aliran Manajemen Modern
Aliran ini berkembang melalui 2 jalur yaitu :

a. Perilaku organisasi (aliran hubungan manusiawi)
Prisip-prinsip dasar perilaku organisasi:
1)

Manajemen tidak dapat dipandang sebagai
suatu proses teknik secara ketat (peranan, prosedur, prinsip)

2) Manajemen harus sistematik, dan pendekatan yang digunakan harus dengan
pertimbangan secara hati-hati
3) Organisasi sebagai suatu keseluruhan dan pendekatan manajemen individual untuk
pengawasan harus sesuai dengan situasi
4) Pendekatan motivasional yang menghasilkan komitmen pekerja terhadap tujuan
organisasi sangat dibutuhkan
b. Aliran Kuantitatif (atas dasar manajemen ilmiah)
Langkah-langkah pendekatan aliran kuantitatif (management science) yaitu:
1) Perumusan masalah
2) Penyusunan suatu model matematis
3) Mendapatkan penyelesaian dari model
4) Pengujian model dan hasil model yang didapatkan
5) Penetapan pengawasan atas hasil-hasil
6) Pelaksanaan hasil dalam kegiatan implementasi
B.

Pendekatan Sistem Dan Pendekatan Kontingensi

1. Pendekatan Sistem

MANAJEMEN UMUM
Maelendra Marleni, S.E

10
AMIK DEPATI PARBO

Pendekatan ini bermaksud untuk memandang organisasi sebagai suatu kesatuan,
yang mana terdiri dari bagian-bagian yang saling berhubungan.

Sebagai suatu

pendekatan manajemen, “sistem” mencangkup baik sistem-sistem umum / khusus dan
analisis tertutup maupun terbuka.
Lingkungan eksternal

Kembalinya
Keluaran

Masukan
(Sumber daya &
informasi)

Proses
transformasi

Keluaran
(Barang &
jasa)

Penggunaan
keluaran

Batas Sistem Internal

Gambar 2.1 Pendekatan sistem
2. Pendekatan Kontingensi
Pendekatan kontingensi dikembangkan oleh para manajer, konsultan, dan peneliti
yang mencoba untuk menerapkan konsep-konsep dari berbagai aliran manajemen dalam
situasi kehidupan nyata.
C.

Perkembangan teori manajemen dimasa mendatang
Ada 5 kemungkinan arah perkembangan teori manajemen selanjutnya dimasa

mendatang, yaitu:
1. Dominan, salah satu dari aliran utama dapat muncul sebagai yang paling berguna.
2. Divergence, setiap aliran berkembang melalui jalurnya sendiri.
3. Convergence, aliran-aliran dapat menjadi sepaham dengan batasan-batasan di antara
mereka cenderung kabur.
4. sintesa, masing-masing aliran berintegrasi.
5. Proliferation

MANAJEMEN UMUM
Maelendra Marleni, S.E

11
AMIK DEPATI PARBO

BAB I11
MANAJER DAN LINGKUNGAN EKSTERNAL ORGANISASI
Manajer seharusnya tidak hanya memusatkan perhatiannya pada lingkungan
internal organisasi saja, tetapi juga menyadari pentignya pengaruh lingkungan eksternal
terhadap organisasi yang dikelolanya. Dimana lingkungan eksternal pada saat ini sangat
bergejolak. Perubahan-perubahan yang terjadi didalamnya sangat dinamis, dan kadangkadang pengaruhnya pada manajemen tidak dapat diperkirakan terlebih dahulu.
A.

Faktor-Faktor Lingkungan Eksternal
Lingkungan eksternal terdiri atas unsur-unsur diluar organisasi, yang sebagian

besar tidak dapat dikendalikan dan berpengaruh dalam pembuatan keputusan oleh
manajer. Organisasi mendapatkan masukan-masukan (bahan baku, dana tenaga kerja,

MANAJEMEN UMUM
Maelendra Marleni, S.E

12
AMIK DEPATI PARBO

energi) dari lingkungan eksternal, kemudian mentranformasikan menjadi produk dan
jasa, dan kemudian memberikan sebagai keluaran-keluaran kepada lingkungan eksternal.
Lingkungan eksternal mempunyai unsur-unsur :
1. Yang berpengaruh langsung (lingkungan ekstern mikro) : para pesaing, penyedia,
langganan, lembaga-lembaga keuangan, pasar tenaga kerja, dan perwakilanperwakilan pemerintah.
2. Yang berpengaruh tidak langsung (lingkungan ekstern makro) : teknologi, ekonomi,
politik, dan sosial.
Lingkungan eksternal adalah semua elemen diluar suatu organisasi yang relevan
untuk operasinya (elemen tidak langsung dan elemen langsung).
Elemen tidak langsung / direct-action element adalah elemen dari lingkungan yang
secara langsung mempengaruhi aktivitas sebuah organisasi.
Elemen langsung/ indirect-action element adalah elemen lingkungan eksternal yang
mempengaruhi iklim tempat aktivitas organisasi berlangsung, tetapi tidak langsung
mempengaruhi organisasi.
Dimensi internasional
Lingkungan
Makro

Politik

Lingkungan
Mikro

Para pesaing

teknologi

Lemb. Keungan

Organisasi
dan
manajer

Penyedia

Langganan

Perwakilan
pemerintah

Pasar
tenaga
kerja

Lingkungan
Mikro

Lingkungan
Makro
MANAJEMEN UMUM
Maelendra Marleni, S.E

13
AMIK DEPATI PARBO

Sosial

Ekonomi

Dimensi internasional
Gambar 3.1 Lingkungan eksternal organisasi
B.

Organisasi dan Lingkungan
Lingkungan ekstern mempengaruhi manajer-manajer bervariasi menurut tipe dan

tujuan organisasi. Hal ini berbeda di antara posisi-posisi dan fungsi-fungsi dalam suatu
organisasi dan bahkan antara tingkatan-tingkatan hirarki di dalam organisasi.
Manajer dan organisasi memberikan tanggapan terhadap lingkungan ekstern
melalui:
1. Usaha mempengaruhi lingkungan ekstern mikro Manajer harus memusatkan usahausahanya pada aspek-aspek kunci lingkungan yang kritik bagi tujuan tertentu
organisasi. Manajer dapat mempengaruhi langganan dengan periklanan. Manajer
membuat hubungan kerja sama dan perundingan dengan para penyedia untuk
menjamin pengadaan bahan baku yang dibutuhkan pada harga yang dapat diterima.
2. Peramalan (forecasting) dan lingkungan ekstern makro
Kelangsungan operasi perusahaan sangat tergantung pada antisipasi dan adaptasinya
terhadap perkembangan lingkungan ekstern makro. Penelitian dapat dilakukan untuk
memperjelas perkembangan yang dapat diperkirakan, setelah melakukan identifikasi
dan seleksi sumber-sumber informasi yang relevan, perusahaan dapat melakukan
peramalan situasi dan kondisi perekonomian, kemajuan teknologi, perubahan sosial,
perkembangan penduduk kecenderungan iklim politik dengan sejumlah pendekatan
dan teknik peramalan yang tersedia.
3. Perencanaan, perancangan organisasi dan lingkungan
Cara paling penting bagi manajer untuk menyesuaikan dengan lingkungan eksternal
adalah melalui pengembangan dan impletasi rencana-rencana bagi organisasi.
C.

Tanggungjawab Sosial Manajer

MANAJEMEN UMUM
Maelendra Marleni, S.E

14
AMIK DEPATI PARBO

Ini berarti bahwa manajemen mempertimbangkan dampak sosial dan ekonomi di
dalam pembuatan keputusannya. Manajer dituntut untuk mengimplementasikan etika
berusaha, terutama dalam hubungannya dengan langganan, karyawan, penemu teknologi,
lembaga-lembaga pendidikan, perusahaan-perusahaan lain, para penyedia, kreditur,
pemegang saham, pemerintah dan masyarakat pada umumnya.
Ada 5 faktor yang mempengaruhi keputusan-keputusan pada masalah etika yaitu
sebagai berikut:
1. Hukum
2. Peraturan-peraturan pemerintah
3. Kode etik industri dan perusahaan
4. Tekanan-tekanan sosial
5. Tegangan antara standar perorangan dan kebutuhan organisasi

BAB IV
PERENCANAAN DAN MANAJEMEN STRATEGI
A.

Perencanaan ; Sebuah Tinjauan
Perencanaan (Planning) adalah proses dasar dimana manajemen memutuskan

tujuan dan cara memutuskannya.
Beberapa definisi perancanaan menurut pakar sebagai berikut:
•

Harold Koontz and Cyril O’donnel
Perancanaan adalah fungsi seorang manajer yang berhubungan dengan memilih

tujuan-tujuan, kebijakan-kebijakan, prosedur-prosedur, program-program, dari alternatifalternatif yang ada.
•

G.R Terry

MANAJEMEN UMUM
Maelendra Marleni, S.E

15
AMIK DEPATI PARBO

Perencanaan adalah memilih dan menghubungkan fakta membuat serta menggunakan
asumsi-asumsi mengenai masa datang dengan jalan menggambarkan dan merumuskan
kegiatan-kegiatan yang diperlukan untuk mencapai hasil yang di inginkan.
•

Louis A. Alien
Perencanaan adalah menentukan serangkaian tindakan untuk mencapai hasil yang

diinginkan.
•

Billy E. Goetz
Perencanaan adalah pemilihan yang fundamental dan masalah perencanaan timbul,

jika terdapat alternatif-alternatif.
•

The New Webster Dictionary
Perencanaan adalah pernyataan dari segala sesuatu yang dikehendaki yang

digambarkan dalam suatu pola atau peta-peta, gambar atau pernyataan dari bagianbagiannya sesuai dengan pola tertentu.
•

Drs. Malayu S.P Hasibuan
Perencanaan adalah sejumlah keputusan mengenai keinginan dan berisi pedoman

pelaksanaan untuk mencapai tujuan yang diinginkan itu.

Asas-Asas perencanaan (Principle of Planning):
1. Principle of contribution to abjective
2. Principle of efficiency of planning
3. Principle of primacy of planning (asas pengutamaan perencanaan)
4. Principle of pervasiveness of planning (asas pemerataan perencanaan)
5. Principle of planning premise (asas patokan perencanaan)
6. Principle of policy frame work (asas kebijaksanaan pola kerja)
7. Principle of timming (asas waktu)
8. Principle of planning communication (asas tata hubungan perencanaan)
9. Principle of alternative (asas alternatif)
10. Principle of limiting factor (asas pembatasan faktor)
11. The commitment principle (asas keterikatan)
MANAJEMEN UMUM
Maelendra Marleni, S.E

16
AMIK DEPATI PARBO

12. The principle of flexibility (asas fleksibilitas)
13. The principle of navigation change (asas ketetapan arah)
14. Principle of strategic planning (asas perencanaan strategis)
Empat tahap dasar perencanaan:

T

Tahap 1
Menetapkan
tujuan

Tahap 2
Merumuskan
keadaan
sekarang

Tahap 3
Mengidentifikasikan
kemudahan

Tahap 4
Mengembang
kan
serangkaian
kegiatan

dan hambatan

U
J
U
A
N

Gambar 4.1 Empat tahap dasar perencanaan

B.

Hubungan Perencanaan dengan Fungsi-Fungsi Manajemen Lainnya

Pengawasan

Pengorg
anisasian

Penyusu
nanan
personali
a

Pengarah
an

Perencanaan

Gambar 4.2 Hubungan perencanaan dengan fungsi-fungsi manajemen lainnya

MANAJEMEN UMUM
Maelendra Marleni, S.E

17
AMIK DEPATI PARBO

C.

Kriteria Penilaian Efektifitas Rencana

Ketetapan waktu

Kegunaan

Efektivitas biaya

Efektivitas
perencanaan

Ketetapan dan objectivitas
Akuntabilitas

Ruang lingkup

Gambar 4.3 Kriteria penilaian efektifitas rencana
D.

Perencanaan Strategik
Perencanaan strategik adalah proses pemilihan tujuan-tujuan organisasi;

penentuan strategic, kebijaksanaan dan program-program strategik yang diperlukan untuk
tujuan-tujuan tersebut dan penetapan metoda-metoda yang diperlukan untuk menjamin
bahwa strategi dan kebijaksanaan telah diimplementasikan.

Nilai-nilai
manajeme

2. Profil
perusahaan,
indentifikasi
tujuan dan
strategi

MANAJEMEN UMUM
Maelendra Marleni, S.E

Tanggung jawab social
perusahaan

1. Perumusan dan
penetapan misi
dan tujuan umum

3. Analisa
lingkungan
eksternal (mikro
dan makro)

18
AMIK DEPATI PARBO

U
M
P
A
N

4. Analisa internal perusahaan : kekuatan dan kelemahan organisasi
5. Identifikasi kesempatan dan ancaman strategis

B
A
L
I
K

B
A
L
I
K

6. Pembuatan keputusan strategik :
• Mengembangkan alternativealternatif
• Mengevaluasi alternative-alternatif
• Memilih alternatif

7. Tujuan-tujuan jangka
panjang

Tujuan atau sasaran
tahunan

U
M
P
A
N

Strategi umum

Strategi operasional

8. Implementasi Strategi

9. Peninjauan kembali
dan evaluasi

Gambar 4.4 Proses perencanaan strategik
E.

Tipe-tipe Perencanaan dan Rencana
Perencanaan dan rencana dapat diklasifikasikan dalam beberapa cara yang

berbeda. Cara pengklasifikasian perencanaan akan menentukan isi rencana dan
bagaimana perencanaan itu dilakukan.
Ada 5 dasar pengklasifikasian rencana-rencana yaitu:
1. Bidang fungsional ; mencangkup rencana produksi, pemasaran, keuangan, dan
personalia.
2. Tingkatan organisasional ; mencangkup keseluruhan organisasi atau satuan-satuan
kerja organisasi.
3. Karakteristik karakteristik (sifat) rencana ; mencangkup faktor-faktor kompleksitas,
fleksibilitas, keformalan, kerahasiaan, biaya, rasionalitas, kuantitatif dan kualitatif.

MANAJEMEN UMUM
Maelendra Marleni, S.E

19
AMIK DEPATI PARBO

4. Waktu ; mencangkup rencana jangka pendek, menengah, dan jangka panjang.
5. Unsur-unsur rencana ; dalam wujud anggaran, program, prosedur, kebijaksanaan.
Ada 2 tipe utama rencana yaitu :
1. Rencana-rencana strategik
yang

dirancang

memenuhi

tujuan-tujuan organisasi

yang

lebih

luas

dan

mengimplementasikan misi yang memberikan alasan khas keberadaan organisasi.
2. Rencana-rencana operasional
penguraian lebih terperinci bagaimana rencana-rencana strategik akan tercapai.
Dapat kita lihat ada 2 rencana-rencana operasional yaitu sebagai berikut :
•

rencana sekali pakai ; dikembangkan untuk mencapai tujuan-tujuan tertentu dan
tidak digunakan kembali bila telah tercapai.

•

rencana tetap ; merupakan pendekatan-pendekatan standar untuk penanganan
situasi-situasi yang dapat diperkirakan dan terjadi berulang-ulang.

BAB V
PENETAPAN TUJUAN ORGANISASI DALAM PEMBUATAN
SUATU KEPUTUSAN
A. Misi dan Tujuan Organisasi
Sebelum organisasi menetapkan tujuan-tujuan, terlebih dahulu harus menetapkan
tujuan-tujuan, terlebih dulu harus menetapkan misi atau maksud organisasi.
Misi adalah suatu pernyataan umum dan abadi tentang maksud organisasi.
Sedangkan Tujuan Organisasi adalah suatu pernyataan tentang keadaan yang diinginkan
dimana organisasi bermaksud untuk merealisasikan dan sebagai pernyataan tentang
keadaan di waktu yang akan datang, dimana organisasi sebagai kolektifitas mencoba
untuk menimbulkannya.
MANAJEMEN UMUM
Maelendra Marleni, S.E

20
AMIK DEPATI PARBO

Berbagai fungsi tujuan organisasi menurut waktu dan keadaan:
1. pedoman bagi kegiatan
2. sumber legitimasi
3. standar pelaksanaan
4. sumber motivasi
5. dasar rasional pengorganisasian
Tipe-tipe tujuan yaitu:
1. tujuan kemasyarakatan
2. tujuan keluaran
3. tujuan sistem
4. tujuan produk
5. tujuan turunan
B. Proses Penetapan Tujuan
Proses penetapan tujuan merupakan usaha untuk menciptakan nilai-nilai tertentu
melalui berbagai kegiatan yang akan dilaksanakan organisasi.
Bidang – bidang yang membutuhkan tujuan
Tanggung jawab social
dan publik
Prestasi dan sikap
karyawan

Posisi pasar

Prestasi dan
pengembangan manajer

TUJUAN

Inovasi
Profitabilitas

Produktivitas

Sumber daya phisik dan
keuangan

Gambar 5.1 Bidang – bidang yang membutuhkan tujuan

MANAJEMEN UMUM
Maelendra Marleni, S.E

21
AMIK DEPATI PARBO

Kebutuhan penyeimbangan tujuan
Lingkungan
Pemegang saham
Langganan /
konsumen

Penyedia /
supplies

Organisasi

Atasan

Pemerintah

Rekan
sejawat

Manajer

Spesialisasi

Serikat
kerja

Bawahan

Masyarakat
Asosiasi profesional

Kelompokkelompok lain

Gambar 5.2 Kebutuhan penyeimbangan tujuan
Proses perumusan tujuan
Koalisi eksternal
• Pemegang
saham
/
pemilik modal
• Penyedia / supplier
• Langganan / konsumen
• Masyarakat

Manajer pelaksanaan /
eskekutip

TUJUAN

Koalisi internal
• Manajemen
• Manajer
• Karyawan

Sistem nilai

Tujuan individu vs
organisasi

MANAJEMEN UMUM
Maelendra Marleni, S.E

22
AMIK DEPATI PARBO

Gambar 5.3 Proses perumusan tujuan
C. MBO
Management by objectives (MBO) Pertama kali diperkenal oleh Peter drucker
dalam bukunya The Practice of Management (1954). TUGAS : Pengertian MBO, Sistem
MBO Formal, Kekuatan dan kelemahan MBO, membuat MBO efektif.
D. Sifat Pembuatan Keputusan Manajerial atau Tipe-Tipe Keputusan
Masalah yang berbeda membutuhkan tipe pembuatan keputusan yang berbeda
pula. Sifat pembuatan keputusan manajerial atau tipe-tipe keputusan terbagi atas 3 yaitu:
1) Keputusan terprogram ; (dibuat dalam kaitan dengan kebijakan, prosedur, peraturan)
atau penyelesaian masalah rutin yang ditetapkan dengan peraturan, prosedur, atau
kebiasaan.
2) Keputusan tidak terprogram ; Penyelesaian spesifik yang diciptakan lewat proses tidak
terstruktur untuk menangani masalah non rutin.
3) Keputusan dengan kepastian, risiko, dan ketidakpastian.
Kepastian (kondisi pengambilan keputusan saat seorang manajer mempunyai
informasi yang akurat, dapat diukur, dan dapat diandalkan tentang hasil dari berbagai
alternatif yang sedang dipertimbangkan).
Risiko (kondisi pembuatan keputusan yang didalamnya manajer mengetahui
probabilitas sutau alternatif tertentu akan mengarah pada sasaran atau hasil yang
diinginkan). Probabilitas : pengukuran statistik tentang peluang suatu peristiwa atau suatu
hasil akan keluar.
Ketidakpastian (kondisi pembuatan keputusan ketika manajer menghadapi
kondisi eksternal yang tidak dapat diramalkan atau kekurangan informasi untuk
menetapkan probabilitas beberapa peristiwa tertentu.
E. Proses Pembuatan Keputusan
Identifikasi
& diagonal
masalah

MANAJEMEN UMUM
Maelendra Marleni, S.E

Pengumpulan
& analisa data

Pengemban
gan

Evaluasi
alternatif
alternatif

Pemilihan
alternatif
alternatif
terbaik

Impleme
ntasi
keputus
an

Evaluasi
hasilhasil

23
AMIK DEPATI PARBO

Umpan
balik

Gambar 5.4 Proses pembuatan keputusan
F. Model Rasional Dalam Perspektif
Model rasional membangkitkan citra pembuat keputusan sebagai mesin hitung
super. Ada 3 buah konsep yang muncul untuk membantu manajer menempatkan
keputusan dalam perspektif yaitu:
1. Rasionalitas terbatas dan memadai
Teori ini menekankan bahwa pembuat keputusan harus menghadapi kenyataan tidak
memadainya informasi mengenai sifat masalah dan penyelesaian yang mungkin,
kekurangan waktu dan uang untuk mengumpulkan informasi yang lebih lengkap,
ketidakmampuan untuk mengingat sejumlah informasi, dan batas-batas kecerdasan
mereka sendiri. Bukannya mencari keputusan yang sempurna/ideal, tetapi manajer
sering kali puas dengan yang akan memenuhi tujuan mereka/konsumen secara
memadai.
2. Heuristics
Suatu metode pembuatan keputusan yang dilakukan sesuai dengan lini empiris,
dengan pedoman umum, untuk mencari penyelesaian masalah atau jawabannya.
3. Memutuskan siapa yang membuat keputusan
Secara tradisional, tanggung jawab akhir untuk membuat keputusan terletak di tangan
manajer. Tetapi pendekatan tidak memadai, dimana terkadang keputusan ini bisa
gagal

bila

manajer

tidak

bisa

mampu

menyakinkan

orang

lain

untuk

melaksanakannya secara sukarela. Kadang-kadang orang lain mempunyai alasan yang
tepat untuk menolak kepusan tadi; mungkin mereka menyadari bahwa ada alternatif

MANAJEMEN UMUM
Maelendra Marleni, S.E

24
AMIK DEPATI PARBO

atau faktor relevan yang belum dipertimbangkan dalam analisis semula. Jadi, cukup
penting karyawan dilibatkan dalam proses pembuatan keputusan.

BAB VI
PENGORGANISASIAN DAN STRUKTUR ORGANISASI
A. Definisi Pengorganisasian
Fungsi pengorganisasian (organizing = pembagian kerja), jadi pengorganisasian
adalah fungsi manajemen dan merupakan suatu proses yang dinamis, sedangkan
organisasi merupakan alat atau wadah yang statis. Pengertian pengorganisasian menurut
beberapa pakar sebagai berikut:
1. Drs.

Malayu

S.P

Hasibuan

“Pengorganisasian

adalah

proses

penentuan,

pengelompokan dan pengaturan bermacam-macam aktivitas yang dipelukan untuk
mencapai tujuan, menempatkan orang-orang pada setiap aktivitas ini, menyediakan
alat-alat yang diperlukan, menetapkan wewenang yang secara relatif didelegasikan
kepada setiap individu yang akan melakukan aktivitas-aktivitas tersebut”.

MANAJEMEN UMUM
Maelendra Marleni, S.E

25
AMIK DEPATI PARBO

2. George R.Terry “Pengorganisasian adalah tindakan mengusahakan hubunganhubungan kelakuan yang efektif antara orang-orang, sehingga mereka dapat bekerja
sama secara efisien dan dengan demikian memperoleh keputusan pribadi dalam hal
melaksanakan tugas-tugas tertentu dalam kondisi lingkungan tertentu guna mencapai
tujuan atau sasaran tertentu”.
3. Drs. Malayu S.P Hasibuan “ Organisasi adalah suatu sistem perserikatan formal,
berstruktur dan terkoordinasi dari sekelompok orang yang bekerja sama dalam
mencapai tujuan tertentu”.
4. James D. Mooney “Organisasi adalah setiap bentuk perserikatan manusia untuk
mencapai tujuan bersama”.
5. Chester I. Barnard “Organisasi adalah suatu sistem kerja sama yang terkoordinasi
secara sadar dan dilakukan oleh dua orang atau lebih”.
6. Koonzt & O’Donnel “Organisasi adalah pembinaan hubungan wewenang dan
dimaksudkan untuk mencapai koordinasi yang sruktural, baik secara vertikal, maupun
secara horizontal di antara posisi-posisi yang telah diserahi tugas-tugas khusus yang
dibutuhkan untuk mencapai tujuan perusahaan”.

B. Azas-Azas Organisasi
Untuk terwujudnya suatu organisasi yang baik, efektif, efisien serta sesuai dengan
kebutuhan, secara selektif harus didasarkan pada asas-asas (prinsip-prinsip) organisasi
yaitu :
1.

Principle of organizational objectives (asas tujuan organisasi)

2.

Principle of unity of objective (asas kesatuan tujuan)

3.

Principle of unity of command (asas kesatuan perintah)

4.

Principle of the span of management (asas rentang kendali)

5.

Principle of delegation of authority (asas pendelegasian wewenang)

6.

Principle of parity of authority and responsibility (asas keseimbangan
wewenang dan tanggung jawab)

7.

Principle of principle of responsibility (asas tanggung jawab)

MANAJEMEN UMUM
Maelendra Marleni, S.E

26
AMIK DEPATI PARBO

8.

Principle of departementation (principle of division of work: asas
pembagian kerja)

9.

Principle of principle of personel placement (asas penempatan personalia)

10.

Principle of scalar chain (asas jenjang berangkai)

11.

Principle of efficiency (asas efisiensi)

12.

Principle of continuity (asas keseimbangan)

13.

Principle of coordination (asas koordinasi)

C. Struktur Organisasi
Definisi struktur organisasi menurut beberapa pakar :
1. The liang gie “struktur organisasi adalah kerangka yang mewujudkan pola tetap dari
hubungan-hubungan di antara bidang-bidang kerja, maupun orang-orang yang
menunjukkan kedudukan dan peranan masing-masing dalam kebulatan kerja sama”.
2. Drs. Malayu S.P hasibuan “struktur organisasi adalah suatu gambar yang
menggambarkan type organisasi, pendepartemenan organisasi kedudukan dan jenis
wewenang pejabat, bidang dan hubungan pekerjaan, garis perintah dan tanggung
jawab, rentang kendali dan sistem pimpinan organisasi”.

Faktor-faktor utama yang menentukan perancangan struktur organisasi sbb:
1. Strategi organisasi untuk mencapai tujuannya. Dimana struktur mengikuti strategi,
strategi akan menjelaskan bagaimana aliran wewenang dan saluran komunikasi dapat
disusun di antara para manajer dan bawahan.
2. Teknologi yang digunakan. Dimana perbedaan teknologi yang digunakan untuk
memproduksi barang-barang atau jasa akan membedakan bentuk struktur organisasi.
3. Anggota (karyawan) dan orang-orang yang terlibat dalam organisasi. Kemampuan
dan cara berpikir para anggota, serta kebutuhan mereka untuk bekerja sama harus
diperhatikan dalam merancang struktur organisasi.
4. Ukuran organisasi. Dimana besarnya organisasi secara keseluruhan maupun satuansatuan kerjanya akan sangat mempengaruhi struktur organisasi.

MANAJEMEN UMUM
Maelendra Marleni, S.E

27
AMIK DEPATI PARBO

D. Rentang Kendali
Kenapa rentang kendali perlu dalam suatu organisasi? Rentang kendali perlu
dalam suatu organisasi, karena adanya “limits factor : keterbatasan” manusia, yaitu:
keterbatasan waktu, pengetahuan, kemampuan, dan perhatian.
Rentang kendali adalah jumlah bawahan langsung yang dapat dipimpin dan
dikendalikan secara efektif oleh seorang manajer.
Faktor-faktor yang membatasi besar-kecilnya rentang kendali yaitu:
1. sifat dan terincinya rencana
2. latihan-latihan dalam perusahaan
3. posisi pemimpin dalam struktur organisasi
4. dinamis atau statisnya organisasi
5. kemampuan dan kecanggihan komunikasi
6. tipe pekerjaan yang dilakukan
7. kecakapan dan pengalaman manajer
8. tingkat kewibawaan dan energi manajer
9. dedikasi dan partisipasi bawahan

E. Dasar-dasar Pendepartemen
Apa asas pendepartemenan itu? Asas pendepartemenan adalah mengelompokkan
kegiatan-kegiatan yang sama dan berkaitan erat ke dalam suatu unit kerja (bagian).
Dasar-dasar pendepartemenan yaitu:
1.

Enterprise function (fungsi-fungsi perusahaan)

2.

Management function (fungsi-fungsi manajemen)

3.

Process product (proses produksi)

4.

Product (dasar produk/ hasil)

5.

Customer (dasar pasar/ langganan)

6.

Territory (dasar wilayah/ tempat)

7.

Time (dasar waktu/shift)

MANAJEMEN UMUM
Maelendra Marleni, S.E

28
AMIK DEPATI PARBO

8.

Simple number (dasar jumlah)

9.

combination

10.

matriks

F. Macam-macam Organisasi
Macam-macam oranisasi yaitu:
1. berdasarkan proses pembentukannya (Terbagi atas dua yaitu: (1) Organisasi formal
(2) Organisasi informal).
2. berdasarkan kaitan hubungannya dengan pemerintah (Terbagi atas dua yaitu:
(1) Organisasi resmi, (2) Organisasi tidak resmi).
3. berdasarkan skala (ukuran) besar kecilnya (Terbagi atas tiga yaitu: (1) Organisasi
besar, (2) Organisasi sedang, (3) Organisasi kecil).
4. berdasarkan tujuannya(Terbagi atas dua yaitu: (1) Organisasi social, (2) Organisasi
perusahaan).
5. berdasarkan organization chart/bagan organisasinya (Terbagi atas empat yaitu:
(1) berbentuk segitiga vertikal, (2) berbentuk segitiga horizontal, (3) berbentuk
lingkaran dan setengah lingkaran, (4) berbentuk bulat oval).
6. berdasarkan tipe-tipe / bentuknya (Terbagi atas lima yaitu: (1) Organisasi lini, (2)
Organisasi lini dan staf, (3) Organisasi fungsional, (4) Organisasi lini, staf, dan
fungsional, (5) Organisasi komite).
G. Teori Organisasi
Untuk mempelajari perkembangan organisasi dilakukan melalui pendekatanpendekatan organisasi sbb:
1. Pendekatan klasik
Pendekatan klasik (tradisional) ini didasarkan pada “teori mesin”. Pendekatan ini
memperhatikan pembagian kerja, spesialisasi dan standar dalam mendesain
organisasi, sehingga organisasi yang dibentuk dapat efektif dan efisien (efisien dan
efektif artinya agar unsur manajemen (6M) berdaya guna dan berhasil guna) untuk
mencapai tujuan.
2. Pendekatan tingkah laku

MANAJEMEN UMUM
Maelendra Marleni, S.E

29
AMIK DEPATI PARBO

Pendekatan tingkah laku ini menekankan pentingnya memperhitungkan aspek
manusia secara utuh dalam mendesain suatu struktur organisasi. Yang menjadi bahan
penelitian utama adalah “tingkah laku manusia” dalam organisasi ; penelitinya adalah
para ahli psikologi, sosiologi, dan antropologi yang ingin mengetahui faktor-faktor
apa yang membentuk kerja sama manusia dalam mencapai tujuan organisasi.
3. Pendekatan struktur
Peter E. Drucker (1946) seorang ahli hukum dan wartawan di Jerman dan Austria,
yang mana dalam teori organisasinya mencoba menjawab pertanyaan “struktur
apakah yang dibutuhkan dan bagaimanakah seharusnya struktur itu dibangun?”.
Mengemukakan 3 cara untuk menemukan struktur yang membantu pencapaian tujuan
yaitu:
a. analisis kegiatan
b. analisis keputusan
c. analisis hubungan
Mengemukakan tiga rancangan pembangunan struktur :
a. struktur itu diorganisasi demi prestasi perusahaan.
b. struktur itu seharusnya terdiri dari tingkatan-tingkatan manajemen yang
jumlahnya sesedikit mungkin.
c. harus ada peluang untuk pendidikan, pelatihan, dan pengujian manajer puncak
masa depan yaitu dengan memberikan tanggung jawab kepada manajer yang
masih muda untuk menjabat suatu kedudukan yang bila terjadi kegagalan tidak
membahayakan perusahaan.
4. Pendekatan sistem
Menekankan bahwa organisasi bukanlah suatu “sistem tertutup”, tetapi suatu “sistem
terbuka” yang harus berinteraksi dengan lingkungan. Dalam sistem terbuka terdapat
dua interaksi yaitu interaksi internal dan interaksi eksternal.
H. Reogranisasi dan Restrukturisasi Organisasi
Reorganisasi adalah penyusunan kembali suatu organisasi, baik anggaran dasar,
anggaran rumah tangganya maupun strukturnya, supaya organisasi itu lebih efektif dalam
mencapai tujuan. Reorganisasi dilakukan karena tuntutan internal dan eksternal. Internal

MANAJEMEN UMUM
Maelendra Marleni, S.E

30
AMIK DEPATI PARBO

yaitu tuntutan dari dalam organisasi karena semakin maju atau mundur. Eksternal yaitu
tuntutan dan dorongan dari luar organisasi.
Restrukturisasi adalah perubahan struktur suatu organisasi baik secara vertikal
maupun horizontal, agar lebih efektif membantu tercapainya tujuan. Restrukturisasi ini
dilakukan karena struktur organisasi tidak efektif lagi, akibat adanya kemajuan atau
kemunduran perusahaan.

BAB VII
WEWENANG, TANGGUNG JAWAB, DELEGASI SERTA SENTRALISASI
DAN DESENTRALISASI
A.

Wewenang

1. Arti Wewenang (Authority)
Beberapa definisi wewenang menurut beberapa pakar yaitu:
a. Drs. Malayu S.P Hasibuan “wewenang adalah kekuasaan yang sah dan legal yang
dimiliki seseorang untuk memerintah orang lain, berbuat atau tidak berbuat sesuatu”.
b. Louis A. Allen “wewenang adalah sejumlah kekuasaan (powers) dan hak (rights)
yang didelegasikan pada suatu jabatan”.

MANAJEMEN UMUM
Maelendra Marleni, S.E

31
AMIK DEPATI PARBO

c. G.R Terry “wewenang adalah kekuasaan resmi dan kekuasaan pejabat untuk
menyuruh pihak lain, supaya bertindak dan taat kepada pihak yang memiliki
wewenang itu”.
d. R.C Davis “wewenang adalah hak yang cukup yang memungkinkan seseorang dapat
menyelesaikan suatu tugas kewajiban tertentu”.
e. Henry Fayol “wewenang adalah hak untuk memerintah (dalam organisasi formal) dan
kekuatan (power) membuat manajer dipatuhi dan ditaati”.
Jenis-jenis wewenang (Authority) yaitu:
1. Line authority (wewenang garis) adalah kekuasaan, hak dan tanggung jawab
langsung berada pada seseorang atas tercapainya tujuan. Dalam struktur organisasi
disimbolkan dengan garis (

).

2. Staff authority (wewenang staf) adalah kekuasaan dan hak “hanya” untuk memberikan
data, informasi dan saran-saran saja untuk membantu lini supaya bekerja efektif
dalam mencapai tujuan. Dalam struktur organisasi disimbolkan dengan garis putusputus (
3.

).

Functional authority (wewenang fungsional) adalah kekuasaan seorang manajer
adalah karena proses-proses, praktek-praktek, kebijakan-kebijakan tertentu atau soalsoal lain yang berhubungan dengan pelaksanaan kegiatan-kegiatan oleh pegawaipegawai lain dalam bagian-bagian lain pula. Dalam struktur organisasi disimbolkan
dengan garis terputus-putus dan titik-titik (

4.

).

Personality authority (wewenang wibawa) adalah kewibawaan seseorang adalah
karena kecakapan, perilaku, ketangkasan dan kemampuan, sehingga disegani oleh
kawan atau lawan.

2.

Sumber-Sumber Wewenang (Authority)

a. formal authority theory (Teori wewenang formal) ; wewenang yang dimiliki
seseorang bersumber dari barang-barang yang dimilikinya, sebagaimana yang diatur
oleh undang-undang, hukum, dan hukum adat dari lembaga tersebut.

MANAJEMEN UMUM
Maelendra Marleni, S.E

32
AMIK DEPATI PARBO

b. Acceptance authority theory (Teori penerimaan wewenang) ; wewenang seseorang
dari penerimaan, kepatuhan dan pengakuan para bawahan terhadap perintah dan
kebijakan-kebijakan atas kuasa yang dipegangnya.
c. Authority of the situation (wewenang diperoleh seseorang karena situasi) ; wewenang
seseorang bersumber dari situasi, dimana keadaan darurat atau kejadian-kejadian luar
biasa yang mana seseorang mengambil alih kekuasaan untuk menghadapi situasisituasi tersebut.
d. Position authority (wewenang karena posisi / jabatan dalam organisasi) ; wewenang
yang diperoleh seesorang bersumber dari posisi/kedudukan superior yang dijabatnya
di dalam organisasi yang bersangkutan.
e. Technical authority (wewenang teknis) ; wewenang seseorang/operator bersumber
dari komputer yang dipakai untuk memproses data.
f. Yuridis authority (wewenang hukum) ; wewenang itu diperoleh seseorang karena
undang-undang / hukum.
B.

Tanggung jawab
Tanggung jawab (responsibility) adalah keharusan untuk melakukan semua

kewajiban/tugas-tugas yang dibebankan kepadanya sebagai akibat dari wewenang yang
diterima atau dimilikinya. Tanggung jawab timbul karena adanya hubungan antara atasan
(delegator) dan bawahan (deleget), dimana atasan memberi sebagian wewenang /
pekerjaannya kepada bawahannya untuk dikerjakan. Perusahaan selalu terkait dengan
perusahaan-perusahaan lainnya yang berada dalam lingkungan sistem sosial, maka top
manajer / manajer puncak suatu perusahaan khususnya harus bertanggung jawab kepada:
1. pemilik perusahaan
2. karyawan perusahaan
3. pemerintah dan konsumen
C.

Delegasi Wewenang
Delegasi wewenang

adalah proses dimana para manajer mengalokasikan

wewenang ke bawah kepada orang-orang yang melapor kepadanya. Mengapa manajer

MANAJEMEN UMUM
Maelendra Marleni, S.E

33
AMIK DEPATI PARBO

gagal mendelegasikan? Delegasi adalah faktor kritis bagi manajemen yang efektif,
tetapi manejer banyak gagal dalam delegasi, alasan-alasan tersebut antara lain:
1. Manajer merasa lebih bila mereka tetap mempertahankan hak pembuatan keputusan.
2. Manajer tidak bersedia menghadapi-menghadapi risiko bahwa bawahannya akan
melaksanakan wewenangnya dengan salah atau gagal.
3. Manajer kurang mempunyai kepercayaan akan kemampuan bawahannya.
4. Manajer takut bahwa bawahan akan melaksanakan tugasnya dengan efektif sehingga
posisinya sendiri terancam
Mengapa bawahan tidak menerima delegasi?
1. Delegasi berarti bawahan menerima tambahan tanggung jawab dan akuntabilitas.
2. Selalu ada perasaan bahwa bawahan akan melaksanakan wewenang barunya dengan
salah dan menerima kritik.
3. Banyak bawahan kurang mempunyai kepercayaan diri dan merasa tertekan bila
dilimpahi wewenang pembuatan keputusan yang lebih besar.
D.

Sentralisasi Versus Desentralisasi
Desentralisasi adalah konsep dasar yang lebih luas dan berhubungan dengan

seberapa jauh manajemen puncak mendelegasikan wewenang ke bawah ke divisi-divisi,
cabang-cabang atau satuan-satuan organisasi tingkat lebih bawah lainnya. Sentralisasi
adalah pemusatan kekuasaan dan wewenang pada tingkatan atas suatu organisasi.
Faktor-faktor yang mempengaruhi derajat desentralisasi:
1. Filsafat manajemen ; banyak manajer puncak yang sangat otokratik dan
menginginkan pengawasan pusat yang kuat.
2. Ukuran dan tingkat pertumbuhan organisasi ; organisasi tidak mungkin efisien bila
semua wewenang pembuatan keputusan ada pada satu atau beberapa manajer puncak
saja.
3. Strategi dan lingkungan organisasi ; strategi organisasi akan mempengaruhi tipe
pasar, lingkungan teknologi, dan persaingan yang harus dihadapinya.

MANAJEMEN UMUM
Maelendra Marleni, S.E

34
AMIK DEPATI PARBO

4. Penyebaran geografis organisasi ; semakin menyebar satuan-satuan organisasi secara
geografis, organisasi akan cenderung melakukan desentralisasi, karena pembuatan
keputusan akan lebih sesuai dengan kondisi lokal masing-masing.
5. Tersedianya peralatan pengawasan yang efektif
6. Kualitas manajer ; desentralisasi membutuhkan manajer yang berkualitas, karena
mereka harus membuat keputusan sendiri.
7. Keanekaragaman produk dan jasa ; semakin beranekaragam produk/jasa yang
ditawarkan, organisasi cenderung melakukan desentralisasi.
8. Karakteristik-karakteristik organisasi lainnya ; biaya dan risiko yang berhubungan
dengan pembuatan keputusan, pertumbuhan organisasi, kemampuan manajemen
bawah.

BAB VIII
KOORDINASI MANAJEMEN
A.

Arti dan Pentingnya Koordinasi Manajemen
Beberapa definisi koordinasi menurut beberapa pakar sebagai berikut:

1. Koordinasi secara umum adalah suatu kegiatan mengarahkan, mengintegrasikan dan
mengkoordinasikan unsur-unsur manajemen (6M) dan pekerjaan-pekerjaan para
bawahan dalam mencapai tujuan organisasi.

MANAJEMEN UMUM
Maelendra Marleni, S.E

35
AMIK DEPATI PARBO

2. E.F.L Brech “ mengimbangi dan menggerakkan tim dengan memberikan lokasi
kegiatan pekerjaan yang cocok kepada masing-masing dan menjaga agar kegiatan itu
dilaksanakan dengan keselarasan yang semestinya di antara para anggota itu sendiri”.
3. G.R Terry “suatu usaha yang sinkron dan teratur untuk menyediakan jumlah dan
waktu yang tepat, dan mengarahkan pelaksanaan untuk menghasilkan suatu tindakan
yang seragam dan harmonis pada sasaran yang telah ditentukan”.
Kenapa koordinasi sangat penting?
1. Untuk mencegah terjadinya kekacauan, percecokan, dan kekosongan pekerjaan.
2. Agar orang-orang dan pekerjaannya diselaraskan serta diarahkan untuk pencapaian
tujuan.
3. Supaya semua tugas/kegiatan terintegrasi kepada sasaran yang diinginkan.
B.

Syarat-syarat Koordinasi

1. Sense of cooperation (perasaan untuk bekerja sama), ini harus dilihat dari sudut
bagian per bagian bidang pekerjaan, bukan orang per orang.
2. Rivalry, dalam perusahaan-perusahaan besar sering diadakan persaingan antara
bagian-bagian, agar bagian-bagian ini berlomba-lomba untuk mencapai tujuan.
3. Team spirit, artinya satu sama lain pada setiap bagian harus harga menghargai.
4. Esprit de corps, artinya bagian-bagian yang diikutsertakan atau dihargai, umumnya
akan menambah kegiatan yang bersemangat.

C.

Mekanisme-mekanisme Pengkoordinasian Dasar

1. Hirarki manajerial ; Rantai perintah, aliran informasi dan kerja, wewenang formal,
hubungan tanggung jawab dan akuntabilitas yang jelas dapat menumbuhkan integrasi
bila dirumuskan secara jelas serta dilaksanakan dengan pengarahan yang tepat.
2. Aturan dan prosedur ; Aturan-aturan dan prosedur-prosedur adalah keputusankeputusan manajerial yang dibuat untuk menangani kejadian-kejadian rutin, sehingga
dapat juga menjadi peralatan yang efisien untuk koordinasi dan pengawasan rutin.

MANAJEMEN UMUM
Maelendra Marleni, S.E

36
AMIK DEPATI PARBO

3. Rencana dan penetapan tujuan ; Pengembangan rencana dan tujuan dapat digunakan
untuk pengkoordinasian melalui pengarahan seluruh satuan organisasi terhadap
sasaran-sasaran yang sama.
D.

Meningkatkan Koordinasi Potensial

1.

Sistem informasi vertikal ; yaitu peralatan melalui mana data
disalurkan melewati tingkatan-tingkatan organisasi.

2.

Hubungan-hubungan

lateral

(horizontal)

;

ada

beberapa

hubungan lateral yang dapat dirinci, sbb:
•

Kontak langsung, antara individu-individu yang dapat
meningkatkan efektifitas dan efisiensi kerja.

•

Peranan perhubungan, yang menangani komunikasi antara
departemen sehingga mengurangi panjangnya saluran komunikasi.

•

Panitia dan satuan tugas, panitia biasanya diorganisasi
secara formal dengan pertemuan yang dijadwalkan teratur.

•

Pengintegrasian peranan-peranan, yang dilakukan oleh
manajer produk/proyek, perlu diciptakan bila suatu produk/jasa khusus
memerlukan tingkat koordinasi yang tinggi dan perhatian yang terus menerus dari
seseorang.

•

Peranan perhubungan manajerial, yang mempunyai
kekuasaan

menyetujui

perumusan

anggaran

oleh

satuan-satuan

yang

diintegrasikan dan implementasinya.
•

E.

Organisasi matriks

Pengurangan Kebutuhan Akan Koordinasi

1. Penciptaan sumber daya – sumber daya tambahan ; dimana memberikan kelonggaran
bagi satuan-satuan kerja. Penambahan tenaga kerja, bahan baku atau waktu, tugas
diperingan dan masalah-masalah yang timbul berkurang.
2. Penciptaan tugas-tugas yang dapat berdiri sendiri ; dimana teknik ini mengurangi
kebutuhan koordinasi dengan mengubah karakter satuan-satuan organisasi.
MANAJEMEN UMUM
Maelendra Marleni, S.E

37
AMIK DEPATI PARBO

F.

Penentuan Mekanisme Koordinasi Yang Tepat
Pertimbangan penting dalam penentuan pendekatan yang paling baik untuk

koordinasi adalah menyesuaikan kapasitas organisasi untuk koordinasi dengan
kebutuhan

koordinasi. Dapat dilihat dari berapa banyak informasi yang dibutuhkan

organisasi untuk melaksanakan operasi-operasinya ? Berapa besar kemampuan
pemrosesan informasi?.

BAB IX
PERSONALIA, MOTIVASI, DAN KOMUNIKASI
A. Penyusunan Personalia Organisasi

MANAJEMEN UMUM
Maelendra Marleni, S.E

38
AMIK DEPATI PARBO

Sumber daya yang terpenting suatu organisasi adalah SDM / orang-orang yang
memberikan tenaga, bakat, kreativitas, dan usaha mereka kepada organisasi. Penyusunan
personalia adalah fungsi manajemen yang berkenaan dengan penarikan, penempatan,
pemberian latihan, dan pengembangan anggota-anggota organisasi.
Ada tiga perencanaan personalia :
1. Penentuan jabatan-jabatan yang harus diisi, kemampuan yang dibutuhkan karyawan
untuk melaksanakan pekerjaan tersebut, dan berapa jumlah karyawan yang
dibutuhkan.
2. Pemahaman pasar tenaga kerja dimana karyawan potensial ada.
3. Pertimbangan kondisi permintaan dan penawaran karyawan.
Proses penyusunan personalia
Perencanaan sumber
daya manusia

Penarikan personalia
yang dibutuhkan

Seleksi

Pengenalan dan
orientasi

Pemeliharaan kesehatan dan
keamanan

Perencanaan dan
pengembangan karier

Pemberian balas jasa
dan penghargaan

Penilaian pelaksanaan
kerja

Latihan dan
pengembangan
karyawan

Gambar 9.1 Proses penyusunan personalia
B. Motivasi
Motivasi berasal dari kata latin “Mavere : Dorongan / daya penggerak”. Beberapa
defnisi motivasi menurut para pakar:
1. Drs. Malayu S.P Hasibuan “Motivasi adalah pemberian daya penggerak yang
menciptakan kegairahan kerja seseorang, agar mereka mau bekerja sama, bekerja
efektif dan terintegrasi dengan segala daya upayanya untuk mencapai kepuasan”.
2. Harold Koontz “ Motivasi merupakan pemacu pada dorongan dan usaha untuk
memuaskan kebutuhan atau suatu tujuan”.
3. Wayne F. Cascio “ Motivasi adalah suatu kekuatan yang dihasilkan dari keinginan
seseorang untuk memuaskan kebutuhannya”.

MANAJEMEN UMUM
Maelendra Marleni, S.E

39
AMIK DEPATI PARBO

Teori-teori motivasi:
1. Teori-teori petunjuk (prescriptive theories), dimana mengemukakan bagaimana
memotivasi karyawan. Teori-teori ini berdasarkan pengalaman coba-coba.
2. Teori-teori isi (content theories) atau disebut juga dengan teori kepuasan / teori
kebutuhan (need theories), dimana berkenaan dengan pertanyaan apa penyebabpenyebab perilaku. Teori-teori yang termasuk kategori teori-teori ini yaitu: 1) hirarki
kebutuhan dfari psikologi, 2) Frederick herzberg dengan teori motivasi –
pemeliharaan atau motivasi higienis, 3) teori prestasi dari penulis dan peneliti david
Mc.Mlelland.
3. Teori-teori proses (process theories), dimana berkenaan dengan bagaimana perilaku
dimulai dan dilaksanakan dari motivasi. Teori-teori yang termasuk kategori teoriteori ini yaitu: 1) Teori pengharapan, 2) Pembentukan perilaku, 3) Teori porterlawler, 4) Teori keadilan.
C. Komunikasi
Komunikasi adalah proses pemindahan pengertian dalam bentuk gagasan atau
informasi dari seseorang ke orang lain.
1. Proses komunikasi
1. Sumber mempunyai
gagasan, pemikiran atau kesan

2. Diterjemah atau disandikan
ke dalam kata-kata dan simbolsimbol

3. Disampaikan atau
dikirimkan sebagai berita
kepada penerima

6. Mengirim berbagai bentuk
umpan balik kepada pengirim

5. Diterjemahkan kembali atau
diartikan kembali menjadi
suatu gagasan, dan

4. Penerima menangkap
simbol-simbol

Gambar 9.2 Proses Komunikasi
2. Saluran komunikasi dalam organisasi
Presiden
Direktur

MANAJEMEN UMUM
Maelendra Marleni, S.E

Komunikasi kebawah (Komulikasi vertikal):
Prosedur, pengarahan, intruksi, penugasan,
saran, kebijaksanaan, dan tujuan

40
AMIK DEPATI PARBO

Manajer
pemasaran

Manajer
produksi

Manajer
keuangan

Manajer
personalia

Komunikasi diagonal:
Saran staf, masalahmasalah lini

Komunikasi keatas (Komunikasi
vertical): Laporan, masalah,
gagasan, sikap, klasifikasi,
penyelesaaian

Komunikasi lateral: Usaha-usaha
koordinasi, pemecahan masalah,

Gambar 9.3 Saluran komunikasi dalam organisasi
3. Peningkatan efektifitas komunikasi
Berbagai penyebab timbulnya masalah-masalah komunikasi dan betapa sulitnya
mencapai komunikasi efektif. Ada beberapa cara yang mana manajer dapat meningkatkan
efektivitas komunikasi yaitu:
•

Kesadaran akan kebutuhan komunikasi efektif
Manajer harus memainkan peranan penting dalam proses komunikasi, dimana dengan
cara ini manajer dapat mengambil langkah-langkah untuk meningkatkan efektivitas
komunikasi.

Pentingnya

komunikasi

menyebabkan

banyaknya

perusahaan

menggunakan para “ahli komunikasi”, dimana para spesialis komunikasi ini
membantu penyelia memecahkan masalah-masalah komunikasi internal.
•

Penggunaan umpan-balik
Peralatan penting pengembangan komunikasi lainnya adalah penggunaan umpan
balik berita-berita yang dikirim. Ex: setelah memberikan penugasan suatu pekerjaan
manajer dapat bertanya, “apakah saudara mengerti?, atau Apakah saudara punya
pertanyaan?”.

•

Menjadi komunikator yang lebih efektif
Teknik-teknik komunikasi yang jelek mengganggu banyak manajer, seperti halnya
mengganggu hubungan mereka dengan para bawahannya diluar pekerjaan. Oleh
karena diperlukan latihan-latihan dalam penulisan dan penyampaian berita secara

MANAJEMEN UMUM
Maelendra Marleni, S.E

41
AMIK DEPATI PARBO

lisan perlu dilakukan untuk meningkatkan pemahaman akan simbol-simbol,
penggunaan bahasa, pengutaraan yang tepat.

BAB X
KEPEMIMPINAN
A.

Pengertian dan Tugas pemimpin

MANAJEMEN UMUM
Maelendra Marleni, S.E

42
AMIK DEPATI PARBO

Kepemimpinan

adalah

kemampuan

yang

dipunyai

seseorang

untuk

mempengaruhi orang-orang lain agar bekerja mencapai tujuan dan sasaran.
Drs. H. Malayu S.P Hasibuan kepemimpinan adalah suatu seni seorang pemimpin
mempengaruhi perilaku bawahan, agar mau bekerja sama dan bekerja secara produktif
untuk mencapai tujuan organisasi.
Harold koontz & cyrill O’donnel kepemimpinan adalah suatu seni membujuk
bawahannya untuk menyelesaikan tugas-tugasnya dengan semangat keyakinan.
Siapa yang disebut pemimpin? “Manajer/kepala/ketua/direktur/presiden dsb”.
Beberapa definisi pemimpin :
1. Drs. Malayu S.P Hasibuan “Pemimpin adalah seseorang dengan wewenang
kepemimpinannya mengarahkan bawahannya untuk mengerjakan sebagian dari
pekerjaannya dalam mencapai tujuan”
2. Davis and Filley “Pemimpin adalah seseorang yang menduduki suatu posisi
manajemen atau seseorang yang melakukan suatu pekerjaan memimpin”
3. Robert Tanembaum “Pemimpin adalah mereka yang menggunakan wewenang formal
untuk menggorganisasi, mengarahkan dan mengontrol para bawahan yang
bertanggung jawab, supaya semua bagian pekerjaan dikoordinasi demi mencapai
tujuan organisasi”
Manajer merupakan sumber aktivitas dan mereka harus merencanakan,
mengorganisasi, mengarahkan dan mengendalikan semua kegiatan, agar tujuan tercapai.
Manajer harus memberikan arah kepada perusahaan yang dipimpinnya. Manajer harus
memikirkan secara tuntas misi perusahaan itu, menetapkan sasaran-sasaran, strategi dan
menggorganisir sumber-sumber daya untuk tujuan-tujuan yang telah digariskan dalam
anggaran dasar dan anggaran rumah tangga.

B.

Teori-teori Kepemimpinan
Ada dua teori kepemimpinan yaitu:

1. Teori sifat (The traitist theory of leadership)

MANAJEMEN UMUM
Maelendra Marleni, S.E

43
AMIK DEPATI PARBO

Teori ini mengemukakan bahwa untuk menentukan sifat-sifat kepemimpinan yang
baik, perlu diteliti secara induktif, mengamati mereka yang diakui sebagai pemimpin
yang berhasil dan menyebutkan sifat-sifat yang dimilikinya masing-masing.
Para ahli manajemen yang menganut teori sifat ini antara lain :
a.

E.E Ghizeli: 1) kecerdasan, 2) kemampuan mengendalikan, 3) inisiatif, 4)
ketenangan diri, 5) Kepribadian.

b.

Thomas W. Harrell : 1) kemauan keras, 2) tingkah laku yang ditentukan sifat
lahiriah, 3) keinginan kekuasaan, 4) keinginan prestasi.

c.

Keith Davis : 1) kecakapan, 2) kematangan dan luwes pergaulan, 3) motivasi
dan rangsangan prestasi, 4) sikap hubungan manusiawi

2. Teori kepemimpinan situasional
Teori ini kepemimpinan dipengaruhi oleh keadaan pemimpinan, pengikut, organisasi
dan lingkungan sosial (ekonomi, kebudayaan, agama, moral, dan politik).
Keberhasilan seorang pemimpin juga dipengaruhi oleh situasi artinya adalah seorang
pemimpin yang berhasil baik dalam keadaan normal, tetapi pemimpin lainnya hanya
akan berhasil dalam keadaan kritis.
C.

Pendekatan Tentang Manajer

1. Pendekatan tingkatan dan tugas-tugas manajer
Tingkatan-tingkatan manajer dapat dikelompokkan menjadi 3 bagian yaitu; Top
manager, Middle manger, Lower manager.
Tugas-tugas manajer meliputi:
1) Managerial cycle / pengambilan keputusan, perencanaan, pengorganisasian,
pengarahan, pengendalian, penelitian, dan pelaporan.
2) Memotivasi
3) Manajer harus berusaha memenuhi kebutuhan-kebutuhan para bawahannya, supaya
loyalitas dan partisipasinya meningkat.
4) Manajer harus membenahi fungsi-fungsi fundamental manajemen secara baik.
2. Pendekatan luas pekerjaan manajer
Luas pekerjaan manajer meliputi masalah internal dan eksternal. Masalah internal
perusahaan harus dibenahi dengan baik, supaya semua potensi perusahaan lebih

MANAJEMEN UMUM
Maelendra Marleni, S.E

44
AMIK DEPATI PARBO

berdaya guna dan berhasil dalam mencapai tujuan yang diinginkan. Masalah eksternal
perusahaan harus diamati dan diimplementasikan mengenai kondisi-kondisi yang
mendukung dan menghambat tercapainya tujuan perusahaan, seperti tingkat pesaing,
peraturan pemerintah, situasi perekonomian nasional dan internasional.
3. Pendekatan sifat kerja manajer
Kerja adalah sejumlah aktivitas fisik dan pikiran yang dilakukan seseorang dalam
mengerjakan suatu pekerjaan. Sifat kerja manajer dibedakan atas “kerja fisik dan
kerja pikir”.

P

O

A

C

B
TM : Top Manager

M

S

T

S

MM : Middle Manager
LM : Lower Manager

A
Keterangan:
P : Planning / perencanaan
O : Organizing / pengorganisasian
A : Actuating / pengarahan
C : Controlling / pengendalian
MS : Managerial skill / kemampuan memimpin, konseptual
TS : Techncial skill / kemampuan mengerjakan dan mengajarkannya
AB : Garis pemisah antar MS dan TS

Hasil :
1)

TM luas tugasnya PO > AC, sifat kerjanya dimana kerja pikir lebih besar dari
kerja fisik ( MS > TS).

2)

MM luas tugasnya PO = AC, sifat kerja-kerja fisik = kerja pikir (MS = TS).

MANAJEMEN UMUM
Maelendra Marleni, S.E

45
AMIK DEPATI PARBO

3)

LM luas tugasnya AC > PO, sifatnya kerja fisik lebih banyak dari pada kerja pikir
(TS > MS).

4. Pendekatan sifat-sifat seseorang manajer
Sifat-sifat manajer yang akan berhasil dalam tugasnya yaitu:
a. Cara deduktif
Menurut cara ini, sifat-sifat dan ciri-ciri manajer ditentukan berdasarkan hasil analisis
jabatan, karena dengan analisis jabatan akan diketahui tugas-tugas dan tanggung
jawab serta kualifikasi-kualifikasi dari manajer yang akan menjabat jabatan tersebut.
b. Cara induktif
Menurut cara ini, sifat-sifat dan ciri-ciri manajer ditentukan berdasarkan dengan
mencari sifat dan ciri-ciri khusus sejumlah manajer yang sukses. Sifat dan ciri-ciri
khusus sejumlah manajer yang sukses inilah yang kemudian dijadikan sifat dan ciriciri bagi seorang manajer.
Cara atau gaya-gaya keemimpinan yang dilakukan seorang pemimpin dalam
mempengaruhi para bawahannya tidak sama. Hal ini disebabkan latar belakang dari
pemimpin, organisasi, pengikut, dan lingkungan.
Gaya-gaya kepemimpinan menurut Drs. S.P Hasibuan adalah:
1. Kepemimpinan otoriter yaitu jika seorang pemimpin menganggap dirinya yang paling
berkuasa, paling pintar dan mampu. Pengarahan bawahan dilakukan dengan cara
instruksi / perintah.
2. Kepemimpinan partisipatif yaitu pemimpin menciptakan kerja sama yang serasi,
menumbuhkan loyalitas dan partisipasi bawahannya.
3. Kepemimpinan delegatif yaitu pemimpin mendelegasikan wewenang kepada
bawahannya dengan agak lengkap, sehingga bawahan itu dapat mengambil keputusan
dan kebijakan-kebijakan dengan agak bebas atau leluasa dalam melaksanakan tugas.
BAB XI
PERUBAHAN DAN PERKEMBANGAN ORGANISASI
A.

Kekuatan-kekuatan penyebab perubahan

MANAJEMEN UMUM
Maelendra Marleni, S.E

46
AMIK DEPATI PARBO

Banyak faktor yang mempengaruhi organisasi, baik internal maupun dari eksternal.
Kekuatan-kekuatan perubahan eksternal
Kebudayaan

Pendidikan

Kekuatan-kekuatan perubahan internal

Sosial
Kegiatan-kegiatan
karyawan

Organisasi

Tujuan

Organisasi

Strategi
Kebijaksanaan

Teknologi
Politik

Teknologi

Ekonomi

Gambar 11.1 Kekuatan-kekuatan penyebab perubahan
B.

Proses Pengelolaan Perubahan
Proses pengelolaan perubahan harus mencangkup dua gagasan dasar bila

perubahan mengarah pada efektifitas organisasi :
1) Tekanan dan desakan : proses ini mulai ketika manajer puncak merasakan adanya
kebutuhan atau tekanan akan perubahan. Ini biasanya

disebabkan oleh berbagai

masalah seperti penurunan penjualan, penurunan produktifitas, tingginya perputaran
tenaga kerja.
2) Intervensi dan reorientansi : konsultan / pengantar perubahan dari luar sering
digunakan untuk merumuskan masalah dan memulai proses dengan membuat para
anggota organisasi untuk memusatkan perhatiaanya pada masalah tersebut.
3) Diagnosa dan pengenalan masalah : Informasi dikumpulkan dan dianalisa oleh
pengantar perubahan dan manajemen.
4) Penemuan dan komitmen pada penyelesaian : Pengantar perubahan hendaknya
merangsang pemikiran dan mencoba untuk menghindari penggunaan “metodametoda lama yang sama”.
5) Percobaan dan pencarian hasil-hasil : Penyelesaian-penyelesaian biasanya diuji dalam
program-program percobaan berskala kecil dan hasil-hasilnya dianalisa.
6) Penguatan dan penerimaan : Bila serangkaian kegiatan telah teruji dan sesuai dengan
keinganan, harus diterima secara sukarela.
MANAJEMEN UMUM
Maelendra Marleni, S.E

47
AMIK DEPATI PARBO

C.

Pendekatan Perubahan Organisasi
Bila manajemen merencanakan suatu perubahan, maka harus memutuskan unsur-

unsur apa dalam organisasi yang akan diubah.
Menurut Harold J.Leavitt menyatakan bahwa organisasi dapat diubah melalui :
1) Pengubahan struktur : menyangkut modifikasi dan pengaturan kembali berbagai
sistem internal seperti hubungan-hubungan tanggung jawab wewenang, sistem
komunikasi, aliran kerja, ukuran dan komposisi kelompok kerja.
2) Teknologi :

pengubahan atau modifikasi faktor-faktor seperti peralatan, proses

teknik. Teknik-teknik riset, sistem produksi yang menyangkut layout, metoda-metoda
dan prosedur.
3) Orang-orangnya : mengcangkup perubahan a) kebijaksanaan dan prosedur penarikan
dan seleksi, b) kegiatan-kegiatan latihan dan pengembangan, c) sistem balas jasa,
d) ketrampilan-ketrampilan kepemimpinan dan komunikasi manajerial, e) sikap
kepercayaan, peranan atau karakteristik-karakteristik karyawan.
D.

Konsep Pengembangan Organisasi
Dilain pihak pengembangan organisasi tidak dirancang untuk memecahkan

masalah-masalah terpisah dan sementara. Pendekatan ini berjangka waktu lebih panjang
dan lebih mencangkup pendekatan perubahan untuk menggerakkan keseluruhan
organisasi ke tingkat perbaikan prestasi dan kepuasan para anggota organisasi dengan
lebih tinggi. Pengembangan organisasi adalah suatu usaha jangka panjang untuk
memperbaiki proses-proses untuk memperbaiki proses-proses pemecahan masalah dan
pembaharuan organisasi, terutama melalui manajemen budaya organisasi yang lebih
efektif dan kolaboratif, dengan tekanan khusus pada budaya tim-tim kerja formal dengan
bantuan pengantar perubahan, penggunaan teori dan teknologi ilmiah keperilakuan
terapan, mencakup riset kegiatan.
BAB XII
MANAJEMEN KONFLIK
A.

Definisi Konflik

MANAJEMEN UMUM
Maelendra Marleni, S.E

48
AMIK DEPATI PARBO

Konflik biasanya timbul dalam organisasi sebagai hasil adanya masalah-masalah
komunikasi, hubungan pribadi, atau struktur organisasi. Konflik organisasi adalah ketidak
sesuaian antara dua atau lebih anggota-anggota / kelompok-kelompok organisasi yang
timbul karena adanya kenyataan bahwa mereka harus membagi sumber daya - sumber
daya yang terbatas atau kagiatan-kegiatan kerja atau karena kenyataan bahwa mereka
mempunyai perbedaan status, tujuan, nilai atau persepsi.
B.

Jenis-jenis Konflik

1. Konflik dalam diri individu, yang terjadi bila seorang individu menghadapi
ketidakpastian tentang pekerjaan yang dia harapkan untuk melaksanakannya, bila
berbagai permintaan pekerjaan saling bertentangan, atau bila individu diharapkan
untuk melakukan lebih dari kemampuannya.
2. Konflik antar individu, hal ini sering diakibatkan oleh perbedaan-perbedaan
kepribadian.
3. Konflik antara individu dan kelompok, yang berhubungan dengan cara individu
menanggapi tekanan untuk keseragaman yang dipaksakan oleh kelompok kerja
mereka.
4. Konflik antar kelompok dalam organisasi yang sama, karena terjadi pertentangan
kepentingan antar kelompok.
5. Konflik antar organisasi, yang timbul sebagai akibat bentuk persaingan ekonomi
dalam sistem perekonomian suatu negara.
C.

Metoda-metoda Pengelolaan Konflik

1. Metoda stimulasi konflik, meliputi ; a) pemasukan atau penempatan orang luar ke
dalam kelompok, b) penyusunan kembali organisasi, c) penawaran bonus /
pembayaran insentif dan penghargaan untuk mendorong persaingan, d) pemilihan
manajer-manajer yang tepat, f) perlakuan yang berbeda dengan kebiasaan.
2. Metoda pengurangan konflik, metoda ini mengelola tingkat konflik melalui
“pendinginan

suasana”,

tetapi

menangani

masalah-masalah

yang

semula

menimbulkan konflik. Meliputi : a) mengganti tujuan yang menimbulkan persaingan

MANAJEMEN UMUM
Maelendra Marleni, S.E

49
AMIK DEPATI PARBO

dengan tujuan yang lebih bisa diterima kelompok, b) mempersatukan kedua
kelompok yang bertentangan untuk menghadapi “ancaman/musuh” yang sama.
3. Metoda Penyelesaian konflik, penyelesaian dimana mencangkup perubahan dalam
struktur organisasi, dan mekanisme koordinasi. Ada tiga metoda penyelesaian konflik
yang sering digunakan yaitu : a) dominasi atau penekanan, b) kompromi, dan c)
pemecahan masalah integrasi.
D.

Konflik Struktural
Dalam organisasi klasik ada empat daerah struktural dimana konflik sering

timbul:
1. Konflik hirarki, yaitu konflik antara berbagai tingkatan organisasi (ex: Manajemen
puncak konflik dengan dewan direktur).
2. Konflik fungsional, yaitu antara berbagai departemen fungsional organisasi (ex:
konflik antara departemen produksi dengan departemen pemasaran).
3. Konflik lini-staf, yaitu konflik antara staf (ex: adanya perbedaan-perbedaan yang
melekat pada personalia lini dan staf).
4. Konflik formal-informal, yaitu konflik antara organisasi formal dan informal.

BAB XIII
PENGAWASAN
A.

Dasar-dasar Proses Pengawasan

MANAJEMEN UMUM
Maelendra Marleni, S.E

50
AMIK DEPATI PARBO

Pengawasan adalah proses untuk “menjamin” bahwa tujuan-tujuan organisasi dan
manajemen tercapai.
Tipe-tipe pengawasan

Kegiatan
belum
dilaksanakan

Kegiatan
sedang
dilaksanakan

Feedforward control

Kegiatan telah
dilaksanakan

Concurrent control

Feedback control

Proses pengawasan

Penetapan
standar
pelaksanaan

Penentuan
pengukuran
pelaksanaan
kegiataan

Pengukuran
pelaksanaan
kegiatan

Perbandingan
dengan standar
evaluasi

Pengambilan
tindakan koreksi

B.

Teknik dan Metoda Pengawasan
Tugas Kelompok: 1) Perbedaan tipe metoda pengawasan, 2) Penggunaan

anggaran dalam pengawasan, 3) Metoda-metoda pengawasan anggaran khusus, 4)
Penggunaan pemeriksaan akuntan (Auditing) untuk pengawasan, 5) Analisa Break –
Event, 6) Analisa rasio keuangan, 7) Penggunaan bagan Gantt, Pert dan CPM
BAB XIV
SISTEM INFORMASI MANAJEMEN

MANAJEMEN UMUM
Maelendra Marleni, S.E

51
AMIK DEPATI PARBO

A.

Definisi SIM
Sistem: sistem dapat abstrak dan fisis, sistem yang abstrak adalah susunan yang

teratur dari gagasan-gagasan / konsepsi-konsepsi yang salingn bergantungan. Sistem yang
bersifat fisis adalah serangkaian unsur yang bekerja sama untuk mencapai suatu tujuan.
Informasi: data yang telah diolah menjadi suatu bentuk yang penting bagi
sipenerima dan mempunyai nilai yang nyata atau yang dapat dirasakan dalam keputusankeputusan yang sekarang atau keputusan-keputusan yang akan datang.
Manajemen: ilmu atau seni mengatur proses pemamfaatan sumber daya manusia
dan sumber-sumber lainnya secara efektif dan efisien untuk mencapai tujuan tertentu.
Sistem Informasi Manajemen adalah pendekatan-pendekatan yang direncanakan
dan disusun untuk memberikan bantuan yang piawai yang memudahkan proses
manajerial kepada pejabat pimpinan.
B.

SIM, Komputer, dan Manajemen
Seperti yang telah diketahui bahwa informasi adalah data yang telah diolah,

artinya untuk mengambil keputusan. Jadi untuk memperoleh informasi, tindakantindakan yang harus dilakukan yaitu:
1) Teknik mengumpulkan data, melalui 4 metode:
a. melalui pengamatan sendiri secara langsung
b. melalui wawancara
c. melalui perkiraan koresponden/pembawa berita
d. melalui daftar pertanyaan
2) Operasi dan pengolahan data
Pada dasarnya data adalah bahan mentah yang harus ditangani dan ditempatkan
dalam hubungannya yang berarti sebelum data tersebut menjadi bagi penerima. Untuk
menyusun data dan mendatangkan hasil yang berarti, beberapa kombinasi operasi
data dasar harus dilaksanakan.
Ada sepuluh operasi dasar yang menghasilkan keluaran penting dapat dilihat dalam
setiap sistem informasi:
a. capturing/pencatatan data
b. pemeriksaan/verifying

MANAJEMEN UMUM
Maelendra Marleni, S.E

52
AMIK DEPATI PARBO

c.

penggolongan/classifying

d. penyusunan/penyortiran
e. peringkasan/summarizing
f. penghitungan/calculating
g. penyimpanan/storing
h. pengambilan kembali/retrieving
i. reproduksi
j. penyebaran pengkomunikasian
C.

Manajemen dan SIM
Manajemen dipandang sebagai suatu kegiatan yang terdiri atas perencanaan,

pengorganisasian, penggerakan dan pengawasan untuk mencapai tujuan. Dalam
hubungannya antara manajemen dan SIM adalah untuk mengambil keputusan, dimana
suatu kegiatan pengambilan keputusan yang cepat dan tepat dibutuhkan untuk
memperbaiki hasil sistem keseluruhan dalam batas tertentu.

MANAJEMEN UMUM
Maelendra Marleni, S.E

53

Manajemen umum

  • 1.
    AMIK DEPATI PARBO BABI PENGERTIAN MANAJEMEN A. Pengertian dan Pentingnya Manajemen 1. Pengertian Manajemen Manajemen berasal dari kata to manage : mengatur. Jadi manajemen itu merupakan suatu proses untuk mewujudkan tujuan yang diingini. • Apa yang diatur? Semua unsur-unsur manajemen yang terdiri dari ( 6M : money, methods, materials, mechies, men, and market) • Kenapa harus di atur? Agar 6M tersebut lebih berdaya guna, terintegrasi, dan terkoordinasi dalam mencapai tujuan yang optimal. • Siapa yang mengatur? Adalah pemimpin dengan wewenang kepemimpinannya melalui instruktur, sehingga 6M dan semua proses manajemen tertuju dan terarah kepada tujuan yang diinginkan. • Bagaimana mengaturnya? Melaui proses dari urutan fungsi-fungsi manajemen. (Planning, organizing, directing, and controlling). • Dimana harus diatur? Peraturannya dapat dilakukan di dalam suatu organisasi, sebab dalam organisasi inilah tempat kerja sama, proses manajemen, pembagian kerja, koordinasi, integrasi dilakukan untuk mencapai tujuan yang diinginkan tercapai. Menurut beberapa pakar defini manajemen: • Drs. Malayu S.P Hasibuan Manajemen adalah ilmu dan seni mengatur proses pemanfaatan sumber daya manusia (SDM) dan sumber lainnya secara efektif dan efisien untuk mencapai suatu tujuan tertentu. MANAJEMEN UMUM Maelendra Marleni, S.E 1
  • 2.
    AMIK DEPATI PARBO • AndrewF. Sikula Manajemen adalah Manajemen pada umumnya dikaitkan dengan aktivitas-aktivitas perencanaan, pengorganisasian, pengendalian, penempatan, pengarahan, pemotivasian, komunikasi dan pengambilan keputusan yang dilakukan oleh setiap organisasi dengan tujuan untuk mengkoordinasikan berbagai sumber daya yang dimiliki oleh perusahan sehingga akan dihasilkan suatu produk / jasa secara efisien. • G.R Terry Manajemen adalah Suatu proses yang khas yang terdiri dari tindakan-tindakan perencanan, pengorganisasian, pengarahan dan pengendalian yang dilakukan untuk menentukan serta mencapai sasaran-sasaran yang telah ditentukan melalui pemanfaatan SDM dan sumber-sumber lainnya. • Harold Koontz and Cyril O’Donnel Manajemen adalah Usaha mencapai tujuan tertentu melalui kegiatan orang lain. (Manajer mengadakan koordinasi atas sejumlah aktivitas orang lain yang meliputi perencanan, pengorganisasian, penempatan, pengarahan, dan pengendalian). 2. Pentingnya Manajemen Pada dasarnya manajemen itu penting sebab: • Pekerjaan itu berat dan sulit untuk dikerjakan sendiri. Sehingga diperlukan pembagian kerja, tugas, dan tanggung jawab dalam menyelesaikannya. • Perusahan akan dapat berhasil, jika manajemennya yang diterapkan dengan baik. • Manajemen yang baik akan meningkatkan daya guna dan hasil guna semua potensi yang dimiliki. • Manajemen yang baik akan mengurangi pemborosan-pemborosan. • Manajemen menetapkan tujuan dan usaha untuk mewujudkan dengan memanfaatkan 6M dalam proses manajemen tersebut. • Manajemen perlu untuk kemajuan dan pertumbuhan. • Manajemen mengakibatkan pencapaian tujuan secara teratur. • Manajemen merupakan suatu pedoman pikiran atau tindakan. MANAJEMEN UMUM Maelendra Marleni, S.E 2
  • 3.
    AMIK DEPATI PARBO • B. Manajemenselalu dibutuhkan dalam setiap kerja sama sekelompok orang. Filsafat dan Azas-azas Manajemen Filsafat manajemen adalah kerja sama saling menguntungkan, bekerja efektif dan dengan metode kerja yang baik untuk mencapai hasil yang optimal. Menurut F.W Taylor “Kumpulan pengetahuan dan kepercayan yang memberikan dasar atau basis yang luas untuk menentukan pemecahan terhadap masalah-masalah manajer”. Para perintis ilmu manajemen: 1. Frederick Winslow Taylor (1856-1915) Seorang sarjana teknik yang berasal dari AS dan pemimpin perusaan Bethlehem Steel Company. Ia dikenal sebagai bapak manajemen berdasarkan ilmu ( Scientific Management). Penelitian ini memusatkan pada efisiensi kerja manusia dan mesin dengan jalan meneliti gerakan-gerakan dan waktu yang diperlukan untuk memproduksi barang-barang. Pada tahun 1911 F.W Taylor menerbitkan bukunya yang pertama: The Principle of Scientific Managemen. Dalam penelitian itu dimulai dari buruh, hingga tingkat manajer ( shop level). 2. Henry Fayol (1841-1925) Berasal dari Prancis dan bekerja pada Commantry Chambault Company (Perusahaan Tambang Batu Bara). Henry berhasil mengembangkan beberapa azas yang praktis dan sederhana yang dapat digunakan dalam pekerjan manajer (POC3: planning, organizing, coordinating, commanding, dan controlling). Azas-azas manajemen Azas (prinsip) adalah suatu pernyataan fundamental atau kebenaran yang dapat dijadikan pedoman pemikiran dan tindakan. Azas-azas umum manajemen menurut: 1. Henry Fayol • Division of work (azas pembagian kerja) Adanya keterbatasan-keterbatasan manusia dalam mengerjakan semua pekerjan yaitu: keterbatasan waktu, keterbatasan dalam pengetahuan, kemampuan, dan keterbatasan perhatian. • Authority and Responsibility (azas wewenang dan tanggung jawab) MANAJEMEN UMUM Maelendra Marleni, S.E 3
  • 4.
    AMIK DEPATI PARBO Wewenangdan tanggung jawab harus seimbang, wewenang menimbulkan hak dan tanggung jawab menimbulkan kewajiban. Hak dan kewajiban menyebabkan interaksi / komunikasi antara atasan dan bawahan. • Discipline (azas disiplin) Adanya perjanjian, peraturan yang telah ditetapkan. • Unity of Command (azas kesatuan pemerintah) Setiap bawahan hanya menerima perintah dari atasan dan bertanggung jawab hanya kepada seorang atasan pula. • Unity of Direction (azas kesatuan jurusan / arah) • Subordination of individual interest into general interest (azas kepentingan umum di atas kepentingan pribadi) • Renumeration of Personnel (azas pembagian gaji yang wajar) • Centralization (azas pemusatan wewenang) • Scalar of Chain(azas hierarki atau azas rantai berkala) • Order (azas keteraturan) • Equity (azas keadilan) • Iniatif (azas inisiatif) • Esprit de Corps (azas kesatuan) • Stability of Turn-over personnel (azas kestabilan masa jabatan) 2. F.W Taylor • Pengembangan metode-metode kerja yang terbaik. • Pemilihan serta pengembangan para pekerja. • Usaha untuk menghubungkan dan mempersatukan metode kerja yang terbaik dengan para pekerja yang terpilih dan terlatih. • Kerja sama yang harmonis antara manajer dan non manajer. 3. Harrington Emerson • Memberikan batasan tujuan dengan tegas. • Pikiran yang sehat. • Nasihat (konsultasi) yang konsekuen. MANAJEMEN UMUM Maelendra Marleni, S.E 4
  • 5.
    AMIK DEPATI PARBO • Tatatertib. • Penjelasan yang jujur. • Laporan yang dapat dipercaya, segera dan memadai. • Pengiriman (Penyaluran). • Standarisasi dan penjadwalan. • Keadaan yang distandarkan. • Standar operasi. • Pengubahan instruksi praktis yang standar. • Penghargaan keefektifan. C. Manajemen dan Manajer 1. Tingkatan manajemen • Manajemen puncak ; Klasifikasi paling tinggi, (Ex: Presiden direktur, Wakil direktur, Sekretaris perusahaan, Kepala perwakilan). • Manajer menengah ; Klasifikasi menengah, (Ex: Kepala departemen, Manajer cabang, Kepala pengawasan). • Manajer lini pertama ; Klasifikasi atau tingkatan paling rendah, First line / first level (Ex: Mandor, Penyelia teknik, Kepala seksi). • Non Manajerial ; Merupakan karyawan operasional, (Ex: Tenaga penjualan, Pembukuan, Karyawan). 2. Manajer-manajer fungsional dan umum Manajemen UMUM yang mengelola beberapa bidang Fungsional MANAJEMEN UMUM Maelendra Marleni, S.E 5
  • 6.
    AMIK DEPATI PARBO ManajerDivisi Manajer Pemasaran Manajer Personalia Manajer Produksi Manajer Penelitian & Pengembangan Manajer Keuangan Manajemen fungsional mengelola hanya satu fungsi Gambar 1.1 Manajer-manajer fungsional dan umum 3. Fungsi-fungsi manajemen 1. Perencanan : Pemilihan dan penentuan tujuan organisasi, dan penyusunan strategi, kebijaksanan, program,dll. 5. Pengawasan: 2. Pengorganisasian : Penetapan standar, pengukuran pelaksanan, dan pengambilan tindakan korektif. Penentuan sumber daya dan kegiatan yang dibutuhkan, menyusun organisasi atau kelompok kerja, penugasan wewenang, dan tanggung jawab serta koordinasi 4. Pengarahan : Motivasi, komunikasi kepemimpinan untuk mengarahkan karyawan mengerjakan sesuatu yang di tugaskan kepadanya. 3. Peny.Personalia : Seleksi, latihan, pengembangan, penempatan, dan orientasi karyawan Gambar 1.2 Fungsi-fungsi manajemen 4. Kegiatan-kegiatan manajer MANAJEMEN UMUM Maelendra Marleni, S.E 6
  • 7.
    AMIK DEPATI PARBO KegiatanInteraksional Peranan antar pribadi Peranan informasional Peranan Pembuatan keputusan Kegiatan Administratratif: Pemrosesan kertas kerja Penyiapan dan administrasi anggaran Monitoring kebijaksanan dan prosedur Pemiliharan stabilitas operasi Kegiatan teknis: Pekerjan dengan peralatan-peralatan Pemecahan masalah teknis Pelaksanan fungsi-fungsi teknis Kegiatan pribadi: Pengaturan waktu Pengembangan karier pribadi Keterlibatan dengan kehidupannya sendiri Gambar 1.3 Kegiatan-kegiatan manajer BAB II PERKEMBANGAN TEORI MANAJEMEN A. Sejarah Perkembangan Teori Manajemen Perkembangan teori manajemen terjadi sangat pesat, oleh karena itu perlu diketahui proses perkembangan teori-teori dan prinsip-prinsip manajemen. Ada tiga aliran pemikiran manajemen yang ada yaitu: 1) Aliran klasik, 2) Aliran hubungan manusiawi, dan 3) Aliran manajemen modern. 1. Aliran klasik a. Teori manajemen klasik Disebut zaman manajemen ilmiah (evolusi pada abad 19) yang menyebabkan meningkatnya kebutuhan akan sesuatu pendekatan manajemen yang sistematik. • Robert owen (1771-1858), Ia seorang manajer beberapa pabrik pemerintah kapas di New Lanark Skotlandia, menekankan pentingnya unsur manusia dalam produksi. MANAJEMEN UMUM Maelendra Marleni, S.E 7
  • 8.
    AMIK DEPATI PARBO • Charlesbabbge (1792-1871), Ia seorang profesor matematika di Inggris, yang mana menganjurkan pertama kali prinsip pembagian kerja melalui spesialisasi dan juga menciptakan alat perhitungan (calkulator) mekanisme pertama, serta mengembangkan program-program pertama bagi komputer. b. Manajemen ilmiah (1870-1930) Aliran ini ditandai kontribusi –kontribusi dari: • Frederick W. Taylor (1856-1915), Ia telah memberikan prinsip-prinsip dasar (filsafat) penerapan pendekatan ilmiah pada manajemen, dan mengembangkan sejumlah teknik-tekniknya untuk mencapai efisiensi. 4 prinsip dasar tersebut adalah: 1. Pengembangan metoda-metoda ilmiah dalam manajemen 2. Seleksi ilmiah untuk karyawan 3. Pendidikan dan pengembangan ilmiah karyawan 4. Kerja sama yang baik antara manajemen dengan karyawan • Frank dan Lilian Gilberth (1861-1919), seorang pelopor pengembangan studi gerak dan waktu, menciptakan berbagai teknik manajemen yang diilhami Taylor. • Henry L. Gantt, konstribusinya adalah penggunaan metoda grafik (bagan Gantt) untuk perencanan, koordinasi, dan pengawasan produksi. Teknik scheduling modern dikembangkan atas dasar scheduling produksi dari Gantt. • Harrington Emerson (1853-1931), konstribusinya adalah masalah pemborosan dan ketidak efisienan. Emerson mengemukakan 12 prinsip efisien: 1. Tujuan-tujuan dirumuskan dengan jelas 2. Kegiatan yang dilakukan masuk akal 3. Adanya staf yang cakap 4. Disiplin 5. Balas jasa yang adil 6. Laporan-laporan yang terpercaya, segera, akurat, dan SI, serta akuntansi 7. Pemberian perintah perencanan 8. Adanya standar-standar dan skedul-skedul metoda waktu setiap kegiatan 9. Kondisi yang distandarkan 10. Operasi yang distandarkan MANAJEMEN UMUM Maelendra Marleni, S.E 8
  • 9.
    AMIK DEPATI PARBO 11.Instruksi-instruksi praktis tertulis yang standar 12. Balas jasa efisien Teori organisasi, aliran ini ditandai kontribusi –kontribusi dari: • Henri Fayol (1841-1925), Ia seorang industriallis Prancis, mengemukakan teori dan teknik-teknik admnistrasi sebagai pedoman bagi pengelolaan organisasi-organisasi yang kompleks. Dalam teori administrasinya Fayol merinci 5 unsur: 1) Perencanaan, 2) Pengorganisasian, 3) Pemberian perintah, 4) Pengkoordinasian, dan 5) Pengawasan. • James D. Mooney, Ia seorang eksekutif general motor yang mana mendefinisikan organisasi sebagai kelompok dua atau lebih yang bergabung untuk tujuan tertentu. Menureut Mooney ada 4 kaidah dasar dalam merancang organisasi yaitu : 1) Koordinasi ; wewenang, saling melayani, dokrin/perumusan tujuan, dan disiplin 2) Prinsip skalar ; mempunyai prinsip, prospek 3) Prinsip fungsional ; macam-macam tugas 4) Prinsip staf ; kejelasan perbedaan antara staf dan lini. • Mary Parker Follett (1868-1933), pemikiran berdasarkan kerangka klasik, tetapi memperkenalkan beberapa unsur-unsur baru tentang aspek-aspek hubungan manusiawi. Follett adalah orang yang pertama kali menerapkan psikologi pada perusahaan, industri, dan pemerintah. • Chaster I.Barnard (1886-1961), seorang presiden Bell Telephone di New Jersey, Ia memandang organisasi sebagai sistem kegiatan yang diarahkan pada tujuan. 2. Aliran Hubungan Manusiawi (Perilaku manusia atau Neoklasik) Aliran ini ditandai kontribusi–kontribusi dari: • Hugo Munsterberg (1863-1916), sebagai pencetus psikologi industri / bapak spikologi industri. Ia mengemukakan 3 cara mencapai tingkat produktifitas : 1) penemuan best pssible person MANAJEMEN UMUM Maelendra Marleni, S.E 9
  • 10.
    AMIK DEPATI PARBO 2)penciptaan best pssible person 3) Penemuan best pssible person untuk memotivasi karyawan. • Elton Mayo (1880-1949), Percobaan-percobaan Hawthorne “Hubungan manusiawi” yang mana menggambarkan cara dimana manajer berintegrasi dengan bawahannya. • Elton Mayo dan asisten risetnya Fritz J. Roethlisberge serta William J. Dickson (1927-1932) yang mana mengadakan studi tentang perilaku manusia dalam bermacam situasi kerja : produktivitas, upah dinaikkan. 3. Aliran Manajemen Modern Aliran ini berkembang melalui 2 jalur yaitu : a. Perilaku organisasi (aliran hubungan manusiawi) Prisip-prinsip dasar perilaku organisasi: 1) Manajemen tidak dapat dipandang sebagai suatu proses teknik secara ketat (peranan, prosedur, prinsip) 2) Manajemen harus sistematik, dan pendekatan yang digunakan harus dengan pertimbangan secara hati-hati 3) Organisasi sebagai suatu keseluruhan dan pendekatan manajemen individual untuk pengawasan harus sesuai dengan situasi 4) Pendekatan motivasional yang menghasilkan komitmen pekerja terhadap tujuan organisasi sangat dibutuhkan b. Aliran Kuantitatif (atas dasar manajemen ilmiah) Langkah-langkah pendekatan aliran kuantitatif (management science) yaitu: 1) Perumusan masalah 2) Penyusunan suatu model matematis 3) Mendapatkan penyelesaian dari model 4) Pengujian model dan hasil model yang didapatkan 5) Penetapan pengawasan atas hasil-hasil 6) Pelaksanaan hasil dalam kegiatan implementasi B. Pendekatan Sistem Dan Pendekatan Kontingensi 1. Pendekatan Sistem MANAJEMEN UMUM Maelendra Marleni, S.E 10
  • 11.
    AMIK DEPATI PARBO Pendekatanini bermaksud untuk memandang organisasi sebagai suatu kesatuan, yang mana terdiri dari bagian-bagian yang saling berhubungan. Sebagai suatu pendekatan manajemen, “sistem” mencangkup baik sistem-sistem umum / khusus dan analisis tertutup maupun terbuka. Lingkungan eksternal Kembalinya Keluaran Masukan (Sumber daya & informasi) Proses transformasi Keluaran (Barang & jasa) Penggunaan keluaran Batas Sistem Internal Gambar 2.1 Pendekatan sistem 2. Pendekatan Kontingensi Pendekatan kontingensi dikembangkan oleh para manajer, konsultan, dan peneliti yang mencoba untuk menerapkan konsep-konsep dari berbagai aliran manajemen dalam situasi kehidupan nyata. C. Perkembangan teori manajemen dimasa mendatang Ada 5 kemungkinan arah perkembangan teori manajemen selanjutnya dimasa mendatang, yaitu: 1. Dominan, salah satu dari aliran utama dapat muncul sebagai yang paling berguna. 2. Divergence, setiap aliran berkembang melalui jalurnya sendiri. 3. Convergence, aliran-aliran dapat menjadi sepaham dengan batasan-batasan di antara mereka cenderung kabur. 4. sintesa, masing-masing aliran berintegrasi. 5. Proliferation MANAJEMEN UMUM Maelendra Marleni, S.E 11
  • 12.
    AMIK DEPATI PARBO BABI11 MANAJER DAN LINGKUNGAN EKSTERNAL ORGANISASI Manajer seharusnya tidak hanya memusatkan perhatiannya pada lingkungan internal organisasi saja, tetapi juga menyadari pentignya pengaruh lingkungan eksternal terhadap organisasi yang dikelolanya. Dimana lingkungan eksternal pada saat ini sangat bergejolak. Perubahan-perubahan yang terjadi didalamnya sangat dinamis, dan kadangkadang pengaruhnya pada manajemen tidak dapat diperkirakan terlebih dahulu. A. Faktor-Faktor Lingkungan Eksternal Lingkungan eksternal terdiri atas unsur-unsur diluar organisasi, yang sebagian besar tidak dapat dikendalikan dan berpengaruh dalam pembuatan keputusan oleh manajer. Organisasi mendapatkan masukan-masukan (bahan baku, dana tenaga kerja, MANAJEMEN UMUM Maelendra Marleni, S.E 12
  • 13.
    AMIK DEPATI PARBO energi)dari lingkungan eksternal, kemudian mentranformasikan menjadi produk dan jasa, dan kemudian memberikan sebagai keluaran-keluaran kepada lingkungan eksternal. Lingkungan eksternal mempunyai unsur-unsur : 1. Yang berpengaruh langsung (lingkungan ekstern mikro) : para pesaing, penyedia, langganan, lembaga-lembaga keuangan, pasar tenaga kerja, dan perwakilanperwakilan pemerintah. 2. Yang berpengaruh tidak langsung (lingkungan ekstern makro) : teknologi, ekonomi, politik, dan sosial. Lingkungan eksternal adalah semua elemen diluar suatu organisasi yang relevan untuk operasinya (elemen tidak langsung dan elemen langsung). Elemen tidak langsung / direct-action element adalah elemen dari lingkungan yang secara langsung mempengaruhi aktivitas sebuah organisasi. Elemen langsung/ indirect-action element adalah elemen lingkungan eksternal yang mempengaruhi iklim tempat aktivitas organisasi berlangsung, tetapi tidak langsung mempengaruhi organisasi. Dimensi internasional Lingkungan Makro Politik Lingkungan Mikro Para pesaing teknologi Lemb. Keungan Organisasi dan manajer Penyedia Langganan Perwakilan pemerintah Pasar tenaga kerja Lingkungan Mikro Lingkungan Makro MANAJEMEN UMUM Maelendra Marleni, S.E 13
  • 14.
    AMIK DEPATI PARBO Sosial Ekonomi Dimensiinternasional Gambar 3.1 Lingkungan eksternal organisasi B. Organisasi dan Lingkungan Lingkungan ekstern mempengaruhi manajer-manajer bervariasi menurut tipe dan tujuan organisasi. Hal ini berbeda di antara posisi-posisi dan fungsi-fungsi dalam suatu organisasi dan bahkan antara tingkatan-tingkatan hirarki di dalam organisasi. Manajer dan organisasi memberikan tanggapan terhadap lingkungan ekstern melalui: 1. Usaha mempengaruhi lingkungan ekstern mikro Manajer harus memusatkan usahausahanya pada aspek-aspek kunci lingkungan yang kritik bagi tujuan tertentu organisasi. Manajer dapat mempengaruhi langganan dengan periklanan. Manajer membuat hubungan kerja sama dan perundingan dengan para penyedia untuk menjamin pengadaan bahan baku yang dibutuhkan pada harga yang dapat diterima. 2. Peramalan (forecasting) dan lingkungan ekstern makro Kelangsungan operasi perusahaan sangat tergantung pada antisipasi dan adaptasinya terhadap perkembangan lingkungan ekstern makro. Penelitian dapat dilakukan untuk memperjelas perkembangan yang dapat diperkirakan, setelah melakukan identifikasi dan seleksi sumber-sumber informasi yang relevan, perusahaan dapat melakukan peramalan situasi dan kondisi perekonomian, kemajuan teknologi, perubahan sosial, perkembangan penduduk kecenderungan iklim politik dengan sejumlah pendekatan dan teknik peramalan yang tersedia. 3. Perencanaan, perancangan organisasi dan lingkungan Cara paling penting bagi manajer untuk menyesuaikan dengan lingkungan eksternal adalah melalui pengembangan dan impletasi rencana-rencana bagi organisasi. C. Tanggungjawab Sosial Manajer MANAJEMEN UMUM Maelendra Marleni, S.E 14
  • 15.
    AMIK DEPATI PARBO Iniberarti bahwa manajemen mempertimbangkan dampak sosial dan ekonomi di dalam pembuatan keputusannya. Manajer dituntut untuk mengimplementasikan etika berusaha, terutama dalam hubungannya dengan langganan, karyawan, penemu teknologi, lembaga-lembaga pendidikan, perusahaan-perusahaan lain, para penyedia, kreditur, pemegang saham, pemerintah dan masyarakat pada umumnya. Ada 5 faktor yang mempengaruhi keputusan-keputusan pada masalah etika yaitu sebagai berikut: 1. Hukum 2. Peraturan-peraturan pemerintah 3. Kode etik industri dan perusahaan 4. Tekanan-tekanan sosial 5. Tegangan antara standar perorangan dan kebutuhan organisasi BAB IV PERENCANAAN DAN MANAJEMEN STRATEGI A. Perencanaan ; Sebuah Tinjauan Perencanaan (Planning) adalah proses dasar dimana manajemen memutuskan tujuan dan cara memutuskannya. Beberapa definisi perancanaan menurut pakar sebagai berikut: • Harold Koontz and Cyril O’donnel Perancanaan adalah fungsi seorang manajer yang berhubungan dengan memilih tujuan-tujuan, kebijakan-kebijakan, prosedur-prosedur, program-program, dari alternatifalternatif yang ada. • G.R Terry MANAJEMEN UMUM Maelendra Marleni, S.E 15
  • 16.
    AMIK DEPATI PARBO Perencanaanadalah memilih dan menghubungkan fakta membuat serta menggunakan asumsi-asumsi mengenai masa datang dengan jalan menggambarkan dan merumuskan kegiatan-kegiatan yang diperlukan untuk mencapai hasil yang di inginkan. • Louis A. Alien Perencanaan adalah menentukan serangkaian tindakan untuk mencapai hasil yang diinginkan. • Billy E. Goetz Perencanaan adalah pemilihan yang fundamental dan masalah perencanaan timbul, jika terdapat alternatif-alternatif. • The New Webster Dictionary Perencanaan adalah pernyataan dari segala sesuatu yang dikehendaki yang digambarkan dalam suatu pola atau peta-peta, gambar atau pernyataan dari bagianbagiannya sesuai dengan pola tertentu. • Drs. Malayu S.P Hasibuan Perencanaan adalah sejumlah keputusan mengenai keinginan dan berisi pedoman pelaksanaan untuk mencapai tujuan yang diinginkan itu. Asas-Asas perencanaan (Principle of Planning): 1. Principle of contribution to abjective 2. Principle of efficiency of planning 3. Principle of primacy of planning (asas pengutamaan perencanaan) 4. Principle of pervasiveness of planning (asas pemerataan perencanaan) 5. Principle of planning premise (asas patokan perencanaan) 6. Principle of policy frame work (asas kebijaksanaan pola kerja) 7. Principle of timming (asas waktu) 8. Principle of planning communication (asas tata hubungan perencanaan) 9. Principle of alternative (asas alternatif) 10. Principle of limiting factor (asas pembatasan faktor) 11. The commitment principle (asas keterikatan) MANAJEMEN UMUM Maelendra Marleni, S.E 16
  • 17.
    AMIK DEPATI PARBO 12.The principle of flexibility (asas fleksibilitas) 13. The principle of navigation change (asas ketetapan arah) 14. Principle of strategic planning (asas perencanaan strategis) Empat tahap dasar perencanaan: T Tahap 1 Menetapkan tujuan Tahap 2 Merumuskan keadaan sekarang Tahap 3 Mengidentifikasikan kemudahan Tahap 4 Mengembang kan serangkaian kegiatan dan hambatan U J U A N Gambar 4.1 Empat tahap dasar perencanaan B. Hubungan Perencanaan dengan Fungsi-Fungsi Manajemen Lainnya Pengawasan Pengorg anisasian Penyusu nanan personali a Pengarah an Perencanaan Gambar 4.2 Hubungan perencanaan dengan fungsi-fungsi manajemen lainnya MANAJEMEN UMUM Maelendra Marleni, S.E 17
  • 18.
    AMIK DEPATI PARBO C. KriteriaPenilaian Efektifitas Rencana Ketetapan waktu Kegunaan Efektivitas biaya Efektivitas perencanaan Ketetapan dan objectivitas Akuntabilitas Ruang lingkup Gambar 4.3 Kriteria penilaian efektifitas rencana D. Perencanaan Strategik Perencanaan strategik adalah proses pemilihan tujuan-tujuan organisasi; penentuan strategic, kebijaksanaan dan program-program strategik yang diperlukan untuk tujuan-tujuan tersebut dan penetapan metoda-metoda yang diperlukan untuk menjamin bahwa strategi dan kebijaksanaan telah diimplementasikan. Nilai-nilai manajeme 2. Profil perusahaan, indentifikasi tujuan dan strategi MANAJEMEN UMUM Maelendra Marleni, S.E Tanggung jawab social perusahaan 1. Perumusan dan penetapan misi dan tujuan umum 3. Analisa lingkungan eksternal (mikro dan makro) 18
  • 19.
    AMIK DEPATI PARBO U M P A N 4.Analisa internal perusahaan : kekuatan dan kelemahan organisasi 5. Identifikasi kesempatan dan ancaman strategis B A L I K B A L I K 6. Pembuatan keputusan strategik : • Mengembangkan alternativealternatif • Mengevaluasi alternative-alternatif • Memilih alternatif 7. Tujuan-tujuan jangka panjang Tujuan atau sasaran tahunan U M P A N Strategi umum Strategi operasional 8. Implementasi Strategi 9. Peninjauan kembali dan evaluasi Gambar 4.4 Proses perencanaan strategik E. Tipe-tipe Perencanaan dan Rencana Perencanaan dan rencana dapat diklasifikasikan dalam beberapa cara yang berbeda. Cara pengklasifikasian perencanaan akan menentukan isi rencana dan bagaimana perencanaan itu dilakukan. Ada 5 dasar pengklasifikasian rencana-rencana yaitu: 1. Bidang fungsional ; mencangkup rencana produksi, pemasaran, keuangan, dan personalia. 2. Tingkatan organisasional ; mencangkup keseluruhan organisasi atau satuan-satuan kerja organisasi. 3. Karakteristik karakteristik (sifat) rencana ; mencangkup faktor-faktor kompleksitas, fleksibilitas, keformalan, kerahasiaan, biaya, rasionalitas, kuantitatif dan kualitatif. MANAJEMEN UMUM Maelendra Marleni, S.E 19
  • 20.
    AMIK DEPATI PARBO 4.Waktu ; mencangkup rencana jangka pendek, menengah, dan jangka panjang. 5. Unsur-unsur rencana ; dalam wujud anggaran, program, prosedur, kebijaksanaan. Ada 2 tipe utama rencana yaitu : 1. Rencana-rencana strategik yang dirancang memenuhi tujuan-tujuan organisasi yang lebih luas dan mengimplementasikan misi yang memberikan alasan khas keberadaan organisasi. 2. Rencana-rencana operasional penguraian lebih terperinci bagaimana rencana-rencana strategik akan tercapai. Dapat kita lihat ada 2 rencana-rencana operasional yaitu sebagai berikut : • rencana sekali pakai ; dikembangkan untuk mencapai tujuan-tujuan tertentu dan tidak digunakan kembali bila telah tercapai. • rencana tetap ; merupakan pendekatan-pendekatan standar untuk penanganan situasi-situasi yang dapat diperkirakan dan terjadi berulang-ulang. BAB V PENETAPAN TUJUAN ORGANISASI DALAM PEMBUATAN SUATU KEPUTUSAN A. Misi dan Tujuan Organisasi Sebelum organisasi menetapkan tujuan-tujuan, terlebih dahulu harus menetapkan tujuan-tujuan, terlebih dulu harus menetapkan misi atau maksud organisasi. Misi adalah suatu pernyataan umum dan abadi tentang maksud organisasi. Sedangkan Tujuan Organisasi adalah suatu pernyataan tentang keadaan yang diinginkan dimana organisasi bermaksud untuk merealisasikan dan sebagai pernyataan tentang keadaan di waktu yang akan datang, dimana organisasi sebagai kolektifitas mencoba untuk menimbulkannya. MANAJEMEN UMUM Maelendra Marleni, S.E 20
  • 21.
    AMIK DEPATI PARBO Berbagaifungsi tujuan organisasi menurut waktu dan keadaan: 1. pedoman bagi kegiatan 2. sumber legitimasi 3. standar pelaksanaan 4. sumber motivasi 5. dasar rasional pengorganisasian Tipe-tipe tujuan yaitu: 1. tujuan kemasyarakatan 2. tujuan keluaran 3. tujuan sistem 4. tujuan produk 5. tujuan turunan B. Proses Penetapan Tujuan Proses penetapan tujuan merupakan usaha untuk menciptakan nilai-nilai tertentu melalui berbagai kegiatan yang akan dilaksanakan organisasi. Bidang – bidang yang membutuhkan tujuan Tanggung jawab social dan publik Prestasi dan sikap karyawan Posisi pasar Prestasi dan pengembangan manajer TUJUAN Inovasi Profitabilitas Produktivitas Sumber daya phisik dan keuangan Gambar 5.1 Bidang – bidang yang membutuhkan tujuan MANAJEMEN UMUM Maelendra Marleni, S.E 21
  • 22.
    AMIK DEPATI PARBO Kebutuhanpenyeimbangan tujuan Lingkungan Pemegang saham Langganan / konsumen Penyedia / supplies Organisasi Atasan Pemerintah Rekan sejawat Manajer Spesialisasi Serikat kerja Bawahan Masyarakat Asosiasi profesional Kelompokkelompok lain Gambar 5.2 Kebutuhan penyeimbangan tujuan Proses perumusan tujuan Koalisi eksternal • Pemegang saham / pemilik modal • Penyedia / supplier • Langganan / konsumen • Masyarakat Manajer pelaksanaan / eskekutip TUJUAN Koalisi internal • Manajemen • Manajer • Karyawan Sistem nilai Tujuan individu vs organisasi MANAJEMEN UMUM Maelendra Marleni, S.E 22
  • 23.
    AMIK DEPATI PARBO Gambar5.3 Proses perumusan tujuan C. MBO Management by objectives (MBO) Pertama kali diperkenal oleh Peter drucker dalam bukunya The Practice of Management (1954). TUGAS : Pengertian MBO, Sistem MBO Formal, Kekuatan dan kelemahan MBO, membuat MBO efektif. D. Sifat Pembuatan Keputusan Manajerial atau Tipe-Tipe Keputusan Masalah yang berbeda membutuhkan tipe pembuatan keputusan yang berbeda pula. Sifat pembuatan keputusan manajerial atau tipe-tipe keputusan terbagi atas 3 yaitu: 1) Keputusan terprogram ; (dibuat dalam kaitan dengan kebijakan, prosedur, peraturan) atau penyelesaian masalah rutin yang ditetapkan dengan peraturan, prosedur, atau kebiasaan. 2) Keputusan tidak terprogram ; Penyelesaian spesifik yang diciptakan lewat proses tidak terstruktur untuk menangani masalah non rutin. 3) Keputusan dengan kepastian, risiko, dan ketidakpastian. Kepastian (kondisi pengambilan keputusan saat seorang manajer mempunyai informasi yang akurat, dapat diukur, dan dapat diandalkan tentang hasil dari berbagai alternatif yang sedang dipertimbangkan). Risiko (kondisi pembuatan keputusan yang didalamnya manajer mengetahui probabilitas sutau alternatif tertentu akan mengarah pada sasaran atau hasil yang diinginkan). Probabilitas : pengukuran statistik tentang peluang suatu peristiwa atau suatu hasil akan keluar. Ketidakpastian (kondisi pembuatan keputusan ketika manajer menghadapi kondisi eksternal yang tidak dapat diramalkan atau kekurangan informasi untuk menetapkan probabilitas beberapa peristiwa tertentu. E. Proses Pembuatan Keputusan Identifikasi & diagonal masalah MANAJEMEN UMUM Maelendra Marleni, S.E Pengumpulan & analisa data Pengemban gan Evaluasi alternatif alternatif Pemilihan alternatif alternatif terbaik Impleme ntasi keputus an Evaluasi hasilhasil 23
  • 24.
    AMIK DEPATI PARBO Umpan balik Gambar5.4 Proses pembuatan keputusan F. Model Rasional Dalam Perspektif Model rasional membangkitkan citra pembuat keputusan sebagai mesin hitung super. Ada 3 buah konsep yang muncul untuk membantu manajer menempatkan keputusan dalam perspektif yaitu: 1. Rasionalitas terbatas dan memadai Teori ini menekankan bahwa pembuat keputusan harus menghadapi kenyataan tidak memadainya informasi mengenai sifat masalah dan penyelesaian yang mungkin, kekurangan waktu dan uang untuk mengumpulkan informasi yang lebih lengkap, ketidakmampuan untuk mengingat sejumlah informasi, dan batas-batas kecerdasan mereka sendiri. Bukannya mencari keputusan yang sempurna/ideal, tetapi manajer sering kali puas dengan yang akan memenuhi tujuan mereka/konsumen secara memadai. 2. Heuristics Suatu metode pembuatan keputusan yang dilakukan sesuai dengan lini empiris, dengan pedoman umum, untuk mencari penyelesaian masalah atau jawabannya. 3. Memutuskan siapa yang membuat keputusan Secara tradisional, tanggung jawab akhir untuk membuat keputusan terletak di tangan manajer. Tetapi pendekatan tidak memadai, dimana terkadang keputusan ini bisa gagal bila manajer tidak bisa mampu menyakinkan orang lain untuk melaksanakannya secara sukarela. Kadang-kadang orang lain mempunyai alasan yang tepat untuk menolak kepusan tadi; mungkin mereka menyadari bahwa ada alternatif MANAJEMEN UMUM Maelendra Marleni, S.E 24
  • 25.
    AMIK DEPATI PARBO ataufaktor relevan yang belum dipertimbangkan dalam analisis semula. Jadi, cukup penting karyawan dilibatkan dalam proses pembuatan keputusan. BAB VI PENGORGANISASIAN DAN STRUKTUR ORGANISASI A. Definisi Pengorganisasian Fungsi pengorganisasian (organizing = pembagian kerja), jadi pengorganisasian adalah fungsi manajemen dan merupakan suatu proses yang dinamis, sedangkan organisasi merupakan alat atau wadah yang statis. Pengertian pengorganisasian menurut beberapa pakar sebagai berikut: 1. Drs. Malayu S.P Hasibuan “Pengorganisasian adalah proses penentuan, pengelompokan dan pengaturan bermacam-macam aktivitas yang dipelukan untuk mencapai tujuan, menempatkan orang-orang pada setiap aktivitas ini, menyediakan alat-alat yang diperlukan, menetapkan wewenang yang secara relatif didelegasikan kepada setiap individu yang akan melakukan aktivitas-aktivitas tersebut”. MANAJEMEN UMUM Maelendra Marleni, S.E 25
  • 26.
    AMIK DEPATI PARBO 2.George R.Terry “Pengorganisasian adalah tindakan mengusahakan hubunganhubungan kelakuan yang efektif antara orang-orang, sehingga mereka dapat bekerja sama secara efisien dan dengan demikian memperoleh keputusan pribadi dalam hal melaksanakan tugas-tugas tertentu dalam kondisi lingkungan tertentu guna mencapai tujuan atau sasaran tertentu”. 3. Drs. Malayu S.P Hasibuan “ Organisasi adalah suatu sistem perserikatan formal, berstruktur dan terkoordinasi dari sekelompok orang yang bekerja sama dalam mencapai tujuan tertentu”. 4. James D. Mooney “Organisasi adalah setiap bentuk perserikatan manusia untuk mencapai tujuan bersama”. 5. Chester I. Barnard “Organisasi adalah suatu sistem kerja sama yang terkoordinasi secara sadar dan dilakukan oleh dua orang atau lebih”. 6. Koonzt & O’Donnel “Organisasi adalah pembinaan hubungan wewenang dan dimaksudkan untuk mencapai koordinasi yang sruktural, baik secara vertikal, maupun secara horizontal di antara posisi-posisi yang telah diserahi tugas-tugas khusus yang dibutuhkan untuk mencapai tujuan perusahaan”. B. Azas-Azas Organisasi Untuk terwujudnya suatu organisasi yang baik, efektif, efisien serta sesuai dengan kebutuhan, secara selektif harus didasarkan pada asas-asas (prinsip-prinsip) organisasi yaitu : 1. Principle of organizational objectives (asas tujuan organisasi) 2. Principle of unity of objective (asas kesatuan tujuan) 3. Principle of unity of command (asas kesatuan perintah) 4. Principle of the span of management (asas rentang kendali) 5. Principle of delegation of authority (asas pendelegasian wewenang) 6. Principle of parity of authority and responsibility (asas keseimbangan wewenang dan tanggung jawab) 7. Principle of principle of responsibility (asas tanggung jawab) MANAJEMEN UMUM Maelendra Marleni, S.E 26
  • 27.
    AMIK DEPATI PARBO 8. Principleof departementation (principle of division of work: asas pembagian kerja) 9. Principle of principle of personel placement (asas penempatan personalia) 10. Principle of scalar chain (asas jenjang berangkai) 11. Principle of efficiency (asas efisiensi) 12. Principle of continuity (asas keseimbangan) 13. Principle of coordination (asas koordinasi) C. Struktur Organisasi Definisi struktur organisasi menurut beberapa pakar : 1. The liang gie “struktur organisasi adalah kerangka yang mewujudkan pola tetap dari hubungan-hubungan di antara bidang-bidang kerja, maupun orang-orang yang menunjukkan kedudukan dan peranan masing-masing dalam kebulatan kerja sama”. 2. Drs. Malayu S.P hasibuan “struktur organisasi adalah suatu gambar yang menggambarkan type organisasi, pendepartemenan organisasi kedudukan dan jenis wewenang pejabat, bidang dan hubungan pekerjaan, garis perintah dan tanggung jawab, rentang kendali dan sistem pimpinan organisasi”. Faktor-faktor utama yang menentukan perancangan struktur organisasi sbb: 1. Strategi organisasi untuk mencapai tujuannya. Dimana struktur mengikuti strategi, strategi akan menjelaskan bagaimana aliran wewenang dan saluran komunikasi dapat disusun di antara para manajer dan bawahan. 2. Teknologi yang digunakan. Dimana perbedaan teknologi yang digunakan untuk memproduksi barang-barang atau jasa akan membedakan bentuk struktur organisasi. 3. Anggota (karyawan) dan orang-orang yang terlibat dalam organisasi. Kemampuan dan cara berpikir para anggota, serta kebutuhan mereka untuk bekerja sama harus diperhatikan dalam merancang struktur organisasi. 4. Ukuran organisasi. Dimana besarnya organisasi secara keseluruhan maupun satuansatuan kerjanya akan sangat mempengaruhi struktur organisasi. MANAJEMEN UMUM Maelendra Marleni, S.E 27
  • 28.
    AMIK DEPATI PARBO D.Rentang Kendali Kenapa rentang kendali perlu dalam suatu organisasi? Rentang kendali perlu dalam suatu organisasi, karena adanya “limits factor : keterbatasan” manusia, yaitu: keterbatasan waktu, pengetahuan, kemampuan, dan perhatian. Rentang kendali adalah jumlah bawahan langsung yang dapat dipimpin dan dikendalikan secara efektif oleh seorang manajer. Faktor-faktor yang membatasi besar-kecilnya rentang kendali yaitu: 1. sifat dan terincinya rencana 2. latihan-latihan dalam perusahaan 3. posisi pemimpin dalam struktur organisasi 4. dinamis atau statisnya organisasi 5. kemampuan dan kecanggihan komunikasi 6. tipe pekerjaan yang dilakukan 7. kecakapan dan pengalaman manajer 8. tingkat kewibawaan dan energi manajer 9. dedikasi dan partisipasi bawahan E. Dasar-dasar Pendepartemen Apa asas pendepartemenan itu? Asas pendepartemenan adalah mengelompokkan kegiatan-kegiatan yang sama dan berkaitan erat ke dalam suatu unit kerja (bagian). Dasar-dasar pendepartemenan yaitu: 1. Enterprise function (fungsi-fungsi perusahaan) 2. Management function (fungsi-fungsi manajemen) 3. Process product (proses produksi) 4. Product (dasar produk/ hasil) 5. Customer (dasar pasar/ langganan) 6. Territory (dasar wilayah/ tempat) 7. Time (dasar waktu/shift) MANAJEMEN UMUM Maelendra Marleni, S.E 28
  • 29.
    AMIK DEPATI PARBO 8. Simplenumber (dasar jumlah) 9. combination 10. matriks F. Macam-macam Organisasi Macam-macam oranisasi yaitu: 1. berdasarkan proses pembentukannya (Terbagi atas dua yaitu: (1) Organisasi formal (2) Organisasi informal). 2. berdasarkan kaitan hubungannya dengan pemerintah (Terbagi atas dua yaitu: (1) Organisasi resmi, (2) Organisasi tidak resmi). 3. berdasarkan skala (ukuran) besar kecilnya (Terbagi atas tiga yaitu: (1) Organisasi besar, (2) Organisasi sedang, (3) Organisasi kecil). 4. berdasarkan tujuannya(Terbagi atas dua yaitu: (1) Organisasi social, (2) Organisasi perusahaan). 5. berdasarkan organization chart/bagan organisasinya (Terbagi atas empat yaitu: (1) berbentuk segitiga vertikal, (2) berbentuk segitiga horizontal, (3) berbentuk lingkaran dan setengah lingkaran, (4) berbentuk bulat oval). 6. berdasarkan tipe-tipe / bentuknya (Terbagi atas lima yaitu: (1) Organisasi lini, (2) Organisasi lini dan staf, (3) Organisasi fungsional, (4) Organisasi lini, staf, dan fungsional, (5) Organisasi komite). G. Teori Organisasi Untuk mempelajari perkembangan organisasi dilakukan melalui pendekatanpendekatan organisasi sbb: 1. Pendekatan klasik Pendekatan klasik (tradisional) ini didasarkan pada “teori mesin”. Pendekatan ini memperhatikan pembagian kerja, spesialisasi dan standar dalam mendesain organisasi, sehingga organisasi yang dibentuk dapat efektif dan efisien (efisien dan efektif artinya agar unsur manajemen (6M) berdaya guna dan berhasil guna) untuk mencapai tujuan. 2. Pendekatan tingkah laku MANAJEMEN UMUM Maelendra Marleni, S.E 29
  • 30.
    AMIK DEPATI PARBO Pendekatantingkah laku ini menekankan pentingnya memperhitungkan aspek manusia secara utuh dalam mendesain suatu struktur organisasi. Yang menjadi bahan penelitian utama adalah “tingkah laku manusia” dalam organisasi ; penelitinya adalah para ahli psikologi, sosiologi, dan antropologi yang ingin mengetahui faktor-faktor apa yang membentuk kerja sama manusia dalam mencapai tujuan organisasi. 3. Pendekatan struktur Peter E. Drucker (1946) seorang ahli hukum dan wartawan di Jerman dan Austria, yang mana dalam teori organisasinya mencoba menjawab pertanyaan “struktur apakah yang dibutuhkan dan bagaimanakah seharusnya struktur itu dibangun?”. Mengemukakan 3 cara untuk menemukan struktur yang membantu pencapaian tujuan yaitu: a. analisis kegiatan b. analisis keputusan c. analisis hubungan Mengemukakan tiga rancangan pembangunan struktur : a. struktur itu diorganisasi demi prestasi perusahaan. b. struktur itu seharusnya terdiri dari tingkatan-tingkatan manajemen yang jumlahnya sesedikit mungkin. c. harus ada peluang untuk pendidikan, pelatihan, dan pengujian manajer puncak masa depan yaitu dengan memberikan tanggung jawab kepada manajer yang masih muda untuk menjabat suatu kedudukan yang bila terjadi kegagalan tidak membahayakan perusahaan. 4. Pendekatan sistem Menekankan bahwa organisasi bukanlah suatu “sistem tertutup”, tetapi suatu “sistem terbuka” yang harus berinteraksi dengan lingkungan. Dalam sistem terbuka terdapat dua interaksi yaitu interaksi internal dan interaksi eksternal. H. Reogranisasi dan Restrukturisasi Organisasi Reorganisasi adalah penyusunan kembali suatu organisasi, baik anggaran dasar, anggaran rumah tangganya maupun strukturnya, supaya organisasi itu lebih efektif dalam mencapai tujuan. Reorganisasi dilakukan karena tuntutan internal dan eksternal. Internal MANAJEMEN UMUM Maelendra Marleni, S.E 30
  • 31.
    AMIK DEPATI PARBO yaitutuntutan dari dalam organisasi karena semakin maju atau mundur. Eksternal yaitu tuntutan dan dorongan dari luar organisasi. Restrukturisasi adalah perubahan struktur suatu organisasi baik secara vertikal maupun horizontal, agar lebih efektif membantu tercapainya tujuan. Restrukturisasi ini dilakukan karena struktur organisasi tidak efektif lagi, akibat adanya kemajuan atau kemunduran perusahaan. BAB VII WEWENANG, TANGGUNG JAWAB, DELEGASI SERTA SENTRALISASI DAN DESENTRALISASI A. Wewenang 1. Arti Wewenang (Authority) Beberapa definisi wewenang menurut beberapa pakar yaitu: a. Drs. Malayu S.P Hasibuan “wewenang adalah kekuasaan yang sah dan legal yang dimiliki seseorang untuk memerintah orang lain, berbuat atau tidak berbuat sesuatu”. b. Louis A. Allen “wewenang adalah sejumlah kekuasaan (powers) dan hak (rights) yang didelegasikan pada suatu jabatan”. MANAJEMEN UMUM Maelendra Marleni, S.E 31
  • 32.
    AMIK DEPATI PARBO c.G.R Terry “wewenang adalah kekuasaan resmi dan kekuasaan pejabat untuk menyuruh pihak lain, supaya bertindak dan taat kepada pihak yang memiliki wewenang itu”. d. R.C Davis “wewenang adalah hak yang cukup yang memungkinkan seseorang dapat menyelesaikan suatu tugas kewajiban tertentu”. e. Henry Fayol “wewenang adalah hak untuk memerintah (dalam organisasi formal) dan kekuatan (power) membuat manajer dipatuhi dan ditaati”. Jenis-jenis wewenang (Authority) yaitu: 1. Line authority (wewenang garis) adalah kekuasaan, hak dan tanggung jawab langsung berada pada seseorang atas tercapainya tujuan. Dalam struktur organisasi disimbolkan dengan garis ( ). 2. Staff authority (wewenang staf) adalah kekuasaan dan hak “hanya” untuk memberikan data, informasi dan saran-saran saja untuk membantu lini supaya bekerja efektif dalam mencapai tujuan. Dalam struktur organisasi disimbolkan dengan garis putusputus ( 3. ). Functional authority (wewenang fungsional) adalah kekuasaan seorang manajer adalah karena proses-proses, praktek-praktek, kebijakan-kebijakan tertentu atau soalsoal lain yang berhubungan dengan pelaksanaan kegiatan-kegiatan oleh pegawaipegawai lain dalam bagian-bagian lain pula. Dalam struktur organisasi disimbolkan dengan garis terputus-putus dan titik-titik ( 4. ). Personality authority (wewenang wibawa) adalah kewibawaan seseorang adalah karena kecakapan, perilaku, ketangkasan dan kemampuan, sehingga disegani oleh kawan atau lawan. 2. Sumber-Sumber Wewenang (Authority) a. formal authority theory (Teori wewenang formal) ; wewenang yang dimiliki seseorang bersumber dari barang-barang yang dimilikinya, sebagaimana yang diatur oleh undang-undang, hukum, dan hukum adat dari lembaga tersebut. MANAJEMEN UMUM Maelendra Marleni, S.E 32
  • 33.
    AMIK DEPATI PARBO b.Acceptance authority theory (Teori penerimaan wewenang) ; wewenang seseorang dari penerimaan, kepatuhan dan pengakuan para bawahan terhadap perintah dan kebijakan-kebijakan atas kuasa yang dipegangnya. c. Authority of the situation (wewenang diperoleh seseorang karena situasi) ; wewenang seseorang bersumber dari situasi, dimana keadaan darurat atau kejadian-kejadian luar biasa yang mana seseorang mengambil alih kekuasaan untuk menghadapi situasisituasi tersebut. d. Position authority (wewenang karena posisi / jabatan dalam organisasi) ; wewenang yang diperoleh seesorang bersumber dari posisi/kedudukan superior yang dijabatnya di dalam organisasi yang bersangkutan. e. Technical authority (wewenang teknis) ; wewenang seseorang/operator bersumber dari komputer yang dipakai untuk memproses data. f. Yuridis authority (wewenang hukum) ; wewenang itu diperoleh seseorang karena undang-undang / hukum. B. Tanggung jawab Tanggung jawab (responsibility) adalah keharusan untuk melakukan semua kewajiban/tugas-tugas yang dibebankan kepadanya sebagai akibat dari wewenang yang diterima atau dimilikinya. Tanggung jawab timbul karena adanya hubungan antara atasan (delegator) dan bawahan (deleget), dimana atasan memberi sebagian wewenang / pekerjaannya kepada bawahannya untuk dikerjakan. Perusahaan selalu terkait dengan perusahaan-perusahaan lainnya yang berada dalam lingkungan sistem sosial, maka top manajer / manajer puncak suatu perusahaan khususnya harus bertanggung jawab kepada: 1. pemilik perusahaan 2. karyawan perusahaan 3. pemerintah dan konsumen C. Delegasi Wewenang Delegasi wewenang adalah proses dimana para manajer mengalokasikan wewenang ke bawah kepada orang-orang yang melapor kepadanya. Mengapa manajer MANAJEMEN UMUM Maelendra Marleni, S.E 33
  • 34.
    AMIK DEPATI PARBO gagalmendelegasikan? Delegasi adalah faktor kritis bagi manajemen yang efektif, tetapi manejer banyak gagal dalam delegasi, alasan-alasan tersebut antara lain: 1. Manajer merasa lebih bila mereka tetap mempertahankan hak pembuatan keputusan. 2. Manajer tidak bersedia menghadapi-menghadapi risiko bahwa bawahannya akan melaksanakan wewenangnya dengan salah atau gagal. 3. Manajer kurang mempunyai kepercayaan akan kemampuan bawahannya. 4. Manajer takut bahwa bawahan akan melaksanakan tugasnya dengan efektif sehingga posisinya sendiri terancam Mengapa bawahan tidak menerima delegasi? 1. Delegasi berarti bawahan menerima tambahan tanggung jawab dan akuntabilitas. 2. Selalu ada perasaan bahwa bawahan akan melaksanakan wewenang barunya dengan salah dan menerima kritik. 3. Banyak bawahan kurang mempunyai kepercayaan diri dan merasa tertekan bila dilimpahi wewenang pembuatan keputusan yang lebih besar. D. Sentralisasi Versus Desentralisasi Desentralisasi adalah konsep dasar yang lebih luas dan berhubungan dengan seberapa jauh manajemen puncak mendelegasikan wewenang ke bawah ke divisi-divisi, cabang-cabang atau satuan-satuan organisasi tingkat lebih bawah lainnya. Sentralisasi adalah pemusatan kekuasaan dan wewenang pada tingkatan atas suatu organisasi. Faktor-faktor yang mempengaruhi derajat desentralisasi: 1. Filsafat manajemen ; banyak manajer puncak yang sangat otokratik dan menginginkan pengawasan pusat yang kuat. 2. Ukuran dan tingkat pertumbuhan organisasi ; organisasi tidak mungkin efisien bila semua wewenang pembuatan keputusan ada pada satu atau beberapa manajer puncak saja. 3. Strategi dan lingkungan organisasi ; strategi organisasi akan mempengaruhi tipe pasar, lingkungan teknologi, dan persaingan yang harus dihadapinya. MANAJEMEN UMUM Maelendra Marleni, S.E 34
  • 35.
    AMIK DEPATI PARBO 4.Penyebaran geografis organisasi ; semakin menyebar satuan-satuan organisasi secara geografis, organisasi akan cenderung melakukan desentralisasi, karena pembuatan keputusan akan lebih sesuai dengan kondisi lokal masing-masing. 5. Tersedianya peralatan pengawasan yang efektif 6. Kualitas manajer ; desentralisasi membutuhkan manajer yang berkualitas, karena mereka harus membuat keputusan sendiri. 7. Keanekaragaman produk dan jasa ; semakin beranekaragam produk/jasa yang ditawarkan, organisasi cenderung melakukan desentralisasi. 8. Karakteristik-karakteristik organisasi lainnya ; biaya dan risiko yang berhubungan dengan pembuatan keputusan, pertumbuhan organisasi, kemampuan manajemen bawah. BAB VIII KOORDINASI MANAJEMEN A. Arti dan Pentingnya Koordinasi Manajemen Beberapa definisi koordinasi menurut beberapa pakar sebagai berikut: 1. Koordinasi secara umum adalah suatu kegiatan mengarahkan, mengintegrasikan dan mengkoordinasikan unsur-unsur manajemen (6M) dan pekerjaan-pekerjaan para bawahan dalam mencapai tujuan organisasi. MANAJEMEN UMUM Maelendra Marleni, S.E 35
  • 36.
    AMIK DEPATI PARBO 2.E.F.L Brech “ mengimbangi dan menggerakkan tim dengan memberikan lokasi kegiatan pekerjaan yang cocok kepada masing-masing dan menjaga agar kegiatan itu dilaksanakan dengan keselarasan yang semestinya di antara para anggota itu sendiri”. 3. G.R Terry “suatu usaha yang sinkron dan teratur untuk menyediakan jumlah dan waktu yang tepat, dan mengarahkan pelaksanaan untuk menghasilkan suatu tindakan yang seragam dan harmonis pada sasaran yang telah ditentukan”. Kenapa koordinasi sangat penting? 1. Untuk mencegah terjadinya kekacauan, percecokan, dan kekosongan pekerjaan. 2. Agar orang-orang dan pekerjaannya diselaraskan serta diarahkan untuk pencapaian tujuan. 3. Supaya semua tugas/kegiatan terintegrasi kepada sasaran yang diinginkan. B. Syarat-syarat Koordinasi 1. Sense of cooperation (perasaan untuk bekerja sama), ini harus dilihat dari sudut bagian per bagian bidang pekerjaan, bukan orang per orang. 2. Rivalry, dalam perusahaan-perusahaan besar sering diadakan persaingan antara bagian-bagian, agar bagian-bagian ini berlomba-lomba untuk mencapai tujuan. 3. Team spirit, artinya satu sama lain pada setiap bagian harus harga menghargai. 4. Esprit de corps, artinya bagian-bagian yang diikutsertakan atau dihargai, umumnya akan menambah kegiatan yang bersemangat. C. Mekanisme-mekanisme Pengkoordinasian Dasar 1. Hirarki manajerial ; Rantai perintah, aliran informasi dan kerja, wewenang formal, hubungan tanggung jawab dan akuntabilitas yang jelas dapat menumbuhkan integrasi bila dirumuskan secara jelas serta dilaksanakan dengan pengarahan yang tepat. 2. Aturan dan prosedur ; Aturan-aturan dan prosedur-prosedur adalah keputusankeputusan manajerial yang dibuat untuk menangani kejadian-kejadian rutin, sehingga dapat juga menjadi peralatan yang efisien untuk koordinasi dan pengawasan rutin. MANAJEMEN UMUM Maelendra Marleni, S.E 36
  • 37.
    AMIK DEPATI PARBO 3.Rencana dan penetapan tujuan ; Pengembangan rencana dan tujuan dapat digunakan untuk pengkoordinasian melalui pengarahan seluruh satuan organisasi terhadap sasaran-sasaran yang sama. D. Meningkatkan Koordinasi Potensial 1. Sistem informasi vertikal ; yaitu peralatan melalui mana data disalurkan melewati tingkatan-tingkatan organisasi. 2. Hubungan-hubungan lateral (horizontal) ; ada beberapa hubungan lateral yang dapat dirinci, sbb: • Kontak langsung, antara individu-individu yang dapat meningkatkan efektifitas dan efisiensi kerja. • Peranan perhubungan, yang menangani komunikasi antara departemen sehingga mengurangi panjangnya saluran komunikasi. • Panitia dan satuan tugas, panitia biasanya diorganisasi secara formal dengan pertemuan yang dijadwalkan teratur. • Pengintegrasian peranan-peranan, yang dilakukan oleh manajer produk/proyek, perlu diciptakan bila suatu produk/jasa khusus memerlukan tingkat koordinasi yang tinggi dan perhatian yang terus menerus dari seseorang. • Peranan perhubungan manajerial, yang mempunyai kekuasaan menyetujui perumusan anggaran oleh satuan-satuan yang diintegrasikan dan implementasinya. • E. Organisasi matriks Pengurangan Kebutuhan Akan Koordinasi 1. Penciptaan sumber daya – sumber daya tambahan ; dimana memberikan kelonggaran bagi satuan-satuan kerja. Penambahan tenaga kerja, bahan baku atau waktu, tugas diperingan dan masalah-masalah yang timbul berkurang. 2. Penciptaan tugas-tugas yang dapat berdiri sendiri ; dimana teknik ini mengurangi kebutuhan koordinasi dengan mengubah karakter satuan-satuan organisasi. MANAJEMEN UMUM Maelendra Marleni, S.E 37
  • 38.
    AMIK DEPATI PARBO F. PenentuanMekanisme Koordinasi Yang Tepat Pertimbangan penting dalam penentuan pendekatan yang paling baik untuk koordinasi adalah menyesuaikan kapasitas organisasi untuk koordinasi dengan kebutuhan koordinasi. Dapat dilihat dari berapa banyak informasi yang dibutuhkan organisasi untuk melaksanakan operasi-operasinya ? Berapa besar kemampuan pemrosesan informasi?. BAB IX PERSONALIA, MOTIVASI, DAN KOMUNIKASI A. Penyusunan Personalia Organisasi MANAJEMEN UMUM Maelendra Marleni, S.E 38
  • 39.
    AMIK DEPATI PARBO Sumberdaya yang terpenting suatu organisasi adalah SDM / orang-orang yang memberikan tenaga, bakat, kreativitas, dan usaha mereka kepada organisasi. Penyusunan personalia adalah fungsi manajemen yang berkenaan dengan penarikan, penempatan, pemberian latihan, dan pengembangan anggota-anggota organisasi. Ada tiga perencanaan personalia : 1. Penentuan jabatan-jabatan yang harus diisi, kemampuan yang dibutuhkan karyawan untuk melaksanakan pekerjaan tersebut, dan berapa jumlah karyawan yang dibutuhkan. 2. Pemahaman pasar tenaga kerja dimana karyawan potensial ada. 3. Pertimbangan kondisi permintaan dan penawaran karyawan. Proses penyusunan personalia Perencanaan sumber daya manusia Penarikan personalia yang dibutuhkan Seleksi Pengenalan dan orientasi Pemeliharaan kesehatan dan keamanan Perencanaan dan pengembangan karier Pemberian balas jasa dan penghargaan Penilaian pelaksanaan kerja Latihan dan pengembangan karyawan Gambar 9.1 Proses penyusunan personalia B. Motivasi Motivasi berasal dari kata latin “Mavere : Dorongan / daya penggerak”. Beberapa defnisi motivasi menurut para pakar: 1. Drs. Malayu S.P Hasibuan “Motivasi adalah pemberian daya penggerak yang menciptakan kegairahan kerja seseorang, agar mereka mau bekerja sama, bekerja efektif dan terintegrasi dengan segala daya upayanya untuk mencapai kepuasan”. 2. Harold Koontz “ Motivasi merupakan pemacu pada dorongan dan usaha untuk memuaskan kebutuhan atau suatu tujuan”. 3. Wayne F. Cascio “ Motivasi adalah suatu kekuatan yang dihasilkan dari keinginan seseorang untuk memuaskan kebutuhannya”. MANAJEMEN UMUM Maelendra Marleni, S.E 39
  • 40.
    AMIK DEPATI PARBO Teori-teorimotivasi: 1. Teori-teori petunjuk (prescriptive theories), dimana mengemukakan bagaimana memotivasi karyawan. Teori-teori ini berdasarkan pengalaman coba-coba. 2. Teori-teori isi (content theories) atau disebut juga dengan teori kepuasan / teori kebutuhan (need theories), dimana berkenaan dengan pertanyaan apa penyebabpenyebab perilaku. Teori-teori yang termasuk kategori teori-teori ini yaitu: 1) hirarki kebutuhan dfari psikologi, 2) Frederick herzberg dengan teori motivasi – pemeliharaan atau motivasi higienis, 3) teori prestasi dari penulis dan peneliti david Mc.Mlelland. 3. Teori-teori proses (process theories), dimana berkenaan dengan bagaimana perilaku dimulai dan dilaksanakan dari motivasi. Teori-teori yang termasuk kategori teoriteori ini yaitu: 1) Teori pengharapan, 2) Pembentukan perilaku, 3) Teori porterlawler, 4) Teori keadilan. C. Komunikasi Komunikasi adalah proses pemindahan pengertian dalam bentuk gagasan atau informasi dari seseorang ke orang lain. 1. Proses komunikasi 1. Sumber mempunyai gagasan, pemikiran atau kesan 2. Diterjemah atau disandikan ke dalam kata-kata dan simbolsimbol 3. Disampaikan atau dikirimkan sebagai berita kepada penerima 6. Mengirim berbagai bentuk umpan balik kepada pengirim 5. Diterjemahkan kembali atau diartikan kembali menjadi suatu gagasan, dan 4. Penerima menangkap simbol-simbol Gambar 9.2 Proses Komunikasi 2. Saluran komunikasi dalam organisasi Presiden Direktur MANAJEMEN UMUM Maelendra Marleni, S.E Komunikasi kebawah (Komulikasi vertikal): Prosedur, pengarahan, intruksi, penugasan, saran, kebijaksanaan, dan tujuan 40
  • 41.
    AMIK DEPATI PARBO Manajer pemasaran Manajer produksi Manajer keuangan Manajer personalia Komunikasidiagonal: Saran staf, masalahmasalah lini Komunikasi keatas (Komunikasi vertical): Laporan, masalah, gagasan, sikap, klasifikasi, penyelesaaian Komunikasi lateral: Usaha-usaha koordinasi, pemecahan masalah, Gambar 9.3 Saluran komunikasi dalam organisasi 3. Peningkatan efektifitas komunikasi Berbagai penyebab timbulnya masalah-masalah komunikasi dan betapa sulitnya mencapai komunikasi efektif. Ada beberapa cara yang mana manajer dapat meningkatkan efektivitas komunikasi yaitu: • Kesadaran akan kebutuhan komunikasi efektif Manajer harus memainkan peranan penting dalam proses komunikasi, dimana dengan cara ini manajer dapat mengambil langkah-langkah untuk meningkatkan efektivitas komunikasi. Pentingnya komunikasi menyebabkan banyaknya perusahaan menggunakan para “ahli komunikasi”, dimana para spesialis komunikasi ini membantu penyelia memecahkan masalah-masalah komunikasi internal. • Penggunaan umpan-balik Peralatan penting pengembangan komunikasi lainnya adalah penggunaan umpan balik berita-berita yang dikirim. Ex: setelah memberikan penugasan suatu pekerjaan manajer dapat bertanya, “apakah saudara mengerti?, atau Apakah saudara punya pertanyaan?”. • Menjadi komunikator yang lebih efektif Teknik-teknik komunikasi yang jelek mengganggu banyak manajer, seperti halnya mengganggu hubungan mereka dengan para bawahannya diluar pekerjaan. Oleh karena diperlukan latihan-latihan dalam penulisan dan penyampaian berita secara MANAJEMEN UMUM Maelendra Marleni, S.E 41
  • 42.
    AMIK DEPATI PARBO lisanperlu dilakukan untuk meningkatkan pemahaman akan simbol-simbol, penggunaan bahasa, pengutaraan yang tepat. BAB X KEPEMIMPINAN A. Pengertian dan Tugas pemimpin MANAJEMEN UMUM Maelendra Marleni, S.E 42
  • 43.
    AMIK DEPATI PARBO Kepemimpinan adalah kemampuan yang dipunyai seseorang untuk mempengaruhiorang-orang lain agar bekerja mencapai tujuan dan sasaran. Drs. H. Malayu S.P Hasibuan kepemimpinan adalah suatu seni seorang pemimpin mempengaruhi perilaku bawahan, agar mau bekerja sama dan bekerja secara produktif untuk mencapai tujuan organisasi. Harold koontz & cyrill O’donnel kepemimpinan adalah suatu seni membujuk bawahannya untuk menyelesaikan tugas-tugasnya dengan semangat keyakinan. Siapa yang disebut pemimpin? “Manajer/kepala/ketua/direktur/presiden dsb”. Beberapa definisi pemimpin : 1. Drs. Malayu S.P Hasibuan “Pemimpin adalah seseorang dengan wewenang kepemimpinannya mengarahkan bawahannya untuk mengerjakan sebagian dari pekerjaannya dalam mencapai tujuan” 2. Davis and Filley “Pemimpin adalah seseorang yang menduduki suatu posisi manajemen atau seseorang yang melakukan suatu pekerjaan memimpin” 3. Robert Tanembaum “Pemimpin adalah mereka yang menggunakan wewenang formal untuk menggorganisasi, mengarahkan dan mengontrol para bawahan yang bertanggung jawab, supaya semua bagian pekerjaan dikoordinasi demi mencapai tujuan organisasi” Manajer merupakan sumber aktivitas dan mereka harus merencanakan, mengorganisasi, mengarahkan dan mengendalikan semua kegiatan, agar tujuan tercapai. Manajer harus memberikan arah kepada perusahaan yang dipimpinnya. Manajer harus memikirkan secara tuntas misi perusahaan itu, menetapkan sasaran-sasaran, strategi dan menggorganisir sumber-sumber daya untuk tujuan-tujuan yang telah digariskan dalam anggaran dasar dan anggaran rumah tangga. B. Teori-teori Kepemimpinan Ada dua teori kepemimpinan yaitu: 1. Teori sifat (The traitist theory of leadership) MANAJEMEN UMUM Maelendra Marleni, S.E 43
  • 44.
    AMIK DEPATI PARBO Teoriini mengemukakan bahwa untuk menentukan sifat-sifat kepemimpinan yang baik, perlu diteliti secara induktif, mengamati mereka yang diakui sebagai pemimpin yang berhasil dan menyebutkan sifat-sifat yang dimilikinya masing-masing. Para ahli manajemen yang menganut teori sifat ini antara lain : a. E.E Ghizeli: 1) kecerdasan, 2) kemampuan mengendalikan, 3) inisiatif, 4) ketenangan diri, 5) Kepribadian. b. Thomas W. Harrell : 1) kemauan keras, 2) tingkah laku yang ditentukan sifat lahiriah, 3) keinginan kekuasaan, 4) keinginan prestasi. c. Keith Davis : 1) kecakapan, 2) kematangan dan luwes pergaulan, 3) motivasi dan rangsangan prestasi, 4) sikap hubungan manusiawi 2. Teori kepemimpinan situasional Teori ini kepemimpinan dipengaruhi oleh keadaan pemimpinan, pengikut, organisasi dan lingkungan sosial (ekonomi, kebudayaan, agama, moral, dan politik). Keberhasilan seorang pemimpin juga dipengaruhi oleh situasi artinya adalah seorang pemimpin yang berhasil baik dalam keadaan normal, tetapi pemimpin lainnya hanya akan berhasil dalam keadaan kritis. C. Pendekatan Tentang Manajer 1. Pendekatan tingkatan dan tugas-tugas manajer Tingkatan-tingkatan manajer dapat dikelompokkan menjadi 3 bagian yaitu; Top manager, Middle manger, Lower manager. Tugas-tugas manajer meliputi: 1) Managerial cycle / pengambilan keputusan, perencanaan, pengorganisasian, pengarahan, pengendalian, penelitian, dan pelaporan. 2) Memotivasi 3) Manajer harus berusaha memenuhi kebutuhan-kebutuhan para bawahannya, supaya loyalitas dan partisipasinya meningkat. 4) Manajer harus membenahi fungsi-fungsi fundamental manajemen secara baik. 2. Pendekatan luas pekerjaan manajer Luas pekerjaan manajer meliputi masalah internal dan eksternal. Masalah internal perusahaan harus dibenahi dengan baik, supaya semua potensi perusahaan lebih MANAJEMEN UMUM Maelendra Marleni, S.E 44
  • 45.
    AMIK DEPATI PARBO berdayaguna dan berhasil dalam mencapai tujuan yang diinginkan. Masalah eksternal perusahaan harus diamati dan diimplementasikan mengenai kondisi-kondisi yang mendukung dan menghambat tercapainya tujuan perusahaan, seperti tingkat pesaing, peraturan pemerintah, situasi perekonomian nasional dan internasional. 3. Pendekatan sifat kerja manajer Kerja adalah sejumlah aktivitas fisik dan pikiran yang dilakukan seseorang dalam mengerjakan suatu pekerjaan. Sifat kerja manajer dibedakan atas “kerja fisik dan kerja pikir”. P O A C B TM : Top Manager M S T S MM : Middle Manager LM : Lower Manager A Keterangan: P : Planning / perencanaan O : Organizing / pengorganisasian A : Actuating / pengarahan C : Controlling / pengendalian MS : Managerial skill / kemampuan memimpin, konseptual TS : Techncial skill / kemampuan mengerjakan dan mengajarkannya AB : Garis pemisah antar MS dan TS Hasil : 1) TM luas tugasnya PO > AC, sifat kerjanya dimana kerja pikir lebih besar dari kerja fisik ( MS > TS). 2) MM luas tugasnya PO = AC, sifat kerja-kerja fisik = kerja pikir (MS = TS). MANAJEMEN UMUM Maelendra Marleni, S.E 45
  • 46.
    AMIK DEPATI PARBO 3) LMluas tugasnya AC > PO, sifatnya kerja fisik lebih banyak dari pada kerja pikir (TS > MS). 4. Pendekatan sifat-sifat seseorang manajer Sifat-sifat manajer yang akan berhasil dalam tugasnya yaitu: a. Cara deduktif Menurut cara ini, sifat-sifat dan ciri-ciri manajer ditentukan berdasarkan hasil analisis jabatan, karena dengan analisis jabatan akan diketahui tugas-tugas dan tanggung jawab serta kualifikasi-kualifikasi dari manajer yang akan menjabat jabatan tersebut. b. Cara induktif Menurut cara ini, sifat-sifat dan ciri-ciri manajer ditentukan berdasarkan dengan mencari sifat dan ciri-ciri khusus sejumlah manajer yang sukses. Sifat dan ciri-ciri khusus sejumlah manajer yang sukses inilah yang kemudian dijadikan sifat dan ciriciri bagi seorang manajer. Cara atau gaya-gaya keemimpinan yang dilakukan seorang pemimpin dalam mempengaruhi para bawahannya tidak sama. Hal ini disebabkan latar belakang dari pemimpin, organisasi, pengikut, dan lingkungan. Gaya-gaya kepemimpinan menurut Drs. S.P Hasibuan adalah: 1. Kepemimpinan otoriter yaitu jika seorang pemimpin menganggap dirinya yang paling berkuasa, paling pintar dan mampu. Pengarahan bawahan dilakukan dengan cara instruksi / perintah. 2. Kepemimpinan partisipatif yaitu pemimpin menciptakan kerja sama yang serasi, menumbuhkan loyalitas dan partisipasi bawahannya. 3. Kepemimpinan delegatif yaitu pemimpin mendelegasikan wewenang kepada bawahannya dengan agak lengkap, sehingga bawahan itu dapat mengambil keputusan dan kebijakan-kebijakan dengan agak bebas atau leluasa dalam melaksanakan tugas. BAB XI PERUBAHAN DAN PERKEMBANGAN ORGANISASI A. Kekuatan-kekuatan penyebab perubahan MANAJEMEN UMUM Maelendra Marleni, S.E 46
  • 47.
    AMIK DEPATI PARBO Banyakfaktor yang mempengaruhi organisasi, baik internal maupun dari eksternal. Kekuatan-kekuatan perubahan eksternal Kebudayaan Pendidikan Kekuatan-kekuatan perubahan internal Sosial Kegiatan-kegiatan karyawan Organisasi Tujuan Organisasi Strategi Kebijaksanaan Teknologi Politik Teknologi Ekonomi Gambar 11.1 Kekuatan-kekuatan penyebab perubahan B. Proses Pengelolaan Perubahan Proses pengelolaan perubahan harus mencangkup dua gagasan dasar bila perubahan mengarah pada efektifitas organisasi : 1) Tekanan dan desakan : proses ini mulai ketika manajer puncak merasakan adanya kebutuhan atau tekanan akan perubahan. Ini biasanya disebabkan oleh berbagai masalah seperti penurunan penjualan, penurunan produktifitas, tingginya perputaran tenaga kerja. 2) Intervensi dan reorientansi : konsultan / pengantar perubahan dari luar sering digunakan untuk merumuskan masalah dan memulai proses dengan membuat para anggota organisasi untuk memusatkan perhatiaanya pada masalah tersebut. 3) Diagnosa dan pengenalan masalah : Informasi dikumpulkan dan dianalisa oleh pengantar perubahan dan manajemen. 4) Penemuan dan komitmen pada penyelesaian : Pengantar perubahan hendaknya merangsang pemikiran dan mencoba untuk menghindari penggunaan “metodametoda lama yang sama”. 5) Percobaan dan pencarian hasil-hasil : Penyelesaian-penyelesaian biasanya diuji dalam program-program percobaan berskala kecil dan hasil-hasilnya dianalisa. 6) Penguatan dan penerimaan : Bila serangkaian kegiatan telah teruji dan sesuai dengan keinganan, harus diterima secara sukarela. MANAJEMEN UMUM Maelendra Marleni, S.E 47
  • 48.
    AMIK DEPATI PARBO C. PendekatanPerubahan Organisasi Bila manajemen merencanakan suatu perubahan, maka harus memutuskan unsur- unsur apa dalam organisasi yang akan diubah. Menurut Harold J.Leavitt menyatakan bahwa organisasi dapat diubah melalui : 1) Pengubahan struktur : menyangkut modifikasi dan pengaturan kembali berbagai sistem internal seperti hubungan-hubungan tanggung jawab wewenang, sistem komunikasi, aliran kerja, ukuran dan komposisi kelompok kerja. 2) Teknologi : pengubahan atau modifikasi faktor-faktor seperti peralatan, proses teknik. Teknik-teknik riset, sistem produksi yang menyangkut layout, metoda-metoda dan prosedur. 3) Orang-orangnya : mengcangkup perubahan a) kebijaksanaan dan prosedur penarikan dan seleksi, b) kegiatan-kegiatan latihan dan pengembangan, c) sistem balas jasa, d) ketrampilan-ketrampilan kepemimpinan dan komunikasi manajerial, e) sikap kepercayaan, peranan atau karakteristik-karakteristik karyawan. D. Konsep Pengembangan Organisasi Dilain pihak pengembangan organisasi tidak dirancang untuk memecahkan masalah-masalah terpisah dan sementara. Pendekatan ini berjangka waktu lebih panjang dan lebih mencangkup pendekatan perubahan untuk menggerakkan keseluruhan organisasi ke tingkat perbaikan prestasi dan kepuasan para anggota organisasi dengan lebih tinggi. Pengembangan organisasi adalah suatu usaha jangka panjang untuk memperbaiki proses-proses untuk memperbaiki proses-proses pemecahan masalah dan pembaharuan organisasi, terutama melalui manajemen budaya organisasi yang lebih efektif dan kolaboratif, dengan tekanan khusus pada budaya tim-tim kerja formal dengan bantuan pengantar perubahan, penggunaan teori dan teknologi ilmiah keperilakuan terapan, mencakup riset kegiatan. BAB XII MANAJEMEN KONFLIK A. Definisi Konflik MANAJEMEN UMUM Maelendra Marleni, S.E 48
  • 49.
    AMIK DEPATI PARBO Konflikbiasanya timbul dalam organisasi sebagai hasil adanya masalah-masalah komunikasi, hubungan pribadi, atau struktur organisasi. Konflik organisasi adalah ketidak sesuaian antara dua atau lebih anggota-anggota / kelompok-kelompok organisasi yang timbul karena adanya kenyataan bahwa mereka harus membagi sumber daya - sumber daya yang terbatas atau kagiatan-kegiatan kerja atau karena kenyataan bahwa mereka mempunyai perbedaan status, tujuan, nilai atau persepsi. B. Jenis-jenis Konflik 1. Konflik dalam diri individu, yang terjadi bila seorang individu menghadapi ketidakpastian tentang pekerjaan yang dia harapkan untuk melaksanakannya, bila berbagai permintaan pekerjaan saling bertentangan, atau bila individu diharapkan untuk melakukan lebih dari kemampuannya. 2. Konflik antar individu, hal ini sering diakibatkan oleh perbedaan-perbedaan kepribadian. 3. Konflik antara individu dan kelompok, yang berhubungan dengan cara individu menanggapi tekanan untuk keseragaman yang dipaksakan oleh kelompok kerja mereka. 4. Konflik antar kelompok dalam organisasi yang sama, karena terjadi pertentangan kepentingan antar kelompok. 5. Konflik antar organisasi, yang timbul sebagai akibat bentuk persaingan ekonomi dalam sistem perekonomian suatu negara. C. Metoda-metoda Pengelolaan Konflik 1. Metoda stimulasi konflik, meliputi ; a) pemasukan atau penempatan orang luar ke dalam kelompok, b) penyusunan kembali organisasi, c) penawaran bonus / pembayaran insentif dan penghargaan untuk mendorong persaingan, d) pemilihan manajer-manajer yang tepat, f) perlakuan yang berbeda dengan kebiasaan. 2. Metoda pengurangan konflik, metoda ini mengelola tingkat konflik melalui “pendinginan suasana”, tetapi menangani masalah-masalah yang semula menimbulkan konflik. Meliputi : a) mengganti tujuan yang menimbulkan persaingan MANAJEMEN UMUM Maelendra Marleni, S.E 49
  • 50.
    AMIK DEPATI PARBO dengantujuan yang lebih bisa diterima kelompok, b) mempersatukan kedua kelompok yang bertentangan untuk menghadapi “ancaman/musuh” yang sama. 3. Metoda Penyelesaian konflik, penyelesaian dimana mencangkup perubahan dalam struktur organisasi, dan mekanisme koordinasi. Ada tiga metoda penyelesaian konflik yang sering digunakan yaitu : a) dominasi atau penekanan, b) kompromi, dan c) pemecahan masalah integrasi. D. Konflik Struktural Dalam organisasi klasik ada empat daerah struktural dimana konflik sering timbul: 1. Konflik hirarki, yaitu konflik antara berbagai tingkatan organisasi (ex: Manajemen puncak konflik dengan dewan direktur). 2. Konflik fungsional, yaitu antara berbagai departemen fungsional organisasi (ex: konflik antara departemen produksi dengan departemen pemasaran). 3. Konflik lini-staf, yaitu konflik antara staf (ex: adanya perbedaan-perbedaan yang melekat pada personalia lini dan staf). 4. Konflik formal-informal, yaitu konflik antara organisasi formal dan informal. BAB XIII PENGAWASAN A. Dasar-dasar Proses Pengawasan MANAJEMEN UMUM Maelendra Marleni, S.E 50
  • 51.
    AMIK DEPATI PARBO Pengawasanadalah proses untuk “menjamin” bahwa tujuan-tujuan organisasi dan manajemen tercapai. Tipe-tipe pengawasan Kegiatan belum dilaksanakan Kegiatan sedang dilaksanakan Feedforward control Kegiatan telah dilaksanakan Concurrent control Feedback control Proses pengawasan Penetapan standar pelaksanaan Penentuan pengukuran pelaksanaan kegiataan Pengukuran pelaksanaan kegiatan Perbandingan dengan standar evaluasi Pengambilan tindakan koreksi B. Teknik dan Metoda Pengawasan Tugas Kelompok: 1) Perbedaan tipe metoda pengawasan, 2) Penggunaan anggaran dalam pengawasan, 3) Metoda-metoda pengawasan anggaran khusus, 4) Penggunaan pemeriksaan akuntan (Auditing) untuk pengawasan, 5) Analisa Break – Event, 6) Analisa rasio keuangan, 7) Penggunaan bagan Gantt, Pert dan CPM BAB XIV SISTEM INFORMASI MANAJEMEN MANAJEMEN UMUM Maelendra Marleni, S.E 51
  • 52.
    AMIK DEPATI PARBO A. DefinisiSIM Sistem: sistem dapat abstrak dan fisis, sistem yang abstrak adalah susunan yang teratur dari gagasan-gagasan / konsepsi-konsepsi yang salingn bergantungan. Sistem yang bersifat fisis adalah serangkaian unsur yang bekerja sama untuk mencapai suatu tujuan. Informasi: data yang telah diolah menjadi suatu bentuk yang penting bagi sipenerima dan mempunyai nilai yang nyata atau yang dapat dirasakan dalam keputusankeputusan yang sekarang atau keputusan-keputusan yang akan datang. Manajemen: ilmu atau seni mengatur proses pemamfaatan sumber daya manusia dan sumber-sumber lainnya secara efektif dan efisien untuk mencapai tujuan tertentu. Sistem Informasi Manajemen adalah pendekatan-pendekatan yang direncanakan dan disusun untuk memberikan bantuan yang piawai yang memudahkan proses manajerial kepada pejabat pimpinan. B. SIM, Komputer, dan Manajemen Seperti yang telah diketahui bahwa informasi adalah data yang telah diolah, artinya untuk mengambil keputusan. Jadi untuk memperoleh informasi, tindakantindakan yang harus dilakukan yaitu: 1) Teknik mengumpulkan data, melalui 4 metode: a. melalui pengamatan sendiri secara langsung b. melalui wawancara c. melalui perkiraan koresponden/pembawa berita d. melalui daftar pertanyaan 2) Operasi dan pengolahan data Pada dasarnya data adalah bahan mentah yang harus ditangani dan ditempatkan dalam hubungannya yang berarti sebelum data tersebut menjadi bagi penerima. Untuk menyusun data dan mendatangkan hasil yang berarti, beberapa kombinasi operasi data dasar harus dilaksanakan. Ada sepuluh operasi dasar yang menghasilkan keluaran penting dapat dilihat dalam setiap sistem informasi: a. capturing/pencatatan data b. pemeriksaan/verifying MANAJEMEN UMUM Maelendra Marleni, S.E 52
  • 53.
    AMIK DEPATI PARBO c. penggolongan/classifying d.penyusunan/penyortiran e. peringkasan/summarizing f. penghitungan/calculating g. penyimpanan/storing h. pengambilan kembali/retrieving i. reproduksi j. penyebaran pengkomunikasian C. Manajemen dan SIM Manajemen dipandang sebagai suatu kegiatan yang terdiri atas perencanaan, pengorganisasian, penggerakan dan pengawasan untuk mencapai tujuan. Dalam hubungannya antara manajemen dan SIM adalah untuk mengambil keputusan, dimana suatu kegiatan pengambilan keputusan yang cepat dan tepat dibutuhkan untuk memperbaiki hasil sistem keseluruhan dalam batas tertentu. MANAJEMEN UMUM Maelendra Marleni, S.E 53