CREATION AND
STRUCTURE OF LOCAL
GOVERNMENT; AND
NATURE OF LOCAL
GOVERNMENT
Tahir, Fatimah B.
Unos, Hakeem S.
Usman, Norjanah A.
Creation of Local Government
■ The cities, municipalities, and provinces of today evolved from the barangays of pre-
Spanish times, the pueblos and cabildos of the Spanish colonial days and the
townships of the American regime.
The Barangays
■ The pre-Spanish barangays were the first political and social organizations of the
Philippines.A barangay was a settlement of some 30 to 100 families and a
governmental unit in itself.
■ A barangay (Filipino: baranggay, is the smallest administrative division in the
Philippines and is the native Filipino term for a village, district or ward.)
Spanish Conquest and Centralism
■ The lack of unity among the warring barangays made conquest easier for the Spaniards.
■ Gradually, the Datus were shorn of their powers.
■ The Spaniards organized:
– Pueblos (municipalities),
– Cabildos (cities),
– and Provincias (provinces).
■ The provinces were established “for the convenience of administration and constituted the
immediate agencies through which the central government could extend its authority on
numerous villages.”
■ In place of the barangays, barrios were established, and the datus were made into cabezas
de barangay whose only remaining function was the collection of taxes for the Spanish
government.
Local Governments during the First Philippine Republic
■ The importance of local governments was recognized by Gen. EmilioAguinaldo and
Apolinario Mabini in their program of government for the First Philippine Republic.
■ The MalolosConstitution provided a separate article on local government (Title XI,
Article 82).
■ Local autonomy was made explicit in the introductory portion which stipulated that
“the organization and powers of the provincial and municipal assemblies shall be
governed by their respective laws.”
Local Governments during the American
Regime
■ The Americans contributed very little, if at all, to the development of local autonomy.
■ In fact, national-local relationship reverted to the strong centralism that characterized
the Spanish colonial regime. .”
■ The Commission’s blueprint for town organization provided for a President to be
elected viva voce by residents of the town with the approval of the Commanding
Officer.
– His duty consisted in the establishment of a police force, collection of taxes,
enforcement of regulations on market and sanitation, establishment of schools, and
the provision for lighting facilities.
The Commonwealth and Centralism
■ The forms and patterns of local government during the American civil administration
remained essentially the same during the Commonwealth period.
■ The only notable changes were the transfer of central supervision from the Executive
Bureau to the Department of Interior and the creation of more chartered cities.
■ President Quezon, the central figure of the government during this period, even
argued against autonomy in the cities, hinting that “under the unitary system of
government which exists in the Philippines, the national chief executive does and
should control all local offices.”
Local Governments under the Republic
■ The national government was supreme and local governments were merely its
political and administrative subdivisions.
■ Most of the formal and real powers are vested and exercised by the national
government.
■ Local units, however, possessed a certain degree of autonomy.
■ During Marcos's authoritarian years (1972-86)
– a Ministry of LocalGovernment was instituted to invigorate provincial, municipal,
and barangay governments.
Local Governments at present
■ After the People's Power Revolution, the new Aquino government decided to replace
all the local officials who had served Marcos.
■ CorazonAquino delegated this task to her political ally,Aquilino Pimentel.
■ Pimentel named officers in charge of local governments all across the nation.
– Local officials elected in 1988 were to serve until June 1992, under the transitory
clauses of the new constitution.
■ Thereafter, terms of office were to be three years, with a three-term limit. On October
10, 1991,The Local Government Code 1991 (R.A. 7160) was signed into law.This Code
ordained an authentic and workable local autonomy through the devolution of certain
powers from the national government to the local governments.
STRUCTURE OF LOCAL
GOVERNMENT
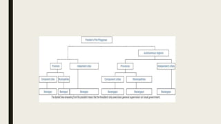
Structure of local government
■ □Provinces and Independent Cities
■ □Components Cities and Municipalities
■ □ Barangays
Autonomous regions
■ In 1989, a plebiscite established the ARMM.
■ In 2001, a plebiscite in the ARMM confirmed the previous composition of the
autonomous region and added Basilan and Marawi City Lanao Del Sur.
■ In 2019, another plebiscite confirmed the replacement of the ARMM with the
Bangsamoro, and added Cotabato City and 63 barangays in Cotabato
PROVINCES
■ The provinces are organized into component cities and municipalities
■ A province is governed by the governor and a legislature known as the
Sangguniang Panlalawigan.
Cities and municipalities
■ Cities and municipalities are governed by mayors and legislatures, which
are called the Sangguniang Panlungsod in cities and the Sangguniang
Bayan in municipalities.
Barangays
■ A barangay's executive is the Punong Barangay or barangay captain and its legislature is
the Sangguniang Barangay, composed of barangay captain, the Barangay Kagawads
(barangay councilors) and the SK chairman. The SK chairman also leads a separate
assembly for youth, the Sangguniang Kabataan or SK.
NATURE OF LOCAL
GOVERNMENT
Reporter: Fatimah B.Tahir
LOCAL GOVERNMENT
■ The lowest level of elected territorial organization
within a state (Atienza, 2006)
■ Government specific to a particular locality
(Heywood, 2013)
FUNCTIONS OF LOCAL
GOVERNMENT
■ Provide local public services, e.g. health services
■ Implement national welfare services.
APPROACHES
IN LOCAL GOVERNANCE
CENTRALIZATION (Heywood,
2013)
■ The concentration of political power
or government authority at the
national level.
DECENTRALIZATION (Rondinelli
and Cheema, 1983)
■ The transfer of planning, decision-
making, or administrative authority
from the central government to field
organizations, local governments, or
nongovernmental organizations.
VARIANTS OF DECENTRALIZATION
■ DECONCENTRATION
Redistribution of administrative responsibilities only within the central
government.
■ DELEGATION
Decision-making and management authority for specific functions is
delegated to organizations not under the direct control of central
government.
■ DEVOLUTION
Central government relinquishes certain functions or creates new units of
government that are outside its control.
■ PRIVATIZATION
Transfer of functions from government to non-governmental organization.
“ It is better for a city to be governed by a
good man than by good laws.”
■ Aristotle
• “ It is better for a city to be
governed by a good man than by
good laws.”

Local-Government.pptx

  • 1.
    CREATION AND STRUCTURE OFLOCAL GOVERNMENT; AND NATURE OF LOCAL GOVERNMENT Tahir, Fatimah B. Unos, Hakeem S. Usman, Norjanah A.
  • 2.
    Creation of LocalGovernment ■ The cities, municipalities, and provinces of today evolved from the barangays of pre- Spanish times, the pueblos and cabildos of the Spanish colonial days and the townships of the American regime.
  • 3.
    The Barangays ■ Thepre-Spanish barangays were the first political and social organizations of the Philippines.A barangay was a settlement of some 30 to 100 families and a governmental unit in itself. ■ A barangay (Filipino: baranggay, is the smallest administrative division in the Philippines and is the native Filipino term for a village, district or ward.)
  • 4.
    Spanish Conquest andCentralism ■ The lack of unity among the warring barangays made conquest easier for the Spaniards. ■ Gradually, the Datus were shorn of their powers. ■ The Spaniards organized: – Pueblos (municipalities), – Cabildos (cities), – and Provincias (provinces). ■ The provinces were established “for the convenience of administration and constituted the immediate agencies through which the central government could extend its authority on numerous villages.” ■ In place of the barangays, barrios were established, and the datus were made into cabezas de barangay whose only remaining function was the collection of taxes for the Spanish government.
  • 5.
    Local Governments duringthe First Philippine Republic ■ The importance of local governments was recognized by Gen. EmilioAguinaldo and Apolinario Mabini in their program of government for the First Philippine Republic. ■ The MalolosConstitution provided a separate article on local government (Title XI, Article 82). ■ Local autonomy was made explicit in the introductory portion which stipulated that “the organization and powers of the provincial and municipal assemblies shall be governed by their respective laws.”
  • 6.
    Local Governments duringthe American Regime ■ The Americans contributed very little, if at all, to the development of local autonomy. ■ In fact, national-local relationship reverted to the strong centralism that characterized the Spanish colonial regime. .” ■ The Commission’s blueprint for town organization provided for a President to be elected viva voce by residents of the town with the approval of the Commanding Officer. – His duty consisted in the establishment of a police force, collection of taxes, enforcement of regulations on market and sanitation, establishment of schools, and the provision for lighting facilities.
  • 7.
    The Commonwealth andCentralism ■ The forms and patterns of local government during the American civil administration remained essentially the same during the Commonwealth period. ■ The only notable changes were the transfer of central supervision from the Executive Bureau to the Department of Interior and the creation of more chartered cities. ■ President Quezon, the central figure of the government during this period, even argued against autonomy in the cities, hinting that “under the unitary system of government which exists in the Philippines, the national chief executive does and should control all local offices.”
  • 8.
    Local Governments underthe Republic ■ The national government was supreme and local governments were merely its political and administrative subdivisions. ■ Most of the formal and real powers are vested and exercised by the national government. ■ Local units, however, possessed a certain degree of autonomy. ■ During Marcos's authoritarian years (1972-86) – a Ministry of LocalGovernment was instituted to invigorate provincial, municipal, and barangay governments.
  • 9.
    Local Governments atpresent ■ After the People's Power Revolution, the new Aquino government decided to replace all the local officials who had served Marcos. ■ CorazonAquino delegated this task to her political ally,Aquilino Pimentel. ■ Pimentel named officers in charge of local governments all across the nation. – Local officials elected in 1988 were to serve until June 1992, under the transitory clauses of the new constitution. ■ Thereafter, terms of office were to be three years, with a three-term limit. On October 10, 1991,The Local Government Code 1991 (R.A. 7160) was signed into law.This Code ordained an authentic and workable local autonomy through the devolution of certain powers from the national government to the local governments.
  • 10.
  • 11.
    Structure of localgovernment ■ □Provinces and Independent Cities ■ □Components Cities and Municipalities ■ □ Barangays
  • 13.
    Autonomous regions ■ In1989, a plebiscite established the ARMM. ■ In 2001, a plebiscite in the ARMM confirmed the previous composition of the autonomous region and added Basilan and Marawi City Lanao Del Sur. ■ In 2019, another plebiscite confirmed the replacement of the ARMM with the Bangsamoro, and added Cotabato City and 63 barangays in Cotabato
  • 14.
    PROVINCES ■ The provincesare organized into component cities and municipalities ■ A province is governed by the governor and a legislature known as the Sangguniang Panlalawigan.
  • 15.
    Cities and municipalities ■Cities and municipalities are governed by mayors and legislatures, which are called the Sangguniang Panlungsod in cities and the Sangguniang Bayan in municipalities.
  • 16.
    Barangays ■ A barangay'sexecutive is the Punong Barangay or barangay captain and its legislature is the Sangguniang Barangay, composed of barangay captain, the Barangay Kagawads (barangay councilors) and the SK chairman. The SK chairman also leads a separate assembly for youth, the Sangguniang Kabataan or SK.
  • 17.
  • 18.
    LOCAL GOVERNMENT ■ Thelowest level of elected territorial organization within a state (Atienza, 2006) ■ Government specific to a particular locality (Heywood, 2013)
  • 19.
    FUNCTIONS OF LOCAL GOVERNMENT ■Provide local public services, e.g. health services ■ Implement national welfare services.
  • 20.
    APPROACHES IN LOCAL GOVERNANCE CENTRALIZATION(Heywood, 2013) ■ The concentration of political power or government authority at the national level. DECENTRALIZATION (Rondinelli and Cheema, 1983) ■ The transfer of planning, decision- making, or administrative authority from the central government to field organizations, local governments, or nongovernmental organizations.
  • 21.
    VARIANTS OF DECENTRALIZATION ■DECONCENTRATION Redistribution of administrative responsibilities only within the central government. ■ DELEGATION Decision-making and management authority for specific functions is delegated to organizations not under the direct control of central government. ■ DEVOLUTION Central government relinquishes certain functions or creates new units of government that are outside its control. ■ PRIVATIZATION Transfer of functions from government to non-governmental organization.
  • 22.
    “ It isbetter for a city to be governed by a good man than by good laws.” ■ Aristotle
  • 23.
    • “ Itis better for a city to be governed by a good man than by good laws.”

Editor's Notes

  • #6 Fillipino leaders knew that “if a strong and enduring Filipino nation was to be established, it must be able to maintain itself in all emergencies, and the whole political fabric must be well founded on an efficient system of local governments.
  • #9 But, Marcos's real purpose was to establish lines of authority that bypassed provincial governments and ran straight to Malacañang. All local officials were beholden to Marcos, who could appoint or remove any provincial governor or town mayor.