Susanne	
  van	
  Mulken,	
  Managing	
  Director	
  Strategy	
  &	
  Delivery
UX	
  STRAT	
  Europe,	
  Amsterdam,	
  June	
  4	
  2015
LiFing	
  off	
  from	
  the	
  UX	
  plateau	
  
Experiences	
  with	
  a	
  new	
  CX	
  framework
1.	
  The	
  UX	
  plateau	
  
2.	
  LiFing	
  off:	
  with	
  a	
  CX	
  framework	
  
3.	
  Experiences	
  at	
  two	
  of	
  our	
  clients	
  
4.	
  Learnings	
  &	
  take	
  aways
2
1.	
  The	
  UX	
  plateau 3
Photo:	
  Wallhai
Age	
  of	
  the	
  customer	
  
Successful	
  by	
  inspiring,	
  engaging	
  customers	
  
“40%	
  higher	
  return	
  on	
  investment”
4
Photo:	
  LAUNCH.ed
5Anno	
  2005
• Pioneers	
  
• Evangelists	
  
• Short	
  term	
  focus	
  
• Problem	
  fixing
Photo:	
  NASA
6Anno	
  2010
• UX	
  teams	
  
• Focus	
  on	
  products	
  &	
  services	
  
• Digital	
  strategies	
  
• Customer	
  central
Photo:	
  The	
  Telegraph
7Anno	
  2015
• Bigger	
  teams	
  
• Be^er	
  user	
  experiences	
  
• Growth	
  in	
  projects,	
  
stakeholders	
  and	
  budgets	
  
• New	
  challenges
Photo:	
  ESA
Anno	
  2015
Challenges	
  menaoned	
  by	
  UX	
  managers:	
  
• Recruiang	
  the	
  right	
  talent	
  
• Professionalizing	
  UX	
  teams	
  
• Matching	
  UX	
  and	
  Agile	
  
• Posiaoning	
  UX	
  effecavely	
  in	
  the	
  organizaaon	
  
• Central	
  versus	
  distributed	
  content	
  management	
  organizaaon	
  	
  
• Balancing	
  strategic	
  and	
  operaaonal	
  design	
  work
8
Organizaaonal	
  barriers	
  	
  	
  	
   9
Ad	
  hoc	
  design
Inside-­‐out	
  thinking
Vision	
  opera7on	
  gap
Silos
External	
  challenges	
  	
  
• Omni-­‐channel	
  
• Seamless	
  &	
  conanuous	
  experiences	
  
• Personalizaaon	
  
• Design	
  for	
  wearables	
  
• Adapave	
  design	
  
• Open	
  service	
  ecosystems
10
11Anno	
  2015
Photo:	
  ESA2000 2005 2010 2015 2020
How	
  can	
  you	
  liF	
  off	
  from	
  your	
  UX	
  plateau?
?
2.	
  LiFing	
  off	
  from	
  the	
  plateau 12
Foto:	
  PBS
13
Excellent	
  customer	
  
experience
Customer	
  experience	
  
excellence
Customer	
  experience	
  model
M
ar
keting
Bra
nd
Ser
vices
Produ
cts
Technology
Culture
Staff
Business
Customerinsight
Processes
CX	
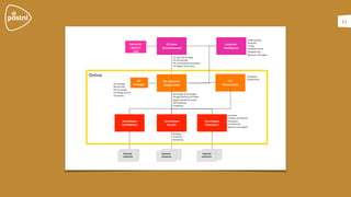
  framework Strategic Tacacal Operaaonal
2-­‐5	
  years	
  ameframe 1-­‐2	
  years	
  ameframe 0-­‐1	
  year	
  ameframe
Products	
  &	
  services
Brand	
  &	
  markeang
Technology
Customer	
  insights
Culture
Processes
Business
Staff
CX	
  vision	
  &	
  strategy CX	
  founda7on CX	
  excellence
14
Service design
Brand values
Customer segmentation
Architecture
UX concepts
Identity
Concept evaluations
API’s
Detailed UX design
Campaigns
Field tests
Back-end code
CX	
  framework Strategic Tacacal Operaaonal
2-­‐5	
  years	
  ameframe 1-­‐2	
  years	
  ameframe 0-­‐1	
  year	
  ameframe
Products	
  &	
  services
Brand	
  &	
  markeang
Technology
Customer	
  insights
Culture
Processes
Business
Staff
CX	
  vision	
  &	
  strategy CX	
  founda7on excellent	
  CX
• Vision visualisation
• Service design
• Brand experience
• Brand architecture
• Customer research
• Segmentation / Personas
• Vision visualisation
• Change plan
• Capability matrix
• Organization model
• Process analysis
• Vision visualisation
• Business case
• Product plan
• High level requirements
• System architecture
• Reference design
• UX guidelines
• Brand identity
• Marketing plan
• Lead customers
• Concept evaluation
• Customer First program
• Working environment
• CX insourcing & outsourcing
• CX targets & training
• CX processes
• CX tooling
• Product propositions
• Product roadmap
• Platform CXP
• API’s
• Detailed design
• Specification
• Marketing campaign
• Customer communication
• Actual customers
• Usability (A/B) evaluation
• Benchmark behaviour
• Measurement & rewards
• Multidisciplinary teams
• Knowledge management
• Process optimisation
• Implementation CX tooling
• Product description
• Product launch
• Hosting
• Back-end code
Strategic Tacacal Operaaonal 15
3.	
  Experiences	
  at	
  two	
  of	
  our	
  clients 16
3.	
  Experiences	
  at	
  two	
  of	
  our	
  clients
A.	
  Our	
  clients	
  PostNL	
  and	
  CZ	
  
B.	
  Different	
  uses	
  of	
  the	
  framework	
  
C.	
  Results	
  at	
  PostNL	
  and	
  CZ
17
Our	
  clients 18
Biggest	
  mail	
  and	
  parcel	
  
carrier	
  in	
  NL
One	
  of	
  the	
  biggest	
  health	
  
insurers	
  in	
  NL
How	
  they	
  have	
  organized	
  UX	
  design 19
Biggest	
  mail	
  and	
  parcel	
  
carrier	
  in	
  NL
One	
  of	
  the	
  biggest	
  health	
  
insurers	
  in	
  NL
Outsource	
  model
Total	
  in-­‐house	
  UX	
  staff:	
  0	
  De
Agencies Projects
CZ	
  UX	
  team
Projects
Consul7ng	
  model	
  	
  
Total	
  in-­‐house	
  UX	
  staff:	
  5	
  De
20
Fragmented	
  UX	
  
Low	
  customer	
  saasfacaon
Photo:	
  Vakcentrum
21
The	
  ambi7on
• Omni-­‐channel	
  experience	
  
• 1	
  coherent	
  online	
  channel	
  
• Personal,	
  simple,	
  user	
  friendly	
  
• Timeline	
  2014-­‐2017
PostNL’s	
  quesaon:	
  What	
  should	
  our	
  UX	
  design	
  capabiliaes	
  be	
  	
  
given	
  our	
  2017	
  ambiaon?
Basics	
  in	
  place	
  (e.g.,	
  policy,	
  RACI,	
  guidelines,	
  ux	
  
heart	
  beat	
  and	
  new	
  portal	
  concept),	
  but	
  …	
  
• Operaaonal	
  focus	
  
• Silos	
  
• Inside	
  out	
  	
  
• Lengthy	
  innovaaon	
  process
Their	
  UX	
  plateau
22
The	
  rest	
  of	
  CZ
CZ	
  Online
Online	
  ahead	
  of	
  the	
  rest	
  of	
  
organizaaon
Photo:	
  boatnerd.com
23
The	
  ambi7on
• To	
  become	
  the	
  customer’s	
  number	
  1.	
  
healthcare	
  director	
  
• Online:	
  Become	
  an	
  online	
  personal	
  health	
  
coach	
  
• Timeline	
  2014-­‐2020
CZ’s	
  quesaon:	
  What	
  kind	
  of	
  organizaaon	
  must	
  we	
  have	
  in	
  order	
  to	
  achieve	
  the	
  
strategic	
  goals	
  for	
  our	
  online	
  channel?
Their	
  UX	
  plateau
Awards	
  for	
  online	
  service,	
  but	
  …	
  
• Operaaonal	
  focus	
  due	
  to	
  lack	
  of	
  resources	
  
• Hard	
  to	
  a^ract	
  the	
  right	
  talent	
  
• Vision	
  2020	
  not	
  concrete	
  enough	
  
• Li^le	
  innovaaon	
  /	
  differenaaaon
3.	
  Experiences	
  at	
  two	
  of	
  our	
  clients
A.	
  Our	
  clients	
  PostNL	
  and	
  CZ	
  
B.	
  Different	
  uses	
  of	
  the	
  framework	
  
C.	
  Results	
  at	
  PostNL	
  and	
  CZ
24
Approach 25
As	
  is
To	
  be
Roadmap
Implement
CX	
  model
M
ar
keting
Bra
nd
Ser
vices
Produ
cts
Technology
Culture
Staff
Business
Customerinsight
Processes
Approach 26
As	
  is
1.	
  Shared	
  understanding	
  	
  
2.	
  Organizaaonal	
  analysis
To	
  be
Roadmap
Implement
3.	
  Posiaoning	
  UX	
  within	
  the	
  organizaaon

4.	
  Organizaaonal	
  design
5.	
  Orchestrate	
  acaviaes	
  towards	
  CX	
  
excellence
CX	
  model
M
ar
keting
Bra
nd
Ser
vices
Produ
cts
Technology
Culture
Staff
Business
Customerinsight
Processes
27As	
  is
For	
  CX	
  excellence	
  you	
  need	
  to	
  cross	
  barriers	
  and	
  build	
  alliances.	
  
Start	
  by	
  understanding	
  each	
  other’s	
  goals,	
  roles,	
  and	
  
1.	
  Shared	
  understanding
Photo:	
  Jij	
  is	
  lief
281.	
  Shared	
  understandingAs	
  is
Prototype PrototypePrototype
Prototype
Customer	
  
journeys
Customer	
  
journeys
Customer	
  
journeys
Design	
  
process
Design	
  
process
Design	
  
process
•	
  Diagnosis:	
  What	
  issues	
  are	
  there?	
  	
  
•	
  UX	
  snapshot:	
  What’s	
  in	
  place	
  and	
  what’s	
  missing?	
  
•	
  Ideaaon:	
  What	
  could	
  be	
  possible	
  soluaons?
292.	
  Organizaaonal	
  analysis	
  As	
  is
30
Ad	
  hoc	
  
design
Silos
Vision	
  
opera7on	
  
gap
2.	
  Organizaaonal	
  analysis	
  As	
  is
Silos
Inside-­‐out	
  
thinking
31
	
  Focus	
  on	
  operaaon,	
  much	
  less	
  strategic	
  or	
  tacacal	
  design.
UX	
  design	
  is	
  fully	
  outsourced
322.	
  Organizaaonal	
  analysis	
  As	
  is
Issue
IssueIssue
Issue
IssueIssue
Issue
Experase
Experase
Experase
Experase
Experase
Experase
Experase
Experase
Acavity
Acavity
Acavity
Acavity
Acavity
Acavity
Acavity
Acavity
Acavity
Hard to
accelerate
innovation
Missing
expertise
Conditions for
design not
given
Customer
insights
incomplete
Vision not
concrete
3.	
  Posiaoning	
  UX	
  within	
  the	
  organizaaon
• What	
  are	
  the	
  goals	
  of	
  the	
  UX	
  team?	
  
• What	
  are	
  the	
  key	
  responsibiliaes	
  of	
  the	
  UX	
  team,	
  in	
  light	
  of	
  the	
  corporate	
  strategy?	
  
• How	
  does	
  the	
  team	
  cooperate	
  with	
  other	
  teams/funcaons?
34To	
  be
Operaaonal	
  UX
Detailed	
  design
Tacacal	
  UX
UX	
  Guidelines	
  &	
  UI	
  components
Strategic	
  CX
Customer	
  journeys	
  &	
  cultural	
  change
35
“Online should make CZ’s vision
(esp. personal coach) much more
concrete, accessible and inspiring”
1.	
  Derive	
  statements	
  from	
  
stakeholder	
  interviews
3.	
  Translate	
  to	
  success	
  factors	
  and	
  posiaoning
2.	
  Prioriaze
Create	
  the	
  right	
  condiaons	
  for	
  UX	
  
Design	
  
Tacacal	
  &	
  operaaonal	
  acaviaes	
  only
Strategic Tacacal Operaaonal
2-­‐5	
  years	
  ameframe 1-­‐2	
  years	
  ameframe 0-­‐1	
  year	
  ameframe
Products	
  &	
  services
Brand	
  &	
  markeang
Technology
Customer	
  insights
Culture
Processes
Business
Staff
CX	
  vision	
  &	
  strategy CX	
  founda7on excellent	
  CX
36
Extend	
  focus	
  from	
  operaaonal	
  to	
  tacacal	
  UX
What	
  is	
  the	
  best	
  way	
  to	
  organize	
  UX	
  in	
  your	
  organizaaon?
4.	
  Organizaaonal	
  design 37
Distributed
BUs
Projects
Split	
  teams
BUs
Hybrid
Centralized	
  consul7ng
Projects
To	
  be
Sarah	
  Bloomer	
  UX	
  org	
  models
4.	
  Organizaaonal	
  design 38To	
  be
Tacacal
Operaaonal
CX	
  vision	
  &	
  strategy CX	
  founda7on excellent	
  CX
Strategic
Operaaonal
Tacacal
4.	
  Organizaaonal	
  design 39To	
  be
Strategic
CX	
  vision	
  &	
  strategy
CX	
  founda7on
excellent	
  CX
4.	
  Organizaaonal	
  design 40To	
  be
CX	
  vision	
  &	
  strategy
CX	
  founda7on
excellent	
  CX	
  
CX	
  	
  
team
UX	
  
	
  team
Efficient	
  agile	
  development	
  
Muladisciplinary	
  collaboraaon	
  
Get	
  the	
  UX	
  details	
  right	
  
Scrum	
  
	
  teams
Alignment	
  &	
  planning	
  	
  
Generic	
  UX	
  concepts	
  
UX	
  targets	
  
Omni-­‐channel	
  orchestraaon	
  	
  
Vision	
  visualizaaon	
  
CX	
  targets	
  
41
3.	
  Experiences	
  with	
  the	
  framework
A.	
  Our	
  clients	
  PostNL	
  and	
  CZ	
  
B.	
  Different	
  uses	
  of	
  the	
  framework	
  
C.	
  Results	
  at	
  PostNL	
  and	
  CZ
42
43Results
• Omni-­‐channel:	
  Formaaon	
  of	
  CX	
  team	
  currently	
  on	
  its	
  way.	
  
• Online:	
  	
  
• Extending	
  their	
  team	
  with	
  permanent	
  UX	
  designers.*	
  
• Pilots	
  with	
  Agile/SCRUM	
  development	
  (incl.	
  UX	
  designers).
• Since	
  2015,	
  Online	
  has	
  organized	
  itself	
  according	
  to	
  our	
  advice.	
  
• Informaat	
  supports	
  CZ	
  with	
  recruitment	
  of	
  extra	
  design	
  candidates.	
  
• CZ	
  is	
  currently	
  planning	
  to	
  set	
  up	
  a	
  company	
  wide	
  CX	
  library.
*budget	
  decisions	
  pending.
4.	
  Learnings	
  and	
  take	
  aways 44
Photo:	
  ESA
Learnings
1.	
  CX	
  framework	
  proves	
  useful	
  for	
  clients	
  at	
  different	
  maturity	
  levels.	
  	
  
2.	
  Staffing	
  
• Keep	
  momentum:	
  have	
  (interim)	
  designers	
  available.	
  	
  
• Service	
  designers:	
  perfect	
  linking	
  pin	
  between	
  offline	
  and	
  online.	
  	
  
3.	
  Partner	
  with	
  like	
  minds	
  	
  	
  
• E.g.,	
  enterprise	
  architects	
  and	
  marketers	
  can	
  prove	
  to	
  be	
  excellent	
  partners	
  for	
  
building	
  in-­‐house	
  UX.	
  	
  
• Build	
  a	
  relevant	
  network,	
  inside	
  and	
  outside	
  your	
  organizaaon.
45
Take	
  aways
• UX	
  leaders,	
  broaden	
  your	
  scope	
  to	
  
where	
  the	
  future	
  challenges	
  are:	
  
CX.	
  	
  
• A	
  CX	
  framework	
  helps	
  you	
  build	
  
bridges	
  and	
  create	
  more	
  strategic	
  
impact	
  for	
  UX.	
  	
  
• Use	
  your	
  design	
  experase	
  to	
  help	
  
transform	
  your	
  organizaaon	
  and	
  
aim	
  for	
  CX	
  excellence.	
  
46
Photo:	
  Vigia	
  Cosmos
Creaave.	
  	
  	
  	
  Systemaac.	
  	
  	
  Sustainable.
info@informaat.nl	
  	
  
+31	
  35	
  543	
  1222	
  
informaat.com
susanne.van.mulken@informaat.comsusanne.van.mulken@informaat.com
@susannevmulken
+31	
  35	
  543	
  1222	
  
informaat.com
Image	
  sources 48
Slide	
  3:	
  h^ps://www.wallhai.com/wallpapers/world/monument-­‐valley-­‐wallhai-­‐hd-­‐wallpaper-­‐1754.jpg	
  	
  
Slide	
  4:	
  h^p://www.launch.ed.ac.uk/index.php/2013/10/	
  
Slide	
  5:	
  h^p://www.nasa.gov/mulamedia/imagegallery/image_feature_196.htmlSlide	
  6:	
  h^p://
www.telegraph.co.uk/news/science/picture-­‐galleries/8416421/Key-­‐events-­‐in-­‐the-­‐history-­‐of-­‐space-­‐
exploraaon.html?image=17	
  
Slide	
  7:	
  h^p://blogs.esa.int/luca-­‐parmitano/files/2013/11/ISS_Expediaon_37_crew_portrait_inside_Kibo.jpg	
  
Slide	
  11:	
  h^ps://www.wallhai.com/wallpapers/world/monument-­‐valley-­‐wallhai-­‐hd-­‐wallpaper-­‐1754.jpg	
  
Slide	
  12:	
  h^ps://pbs.twimg.com/media/B-­‐mt7oOWsAAQUz6.jpg	
  
Slide	
  22:	
  h^p://www.postnl.nl/en/about-­‐postnl/press-­‐news/downloads/parcels/	
  
Slide	
  24:	
  h^p://www.vakcentrum.nl/pages/82/Ondernemen/Branchecijfers/Supermarkten.html	
  
Slide	
  26:	
  h^p://www.boatnerd.com/news/newsthumbsb/html2/newsthumbs_1572.htm	
  
Slide	
  31:	
  h^p://jijislief.nl/kaartkeuze.asp?kaart=1988	
  
Slide	
  50:	
  h^p://www.esa.int/Our_Acaviaes/Space_Science/Rose^a/Touchdown!
_Rose^a_s_Philae_probe_lands_on_comet	
  
Slide	
  52:	
  h^p://www.vigiacosmos.es/curso-­‐astronomia-­‐madrid/	
  

Lifting off from the UX plateau: Experiences with a new CX framework

  • 1.
    Susanne  van  Mulken,  Managing  Director  Strategy  &  Delivery UX  STRAT  Europe,  Amsterdam,  June  4  2015 LiFing  off  from  the  UX  plateau   Experiences  with  a  new  CX  framework
  • 2.
    1.  The  UX  plateau   2.  LiFing  off:  with  a  CX  framework   3.  Experiences  at  two  of  our  clients   4.  Learnings  &  take  aways 2
  • 3.
    1.  The  UX  plateau 3 Photo:  Wallhai
  • 4.
    Age  of  the  customer   Successful  by  inspiring,  engaging  customers   “40%  higher  return  on  investment” 4 Photo:  LAUNCH.ed
  • 5.
    5Anno  2005 • Pioneers   • Evangelists   • Short  term  focus   • Problem  fixing Photo:  NASA
  • 6.
    6Anno  2010 • UX  teams   • Focus  on  products  &  services   • Digital  strategies   • Customer  central Photo:  The  Telegraph
  • 7.
    7Anno  2015 • Bigger  teams   • Be^er  user  experiences   • Growth  in  projects,   stakeholders  and  budgets   • New  challenges Photo:  ESA
  • 8.
    Anno  2015 Challenges  menaoned  by  UX  managers:   • Recruiang  the  right  talent   • Professionalizing  UX  teams   • Matching  UX  and  Agile   • Posiaoning  UX  effecavely  in  the  organizaaon   • Central  versus  distributed  content  management  organizaaon     • Balancing  strategic  and  operaaonal  design  work 8
  • 9.
    Organizaaonal  barriers         9 Ad  hoc  design Inside-­‐out  thinking Vision  opera7on  gap Silos
  • 10.
    External  challenges     • Omni-­‐channel   • Seamless  &  conanuous  experiences   • Personalizaaon   • Design  for  wearables   • Adapave  design   • Open  service  ecosystems 10
  • 11.
    11Anno  2015 Photo:  ESA20002005 2010 2015 2020 How  can  you  liF  off  from  your  UX  plateau? ?
  • 12.
    2.  LiFing  off  from  the  plateau 12 Foto:  PBS
  • 13.
    13 Excellent  customer   experience Customer  experience   excellence Customer  experience  model M ar keting Bra nd Ser vices Produ cts Technology Culture Staff Business Customerinsight Processes
  • 14.
    CX  framework StrategicTacacal Operaaonal 2-­‐5  years  ameframe 1-­‐2  years  ameframe 0-­‐1  year  ameframe Products  &  services Brand  &  markeang Technology Customer  insights Culture Processes Business Staff CX  vision  &  strategy CX  founda7on CX  excellence 14 Service design Brand values Customer segmentation Architecture UX concepts Identity Concept evaluations API’s Detailed UX design Campaigns Field tests Back-end code
  • 15.
    CX  framework StrategicTacacal Operaaonal 2-­‐5  years  ameframe 1-­‐2  years  ameframe 0-­‐1  year  ameframe Products  &  services Brand  &  markeang Technology Customer  insights Culture Processes Business Staff CX  vision  &  strategy CX  founda7on excellent  CX • Vision visualisation • Service design • Brand experience • Brand architecture • Customer research • Segmentation / Personas • Vision visualisation • Change plan • Capability matrix • Organization model • Process analysis • Vision visualisation • Business case • Product plan • High level requirements • System architecture • Reference design • UX guidelines • Brand identity • Marketing plan • Lead customers • Concept evaluation • Customer First program • Working environment • CX insourcing & outsourcing • CX targets & training • CX processes • CX tooling • Product propositions • Product roadmap • Platform CXP • API’s • Detailed design • Specification • Marketing campaign • Customer communication • Actual customers • Usability (A/B) evaluation • Benchmark behaviour • Measurement & rewards • Multidisciplinary teams • Knowledge management • Process optimisation • Implementation CX tooling • Product description • Product launch • Hosting • Back-end code Strategic Tacacal Operaaonal 15
  • 16.
    3.  Experiences  at  two  of  our  clients 16
  • 17.
    3.  Experiences  at  two  of  our  clients A.  Our  clients  PostNL  and  CZ   B.  Different  uses  of  the  framework   C.  Results  at  PostNL  and  CZ 17
  • 18.
    Our  clients 18 Biggest  mail  and  parcel   carrier  in  NL One  of  the  biggest  health   insurers  in  NL
  • 19.
    How  they  have  organized  UX  design 19 Biggest  mail  and  parcel   carrier  in  NL One  of  the  biggest  health   insurers  in  NL Outsource  model Total  in-­‐house  UX  staff:  0  De Agencies Projects CZ  UX  team Projects Consul7ng  model     Total  in-­‐house  UX  staff:  5  De
  • 20.
    20 Fragmented  UX   Low  customer  saasfacaon Photo:  Vakcentrum
  • 21.
    21 The  ambi7on • Omni-­‐channel  experience   • 1  coherent  online  channel   • Personal,  simple,  user  friendly   • Timeline  2014-­‐2017 PostNL’s  quesaon:  What  should  our  UX  design  capabiliaes  be     given  our  2017  ambiaon? Basics  in  place  (e.g.,  policy,  RACI,  guidelines,  ux   heart  beat  and  new  portal  concept),  but  …   • Operaaonal  focus   • Silos   • Inside  out     • Lengthy  innovaaon  process Their  UX  plateau
  • 22.
    22 The  rest  of  CZ CZ  Online Online  ahead  of  the  rest  of   organizaaon Photo:  boatnerd.com
  • 23.
    23 The  ambi7on • To  become  the  customer’s  number  1.   healthcare  director   • Online:  Become  an  online  personal  health   coach   • Timeline  2014-­‐2020 CZ’s  quesaon:  What  kind  of  organizaaon  must  we  have  in  order  to  achieve  the   strategic  goals  for  our  online  channel? Their  UX  plateau Awards  for  online  service,  but  …   • Operaaonal  focus  due  to  lack  of  resources   • Hard  to  a^ract  the  right  talent   • Vision  2020  not  concrete  enough   • Li^le  innovaaon  /  differenaaaon
  • 24.
    3.  Experiences  at  two  of  our  clients A.  Our  clients  PostNL  and  CZ   B.  Different  uses  of  the  framework   C.  Results  at  PostNL  and  CZ 24
  • 25.
    Approach 25 As  is To  be Roadmap Implement CX  model M ar keting Bra nd Ser vices Produ cts Technology Culture Staff Business Customerinsight Processes
  • 26.
    Approach 26 As  is 1.  Shared  understanding     2.  Organizaaonal  analysis To  be Roadmap Implement 3.  Posiaoning  UX  within  the  organizaaon
 4.  Organizaaonal  design 5.  Orchestrate  acaviaes  towards  CX   excellence CX  model M ar keting Bra nd Ser vices Produ cts Technology Culture Staff Business Customerinsight Processes
  • 27.
    27As  is For  CX  excellence  you  need  to  cross  barriers  and  build  alliances.   Start  by  understanding  each  other’s  goals,  roles,  and   1.  Shared  understanding Photo:  Jij  is  lief
  • 28.
    281.  Shared  understandingAs  is Prototype PrototypePrototype Prototype Customer   journeys Customer   journeys Customer   journeys Design   process Design   process Design   process
  • 29.
    •  Diagnosis:  What  issues  are  there?     •  UX  snapshot:  What’s  in  place  and  what’s  missing?   •  Ideaaon:  What  could  be  possible  soluaons? 292.  Organizaaonal  analysis  As  is
  • 30.
    30 Ad  hoc   design Silos Vision   opera7on   gap 2.  Organizaaonal  analysis  As  is Silos Inside-­‐out   thinking
  • 31.
    31  Focus  on  operaaon,  much  less  strategic  or  tacacal  design. UX  design  is  fully  outsourced
  • 32.
    322.  Organizaaonal  analysis  As  is Issue IssueIssue Issue IssueIssue Issue Experase Experase Experase Experase Experase Experase Experase Experase Acavity Acavity Acavity Acavity Acavity Acavity Acavity Acavity Acavity
  • 33.
    Hard to accelerate innovation Missing expertise Conditions for designnot given Customer insights incomplete Vision not concrete
  • 34.
    3.  Posiaoning  UX  within  the  organizaaon • What  are  the  goals  of  the  UX  team?   • What  are  the  key  responsibiliaes  of  the  UX  team,  in  light  of  the  corporate  strategy?   • How  does  the  team  cooperate  with  other  teams/funcaons? 34To  be Operaaonal  UX Detailed  design Tacacal  UX UX  Guidelines  &  UI  components Strategic  CX Customer  journeys  &  cultural  change
  • 35.
    35 “Online should makeCZ’s vision (esp. personal coach) much more concrete, accessible and inspiring” 1.  Derive  statements  from   stakeholder  interviews 3.  Translate  to  success  factors  and  posiaoning 2.  Prioriaze Create  the  right  condiaons  for  UX   Design   Tacacal  &  operaaonal  acaviaes  only
  • 36.
    Strategic Tacacal Operaaonal 2-­‐5  years  ameframe 1-­‐2  years  ameframe 0-­‐1  year  ameframe Products  &  services Brand  &  markeang Technology Customer  insights Culture Processes Business Staff CX  vision  &  strategy CX  founda7on excellent  CX 36 Extend  focus  from  operaaonal  to  tacacal  UX
  • 37.
    What  is  the  best  way  to  organize  UX  in  your  organizaaon? 4.  Organizaaonal  design 37 Distributed BUs Projects Split  teams BUs Hybrid Centralized  consul7ng Projects To  be Sarah  Bloomer  UX  org  models
  • 38.
    4.  Organizaaonal  design38To  be Tacacal Operaaonal CX  vision  &  strategy CX  founda7on excellent  CX Strategic
  • 39.
    Operaaonal Tacacal 4.  Organizaaonal  design39To  be Strategic CX  vision  &  strategy CX  founda7on excellent  CX
  • 40.
    4.  Organizaaonal  design40To  be CX  vision  &  strategy CX  founda7on excellent  CX   CX     team UX    team Efficient  agile  development   Muladisciplinary  collaboraaon   Get  the  UX  details  right   Scrum    teams Alignment  &  planning     Generic  UX  concepts   UX  targets   Omni-­‐channel  orchestraaon     Vision  visualizaaon   CX  targets  
  • 41.
  • 42.
    3.  Experiences  with  the  framework A.  Our  clients  PostNL  and  CZ   B.  Different  uses  of  the  framework   C.  Results  at  PostNL  and  CZ 42
  • 43.
    43Results • Omni-­‐channel:  Formaaon  of  CX  team  currently  on  its  way.   • Online:     • Extending  their  team  with  permanent  UX  designers.*   • Pilots  with  Agile/SCRUM  development  (incl.  UX  designers). • Since  2015,  Online  has  organized  itself  according  to  our  advice.   • Informaat  supports  CZ  with  recruitment  of  extra  design  candidates.   • CZ  is  currently  planning  to  set  up  a  company  wide  CX  library. *budget  decisions  pending.
  • 44.
    4.  Learnings  and  take  aways 44 Photo:  ESA
  • 45.
    Learnings 1.  CX  framework  proves  useful  for  clients  at  different  maturity  levels.     2.  Staffing   • Keep  momentum:  have  (interim)  designers  available.     • Service  designers:  perfect  linking  pin  between  offline  and  online.     3.  Partner  with  like  minds       • E.g.,  enterprise  architects  and  marketers  can  prove  to  be  excellent  partners  for   building  in-­‐house  UX.     • Build  a  relevant  network,  inside  and  outside  your  organizaaon. 45
  • 46.
    Take  aways • UX  leaders,  broaden  your  scope  to   where  the  future  challenges  are:   CX.     • A  CX  framework  helps  you  build   bridges  and  create  more  strategic   impact  for  UX.     • Use  your  design  experase  to  help   transform  your  organizaaon  and   aim  for  CX  excellence.   46 Photo:  Vigia  Cosmos
  • 47.
    Creaave.        Systemaac.      Sustainable. info@informaat.nl     +31  35  543  1222   informaat.com susanne.van.mulken@informaat.comsusanne.van.mulken@informaat.com @susannevmulken +31  35  543  1222   informaat.com
  • 48.
    Image  sources 48 Slide  3:  h^ps://www.wallhai.com/wallpapers/world/monument-­‐valley-­‐wallhai-­‐hd-­‐wallpaper-­‐1754.jpg     Slide  4:  h^p://www.launch.ed.ac.uk/index.php/2013/10/   Slide  5:  h^p://www.nasa.gov/mulamedia/imagegallery/image_feature_196.htmlSlide  6:  h^p:// www.telegraph.co.uk/news/science/picture-­‐galleries/8416421/Key-­‐events-­‐in-­‐the-­‐history-­‐of-­‐space-­‐ exploraaon.html?image=17   Slide  7:  h^p://blogs.esa.int/luca-­‐parmitano/files/2013/11/ISS_Expediaon_37_crew_portrait_inside_Kibo.jpg   Slide  11:  h^ps://www.wallhai.com/wallpapers/world/monument-­‐valley-­‐wallhai-­‐hd-­‐wallpaper-­‐1754.jpg   Slide  12:  h^ps://pbs.twimg.com/media/B-­‐mt7oOWsAAQUz6.jpg   Slide  22:  h^p://www.postnl.nl/en/about-­‐postnl/press-­‐news/downloads/parcels/   Slide  24:  h^p://www.vakcentrum.nl/pages/82/Ondernemen/Branchecijfers/Supermarkten.html   Slide  26:  h^p://www.boatnerd.com/news/newsthumbsb/html2/newsthumbs_1572.htm   Slide  31:  h^p://jijislief.nl/kaartkeuze.asp?kaart=1988   Slide  50:  h^p://www.esa.int/Our_Acaviaes/Space_Science/Rose^a/Touchdown! _Rose^a_s_Philae_probe_lands_on_comet   Slide  52:  h^p://www.vigiacosmos.es/curso-­‐astronomia-­‐madrid/