Lab 1
Lab Manual - Deep Understanding about Software
Flowchart using Microsoft VISIO
What is Visio?
• Microsoft Visio is software for drawing a variety of diagrams.
• These include flowcharts, org charts, building plans, floor plans, data flow diagrams,
process flow diagrams, business process modeling, swimlane diagrams, 3D maps, and
many more.
• It’s a Microsoft product, sold as an addition to MS Office. Visio 2016, the latest version,
comes in three editions: Visio Standard, Visio Professional, and Visio Pro for Office 365.
How visio is used?
Deep Understanding about Software
Flowchart using Microsoft VISIO
• Flowcharts are diagrams that show the steps in a process. Basic flowcharts are easy to
create and, because the shapes are simple and visual, they are easy to understand.
The basic
Flowchart
template
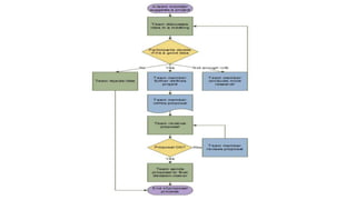
• The Basic Flowchart template in
Visio comes with shapes that you can
use to show many kinds of processes,
and it is especially useful for showing
basic business processes like the
proposal development process shown
in the following figure.
Create a
flowchart
1. Start Visio.
2. Click the Flowchart category.
3. Double-click Basic Flowchart.
4. For each step in the process that you
are documenting, drag a flowchart
shape onto your drawing.
Create a
flowchart
5. Connect the flowchart shapes by
holding the mouse pointer over the
first shape, and then clicking the
small arrow that appears that
points to the shape you want to
connect to. If the second shape is
not directly across from the first
shape, click and hold the small
arrow, drag it to the second shape,
and drop the connector in the
middle of the second shape.
Create a
flowchart
6. To add text to a shape or connector,
select it, and then type. When you are
finished typing, click on a blank area of
the page.
7. To change the direction of a
connector's arrow, select the connector,
and then, on the Shape tab, in the Shape
Styles group, click Line, point to Arrows,
and select the arrow direction and style
that you want.
Fix alignment
and spacing
Press CTRL+A to select everything on the
drawing page.1.
On the Home tab, in the Arrange group,
click Position, and then click Auto Align &
Space.
2.
If that doesn’t do what you want, press Ctrl+Z
to undo it, and then try some of the other
options under the Align and Position buttons.
3.

Lab 1 create a basic flow chart using ms visio

  • 1.
    Lab 1 Lab Manual- Deep Understanding about Software Flowchart using Microsoft VISIO
  • 2.
    What is Visio? •Microsoft Visio is software for drawing a variety of diagrams. • These include flowcharts, org charts, building plans, floor plans, data flow diagrams, process flow diagrams, business process modeling, swimlane diagrams, 3D maps, and many more. • It’s a Microsoft product, sold as an addition to MS Office. Visio 2016, the latest version, comes in three editions: Visio Standard, Visio Professional, and Visio Pro for Office 365.
  • 5.
  • 6.
    Deep Understanding aboutSoftware Flowchart using Microsoft VISIO • Flowcharts are diagrams that show the steps in a process. Basic flowcharts are easy to create and, because the shapes are simple and visual, they are easy to understand.
  • 7.
    The basic Flowchart template • TheBasic Flowchart template in Visio comes with shapes that you can use to show many kinds of processes, and it is especially useful for showing basic business processes like the proposal development process shown in the following figure.
  • 9.
    Create a flowchart 1. StartVisio. 2. Click the Flowchart category. 3. Double-click Basic Flowchart. 4. For each step in the process that you are documenting, drag a flowchart shape onto your drawing.
  • 10.
    Create a flowchart 5. Connectthe flowchart shapes by holding the mouse pointer over the first shape, and then clicking the small arrow that appears that points to the shape you want to connect to. If the second shape is not directly across from the first shape, click and hold the small arrow, drag it to the second shape, and drop the connector in the middle of the second shape.
  • 11.
    Create a flowchart 6. Toadd text to a shape or connector, select it, and then type. When you are finished typing, click on a blank area of the page. 7. To change the direction of a connector's arrow, select the connector, and then, on the Shape tab, in the Shape Styles group, click Line, point to Arrows, and select the arrow direction and style that you want.
  • 12.
    Fix alignment and spacing PressCTRL+A to select everything on the drawing page.1. On the Home tab, in the Arrange group, click Position, and then click Auto Align & Space. 2. If that doesn’t do what you want, press Ctrl+Z to undo it, and then try some of the other options under the Align and Position buttons. 3.