A PROJECT REPORT
ON
“A STUDY ON MARKET ANALYSIS AND SALES
DEVELOPMENT OF AMUL TAAZA IN KANPUR CITY”
Submitted in partial fulfillment of the requirement
For the award of the degree of
BACHELOR OF BUSINESS ADMINISTRATION
DEPARTMENT OF BUSINESS ADMINISTRATION
SESSION (2012-2013)
Under the guidance of: Submitted By:
Mr. Navneet Gupta Kushagra Shukla
Milk Marketing Officer Roll No.: 0401296
Kanpur Depot Batch: BBA 2010-13
DAYANAND ACADEMY OF MANAGEMENT STUDIES, KANPUR
AFFILIATED TO
C.S.J.M. UNIVERSITY, KANPUR
A PROJECT REPORT
ON
“A STUDY ON MARKET ANALYSIS AND SALES
DEVELOPMENT OF AMUL TAAZA IN KANPUR CITY”
Submitted in partial fulfillment of the requirement
For the award of the degree of
BACHELOR OF BUSINESS ADMINISTRATION
Of
C.S.J.M. University, Kanpur
Session – (2012-13)
By
Kushagra Shukla
Roll No.: 0401296
Batch: 2010-13
ACKNOWLEDGEMENT
With immense pleasure, I would like to present this project report for
KAIRA DISTRICT CO-OPERATIVE MILK PRODUCER’S UNION
LTD., ANAND. It has been an enriching experience for me to undergo my
summer training at AMUL, which would not have possible without the
goodwill and support of the people around. As a student of DAYANAND
ACADEMY OF MANAGEMENT STUDIES, KANPUR. I would like to
express my sincere thanks to all those who helped me during my practical
training program.
Words are insufficient to express my gratitude towards MR. NAVNEET
GUPTA, the Depot-in-charge of AMUL. I would like to give my heartily
thanks to MR. ROHIT PURI, Faculty guide, who helped me at every step
whenever needed, for having spared her valuable time with me and for all
the guidance given in executing the project as per requirements.
At last but not least my grateful thanks are also extended to all my faculty
members for the proper guidance and assistance extended by them. I am
also grateful to my parents, friends to encourage & giving me moral
support.
(Kushagra Shukla)
(Mr. Rohit Puri) (Sign. of external examiner)
I
PREFACE
In spite of the theoretical knowledge gained through class room study, a
person is incomplete if not objected to practical exposure of real corporate
and may have to face hurdles which will be difficult to overcome without
any firsthand experience of business.
In this context research program has been designed to make the person
aware of happening of the real business world. The project entitled
“A STUDY ON MARKET ANALYSIS AND SALES DEVELOPMENT
OF AMUL TAAZA IN KANPUR CITY” has been done at Kanpur as
completion part of B.B.A. program.
The study was made by collecting relevant data about awareness and market
size with the help of questionnaire survey, secondary data were collected
from the organization broacher’s, magazines, newspaper, websites etc.
This report is the result of the work done during the training period. I have
tried my level best to be as a systematic as possible and to avoid any sort
of biases.
II
CERTIFICATE
This is to certify that KUSHAGRA SHUKLA, Roll no. 0401296 a student
of course Bachelors of Business Administration from the DAYANAND
ACADEMY OF MANAGEMENT STUDIES, KANPUR has done his
summer training at GUJARAT CO-OPERATIVE MILK MARKETING
FEDRATION LIMITED (GCMMF).
The project work entitled “A STUDY ON MARKET ANALYSIS AND
SALES DEVELOPMENT OF AMUL TAAZA IN KANPUR CITY”
has done under the supervision of MR. ROHIT PURI faculty member of
DAYANAND ACADEMY OF MANAGEMENT STUDIES, KANPUR.
The project work embodies the original work done by KUSHAGRA
SHUKLA during his summer project training period.
III
STUDENT DECLARATION
I Kushagra Shukla student of B.B.A. at Dayanand Academy of
Management Studies, Kanpur of hereby declare that the project work
entitled “A Study on Market Analysis And Sales Development of
AMUL TAAZA in Kanpur city” is compiled and submitted under the
guidance of Mr. Navneet Gupta. I would also like to thank Mr. Krishna
Kumar Dwivedi, of AMUL (Kanpur) who helped me during my training
program and guided in doing the market. This is my original work.
Whatever information furnished in the project report is true to the best of
my knowledge.
Kushagra Shukla
BBA 6th
Semster
0401296
IV
V
SYNOPSIS
I Kushagra Shukla felt privileged to be a part of DAYANAND
ACADEMY OF MANAGEMENT STUDIES, KANPUR. I did my summer
internship training in GUJARAT CO-OPERATIVE MILK
MARKETING FEDERATION (GCMMF) a FMCG sector company
under the brand name “AMUL MILK”. My project title is the
“A STUDY ON MARKET ANALYSIS AND SALES
DEVELOPMENT OF AMUL TAAZA IN KANPUR CITY”. The
project basic objectives were to estimate demand of Amul Milk and perform
a whole comparative study of it as compared to other brands.
As a methodology, I chose direct interview in the form of questionnaire to
know about consumer’s preferences. On the basis of these preferences I
drew out the factors effecting demand of Amul Milk, consumer’s nature of
purchase and their perception towards the brand.
Also the sales were also estimated by questioning the retailers through the
questionnaires. It helped me to know a lot about the whole supply chain of
the product along with its profit margin.
There were certain limitations of the project which are as follows:
• The field of study was very vast,
• Consumer’s socially desirable answers make a clear difference in
what they say and what actually they do.
VI
Out of these two parts of my project I learnt two things:
• Visibility is one of the area required for Amul Milk to position
into the people’s mind,
• Secondly, Amul should understand the expectations of people.
If one wants to grow in FMCG sector one should keep
the following factors in mind that the products are easily available to the
consumer’s, to improve the quality of products from time to time, thirdly,
the price of the product should be low and last but not the least the
visibility and the promotional strategy should be such that it hits people’s
mind.
So analysis is based on sample results. It was a difficult
task to gather information from respondents by meeting them personally in
order to get questionnaire filled. There was a lot of time pressure and
sometimes unwillingness of the respondents to respond.
VII
EXECUTIVE SUMMARY
In today’s competitive world while entering in the market it is very
necessary to have good knowledge of the potential of a particular market.
The information regarding the activities of competitor’s existing in that we
can plan our each activity according to that. It is also necessary to retain
the existing customer’s apart from attracting the new customers.
The Project is concern with the market analysis & sales development of
Amul dairy milk Kanpur city. The project included as part of BBA
Programme and the project is done from the 7th January 2013 to
18th February 2013.
1. Title:
“A STUDY ON MARKET ANALYSIS AND SALES
DEVELOPOMENT OF AMUL TAAZA IN KANPUR CITY”
2. Organization:
“Gujarat Co-operative Milk Marketing Federation
(GCMMF), Anand, Kanpur”.
VIII
3. Objective:
The Primary Objective of the study was to find size of retail network of
Amul Taaza in specific areas of Kanpur city. In the study my intention was
go through the retail network of Amul dairy milk to know retailers view
about supply chain of Amul dairy milk, to know the complaints of Amul
dairy milk and to find out the suggestions from retailers for more
penetration of Amul dairy milk in Kanpur region.
The Secondary Objective was to find the customer response towards Amul
milk. My aim was to go through the customers to know the interest of
purchasing & using Amul milk. Basically the study was for the demand of
Amul milk among the customers. And also to know the complaints on
Amul milk.
4. Research Methodology:
Research type was descriptive. The research was done through retailers. I
have collected the primary data through questionnaire which was filled by
retailer’s, customer’s.
Questions were both open and close ended. The secondary data was
collected from website www.amul.com.
Sampling done is Stratified Sampling. The type of sampling method was
Judgment Sampling.
IX
5. Findings:
In Kanpur region there are around 5 more players of milk that exist. Those
are like Namaste India, Mother Dairy, Paras, Parag and many other local
brands. Awareness of Amul milk among the retailers as well as consumers
is average but acceptance is low. The sale totally depends on the retailers.
6. Data Analysis:
The data analysis has done area wise. It gives idea about the competitors of
Amul milk. It gives information regarding their market share.
7. Conclusion:
It was concluded that Amul milk have a high potential in the market and it
is the known to its customers but still its acceptance is comparatively low
as other competitors present in the market, because perception of customers
towards the product is wrong, most of the consumer continuously using
other brand and they do not want to switch over other brand.
X
_
______________________________________________________
ANAND MILK UNION LIMITED
THE KAIRA DISTRICT CO-OPERATIVE MILK
PRODUCERS’ UNION LIMITED
ANAND
XI
XII
INDEX
Table of Content Page No.
CHAPTER – 1 :: INTRODUCTION
 Context of the Topic 2
 Promotion Tool Used 4
 Need of Study 5
 Statement of the problem 5
CHAPTER – 2 :: INDUSTRY & COMPANY PROFILE
 Introduction & History of Amul 8
 People Power: Amul’s Secret of Success 15
 The Amul Model 18
 The Three Tier Structure 20
 GCMMF Overview 22
 Plants 24
 Organization Structure 29
 GCMMF Supply Chain 39
 Technology And E-initiatives 47
 List of Products Marketed 49
 Amul Competitors 56
 SWOT Analysis 59
CHAPTER – 3 :: ACHIEVEMENTS AND AWARD’S
 Achievements 61
 Awards And Certification 69
CHAPTER – 4 :: RESEARCH METHODOLOGY
 Objective of the Report 86
 Scope of Project 86
 Research Design 87
 Sampling Plan 89
 Analysis And Technique Used 92
CHAPTER – 5 :: DATA ANALYSIS AND INTERPRETATION
 Analysis of the Retailer’s Questionnaire 95
 Analysis of the Consumer’s Questionnaire 108
CHAPTER – 6 :: FINDINGS AND OBSERVATION
 Observation Findings 115
 Limitations 117
 Conclusion 118
 Suggestions & Recommendations 119
CHAPTER – 7 :: ANNEXURE
 Bibliography And Webliography 123
 Questionnaire for Retailers 125
 Questionnaire for Customers 128
CHAPTER – 1
INTRODUCTION
1
Context of the Topic:
The dairy industries companies run mainly on the factors such as
availability, service frequency, taste and marketing. Availability is plays a
vital role because purchasing power is depend upon availability of that
product, in case distributors and retailers service matter a lot. Retailing
includes all the activity in selling goods or service enterprises whose
sales volume comes primarily from retailing.
Retailers are the part of milk marketing channels and perform the
work of moving goods from producers to the customers. It overcomes the
time, place and possession gap that separates goods and service from
those who needs and wants them. Retailers as member of marketing
channel perform a number of key functions. Some functions (physical,
title, promotion) constitute a forward flow of activity from the company
to the customers; other functions (ordering and payment) constitute a
backward flow from customers to the company. Still others (information,
negotiation, finance and risk taking) in both directions.
The project delves into the workings from the distribution aspect of
an FMCG organization, in detail. AMUL, being an FMCG company,
attaches a lot of significance to the distribution aspect of its business.
The distribution channel of AMUL holds a lot of potential in affecting
the demand or sales of AMUL products through delivery on time,
delivery of variety of products, the retailer friendliness of the policies
being set by the distributers and equitable distribution of products to all
the retail outlets in a particular region, to name a few.
2
So, In order to plan retail coverage we map out the positions of
Amul outlets, Amul parlors, and competitor’s outlets. This project was
carried out in Kanpur city. For analyzing and presenting information that
is tied to geographical location, we divided the city in different wards.
By analyzing geographical representation and sales data with spatial
distribution Amul outlets, competitor’s outlets and the density of others in
an area, we identify unexplored area and plan location outlets to increase
its market penetration. Using such research we can ascertain the quality
and depth of retail penetration in specific area.
Addition to this we carried out sales promotion activity through
discount coupons. Sales promotion consists of diverse collection incentive
tool, most short-term designed to stimulate or greater purchase of a
particular product by consumers or the trade. Whereas advertise offers a
reason to buy, sales promotion offers incentive to buy. Sales promotion
includes tools for consumer promotion (for example: buying allowance,
free goods, merchandise allowances, co-operative advertising, advertising
and display allowances, dealer sales contests); sales force promotion (for
example: bonuses, contests, sales rallies).
Sales promotion efforts are directed at final consumers and designed
to motivate, persuade and remind them of the goods and receives that
are offered.
3
Promotion Tool Used:
The consumer promotion tools mean the promotion activities, which
are beneficial for consumers as well as company. Such as price
discounts, samples, cash refund, premiums, prizes, cross promotion ad
coupons etc. We decided to use discount coupons. We distributed it
among customers and validity kept seven days from issued.
 The consumers are seduced to buy the product.
 It helped to increase sales volume.
 Consumer can get good quality of good in cheaper price.
 It can attract the new consumers and customers buying other milk
brands.
 Attract brand switchers, who are primarily looking for low price,
good value or premiums.
 Turn switchers to loyal users.
 It induced to make some subsequent purchases.
 Give little permanent gain in market share.
4
Need of Study:
Managers are always curious about the position of their company’s
products in the market which largely depend upon the company’s
goodwill, and the position of their brand. In order to maximize the sale
and profit, company must deliver outstanding satisfaction to the retailers,
wholesaler & consumers. So market survey of retailers, wholesalers &
customers, chart out the position of the company as compared to the
competitors. It helps the organization to find out the brand being sold
most by the retailers along with their stocking and also consumer buying
preferences.
Statement of the Problem:
“A STUDY ON MARKET ANALYSIS AND SALES
DEVELOPMENT OF AMUL TAAZA IN KANPUR CITY”
It helps to study to all activities which can be used to influence
large number of customers so as to increase the sales of the Amul milk
effectively.
5
CHAPTER - 2
INDUSTRY
&
COMPANY PROFILE
6
7
INDUSTRY PROFILE
The World Dairy Situation :-
Acoording to a report published by International Dairy Fedration
(IDF) on the World Dairy Situation, the worldwide milk production is
expected to grow at a slower pace and is estimated at 655 million tonnes.
The strongest growth would be in Asia, notably in China and India. Milk
production is projected at 36 million tonnes in China and 94.60 million
tonnes in India. India would continue to be the largest milk producer,
followed by the US, with projected of 82.60 million tonnes.
Major changes are not expected in dairy products basket. Industrial
cheese production is continuing to grow. The major cheese producing
regions are Europe and North America and both areas are expected to have
a faster growth rate.
The production of condensed and evaporated milks is subject to a
declining trend for many years in the developed market. It has been
replaced by many other dairy products, especially liquid milks of UHT type,
coffee cream and coffee whitener including some of the non-dairy origin.
The recovery is due to prosperity resulting from economic demand.
However, the bullish price situation is not likely to continue long and
would level down.
8
In established markets, the potential for demand to reduce slightly can
release the additional supplies, which are needed to maintain the growth of
trade.
Indian Dairy Industry - A Profile:-
India’s dairy sector is expected to triple its production in the next 10
years in view of expanding potential for export to Europe and the West.
Moreover with WTO regulations expected to come into force in coming
years all the develop countries which are among big exporters today would
have to withdraw the suport and subsidy to their domestic milk product
sector.
Also India today is the lowest cost producer of per litre of milk in
the world, at 27 cents, compared with the US’63 cent. Also to take
advantage of this lowest cost of milk production and increasing production
in the country multinational companies are planning to expand their
activities here. Some of those milk producres have already obtained quality
standrad certificates from the authorities. This will help them in marketing
their products in foreign countries in processed from.
The urban market for milk products is expected to grow at an
accelerated pace of around 33% per annum to around ` 83,500 crores by
year 2010. This growth is going to come from the greater emphasis on the
processed food sector and also by increase in the conversation of milk into
milk products. By 2010, the value of Indian dairy produce is expected to
be ` 10,00,000 million. Presently the market is valued at around ` 7,00,000
million.
9
Co – operative Unions:-
Backward integration of the process led the co-operatives to advance
in animal husbandry and veterinary practice. The system succeeded mainly
because it provides an assured market atremunerative prices for producers,
milk besides acting as a channel to market the production enhancement
package. What’s more, it does not disturb the agro-system of the farmers. It
also enables the consumer an access to high quality milk and milk products.
Contrary to the traditional system, when the profit of the business was
cornered by the middlemen, the system ensured that the profit goes of the
participants for their socio-economic upliftment and common good.
Recently the Indian co-operative movement got a much needed facelift.
With competition snapping at its heels, the sector which has been governed
by arcane laws until the recent past will see a special provision inserted in
the companies Act, 1956. All the co-operative unions will be re-christened
co-operative companies; they will come under the pureview of the registar
of companies, instead of the registrar of co-operatives.
Dairy co-operatives account for the major share of procesed liquid
milk marketed in the country. Milk is processed and marketed by 170 milk
producer’s co-operative unions, which fedration into 15 State Co-Operative
Milk Marketing Federations.
The dairy board’s programmes and activities seek to strengthen the
functioning of dairy co-operatives, as producer-owned and controlled
organizations. National Dairy Development Board (NDDB) supports the
development of dairy co-operatives by providing them financial assistance
and technical expertise, ensuring a better future for India’s farmers.
10
Some of the major dairy co-operative federation include :
• Andhra Pradesh Dairy Development Co-operative Federation Ltd.
(APDDCF)
• Bihar State Co-operative Milk Federation Ltd. (BCOMPFFD)
• Gujarat Co-operative Milk Marketing Federation Ltd. (GCMMF)
• Haryana Dairy Development Co-operative Federation Ltd. (HDDCF)
• Himachal Pradesh State Co-operative Milk Producers Federation Ltd.
(HPSCMPF)
• Karnataka Co-operative Milk Producers Federation Ltd. (KMF)
• Kerala State Co-operative Milk Marketing Federation Ltd. (KCMMF)
• Madhya Pradesh State Co-operative Dairy Federation Ltd. (MPCDF)
• Maharashtra Rajya Sahkari Maryadit Dugdh Mahasangh (Mahasangh)
• Orissa State Co-operative Milk Producers Federation Ltd. (OMFED)
• Pradeshik Co-operative Dairy Federation Ltd. (UP) (PCDF)
• Punjab State Co-operative Milk Producers Federation Ltd. (MILKFED)
• Rajasthan Co-operative Dairy Federation Ltd. (RCDF)
• Tamil Nadu Co-operative Milk Producers Federation Ltd. (TCMPF)
The Dairy Co-operative Networks:-
• Include 170 milk unions,
• Operates in over 338 districts,
• Covers nearly 1,08,574 village societies level,
• Is owned by nearly 12 million’s farmer members.
Apart from making India self-sufficient in milk, these dairy co-operatives
have established our country as the largest milk producing nation in the
world.
11
COMPANY PROFILE (The Organization)
Introduction & History:-
In the year 1946 the first milk union was
established. This union was started with 250 liters of milk per day. In the
year 1955 AMUL was established. In the year 1946 the union was known
as KAIRA DISTRICT CO-OPERATIVE MILK PRODUCER’S UNION.
This union selected the brand name AMUL in 1955.
The brand name “AMUL” means “AMULYA”.
The word “AMUL” (vewy) is derived from the Sanskrit word “AMULYA”
(vewY;) was suggested by a quality control expert in Anand, which means
“PRICELESS”. A quality control expert in Anand had suggested the brand
name “AMUL”. Amul products have been in use in millions of homes
since 1946. Amul Butter, Amul Milk Powder, Amul Ghee, Amul Spray,
Amul Cheese, Amul Chocolates, Amul Shrikhand, Amul Ice-cream,
Nutramul, Amul Milk and Amulya have made Amul a leading food brand
in India. (Turnover: ` 80.05 billion in 2009-10). Today Amul is a symbol of
many things like of the high-quality products sold at reasonable prices, of
the genesis of a vast co-operative network, of the triumph of indigenous
technology, of the marketing survey of a farmer’s organization and have a
proven model for dairy development. (Generally known as “ANAND
PATTERN”).
12
In the early 40’s, the main source of earning for
the farmers of Kaira District were farming and selling of milk. That time
there was high demand for milk in Bombay. The main supplier the milk
was Polson Dairy Limited, which was a privately owned company and
held monopoly over the supply of milk at Bombay from the Kaira
District. This system leads to exploitation of poor and illiterates’ farmers
by the private traders. The traders used to beside the prices of milk and
the farmers were forced to accept it without uttering a single word.
However, when the exploitation became intolerable,
the farmers were frustrated. They collectively appealed to Sardar
Vallabhbhai Patel, who was a lading activist in the freedom movement.
Sardar Patel advised the farmers to sell the milk on their own by
establishing a co-operative union, instead of supplying milk to private
traders. Sardar Patel sent the farmers to Shri Morarji Desai in order to
gain his co-operation and help. Shri Desai held a meeting at Samarkha
village near Anand, on 4th
January 1946. He advised the farmers to form a
society for collection of the milk.
13
These village societies would collect the milk themselves and would
decide the prices at which they can sell the milk. The district union was
also form to collect the milk from Government should be asked to buy
milk from the union.
However, the Government did not seem to help farmers by any
means. It gave the negative response by turning down the demand for the
milk. To respond to this action of Government the farmers of Kaira
district went on a milk strike. For 15 whole days not a single drop of
milk was sold to the traders. As a result the Bombay milk scheme was
severely affected. The milk commissioner of Bombay then visited Anand to
assess the situation. Having seemed the condition, he decided to fulfill the
farmers demand.
Thus their co-operatives unions were forced at the village and
district level to collect and sell milk on co-operatives basis, without the
intervention of Government. Mr. Verghese Kurien showed main interest in
establishing union who was supported by Shri Tribhuvandas Patel who
lead the farmers in forming the Co-operatives unions at the village level.
The Kaira District milk producer’s union was thus established in ANAND
and was registered formally on 14th
December 1946. Since farmers sold all
the milk in Anand through a co-operative union, it was commonly resolved
to sell the milk under the brand name AMUL.
At the initial stage only 250 liters of milk was collected every day.
But with the growing awareness of the benefits of the co-operatives, the
collection of milk increased. Today Amul collect 11 lakhs liters of milk
every day. Since milk was a perishable commodity it becomes difficult to
preserve milk flora longer period. Besides when the milk was to be
collected from the far places, there was a fear of spoiling of milk.
14
To overcome this problem the union thought out to develop the
chilling unit at various junctions, which would collect the milk and could
chill, so as to preserve it for a longer period. Thus, today Amul has more
than 150 chilling centers in various villages. Milk is collected from almost
1073 societies.
With the financial help from UNICEF, assistance from the
Government of New Zealand under the Colombo plan, of ` 50 million’s for
factory to manufacture milk powder and butter was planned. Dr. Rajendra
Prasad, the president of India laid the foundation on November 15, 1954.
Shri Pandit Jawaharlal Nehru, the prime minister of India declared it open
at Amul d airy on November 20, 1955.
PEOPLE POWER: AMUL’S SCERET OF SUCCESS
15
The system succeeded mainly because it provides an assured market
at remunerative prices for producer’s milk besides acting as a channel to
market the production enhancement package. What’s more, it does not
disturb the agro-system of the farmers. It also enables the consumer an
access to high quality milk and milk products. Contrary to the traditional
system, when the profit of the business was cornered by the middlemen, the
system ensured that the profit goes to the participants for their socio-
economic upliftment and common good. Looking back on the path traversed
by Amul, the following features make it a pattern and model for emulation
elsewhere.
Amul has been able to:
1. Produce an appropriate blend of the policy makers’ farmers’ board of
management and the professionals: each group appreciating its routes and
limitations.
2. Bring at the command of the rural milk producers the best of the
technology and harness its fruit for betterment.
16
3. Provide a support system to the milk producers without disturbing their
agro-economic systems.
4. Plough back the profits, by prudent use of men, material and machines,
in the rural sector for the common good and betterment of the member
producers and
5. Even though, growing with time and on scale, it has remained with
smallest producer members. In that sense Amul is an example par
excellence, of an intervention for rural change.
The Union looks after policy formulation, processing and marketing
of milk, provision of technical inputs to enhance milk yield of animals, the
artifical insemination service, veterinary care, better feeds and the like – all
through the village societies. Basically the union and co - operation of
people brought Amul into fame i.e. AMUL (ANAND MILK UNION
LIMITED), a name which suggest THE TASTE OF INDIA.
AMUL (Anand Milk Union Ltd.) is based on four hands, which are
co-ordinated with each other. The actual meaning of this symbol is co-
ordination of four hands of different people by whom this union is at the
top position in Asia.
• First hand is of farmers, without whom the organization would not
have existed.
• Second hand is of processors, who process the raw material (milk)
into finished goods.
• Third hand is of marketer, without whom the product would have not
reached the customers.
• Fourth hand is of customers, without whom the products would have
not carried on.
17
The Amul Model
The Amul Model of dairy development is a three-tiered structure with the
dairy co-operative societies at the village level federated under a milk
union at the district level and a federation of member unions at the state
level.
• Establishment of a
direct linkage
between milk
producers and
consumers by
eliminating
middleman
• Milk Producers
(farmers) control
procurement,
processing and
marketing
• Professional
management
18
The Amul model has helped India to emerge as the largest milk
producer in the world. More than 15 million milk producers pour their
milk in 1,44,246 dairy cooperative societies across the country. Their milk
is processed in 177 District Co-operative Unions and marketed by 22 State
Marketing Federations, ensuring a better life for millions.
19
THE THREE TIER STRUCTURE
The 1st
Tier – Primary Village Co-operative Society:
An Anand Pattern village Dairy Co-operative Society (DCS) is formed by
milk producers. Any producer can become a DCS member by buying a
share and committing to sell milk only to the society. Each DCS has a
milk collection Centre where members take milk every day. Each
member’s milk is tested for quality with payments based on the
percentage of FAT and SNF. At the end of each year, a portion of the
DCS profits is used to pay each member a patronage bonus based on the
quantity of milk poured. This also acts as a vital link for various
productivity enhancement and development programmes of farmers
programmes.
20
The 2nd
Tier – District Union:
A District Co-operative Milk Producers’ Union is owned by dairy co-
operative societies. It is a Union of primary village co-operative societies
within a district. The Union buys all
the societies’ milk, then processes and
markets fluid milk and products. Union
also provides a range of inputs and
services to village co-operative societies
and their members: feed, veterinary
care, artificial insemination to sustain
the growth of milk production and the co-operatives’ business. Union
staff train and provide consulting services to support village co-operative
society leaders and staff.
The 3rd
Tier – The State Federation:
The Co-operative milk producers’ unions
in a state from a State Federation which
is an apex marketing body responsible
for marketing of milk products of
members union. The Federation also
plays a role in the overall development
of the district unions federated to it.
Maximizing farmer profit and productivity through co-operative effort
is the hallmark of the Anand Pattern.
21
G.C.M.M.F. Overview:
Gujarat Co-operative Milk Marketing Federation (GCMMF) is India’s
largest food products marketing organization. It is a state level apex body
of milk co-operatives in Gujarat which aims to provide remunerative
returns to the farmers and also serve the interest of consumers by
providing quality products which are good value for money.
Gujarat Co-operative Milk Marketing Federation Ltd. (GCMMF) is the
largest Organization in FMCG industry engaged in marketing of milk &
milk products under the brand names of AMUL and SAGAR with an
annual turnover exceeding ` 5,000 Crores. GCMMF is a unique
organization. It is a true testimony of synergistic national development
through the practice of modern management methods.
Vision:-
GCMMF will be an outstanding marketing organization, with specialization
in marketing of food and dairy products both fresh and long life with
customer focus and IT integrated. The network would consist of over 100
offices, 7500 stockiest covering at least every Taluka. Head quarter
servicing nearly 10 lakhs outlets with turnover of ` 10,000 crore and
servicing several co-operatives. GCMMF shall also create markets for its
products in neighboring countries.
Mission:-
We at GCMMF endeavor to satisfy the taste and nutritional requirements
of the customers of the world through excellence in the marketing by our
committed team. Through co-operative networking, we are committed to
offering quality that provides best value for money.
22
CRISIL Rating for GCMMF
Credit Rating Report
Gujarat Co-operative Milk Marketing Federation Limited
` 229 Million Cash Credit CRISIL AAA/Stable
(Reaffirmed)
` 5 Billion Bill Discounting CRISIL A1+ (Reaffirmed)
` 300 Million Short-Term Bank Facility CRISIL A1+ (Reaffirmed)
` 80 Million Inland Guarantees CRISIL A1+ (Reaffirmed)
` 80 Million Inland/Import Letter of Credit CRISIL A1+ (Reaffirmed)
Year of Establishment 1973
Members 17 District Co-operative Milk
Producers’ Unions (16 Members
& 1 Nominal Member)
No. of Producers Members 3.18 million
No. of Village Societies 16,117
Total Milk Handing capacity
per day
13.67 million liters per day
Milk collection
(Total - 2011-12)
3.88 billion liters
Milk collection
(Daily Average 2011-12)
10.6 million liters (peak 13
million)
Milk Drying Capacity 647 Mts. Per day
Cattle feed manufacturing
Capacity
3690 Mts. Per day
Sales Turnover (2011-12) ` 11,668 Crores (US $ 2.5 Billion)
23
PLANTS
First plant is at ANAND, which engaged in the manufacturing of milk,
butter, ghee, milk powder, flavored milk and buttermilk.
Second plant is at MOGAR, which engaged in manufacturing of Chocolate,
Nutramul, Amul Ganthia and Amul Lite.
24
Third plant is at Kanjari, which produces cattelfeed.
Fourth plant is at Khatraj, which engaged in producing cheese.
25
Today, twelve dairies are producing different products under the brand name
Amul.
Amul Dairy, Anand: 17.00 LLPD Dudhsagar Dairy, Mehsana: 22.00 LLPD
Sabar Dairy, Himatnagar: 15.00 LLPD Banas Dairy, Palanpur: 22.00 LLPD
Sumul Dairy, Surat: 10.00 LLPD Pancharmrut Dairy, Godhra: 4.00 LLPD
26
Gopal Dairy, Rajkot: 2.50 LLPD Dudhmansagar Dairy, Manesar: 10.00 LLPD
Vasudhara Dairy, Boisar: 4.00 LLPD Vasudhara Dairy, Valsad: 3.00 LLPD
Vidya Dairy, Anand: 1.00 LLPD Mother Dairy, Gandhinagar: 25.00 LLPD
27
Amul Whey Powder Plant, Khatraj Amul Paneer Plant, Khatraj
Today, Amul Dairy is no. 1 dairy in Asia and no. 2 in the world, which
is matter of proud for Gujarat and whole India.
28
ORGANISATION STRUCTURE
29
It all started in December 1946 with a group of farmers keen to free
themselves from intermediaries, gain access to markets and thereby ensure
maximum returns for their efforts. Based in the village of Anand, the
Kaira District Milk Co-operative Union (better known as Amul) expanded
exponentially. It joined hands with other milk co-operatives, and the
Gujarat network now covers 3.12 million farmers, 13,411 village level
milk collection centers and fourteen district level plants (unions) under the
overall supervision of G.C.M.M.F.
There are similar federations in other states. Right from the beginning,
there was recognition that this initiative would directly benefit and
transform small framers and contribute to the development of society.
Markets, then and even today are primitive and poor in infrastructure.
Amul and GCMMF acknowledge that development and growth could not
be left to market forces and that proactive intervention was required. Two
key requirements were identified.
The first, that sustained growth for the long term would depend on
matching supply and demand. It would need heavy investment in the
simultaneous development of suppliers and consumers.
Second, that effective management of the network and commercial viability
would require professional managers and technocrats. To implement their
vision while retaining their focus on farmers, a hierarchical network of co-
operatives was developed, this today forms the robust supply chain behind
GCMMF’s endeavors’. The vast and complex supply chain stretches from
small suppliers to large fragmented markets. Management of this network
is made more complex by the fact that GCMMF is directly responsible
only for small chain, with a number of third party players (distributors,
retailers and logistics support providers) playing large roles. Managing this
30
supply chain effectively is critical as GCMMF’s competitive position is
driven by low consumer prices supported by a low cost system.
Organization Structure is divided into two parts:-
 External Organization Structure,
 Internal Organization Structure.
 External Organization Structure :
External Organization Structure is the organization structure that affects the
organization from the outside.
As we know, GCMMF is unit of Gujarat Milk Marketing Federation,
which is a co-operative organization. The villagers of more than 10,000
villages of Gujarat are the bases of this structure. They all make village
milk producers union, district level milk producers union and then a state
level marketing federation is established. This structure is line relationship,
which provides easy way to operation. It also provides easy way to
operation. It also provides better communication between two stages.
Village Milk Product Union Ltd.
Villagers
District Milk Product Union Ltd.
State Level Marketing Federation
31
 Internal Organization Structure :
The following is internal organization chart of Amul.
Organization Structure Chart
Managing Director
General Manager
Ass. General Manager
Finance
Dept.
Production
Dept.
Marketing
Dept.
Sales &
Purchase
Dept.
Personnel
Dept.
Senior
Manager
Senior
Manager
Senior
Manager
Senior
Manager
Senior
Manager
Finance
Manager
Production
Manager
Marketing
Manager
Sales
Manager
Personnel
Manager
Accountant Officer
Marketing
Executive
Officer P.R.F.
Officers Supervisor F.S.R.
Executive
Salesma
32
BOARD OF DIRECTORS
SHRI PARTHIBHAI G. BHATOL
chairman
Gujarat co-operative milk marketing federation ltd.
chairman
Banaskantha district co-operative milk producer’s union ltd. Palanpur
SHRI RAMSINHBHAI P. PARMAR SHRI VIPULBHAI M. CHAUDHARY
Chairman Chairman
Kaira district co-operative milk Mehsana district co-operative milk
Producers’ union ltd., anand producers’ union ltd., mehsana
SHRI JETHABHAI P. PATEL SHRI MANSINHBHAI K. PATEL
Chairman Chairman
Sabarkantha district co-operative milk Surat district co-operative milk
Producers’ union ltd., himatnagar Producers’ union ltd., surat
SHRI NARENDRABHAI M. PATEL (MUKHI) SHRI MOHANBHAI R. BHARWAD
Chairman Chairman
Baroda district co-operative milk Ahmedabad district co-operative
Producers’ union ltd., baroda Milk Producers’ union ltd.,
Ahmedabad
SHRI JETHABHAI G. AHIR (BHARWAD) SHRI MOGHABHAI M. DESAI
Chairman Chairman
Panchmahal district co-operative milk Valsad district co-operative milk
Producers’ union ltd., godhra Producers’ union ltd., alipur
SHRI R.S. SODHI
Managing Director
33
SHRI GOVINDBHAI S. RANPARIYA DR. SHANKARSINH R. RANA
Chairman Chairman
Rajkot district co-operative milk Gandhinagar district co-operative
Producers’ union ltd., Rajkot Milk Producers’ union ltd.,
Gandhinagar
SHRI GHANESHYAMBHAI J. PATEL SHRI VIHABHAI’S SABHAD
Chairman Chairman
Bharuch district co-operative milk Surendranagar district
Producers’ union ltd., Bharuch Co-operative Milk Producers’
union ltd., Wadhwan
SHRI MAHENDRABHAI A. PANOT SHRI ASHVINBHAI M. SAVALIYA
Chairman Chairman
Bhavnagar district co-operative milk Amreli district co-operative milk
Producers’ union ltd., Sihor Producers’ union ltd., Amreli
DR. AMRITA PATEL SHRI DILIPBHAI RAVAL
Invitee member registrar
Chairman co-operative societies, Gujarat
National dairy development board, anand
34
Production Function:
Explosion of the production technology and changes in technical
field is going to bring out revolution in the industry sector which
eventually gives stand to study and favors the come backing subject i.e.,
production and management.
Production and operation management is planning, organizing,
staffing, directing and controlling of all the production system those
portion of organization that convert inputs into products and services. In
general production system takes raw material, personnel, machines,
buildings and other resources and produce products and services.
The core of production system is its conversion subsystem where in
workers; raw materials are used to convert inputs into products and
services. This production department is at heart of the firm, as it is able
to produce low cost products and superior quality in timely manners.
Thus, there arises enormous need of giving due importance to this
department as a whole and a strong concrete base being foundation
pillars of a manufacturing organization, if the intention is to succeed
domestically and globally.
Operating Analysis:
Amul’s only source of raw material is Village Milk Societies. Milk is
bought from such village milk societies every morning and evening. This
milk is then sent to the dairy plant. In the dairy plant the milk is
processed i.e., it is made free from germs.
35
Milk Processing:
The entire process of milk can be divided into following steps:
STEPS:
Milk Processing Chart
Collection Of
Raw-Milk
Purchasing &
Standardizing
Process
Separation
Process
Quality Check
Packaging
Process
Cold Storage
Eloctronic Milk Test
Methyline Blue
Reduction Test
36
Developing Demand:
At the time Amul was formed, consumers had limited purchasing
power, and modest consumption levels of milk and other dairy products.
Thus, Amul adopted a low-cost price strategy to make its products
affordable and attractive to consumers by guaranteeing them value for
money.
The Distribution Network:
Amul products are available in over 500,000 retail outlets across
India through its network of over 3,500 distributors. There are 47 depots
with dry and cold warehouses to buffer inventory of the entire range of
products.
GCMMF transacts on an advance demand draft basis from its
wholesale dealers instead of the cheque system adopted by other major
FMCG companies. This practice is consistent with GCMMF’s philosophy of
maintaining cash transactions throughout the supply chain and it also
minimizes dumping. The just-in-time inventory strategy improves dealers
Return on Investment (ROI). All GCMMF branches engage in route
scheduling and have dedicated vehicle operations.
37
Consumers expect marketers to deliver products in the locations and
forms they require. To meet expectations of such demanding consumers,
alignments of our four Distribution Highways of Fresh, Chilled, and Frozen
and Ambient products were already made by introducing project DIL.
Subsequently, a major initiative was taken to enhance distribution network to
smaller towns. About 1200 distributors in small towns across India were
added during this initiative. Today about 3000 Distributors ensure
availability of our products across India, whether it is in Leh or
Lakshadweep, in Kutch or Arunachal. Simultaneously, to augment fresh milk
distribution in various markets of India, approximately 1400 exclusive Milk
Distributors have been inducted.
Distribution Process
COMPANY
DEALER
WHOLESELLER
RETAILER
SHOPKEEPER
FRANCHISEE
CONSUMERS
38
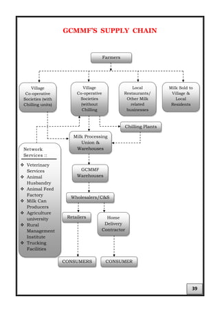
GCMMF’S SUPPLY CHAIN
Farmers
Village
Co-operative
Societies (with
Chilling units)
Village
Co-operative
Societies
(without
Chilling
Local
Restaurants/
Other Milk
related
businesses
Milk Sold to
Village &
Local
Residents
Chilling Plants
Milk Processing
Union &
Warehouses
GCMMF
Warehouses
Wholesalers/C&S
Network
Services ::
 Veterinary
Services
 Animal
Husbandry
 Animal Feed
Factory
 Milk Can
Producers
 Agriculture
university
 Rural
Management
Institute
 Trucking
Facilities
Retailers Home
Delivery
Contractor
CONSUMERS CONSUMER
39
AMUL has the largest cold chain network in India (i.e. 18,000
refrigerators) as compared to any other company. The chemical components
of milk are water, SNF and solids. Milk is very perishable product so it
has to be consumed within 24 hours. In order to avoid wastage AMUL
converts the milk in to SNF and milk solids by evaporating the water,
which comprises up to 60-70% of milk contents. This is possible only if
the distribution channel right from the producer to the consumer is well
organized. It will be surprising to know that AMUL makes even the
‘Sarpanch’ to eat pizza i.e., it supplies pizzas even to rural market.
Last year, they divided the retail market into 14 specific segments to
achieve further distribution efficiency. This year our focus was on inducting
distributions having expertise in servicing such specific market segments.
This initiative is yielding by way of ensuring wider availability of our
product range.
The role of distributors in our business process has never been more
diverse or more important, as it is today. As a matter of fact, we consider
our Distributor to be the real “Marketing Managers” of our organization. To
enhance business performance of our Distributors, a workshop on Marketing
and Sales Management was designed in collaboration with a premier
business school. The objective of the entire initiative was to upgrade the
knowledge of our Distributors in terms of contemporary Business
Management Practices, so that they can perform well not only as our
business partner but also as Marketing Managers. During the year, 659
Distributors have undergone this program in 39 locations.
To get an exposure to our co-operative structure, our culture as well
as operational systems and processes, every year we invite our distributors,
major retailers and other business partners to Anand, for Amul, for Amul
40
Yatra. So far, about 7,000 distributors and other business partners have
participated in this Amul Yatra.
Over recent years, the Federation has successfully introduced new
product lines. This year, in order to leverage their distributions network
strengths, to optimize market supervision expenditures, to achieve increasing
efficiency while keeping the distribution infrastructure lean, focused and
productive, the Federation amalgamated its different distribution networks.
Today, they operate an efficient distribution infrastructure consisting
of 46 sales offices, catering to 3,000 distribution and 5 lakh retailers.
Almost every Federation stockiest has visited Anand to participate in a
unique program called ‘Amul Yatra’. During this program, stockiest are
exposed to the Federation Philosophy, the culture of co-operation, as well as
operational systems and processes.
First hand is of
FARMERS, without whom
the organization would not
have existed.
Second hand is of
PROCESSORS, who
process the raw material
(milk) into finished goods.
Fourth hand is of
CUSTOMERS, without
whom the product would
have not carried on.
Third hand is of
MARKETERS, without
whom the product would
have not reached the
customers.
41
Sales Turnover:
Sales turnover of GCMMF’s from 1994-95 to 2011-12 .
Sales Turnover ` (in millions) US $ (in millions)
1994 - 1995 11,140 355
1995 - 1996 13,790 400
1996 - 1997 15,540 450
1997 - 1998 18,840 455
1998 - 1999 22,192 493
1999 - 2000 22,185 493
2000 - 2001 22,588 500
2001 - 2002 23,365 500
2002 - 2003 27,457 575
2003 - 2004 28,941 616
2004 - 2005 29,225 672
2005 - 2006 37,736 850
2006 - 2007 42,778 1,050
2007 - 2008 52,554 1,325
2008 - 2009 67,113 1,504
2009 - 2010 80,053 1,700
2010 - 2011 97,742 2,172
2011 - 2012 1,16,680 2,500
42
43
Umbrella Brand
An umbrella brand is a brand that covers diverse kinds of products
which are more or less related. It applies also to any company that is
identified only by its brand and history. It is contrasted with individual
branding in which each product in a portfolio is given a unique identified
and brand name.
The network follows an umbrella branding strategy. Amul is the
common brand for most product categories produced by various unions:
liquid milk, milk powders, butter, ghee, cheese, cocoa products, sweets, ice-
cream and condensed milk. Amul’s sub-brands include variants such as
Amul spray, Amulya and Nutramul. The edible oil products are grouped
around Dhara and Lokdhara, mineral water is sold under the Jal Dhara
brand while fruit drinks bear the Safal name.
Amul has high brand equity and umbrella branding of Amul has
helped the company in bigger sense. Amul’s brand name has helped its
other also like Mitahi made, Amul Ice creams, chocolates, Amul kool etc.
So umbrella Brand, Amul is used to build and offer value to customers in
higher sense. Amul has explored various available opportunities to reach to
mass customers. The brand value of Amul will surely help company to
maintain the status of largest food brand in India at least for sometimes in
future.
By insisting on an umbrella brand, GCMMF not only skillfully
avoided inter-union conflicts but also created an opportunity for the union
members to co-operate in developing products. Amul’s strategy of using
“Umbrella branding” has really paid off. Amul’s advertising and
marketing spend has never exceeded 1% of its revenues.
44
Amul’s creative in the form of billboards or the Taste of India
campaign have always managed to evoke a larger-than-life brand feel,
consistency and spirit of Indian culture in a contemporary way.
Managing the Supply Chain:
Even though the co-operative was formed to bring together farmers,
it was recognized that professional managers and technocrats would be
required to manage the network effectively and make it commercially viable.
Co-ordination:
Given the large number of organizations and entities in the supply
chain and Decentralized responsibility for various activities, effective
coordination is critical for efficiency and cost control. GCMMF and the
unions play a major role in this process and jointly achieve the desired
degree of control.
45
Buy in form the various is assured as the plans are approved by
GCMMF’s board. The board is drawn from the heads of all the unions, and
the boards of the unions comprise of farmers elected through village
societies, thereby creating a situation of interlocking control.
The federation handles the distribution of end products and
coordination with retailers and the dealers. The unions coordinate the supply
side activities. These include monitoring milk collection contractors; the
supply of animal feed other supplies, provision of veterinary services, and
educational activities.
Establishing Best Practices:
A key source of competitive advantage has been the enterprise’s
ability to continuously implement best practices across all elements of the
network: the federation, the unions, and the village societies and the
distribution channel.
In developing these practices, the federation and the unions have
adapted successful models from around the world. It could be the
implementation of small group activities or quality circles at the federation.
Or a TQM program at the unions. Or housekeeping and good accounting
practices at the village society level.
More important, the network has been able to regularly roll out
improvement programs across to a large number of members and the
implementation rate is consistently high.
For example: every Friday, without fail, between 10:00 A.M to 11:00
A.M, all employees of GCMMF meet at the closest office, be it a
department or a branch or a depot to discuss their various quality concerns.
46
Each meeting has its pre-set format in terms of Purpose, Agenda and
Limit (PAL) with a process check at the end to record how the meeting
was conducted. Similar processes are in place at the village societies, the
unions and even at the wholesaler and C&F agent level as well.
Examples of benefits from recent initiatives include reduction in
transportation time from the depots to the wholesale dealers, improvement in
ROI of wholesale dealers, improvement in ROI of wholesale dealers,
implementation of Just-in-Time in finance to reduce the float.
Kaizens at the unions have helped improve the quality of milk in
terms of acidity and sour milk. (Undertaken by multi-disciplined teams,
Kaizens are highly focused projects, reliant on a structured approach based
on data gathering and analysis.) For example, Sabar Union’s show a
reduction from 2.0% to 0.5% in the amount of sour milk/curd received at
the union.
Technology and E-initiatives:
47
GCMMF’s technology strategy is characterized by four distinct
components: New Products, Process Technology, and compulsory assets to
enhance milk production and commerce.
Few dairies of the world have the wide variety of products produced
by the GCMMF network. Village societies are encouraged through subsidies
to install chilling units. Automation in processing and packing areas is
common, as is HACCP certification. Amul actively pursues developments in
embryo transfer and cattle breeding in order to improve cattle quality and
increases in milk yields.
GCMMF was one of the first FMCG (Fast Moving Consumer
Goods) firms in India to employ Internet Technologies to implement B2C
commerce. Today customers can order a variety of products through the
Internet and be assured of timely delivery with cash payment upon receipt.
Another e-initiative underway is to provide farmers access to
information relating to markets, technology and best practices in the dairy
industry through net enabled kiosks in the villages.
GCMMF has also implemented a Geographical Information System
(GIS) at both ends of the supply chain, i.e. milk collection as well as the
marketing process. Farmers now have better access to information on the
output as well as support services while providing a better planning tool to
marketing personnel.
48
LIST OF PRODUCTS MARKETED
49
50
51
52
NEW PRODUCTS
53
54
The Top 10 Companies In FMCG Sector
Sr. No. Companies
1. Hindustan Unilever Ltd.
2. ITC (Indian Tobacco Company)
3. Nestle India
4. GCMMF (AMUL)
5. Dabour India
6. Asian Paints (India)
7. Cadbury India
8. Britannia Industries
9. Procter & Gamble Hygiene and Health Care
10. Marico Industries
55
AMUL COMPETITORS
Product Range Competitor
Butter Britannia, Nestle
Cheese Britannia
Baby Food Nestle, Heniz
Dairy Whitener Segment Nestle, Britannia
Sweet Condensed milk Nestle
Ultra High Treated Milk Nestle, Britannia
Ice-crams HLL
Cottage Cheese (Paneer) Britannia
Milk Additives Smithkline Beecham,
Cadbury
Flavored Milk Britannia , Nestle
Chocolates &
Confectionaries
Cadbury, Nestle
Pizza Pizza Hut, Dominos
Curd Nestle, Mother dairy
56
Managing Competition:
The Indian market is dominated by a large number of small
local and regional players. There are an estimated 150 manufactures in the
organized segment, which accounts for 30-35% of sales and about 1000
units in the unorganized segments of the market. In the organized segment
the significant brands are Mother Dairy, Britannia, Nestle, Heniz, AMUL,
HLL, Cadbury, Pizza Hut, Dominos, Smithkline Beecham. GCMMF is facing
very tough competition from both in and outside India.
Amul combats competition from its competitors by providing
quality products at a price which its customers value. Along with good
quality products and reasonable price the packaging is also very good. Most
of its products are available in many flavors. Excellent advertising backs its
products and helps GCMMF (AMUL) to leave its competitors a tough time.
Also Amul has come out with Amul Parlours to cater to various segments
of customers. Amul has a very strong Brand Image in the Domestic Market.
Many Products are exported by GCMMF.
Advertising by AMUL:
Amul has two agencies that look after its entire range of products namely
FCB Ulka and Da Cunha.
57
FCB Ulka looks after the corporate campaign. FCB Ulka also
looks a broad range of products namely, Amul Lite Bread Spread, Amul
Shrikhand, Amul Chocolates, Amul Paneer, Amul Snow Cap Softy Mix Ice-
cream, Amul/Sagar Ghee, Amul Infant Milk Formula 1 & 2, Sagar Tea and
Coffee Whitener, Amul Spray Infant Milk Food, Amul Mithaee, Amul
Gulab Jamun, Amulya Dairy Whitener, Mithaimate Sweetened milk, Amul
Ice-cream, Sagar Skimmed Milk Powder and Amul Whole Milk Powder.
Da Cunha looks after the Amul Butter. Da Cunha also prepares
the very popular Amul butter billboard campaigns, which we see at various
locations. Over and above the Amul Butter, Da Cunha also looks after the
Amul Cheese, Cheese Spread, Gouda Cheese, Emmental Cheese, Masti Dahi
and Buttermilk, Amul Slim-n-Trim, Amul Taaza And Amul Gold (all
different brands of milk), Amul Fresh Cream, Amul Chocolate milk, Amul
Fresh Milk and Nutramul.
58
SWOT Analysis of Amul
• Demand profile,
• Flexibility of product mix,
• Technical manpower,
• Trust enjoyed by its products,
• Strong co-operative organization,
• Introduced Total Quality Management (TQM).
Strength
• Logistics of procurement,
• Competition,
• Short self life of its products,
• Completely dependent on villages for its raw material,
• Salaries offered is less compared to competitors.
Weakness
• Value addition,
• Export potential,
• Used internet to sell its products,
• Introduced hybrid products in the market,
• Exploring foreign markets.
Opportunities
• Milk vendors, the un-organized sector,
• Strong competition from MNC's,
• Competition from private dairies and local milk
suppliers,
• The yield of Indian cattle still much lower than other
dairy countries.
Threats
59
CHAPTER - 3
ACHIEVEMENTS
&
AWARDS
60
ACHIVEMENTS
Amul has always been the trend setter in bringing and adapting the most
modern technology to door steps to rural farmers. Amul is the live example
of how co-operation amongst the poor marginal farmers can provide means
for the socio-economic development of the under privileged marginal
farmers.
Amul created history in following areas:
a) First self-motivated and autonomous farmer’s organization comprising of
more than 50,00,000 marginal milk producers of Kaira District.
b) Created Dairy co-operatives at village level functioning with milk
collection centers owned by them.
c) Computerized milk collection system with electronic scale and
computerized accounting system.
d) The first and only organization in world to get ISO 9000 standard for
its farmers co-operatives.
e) First to produce milk from powder from surplus milk.
61
Amul Relief Trust (ART):
A devasting earthquake (Richter scale – 7.9) hit Gujarat on 26th
January
2001. The epicenter of the quake was located in Kutch district. It caused
death of thousands of people, tens of thousands were injured, hundreds of
thousands were rendered homeless and damage of billions of Rupees was
done.
GCMMF formed a specific organization named “Amul Relief Trust” (ART)
under the Chairmanship of Dr. V. Kurien in 2001 with a donation of
` 50 Million’s for reconstruction of the school buildings damaged in the
2001 earthquake in the Kutch area.
The Trust reconstructed 6 schools damaged by the above earthquake at a
cost of ` 41.1 million’s in Kutch area. Four of these schools started
re-functioning from the last two academic sessions and the other two
schools from the current session.
62
1.A school reconstructed by Amul Relief Trust in
the earthquake affected Ratadia Village in
Mundra Taluka of Gujarat.
63
2.A school reconstructed by Amul Relief Trust in
the earthquake affected Nana Asalia Village in
Mundra Taluka of Gujarat.
64
3.A school reconstructed by Amul Relief Trust in
the earthquake affected Devpar Village in Mandvi
Taluka of Gujarat.
65
4.A school reconstructed by Amul Relief Trust in
the earthquake affected Toda Village in Mundra
Taluka of Gujarat.
66
5.A school reconstructed by Amul Relief Trust in
the earthquake affected Moti Bhadai Village in
Mandvi Taluka of Gujarat.
67
6.A school reconstructed by Amul Relief Trust in
the earthquake affected Kathada Village in
Mandvi Taluka of Gujarat.
68
CERTIFICATION AND AWARDS
69
70
AWARDS
1. 1985-86:: NATIONAL PRODUCTIVITY COUNCIL
PRODUCTIVITY AWARD
2. 1986-87:: NATIONAL PRODUCTIVITY COUNCIL
PRODUCTIVITY AWARD
3. 1987-88:: NATIONAL PRODUCTIVITY COUNCIL
PRODUCTIVITY AWARD
71
4. 1988:: INDIAN MERCHANT’S CHAMBER BOMBAY
AWARD::
5. 1991-92:: NATIONAL PRODUCTIVITY COUNCIL
PRODUCTIVITY AWARD
6. 1992-93:: NATIONAL PRODUCTIVITY COUNCIL
PRODUCTIVITY AWARD
7. 1993-94:: NATIONAL PRODUCTIVITY COUNCIL
PRODUCTIVITY AWARD
72
8. 1994-95:: NATIONAL PRODUCTIVITY COUNCIL
PRODUCTIVITY AWARD
9. 1995:: INDUSTRIAL GOOD HOUSE KEEPING CONTEST
GUJARAT STATE -
10. 1995-96:: NATIONAL PRODUCTIVITY COUNCIL
PRODUCTIVITY AWARD
11. 1996-97:: NATIONAL PRODUCTIVITY COUNCIL
PRODUCTIVITY AWARD
73
12. 1997-98:: BARODA PRODUCTIVITY COUNCIL
13. 1998-99:: NATIONAL PRODUCTIVITY COUNCIL
PRODUCTIVITY AWARD
14. 2004:: INDIAN CO-OPERATIVE CENTENARY
CELEBRATION : SHAKARI VIKAS RATNA AWARD
15. 2009:: NATIONAL ENERGY CONSERVATION AWARD
74
16. Amul Bags International Dairy Federation
Award:
On 28th
April 2010, attended by over 150 dairy industry
representatives from all over the world Mr. Richard Doyle, President,
International Dairy Federation, presented an award to Shri Parthibhai Bhatol,
Chairman, and Dr. S. T. Desai, General Manager (Co-operative Services and
Administration), GCMMF (Gujarat Co-operative Milk Marketing Federation
Ltd.). The award was given to GCMMF (Amul) for the best environmental
initiative in the "sustainability category" during the 4th
Global Dairy
Conference held from 27th
April to 29th
April 2010 at Salzburg Congress
Centre, Austria.
The inaugural awards programme attracted over 170 entries from 29
countries in 12 categories. The award has been given to Amul by IDF for
its environmental initiative for tree plantation.
On 15th
August 2007 the milk producers of more than 15,000 village
dairy cooperative societies planted 18.9 lakh tree saplings across 19 districts
of Gujarat. On 15th
August 2008 in which 52.74 lakh tree saplings were
planted. In the year 2009, again conducted tree plantation around 84.04 lakh
75
saplings. Hence in the last three years milk producers of Amul have planted
around 155.68 lakh tree saplings.
17. 2009:: Srishti G-cube Award For Good Green
Governance
Amul has bagged the prestigious Srishti G-Cube Award for Good
Green Governance in the service category. At a glittering function held
at New Delhi on April 22, 2010 H.E. Shri Muralidhar Chandrakant
Bhandare, Hon'ble Governor of Orissa presented the award. Shri D. K.
Bhatnagar, Asst. Manager (Admn. & Personnel), New Delhi received the
award on behalf of the Gujarat Co-operative Milk Marketing Federation
(marketing body of Amul) the apex marketing federation of 13 District
Milk Unions of Gujarat.
18. Amul Pro-Biotic Ice-cream Gets No. 1 Award
At World Dairy Summit
76
"Sh VK Singh, IAS, Managing Director, Punjab Cooperative Dairy
Federation accepting 2007 IDF Marketing Award from Sh Jim Begg,
President, International Dairy Federation for Amul Prolife Probiotic Ice
Cream on 3rd
Oct 2007 at World Dairy Summit, Dublin, Ireland. Sh VK
Singh had kindly accepted award on behalf of GCMMF."
19. Amul receives Green Globe Foundation Award
The Gujarat Cooperative Milk Marketing Federation Ltd. (GCMMF) -
India's largest food products marketing organization and apex body of dairy
cooperatives of Gujarat — has won the "Green Globe Foundation Award"
in the Manufacturing Category at the Delhi Sustainable Development
Summit 2012. Mr. R. S. Sodhi, Managing Director, GCMMF Ltd. received
the award in a glittering ceremony organized in association with TERI and
United Nations Environment Programme (UNEP) at the Taj Palace Hotel,
New Delhi on 2nd
February, 2012.
77
20. International CIO 100 Award for Resourcefulness
___________________
AMUL - THE TASTE OF INDIA (GCMMF)
Receives
INTERNATIONAL CIO 100 AWARD FOR RESOURCEFULNESS
This CIO International IT excellence Award has recognized the
Cooperative Movement & its Leadership under the "Amul" brand, initiated
by Dr. V Kurien, Milkman of India, whose main Motto is to build Indian
Society economically & literally strong through innovative cooperative
resourceful network, so as to provide quality service & products to the end
consumers and good returns to the farmer members.
The Gujarat Co-operative Milk Marketing Federation (GCMMF)
has been honoured at the CIO 100 Symposium & Award Ceremony on
August 19, 2003, at the Broadmoor in Colorado Springs, Colorado, USA.
Shri Subbarao Hegde, Head of IT had been to USA and received the
said Award on behalf of GCMMF.
78
21. Rajiv Gandhi National Quality Award – 1999
After creating ripples in the market whether it be with a ` 20/-
Pizza or with a "real" Ice Cream, Amul has done it again. But this time,
it is not only for new product launches or giving a tough fight to best
of the food companies in extremely competitive segments, it has now
topped as the winner of the “Best of All” Rajiv Gandhi National
Quality Award for the year, 1999 .
22. AMUL VIDYA SHREE AWARD
79
Amul takes immense pleasure in presenting ‘The Amul Vidya Shree
Award’, India’s first of its kind award that recognizes and rewards
Standard X toppers across India. The ‘Amul Vidya Bhushan Award’, is
reward for Standard XII toppers across India.
The awards are:
• Trophy,
• Citation,
• A cash Award of ` 1,000/-
• The winner will be featured in one of India’s leading newspaper and
will get national recognition.
Amul in Abroad:
80
Amul is going places. Literally after having established its presence
in China, Mauritius and Hong Kong, Gujarat Co-operative Milk Marketing
Federation (GCMMF), India’s largest milk co-operative, is waiting to flood
the Japanese market.
Then, GCMMF is also looking at Sri Lanka as one of its next
export destinations. Amul products are already available on shelves across
several countries, including the US, China, Australia, West Asian countries
and Africa.
GCMMF recorded a turnover of ` 2,922 crore last fiscal. Its
products include pouch milk, Ultra Heat Treated (UHT) milk, ice-cream,
butter, cheese and buttermilk. It is India’s largest exporter of Dairy
Products. It has been accorded a “Trading House” status. GCMMF has
received the APEDA Award from Government of India for excellence in
Dairy Product Exports for the last 11 years.
Amul is available today in over 40 countries of the world. They are
exporting a wide variety of products. The major markets are the US, West
Indies, countries in Africa, the Gulf region, and our SAARC neighbour’s,
Singapore, Philippines, Thailand, Japan and China. They have demonstrated
that if a level playing field is granted, Indian dairy products are successful
in the global market. Growth in consumer pack exports has been creditable
and they consolidated their exports.
81
82
The major export products are:
Consumer Packs ::
• Amul Pure Ghee,
• Amul Butter,
• Amul Shrikhand,
• Amul Mithaee Gulabjamuns,
• Nutramul Brown Beverage,
• Amul Cheese,
• Amul Malai Panner,
• Amul Fresh Cream,
• Amul UHT Milk ( Long Life ) :
a.) Amul Gold Milk,
b.) Amul Taaza Double Toned Milk,
c.) Amul Lite Slim - n – Trim Milk,
Bulk Packs ::
• Amul Skimmed Milk Powder,
• Amul Full Cream Milk Powder.
Many of our products are now available in the USA, Gulf Countries and
Singapore.
Pricing Strategy
At a time was formed, consumers had limited purchasing power, and
modest consumption levels of milk and other dairy products. Thus Amul
adopted a Low-Cost Price strategy to make its products affordable and
attractive to consumers by guaranteeing them value for money.
83
Amul Hits of 2012-2013
84
CHAPTER - 4
RESEARCH
METHODOLOGY
85
Objective of Project:
The main objective of the study can be listed as follows:
A. Primary Objective:
I. To find size of retail network of Amul Taaza in specific areas
of Kanpur city.
II. To find the problems faced by retailers in selling and storing.
III. To know consumer’s behavior on Amul Taaza.
IV. To collect the information about the competitor’s.
B. Secondary Objective:
I. To organize sales promotional activities to improve milk selling.
II. To generate and secure consumer awareness.
Scope of Project:
The study is carried out in Kanpur city so its scope is mainly limited to
Kanpur city.
It gives information about the size of the retail network.
It gives information about the services given by distributor to their
retailors.
It gives information about the competitor’s products.
It will serve consumer in better manner.
It provides suggestions to the company to improve their products sale.
It gives information about the sales promotional activities to improve
the milk sale.
86
RESEARCH METHDOLOGY:
The research was conducted from 7th
Jan to 18th
Feb, 2013.
The research includes meetings with the retailers, consumers and dealers.
It includes preparation of the questionnaire to be answered by above
people for knowing the competitive position of Amul Taaza in the
market. The views of the above parties were recorded in the research as
per the questionnaire set by us.
Research Approach:
The objective was to know the competitive position of Amul Taaza
in the milk market thus in order to successfully conduct the research the
unbiased opinion of the above parties was desirable. Thus we conducted
the research as the representative of Amul Company and sometimes the
representatives of the other company like Namaste India in order to have
an unbiased opinion of the concerned persons and it worked to achieve
our goal.
Research Design:
Descriptive Research is the research method used because
descriptive studies embrace a large proportion of market research. The
purpose is to provide an accurate snapshot of some aspect of the market
environment. Descriptive Research is more rigid than exploratory research
and seeks to describe users of a product, determine the proportion of the
population that uses a product, or predict future demand for a product.
As opposed to exploratory research, descriptive research should define
questions, people surveyed, and the method of analysis prior to beginning
data collection. In other words who, what, where, when, why and how
aspects of the research should be defined.
87
DATA COLLECTION TECHNIQUES:
Sources of Data:
a) Primary Data
To collect primary data from Retailer’s & Customer’s Questionnaire
were used. Questionnaire was prepared very carefully so that it
proves to be effective in collecting the right information.
b) Secondary Data
Secondary data collected from different websites. This secondary data
formed the conceptual background for the project. This secondary
data was compared with the primary data collected in area.
Research Instrument:
The research instrument was the structured questionnaire formulated
for the respondents. The questionnaire was different for the retailers &
dealers and for the consumers there was a different set of questionnaire.
Types of Questions:
The second important aspect in the designing a question is to
decide which type of question are to be used. Question can be classified
in various ways.
Questionnaire contains following type information –
1. Open-ended Question
2. Dichotomous Question
3. Multiple-choice Question
88
Both the questionnaire consists of all three types of question.
Mostly all questions are multiple type questions. Dichotomous question
are few in number. There is only one open-ended type question.
Phrasing of Questions:
In questionnaire, I try to phrase the question in logical way. For
example I arrange question in sequence as personal information,
awareness data, usage data, and finally related to reason and satisfaction.
SAMPLING PLAN:
Sample Size:
The Sample Size was as follows:
SR. NO. RESPONDENTS TOTAL NO.
1. Retailor 169
2. Consumer 200
SAMPLING TECHNIQUE:
A Stratified Sampling technique was used. A different Stratum for
different type of respondent within every stratum the respondents was
selected as per convenience basis.
89
METHOD OF SURVEY:
Personal Interview:
It is direct form of investigation, involving face-to-face
communication with free feedback information. It offers a sense of
participation. It is more flexible form of data collection. Use of
unstructured, open-end questions is possible. Rate of refusal is low. Depth
interview is possible. Complex questions can be asked. The interview can
have questions to secure more information. Observation approach can be
combined to verify age, income, status, standard information. Visual aids
in the form of catalogues samples etc. can be used to get views,
opinions, and attitudes of responder.
Product for which Survey was conducted:
AMUL TAAZA
90
Product Details:
Product Name Amul Taaza
Description Pasteurized Milk Amul milk meets the
PFA standard’s for the respective type of
milk.
Packing Poly Pack-
175 ml,
500 ml,
1 Ltr.,
Product Specifications:
Composition
FAT (%) 3
SNF (%) 8.5
Product Features:
1. Amul milk is the most hygienic liquid milk available in
the market.
2. It is pasteurized in state-of-the-art processing plants
and pouch-packed to make it conveniently available to
consumers.
91
ANALYSIS AND STATISTICAL TECHNIQUE USED
Types of data analysis techniques used in the project:
 Tabular Analysis
 Graphical Analysis
 Percentage Analysis
Area of Operation:
The areas of operation were the research was done are as follows:
• Yashoda Nagar
• Ratanlal Nagar
• Shyam Nagar
• Sanigawan
• Naubasta
• Kidwai Nagar
• Swaroop Nagar
• Saket Nagar
How the survey conducted to approach the outlets with the following
requirements in mind.
At Approach:
1. What type of shop it is ? (Bakery, General Store, )
2. Does it stock Amul Products ?
3. What other brands available in the shop ?
92
Secondary Level:
1. Whether it sells milk ?
2. If Yes, whether it sells Amul milk ?
3. Whether the company provides any promotional Support ?
Territory Level:
1. Which is the most selling milk in the market ?
2. Who supplies milk to your shop ?
3. Does the delivery of milk is on time ?
Others:
1. Types of schemes given to him.
2. What are the uses of milk ?
Addendum:
1. Outlets may include general stores, mithai shopes,
canteens etc.
2. These sectors were chosen because the company believed
that these segments could be the best potential buyers
for this product.
93
CHAPTER - 5
DATA ANALYSIS
&
INTERPRETATION
94
DATA ANALYSIS FOR RETAILERS
1) Number of retailers stocking Amul Taaza Milk.
Answer No. of respondents Percentage
Yes 55 33 %
No 114 67 %
INTERPRETATION:
• The above graph indicates that 33% of the retailers are selling
Amul milk.
• It shows that Amul milk brand is popular among the retailers.
33 %
67 %
No. of respondents
Yes
No
95
2) Sizes of Amul Milk packets retailers preferred to store.
(Out of 169 retailers only 55 were buying Amul milk)
Answer No. of respondents
175 ml 26
500 ml 23
1 ltr. 6
INTERPRETATION:
• The above graph indicates that most of the retailers preferred to
store 175 ml and 500 ml pouch of Amul Taaza milk as per the
customer demand.
• In case of 1 Ltr. Pouch’s there was very low customer demand.
26
23
6
0 5 10 15 20 25 30
175 ml
500 ml
1 Ltr.
No. of respondents
96
3) Reasons for Amul milk not stored by retailers.
(Out of 169 retailers only 114 were not buying Amul milk)
Answer No. of respondents
Low Profit Margin 72
Low Distribution 8
No replacement for leakage 28
Others 6
INTERPRETATION:
• The above graph it is clear that half of the retailers were not
satisfied with Amul replacement and profit margin policy.
• Very less retailers complained about distribution network.
0
10
20
30
40
50
60
70
80
Low Profit
Margin
Low Distribution No replacement
for leakage
Others
72
8
28
6
Amul milk not stored by retailers
97
4) Preference of retailer’s to milk brand.
Brands No. of respondents Percentage
Amul 40 24 %
Namaste India 77 46 %
Mother dairy 15 9 %
Paras 27 15 %
Parag 5 3 %
Others 5 3 %
INTERPRETATION:
• The above graph shows that the Namaste India is most preferable
brand in all it.
• Some retailers also prefers Namaste India, Mother Dairy.
Amul
24%
Namaste
India
40%
Mother Dairy
9%
Paras
3%
Parag
2%
Others
3%
Amul
Namaste India
Mother Dairy
Paras
Parag
Others
98
5) Sources from where retailers get Amul Taaza Milk.
(Out of 169 retailers only 55 were buying Amul milk)
Answer No. of respondents Percentage
Distributors 52 95 %
Other Suplliers 3 5 %
INTERPRETATION:
• Almost all retailers said that they purchased milk from Amul
Distributors.
Distributor,
95%
Other
Suppliers,
5%
Distributor
Other Suppliers
No. of respondents
99
6) Retailers satisfaction with Amul distributors.
(Out of 169 retailers only 55 were buying Amul milk)
Answer No. of respondents Percentage
Yes 34 62 %
No 21 38 %
INTERPRETATION:
• The above graph shows that most of the retailers were satisfied
with the service provided by the Amul distributors.
Yes
62%
No
38%
No. of respondents
Yes
No
100
7) Awareness among retailers about different schemes Sales
Promotional Activities for Amul Taaza Milk.
(Out of 169 retailers only 55 were buying Amul milk)
Activities Aware Not aware
Free Samples 37 18
Credit facility 49 6
Advertisements 50 5
Coupons 16 39
P-O-P Displays 41 14
INTERPRETATION:
• The above graph shows that retailers were aware about the sales
promotional activity that Amul carried out, but some respondents
were unaware about various activities.
• Most of the retailers were aware about advertisement and coupons
scheme during festivals.
• Most of the retailers were aware about the P-O-P displays.
37
49 50
16
41
18
6 5
39
14
0
10
20
30
40
50
60
Aware Not Aware
101
8) Interest of retailers in wholesale distributors of Amul
Taaza Milk
Answer No. of respondents Percentage
Yes 27 16 %
No 142 84 %
INTERPRETATION:
• The above graph represents the interest of the retailers to start
Amul Taaza Milk distribution. The questions asked to increase the
retail coverage.
• Most of the retailers were not interested.
• Only 16% of the retailers were ready to start Amul Taaza
distribution.
Yes
16%
NO
84%
No. of respondents
Yes
NO
102
9) Number of retailers aware about Amul Preferred Outlets
(APO’s) and its benefits.
(Out of 169 retailers only 118 were questioned as they had
large store)
Answer No. of respondents Percentage
Yes 103 87 %
No 15 13 %
INTERPRETATION:
• APO is the outlet where you get Amul milk and milk products and
it helps to increase the market share. This question asked to the
retailers who were strong enough in capital.
• From graph it can be interpreted that the awareness about APO is
very low.
Yes
87%
No
13%
No. of respondents
Yes
No
103
10) Number of retailers interested in opening an Amul
Parlor (APO’s).
(Out of 169 retailers only 118 were questioned as they had
large store)
Answer No. of respondents Percentage
Yes 15 13 %
No 103 87 %
INTERPRETATION:
• The above graph represents that very less number of retailers were
interested to start Amul Parlor’s (APO’s).
Yes
13%
No
87%
No. of respondents
Yes No
104
11) Retailer’s expectation from Amul Taaza Milk.
(Out of 169 retailers only 55 were buying Amul milk)
Attributes No. of respondents
Good Quality 7
Availability 23
Clear Packaging Date 25
INTERPRETATION:
• The question asked to the distributors where the Amul Taaza milk
is being sold, and tried to collect feedback of customers about
Amul Taaza milk.
• More customers were having complaints availability.
• Some customers were not happy with quality of milk.
7
25
23
0 5 10 15 20 25 30
Good Quality
Availability
Clear Packaging Date
No. of respondents
Respondents
105
12) Ratings from retailers for attributes of Amul Taaza
Milk.
(Out of 169 retailers only 55 were questioned as they buying
Amul milk)
Ratings
Attributes
Quality Brand
Image
Availability Packaging Profit
Margin
Very
Good 37 48 30 5 0
Good 13 7 15 10 2
Average 5 0 2 32 5
Bad 0 0 6 5 8
Very Bad 0 0 2 3 40
Total 55 55 55 55 55
0
5
10
15
20
25
30
35
40
45
50
Quality Brand Image Availabilty Packaging Profit Margin
37
48
30
5
0
13
7
15
10
2
5
0
2
32
5
0 0
6 5
8
0 0
2 3
40
Very Good Good Average Bad Very Bad
106
INTERPRETATION:
• QUALITY :: Most of the retailers were satisfied with Amul
Taaza milk quality.
• BRAND IMAGE :: The graph shows that Amul Taaza is having
good brand image.
• AVAILABILITY :: Most of the retailers were satisfied with the
Amul Taaza milk distribution.
• PACKAGING DATE :: Most of the retailers were not satisfied,
about leakage of the packet and they were facing a problem
regarding same.
• PROFIT MARGIN :: All retailers were not satisfied with the
Profit margin policy given by Amul Taaza Milk.
107
DATA ANALYSIS FOR CUSTOMERS
1) Number of customer purchasing Amul Taaza Milk.
Answer No. of respondents Percentage
Yes 80 40 %
No 120 60 %
INTERPRETATION:
• The above graph indicates that only 40% of the customers are
purchasing Amul Taaza milk.
• It shows that Amul Taaza milk brand is not too much popular
among the customers.
Yes
40%
No
60%
No. of respondents
Yes
No
108
2) Preferences of customers towards milk brands.
Brands No. of respondents Percentage
Amul 30 15 %
Namaste India 88 44 %
Mother dairy 34 17 %
Paras 22 11 %
Parag 16 8 %
Others 10 5 %
INTERPRETATION:
• The above graph shows that the Namaste India is most preferable
brand in all it.
• Some customers also prefers Amul, Mother Dairy and Paras.
Amul
15%
Namaste
India
44%
Mother Dairy
17%
Paras
11%
Parag
8%
Others
5%
No. of respondents
Amul
Namaste India
Mother Dairy
Paras
Parag
Others
109
3) Number of customer’s aware about Amul Parlors (APO’s).
(Out of 200 customers only 80 were questioned as they were
buying Amul Taaza Milk)
Answer No. of respondents Percentage
Yes 12 15 %
No 68 85 %
INTERPRETATION:
• The above graph shows that the awareness about Amul Parlor’s
(APO’s) is very low.
Yes
15%
No
85%
No. of respondents
Yes
No
110
4) Customer’s expectation from Amul Taaza Milk.
(Out of 200 customers only 80 were buying Amul milk)
Attributes No. of respondents
Good Quality 20
Availability 46
Clear Packaging Date 14
INTERPRETATION:
• The question asked to the customers where the Amul Taaza milk is
being purchased, and tried to collect feedback of customers about
Amul Taaza milk.
• More customers were having complaints availability.
• Some customers were not happy with quality & clear packaging
date of Amul Taaza milk.
20
46
14
0 10 20 30 40 50
Good Quality
Availability
Clear Packaging Date
No. of respondents
Respondents
111
5) Ratings from customers for attributes of Amul Taaza
Milk.
(Out of 200 retailers only 80 were questioned as they buying
Amul Taaza milk)
Ratings
Attributes
Quality Brand
Image
Availability Packaging
Very
Good 36 60 30 20
Good 24 15 15 12
Average 20 5 10 25
Bad 0 0 16 15
Very Bad 0 0 9 8
Total 80 80 80 80
0
10
20
30
40
50
60
Quality Brand Image Availabilty Packaging
24
15 15
12
20
5
10
25
0 0
16 15
0 0
9 8
Very Good Good Average Bad Very Bad
112
INTERPRETATION:
• QUALITY :: Most of the customers were satisfied with Amul
Taaza milk quality.
• BRAND IMAGE :: The graph shows that Amul Taaza is having
good brand image.
• AVAILABILITY :: Most of the customers were satisfied with
the Amul Taaza milk distribution.
• PACKAGING DATE :: Most of the retailers were not satisfied,
about leakage of the packet and they were facing a problem
regarding same.
113
CHAPTER - 6
FINDINGS
&
OBSERVATION
114
OBSERVATION FINDINGS
• Retailors:
 Retailers are not interested because they don’t have storage facility
but if company provides them such facility they will be sale Amul
Taaza Milk.
 Because of low profit margin almost all retailers are not interested
in Amul Taaza Milk selling.
 On question, why retailers are not interested in selling of Amul
milk, it is found they were not happy with profit margin,
availability and replacement of leak pouches.
 Retailers were selling different brands. Because they were able to
receive more margin from non-popularized brand that they could
not from well-known brands.
 All retailers get Amul Taaza milk from company selected
distributors.
 Measurable amount of retailers were not happy with the
distributors, because of frequent change in distributors.
 Retailers go for other brands as Amul Taaza faces survival problem
in sunlight.
 Most of the retailers were annoyed by the promotional tool
(coupon), as they complain of no communication by distributor.
 I found that customers were complaining about the packaging
problem & leave availability.
115
 When question came to retailers ratings towards Amul Taaza milk
ratings most of the respondents complained about profit margin and
leakage.
 During research it is found that the mindset of consumers towards
Namaste India milk is very high and hence it has become a milk
market player. As from the sales of Namaste India pouch milk is
more than Amul Taaza milk.
 Retailers also demand for the replacements for the damage due to
the spoilage of milk that they have to bear when the Amul milk
gets spoiled after the purchase.
• End Users : (Households)
 Consumer’s preference for purchasing of liquid milk is mainly
based on quality, taste, availability, home delivery and freshness
respectively.
 The awareness level of Amul Taaza milk in bulk users is around
75% to 80% but still only 15% are using Amul Taaza milk.
 The preference of purchasing milk by the bulk users is mainly
quality, price and timely availability.
116
LIMITATIONS
This report had to work under several constraints and limitations. Some
of the key limitations are…..
 Time period of the project was 6 weeks, which may not be enough
to understand the whole market.
 Convenient Sampling was used as the mode of conducting the
research.
 The psychology and temperament of a respondent play a significant
role. Some respondents are more sensitive as against others who
are more tolerant. A change in the composition of the respondents
can affect the answers adversely or favorably.
 Respondents may not have been true in answering various questions
and may be biased to certain other questions.
 The questionnaire mostly contained multiple choice questions,
therefore many respondents did not give a proper thought before up
the questions, and some even ticked things, which were not
applicable. Therefore, all this increased the bias.
117
CONCLUSION
Amul means different things to different people.
To a milk producer - A life enriching experience
To a consumer - Assurance of having wholesome milk
To a mother - A reliable source of nourishment for her child
To the country - Rural development and self-reliance
As we know that Amul is very big organization and market leader
in dairy products. It has maximum market share in Milk, Butter, Cheese
& Ice-cream which are its main/core products. But in case of local
market like Kanpur the Amul milk is not a popular product as compared
to other Amul Products. With the help of research, company can find out
its week points in Milk product and can increase its market share
through rectify mistakes. People have believed in Amul’s product and
they will accept it also if effective actions were taken.
The survey resulted into following conclusions :
 Quality is the dominating aspect which influences consumer to
purchase Amul product, but prompt availability of other Milk brands
and aggressive promotional activities by others influences the
consumer towards them and also leads to increase sales.
 In comparison to Amul Milk, the other players such as Namaste
India, Mother Dairy, Paras and Parag provide a better availability
and give competition to the hilt.
 People are mostly satisfied with the overall quality of Amul Milk,
but for the existence in the local market Amul must use aggressive
selling techniques.
118
SUGGESTIONS & RECOMMENDATIONS
The Milk Products market has reached has reached Maturity stage in
India large number of Co-operatives having a variety of product range
has entered the market, thus there is one way for Amul to sustain their
milk business in the market by delivering outstanding satisfaction to their
retailers, so that they can take interest in selling of Amul milk products.
The survey resulted into following SUGGESTIONS :
Company should start strong joint packing, to avoid leakage.
Amul has a relatively good distribution network as compared to
other brands, other brands give-up during festival season and are
not able to meet the demand, here Amul can hammer the market
and influence the retailers and consumers.
Supply should be regular to all the outlets including those that lie
in the pocket roads and not just in the outlets which lie on the
easily accessible routes.
175 ml milk pouch can prove a strong market, because lower
income family has intention to buy small pouch milk.
Provide reasonable margin to retailers as compared to competitors,
this motivates them to promote company’s milk and milk products.
Improve delivery schedule to provide products on time for the
retailers about who claimed that Amul Taaza milk is not available
to them on time.
119
Incentives & Schemes should be given to the retailers and some
scrutiny should be follow to check the scheme get being
communicated properly by distributors or sales person.
Provide consistent service to retailers as this will help gain
company goodwill in the market.
Do not change distributor frequently, because he is the only person
who act as a connecting link between company and retailers.
Do not place more than one distributor in same market area.
Amul should invest more money in Brand promotion and marketing
in Kanpur, it will be beneficial for the company in the long run.
For Brand promotion and marketing of Amul milk in Pune it
should introduce a mascot for the Amul Taaza milk as it already
has for Amul Butter i.e., The Amul Butter Girl in order to gain a
good position in the mind of the customers. This will also help in
easy Brand differentiation and recognition.
Also advertising on the Television, Radio Mirchi and Sponsorship
of the events.
The study of milk market reveled that there is no mergers and
Acquisition in the milk industry. Amul should go for mergers and
acquisition and try to acquire the local players in the Kanpur
market like Namaste India, Mother Dairy etc. It will help company
in increasing its Dealers Networks, Market Share, Customer base
etc. It will also save time of establishing a new manufacturing unit.
Some brand ambassador like M. S. Dhoni, Hrithik Roshan or
Virendra Sehwag may be used. That will help customers to accept
the product more quickly.
120
Special offers should be there for dealers, retailers and customers at
Festival time.
Discount coupons should be to the consumers in order to buy more
milk.
If adding preservatives in the milk keeps the milk for longer times
than Amul should also add some preservatives in the milk as
people not only see quality but also sees the time duration i.e.,
how much times we can store milk.
Company should take care of retailers by solving their problems
and should call back by appointing separate company
representatives.
Timely visit should be given to the retail shops.
121
CHAPTER – 7
ANNEXURE
122
Books:
I. Philip Kotler - Marketing Management (Pearson
Education, 12th Edition)
II. C. R. Kothari - Research Methodology Methods &
Techniques (New Age International Publishers, 2nd
Edition, 2004)
Websites:
http://www.amul.com/m/about-us
http://www.amul.com/m/organisation
http://www.amul.com/m/awards
http://www.amul.com/m/exports
http://www.amul.com/m/amul-topical-story
http://www.amul.com/m/amul-hits
http://www.amul.com/m/amul-relief-trust
http://www.amul.com/products/amul-taaza-info.php
123
http://www.amuldairy.com/index.php?option=com_co
ntent&view=article&id=49&Itemid=172
http://www.amuldairy.com/index.php?option=com_co
ntent&view=article&id=106&Itemid=67
http://www.amuldairy.com/index.php?option=com_co
ntent&view=article&id=69&Itemid=82
http://www.amuldairy.com/index.php?option=com_co
ntent&view=article&id=94&itemid=162
http://www.indiadairy.com
http://en.wikipedia.org/wiki/Amul
http://toi.amul.com/products.html
124
Questionnaire
(Retailor Survey)
Name of the shop: ………………………………….......................................
Retailer Name: …………………………………………………………………………..
Address: …………………………………………………………………………………….
Contact No ………………………………………………
1. Do you stock Amul Taaza Milk?
a) Yes b) No
2. If yes, what is the size of milk packets do you preferred to store?
a) 175 ml b) 500 ml
c) 1 Ltr.
3. If No, Why?
a) Low Profit Margin b) Low Distribution
c) No replacement for leakage d) Others
4. Which is the most preferable brand of packaged milk that you stock?
a) Amul b) Namaste India
c) Mother Dairy d) Paras
e) Parag f) Others
5. From where do you get Amul Taaza Milk?
a) Distributors b) Other Suppliers
6. Are you satisfied with Amul Distributor?
a) Yes b) No
125
7. Do you know which Sales promotional activities does the company
undertake for Amul Taaza Milk?
Activities Aware Not Aware
Free Samples
Credit Facility
Advertisements
Coupons
P-O-P Displays
8. Are you interested in distribution of Amul Taaza Milk?
a) Yes b) No
9. Are you aware of Amul Preferred Outlets (APO’s) and its benefits?
a) Yes b) No
10. Are you interested in opening an Amul Parlor (APO’s)?
a) Yes b) No
11. What is consumer’s expectation from Amul Milk?
a) Good Quality b) Availability
c) Packaging
126
12. Give your Ratings to following attributes of Amul Taaza Milk?
NOTE :- [please tick mark ( √ ) in the specified column]
Ratings
Attributes
Very Good Good Average Bad Very Bad
Quality
Brand Image
Availability
Packaging
Profit Margin
13. Any Suggestions:-
127
Questionnaire
(Customer Survey)
Name: ………………………………………………
Address: …………………………………………………………………………..
Contact No.: …………………………………
Age: …........... years
Sex: ……………………………..
Occupation:
a) Self-employed
b) Professional
c) House-wife
d) Student
1. Do you know Amul ?
a) Yes b) No
2. Do you regularly get the Amul Milk?
a) Yes b) No
3. Which brand milk do you like the most?
a) AMUL b) Namaste India
c) Mother Dairy d) Paras
e) Parag f) Others (specify) …….…
128
4. What are the products of Amul you use very frequently?
a) Butter b) Cheese
c) Milk d) Dahi
e) Ice-cream f) Chocolates
5. Do you know about Amul Taaza ?
a) Yes b) No
6. How is the taste of Amul Taaza ?
a) Poor b) Satisfactory
c) Excellent
7. What about the price of Amul Taaza ?
a) Low b) Average
c) High
8. How is the packaging of Amul Taaza Milk ?
a) Poor b) Good
9. Are you know about an Amul Parlor (APO’s)?
a) Yes b) No
10. What are the expectations from Amul Milk?
a) Good Quality b) Availability
c) Packaging
129
11. Give your Ratings to following attributes of Amul Taaza Milk?
NOTE :- [please tick mark ( √ ) in the specified column]
Attributes
Ratings
Very Good Good Average Bad Very Bad
Quality
Brand Image
Availability
Packaging
12. Any Suggestions about Amul:-
130
Kushagra Shukla BBA 2010-13

Kushagra Shukla BBA 2010-13

  • 1.
    A PROJECT REPORT ON “ASTUDY ON MARKET ANALYSIS AND SALES DEVELOPMENT OF AMUL TAAZA IN KANPUR CITY” Submitted in partial fulfillment of the requirement For the award of the degree of BACHELOR OF BUSINESS ADMINISTRATION DEPARTMENT OF BUSINESS ADMINISTRATION SESSION (2012-2013) Under the guidance of: Submitted By: Mr. Navneet Gupta Kushagra Shukla Milk Marketing Officer Roll No.: 0401296 Kanpur Depot Batch: BBA 2010-13 DAYANAND ACADEMY OF MANAGEMENT STUDIES, KANPUR AFFILIATED TO C.S.J.M. UNIVERSITY, KANPUR
  • 2.
    A PROJECT REPORT ON “ASTUDY ON MARKET ANALYSIS AND SALES DEVELOPMENT OF AMUL TAAZA IN KANPUR CITY” Submitted in partial fulfillment of the requirement For the award of the degree of BACHELOR OF BUSINESS ADMINISTRATION Of C.S.J.M. University, Kanpur Session – (2012-13) By Kushagra Shukla Roll No.: 0401296 Batch: 2010-13
  • 3.
    ACKNOWLEDGEMENT With immense pleasure,I would like to present this project report for KAIRA DISTRICT CO-OPERATIVE MILK PRODUCER’S UNION LTD., ANAND. It has been an enriching experience for me to undergo my summer training at AMUL, which would not have possible without the goodwill and support of the people around. As a student of DAYANAND ACADEMY OF MANAGEMENT STUDIES, KANPUR. I would like to express my sincere thanks to all those who helped me during my practical training program. Words are insufficient to express my gratitude towards MR. NAVNEET GUPTA, the Depot-in-charge of AMUL. I would like to give my heartily thanks to MR. ROHIT PURI, Faculty guide, who helped me at every step whenever needed, for having spared her valuable time with me and for all the guidance given in executing the project as per requirements. At last but not least my grateful thanks are also extended to all my faculty members for the proper guidance and assistance extended by them. I am also grateful to my parents, friends to encourage & giving me moral support. (Kushagra Shukla) (Mr. Rohit Puri) (Sign. of external examiner) I
  • 4.
    PREFACE In spite ofthe theoretical knowledge gained through class room study, a person is incomplete if not objected to practical exposure of real corporate and may have to face hurdles which will be difficult to overcome without any firsthand experience of business. In this context research program has been designed to make the person aware of happening of the real business world. The project entitled “A STUDY ON MARKET ANALYSIS AND SALES DEVELOPMENT OF AMUL TAAZA IN KANPUR CITY” has been done at Kanpur as completion part of B.B.A. program. The study was made by collecting relevant data about awareness and market size with the help of questionnaire survey, secondary data were collected from the organization broacher’s, magazines, newspaper, websites etc. This report is the result of the work done during the training period. I have tried my level best to be as a systematic as possible and to avoid any sort of biases. II
  • 5.
    CERTIFICATE This is tocertify that KUSHAGRA SHUKLA, Roll no. 0401296 a student of course Bachelors of Business Administration from the DAYANAND ACADEMY OF MANAGEMENT STUDIES, KANPUR has done his summer training at GUJARAT CO-OPERATIVE MILK MARKETING FEDRATION LIMITED (GCMMF). The project work entitled “A STUDY ON MARKET ANALYSIS AND SALES DEVELOPMENT OF AMUL TAAZA IN KANPUR CITY” has done under the supervision of MR. ROHIT PURI faculty member of DAYANAND ACADEMY OF MANAGEMENT STUDIES, KANPUR. The project work embodies the original work done by KUSHAGRA SHUKLA during his summer project training period. III
  • 6.
    STUDENT DECLARATION I KushagraShukla student of B.B.A. at Dayanand Academy of Management Studies, Kanpur of hereby declare that the project work entitled “A Study on Market Analysis And Sales Development of AMUL TAAZA in Kanpur city” is compiled and submitted under the guidance of Mr. Navneet Gupta. I would also like to thank Mr. Krishna Kumar Dwivedi, of AMUL (Kanpur) who helped me during my training program and guided in doing the market. This is my original work. Whatever information furnished in the project report is true to the best of my knowledge. Kushagra Shukla BBA 6th Semster 0401296 IV
  • 7.
  • 8.
    SYNOPSIS I Kushagra Shuklafelt privileged to be a part of DAYANAND ACADEMY OF MANAGEMENT STUDIES, KANPUR. I did my summer internship training in GUJARAT CO-OPERATIVE MILK MARKETING FEDERATION (GCMMF) a FMCG sector company under the brand name “AMUL MILK”. My project title is the “A STUDY ON MARKET ANALYSIS AND SALES DEVELOPMENT OF AMUL TAAZA IN KANPUR CITY”. The project basic objectives were to estimate demand of Amul Milk and perform a whole comparative study of it as compared to other brands. As a methodology, I chose direct interview in the form of questionnaire to know about consumer’s preferences. On the basis of these preferences I drew out the factors effecting demand of Amul Milk, consumer’s nature of purchase and their perception towards the brand. Also the sales were also estimated by questioning the retailers through the questionnaires. It helped me to know a lot about the whole supply chain of the product along with its profit margin. There were certain limitations of the project which are as follows: • The field of study was very vast, • Consumer’s socially desirable answers make a clear difference in what they say and what actually they do. VI
  • 9.
    Out of thesetwo parts of my project I learnt two things: • Visibility is one of the area required for Amul Milk to position into the people’s mind, • Secondly, Amul should understand the expectations of people. If one wants to grow in FMCG sector one should keep the following factors in mind that the products are easily available to the consumer’s, to improve the quality of products from time to time, thirdly, the price of the product should be low and last but not the least the visibility and the promotional strategy should be such that it hits people’s mind. So analysis is based on sample results. It was a difficult task to gather information from respondents by meeting them personally in order to get questionnaire filled. There was a lot of time pressure and sometimes unwillingness of the respondents to respond. VII
  • 10.
    EXECUTIVE SUMMARY In today’scompetitive world while entering in the market it is very necessary to have good knowledge of the potential of a particular market. The information regarding the activities of competitor’s existing in that we can plan our each activity according to that. It is also necessary to retain the existing customer’s apart from attracting the new customers. The Project is concern with the market analysis & sales development of Amul dairy milk Kanpur city. The project included as part of BBA Programme and the project is done from the 7th January 2013 to 18th February 2013. 1. Title: “A STUDY ON MARKET ANALYSIS AND SALES DEVELOPOMENT OF AMUL TAAZA IN KANPUR CITY” 2. Organization: “Gujarat Co-operative Milk Marketing Federation (GCMMF), Anand, Kanpur”. VIII
  • 11.
    3. Objective: The PrimaryObjective of the study was to find size of retail network of Amul Taaza in specific areas of Kanpur city. In the study my intention was go through the retail network of Amul dairy milk to know retailers view about supply chain of Amul dairy milk, to know the complaints of Amul dairy milk and to find out the suggestions from retailers for more penetration of Amul dairy milk in Kanpur region. The Secondary Objective was to find the customer response towards Amul milk. My aim was to go through the customers to know the interest of purchasing & using Amul milk. Basically the study was for the demand of Amul milk among the customers. And also to know the complaints on Amul milk. 4. Research Methodology: Research type was descriptive. The research was done through retailers. I have collected the primary data through questionnaire which was filled by retailer’s, customer’s. Questions were both open and close ended. The secondary data was collected from website www.amul.com. Sampling done is Stratified Sampling. The type of sampling method was Judgment Sampling. IX
  • 12.
    5. Findings: In Kanpurregion there are around 5 more players of milk that exist. Those are like Namaste India, Mother Dairy, Paras, Parag and many other local brands. Awareness of Amul milk among the retailers as well as consumers is average but acceptance is low. The sale totally depends on the retailers. 6. Data Analysis: The data analysis has done area wise. It gives idea about the competitors of Amul milk. It gives information regarding their market share. 7. Conclusion: It was concluded that Amul milk have a high potential in the market and it is the known to its customers but still its acceptance is comparatively low as other competitors present in the market, because perception of customers towards the product is wrong, most of the consumer continuously using other brand and they do not want to switch over other brand. X
  • 13.
    _ ______________________________________________________ ANAND MILK UNIONLIMITED THE KAIRA DISTRICT CO-OPERATIVE MILK PRODUCERS’ UNION LIMITED ANAND XI
  • 14.
  • 15.
    INDEX Table of ContentPage No. CHAPTER – 1 :: INTRODUCTION  Context of the Topic 2  Promotion Tool Used 4  Need of Study 5  Statement of the problem 5 CHAPTER – 2 :: INDUSTRY & COMPANY PROFILE  Introduction & History of Amul 8  People Power: Amul’s Secret of Success 15  The Amul Model 18  The Three Tier Structure 20  GCMMF Overview 22  Plants 24  Organization Structure 29  GCMMF Supply Chain 39  Technology And E-initiatives 47  List of Products Marketed 49  Amul Competitors 56  SWOT Analysis 59 CHAPTER – 3 :: ACHIEVEMENTS AND AWARD’S  Achievements 61  Awards And Certification 69
  • 16.
    CHAPTER – 4:: RESEARCH METHODOLOGY  Objective of the Report 86  Scope of Project 86  Research Design 87  Sampling Plan 89  Analysis And Technique Used 92 CHAPTER – 5 :: DATA ANALYSIS AND INTERPRETATION  Analysis of the Retailer’s Questionnaire 95  Analysis of the Consumer’s Questionnaire 108 CHAPTER – 6 :: FINDINGS AND OBSERVATION  Observation Findings 115  Limitations 117  Conclusion 118  Suggestions & Recommendations 119 CHAPTER – 7 :: ANNEXURE  Bibliography And Webliography 123  Questionnaire for Retailers 125  Questionnaire for Customers 128
  • 17.
  • 18.
    Context of theTopic: The dairy industries companies run mainly on the factors such as availability, service frequency, taste and marketing. Availability is plays a vital role because purchasing power is depend upon availability of that product, in case distributors and retailers service matter a lot. Retailing includes all the activity in selling goods or service enterprises whose sales volume comes primarily from retailing. Retailers are the part of milk marketing channels and perform the work of moving goods from producers to the customers. It overcomes the time, place and possession gap that separates goods and service from those who needs and wants them. Retailers as member of marketing channel perform a number of key functions. Some functions (physical, title, promotion) constitute a forward flow of activity from the company to the customers; other functions (ordering and payment) constitute a backward flow from customers to the company. Still others (information, negotiation, finance and risk taking) in both directions. The project delves into the workings from the distribution aspect of an FMCG organization, in detail. AMUL, being an FMCG company, attaches a lot of significance to the distribution aspect of its business. The distribution channel of AMUL holds a lot of potential in affecting the demand or sales of AMUL products through delivery on time, delivery of variety of products, the retailer friendliness of the policies being set by the distributers and equitable distribution of products to all the retail outlets in a particular region, to name a few. 2
  • 19.
    So, In orderto plan retail coverage we map out the positions of Amul outlets, Amul parlors, and competitor’s outlets. This project was carried out in Kanpur city. For analyzing and presenting information that is tied to geographical location, we divided the city in different wards. By analyzing geographical representation and sales data with spatial distribution Amul outlets, competitor’s outlets and the density of others in an area, we identify unexplored area and plan location outlets to increase its market penetration. Using such research we can ascertain the quality and depth of retail penetration in specific area. Addition to this we carried out sales promotion activity through discount coupons. Sales promotion consists of diverse collection incentive tool, most short-term designed to stimulate or greater purchase of a particular product by consumers or the trade. Whereas advertise offers a reason to buy, sales promotion offers incentive to buy. Sales promotion includes tools for consumer promotion (for example: buying allowance, free goods, merchandise allowances, co-operative advertising, advertising and display allowances, dealer sales contests); sales force promotion (for example: bonuses, contests, sales rallies). Sales promotion efforts are directed at final consumers and designed to motivate, persuade and remind them of the goods and receives that are offered. 3
  • 20.
    Promotion Tool Used: Theconsumer promotion tools mean the promotion activities, which are beneficial for consumers as well as company. Such as price discounts, samples, cash refund, premiums, prizes, cross promotion ad coupons etc. We decided to use discount coupons. We distributed it among customers and validity kept seven days from issued.  The consumers are seduced to buy the product.  It helped to increase sales volume.  Consumer can get good quality of good in cheaper price.  It can attract the new consumers and customers buying other milk brands.  Attract brand switchers, who are primarily looking for low price, good value or premiums.  Turn switchers to loyal users.  It induced to make some subsequent purchases.  Give little permanent gain in market share. 4
  • 21.
    Need of Study: Managersare always curious about the position of their company’s products in the market which largely depend upon the company’s goodwill, and the position of their brand. In order to maximize the sale and profit, company must deliver outstanding satisfaction to the retailers, wholesaler & consumers. So market survey of retailers, wholesalers & customers, chart out the position of the company as compared to the competitors. It helps the organization to find out the brand being sold most by the retailers along with their stocking and also consumer buying preferences. Statement of the Problem: “A STUDY ON MARKET ANALYSIS AND SALES DEVELOPMENT OF AMUL TAAZA IN KANPUR CITY” It helps to study to all activities which can be used to influence large number of customers so as to increase the sales of the Amul milk effectively. 5
  • 22.
  • 23.
  • 24.
    INDUSTRY PROFILE The WorldDairy Situation :- Acoording to a report published by International Dairy Fedration (IDF) on the World Dairy Situation, the worldwide milk production is expected to grow at a slower pace and is estimated at 655 million tonnes. The strongest growth would be in Asia, notably in China and India. Milk production is projected at 36 million tonnes in China and 94.60 million tonnes in India. India would continue to be the largest milk producer, followed by the US, with projected of 82.60 million tonnes. Major changes are not expected in dairy products basket. Industrial cheese production is continuing to grow. The major cheese producing regions are Europe and North America and both areas are expected to have a faster growth rate. The production of condensed and evaporated milks is subject to a declining trend for many years in the developed market. It has been replaced by many other dairy products, especially liquid milks of UHT type, coffee cream and coffee whitener including some of the non-dairy origin. The recovery is due to prosperity resulting from economic demand. However, the bullish price situation is not likely to continue long and would level down. 8
  • 25.
    In established markets,the potential for demand to reduce slightly can release the additional supplies, which are needed to maintain the growth of trade. Indian Dairy Industry - A Profile:- India’s dairy sector is expected to triple its production in the next 10 years in view of expanding potential for export to Europe and the West. Moreover with WTO regulations expected to come into force in coming years all the develop countries which are among big exporters today would have to withdraw the suport and subsidy to their domestic milk product sector. Also India today is the lowest cost producer of per litre of milk in the world, at 27 cents, compared with the US’63 cent. Also to take advantage of this lowest cost of milk production and increasing production in the country multinational companies are planning to expand their activities here. Some of those milk producres have already obtained quality standrad certificates from the authorities. This will help them in marketing their products in foreign countries in processed from. The urban market for milk products is expected to grow at an accelerated pace of around 33% per annum to around ` 83,500 crores by year 2010. This growth is going to come from the greater emphasis on the processed food sector and also by increase in the conversation of milk into milk products. By 2010, the value of Indian dairy produce is expected to be ` 10,00,000 million. Presently the market is valued at around ` 7,00,000 million. 9
  • 26.
    Co – operativeUnions:- Backward integration of the process led the co-operatives to advance in animal husbandry and veterinary practice. The system succeeded mainly because it provides an assured market atremunerative prices for producers, milk besides acting as a channel to market the production enhancement package. What’s more, it does not disturb the agro-system of the farmers. It also enables the consumer an access to high quality milk and milk products. Contrary to the traditional system, when the profit of the business was cornered by the middlemen, the system ensured that the profit goes of the participants for their socio-economic upliftment and common good. Recently the Indian co-operative movement got a much needed facelift. With competition snapping at its heels, the sector which has been governed by arcane laws until the recent past will see a special provision inserted in the companies Act, 1956. All the co-operative unions will be re-christened co-operative companies; they will come under the pureview of the registar of companies, instead of the registrar of co-operatives. Dairy co-operatives account for the major share of procesed liquid milk marketed in the country. Milk is processed and marketed by 170 milk producer’s co-operative unions, which fedration into 15 State Co-Operative Milk Marketing Federations. The dairy board’s programmes and activities seek to strengthen the functioning of dairy co-operatives, as producer-owned and controlled organizations. National Dairy Development Board (NDDB) supports the development of dairy co-operatives by providing them financial assistance and technical expertise, ensuring a better future for India’s farmers. 10
  • 27.
    Some of themajor dairy co-operative federation include : • Andhra Pradesh Dairy Development Co-operative Federation Ltd. (APDDCF) • Bihar State Co-operative Milk Federation Ltd. (BCOMPFFD) • Gujarat Co-operative Milk Marketing Federation Ltd. (GCMMF) • Haryana Dairy Development Co-operative Federation Ltd. (HDDCF) • Himachal Pradesh State Co-operative Milk Producers Federation Ltd. (HPSCMPF) • Karnataka Co-operative Milk Producers Federation Ltd. (KMF) • Kerala State Co-operative Milk Marketing Federation Ltd. (KCMMF) • Madhya Pradesh State Co-operative Dairy Federation Ltd. (MPCDF) • Maharashtra Rajya Sahkari Maryadit Dugdh Mahasangh (Mahasangh) • Orissa State Co-operative Milk Producers Federation Ltd. (OMFED) • Pradeshik Co-operative Dairy Federation Ltd. (UP) (PCDF) • Punjab State Co-operative Milk Producers Federation Ltd. (MILKFED) • Rajasthan Co-operative Dairy Federation Ltd. (RCDF) • Tamil Nadu Co-operative Milk Producers Federation Ltd. (TCMPF) The Dairy Co-operative Networks:- • Include 170 milk unions, • Operates in over 338 districts, • Covers nearly 1,08,574 village societies level, • Is owned by nearly 12 million’s farmer members. Apart from making India self-sufficient in milk, these dairy co-operatives have established our country as the largest milk producing nation in the world. 11
  • 28.
    COMPANY PROFILE (TheOrganization) Introduction & History:- In the year 1946 the first milk union was established. This union was started with 250 liters of milk per day. In the year 1955 AMUL was established. In the year 1946 the union was known as KAIRA DISTRICT CO-OPERATIVE MILK PRODUCER’S UNION. This union selected the brand name AMUL in 1955. The brand name “AMUL” means “AMULYA”. The word “AMUL” (vewy) is derived from the Sanskrit word “AMULYA” (vewY;) was suggested by a quality control expert in Anand, which means “PRICELESS”. A quality control expert in Anand had suggested the brand name “AMUL”. Amul products have been in use in millions of homes since 1946. Amul Butter, Amul Milk Powder, Amul Ghee, Amul Spray, Amul Cheese, Amul Chocolates, Amul Shrikhand, Amul Ice-cream, Nutramul, Amul Milk and Amulya have made Amul a leading food brand in India. (Turnover: ` 80.05 billion in 2009-10). Today Amul is a symbol of many things like of the high-quality products sold at reasonable prices, of the genesis of a vast co-operative network, of the triumph of indigenous technology, of the marketing survey of a farmer’s organization and have a proven model for dairy development. (Generally known as “ANAND PATTERN”). 12
  • 29.
    In the early40’s, the main source of earning for the farmers of Kaira District were farming and selling of milk. That time there was high demand for milk in Bombay. The main supplier the milk was Polson Dairy Limited, which was a privately owned company and held monopoly over the supply of milk at Bombay from the Kaira District. This system leads to exploitation of poor and illiterates’ farmers by the private traders. The traders used to beside the prices of milk and the farmers were forced to accept it without uttering a single word. However, when the exploitation became intolerable, the farmers were frustrated. They collectively appealed to Sardar Vallabhbhai Patel, who was a lading activist in the freedom movement. Sardar Patel advised the farmers to sell the milk on their own by establishing a co-operative union, instead of supplying milk to private traders. Sardar Patel sent the farmers to Shri Morarji Desai in order to gain his co-operation and help. Shri Desai held a meeting at Samarkha village near Anand, on 4th January 1946. He advised the farmers to form a society for collection of the milk. 13
  • 30.
    These village societieswould collect the milk themselves and would decide the prices at which they can sell the milk. The district union was also form to collect the milk from Government should be asked to buy milk from the union. However, the Government did not seem to help farmers by any means. It gave the negative response by turning down the demand for the milk. To respond to this action of Government the farmers of Kaira district went on a milk strike. For 15 whole days not a single drop of milk was sold to the traders. As a result the Bombay milk scheme was severely affected. The milk commissioner of Bombay then visited Anand to assess the situation. Having seemed the condition, he decided to fulfill the farmers demand. Thus their co-operatives unions were forced at the village and district level to collect and sell milk on co-operatives basis, without the intervention of Government. Mr. Verghese Kurien showed main interest in establishing union who was supported by Shri Tribhuvandas Patel who lead the farmers in forming the Co-operatives unions at the village level. The Kaira District milk producer’s union was thus established in ANAND and was registered formally on 14th December 1946. Since farmers sold all the milk in Anand through a co-operative union, it was commonly resolved to sell the milk under the brand name AMUL. At the initial stage only 250 liters of milk was collected every day. But with the growing awareness of the benefits of the co-operatives, the collection of milk increased. Today Amul collect 11 lakhs liters of milk every day. Since milk was a perishable commodity it becomes difficult to preserve milk flora longer period. Besides when the milk was to be collected from the far places, there was a fear of spoiling of milk. 14
  • 31.
    To overcome thisproblem the union thought out to develop the chilling unit at various junctions, which would collect the milk and could chill, so as to preserve it for a longer period. Thus, today Amul has more than 150 chilling centers in various villages. Milk is collected from almost 1073 societies. With the financial help from UNICEF, assistance from the Government of New Zealand under the Colombo plan, of ` 50 million’s for factory to manufacture milk powder and butter was planned. Dr. Rajendra Prasad, the president of India laid the foundation on November 15, 1954. Shri Pandit Jawaharlal Nehru, the prime minister of India declared it open at Amul d airy on November 20, 1955. PEOPLE POWER: AMUL’S SCERET OF SUCCESS 15
  • 32.
    The system succeededmainly because it provides an assured market at remunerative prices for producer’s milk besides acting as a channel to market the production enhancement package. What’s more, it does not disturb the agro-system of the farmers. It also enables the consumer an access to high quality milk and milk products. Contrary to the traditional system, when the profit of the business was cornered by the middlemen, the system ensured that the profit goes to the participants for their socio- economic upliftment and common good. Looking back on the path traversed by Amul, the following features make it a pattern and model for emulation elsewhere. Amul has been able to: 1. Produce an appropriate blend of the policy makers’ farmers’ board of management and the professionals: each group appreciating its routes and limitations. 2. Bring at the command of the rural milk producers the best of the technology and harness its fruit for betterment. 16
  • 33.
    3. Provide asupport system to the milk producers without disturbing their agro-economic systems. 4. Plough back the profits, by prudent use of men, material and machines, in the rural sector for the common good and betterment of the member producers and 5. Even though, growing with time and on scale, it has remained with smallest producer members. In that sense Amul is an example par excellence, of an intervention for rural change. The Union looks after policy formulation, processing and marketing of milk, provision of technical inputs to enhance milk yield of animals, the artifical insemination service, veterinary care, better feeds and the like – all through the village societies. Basically the union and co - operation of people brought Amul into fame i.e. AMUL (ANAND MILK UNION LIMITED), a name which suggest THE TASTE OF INDIA. AMUL (Anand Milk Union Ltd.) is based on four hands, which are co-ordinated with each other. The actual meaning of this symbol is co- ordination of four hands of different people by whom this union is at the top position in Asia. • First hand is of farmers, without whom the organization would not have existed. • Second hand is of processors, who process the raw material (milk) into finished goods. • Third hand is of marketer, without whom the product would have not reached the customers. • Fourth hand is of customers, without whom the products would have not carried on. 17
  • 34.
    The Amul Model TheAmul Model of dairy development is a three-tiered structure with the dairy co-operative societies at the village level federated under a milk union at the district level and a federation of member unions at the state level. • Establishment of a direct linkage between milk producers and consumers by eliminating middleman • Milk Producers (farmers) control procurement, processing and marketing • Professional management 18
  • 35.
    The Amul modelhas helped India to emerge as the largest milk producer in the world. More than 15 million milk producers pour their milk in 1,44,246 dairy cooperative societies across the country. Their milk is processed in 177 District Co-operative Unions and marketed by 22 State Marketing Federations, ensuring a better life for millions. 19
  • 36.
    THE THREE TIERSTRUCTURE The 1st Tier – Primary Village Co-operative Society: An Anand Pattern village Dairy Co-operative Society (DCS) is formed by milk producers. Any producer can become a DCS member by buying a share and committing to sell milk only to the society. Each DCS has a milk collection Centre where members take milk every day. Each member’s milk is tested for quality with payments based on the percentage of FAT and SNF. At the end of each year, a portion of the DCS profits is used to pay each member a patronage bonus based on the quantity of milk poured. This also acts as a vital link for various productivity enhancement and development programmes of farmers programmes. 20
  • 37.
    The 2nd Tier –District Union: A District Co-operative Milk Producers’ Union is owned by dairy co- operative societies. It is a Union of primary village co-operative societies within a district. The Union buys all the societies’ milk, then processes and markets fluid milk and products. Union also provides a range of inputs and services to village co-operative societies and their members: feed, veterinary care, artificial insemination to sustain the growth of milk production and the co-operatives’ business. Union staff train and provide consulting services to support village co-operative society leaders and staff. The 3rd Tier – The State Federation: The Co-operative milk producers’ unions in a state from a State Federation which is an apex marketing body responsible for marketing of milk products of members union. The Federation also plays a role in the overall development of the district unions federated to it. Maximizing farmer profit and productivity through co-operative effort is the hallmark of the Anand Pattern. 21
  • 38.
    G.C.M.M.F. Overview: Gujarat Co-operativeMilk Marketing Federation (GCMMF) is India’s largest food products marketing organization. It is a state level apex body of milk co-operatives in Gujarat which aims to provide remunerative returns to the farmers and also serve the interest of consumers by providing quality products which are good value for money. Gujarat Co-operative Milk Marketing Federation Ltd. (GCMMF) is the largest Organization in FMCG industry engaged in marketing of milk & milk products under the brand names of AMUL and SAGAR with an annual turnover exceeding ` 5,000 Crores. GCMMF is a unique organization. It is a true testimony of synergistic national development through the practice of modern management methods. Vision:- GCMMF will be an outstanding marketing organization, with specialization in marketing of food and dairy products both fresh and long life with customer focus and IT integrated. The network would consist of over 100 offices, 7500 stockiest covering at least every Taluka. Head quarter servicing nearly 10 lakhs outlets with turnover of ` 10,000 crore and servicing several co-operatives. GCMMF shall also create markets for its products in neighboring countries. Mission:- We at GCMMF endeavor to satisfy the taste and nutritional requirements of the customers of the world through excellence in the marketing by our committed team. Through co-operative networking, we are committed to offering quality that provides best value for money. 22
  • 39.
    CRISIL Rating forGCMMF Credit Rating Report Gujarat Co-operative Milk Marketing Federation Limited ` 229 Million Cash Credit CRISIL AAA/Stable (Reaffirmed) ` 5 Billion Bill Discounting CRISIL A1+ (Reaffirmed) ` 300 Million Short-Term Bank Facility CRISIL A1+ (Reaffirmed) ` 80 Million Inland Guarantees CRISIL A1+ (Reaffirmed) ` 80 Million Inland/Import Letter of Credit CRISIL A1+ (Reaffirmed) Year of Establishment 1973 Members 17 District Co-operative Milk Producers’ Unions (16 Members & 1 Nominal Member) No. of Producers Members 3.18 million No. of Village Societies 16,117 Total Milk Handing capacity per day 13.67 million liters per day Milk collection (Total - 2011-12) 3.88 billion liters Milk collection (Daily Average 2011-12) 10.6 million liters (peak 13 million) Milk Drying Capacity 647 Mts. Per day Cattle feed manufacturing Capacity 3690 Mts. Per day Sales Turnover (2011-12) ` 11,668 Crores (US $ 2.5 Billion) 23
  • 40.
    PLANTS First plant isat ANAND, which engaged in the manufacturing of milk, butter, ghee, milk powder, flavored milk and buttermilk. Second plant is at MOGAR, which engaged in manufacturing of Chocolate, Nutramul, Amul Ganthia and Amul Lite. 24
  • 41.
    Third plant isat Kanjari, which produces cattelfeed. Fourth plant is at Khatraj, which engaged in producing cheese. 25
  • 42.
    Today, twelve dairiesare producing different products under the brand name Amul. Amul Dairy, Anand: 17.00 LLPD Dudhsagar Dairy, Mehsana: 22.00 LLPD Sabar Dairy, Himatnagar: 15.00 LLPD Banas Dairy, Palanpur: 22.00 LLPD Sumul Dairy, Surat: 10.00 LLPD Pancharmrut Dairy, Godhra: 4.00 LLPD 26
  • 43.
    Gopal Dairy, Rajkot:2.50 LLPD Dudhmansagar Dairy, Manesar: 10.00 LLPD Vasudhara Dairy, Boisar: 4.00 LLPD Vasudhara Dairy, Valsad: 3.00 LLPD Vidya Dairy, Anand: 1.00 LLPD Mother Dairy, Gandhinagar: 25.00 LLPD 27
  • 44.
    Amul Whey PowderPlant, Khatraj Amul Paneer Plant, Khatraj Today, Amul Dairy is no. 1 dairy in Asia and no. 2 in the world, which is matter of proud for Gujarat and whole India. 28
  • 45.
  • 46.
    It all startedin December 1946 with a group of farmers keen to free themselves from intermediaries, gain access to markets and thereby ensure maximum returns for their efforts. Based in the village of Anand, the Kaira District Milk Co-operative Union (better known as Amul) expanded exponentially. It joined hands with other milk co-operatives, and the Gujarat network now covers 3.12 million farmers, 13,411 village level milk collection centers and fourteen district level plants (unions) under the overall supervision of G.C.M.M.F. There are similar federations in other states. Right from the beginning, there was recognition that this initiative would directly benefit and transform small framers and contribute to the development of society. Markets, then and even today are primitive and poor in infrastructure. Amul and GCMMF acknowledge that development and growth could not be left to market forces and that proactive intervention was required. Two key requirements were identified. The first, that sustained growth for the long term would depend on matching supply and demand. It would need heavy investment in the simultaneous development of suppliers and consumers. Second, that effective management of the network and commercial viability would require professional managers and technocrats. To implement their vision while retaining their focus on farmers, a hierarchical network of co- operatives was developed, this today forms the robust supply chain behind GCMMF’s endeavors’. The vast and complex supply chain stretches from small suppliers to large fragmented markets. Management of this network is made more complex by the fact that GCMMF is directly responsible only for small chain, with a number of third party players (distributors, retailers and logistics support providers) playing large roles. Managing this 30
  • 47.
    supply chain effectivelyis critical as GCMMF’s competitive position is driven by low consumer prices supported by a low cost system. Organization Structure is divided into two parts:-  External Organization Structure,  Internal Organization Structure.  External Organization Structure : External Organization Structure is the organization structure that affects the organization from the outside. As we know, GCMMF is unit of Gujarat Milk Marketing Federation, which is a co-operative organization. The villagers of more than 10,000 villages of Gujarat are the bases of this structure. They all make village milk producers union, district level milk producers union and then a state level marketing federation is established. This structure is line relationship, which provides easy way to operation. It also provides easy way to operation. It also provides better communication between two stages. Village Milk Product Union Ltd. Villagers District Milk Product Union Ltd. State Level Marketing Federation 31
  • 48.
     Internal OrganizationStructure : The following is internal organization chart of Amul. Organization Structure Chart Managing Director General Manager Ass. General Manager Finance Dept. Production Dept. Marketing Dept. Sales & Purchase Dept. Personnel Dept. Senior Manager Senior Manager Senior Manager Senior Manager Senior Manager Finance Manager Production Manager Marketing Manager Sales Manager Personnel Manager Accountant Officer Marketing Executive Officer P.R.F. Officers Supervisor F.S.R. Executive Salesma 32
  • 49.
    BOARD OF DIRECTORS SHRIPARTHIBHAI G. BHATOL chairman Gujarat co-operative milk marketing federation ltd. chairman Banaskantha district co-operative milk producer’s union ltd. Palanpur SHRI RAMSINHBHAI P. PARMAR SHRI VIPULBHAI M. CHAUDHARY Chairman Chairman Kaira district co-operative milk Mehsana district co-operative milk Producers’ union ltd., anand producers’ union ltd., mehsana SHRI JETHABHAI P. PATEL SHRI MANSINHBHAI K. PATEL Chairman Chairman Sabarkantha district co-operative milk Surat district co-operative milk Producers’ union ltd., himatnagar Producers’ union ltd., surat SHRI NARENDRABHAI M. PATEL (MUKHI) SHRI MOHANBHAI R. BHARWAD Chairman Chairman Baroda district co-operative milk Ahmedabad district co-operative Producers’ union ltd., baroda Milk Producers’ union ltd., Ahmedabad SHRI JETHABHAI G. AHIR (BHARWAD) SHRI MOGHABHAI M. DESAI Chairman Chairman Panchmahal district co-operative milk Valsad district co-operative milk Producers’ union ltd., godhra Producers’ union ltd., alipur SHRI R.S. SODHI Managing Director 33
  • 50.
    SHRI GOVINDBHAI S.RANPARIYA DR. SHANKARSINH R. RANA Chairman Chairman Rajkot district co-operative milk Gandhinagar district co-operative Producers’ union ltd., Rajkot Milk Producers’ union ltd., Gandhinagar SHRI GHANESHYAMBHAI J. PATEL SHRI VIHABHAI’S SABHAD Chairman Chairman Bharuch district co-operative milk Surendranagar district Producers’ union ltd., Bharuch Co-operative Milk Producers’ union ltd., Wadhwan SHRI MAHENDRABHAI A. PANOT SHRI ASHVINBHAI M. SAVALIYA Chairman Chairman Bhavnagar district co-operative milk Amreli district co-operative milk Producers’ union ltd., Sihor Producers’ union ltd., Amreli DR. AMRITA PATEL SHRI DILIPBHAI RAVAL Invitee member registrar Chairman co-operative societies, Gujarat National dairy development board, anand 34
  • 51.
    Production Function: Explosion ofthe production technology and changes in technical field is going to bring out revolution in the industry sector which eventually gives stand to study and favors the come backing subject i.e., production and management. Production and operation management is planning, organizing, staffing, directing and controlling of all the production system those portion of organization that convert inputs into products and services. In general production system takes raw material, personnel, machines, buildings and other resources and produce products and services. The core of production system is its conversion subsystem where in workers; raw materials are used to convert inputs into products and services. This production department is at heart of the firm, as it is able to produce low cost products and superior quality in timely manners. Thus, there arises enormous need of giving due importance to this department as a whole and a strong concrete base being foundation pillars of a manufacturing organization, if the intention is to succeed domestically and globally. Operating Analysis: Amul’s only source of raw material is Village Milk Societies. Milk is bought from such village milk societies every morning and evening. This milk is then sent to the dairy plant. In the dairy plant the milk is processed i.e., it is made free from germs. 35
  • 52.
    Milk Processing: The entireprocess of milk can be divided into following steps: STEPS: Milk Processing Chart Collection Of Raw-Milk Purchasing & Standardizing Process Separation Process Quality Check Packaging Process Cold Storage Eloctronic Milk Test Methyline Blue Reduction Test 36
  • 53.
    Developing Demand: At thetime Amul was formed, consumers had limited purchasing power, and modest consumption levels of milk and other dairy products. Thus, Amul adopted a low-cost price strategy to make its products affordable and attractive to consumers by guaranteeing them value for money. The Distribution Network: Amul products are available in over 500,000 retail outlets across India through its network of over 3,500 distributors. There are 47 depots with dry and cold warehouses to buffer inventory of the entire range of products. GCMMF transacts on an advance demand draft basis from its wholesale dealers instead of the cheque system adopted by other major FMCG companies. This practice is consistent with GCMMF’s philosophy of maintaining cash transactions throughout the supply chain and it also minimizes dumping. The just-in-time inventory strategy improves dealers Return on Investment (ROI). All GCMMF branches engage in route scheduling and have dedicated vehicle operations. 37
  • 54.
    Consumers expect marketersto deliver products in the locations and forms they require. To meet expectations of such demanding consumers, alignments of our four Distribution Highways of Fresh, Chilled, and Frozen and Ambient products were already made by introducing project DIL. Subsequently, a major initiative was taken to enhance distribution network to smaller towns. About 1200 distributors in small towns across India were added during this initiative. Today about 3000 Distributors ensure availability of our products across India, whether it is in Leh or Lakshadweep, in Kutch or Arunachal. Simultaneously, to augment fresh milk distribution in various markets of India, approximately 1400 exclusive Milk Distributors have been inducted. Distribution Process COMPANY DEALER WHOLESELLER RETAILER SHOPKEEPER FRANCHISEE CONSUMERS 38
  • 55.
    GCMMF’S SUPPLY CHAIN Farmers Village Co-operative Societies(with Chilling units) Village Co-operative Societies (without Chilling Local Restaurants/ Other Milk related businesses Milk Sold to Village & Local Residents Chilling Plants Milk Processing Union & Warehouses GCMMF Warehouses Wholesalers/C&S Network Services ::  Veterinary Services  Animal Husbandry  Animal Feed Factory  Milk Can Producers  Agriculture university  Rural Management Institute  Trucking Facilities Retailers Home Delivery Contractor CONSUMERS CONSUMER 39
  • 56.
    AMUL has thelargest cold chain network in India (i.e. 18,000 refrigerators) as compared to any other company. The chemical components of milk are water, SNF and solids. Milk is very perishable product so it has to be consumed within 24 hours. In order to avoid wastage AMUL converts the milk in to SNF and milk solids by evaporating the water, which comprises up to 60-70% of milk contents. This is possible only if the distribution channel right from the producer to the consumer is well organized. It will be surprising to know that AMUL makes even the ‘Sarpanch’ to eat pizza i.e., it supplies pizzas even to rural market. Last year, they divided the retail market into 14 specific segments to achieve further distribution efficiency. This year our focus was on inducting distributions having expertise in servicing such specific market segments. This initiative is yielding by way of ensuring wider availability of our product range. The role of distributors in our business process has never been more diverse or more important, as it is today. As a matter of fact, we consider our Distributor to be the real “Marketing Managers” of our organization. To enhance business performance of our Distributors, a workshop on Marketing and Sales Management was designed in collaboration with a premier business school. The objective of the entire initiative was to upgrade the knowledge of our Distributors in terms of contemporary Business Management Practices, so that they can perform well not only as our business partner but also as Marketing Managers. During the year, 659 Distributors have undergone this program in 39 locations. To get an exposure to our co-operative structure, our culture as well as operational systems and processes, every year we invite our distributors, major retailers and other business partners to Anand, for Amul, for Amul 40
  • 57.
    Yatra. So far,about 7,000 distributors and other business partners have participated in this Amul Yatra. Over recent years, the Federation has successfully introduced new product lines. This year, in order to leverage their distributions network strengths, to optimize market supervision expenditures, to achieve increasing efficiency while keeping the distribution infrastructure lean, focused and productive, the Federation amalgamated its different distribution networks. Today, they operate an efficient distribution infrastructure consisting of 46 sales offices, catering to 3,000 distribution and 5 lakh retailers. Almost every Federation stockiest has visited Anand to participate in a unique program called ‘Amul Yatra’. During this program, stockiest are exposed to the Federation Philosophy, the culture of co-operation, as well as operational systems and processes. First hand is of FARMERS, without whom the organization would not have existed. Second hand is of PROCESSORS, who process the raw material (milk) into finished goods. Fourth hand is of CUSTOMERS, without whom the product would have not carried on. Third hand is of MARKETERS, without whom the product would have not reached the customers. 41
  • 58.
    Sales Turnover: Sales turnoverof GCMMF’s from 1994-95 to 2011-12 . Sales Turnover ` (in millions) US $ (in millions) 1994 - 1995 11,140 355 1995 - 1996 13,790 400 1996 - 1997 15,540 450 1997 - 1998 18,840 455 1998 - 1999 22,192 493 1999 - 2000 22,185 493 2000 - 2001 22,588 500 2001 - 2002 23,365 500 2002 - 2003 27,457 575 2003 - 2004 28,941 616 2004 - 2005 29,225 672 2005 - 2006 37,736 850 2006 - 2007 42,778 1,050 2007 - 2008 52,554 1,325 2008 - 2009 67,113 1,504 2009 - 2010 80,053 1,700 2010 - 2011 97,742 2,172 2011 - 2012 1,16,680 2,500 42
  • 59.
  • 60.
    Umbrella Brand An umbrellabrand is a brand that covers diverse kinds of products which are more or less related. It applies also to any company that is identified only by its brand and history. It is contrasted with individual branding in which each product in a portfolio is given a unique identified and brand name. The network follows an umbrella branding strategy. Amul is the common brand for most product categories produced by various unions: liquid milk, milk powders, butter, ghee, cheese, cocoa products, sweets, ice- cream and condensed milk. Amul’s sub-brands include variants such as Amul spray, Amulya and Nutramul. The edible oil products are grouped around Dhara and Lokdhara, mineral water is sold under the Jal Dhara brand while fruit drinks bear the Safal name. Amul has high brand equity and umbrella branding of Amul has helped the company in bigger sense. Amul’s brand name has helped its other also like Mitahi made, Amul Ice creams, chocolates, Amul kool etc. So umbrella Brand, Amul is used to build and offer value to customers in higher sense. Amul has explored various available opportunities to reach to mass customers. The brand value of Amul will surely help company to maintain the status of largest food brand in India at least for sometimes in future. By insisting on an umbrella brand, GCMMF not only skillfully avoided inter-union conflicts but also created an opportunity for the union members to co-operate in developing products. Amul’s strategy of using “Umbrella branding” has really paid off. Amul’s advertising and marketing spend has never exceeded 1% of its revenues. 44
  • 61.
    Amul’s creative inthe form of billboards or the Taste of India campaign have always managed to evoke a larger-than-life brand feel, consistency and spirit of Indian culture in a contemporary way. Managing the Supply Chain: Even though the co-operative was formed to bring together farmers, it was recognized that professional managers and technocrats would be required to manage the network effectively and make it commercially viable. Co-ordination: Given the large number of organizations and entities in the supply chain and Decentralized responsibility for various activities, effective coordination is critical for efficiency and cost control. GCMMF and the unions play a major role in this process and jointly achieve the desired degree of control. 45
  • 62.
    Buy in formthe various is assured as the plans are approved by GCMMF’s board. The board is drawn from the heads of all the unions, and the boards of the unions comprise of farmers elected through village societies, thereby creating a situation of interlocking control. The federation handles the distribution of end products and coordination with retailers and the dealers. The unions coordinate the supply side activities. These include monitoring milk collection contractors; the supply of animal feed other supplies, provision of veterinary services, and educational activities. Establishing Best Practices: A key source of competitive advantage has been the enterprise’s ability to continuously implement best practices across all elements of the network: the federation, the unions, and the village societies and the distribution channel. In developing these practices, the federation and the unions have adapted successful models from around the world. It could be the implementation of small group activities or quality circles at the federation. Or a TQM program at the unions. Or housekeeping and good accounting practices at the village society level. More important, the network has been able to regularly roll out improvement programs across to a large number of members and the implementation rate is consistently high. For example: every Friday, without fail, between 10:00 A.M to 11:00 A.M, all employees of GCMMF meet at the closest office, be it a department or a branch or a depot to discuss their various quality concerns. 46
  • 63.
    Each meeting hasits pre-set format in terms of Purpose, Agenda and Limit (PAL) with a process check at the end to record how the meeting was conducted. Similar processes are in place at the village societies, the unions and even at the wholesaler and C&F agent level as well. Examples of benefits from recent initiatives include reduction in transportation time from the depots to the wholesale dealers, improvement in ROI of wholesale dealers, improvement in ROI of wholesale dealers, implementation of Just-in-Time in finance to reduce the float. Kaizens at the unions have helped improve the quality of milk in terms of acidity and sour milk. (Undertaken by multi-disciplined teams, Kaizens are highly focused projects, reliant on a structured approach based on data gathering and analysis.) For example, Sabar Union’s show a reduction from 2.0% to 0.5% in the amount of sour milk/curd received at the union. Technology and E-initiatives: 47
  • 64.
    GCMMF’s technology strategyis characterized by four distinct components: New Products, Process Technology, and compulsory assets to enhance milk production and commerce. Few dairies of the world have the wide variety of products produced by the GCMMF network. Village societies are encouraged through subsidies to install chilling units. Automation in processing and packing areas is common, as is HACCP certification. Amul actively pursues developments in embryo transfer and cattle breeding in order to improve cattle quality and increases in milk yields. GCMMF was one of the first FMCG (Fast Moving Consumer Goods) firms in India to employ Internet Technologies to implement B2C commerce. Today customers can order a variety of products through the Internet and be assured of timely delivery with cash payment upon receipt. Another e-initiative underway is to provide farmers access to information relating to markets, technology and best practices in the dairy industry through net enabled kiosks in the villages. GCMMF has also implemented a Geographical Information System (GIS) at both ends of the supply chain, i.e. milk collection as well as the marketing process. Farmers now have better access to information on the output as well as support services while providing a better planning tool to marketing personnel. 48
  • 65.
    LIST OF PRODUCTSMARKETED 49
  • 66.
  • 67.
  • 68.
  • 69.
  • 70.
  • 71.
    The Top 10Companies In FMCG Sector Sr. No. Companies 1. Hindustan Unilever Ltd. 2. ITC (Indian Tobacco Company) 3. Nestle India 4. GCMMF (AMUL) 5. Dabour India 6. Asian Paints (India) 7. Cadbury India 8. Britannia Industries 9. Procter & Gamble Hygiene and Health Care 10. Marico Industries 55
  • 72.
    AMUL COMPETITORS Product RangeCompetitor Butter Britannia, Nestle Cheese Britannia Baby Food Nestle, Heniz Dairy Whitener Segment Nestle, Britannia Sweet Condensed milk Nestle Ultra High Treated Milk Nestle, Britannia Ice-crams HLL Cottage Cheese (Paneer) Britannia Milk Additives Smithkline Beecham, Cadbury Flavored Milk Britannia , Nestle Chocolates & Confectionaries Cadbury, Nestle Pizza Pizza Hut, Dominos Curd Nestle, Mother dairy 56
  • 73.
    Managing Competition: The Indianmarket is dominated by a large number of small local and regional players. There are an estimated 150 manufactures in the organized segment, which accounts for 30-35% of sales and about 1000 units in the unorganized segments of the market. In the organized segment the significant brands are Mother Dairy, Britannia, Nestle, Heniz, AMUL, HLL, Cadbury, Pizza Hut, Dominos, Smithkline Beecham. GCMMF is facing very tough competition from both in and outside India. Amul combats competition from its competitors by providing quality products at a price which its customers value. Along with good quality products and reasonable price the packaging is also very good. Most of its products are available in many flavors. Excellent advertising backs its products and helps GCMMF (AMUL) to leave its competitors a tough time. Also Amul has come out with Amul Parlours to cater to various segments of customers. Amul has a very strong Brand Image in the Domestic Market. Many Products are exported by GCMMF. Advertising by AMUL: Amul has two agencies that look after its entire range of products namely FCB Ulka and Da Cunha. 57
  • 74.
    FCB Ulka looksafter the corporate campaign. FCB Ulka also looks a broad range of products namely, Amul Lite Bread Spread, Amul Shrikhand, Amul Chocolates, Amul Paneer, Amul Snow Cap Softy Mix Ice- cream, Amul/Sagar Ghee, Amul Infant Milk Formula 1 & 2, Sagar Tea and Coffee Whitener, Amul Spray Infant Milk Food, Amul Mithaee, Amul Gulab Jamun, Amulya Dairy Whitener, Mithaimate Sweetened milk, Amul Ice-cream, Sagar Skimmed Milk Powder and Amul Whole Milk Powder. Da Cunha looks after the Amul Butter. Da Cunha also prepares the very popular Amul butter billboard campaigns, which we see at various locations. Over and above the Amul Butter, Da Cunha also looks after the Amul Cheese, Cheese Spread, Gouda Cheese, Emmental Cheese, Masti Dahi and Buttermilk, Amul Slim-n-Trim, Amul Taaza And Amul Gold (all different brands of milk), Amul Fresh Cream, Amul Chocolate milk, Amul Fresh Milk and Nutramul. 58
  • 75.
    SWOT Analysis ofAmul • Demand profile, • Flexibility of product mix, • Technical manpower, • Trust enjoyed by its products, • Strong co-operative organization, • Introduced Total Quality Management (TQM). Strength • Logistics of procurement, • Competition, • Short self life of its products, • Completely dependent on villages for its raw material, • Salaries offered is less compared to competitors. Weakness • Value addition, • Export potential, • Used internet to sell its products, • Introduced hybrid products in the market, • Exploring foreign markets. Opportunities • Milk vendors, the un-organized sector, • Strong competition from MNC's, • Competition from private dairies and local milk suppliers, • The yield of Indian cattle still much lower than other dairy countries. Threats 59
  • 76.
  • 77.
    ACHIVEMENTS Amul has alwaysbeen the trend setter in bringing and adapting the most modern technology to door steps to rural farmers. Amul is the live example of how co-operation amongst the poor marginal farmers can provide means for the socio-economic development of the under privileged marginal farmers. Amul created history in following areas: a) First self-motivated and autonomous farmer’s organization comprising of more than 50,00,000 marginal milk producers of Kaira District. b) Created Dairy co-operatives at village level functioning with milk collection centers owned by them. c) Computerized milk collection system with electronic scale and computerized accounting system. d) The first and only organization in world to get ISO 9000 standard for its farmers co-operatives. e) First to produce milk from powder from surplus milk. 61
  • 78.
    Amul Relief Trust(ART): A devasting earthquake (Richter scale – 7.9) hit Gujarat on 26th January 2001. The epicenter of the quake was located in Kutch district. It caused death of thousands of people, tens of thousands were injured, hundreds of thousands were rendered homeless and damage of billions of Rupees was done. GCMMF formed a specific organization named “Amul Relief Trust” (ART) under the Chairmanship of Dr. V. Kurien in 2001 with a donation of ` 50 Million’s for reconstruction of the school buildings damaged in the 2001 earthquake in the Kutch area. The Trust reconstructed 6 schools damaged by the above earthquake at a cost of ` 41.1 million’s in Kutch area. Four of these schools started re-functioning from the last two academic sessions and the other two schools from the current session. 62
  • 79.
    1.A school reconstructedby Amul Relief Trust in the earthquake affected Ratadia Village in Mundra Taluka of Gujarat. 63
  • 80.
    2.A school reconstructedby Amul Relief Trust in the earthquake affected Nana Asalia Village in Mundra Taluka of Gujarat. 64
  • 81.
    3.A school reconstructedby Amul Relief Trust in the earthquake affected Devpar Village in Mandvi Taluka of Gujarat. 65
  • 82.
    4.A school reconstructedby Amul Relief Trust in the earthquake affected Toda Village in Mundra Taluka of Gujarat. 66
  • 83.
    5.A school reconstructedby Amul Relief Trust in the earthquake affected Moti Bhadai Village in Mandvi Taluka of Gujarat. 67
  • 84.
    6.A school reconstructedby Amul Relief Trust in the earthquake affected Kathada Village in Mandvi Taluka of Gujarat. 68
  • 85.
  • 86.
  • 87.
    AWARDS 1. 1985-86:: NATIONALPRODUCTIVITY COUNCIL PRODUCTIVITY AWARD 2. 1986-87:: NATIONAL PRODUCTIVITY COUNCIL PRODUCTIVITY AWARD 3. 1987-88:: NATIONAL PRODUCTIVITY COUNCIL PRODUCTIVITY AWARD 71
  • 88.
    4. 1988:: INDIANMERCHANT’S CHAMBER BOMBAY AWARD:: 5. 1991-92:: NATIONAL PRODUCTIVITY COUNCIL PRODUCTIVITY AWARD 6. 1992-93:: NATIONAL PRODUCTIVITY COUNCIL PRODUCTIVITY AWARD 7. 1993-94:: NATIONAL PRODUCTIVITY COUNCIL PRODUCTIVITY AWARD 72
  • 89.
    8. 1994-95:: NATIONALPRODUCTIVITY COUNCIL PRODUCTIVITY AWARD 9. 1995:: INDUSTRIAL GOOD HOUSE KEEPING CONTEST GUJARAT STATE - 10. 1995-96:: NATIONAL PRODUCTIVITY COUNCIL PRODUCTIVITY AWARD 11. 1996-97:: NATIONAL PRODUCTIVITY COUNCIL PRODUCTIVITY AWARD 73
  • 90.
    12. 1997-98:: BARODAPRODUCTIVITY COUNCIL 13. 1998-99:: NATIONAL PRODUCTIVITY COUNCIL PRODUCTIVITY AWARD 14. 2004:: INDIAN CO-OPERATIVE CENTENARY CELEBRATION : SHAKARI VIKAS RATNA AWARD 15. 2009:: NATIONAL ENERGY CONSERVATION AWARD 74
  • 91.
    16. Amul BagsInternational Dairy Federation Award: On 28th April 2010, attended by over 150 dairy industry representatives from all over the world Mr. Richard Doyle, President, International Dairy Federation, presented an award to Shri Parthibhai Bhatol, Chairman, and Dr. S. T. Desai, General Manager (Co-operative Services and Administration), GCMMF (Gujarat Co-operative Milk Marketing Federation Ltd.). The award was given to GCMMF (Amul) for the best environmental initiative in the "sustainability category" during the 4th Global Dairy Conference held from 27th April to 29th April 2010 at Salzburg Congress Centre, Austria. The inaugural awards programme attracted over 170 entries from 29 countries in 12 categories. The award has been given to Amul by IDF for its environmental initiative for tree plantation. On 15th August 2007 the milk producers of more than 15,000 village dairy cooperative societies planted 18.9 lakh tree saplings across 19 districts of Gujarat. On 15th August 2008 in which 52.74 lakh tree saplings were planted. In the year 2009, again conducted tree plantation around 84.04 lakh 75
  • 92.
    saplings. Hence inthe last three years milk producers of Amul have planted around 155.68 lakh tree saplings. 17. 2009:: Srishti G-cube Award For Good Green Governance Amul has bagged the prestigious Srishti G-Cube Award for Good Green Governance in the service category. At a glittering function held at New Delhi on April 22, 2010 H.E. Shri Muralidhar Chandrakant Bhandare, Hon'ble Governor of Orissa presented the award. Shri D. K. Bhatnagar, Asst. Manager (Admn. & Personnel), New Delhi received the award on behalf of the Gujarat Co-operative Milk Marketing Federation (marketing body of Amul) the apex marketing federation of 13 District Milk Unions of Gujarat. 18. Amul Pro-Biotic Ice-cream Gets No. 1 Award At World Dairy Summit 76
  • 93.
    "Sh VK Singh,IAS, Managing Director, Punjab Cooperative Dairy Federation accepting 2007 IDF Marketing Award from Sh Jim Begg, President, International Dairy Federation for Amul Prolife Probiotic Ice Cream on 3rd Oct 2007 at World Dairy Summit, Dublin, Ireland. Sh VK Singh had kindly accepted award on behalf of GCMMF." 19. Amul receives Green Globe Foundation Award The Gujarat Cooperative Milk Marketing Federation Ltd. (GCMMF) - India's largest food products marketing organization and apex body of dairy cooperatives of Gujarat — has won the "Green Globe Foundation Award" in the Manufacturing Category at the Delhi Sustainable Development Summit 2012. Mr. R. S. Sodhi, Managing Director, GCMMF Ltd. received the award in a glittering ceremony organized in association with TERI and United Nations Environment Programme (UNEP) at the Taj Palace Hotel, New Delhi on 2nd February, 2012. 77
  • 94.
    20. International CIO100 Award for Resourcefulness ___________________ AMUL - THE TASTE OF INDIA (GCMMF) Receives INTERNATIONAL CIO 100 AWARD FOR RESOURCEFULNESS This CIO International IT excellence Award has recognized the Cooperative Movement & its Leadership under the "Amul" brand, initiated by Dr. V Kurien, Milkman of India, whose main Motto is to build Indian Society economically & literally strong through innovative cooperative resourceful network, so as to provide quality service & products to the end consumers and good returns to the farmer members. The Gujarat Co-operative Milk Marketing Federation (GCMMF) has been honoured at the CIO 100 Symposium & Award Ceremony on August 19, 2003, at the Broadmoor in Colorado Springs, Colorado, USA. Shri Subbarao Hegde, Head of IT had been to USA and received the said Award on behalf of GCMMF. 78
  • 95.
    21. Rajiv GandhiNational Quality Award – 1999 After creating ripples in the market whether it be with a ` 20/- Pizza or with a "real" Ice Cream, Amul has done it again. But this time, it is not only for new product launches or giving a tough fight to best of the food companies in extremely competitive segments, it has now topped as the winner of the “Best of All” Rajiv Gandhi National Quality Award for the year, 1999 . 22. AMUL VIDYA SHREE AWARD 79
  • 96.
    Amul takes immensepleasure in presenting ‘The Amul Vidya Shree Award’, India’s first of its kind award that recognizes and rewards Standard X toppers across India. The ‘Amul Vidya Bhushan Award’, is reward for Standard XII toppers across India. The awards are: • Trophy, • Citation, • A cash Award of ` 1,000/- • The winner will be featured in one of India’s leading newspaper and will get national recognition. Amul in Abroad: 80
  • 97.
    Amul is goingplaces. Literally after having established its presence in China, Mauritius and Hong Kong, Gujarat Co-operative Milk Marketing Federation (GCMMF), India’s largest milk co-operative, is waiting to flood the Japanese market. Then, GCMMF is also looking at Sri Lanka as one of its next export destinations. Amul products are already available on shelves across several countries, including the US, China, Australia, West Asian countries and Africa. GCMMF recorded a turnover of ` 2,922 crore last fiscal. Its products include pouch milk, Ultra Heat Treated (UHT) milk, ice-cream, butter, cheese and buttermilk. It is India’s largest exporter of Dairy Products. It has been accorded a “Trading House” status. GCMMF has received the APEDA Award from Government of India for excellence in Dairy Product Exports for the last 11 years. Amul is available today in over 40 countries of the world. They are exporting a wide variety of products. The major markets are the US, West Indies, countries in Africa, the Gulf region, and our SAARC neighbour’s, Singapore, Philippines, Thailand, Japan and China. They have demonstrated that if a level playing field is granted, Indian dairy products are successful in the global market. Growth in consumer pack exports has been creditable and they consolidated their exports. 81
  • 98.
  • 99.
    The major exportproducts are: Consumer Packs :: • Amul Pure Ghee, • Amul Butter, • Amul Shrikhand, • Amul Mithaee Gulabjamuns, • Nutramul Brown Beverage, • Amul Cheese, • Amul Malai Panner, • Amul Fresh Cream, • Amul UHT Milk ( Long Life ) : a.) Amul Gold Milk, b.) Amul Taaza Double Toned Milk, c.) Amul Lite Slim - n – Trim Milk, Bulk Packs :: • Amul Skimmed Milk Powder, • Amul Full Cream Milk Powder. Many of our products are now available in the USA, Gulf Countries and Singapore. Pricing Strategy At a time was formed, consumers had limited purchasing power, and modest consumption levels of milk and other dairy products. Thus Amul adopted a Low-Cost Price strategy to make its products affordable and attractive to consumers by guaranteeing them value for money. 83
  • 100.
    Amul Hits of2012-2013 84
  • 101.
  • 102.
    Objective of Project: Themain objective of the study can be listed as follows: A. Primary Objective: I. To find size of retail network of Amul Taaza in specific areas of Kanpur city. II. To find the problems faced by retailers in selling and storing. III. To know consumer’s behavior on Amul Taaza. IV. To collect the information about the competitor’s. B. Secondary Objective: I. To organize sales promotional activities to improve milk selling. II. To generate and secure consumer awareness. Scope of Project: The study is carried out in Kanpur city so its scope is mainly limited to Kanpur city. It gives information about the size of the retail network. It gives information about the services given by distributor to their retailors. It gives information about the competitor’s products. It will serve consumer in better manner. It provides suggestions to the company to improve their products sale. It gives information about the sales promotional activities to improve the milk sale. 86
  • 103.
    RESEARCH METHDOLOGY: The researchwas conducted from 7th Jan to 18th Feb, 2013. The research includes meetings with the retailers, consumers and dealers. It includes preparation of the questionnaire to be answered by above people for knowing the competitive position of Amul Taaza in the market. The views of the above parties were recorded in the research as per the questionnaire set by us. Research Approach: The objective was to know the competitive position of Amul Taaza in the milk market thus in order to successfully conduct the research the unbiased opinion of the above parties was desirable. Thus we conducted the research as the representative of Amul Company and sometimes the representatives of the other company like Namaste India in order to have an unbiased opinion of the concerned persons and it worked to achieve our goal. Research Design: Descriptive Research is the research method used because descriptive studies embrace a large proportion of market research. The purpose is to provide an accurate snapshot of some aspect of the market environment. Descriptive Research is more rigid than exploratory research and seeks to describe users of a product, determine the proportion of the population that uses a product, or predict future demand for a product. As opposed to exploratory research, descriptive research should define questions, people surveyed, and the method of analysis prior to beginning data collection. In other words who, what, where, when, why and how aspects of the research should be defined. 87
  • 104.
    DATA COLLECTION TECHNIQUES: Sourcesof Data: a) Primary Data To collect primary data from Retailer’s & Customer’s Questionnaire were used. Questionnaire was prepared very carefully so that it proves to be effective in collecting the right information. b) Secondary Data Secondary data collected from different websites. This secondary data formed the conceptual background for the project. This secondary data was compared with the primary data collected in area. Research Instrument: The research instrument was the structured questionnaire formulated for the respondents. The questionnaire was different for the retailers & dealers and for the consumers there was a different set of questionnaire. Types of Questions: The second important aspect in the designing a question is to decide which type of question are to be used. Question can be classified in various ways. Questionnaire contains following type information – 1. Open-ended Question 2. Dichotomous Question 3. Multiple-choice Question 88
  • 105.
    Both the questionnaireconsists of all three types of question. Mostly all questions are multiple type questions. Dichotomous question are few in number. There is only one open-ended type question. Phrasing of Questions: In questionnaire, I try to phrase the question in logical way. For example I arrange question in sequence as personal information, awareness data, usage data, and finally related to reason and satisfaction. SAMPLING PLAN: Sample Size: The Sample Size was as follows: SR. NO. RESPONDENTS TOTAL NO. 1. Retailor 169 2. Consumer 200 SAMPLING TECHNIQUE: A Stratified Sampling technique was used. A different Stratum for different type of respondent within every stratum the respondents was selected as per convenience basis. 89
  • 106.
    METHOD OF SURVEY: PersonalInterview: It is direct form of investigation, involving face-to-face communication with free feedback information. It offers a sense of participation. It is more flexible form of data collection. Use of unstructured, open-end questions is possible. Rate of refusal is low. Depth interview is possible. Complex questions can be asked. The interview can have questions to secure more information. Observation approach can be combined to verify age, income, status, standard information. Visual aids in the form of catalogues samples etc. can be used to get views, opinions, and attitudes of responder. Product for which Survey was conducted: AMUL TAAZA 90
  • 107.
    Product Details: Product NameAmul Taaza Description Pasteurized Milk Amul milk meets the PFA standard’s for the respective type of milk. Packing Poly Pack- 175 ml, 500 ml, 1 Ltr., Product Specifications: Composition FAT (%) 3 SNF (%) 8.5 Product Features: 1. Amul milk is the most hygienic liquid milk available in the market. 2. It is pasteurized in state-of-the-art processing plants and pouch-packed to make it conveniently available to consumers. 91
  • 108.
    ANALYSIS AND STATISTICALTECHNIQUE USED Types of data analysis techniques used in the project:  Tabular Analysis  Graphical Analysis  Percentage Analysis Area of Operation: The areas of operation were the research was done are as follows: • Yashoda Nagar • Ratanlal Nagar • Shyam Nagar • Sanigawan • Naubasta • Kidwai Nagar • Swaroop Nagar • Saket Nagar How the survey conducted to approach the outlets with the following requirements in mind. At Approach: 1. What type of shop it is ? (Bakery, General Store, ) 2. Does it stock Amul Products ? 3. What other brands available in the shop ? 92
  • 109.
    Secondary Level: 1. Whetherit sells milk ? 2. If Yes, whether it sells Amul milk ? 3. Whether the company provides any promotional Support ? Territory Level: 1. Which is the most selling milk in the market ? 2. Who supplies milk to your shop ? 3. Does the delivery of milk is on time ? Others: 1. Types of schemes given to him. 2. What are the uses of milk ? Addendum: 1. Outlets may include general stores, mithai shopes, canteens etc. 2. These sectors were chosen because the company believed that these segments could be the best potential buyers for this product. 93
  • 110.
    CHAPTER - 5 DATAANALYSIS & INTERPRETATION 94
  • 111.
    DATA ANALYSIS FORRETAILERS 1) Number of retailers stocking Amul Taaza Milk. Answer No. of respondents Percentage Yes 55 33 % No 114 67 % INTERPRETATION: • The above graph indicates that 33% of the retailers are selling Amul milk. • It shows that Amul milk brand is popular among the retailers. 33 % 67 % No. of respondents Yes No 95
  • 112.
    2) Sizes ofAmul Milk packets retailers preferred to store. (Out of 169 retailers only 55 were buying Amul milk) Answer No. of respondents 175 ml 26 500 ml 23 1 ltr. 6 INTERPRETATION: • The above graph indicates that most of the retailers preferred to store 175 ml and 500 ml pouch of Amul Taaza milk as per the customer demand. • In case of 1 Ltr. Pouch’s there was very low customer demand. 26 23 6 0 5 10 15 20 25 30 175 ml 500 ml 1 Ltr. No. of respondents 96
  • 113.
    3) Reasons forAmul milk not stored by retailers. (Out of 169 retailers only 114 were not buying Amul milk) Answer No. of respondents Low Profit Margin 72 Low Distribution 8 No replacement for leakage 28 Others 6 INTERPRETATION: • The above graph it is clear that half of the retailers were not satisfied with Amul replacement and profit margin policy. • Very less retailers complained about distribution network. 0 10 20 30 40 50 60 70 80 Low Profit Margin Low Distribution No replacement for leakage Others 72 8 28 6 Amul milk not stored by retailers 97
  • 114.
    4) Preference ofretailer’s to milk brand. Brands No. of respondents Percentage Amul 40 24 % Namaste India 77 46 % Mother dairy 15 9 % Paras 27 15 % Parag 5 3 % Others 5 3 % INTERPRETATION: • The above graph shows that the Namaste India is most preferable brand in all it. • Some retailers also prefers Namaste India, Mother Dairy. Amul 24% Namaste India 40% Mother Dairy 9% Paras 3% Parag 2% Others 3% Amul Namaste India Mother Dairy Paras Parag Others 98
  • 115.
    5) Sources fromwhere retailers get Amul Taaza Milk. (Out of 169 retailers only 55 were buying Amul milk) Answer No. of respondents Percentage Distributors 52 95 % Other Suplliers 3 5 % INTERPRETATION: • Almost all retailers said that they purchased milk from Amul Distributors. Distributor, 95% Other Suppliers, 5% Distributor Other Suppliers No. of respondents 99
  • 116.
    6) Retailers satisfactionwith Amul distributors. (Out of 169 retailers only 55 were buying Amul milk) Answer No. of respondents Percentage Yes 34 62 % No 21 38 % INTERPRETATION: • The above graph shows that most of the retailers were satisfied with the service provided by the Amul distributors. Yes 62% No 38% No. of respondents Yes No 100
  • 117.
    7) Awareness amongretailers about different schemes Sales Promotional Activities for Amul Taaza Milk. (Out of 169 retailers only 55 were buying Amul milk) Activities Aware Not aware Free Samples 37 18 Credit facility 49 6 Advertisements 50 5 Coupons 16 39 P-O-P Displays 41 14 INTERPRETATION: • The above graph shows that retailers were aware about the sales promotional activity that Amul carried out, but some respondents were unaware about various activities. • Most of the retailers were aware about advertisement and coupons scheme during festivals. • Most of the retailers were aware about the P-O-P displays. 37 49 50 16 41 18 6 5 39 14 0 10 20 30 40 50 60 Aware Not Aware 101
  • 118.
    8) Interest ofretailers in wholesale distributors of Amul Taaza Milk Answer No. of respondents Percentage Yes 27 16 % No 142 84 % INTERPRETATION: • The above graph represents the interest of the retailers to start Amul Taaza Milk distribution. The questions asked to increase the retail coverage. • Most of the retailers were not interested. • Only 16% of the retailers were ready to start Amul Taaza distribution. Yes 16% NO 84% No. of respondents Yes NO 102
  • 119.
    9) Number ofretailers aware about Amul Preferred Outlets (APO’s) and its benefits. (Out of 169 retailers only 118 were questioned as they had large store) Answer No. of respondents Percentage Yes 103 87 % No 15 13 % INTERPRETATION: • APO is the outlet where you get Amul milk and milk products and it helps to increase the market share. This question asked to the retailers who were strong enough in capital. • From graph it can be interpreted that the awareness about APO is very low. Yes 87% No 13% No. of respondents Yes No 103
  • 120.
    10) Number ofretailers interested in opening an Amul Parlor (APO’s). (Out of 169 retailers only 118 were questioned as they had large store) Answer No. of respondents Percentage Yes 15 13 % No 103 87 % INTERPRETATION: • The above graph represents that very less number of retailers were interested to start Amul Parlor’s (APO’s). Yes 13% No 87% No. of respondents Yes No 104
  • 121.
    11) Retailer’s expectationfrom Amul Taaza Milk. (Out of 169 retailers only 55 were buying Amul milk) Attributes No. of respondents Good Quality 7 Availability 23 Clear Packaging Date 25 INTERPRETATION: • The question asked to the distributors where the Amul Taaza milk is being sold, and tried to collect feedback of customers about Amul Taaza milk. • More customers were having complaints availability. • Some customers were not happy with quality of milk. 7 25 23 0 5 10 15 20 25 30 Good Quality Availability Clear Packaging Date No. of respondents Respondents 105
  • 122.
    12) Ratings fromretailers for attributes of Amul Taaza Milk. (Out of 169 retailers only 55 were questioned as they buying Amul milk) Ratings Attributes Quality Brand Image Availability Packaging Profit Margin Very Good 37 48 30 5 0 Good 13 7 15 10 2 Average 5 0 2 32 5 Bad 0 0 6 5 8 Very Bad 0 0 2 3 40 Total 55 55 55 55 55 0 5 10 15 20 25 30 35 40 45 50 Quality Brand Image Availabilty Packaging Profit Margin 37 48 30 5 0 13 7 15 10 2 5 0 2 32 5 0 0 6 5 8 0 0 2 3 40 Very Good Good Average Bad Very Bad 106
  • 123.
    INTERPRETATION: • QUALITY ::Most of the retailers were satisfied with Amul Taaza milk quality. • BRAND IMAGE :: The graph shows that Amul Taaza is having good brand image. • AVAILABILITY :: Most of the retailers were satisfied with the Amul Taaza milk distribution. • PACKAGING DATE :: Most of the retailers were not satisfied, about leakage of the packet and they were facing a problem regarding same. • PROFIT MARGIN :: All retailers were not satisfied with the Profit margin policy given by Amul Taaza Milk. 107
  • 124.
    DATA ANALYSIS FORCUSTOMERS 1) Number of customer purchasing Amul Taaza Milk. Answer No. of respondents Percentage Yes 80 40 % No 120 60 % INTERPRETATION: • The above graph indicates that only 40% of the customers are purchasing Amul Taaza milk. • It shows that Amul Taaza milk brand is not too much popular among the customers. Yes 40% No 60% No. of respondents Yes No 108
  • 125.
    2) Preferences ofcustomers towards milk brands. Brands No. of respondents Percentage Amul 30 15 % Namaste India 88 44 % Mother dairy 34 17 % Paras 22 11 % Parag 16 8 % Others 10 5 % INTERPRETATION: • The above graph shows that the Namaste India is most preferable brand in all it. • Some customers also prefers Amul, Mother Dairy and Paras. Amul 15% Namaste India 44% Mother Dairy 17% Paras 11% Parag 8% Others 5% No. of respondents Amul Namaste India Mother Dairy Paras Parag Others 109
  • 126.
    3) Number ofcustomer’s aware about Amul Parlors (APO’s). (Out of 200 customers only 80 were questioned as they were buying Amul Taaza Milk) Answer No. of respondents Percentage Yes 12 15 % No 68 85 % INTERPRETATION: • The above graph shows that the awareness about Amul Parlor’s (APO’s) is very low. Yes 15% No 85% No. of respondents Yes No 110
  • 127.
    4) Customer’s expectationfrom Amul Taaza Milk. (Out of 200 customers only 80 were buying Amul milk) Attributes No. of respondents Good Quality 20 Availability 46 Clear Packaging Date 14 INTERPRETATION: • The question asked to the customers where the Amul Taaza milk is being purchased, and tried to collect feedback of customers about Amul Taaza milk. • More customers were having complaints availability. • Some customers were not happy with quality & clear packaging date of Amul Taaza milk. 20 46 14 0 10 20 30 40 50 Good Quality Availability Clear Packaging Date No. of respondents Respondents 111
  • 128.
    5) Ratings fromcustomers for attributes of Amul Taaza Milk. (Out of 200 retailers only 80 were questioned as they buying Amul Taaza milk) Ratings Attributes Quality Brand Image Availability Packaging Very Good 36 60 30 20 Good 24 15 15 12 Average 20 5 10 25 Bad 0 0 16 15 Very Bad 0 0 9 8 Total 80 80 80 80 0 10 20 30 40 50 60 Quality Brand Image Availabilty Packaging 24 15 15 12 20 5 10 25 0 0 16 15 0 0 9 8 Very Good Good Average Bad Very Bad 112
  • 129.
    INTERPRETATION: • QUALITY ::Most of the customers were satisfied with Amul Taaza milk quality. • BRAND IMAGE :: The graph shows that Amul Taaza is having good brand image. • AVAILABILITY :: Most of the customers were satisfied with the Amul Taaza milk distribution. • PACKAGING DATE :: Most of the retailers were not satisfied, about leakage of the packet and they were facing a problem regarding same. 113
  • 130.
  • 131.
    OBSERVATION FINDINGS • Retailors: Retailers are not interested because they don’t have storage facility but if company provides them such facility they will be sale Amul Taaza Milk.  Because of low profit margin almost all retailers are not interested in Amul Taaza Milk selling.  On question, why retailers are not interested in selling of Amul milk, it is found they were not happy with profit margin, availability and replacement of leak pouches.  Retailers were selling different brands. Because they were able to receive more margin from non-popularized brand that they could not from well-known brands.  All retailers get Amul Taaza milk from company selected distributors.  Measurable amount of retailers were not happy with the distributors, because of frequent change in distributors.  Retailers go for other brands as Amul Taaza faces survival problem in sunlight.  Most of the retailers were annoyed by the promotional tool (coupon), as they complain of no communication by distributor.  I found that customers were complaining about the packaging problem & leave availability. 115
  • 132.
     When questioncame to retailers ratings towards Amul Taaza milk ratings most of the respondents complained about profit margin and leakage.  During research it is found that the mindset of consumers towards Namaste India milk is very high and hence it has become a milk market player. As from the sales of Namaste India pouch milk is more than Amul Taaza milk.  Retailers also demand for the replacements for the damage due to the spoilage of milk that they have to bear when the Amul milk gets spoiled after the purchase. • End Users : (Households)  Consumer’s preference for purchasing of liquid milk is mainly based on quality, taste, availability, home delivery and freshness respectively.  The awareness level of Amul Taaza milk in bulk users is around 75% to 80% but still only 15% are using Amul Taaza milk.  The preference of purchasing milk by the bulk users is mainly quality, price and timely availability. 116
  • 133.
    LIMITATIONS This report hadto work under several constraints and limitations. Some of the key limitations are…..  Time period of the project was 6 weeks, which may not be enough to understand the whole market.  Convenient Sampling was used as the mode of conducting the research.  The psychology and temperament of a respondent play a significant role. Some respondents are more sensitive as against others who are more tolerant. A change in the composition of the respondents can affect the answers adversely or favorably.  Respondents may not have been true in answering various questions and may be biased to certain other questions.  The questionnaire mostly contained multiple choice questions, therefore many respondents did not give a proper thought before up the questions, and some even ticked things, which were not applicable. Therefore, all this increased the bias. 117
  • 134.
    CONCLUSION Amul means differentthings to different people. To a milk producer - A life enriching experience To a consumer - Assurance of having wholesome milk To a mother - A reliable source of nourishment for her child To the country - Rural development and self-reliance As we know that Amul is very big organization and market leader in dairy products. It has maximum market share in Milk, Butter, Cheese & Ice-cream which are its main/core products. But in case of local market like Kanpur the Amul milk is not a popular product as compared to other Amul Products. With the help of research, company can find out its week points in Milk product and can increase its market share through rectify mistakes. People have believed in Amul’s product and they will accept it also if effective actions were taken. The survey resulted into following conclusions :  Quality is the dominating aspect which influences consumer to purchase Amul product, but prompt availability of other Milk brands and aggressive promotional activities by others influences the consumer towards them and also leads to increase sales.  In comparison to Amul Milk, the other players such as Namaste India, Mother Dairy, Paras and Parag provide a better availability and give competition to the hilt.  People are mostly satisfied with the overall quality of Amul Milk, but for the existence in the local market Amul must use aggressive selling techniques. 118
  • 135.
    SUGGESTIONS & RECOMMENDATIONS TheMilk Products market has reached has reached Maturity stage in India large number of Co-operatives having a variety of product range has entered the market, thus there is one way for Amul to sustain their milk business in the market by delivering outstanding satisfaction to their retailers, so that they can take interest in selling of Amul milk products. The survey resulted into following SUGGESTIONS : Company should start strong joint packing, to avoid leakage. Amul has a relatively good distribution network as compared to other brands, other brands give-up during festival season and are not able to meet the demand, here Amul can hammer the market and influence the retailers and consumers. Supply should be regular to all the outlets including those that lie in the pocket roads and not just in the outlets which lie on the easily accessible routes. 175 ml milk pouch can prove a strong market, because lower income family has intention to buy small pouch milk. Provide reasonable margin to retailers as compared to competitors, this motivates them to promote company’s milk and milk products. Improve delivery schedule to provide products on time for the retailers about who claimed that Amul Taaza milk is not available to them on time. 119
  • 136.
    Incentives & Schemesshould be given to the retailers and some scrutiny should be follow to check the scheme get being communicated properly by distributors or sales person. Provide consistent service to retailers as this will help gain company goodwill in the market. Do not change distributor frequently, because he is the only person who act as a connecting link between company and retailers. Do not place more than one distributor in same market area. Amul should invest more money in Brand promotion and marketing in Kanpur, it will be beneficial for the company in the long run. For Brand promotion and marketing of Amul milk in Pune it should introduce a mascot for the Amul Taaza milk as it already has for Amul Butter i.e., The Amul Butter Girl in order to gain a good position in the mind of the customers. This will also help in easy Brand differentiation and recognition. Also advertising on the Television, Radio Mirchi and Sponsorship of the events. The study of milk market reveled that there is no mergers and Acquisition in the milk industry. Amul should go for mergers and acquisition and try to acquire the local players in the Kanpur market like Namaste India, Mother Dairy etc. It will help company in increasing its Dealers Networks, Market Share, Customer base etc. It will also save time of establishing a new manufacturing unit. Some brand ambassador like M. S. Dhoni, Hrithik Roshan or Virendra Sehwag may be used. That will help customers to accept the product more quickly. 120
  • 137.
    Special offers shouldbe there for dealers, retailers and customers at Festival time. Discount coupons should be to the consumers in order to buy more milk. If adding preservatives in the milk keeps the milk for longer times than Amul should also add some preservatives in the milk as people not only see quality but also sees the time duration i.e., how much times we can store milk. Company should take care of retailers by solving their problems and should call back by appointing separate company representatives. Timely visit should be given to the retail shops. 121
  • 138.
  • 139.
    Books: I. Philip Kotler- Marketing Management (Pearson Education, 12th Edition) II. C. R. Kothari - Research Methodology Methods & Techniques (New Age International Publishers, 2nd Edition, 2004) Websites: http://www.amul.com/m/about-us http://www.amul.com/m/organisation http://www.amul.com/m/awards http://www.amul.com/m/exports http://www.amul.com/m/amul-topical-story http://www.amul.com/m/amul-hits http://www.amul.com/m/amul-relief-trust http://www.amul.com/products/amul-taaza-info.php 123
  • 140.
  • 141.
    Questionnaire (Retailor Survey) Name ofthe shop: …………………………………....................................... Retailer Name: ………………………………………………………………………….. Address: ……………………………………………………………………………………. Contact No ……………………………………………… 1. Do you stock Amul Taaza Milk? a) Yes b) No 2. If yes, what is the size of milk packets do you preferred to store? a) 175 ml b) 500 ml c) 1 Ltr. 3. If No, Why? a) Low Profit Margin b) Low Distribution c) No replacement for leakage d) Others 4. Which is the most preferable brand of packaged milk that you stock? a) Amul b) Namaste India c) Mother Dairy d) Paras e) Parag f) Others 5. From where do you get Amul Taaza Milk? a) Distributors b) Other Suppliers 6. Are you satisfied with Amul Distributor? a) Yes b) No 125
  • 142.
    7. Do youknow which Sales promotional activities does the company undertake for Amul Taaza Milk? Activities Aware Not Aware Free Samples Credit Facility Advertisements Coupons P-O-P Displays 8. Are you interested in distribution of Amul Taaza Milk? a) Yes b) No 9. Are you aware of Amul Preferred Outlets (APO’s) and its benefits? a) Yes b) No 10. Are you interested in opening an Amul Parlor (APO’s)? a) Yes b) No 11. What is consumer’s expectation from Amul Milk? a) Good Quality b) Availability c) Packaging 126
  • 143.
    12. Give yourRatings to following attributes of Amul Taaza Milk? NOTE :- [please tick mark ( √ ) in the specified column] Ratings Attributes Very Good Good Average Bad Very Bad Quality Brand Image Availability Packaging Profit Margin 13. Any Suggestions:- 127
  • 144.
    Questionnaire (Customer Survey) Name: ……………………………………………… Address:………………………………………………………………………….. Contact No.: ………………………………… Age: …........... years Sex: …………………………….. Occupation: a) Self-employed b) Professional c) House-wife d) Student 1. Do you know Amul ? a) Yes b) No 2. Do you regularly get the Amul Milk? a) Yes b) No 3. Which brand milk do you like the most? a) AMUL b) Namaste India c) Mother Dairy d) Paras e) Parag f) Others (specify) …….… 128
  • 145.
    4. What arethe products of Amul you use very frequently? a) Butter b) Cheese c) Milk d) Dahi e) Ice-cream f) Chocolates 5. Do you know about Amul Taaza ? a) Yes b) No 6. How is the taste of Amul Taaza ? a) Poor b) Satisfactory c) Excellent 7. What about the price of Amul Taaza ? a) Low b) Average c) High 8. How is the packaging of Amul Taaza Milk ? a) Poor b) Good 9. Are you know about an Amul Parlor (APO’s)? a) Yes b) No 10. What are the expectations from Amul Milk? a) Good Quality b) Availability c) Packaging 129
  • 146.
    11. Give yourRatings to following attributes of Amul Taaza Milk? NOTE :- [please tick mark ( √ ) in the specified column] Attributes Ratings Very Good Good Average Bad Very Bad Quality Brand Image Availability Packaging 12. Any Suggestions about Amul:- 130