A
                   REPORT ON

        SUMMER INTERNSHIP/ PROJECT WORK
                    STUDY
                      OF
     “ HUMAN RESOURCE INFORMATION SYSTEM”
                     AT
                  AMUL ANAND
                  Submitted to




INDUKAKA IPCOWALA INSTITUTE OF MANAGEMENT (I2IM)
 CHAROTAR UNIVERSITY OF SCIENCE AND TECHNOLOGY
                  (CHARUSAT)
                    CHANGA

                    Prepared by
                 PATEL .SNEHA .P
                  ID No.: 09MBA58
                  M.B.A. First Year

                 Under the Guidance of
          PROF . SUJATA KRISHNAMURTHY

                    JULY 2010




                         1
PREFACE

Summer Internship Programme is a part of MBA Programme, which is very
helpful in getting practical knowledge in this globalization world. Now-a-days only
theoretical knowledge is not enough to success in life but most important we
must have practical knowledge. With the help of this training, I came to know how
to apply theoretical knowledge in practice.


Main purpose of this training is to have awareness about industrial environment
and to know about function of different functions of an organization like Human
resource, Finance., Production and Marketing.


       I got an opportunity in KAIRA DISTRICT CO-OPERATIVE MILK UNION
LIMITED, Anand, Gujarat to undergo Summer Internship Programme as a part of
MBA Programme. I consider myself privileged that I got a chance to work with
reputed company and can upgrade my knowledge related to practical aspect of
business world which is very helpful in my career building.




.
                                                                 - Patel Sneha




                                         2
ACKNOWLEDGEMENT


I would like to express my heartfelt gratitude toward Mr. Mr. J. K. Joshi [G. M.]
the chairman of the AMUL, who gave me permission to do my Summer Training
Project in AMUL. Also I would like to convey my sincere thanks to Mr. Mr. Cyril
parmar (Training in charge)who supported me in acquiring practical knowledge
throughout guiding me in my project.


I am deeply thankful to Prof. G. K. Krishnamurthi, Principal, Indukaka Ipcowala
Institute of Management for permitting me to do Summer Training Project and
encouraging me to complete successfully. I would also like to thank my faculty
guide Mrs Sujatha Krishnamurthy, for her keen interest, valuable guidance,
inspiration, immense zeal for hard work and positive outlook towards the subject.
Her intellect, persuasiveness and insistence on a good work were a guiding light
in the darkness of my ignorance.


I would also like to express my sincere thanks to the other faculty members and
administrative personnel who have helped me in carrying out my summer
training. Lastly, I would like thank all the persons who have helped me directly or
indirectly in completing my project successfully.




                                         3
DECLARATION

I , ____________________________, student of the FIRST-year
MBA programme at Indukaka Ipcowala Institute of Management
(I2IM) hereby declare that the report on summer training and
project work entitled “___________________________________”
is the result of my own work. I also acknowledge the other works /
publications cited in the report.


                                                  (Signature)
Place: Changa
Date:                                      (Name of the student )




                                4
INDEX



Sr.No.                  PARTICULARS         Page
                                            No.
1        PREFACE                             2

2        ACKNOWLEGEMENT                      3

3        PART – A                            6
              INTRODUCTION
4        COMPANY PROFILE                     9

5        MARKETING MANAGEMENT                20

6        PRODUCTION &OPERATION MANAGEMENT    27

7        SUPPLY CHAIN MANAGEMENT             41

8        HUMAN RESOURCE MANAGEMENT           43

9        FINANCE MANAGEMENT                  52

         PART – B

         CASE STUDY ON HUMAN RESOURCE       65
         INFORMATION SYSTEM OF AMUL
10       ANNEXURE                           70

11       BIBILOGRAPHY                       71




                           5
Executive summary

AMUL is a co-operative sector. It is the institution of the farmers, for the farmers and
from the farmers. The AMUL gives pleasure to the farmer to charge the own price, which
was not possible in earlier years. This union was born on 14th December 1946. The union
provides facilities to its members like more return, satisfactory price, insemination, first
aid, group Insurance, cattle food at confessional price etc.


I have done case analysis on HRIS of AMUL and from that I have come to know how
organization operates and how the functions have been carried in the organization . From
this is case I have come to know how a wide organization like AMUL manages its
Human resource .

AMUL dairy has five main departments like finance, personnel, commercial, milk
procurement and production. The finance department does the clerical work and takes
care of inflow and outflows of the cash. The other work of finance Department is to audit
of annual work.


The personnel department handles the work regarding personnel like appointment,
recruitment, promotion, transfer, dismissal, demotion, performance appraisal etc.




                                              6
PART - A

ORGANSATION PROFILE




         7
8
Symbol of Amul is a ring of four hands, which are coordinated each other .The
      actual meaning of this symbol is coordination of hand of different people by
      whom this union is now at top.

              First hand is for the farmers (producers), without whom the organization
      would do not existed. Farmers are the inspiration of the AMUL – the taste of
      India.
   Second hand is for the representatives of processors by whom the raw milk
      processed into different finished products.


   Third hand is for marketers without whom the product would have not be able to
      reached to the customer.


 Fourth hand is for customers without whom the organization could not carry on
   because they are the people who consume the product. The union of Amul would not
   have been the second biggest successful company in the world without the
   coordination of the above four hand.




                                            9
ORGANIZATION PROFILE

 NAME           : KAIRA DISTRICT CO- OPERATIVE
                      MILK PRODUCERS’ UNION LIMITED,
                      ANAND.
   FORM          : Co-operative sector under the co- operative
                      Society Act.
 REG.OFFICE      : Kaira District Co-operative Milk producers
                       Union ltd, Anand -3881001.
                       Gujarat, India.
 PROMOTERS        (1) SHRI TRIBHUVANDAS PATEL
                      (2) SHRI MORARJI DESAI
                      (3) SHRI VALLABH BHAI PATEL
                      (4) Dr. VARGHESE KURIEN
 BANKERS         : 1. Kaira District Co-operative Bank.
                    2. Axis Bank.
                    3. State Bank of India.
                    4. Bank of Maharastra.
                    5. Corporation Bank.
                   6. Bank of Baroda.
                    7. Bank of Saurastra.


 AUDITORS        : Special Auditors (Milk), Milk Audit Office
                            Anand.
 SOCITIES        : 1113.
 MEMBERS         : 6, 31,333.
 OFFICE TIME     : 1O:00 A.M TO 06:00 P.M.
 PREMISES        : 49.55 Acres.
 REGISTRATION : 14th December, 1946.




                                        10
The Amul – Meaning
AMUL means “ priceless “ in Sanskrit . A quality control expert in Anand suggested the
brand name “AMUL” from the Sanskrit word “Amoolya” variants, all meaning
“priceless” are found in several Indian languages. Amul products have been used in
millions of home since 1946 .
   Amul butter
   Amul milk powder
   Amul ghee
   Amulspray
   Amul cheese
   Amul chocolates
   Amul Ice- cream
Today Amul is a symbol of many things . of high – quality products sold at reasonable
prices . F triumph of indigenous technology . Of the marketing savvy of a farmers
organization . And proven model for dairy development .

MOTTO, VISION, AND QUALITY POLICY

MOTTO
The main motto of AMUL is to help farmers. Farmers were the foundation stone of
AMUL. The system works only for farmers and for consumers, not for profit. The main
of AMUL is to provide quality products to the consumers at minimum cost. The goal of
AMUL is to provide maximum profit in terms of money to the farmers.


VISION

Vision of AMUL is to provide and vanish the problems of farmers (milk producers). The
AMUL apparition was to run the organization with co-operative of four main parties, the
farmers, the representatives, the marketers, and the consumers.




                                           11
QUALITY POLICY

We the motivated and devoted work force of AMUL are committed to produce whole
some and safe foods of excellent quality to remain market leaders through deployment of
quality management system, state of art technology innovation and eco- friendly
delightment of customer and betterment of milk producer



HISTORY

In early 1940’s a farmer in Kaira district, as elsewhere in India, derived his income
almost entirely from seasonal crops. The income from milk was paltry and could not be
depended upon. The main buyers were milk traders of Polson Ltd.-a privately owned
company that enjoyed monopoly for supply of milk from Kaira to the Government Milk
Scheme Bombay. The system leads to exploitation of poor and illiterate farmers by the
private traders.




                                          12
However, when the exploitation became intolerable, the farmers were frustrated. They
collectively appealed to Sardar Vallabhbhai Patel, who was a leading activist in the
freedom movement. Sardar Patel advised the farmers to sell the milk on their own by
establishing a cooperative union, instated of supplying milk to private traders. Sardar
Patel sent the farmer to Shri Morarji Dasai in order to gain his Co-operation and help.
Shri Dasai held a meeting at ‘Samrkha’ village near Anand, on January 4, 1946. He
advised the farmers to from a society for collection of the milk.These village societies
would collect the milk themselves and also decided prices for that which would be
profitable for them. The district union was also from to collect the milk from such village
cooperative societies and to sell them. It was also resolved that the government should
asked to buy milk from the union.

However, the government did not seem to help farmer by any means. It gave the negative
response by turning down the demand for the milk. To respond to this action of
government, farmer of Kaira district went on a milk strike. For 15 days not a single drop
of milk was sold to the traders. As a result the Bombay milk scheme was severely
affected. The milk commissioner of Bombay then visited Anand to assess the situation.
Finely he decided to fulfill the farmers demand.

Thus their cooperative unions were forced at village and district level to collect and sell
milk on a cooperative basis, without the intervention of government. Mr. Verghese
Kurien had main interest in establishing union who was supported by Shri Tribhuvandas
Patel who convinced farmers in forming the cooperative unions at thevillage level. ‘The
Kaira District Co-operative Milk Producers’ Union’ was thus established in Anand and
was registered formally under section 10 of Bombay Act VII of 1925 on December 14,
1946. Since then farmers are selling all the milk in Anand through cooperative union. In
1955 it was commonly decided the sell milk under the brand name ‘Amul’

At the initial stage only 250 liters of milk was collected everyday. But with the growing
awareness of the benefits of the co-operative-ness the collection of milk increased. Today
Amul collect 50, 00,000 liters of milk everyday. As the milk is perishable commodity it
became difficult to preserve milk for a longer period. Besides when the milk was to be




                                            13
collected from the far places there was a fear of spoiling of milk. To over come this
problem the union thought to develop the chilling unit at various junctions, which would
collect the milk and could chill so as preserve it a for a longer period. Thus, today Amul
has more than 168 chilling centers in various villages. Milk is collected from almost 1097
societies.

With the financial help from UNICEF, assistance from the government of New Zealand
under the Colombo plan, of Rs. 50 million for factory to manufactory milk powder and
butter. Dr. Rajendara Prasad, the president of India laid the foundation on November 50,
1954. Shri Pandit Jawaharlal Nehru, the prim minister of India declared it open at Amul
dairy on November 20, 1955.

A plant to manufacture balanced cattle feed was formally commissioned on October 31,
1964 by Shri Lalbahadur Shastri, the Prime Minister of India. At the request of the
government of India, a new dairy with a capacity to manufacture 40 tons of milk powder
and 20 tons of butter a day was completed in 1963. This was meant to meet the
requirement of India’s defense forces. The dairy was declared open by ShriMorarji Desai
in April, 1965. in 1974, the Kaira Union setup a plant to manufacture high-protein
weaning food, chocolate and malted food at Mogar, about 8 km south of Anand.

In September, 1981, the second cattle feed plant at ‘Kanjari’ were started. The succesion
of the co-generation project on September 11, 1985, marked a milestone on the energy
front when two gas turbine generators of 1.5 MW each based on natural gas, were
commissioned. On October 31, 1992, Dr. V. Kurien chairman, National Dairy
Development Board, laid the foundation of Kaira Union’s third dairy with a processing
capacity of 6.5 lakh liters of milk a day. Work on the third dairy and cheese plant at
‘Khatraj’ with capacity for 20 Metric Ton of cheese per day, began in February, 1994.
Also in 1994, Kaira Union put up bread spread plant at ‘Mogar’ with the assistance from
National Dairy Development Board.




                                           14
THE AMUL BUTTER GIRL STORY




Amul Butter Girl: The moppet who put Amul on India's breakfast table.

50 years after it was first launched, Amul's sale figures have jumped from 1000 tones a
year in 1966 to over 25,000 tones a year in 1997. No other brand comes even close to it.
All because a thumb-sized girl climbed on to the hoardings and put a spell on the masses.

Bombay: Summer of 1967. A Charni Road flat. Mrs. Sheela Mane, a 28-year-old
housewife is out in the balcony drying clothes. From her second floor flat she can see her
neighbors on the road. There are other people too. The crowd seems to be growing larger
by the minute. Unable to curb her curiosity Sheela Mane hurries down to see what all the
commotion is about. She expects the worst but can see no signs of an accident. It is her
four-year-old girl who draws her attention to the hoarding that has come up overnight.
Round eyed, chubby cheeked, winking at you, from strategically placed hoardings. She is
the Amul moppet everyone loves to love

For 30 odd years the Utterly Butterly girl has managed to keep her fan following intact.
So much so that the ads are now ready to enter the Guinness Book of World Records for
being the longest running campaign ever. The ultimate compliment to the butter came
when a British company launched butter and called it Utterly Butterly.




                                           15
It all began in 1966 when Sylvester daCunha, then the managing director of the
advertising agency, ASP, clinched the account for Amul butter. The butter, which had
been launched in 1945, had a staid, boring image, primarily because the earlier
advertising agency which was in charge of the account preferred to stick to routine,
corporate ads.

The Amul girl who lends herself so completely to Amul butter, created as a rival to the
Polson butter girl. This one was, village belle, clothed in a tantalizing choli all but
covering her upper regions. "Eustace Fernandez (the art director) and I decided that we
needed a girl who would worm her way into a housewife's heart. And who better than a
little girl?" says Sylvester daCunha. And so it came about that the famous Amul moppet
was born.




                                          16
ORGANISATION STRUCTURE OF AMUL
                  Board of Director



             CHAIRMAN


           MANAGING CHAIRMAN


           GENERAL MANAGER


       ASSISTANT GENERAL MANAGER


              MANAGER


                  DEPUTY MANAGER


             ASSISTANT MANAGER


             SENIOR EXECUTIVE



             SENIOR OFFICER


            SENIOR ASSITANT

              WORKERS



             Grade ( Ato E)
              .




                              17
18
INTRODUCTION – MARKETING MANAGEMENT
  Every organization that produces one or more products requires marketing of the products sell
  them in the market. It is only through marketing that people know about a company's products.
  Hence marketing is considered as a key activity of organization. The organization requires sound
  marketing structure to carry on its marketing activities.


  However the concept of marketing is not confined only to selling of goods and services to
  customers. Instead the company tries to create and maintain the customer base through marketing.
  The marketing thus focus on the customer needs and wants in the market and emphasis on
  producing and selling only those goods, which have higher demand in market. The company
  mainly markets its products through advertising. Marketing uses various sales promotional tools
  to boost the sales of the company. The marketing department thus should have sound distribution
  channel and promotional system to make the marketing activities sound.




  Concept
   The marketing concept holds the key to achieving its organizational goals consists of the
  company being more effective than competitors in creating , delivering and communicating
  customer value to its chosen target markets . marketing starts with the determination of
  consumer wants and ends with the satisfaction of those wants. The concept says that any
  business should be organization around the marketing function, aningticipating and
  stimulating and meeting customers need . The marketing concept rests on four pillars and
  they Are
    1. Target market
    2. Customer needs
    3. Integrated marketing




                                                  19
4. Profitability

AMUL has also its own marketing concept . AMUL targets all type of customers like
babies , children , young customers and old age customers etc . Amul try best for
satisfying needs by providing good quality products.
Marketing Mix
   The marketing mix , which is set of four elements or four “ P” of marketing are as
follow
1. Product
2. Price
3. Place
4. Promotion
Same as four “P” there is also four “ C” of marketing.
1. Customer solution
2. Cost
3. Convenience
4. Communication


 PRODUCT :
A product is anything that satisfies a needs or wants and can be offered to the market for
exchange. A product can be a goods , services without product there is no marketing .
This includes product variety ,product design , packaging , quality , brand name, size etc.

 AMUL produces and sell i.e. Milk , It has to plan Its product very carefully so that the
consumer gets only good quality products. There are various products marketed by
GCMMF


List of products marketed
Bread spread
Amul butter
Amul Lite Low bread spread
Amul cooking butter




                                            20
Cheese range
Amul Malai panner ( cottage cheese)
Amul pasteurized processed cheese
Amul pizza cheese
Amul Emmiatial cheese


UHI Milk Range
Amul shakti 3% fat milk
Amul Taaza 1.5% fat milk
Amul Gold 4.5% fat milk
Amul fresh Toned milk
Amul snowcap soft milk.

Pure ghee
Amul pure ghee
Amul cow ghee
Sagar pure ghee


Infant milk Range
Amul infant milk formula (0.6 millions)
Amul infant milk formular
Amul spray infant milk food
Milk powder
Amul full cream milk powder .


Curd products
Yogi sweetened flavored dahi
Amul Lassee
Amul masti Dahi


 Price :-




                                          21
The prices of products of Amul are also decided by the GCMMF. The GCMMF conducts
the market survey to check the validity and feasibility of prices in the market and
accordingly decides the prices of Amul products.
  The price of the products of Amul are also decided by the Gcmmf .The Gcmmf
conducts the market survey to check the validity and feasibility of prices in the market
and accordingly decides the price of Amul products . However , the price is inclusive of
several elements like:
           •   Cost of milk
           •   Labour cost
           •   Processing cost
           •   Packaging cost
           •   Advertising cost
           •   Transportation cost
           •   Sales promotion cost
           •   Taxes etc.
  The GCMMF considers all this cost . aspects and set them up in pricing structure to
decide the selling price of milk and milk products.

 Promotion
          IT includes a variety of techniques including advertisement , sale promotion,
public relations and personal selling that are used to communicate with customers and
potential customers . Television is the best media for advertising in the local areas .
Hoardings designed on the creative basis attract the customers more .



 Place
 Place refers to marketing activities that make products available to consumers at the
right time in a convenient location . place refers as distribution Channels .IT is the
process of moving products from the producer the consumer.




                                            22
Amul has developed federation and Amul parlours located in several parts of country
.Amul have managed to create more than 2300. Amul have identified certain potential
locations such as Railway , Airports , universities , and shopping malls . The GCMMF
handles the workers relating to Managing of stocks and distributors to in the country.
Thus GCMMF looks offer the disbursement of products to the various Marketing
channels.


Market segmentation : -

    Any commodity has not a single Market. But it has a composite Market which can be
divided on the basis of age, gender , preferences etc . The process of dividing a market
into disticnt groups of buyers is called market segmentation . Market segmentation may
be defined as a process of dividing a Market into different sub- markets on the basis of
some definite criteria .

  At Amul, since marketing activities are handle by the GCMMF , market segmentation
is also decided by Gcmmf . Generally , Milk products like Butter , cheese are also
popular in the all age group. Hence they are segments at the national level. Milk products
like chocolates and milk powder are segmented on the basis of age . The GCMMF
conduct the market survey to know demand for the products of Amul in the Market and
then accordingly determines the market segments, defines the target market .


MARKETING &GCMMF
       GCMMF is India’s largest exporter of dairy products . It has been awarded as a
“Trading House” status . GCMMF has received the APEDA award from the government
of India for Excellence in dairy products Exports for the last 11 years . Gcmmf is India’s
largest food products Marketing Organization . It is a state level apex body of milk co-
operatives in the Gujarat which aims to provide remunerative returns to farmers and also
serve the interest of consumers by providing quality products which are good value for
money




                                           23
The major export products :- The products of Amul is being exported in the 40
countries of the world . Many of the products are now available in the U.S.A , Gulf
countries and Singapore. Amul products are being exported to the Singapore since last
three decades . undoubtedly , Amul is the preferred taste of Indians in the Gulf countries.


Consumer packs:-
    Amul pure Ghee
    Amul Butter
    Amul Shrikhand
    Amul Mithaee Gulabjamun
    Nutramul Brown Beverages
    Amul cheese
    Amul malai panner
    Amul Gold Milk
    Amul UHT Milk ( Long Life)
    Amul Taaza Double Toned Milk
    Amul Life slim and trim Milk
    Amul fresh cream


BULK PACKS
    Amul Skimmed Milk powder
    Amul Full Cream Milk powder

   The following Amul products are available in the Gulf Markets :-

        Amul / Sagar pure Ghee
        Amul cheese Tin and Slices
        Amul Shrikhand
        Amul Butter
        Amul Gold milk




                                            24
 Amul – cool chocolate Milk.




Marketing Research : -
    “ Marketing Research is the systematic design collection , analysis and reporting of
data and findings relevant to a specific marketing situation of the company .


      Amul performs the marketing research mainly to launch a new products in the
market. The purpose is of checking the validity of the new products in the market for the
local new . Amul conducts the market survey by appointing business administration
students for conducting the market survey . Extending policy of the new producted
launched , Amul has recently launched the energy drink named “ STAMINA” specially
targeted to the people who are playing sports daily .




                                            25
PRODUCTION &OPERATION DEPARTMENT

INTRODUCTION
Production management is refers to the process of correction of past mistakes catching up
with the new techniques, taking up steps with developing techniques and taking measures
for the production of goods at competitive cost.”


      The basic philosophy of production management is to launch a frontal attack on
direct costs and effective use the availability manpower weaving new techniques in to the
whole to keep the production unit efficient and developing production management is the
process of planning, organizing, directing and controlling.


       The Amul is started with only 250 liters of milk per day. But now Amul collect
average 9 lakhs of liters milk per day. At the initial stage, Amul has not any problem
regarding milk, but in the winter season there was excess supply of milk. So, Amul has to
sell out that excess milk at the low price or Amul has to face loss. To removing these
problems Amul take decision to set up a plant to process the surplus milk butter and milk
powder.


       Today the Amul has three plants Known as Amul 1, 2 & 3 all three plant work 24
hours a day continuously. The all manufacturing process is done automatically. The
production is done in the special machines. These machines and the technology are
import-id from the TRFTA PEAK Company. There is also facility of chilling of milk, so
that the milk remains usable.

Today three plant of AMUL perform different function.

    1. AMUL – 1 presently it is use as a go down for storing raw materials.

    2. AMUL – 2 Today in this unit, the production process of Ghee and packings are
          running .




                                            26
3. AMUL – 3 This unit is producing AMUL butter, AMUL spray powder, and
       flavored milk.




Organization Structure
                            Managing Director

                            General Manager



        Dairy Plant                                       Asstt. G. M.


Manager                   Manager               Officer              A.M.
(Production)               (Eng.)                                   (Eng.)


                          Dy. Manager         Workers              Officers
                            (Eng.)

                             A.M.                                Technicians
                           (Eng.)
                                                                Eng. Workers
                          Officers


                         Technicians


                         Eng. Worker




                                       27
Milk Collection Cycle
       The success of each and every dairy industry is the getting the milk from the
farmers and making that milk in use as soon as possible before that milk get spoiled
because the milk is the perishable product. For the smooth running the business of dairy
industry the industry must concentrate on the milk collection cycle. Amul dairy is very
conscious about the milk collection cycle because the base of the success of the Amul is
milk collection cycle.


Production capacity of Amul
          Butter                           50 to 60 Tones

          Powder plant                     70 tones

          Powder plant                     60 tones

          Flavour milk                     40000 bottles

About Machinery
              In AMUL – 3 production of powder, Butter and Milk are being done
       continuously. These productions are done by latest machineries equipped with
       computer system and it is handled by one technicians.

           -   The Milk pasteurizer machines belong to Alfa level company of Pune


           -   Powder plant machineries belong to L & T Larson and Turbo company
               of India


           -   Butter production machineries belong to S.G.company of switrzland and
               other




                                          28
-   Butter manufacturing production machineries belong to Simon Feres
               com.of France




Amul – 2 Raw Reception Dock
Reception dock is the very first department of any dairy where milk is unloaded and
simultaneously tested . Amul-2 has a well designed RMRD , situated in the west wing of
dairy . Raw milk at Amul- 2 is received mainly through cans . There are 2 reception lines
for unloading milk cans in Amul – 2 . About 60 % of reception is of buffalo milk and
remaining 40% is cow milk .


Flow chart of Amul-2 process
                               Unloading of cans


                               Chain conveyer


                              Removal of cans lid

                        Physically inception of milk

               Transfer of milk to dump tank ( 12-13cans/ min)

                                   Filter


                                Weighing


                      Raw milk collection tank – Amul -3




                                            29
Pasteurization ( At 80 C for 15 seconds)


                             Standardization


                         Processed milk silo


Sent to different production section                         milk pouch packing
section




Butter section
 The utterly Butterly Delicious butter of the Amul is one of the most popular product of
Amul dairy along with the famous butter girl . The butter section is located in Amul -3
which manufactures Table Butter , white butter and renduced salt butter . The section is
completely computer controlled and is equipped with most modern imported
equipments .Butter section     very important as it handles fat, which is the costliest
constituent . The cream obtained from process section is fully utilized for butter making .
Amul white and table Butter is exported to USA and various Middle Eastern countries .


OPERATION
 The cream for manufacturing Butter is receiving from Amul-3 process section while
standardization of milk . In Amul -3 the milk fat will be separated at above 60 Celsius ,
the centrifugal separators inline with Milk pasteurizer separate this as cream . The cream
thus separated is pasteurized and then pumped to the cream buffer tanks and to cream silo
.After ageing at 8 Celsius for 24 hrs , cream is pumped to cream chilling unit in the
butter section . there the temperature of cream is adjusted to the required churning
temperature of continuous Butter Making Machine.

Flow chart of Butter processing
                                 Raw cream




                                            30
Pasteurizer (90 to 95 C )


                                 Cooling (8-9 C)


                                 Ageing(8-9 C/ 24hours)


                                 Cream Balance tank


                        PHE ( for temperature adjustment at 6-8 C)



Churning (speed 500- 1200rpm)

             Butter Grains                                                butter Milk
            Washing with butter milk

            Working ( 30- 70rpm )
2nd washing with butter milk
      silo
      working




white butter addition                                    salt (@2%) &color


15 kg packing
                                                               Blending

                                                                   ( 25-30 rpm
&vacuum )


                    export
  ghee                                                   butter section

                                                        packaging lines

9.1g blister pack       100g refill pack    100g refill pack                 400tin
(Army)




                                           31
Air pack (2gm)

Packing materials used :
   •   Delocalize market

       Double laminated is used for export

   •   Tin – used for 400g Army pack

   •   Card board box- used for tertiary packing

       3ply for 9.1 g weight package

       5ply for normal & export

Powder plant
F-35 plant is situated in Amul -2 near to the railway siding . The plant is a single stage
drying plant having a capacity of 35 TDP. The plant is not in regular use and mainly used
for the manufacturing of cheese whey powder .
F-35 CONDENSING PLANT DETAILS
Make : SSP ,Faridabad
Type : Falling film vertical tube type
No of Pre heater : 5
No of calendria : 7
No of vapor separators : 5
Process Flow chart ( F-35)


                             Cheese Whey & Ingredients

                                         Balance tank


                                         preHeater




                                             32
low heat pasteurizer


                        high heat pasteurizer
                                    ccp
                               hot well



                         calendria 1st ( 77 c)


                       calendria 2A &2B ( 72 c)

                          calendria 3 ( 70 c)

                          calendria 4A & 4B

                          calendria 5 ( 58 c)



                                       finisher
Atmospheric air
                          Concentrate tank
Air filter

                                          Atomizer ( nozzle)



       (212 -217 c )         Exhaust air
                             Spray drier
                                              Cyclones         bulk packing
                        Bulk packing ( 25 kg )




                                  33
OPERATION DETAIL
PRODUCT USE AND CHARACTERISTICS


MILK
One of the most versatile food consumed by us. All children start their with mother’s
milk and continue to use it in one other throughout their life. It is the secretion from the
mammary glands of a lactating mammal. The white fluid, know as milk, is made up of
milk fat and other milk solids.

AMUL ICE CREAM
Amul ice cream is made up from fresh milk.
Ice cream are rich in protein, calcium, dairy cream and vitamins.
Ice cream are a complete food, easy to digest and full of energy.

MANUFACTURING PROCESS FOR ICE CREAM

Amul ice cream is made up from milk, milk products, sugar, stabilizers and emulsifiers.

Composition

   •   Milk Fat 13.5% to 14.5%
   •   Total Solids 40% to 41%
   •   Sugar 15% Approx.




                                            34
•   Acidity 0.17% to 0.19%
   •   Protein 3.9% to 4.1%

Food Energy Value

Calories per 100 ml -196.7 kcal

Flavors

VANILA , Strawberry, Pineapple, Orange, Rose, Mango, Chocolate, Honey-Dew-
Melon, Tutee Fruity, Litchi, Kesar Pista, Kaju Draksh, Butterscotch, Chocó chips,
Rajbhog and Cashew Break.




Packaging

50 ml cup, 100 ml cup, 500 ml pack,1 litre pack, 4 litre pack, Chocobar, Ice candies,
Cones and Kulfies .


MANUFACTURING PROCESS FOR MILK

MILK PROCUREMENT
Total milk procurement by our Member Unions during the year 2006-07 averaged 67.25
lakh kilograms (6.7 million kg) per day, representing a growth of 4.5 per cent over 64.38
lakh kilograms (6.4 million kg) per day achieved during 2005-06. The highest
procurement as usual was recorded during January 2007 at 84.09 lakh kilograms (8.4
million kg) per day. This increase in milk procurement is very impressive, keeping in
mind the massive loss suffered by our farmers due to
floods during the monsoon season, specially in Surat district.


MILK PROCESSING
1 Homogenization: - Milk must then be homogenized. Without homogenization, the
milk fat would separate from the milk and rise to the top. Milk fat is what gives milk its




                                            35
rich and creamy taste. In this process Milk is transferred to a piece of equipment called a
homogenizer. In this machine the milk fat is forced, under high pressure through tiny
holes.




2 . Pasteurization:- Pasteurization is the process that purifies milk and helps it stay
fresher, longer. Milk is pasteurized by heating it to 72°C for 16 seconds then
quickly cooling it to 4°C. Pasteurization is named after Louis Pasteur, the famous
scientist.




3    .Adding Vitamins; - Before homogenization, vitamin D is added to all milk.
Vitamin D combined with the calcium that naturally exists in milk help gives us strong
bones and teeth. Dairies also add Vitamin A to skim, 1% and 2% milk. Vitamin A is good
for our eyesight.




                                            36
4.Packaging Milk: - Milk is now ready to be packaged. Milk is pumped through
automatic filling machines direct into bags, cartons and jugs. The machines are carefully
sanitized and packages are filled and sealed without human hands. During the entire time
that milk is at the dairy, it is kept at 1° - 2°C. This prevents the development of extra
bacteria and keeps the milk it’s freshest.




5.Storing:- Milk is delivered to grocery stores, convenience stores and restaurants in
refrigerated trucks that keep milk cooled to 1° - 4°C. The stores take their milk and
immediately place it in their refrigerated storage area. Because fresh milk is so important
to our diets, dairies, and our health.




                                             37
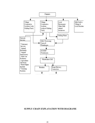
Supply chain management of AMUL


                        SUPPLIERS




GCMMF’S SUPPLY CHAIN




                             38
Processing :

After the union received the milk, it was tested and if it was found to be of good quality,
it was sent for processing. If the milk was found to have high acidity, it was used to make
buttermilk. Raw milk was sent through a filter and clarifier and was pasteurized. For
pasteurization, milk was treated at high temperatures for a specified.


This helped in destroying the pathogens and in maintaining the quality. After
pasteurization, the milk was sent through a separation machine. Here the cream was
separated and skimmed milk was obtained. According to the demand, the unions packed
the milk after it was pasteurized and sent for distribution. The cream was marketed as
Amul Fresh cream .

Distribution
GCMMF coordinated with various unions to get a regular supply of milk and dairy
products. The processed milk and dairy products were procured from district dairy unions
and distributed through third party distributors. To ensure quality and timely deliveries,
GCMMF and the district unions had several mechanisms in place. The VCS constantly
monitored the deliveries of the milk collected and ensured that the milk was picked up on
time. The unions monitored the supplies of milk and the distribution of finished products.


WARE HOUSING: Amul products are available in over 500,000 retail outlets across
India through its network of over 3,500 distributors. There are 47 depots with dry and
cold warehouses to buffer inventory of the entire range of products. GCMMF transacts on
an advance demand draft basis from its wholesale dealers instead of the cheque system
adopted by other major FMCG companies. This practice is consistent with GCMMF's
philosophy of maintaining cash transactions throughout the supply chain and it also
minimizes dumping. Wholesale dealers carry inventory that is just adequate to take care
of the transit time from the branch warehouse to their premises. This just-in-time
inventory strategy improves dealers' return on investment (ROI). All GCMMF branches
engage in route scheduling and have dedicated vehicle operation .




                                            39
MILK PROCESSING BLOCK




                        40
SUPPLY CHAIN EXPLANATION WITH DIAGRAME




                41
DEFINITION OF VALUE CHAIN




As per the above diagram there are the first components is raw material:

In our company the raw materials are milk, powder for ice creams manufacturing,
different types of flavors for ice creams, packaging material, sugar etc. required by the
company for manufacturing. In this step GCMMF play a very important role it procures
milk from villages and for this it develops three types of system and that is societies at
villge level, district level and state level.




                                                42
Second component is suppliers are the farmers and other raw material for manufacturing
the ice creams are provided by MAHAN PROTEINS LTD., IDEAL ICE CREAMS and
BHARAT ESSENCE.
This component is manufacturing process which is describe above. In milk process there
are mainly five steps are required and i.e. homogenization, pasteurization, adding
vitamins, packaging, storing. In this process there are also requirement of warehouse for
storing the product which already made and also for the raw material.

The next step is the distribution channel in which GCMMF plays very important role in
that. It handle all the marketing for AMUL products. GCMMF's products were marketed
through 50 sales offices located across India to 4,000 stockists. These stockists supplied
the products to more than 500,000 retail outlets.

The next step is the customers in this category there are restaurants includes. Also the
retail shops and whole sellers are included.

The last step is the consumer in which the actual hose hold are included in this category.




                                               43
HUMAN RESOURCE DEPARTMENT



Introduction : According to SCOOT CLOTHIER AND SPRIGGEL Human resource
management as the branch of management which is responsible on a staff basis for
concentrating on those aspects of relationship of management to employees and
employees to employees and with the development of the individual and the group. The
objective is to attain maximum individual between employer and employees and effective
moulding of human resources as contrasted with physical resources.


Personal (Human resource) management plays a very important role for any organization.
The firm having all types of resources like machines, materials, money, information etc.
will not be success in business without effective manpower. Human capital is the greatest
assets of business enterprise and manpower management is the most important and
crucial job because the managing group is the heart of the company.




Human resource department plays most important role in establishing good relation and
harmony among all.

TOTAL EMPLOYEES IN AMUL




                                           44
AUTHORITY                   NO. OF EMPLOYEES/WORKERS



        Manager                                    48

        Assistant                                  101

        Officers                                   180

        Workers                                    846

          Total                                   1175




 NO.OF SHIFT:

                    •   1st shift time: 08:30 A.M to 04:30 P.M

                    •   2nd shift time: 04:30 P.M to 12:30 A.M

                    •   3rd shift time: 12:30 A.M to 08:30 A.M




                                     45
MAJOR FUNCTION OF HUMAN RESOURCE DEPATMENT


   1. RECRUITMENT AND SELECTION
   2. TRAINING AND DEVLOPMEN
   3. PERFORMANCE APPRAISAL
   4. SALARY AND WAGE ADMINISTION
   5. EMPLOYEE TURNOVER
   6. COMPENSATION
   7. INDUSTRIAL RELATION
   8. FACTORE ACT
   9. INDUSTRIAL DISPUTE ACT
   10. HUMAN RESOURCE INFORMATION SYSTEM (HRIS)




                    Organization structure
                         Managing Director


                       General Manager




                               46
Assistant General Manager


                                     Officers



                                       Clerk

                                      Peons
RECRUITMENT AND SELECTION

RECRUITMENT:
  There are two types of Recruitment sources followed by Amul:
                  EXTERNAL SOURCE
                  INTERNAL SOURCES



  INTERNAL SOURCES:
    Internal sources include personnel already on the payroll of the organization.
                  Present Permanent Employees.
                  Employee Referrals
                  Former Employee




  EXTERNAL SOURCES :
    These sources lie outside the organization In Amul they consider following
    sources for recruitment:
                      Campus Interview
                      Unsolicited Application




                                        47
             Application Blank
                        Placement Agencies



RECRUTMENT POLICY OF AMUL

  Entry level qualification :-

  Below officers cadres :-




     1. S.S.C / H,S.C Attendant Operator – Dairy (AOD) – G Gr.Worker

         Taken as apprentice under trade apprentice Act 1961 2/3 yrs Apprenticeship,
         then based on their appraisal report, selected as tempory worker. After total 5
         yrs of work ,may be selected as G-Grade Worker.]




     2. Professional Qualification E/F Grade Worker (Boiler Attendant)




     3. BA / B.COM / M.COM / M.A (general) MSW / MRM /MRS M.E_Biz of
         Gujarat Vidyapeeth and C Grade Worker similar non – University
         Institutions.




     4. B.Sc / M.Sc / Diploma Engineers B Grade Workers. Apprenticesship
         Labassistant for 1yr 3 months for B.SC & M.SC ;1yr for Diploma Engg.
         Then 2/3 yrs as trainee technician,than based on appraisal Appointed as
         Technician B Grade.




     5. BBA Management Trainee for 1yrs .Jr. Assistant




                                         48
(a) M.SC ( Agriculture ) /MRS /MRM /MSW /MLW/

         MBA/ B.Tech (DT ) / MCA / M.E –Biz. ( From recognized University )
    1 yr as a trainee then appointed as senior officer.




    (b) Inter CA /Inter ICWA / BE

       1 yr as training period, then appointed as Dy. Sup. Deputy Superintendent

    (c) CA/ICWA
       Superintendent

        NO training period,direct appointment. However, in case of fresh recruitment
    of candidates with exceptional qulificational form reputed Institutions such as
    IIM/IIT/IRMA o Central Institution, considerstion for appointment to Higher
    Grade be given due weightage, not withstanding the above minimal requirements.


SELECTION:

    Selection procedure is concerned with securing relevant information about the
    applicant. The main objective of selection process is to determine whether an
    applicant meets the qualification for a specific job and choose the application that
    is most likely to perform well in the job. The Selection process in AMUL is as
    under

                              Vacancy in any department

                                          
                                Approval from M.D
                                          
                                   Advertisement
                                          




                                         49
Collection of application
                                             
                                Securitize the application
                                             
                                         Interview
                                             
                                    Medical checkups
                                             
                                        Selection


       After selection, the employees generally have probation period. In AMUL
       probation period is different for different type of employees.

       Probation period for officers is 12 months, 6 months for clerical employees and 3
       month for workers.




TRAINING AND DEVLOPMENT


Definition: is a subsystem of an organization. It ensures that randomness is reduced and
learning or behavioral change takes place in structured format.


Training is the process where the work related knowledge, skills and attitude are given to
new employees. By which they aware the policies rules and increase technical and
manual efficiency and create of responsibility.


AMUL has accepted three methods for the training

.   TRAINING PROCEDURE IN AMUL




                                            50
Identification of need of Training

                                              ↓

                                    Module Preparation

                                              ↓

                          Selection of Employee for the Training

                                              ↓

                                            Training

                                              ↓

                                           Feedback




AMUL HAS ACCEPTED THE 3 METODS OF TRAINING,

        1. On the job method

        2. Off the job method

        3. In house training

        4 out house training

PERFORMANCE APPRAISAL
Performance appraisal is the process of evaluating the performance and qualification of
employees in terms of the requirement of the jobs for which they are employed. It is highly useful



                   Promotion Period                    Appraisal For

                                1 year                     Managers

                               3 year                      Officers

                                1 year                      Workers

                               1.5 year           51   Temporary workers
in making decision regarding the promotion, transfer, wage and salary administration etc. The
AMUL adopts the following appraisal system




Final confirmation with the recommendation by the divisional heads comes from the MD
on annual basis. His work is evaluated by Check list Method of Performance Appraisal.
These are a various method used to appraise the performance of an employee. In Amul
the following methods are used
Self appraisal

If individuals understand the objectives they are expected to achieve the standards by
which they are to be evaluated they are to a great extent in the best position to appraise
their own performance .in this method employee himself.




Manager’s Appraisal



 The general practice is superiors appraise the performance of their subordinate. Other
supervisors ,who have close contact with employee ‘s work may also appraise with a
view to provide additional information.




                                             52
A higher – level manager appraise the employees for their performance.

In Amul various attributes consider for the appraisal of employee.

  •   Job knowledge

  •   Work output

  •   Quality of work

  •   Interest in work

  •   Initiatives

  •   Past records

  •   Seniority



This appraisal is also the rating scale. Method appraiser also appraised employee by
following .




   Outstanding

   Good

   Satisfactory

   Poor




The overall assessment is done through above rating and also the comment of reviewing
officer is included. Apart form this the performance in liked allowance is provided in
relation with performance that is ,

               25%




                                           53
 50%

           100%

           Not allowed




This is provided by and under knowledge of under Managing Director

Generally in Amul on base of performance appraisal employee of managerial level gets
specials allowance. While for workers they get promotions


WAGES AND SALARY

        A common method is followed for the wage and salary administration
          according to “Muster roll “.
        Timekeeper sends that muster roll to the account department for attendance of
          each and every employee. This will analyze and entered in the computer.
        After this salary is calculated for each employee through computer according
          to that they prepare salary sleep of employees.


WAGE STRUCTURE (Approx)


               POST                      GRADE               PAYSCALE

          Managing Director              Manager             21000-28000

          General Manager                Manager                15000
                                                               -21000
      Assistant General Manager          Manager             7000-15000


              Assistant                  Clerical             2500-7500

             Senior clerk                Worker               2000-5000




                                           54
INTRODUCTION: Finance Management
Sound working capital management has become a necessity in era of information
technology for a company to succeed. The best example to support this argument is the
performance of Dell computers as reported in one of the recent Fortune article. A perusal
of the article will give us an insight into how Dell could use technology for improving
the performance of components of working capital.
•   Use of internet as a tool for reducing costs of linking manufacture with their supplier
    and dealers.
•   Outsourcing operations if the firm’s core competence does not permit the
    performance of the operation effectively.
•   Train the employees to accept change.
•   Introduction of internet business.
•   Releasing Capital by reduction in investment in inventory for improving the
    profitability of operating capital.


A financial manager spends a large part of his time in managing working capital.
There are two important elements of working capital management.
•   Decision on the amount of current assets to be held by a firm for efficient operations
    of its business.
•   Decision on financing working capital requirement.
Inadequacy or mismanagement of WORKING CAPITAL is the leading cause of many
business failures. Working capital is that portion of asset of a business which are used in




                                             55
current operations. They are used in the operating cycle of the firm. It is defined as the
excess of Current Assets over Current Liabilities and provisions.




Objective of Working Capital Management:


The basic objective of financial management is maximizing the Net wealth of
shareholders. A firm must earn sufficient return from its operations to ensure the
realization of this objective. There exists a positive correlation between sales and firm’s
return on its investment. The amount of earnings that a firm’s earns depends upon the
volume of sales achieved. There is the need to ensure adequate investment in current
assets, keeping pace with accelerating sales volume. Firm’s makes sales on credit. There
is always a time gap between sale of goods on credit and the realization of proceeds of
sales from the firm’s customers. Finance manager of a firm is required to finance the
operation during the time gap. Therefore, objective of Working Capital Management is to
ensure smooth functioning of the normal business operations of a firm. The firm has to
decide on the amount of Working Capital to be employed.


The firm may have a conservative policy of holding large quantum of current assets to
ensure large market share and to prevent the competitors from snatching any markets for
their products. But such a policy will affect the firm’s return on its investment. The firm
will have higher than the required amount of investment on current assets. This excess
funds locked in current assets will reduce the firm’s profitability on operating capital.


NEED FOR WORKING CAPITAL:

The need for working capital arises on account of two reasons:




                                             56
 To finance operations during the time gap between sale of goods on credit and
       realization of money from customer of the firm.
    To finance investments in current assets for achieving the growth targets in sales.
Therefore finance the operations in operating cycle of a firm working capital is required.




COMPONENTS OF WORKING MANAGEMENT

There are two main components are given below:

           1. Current Assets and
           2. Current Liabilities.
Current Assets are:
               Inventories
               Sundry Debtors
               Bills Receivables
               Cash and Bank Balances
               Short term investment
               Advances such as advances for purchase of raw materials, components
                  and consumable stores, prepaid expenses etc.
Current Liabilities are:
              Sundry Creditors
              Bills Payable
              Creditors for outstanding expenses
              Provision for tax
              Other provisions against the liabilities payable within a period of 12
                 months.




                                            57
CALCULATION OF GROSS WORKING CAPITAL OF AMUL.


                 PARTICULARS                                  200         2008-09
                                        2006-07    7-08
Current assets:
Stock:
      Trading stock                     6952.79    13476.86         16334.50
      Stores                            2125.11     2261.02          3106.47
(A)Total stock                          9077.90    15737.87         19440.97


Current Assets:
      Deposits                           169.25     214.05           277.29
      Due from societies                    0.06       0.11            5.06
      Advances                           417.25     777.80           960.91
      Trade Debtors                     6015.61    8458.69          4435.10
      Sundry Debtors                      372.62    404.62           534.52
      Income – Tax Deposits                93.41     91.53           131.68
      Society Loans- BMC      project        -        -             1036.45
(B) Total Current Assets                7068.19    9946.80          7380.01

Cash & Bank:
      Bank Current Account               224.31     159.84           583.65
      NDDC BMC Project A/c                 0.00     501.63           128.00
      F. D in Bank                      3503.19    2649.03          1340.76
      Cash on hand                          0.62      0.71              1.00
(C) Total Cash & Bank                   3728.11    3311.22          2053.41
GROSS WORKING CAPITAL (A+B+C)           19874.2    28995.89         28674.39




                                        58
In AMUL, Current Assets are made up of stock (both trading and stores), Advances
and Debtors (deposits, due from societies, advances, trade debtors, sundry
debtors etc.) and cash and bank balances.

Percentage change in investment in Current Assets




FINANCIAL YEAR                                     G. W. C.            % INCREASE
2005-06                                       18990.94                      -
2006-07                                       19874.20                4.42 %
2007-08                                       28995.89              45.90 %
2008-09                                       28674.39               -1.11 %

Net Working Capital:
Net Working Capital is the excess of current assets over current liabilities and provisions.
Net Working Capital is positive when Current Assets exceed current liabilities, and
negative when current liabilities exceed current assets. This concept has been following
practical relevance.
            1.   It indicates the ability of the firm to effectively use the spontaneous
                 finance in managing the firm’s Working Capital requirements.
            2.   A firm’s short term solvency is measured through the Net Working
                 Capital position it commands.




                                            59
CALCULATION OF NET WORKING CAPITAL OF AMUL:



PARTICULARS                                                                              20
                                         2006-07           2007-08            08-09
(A) Total Current Assets                 19774.20          28995.89           28674.39

Less: Total Current Liabilities
Deposits                          380.71                     168.24             232.99
Due to Societies                 6264.11                    7223.31           12017.60
Outstanding against Expenses 1076.90                        1423.59            1828.48
Outstanding against purchase     3373.85                    4298.31            3058.15
Sundry Creditors                  337.14                     459.06             336.56
          Total (B)             11432.71                   13572.51           17473.79
Net Working Capital (A-B)        8441.49                   15423.38           11200.60

 Source: Balance sheet’s of last 3 years)
 Efficient Working Capital Management requires that the firm’s should operate with the
 amount of Net Working Capital. The data of last three years shows the margins by which
 Current assets over the short term obligations and such margins were more in 2007-08 as
 compared to past years. The portion of current which can be financed through long-term
 assets has decreased in 2008-09 as the portion of current liabilities has proportionately
 increased and hence the Net Working Capital is low in 2008-09.




                                            60
PART – 2
STUDY ON HUMAN RESOURCE INFORMATION SYSTEM
                       OF




                  61
STUDY OBJECTIVES :

       •   To understand , how human resource being managed by the organization.
       •   To study the maintenance of the records of their employees.
       •   To study if organization is using ICT for HR functions and          to maintain
           database.
       •   To study the users perception about HRIS

Definition:
     “A Human Resources Information System, is a system that lets you keep track of all
your employees and information about them. It is usually done in a database or, more
often, in a series of inter-related databases “
Human Resources is an organizational function that deals with issues such as recruitment
and selection, training, appraisal, compensation and performance management of the
employee.


Information System :
 A system, whether automated or manual, that comprises people, machines, and/or
methods organized to collect, process, transmit, and disseminate data that represent user
information .
HRIS
Human Resource Information System (HRIS) is a systematic way of storing data
and information for each individual employee to aid planning, decision making, and
submitting of return and reports to the external agencies .

 •    It merges HRM as a discipline and in particular its basic HR activities and processes
      with the information technology field.
 •    It can be used to maintain details such as employee profiles, absence reports, salary
      administration and various kinds of reports.




                                               62
INTRODUCTION :
An information system is an inter-related set of procedures and processes to provide
information for decisions. Information is data that have been processed so that they are
meaningful. It adds to the representation of an idea. It corrects and confirms previous
information. It tells us something which we did not know. Many organisations have
computer-assisted information systems. Thus HRIS is a system that enables storing of
information of Human Resource in every aspect such as Personal, Academic,
Qualification, Family, Medical, Career and Performance Evaluation, Training &
Development & Wage and Salary of individuals. Unlike manual systems the HRIS
enables availability of all such information in a single screen. Reports on various
parameters can be generated with ease. Moreover reliability of such records is assured.


•   An information system especially developed for human resource management is
        referred to as HRIS – a human resource information system.
•   Human resource management, when it doesn’t include the human resource planning
    function, requires only a basic HRIS. If this basic HRIS is computer-supported, it is
    likely to include transition processing system or management information system.
•   An information system provides for the accumulation by gathering, processing by
    deleting extraneous information, deciding among divergent information and putting
    the information in a logical arrangement that promotes its understanding.
•   Finally, the information is stored in a readily accessible configuration.


HR Information System Includes :
This system include the employee name and contact information and all or some of the
following:
    •     Department

    •     Job Title




                                             63
•   Grade

  •   Salary

  •   Salary History

  •   Position History

  •   Employee details (Personal & Professional)

  •   Employee Posting information on appointment /transfer

  •   Employee promotion/ appointment information

  •   Employee Service verification details

  •   Employee Leave Information including(Leave available , leave availed,)

  •   Employee confidential report information

  •   Employee Training information




Needs Of HR Information System

  •   Human resource manager requires considerable amount of data for planning and
      control of human resources and for this there is a strong need of a sound
      information system.

  •   Efficiently storing each employee information and data for reference- personal
      data management, pay roll accounting, benefits management and planning.

  •   Enabling informed decision making in day-to-day personnel issues, planning,
      budgeting, implementing and monitoring Human Resource function.




                                         64
•   Facilitating decision making in areas like promotion, transfer, nomination, settling
        employees provident funds, retirement, gratuity, LTC, and earned leave
        compensation

    •   Cutting costs.

    •   Improving accuracy

Advantages Of HR Information System

•   Reduction in the amount and cost of stored human resource data.

•   Availability of timely and accurate information about human assets.

•   Developing of performance standards for the human resource division.

•   More meaningful career planning and counselling.




EFFECTIVENESS OF HRIS

The key to the effective planning of manpower and improvement of people productivity
is an effective HRIS. However, in order to be effective an information system must take
into account the following :


Adequacy of information: Too much or too little information, both lead to defective
decision-making. Therefore, there must be some understanding regarding what
information and in how much detail and covering what periods should be maintained.

Specificity: Even where it is not possible to quantify the information, the information
should be made as specific as possible.

Relevance: Information is to be managed in the light of the requirements of the
decision makers. Therefore, HRIS focus on the needs of the decision-makers and
stakeholders rather than on what is interesting or easily available or palatable to the




                                            65
people. The system, therefore, must also have the built in capability for deletion and
updating of data.

Comprehensiveness: The information should be complete from the point of view of the
decision-maker giving details of who, what, how, when, where and why .

Reliability: Since the information is going to be the basis of critical decisions, it must
satisfy the requirements of validity and reliability. Moreover, to ensure effectiveness, not
only should the information provided be relevant and reliable but the delivery system
should also be the most satisfying and cost effective. A wealth of information but not
accessible when needed or available at an inhibiting personal cost in terms of energy and
time, is of hardly any use.


IT SUPPORTED HRIS
In today’s enterprises, HRIS are typically Information Technology (IT) supported
systems. This is not to say that without IT HRIS cannot be introduced. But
information technology allows much greater effectiveness of HRIS than a manual
system. Some of the deficiencies of the Manual Systems which an IT based HRIS
overcomes to a considerable extent


Convenience: In IT enabled systems, data entry, update and retrieval are all
significantly faster. Redundant data may be easily replaced.


Integration: A computerized system can greatly reduce fragmentation and duplication of
data. All data can be stored in a single system to enable retrieval of complete picture of
each employee or of each defined parameter in a desired number of permutation and
combinations. Moreover, depending on the requirement, reports can be generated in
different ways that provide an accurate picture. Verification of data and error rectification
are also relatively easy in computerized systems.


Multi-user benefit
Different people can access the data simultaneously, which facilitates quick




                                             66
dissemination across geographical and structural boundaries and facilitates faster
decision-making. Moreover, on-line data entry is possible that leads to automatic up-
dating of data resulting into better informed decisions. However, to obtain these
advantages, it is important that the knowledge and expertise is available to the
organization, internally or from outside, to develop and tailor- make the system to suit the
organization’s unique needs.




                                            67
HR PLANNING
                      HR PLANNING
                   AND ANALYSIS
                     AND ANALYSIS


       EQUAL
        EQUAL
    EMPLOYMENT
     EMPLOYMENT                          STAFFING
                                          STAFFING




                          HRIS
                           HRIS
EMPLOYEES AND
 EMPLOYEES AND                            COMPENSATIONS
                                           COMPENSATIONS
   LABOUR
    LABOUR                                  AND BENEFIT
                                             AND BENEFIT
  RELATIONS
   RELATIONS




            HEALTH AND
             HEALTH AND
             SECURITY
              SECURITY            DATABASE
                                   DATABASE




                          68
A CASE STUDY OF HUMAN RESOURCE INFORMATION
SYSTEM AT AMUL
Human resource information system , that enables the organization in collecting ,
storing , maintaining ,retrieving and validating data needed about its human resource .


HR data are wide in their variety, and include job history (transfers, promotions,
etc.),current and historical pay details, inventories of skills and competencies, education
and training records, performance assessment details, absence, lateness, accident ,medical
and disciplinary records, warning and suspensions, holiday entitlements, pensions data
and termination records. An HRIS normally provides an electronic database for the
storage and retrieval of this data which is, at least potentially, available to anyone who
may want to access it.
The important issue however, is- how this IT system is actually used in carrying out the
HR tasks.


ERP is an information system to drive the business. It enables the organization to take
systematic decision in the area of planning , execution and control based on relevant and
current information .

HRIS - Vendors

•   Automatic Data Processing Inc.
•   SAP AG
•   Restrac Web Hire
•   ERP Oracle/PeopleSoft
•   Human Resource Microsystems
•   Business Computer Systems
•   Lawson Software


        This are the vendors who provides the different types of system to different
organisation . From the above various systems the AMUL uses the system named ERP
ORACLE – Enterprise resource planning . The areas of application of HRIS as follow.

    1. Training management




                                            69
2. Turnover analysis

    3. Succession planning

    4. Attendance reporting

    5. Accident reporting .

AMUL uses the system centrally in the organisation and over all the plants of the Amul
which is located in various area such as

•   Mogar - chocolate plant

•   Khatraj plant – cheese plant

•   Kanjari plant – cattle feed plant .




The system operates in AMUL for different manner , and with the help of this system
different records are maintained with the help of ERP ORACLE . Types of record
maintained through HRIS .

    •   Personnel administration - It will encompass information about each employee,
        such as name address, personal details etc.

    •   Salary administration - Salary review procedure are important function of HRM, a
        good HRIS system must be able to perform what if analysis and present the
        reports Of changes.

    •   Leave and absence recording — Essentially be able to provide comprehensive
        method of controlling leave/absences.

    •   Skill inventory - It is also used to store record of acquired skills and monitor the
        skill database both employee and organizational level.
    •   Performance appraisal — The system should record individual employee
        performance, appraisal data, such as due date of appraisal, scores etc.




                                             70
•   Human resource planning — HRIS should record details of the organizational
    requirements in terms of positions

•   Recruitment — Record details of recruitment activities such as cost and method
    of recruitment and time to fill the position etc.

•   Career planning - System must be able to provide with succession plans reports to
    identify which employee have been earmarked for which position.

•   Collective bargaining — A computer terminal can be positioned in the conference
    room linked to database. This will expedite negotiations by readily providing up
    to date data based on facts and figures and not feelings and fictions.

•   Database –     In database the system records the information of the previous
    applicant , who is been not selected for the job this information is useful to the
    organization for next recruitment procedure for inviting for job in this way the
    cost is saved by the organization because there is no need of giving advertisement
    for next recruitment.

•   Service records – In service records all the details regarding promotion of an
    employee , education detail of employees , personal details, in which it records
    the employee No , employee working in which location etc .

•   Employee summary – In employee summary the information regarding employee
    is available according to grade wise , designation wise , skilled wise , and the total
    information of manpower is available.


•   Training – The training information of an each employee is being available
    through this system because it records that when the employees is being given
    training and when will be the next training is to be given to the employees .
•   Time keeping : time keeping in Amul is decentralized , plant wise but with the
    help of ERP system the record of absence and present record is can be available at
    Amul’s head office Anand.
•   Recruitment : this system is not used in any steps of recruitment process of the
    Amul .




                                          71
In AMUL , the HRIS is not used for the recruitment process as it is done manually in the
organization the recruitment of the is carried in the following way


                                   Vacancy in department

                                       Advertisement


                                 Receiving of application


                                 Short listing of applicant


There is no role of HRIS ( ERP oracle ) in the recruitment process , after the short listing
of the application the application which are selected is called for an personal interview
with the general manager of the AMUL . After            the candidate is selected   for the
particular job , the role of HRIS starts by keeping different types of records of an
employee such as
    a) Personal details
    b) Previous organization details
    c) Training details
    d) Service records
    e) Joining details
    f) Retirement details



•   HRIS is also useful in the turnover analysis of the Amul , it helps the organization to
    know the number of time employees left the organization .




                                             72
•   HRIS , is useful in keeping the Accident details of the employees , on the basis of
    this reports employees are injured due accident are been given medical facility and
    financial help .




•   The time keeping process of Amul is decentralized , in the various plants of Amul


         1. Mogar plant
         2. Khatraj plant
         3. Anand plant
         4. Kanjari plant
if any information regarding any employee absence and present of other plant is needed
by the central head office at Anand , that it is available with the help of ERP ORACLE ,




                                           73
User’s perception

After interviewing the fifteen respondents from the organization I have come to know
that the organization is using the software named “ ERP ORACLE “ in          HRIS and by
observing and interviewing the user of the system the following data is gathered .

   •   The users of the system is fully satisfied with the present system ERP ORACLE
   •   The AMUL is using this system since last thirteen years and they are trying to
       bring change by implementing new system named            SAP which is under the
       progress .
   •   With help of HRIS the organization gets the following benefits such as
           1. Time saving

           2. Cost saving

           3. Effective work

   •   HRIS helps to supports the following HR task of the Amul
           1. HR development and workplace training
           2. Communication
           3. Career management(for employees)
           4. Decision making


   •   The HRIS system of Amul is fully secured , so their no threat of linking of any
       kind of data .




                                            74
Annexure

KAIRA DISTRICT CO-OPERATIVE MILK PROCEDURES’ UNUION
LTD

                   EMPLOYEE WISE TRAINNING DETAIL




Employee Id :                               Joining Date :

Employee Name :                              Department :

Designation :

Qualification




Training Details

Name of Training / conducted by         Start Date/ End Date   No
of Days




                                  75
BIBILOGRAPHY

• WWW.amul.co.in
• WWW.GOOGLE.COM
• HUMAN RESOURCE MANAGEMENT – ASHWATHAPPA




                     76

39042696 amul

  • 1.
    A REPORT ON SUMMER INTERNSHIP/ PROJECT WORK STUDY OF “ HUMAN RESOURCE INFORMATION SYSTEM” AT AMUL ANAND Submitted to INDUKAKA IPCOWALA INSTITUTE OF MANAGEMENT (I2IM) CHAROTAR UNIVERSITY OF SCIENCE AND TECHNOLOGY (CHARUSAT) CHANGA Prepared by PATEL .SNEHA .P ID No.: 09MBA58 M.B.A. First Year Under the Guidance of PROF . SUJATA KRISHNAMURTHY JULY 2010 1
  • 2.
    PREFACE Summer Internship Programmeis a part of MBA Programme, which is very helpful in getting practical knowledge in this globalization world. Now-a-days only theoretical knowledge is not enough to success in life but most important we must have practical knowledge. With the help of this training, I came to know how to apply theoretical knowledge in practice. Main purpose of this training is to have awareness about industrial environment and to know about function of different functions of an organization like Human resource, Finance., Production and Marketing. I got an opportunity in KAIRA DISTRICT CO-OPERATIVE MILK UNION LIMITED, Anand, Gujarat to undergo Summer Internship Programme as a part of MBA Programme. I consider myself privileged that I got a chance to work with reputed company and can upgrade my knowledge related to practical aspect of business world which is very helpful in my career building. . - Patel Sneha 2
  • 3.
    ACKNOWLEDGEMENT I would liketo express my heartfelt gratitude toward Mr. Mr. J. K. Joshi [G. M.] the chairman of the AMUL, who gave me permission to do my Summer Training Project in AMUL. Also I would like to convey my sincere thanks to Mr. Mr. Cyril parmar (Training in charge)who supported me in acquiring practical knowledge throughout guiding me in my project. I am deeply thankful to Prof. G. K. Krishnamurthi, Principal, Indukaka Ipcowala Institute of Management for permitting me to do Summer Training Project and encouraging me to complete successfully. I would also like to thank my faculty guide Mrs Sujatha Krishnamurthy, for her keen interest, valuable guidance, inspiration, immense zeal for hard work and positive outlook towards the subject. Her intellect, persuasiveness and insistence on a good work were a guiding light in the darkness of my ignorance. I would also like to express my sincere thanks to the other faculty members and administrative personnel who have helped me in carrying out my summer training. Lastly, I would like thank all the persons who have helped me directly or indirectly in completing my project successfully. 3
  • 4.
    DECLARATION I , ____________________________,student of the FIRST-year MBA programme at Indukaka Ipcowala Institute of Management (I2IM) hereby declare that the report on summer training and project work entitled “___________________________________” is the result of my own work. I also acknowledge the other works / publications cited in the report. (Signature) Place: Changa Date: (Name of the student ) 4
  • 5.
    INDEX Sr.No. PARTICULARS Page No. 1 PREFACE 2 2 ACKNOWLEGEMENT 3 3 PART – A 6 INTRODUCTION 4 COMPANY PROFILE 9 5 MARKETING MANAGEMENT 20 6 PRODUCTION &OPERATION MANAGEMENT 27 7 SUPPLY CHAIN MANAGEMENT 41 8 HUMAN RESOURCE MANAGEMENT 43 9 FINANCE MANAGEMENT 52 PART – B CASE STUDY ON HUMAN RESOURCE 65 INFORMATION SYSTEM OF AMUL 10 ANNEXURE 70 11 BIBILOGRAPHY 71 5
  • 6.
    Executive summary AMUL isa co-operative sector. It is the institution of the farmers, for the farmers and from the farmers. The AMUL gives pleasure to the farmer to charge the own price, which was not possible in earlier years. This union was born on 14th December 1946. The union provides facilities to its members like more return, satisfactory price, insemination, first aid, group Insurance, cattle food at confessional price etc. I have done case analysis on HRIS of AMUL and from that I have come to know how organization operates and how the functions have been carried in the organization . From this is case I have come to know how a wide organization like AMUL manages its Human resource . AMUL dairy has five main departments like finance, personnel, commercial, milk procurement and production. The finance department does the clerical work and takes care of inflow and outflows of the cash. The other work of finance Department is to audit of annual work. The personnel department handles the work regarding personnel like appointment, recruitment, promotion, transfer, dismissal, demotion, performance appraisal etc. 6
  • 7.
  • 8.
  • 9.
    Symbol of Amulis a ring of four hands, which are coordinated each other .The actual meaning of this symbol is coordination of hand of different people by whom this union is now at top.  First hand is for the farmers (producers), without whom the organization would do not existed. Farmers are the inspiration of the AMUL – the taste of India.  Second hand is for the representatives of processors by whom the raw milk processed into different finished products.  Third hand is for marketers without whom the product would have not be able to reached to the customer.  Fourth hand is for customers without whom the organization could not carry on because they are the people who consume the product. The union of Amul would not have been the second biggest successful company in the world without the coordination of the above four hand. 9
  • 10.
    ORGANIZATION PROFILE  NAME : KAIRA DISTRICT CO- OPERATIVE MILK PRODUCERS’ UNION LIMITED, ANAND.  FORM : Co-operative sector under the co- operative Society Act.  REG.OFFICE : Kaira District Co-operative Milk producers Union ltd, Anand -3881001. Gujarat, India.  PROMOTERS (1) SHRI TRIBHUVANDAS PATEL (2) SHRI MORARJI DESAI (3) SHRI VALLABH BHAI PATEL (4) Dr. VARGHESE KURIEN  BANKERS : 1. Kaira District Co-operative Bank. 2. Axis Bank. 3. State Bank of India. 4. Bank of Maharastra. 5. Corporation Bank. 6. Bank of Baroda. 7. Bank of Saurastra.  AUDITORS : Special Auditors (Milk), Milk Audit Office Anand.  SOCITIES : 1113.  MEMBERS : 6, 31,333.  OFFICE TIME : 1O:00 A.M TO 06:00 P.M.  PREMISES : 49.55 Acres.  REGISTRATION : 14th December, 1946. 10
  • 11.
    The Amul –Meaning AMUL means “ priceless “ in Sanskrit . A quality control expert in Anand suggested the brand name “AMUL” from the Sanskrit word “Amoolya” variants, all meaning “priceless” are found in several Indian languages. Amul products have been used in millions of home since 1946 .  Amul butter  Amul milk powder  Amul ghee  Amulspray  Amul cheese  Amul chocolates  Amul Ice- cream Today Amul is a symbol of many things . of high – quality products sold at reasonable prices . F triumph of indigenous technology . Of the marketing savvy of a farmers organization . And proven model for dairy development . MOTTO, VISION, AND QUALITY POLICY MOTTO The main motto of AMUL is to help farmers. Farmers were the foundation stone of AMUL. The system works only for farmers and for consumers, not for profit. The main of AMUL is to provide quality products to the consumers at minimum cost. The goal of AMUL is to provide maximum profit in terms of money to the farmers. VISION Vision of AMUL is to provide and vanish the problems of farmers (milk producers). The AMUL apparition was to run the organization with co-operative of four main parties, the farmers, the representatives, the marketers, and the consumers. 11
  • 12.
    QUALITY POLICY We themotivated and devoted work force of AMUL are committed to produce whole some and safe foods of excellent quality to remain market leaders through deployment of quality management system, state of art technology innovation and eco- friendly delightment of customer and betterment of milk producer HISTORY In early 1940’s a farmer in Kaira district, as elsewhere in India, derived his income almost entirely from seasonal crops. The income from milk was paltry and could not be depended upon. The main buyers were milk traders of Polson Ltd.-a privately owned company that enjoyed monopoly for supply of milk from Kaira to the Government Milk Scheme Bombay. The system leads to exploitation of poor and illiterate farmers by the private traders. 12
  • 13.
    However, when theexploitation became intolerable, the farmers were frustrated. They collectively appealed to Sardar Vallabhbhai Patel, who was a leading activist in the freedom movement. Sardar Patel advised the farmers to sell the milk on their own by establishing a cooperative union, instated of supplying milk to private traders. Sardar Patel sent the farmer to Shri Morarji Dasai in order to gain his Co-operation and help. Shri Dasai held a meeting at ‘Samrkha’ village near Anand, on January 4, 1946. He advised the farmers to from a society for collection of the milk.These village societies would collect the milk themselves and also decided prices for that which would be profitable for them. The district union was also from to collect the milk from such village cooperative societies and to sell them. It was also resolved that the government should asked to buy milk from the union. However, the government did not seem to help farmer by any means. It gave the negative response by turning down the demand for the milk. To respond to this action of government, farmer of Kaira district went on a milk strike. For 15 days not a single drop of milk was sold to the traders. As a result the Bombay milk scheme was severely affected. The milk commissioner of Bombay then visited Anand to assess the situation. Finely he decided to fulfill the farmers demand. Thus their cooperative unions were forced at village and district level to collect and sell milk on a cooperative basis, without the intervention of government. Mr. Verghese Kurien had main interest in establishing union who was supported by Shri Tribhuvandas Patel who convinced farmers in forming the cooperative unions at thevillage level. ‘The Kaira District Co-operative Milk Producers’ Union’ was thus established in Anand and was registered formally under section 10 of Bombay Act VII of 1925 on December 14, 1946. Since then farmers are selling all the milk in Anand through cooperative union. In 1955 it was commonly decided the sell milk under the brand name ‘Amul’ At the initial stage only 250 liters of milk was collected everyday. But with the growing awareness of the benefits of the co-operative-ness the collection of milk increased. Today Amul collect 50, 00,000 liters of milk everyday. As the milk is perishable commodity it became difficult to preserve milk for a longer period. Besides when the milk was to be 13
  • 14.
    collected from thefar places there was a fear of spoiling of milk. To over come this problem the union thought to develop the chilling unit at various junctions, which would collect the milk and could chill so as preserve it a for a longer period. Thus, today Amul has more than 168 chilling centers in various villages. Milk is collected from almost 1097 societies. With the financial help from UNICEF, assistance from the government of New Zealand under the Colombo plan, of Rs. 50 million for factory to manufactory milk powder and butter. Dr. Rajendara Prasad, the president of India laid the foundation on November 50, 1954. Shri Pandit Jawaharlal Nehru, the prim minister of India declared it open at Amul dairy on November 20, 1955. A plant to manufacture balanced cattle feed was formally commissioned on October 31, 1964 by Shri Lalbahadur Shastri, the Prime Minister of India. At the request of the government of India, a new dairy with a capacity to manufacture 40 tons of milk powder and 20 tons of butter a day was completed in 1963. This was meant to meet the requirement of India’s defense forces. The dairy was declared open by ShriMorarji Desai in April, 1965. in 1974, the Kaira Union setup a plant to manufacture high-protein weaning food, chocolate and malted food at Mogar, about 8 km south of Anand. In September, 1981, the second cattle feed plant at ‘Kanjari’ were started. The succesion of the co-generation project on September 11, 1985, marked a milestone on the energy front when two gas turbine generators of 1.5 MW each based on natural gas, were commissioned. On October 31, 1992, Dr. V. Kurien chairman, National Dairy Development Board, laid the foundation of Kaira Union’s third dairy with a processing capacity of 6.5 lakh liters of milk a day. Work on the third dairy and cheese plant at ‘Khatraj’ with capacity for 20 Metric Ton of cheese per day, began in February, 1994. Also in 1994, Kaira Union put up bread spread plant at ‘Mogar’ with the assistance from National Dairy Development Board. 14
  • 15.
    THE AMUL BUTTERGIRL STORY Amul Butter Girl: The moppet who put Amul on India's breakfast table. 50 years after it was first launched, Amul's sale figures have jumped from 1000 tones a year in 1966 to over 25,000 tones a year in 1997. No other brand comes even close to it. All because a thumb-sized girl climbed on to the hoardings and put a spell on the masses. Bombay: Summer of 1967. A Charni Road flat. Mrs. Sheela Mane, a 28-year-old housewife is out in the balcony drying clothes. From her second floor flat she can see her neighbors on the road. There are other people too. The crowd seems to be growing larger by the minute. Unable to curb her curiosity Sheela Mane hurries down to see what all the commotion is about. She expects the worst but can see no signs of an accident. It is her four-year-old girl who draws her attention to the hoarding that has come up overnight. Round eyed, chubby cheeked, winking at you, from strategically placed hoardings. She is the Amul moppet everyone loves to love For 30 odd years the Utterly Butterly girl has managed to keep her fan following intact. So much so that the ads are now ready to enter the Guinness Book of World Records for being the longest running campaign ever. The ultimate compliment to the butter came when a British company launched butter and called it Utterly Butterly. 15
  • 16.
    It all beganin 1966 when Sylvester daCunha, then the managing director of the advertising agency, ASP, clinched the account for Amul butter. The butter, which had been launched in 1945, had a staid, boring image, primarily because the earlier advertising agency which was in charge of the account preferred to stick to routine, corporate ads. The Amul girl who lends herself so completely to Amul butter, created as a rival to the Polson butter girl. This one was, village belle, clothed in a tantalizing choli all but covering her upper regions. "Eustace Fernandez (the art director) and I decided that we needed a girl who would worm her way into a housewife's heart. And who better than a little girl?" says Sylvester daCunha. And so it came about that the famous Amul moppet was born. 16
  • 17.
    ORGANISATION STRUCTURE OFAMUL Board of Director CHAIRMAN MANAGING CHAIRMAN GENERAL MANAGER ASSISTANT GENERAL MANAGER MANAGER DEPUTY MANAGER ASSISTANT MANAGER SENIOR EXECUTIVE SENIOR OFFICER SENIOR ASSITANT WORKERS Grade ( Ato E) . 17
  • 18.
  • 19.
    INTRODUCTION – MARKETINGMANAGEMENT Every organization that produces one or more products requires marketing of the products sell them in the market. It is only through marketing that people know about a company's products. Hence marketing is considered as a key activity of organization. The organization requires sound marketing structure to carry on its marketing activities. However the concept of marketing is not confined only to selling of goods and services to customers. Instead the company tries to create and maintain the customer base through marketing. The marketing thus focus on the customer needs and wants in the market and emphasis on producing and selling only those goods, which have higher demand in market. The company mainly markets its products through advertising. Marketing uses various sales promotional tools to boost the sales of the company. The marketing department thus should have sound distribution channel and promotional system to make the marketing activities sound. Concept The marketing concept holds the key to achieving its organizational goals consists of the company being more effective than competitors in creating , delivering and communicating customer value to its chosen target markets . marketing starts with the determination of consumer wants and ends with the satisfaction of those wants. The concept says that any business should be organization around the marketing function, aningticipating and stimulating and meeting customers need . The marketing concept rests on four pillars and they Are 1. Target market 2. Customer needs 3. Integrated marketing 19
  • 20.
    4. Profitability AMUL hasalso its own marketing concept . AMUL targets all type of customers like babies , children , young customers and old age customers etc . Amul try best for satisfying needs by providing good quality products. Marketing Mix The marketing mix , which is set of four elements or four “ P” of marketing are as follow 1. Product 2. Price 3. Place 4. Promotion Same as four “P” there is also four “ C” of marketing. 1. Customer solution 2. Cost 3. Convenience 4. Communication  PRODUCT : A product is anything that satisfies a needs or wants and can be offered to the market for exchange. A product can be a goods , services without product there is no marketing . This includes product variety ,product design , packaging , quality , brand name, size etc. AMUL produces and sell i.e. Milk , It has to plan Its product very carefully so that the consumer gets only good quality products. There are various products marketed by GCMMF List of products marketed Bread spread Amul butter Amul Lite Low bread spread Amul cooking butter 20
  • 21.
    Cheese range Amul Malaipanner ( cottage cheese) Amul pasteurized processed cheese Amul pizza cheese Amul Emmiatial cheese UHI Milk Range Amul shakti 3% fat milk Amul Taaza 1.5% fat milk Amul Gold 4.5% fat milk Amul fresh Toned milk Amul snowcap soft milk. Pure ghee Amul pure ghee Amul cow ghee Sagar pure ghee Infant milk Range Amul infant milk formula (0.6 millions) Amul infant milk formular Amul spray infant milk food Milk powder Amul full cream milk powder . Curd products Yogi sweetened flavored dahi Amul Lassee Amul masti Dahi  Price :- 21
  • 22.
    The prices ofproducts of Amul are also decided by the GCMMF. The GCMMF conducts the market survey to check the validity and feasibility of prices in the market and accordingly decides the prices of Amul products. The price of the products of Amul are also decided by the Gcmmf .The Gcmmf conducts the market survey to check the validity and feasibility of prices in the market and accordingly decides the price of Amul products . However , the price is inclusive of several elements like: • Cost of milk • Labour cost • Processing cost • Packaging cost • Advertising cost • Transportation cost • Sales promotion cost • Taxes etc. The GCMMF considers all this cost . aspects and set them up in pricing structure to decide the selling price of milk and milk products.  Promotion IT includes a variety of techniques including advertisement , sale promotion, public relations and personal selling that are used to communicate with customers and potential customers . Television is the best media for advertising in the local areas . Hoardings designed on the creative basis attract the customers more .  Place Place refers to marketing activities that make products available to consumers at the right time in a convenient location . place refers as distribution Channels .IT is the process of moving products from the producer the consumer. 22
  • 23.
    Amul has developedfederation and Amul parlours located in several parts of country .Amul have managed to create more than 2300. Amul have identified certain potential locations such as Railway , Airports , universities , and shopping malls . The GCMMF handles the workers relating to Managing of stocks and distributors to in the country. Thus GCMMF looks offer the disbursement of products to the various Marketing channels. Market segmentation : - Any commodity has not a single Market. But it has a composite Market which can be divided on the basis of age, gender , preferences etc . The process of dividing a market into disticnt groups of buyers is called market segmentation . Market segmentation may be defined as a process of dividing a Market into different sub- markets on the basis of some definite criteria . At Amul, since marketing activities are handle by the GCMMF , market segmentation is also decided by Gcmmf . Generally , Milk products like Butter , cheese are also popular in the all age group. Hence they are segments at the national level. Milk products like chocolates and milk powder are segmented on the basis of age . The GCMMF conduct the market survey to know demand for the products of Amul in the Market and then accordingly determines the market segments, defines the target market . MARKETING &GCMMF GCMMF is India’s largest exporter of dairy products . It has been awarded as a “Trading House” status . GCMMF has received the APEDA award from the government of India for Excellence in dairy products Exports for the last 11 years . Gcmmf is India’s largest food products Marketing Organization . It is a state level apex body of milk co- operatives in the Gujarat which aims to provide remunerative returns to farmers and also serve the interest of consumers by providing quality products which are good value for money 23
  • 24.
    The major exportproducts :- The products of Amul is being exported in the 40 countries of the world . Many of the products are now available in the U.S.A , Gulf countries and Singapore. Amul products are being exported to the Singapore since last three decades . undoubtedly , Amul is the preferred taste of Indians in the Gulf countries. Consumer packs:-  Amul pure Ghee  Amul Butter  Amul Shrikhand  Amul Mithaee Gulabjamun  Nutramul Brown Beverages  Amul cheese  Amul malai panner  Amul Gold Milk  Amul UHT Milk ( Long Life)  Amul Taaza Double Toned Milk  Amul Life slim and trim Milk  Amul fresh cream BULK PACKS  Amul Skimmed Milk powder  Amul Full Cream Milk powder The following Amul products are available in the Gulf Markets :-  Amul / Sagar pure Ghee  Amul cheese Tin and Slices  Amul Shrikhand  Amul Butter  Amul Gold milk 24
  • 25.
     Amul –cool chocolate Milk. Marketing Research : - “ Marketing Research is the systematic design collection , analysis and reporting of data and findings relevant to a specific marketing situation of the company . Amul performs the marketing research mainly to launch a new products in the market. The purpose is of checking the validity of the new products in the market for the local new . Amul conducts the market survey by appointing business administration students for conducting the market survey . Extending policy of the new producted launched , Amul has recently launched the energy drink named “ STAMINA” specially targeted to the people who are playing sports daily . 25
  • 26.
    PRODUCTION &OPERATION DEPARTMENT INTRODUCTION Productionmanagement is refers to the process of correction of past mistakes catching up with the new techniques, taking up steps with developing techniques and taking measures for the production of goods at competitive cost.” The basic philosophy of production management is to launch a frontal attack on direct costs and effective use the availability manpower weaving new techniques in to the whole to keep the production unit efficient and developing production management is the process of planning, organizing, directing and controlling. The Amul is started with only 250 liters of milk per day. But now Amul collect average 9 lakhs of liters milk per day. At the initial stage, Amul has not any problem regarding milk, but in the winter season there was excess supply of milk. So, Amul has to sell out that excess milk at the low price or Amul has to face loss. To removing these problems Amul take decision to set up a plant to process the surplus milk butter and milk powder. Today the Amul has three plants Known as Amul 1, 2 & 3 all three plant work 24 hours a day continuously. The all manufacturing process is done automatically. The production is done in the special machines. These machines and the technology are import-id from the TRFTA PEAK Company. There is also facility of chilling of milk, so that the milk remains usable. Today three plant of AMUL perform different function. 1. AMUL – 1 presently it is use as a go down for storing raw materials. 2. AMUL – 2 Today in this unit, the production process of Ghee and packings are running . 26
  • 27.
    3. AMUL –3 This unit is producing AMUL butter, AMUL spray powder, and flavored milk. Organization Structure Managing Director General Manager Dairy Plant Asstt. G. M. Manager Manager Officer A.M. (Production) (Eng.) (Eng.) Dy. Manager Workers Officers (Eng.) A.M. Technicians (Eng.) Eng. Workers Officers Technicians Eng. Worker 27
  • 28.
    Milk Collection Cycle The success of each and every dairy industry is the getting the milk from the farmers and making that milk in use as soon as possible before that milk get spoiled because the milk is the perishable product. For the smooth running the business of dairy industry the industry must concentrate on the milk collection cycle. Amul dairy is very conscious about the milk collection cycle because the base of the success of the Amul is milk collection cycle. Production capacity of Amul  Butter 50 to 60 Tones  Powder plant 70 tones  Powder plant 60 tones  Flavour milk 40000 bottles About Machinery In AMUL – 3 production of powder, Butter and Milk are being done continuously. These productions are done by latest machineries equipped with computer system and it is handled by one technicians. - The Milk pasteurizer machines belong to Alfa level company of Pune - Powder plant machineries belong to L & T Larson and Turbo company of India - Butter production machineries belong to S.G.company of switrzland and other 28
  • 29.
    - Butter manufacturing production machineries belong to Simon Feres com.of France Amul – 2 Raw Reception Dock Reception dock is the very first department of any dairy where milk is unloaded and simultaneously tested . Amul-2 has a well designed RMRD , situated in the west wing of dairy . Raw milk at Amul- 2 is received mainly through cans . There are 2 reception lines for unloading milk cans in Amul – 2 . About 60 % of reception is of buffalo milk and remaining 40% is cow milk . Flow chart of Amul-2 process Unloading of cans Chain conveyer Removal of cans lid Physically inception of milk Transfer of milk to dump tank ( 12-13cans/ min) Filter Weighing Raw milk collection tank – Amul -3 29
  • 30.
    Pasteurization ( At80 C for 15 seconds) Standardization Processed milk silo Sent to different production section milk pouch packing section Butter section The utterly Butterly Delicious butter of the Amul is one of the most popular product of Amul dairy along with the famous butter girl . The butter section is located in Amul -3 which manufactures Table Butter , white butter and renduced salt butter . The section is completely computer controlled and is equipped with most modern imported equipments .Butter section very important as it handles fat, which is the costliest constituent . The cream obtained from process section is fully utilized for butter making . Amul white and table Butter is exported to USA and various Middle Eastern countries . OPERATION The cream for manufacturing Butter is receiving from Amul-3 process section while standardization of milk . In Amul -3 the milk fat will be separated at above 60 Celsius , the centrifugal separators inline with Milk pasteurizer separate this as cream . The cream thus separated is pasteurized and then pumped to the cream buffer tanks and to cream silo .After ageing at 8 Celsius for 24 hrs , cream is pumped to cream chilling unit in the butter section . there the temperature of cream is adjusted to the required churning temperature of continuous Butter Making Machine. Flow chart of Butter processing Raw cream 30
  • 31.
    Pasteurizer (90 to95 C ) Cooling (8-9 C) Ageing(8-9 C/ 24hours) Cream Balance tank PHE ( for temperature adjustment at 6-8 C) Churning (speed 500- 1200rpm) Butter Grains butter Milk Washing with butter milk Working ( 30- 70rpm ) 2nd washing with butter milk silo working white butter addition salt (@2%) &color 15 kg packing Blending ( 25-30 rpm &vacuum ) export ghee butter section packaging lines 9.1g blister pack 100g refill pack 100g refill pack 400tin (Army) 31
  • 32.
    Air pack (2gm) Packingmaterials used : • Delocalize market Double laminated is used for export • Tin – used for 400g Army pack • Card board box- used for tertiary packing 3ply for 9.1 g weight package 5ply for normal & export Powder plant F-35 plant is situated in Amul -2 near to the railway siding . The plant is a single stage drying plant having a capacity of 35 TDP. The plant is not in regular use and mainly used for the manufacturing of cheese whey powder . F-35 CONDENSING PLANT DETAILS Make : SSP ,Faridabad Type : Falling film vertical tube type No of Pre heater : 5 No of calendria : 7 No of vapor separators : 5 Process Flow chart ( F-35) Cheese Whey & Ingredients Balance tank preHeater 32
  • 33.
    low heat pasteurizer high heat pasteurizer ccp hot well calendria 1st ( 77 c) calendria 2A &2B ( 72 c) calendria 3 ( 70 c) calendria 4A & 4B calendria 5 ( 58 c) finisher Atmospheric air Concentrate tank Air filter Atomizer ( nozzle) (212 -217 c ) Exhaust air Spray drier Cyclones bulk packing Bulk packing ( 25 kg ) 33
  • 34.
    OPERATION DETAIL PRODUCT USEAND CHARACTERISTICS MILK One of the most versatile food consumed by us. All children start their with mother’s milk and continue to use it in one other throughout their life. It is the secretion from the mammary glands of a lactating mammal. The white fluid, know as milk, is made up of milk fat and other milk solids. AMUL ICE CREAM Amul ice cream is made up from fresh milk. Ice cream are rich in protein, calcium, dairy cream and vitamins. Ice cream are a complete food, easy to digest and full of energy. MANUFACTURING PROCESS FOR ICE CREAM Amul ice cream is made up from milk, milk products, sugar, stabilizers and emulsifiers. Composition • Milk Fat 13.5% to 14.5% • Total Solids 40% to 41% • Sugar 15% Approx. 34
  • 35.
    Acidity 0.17% to 0.19% • Protein 3.9% to 4.1% Food Energy Value Calories per 100 ml -196.7 kcal Flavors VANILA , Strawberry, Pineapple, Orange, Rose, Mango, Chocolate, Honey-Dew- Melon, Tutee Fruity, Litchi, Kesar Pista, Kaju Draksh, Butterscotch, Chocó chips, Rajbhog and Cashew Break. Packaging 50 ml cup, 100 ml cup, 500 ml pack,1 litre pack, 4 litre pack, Chocobar, Ice candies, Cones and Kulfies . MANUFACTURING PROCESS FOR MILK MILK PROCUREMENT Total milk procurement by our Member Unions during the year 2006-07 averaged 67.25 lakh kilograms (6.7 million kg) per day, representing a growth of 4.5 per cent over 64.38 lakh kilograms (6.4 million kg) per day achieved during 2005-06. The highest procurement as usual was recorded during January 2007 at 84.09 lakh kilograms (8.4 million kg) per day. This increase in milk procurement is very impressive, keeping in mind the massive loss suffered by our farmers due to floods during the monsoon season, specially in Surat district. MILK PROCESSING 1 Homogenization: - Milk must then be homogenized. Without homogenization, the milk fat would separate from the milk and rise to the top. Milk fat is what gives milk its 35
  • 36.
    rich and creamytaste. In this process Milk is transferred to a piece of equipment called a homogenizer. In this machine the milk fat is forced, under high pressure through tiny holes. 2 . Pasteurization:- Pasteurization is the process that purifies milk and helps it stay fresher, longer. Milk is pasteurized by heating it to 72°C for 16 seconds then quickly cooling it to 4°C. Pasteurization is named after Louis Pasteur, the famous scientist. 3 .Adding Vitamins; - Before homogenization, vitamin D is added to all milk. Vitamin D combined with the calcium that naturally exists in milk help gives us strong bones and teeth. Dairies also add Vitamin A to skim, 1% and 2% milk. Vitamin A is good for our eyesight. 36
  • 37.
    4.Packaging Milk: -Milk is now ready to be packaged. Milk is pumped through automatic filling machines direct into bags, cartons and jugs. The machines are carefully sanitized and packages are filled and sealed without human hands. During the entire time that milk is at the dairy, it is kept at 1° - 2°C. This prevents the development of extra bacteria and keeps the milk it’s freshest. 5.Storing:- Milk is delivered to grocery stores, convenience stores and restaurants in refrigerated trucks that keep milk cooled to 1° - 4°C. The stores take their milk and immediately place it in their refrigerated storage area. Because fresh milk is so important to our diets, dairies, and our health. 37
  • 38.
    Supply chain managementof AMUL SUPPLIERS GCMMF’S SUPPLY CHAIN 38
  • 39.
    Processing : After theunion received the milk, it was tested and if it was found to be of good quality, it was sent for processing. If the milk was found to have high acidity, it was used to make buttermilk. Raw milk was sent through a filter and clarifier and was pasteurized. For pasteurization, milk was treated at high temperatures for a specified. This helped in destroying the pathogens and in maintaining the quality. After pasteurization, the milk was sent through a separation machine. Here the cream was separated and skimmed milk was obtained. According to the demand, the unions packed the milk after it was pasteurized and sent for distribution. The cream was marketed as Amul Fresh cream . Distribution GCMMF coordinated with various unions to get a regular supply of milk and dairy products. The processed milk and dairy products were procured from district dairy unions and distributed through third party distributors. To ensure quality and timely deliveries, GCMMF and the district unions had several mechanisms in place. The VCS constantly monitored the deliveries of the milk collected and ensured that the milk was picked up on time. The unions monitored the supplies of milk and the distribution of finished products. WARE HOUSING: Amul products are available in over 500,000 retail outlets across India through its network of over 3,500 distributors. There are 47 depots with dry and cold warehouses to buffer inventory of the entire range of products. GCMMF transacts on an advance demand draft basis from its wholesale dealers instead of the cheque system adopted by other major FMCG companies. This practice is consistent with GCMMF's philosophy of maintaining cash transactions throughout the supply chain and it also minimizes dumping. Wholesale dealers carry inventory that is just adequate to take care of the transit time from the branch warehouse to their premises. This just-in-time inventory strategy improves dealers' return on investment (ROI). All GCMMF branches engage in route scheduling and have dedicated vehicle operation . 39
  • 40.
  • 41.
    SUPPLY CHAIN EXPLANATIONWITH DIAGRAME 41
  • 42.
    DEFINITION OF VALUECHAIN As per the above diagram there are the first components is raw material: In our company the raw materials are milk, powder for ice creams manufacturing, different types of flavors for ice creams, packaging material, sugar etc. required by the company for manufacturing. In this step GCMMF play a very important role it procures milk from villages and for this it develops three types of system and that is societies at villge level, district level and state level. 42
  • 43.
    Second component issuppliers are the farmers and other raw material for manufacturing the ice creams are provided by MAHAN PROTEINS LTD., IDEAL ICE CREAMS and BHARAT ESSENCE. This component is manufacturing process which is describe above. In milk process there are mainly five steps are required and i.e. homogenization, pasteurization, adding vitamins, packaging, storing. In this process there are also requirement of warehouse for storing the product which already made and also for the raw material. The next step is the distribution channel in which GCMMF plays very important role in that. It handle all the marketing for AMUL products. GCMMF's products were marketed through 50 sales offices located across India to 4,000 stockists. These stockists supplied the products to more than 500,000 retail outlets. The next step is the customers in this category there are restaurants includes. Also the retail shops and whole sellers are included. The last step is the consumer in which the actual hose hold are included in this category. 43
  • 44.
    HUMAN RESOURCE DEPARTMENT Introduction: According to SCOOT CLOTHIER AND SPRIGGEL Human resource management as the branch of management which is responsible on a staff basis for concentrating on those aspects of relationship of management to employees and employees to employees and with the development of the individual and the group. The objective is to attain maximum individual between employer and employees and effective moulding of human resources as contrasted with physical resources. Personal (Human resource) management plays a very important role for any organization. The firm having all types of resources like machines, materials, money, information etc. will not be success in business without effective manpower. Human capital is the greatest assets of business enterprise and manpower management is the most important and crucial job because the managing group is the heart of the company. Human resource department plays most important role in establishing good relation and harmony among all. TOTAL EMPLOYEES IN AMUL 44
  • 45.
    AUTHORITY NO. OF EMPLOYEES/WORKERS Manager 48 Assistant 101 Officers 180 Workers 846 Total 1175  NO.OF SHIFT: • 1st shift time: 08:30 A.M to 04:30 P.M • 2nd shift time: 04:30 P.M to 12:30 A.M • 3rd shift time: 12:30 A.M to 08:30 A.M 45
  • 46.
    MAJOR FUNCTION OFHUMAN RESOURCE DEPATMENT 1. RECRUITMENT AND SELECTION 2. TRAINING AND DEVLOPMEN 3. PERFORMANCE APPRAISAL 4. SALARY AND WAGE ADMINISTION 5. EMPLOYEE TURNOVER 6. COMPENSATION 7. INDUSTRIAL RELATION 8. FACTORE ACT 9. INDUSTRIAL DISPUTE ACT 10. HUMAN RESOURCE INFORMATION SYSTEM (HRIS) Organization structure Managing Director General Manager 46
  • 47.
    Assistant General Manager Officers Clerk Peons RECRUITMENT AND SELECTION RECRUITMENT:  There are two types of Recruitment sources followed by Amul:  EXTERNAL SOURCE  INTERNAL SOURCES  INTERNAL SOURCES: Internal sources include personnel already on the payroll of the organization.  Present Permanent Employees.  Employee Referrals  Former Employee  EXTERNAL SOURCES : These sources lie outside the organization In Amul they consider following sources for recruitment:  Campus Interview  Unsolicited Application 47
  • 48.
    Application Blank  Placement Agencies RECRUTMENT POLICY OF AMUL Entry level qualification :- Below officers cadres :- 1. S.S.C / H,S.C Attendant Operator – Dairy (AOD) – G Gr.Worker Taken as apprentice under trade apprentice Act 1961 2/3 yrs Apprenticeship, then based on their appraisal report, selected as tempory worker. After total 5 yrs of work ,may be selected as G-Grade Worker.] 2. Professional Qualification E/F Grade Worker (Boiler Attendant) 3. BA / B.COM / M.COM / M.A (general) MSW / MRM /MRS M.E_Biz of Gujarat Vidyapeeth and C Grade Worker similar non – University Institutions. 4. B.Sc / M.Sc / Diploma Engineers B Grade Workers. Apprenticesship Labassistant for 1yr 3 months for B.SC & M.SC ;1yr for Diploma Engg. Then 2/3 yrs as trainee technician,than based on appraisal Appointed as Technician B Grade. 5. BBA Management Trainee for 1yrs .Jr. Assistant 48
  • 49.
    (a) M.SC (Agriculture ) /MRS /MRM /MSW /MLW/ MBA/ B.Tech (DT ) / MCA / M.E –Biz. ( From recognized University ) 1 yr as a trainee then appointed as senior officer. (b) Inter CA /Inter ICWA / BE 1 yr as training period, then appointed as Dy. Sup. Deputy Superintendent (c) CA/ICWA Superintendent NO training period,direct appointment. However, in case of fresh recruitment of candidates with exceptional qulificational form reputed Institutions such as IIM/IIT/IRMA o Central Institution, considerstion for appointment to Higher Grade be given due weightage, not withstanding the above minimal requirements. SELECTION: Selection procedure is concerned with securing relevant information about the applicant. The main objective of selection process is to determine whether an applicant meets the qualification for a specific job and choose the application that is most likely to perform well in the job. The Selection process in AMUL is as under Vacancy in any department  Approval from M.D  Advertisement  49
  • 50.
    Collection of application  Securitize the application  Interview  Medical checkups  Selection After selection, the employees generally have probation period. In AMUL probation period is different for different type of employees. Probation period for officers is 12 months, 6 months for clerical employees and 3 month for workers. TRAINING AND DEVLOPMENT Definition: is a subsystem of an organization. It ensures that randomness is reduced and learning or behavioral change takes place in structured format. Training is the process where the work related knowledge, skills and attitude are given to new employees. By which they aware the policies rules and increase technical and manual efficiency and create of responsibility. AMUL has accepted three methods for the training . TRAINING PROCEDURE IN AMUL 50
  • 51.
    Identification of needof Training ↓ Module Preparation ↓ Selection of Employee for the Training ↓ Training ↓ Feedback AMUL HAS ACCEPTED THE 3 METODS OF TRAINING, 1. On the job method 2. Off the job method 3. In house training 4 out house training PERFORMANCE APPRAISAL Performance appraisal is the process of evaluating the performance and qualification of employees in terms of the requirement of the jobs for which they are employed. It is highly useful Promotion Period Appraisal For 1 year Managers 3 year Officers 1 year Workers 1.5 year 51 Temporary workers
  • 52.
    in making decisionregarding the promotion, transfer, wage and salary administration etc. The AMUL adopts the following appraisal system Final confirmation with the recommendation by the divisional heads comes from the MD on annual basis. His work is evaluated by Check list Method of Performance Appraisal. These are a various method used to appraise the performance of an employee. In Amul the following methods are used Self appraisal If individuals understand the objectives they are expected to achieve the standards by which they are to be evaluated they are to a great extent in the best position to appraise their own performance .in this method employee himself. Manager’s Appraisal The general practice is superiors appraise the performance of their subordinate. Other supervisors ,who have close contact with employee ‘s work may also appraise with a view to provide additional information. 52
  • 53.
    A higher –level manager appraise the employees for their performance. In Amul various attributes consider for the appraisal of employee. • Job knowledge • Work output • Quality of work • Interest in work • Initiatives • Past records • Seniority This appraisal is also the rating scale. Method appraiser also appraised employee by following .  Outstanding  Good  Satisfactory  Poor The overall assessment is done through above rating and also the comment of reviewing officer is included. Apart form this the performance in liked allowance is provided in relation with performance that is ,  25% 53
  • 54.
     50%  100%  Not allowed This is provided by and under knowledge of under Managing Director Generally in Amul on base of performance appraisal employee of managerial level gets specials allowance. While for workers they get promotions WAGES AND SALARY  A common method is followed for the wage and salary administration according to “Muster roll “.  Timekeeper sends that muster roll to the account department for attendance of each and every employee. This will analyze and entered in the computer.  After this salary is calculated for each employee through computer according to that they prepare salary sleep of employees. WAGE STRUCTURE (Approx) POST GRADE PAYSCALE Managing Director Manager 21000-28000 General Manager Manager 15000 -21000 Assistant General Manager Manager 7000-15000 Assistant Clerical 2500-7500 Senior clerk Worker 2000-5000 54
  • 55.
    INTRODUCTION: Finance Management Soundworking capital management has become a necessity in era of information technology for a company to succeed. The best example to support this argument is the performance of Dell computers as reported in one of the recent Fortune article. A perusal of the article will give us an insight into how Dell could use technology for improving the performance of components of working capital. • Use of internet as a tool for reducing costs of linking manufacture with their supplier and dealers. • Outsourcing operations if the firm’s core competence does not permit the performance of the operation effectively. • Train the employees to accept change. • Introduction of internet business. • Releasing Capital by reduction in investment in inventory for improving the profitability of operating capital. A financial manager spends a large part of his time in managing working capital. There are two important elements of working capital management. • Decision on the amount of current assets to be held by a firm for efficient operations of its business. • Decision on financing working capital requirement. Inadequacy or mismanagement of WORKING CAPITAL is the leading cause of many business failures. Working capital is that portion of asset of a business which are used in 55
  • 56.
    current operations. Theyare used in the operating cycle of the firm. It is defined as the excess of Current Assets over Current Liabilities and provisions. Objective of Working Capital Management: The basic objective of financial management is maximizing the Net wealth of shareholders. A firm must earn sufficient return from its operations to ensure the realization of this objective. There exists a positive correlation between sales and firm’s return on its investment. The amount of earnings that a firm’s earns depends upon the volume of sales achieved. There is the need to ensure adequate investment in current assets, keeping pace with accelerating sales volume. Firm’s makes sales on credit. There is always a time gap between sale of goods on credit and the realization of proceeds of sales from the firm’s customers. Finance manager of a firm is required to finance the operation during the time gap. Therefore, objective of Working Capital Management is to ensure smooth functioning of the normal business operations of a firm. The firm has to decide on the amount of Working Capital to be employed. The firm may have a conservative policy of holding large quantum of current assets to ensure large market share and to prevent the competitors from snatching any markets for their products. But such a policy will affect the firm’s return on its investment. The firm will have higher than the required amount of investment on current assets. This excess funds locked in current assets will reduce the firm’s profitability on operating capital. NEED FOR WORKING CAPITAL: The need for working capital arises on account of two reasons: 56
  • 57.
     To financeoperations during the time gap between sale of goods on credit and realization of money from customer of the firm.  To finance investments in current assets for achieving the growth targets in sales. Therefore finance the operations in operating cycle of a firm working capital is required. COMPONENTS OF WORKING MANAGEMENT There are two main components are given below: 1. Current Assets and 2. Current Liabilities. Current Assets are:  Inventories  Sundry Debtors  Bills Receivables  Cash and Bank Balances  Short term investment  Advances such as advances for purchase of raw materials, components and consumable stores, prepaid expenses etc. Current Liabilities are:  Sundry Creditors  Bills Payable  Creditors for outstanding expenses  Provision for tax  Other provisions against the liabilities payable within a period of 12 months. 57
  • 58.
    CALCULATION OF GROSSWORKING CAPITAL OF AMUL. PARTICULARS 200 2008-09 2006-07 7-08 Current assets: Stock: Trading stock 6952.79 13476.86 16334.50 Stores 2125.11 2261.02 3106.47 (A)Total stock 9077.90 15737.87 19440.97 Current Assets: Deposits 169.25 214.05 277.29 Due from societies 0.06 0.11 5.06 Advances 417.25 777.80 960.91 Trade Debtors 6015.61 8458.69 4435.10 Sundry Debtors 372.62 404.62 534.52 Income – Tax Deposits 93.41 91.53 131.68 Society Loans- BMC project - - 1036.45 (B) Total Current Assets 7068.19 9946.80 7380.01 Cash & Bank: Bank Current Account 224.31 159.84 583.65 NDDC BMC Project A/c 0.00 501.63 128.00 F. D in Bank 3503.19 2649.03 1340.76 Cash on hand 0.62 0.71 1.00 (C) Total Cash & Bank 3728.11 3311.22 2053.41 GROSS WORKING CAPITAL (A+B+C) 19874.2 28995.89 28674.39 58
  • 59.
    In AMUL, CurrentAssets are made up of stock (both trading and stores), Advances and Debtors (deposits, due from societies, advances, trade debtors, sundry debtors etc.) and cash and bank balances. Percentage change in investment in Current Assets FINANCIAL YEAR G. W. C. % INCREASE 2005-06 18990.94 - 2006-07 19874.20 4.42 % 2007-08 28995.89 45.90 % 2008-09 28674.39 -1.11 % Net Working Capital: Net Working Capital is the excess of current assets over current liabilities and provisions. Net Working Capital is positive when Current Assets exceed current liabilities, and negative when current liabilities exceed current assets. This concept has been following practical relevance. 1. It indicates the ability of the firm to effectively use the spontaneous finance in managing the firm’s Working Capital requirements. 2. A firm’s short term solvency is measured through the Net Working Capital position it commands. 59
  • 60.
    CALCULATION OF NETWORKING CAPITAL OF AMUL: PARTICULARS 20 2006-07 2007-08 08-09 (A) Total Current Assets 19774.20 28995.89 28674.39 Less: Total Current Liabilities Deposits 380.71 168.24 232.99 Due to Societies 6264.11 7223.31 12017.60 Outstanding against Expenses 1076.90 1423.59 1828.48 Outstanding against purchase 3373.85 4298.31 3058.15 Sundry Creditors 337.14 459.06 336.56 Total (B) 11432.71 13572.51 17473.79 Net Working Capital (A-B) 8441.49 15423.38 11200.60 Source: Balance sheet’s of last 3 years) Efficient Working Capital Management requires that the firm’s should operate with the amount of Net Working Capital. The data of last three years shows the margins by which Current assets over the short term obligations and such margins were more in 2007-08 as compared to past years. The portion of current which can be financed through long-term assets has decreased in 2008-09 as the portion of current liabilities has proportionately increased and hence the Net Working Capital is low in 2008-09. 60
  • 61.
    PART – 2 STUDYON HUMAN RESOURCE INFORMATION SYSTEM OF 61
  • 62.
    STUDY OBJECTIVES : • To understand , how human resource being managed by the organization. • To study the maintenance of the records of their employees. • To study if organization is using ICT for HR functions and to maintain database. • To study the users perception about HRIS Definition: “A Human Resources Information System, is a system that lets you keep track of all your employees and information about them. It is usually done in a database or, more often, in a series of inter-related databases “ Human Resources is an organizational function that deals with issues such as recruitment and selection, training, appraisal, compensation and performance management of the employee. Information System : A system, whether automated or manual, that comprises people, machines, and/or methods organized to collect, process, transmit, and disseminate data that represent user information . HRIS Human Resource Information System (HRIS) is a systematic way of storing data and information for each individual employee to aid planning, decision making, and submitting of return and reports to the external agencies . • It merges HRM as a discipline and in particular its basic HR activities and processes with the information technology field. • It can be used to maintain details such as employee profiles, absence reports, salary administration and various kinds of reports. 62
  • 63.
    INTRODUCTION : An informationsystem is an inter-related set of procedures and processes to provide information for decisions. Information is data that have been processed so that they are meaningful. It adds to the representation of an idea. It corrects and confirms previous information. It tells us something which we did not know. Many organisations have computer-assisted information systems. Thus HRIS is a system that enables storing of information of Human Resource in every aspect such as Personal, Academic, Qualification, Family, Medical, Career and Performance Evaluation, Training & Development & Wage and Salary of individuals. Unlike manual systems the HRIS enables availability of all such information in a single screen. Reports on various parameters can be generated with ease. Moreover reliability of such records is assured. • An information system especially developed for human resource management is referred to as HRIS – a human resource information system. • Human resource management, when it doesn’t include the human resource planning function, requires only a basic HRIS. If this basic HRIS is computer-supported, it is likely to include transition processing system or management information system. • An information system provides for the accumulation by gathering, processing by deleting extraneous information, deciding among divergent information and putting the information in a logical arrangement that promotes its understanding. • Finally, the information is stored in a readily accessible configuration. HR Information System Includes : This system include the employee name and contact information and all or some of the following: • Department • Job Title 63
  • 64.
    Grade • Salary • Salary History • Position History • Employee details (Personal & Professional) • Employee Posting information on appointment /transfer • Employee promotion/ appointment information • Employee Service verification details • Employee Leave Information including(Leave available , leave availed,) • Employee confidential report information • Employee Training information Needs Of HR Information System • Human resource manager requires considerable amount of data for planning and control of human resources and for this there is a strong need of a sound information system. • Efficiently storing each employee information and data for reference- personal data management, pay roll accounting, benefits management and planning. • Enabling informed decision making in day-to-day personnel issues, planning, budgeting, implementing and monitoring Human Resource function. 64
  • 65.
    Facilitating decision making in areas like promotion, transfer, nomination, settling employees provident funds, retirement, gratuity, LTC, and earned leave compensation • Cutting costs. • Improving accuracy Advantages Of HR Information System • Reduction in the amount and cost of stored human resource data. • Availability of timely and accurate information about human assets. • Developing of performance standards for the human resource division. • More meaningful career planning and counselling. EFFECTIVENESS OF HRIS The key to the effective planning of manpower and improvement of people productivity is an effective HRIS. However, in order to be effective an information system must take into account the following : Adequacy of information: Too much or too little information, both lead to defective decision-making. Therefore, there must be some understanding regarding what information and in how much detail and covering what periods should be maintained. Specificity: Even where it is not possible to quantify the information, the information should be made as specific as possible. Relevance: Information is to be managed in the light of the requirements of the decision makers. Therefore, HRIS focus on the needs of the decision-makers and stakeholders rather than on what is interesting or easily available or palatable to the 65
  • 66.
    people. The system,therefore, must also have the built in capability for deletion and updating of data. Comprehensiveness: The information should be complete from the point of view of the decision-maker giving details of who, what, how, when, where and why . Reliability: Since the information is going to be the basis of critical decisions, it must satisfy the requirements of validity and reliability. Moreover, to ensure effectiveness, not only should the information provided be relevant and reliable but the delivery system should also be the most satisfying and cost effective. A wealth of information but not accessible when needed or available at an inhibiting personal cost in terms of energy and time, is of hardly any use. IT SUPPORTED HRIS In today’s enterprises, HRIS are typically Information Technology (IT) supported systems. This is not to say that without IT HRIS cannot be introduced. But information technology allows much greater effectiveness of HRIS than a manual system. Some of the deficiencies of the Manual Systems which an IT based HRIS overcomes to a considerable extent Convenience: In IT enabled systems, data entry, update and retrieval are all significantly faster. Redundant data may be easily replaced. Integration: A computerized system can greatly reduce fragmentation and duplication of data. All data can be stored in a single system to enable retrieval of complete picture of each employee or of each defined parameter in a desired number of permutation and combinations. Moreover, depending on the requirement, reports can be generated in different ways that provide an accurate picture. Verification of data and error rectification are also relatively easy in computerized systems. Multi-user benefit Different people can access the data simultaneously, which facilitates quick 66
  • 67.
    dissemination across geographicaland structural boundaries and facilitates faster decision-making. Moreover, on-line data entry is possible that leads to automatic up- dating of data resulting into better informed decisions. However, to obtain these advantages, it is important that the knowledge and expertise is available to the organization, internally or from outside, to develop and tailor- make the system to suit the organization’s unique needs. 67
  • 68.
    HR PLANNING HR PLANNING AND ANALYSIS AND ANALYSIS EQUAL EQUAL EMPLOYMENT EMPLOYMENT STAFFING STAFFING HRIS HRIS EMPLOYEES AND EMPLOYEES AND COMPENSATIONS COMPENSATIONS LABOUR LABOUR AND BENEFIT AND BENEFIT RELATIONS RELATIONS HEALTH AND HEALTH AND SECURITY SECURITY DATABASE DATABASE 68
  • 69.
    A CASE STUDYOF HUMAN RESOURCE INFORMATION SYSTEM AT AMUL Human resource information system , that enables the organization in collecting , storing , maintaining ,retrieving and validating data needed about its human resource . HR data are wide in their variety, and include job history (transfers, promotions, etc.),current and historical pay details, inventories of skills and competencies, education and training records, performance assessment details, absence, lateness, accident ,medical and disciplinary records, warning and suspensions, holiday entitlements, pensions data and termination records. An HRIS normally provides an electronic database for the storage and retrieval of this data which is, at least potentially, available to anyone who may want to access it. The important issue however, is- how this IT system is actually used in carrying out the HR tasks. ERP is an information system to drive the business. It enables the organization to take systematic decision in the area of planning , execution and control based on relevant and current information . HRIS - Vendors • Automatic Data Processing Inc. • SAP AG • Restrac Web Hire • ERP Oracle/PeopleSoft • Human Resource Microsystems • Business Computer Systems • Lawson Software This are the vendors who provides the different types of system to different organisation . From the above various systems the AMUL uses the system named ERP ORACLE – Enterprise resource planning . The areas of application of HRIS as follow. 1. Training management 69
  • 70.
    2. Turnover analysis 3. Succession planning 4. Attendance reporting 5. Accident reporting . AMUL uses the system centrally in the organisation and over all the plants of the Amul which is located in various area such as • Mogar - chocolate plant • Khatraj plant – cheese plant • Kanjari plant – cattle feed plant . The system operates in AMUL for different manner , and with the help of this system different records are maintained with the help of ERP ORACLE . Types of record maintained through HRIS . • Personnel administration - It will encompass information about each employee, such as name address, personal details etc. • Salary administration - Salary review procedure are important function of HRM, a good HRIS system must be able to perform what if analysis and present the reports Of changes. • Leave and absence recording — Essentially be able to provide comprehensive method of controlling leave/absences. • Skill inventory - It is also used to store record of acquired skills and monitor the skill database both employee and organizational level. • Performance appraisal — The system should record individual employee performance, appraisal data, such as due date of appraisal, scores etc. 70
  • 71.
    Human resource planning — HRIS should record details of the organizational requirements in terms of positions • Recruitment — Record details of recruitment activities such as cost and method of recruitment and time to fill the position etc. • Career planning - System must be able to provide with succession plans reports to identify which employee have been earmarked for which position. • Collective bargaining — A computer terminal can be positioned in the conference room linked to database. This will expedite negotiations by readily providing up to date data based on facts and figures and not feelings and fictions. • Database – In database the system records the information of the previous applicant , who is been not selected for the job this information is useful to the organization for next recruitment procedure for inviting for job in this way the cost is saved by the organization because there is no need of giving advertisement for next recruitment. • Service records – In service records all the details regarding promotion of an employee , education detail of employees , personal details, in which it records the employee No , employee working in which location etc . • Employee summary – In employee summary the information regarding employee is available according to grade wise , designation wise , skilled wise , and the total information of manpower is available. • Training – The training information of an each employee is being available through this system because it records that when the employees is being given training and when will be the next training is to be given to the employees . • Time keeping : time keeping in Amul is decentralized , plant wise but with the help of ERP system the record of absence and present record is can be available at Amul’s head office Anand. • Recruitment : this system is not used in any steps of recruitment process of the Amul . 71
  • 72.
    In AMUL ,the HRIS is not used for the recruitment process as it is done manually in the organization the recruitment of the is carried in the following way Vacancy in department Advertisement Receiving of application Short listing of applicant There is no role of HRIS ( ERP oracle ) in the recruitment process , after the short listing of the application the application which are selected is called for an personal interview with the general manager of the AMUL . After the candidate is selected for the particular job , the role of HRIS starts by keeping different types of records of an employee such as a) Personal details b) Previous organization details c) Training details d) Service records e) Joining details f) Retirement details • HRIS is also useful in the turnover analysis of the Amul , it helps the organization to know the number of time employees left the organization . 72
  • 73.
    HRIS , is useful in keeping the Accident details of the employees , on the basis of this reports employees are injured due accident are been given medical facility and financial help . • The time keeping process of Amul is decentralized , in the various plants of Amul 1. Mogar plant 2. Khatraj plant 3. Anand plant 4. Kanjari plant if any information regarding any employee absence and present of other plant is needed by the central head office at Anand , that it is available with the help of ERP ORACLE , 73
  • 74.
    User’s perception After interviewingthe fifteen respondents from the organization I have come to know that the organization is using the software named “ ERP ORACLE “ in HRIS and by observing and interviewing the user of the system the following data is gathered . • The users of the system is fully satisfied with the present system ERP ORACLE • The AMUL is using this system since last thirteen years and they are trying to bring change by implementing new system named SAP which is under the progress . • With help of HRIS the organization gets the following benefits such as 1. Time saving 2. Cost saving 3. Effective work • HRIS helps to supports the following HR task of the Amul 1. HR development and workplace training 2. Communication 3. Career management(for employees) 4. Decision making • The HRIS system of Amul is fully secured , so their no threat of linking of any kind of data . 74
  • 75.
    Annexure KAIRA DISTRICT CO-OPERATIVEMILK PROCEDURES’ UNUION LTD EMPLOYEE WISE TRAINNING DETAIL Employee Id : Joining Date : Employee Name : Department : Designation : Qualification Training Details Name of Training / conducted by Start Date/ End Date No of Days 75
  • 76.
    BIBILOGRAPHY • WWW.amul.co.in • WWW.GOOGLE.COM •HUMAN RESOURCE MANAGEMENT – ASHWATHAPPA 76