Page 1
NAME- JOYKUMAR MONDAL
STREAM- BHSM
ROOL NO- 33704213015
YEAR OF SUBMISSION- 2015 TO 2016
Page 2
KOCHI, KERALA, MARADU
CONTACT-04842705777
PH-09895765778
PIN-682304
Submitted By- Joykumar Mondal
Page 3
Certificate of industrial training
Page 4
Dear Joykumar,
Sub: Offer of Employment
Greetings from Le Meridien Kochi !
With reference to your application and subsequent interview you had with us we are pleased to offer
you the position of “Guest Service Associate” in the Front Office Department You will be paid
a Gross Salary of Rs. 8640 per month. Statutory deductions (PF ,Professional Tax )will be deducted
from your gross salary.
The Offer letter is attached herewith, A formal appointment letter will be issued to you on Joining and
on submission of the relevant documents as mentioned in the offer letter.
As a token of acceptance you are requested to revert to this mail and also confirm the date of Joining.
In case of any clarification kindly contact the undersigned.
Regards
ALIAS GEORGE TRAINEE HR EXECUTIVE
T +91 484 2705777 F +91 484 2705750
Hrd.Kochi@lemeridien.com
LE MERIDIEN KOCHI
MARADU, COCHIN, KERALA, INDIA 682 304
N 9°52' E 76°17'
lemeridien.com/cochin
 please consider the environment before printing this email
Page 5
Acknowledgement
I would like to place on record my deep sense of gratitude to prof. Mr. Debasish Das, HOD-
Dept. Of BHSM, GLOBAL GROUP OF INSTITUTIONS, Haldia, west Bengal, India for his
generous guidance, help and useful suggestions.
I express my sincere gratitude to prof.Mr.Parth Pratim Biswash, Dept. Of BHSM,
GLOBALGROUP OF INSTITUTIONS, Haldia, West Bengal, India for his stimulating
guidance, continuous encouragement and supervision throughout the course of present work.
I also wish to extend my thanks to training &placement Executive Mr. Sumon Dandapat for
attending my seminars and for his insightful comments and constructive suggestions to improve
the quality of this project work.
I am extremely thankful to Le-Meridien for providing me infrastructural facilities to work in,
without which this work would not have been possible.
I am indebted to all those who very kindly extended their help to me in preparation of this project
report. Nobody achieves success without the advice and cooperation of others.
Page 6
Abstract
Today Hospitality Industry is one of the largest and dynamic industries of the economy. It is
growing at a fast pace, leading to infrastructure development, considerable volume of foreign
currency inflows, and good job opportunities. So it affects various sectors of the economy,
contributing to the social and economic development of the country as a whole. According to
recent statistics, this industry provides about 10 per cent of the world’s income and employee
almost one tenth of the world’s workforce. Now Hospitality Industry came into existence in
order to accommodate tourists. When a guest stay in a hotel and use the various service and
facilities provided by the hotel, they seldom think about the complexity of the hotel operation.
The smallest of the demands requires coordination among a serious of people. The Hotel
Industry is a people-oriented industry. It is the effectiveness, efficiency, and courteous behaviour
of the hotel employees that make a lasting impression on the guest’s total experience. It deals in
details with all the topic that I have got in my 6 month Industrial Training from Le-Meridien,
Kochi.
This project report content many thing like- History of Le- Méridien,
History of Le-Meridien, Kochi, Location of the Le-Méridien, Kochi, Regarding it’s ownership,
All facilities of the hotel, All term & condition of the hotel, Similar standard hotel in near Le-
Meridien, Kochi, Nearest tourist place, Some special rules of Kerala Government. This project
report is useful for it’s coverage key concept of front office operation. Explained with Industry
related knowledge, flowcharts, tables, format, and photographs etc.
Page 7
Contents
Chapter- 01 History of Le-Meridien 08
Chapte-02 Mfar Construction 09
Chapte-03 Introduction with Le-Meridien, Kochi 10
Chapte-04 Location of Le-Meridien, Kochi 11 - 12
Chapte-05 Facility of Le-Meridien, Kochi 13
Chapte-06 Tourist place in Kochi 14 - 19
Chapte-07 Others Five Star Hotel in Kerala 20 - 25
Chapte-08 Organization Structure of Hotel 26
Chapte-09 Front Office Operation 27 - 34
Chapte-10 Other’s Facilities of Hotel 35 -37
Chapte-11 Laundry and Chemicals 38 - 42
Chapte-12 F & B Venues 43 - 49
Chapte-13 Conclusion 50
Chapter Subject Page No
Page 8
Chapter- 01 (history of le-Méridien)
Le Méridien is an upscale, design-focused international hotel brand with a European
perspective, formerly headquartered in France and in the United Kingdom. It is owned by
Starwood Hotels & Resorts Worldwide, and has a portfolio of more than 120 hotels in over 50
countries worldwide.
History
The Le Méridien brand was established in 1972 by Air France "to provide on a home away from
home for its customers." The first Le Méridien property was a 1,000-room hotel in Paris — Le
Méridien Etoile. Within two years of operation, the group had 10 hotels in Europe and Africa.
Within the first six years, the number of hotels had risen to 21 hotels in Europe, Africa, the
French West Indies, Canada, South America, the Middle East and Mauritius. By 1991, the total
number of Le Méridien properties had risen to 58.
In late 1994, Le Méridien was acquired by UK hotel company Forte Group, which in turn was
acquired by Granada plc in 1996. Through a merger in the summer of 2000 between Granada
Group and global contract caterer Compass Group — and the subsequent de-merger of the two
companies in February 2001 — the ownership of the Forte Hotels division and its three brands
(Le Méridien, Heritage Hotels and Posthouse Forte) passed solely to Compass.
In May 2001, Nomura Group announced the acquisition of Le Méridien Hotels & Resorts from
Compass Group plc for £1.9 billion and Le Méridien was merged with Principal Hotels, which
was acquired in February 2001. In December 2003, Lehman Brothers Holdings acquired the
senior debt of Le Méridien.
On November 24, 2005, the Le Méridien brand and management fee business was acquired by
Starwood Hotels & Resorts.[1] The leased and owned real estate assets were acquired in a
separate deal by a joint venture formed by Lehman Brothers and Starwood Capital.
In 2011, Le Méridien opened up its 100th hotel in Coimbatore, India.
Page 9
Chapter- 02 (Mfar constructions)
Mfar Group of Companies
Mfar Constructions
Mfar Constructions was established in India in 1996 as an associate company of M/s Galfar
Engineering and Contracting SAOG, Muscat, with a vision to apply innovative techniques and
best construction practices to provide cost-effective solutions to construction needs. Mfar
Constructions operations are also committed to safety and environmental protection and promote
dignity of labour. The company aims to contribute to the nation-building effort by providing
quality construction at affordable costs.
Manufacturing / Activated Carbon Business
Mfar owns the largest coconut shell based activated carbon manufacturing facility in India and is
the 4th largest producer globally. It produces more than 14,000 MT annually out of plants in
South India. Mfar established the first activated carbon project in India in 1995 in Edayar,
Kerala. Activated carbon is used across varied industries from water and air purification
solutions to precious metal recovery.
Mfar Hotels
The Hospitality arm of the Mfar Group was established in 1994, with its flagship property, the
Le Meridien Kochi and International Convention Centre. Mfar Hotels has now opened The
Westin Chennai. Mfar Hotels currently has three on-going projects at Kumily in Kerala, Muscat
in Sultanate of Oman and a resort at Maldives.
Page
10
Chapter- 03 (introduction with le-Méridien, Kochi)
INTRODUCTION
Owned by Mfar Hotels (Dr.P Mohammed Ali, M.D)
Situated on the backwaters amidst the sprawling coconut grooves in 25 acres of landscaped
gardens.
Just 30kms.from the international airport.
Offers luxurious 223 rooms & suites for business & leisure traveller .Room amenities include in
room safe, tea/coffee maker, LCD T.V, minibar, Wi-Fi etc.
Also offers ample of banqueting & conference facilities.
Why le Méridien
A largest property of India
The hotel is an ideal place to experience in the magnificence of warm Indian hospitality. The
courteous staff here gives warm welcome to the guests and takes care of them with every
possibility. Right from their entrance to accommodation, the guests would have wonderful
opportunity to relax amidst state of-the-art leisure facilities including total health care of the
guests. His hotel boasts of world-class banquet venues, which are perfect places to organize
corporate gatherings, weddings, press-conferences, meetings, product launches, board meetings,
concerts and other events. There are total numbers of 12 meeting rooms, which are equipped
with facilities like high speed internet access, video conferencing, audio-visual equipment’s, fax
machine and photocopier. High speed internet access, spa center, yoga classes, outdoor pool,
fitness center, secretarial service, business center, travel assistance, medical services, concierge
service, floral service, luggage storage, currency exchange, childcare services, beauty salon,
barber shop, tour desk, multilingual staff, news stand, car rental desk, valet parking and gift
shop. A special feature of le Méridien is Largest Meeting Space - 14,000 sq. ft. (1,300.64) sq.mt.
Page
11
Chapter- 04 (overview & Location)
OVERVIEW
Le Meridien Kochi is an embellish five-star property that vows to provide extreme comfort to its
worldwide guests. Every year, a number of travel vacationers from across the world come to this
wonderful destination in Kerala. These business or leisure travelers prefer to stay at this grand
hotel. The rooms and suites here describe the beauty of accommodation here as they are replete
with relaxed atmosphere. One can easily access to major attractions of the city by staying at this
elegant hotel.
Location
Page
12
Located in Ernakulum, this luxury hotel is within 6 mi (10 km) of Durbar Hall Art Gallery, Hill
Palace, and Spice Market. Mattancherry Synagogue and Mattancherry Palace are also within 6
mi (10 km).
HotelFeatures
Along with 2 restaurants, this smoke-free hotel has a full-service spa and an outdoor pool. Buffet
breakfast is free. Other amenities include a nightclub, a health club, and a sauna.
Accommodation
The hotel is stanched towards the comfortable accommodation of its guests. Thus, it boasts
of these well-furnished 223 rooms and suites:
Guest Rooms
The guest rooms are categorized into deluxe rooms and Le Meridien Club rooms in which the
guests would enjoy facilities like separate sitting area, high speed internet access, in room
electronic safe, refrigerator, hair dryer, bathrobes, voicemail, fruit basket, free daily newspaper,
DVD player and many more.
Suites
There are 72 suites in the hotel and each of them is equipped with latest amenities such as
disability accessible room, television, cable channels, CD player, international direct dialing,
new signature breakfast, tea/coffee maker, mini bar, deluxe bath amenities, iron/ironing board,
fresh flowers, turndown service, etc.
SpecialFeatures
The hotel is an ideal place to experience in the magnificence of warm Indian hospitality. The
courteous staff here gives warm welcome to the guests and takes care of them with every
possibility. Right from their entrance to accommodation, the guests would have wonderful
opportunity to relax amidst state-of-the-art leisure facilities including total health care of the
guests.
Page
13
Chapter- 05 (facilities of le-Méridien, Kochi)
Conference
The hotel boasts of world-class banquet venues, which are perfect places to organize corporate
gatherings, weddings, press-conferences, meetings, product launches, board meetings, concerts
and other events. There are total numbers of 12 meeting rooms, which are equipped with
facilities like high speed internet access, video conferencing, audio-visual equipment’s, fax
machine and photocopier.
Number of Guest Rooms - 223
Number of Meeting Spaces - 12
Largest Meeting Space - 14,000 sq. ft. (1,300.64 sq. m)
Facility
High speed internet access, spa center, yoga classes, outdoor pool, fitness center, secretarial
service, business center, travel assistance, medical services, concierge service, floral service,
luggage storage, currency exchange, childcare services, beauty salon, barber shop, tour desk,
multilingual staff, news stand, car rental desk, valet parking and gift shop.24 hours Boat service.
Page
14
Chapter- 06(tourist place in kochi)
Kerala famous tourist place
Sl no Tourist place name Page no
01 Chinese Fishing Nets 15
02 Jew Town 15
03 Mattancherry 16
04 St Francis Church 16
05 Princess Street 17
06 Kerala Folklore Theater and Museum 17
07 Kathakali Performance 18
08 Kerala Food and Cooking Lessons 18
09 Ayurveda 19
10 Vypeen Island 19
Page
15
TOURIST PLACE IN KOCHI
Known as the "Gateway to Kerala", Kochi is an enchanting city that's had an eclectic influence.
Arabs, British, Dutch, Chinese, and Portuguese have all left their mark there. The architecture
and historical sites in Fort Kochi draw most of the visitors to the area. Fort Kochi is an excellent
place to explore on foot or bicycle. Don't miss these top Kochi attractions and places to visit.
You can see many of them, and more, on these Kochi tours, which include bicycle tours.
1. Chinese Fishing Nets
The Chinese Fishing Nets, undoubtedly Kochi's most recognizable sight, have been there since
the 14th century and are remarkably still in use today. Local fisherman will show you how
they're operated in return for a small fee. In the late afternoon head to the waterfront where the
nets line the shore, buy some seafood from one of the fishmongers there, get it cooked at a
nearby shack, and enjoy eating it as the sun sets.
2. Jew Town
Aromatic Jew Town is the center of spice trade in Kochi and the air is filled with the heady waft
of masala. Spend some time wandering through the streets and lanes, and exploring the antique
stores. It's a fabulous neighborhood for photography. These days, you won't find many Jews.
Page
16
3. Mattancherry
Mattancherry is another old neighborhood full of colonial buildings. You'll find it fascinating if
you're into history. The main attraction there is the Mattancherry Dutch Palace, built by the
Portuguese and presented to the Raja of Kochi in 1555, then renovated by the Dutch in 1663. It
lacks the grandeur that you'd expect of a palace. Yet, there's a small museum and some rare art
inside, including paintings of previous kings and some beautiful murals from the Hindu epics.
4. St FrancisChurch
This landmark church in Fort Kochi is believed to be the oldest European-built church in India.
However, it's most famous for the fact that it was once the burial site of explorer Vasco de
Gama, who died in Kochi in 1524 (his remains were later taken back to Portugal). The church
was originally built by the Portuguese in 1503, and was subsequently claimed by the Dutch and
British, before passing into Indian hands.
Page
17
5. Princess Street
The happening Princess Street is the place to go for people watching, cafes, restaurants,
bookstores, tea shops, art galleries, and souvenirs. It's one of the oldest streets in Fort Kochi and
has become the main tourist strip. You'll also find grocery stores there, so you can to restock on
any essential items. It's a great destination for an evening walk.
6. Kerala FolkloreTheaterandMuseum
If you want to learn about Kerala's culture, then it's worth making the journey to this privately
owned museum, located on the outskirts of Ernakulum. Opened in 2009, the Museum's three
floors are packed full of artifacts that showcase the state's heritage. Its architecture is
magnificent, as too is its entrance made from the remnants of a temple and wooden carvings.
Kerala art and dance forms are a focus, with stage performances taking place at 6.30 p.m. daily.
Page
18
7. KathakaliPerformance
Kathakali is a very unusual and ancient form of dance-drama that's traditional to Kerala. The
look, with its red bloodshot eyes, borders on grotesque. The movements of the dance are subtle,
yet they tell a meaningful mythological story. Performers are required to undergo intense
training, including hours of eye exercises, when learning the art of Kathakali. Try the Cochin
Cultural Center, Kerala Kathakali Center, or Greenix Village to see a performance.
8. Kerala Food and Cooking Lessons
Kerala is renowned for its cuisine, featuring delicious seafood and coconut flavors. The hosts at
many of Kochi's popular homestays will be more than happy to give you a cooking lesson. If
you're serious about learning cooking, take a look at Nimmy Paul's Cooking School. She gives a
variety of traditional Kerala Syrian Christian cooking classes in her home. Also take a look at
these tours offered by Viator, which you can easily book online.
Page
19
9. Ayurveda
Kerala is also known for its natural Ayurvedic medicine and there are a number of options for
getting an Ayurvedic treatment in Kochi. The Fort Ayurveda spa, at the Fort House hotel in Fort
Kochi, receives great reviews and offers reasonably priced traditional Ayurvedic therapies, as
does Ayurville. Check out Agastya Ayurveda Massage and Wellness Center on Princess Street as
well. On Vypeen Island, AyurDara specializes in longer term Ayurvedic treatments (one to three
weeks) and provides accommodations.
10. Vypeen Island
If you feel like going for a boat ride, take the ferry from Fort Kochi out to Vypeen Island, around
four kilometers off the coast. The main attraction there is Cherai beach, on the northern tip. If
you'd prefer to go on a tour rather than travel by yourself, Cochin Magic offers this Kerala
Seafood Trail.
Page
20
Part- 07 (others five stAR PROPERTY IN KOCHI)
Kerala is famous for his tourist place as well as for his five star hotel property.
SL NO NAME OF THE HOTEL PAGE NO
1 Crown Plaza 21
2 Taj Malabar 22
3 JW Marriot 23
4 Dream Hotel 24
5 Trident Hotel 25
Page
21
C
Crown Plaza,kochi
Location
 This hotel is in the city center
 Closest City: Cochin
 Distance from the Hotel: 5.0 KILOMETERS
Airport
Cochin International Airport (COK)
Distance to hotel: 19.88 MI/ 32 KM South
NearestTrain Station
Ernakulam Junction
Distance to Hotel: 4.97 MI/ 8 KM North East
Page
22
Taj Malabar, Kochi
Location
Located on the waterfront, this family-friendly hotel is within 6 mi (10 km) of Spice Market,
Mattancherry Synagogue, and Mattancherry Palace. Jain Temple and Durbar Hall Art Gallery are
also within 6 mi (10 km).
HotelFeatures
5 restaurants, a marina, and a full-service spa are available at this hotel. Free WiFi in public areas
and free valet parking are also provided. Other amenities include an outdoor pool, a health club,
and a bar/lounge.
Room Amenities
All 96 individually furnished rooms feature free Wi-Fi and 24-hour room service. Comforts
include premium bedding and pillow menus, and guests will also appreciate thoughtful touches
like bathrobes and slippers.
Page
23
Marriott, Kochi
LocalArea
 Our Smart City Kochi hotel’s located at Kochi International Airport on VIP Road in
Kochi, Kerala.
 We are one of the only brand new hotels near CIAL Exhibition Centre and Kochi’s CIAL
Golf Course.
 Business travelers will enjoy our close proximity to the airport and Kochi business
attractions.
Other Transportation
Bus Station
 De Paul Nagar Bus Stop 3 miles NW
 KSRTC Bus Stand 7.5 miles SW
 Kalady Town 4.5 miles NE
Train Station:- Aluva Railway Station 7.5 miles SW
Page
24
Dream hotel, Kochi
ATTRACTIONS
Our most exciting guarantee? When exploring the area surrounding Dream Cochin, you’ll
always have plenty of things to see and do. Use us as your home base, but be sure to get out and
mingle with the locals in the daily life of our ever-so-unique city. You’ll be glad you did
 Ambedkar Stadium (10 minutes)
 Museum of Kerala History (50 minutes)
 Bolghatty Palace (30 minutes)
 Hill Palace (30 minutes)
 Cochin Cultural Centre (20 minutes)
 Marine Drive (20 minutes)
 Wellington Island (30 minutes)
 Wellington Island (30 minutes)
 Dutch Palace (40 minutes)
 Jewish Synagogue (40 minutes)
 Santa Cruz Basilica (40 minutes)
Page
25
About Trident,Cochin
Blending classic charm with chic interiors, Trident, Cochin is set amidst a picturesque central
courtyard and landscaped gardens. Furnished in soft, muted tones and interspersed with local
artefacts, the rooms are well-appointed with all the contemporary comforts for discerning guests.
With views of the lush gardens from the large picture windows, the rooms bring the natural
beauty of the outdoors within.
Location
Located on Willingdon Island, Trident, Cochin is within easy distance of famed sites such as the
Jewish Synagogue (8 km approx.), Chinese fishing nets (11 km approx.), Mattancherry Palace (8
km approx.) and St Francis Church (9 km approx.). Travellers can take some time to take a
sunset cruise and explore the meandering backwaters.
Domestic Airport: 38 km approx.
Railway Station: 12 km approx.
Features
whether it is a conference, a corporate off-site or an intimate family celebration, Trident's
facilities are well-equipped and perfectly complemented by its dedicated service teams. They
bring together superior technology, innovative ideas for themes and decor as well as a choice of
menus to make any event memorable. Trident, Cochin is the only hotel in the city to feature an
authentic Ayurveda center. A few hours spent at the Centre is highly recommended, to enjoy the
benefits of this holistic system of healing and rejuvenation. Savour authentic, local flavours.
Page
26
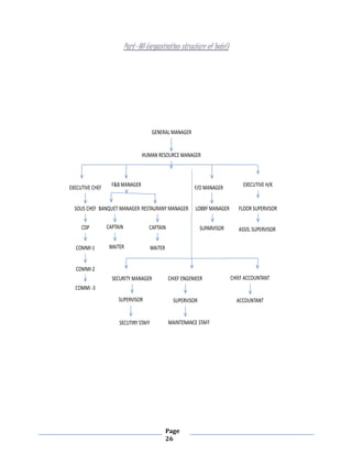
Part- 08 (organization structure of hotel)
GENERAL MANAGER
HUMAN RESOURCE MANAGER
EXECUTIVE CHEF
SOUS CHEF
CDP
COMMI-1
COMMI-2
COMMI -3
F&B MANAGER
BANQUET MANAGER
CAPTAIN
WAITER
RESTAURANY MANAGER
CAPTAIN
WAITER
F/O MANAGER
LOBBY MANAGER
SUPARVISOR
EXECUTIVE H/K
FLOOR SUPERVISOR
ASSIS. SUPERVISOR
SECURITY MANAGER
SUPERVISOR
SECUTIRY STAFF
CHIEF ENGENIEER
SUPERVISOR
MAINTENANCE STAFF
CHIEF ACCOUNTANT
ACCOUNTANT
Page
27
Part- 09 (Front Desk Operation)
SL NO SUBJECT PAGE NO
1 Front Office Operation 28
2 Front Office observation 29
3 Classification of Room in Main Block 30 - 33
4 Classification of Room in Tower Block 34
Page
28
Front Office
24 hours operational
Front desk operated by Opera PMS
24 hours on call assistance
Wake-Up call Facility
Separate desk for Group Check-in.
24 hours Concierge Assistance .Room Tax 19.92
Page
29
I have got 6 month training in front office from Le-Meridien Cochin.
1. C –form update (online & offline)
2. Left luggage register update
3. Scanty Register update
4. Lost & Found Register
5. Daily Log Register
6. Daily Transport Register
7. Guest Registration Card fill up
8. Guest History Card maintain
9. Guest Profile Update
10. Profile Share
11. Night Report
12. Daily Insights
13. SPG Enrolment
14. Inter & Intra call handle
15. Guest Request Register handle
16. Duplicate Key procedure.
17. Concierge Assistance
18. Minibar Consumption posting
19. HOTAC
20. Room Release Process
21. Group Check-in Procedure
22. Crew Check-in Procedure
23. Welcoming Procedure
24. Greeting Procedure
25. Rooming Procedure
Room’s classification (main block)
Page
30
Total rooms in main block-151
Total twin rooms are- 77
Total king rooms are- 74[Including Suites]
Total suites- 10
4 junior suites/4 executive suites/1Presidential suite (517)/1Honeymoon suite (501)
1st floor (smoking floor)
Total 38 standard rooms including #138 as handicapped room.
A block has 10 rooms, block 10 rooms, C block 18 rooms.
All twin rooms on this floor, only #125 is a king room. The size of the rooms is 33sq.mtr
2nd floor (non-smoking floor)
Total rooms on this floor are 38.
Interconnecting rooms are 207-208 213-215 225-226 234-235.
In totality on this floor we have 19 twin rooms & 19 king rooms. Size of the rooms is
33sq.mtr.
Page
31
3rd floor SPG (non-smoking floor)
Total rooms are 36.Interconnecting rooms are 306-307 312 -314 311-313 323-325
324-326 332-333.
Two executive suites 301 & 331.
Total 20 king rooms (including Executive suites)
Total twin rooms 16.
Page
32
4th floor (non-smoking floor)
Total rooms 22.Interconnecting rooms are 420-421.
Rooms having a balcony are 407 409 411 413 415 417.
Junior suites are 407 409 411 413, garden facing. (67.28sq. mtr.)
Executive suites are 401 421(pool facing)
No twin rooms on this floor.
Executive rooms on this floor are 16.
Page
33
5th floor (smoking floor
Total rooms on this floor are 17.
Every room has a private balcony & is known as an Executive room.
Twin rooms are 5.
King rooms are 12.
Two suites on this floor Honeymoon suite 501(82.81sq.mtr)/Presidential suite
517(114.31sq.mtr).
Honeymoon Suite (82. 81sq.mtr.)
Tower Rooms classification
Page
34
Total Rooms in the tower-77,Total twin rooms 18,Total king rooms 54,1st floor to 9th floor
has 8 rooms,10th floor has 5 rooms, Handicapped rooms are on 9th floor only(953 &
958),6th floor to 10th floor are smoking floors, Entire 7th floor is SPG floor, other SPG
rooms are 551 552 555 556. No interconnecting rooms in the tower.Rooms with balcony
are 1001 1002 1005 752 752 755 756 451 452 455 456.Presidential suite is
1001(117.00sq.mtr).
Tower
Other facilitiesin the tower
A gymnasium.
Business centre
A multi cuisine restaurant/coffee shop with 40 covers.
Part- 10 (others facilities)
Page
35
Other Facilities
3 Tier SwimmingPool with Jacuzzi.
Health Club
06:00hrs – 22:00 hrs with trainer
Page
36
Health Club Fees
Daily-Rs/-500+taxes
Six Month
Single Rs/-1500+taxes, Couple Rs/-20000+taxes
One Month Rs/-3500+taxes
One Year
Single Rs/-30000+taxes
Couple Rs/-35000+taxes
Yoga Class 07:15hrs – 08:15hrs & 19:15hrs – 20:15hrs & Private Classes on request &
chargeable basis.
Steam & Sauna 06:00 – 21:30 Hrs.
Yoga Class 07:15hrs – 08:15hrs & 19:15hrs – 20:15hrs & Private Classes on request &
chargeable basis
Le Revive Ayurvedic Spa (timings: 08:00hrs- 20:00hrs).Doctor available in the hotel
from 09:00hrs-18:00hrs.On call doctor post 18:00hrs (separate therapy rooms).
Page
37
Ayurvedic hut.
Shopping Arcade.
Part- 11 (laundry & chemicals)
Page
38
Laundry and Chemicals
Topics
Laundry Machines
Laundry Chemicals
Stain Removal
Page
39
Page
40
Page
41
CHEMICALS
STAIN REMOVING PROCEDURE
WHY WE HAVE TO REMOVE THE STAIN?
To meet our guest satisfaction. To meet our brand standards
Identify the stain > Examine the stain > On color cloths, test on an unseen part of the cloth >
Keep your equipment’s ready > Keep clean > Wear gloves & mask, if needed > Keep a towel
down the stained cloth > Apply the required chemical on stained cloth> Leave it for 15 to 20
seconds > Slightly rub with spoon, plastic, or wood > Apply steam with the spotting gun.
FINAL STAGE
Wash the cloth after spotting > Check the cloth, weather the stain remains or not > If the stain
persists inform your superior > Keep the place clean and tidy > Wash your hands
Chemicals Used
Page
42
7SL-1 FOR BLOOD, COCOA, CREAM, BEER
7TL-1 FOR TEA, COFFEE, WINE, FRUIT JUICE, GRASS
7UL-1 FOR OIL, PAINT AND INK
7VL-1 FOR RUST
On Stain Removal
Page
43
Part- 12 ( f & b venue)
SL NO Subject Page No
1 Latest Recipe 44
2 Lagoon 45
3 Longitude 76 45
4 Club Launge 46
5 In Room Dining 47
6 Conference Hall 48 -49
F & B Venues
Page
44
Latest Recipe
It is a beautiful restaurant that serves regional and international cuisines.
Latest Recipe has 146 cover.
Breakfast time- 6:30 to 10:30 Lunch time- 12:00 to 15:00
Brunch time-12:30 to 15:00(Sunday only) Dinner time- 18:30 to 23:00
Latest Recipe Buffet Rate
Session Old Rate New Rate
Breakfast Rs/-650+taxes Rs/-650+taxes
Lunch Rs/-800+taxes Rs/-900+taxes
Sunday Brunch Rs/-1350+taxes Rs/-1350+taxes
Child Breakfast Rs/-275+taxes Rs/-275+taxes
Child Lunch Rs/-325+taxes Rs/-325+taxes
Child Dinner Rs/-425+taxes Rs/-425+taxes
Soup & Salad Rs/-550+taxes Rs/-550+taxes
Dessert Buffet Rs/-450+taxes Rs/-450+taxes
Lagoon
It specializes in seafood and remains open from 7 pm till 11:30 pm.
Page
45
Longitude 76*
Come here to taste wide range of scrumptious beverages and it remains open between 11:00 am
to 11:00 pm.1st of the month it is closed as per the law of Kerala government (Dry Day) & every
Sunday it is closed. 120 covers. Liquor service 11:00hrs-23:00hrs. Open 24 hrs
`
Royal club lounge
Page
46
For Royal Club Room guest it is complementary. It has 18 cover. Breakfast time is 06:00 -
10:00. 17:00 -.19:00 hour is known as a happy hour. (Comp: drinks for the club floor guests).
IRD (In Room Dining)
Page
47
Breakfast time-06:30 to 10:30.
Continental Breakfast Rs/-550. American Breakfast Rs/-650.
Indian Breakfast Rs/-550. 24 hrs. Operational.
Coffee shop & business center
24 hrs operational. Complementary Wi-Fi
Main block Halls/Conference Rooms
Page
48
Cheraman Hall: Seating capacity of 55pax in theatre style with an area of 72.80sq.mtr.
RRV Hall: Seating capacity of 170pax in theatre style with an area of 101.50sq.mtr.
Travencore Hall: Seating capacity 50pax in theatre style with an area of 65.60sq.mtr.
ICC (International Conventional Centre)
Oman Hall: The Biggest hall with a seating capacity of 1600 Pax in Theatre style with an area
of 1362.50 sq.mtr.
Page
49
Nayanar Hall: Seating capacity of 250 Pax in Theatre style with an area 264 Sq. mtr.
Manappuram Hall 1: Seating Capacity of 150 Pax in Theatre Style with an area of 211.25 Sq.
mtr.
Manappuram Hall 2: Seating Capacity of 150 Pax in Theatre Style with an area of 211.25 Sq.
mtr
Manappuram Hall 3: Seating Capacity of 150 Pax in Theatre Style with an area of 211.25 Sq.
mtr.
Manappuram Hall 4 : Seating Capacity of 150 Pax in Theatre Style with an area of 211.25 Sq.
mtr
CSM Hall: Seating Capacity of 600 Pax in Theatre Style with an area of 675 Sq.mtr.
Space Frame: Open Conference area attached to the Lawn with an area of with 700 Sq.mtr.
Oman Hall (1362.50sq.mtr-1600Pax)
Conclusion
Page
50
I have got 6 months Industrial Training from this organization. Really I am thankful to this
organization. I fell proud to be a trainee of this organization. I have got a lot of knowledge
regarding hotel operation. This is a one of the largest property of India. This hotel is famous
for his banquet facility and as well as all of the service that are provide by hotel. This training
will help me a lot in future to make my carrier.
Page
51

Joykr mondal

  • 1.
    Page 1 NAME- JOYKUMARMONDAL STREAM- BHSM ROOL NO- 33704213015 YEAR OF SUBMISSION- 2015 TO 2016
  • 2.
    Page 2 KOCHI, KERALA,MARADU CONTACT-04842705777 PH-09895765778 PIN-682304 Submitted By- Joykumar Mondal
  • 3.
    Page 3 Certificate ofindustrial training
  • 4.
    Page 4 Dear Joykumar, Sub:Offer of Employment Greetings from Le Meridien Kochi ! With reference to your application and subsequent interview you had with us we are pleased to offer you the position of “Guest Service Associate” in the Front Office Department You will be paid a Gross Salary of Rs. 8640 per month. Statutory deductions (PF ,Professional Tax )will be deducted from your gross salary. The Offer letter is attached herewith, A formal appointment letter will be issued to you on Joining and on submission of the relevant documents as mentioned in the offer letter. As a token of acceptance you are requested to revert to this mail and also confirm the date of Joining. In case of any clarification kindly contact the undersigned. Regards ALIAS GEORGE TRAINEE HR EXECUTIVE T +91 484 2705777 F +91 484 2705750 Hrd.Kochi@lemeridien.com LE MERIDIEN KOCHI MARADU, COCHIN, KERALA, INDIA 682 304 N 9°52' E 76°17' lemeridien.com/cochin  please consider the environment before printing this email
  • 5.
    Page 5 Acknowledgement I wouldlike to place on record my deep sense of gratitude to prof. Mr. Debasish Das, HOD- Dept. Of BHSM, GLOBAL GROUP OF INSTITUTIONS, Haldia, west Bengal, India for his generous guidance, help and useful suggestions. I express my sincere gratitude to prof.Mr.Parth Pratim Biswash, Dept. Of BHSM, GLOBALGROUP OF INSTITUTIONS, Haldia, West Bengal, India for his stimulating guidance, continuous encouragement and supervision throughout the course of present work. I also wish to extend my thanks to training &placement Executive Mr. Sumon Dandapat for attending my seminars and for his insightful comments and constructive suggestions to improve the quality of this project work. I am extremely thankful to Le-Meridien for providing me infrastructural facilities to work in, without which this work would not have been possible. I am indebted to all those who very kindly extended their help to me in preparation of this project report. Nobody achieves success without the advice and cooperation of others.
  • 6.
    Page 6 Abstract Today HospitalityIndustry is one of the largest and dynamic industries of the economy. It is growing at a fast pace, leading to infrastructure development, considerable volume of foreign currency inflows, and good job opportunities. So it affects various sectors of the economy, contributing to the social and economic development of the country as a whole. According to recent statistics, this industry provides about 10 per cent of the world’s income and employee almost one tenth of the world’s workforce. Now Hospitality Industry came into existence in order to accommodate tourists. When a guest stay in a hotel and use the various service and facilities provided by the hotel, they seldom think about the complexity of the hotel operation. The smallest of the demands requires coordination among a serious of people. The Hotel Industry is a people-oriented industry. It is the effectiveness, efficiency, and courteous behaviour of the hotel employees that make a lasting impression on the guest’s total experience. It deals in details with all the topic that I have got in my 6 month Industrial Training from Le-Meridien, Kochi. This project report content many thing like- History of Le- Méridien, History of Le-Meridien, Kochi, Location of the Le-Méridien, Kochi, Regarding it’s ownership, All facilities of the hotel, All term & condition of the hotel, Similar standard hotel in near Le- Meridien, Kochi, Nearest tourist place, Some special rules of Kerala Government. This project report is useful for it’s coverage key concept of front office operation. Explained with Industry related knowledge, flowcharts, tables, format, and photographs etc.
  • 7.
    Page 7 Contents Chapter- 01History of Le-Meridien 08 Chapte-02 Mfar Construction 09 Chapte-03 Introduction with Le-Meridien, Kochi 10 Chapte-04 Location of Le-Meridien, Kochi 11 - 12 Chapte-05 Facility of Le-Meridien, Kochi 13 Chapte-06 Tourist place in Kochi 14 - 19 Chapte-07 Others Five Star Hotel in Kerala 20 - 25 Chapte-08 Organization Structure of Hotel 26 Chapte-09 Front Office Operation 27 - 34 Chapte-10 Other’s Facilities of Hotel 35 -37 Chapte-11 Laundry and Chemicals 38 - 42 Chapte-12 F & B Venues 43 - 49 Chapte-13 Conclusion 50 Chapter Subject Page No
  • 8.
    Page 8 Chapter- 01(history of le-Méridien) Le Méridien is an upscale, design-focused international hotel brand with a European perspective, formerly headquartered in France and in the United Kingdom. It is owned by Starwood Hotels & Resorts Worldwide, and has a portfolio of more than 120 hotels in over 50 countries worldwide. History The Le Méridien brand was established in 1972 by Air France "to provide on a home away from home for its customers." The first Le Méridien property was a 1,000-room hotel in Paris — Le Méridien Etoile. Within two years of operation, the group had 10 hotels in Europe and Africa. Within the first six years, the number of hotels had risen to 21 hotels in Europe, Africa, the French West Indies, Canada, South America, the Middle East and Mauritius. By 1991, the total number of Le Méridien properties had risen to 58. In late 1994, Le Méridien was acquired by UK hotel company Forte Group, which in turn was acquired by Granada plc in 1996. Through a merger in the summer of 2000 between Granada Group and global contract caterer Compass Group — and the subsequent de-merger of the two companies in February 2001 — the ownership of the Forte Hotels division and its three brands (Le Méridien, Heritage Hotels and Posthouse Forte) passed solely to Compass. In May 2001, Nomura Group announced the acquisition of Le Méridien Hotels & Resorts from Compass Group plc for £1.9 billion and Le Méridien was merged with Principal Hotels, which was acquired in February 2001. In December 2003, Lehman Brothers Holdings acquired the senior debt of Le Méridien. On November 24, 2005, the Le Méridien brand and management fee business was acquired by Starwood Hotels & Resorts.[1] The leased and owned real estate assets were acquired in a separate deal by a joint venture formed by Lehman Brothers and Starwood Capital. In 2011, Le Méridien opened up its 100th hotel in Coimbatore, India.
  • 9.
    Page 9 Chapter- 02(Mfar constructions) Mfar Group of Companies Mfar Constructions Mfar Constructions was established in India in 1996 as an associate company of M/s Galfar Engineering and Contracting SAOG, Muscat, with a vision to apply innovative techniques and best construction practices to provide cost-effective solutions to construction needs. Mfar Constructions operations are also committed to safety and environmental protection and promote dignity of labour. The company aims to contribute to the nation-building effort by providing quality construction at affordable costs. Manufacturing / Activated Carbon Business Mfar owns the largest coconut shell based activated carbon manufacturing facility in India and is the 4th largest producer globally. It produces more than 14,000 MT annually out of plants in South India. Mfar established the first activated carbon project in India in 1995 in Edayar, Kerala. Activated carbon is used across varied industries from water and air purification solutions to precious metal recovery. Mfar Hotels The Hospitality arm of the Mfar Group was established in 1994, with its flagship property, the Le Meridien Kochi and International Convention Centre. Mfar Hotels has now opened The Westin Chennai. Mfar Hotels currently has three on-going projects at Kumily in Kerala, Muscat in Sultanate of Oman and a resort at Maldives.
  • 10.
    Page 10 Chapter- 03 (introductionwith le-Méridien, Kochi) INTRODUCTION Owned by Mfar Hotels (Dr.P Mohammed Ali, M.D) Situated on the backwaters amidst the sprawling coconut grooves in 25 acres of landscaped gardens. Just 30kms.from the international airport. Offers luxurious 223 rooms & suites for business & leisure traveller .Room amenities include in room safe, tea/coffee maker, LCD T.V, minibar, Wi-Fi etc. Also offers ample of banqueting & conference facilities. Why le Méridien A largest property of India The hotel is an ideal place to experience in the magnificence of warm Indian hospitality. The courteous staff here gives warm welcome to the guests and takes care of them with every possibility. Right from their entrance to accommodation, the guests would have wonderful opportunity to relax amidst state of-the-art leisure facilities including total health care of the guests. His hotel boasts of world-class banquet venues, which are perfect places to organize corporate gatherings, weddings, press-conferences, meetings, product launches, board meetings, concerts and other events. There are total numbers of 12 meeting rooms, which are equipped with facilities like high speed internet access, video conferencing, audio-visual equipment’s, fax machine and photocopier. High speed internet access, spa center, yoga classes, outdoor pool, fitness center, secretarial service, business center, travel assistance, medical services, concierge service, floral service, luggage storage, currency exchange, childcare services, beauty salon, barber shop, tour desk, multilingual staff, news stand, car rental desk, valet parking and gift shop. A special feature of le Méridien is Largest Meeting Space - 14,000 sq. ft. (1,300.64) sq.mt.
  • 11.
    Page 11 Chapter- 04 (overview& Location) OVERVIEW Le Meridien Kochi is an embellish five-star property that vows to provide extreme comfort to its worldwide guests. Every year, a number of travel vacationers from across the world come to this wonderful destination in Kerala. These business or leisure travelers prefer to stay at this grand hotel. The rooms and suites here describe the beauty of accommodation here as they are replete with relaxed atmosphere. One can easily access to major attractions of the city by staying at this elegant hotel. Location
  • 12.
    Page 12 Located in Ernakulum,this luxury hotel is within 6 mi (10 km) of Durbar Hall Art Gallery, Hill Palace, and Spice Market. Mattancherry Synagogue and Mattancherry Palace are also within 6 mi (10 km). HotelFeatures Along with 2 restaurants, this smoke-free hotel has a full-service spa and an outdoor pool. Buffet breakfast is free. Other amenities include a nightclub, a health club, and a sauna. Accommodation The hotel is stanched towards the comfortable accommodation of its guests. Thus, it boasts of these well-furnished 223 rooms and suites: Guest Rooms The guest rooms are categorized into deluxe rooms and Le Meridien Club rooms in which the guests would enjoy facilities like separate sitting area, high speed internet access, in room electronic safe, refrigerator, hair dryer, bathrobes, voicemail, fruit basket, free daily newspaper, DVD player and many more. Suites There are 72 suites in the hotel and each of them is equipped with latest amenities such as disability accessible room, television, cable channels, CD player, international direct dialing, new signature breakfast, tea/coffee maker, mini bar, deluxe bath amenities, iron/ironing board, fresh flowers, turndown service, etc. SpecialFeatures The hotel is an ideal place to experience in the magnificence of warm Indian hospitality. The courteous staff here gives warm welcome to the guests and takes care of them with every possibility. Right from their entrance to accommodation, the guests would have wonderful opportunity to relax amidst state-of-the-art leisure facilities including total health care of the guests.
  • 13.
    Page 13 Chapter- 05 (facilitiesof le-Méridien, Kochi) Conference The hotel boasts of world-class banquet venues, which are perfect places to organize corporate gatherings, weddings, press-conferences, meetings, product launches, board meetings, concerts and other events. There are total numbers of 12 meeting rooms, which are equipped with facilities like high speed internet access, video conferencing, audio-visual equipment’s, fax machine and photocopier. Number of Guest Rooms - 223 Number of Meeting Spaces - 12 Largest Meeting Space - 14,000 sq. ft. (1,300.64 sq. m) Facility High speed internet access, spa center, yoga classes, outdoor pool, fitness center, secretarial service, business center, travel assistance, medical services, concierge service, floral service, luggage storage, currency exchange, childcare services, beauty salon, barber shop, tour desk, multilingual staff, news stand, car rental desk, valet parking and gift shop.24 hours Boat service.
  • 14.
    Page 14 Chapter- 06(tourist placein kochi) Kerala famous tourist place Sl no Tourist place name Page no 01 Chinese Fishing Nets 15 02 Jew Town 15 03 Mattancherry 16 04 St Francis Church 16 05 Princess Street 17 06 Kerala Folklore Theater and Museum 17 07 Kathakali Performance 18 08 Kerala Food and Cooking Lessons 18 09 Ayurveda 19 10 Vypeen Island 19
  • 15.
    Page 15 TOURIST PLACE INKOCHI Known as the "Gateway to Kerala", Kochi is an enchanting city that's had an eclectic influence. Arabs, British, Dutch, Chinese, and Portuguese have all left their mark there. The architecture and historical sites in Fort Kochi draw most of the visitors to the area. Fort Kochi is an excellent place to explore on foot or bicycle. Don't miss these top Kochi attractions and places to visit. You can see many of them, and more, on these Kochi tours, which include bicycle tours. 1. Chinese Fishing Nets The Chinese Fishing Nets, undoubtedly Kochi's most recognizable sight, have been there since the 14th century and are remarkably still in use today. Local fisherman will show you how they're operated in return for a small fee. In the late afternoon head to the waterfront where the nets line the shore, buy some seafood from one of the fishmongers there, get it cooked at a nearby shack, and enjoy eating it as the sun sets. 2. Jew Town Aromatic Jew Town is the center of spice trade in Kochi and the air is filled with the heady waft of masala. Spend some time wandering through the streets and lanes, and exploring the antique stores. It's a fabulous neighborhood for photography. These days, you won't find many Jews.
  • 16.
    Page 16 3. Mattancherry Mattancherry isanother old neighborhood full of colonial buildings. You'll find it fascinating if you're into history. The main attraction there is the Mattancherry Dutch Palace, built by the Portuguese and presented to the Raja of Kochi in 1555, then renovated by the Dutch in 1663. It lacks the grandeur that you'd expect of a palace. Yet, there's a small museum and some rare art inside, including paintings of previous kings and some beautiful murals from the Hindu epics. 4. St FrancisChurch This landmark church in Fort Kochi is believed to be the oldest European-built church in India. However, it's most famous for the fact that it was once the burial site of explorer Vasco de Gama, who died in Kochi in 1524 (his remains were later taken back to Portugal). The church was originally built by the Portuguese in 1503, and was subsequently claimed by the Dutch and British, before passing into Indian hands.
  • 17.
    Page 17 5. Princess Street Thehappening Princess Street is the place to go for people watching, cafes, restaurants, bookstores, tea shops, art galleries, and souvenirs. It's one of the oldest streets in Fort Kochi and has become the main tourist strip. You'll also find grocery stores there, so you can to restock on any essential items. It's a great destination for an evening walk. 6. Kerala FolkloreTheaterandMuseum If you want to learn about Kerala's culture, then it's worth making the journey to this privately owned museum, located on the outskirts of Ernakulum. Opened in 2009, the Museum's three floors are packed full of artifacts that showcase the state's heritage. Its architecture is magnificent, as too is its entrance made from the remnants of a temple and wooden carvings. Kerala art and dance forms are a focus, with stage performances taking place at 6.30 p.m. daily.
  • 18.
    Page 18 7. KathakaliPerformance Kathakali isa very unusual and ancient form of dance-drama that's traditional to Kerala. The look, with its red bloodshot eyes, borders on grotesque. The movements of the dance are subtle, yet they tell a meaningful mythological story. Performers are required to undergo intense training, including hours of eye exercises, when learning the art of Kathakali. Try the Cochin Cultural Center, Kerala Kathakali Center, or Greenix Village to see a performance. 8. Kerala Food and Cooking Lessons Kerala is renowned for its cuisine, featuring delicious seafood and coconut flavors. The hosts at many of Kochi's popular homestays will be more than happy to give you a cooking lesson. If you're serious about learning cooking, take a look at Nimmy Paul's Cooking School. She gives a variety of traditional Kerala Syrian Christian cooking classes in her home. Also take a look at these tours offered by Viator, which you can easily book online.
  • 19.
    Page 19 9. Ayurveda Kerala isalso known for its natural Ayurvedic medicine and there are a number of options for getting an Ayurvedic treatment in Kochi. The Fort Ayurveda spa, at the Fort House hotel in Fort Kochi, receives great reviews and offers reasonably priced traditional Ayurvedic therapies, as does Ayurville. Check out Agastya Ayurveda Massage and Wellness Center on Princess Street as well. On Vypeen Island, AyurDara specializes in longer term Ayurvedic treatments (one to three weeks) and provides accommodations. 10. Vypeen Island If you feel like going for a boat ride, take the ferry from Fort Kochi out to Vypeen Island, around four kilometers off the coast. The main attraction there is Cherai beach, on the northern tip. If you'd prefer to go on a tour rather than travel by yourself, Cochin Magic offers this Kerala Seafood Trail.
  • 20.
    Page 20 Part- 07 (othersfive stAR PROPERTY IN KOCHI) Kerala is famous for his tourist place as well as for his five star hotel property. SL NO NAME OF THE HOTEL PAGE NO 1 Crown Plaza 21 2 Taj Malabar 22 3 JW Marriot 23 4 Dream Hotel 24 5 Trident Hotel 25
  • 21.
    Page 21 C Crown Plaza,kochi Location  Thishotel is in the city center  Closest City: Cochin  Distance from the Hotel: 5.0 KILOMETERS Airport Cochin International Airport (COK) Distance to hotel: 19.88 MI/ 32 KM South NearestTrain Station Ernakulam Junction Distance to Hotel: 4.97 MI/ 8 KM North East
  • 22.
    Page 22 Taj Malabar, Kochi Location Locatedon the waterfront, this family-friendly hotel is within 6 mi (10 km) of Spice Market, Mattancherry Synagogue, and Mattancherry Palace. Jain Temple and Durbar Hall Art Gallery are also within 6 mi (10 km). HotelFeatures 5 restaurants, a marina, and a full-service spa are available at this hotel. Free WiFi in public areas and free valet parking are also provided. Other amenities include an outdoor pool, a health club, and a bar/lounge. Room Amenities All 96 individually furnished rooms feature free Wi-Fi and 24-hour room service. Comforts include premium bedding and pillow menus, and guests will also appreciate thoughtful touches like bathrobes and slippers.
  • 23.
    Page 23 Marriott, Kochi LocalArea  OurSmart City Kochi hotel’s located at Kochi International Airport on VIP Road in Kochi, Kerala.  We are one of the only brand new hotels near CIAL Exhibition Centre and Kochi’s CIAL Golf Course.  Business travelers will enjoy our close proximity to the airport and Kochi business attractions. Other Transportation Bus Station  De Paul Nagar Bus Stop 3 miles NW  KSRTC Bus Stand 7.5 miles SW  Kalady Town 4.5 miles NE Train Station:- Aluva Railway Station 7.5 miles SW
  • 24.
    Page 24 Dream hotel, Kochi ATTRACTIONS Ourmost exciting guarantee? When exploring the area surrounding Dream Cochin, you’ll always have plenty of things to see and do. Use us as your home base, but be sure to get out and mingle with the locals in the daily life of our ever-so-unique city. You’ll be glad you did  Ambedkar Stadium (10 minutes)  Museum of Kerala History (50 minutes)  Bolghatty Palace (30 minutes)  Hill Palace (30 minutes)  Cochin Cultural Centre (20 minutes)  Marine Drive (20 minutes)  Wellington Island (30 minutes)  Wellington Island (30 minutes)  Dutch Palace (40 minutes)  Jewish Synagogue (40 minutes)  Santa Cruz Basilica (40 minutes)
  • 25.
    Page 25 About Trident,Cochin Blending classiccharm with chic interiors, Trident, Cochin is set amidst a picturesque central courtyard and landscaped gardens. Furnished in soft, muted tones and interspersed with local artefacts, the rooms are well-appointed with all the contemporary comforts for discerning guests. With views of the lush gardens from the large picture windows, the rooms bring the natural beauty of the outdoors within. Location Located on Willingdon Island, Trident, Cochin is within easy distance of famed sites such as the Jewish Synagogue (8 km approx.), Chinese fishing nets (11 km approx.), Mattancherry Palace (8 km approx.) and St Francis Church (9 km approx.). Travellers can take some time to take a sunset cruise and explore the meandering backwaters. Domestic Airport: 38 km approx. Railway Station: 12 km approx. Features whether it is a conference, a corporate off-site or an intimate family celebration, Trident's facilities are well-equipped and perfectly complemented by its dedicated service teams. They bring together superior technology, innovative ideas for themes and decor as well as a choice of menus to make any event memorable. Trident, Cochin is the only hotel in the city to feature an authentic Ayurveda center. A few hours spent at the Centre is highly recommended, to enjoy the benefits of this holistic system of healing and rejuvenation. Savour authentic, local flavours.
  • 26.
    Page 26 Part- 08 (organizationstructure of hotel) GENERAL MANAGER HUMAN RESOURCE MANAGER EXECUTIVE CHEF SOUS CHEF CDP COMMI-1 COMMI-2 COMMI -3 F&B MANAGER BANQUET MANAGER CAPTAIN WAITER RESTAURANY MANAGER CAPTAIN WAITER F/O MANAGER LOBBY MANAGER SUPARVISOR EXECUTIVE H/K FLOOR SUPERVISOR ASSIS. SUPERVISOR SECURITY MANAGER SUPERVISOR SECUTIRY STAFF CHIEF ENGENIEER SUPERVISOR MAINTENANCE STAFF CHIEF ACCOUNTANT ACCOUNTANT
  • 27.
    Page 27 Part- 09 (FrontDesk Operation) SL NO SUBJECT PAGE NO 1 Front Office Operation 28 2 Front Office observation 29 3 Classification of Room in Main Block 30 - 33 4 Classification of Room in Tower Block 34
  • 28.
    Page 28 Front Office 24 hoursoperational Front desk operated by Opera PMS 24 hours on call assistance Wake-Up call Facility Separate desk for Group Check-in. 24 hours Concierge Assistance .Room Tax 19.92
  • 29.
    Page 29 I have got6 month training in front office from Le-Meridien Cochin. 1. C –form update (online & offline) 2. Left luggage register update 3. Scanty Register update 4. Lost & Found Register 5. Daily Log Register 6. Daily Transport Register 7. Guest Registration Card fill up 8. Guest History Card maintain 9. Guest Profile Update 10. Profile Share 11. Night Report 12. Daily Insights 13. SPG Enrolment 14. Inter & Intra call handle 15. Guest Request Register handle 16. Duplicate Key procedure. 17. Concierge Assistance 18. Minibar Consumption posting 19. HOTAC 20. Room Release Process 21. Group Check-in Procedure 22. Crew Check-in Procedure 23. Welcoming Procedure 24. Greeting Procedure 25. Rooming Procedure Room’s classification (main block)
  • 30.
    Page 30 Total rooms inmain block-151 Total twin rooms are- 77 Total king rooms are- 74[Including Suites] Total suites- 10 4 junior suites/4 executive suites/1Presidential suite (517)/1Honeymoon suite (501) 1st floor (smoking floor) Total 38 standard rooms including #138 as handicapped room. A block has 10 rooms, block 10 rooms, C block 18 rooms. All twin rooms on this floor, only #125 is a king room. The size of the rooms is 33sq.mtr 2nd floor (non-smoking floor) Total rooms on this floor are 38. Interconnecting rooms are 207-208 213-215 225-226 234-235. In totality on this floor we have 19 twin rooms & 19 king rooms. Size of the rooms is 33sq.mtr.
  • 31.
    Page 31 3rd floor SPG(non-smoking floor) Total rooms are 36.Interconnecting rooms are 306-307 312 -314 311-313 323-325 324-326 332-333. Two executive suites 301 & 331. Total 20 king rooms (including Executive suites) Total twin rooms 16.
  • 32.
    Page 32 4th floor (non-smokingfloor) Total rooms 22.Interconnecting rooms are 420-421. Rooms having a balcony are 407 409 411 413 415 417. Junior suites are 407 409 411 413, garden facing. (67.28sq. mtr.) Executive suites are 401 421(pool facing) No twin rooms on this floor. Executive rooms on this floor are 16.
  • 33.
    Page 33 5th floor (smokingfloor Total rooms on this floor are 17. Every room has a private balcony & is known as an Executive room. Twin rooms are 5. King rooms are 12. Two suites on this floor Honeymoon suite 501(82.81sq.mtr)/Presidential suite 517(114.31sq.mtr). Honeymoon Suite (82. 81sq.mtr.) Tower Rooms classification
  • 34.
    Page 34 Total Rooms inthe tower-77,Total twin rooms 18,Total king rooms 54,1st floor to 9th floor has 8 rooms,10th floor has 5 rooms, Handicapped rooms are on 9th floor only(953 & 958),6th floor to 10th floor are smoking floors, Entire 7th floor is SPG floor, other SPG rooms are 551 552 555 556. No interconnecting rooms in the tower.Rooms with balcony are 1001 1002 1005 752 752 755 756 451 452 455 456.Presidential suite is 1001(117.00sq.mtr). Tower Other facilitiesin the tower A gymnasium. Business centre A multi cuisine restaurant/coffee shop with 40 covers. Part- 10 (others facilities)
  • 35.
    Page 35 Other Facilities 3 TierSwimmingPool with Jacuzzi. Health Club 06:00hrs – 22:00 hrs with trainer
  • 36.
    Page 36 Health Club Fees Daily-Rs/-500+taxes SixMonth Single Rs/-1500+taxes, Couple Rs/-20000+taxes One Month Rs/-3500+taxes One Year Single Rs/-30000+taxes Couple Rs/-35000+taxes Yoga Class 07:15hrs – 08:15hrs & 19:15hrs – 20:15hrs & Private Classes on request & chargeable basis. Steam & Sauna 06:00 – 21:30 Hrs. Yoga Class 07:15hrs – 08:15hrs & 19:15hrs – 20:15hrs & Private Classes on request & chargeable basis Le Revive Ayurvedic Spa (timings: 08:00hrs- 20:00hrs).Doctor available in the hotel from 09:00hrs-18:00hrs.On call doctor post 18:00hrs (separate therapy rooms).
  • 37.
  • 38.
    Page 38 Laundry and Chemicals Topics LaundryMachines Laundry Chemicals Stain Removal
  • 39.
  • 40.
  • 41.
    Page 41 CHEMICALS STAIN REMOVING PROCEDURE WHYWE HAVE TO REMOVE THE STAIN? To meet our guest satisfaction. To meet our brand standards Identify the stain > Examine the stain > On color cloths, test on an unseen part of the cloth > Keep your equipment’s ready > Keep clean > Wear gloves & mask, if needed > Keep a towel down the stained cloth > Apply the required chemical on stained cloth> Leave it for 15 to 20 seconds > Slightly rub with spoon, plastic, or wood > Apply steam with the spotting gun. FINAL STAGE Wash the cloth after spotting > Check the cloth, weather the stain remains or not > If the stain persists inform your superior > Keep the place clean and tidy > Wash your hands Chemicals Used
  • 42.
    Page 42 7SL-1 FOR BLOOD,COCOA, CREAM, BEER 7TL-1 FOR TEA, COFFEE, WINE, FRUIT JUICE, GRASS 7UL-1 FOR OIL, PAINT AND INK 7VL-1 FOR RUST On Stain Removal
  • 43.
    Page 43 Part- 12 (f & b venue) SL NO Subject Page No 1 Latest Recipe 44 2 Lagoon 45 3 Longitude 76 45 4 Club Launge 46 5 In Room Dining 47 6 Conference Hall 48 -49 F & B Venues
  • 44.
    Page 44 Latest Recipe It isa beautiful restaurant that serves regional and international cuisines. Latest Recipe has 146 cover. Breakfast time- 6:30 to 10:30 Lunch time- 12:00 to 15:00 Brunch time-12:30 to 15:00(Sunday only) Dinner time- 18:30 to 23:00 Latest Recipe Buffet Rate Session Old Rate New Rate Breakfast Rs/-650+taxes Rs/-650+taxes Lunch Rs/-800+taxes Rs/-900+taxes Sunday Brunch Rs/-1350+taxes Rs/-1350+taxes Child Breakfast Rs/-275+taxes Rs/-275+taxes Child Lunch Rs/-325+taxes Rs/-325+taxes Child Dinner Rs/-425+taxes Rs/-425+taxes Soup & Salad Rs/-550+taxes Rs/-550+taxes Dessert Buffet Rs/-450+taxes Rs/-450+taxes Lagoon It specializes in seafood and remains open from 7 pm till 11:30 pm.
  • 45.
    Page 45 Longitude 76* Come hereto taste wide range of scrumptious beverages and it remains open between 11:00 am to 11:00 pm.1st of the month it is closed as per the law of Kerala government (Dry Day) & every Sunday it is closed. 120 covers. Liquor service 11:00hrs-23:00hrs. Open 24 hrs ` Royal club lounge
  • 46.
    Page 46 For Royal ClubRoom guest it is complementary. It has 18 cover. Breakfast time is 06:00 - 10:00. 17:00 -.19:00 hour is known as a happy hour. (Comp: drinks for the club floor guests). IRD (In Room Dining)
  • 47.
    Page 47 Breakfast time-06:30 to10:30. Continental Breakfast Rs/-550. American Breakfast Rs/-650. Indian Breakfast Rs/-550. 24 hrs. Operational. Coffee shop & business center 24 hrs operational. Complementary Wi-Fi Main block Halls/Conference Rooms
  • 48.
    Page 48 Cheraman Hall: Seatingcapacity of 55pax in theatre style with an area of 72.80sq.mtr. RRV Hall: Seating capacity of 170pax in theatre style with an area of 101.50sq.mtr. Travencore Hall: Seating capacity 50pax in theatre style with an area of 65.60sq.mtr. ICC (International Conventional Centre) Oman Hall: The Biggest hall with a seating capacity of 1600 Pax in Theatre style with an area of 1362.50 sq.mtr.
  • 49.
    Page 49 Nayanar Hall: Seatingcapacity of 250 Pax in Theatre style with an area 264 Sq. mtr. Manappuram Hall 1: Seating Capacity of 150 Pax in Theatre Style with an area of 211.25 Sq. mtr. Manappuram Hall 2: Seating Capacity of 150 Pax in Theatre Style with an area of 211.25 Sq. mtr Manappuram Hall 3: Seating Capacity of 150 Pax in Theatre Style with an area of 211.25 Sq. mtr. Manappuram Hall 4 : Seating Capacity of 150 Pax in Theatre Style with an area of 211.25 Sq. mtr CSM Hall: Seating Capacity of 600 Pax in Theatre Style with an area of 675 Sq.mtr. Space Frame: Open Conference area attached to the Lawn with an area of with 700 Sq.mtr. Oman Hall (1362.50sq.mtr-1600Pax) Conclusion
  • 50.
    Page 50 I have got6 months Industrial Training from this organization. Really I am thankful to this organization. I fell proud to be a trainee of this organization. I have got a lot of knowledge regarding hotel operation. This is a one of the largest property of India. This hotel is famous for his banquet facility and as well as all of the service that are provide by hotel. This training will help me a lot in future to make my carrier.
  • 51.