Review Question
โ€ข Which mode of nutrition do the green plants
  carry out?

A.    Autotrophic nutrition

B.    Heterotrophic nutrition
Sorry! Youโ€™re wrong!
โ€ข Heterotrophic nutrition is the mode of
  nutrition in which organisms have to depend
  on other organisms or dead organic matters as
  their food sources. Green plants, however,
  can make organic food by themselves using
  simple inorganic substances.

                      Back
Very Good!
โ€ข Autotrophic nutrition is the mode of
  nutrition in which organisms can make
  organic food by themselves using simple
  inorganic substances.
โ€ข The process by which the green plants
  obtain nutrients is called :-
           Photosynthesis
Overview of nutrition in green
               plants
carbon dioxide and water
               photosynthesis
carbohydrates (e.g. glucose)           mineral salts
                                     (e.g. NO3-, SO42-)

 fatty acids      glycerol     amino acids       water

 nutrients for plants can be used to produce all
    plant materials (e.g. enzymes, cell wall,
    cytoplasm, cell membrane, chlorophyll)
Nature of photosynthesis
โ€ข Anabolic process
โ€ข Takes place in chloroplast
โ€ข Necessary factors :
โ€ขCarbon dioxide
โ€ขWater
โ€ขSunlight
โ€ขChlorophyll
Light
Light Absorption Spectrum

Why leave looked green?
Different pigments in absorption
            spectrum
How light energy used?
Light reaction
โ€ข Light energy is trapped by chlorophyll in
  chloroplast
Light reaction
Light energy absorbed by chlorophyll splits water molecules into
hydrogen and oxygen
Light reaction
Oxygen is released as a gas through stoma to outside
Light reaction
Hydrogen is fed into dark reaction
Dark reaction
โ€ข No light is required; can combines with CO2 to form
Hydrogen producedain light reactiontake place either in
Water is formed as by-product
carbohydrates
  light or darkness
Chlorophyll Structure
Light Reaction

Photophosphorylation
Cyclic photophosphorylation
Dark Reaction

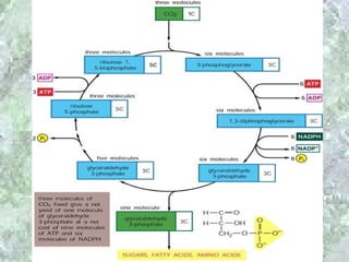
 M. Calvin
Calvin Cycle
CHLOROPLAST
Fate of product of photosynthesis




                          Kreb
                          cycle
Factors affect rate of photosynthesis
Expt. Show effect of factors


Conc. Of                 Distance

NaHCO3



                           Heat
Fate of carbohydrate products in
               the plant
carbon dioxide and water
               photosynthesis
carbohydrates (e.g. glucose)           mineral salts
                                     (e.g. NO3-, SO42-)

 fatty acids      glycerol     amino acids       water
Fate of carbohydrate products in
               the plant
 carbon dioxide and water
               photosynthesis
carbohydrates (e.g. glucose)           mineral salts
                                     (e.g. NO3-, SO42-)

 fatty acids      glycerol     amino acids       water

release energy by respiration
Fate of carbohydrate products in
               the plant
 carbon dioxide and water
               photosynthesis
carbohydrates (e.g. glucose)           mineral salts
                                     (e.g. NO3-, SO42-)

 fatty acids      glycerol     amino acids       water


convert into starch for storage
Fate of carbohydrate products in
               the plant
 carbon dioxide and water
               photosynthesis
carbohydrates (e.g. glucose)           mineral salts
                                     (e.g. NO3-, SO42-)

 fatty acids      glycerol     amino acids       water


change into sucrose and is transported
to other parts through phloem
Fate of carbohydrate products in
               the plant
carbon dioxide and water
               photosynthesis
carbohydrates (e.g. glucose)           mineral salts
                                     (e.g. NO3-, SO42-)

 fatty acids      glycerol     amino acids       water



 combine to form fats and oils to form
 cell membranes and as a food store
Fate of carbohydrate products in
               the plant
carbon dioxide and water
               photosynthesis
carbohydrates (e.g. glucose)           mineral salts
                                     (e.g. NO3-, SO42-)

 fatty acids      glycerol     amino acids       water



                     join together to become
                     protein molecules
Mineral requirements in plants
โ€ข In order to synthesize amino acids, nitrate
  ions must be taken into the plant from the
  soil through the root
โ€ข Other minerals are also necessary to
  maintain the life of the plant
Expt. Show effect of minerals



Different
Nutrient
added
The importance of nitrogen
โ€ข For synthesis of proteins, chlorophyll, etc.
โ€ข Taken in the form of nitrate ions
โ€ข Deficiency symptoms:
  โ€“ Little growth (๏‘no protein made)
  โ€“ Yellowing of leaves (๏‘chlorophyll made)
The importance of magnesium
โ€ข Essential component of chlorophyll
โ€ข Deficiency symptoms:
  โ€“ Yellowing of leaves (๏‘no chlorophyll made)
  โ€“ Poor growth (๏‘no food manufactured because
    of lack of chlorophyll)
Use of fertilizers in agriculture
โ€ข Continuous harvesting crops removes the
  valuable mineral salts from soil
  โˆดFertilizers are added to replace such loss
โ€ข Two kinds of fertilizers:
  โ€“ Natural fertilizers
  โ€“ Chemical fertilizers
Natural fertilizers
โ€ข From manure
โ€ข Organic compounds in it are decomposed
  by bacteria in soil to form mineral salts
Chemical fertilizers
โ€ข Mainly nitrogenous and phosphorous
  compounds manufactured artificially
Comparison between natural and
         chemical fertilizers
Natural fertilizers     Chemical fertilizers
Very cheap              More expensive
Contain humus which     No humus so cannot
can improve soil        improve soil texture
texture
Less soluble in water   Very soluble in water
so less likely to be    so more likely to be
washed away             washed away
Comparison between natural and
         chemical fertilizers
Natural fertilizers        Chemical fertilizers
Less soluble in water      Very soluble in water
so more difficult to be    so easier to be
absorbed                   absorbed

Time is needed for the     More readily to be
decomposition to           used by the plants
complete before
nutrient is available to
plants
Importance of photosynthesis
โ€ข It is the only method to convert energy in
  sunlight into chemical energy
  โ€“ Animals have to depend on plants for food
    supply
  โ€“ Plants: producers; animals : consumers
โ€ข To maintain a constant oxygen level in the
  atmosphere
Experiments to test for necessary factors
          of photosynthesis

 โ€ข Experimental set-up: To remove the factor
   under study and to see if photosynthesis still
   takes place
 โ€ข Control set-up: Identical to experimental
   set-up except that the missing factor is
   present
A set-up to study whether light is
  necessary for photosynthesis


Region B

Region A                  leafy shoot



water
Which is the control, the exposed region
      A or the shaded region B?
What is the purpose of setting up
             region A?
 โ€ข As a control
    Too simple and not explicit!
To show that photosynthesis cannot take place in the absence of
light
Destarching
โ€ข Reason:
  โ€“ To avoid any existing starch in the leaves
    interfering with the result, and to show that any
    starch found after the experiment was produced
    during the period of investigation
โ€ข Method:
  โ€“ By placing the plant in dark for at least 24
    hours
Parts of plant where
   photosynthesis takes place
โ€ข Places where chloroplasts are found
โ€ข Mainly in the leaf because
  โ€“ it contains a lot of chloroplasts
  โ€“ it is well adapted for performing photosynthesis
Cross-section of a dicot leaf
                       upper
                       epidermis
                       protect
                       internal
                       tissues
                       from
                       mechanical
                       damage and
                       bacterial
                       and fungal
                       invasion
Cross-section of a dicot leaf
                       Cuticle
                       โ€ข a waxy
                         layer
                       โ€ข prevent
                         water loss
                         from the
                         leaf
                         surface
Cross-section of a dicot leaf




                       mesophyll
Cross-section of a dicot leaf


                       palisade
                       mesophyll
                       columnarmany
                       contains cells
                       closely packed
                       chloroplasts
                       together
                       โˆดabsorb light
                       more
                       efficiently
Cross-section of a dicot leaf
                       irregular cells
                       loosely packed
                       together to leave
                       numerous large
                       air spaces
                       โ†’allow rapid
                       diffusion of
                       less chloroplasts
                       gases
                       for
                       throughout the
                       photosynthesis
                       leaf
                        spongy
                        mesophyll
Cross-section of a dicot leaf



                       same as
                       upper
                       epidermis
                       except the
                       cuticle is
                       thinner
                      lower
                      epidermis
Cross-section of a dicot leaf



                      stoma
                      opening which
                      allows gases
                      to pass
                      through it to
                      go into or out
                      of the leaf
Cross-section of a dicot leaf




                       guard cells
                       control the
                       size of stoma
Cross-section of a dicot leaf


                        vascular
                        bundle
                        (vein)
Cross-section of a dicot leaf


                       xylem
                       โ€ขto transport
                        water and
                        mineral
                        salts
                        towards the
                        leaf
Cross-section of a dicot leaf



                       phloem
                       โ€ขto transport
                        organic
                        substances
                        away from
                        the leaf
Adaptation of leaf to
  photosynthesis
              Upper epidermis
              and cuticle is
              transparent
              Allows most
              light to pass to
              photosynthetic
              mesophyll
              tissues
Adaptation of leaf to
  photosynthesis
              Palisade
              mesophyll cells
              are closely
              packed and
              contain many
              chloroplasts
              To carry out
              photosynthesis
              more efficiently
Adaptation of leaf to
  photosynthesis
              Spongy
              mesophyll cells
              are loosely
              packed with
              numerous large
              air spaces
              To allow rapid
              diffusion of gases
              throughout the
              leaf
Adaptation of leaf to
  photosynthesis


              Numerous
              stomata on
              lower epidermis
              To allow rapid
              gaseous
              exchange with
              the atmosphere
Adaptation of leaf to
  photosynthesis
             Extensive vein
               system
             โ€ข Allow sufficient
               water to reach
               the cells in the
               leaf
             โ€ข To carry food
               away from them
               to other parts of
               the plant
CHEMOSYNTHSIS

โ€ขIron bacteria
โ€ขColorless sulphur bacteria
โ€ขNitrifying bacteria
Iron bacteria
Nitrifying bacteria
Isn't it a Amazing Process-Photosynthesis

Isn't it a Amazing Process-Photosynthesis

  • 2.
    Review Question โ€ข Whichmode of nutrition do the green plants carry out? A. Autotrophic nutrition B. Heterotrophic nutrition
  • 3.
    Sorry! Youโ€™re wrong! โ€ขHeterotrophic nutrition is the mode of nutrition in which organisms have to depend on other organisms or dead organic matters as their food sources. Green plants, however, can make organic food by themselves using simple inorganic substances. Back
  • 4.
    Very Good! โ€ข Autotrophicnutrition is the mode of nutrition in which organisms can make organic food by themselves using simple inorganic substances. โ€ข The process by which the green plants obtain nutrients is called :- Photosynthesis
  • 6.
    Overview of nutritionin green plants carbon dioxide and water photosynthesis carbohydrates (e.g. glucose) mineral salts (e.g. NO3-, SO42-) fatty acids glycerol amino acids water nutrients for plants can be used to produce all plant materials (e.g. enzymes, cell wall, cytoplasm, cell membrane, chlorophyll)
  • 7.
    Nature of photosynthesis โ€ขAnabolic process โ€ข Takes place in chloroplast โ€ข Necessary factors : โ€ขCarbon dioxide โ€ขWater โ€ขSunlight โ€ขChlorophyll
  • 8.
  • 9.
    Light Absorption Spectrum Whyleave looked green?
  • 10.
    Different pigments inabsorption spectrum
  • 11.
  • 12.
    Light reaction โ€ข Lightenergy is trapped by chlorophyll in chloroplast
  • 13.
    Light reaction Light energyabsorbed by chlorophyll splits water molecules into hydrogen and oxygen
  • 14.
    Light reaction Oxygen isreleased as a gas through stoma to outside
  • 15.
    Light reaction Hydrogen isfed into dark reaction
  • 16.
    Dark reaction โ€ข Nolight is required; can combines with CO2 to form Hydrogen producedain light reactiontake place either in Water is formed as by-product carbohydrates light or darkness
  • 17.
  • 18.
  • 19.
  • 20.
  • 21.
  • 22.
  • 24.
    Fate of productof photosynthesis Kreb cycle
  • 25.
    Factors affect rateof photosynthesis
  • 26.
    Expt. Show effectof factors Conc. Of Distance NaHCO3 Heat
  • 27.
    Fate of carbohydrateproducts in the plant carbon dioxide and water photosynthesis carbohydrates (e.g. glucose) mineral salts (e.g. NO3-, SO42-) fatty acids glycerol amino acids water
  • 28.
    Fate of carbohydrateproducts in the plant carbon dioxide and water photosynthesis carbohydrates (e.g. glucose) mineral salts (e.g. NO3-, SO42-) fatty acids glycerol amino acids water release energy by respiration
  • 29.
    Fate of carbohydrateproducts in the plant carbon dioxide and water photosynthesis carbohydrates (e.g. glucose) mineral salts (e.g. NO3-, SO42-) fatty acids glycerol amino acids water convert into starch for storage
  • 30.
    Fate of carbohydrateproducts in the plant carbon dioxide and water photosynthesis carbohydrates (e.g. glucose) mineral salts (e.g. NO3-, SO42-) fatty acids glycerol amino acids water change into sucrose and is transported to other parts through phloem
  • 31.
    Fate of carbohydrateproducts in the plant carbon dioxide and water photosynthesis carbohydrates (e.g. glucose) mineral salts (e.g. NO3-, SO42-) fatty acids glycerol amino acids water combine to form fats and oils to form cell membranes and as a food store
  • 32.
    Fate of carbohydrateproducts in the plant carbon dioxide and water photosynthesis carbohydrates (e.g. glucose) mineral salts (e.g. NO3-, SO42-) fatty acids glycerol amino acids water join together to become protein molecules
  • 33.
    Mineral requirements inplants โ€ข In order to synthesize amino acids, nitrate ions must be taken into the plant from the soil through the root โ€ข Other minerals are also necessary to maintain the life of the plant
  • 34.
    Expt. Show effectof minerals Different Nutrient added
  • 35.
    The importance ofnitrogen โ€ข For synthesis of proteins, chlorophyll, etc. โ€ข Taken in the form of nitrate ions โ€ข Deficiency symptoms: โ€“ Little growth (๏‘no protein made) โ€“ Yellowing of leaves (๏‘chlorophyll made)
  • 36.
    The importance ofmagnesium โ€ข Essential component of chlorophyll โ€ข Deficiency symptoms: โ€“ Yellowing of leaves (๏‘no chlorophyll made) โ€“ Poor growth (๏‘no food manufactured because of lack of chlorophyll)
  • 37.
    Use of fertilizersin agriculture โ€ข Continuous harvesting crops removes the valuable mineral salts from soil โˆดFertilizers are added to replace such loss โ€ข Two kinds of fertilizers: โ€“ Natural fertilizers โ€“ Chemical fertilizers
  • 38.
    Natural fertilizers โ€ข Frommanure โ€ข Organic compounds in it are decomposed by bacteria in soil to form mineral salts
  • 39.
    Chemical fertilizers โ€ข Mainlynitrogenous and phosphorous compounds manufactured artificially
  • 40.
    Comparison between naturaland chemical fertilizers Natural fertilizers Chemical fertilizers Very cheap More expensive Contain humus which No humus so cannot can improve soil improve soil texture texture Less soluble in water Very soluble in water so less likely to be so more likely to be washed away washed away
  • 41.
    Comparison between naturaland chemical fertilizers Natural fertilizers Chemical fertilizers Less soluble in water Very soluble in water so more difficult to be so easier to be absorbed absorbed Time is needed for the More readily to be decomposition to used by the plants complete before nutrient is available to plants
  • 42.
    Importance of photosynthesis โ€ขIt is the only method to convert energy in sunlight into chemical energy โ€“ Animals have to depend on plants for food supply โ€“ Plants: producers; animals : consumers โ€ข To maintain a constant oxygen level in the atmosphere
  • 43.
    Experiments to testfor necessary factors of photosynthesis โ€ข Experimental set-up: To remove the factor under study and to see if photosynthesis still takes place โ€ข Control set-up: Identical to experimental set-up except that the missing factor is present
  • 44.
    A set-up tostudy whether light is necessary for photosynthesis Region B Region A leafy shoot water
  • 45.
    Which is thecontrol, the exposed region A or the shaded region B?
  • 46.
    What is thepurpose of setting up region A? โ€ข As a control Too simple and not explicit! To show that photosynthesis cannot take place in the absence of light
  • 47.
    Destarching โ€ข Reason: โ€“ To avoid any existing starch in the leaves interfering with the result, and to show that any starch found after the experiment was produced during the period of investigation โ€ข Method: โ€“ By placing the plant in dark for at least 24 hours
  • 48.
    Parts of plantwhere photosynthesis takes place โ€ข Places where chloroplasts are found โ€ข Mainly in the leaf because โ€“ it contains a lot of chloroplasts โ€“ it is well adapted for performing photosynthesis
  • 49.
    Cross-section of adicot leaf upper epidermis protect internal tissues from mechanical damage and bacterial and fungal invasion
  • 50.
    Cross-section of adicot leaf Cuticle โ€ข a waxy layer โ€ข prevent water loss from the leaf surface
  • 51.
    Cross-section of adicot leaf mesophyll
  • 52.
    Cross-section of adicot leaf palisade mesophyll columnarmany contains cells closely packed chloroplasts together โˆดabsorb light more efficiently
  • 53.
    Cross-section of adicot leaf irregular cells loosely packed together to leave numerous large air spaces โ†’allow rapid diffusion of less chloroplasts gases for throughout the photosynthesis leaf spongy mesophyll
  • 54.
    Cross-section of adicot leaf same as upper epidermis except the cuticle is thinner lower epidermis
  • 55.
    Cross-section of adicot leaf stoma opening which allows gases to pass through it to go into or out of the leaf
  • 56.
    Cross-section of adicot leaf guard cells control the size of stoma
  • 57.
    Cross-section of adicot leaf vascular bundle (vein)
  • 58.
    Cross-section of adicot leaf xylem โ€ขto transport water and mineral salts towards the leaf
  • 59.
    Cross-section of adicot leaf phloem โ€ขto transport organic substances away from the leaf
  • 60.
    Adaptation of leafto photosynthesis Upper epidermis and cuticle is transparent Allows most light to pass to photosynthetic mesophyll tissues
  • 61.
    Adaptation of leafto photosynthesis Palisade mesophyll cells are closely packed and contain many chloroplasts To carry out photosynthesis more efficiently
  • 62.
    Adaptation of leafto photosynthesis Spongy mesophyll cells are loosely packed with numerous large air spaces To allow rapid diffusion of gases throughout the leaf
  • 63.
    Adaptation of leafto photosynthesis Numerous stomata on lower epidermis To allow rapid gaseous exchange with the atmosphere
  • 64.
    Adaptation of leafto photosynthesis Extensive vein system โ€ข Allow sufficient water to reach the cells in the leaf โ€ข To carry food away from them to other parts of the plant
  • 65.
  • 66.
  • 67.