BAB I
PENDAHULUAN
1.1 Latar Belakang
Desain Eksperimen adalah penelitian yang dilakukan untuk mempelajari atau
menemukan sesuatu mengenai proses yang ada atau membandingkan efek dari
beberapa kondisi terhadap suatu fenomena (Montgomery,1991). Salah satu
rancangan penelitian yang ada di dalam desain eksperimen yaitu Percobaan
Faktorial. Percobaan faktorial adalah suatu percobaan yang perlakuannya terdiri
atas semua kemungkinan kombinasi taraf dari beberapa faktor.
Penerapan

percobaan

faktorial

yakni

dengan

melakukan

penelitian

menghitung lama waktu membersihkan noda pada kain hingga bersih. Penelitian
ini bisa diperuntukkan bagi ibu rumah tangga yang mana sering kali menemukan
noda tinta pada pakaian anak sepulang sekolah. Penelitian ini menggunakan noda
tinta dan deterjen karena lebih efisien, lebih praktis, dan mudah didapatkan
dimana saja. Penelitian ini menggunakan Percobaan Faktorial dengan Rancangan
Dasar RAL karena penelitian dikelompokkan menjadi dua pengaruh utama (noda
tinta dan deterjen) dan bertujuan untuk mengetahui adakah interaksi antara noda
tinta dengan deterjen.
Pada penelitian kali ini digunakan tiga jenis deterjen yakni deterjen Daia,
Rinso, dan So Klin dan noda dari tiga jenis tinta yang berbeda yakni tinta poster,
tinta spidol, dan tinta timbul. Dimana lama waktu membersihkan noda menjadi
variabel respon serta deterjen dan noda tinta sebagai variabel prediktor.
Penghitungan lama waktu mencuci kain dilakukan setelah kain yang bernoda
masuk ke dalam air deterjen hingga kembali bersih. Hasil penghitungan lama
waktu mencuci lembar pengamatan untuk dilakukan pengujian dan dibandingkan
apakah ada perbedaan perlakuan dengan menggunakan metode Percobaan
Faktorial.
1.2 Rumusan Masalah
Dalam penelitian ini, rumusan masalah yang digunakan sebagai acuan untuk
analisis adalah sebagai berikut.
1
1. Bagaimana statistika deskriptif dari data hasil pengamatan lama waktu
mencuci dengan tiga jenis deterjen yang berbeda yaitu deterjen Daia,
Rinso, dan So Klin terhadap kain dengan tiga jenis noda tinta yang
berbeda yaitu tinta poster, tinta spidol, dan tinta timbul hingga bersih?
2. Bagaimana hasil analisis (ANOVA) dari data hasil pengamatan lama
waktu mencuci dengan tiga jenis deterjen yang berbeda yaitu deterjen
Daia, Rinso, dan So Klin terhadap kain dengan tiga jenis noda tinta
yang berbeda yaitu tinta poster, tinta spidol, dan tinta timbul hingga
bersih?
3. Bagaimana hasil uji perbandingan ganda dari data hasil pengamatan
lama waktu mencuci bila didapatkan tolak H0 dengan tiga jenis deterjen
yang berbeda yaitu deterjen Daia, Rinso, dan So Klin terhadap kain
dengan tiga jenis noda tinta yang berbeda yaitu tinta poster, tinta spidol,
dan tinta timbul hingga bersih?
4. Bagaimana hasil uji asumsi residual yang IIDN (Identik, Independen,
berdistribusi normal) terhadap data hasil pengamatan lama waktu
mencuci dengan tiga jenis deterjen yang berbeda yaitu deterjen Daia,
Rinso, dan So Klin terhadap kain dengan tiga jenis noda tinta yang
berbeda yaitu tinta poster, tinta spidol, dan tinta timbul hingga bersih?
1.3 Tujuan
Perumusan masalah diatas menghasilkan tujuan yang akan dicapai dalam
penelitian ini adalah sebagai berikut.
1. Mengetahui statistika deskriptif dari data hasil pengamatan lama waktu
mencuci dengan tiga jenis deterjen yang berbeda yaitu deterjen Daia,
Rinso, dan So Klin terhadap kain dengan tiga jenis noda tinta yang
berbeda yaitu tinta poster, tinta spidol, dan tinta timbul hingga bersih.
2. Mengetahui hasil analisis (ANOVA) dari data hasil pengamatan lama
waktu mencuci dengan tiga jenis deterjen yang berbeda yaitu deterjen
Daia, Rinso, dan So Klin terhadap kain dengan tiga jenis noda tinta yang
berbeda yaitu tinta poster, tinta spidol, dan tinta timbul hingga bersih.

2
3. Mengetahui hasil uji perbandingan ganda dari data hasil pengamatan lama
waktu mencuci bila didapatkan tolak H0 dengan tiga jenis deterjen yang
berbeda yaitu deterjen Daia, Rinso, dan So Klin terhadap kain dengan tiga
jenis noda tinta yang berbeda yaitu tinta poster, tinta spidol, dan tinta
timbul hingga bersih.
4. Mengetahui hasil uji asumsi residual yang IIDN (Identik, Independen,
berdistribusi normal) terhadap data hasil pengamatan lama waktu mencuci
dengan tiga jenis deterjen yang berbeda yaitu deterjen Daia, Rinso, dan So
Klin terhadap kain dengan tiga jenis noda tinta yang berbeda yaitu tinta
poster, tinta spidol, dan tinta timbul hingga bersih.
1.4 Manfaat
Manfaat yang dapat diambil dari penelitian yang telah dilakukan adalah dapat
memahami pengertian dan konsep teori Percobaan Faktorial dengan menggunakan
Rancangan Dasar RAL, dapat menyelesaikan perumusan masalah dari penelitian
ini menggunakan Percobaan Faktorial. Selain itu, pembaca juga dapat mengetahui
penerapan Percobaan Faktorial dalam kehidupan sehari-hari.
1.5 Batasan
Batasan masalah dalam penelitian ini menggunakan jenis kain yang sama,
tiga jenis deterjen yang berbeda (Daia, Rinso, dan So Klin), dan tiga jenis noda
tinta yang berbeda (tinta poster, tinta spidol, dan tinta timbul) dengan tiga kali
pengulangan dalam setiap perlakuan. Perlakuannya adalah memberi noda seujung
jari telunjuk. Pengamatan dilakukan saat siang hari jam 11.50 WIB dengan
memberikan takaran deterjen, luas kain, dan volume air yang sama.

3
BAB II
LANDASAN TEORI
2.1 Statistika Deskriptif
Statistika

deskriptif

adalah

metode-metode

yang

berkaitan

dengan

pengumpulan dan penyajian suatu gugus data sehingga memberikan informasi
yang berguna (Walpolle, 1999).
Statistika deskriptif yang digunakan dalam praktikum ini adalah sebagai
berikut:
a. Mean
Mean adalah jumlah keseluruhan pada data yang diperoleh dibagi dengan
banyaknya data. Rumus yang digunakan untuk mencari mean sebagai berikut
Tabel 2.1 Rumus Mean

Mean untuk
Data Tunggal

Mean untuk Data
Kelompok

n

x=

∑x
i =1

x=

i

∑f x
∑f
i

i

i

n

= Mean

x
n

∑x
i =1

n

i

= Jumlah data ke-i sampai n
= Banyaknya data
= Frekuensi

dan untuk menentukan nilai standart deviasi adalah akar dari varians.
(Walpolle, 1995).
b. Varians

4
Varians digunakan untuk menentukan seberapa besar keragaman dari
suatu data. Rumus yang digunakan untuk mencari Varians sebagai berikut.

Tabel 2.2 Rumus Varians

Varians untuk

Varians untuk Data

Data Tunggal

Kelompok

s

2

=

∑( x −x )
n −1

2

(

s = ∑f x − x
n −1
2

)

2

Keterangan :
S2 = Varians
X = Nilai individu
x

= Nilai rata-rata

n = Jumlah data
f

= Frekuensi

(Walpolle, 1995).
2.2 Uji Asumsi IIDN (Identik, Independen, Berdistribusi Normal)
Pemeriksaan Asumsi Residual IIDN (Identik, Independen, Distribusi Normal)
merupakan uji yang harus dilakukan apakah data yang digunakan memenuhi
ketiga asumsi tersebut dalam melakukan pengujian (Sudjana,1996).
2.4.1

Pemeriksaan Asumsi Residual Identik
Pemeriksaan Asumsi Residual identik dilakukan untuk melihat apakah

residual memenuhi asumsi identik. Suatu data dikatakan identik apabila plot
residualnya menyebar secara acak dan tidak membentuk suatu pola tertentu. Nilai
varians rata-ratanya sama antara varians satu dengan yang lainnya (Sudjana,1996).
2.4.2

Pemeriksaan Asumsi Residual Independen
Pemeriksaan Asumsi Residual independen dilakukan untuk melihat

apakah residual memenuhi asumsi independen. Suatu data dikatakan independen

5
apabila plot residualnya menyebar secara acak dan tidak membentuk suatu pola
tertentu (Sudjana,1996).
2.4.3

Pengujian Asumsi Residual Berdistribusi Normal
Pengujian Asumsi Residual berdistribusi normal dilakukan untuk melihat

apakah residual memenuhi asumsi berdistribusi normal atau tidak. Kenormalan
suatu data dapat dilihat dari plotnya. Apabila plot sudah mendekati garis linier,
dapat dikatakan bahwa data tersebut memenuhi asumsi yaitu berdistribusi normal.
Uji kenormalan data juga dapat dilihat dari nilai Dhitung yang diperoleh dari hasil
uji Kolmogorov Smirnov. Nilai Dhitung dibandingkan dengan nilai α.
Hipotesisnya adalah sebagai berikut.
H0 : Residual berdistribusi normal
H1 : Residual tidak berdistribusi normal
α : 0.05
Daerah kritis :
Tolak H0, jika nilai Dhitung< Dα dan residual tidak berdistribusi normal.
Jadi suatu data dapat dikatakan baik apabila data tersebut memenuhi semua
asumsi IIDN (Identik, Independen, Distribusi Normal) (Sudjana,1996).
2.3 Rancangan Faktorial
Percobaan faktorial adalah suatu percobaan yang perlakuannya terdiri atas
semua kemungkinan kombinasi taraf dari beberapa faktor. Percobaan dengan
menggunakan f faktor dengan t taraf untuk setiap faktornya disimbolkan dengan
percobaan faktorial ft. Dalam melaksanakan percobaan faktorial, digunakan
rancangan dasar, apakah RAL, RAK, RBSL, RBGL, dan sebagainya (Gasper,
1999).
2.3.1

Model Linear dan Analisis Ragam Percobaan yang Terdiri dari Dua
Faktor dengan RAL
Model statistika untuk percobaan faktorial yang terdiri dari dua
factor (factor A dan B) dengan menggunakan rancangan dasar RAL
adakah sebagai berikut :
Yijk = µ + α i + β j + ( αβ ) ij + ∈ijk

(2.1)

dimana :
6
Yijk

= Nilai pengamatan pada satuan percobaan ke-k yang memperoleh
kombinasi perlakuan ij (taraf ke-i dari faktor A dan taraf ke-j dari
faktor B).

µ

= Nilai tengah populasi (rata-rata yang sesungguhnya).

αi

= Pengaruh aditif taraf ke-i dari faktor A.

βj

= Pengaruh aditif taraf ke-j dari faktor B.

(αβ ) ij = Pengaruh interaksi taraf ke-i pada faktor A dan taraf ke-j faktor B.
∈
ijk

= Pengaruh galat dari satuan percobaan ke-k yang memperoleh
kombinasi perlakuan ij.

(Gasper, 1999).
2.3.2 ANOVA (Analysis of Variance)
Dalam melakukan analisis data dilakukan hipotesis sebagai berikut.
1. Interaksi
H0 : (αβ ) ij = 0
H1 : Ada pengaruh interaksi terhadap respon yang diamati.
2. Pengaruh Utama Faktor A
H0 : α i = 0
H1 : Ada perbedaan respon diantara taraf faktor A yang dicobakan.
3. Pengaruh Utama Faktor B
H0 : β j = 0
H1 : Ada perbedaan respon diantara taraf faktor B yang dicobakan.
Dalam percobaan faktorial, hipotesis tentang interaksi perlu diuji terlebih
dahulu. Jika terdapat pengaruh interaksi (H0 ditolak), maka tidak perlu lagi
melakukan pengujian hipotesis pengaruh utama (hipotesis 2 dan 3). Tetapi jika
pengujian terhadap hipotesis mengenai interaksi (H0 diterima), maka pengujian
terhadap hipotesis mengenai pengaruh utama faktor A dan pengaruh utama faktor
B menjadi bermanfaat.

7
Tabel 2.3 Struktur Analysis of Variance (ANOVA)
Sumber

Derajat Bebas

Keragaman
Perlakuan
A
B
AB
Galat
Total

ab-1
a-1
b-1
(a-1)(b-1)
ab(r-1)
rab-1

Jumlah

Kuadrat

Kuadrat
JKP
JK(A)
JK(B)
JK(AB)
JKG
JKT

Tengah
KTP
KT(A)
KT(B)
KT(AB)
KTG
-

Fhitung
KTP/KTG
KT(A)/KTG
KT(B)/KTG
KT(AB)/KTG

Keterangan :
FK =
JKT =
JKP =

2
Y...
rab

(2.2)

Y
∑

− FK

2
ijk

(2.3)

i , j ,k

∑Y

2
ij .

i, j

(2.4)

− FK

r

JKG = JKT − JKP
JK(A) =

∑( a )

2

i

− FK

i

rb

JK(B) =

∑(b )

(2.5)
(2.6)

− FK

(2.7)

2

j

j

ra

JK(AB) = JKP − JK ( A) − JK ( B )

(2.8)

(Gasper, 1999).
2.4 Uji Perbandingan Berganda (Uji Tukey)
Uji Tukey sering juga disebut dengan uji beda nyata jujur, diperkenalkan oleh
Tukey (1953). Prosedurpengujiannya mirip dengan LSD, yaitu mempunyai satu
pembanding dan digunakan sebagaialternatif pengganti LSD apabila kita ingin
menguji seluruh pasangan rata-rata perlakuan tanparencana. Uji Tukey digunakan
untuk membandingkan seluruh pasangan rata-rata perlakuan setelahuji Analisis
Ragam di lakukan.
8
Prosedur pengujian dengan Uji Tukey HSD :
1. Langkah pengujian :
•

Urutkan rata-rata perlakuan (urutan menaik/menurun).

•

Tentukan nilai Tukey HSD (ω) dengan formula:

ω =q α ( p, v )

KTG
r

dimana :
p

= jumlah perlakuan = t.

v

= derajat bebas galat.

r

= banyaknya ulangan.

α = taraf nyata.
qα(p,v) = nilai kritis diperoleh dari tabel wilayah nyata student.
2. Kriteria pengujian :
•

Bandingkan nilai mutlak selisih kedua rata-rata yang akan kita lihat
perbedaannya dengannilai HSD dengan kriteria pengujian sebagai berikut :
> HSD0.05

maka hasil ui menjadi nyata

< HSD0.05

maka hasil uji tidak nyata

Jika | µi − µ j |

(Setiawan, 2009).
2.5 Deterjen
Deterjen dalam arti luas adalah bahan yang digunakan sebagai pembersih,
termasuk sabun cuci piring alkali dan cairan pembersih. Definisi yang lebih
spesifik dari deterjen adalah bahan pembersih yang mengandung senyawa
petrokimia atau surfaktan sintetik lainnya. Surfaktan merupakan bahan pembersih
utama yang terdapat didalam deterjen (Fardiaz, 2006).
2.6 Tinta
Ada berbagai jenis dan merek tinta di pasaran. Pilihan untuk sablon di atas
kaos ada dua, yaitu tinta yang berbasis air atau biasa disebut waterbase inks dan
9
tinta yang berbasis minyak atau biasa disebut solvenbase. Tinta solvenbase juga
sering disebut plastisol. Tinta waterbase lebih murah dibandingkan tinta plastisol,
baik dari segi harga tinta maupun dari pengerjaannya.
Tinta timbul merupakan jenis tinta waterbase maupun tinta plastisol. Tinta ini
memerlukan pemanasan yang akan mengakibatkan tinta ini mengembang dengan
efek timbul (Rahardjo, 2008).
Tinta poster atau cat poster adalah bahan untuk membuat gambar poster atau
desain tekstil. Perbedaan cat poster dan cat air adalah pewarnannya dapat
digunakan tumpang tindih. Cat poster sangat pekat maka dapat menutupi cat lain
yang sudah mongering. Sifat itu dikenal dengan opaque (Nurhadiat, 2004).
2.7 Kain
Hal utama yang paling memengaruhi kualitas dan keragaman bahan kain
adalah serat. Serat inilah yang menentukan pembagian jenis bahan yang dibagi
menjadi dua bagian, yaitu serat alami dan serat buatan/sintetis. Serat alami
merupakan bahan alamiah yang berasal dari hewan maupun tumbuh-tumbuhan,
seperti kepompong ulat sutra, nanas, bulu domba, biji kapas, dll. Contoh kain dari
jenis serat alami adalah wol, silk, kapas, dan lenan. Sedangkan serat
buatan/sintetis terbuat dari bahan buatan yaitu biji plastik. Serat ini mulai dikenal
pada abad ke-20. Contoh kain dari jenis serat buatan adalah polyester.
Dalam era industri, polyester diminati karena tidak mudah kusut, harganya
yang relative murah, tersedia dalam berbagai warna, dan motif print-nya yang
sangat bervariasi. Serat polyester biasanya menghasilkan kain yang tipis (tapi
bukan transparan) dan melayang.
Kain katun berasal dari buah tanaman kapas. Buah kapas memiliki bulu halus
yang disebut dengan serat kapas. Kain katun mempunyai sifat tidak panas dan
mudah menyerap keringat. Oleh karena itu, kain katun banyak digunakan sebagai
bahan untuk membuat baju seragam dan baju sehari-hari.
(Yuditesa, 2009).

10
BAB III
METODOLOGI PENELITIAN
3.1 Sumber Data
Pada penelitian ini data yang digunakan adalah data primer. Sumber data
diperoleh dari hasil penelitian lama waktu mencuci hingga kain menjadi bersih
pada jenis kain yang sama pada hari Jumat, 24 Mei 2013 pukul 11.30 dan
bertempat di Lapangan T, Jurusan Statistika ITS oleh Hajar Istiqomah dan Arning
Susilawati.
3.2 Variabel Penelitian
Terdapat beberapa variabel penelitian dalam pengamatan lama waktu
mencuci hingga kain menjadi bersih pada jenis kain yang sama, yaitu lama waktu
membersihkan noda sebagai variabel respon, noda tinta sebagai faktor A dan
pemberian deterjen sebagai faktor B.
3.3 Alat dan Bahan
Alat dan bahan yang digunakan dalam penelitian lama waktu deterjen
mebersihkan noda tinta pada jenis kain yang sama adalah sebagai berikut.
a.) Alat :
1. 3 buah gelas plastik yang berukuran sama.
2. Sendok teh.
3. Lembar pengamatan dan alat tulis.
b.) Bahan
5. 3 jenis tinta yang berbeda yaitu tinta poster, tinta spidol, dan tinta
timbul.
6. 27 potong kain ukuran 8 cm x 9 cm.
7. ± 150 ml Air bersih.
8. 3 jenis deterjen bubuk yang berbeda yaitu Daia, Rinso, dan So Klin.

11
3.4 Langkah Kerja
Langkah kerja yang dilakukan dalam penelitian lama waktu mencuci hingga
kain menjadi bersih pada jenis kain yang sama adalah sebagai berikut.
1. Menyiapkan semua alat dan bahan yang diperlukan.
2. Mengisi wadah dengan volume air yang sama. Lalu, satu wadah diberi 2
sendok deterjen dari satu jenis deterjen.
3. Menyiapkan tiga jenis kain kemudian buatlah noda tinta diatas kain sesuai
dengan rancangan penelitian.
4. Mengucek kain dan hitung lama waktu mengucek hingga noda pada kain
hilang dengan kecepatan mengucek yang stabil.
5. Mencatat lama waktu mengucek ke dalam lembar kerja yang telah
disediakan.
3.5 Langkah Analisis
Langkah analisis yang dilakukan dalam penelitian lama waktu mencuci
hingga kain menjadi bersih pada jenis kain yang sama adalah sebagai berikut.
1. Menginput data lama waktu mencuci hingga kain menjadi bersih.
2. Menghitung statistika deskriptif dari data lama waktu mencuci hingga kain
menjadi bersih.
3. Melakukan uji ANOVA dari data lama waktu mencuci hingga kain menjadi
bersih.
4. Melakukan pemeriksaan asumsi IIDN~(0,σ2).
5. Melakukan uji perbandingan berganda bila hasil uji ANOVA adalah tolak H0.
6. Interpretasi.
7. Kesimpulan dan saran.

12
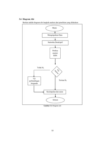
3.6 Diagram Alir
Berikut adalah diagram alir langkah analisis dari penelitian yang dilakukan
Mulai

Menginputkan Data

Statistika Deskriptif

Periksa
asumsi
IIDN

Tolak H0

A Uji
no
va

Uji
perbandingan
berganda

Terima H0

Kesimpulan dan saran

Selesai
Gambar 3.1 Diagram alir

13
BAB IV
ANALISIS DAN PEMBAHASAN
4.1 Statistika Deskriptif Lama Waktu Membersihkan Kain
Pada statistika deskriptif dalam penelitian ini yang digunakan adalah ratarata, nilai maksimum, nilai minimum dan varians dari data pengamatan lama
waktu mencuci dari tiga merk deterjen yang berbeda, yaitu daia, rinso, dan so
klin dengan tiga jenis noda yang berbeda pula yakni tinta poster, tinta spidol, tinta
timbul pada kain kafan yang mana pengulangannya sebanyak tiga kali. Berikut ini
adalah hasil pengamatan tersebut:
a. Statistika Deskriptif dari Noda
Berikut

ini

adalah

statistika

deskriptif

dari

lama

waktu

membersihkan kain dengan berbagai macam noda.
Tabel 4.1 Statistika Deskriptif dari Noda
Noda
Tinta Poster
Tinta Spidol
Tinta Timbul

Rata-Rata
(Detik)
14.88
13.11
17.55

Varians
(Detik)
10.11
9.90
19.50

Maksimum
(Detik)
20
18
20

Minimum
(Detik)
10
8
15

Dari tabel 4.1 diketahui bahwa rata-rata tercepat membersihkan
kain adalah tinta spidol (13.11 detik), keragaman terkecil pada tinta spidol
(13.11 detik), dan yang paling cepat membersihkan kain adalah tinta spidol
(8 detik). Jadi tinta spidol paling cepat dibersihkan.
b. Statistika Deskriptif dari Deterjen
Berikut

ini

adalah

statistika

deskriptif

dari

lama

waktu

membersihkan kain dengan berbagai macam deterjen.
Tabel 4.2 Statistika Deskriptif dari Deterjen
Deterjen
Rinso
Daia
So Klin

Rata-Rata
(Detik)
15.55
16.44
13.55

Varians
(Detik)
17
11
18

Maksimum
(Detik)
19
20
19

Minimum
(Detik)
11
11
8

Dari tabel 4.2 diketahui bahwa rata-rata tercepat membersihkan
kain adalah So Klin (13.55 detik), keragaman terkecil pada daia (11 detik),
14
dan yang paling cepat membersihkan kain adalah So Klin (8 detik). Jadi
So Klin adalah deterjen yang paling cepat membersihkan kain.
4.2 Uji Asumsi IIDN~(0,σ2)
4.2.1 Uji Asumsi Residual Identik
Berikut ini adalah gambar untuk menentukan uji identik:

4
3
2
Residual

1
0
-1
-2
-3
-4
-5
11

12

13

14

15
Fit t ed Value

16

17

18

19

Gambar 4.1 Uji Identik pada Residual Data Lama Waktu Membersihkan Kain

Pada gambar 4.1 fitted value didapatkan bahwa data residual lama waktu
mencuci membersihkan kain tersebut tidak memiliki pola sehingga memiliki
residual identik.
4.2.2 Uji Asumsi Residual Idependen
Berikut ini adalah gambar untuk menentukan uji idependen:
4
3
2
Residual

1
0
-1
-2
-3
-4
-5
2

4

6

8

10

12
14
16
18
Obser v at ion Or der

20

22

24

26

Gambar 4.2 Uji Idependen pada Residual Data Lama Waktu Membersihkan Kain

15
Pada gambar 4.2 obsevation order dari residual data lama waktu
mencuci membersihkan kain dapat dilihat bahwa grafik tersebut tidak
berpola atau tidak memiliki pola tertentu, hal ini dapat dilihat bahwa titiktitik tertinggi atau terendah pada grafik tersebut hampir sama dari titik
yang satu dengan yang lain,sehingga grafik tersebut dapat dikatakan
bersifat idependen.
4.2.3

Uji Normalitas Kolmogorov Smirnov
Berikut ini adalah gambar dari data lama waktu mencuci

membersihkan kain untuk menentukan distribusi normal dengan
menggunakan uji normalitas Kolmogorov Smirnov.
99

Mean
StDev
N
KS
P-Value

95
90

-1.31582E-16
2.172
27
0.167
0.052

80

Percent

70
60
50
40
30
20
10
5

1

-5.0

-2.5

0.0
Residual

2.5

5.0

Gambar 4.3 Uji Kolmogorov smirnov Distribusi Normal pada Residual Data Lama
Waktu Membersihkan Kain

Uji Kolmogorov smirnov :
H 0 : distribusi normal

H 1 : tidak berdistribusi normal

Statistik uji:

{

}

{

}

+
−
D = max( D + , D − ) dimana D = max i i / n − Z ( i ) ; D = max i Z ( i ) − (i − 1) / n

Z (i ) = F ( X (i ) )

F ( x) : fungsi distribusi peluang dari distribusi normal
X (i ) : nilai sampel acak, 1 ≤ i ≤ n

N adalah banyak sampel
Taraf signifikan α = 0,05;

16
Titik kritis tolak H0 jika Pvalue < α
Dari gambar 4.5 dapat diketahui bahwa

P
value >0,052

sehingga

Pvalue (0,052) > α(0,05) dengan begitu kesimpulannya adalah gagal tolak H0,

artinya penelitian dari lama waktu mencuci membersihkan kain merupakan
distribusi normal Kolmogorov smirnov.
4.3 Uji Analisis Varians (ANOVA)
Uji ANOVA pada data lama waktu mencuci dilakukan untuk mengetahui
apakah deterjen, noda serta interaksi antara noda dan deterjen memberikan
pengaruh terhadap lama waktu membersihkan kain. Berikut ini adalah uji analisis
varians dari rancangan rancangan factorial dua faktor:
a. Interaksi Noda dan Deterjen
H 0 : (αβ ) ij = 0 artinya tidak ada pengaruh interaksi antara noda dan deterjen

terhadap lama waktu membersihkan kain.
H 1 : Ada pengaruh interaksi antara noda dan deterjen terhadap lama waktu

membersihkan kain.
b. Faktor Noda
H 0 : α i = 0 artinya tidak ada perbedaan respons lama waktu membersihkan

kain terhadap pemberian noda.
H 1 : Ada perbedaan respons lama waktu membersihkan kain terhadap

pemberian noda.
c. Faktor Deterjen
H 0 : β j = 0 artinya tidak ada perbedaan respons lama waktu membersihkan

kain terhadap penggunaan deterjen.
H 1 : Ada perbedaan respons lama waktu membersihkan kain terhadap

penggunaan deterjen.
Dimana i=1,2,3 dan j=1,2,3
Taraf signifikan α = 0,05;
Titik kritis tolak H0 jika FHitung > FTabel atau Pvalue < α
Statistik uji:
Tabel 4.3 Analisis Varians pada Data Lama Waktu Membersihkan Kain
17
Sumber
Noda
Deterjen
Noda*Deterjen
Galat
Total

DB
2
2
4
18
26

JK
90.07
39.4
37.92
122.66
290.07

KT
45.035
19.7
9.48
6.81

Fhitung
6.61
2.89
1.39

F0.05
3.55
3.55
2.93

Pvalue
0.007
0.081
0.277

Dari tebel 4.3 dapat disimpulkan bahwa untuk interaksi noda dan deterjen
menghasilkan FHitung (1,39) < FTabel (2,96) sehingga keputusan dari data tersebut
adalah gagal tolak H0 (tidak signifikan) tidak ada pengaruh yang signifikan dari
interaksi antara noda dan deterjen terhadap lama waktu membersihkan kain. Pada
noda menghasilkan FHitung (6,61) > FTabel (3,35) sehingga keputusan dari data
tersebut adalah tolak H0 ( signifikan) artinya ada perbedaan yang tidak signifikan
dari respons lama waktu membersihkan kain terhadap pemberian noda, sehingga
akan dilakukan uji perbandingan berganda menggunakan uji Tuckey. Pada
deterjen menghasilkan FHitung (2,89) < FTabel (3,55) sehingga keputusan dari data
tersebut adalah gagal tolak H0 (tidak signifikan) artinya tidak ada perbedaan yang
signifikan dari respons lama waktu membersihkan kain terhadap penggunaan
deterjen. Jadi, pada interaksi noda dan deterjen, serta deterjen tidak memberikan
pengaruh yang signifikan terhadap lama waktu mencuci membersihkan kain dan
pada noda ada pengaruh yang tidak signifikan terhadap lama waktu mencuci
membersihkan kain.
Berikut ini adalah gambar dari interaksi dan pengaruh dari noda dan
deterjen dalam membersihkan kain.
a.

Interaksi Noda dan Deterjen terhadap Lama Waktu Membersihkan Kain
Berikut ini adalah gambar dari interaksi antara noda dan deterjen pada
lama waktu membersihkan kain.

18
19

Noda
Tinta Poster
Tinta Spidol
Tinta Timbul

18
17

Mean

16
15
14
13
12
11
Daia

Rinso
Det er jen

So Klin

Gambar 4.4 Interaksi Noda dan Deterjen terhadap Lama Waktu Membersihkan Kain

Dari gambar 4.4 diketahui bahwa interaksi dari noda dan deterjen dapat
dilihat dari rata-rata waktu tercepat membersihkan kain adalah pada tinta
spidol dengan menggunakan deterjen so klin yakni 11 detik, sedangkan ratarata waktu terlambat membersihkan kain adalah pada tinta timbul dengan
menggunakan deterjen daia yakni 18,33 detik. Jadi, deterjen yang baik untuk
membersihkan noda adalah deterjen so klin dengan noda berupa tinta spidol.
Pengaruh dari Noda dan Deterjen terhadap Lama Waktu Membersihkan Kain
Berikut ini adalah gambar dari noda dan deterjen pada lama waktu
membersihkan kain.
Noda

18

Deterjen

17

Mean

b.

16

15

14

13
Tinta Poster

Tinta Spidol Tinta Timbul

Daia

Rinso

So Klin

Gambar 4.5 Pengaruh dari Noda dan Deterjen terhadap Lama Waktu Membersihkan Kain

Dari gambar 4.5 diketahui bahwa pada noda yang paling cepat dibersihkan
adalah tinta spidol yakni 13,11 detik, sedangkan noda yang susah dibersihkan
19
adalah tinta timbul yakni 17,55 detik. Pada deterjen yang paling cepat
membersihkan adalah so klin yakni 13,55, sedangkan deterjen yang lama
membersihkan adalah daia yakni 16,44 detik. Jadi, tinta spidol dan so klin
dapat membersihkan kain dengan cepat.
4.4 Uji Tuckey
Dari hasil ANOVA, yang merupakan tolak H0 adalah pada noda, maka akan
dilanjutkan pada uji tuckey. Berikut adalah pengelompokkannya.
Tabel 4.4 Uji Tuckey Data Lama Waktu Membersihkan Kain pada Noda
Noda
Tinta Poster
Tinta Spidol
Tinta Timbul

N
9
9
9

Mean
17.6
14.9
13.1

Kelompok
A
A B
B

Dari tabel 4.4 dapat disimpulkan bahwa pada tinta poster (A) dan tinta timbul
(B) yang artinya terdapat perbedaan yang nyata dalam membersihkan kain
sedangkan pada tinta spidol (A dan B) tidak terdapat perbedaan yang nyata dalam
membersihkan kain.

20
BAB V
KESIMPULAN DAN SARAN
5.1 Kesimpulan
1. Dari penelitian lama waktu membersihkan kain disimpulkan bahwa tinta
spidol paling cepat dibersihkan dan So Klin adalah deterjen yang paling
cepat membersihkan kain.
2. Data yang didapat dari hasil pengamatan lama waktu membersihkan kain
terhadap berbagai jenis noda dan deterjen setelah dilakukan pemeriksaan
asumsi IIDN~(0,σ2), data residual tersebut memenuhi asumsi IIDN~(0,σ2).
3. Berdasarkan uji ANOVA dapat diketahui bahwa pada interaksi noda dan
deterjen, serta deterjen tidak memberikan pengaruh yang signifikan
terhadap lama waktu mencuci membersihkan kain dan pada noda ada
pengaruh

yang

tidak

signifikan

terhadap

lama

waktu

mencuci

membersihkan kain sehingga dilakukan pengujian Tuckey yang hasilnya
adalah tinta poster (A dan A) dan tinta timbul (B dan B) yang artinya
terdapat perbedaan yang nyata dalam membersihkan kain sedangkan pada
tinta spidol (A dan B) tidak terdapat perbedaan yang nyata dalam
membersihkan kain. Untuk pengaruh dan interaksi yang terjadi
disimpulkan bahwa deterjen yang baik untuk membersihkan noda adalah
deterjen so klin dengan noda berupa tinta spidol. Serta tinta spidol dan so
klin dapat membersihkan kain dengan cepat.
5.2 Saran
Untuk

melakukan

pengujian

rancangan

factorial,

diharapkan

melakukannya dengan teliti saat pengamatan, mengentri data, pengujian dengan
menggunakan program komputer, sehingga menghasilkan interpretasi yang benar
dan memberikan kesimpulan yang akurat serta dapat bermanfaat bagi pembaca.

21
DAFTAR PUSTAKA
Fardiaz, Srikandi. 2006. Polusi Air dan Udara. Yogyakarta: Kanisius.
Gaspersz, Vincert. 1995. Teknik Analisis Dalam Penelitian Penelitian. Bandung:
Tarsito.
Montgomery, D.C. 1999. Desain and Analysis of Experiments. New York.
Nurhadiat, Dedi. 2004. Pendidikan Seni Rupa SMP 1 (K-04). Jakarta: Grasindo.
Rahardjo, Benny Setiawan. 2008. Basic Screen Printing For T-shirt. Jakarta: PT
Elex Media Komputindo.
Sudjana. 1996. Metode Statistik. Bandung: Tarsito.
Wallpole, E. Ronald. 1995. Penghantar Statistika. Jakarta: Gramedia Pustaka
Utama.
Yuditesa, Tita. 2009. Furniture Multifungsi untuk Rumah Tipe 26, 36, dan 50.
Jakarta: Transmedia.

22

Rancangan Faktorial 2k

  • 1.
    BAB I PENDAHULUAN 1.1 LatarBelakang Desain Eksperimen adalah penelitian yang dilakukan untuk mempelajari atau menemukan sesuatu mengenai proses yang ada atau membandingkan efek dari beberapa kondisi terhadap suatu fenomena (Montgomery,1991). Salah satu rancangan penelitian yang ada di dalam desain eksperimen yaitu Percobaan Faktorial. Percobaan faktorial adalah suatu percobaan yang perlakuannya terdiri atas semua kemungkinan kombinasi taraf dari beberapa faktor. Penerapan percobaan faktorial yakni dengan melakukan penelitian menghitung lama waktu membersihkan noda pada kain hingga bersih. Penelitian ini bisa diperuntukkan bagi ibu rumah tangga yang mana sering kali menemukan noda tinta pada pakaian anak sepulang sekolah. Penelitian ini menggunakan noda tinta dan deterjen karena lebih efisien, lebih praktis, dan mudah didapatkan dimana saja. Penelitian ini menggunakan Percobaan Faktorial dengan Rancangan Dasar RAL karena penelitian dikelompokkan menjadi dua pengaruh utama (noda tinta dan deterjen) dan bertujuan untuk mengetahui adakah interaksi antara noda tinta dengan deterjen. Pada penelitian kali ini digunakan tiga jenis deterjen yakni deterjen Daia, Rinso, dan So Klin dan noda dari tiga jenis tinta yang berbeda yakni tinta poster, tinta spidol, dan tinta timbul. Dimana lama waktu membersihkan noda menjadi variabel respon serta deterjen dan noda tinta sebagai variabel prediktor. Penghitungan lama waktu mencuci kain dilakukan setelah kain yang bernoda masuk ke dalam air deterjen hingga kembali bersih. Hasil penghitungan lama waktu mencuci lembar pengamatan untuk dilakukan pengujian dan dibandingkan apakah ada perbedaan perlakuan dengan menggunakan metode Percobaan Faktorial. 1.2 Rumusan Masalah Dalam penelitian ini, rumusan masalah yang digunakan sebagai acuan untuk analisis adalah sebagai berikut. 1
  • 2.
    1. Bagaimana statistikadeskriptif dari data hasil pengamatan lama waktu mencuci dengan tiga jenis deterjen yang berbeda yaitu deterjen Daia, Rinso, dan So Klin terhadap kain dengan tiga jenis noda tinta yang berbeda yaitu tinta poster, tinta spidol, dan tinta timbul hingga bersih? 2. Bagaimana hasil analisis (ANOVA) dari data hasil pengamatan lama waktu mencuci dengan tiga jenis deterjen yang berbeda yaitu deterjen Daia, Rinso, dan So Klin terhadap kain dengan tiga jenis noda tinta yang berbeda yaitu tinta poster, tinta spidol, dan tinta timbul hingga bersih? 3. Bagaimana hasil uji perbandingan ganda dari data hasil pengamatan lama waktu mencuci bila didapatkan tolak H0 dengan tiga jenis deterjen yang berbeda yaitu deterjen Daia, Rinso, dan So Klin terhadap kain dengan tiga jenis noda tinta yang berbeda yaitu tinta poster, tinta spidol, dan tinta timbul hingga bersih? 4. Bagaimana hasil uji asumsi residual yang IIDN (Identik, Independen, berdistribusi normal) terhadap data hasil pengamatan lama waktu mencuci dengan tiga jenis deterjen yang berbeda yaitu deterjen Daia, Rinso, dan So Klin terhadap kain dengan tiga jenis noda tinta yang berbeda yaitu tinta poster, tinta spidol, dan tinta timbul hingga bersih? 1.3 Tujuan Perumusan masalah diatas menghasilkan tujuan yang akan dicapai dalam penelitian ini adalah sebagai berikut. 1. Mengetahui statistika deskriptif dari data hasil pengamatan lama waktu mencuci dengan tiga jenis deterjen yang berbeda yaitu deterjen Daia, Rinso, dan So Klin terhadap kain dengan tiga jenis noda tinta yang berbeda yaitu tinta poster, tinta spidol, dan tinta timbul hingga bersih. 2. Mengetahui hasil analisis (ANOVA) dari data hasil pengamatan lama waktu mencuci dengan tiga jenis deterjen yang berbeda yaitu deterjen Daia, Rinso, dan So Klin terhadap kain dengan tiga jenis noda tinta yang berbeda yaitu tinta poster, tinta spidol, dan tinta timbul hingga bersih. 2
  • 3.
    3. Mengetahui hasiluji perbandingan ganda dari data hasil pengamatan lama waktu mencuci bila didapatkan tolak H0 dengan tiga jenis deterjen yang berbeda yaitu deterjen Daia, Rinso, dan So Klin terhadap kain dengan tiga jenis noda tinta yang berbeda yaitu tinta poster, tinta spidol, dan tinta timbul hingga bersih. 4. Mengetahui hasil uji asumsi residual yang IIDN (Identik, Independen, berdistribusi normal) terhadap data hasil pengamatan lama waktu mencuci dengan tiga jenis deterjen yang berbeda yaitu deterjen Daia, Rinso, dan So Klin terhadap kain dengan tiga jenis noda tinta yang berbeda yaitu tinta poster, tinta spidol, dan tinta timbul hingga bersih. 1.4 Manfaat Manfaat yang dapat diambil dari penelitian yang telah dilakukan adalah dapat memahami pengertian dan konsep teori Percobaan Faktorial dengan menggunakan Rancangan Dasar RAL, dapat menyelesaikan perumusan masalah dari penelitian ini menggunakan Percobaan Faktorial. Selain itu, pembaca juga dapat mengetahui penerapan Percobaan Faktorial dalam kehidupan sehari-hari. 1.5 Batasan Batasan masalah dalam penelitian ini menggunakan jenis kain yang sama, tiga jenis deterjen yang berbeda (Daia, Rinso, dan So Klin), dan tiga jenis noda tinta yang berbeda (tinta poster, tinta spidol, dan tinta timbul) dengan tiga kali pengulangan dalam setiap perlakuan. Perlakuannya adalah memberi noda seujung jari telunjuk. Pengamatan dilakukan saat siang hari jam 11.50 WIB dengan memberikan takaran deterjen, luas kain, dan volume air yang sama. 3
  • 4.
    BAB II LANDASAN TEORI 2.1Statistika Deskriptif Statistika deskriptif adalah metode-metode yang berkaitan dengan pengumpulan dan penyajian suatu gugus data sehingga memberikan informasi yang berguna (Walpolle, 1999). Statistika deskriptif yang digunakan dalam praktikum ini adalah sebagai berikut: a. Mean Mean adalah jumlah keseluruhan pada data yang diperoleh dibagi dengan banyaknya data. Rumus yang digunakan untuk mencari mean sebagai berikut Tabel 2.1 Rumus Mean Mean untuk Data Tunggal Mean untuk Data Kelompok n x= ∑x i =1 x= i ∑f x ∑f i i i n = Mean x n ∑x i =1 n i = Jumlah data ke-i sampai n = Banyaknya data = Frekuensi dan untuk menentukan nilai standart deviasi adalah akar dari varians. (Walpolle, 1995). b. Varians 4
  • 5.
    Varians digunakan untukmenentukan seberapa besar keragaman dari suatu data. Rumus yang digunakan untuk mencari Varians sebagai berikut. Tabel 2.2 Rumus Varians Varians untuk Varians untuk Data Data Tunggal Kelompok s 2 = ∑( x −x ) n −1 2 ( s = ∑f x − x n −1 2 ) 2 Keterangan : S2 = Varians X = Nilai individu x = Nilai rata-rata n = Jumlah data f = Frekuensi (Walpolle, 1995). 2.2 Uji Asumsi IIDN (Identik, Independen, Berdistribusi Normal) Pemeriksaan Asumsi Residual IIDN (Identik, Independen, Distribusi Normal) merupakan uji yang harus dilakukan apakah data yang digunakan memenuhi ketiga asumsi tersebut dalam melakukan pengujian (Sudjana,1996). 2.4.1 Pemeriksaan Asumsi Residual Identik Pemeriksaan Asumsi Residual identik dilakukan untuk melihat apakah residual memenuhi asumsi identik. Suatu data dikatakan identik apabila plot residualnya menyebar secara acak dan tidak membentuk suatu pola tertentu. Nilai varians rata-ratanya sama antara varians satu dengan yang lainnya (Sudjana,1996). 2.4.2 Pemeriksaan Asumsi Residual Independen Pemeriksaan Asumsi Residual independen dilakukan untuk melihat apakah residual memenuhi asumsi independen. Suatu data dikatakan independen 5
  • 6.
    apabila plot residualnyamenyebar secara acak dan tidak membentuk suatu pola tertentu (Sudjana,1996). 2.4.3 Pengujian Asumsi Residual Berdistribusi Normal Pengujian Asumsi Residual berdistribusi normal dilakukan untuk melihat apakah residual memenuhi asumsi berdistribusi normal atau tidak. Kenormalan suatu data dapat dilihat dari plotnya. Apabila plot sudah mendekati garis linier, dapat dikatakan bahwa data tersebut memenuhi asumsi yaitu berdistribusi normal. Uji kenormalan data juga dapat dilihat dari nilai Dhitung yang diperoleh dari hasil uji Kolmogorov Smirnov. Nilai Dhitung dibandingkan dengan nilai α. Hipotesisnya adalah sebagai berikut. H0 : Residual berdistribusi normal H1 : Residual tidak berdistribusi normal α : 0.05 Daerah kritis : Tolak H0, jika nilai Dhitung< Dα dan residual tidak berdistribusi normal. Jadi suatu data dapat dikatakan baik apabila data tersebut memenuhi semua asumsi IIDN (Identik, Independen, Distribusi Normal) (Sudjana,1996). 2.3 Rancangan Faktorial Percobaan faktorial adalah suatu percobaan yang perlakuannya terdiri atas semua kemungkinan kombinasi taraf dari beberapa faktor. Percobaan dengan menggunakan f faktor dengan t taraf untuk setiap faktornya disimbolkan dengan percobaan faktorial ft. Dalam melaksanakan percobaan faktorial, digunakan rancangan dasar, apakah RAL, RAK, RBSL, RBGL, dan sebagainya (Gasper, 1999). 2.3.1 Model Linear dan Analisis Ragam Percobaan yang Terdiri dari Dua Faktor dengan RAL Model statistika untuk percobaan faktorial yang terdiri dari dua factor (factor A dan B) dengan menggunakan rancangan dasar RAL adakah sebagai berikut : Yijk = µ + α i + β j + ( αβ ) ij + ∈ijk (2.1) dimana : 6
  • 7.
    Yijk = Nilai pengamatanpada satuan percobaan ke-k yang memperoleh kombinasi perlakuan ij (taraf ke-i dari faktor A dan taraf ke-j dari faktor B). µ = Nilai tengah populasi (rata-rata yang sesungguhnya). αi = Pengaruh aditif taraf ke-i dari faktor A. βj = Pengaruh aditif taraf ke-j dari faktor B. (αβ ) ij = Pengaruh interaksi taraf ke-i pada faktor A dan taraf ke-j faktor B. ∈ ijk = Pengaruh galat dari satuan percobaan ke-k yang memperoleh kombinasi perlakuan ij. (Gasper, 1999). 2.3.2 ANOVA (Analysis of Variance) Dalam melakukan analisis data dilakukan hipotesis sebagai berikut. 1. Interaksi H0 : (αβ ) ij = 0 H1 : Ada pengaruh interaksi terhadap respon yang diamati. 2. Pengaruh Utama Faktor A H0 : α i = 0 H1 : Ada perbedaan respon diantara taraf faktor A yang dicobakan. 3. Pengaruh Utama Faktor B H0 : β j = 0 H1 : Ada perbedaan respon diantara taraf faktor B yang dicobakan. Dalam percobaan faktorial, hipotesis tentang interaksi perlu diuji terlebih dahulu. Jika terdapat pengaruh interaksi (H0 ditolak), maka tidak perlu lagi melakukan pengujian hipotesis pengaruh utama (hipotesis 2 dan 3). Tetapi jika pengujian terhadap hipotesis mengenai interaksi (H0 diterima), maka pengujian terhadap hipotesis mengenai pengaruh utama faktor A dan pengaruh utama faktor B menjadi bermanfaat. 7
  • 8.
    Tabel 2.3 StrukturAnalysis of Variance (ANOVA) Sumber Derajat Bebas Keragaman Perlakuan A B AB Galat Total ab-1 a-1 b-1 (a-1)(b-1) ab(r-1) rab-1 Jumlah Kuadrat Kuadrat JKP JK(A) JK(B) JK(AB) JKG JKT Tengah KTP KT(A) KT(B) KT(AB) KTG - Fhitung KTP/KTG KT(A)/KTG KT(B)/KTG KT(AB)/KTG Keterangan : FK = JKT = JKP = 2 Y... rab (2.2) Y ∑ − FK 2 ijk (2.3) i , j ,k ∑Y 2 ij . i, j (2.4) − FK r JKG = JKT − JKP JK(A) = ∑( a ) 2 i − FK i rb JK(B) = ∑(b ) (2.5) (2.6) − FK (2.7) 2 j j ra JK(AB) = JKP − JK ( A) − JK ( B ) (2.8) (Gasper, 1999). 2.4 Uji Perbandingan Berganda (Uji Tukey) Uji Tukey sering juga disebut dengan uji beda nyata jujur, diperkenalkan oleh Tukey (1953). Prosedurpengujiannya mirip dengan LSD, yaitu mempunyai satu pembanding dan digunakan sebagaialternatif pengganti LSD apabila kita ingin menguji seluruh pasangan rata-rata perlakuan tanparencana. Uji Tukey digunakan untuk membandingkan seluruh pasangan rata-rata perlakuan setelahuji Analisis Ragam di lakukan. 8
  • 9.
    Prosedur pengujian denganUji Tukey HSD : 1. Langkah pengujian : • Urutkan rata-rata perlakuan (urutan menaik/menurun). • Tentukan nilai Tukey HSD (ω) dengan formula: ω =q α ( p, v ) KTG r dimana : p = jumlah perlakuan = t. v = derajat bebas galat. r = banyaknya ulangan. α = taraf nyata. qα(p,v) = nilai kritis diperoleh dari tabel wilayah nyata student. 2. Kriteria pengujian : • Bandingkan nilai mutlak selisih kedua rata-rata yang akan kita lihat perbedaannya dengannilai HSD dengan kriteria pengujian sebagai berikut : > HSD0.05 maka hasil ui menjadi nyata < HSD0.05 maka hasil uji tidak nyata Jika | µi − µ j | (Setiawan, 2009). 2.5 Deterjen Deterjen dalam arti luas adalah bahan yang digunakan sebagai pembersih, termasuk sabun cuci piring alkali dan cairan pembersih. Definisi yang lebih spesifik dari deterjen adalah bahan pembersih yang mengandung senyawa petrokimia atau surfaktan sintetik lainnya. Surfaktan merupakan bahan pembersih utama yang terdapat didalam deterjen (Fardiaz, 2006). 2.6 Tinta Ada berbagai jenis dan merek tinta di pasaran. Pilihan untuk sablon di atas kaos ada dua, yaitu tinta yang berbasis air atau biasa disebut waterbase inks dan 9
  • 10.
    tinta yang berbasisminyak atau biasa disebut solvenbase. Tinta solvenbase juga sering disebut plastisol. Tinta waterbase lebih murah dibandingkan tinta plastisol, baik dari segi harga tinta maupun dari pengerjaannya. Tinta timbul merupakan jenis tinta waterbase maupun tinta plastisol. Tinta ini memerlukan pemanasan yang akan mengakibatkan tinta ini mengembang dengan efek timbul (Rahardjo, 2008). Tinta poster atau cat poster adalah bahan untuk membuat gambar poster atau desain tekstil. Perbedaan cat poster dan cat air adalah pewarnannya dapat digunakan tumpang tindih. Cat poster sangat pekat maka dapat menutupi cat lain yang sudah mongering. Sifat itu dikenal dengan opaque (Nurhadiat, 2004). 2.7 Kain Hal utama yang paling memengaruhi kualitas dan keragaman bahan kain adalah serat. Serat inilah yang menentukan pembagian jenis bahan yang dibagi menjadi dua bagian, yaitu serat alami dan serat buatan/sintetis. Serat alami merupakan bahan alamiah yang berasal dari hewan maupun tumbuh-tumbuhan, seperti kepompong ulat sutra, nanas, bulu domba, biji kapas, dll. Contoh kain dari jenis serat alami adalah wol, silk, kapas, dan lenan. Sedangkan serat buatan/sintetis terbuat dari bahan buatan yaitu biji plastik. Serat ini mulai dikenal pada abad ke-20. Contoh kain dari jenis serat buatan adalah polyester. Dalam era industri, polyester diminati karena tidak mudah kusut, harganya yang relative murah, tersedia dalam berbagai warna, dan motif print-nya yang sangat bervariasi. Serat polyester biasanya menghasilkan kain yang tipis (tapi bukan transparan) dan melayang. Kain katun berasal dari buah tanaman kapas. Buah kapas memiliki bulu halus yang disebut dengan serat kapas. Kain katun mempunyai sifat tidak panas dan mudah menyerap keringat. Oleh karena itu, kain katun banyak digunakan sebagai bahan untuk membuat baju seragam dan baju sehari-hari. (Yuditesa, 2009). 10
  • 11.
    BAB III METODOLOGI PENELITIAN 3.1Sumber Data Pada penelitian ini data yang digunakan adalah data primer. Sumber data diperoleh dari hasil penelitian lama waktu mencuci hingga kain menjadi bersih pada jenis kain yang sama pada hari Jumat, 24 Mei 2013 pukul 11.30 dan bertempat di Lapangan T, Jurusan Statistika ITS oleh Hajar Istiqomah dan Arning Susilawati. 3.2 Variabel Penelitian Terdapat beberapa variabel penelitian dalam pengamatan lama waktu mencuci hingga kain menjadi bersih pada jenis kain yang sama, yaitu lama waktu membersihkan noda sebagai variabel respon, noda tinta sebagai faktor A dan pemberian deterjen sebagai faktor B. 3.3 Alat dan Bahan Alat dan bahan yang digunakan dalam penelitian lama waktu deterjen mebersihkan noda tinta pada jenis kain yang sama adalah sebagai berikut. a.) Alat : 1. 3 buah gelas plastik yang berukuran sama. 2. Sendok teh. 3. Lembar pengamatan dan alat tulis. b.) Bahan 5. 3 jenis tinta yang berbeda yaitu tinta poster, tinta spidol, dan tinta timbul. 6. 27 potong kain ukuran 8 cm x 9 cm. 7. ± 150 ml Air bersih. 8. 3 jenis deterjen bubuk yang berbeda yaitu Daia, Rinso, dan So Klin. 11
  • 12.
    3.4 Langkah Kerja Langkahkerja yang dilakukan dalam penelitian lama waktu mencuci hingga kain menjadi bersih pada jenis kain yang sama adalah sebagai berikut. 1. Menyiapkan semua alat dan bahan yang diperlukan. 2. Mengisi wadah dengan volume air yang sama. Lalu, satu wadah diberi 2 sendok deterjen dari satu jenis deterjen. 3. Menyiapkan tiga jenis kain kemudian buatlah noda tinta diatas kain sesuai dengan rancangan penelitian. 4. Mengucek kain dan hitung lama waktu mengucek hingga noda pada kain hilang dengan kecepatan mengucek yang stabil. 5. Mencatat lama waktu mengucek ke dalam lembar kerja yang telah disediakan. 3.5 Langkah Analisis Langkah analisis yang dilakukan dalam penelitian lama waktu mencuci hingga kain menjadi bersih pada jenis kain yang sama adalah sebagai berikut. 1. Menginput data lama waktu mencuci hingga kain menjadi bersih. 2. Menghitung statistika deskriptif dari data lama waktu mencuci hingga kain menjadi bersih. 3. Melakukan uji ANOVA dari data lama waktu mencuci hingga kain menjadi bersih. 4. Melakukan pemeriksaan asumsi IIDN~(0,σ2). 5. Melakukan uji perbandingan berganda bila hasil uji ANOVA adalah tolak H0. 6. Interpretasi. 7. Kesimpulan dan saran. 12
  • 13.
    3.6 Diagram Alir Berikutadalah diagram alir langkah analisis dari penelitian yang dilakukan Mulai Menginputkan Data Statistika Deskriptif Periksa asumsi IIDN Tolak H0 A Uji no va Uji perbandingan berganda Terima H0 Kesimpulan dan saran Selesai Gambar 3.1 Diagram alir 13
  • 14.
    BAB IV ANALISIS DANPEMBAHASAN 4.1 Statistika Deskriptif Lama Waktu Membersihkan Kain Pada statistika deskriptif dalam penelitian ini yang digunakan adalah ratarata, nilai maksimum, nilai minimum dan varians dari data pengamatan lama waktu mencuci dari tiga merk deterjen yang berbeda, yaitu daia, rinso, dan so klin dengan tiga jenis noda yang berbeda pula yakni tinta poster, tinta spidol, tinta timbul pada kain kafan yang mana pengulangannya sebanyak tiga kali. Berikut ini adalah hasil pengamatan tersebut: a. Statistika Deskriptif dari Noda Berikut ini adalah statistika deskriptif dari lama waktu membersihkan kain dengan berbagai macam noda. Tabel 4.1 Statistika Deskriptif dari Noda Noda Tinta Poster Tinta Spidol Tinta Timbul Rata-Rata (Detik) 14.88 13.11 17.55 Varians (Detik) 10.11 9.90 19.50 Maksimum (Detik) 20 18 20 Minimum (Detik) 10 8 15 Dari tabel 4.1 diketahui bahwa rata-rata tercepat membersihkan kain adalah tinta spidol (13.11 detik), keragaman terkecil pada tinta spidol (13.11 detik), dan yang paling cepat membersihkan kain adalah tinta spidol (8 detik). Jadi tinta spidol paling cepat dibersihkan. b. Statistika Deskriptif dari Deterjen Berikut ini adalah statistika deskriptif dari lama waktu membersihkan kain dengan berbagai macam deterjen. Tabel 4.2 Statistika Deskriptif dari Deterjen Deterjen Rinso Daia So Klin Rata-Rata (Detik) 15.55 16.44 13.55 Varians (Detik) 17 11 18 Maksimum (Detik) 19 20 19 Minimum (Detik) 11 11 8 Dari tabel 4.2 diketahui bahwa rata-rata tercepat membersihkan kain adalah So Klin (13.55 detik), keragaman terkecil pada daia (11 detik), 14
  • 15.
    dan yang palingcepat membersihkan kain adalah So Klin (8 detik). Jadi So Klin adalah deterjen yang paling cepat membersihkan kain. 4.2 Uji Asumsi IIDN~(0,σ2) 4.2.1 Uji Asumsi Residual Identik Berikut ini adalah gambar untuk menentukan uji identik: 4 3 2 Residual 1 0 -1 -2 -3 -4 -5 11 12 13 14 15 Fit t ed Value 16 17 18 19 Gambar 4.1 Uji Identik pada Residual Data Lama Waktu Membersihkan Kain Pada gambar 4.1 fitted value didapatkan bahwa data residual lama waktu mencuci membersihkan kain tersebut tidak memiliki pola sehingga memiliki residual identik. 4.2.2 Uji Asumsi Residual Idependen Berikut ini adalah gambar untuk menentukan uji idependen: 4 3 2 Residual 1 0 -1 -2 -3 -4 -5 2 4 6 8 10 12 14 16 18 Obser v at ion Or der 20 22 24 26 Gambar 4.2 Uji Idependen pada Residual Data Lama Waktu Membersihkan Kain 15
  • 16.
    Pada gambar 4.2obsevation order dari residual data lama waktu mencuci membersihkan kain dapat dilihat bahwa grafik tersebut tidak berpola atau tidak memiliki pola tertentu, hal ini dapat dilihat bahwa titiktitik tertinggi atau terendah pada grafik tersebut hampir sama dari titik yang satu dengan yang lain,sehingga grafik tersebut dapat dikatakan bersifat idependen. 4.2.3 Uji Normalitas Kolmogorov Smirnov Berikut ini adalah gambar dari data lama waktu mencuci membersihkan kain untuk menentukan distribusi normal dengan menggunakan uji normalitas Kolmogorov Smirnov. 99 Mean StDev N KS P-Value 95 90 -1.31582E-16 2.172 27 0.167 0.052 80 Percent 70 60 50 40 30 20 10 5 1 -5.0 -2.5 0.0 Residual 2.5 5.0 Gambar 4.3 Uji Kolmogorov smirnov Distribusi Normal pada Residual Data Lama Waktu Membersihkan Kain Uji Kolmogorov smirnov : H 0 : distribusi normal H 1 : tidak berdistribusi normal Statistik uji: { } { } + − D = max( D + , D − ) dimana D = max i i / n − Z ( i ) ; D = max i Z ( i ) − (i − 1) / n Z (i ) = F ( X (i ) ) F ( x) : fungsi distribusi peluang dari distribusi normal X (i ) : nilai sampel acak, 1 ≤ i ≤ n N adalah banyak sampel Taraf signifikan α = 0,05; 16
  • 17.
    Titik kritis tolakH0 jika Pvalue < α Dari gambar 4.5 dapat diketahui bahwa P value >0,052 sehingga Pvalue (0,052) > α(0,05) dengan begitu kesimpulannya adalah gagal tolak H0, artinya penelitian dari lama waktu mencuci membersihkan kain merupakan distribusi normal Kolmogorov smirnov. 4.3 Uji Analisis Varians (ANOVA) Uji ANOVA pada data lama waktu mencuci dilakukan untuk mengetahui apakah deterjen, noda serta interaksi antara noda dan deterjen memberikan pengaruh terhadap lama waktu membersihkan kain. Berikut ini adalah uji analisis varians dari rancangan rancangan factorial dua faktor: a. Interaksi Noda dan Deterjen H 0 : (αβ ) ij = 0 artinya tidak ada pengaruh interaksi antara noda dan deterjen terhadap lama waktu membersihkan kain. H 1 : Ada pengaruh interaksi antara noda dan deterjen terhadap lama waktu membersihkan kain. b. Faktor Noda H 0 : α i = 0 artinya tidak ada perbedaan respons lama waktu membersihkan kain terhadap pemberian noda. H 1 : Ada perbedaan respons lama waktu membersihkan kain terhadap pemberian noda. c. Faktor Deterjen H 0 : β j = 0 artinya tidak ada perbedaan respons lama waktu membersihkan kain terhadap penggunaan deterjen. H 1 : Ada perbedaan respons lama waktu membersihkan kain terhadap penggunaan deterjen. Dimana i=1,2,3 dan j=1,2,3 Taraf signifikan α = 0,05; Titik kritis tolak H0 jika FHitung > FTabel atau Pvalue < α Statistik uji: Tabel 4.3 Analisis Varians pada Data Lama Waktu Membersihkan Kain 17
  • 18.
    Sumber Noda Deterjen Noda*Deterjen Galat Total DB 2 2 4 18 26 JK 90.07 39.4 37.92 122.66 290.07 KT 45.035 19.7 9.48 6.81 Fhitung 6.61 2.89 1.39 F0.05 3.55 3.55 2.93 Pvalue 0.007 0.081 0.277 Dari tebel 4.3dapat disimpulkan bahwa untuk interaksi noda dan deterjen menghasilkan FHitung (1,39) < FTabel (2,96) sehingga keputusan dari data tersebut adalah gagal tolak H0 (tidak signifikan) tidak ada pengaruh yang signifikan dari interaksi antara noda dan deterjen terhadap lama waktu membersihkan kain. Pada noda menghasilkan FHitung (6,61) > FTabel (3,35) sehingga keputusan dari data tersebut adalah tolak H0 ( signifikan) artinya ada perbedaan yang tidak signifikan dari respons lama waktu membersihkan kain terhadap pemberian noda, sehingga akan dilakukan uji perbandingan berganda menggunakan uji Tuckey. Pada deterjen menghasilkan FHitung (2,89) < FTabel (3,55) sehingga keputusan dari data tersebut adalah gagal tolak H0 (tidak signifikan) artinya tidak ada perbedaan yang signifikan dari respons lama waktu membersihkan kain terhadap penggunaan deterjen. Jadi, pada interaksi noda dan deterjen, serta deterjen tidak memberikan pengaruh yang signifikan terhadap lama waktu mencuci membersihkan kain dan pada noda ada pengaruh yang tidak signifikan terhadap lama waktu mencuci membersihkan kain. Berikut ini adalah gambar dari interaksi dan pengaruh dari noda dan deterjen dalam membersihkan kain. a. Interaksi Noda dan Deterjen terhadap Lama Waktu Membersihkan Kain Berikut ini adalah gambar dari interaksi antara noda dan deterjen pada lama waktu membersihkan kain. 18
  • 19.
    19 Noda Tinta Poster Tinta Spidol TintaTimbul 18 17 Mean 16 15 14 13 12 11 Daia Rinso Det er jen So Klin Gambar 4.4 Interaksi Noda dan Deterjen terhadap Lama Waktu Membersihkan Kain Dari gambar 4.4 diketahui bahwa interaksi dari noda dan deterjen dapat dilihat dari rata-rata waktu tercepat membersihkan kain adalah pada tinta spidol dengan menggunakan deterjen so klin yakni 11 detik, sedangkan ratarata waktu terlambat membersihkan kain adalah pada tinta timbul dengan menggunakan deterjen daia yakni 18,33 detik. Jadi, deterjen yang baik untuk membersihkan noda adalah deterjen so klin dengan noda berupa tinta spidol. Pengaruh dari Noda dan Deterjen terhadap Lama Waktu Membersihkan Kain Berikut ini adalah gambar dari noda dan deterjen pada lama waktu membersihkan kain. Noda 18 Deterjen 17 Mean b. 16 15 14 13 Tinta Poster Tinta Spidol Tinta Timbul Daia Rinso So Klin Gambar 4.5 Pengaruh dari Noda dan Deterjen terhadap Lama Waktu Membersihkan Kain Dari gambar 4.5 diketahui bahwa pada noda yang paling cepat dibersihkan adalah tinta spidol yakni 13,11 detik, sedangkan noda yang susah dibersihkan 19
  • 20.
    adalah tinta timbulyakni 17,55 detik. Pada deterjen yang paling cepat membersihkan adalah so klin yakni 13,55, sedangkan deterjen yang lama membersihkan adalah daia yakni 16,44 detik. Jadi, tinta spidol dan so klin dapat membersihkan kain dengan cepat. 4.4 Uji Tuckey Dari hasil ANOVA, yang merupakan tolak H0 adalah pada noda, maka akan dilanjutkan pada uji tuckey. Berikut adalah pengelompokkannya. Tabel 4.4 Uji Tuckey Data Lama Waktu Membersihkan Kain pada Noda Noda Tinta Poster Tinta Spidol Tinta Timbul N 9 9 9 Mean 17.6 14.9 13.1 Kelompok A A B B Dari tabel 4.4 dapat disimpulkan bahwa pada tinta poster (A) dan tinta timbul (B) yang artinya terdapat perbedaan yang nyata dalam membersihkan kain sedangkan pada tinta spidol (A dan B) tidak terdapat perbedaan yang nyata dalam membersihkan kain. 20
  • 21.
    BAB V KESIMPULAN DANSARAN 5.1 Kesimpulan 1. Dari penelitian lama waktu membersihkan kain disimpulkan bahwa tinta spidol paling cepat dibersihkan dan So Klin adalah deterjen yang paling cepat membersihkan kain. 2. Data yang didapat dari hasil pengamatan lama waktu membersihkan kain terhadap berbagai jenis noda dan deterjen setelah dilakukan pemeriksaan asumsi IIDN~(0,σ2), data residual tersebut memenuhi asumsi IIDN~(0,σ2). 3. Berdasarkan uji ANOVA dapat diketahui bahwa pada interaksi noda dan deterjen, serta deterjen tidak memberikan pengaruh yang signifikan terhadap lama waktu mencuci membersihkan kain dan pada noda ada pengaruh yang tidak signifikan terhadap lama waktu mencuci membersihkan kain sehingga dilakukan pengujian Tuckey yang hasilnya adalah tinta poster (A dan A) dan tinta timbul (B dan B) yang artinya terdapat perbedaan yang nyata dalam membersihkan kain sedangkan pada tinta spidol (A dan B) tidak terdapat perbedaan yang nyata dalam membersihkan kain. Untuk pengaruh dan interaksi yang terjadi disimpulkan bahwa deterjen yang baik untuk membersihkan noda adalah deterjen so klin dengan noda berupa tinta spidol. Serta tinta spidol dan so klin dapat membersihkan kain dengan cepat. 5.2 Saran Untuk melakukan pengujian rancangan factorial, diharapkan melakukannya dengan teliti saat pengamatan, mengentri data, pengujian dengan menggunakan program komputer, sehingga menghasilkan interpretasi yang benar dan memberikan kesimpulan yang akurat serta dapat bermanfaat bagi pembaca. 21
  • 22.
    DAFTAR PUSTAKA Fardiaz, Srikandi.2006. Polusi Air dan Udara. Yogyakarta: Kanisius. Gaspersz, Vincert. 1995. Teknik Analisis Dalam Penelitian Penelitian. Bandung: Tarsito. Montgomery, D.C. 1999. Desain and Analysis of Experiments. New York. Nurhadiat, Dedi. 2004. Pendidikan Seni Rupa SMP 1 (K-04). Jakarta: Grasindo. Rahardjo, Benny Setiawan. 2008. Basic Screen Printing For T-shirt. Jakarta: PT Elex Media Komputindo. Sudjana. 1996. Metode Statistik. Bandung: Tarsito. Wallpole, E. Ronald. 1995. Penghantar Statistika. Jakarta: Gramedia Pustaka Utama. Yuditesa, Tita. 2009. Furniture Multifungsi untuk Rumah Tipe 26, 36, dan 50. Jakarta: Transmedia. 22