INVATAREA – INSTRUIREA – PREDAREA: INTERDEPENDENTE SI DETERMINARI
Invatarea – instruirea – predarea: interdependente si determinari
1. Invatarea
1 a)Delimitari conceptuale
1 b)Orientari contemporane in teoriile invatarii:
teoria operationala;
teoria psihogenezei cunostintelor si operatiilor intelectuale;
Powered By
Play
Unmute
Loaded :
1.02
%
Fullscreen
teoria genetic-cognitiva si structurala;
teoria invatarii cumulativ-ierarhice
teoria organizatorilor cognitivi si anticipativi de progres;
teoria holidinamica a invatarii;
Teoria contingentelor; a fluxurilor informationale.
1 a)Delimitari conceptuale (invatare, invatare umana, invatare scolara).
”Stiinta invatarii” se contureaza tot mai pregnant ca un domeniu disciplinar, ca rezultanta a
conexiunilor interdisciplinare intre paradigmele promovate de psihologie, pedagogie, logica,
fiziologie, neurologie, axiologie, praxiologie, epistemologie, sociologie, lingvistica etc.
Conceptul fundamental al acestei discipline, invatarea, poate fi explorat atat in sens larg (invatare ca
atribut al omului si animalelor), cat si ca invatare umana, invatare scolara, abordate la nivel social si
individual, acestea fiind corelate.
Invatarea in sens larg, poate fi explicata, ca orice achizitie in sfera comportamental-psihica, realizata
in vederea unei mai bune echilibrari a organismului la mediul sau specific de viata prin efort
personal, individual, prin antrenarea cu precadere a fenomenelor si proceselor psihice senzoriale.
In aceasta acceptie, invatarea este o caracteristica atat a animalelor, cat si a omului, aflat indeosebi
in stadiile primare a dezvoltarii intelectului, cand inca nu s-au afirmat procesele si fenomenele
psihice superioare: gandirea abstracta, memoria notionala, comunicarea verbala (limbajul),
imaginatia, si cu atat mai mult constiinta, ca forma suprema de reflectare psihica prin care se
realizeaza integrarea subiectiv-activa a tuturor fenomenelor vietii psihice si care permite raportarea
continua a individului la mediu.
Invatarea in acest sens implica in mod necesar:
o achizitie, si nu un raspuns mostenit, inscris in codul genetic, este un raspuns dobandit, o solutie, o
schimbare in comportament, in psihic in general ca urmare a interactiunii active, a organismului cu
mediul;
achizitia, schimbarea, raspunsul asimilat etc. sunt cu obligativitate in sfera comportamental-psihica;
invatarea este un proces al carui rezultat consta intr-o schimbare comportamentala durabila,
produsa pe calea uneia dintre formele de obtinere a experientei, exersarii, observarii (E. Stane);
este procesul prin care o anumita activitate ia nastere ori se transforma, cu conditia ca esenta
schimbarii sa nu poata fi explicata pe baza maturizarii organismului, a tendintelor innascute de a
raspunde sau a altor stari temporare ale organismului (oboseala, pigmentare, droguri – E Hilgard, G.
Bower, 1974).
este rezultatul unui efort individual (nu transmis genetic etc.);
antreneaza in deosebi procese si fenomene psihice la nivelul senzorial pentru o mai buna a
organismului la mediul specific de viata.
Invatarea umana → poate fi explicata ca fiind un proces esentialmente formativ, un proces de
acumulare de experienta si schimbare a comportamentului uman, ca urmare a interactiunii subiect –
mediu socio-cultural; achizitie noua / formare de cunostinte, deprinderi, abilitati, schimbare de
comportamente ce prezinta o relativa rezistenta la o functie anterioara a comportamentului (M.
Melvin).
→ Deci o achizitie in sfera comportamental-psihica, infaptuita prin efort personal, antrenand procese
si fenomene psihice superioare, specific umane, (gandire logico-abstracta, memorie verbala,
imaginatie, limbaj verbal, constiinta, vointa, ca sistem superior de reglare/auto reglare, bazat pe
gandire si limbaj intern etc.).
→ Este inteleasa ca proces si activitate complexa prin care se formeaza noi abilitati, capacitati, se
asimileaza noi experiente etc. in scopul unei mai bune echilibrari / adaptari a personalitatii la mediul
socio-cultural specific de viata si activitate.
Invatarea umana poate fi explicata ca: -proces
-activitate
-produs fiind determinata de un sistem de factori interni si externi.
Invatarea este responsabila pentru formarea si dezvoltarea personalitatii, pentru afirmarea acesteia,
intre invatare si dezvoltare psihica instituindu-se raporturi si relatii complexe de interdependenta.
Invatarea este procesul de pregatire pentru a face fata unei solicitari noi ca urmare a unor intentii
sau a impactului cu diferite situatii de viata.
M. Malita afirma ca: ”orice persoana din lume, scolarizata sau nu experimenteaza procesul invatarii,
dar nimeni nu invata inca la nivelul, cu intensitatea si viteza necesare pentru a face fata
complexitatilor lumii moderne.” (M. Malita, 2000.)
Invatarea scolara este sintagma centrala folosita in discursul pedagogic.
”Invatarea scolara ”este un concept integrator reflectand activitatea de organizare si autoorganizare
a experientei, de constructie si reconstructie dirijata si progresiv autodirijata a personalitatii elevului
(I. Manzat, 1990), de formare si autoformare a propriei individualitati bio-psiho-socio-cultural.
La nivel institutional, invatarea scolara este explicata, cel mai adesea, ca o activitate sistematica de
asimilare a valorilor curriculare – cunostinte, abilitati, experiente, atitudini etc. in medii educationale
proiectate si construite pe baza de principii didactice, cu program / orar stabilit in conformitate cu
principiile psihopedagogice, cu planuri, mijloace si materiale suport, sub conducerea si coordonarea
unui personal calificat, specializat pentru activitati didactico-educative.
Obiectul invatarii scolare se regaseste in valorile conceptului de „curriculum”. Curriculumul exprima
si ceea ce numim ”studiu”, ”curs al invatarii”, ”ansamblu de experiente organizate de invatare”. In
conceptia si conduita profesorilor o dimensiune importanta o constituie ”experienta” organizata de
invatare, ezperienta directa, traita de elevi, de care acestia trebuie sa tina seama in desfasurarea
proceselor de invatare.
Invatarea scolara este o activitate instructiv-educativa, planificata, organizata, sistematica,
progresiva, indrumata; un plan de actiuni prin care se construieste si reconstruieste si ”se dezvolta
sistematic cunostinte, idei si moduri prin care putem fundamenta, examina si valida adevaruri”. (N.
Sacalis, 1992).
Pentru intelegerea si conducerea procesului complex de invatare scolara este utila luarea in
considerare a dublei naturi a acesteia, ca de altfel, a invatarii umane, in genere: individuala si sociala;
calitativa si cantitativa; intentionata; rationala si neintentionata, organizata si difuza, latenta,
reproductiva si inovativa etc.
Caracteristici specifice invatarii scolare spre deosebire de cea umana: controlata, dirijata /
monitorizata in clasa; motivata in mod intentionat; cu strategii adecvate varstei, in scopuri
prestabilite intr-un timp planificat, etc.
1 b)Orientari contemporane in teoriile invatarii
Invatarea fiind un proces/activitate extrem de complex si diversificat, nu exista o singura teorie a
invatarii care sa exemplifice complet si sa serveasca organizarii comportamentului de invatare.
Exista, in mod necesar, mult mai multe teorii ale invatarii pe baza carora se poate explica si dirija o
conduita de invatare.
Vom prezenta numai cateva din teoriile invatarii frecvent intalnite, practicate sau dezvoltate,
precum si conceptia/modul in cadrul careia se subscrie:
A. Paradigma cognitiva, operational - genetica si dinamica
1. Teoria operationala a invatarii ( I. P. Galperin)
2. Teoria psihogenezei, stadiile operatiilor intelectuale (J. Piagel, B. Inhelder, H. Aebli)
B. Paradigma cognitivista
1. Teoria structurala, genetic-cognitiva (J. S. Br uner)
2. Teoria cumulativ-ierahica.(R. M. Gagne)
3. Teoria organizatorilor cognitivi si anticipativi de progres
(D. P. Ausubel)
C. Paradigma integralista
1. Teoria holodinamica (Renzo Titone)
2. Teoria invatarii depline (J. B. Carroll, B. S. Bloom).
A. Paradigma cognitiva, operational - genetica si dinamica
1. Teoria operationala a formarii pe etape a diferitelor actiuni mintale - P. I. Galperin (psiholog rus)
sau Teoria interiorizarii se axeaza in principal pe orientarea tipurilor de activitati cognitiv-reflectorii
si actionale si pe structura operationala a activitatii umane.
Structura activitatii umane: actiuni, operatii, miscari.
Activitatea necesita mai multe actiuni, operatii si miscari.
Activitatea are scop si motiv propriu care coincid. Actiunea are scop propriu, motivul fiind cel al
activitatii. Operatia nu are nici scop, nici motiv propriu.
Structura unei actiuni, ca si a invatarii de altfel, este, de tipul: scopul, motivul, obiectul supus
actiunii, modelul intern sau extern dupa care se actioneaza si operatiile.
Functiile pe care le pot indeplini operatiile:
- de orientare (cunoasterea conditiilor necesare indeplinirii);
- de executie (realizarea de fapt a actiunii),
- de control (urmarirea mersului actiunii, confruntarea rezulatelor obtinute cu modelul dat).
Etapele interiorizarii (formarii operatiilor si actiunilor mintale):
I. Orientarea
1). 'schema' structurii fundamentale a fenomenelor exprimate in notiune;
2.) algoritmul actiunilor de identificare a notiunii. Subiectul care invata isi formeaza o prima imagine
cu privire la sarcina de invatare.
II. Desfasurarea actiunii propriu-zise sau actiunea in plan material
1). actiunea obiectuala;
2). actiunea obiectivata (substitute ale obiectului - insusirile esentiale ale obiectului,- au loc operatii
de analiza si generalizari partiale);
3.) transformarea actiunii obiectuale si obiectivate la nivelul reprezentarii/trece treptat in planul
gandirii);
4). comunicarea pentru sine, planul limbajului extern;
5). vorbirea interioara, desfasurarea actiunii in limbaj intern (actiunea si comunicarea sunt
prescurtate), continutul este automatizat, intrand in planul constiintei, ca semnificatie a expresiei
verbale.
III. Controlul, ca principiu esential al actiunii
Schema si algoritmul sunt controlate prin raportare la modelul initial.
In esenta, teoria interiorizarii actiunilor si operatiilor mintale a lui I. P. Galperin exprima conceptia
potrivit careia procesul de invatare eficient se desfasoara de la actiuni practice la manifestarea lor
mintala bazata pe limbaj. Gandirea este, in acest context, un mecanism de orientare a
comportamentului in actiune, iar invatarea, in prima faza, consta in asimilarea elementelor de
orientare a actiunii (proprietati, relatii) si, indeosebi, a actiunilor mintale necesare pentru realizarea
ei in conditiile date.
Importanta teoriei interiorizarii :
- caracterul activ al invatarii;
- functii si procese psihice implicate in invatare (functii teoretico-metodologice);
- formarea activa, metodica, planificata a notiunilor si cunostintelor elevilor (functii metodice-
experimentale);
- procesele psihofizice sunt abordate in contextul interactiunii intern-extern;
- invatarea este prefigurata in cadrul unitatii dintre elementele obiective (continuturi, sarcini,
obiective) si cele subiective (procese perceptive, rezolutive, imaginative, motivatii etc);
- invatarea se bazeaza pe feed-back-uri reale si potentiale, initiale si finale etc.;
Limite ale teoriei
- nu are un caracter universal, nu se 'poate aplica pentru formarea notiunilor si structurilor
generalizate' (Itelšon);
- nu explica toate faptele si procesele psihice;
- eludeaza din analiza 'criteriul varstei';
- caracteristicile materiei de invatamant sunt lasate oarecum in afara analizei
Toate acestea nu diminueaza valoarea explicativa, euristica si constructiva a teoriei.
Ramane unul dintre pilonii fundamentarii stiintifice in teoriile psihogenezei, dezvoltarii si invatarii
specific umane.
B. Paradigma conitivista
1.Teoria structurala, genetic-cognitiva- J.S. Bruner
Problemele invatarii sunt strans legate de cele ale invatarii.”Singurul lucru cu totul caracteristic care
se poate spune despre fiintele omenesti este ca ele invata. Invatatul este atat de profund inradacinat
in om, incat a devenit aproape involuntar, specializarea noastra ca specie este specializarea in
invatare, iar educatia, inventie a omului, il face pe cel ce invata sa depaseasca simpla invatare”.( J.S.
Bruner, Pentru o teorie a instruirii, E.D.P., Bucuresti, 1970, pag. 133)
Bruner subliniaza ca dezvoltarea intelectuala este dependenta de ambianta culturaala, de societate
care-i ofera omului mijloace de actiune, de reprezentare imaginativa, de simbolizare si de
comunicare.
Cum se realizeaza invatarea? Sau mai pe larg cunoasterea umana? Bruner afirma ca exista trei
modalitati fundamentale, sau trei niveluri prin care copilul descopera lumea din afara lui si o
transpune apoi in modele:
- modalitatea activa realizata de subiect prin actiune, prin exersare sau constructie: pentru unele
experiente umane aceasta modalitate este de neinlocuit, de exemplu invatarea diferitelor deprinderi
pshihomotrice, intelectuale etc., a interpretarii la diferite instrumente, a diferitelor sporturi s.a.;
- modalitatea iconica bazata pe organizarea vizuala sau pe alt fel de organizare senzoriala si pe
folosirea unor imagini schematice fara manipulare efectiva;
- modalitatea simbolica in care locul imaginilor este luat de simbolurile lor(cuvinte, sau alte forme de
limbaj), iar gradul lor de condensare reprezinta o proprietate semantica remarcabila .
Dezvoltarea intelectuala umana poate atinge stadii superioare in masura in care subiectul este
capabil sa stapaneasca bine toate cele trei niveluri/ modalitati amintite mai sus.
Referitor la procesul instruirii, J. S. Bruner formuleaza unele teze remarcabile:
Procesul de invatare este recompensator prin el insusi;
O teorie a invatarii trebuie sa fie nu numai descriptiva, ci si prescriptiva, adica sa expliciteze ce si cum
sa se faca in invatare;
Subiectii umani dispun de o anume capacitate, predispozitie sau inclinatie catre invatare;
J. S. Bruner vorbeste de ”blocari ale invatarii „, fenomen datorat unor factori anatomofiziologici, dar
si de alta natura (interferenta, conflicte, anxietate, dificultati ale activitatii de invatare scolara,
atitudini inadecvate ale parintiloretc.);
Rolul subiectului(elevului) in activitatea de invatare, antrenarea/angajarea acestuia. Rezulta ca
in metoda de invatare rolul principal este jucat de invatarea
prin DESCOPERIRE ( punerea elevului de arezolva contradictii, probleme de diferite tipuri in cadrul
tuturor obiectelor de studiu. Profesorul trebuie sa creeze permanent contradictii potentiale.
STAREA de PREGATIRE pentru invatare
” Orice subiect poate fi prezentat copilului , indiferent de varsta, daca e structurat intr-un anume
fel(activ, iconic, simbolic)si este accesibil pentru varsta respectiva ”.
„Nu exista motive sa credem, afirma J.S. Bruner, ca nu poate fi predata orice tema, intr-o forma
adecvata, oricarui copil, indiferent de varsta.”
Continutul invatarii este inteles ca o desfasurare concentrica sau una in spirala(reluarea la diferite
niveluri ale ontogenezei mintale.) Rezulta ca trebuie sa se urmeze neaparat drumul de la simplu la
complex, de la inferior la superiorsi complex, ci se poate incepe in drumul invatarii si de la un
continut complex, cum ar fi reolvarea de probleme. In acest mod valoarea motivationala este mai
ridicata.
Obiective prioritare pentru toti educatorii
- intelegerea clara astructurii fundamentale aobiectului de studiu cuprinsa in concepte, principii,
axiome, legi, priceperi, deprideri, capacitasi etc.;
- dezvoltarea atitudinilor favorabile fata de invataturasi cercetare:
- realizarea transferului specific si nespecific;
- formarea la elevi a capacitatii , inclusiv a metodei de adescoperi;
- adaptarea continuturilor fundamentale la interesele si capacitatile levilor.
Calitatile profesorului in viziunea lui J. Bruner:
„un simbol personal, nemijlocit al procesului de invatamant, o imaginecu care elevii se pot identifica
si compara”
model de competenta si perfectiune;
prestigiu;
conducator al procesului cunoasterii.
2 Instruirea
Hermeneutica reprezinta disciplina intelegerii si interpretarii informatiei stiintifice. Disciplina
dezvoltata initial in teologie si apoi preluata de filozofi. Se ocupa de interpretarea textelor saturate
de simbolica, analogii, abstractiuni, in scopul dezvoltarii sensurilor lor ascunse.
Instruirea
a) delimitari conceptuale;
b) conversia teoriilor invatarii in modele de instruire;
- b1-modelul instruirii bazat pe teoriile operationale ale invatarii;
- b2-abordarea modulara a instruirii derivata din teoriile holistice si dinamice asupra invatarii;
-b3-modelul invatarii depline derivat din teoriile integraliste si diferentiate ale invatarii
c) dinamica teoriilor si modelelor instruirii.
a) delimitari conceptuale
- instruire-in sens larg- ,,organizarea unui mediu educational care sa genereze invatarea’’;”orice
forma apregatirii sistematicein vederea asumarii unei anumite pozitii de munca sau profesionale”-
Se realizeaza in mediul formal. nonformal, informal.
- in sens restrans (instruire scolara)-constructie planificata a dezvoltarii intelectuale prin intermediul
careia elevii ajung la asimilarea si opererationalizarea sistemului de cunostinte, priceperi, deprinderi
si atitudini in conformitate cu finalitatile invatamantului. Asimilarea de informatii si dezvoltarea
potentialului intelectual al elevilor.Pentru ca o activitate educationala sa poata fi considerata
instruire trebuie sa indeplineasca cel putin conditiile: contact directelev, elev echivalent-profesor,
instructor; asimilare organizata a unor continuturi; facilitarea procesului invatarii/formarii prin
dirijare, indrumare, conducere de catre '
Sistem de instruire scolara
Sistemul de instruire scolara rezulta din intersectia celor patru mari variabile: predarea, invatarea,
instruirea si continutul epistemologic al disciplinei scolare (evaluarea).
A)
B)
Zona
A =
zona
nucleu
optimala a
instruirii
scolare,
expresia
unitatii
predare-
invatare,
instruire-
evaluare.
Este campul evenimentelor ideale in care invatarea se realizeaza in acelasi spatiu si timp cu predarea
si implica evaluare/autoevaluare.
Zona B = modelul instruirii bazat pe teoriile operationale ale invatarii.
,,Model’’ = constructie intelectuala care vizeaza explicarea realitatii, ii da sens, o face inteligibila. Un
model pune in relatii elemente care doar daca sunt corelate, degaja un sens general, in timp ce
izolate nu au nici o semnificatie.
R. Titom ofera o clasificare a modelelor instruirii:
I Modelul logocentric cuprinde metodele care sunt de tip analitic (explicatia, analiza). Accentul cade
pe continut. Obiectul invatarii este constituit din aspectele notionale, logice, mai ales cantitative.
Zona nucleu =
convengenta
actionala si progresiva
Zona nucleu
Este specific invatamantului traditional, partial si a celui programat si unor tendinte noi ale
tehnologiilor didactice moderne.
II Modelul psihocentric. Accentul trece de la continut la subiectul care invata rezultand adecvarea
metodelor la dinamica invatarii abordata, mai des, dintr-o perspectiva cognitiva. In practica scolara,
modelul poate fi intalnit in forme variate: teoria treptelor formale ale cunoasterii intelectuala;
centrele de interes; modelul unitatilor de instruire; rezolvarea de probleme; invatarea pe secvente
ierarhizate (Gagne).
III Modelul empiriocentric. Invatarea cognitivaeste completata de experientele subiectului:
actionale, afective, individuale, sociale etc.
IV Modelul modular = corespunde directiilor de abordare holistica si holodinamica a instruirii si
invatarii. .
- implica recurenta, reversibilitate ciclica, programe modulare pentru a corespunde particularitatilor
subiectilor.
Scoala germana (H. Blankerz) propune o clasificare interesanta:
I Modelul formativ-abordarea de tip hermeneutic a obiectivelor educationale centrate pe formarea
personalitatii si indeosebi pe valorile moral-sociale ale procesului educativ.
II Modelul informational
III Modelul actiunii didactice. Promoveaza explicit realizarea a trei principii (axiome) didactice.
Pachetul predarii este format din:
-formarea, bazata pe obiective;
-dezvoltarea, bazata pe situatia de plecare in instruire;
-actiunea intemeiata pe : - orientarea procesului de invatare;
- structurarea continutului;
- capacitatea de invatare;
Ia in consideratie si teoria planului de studii, a curriculumului si a taxonomiilor educationale.
1. Ce este ,,unitatea de invatare’’?
2. Ce sunt resursele:
-informationale
- de timp?
- materiale (didactice), mijloace de invatamant ?
- umane
3. Ce activitate de invatare preferati (exemple).
b1) Modelul instruirii bazat pe teoriile operationale (Galperin, Piaget)
Ipoteza: Daca se accepta ideea ca actiunile mintale (operatiile) si structurile cognitive adecvate
acestora (imagini, reprezentari, notiuni) sunt rezultatul activitatii obiectuale sau verbale, atunci se
accepta si idea ca esentiala pentru modelul de instruire adecvat este dirijarea activitatii psihice a
elevului in cadrul unor actiuni sau scheme structurale ori verbale.
Continutul modelului:
-orientare;
-actiuni obiectuale;
-actiuni verbale si constituirea unor elemente noi de orientare;
-reprezentari;
-operatii mintale si elemente de orientare a semnificatiilor
(notiunile).
Punctele modale ale acestui model sunt:
a) baza invatarii-operatiile pe care subiectul le realizeaza: identificare, analiza, sinteza, recunoastere,
comparatie, clasificare, seriere, generalizare, abstractizare, s.a;
b) conditiile de realizare -procese de transfer a unor actiuni materiale in planul reflectarii (perceptii,
reprezentari, notiuni) de corelare si integrare a primului sistem de semnalizare(senzorial)cu cel de-al
doilea sistem de semnalizare(abstract);
c) rezultatul invatarii -o deprindere, o actiune, o notiune etc. Invatarea este temeinica, fara eforturi
mari de memorare, dominanta fiind logica actiunii.
d) principiile de organizare a procesului de instruire, prin care profesorul dirijeaza invatarea elevului
(L.B. Itelson- scoala actionista) sunt:
- introducerea unei notiuni, principiu, sarcini se va face prin intermediul rezolvarii, mai intai, a unei
probleme care le va contine;
- descompunerea activitatii mintale in secvente este necesara, pentru ca actiunile mintale au o
structura complexa, in scopul aplicarii notiunilor, principiilor, etc.;
- formarea la elevi a unui sistem de actiuni cu grad de generalizare crescut pentru diferitele tipuri de
probleme si situatii;
- comunicarea de catre subiecti a caracteristicilor care determina tipul de problema sau situatie si
formarea notiunilor;
- folosirea unor actiuni obiectuale, verbale sau simbolice, care prin interiorizare, devin actiuni
mintale;
e) metodele si procedeele de instruire utilizate frecvent sunt cuprinse in instructajul de dirijare cu
privire la natura actiunilor, conditiile desfasurarii, organizarea elementelor de orientare, realizarea
pe etape, prin actiune, exercitiu, pas cu pas, element cu element.
f) modelul pedagogic al transpunerii practice a modelului este dat de urmatorul traseu metodologic :
- elaborarea unei reprezentari prealabile corecte despre sarcina prin familiarizarea cu modelul
actiunii si cunoasterii principiului de realizare a actiunii efective (exemplu: scrierea unei litere);
- invatarea activa, desfasurata si explicita a actiunii materiale sau materializate ce urmeaza a fi
interiorizata;
- actiunea in limbaj extern, cu glas tare, prin descrierea de catre elev a logicii actiunii propriu-zise;
- desfasurarea actiunii in planul limbajului intern, sub forma de scheme generalizate si/sau
automatizate, cu posibilitati de reversibilitate si constientizare a rezultatului actiunii.
b2) Abordarea modulara a instruirii derivata din teoriile holistice si dinamice asupra invatarii.
In viziune sistemica, instructia poate fi privita ca un sistem sau un subsistem in cadrul
caruia modulul are semnificatia de ,,parte autonoma indeplinind o functie si care se poate integra
(sau retrage) dintr-un sistem complex, format din unitati similare (module)” (Dictionar de Pedagogie,
E.D.P, Buc., 1979, p.297).
,,Organizarea modulara a continutului invatamantului se asociaza cu interdisciplinitatea, cu
tehnologia multi-media si cu mathetica (sub aspectul metodelor)’’-A. Cozacu, 1981, Invatamant
productie, cercetare, E.D.P, Bucuresti. 1981, coordonator L. Vladisceanu.
Modulul defineste un ansamblu de situatii de invatare, fiind centrat pe continut si pe posibilitatile
celui care invata.
Modularitatea plaseaza invatamantul in perspectiva: educatiei permanente, deschise, axate pe elev
si indivizualizata prin excelenta.
(A. Cazacu).
“Un modul didactic presupune, in principiu:a) un ansamblu de situatii didactice, programul didactic ;
b) seturi complexe de mijloace umane, materiale, informationale etc de realizare a acestor situatii;
c) articulatii ale elementelor in sistem (obiective, continuturi, populatia scolara, loc de desfasurare,
timp necesar, probe de evaluare etc.)
(I. Neacsu)
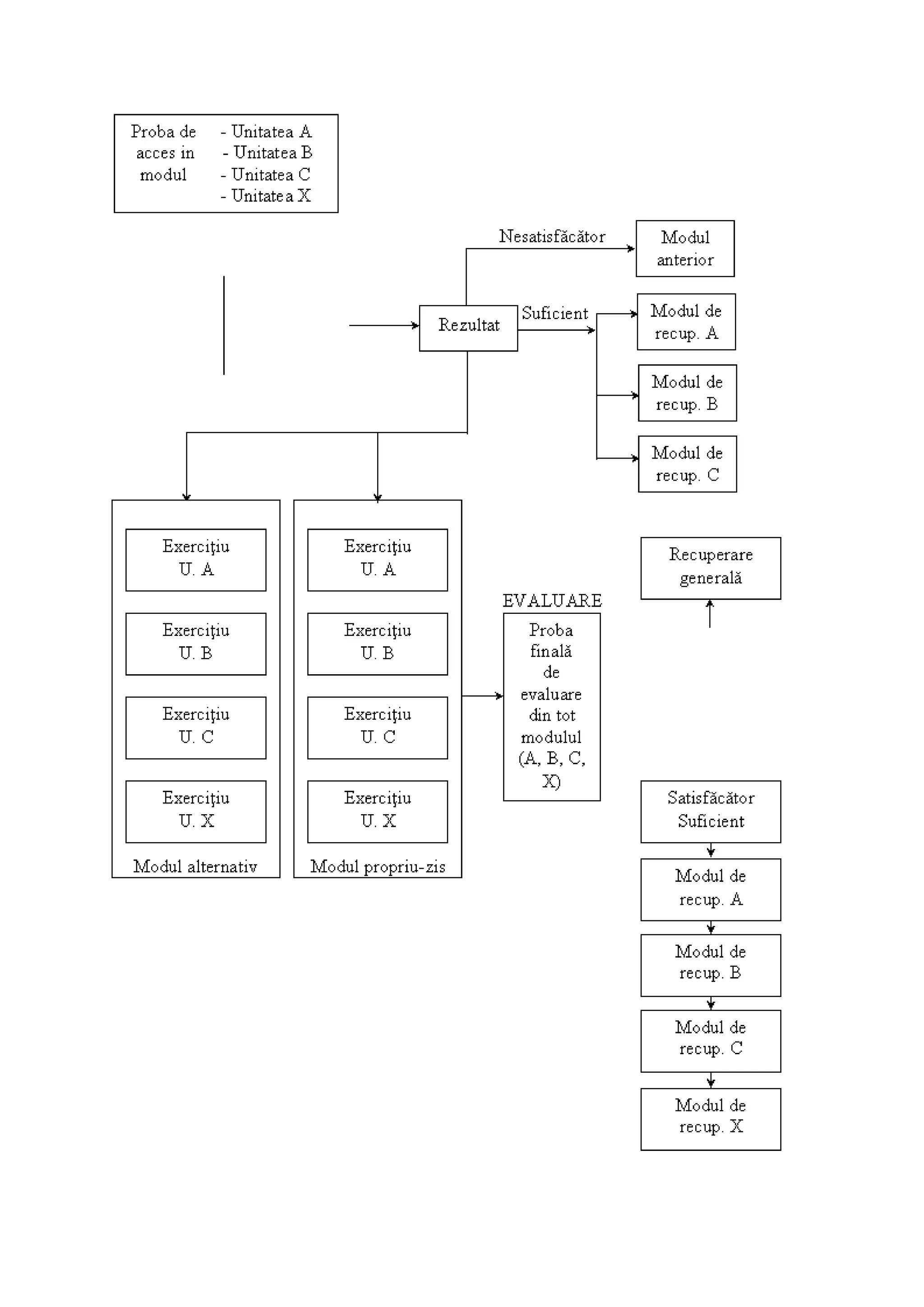
Modulul are finalitati speciale (L.D. Hainaut):
1) determinarea volumului de cunostinte si deprinderi prealabile pe care elevul le poate aplica
inainte de inceperea studiului modulului, competentele necesare celui ce invata in momentul
inceperii studiului modulului (evaluare predictiva);
2) constatarea progreselor in invatare ale unui subiect, progrese determinate prin:
- nivel de asimilare;
- capacitate de aplicare;
- nivel de transformare si integrare;
- coeficient de transfer;
3) gradul de stapanire a cunostintelor, deprinderilor si capacitatilor dupa parcurgerea modulului.
Modulul poate fi o parte, un capitol sau o tema mare a unui curs ce realizeaza o
sinteza intre obiective, continut, metodologie, tehnologie, forme de organizare si evaluare.
Programul de instruire cuprinde mai multe module ierarhizate si corelate dupa criterii stiintifice.
Modulele sunt fundamentate stiintific pe o serie de idei pedagogice si psihologice care si-au
confirmat valabilitatea, cum sunt :
- caracterul sistemic si integrativ al invatarii;
- aferentatia inversa;
- definirea riguroasa a obiectivelor;
- motivatia;
- activizarea;
- diferentierea pana la personalizare;
- evaluarea formativa, etc.
Sistemul modular are elemente de asemanare cu maniera mathetica a organizarii invatarii.
Mathema = o unitate minima de invatare. Continutul unei discipline poate fi organizat
in macrounitati (module) de predare-invatare denumite macromatheme. Acestea la randul lor pot fi
divizate in unitati mai mici (teme) numite micromatheme.
Invatarea unei micromatheme necesita trei actiuni principale: - cunoastere; -intarire; - control.
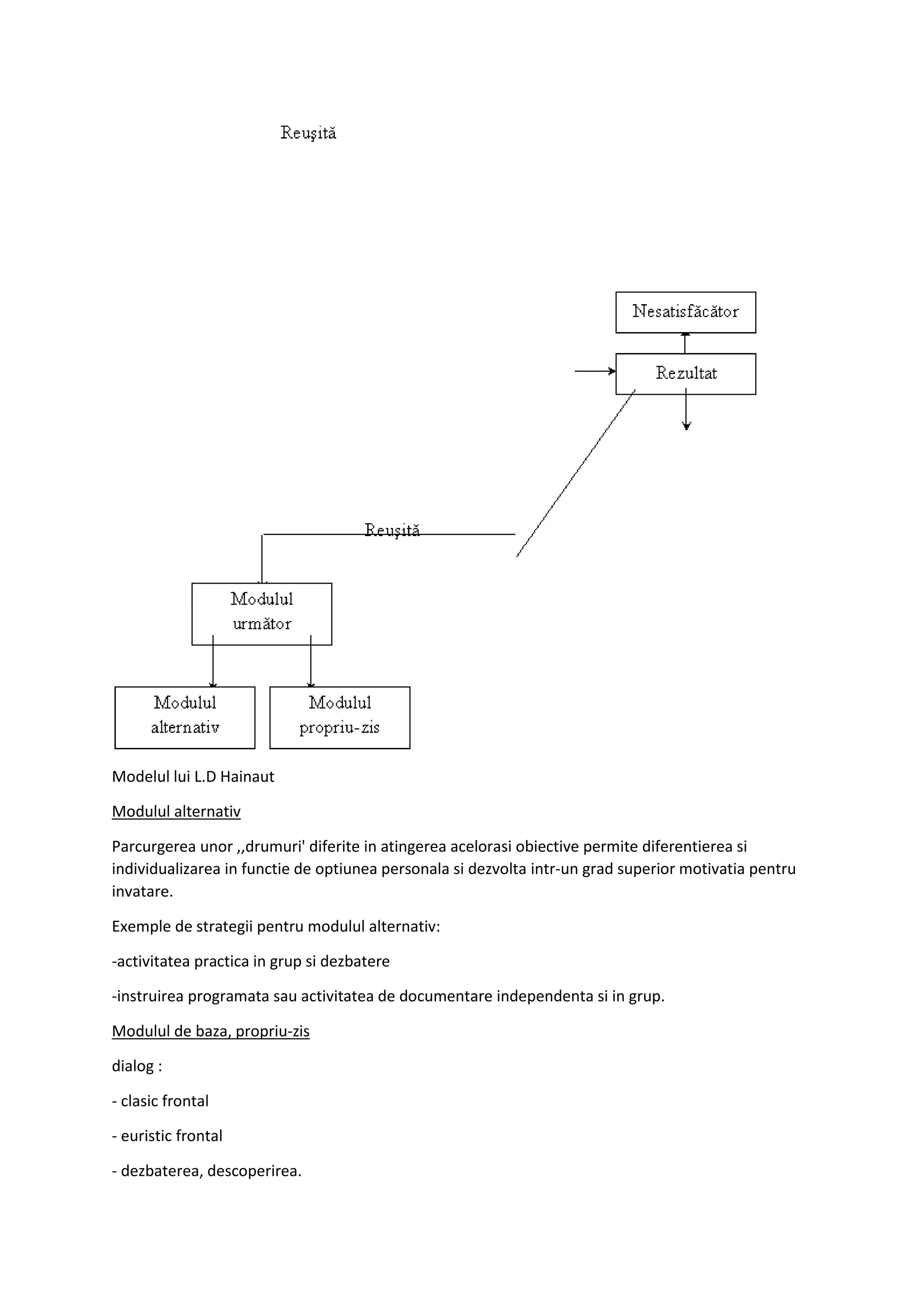
Modelul lui L.D Hainaut
Modulul alternativ
Parcurgerea unor ,,drumuri' diferite in atingerea acelorasi obiective permite diferentierea si
individualizarea in functie de optiunea personala si dezvolta intr-un grad superior motivatia pentru
invatare.
Exemple de strategii pentru modulul alternativ:
-activitatea practica in grup si dezbatere
-instruirea programata sau activitatea de documentare independenta si in grup.
Modulul de baza, propriu-zis
dialog :
- clasic frontal
- euristic frontal
- dezbaterea, descoperirea.
3. Predarea
Delimitari conceptuale
Modele ale predarii
a) Modele conginitv-operationale
b) Modele comportamentale
c) Modele bazate pe programare si simulare
d) Modele interactional-sociale
e) Modele formativ-persuasive
f) Modele personaliste
Delimitari conceptuale
Verbul „a preda” are mai multe intelesuri:
→ obiectul direct al actiunii este cel care invata
(ex - Tata il invata pe fiul sau sa inoate.
- Profesorul preda elevilor cauzele primului razboi mondial.)
→ producerea unor rezultate (invatarea-produs) sau predare –invatarea unor comportamente
deschise, observabile si masurabile
→ obicetul direct al actiunii il constitue „continutul”(studentul este solicitat sa efectueze analiza
stilistica a poemului X)
- rezultatele sunt implicate logic in predare ca rezulatete ale acesteia sau invatarea- proces.
( Ex.Prof stabileste modalitatile conctrete de recuperare a continutului-rezultatelor unui grup de
elevi referitoare la realizarea unui obiectiv educational).
Profesorul pregateste materialul didactic necesar atingerii unui obiectiv.
In concluzie, a preda = a dirija, conduce invatarea elevilor;
= a organiza activitatea de invatare a elevilor;
= a prezenta, un continut.
Predarea depaseste cadrul restrictiv al interactiunii directe a profesorului cu elevii, incluzind si seria
de actiuni sau operatii destinate pregatirii si organizarii lectiei si evaluarii activitatii comune
profesor-elev ( T1 = Pregatirea; T2 = Desfasurarea, T3 = Evaluarea).
Perspective privind predarea
a) Predarea implica producerea unor rezultate in conduita elevilor;
b) Rezultatele sunt un indicator al producerii predarii si al realizarii efective a invatarii;
c) Predarea implica invatare;
d) Invatarea este logic implicata in predare. Ceea ce caracterizeaza predarea si o destinge de alte
activitati este intentia ei de a conduce spre invatare , caci ce sunt cercetarea, descoperirea, cautarea,
incercarea si eroarea, decat, in ultima instanta, forme ale invatarii;
e) Predarea si invatarea se manifesta ca procese coevolutive, data fiind interactiunea necesara a
acestor doua activitati privite ca subsisteme. Progresele si regresele uneia au consecinte asupra
celeilalte. Sunt complimentare;
f) Predarea capata o structura functionala si eficienta in contextul celorlalte activitati didactice daca
si numai daca induce un proces real de invatare, daca-i motiveaza pe elevi sa se implice in activitati
care necesita efort, intelegere, asimilare;
g) Predarea implica o structura mentala si intereractionala;
h) Predarea este un proces secvential si reversibil, in functie de nivelul de intelegere al elevilor ;
i) Predarea este un proces prescriptiv si normativ ;
j) Predarea este un proces care faciliteaza dezvoltarea si formarea progresiva a personalitatii
elevilor.
Predarea este o activitate complexa, care implica atit „comportamente deschise”, observabile si
masurabile, cit si compartimente inchise, interiorizate (atitudinietc.) greu exteriorizabile si
masurabile.
A preda = a comunica, a dirija, indruma invatarea, a explica,
= a proiecta schimbari in personalitatea elevilor,
= a motiva, a stimula,
= a organiza, structura continutul,
= a controla,a evalua,
= a oferi feed-back pozitiv si negativ,
= a demonstra, a dirija, a conduce, a solicita executarea diferitelor sarcini, a formula si adresa
intrebari, a solicita raspunsuri, rezolvarii de probleme etc.;
= a pregati desfasurarea lectiei;
= a sfatui etc., etc.
Relatii : invatare ↔ predare ↔ dezvoltare
Predarea → o componenta a instruirii care consta in dirijarea invatarii elevului in vederea realizarii
anumitor obiective educationale;
→ este activitatea adultului, care coopereaza cu elevii in vederea realizarii instruirii;
→ un proces dirijat, orientat catre atingerea unor obiective pedagogice;
→ este in interactiune permanenta cu invatarea;
→ este un proces social, realizat prin cooperarea mai multor persoane;
→ activitatea de initiere a elevului in universul lumii valorilor;
Predarea ( interactiunea din clasa)este o componenta a instruirii scolare. Instruirea scolara este un
proces mai amplu decit predarea, incluzind si alte activitati prin care este dirijat, indrumat procesul
de invatare in afara clasei si al scolii.
Conceptul de „predare” a suferit, de-a lungul timpului, modificari substantiale, dobandind un
continut tot mai cuprinzator si mai complex.
In didactica traditionala, actul predarii era unidirectional, adica indreptat de la educator spre educat
si avea ca obiectiv transmiterea de cunostinte gata structurate, pe care elevii urmau sa le asimileze
in mod pasiv. Apoi, s-a simtit necesitatea elaborarii de modele in care predarea sa nu mai fie
„atribuita” doar cadrului didactic, ci sa il implice activ si pe educat. Astfel, viziunea s-a schimbat
radical in didactica moderna, predarea nu mai este conceputa ca o activitate de transmitere de
cunostinte, ci ca o problema de organizare si conducere a demersurilor de invatare, de organizare a
experientelor de invatare ale educatilor.
Predarea nu se reduce la transmiterea unui volum de informatii propriu unei anumite discipline de
studiu, ci ea presupune actiuni si operatii sistematice intreprinse in vederea organizarii, desfasurarii
si indrumarii optime a activitatii de invatare desfasurate de educati.
Asadar predarea este un factor care declanseaza, stimuleaza si orienteaza ansamblul activitatilor
scolare ale elevilor, printre care si studiul individual, fixarea si consolidarea noului si presupune si
controlul si evaluarea continutului asimilat. De aceea, predarea este privita ca o problema de
determinare a activitatii de invatare la educati si de organizare, dirijare si indrumare a acesteia; prin
activitatea de invatare pe care o induce, predarea faciliteaza formarea progresiva si dezvoltarea
personalitatii elevilor. Practic, predarea nu are sens decat in masura in care determina un efort
corespunzator de invatare din partea elevilor, respectiv declanseaza si intretine activitatea de
invatare a educatilor.
A preda nu trebuie sa insemne a spune si a cere educatilor ca in lectia urmatoare sa redea
informatiile furnizate de acesta, ci a organiza experiente de invatare care sa provoace schimbari
dezirabile in comportamentele lor. Din perspectiva pragmatica, a preda inseamna:
a proiecta producerea schimbarilor dorite;
a preciza natura schimbarilor (prin formularea obiectivelor de urmarit);
a determina continutul acestor schimbari;
a organiza, conduce si monitoriza producerea schimbarilor;
a evalua nivelul la care se realizeaza schimbarile.
Prezentarea continutului de catre profesor nu poate fi inlaturata total; prezenta profesorului in
procesul de invatamant este necesara, el fiind acela care mediaza invatarea, stabileste directiile
acesteia, anunta obiectivele ei si pune elevii in relatie cu noul continut.
Din perspectiva punerii elevilor in relatie cu noile continuturi, principalele demersuri intreprinse de
cadrul didactic sunt:
prezentarea unui material concret si/ sau verbal: date, informatii, exemple, evenimente, fenomene,
procese, modele etc.;
organizarea si conducerea unor activitati in care sa se valorifice materialul concret si verbal oferit;
acordarea de sprijin educatilor pentru a putea observa, analiza, compara, aplica, sintetiza;
extragerea esentialului (impreuna cu educatii) si fixarea lui in notiuni, concepte, judecati,
rationamente etc.;
operationalizarea cunostintelor elevilor, prin conceperea si rezolvarea de exercitii si probleme
aplicative, de sarcini de instruire teoretice si practice, prin organizarea activitatilor de munca
independenta s.a., care sa favorizeze integrarea noului in sistemul cognitiv propriu, respectiv
personalizarea achizitiilor educatilor, integrarea lor in sistemul cognitiv propriu in viziune sistemica,
pentru a se evita fragmentarea cunoasterii realizate de acestia.
Invatarea scolara reprezinta o activitate intelectuala si fizica desfasurata in mod sistematic in
vederea insusirii unor informatii si formarii de abilitati necesare dezvoltarii continue a personalitatii.
Asadar, invatarea presupune un dublu aspect: unul informativ, care consta in retinerea si stocarea
unui continut informational util si unul formativ, care se refera la dezvoltarea sistemului cognitiv-
operational al individului care invata, adica modul in care se opereaza cu informatiile respective,
modul in care sunt puse in practica.
Invatarea scolara, poate fi analizata din perspectiva a doua aspecte, diferite, dar complementare, ale
invatarii scolare: cel procesual si cel motivational. Aspectul procesual se refera la momentele sau
etapele care compun o secventa de invatare, in timp ce aspectul motivational se refera la gradul de
implicare a elevului in actul invatarii si in rezolvarea sarcinilor de lucru. Cele doua aspecte alcatuiesc
o unitate indisolubila si se desfasoara fie in mod alternant, fie convergent. Din punct de vedere
didactic, ne intereseaza interactiunea acestor momente, modalitatea dinamica si complexa de
combinare a lor.
Activitatea de invatare scolara prezinta o desfasurare procesuala in care distingem o serie de etape
sau momente. Prima etapa este perceperea/ receptarea materialului, ceea ce inseamna mai intai
inducerea unei stari de atentie, de activare cerebrala. Pe fondul acesteia are loc inregistrarea,
perceperea activa a datelor concrete si verbale cuprinse in oferta lectiei sau activitatii practice. In
continuare, prin procese de analiza, sinteza si generalizare asupra materialului se desprind relatii si
note relevante, adica are loc intelegerea informatiilor, ceea ce va insemna condensarea informatiei
in notiuni, legi, principii etc. Intervine apoi fixarea in memorie, adica „stocarea” informatiei si, in
final, utilizarea ei, actualizarea cunostintelor sub forma reproducerii si mai ales a operarii,
a transferului in conditii apropiate de cele de la lectie sau intr-un context nou. Finalizarea secventei
de invatare o constituie aplicarea cunostintelor, adica punerea lor in practica, operarea cu ele.
Motivatia invatarii reprezinta ansamblul mobilurilor care declanseaza, sustin energetic si
directioneaza activitatea de invatare. De obicei, consideram motive ale invatarii anumite dorinte,
trebuinte de baza, cum sunt dorinta de autorealizare, autoafirmare, dorinta de a obtine note bune
pentru a multumi parintii, teama de pedeapsa, curiozitatea, anumite interese etc.
Optimul motivational reprezinta o zona situata intre nivelul de activare minim si cel maxim, zona
careia ii corespunde un nivel mediu de activare cerebrala. Optimul motivational difera de la o
persoana la alta, in functie de gradul de dificultate al sarcinii, de aptitudini, de echilibrul emotiv, de
temperament etc. Legea optimului motivational arata cum depasirea unui anumit prag de activare
duce la scaderea eficientei rezolvarii sarcinii. Sub nivelul minim de activare, invatarea nu se produce,
nu are loc reactia de orientare. Randamentul activitatii de invatare creste o data cu nivelul activarii
cerebrale, pana la un nivel critic, dincolo de care exista un plus de motivare care determina scaderea
nivelului prestatiei; supramotivarea produce adesea o reactie de alarma, care distorsioneaza
perceptia si are efecte negative asupra invatarii.
Evaluarea reprezinta un proces de stabilire a relevantei si a valorii demersurilor de predare si
invatare, a performantelor si comportamentelor educatilor, prin raportarea acestora la un sistem de
indicatori de performanta, respectiv criterii si standarde prestabilite, in vederea luarii unor decizii de
imbunatatire a lor. Practic, evaluarea presupune actiuni de colectare a unui ansamblu de informatii
pertinente, valide si fiabile, in legatura cu activitatea de invatare si formare, de examinare a gradului
de adecvare intre acest ansamblu de informatii si un ansamblu de criterii pertinente stabilite in
corespondenta cu obiectivele instruirii, fixate in prealabil.
La nivel micro, de la evaluarea ca instrument de control si de la evaluarea-sanctiune, inteleasa ca o
secventa de activitate constatativa, descriptiva si, eventual, estimativa, realizata la finele activitatii
didactice, s-a ajuns in didactica actuala, la o noua acceptiune asupra evaluarii:
este integrata organic in procesul de invatamant, se raporteaza la obiectivele educationale si are
efecte (auto)reglatorii asupra continuturilor instruirii si asupra strategiilor educationale;
scopul sau major il constituie sustinerea activitatii de invatare a educatilor, a progresiei cunoasterii
realizate de ei;
se desfasoara in beneficiul tuturor partenerilor implicati in procesul instructiv-educativ, sprijinindu-le
actiunile; actul evaluativ devine astfel, un parteneriat intre educat ca evaluat si cadrul didactic ca
evaluator, in vederea atingerii obiectivelor educationale vizate;
accentul se pune mai mult pe aprecierea proceselor de invatare si formare decat pe rezultatul
procesului, pe produs; fireste ca se evidentiaza atat aspectele pozitive ale procesului, cat si cele
negative: lacunele, confuziile, greselile etc. (insa nu se promoveaza ideea unei evaluari-sanctiune);
se recomanda promovarea unui invatamant formativ, respectiv a predarii si invatarii formative si,
deopotriva, a evaluarii formative, ambele contribuind la dezvoltarea psihica a elevilor; evaluarea are
functie formativa atunci cand permite reglarea interactiva a invatarii si a predarii, oferindu-i ocazia
elevului sa isi autoanalizeze si automonitorizeze invatarea, prin raportare la obiectivele urmarite si,
de asemenea, sa proiecteze invatarea viitoare, in timp ce profesorului ii permite sa isi modeleze si
adapteze predarea, prin reglari interactive;
o finalitate formativa cu importanta majora o constituie pregatirea si sprijinirea celui care invata in
perspectiva autoevaluarii propriilor rezultate ale invatarii si a realizarii de actiuni autoevaluative.
2). Modele ale predarii
a) Cognitiv-operationale, rationale
- se concentreaza asupra proceselor cognitive care se produc in timpul activitatii de predare-invatare
;
- intelegerea comportamentelor dominant informationale si operationale ale profesorului si elevilor,
fara a fi excluse si alte tipuri de comportamente.
b) Comportamentale – au la baza obiectivele educationale(Mager, Bloom) care exprima
comportamente observabile si masurabile. Obiective –cognitive, afective, psihomotorii.
c) bazate pe programare si simulare – strategii utilizate in constructia modelelor de predare bazate
pe instruire programata simpla sau modele Structura unor astfel de modele:
- definirea clara a obiectivelor;
- stabilirea intrumentelor de masura a nivelului de atingere a obiectivelor;
- analiza caracteristicilor elevilor;
- stabilirea strategiilor si a continutului ce va fi predat;
- elaborarea materialelor utilizate in instruire;
- determinarea valorilor de iesire si a criteriilor de perfomanta;
- reglarea sistemului;
Programare: liniara( Skinner), criteriala, ramificata(Crowder)
d) Modele interactioniste :
- relatia educator-educat;
- analiza comportamentelor angetilor umani
Esenta acestor modele este data tocmai de centralitatea interactiunilor profesor-elev,
Critici ale acestor modele:
autoritarismul excesiv; elevii sunt pusi in situatii de dependenta si pasivitate, profesorul
monopolizind initiativa;
stereotipurile comportamentale ce defavorizeaza elevii;
blocarea dorintelor firesti ale elevilor de a invata;
traterea elevilor ca entitati singulare si ignorarea grupului scolar ca forta de influentare si obiect al
educatiei;
absolutizarea circuitelor verticale (profesor-elev); minimalizarea sau interzicerea celor orizontale
(elev-elev).
Relatii de tip educativ:
specificitatea cooperarii si competitieii;
semnificatiile interraltiilor sociale din colectivele scolare.
Modelul interactional (N.A.F. Flanders, pg 136)
e) Modele formativ-persuasive
Informarea si persuasiunea sunt functii ale instruirii si comunicari in general. Formativitatea si
persuasiunea sunt valori neglijate in alte teorii. Aceste modele sunt centrate pe modul in care
mesajul predarii provoaca la elevi transformari, operatii si actiuni.
f) Modele personaliste - activitatea de predare este centrata pe mobilizarea fortelor elevilor (
interese, capacitati, motivatii, atitudini etc.) si nu pe continut. Profesorul ii indruma pe elevi
oferindu-le tehnici de invatare, consiliindu-i in diferite probleme pentru a asigura dezvolatarea
personala optima, stima de sine, functionarea eficienta a personalitatii. Controlul este mai
degraba autocontrol, cooperarea, coparticiparea elevului la propria educatie .(C. Rogers)
c) Dinamica teoriilor si modelelor invatarii
Cea mai buna instruire este cea care se bazeaza pe experienta si cunostintele anterioare ale elevilor.
Invatarea scolara este (produsul) cumulativ al predarii, al efortului depus in asimilare.
In ultimul timp isi fac loc tot mai multe idei, proiecte, modele care tind spre constructia unei
abordari indesciplinare, integrate a invatarii.
Sunt persoane care invata cu bune rezultate, fara sa ajunga la epuizare sau in criza de timp.
Se cunosc prea putine lucruri despre mecanismele invatarii. S-ar putea realiza mai mult in domeniul
transferului de eficienta, de metode si tehnici de la cei cu performanta superioara spre cei ce
intimpina dificultati in invatare. Metoda principala ar fi introspectia orientata prin care cei care stiu
sa invete ar vorbi despre cum invata.
Caracterizarea procesului de invatamant
Trasaturi caracteristice ale
procesului de invatamant
Explicitare
Caracter sistemic Este alcatuit dintr-un ansamblu de subsisteme interdependente, care
ii asigura functionalitatea si eficienta.
Caracter complex Are o multitudine de componente si subcomponente intre care se
stabilesc relatii.
Caracter dinamic Este un sistem complex, care evolueaza si se restructureaza continuu.
Caracter bilateral In cadrul lui participa educatorii (cadrele didactice), care realizeaza
activitatea de predare si educatii (elevii, studentii etc.), care realizeaza
activitatea de invatare.
Caracter biunivoc Atat educatorii, cat si educatii au contributii la desfasurarea procesului
de invatamant.
Caracter interactionist Are la baza o retea de interactiuni:
educatorii si educatii interactioneaza, intre actiunile lor stabilindu-se
interdependente si conditionari reciproce;
educatii interactioneaza si coopereaza intre ei si devin participanti
activi si responsabili ai propriei lor formari, subiecti ai educatiei.
Caracter axiologic In cadrul lui se vehiculeaza valori, in conformitate cu idealul
educational si cu finalitatile generale ale educatiei.
Caracter planificat, organizat
si sistematic
Se desfasoara pe baza unor documente curriculare oficiale: planuri de
invatamant, programe scolare si universitare, manuale scolare si
universitare, indrumatoare, ghiduri, pachete de invatare sau alte
auxiliare curriculare, acte normative, norme metodologice.
Caracter normativ Nu se desfasoara la intamplare, ci pe baza unor principii, norme,
reguli, recomandari etc.
Caracter informativ Presupune procese de instruire/instructie, in cadrul carora se
realizeaza actiuni de informare a educatilor, de inzestrare a lor cu
cunostinte, de imbogatire a experientei lor cognitive, de largire a
orizontului lor cultural, stiintific, tehnic. Aceste actiuni se pot
desfasura prin altii – in cazul instruirii sau prin sine – in cazul
autoinstruirii.
Caracter formativ Presupune procese de educare/educatie, in cadrul carora se realizeaza
actiuni de formare a elevilor, de transformare calitativa a intregii lor
personalitati. Aceste actiuni se pot desfasura prin altii – in cazul
educatiei sau prin sine – in cazul autoeducatiei.
Caracter unitar Separarea instructie-educatie este rigida si artificiala; cele doua laturi
– informativa si formativa se intrepatrund deplin, organic si se
realizeaza in grade si modalitati diferite.
Caracter cognitiv (de
cunoastere)
Nu presupune doar acte pedagogice de comunicare, ci si de
investigare si descoperire a adevarurilor stiintifice (respectiv de
redescoperire a unor adevaruri care, in prealabil au fost descoperite,
verificate si validate de oamenii de stiinta).
Are ca si componente
principale: predarea,
invatarea si evaluarea
Presupune exercitarea acestor trei functii intr-o unitate organica, prin
implicarea activa a educatorilor si a educatilor si prin asigurarea
corespondentelor pedagogice dintre finalitatile educationale,
continuturile instructiv-educative, strategiile de instruire si
autoinstruire si strategiile de evaluare si autoevaluare.
Caracter logic si rational In desfasurarea sa, prin conceperea, structurarea si articularea
componentelor predare, invatare si evaluare, se asigura o analogie
functionala, corespondenta si apropierea logicii cunoasterii didactice
de cea a cunoasterii stiintifice.
Este un sistem cu
autoreglare
In desfasurarea lui se realizeaza doua tipuri de relatii/legaturi
informationale:
Relatia (legatura) informationala directa, echivalenta cu transmiterea
cunostintelor de la educator la educat.
Relatia (legatura) informationala indirecta (conexiunea inversa/ feed-
back-ul), orientata de la educat la educator. Ea vizeaza realizarea
controlului eficientei subsistemelor si a sistemului in ansamblul sau si
ofera informatii despre rezultatele activitatilor instructiv-educative.
Functie de aceste informatii sunt reglate, ajustate, modificate unele
subsisteme, componente si subcomponente, se realizeaza ameliorari,
optimizari si inovatii.
Este un proces managerial Educatorii sunt manageri ai situatiilor de instruire si invatare,
mediatori ai invatarii, coordonatori ai activitatii de invatare, consilieri
ai educatilor, indrumatori ai activitatii lor in modalitati stimulatoare,
moderatori, facilitatori ai invatarii si (auto)formarii educatilor, mai
putin transmitatori de cunostinte.

INVATAREA – INSTRUIREA – PREDAREA.docx

  • 1.
    INVATAREA – INSTRUIREA– PREDAREA: INTERDEPENDENTE SI DETERMINARI Invatarea – instruirea – predarea: interdependente si determinari 1. Invatarea 1 a)Delimitari conceptuale 1 b)Orientari contemporane in teoriile invatarii: teoria operationala; teoria psihogenezei cunostintelor si operatiilor intelectuale; Powered By Play Unmute Loaded : 1.02 % Fullscreen teoria genetic-cognitiva si structurala; teoria invatarii cumulativ-ierarhice teoria organizatorilor cognitivi si anticipativi de progres; teoria holidinamica a invatarii; Teoria contingentelor; a fluxurilor informationale. 1 a)Delimitari conceptuale (invatare, invatare umana, invatare scolara). ”Stiinta invatarii” se contureaza tot mai pregnant ca un domeniu disciplinar, ca rezultanta a conexiunilor interdisciplinare intre paradigmele promovate de psihologie, pedagogie, logica, fiziologie, neurologie, axiologie, praxiologie, epistemologie, sociologie, lingvistica etc. Conceptul fundamental al acestei discipline, invatarea, poate fi explorat atat in sens larg (invatare ca atribut al omului si animalelor), cat si ca invatare umana, invatare scolara, abordate la nivel social si individual, acestea fiind corelate.
  • 2.
    Invatarea in senslarg, poate fi explicata, ca orice achizitie in sfera comportamental-psihica, realizata in vederea unei mai bune echilibrari a organismului la mediul sau specific de viata prin efort personal, individual, prin antrenarea cu precadere a fenomenelor si proceselor psihice senzoriale. In aceasta acceptie, invatarea este o caracteristica atat a animalelor, cat si a omului, aflat indeosebi in stadiile primare a dezvoltarii intelectului, cand inca nu s-au afirmat procesele si fenomenele psihice superioare: gandirea abstracta, memoria notionala, comunicarea verbala (limbajul), imaginatia, si cu atat mai mult constiinta, ca forma suprema de reflectare psihica prin care se realizeaza integrarea subiectiv-activa a tuturor fenomenelor vietii psihice si care permite raportarea continua a individului la mediu. Invatarea in acest sens implica in mod necesar: o achizitie, si nu un raspuns mostenit, inscris in codul genetic, este un raspuns dobandit, o solutie, o schimbare in comportament, in psihic in general ca urmare a interactiunii active, a organismului cu mediul; achizitia, schimbarea, raspunsul asimilat etc. sunt cu obligativitate in sfera comportamental-psihica; invatarea este un proces al carui rezultat consta intr-o schimbare comportamentala durabila, produsa pe calea uneia dintre formele de obtinere a experientei, exersarii, observarii (E. Stane); este procesul prin care o anumita activitate ia nastere ori se transforma, cu conditia ca esenta schimbarii sa nu poata fi explicata pe baza maturizarii organismului, a tendintelor innascute de a raspunde sau a altor stari temporare ale organismului (oboseala, pigmentare, droguri – E Hilgard, G. Bower, 1974). este rezultatul unui efort individual (nu transmis genetic etc.); antreneaza in deosebi procese si fenomene psihice la nivelul senzorial pentru o mai buna a organismului la mediul specific de viata. Invatarea umana → poate fi explicata ca fiind un proces esentialmente formativ, un proces de acumulare de experienta si schimbare a comportamentului uman, ca urmare a interactiunii subiect – mediu socio-cultural; achizitie noua / formare de cunostinte, deprinderi, abilitati, schimbare de comportamente ce prezinta o relativa rezistenta la o functie anterioara a comportamentului (M. Melvin). → Deci o achizitie in sfera comportamental-psihica, infaptuita prin efort personal, antrenand procese si fenomene psihice superioare, specific umane, (gandire logico-abstracta, memorie verbala, imaginatie, limbaj verbal, constiinta, vointa, ca sistem superior de reglare/auto reglare, bazat pe gandire si limbaj intern etc.). → Este inteleasa ca proces si activitate complexa prin care se formeaza noi abilitati, capacitati, se asimileaza noi experiente etc. in scopul unei mai bune echilibrari / adaptari a personalitatii la mediul socio-cultural specific de viata si activitate. Invatarea umana poate fi explicata ca: -proces -activitate -produs fiind determinata de un sistem de factori interni si externi.
  • 3.
    Invatarea este responsabilapentru formarea si dezvoltarea personalitatii, pentru afirmarea acesteia, intre invatare si dezvoltare psihica instituindu-se raporturi si relatii complexe de interdependenta. Invatarea este procesul de pregatire pentru a face fata unei solicitari noi ca urmare a unor intentii sau a impactului cu diferite situatii de viata. M. Malita afirma ca: ”orice persoana din lume, scolarizata sau nu experimenteaza procesul invatarii, dar nimeni nu invata inca la nivelul, cu intensitatea si viteza necesare pentru a face fata complexitatilor lumii moderne.” (M. Malita, 2000.) Invatarea scolara este sintagma centrala folosita in discursul pedagogic. ”Invatarea scolara ”este un concept integrator reflectand activitatea de organizare si autoorganizare a experientei, de constructie si reconstructie dirijata si progresiv autodirijata a personalitatii elevului (I. Manzat, 1990), de formare si autoformare a propriei individualitati bio-psiho-socio-cultural. La nivel institutional, invatarea scolara este explicata, cel mai adesea, ca o activitate sistematica de asimilare a valorilor curriculare – cunostinte, abilitati, experiente, atitudini etc. in medii educationale proiectate si construite pe baza de principii didactice, cu program / orar stabilit in conformitate cu principiile psihopedagogice, cu planuri, mijloace si materiale suport, sub conducerea si coordonarea unui personal calificat, specializat pentru activitati didactico-educative. Obiectul invatarii scolare se regaseste in valorile conceptului de „curriculum”. Curriculumul exprima si ceea ce numim ”studiu”, ”curs al invatarii”, ”ansamblu de experiente organizate de invatare”. In conceptia si conduita profesorilor o dimensiune importanta o constituie ”experienta” organizata de invatare, ezperienta directa, traita de elevi, de care acestia trebuie sa tina seama in desfasurarea proceselor de invatare. Invatarea scolara este o activitate instructiv-educativa, planificata, organizata, sistematica, progresiva, indrumata; un plan de actiuni prin care se construieste si reconstruieste si ”se dezvolta sistematic cunostinte, idei si moduri prin care putem fundamenta, examina si valida adevaruri”. (N. Sacalis, 1992). Pentru intelegerea si conducerea procesului complex de invatare scolara este utila luarea in considerare a dublei naturi a acesteia, ca de altfel, a invatarii umane, in genere: individuala si sociala; calitativa si cantitativa; intentionata; rationala si neintentionata, organizata si difuza, latenta, reproductiva si inovativa etc. Caracteristici specifice invatarii scolare spre deosebire de cea umana: controlata, dirijata / monitorizata in clasa; motivata in mod intentionat; cu strategii adecvate varstei, in scopuri prestabilite intr-un timp planificat, etc. 1 b)Orientari contemporane in teoriile invatarii Invatarea fiind un proces/activitate extrem de complex si diversificat, nu exista o singura teorie a invatarii care sa exemplifice complet si sa serveasca organizarii comportamentului de invatare. Exista, in mod necesar, mult mai multe teorii ale invatarii pe baza carora se poate explica si dirija o conduita de invatare. Vom prezenta numai cateva din teoriile invatarii frecvent intalnite, practicate sau dezvoltate, precum si conceptia/modul in cadrul careia se subscrie: A. Paradigma cognitiva, operational - genetica si dinamica
  • 4.
    1. Teoria operationalaa invatarii ( I. P. Galperin) 2. Teoria psihogenezei, stadiile operatiilor intelectuale (J. Piagel, B. Inhelder, H. Aebli) B. Paradigma cognitivista 1. Teoria structurala, genetic-cognitiva (J. S. Br uner) 2. Teoria cumulativ-ierahica.(R. M. Gagne) 3. Teoria organizatorilor cognitivi si anticipativi de progres (D. P. Ausubel) C. Paradigma integralista 1. Teoria holodinamica (Renzo Titone) 2. Teoria invatarii depline (J. B. Carroll, B. S. Bloom). A. Paradigma cognitiva, operational - genetica si dinamica 1. Teoria operationala a formarii pe etape a diferitelor actiuni mintale - P. I. Galperin (psiholog rus) sau Teoria interiorizarii se axeaza in principal pe orientarea tipurilor de activitati cognitiv-reflectorii si actionale si pe structura operationala a activitatii umane. Structura activitatii umane: actiuni, operatii, miscari. Activitatea necesita mai multe actiuni, operatii si miscari. Activitatea are scop si motiv propriu care coincid. Actiunea are scop propriu, motivul fiind cel al activitatii. Operatia nu are nici scop, nici motiv propriu. Structura unei actiuni, ca si a invatarii de altfel, este, de tipul: scopul, motivul, obiectul supus actiunii, modelul intern sau extern dupa care se actioneaza si operatiile. Functiile pe care le pot indeplini operatiile: - de orientare (cunoasterea conditiilor necesare indeplinirii); - de executie (realizarea de fapt a actiunii), - de control (urmarirea mersului actiunii, confruntarea rezulatelor obtinute cu modelul dat). Etapele interiorizarii (formarii operatiilor si actiunilor mintale): I. Orientarea 1). 'schema' structurii fundamentale a fenomenelor exprimate in notiune; 2.) algoritmul actiunilor de identificare a notiunii. Subiectul care invata isi formeaza o prima imagine cu privire la sarcina de invatare. II. Desfasurarea actiunii propriu-zise sau actiunea in plan material 1). actiunea obiectuala; 2). actiunea obiectivata (substitute ale obiectului - insusirile esentiale ale obiectului,- au loc operatii de analiza si generalizari partiale);
  • 5.
    3.) transformarea actiuniiobiectuale si obiectivate la nivelul reprezentarii/trece treptat in planul gandirii); 4). comunicarea pentru sine, planul limbajului extern; 5). vorbirea interioara, desfasurarea actiunii in limbaj intern (actiunea si comunicarea sunt prescurtate), continutul este automatizat, intrand in planul constiintei, ca semnificatie a expresiei verbale. III. Controlul, ca principiu esential al actiunii Schema si algoritmul sunt controlate prin raportare la modelul initial. In esenta, teoria interiorizarii actiunilor si operatiilor mintale a lui I. P. Galperin exprima conceptia potrivit careia procesul de invatare eficient se desfasoara de la actiuni practice la manifestarea lor mintala bazata pe limbaj. Gandirea este, in acest context, un mecanism de orientare a comportamentului in actiune, iar invatarea, in prima faza, consta in asimilarea elementelor de orientare a actiunii (proprietati, relatii) si, indeosebi, a actiunilor mintale necesare pentru realizarea ei in conditiile date. Importanta teoriei interiorizarii : - caracterul activ al invatarii; - functii si procese psihice implicate in invatare (functii teoretico-metodologice); - formarea activa, metodica, planificata a notiunilor si cunostintelor elevilor (functii metodice- experimentale); - procesele psihofizice sunt abordate in contextul interactiunii intern-extern; - invatarea este prefigurata in cadrul unitatii dintre elementele obiective (continuturi, sarcini, obiective) si cele subiective (procese perceptive, rezolutive, imaginative, motivatii etc); - invatarea se bazeaza pe feed-back-uri reale si potentiale, initiale si finale etc.; Limite ale teoriei - nu are un caracter universal, nu se 'poate aplica pentru formarea notiunilor si structurilor generalizate' (Itelšon); - nu explica toate faptele si procesele psihice; - eludeaza din analiza 'criteriul varstei'; - caracteristicile materiei de invatamant sunt lasate oarecum in afara analizei Toate acestea nu diminueaza valoarea explicativa, euristica si constructiva a teoriei. Ramane unul dintre pilonii fundamentarii stiintifice in teoriile psihogenezei, dezvoltarii si invatarii specific umane. B. Paradigma conitivista 1.Teoria structurala, genetic-cognitiva- J.S. Bruner Problemele invatarii sunt strans legate de cele ale invatarii.”Singurul lucru cu totul caracteristic care se poate spune despre fiintele omenesti este ca ele invata. Invatatul este atat de profund inradacinat
  • 6.
    in om, incata devenit aproape involuntar, specializarea noastra ca specie este specializarea in invatare, iar educatia, inventie a omului, il face pe cel ce invata sa depaseasca simpla invatare”.( J.S. Bruner, Pentru o teorie a instruirii, E.D.P., Bucuresti, 1970, pag. 133) Bruner subliniaza ca dezvoltarea intelectuala este dependenta de ambianta culturaala, de societate care-i ofera omului mijloace de actiune, de reprezentare imaginativa, de simbolizare si de comunicare. Cum se realizeaza invatarea? Sau mai pe larg cunoasterea umana? Bruner afirma ca exista trei modalitati fundamentale, sau trei niveluri prin care copilul descopera lumea din afara lui si o transpune apoi in modele: - modalitatea activa realizata de subiect prin actiune, prin exersare sau constructie: pentru unele experiente umane aceasta modalitate este de neinlocuit, de exemplu invatarea diferitelor deprinderi pshihomotrice, intelectuale etc., a interpretarii la diferite instrumente, a diferitelor sporturi s.a.; - modalitatea iconica bazata pe organizarea vizuala sau pe alt fel de organizare senzoriala si pe folosirea unor imagini schematice fara manipulare efectiva; - modalitatea simbolica in care locul imaginilor este luat de simbolurile lor(cuvinte, sau alte forme de limbaj), iar gradul lor de condensare reprezinta o proprietate semantica remarcabila . Dezvoltarea intelectuala umana poate atinge stadii superioare in masura in care subiectul este capabil sa stapaneasca bine toate cele trei niveluri/ modalitati amintite mai sus. Referitor la procesul instruirii, J. S. Bruner formuleaza unele teze remarcabile: Procesul de invatare este recompensator prin el insusi; O teorie a invatarii trebuie sa fie nu numai descriptiva, ci si prescriptiva, adica sa expliciteze ce si cum sa se faca in invatare; Subiectii umani dispun de o anume capacitate, predispozitie sau inclinatie catre invatare; J. S. Bruner vorbeste de ”blocari ale invatarii „, fenomen datorat unor factori anatomofiziologici, dar si de alta natura (interferenta, conflicte, anxietate, dificultati ale activitatii de invatare scolara, atitudini inadecvate ale parintiloretc.); Rolul subiectului(elevului) in activitatea de invatare, antrenarea/angajarea acestuia. Rezulta ca in metoda de invatare rolul principal este jucat de invatarea prin DESCOPERIRE ( punerea elevului de arezolva contradictii, probleme de diferite tipuri in cadrul tuturor obiectelor de studiu. Profesorul trebuie sa creeze permanent contradictii potentiale. STAREA de PREGATIRE pentru invatare ” Orice subiect poate fi prezentat copilului , indiferent de varsta, daca e structurat intr-un anume fel(activ, iconic, simbolic)si este accesibil pentru varsta respectiva ”. „Nu exista motive sa credem, afirma J.S. Bruner, ca nu poate fi predata orice tema, intr-o forma adecvata, oricarui copil, indiferent de varsta.” Continutul invatarii este inteles ca o desfasurare concentrica sau una in spirala(reluarea la diferite niveluri ale ontogenezei mintale.) Rezulta ca trebuie sa se urmeze neaparat drumul de la simplu la complex, de la inferior la superiorsi complex, ci se poate incepe in drumul invatarii si de la un
  • 7.
    continut complex, cumar fi reolvarea de probleme. In acest mod valoarea motivationala este mai ridicata. Obiective prioritare pentru toti educatorii - intelegerea clara astructurii fundamentale aobiectului de studiu cuprinsa in concepte, principii, axiome, legi, priceperi, deprideri, capacitasi etc.; - dezvoltarea atitudinilor favorabile fata de invataturasi cercetare: - realizarea transferului specific si nespecific; - formarea la elevi a capacitatii , inclusiv a metodei de adescoperi; - adaptarea continuturilor fundamentale la interesele si capacitatile levilor. Calitatile profesorului in viziunea lui J. Bruner: „un simbol personal, nemijlocit al procesului de invatamant, o imaginecu care elevii se pot identifica si compara” model de competenta si perfectiune; prestigiu; conducator al procesului cunoasterii. 2 Instruirea Hermeneutica reprezinta disciplina intelegerii si interpretarii informatiei stiintifice. Disciplina dezvoltata initial in teologie si apoi preluata de filozofi. Se ocupa de interpretarea textelor saturate de simbolica, analogii, abstractiuni, in scopul dezvoltarii sensurilor lor ascunse. Instruirea a) delimitari conceptuale; b) conversia teoriilor invatarii in modele de instruire; - b1-modelul instruirii bazat pe teoriile operationale ale invatarii; - b2-abordarea modulara a instruirii derivata din teoriile holistice si dinamice asupra invatarii; -b3-modelul invatarii depline derivat din teoriile integraliste si diferentiate ale invatarii c) dinamica teoriilor si modelelor instruirii. a) delimitari conceptuale - instruire-in sens larg- ,,organizarea unui mediu educational care sa genereze invatarea’’;”orice forma apregatirii sistematicein vederea asumarii unei anumite pozitii de munca sau profesionale”- Se realizeaza in mediul formal. nonformal, informal. - in sens restrans (instruire scolara)-constructie planificata a dezvoltarii intelectuale prin intermediul careia elevii ajung la asimilarea si opererationalizarea sistemului de cunostinte, priceperi, deprinderi
  • 8.
    si atitudini inconformitate cu finalitatile invatamantului. Asimilarea de informatii si dezvoltarea potentialului intelectual al elevilor.Pentru ca o activitate educationala sa poata fi considerata instruire trebuie sa indeplineasca cel putin conditiile: contact directelev, elev echivalent-profesor, instructor; asimilare organizata a unor continuturi; facilitarea procesului invatarii/formarii prin dirijare, indrumare, conducere de catre ' Sistem de instruire scolara Sistemul de instruire scolara rezulta din intersectia celor patru mari variabile: predarea, invatarea, instruirea si continutul epistemologic al disciplinei scolare (evaluarea). A) B) Zona A = zona nucleu optimala a instruirii scolare, expresia unitatii predare- invatare, instruire- evaluare. Este campul evenimentelor ideale in care invatarea se realizeaza in acelasi spatiu si timp cu predarea si implica evaluare/autoevaluare. Zona B = modelul instruirii bazat pe teoriile operationale ale invatarii. ,,Model’’ = constructie intelectuala care vizeaza explicarea realitatii, ii da sens, o face inteligibila. Un model pune in relatii elemente care doar daca sunt corelate, degaja un sens general, in timp ce izolate nu au nici o semnificatie. R. Titom ofera o clasificare a modelelor instruirii: I Modelul logocentric cuprinde metodele care sunt de tip analitic (explicatia, analiza). Accentul cade pe continut. Obiectul invatarii este constituit din aspectele notionale, logice, mai ales cantitative. Zona nucleu = convengenta actionala si progresiva Zona nucleu
  • 9.
    Este specific invatamantuluitraditional, partial si a celui programat si unor tendinte noi ale tehnologiilor didactice moderne. II Modelul psihocentric. Accentul trece de la continut la subiectul care invata rezultand adecvarea metodelor la dinamica invatarii abordata, mai des, dintr-o perspectiva cognitiva. In practica scolara, modelul poate fi intalnit in forme variate: teoria treptelor formale ale cunoasterii intelectuala; centrele de interes; modelul unitatilor de instruire; rezolvarea de probleme; invatarea pe secvente ierarhizate (Gagne). III Modelul empiriocentric. Invatarea cognitivaeste completata de experientele subiectului: actionale, afective, individuale, sociale etc. IV Modelul modular = corespunde directiilor de abordare holistica si holodinamica a instruirii si invatarii. . - implica recurenta, reversibilitate ciclica, programe modulare pentru a corespunde particularitatilor subiectilor. Scoala germana (H. Blankerz) propune o clasificare interesanta: I Modelul formativ-abordarea de tip hermeneutic a obiectivelor educationale centrate pe formarea personalitatii si indeosebi pe valorile moral-sociale ale procesului educativ. II Modelul informational III Modelul actiunii didactice. Promoveaza explicit realizarea a trei principii (axiome) didactice. Pachetul predarii este format din: -formarea, bazata pe obiective; -dezvoltarea, bazata pe situatia de plecare in instruire; -actiunea intemeiata pe : - orientarea procesului de invatare; - structurarea continutului; - capacitatea de invatare; Ia in consideratie si teoria planului de studii, a curriculumului si a taxonomiilor educationale. 1. Ce este ,,unitatea de invatare’’? 2. Ce sunt resursele: -informationale - de timp? - materiale (didactice), mijloace de invatamant ? - umane 3. Ce activitate de invatare preferati (exemple). b1) Modelul instruirii bazat pe teoriile operationale (Galperin, Piaget) Ipoteza: Daca se accepta ideea ca actiunile mintale (operatiile) si structurile cognitive adecvate acestora (imagini, reprezentari, notiuni) sunt rezultatul activitatii obiectuale sau verbale, atunci se
  • 10.
    accepta si ideaca esentiala pentru modelul de instruire adecvat este dirijarea activitatii psihice a elevului in cadrul unor actiuni sau scheme structurale ori verbale. Continutul modelului: -orientare; -actiuni obiectuale; -actiuni verbale si constituirea unor elemente noi de orientare; -reprezentari; -operatii mintale si elemente de orientare a semnificatiilor (notiunile). Punctele modale ale acestui model sunt: a) baza invatarii-operatiile pe care subiectul le realizeaza: identificare, analiza, sinteza, recunoastere, comparatie, clasificare, seriere, generalizare, abstractizare, s.a; b) conditiile de realizare -procese de transfer a unor actiuni materiale in planul reflectarii (perceptii, reprezentari, notiuni) de corelare si integrare a primului sistem de semnalizare(senzorial)cu cel de-al doilea sistem de semnalizare(abstract); c) rezultatul invatarii -o deprindere, o actiune, o notiune etc. Invatarea este temeinica, fara eforturi mari de memorare, dominanta fiind logica actiunii. d) principiile de organizare a procesului de instruire, prin care profesorul dirijeaza invatarea elevului (L.B. Itelson- scoala actionista) sunt: - introducerea unei notiuni, principiu, sarcini se va face prin intermediul rezolvarii, mai intai, a unei probleme care le va contine; - descompunerea activitatii mintale in secvente este necesara, pentru ca actiunile mintale au o structura complexa, in scopul aplicarii notiunilor, principiilor, etc.; - formarea la elevi a unui sistem de actiuni cu grad de generalizare crescut pentru diferitele tipuri de probleme si situatii; - comunicarea de catre subiecti a caracteristicilor care determina tipul de problema sau situatie si formarea notiunilor; - folosirea unor actiuni obiectuale, verbale sau simbolice, care prin interiorizare, devin actiuni mintale; e) metodele si procedeele de instruire utilizate frecvent sunt cuprinse in instructajul de dirijare cu privire la natura actiunilor, conditiile desfasurarii, organizarea elementelor de orientare, realizarea pe etape, prin actiune, exercitiu, pas cu pas, element cu element. f) modelul pedagogic al transpunerii practice a modelului este dat de urmatorul traseu metodologic : - elaborarea unei reprezentari prealabile corecte despre sarcina prin familiarizarea cu modelul actiunii si cunoasterii principiului de realizare a actiunii efective (exemplu: scrierea unei litere);
  • 11.
    - invatarea activa,desfasurata si explicita a actiunii materiale sau materializate ce urmeaza a fi interiorizata; - actiunea in limbaj extern, cu glas tare, prin descrierea de catre elev a logicii actiunii propriu-zise; - desfasurarea actiunii in planul limbajului intern, sub forma de scheme generalizate si/sau automatizate, cu posibilitati de reversibilitate si constientizare a rezultatului actiunii. b2) Abordarea modulara a instruirii derivata din teoriile holistice si dinamice asupra invatarii. In viziune sistemica, instructia poate fi privita ca un sistem sau un subsistem in cadrul caruia modulul are semnificatia de ,,parte autonoma indeplinind o functie si care se poate integra (sau retrage) dintr-un sistem complex, format din unitati similare (module)” (Dictionar de Pedagogie, E.D.P, Buc., 1979, p.297). ,,Organizarea modulara a continutului invatamantului se asociaza cu interdisciplinitatea, cu tehnologia multi-media si cu mathetica (sub aspectul metodelor)’’-A. Cozacu, 1981, Invatamant productie, cercetare, E.D.P, Bucuresti. 1981, coordonator L. Vladisceanu. Modulul defineste un ansamblu de situatii de invatare, fiind centrat pe continut si pe posibilitatile celui care invata. Modularitatea plaseaza invatamantul in perspectiva: educatiei permanente, deschise, axate pe elev si indivizualizata prin excelenta. (A. Cazacu). “Un modul didactic presupune, in principiu:a) un ansamblu de situatii didactice, programul didactic ; b) seturi complexe de mijloace umane, materiale, informationale etc de realizare a acestor situatii; c) articulatii ale elementelor in sistem (obiective, continuturi, populatia scolara, loc de desfasurare, timp necesar, probe de evaluare etc.) (I. Neacsu) Modulul are finalitati speciale (L.D. Hainaut): 1) determinarea volumului de cunostinte si deprinderi prealabile pe care elevul le poate aplica inainte de inceperea studiului modulului, competentele necesare celui ce invata in momentul inceperii studiului modulului (evaluare predictiva); 2) constatarea progreselor in invatare ale unui subiect, progrese determinate prin: - nivel de asimilare; - capacitate de aplicare; - nivel de transformare si integrare; - coeficient de transfer; 3) gradul de stapanire a cunostintelor, deprinderilor si capacitatilor dupa parcurgerea modulului. Modulul poate fi o parte, un capitol sau o tema mare a unui curs ce realizeaza o sinteza intre obiective, continut, metodologie, tehnologie, forme de organizare si evaluare. Programul de instruire cuprinde mai multe module ierarhizate si corelate dupa criterii stiintifice.
  • 12.
    Modulele sunt fundamentatestiintific pe o serie de idei pedagogice si psihologice care si-au confirmat valabilitatea, cum sunt : - caracterul sistemic si integrativ al invatarii; - aferentatia inversa; - definirea riguroasa a obiectivelor; - motivatia; - activizarea; - diferentierea pana la personalizare; - evaluarea formativa, etc. Sistemul modular are elemente de asemanare cu maniera mathetica a organizarii invatarii. Mathema = o unitate minima de invatare. Continutul unei discipline poate fi organizat in macrounitati (module) de predare-invatare denumite macromatheme. Acestea la randul lor pot fi divizate in unitati mai mici (teme) numite micromatheme. Invatarea unei micromatheme necesita trei actiuni principale: - cunoastere; -intarire; - control.
  • 14.
    Modelul lui L.DHainaut Modulul alternativ Parcurgerea unor ,,drumuri' diferite in atingerea acelorasi obiective permite diferentierea si individualizarea in functie de optiunea personala si dezvolta intr-un grad superior motivatia pentru invatare. Exemple de strategii pentru modulul alternativ: -activitatea practica in grup si dezbatere -instruirea programata sau activitatea de documentare independenta si in grup. Modulul de baza, propriu-zis dialog : - clasic frontal - euristic frontal - dezbaterea, descoperirea.
  • 15.
    3. Predarea Delimitari conceptuale Modeleale predarii a) Modele conginitv-operationale b) Modele comportamentale c) Modele bazate pe programare si simulare d) Modele interactional-sociale e) Modele formativ-persuasive f) Modele personaliste Delimitari conceptuale Verbul „a preda” are mai multe intelesuri: → obiectul direct al actiunii este cel care invata (ex - Tata il invata pe fiul sau sa inoate. - Profesorul preda elevilor cauzele primului razboi mondial.) → producerea unor rezultate (invatarea-produs) sau predare –invatarea unor comportamente deschise, observabile si masurabile → obicetul direct al actiunii il constitue „continutul”(studentul este solicitat sa efectueze analiza stilistica a poemului X) - rezultatele sunt implicate logic in predare ca rezulatete ale acesteia sau invatarea- proces. ( Ex.Prof stabileste modalitatile conctrete de recuperare a continutului-rezultatelor unui grup de elevi referitoare la realizarea unui obiectiv educational). Profesorul pregateste materialul didactic necesar atingerii unui obiectiv. In concluzie, a preda = a dirija, conduce invatarea elevilor; = a organiza activitatea de invatare a elevilor; = a prezenta, un continut. Predarea depaseste cadrul restrictiv al interactiunii directe a profesorului cu elevii, incluzind si seria de actiuni sau operatii destinate pregatirii si organizarii lectiei si evaluarii activitatii comune profesor-elev ( T1 = Pregatirea; T2 = Desfasurarea, T3 = Evaluarea). Perspective privind predarea a) Predarea implica producerea unor rezultate in conduita elevilor; b) Rezultatele sunt un indicator al producerii predarii si al realizarii efective a invatarii; c) Predarea implica invatare;
  • 16.
    d) Invatarea estelogic implicata in predare. Ceea ce caracterizeaza predarea si o destinge de alte activitati este intentia ei de a conduce spre invatare , caci ce sunt cercetarea, descoperirea, cautarea, incercarea si eroarea, decat, in ultima instanta, forme ale invatarii; e) Predarea si invatarea se manifesta ca procese coevolutive, data fiind interactiunea necesara a acestor doua activitati privite ca subsisteme. Progresele si regresele uneia au consecinte asupra celeilalte. Sunt complimentare; f) Predarea capata o structura functionala si eficienta in contextul celorlalte activitati didactice daca si numai daca induce un proces real de invatare, daca-i motiveaza pe elevi sa se implice in activitati care necesita efort, intelegere, asimilare; g) Predarea implica o structura mentala si intereractionala; h) Predarea este un proces secvential si reversibil, in functie de nivelul de intelegere al elevilor ; i) Predarea este un proces prescriptiv si normativ ; j) Predarea este un proces care faciliteaza dezvoltarea si formarea progresiva a personalitatii elevilor. Predarea este o activitate complexa, care implica atit „comportamente deschise”, observabile si masurabile, cit si compartimente inchise, interiorizate (atitudinietc.) greu exteriorizabile si masurabile. A preda = a comunica, a dirija, indruma invatarea, a explica, = a proiecta schimbari in personalitatea elevilor, = a motiva, a stimula, = a organiza, structura continutul, = a controla,a evalua, = a oferi feed-back pozitiv si negativ, = a demonstra, a dirija, a conduce, a solicita executarea diferitelor sarcini, a formula si adresa intrebari, a solicita raspunsuri, rezolvarii de probleme etc.; = a pregati desfasurarea lectiei; = a sfatui etc., etc. Relatii : invatare ↔ predare ↔ dezvoltare Predarea → o componenta a instruirii care consta in dirijarea invatarii elevului in vederea realizarii anumitor obiective educationale; → este activitatea adultului, care coopereaza cu elevii in vederea realizarii instruirii; → un proces dirijat, orientat catre atingerea unor obiective pedagogice; → este in interactiune permanenta cu invatarea; → este un proces social, realizat prin cooperarea mai multor persoane; → activitatea de initiere a elevului in universul lumii valorilor;
  • 17.
    Predarea ( interactiuneadin clasa)este o componenta a instruirii scolare. Instruirea scolara este un proces mai amplu decit predarea, incluzind si alte activitati prin care este dirijat, indrumat procesul de invatare in afara clasei si al scolii. Conceptul de „predare” a suferit, de-a lungul timpului, modificari substantiale, dobandind un continut tot mai cuprinzator si mai complex. In didactica traditionala, actul predarii era unidirectional, adica indreptat de la educator spre educat si avea ca obiectiv transmiterea de cunostinte gata structurate, pe care elevii urmau sa le asimileze in mod pasiv. Apoi, s-a simtit necesitatea elaborarii de modele in care predarea sa nu mai fie „atribuita” doar cadrului didactic, ci sa il implice activ si pe educat. Astfel, viziunea s-a schimbat radical in didactica moderna, predarea nu mai este conceputa ca o activitate de transmitere de cunostinte, ci ca o problema de organizare si conducere a demersurilor de invatare, de organizare a experientelor de invatare ale educatilor. Predarea nu se reduce la transmiterea unui volum de informatii propriu unei anumite discipline de studiu, ci ea presupune actiuni si operatii sistematice intreprinse in vederea organizarii, desfasurarii si indrumarii optime a activitatii de invatare desfasurate de educati. Asadar predarea este un factor care declanseaza, stimuleaza si orienteaza ansamblul activitatilor scolare ale elevilor, printre care si studiul individual, fixarea si consolidarea noului si presupune si controlul si evaluarea continutului asimilat. De aceea, predarea este privita ca o problema de determinare a activitatii de invatare la educati si de organizare, dirijare si indrumare a acesteia; prin activitatea de invatare pe care o induce, predarea faciliteaza formarea progresiva si dezvoltarea personalitatii elevilor. Practic, predarea nu are sens decat in masura in care determina un efort corespunzator de invatare din partea elevilor, respectiv declanseaza si intretine activitatea de invatare a educatilor. A preda nu trebuie sa insemne a spune si a cere educatilor ca in lectia urmatoare sa redea informatiile furnizate de acesta, ci a organiza experiente de invatare care sa provoace schimbari dezirabile in comportamentele lor. Din perspectiva pragmatica, a preda inseamna: a proiecta producerea schimbarilor dorite; a preciza natura schimbarilor (prin formularea obiectivelor de urmarit); a determina continutul acestor schimbari; a organiza, conduce si monitoriza producerea schimbarilor; a evalua nivelul la care se realizeaza schimbarile. Prezentarea continutului de catre profesor nu poate fi inlaturata total; prezenta profesorului in procesul de invatamant este necesara, el fiind acela care mediaza invatarea, stabileste directiile acesteia, anunta obiectivele ei si pune elevii in relatie cu noul continut. Din perspectiva punerii elevilor in relatie cu noile continuturi, principalele demersuri intreprinse de cadrul didactic sunt: prezentarea unui material concret si/ sau verbal: date, informatii, exemple, evenimente, fenomene, procese, modele etc.; organizarea si conducerea unor activitati in care sa se valorifice materialul concret si verbal oferit;
  • 18.
    acordarea de sprijineducatilor pentru a putea observa, analiza, compara, aplica, sintetiza; extragerea esentialului (impreuna cu educatii) si fixarea lui in notiuni, concepte, judecati, rationamente etc.; operationalizarea cunostintelor elevilor, prin conceperea si rezolvarea de exercitii si probleme aplicative, de sarcini de instruire teoretice si practice, prin organizarea activitatilor de munca independenta s.a., care sa favorizeze integrarea noului in sistemul cognitiv propriu, respectiv personalizarea achizitiilor educatilor, integrarea lor in sistemul cognitiv propriu in viziune sistemica, pentru a se evita fragmentarea cunoasterii realizate de acestia. Invatarea scolara reprezinta o activitate intelectuala si fizica desfasurata in mod sistematic in vederea insusirii unor informatii si formarii de abilitati necesare dezvoltarii continue a personalitatii. Asadar, invatarea presupune un dublu aspect: unul informativ, care consta in retinerea si stocarea unui continut informational util si unul formativ, care se refera la dezvoltarea sistemului cognitiv- operational al individului care invata, adica modul in care se opereaza cu informatiile respective, modul in care sunt puse in practica. Invatarea scolara, poate fi analizata din perspectiva a doua aspecte, diferite, dar complementare, ale invatarii scolare: cel procesual si cel motivational. Aspectul procesual se refera la momentele sau etapele care compun o secventa de invatare, in timp ce aspectul motivational se refera la gradul de implicare a elevului in actul invatarii si in rezolvarea sarcinilor de lucru. Cele doua aspecte alcatuiesc o unitate indisolubila si se desfasoara fie in mod alternant, fie convergent. Din punct de vedere didactic, ne intereseaza interactiunea acestor momente, modalitatea dinamica si complexa de combinare a lor. Activitatea de invatare scolara prezinta o desfasurare procesuala in care distingem o serie de etape sau momente. Prima etapa este perceperea/ receptarea materialului, ceea ce inseamna mai intai inducerea unei stari de atentie, de activare cerebrala. Pe fondul acesteia are loc inregistrarea, perceperea activa a datelor concrete si verbale cuprinse in oferta lectiei sau activitatii practice. In continuare, prin procese de analiza, sinteza si generalizare asupra materialului se desprind relatii si note relevante, adica are loc intelegerea informatiilor, ceea ce va insemna condensarea informatiei in notiuni, legi, principii etc. Intervine apoi fixarea in memorie, adica „stocarea” informatiei si, in final, utilizarea ei, actualizarea cunostintelor sub forma reproducerii si mai ales a operarii, a transferului in conditii apropiate de cele de la lectie sau intr-un context nou. Finalizarea secventei de invatare o constituie aplicarea cunostintelor, adica punerea lor in practica, operarea cu ele. Motivatia invatarii reprezinta ansamblul mobilurilor care declanseaza, sustin energetic si directioneaza activitatea de invatare. De obicei, consideram motive ale invatarii anumite dorinte, trebuinte de baza, cum sunt dorinta de autorealizare, autoafirmare, dorinta de a obtine note bune pentru a multumi parintii, teama de pedeapsa, curiozitatea, anumite interese etc. Optimul motivational reprezinta o zona situata intre nivelul de activare minim si cel maxim, zona careia ii corespunde un nivel mediu de activare cerebrala. Optimul motivational difera de la o persoana la alta, in functie de gradul de dificultate al sarcinii, de aptitudini, de echilibrul emotiv, de temperament etc. Legea optimului motivational arata cum depasirea unui anumit prag de activare duce la scaderea eficientei rezolvarii sarcinii. Sub nivelul minim de activare, invatarea nu se produce, nu are loc reactia de orientare. Randamentul activitatii de invatare creste o data cu nivelul activarii
  • 19.
    cerebrale, pana laun nivel critic, dincolo de care exista un plus de motivare care determina scaderea nivelului prestatiei; supramotivarea produce adesea o reactie de alarma, care distorsioneaza perceptia si are efecte negative asupra invatarii. Evaluarea reprezinta un proces de stabilire a relevantei si a valorii demersurilor de predare si invatare, a performantelor si comportamentelor educatilor, prin raportarea acestora la un sistem de indicatori de performanta, respectiv criterii si standarde prestabilite, in vederea luarii unor decizii de imbunatatire a lor. Practic, evaluarea presupune actiuni de colectare a unui ansamblu de informatii pertinente, valide si fiabile, in legatura cu activitatea de invatare si formare, de examinare a gradului de adecvare intre acest ansamblu de informatii si un ansamblu de criterii pertinente stabilite in corespondenta cu obiectivele instruirii, fixate in prealabil. La nivel micro, de la evaluarea ca instrument de control si de la evaluarea-sanctiune, inteleasa ca o secventa de activitate constatativa, descriptiva si, eventual, estimativa, realizata la finele activitatii didactice, s-a ajuns in didactica actuala, la o noua acceptiune asupra evaluarii: este integrata organic in procesul de invatamant, se raporteaza la obiectivele educationale si are efecte (auto)reglatorii asupra continuturilor instruirii si asupra strategiilor educationale; scopul sau major il constituie sustinerea activitatii de invatare a educatilor, a progresiei cunoasterii realizate de ei; se desfasoara in beneficiul tuturor partenerilor implicati in procesul instructiv-educativ, sprijinindu-le actiunile; actul evaluativ devine astfel, un parteneriat intre educat ca evaluat si cadrul didactic ca evaluator, in vederea atingerii obiectivelor educationale vizate; accentul se pune mai mult pe aprecierea proceselor de invatare si formare decat pe rezultatul procesului, pe produs; fireste ca se evidentiaza atat aspectele pozitive ale procesului, cat si cele negative: lacunele, confuziile, greselile etc. (insa nu se promoveaza ideea unei evaluari-sanctiune); se recomanda promovarea unui invatamant formativ, respectiv a predarii si invatarii formative si, deopotriva, a evaluarii formative, ambele contribuind la dezvoltarea psihica a elevilor; evaluarea are functie formativa atunci cand permite reglarea interactiva a invatarii si a predarii, oferindu-i ocazia elevului sa isi autoanalizeze si automonitorizeze invatarea, prin raportare la obiectivele urmarite si, de asemenea, sa proiecteze invatarea viitoare, in timp ce profesorului ii permite sa isi modeleze si adapteze predarea, prin reglari interactive; o finalitate formativa cu importanta majora o constituie pregatirea si sprijinirea celui care invata in perspectiva autoevaluarii propriilor rezultate ale invatarii si a realizarii de actiuni autoevaluative. 2). Modele ale predarii a) Cognitiv-operationale, rationale - se concentreaza asupra proceselor cognitive care se produc in timpul activitatii de predare-invatare ; - intelegerea comportamentelor dominant informationale si operationale ale profesorului si elevilor, fara a fi excluse si alte tipuri de comportamente. b) Comportamentale – au la baza obiectivele educationale(Mager, Bloom) care exprima comportamente observabile si masurabile. Obiective –cognitive, afective, psihomotorii.
  • 20.
    c) bazate peprogramare si simulare – strategii utilizate in constructia modelelor de predare bazate pe instruire programata simpla sau modele Structura unor astfel de modele: - definirea clara a obiectivelor; - stabilirea intrumentelor de masura a nivelului de atingere a obiectivelor; - analiza caracteristicilor elevilor; - stabilirea strategiilor si a continutului ce va fi predat; - elaborarea materialelor utilizate in instruire; - determinarea valorilor de iesire si a criteriilor de perfomanta; - reglarea sistemului; Programare: liniara( Skinner), criteriala, ramificata(Crowder) d) Modele interactioniste : - relatia educator-educat; - analiza comportamentelor angetilor umani Esenta acestor modele este data tocmai de centralitatea interactiunilor profesor-elev, Critici ale acestor modele: autoritarismul excesiv; elevii sunt pusi in situatii de dependenta si pasivitate, profesorul monopolizind initiativa; stereotipurile comportamentale ce defavorizeaza elevii; blocarea dorintelor firesti ale elevilor de a invata; traterea elevilor ca entitati singulare si ignorarea grupului scolar ca forta de influentare si obiect al educatiei; absolutizarea circuitelor verticale (profesor-elev); minimalizarea sau interzicerea celor orizontale (elev-elev). Relatii de tip educativ: specificitatea cooperarii si competitieii; semnificatiile interraltiilor sociale din colectivele scolare. Modelul interactional (N.A.F. Flanders, pg 136) e) Modele formativ-persuasive Informarea si persuasiunea sunt functii ale instruirii si comunicari in general. Formativitatea si persuasiunea sunt valori neglijate in alte teorii. Aceste modele sunt centrate pe modul in care mesajul predarii provoaca la elevi transformari, operatii si actiuni. f) Modele personaliste - activitatea de predare este centrata pe mobilizarea fortelor elevilor ( interese, capacitati, motivatii, atitudini etc.) si nu pe continut. Profesorul ii indruma pe elevi oferindu-le tehnici de invatare, consiliindu-i in diferite probleme pentru a asigura dezvolatarea
  • 21.
    personala optima, stimade sine, functionarea eficienta a personalitatii. Controlul este mai degraba autocontrol, cooperarea, coparticiparea elevului la propria educatie .(C. Rogers) c) Dinamica teoriilor si modelelor invatarii Cea mai buna instruire este cea care se bazeaza pe experienta si cunostintele anterioare ale elevilor. Invatarea scolara este (produsul) cumulativ al predarii, al efortului depus in asimilare. In ultimul timp isi fac loc tot mai multe idei, proiecte, modele care tind spre constructia unei abordari indesciplinare, integrate a invatarii. Sunt persoane care invata cu bune rezultate, fara sa ajunga la epuizare sau in criza de timp. Se cunosc prea putine lucruri despre mecanismele invatarii. S-ar putea realiza mai mult in domeniul transferului de eficienta, de metode si tehnici de la cei cu performanta superioara spre cei ce intimpina dificultati in invatare. Metoda principala ar fi introspectia orientata prin care cei care stiu sa invete ar vorbi despre cum invata. Caracterizarea procesului de invatamant Trasaturi caracteristice ale procesului de invatamant Explicitare Caracter sistemic Este alcatuit dintr-un ansamblu de subsisteme interdependente, care ii asigura functionalitatea si eficienta. Caracter complex Are o multitudine de componente si subcomponente intre care se stabilesc relatii. Caracter dinamic Este un sistem complex, care evolueaza si se restructureaza continuu. Caracter bilateral In cadrul lui participa educatorii (cadrele didactice), care realizeaza activitatea de predare si educatii (elevii, studentii etc.), care realizeaza activitatea de invatare. Caracter biunivoc Atat educatorii, cat si educatii au contributii la desfasurarea procesului de invatamant. Caracter interactionist Are la baza o retea de interactiuni: educatorii si educatii interactioneaza, intre actiunile lor stabilindu-se interdependente si conditionari reciproce; educatii interactioneaza si coopereaza intre ei si devin participanti activi si responsabili ai propriei lor formari, subiecti ai educatiei. Caracter axiologic In cadrul lui se vehiculeaza valori, in conformitate cu idealul educational si cu finalitatile generale ale educatiei. Caracter planificat, organizat si sistematic Se desfasoara pe baza unor documente curriculare oficiale: planuri de invatamant, programe scolare si universitare, manuale scolare si universitare, indrumatoare, ghiduri, pachete de invatare sau alte auxiliare curriculare, acte normative, norme metodologice.
  • 22.
    Caracter normativ Nuse desfasoara la intamplare, ci pe baza unor principii, norme, reguli, recomandari etc. Caracter informativ Presupune procese de instruire/instructie, in cadrul carora se realizeaza actiuni de informare a educatilor, de inzestrare a lor cu cunostinte, de imbogatire a experientei lor cognitive, de largire a orizontului lor cultural, stiintific, tehnic. Aceste actiuni se pot desfasura prin altii – in cazul instruirii sau prin sine – in cazul autoinstruirii. Caracter formativ Presupune procese de educare/educatie, in cadrul carora se realizeaza actiuni de formare a elevilor, de transformare calitativa a intregii lor personalitati. Aceste actiuni se pot desfasura prin altii – in cazul educatiei sau prin sine – in cazul autoeducatiei. Caracter unitar Separarea instructie-educatie este rigida si artificiala; cele doua laturi – informativa si formativa se intrepatrund deplin, organic si se realizeaza in grade si modalitati diferite. Caracter cognitiv (de cunoastere) Nu presupune doar acte pedagogice de comunicare, ci si de investigare si descoperire a adevarurilor stiintifice (respectiv de redescoperire a unor adevaruri care, in prealabil au fost descoperite, verificate si validate de oamenii de stiinta). Are ca si componente principale: predarea, invatarea si evaluarea Presupune exercitarea acestor trei functii intr-o unitate organica, prin implicarea activa a educatorilor si a educatilor si prin asigurarea corespondentelor pedagogice dintre finalitatile educationale, continuturile instructiv-educative, strategiile de instruire si autoinstruire si strategiile de evaluare si autoevaluare. Caracter logic si rational In desfasurarea sa, prin conceperea, structurarea si articularea componentelor predare, invatare si evaluare, se asigura o analogie functionala, corespondenta si apropierea logicii cunoasterii didactice de cea a cunoasterii stiintifice. Este un sistem cu autoreglare In desfasurarea lui se realizeaza doua tipuri de relatii/legaturi informationale: Relatia (legatura) informationala directa, echivalenta cu transmiterea cunostintelor de la educator la educat. Relatia (legatura) informationala indirecta (conexiunea inversa/ feed- back-ul), orientata de la educat la educator. Ea vizeaza realizarea controlului eficientei subsistemelor si a sistemului in ansamblul sau si ofera informatii despre rezultatele activitatilor instructiv-educative. Functie de aceste informatii sunt reglate, ajustate, modificate unele subsisteme, componente si subcomponente, se realizeaza ameliorari, optimizari si inovatii. Este un proces managerial Educatorii sunt manageri ai situatiilor de instruire si invatare, mediatori ai invatarii, coordonatori ai activitatii de invatare, consilieri
  • 23.
    ai educatilor, indrumatoriai activitatii lor in modalitati stimulatoare, moderatori, facilitatori ai invatarii si (auto)formarii educatilor, mai putin transmitatori de cunostinte.