1
TABLE OF CONTENTS
INTRODUCTION
a) Company background 1
b) Project I was involved 2-3
c) Detail of my own work 4-14
d) Working culture and management-labour relationship 15
e) Relationship between peoples in the company 16
CONCLUSION 17
REFERENCE 17
APPENDIX 18
2
Introduction
a) Company Background
Propel Network Sdn Bhd [1] is an organization which strongly believes in Commitment, Quality,
Innovation and Speed in providing world class products and solutions to customers. It is a
company that provides telecommunication services for both local and foreign markets.
Propel Network is also a diversified company providing customers with various world class
products, as well as engineering and software solutions to its customers. First in the world RF
drive test tools for LTE & WiMAX and first in the world mobile VOIP (Voice Over Internet
Protocol) wireless network optimization are some examples of renown products and solutions
that Propel is currently serving its customers. Others include portable cell, project controller,
electronic media, digital door locks, software applications and systems installation. The far-
sightedness and commitment of Propel's management has earned the recognition of
international clients and partners
Currently, the company focuses on performing extensive drive test and collect data of WiMAX,
3G, 2G networks with RF drive test tools i.e. XCAL, TEMS, NEMO. Besides, it also conducts
Single Site Verification (SSV) to test if the radiating sites meet the minimum criteria, ascertain
the coverage area of the base stations, analyze RF network quality, carry out cluster
optimization and propose parameter changes to meet KPI requirement, produce SSV and KPI
reports, coordinate with various teams to ensure all works are carried out accordingly and also
familiarize with all drive test and post processing tools used.
Propel Network Sdn. Bhd was located in Shah Alam. The General Manager of this company is
Mr.Leong WM which founded 2 years ago. Mr.Leong was a co-founder of RNA company right
before he founded his own company Propel Network Sdn. Bhd.
In short, Propel Network is a sub-contractor company which gets the jobs from vendors like
Samsung and Motorola. The latest project which the company focuses on was the YTL Comms
YES WiMAX/VoIP 4G technology.
3
b) Project I was involved
During my internship period, I was involved in the project given by our vendor, Samsung, which
run the YES 4G technology founded by YTL communication. We are required to do drive testing
on clusters to ensure that the coverage on these areas is acceptable. Each cluster is an area
which has many telecommunication antenna we called “site”. Every site is made up of 3 sectors,
namely alpha, beta and gamma, in which each sector covers about 120 degree. These sites are
the one that broadcast signal so that the area can be under coverage.
Figure 1: A site with 3 sectors. Every site is identified by its site ID, which in this case is CKL0408.
Figure 2: Picture of the antenna.
4
Basically, the project I was involved can be described by the flow chart below.
Figure 3: Flow chart of the project.
Firstly, when we first receive a cluster, we will send a rigger to complete site audit. Riggers are
the person who climbs the telecommunication tower to adjust antennas parameter like azimuth
and tilting.
After the completion of site audit, we will do a single site verification (SSV) test for every site in
the cluster. SSV is done to ensure that every site is working correctly, such as hand-over,
download & upload rate, PING test etc.
After the SSV is done on every site in the cluster, the next stage is optimization. During
optimization stage, drive tester will drive along in the cluster to collect signal data, and the
result is sent to an optimizer team in the headquarter for optimization. After the optimization is
done by optimizer, rigger will be sent to tune the site again, and drive tester will collect signal
data along the cluster area again. These procedures are repeated until the cluster is optimized,
which means the coverage within the cluster are the best we can get.
The final stage of the project is the Key Performance Index (KPI) test. This is the stage where we
test the coverage within the cluster to see whether it has satisfied certain requirement or
standard. If it passes the KPI test, the cluster will be passed back to our vendor, Samsung.
Otherwise, the entire procedure will be repeated.
Site Audit
completed
by riggers
SSV test
done by
Driver
Testers
1st
Cluster
Drive by Drive
Testers
Optimization done
by Radio Network
Optimizers
Site Tuning
completed by
riggers
2nd Cluster
Drive by Drive
Testers
Optimization done
by Radio Network
Optimizers
Site Tuning
completed
by riggers
3rd
Cluster
Drive by Drive
Testers
Pre-KPI Cluster
Drive by Drive
Testers
KPI Cluster Drive
by Drive Testers
5
c) Detail of my own work
My job in the company is a telecommunication engineer, or drive tester. During my internship
period, I was involved in three drive testing activities. They are SSV test, cluster drive test, and
KPI test. The software and some basic equipments I used are described as below:
1) XCAL software
XCAL is a software we used to collect signal data in the computer and also help us in analysis of
data that we collected. It is developed by a company called Accuver. Accuver is a leading
provider of wireless test and measurement solutions that optimize the performance and
reliability of mobile networks. [2] to use the software, we need to plug in the license key
provided by our vendor.
Figure 4: XCAL license key.
2) Wimax dongle
Figure 5: Wimax dongle.
Wimax dongle is a device we use to connect to the Wimax antenna. It is a USB device that can
be connected to the computer, so that signal data can be collected and saved into the computer
using XCAL software. It function just like a normal broadband we use. Without the dongle, we
would not be able to access to internet. This is the essential and basic device for any of the test
we perform.
6
3) GPS dongle
Figure 6: GPS dongle.
GPS dongle is a device that allow us to locate our current position on the map. It is a
electromagnetic device with a USB port so that we can connect it to our computer. With GPS
dongle, we can know our current position on the map with its coordinate while we are doing
drive testing in the car.
The set up of our equipment in a vehicle is as shown in figure below:
Figure 7: Set up of the equipment in the car for drive testing.
Types of drive testing activities:
Single Site Verification (SSV) test
Single site verification is the first stage of the drive test. We are to run 5 different tests and
collect data for reporting.
The 5 tests are:
PING Test – Where the servers are tested from the testing laptop to achieve optimum results
7
Throughput Test – Where the Downlink and Uplink rate is test (with Channel-Inteference to
Noise Ratio (CINR) and Receive Signal Strength Index (RSSI) must be above 30dB and -50dB
respectively
For downlink: Maximum Rate: 14 MBps, Average Rate: 12 MBps
For uplink: Maximum Rate: 4.5 MBps, Average Rate: 4 MBps
*Test is done in each sector (antenna) of the site
Figure 8: Screenshot of the download rate test.
Figure 9: Screenshot of the upload rate test.
8
Network Entry (NE) Test – the Network is accesses (login) repeatedly for 10 times to ensure
many users able to connect repeatedly at that sector at low signal levels (CINR: 16-20dB)
*Test is done in each sector (antenna) of the site
Figure 10: Screenshot of the network entry test.
Mobile VOIP Phone Test – two mobile VOIP phone are used to call each other 10 times
continuously to ensure users are able to use the VOIP phone in that sector
*Test is done in each sector (antenna) of the site
Figure 11: VOIP mobile phone provided by our vendor, Samsung.
9
Handover (HO) Test – a handover drive test is done to ensure that the connection can be
handed-over with the 3-sectors (intra – HO) and between neighboring sites as well (inter – HO)
Neighbour List (NL) – In order to have successful inter – HO, neighboring sites must be added in
the “Neighbour List” on the system. Neighbour of each sector is taken down.
*Test is done in each sector (antenna) of the site
Figure 12: Screenshot of the neighbor list.
Cluster drive test
At this stage the entire cluster (usually a size of part of a town) is driven to test the coverage,
where the signal strength is plotted in logging file. The area map with the route is provide by the
cluster owners (Radio Network Optimizers). Figure below shows the result of the cluster drive
test, where the colored route is the route that we have driven. Different colours indicate a
different signal strength at that particular location. While the legend of the color can be changed,
we usually uses blue to indicate the strongest signal strength, followed by green, yellow, orange
and red as the lowest signal strength. From the result of cluster drive, optimizer can do their
analysis and change the parameter of antennas. After that, a 2nd
drive test is perform to see how
the result changes after the site parameter is changed. There are 2 parameter that can be
changed in every site, that are tilting and azimuth. After several times of repeated drive testing,
optimization and tuning, and the cluster has meet 90% of the requirement set by our vendor,
the cluster is suggested to do a pre-KPI test.
10
Figure 13: Screenshot of the cluster drive test result.
Key Performance Index (KPI) test
KPI test is the last stage of the drive test. In this test, it can be devided into 3 parts, namely
coverage test, throughput test, and Mean Opinion Score (MOS) test.
Below is the chart to show the differences between the Pilot Cluster test and normal cluster test.
Figure 14: Differences between the Pilot Cluster test and normal cluster test.
11
1) Drive Test - Coverage
Test Conditions and Requirements:
1 laptop computer and 1 device
1 DM and DM analyzer
Final KPI Route
Test Procedure:
The test device will be located at the starting test position.
Locate a dongle on the roof.
Manual logging – Using command window, ping 32 bytes to ftp server
Measure the RF environment (RSSI) on the KPI route
2) Drive Test – User Throughput Test
Test Conditions and Requirements:
2 laptop computers and 2 devices
2 DM and DM analyzer
Final KPI Route
Test Procedure:
The test device will be located at the starting test position.
MS #1 downloads a big file and MS #2 uploads a big file to FTP server. (The file size should be
bigger than 200Mbyte)*Refer to latest batch files.
Save the download and upload throughput logs with RF condition, Handover information and
PER by DM tool.
3)Drive Test – VOIP MOS
Test Conditions and Requirements:
2 laptop computers and 2 set of MOS devices
2 DM and DM analyzer
12
Final KPI Route
Test Procedure:
The test devices (MS#1, MS#2) will be located at the starting test position .
After the RF environment check, the mobile will perform network entry to prepare for making a
voice call.
Use MOS measurement tool(X-CAL) to make a call and send the voice sample.
The following parameters are for auto-call setting.
- Idle time : 5
- Setup time : 20
- T-setup time : 30
- Traffic time : 65
- Call count : 9999
MS#1 have to stay at the fixed location with good RF condition (CINR > 25dB, RSSI > -65dBm)
MS#2 will move to KPI drive route.
*Make sure VoIP phone battery is empty before starting the test. During the test, phone will
charge as it is connected to laptop.
*Once the VoIP phone battery is full, please change the battery into empty battery.
4) Cell Edge Test – Download and Upload Throughput
Test Conditions and Requirements:
1 laptop computer and 1 device
1 DM and DM analyzer
Test will be conducted at 10 covered area locations per pilot cluster. YTL will decide the 10 point
locations.
Test Procedure:
Define 10 locations prior to start test
After checking RSSI of user device, test mobile will set up the call.
13
For DL Test, MS downloads a big file from FTP server. (The file size should be bigger than 200
Mbytes.)
For UL Test, MS uploads a big file to FTP server. (The file size should be bigger than 200
Mbytes.)
Save the DL/UL throughput logs with RF condition and GPS information for 2 minutes per
location by DM tool.
5) Drive Test – Ping BE32,UGS,BE1450 (Pilot Cluster)
Test Conditions and Requirements:
1 laptop computer and 1 device
1 DM and DM analyzer
Define short driving route for 100 seconds within the covered area.
Short driving route (include all RF conditions, include HO (2~3 or sites)
Test Procedure:
Keep driving on the defined short route, after finishing one test can proceed to next test.
Perform 100 pings with 32 bytes per second from test computer to server (BE or UGS
connection) at mobility condition
Perform 100 pings with 1450 bytes (pilot cluster) per second from test computer to server (BE
connection) at mobility condition
6) Drive Test – Ping ertPS
Test Conditions and Requirements:
1 laptop computer and 1 device
1 DM and DM analyzer
Define short driving route for 100 seconds within the covered area.
Short driving route (include all RF conditions, include HO (2~3 or sites)
14
Test Procedure:
Perform 5000 pings with 32 bytes per 20ms from test computer to server (ertPS connection) at
mobility condition.
7) Drive Test – MS Initial Network Entry Time (Pilot Cluster)
Test Conditions and Requirements:
1 laptop computer and 1 device
1 DM and DM analyzer
Same short drive route.
Short driving route (include all RF conditions, include HO (2~3 or sites)
Test Procedure:
After the RF environment check, the mobile will set up the call by DM auto-call function and try
10 times within the drive route. (Auto-call setting : Idle Time=10s, Setup Time=30s)
8)Drive Test – Intra ASN Gateway HO
Test Conditions and Requirements:
2 laptop computers and 2 devices
2 DM and DM analyzer
Vehicle speed (100~120Km/h)
Test Procedure:
If there is no drive test samples available with this vehicle speed range, this test item should be
skipped
Define drive route
The test mobile will be located at the starting test position
Locate two devices inside vehicle
Manual logging - Using command window, ping 32 bytes to ftp server
Save the logs with RF condition and Handover information DM tool moving around intra ASN-
GW handover areas.
15
9) Drive Test – Inter ASN Gateway HO
Test Conditions and Requirements:
2 laptop computers and 2 devices
2 DM and DM analyzer
Vehicle speed (100~120Km/h)
Test Procedure:
Inter ASN-GW Handover test is applied only when the H/O is available in the cluster under test
Define drive route that includes inter ASN-GW HO
The test mobile will be located at the starting test position
Locate two devices inside vehicle
Manual logging - Using command window, ping 32 bytes to ftp server
Save the logs with RF condition and Handover information DM tool moving around intra ASN-
GW handover areas.
MS#1 have to stay at the fixed location with good RF condition (CINR > 25dB, RSSI > -65dBm)
MS#2 will move to KPI drive route.
*Make sure VoIP phone battery is empty before starting the test. During the test, phone will
charge as it is connected to laptop.
*Once the VoIP phone battery is full, please change the battery into empty battery.
16
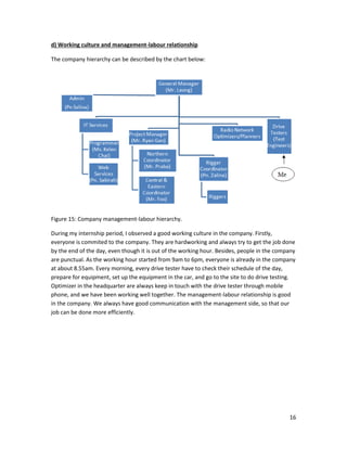
d) Working culture and management-labour relationship
The company hierarchy can be described by the chart below:
Figure 15: Company management-labour hierarchy.
During my internship period, I observed a good working culture in the company. Firstly,
everyone is commited to the company. They are hardworking and always try to get the job done
by the end of the day, even though it is out of the working hour. Besides, people in the company
are punctual. As the working hour started from 9am to 6pm, everyone is already in the company
at about 8.55am. Every morning, every drive tester have to check their schedule of the day,
prepare for equipment, set up the equipment in the car, and go to the site to do drive testing.
Optimizer in the headquarter are always keep in touch with the drive tester through mobile
phone, and we have been working well together. The management-labour relationship is good
in the company. We always have good communication with the management side, so that our
job can be done more efficiently.
17
e) Relationship between peoples in the company
The company is made up of a multi racial community. There are 3 races in the company, namely
Malay, Chinese and Indian. We are all working well together with tolerance. Besides, all the
races are willing to help each other when in need. For example, during Chinese new year, most
of the Chinese in the company needed to take extra leave, causing a lack of human resources in
the company. However, the Malays and Indian in the company are willing to work during
Chinese New Year to help relieve the shortage of human power. We are like a big family,
respecting each other’s religious believe and culture, and never have any problem with racial
discrimination. I am glad that I have the chance to work in such an environment so that I learned
to work with peoples with different races and background. This company definitely fulfill the
purpose of 1 Malaysia.
18
Conclusion
In these three months industrial training in Propel Network Sdn. Bhd, I have learnt a lot of things
which cannot be learnt in University life. In terms of theory, I realized that not all the theories
can be directly applied in a real working environment. Indeed, theory part is the basic for us to
know more knowledge but hands-on experience is important as well. In real world there have
plenty of unforeseen factors can be occurred. As what I studied in university, most of the
theories are for ideal case, but when come to a real world, we need to modify and compensate
with certain factors so that the results we get are closest to the ideal.
Other than that, teamwork is one of the important key as well. I got a chance to work as a team
with other people. As what I mentioned before, teamwork is very important, it can determine
the successful of the given tasks. In real world, it is impossible for us to work alone. We might
need others’ helps in order we can complete the tasks. During these three months, I almost
every day work as a SSV field test engineer with my partner. Hence, teamwork is one go the
important in order to complete the task perfectly. While doing SSV field test, a lot of
communications needed between me and my partners and me and my seniors in office. It is
important when we’re facing some technical problems and need some help or troubleshooting
from seniors. As a trainee we must know how to communicate well with either seniors or other
colleagues. Hence, communication behavior and skill is one of the important factors as well.
Lastly, I realized the importance of the learning behaviors. It is an important attitude if you want
to be self-upgrade and it’s a key of success. Last time I do not have the initiative to learn a new
thing. However during these three months, I understand that if we do not have the initiative to
learn, then we will never learn a new thing and we will never ever able to equip ourselves with
the latest information. Egoism is the factor to block us to walking forward. Therefore we must
empty the cup in order to be filled.
Reference
1) http://www.pronetwork.com.my/
2) http://www.accuver.com/7-about-us.html
19
APPENDIX

internship report 2012 (Propel Network Sdn.Bhd)

  • 1.
    1 TABLE OF CONTENTS INTRODUCTION a)Company background 1 b) Project I was involved 2-3 c) Detail of my own work 4-14 d) Working culture and management-labour relationship 15 e) Relationship between peoples in the company 16 CONCLUSION 17 REFERENCE 17 APPENDIX 18
  • 2.
    2 Introduction a) Company Background PropelNetwork Sdn Bhd [1] is an organization which strongly believes in Commitment, Quality, Innovation and Speed in providing world class products and solutions to customers. It is a company that provides telecommunication services for both local and foreign markets. Propel Network is also a diversified company providing customers with various world class products, as well as engineering and software solutions to its customers. First in the world RF drive test tools for LTE & WiMAX and first in the world mobile VOIP (Voice Over Internet Protocol) wireless network optimization are some examples of renown products and solutions that Propel is currently serving its customers. Others include portable cell, project controller, electronic media, digital door locks, software applications and systems installation. The far- sightedness and commitment of Propel's management has earned the recognition of international clients and partners Currently, the company focuses on performing extensive drive test and collect data of WiMAX, 3G, 2G networks with RF drive test tools i.e. XCAL, TEMS, NEMO. Besides, it also conducts Single Site Verification (SSV) to test if the radiating sites meet the minimum criteria, ascertain the coverage area of the base stations, analyze RF network quality, carry out cluster optimization and propose parameter changes to meet KPI requirement, produce SSV and KPI reports, coordinate with various teams to ensure all works are carried out accordingly and also familiarize with all drive test and post processing tools used. Propel Network Sdn. Bhd was located in Shah Alam. The General Manager of this company is Mr.Leong WM which founded 2 years ago. Mr.Leong was a co-founder of RNA company right before he founded his own company Propel Network Sdn. Bhd. In short, Propel Network is a sub-contractor company which gets the jobs from vendors like Samsung and Motorola. The latest project which the company focuses on was the YTL Comms YES WiMAX/VoIP 4G technology.
  • 3.
    3 b) Project Iwas involved During my internship period, I was involved in the project given by our vendor, Samsung, which run the YES 4G technology founded by YTL communication. We are required to do drive testing on clusters to ensure that the coverage on these areas is acceptable. Each cluster is an area which has many telecommunication antenna we called “site”. Every site is made up of 3 sectors, namely alpha, beta and gamma, in which each sector covers about 120 degree. These sites are the one that broadcast signal so that the area can be under coverage. Figure 1: A site with 3 sectors. Every site is identified by its site ID, which in this case is CKL0408. Figure 2: Picture of the antenna.
  • 4.
    4 Basically, the projectI was involved can be described by the flow chart below. Figure 3: Flow chart of the project. Firstly, when we first receive a cluster, we will send a rigger to complete site audit. Riggers are the person who climbs the telecommunication tower to adjust antennas parameter like azimuth and tilting. After the completion of site audit, we will do a single site verification (SSV) test for every site in the cluster. SSV is done to ensure that every site is working correctly, such as hand-over, download & upload rate, PING test etc. After the SSV is done on every site in the cluster, the next stage is optimization. During optimization stage, drive tester will drive along in the cluster to collect signal data, and the result is sent to an optimizer team in the headquarter for optimization. After the optimization is done by optimizer, rigger will be sent to tune the site again, and drive tester will collect signal data along the cluster area again. These procedures are repeated until the cluster is optimized, which means the coverage within the cluster are the best we can get. The final stage of the project is the Key Performance Index (KPI) test. This is the stage where we test the coverage within the cluster to see whether it has satisfied certain requirement or standard. If it passes the KPI test, the cluster will be passed back to our vendor, Samsung. Otherwise, the entire procedure will be repeated. Site Audit completed by riggers SSV test done by Driver Testers 1st Cluster Drive by Drive Testers Optimization done by Radio Network Optimizers Site Tuning completed by riggers 2nd Cluster Drive by Drive Testers Optimization done by Radio Network Optimizers Site Tuning completed by riggers 3rd Cluster Drive by Drive Testers Pre-KPI Cluster Drive by Drive Testers KPI Cluster Drive by Drive Testers
  • 5.
    5 c) Detail ofmy own work My job in the company is a telecommunication engineer, or drive tester. During my internship period, I was involved in three drive testing activities. They are SSV test, cluster drive test, and KPI test. The software and some basic equipments I used are described as below: 1) XCAL software XCAL is a software we used to collect signal data in the computer and also help us in analysis of data that we collected. It is developed by a company called Accuver. Accuver is a leading provider of wireless test and measurement solutions that optimize the performance and reliability of mobile networks. [2] to use the software, we need to plug in the license key provided by our vendor. Figure 4: XCAL license key. 2) Wimax dongle Figure 5: Wimax dongle. Wimax dongle is a device we use to connect to the Wimax antenna. It is a USB device that can be connected to the computer, so that signal data can be collected and saved into the computer using XCAL software. It function just like a normal broadband we use. Without the dongle, we would not be able to access to internet. This is the essential and basic device for any of the test we perform.
  • 6.
    6 3) GPS dongle Figure6: GPS dongle. GPS dongle is a device that allow us to locate our current position on the map. It is a electromagnetic device with a USB port so that we can connect it to our computer. With GPS dongle, we can know our current position on the map with its coordinate while we are doing drive testing in the car. The set up of our equipment in a vehicle is as shown in figure below: Figure 7: Set up of the equipment in the car for drive testing. Types of drive testing activities: Single Site Verification (SSV) test Single site verification is the first stage of the drive test. We are to run 5 different tests and collect data for reporting. The 5 tests are: PING Test – Where the servers are tested from the testing laptop to achieve optimum results
  • 7.
    7 Throughput Test –Where the Downlink and Uplink rate is test (with Channel-Inteference to Noise Ratio (CINR) and Receive Signal Strength Index (RSSI) must be above 30dB and -50dB respectively For downlink: Maximum Rate: 14 MBps, Average Rate: 12 MBps For uplink: Maximum Rate: 4.5 MBps, Average Rate: 4 MBps *Test is done in each sector (antenna) of the site Figure 8: Screenshot of the download rate test. Figure 9: Screenshot of the upload rate test.
  • 8.
    8 Network Entry (NE)Test – the Network is accesses (login) repeatedly for 10 times to ensure many users able to connect repeatedly at that sector at low signal levels (CINR: 16-20dB) *Test is done in each sector (antenna) of the site Figure 10: Screenshot of the network entry test. Mobile VOIP Phone Test – two mobile VOIP phone are used to call each other 10 times continuously to ensure users are able to use the VOIP phone in that sector *Test is done in each sector (antenna) of the site Figure 11: VOIP mobile phone provided by our vendor, Samsung.
  • 9.
    9 Handover (HO) Test– a handover drive test is done to ensure that the connection can be handed-over with the 3-sectors (intra – HO) and between neighboring sites as well (inter – HO) Neighbour List (NL) – In order to have successful inter – HO, neighboring sites must be added in the “Neighbour List” on the system. Neighbour of each sector is taken down. *Test is done in each sector (antenna) of the site Figure 12: Screenshot of the neighbor list. Cluster drive test At this stage the entire cluster (usually a size of part of a town) is driven to test the coverage, where the signal strength is plotted in logging file. The area map with the route is provide by the cluster owners (Radio Network Optimizers). Figure below shows the result of the cluster drive test, where the colored route is the route that we have driven. Different colours indicate a different signal strength at that particular location. While the legend of the color can be changed, we usually uses blue to indicate the strongest signal strength, followed by green, yellow, orange and red as the lowest signal strength. From the result of cluster drive, optimizer can do their analysis and change the parameter of antennas. After that, a 2nd drive test is perform to see how the result changes after the site parameter is changed. There are 2 parameter that can be changed in every site, that are tilting and azimuth. After several times of repeated drive testing, optimization and tuning, and the cluster has meet 90% of the requirement set by our vendor, the cluster is suggested to do a pre-KPI test.
  • 10.
    10 Figure 13: Screenshotof the cluster drive test result. Key Performance Index (KPI) test KPI test is the last stage of the drive test. In this test, it can be devided into 3 parts, namely coverage test, throughput test, and Mean Opinion Score (MOS) test. Below is the chart to show the differences between the Pilot Cluster test and normal cluster test. Figure 14: Differences between the Pilot Cluster test and normal cluster test.
  • 11.
    11 1) Drive Test- Coverage Test Conditions and Requirements: 1 laptop computer and 1 device 1 DM and DM analyzer Final KPI Route Test Procedure: The test device will be located at the starting test position. Locate a dongle on the roof. Manual logging – Using command window, ping 32 bytes to ftp server Measure the RF environment (RSSI) on the KPI route 2) Drive Test – User Throughput Test Test Conditions and Requirements: 2 laptop computers and 2 devices 2 DM and DM analyzer Final KPI Route Test Procedure: The test device will be located at the starting test position. MS #1 downloads a big file and MS #2 uploads a big file to FTP server. (The file size should be bigger than 200Mbyte)*Refer to latest batch files. Save the download and upload throughput logs with RF condition, Handover information and PER by DM tool. 3)Drive Test – VOIP MOS Test Conditions and Requirements: 2 laptop computers and 2 set of MOS devices 2 DM and DM analyzer
  • 12.
    12 Final KPI Route TestProcedure: The test devices (MS#1, MS#2) will be located at the starting test position . After the RF environment check, the mobile will perform network entry to prepare for making a voice call. Use MOS measurement tool(X-CAL) to make a call and send the voice sample. The following parameters are for auto-call setting. - Idle time : 5 - Setup time : 20 - T-setup time : 30 - Traffic time : 65 - Call count : 9999 MS#1 have to stay at the fixed location with good RF condition (CINR > 25dB, RSSI > -65dBm) MS#2 will move to KPI drive route. *Make sure VoIP phone battery is empty before starting the test. During the test, phone will charge as it is connected to laptop. *Once the VoIP phone battery is full, please change the battery into empty battery. 4) Cell Edge Test – Download and Upload Throughput Test Conditions and Requirements: 1 laptop computer and 1 device 1 DM and DM analyzer Test will be conducted at 10 covered area locations per pilot cluster. YTL will decide the 10 point locations. Test Procedure: Define 10 locations prior to start test After checking RSSI of user device, test mobile will set up the call.
  • 13.
    13 For DL Test,MS downloads a big file from FTP server. (The file size should be bigger than 200 Mbytes.) For UL Test, MS uploads a big file to FTP server. (The file size should be bigger than 200 Mbytes.) Save the DL/UL throughput logs with RF condition and GPS information for 2 minutes per location by DM tool. 5) Drive Test – Ping BE32,UGS,BE1450 (Pilot Cluster) Test Conditions and Requirements: 1 laptop computer and 1 device 1 DM and DM analyzer Define short driving route for 100 seconds within the covered area. Short driving route (include all RF conditions, include HO (2~3 or sites) Test Procedure: Keep driving on the defined short route, after finishing one test can proceed to next test. Perform 100 pings with 32 bytes per second from test computer to server (BE or UGS connection) at mobility condition Perform 100 pings with 1450 bytes (pilot cluster) per second from test computer to server (BE connection) at mobility condition 6) Drive Test – Ping ertPS Test Conditions and Requirements: 1 laptop computer and 1 device 1 DM and DM analyzer Define short driving route for 100 seconds within the covered area. Short driving route (include all RF conditions, include HO (2~3 or sites)
  • 14.
    14 Test Procedure: Perform 5000pings with 32 bytes per 20ms from test computer to server (ertPS connection) at mobility condition. 7) Drive Test – MS Initial Network Entry Time (Pilot Cluster) Test Conditions and Requirements: 1 laptop computer and 1 device 1 DM and DM analyzer Same short drive route. Short driving route (include all RF conditions, include HO (2~3 or sites) Test Procedure: After the RF environment check, the mobile will set up the call by DM auto-call function and try 10 times within the drive route. (Auto-call setting : Idle Time=10s, Setup Time=30s) 8)Drive Test – Intra ASN Gateway HO Test Conditions and Requirements: 2 laptop computers and 2 devices 2 DM and DM analyzer Vehicle speed (100~120Km/h) Test Procedure: If there is no drive test samples available with this vehicle speed range, this test item should be skipped Define drive route The test mobile will be located at the starting test position Locate two devices inside vehicle Manual logging - Using command window, ping 32 bytes to ftp server Save the logs with RF condition and Handover information DM tool moving around intra ASN- GW handover areas.
  • 15.
    15 9) Drive Test– Inter ASN Gateway HO Test Conditions and Requirements: 2 laptop computers and 2 devices 2 DM and DM analyzer Vehicle speed (100~120Km/h) Test Procedure: Inter ASN-GW Handover test is applied only when the H/O is available in the cluster under test Define drive route that includes inter ASN-GW HO The test mobile will be located at the starting test position Locate two devices inside vehicle Manual logging - Using command window, ping 32 bytes to ftp server Save the logs with RF condition and Handover information DM tool moving around intra ASN- GW handover areas. MS#1 have to stay at the fixed location with good RF condition (CINR > 25dB, RSSI > -65dBm) MS#2 will move to KPI drive route. *Make sure VoIP phone battery is empty before starting the test. During the test, phone will charge as it is connected to laptop. *Once the VoIP phone battery is full, please change the battery into empty battery.
  • 16.
    16 d) Working cultureand management-labour relationship The company hierarchy can be described by the chart below: Figure 15: Company management-labour hierarchy. During my internship period, I observed a good working culture in the company. Firstly, everyone is commited to the company. They are hardworking and always try to get the job done by the end of the day, even though it is out of the working hour. Besides, people in the company are punctual. As the working hour started from 9am to 6pm, everyone is already in the company at about 8.55am. Every morning, every drive tester have to check their schedule of the day, prepare for equipment, set up the equipment in the car, and go to the site to do drive testing. Optimizer in the headquarter are always keep in touch with the drive tester through mobile phone, and we have been working well together. The management-labour relationship is good in the company. We always have good communication with the management side, so that our job can be done more efficiently.
  • 17.
    17 e) Relationship betweenpeoples in the company The company is made up of a multi racial community. There are 3 races in the company, namely Malay, Chinese and Indian. We are all working well together with tolerance. Besides, all the races are willing to help each other when in need. For example, during Chinese new year, most of the Chinese in the company needed to take extra leave, causing a lack of human resources in the company. However, the Malays and Indian in the company are willing to work during Chinese New Year to help relieve the shortage of human power. We are like a big family, respecting each other’s religious believe and culture, and never have any problem with racial discrimination. I am glad that I have the chance to work in such an environment so that I learned to work with peoples with different races and background. This company definitely fulfill the purpose of 1 Malaysia.
  • 18.
    18 Conclusion In these threemonths industrial training in Propel Network Sdn. Bhd, I have learnt a lot of things which cannot be learnt in University life. In terms of theory, I realized that not all the theories can be directly applied in a real working environment. Indeed, theory part is the basic for us to know more knowledge but hands-on experience is important as well. In real world there have plenty of unforeseen factors can be occurred. As what I studied in university, most of the theories are for ideal case, but when come to a real world, we need to modify and compensate with certain factors so that the results we get are closest to the ideal. Other than that, teamwork is one of the important key as well. I got a chance to work as a team with other people. As what I mentioned before, teamwork is very important, it can determine the successful of the given tasks. In real world, it is impossible for us to work alone. We might need others’ helps in order we can complete the tasks. During these three months, I almost every day work as a SSV field test engineer with my partner. Hence, teamwork is one go the important in order to complete the task perfectly. While doing SSV field test, a lot of communications needed between me and my partners and me and my seniors in office. It is important when we’re facing some technical problems and need some help or troubleshooting from seniors. As a trainee we must know how to communicate well with either seniors or other colleagues. Hence, communication behavior and skill is one of the important factors as well. Lastly, I realized the importance of the learning behaviors. It is an important attitude if you want to be self-upgrade and it’s a key of success. Last time I do not have the initiative to learn a new thing. However during these three months, I understand that if we do not have the initiative to learn, then we will never learn a new thing and we will never ever able to equip ourselves with the latest information. Egoism is the factor to block us to walking forward. Therefore we must empty the cup in order to be filled. Reference 1) http://www.pronetwork.com.my/ 2) http://www.accuver.com/7-about-us.html
  • 19.