1 | P a g e
INDUSTRIAL TRAINING
Course Code: Tex -4036
INDUSTRIAL ATTACHMENT
MICRO FIBRE LTD
2 | P a g e
Letter of Transmittal
Date- 15nd
May’ 12
Syed Faqrul Hassan
Professor & chairman
Department of Textile Engineering
Southeast University
Subject: Submission of the “Industrial attachment Report”.
Dear Sir,
We are pleased to submit our “Industrial attachment Report” This is submitted under the
program of B.Sc in Textile Engineering in Southeast University.
The Report has been completed in accordance with the knowledge that we have gather
during our Industrial Training and the guidelines received from our honorable teachers and
our group members.
We tried to make this Report is to give a clear picture on Fabric Manufacturing Technology,
Wet processing Technology & Garments Manufacturing Technology practically used on
Micro Fibre Ltd. However, we will always be ready to provide any further clarification that
you may require.
Yours Sincerely,
Mohammad Tahmidur Rahman 2008100400096
Md. Lokman Hossain 2008100400086
Md. Abir Hossain 2008100400084
Md. Najmus Salihin 2008100400082
Batch: 8th
Sec: GMT
3 | P a g e
ACKNOWLEDGEMENT
At first my gratefulness goes to Almighty Allah for giving me strength and ability to
complete the industrial training and this report. You have made my life more beautiful. May
your name be exalted, honored and glorified.
Now I wish to take this excellent opportunity to thank a lot of people who have assisted
and inspired me, Prof. Syed Fakhrul Hassan my supervisor, to whom I am extremely indebted
for his tremendous support and guidance throughout my training period. Working with him I
have not only earned valuable knowledge but also was inspired by him innovativeness which
helped enriches my experience to a greater extent. His ideas and way of working was truly
remarkable.
I would like to thank the management of the MICRO FIBRE LTD. for giving me the
opportunity to complete the industrial training successfully and also for their valuable
suggestion. My deepest gratitude goes to Executive Director Mr. Amirul Haque, General
Manager Mr. Mizanur Rahaman Patwoary, Assistant general manager Mr. Solaiman Hossain,
MICRO FIBRE LTD. for their permission to conduct my industrial training without which it
would be impossible. Their generous support is greatly appreciated. I would also like to thank
specially our senior brothers and sisters working there efficiently as textile engineer. I am greatly
indebted to them. I also want to thank executives, senior executives and other official’s employee
of MICRO FIBRE LTD. for helping me to complete industrial training successfully. My
gratitude also goes to all the employees of MICRO FIBRE LTD. for their sincere co-operation,
support and valuable advices.
Finally my heartfelt thanks goes to my training mates for their indescribable co-operation
& sincerity.
4 | P a g e
Table of Content
Topics Page no.
Letter of Transmittal 1
ACKNOWLEDGEMENT 2
Table Of Content 3
Introduction 7
Vision 7
Mission 7
Chapter-1
Project Description 8
Project Location 9
History of Project Development 10
Different Department 11
Product mix 11
Layout Design 12
Physical Infrastructure 13
Remarks 14
Chapter-2
MANPOWER MANAGEMENT
Organ gram of man-power administration 15
Management system 16
Shift change 16
Total Section Wise Man power Management system 16
Responsibilities of S.P.O/P.O 17
Remarks 17
CHAPTER -03
RAW MATERIALS
Types of Raw Materials 18
Yarn 18
Sources 18
Grey Fabrics 19
Sources 19
Price: 19
Chemicals 19
Chemical formula of common chemicals used in textile dyeing 20
5 | P a g e
Printing chemicals function 21
Annual requirement 21
Remarks 21
CHAPTER-4
Knitting Section
Production Flow Chart of Knitting Section 22
Lay-out Plan of knitting Machineries 23
List of Single Jersey Circular knitting Machineries 25
List of Double Jersey Circular knitting Machineries 27
List of Auto Stripe Circular knitting Machineries 28
List of Flat Bed knitting Machineries 28
List of Cloth Inspection Machineries 29
Machine Description 30
Description of production process 32
GSM 32
Production calculation 33
Required yarn count to maintain G.S.M 35
Relation Between different yarn count, fabric type, stitch length & finished
GSM 35
Structure, cam arrangement & notation diagram of various fabric 37
Fabric fault 39
Remarks 39
Chapter-05
Wet processing Section
Production flow chart for fabric Dyeing 40
Process sequence for Cotton Dyeing 41
Pretreatment 41
Dyeing 44
Dyeing program for Disperse Dyes 45
Re-dyeing process 45
After Treatment Of All Program 47
Common textile auxiliaries used in dyeing 49
Problems Encountered In Dyeing 51
Printing 53
Finishing 56
CHAPTER-6
Garments section
Introduction 72
Sample Section 73
IE (Industrial Engineering) 75
CAD Section 77
Cutting Section 79
Sewing Section
6 | P a g e
Introduction 87
Sewing Procedure Flow Chart 88
Sewing Procedure 89
Types of seam 92
Stitch 97
Machine Identification 102
SEWING NEEDLE 107
Sewing Thread 110
SMV calculation 113
SEWING DEFECTS OR PROBLEMS 114
Sewing Quality Checking Points 117
Finishing Section 118
GARMENTS MERCHANDISING
Definition 120
Flow chart of merchandising 120
Responsibilities of Merchandiser 121
GARMENTS ACCESSORIES 122
CHAPTER-7
Quality Assurance System
Quality assurance 124
Object of quality control 124
Quality Control Flow Chart 125
Quality Management system 125
Various Test 127
WORKING PROCEDURE FOR LAB 128
Dyeing And QC Laboratory Machineries 129
Fabric Inspection 134
Procedure of the Different Laboratory Tests 137
Quality Standard 145
Remarks 146
CHAPTER-08
MAINTENANCE
Maintenance of machinery 147
Manpower Set-Up For Maintenance 148
Maintenance procedure 148
Maintenance work to the different machines 149
Maintenance tools/equipments & their functions 151
Remarks 152
CHAPTER-09
UTILITY SERVICE
Available Utility Facilities 153
Utility cost 156
7 | P a g e
Remarks 156
Water treatment plant
Process Flow chart 157
Function of different tank 157
Effluent Treatment Plant (ETP)
Flow chart for ETP 158
Effluent analyzing report 159
Chemicals Used in ETP 159
CHAPTER-10
STORE & INVENTORY CONTROL
Inventory system for raw material 160
Grey fabrics store 160
Dyes & chemicals store 160
Spares 160
Finished goods 160
Remarks 161
CHAPTER-11
COST ANALYSIS 161
CHAPTER-12
MARKETING ACTIVITIES
Consumers of Product 162
Name of buyer 162
Importing countries 163
Manpower of marketing 163
Strategy 163
Duties and responsibilities of marketing officer 164
Remarks 164
CHAPTER -13
CONCLUSION 165
Introduction:
Final course industrial training is one of the most essential parts of engineering &
technical education. This industrial training is included in our syllabus to acquaint us with the
practical implementation of the technology studied within the industrial environment. Though it is
very helpful & lays the milestone for starting the carrier for fresh Textile graduates.
8 | P a g e
Fabric manufacturing, wet processing technology and Garments manufacturing
technology which occupies a vast field in modern Textile technology is undergoing many stages of
processing. Many problems are generally being encountered during each operation stage starting
from yarn to fabric and fabric to finished garments stage. Finally from mill training, we learn
practical Knowledge about on fabric manufacturing and wet processing under industrial
environment. We think it will be helpful in our future carrier.
Vision:
To establish as a one stop source for the Global knit Apparel market and to satisfy
and meet customers expectation by developing and providing products and services on time,
which offer value in terms of Quality, Price, Safety and Environmental impact.
Assuring complete compliance with the international quality standards and also
providing the employees internationally acceptable working condition and standards. To
promote the development and to use human talent and equal opportunity of employment.
Mission:
Micro fibre realizes the need to take out a competitive segment in the changing global
market of today through technological excellence and human expertise. Micro fibre is committed to
transpose its local success to the world scene.
CHAPTER-01
PROJECT DESCRIPTION
Name of the project : MICRO FIBRE GROUP
Sister organizations : A-One polar Ltd,
Liberty Knitwear Ltd,
Midland Knitwear Ltd,
Orient Chem.-Tex Ltd.
9 | P a g e
Type of the mill : 100% export oriented knit composite textile mill.
Year of establishment:1998
Registered Office: 331, Tongi Dioversion Road, Moghbazar, Dhaka –
1217, Bangladesh
Factory Address: Ramarbagh, Kutubpur, Fatullah, Narayangonj,
Bangladesh
0189-214648, 0173-034617 (E.D)
0171-3001607 (D.G.M-Production),
0173- 011112 (Merchandising Manager)
Communication: The project is easily accessible by road. The route
has been clarified in the location map presented in
the previous page.
Sponsors: The mill is sponsored by M.S. Zaman.
Capacity: Gray knit fabric production 8000 Kg/day
(approximately)
Dyed knitted fabric 22-24 ton/day (approximately)
Project cost: Cost of the project is approximately in Taka
250,00,00,000
Project area : 7.00 acres
10 | P a g e
Location Of The
MICRO FIBRE GROUP
Chashara
Micro
Fibre
Group
Chittagong
Road
Shibo Market
Fatullah
Narayanganj
Fatullah
Fatullah
Stadium
Sign
Board
ZatraBari
Tikatoli
Gulistan
Ramarvag
Kamolapur
railstation
Fatullah
Rail
station
WE
N
S
11 | P a g e
History of project development:
It is a moment of rejoice to introduce Micro Fiber Group (MFG) to its clients
and patrons. MFG believes whatever it has achieved; its credits should be directed toward its
clients.
Micro fibre group started their Textile business in 1998 by starting construction of the building
for project setup. At 1st
they set up Garments project. In 1999 they went to production of fabric
and dyeing with a dryer of 400 kg & 6 ton capacity boiler. As an ambition to expand the business
they setup knitting section in 2000 & to fill the demand of knitting they setup as well as stenter,
calendar, dewatering m/c, dryer for finishing. With the passage of time different type of m/c
were brought to the mill to improve the quality & production. The mill is well oriented for knit
composite project.
Therefore, when many struggle to survive in post-MFA world; its business in fact enjoying a
healthy growth.
Moreover, having endless efforts to ensure internationally accepted employment practice, its
clients recognize us as a partner to protect their value system and images among final consumers.
12 | P a g e
Different departments:
i. Knitting section
 Circular
 Flat
ii. Dyeing section:
 Knit dyeing
iii. Garments section
iv. Costing & Finance
v. Logistics
vi. Maintenance
vii. Planning section
viii. QC section
Product mix:
Types of raw materials processed here are-
i. cotton- 100% combed or carded
ii. polyester-cotton blend (p/c or t/c), (65%pet+35% cotton)
iii. CVC (60% cotton+40% polyester)
iv. grey melange (85% cotton+15% viscose)
v. Ecru melange (98% cotton+2% viscose or 99% cotton+1% viscose)
13 | P a g e
Security
RoomHealth
facilities
Room
Liberty
Garments
Micro
Finishing
Micro
Dyeing
Utilities
Room
Utilities
Room
Midland
Dyeing
Midland
finishing
Midland
Printing
Maintenanc
e
Department
Office
Office
Office
M
idl
a
n
d
fi
ni
s
hi
n
g
Midland Knitting
&
Garments
Office
Dyes &
Chemicals
Store
Store
Car parking
Office Entrance
Midland
Dyeing
Midland
Finishing
Laborator
y
Cantee
n
Prayer
Place
ETP
E W
S
N
LAYOUT DESIGN
14 | P a g e
Cost &
finance
Accounts
MICRO FIBRE
GROUP
Knittin
g
Dyeing Garment Admin Maintena
nce
Knit
(admin)
Knit
(prod)
Knit
dyeing
QC
Prod
Gmt(Ad
min)
Gmt
(Prod)
Electric
Dept
Mechanica
l Dept
Utility Clea
ning
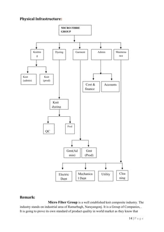
Physical Infrastructure:
Remark:
Micro Fiber Group is a well established knit composite industry. The
industry stands on industrial area of Ramarbagh, Narayangonj. It is a Group of Companies, .
It is going to prove its own standard of product quality in world market as they know that
15 | P a g e
their reputation depends on quality. It is a profitable project and contributes the economy of
our country.
CHAPTER -2
MANPOWER MANAGEMENT
Organ gram of man-power administration
MANAGING DIRECTOR
EXECUTIVE DIRECTOR
16 | P a g e
GENERAL MANAGER
ASST. GENERAL MANAGER
ASSISTANT PRODUCTION MANAGER MANAGER (LAB & QC)
SENIOR PRODUCTION OFFICER OFFICER
PRODUCTION OFFICER SENIOR OFFICER
ASSISTANT PRODUCTION OFFICER SENIOR LAB ASSISTANT
SENIOR SUPERVISOR LAB ASSISTANT
SUPERVISOR LAB BOY
ASSISTANT SUPERVISOR
SENIOR OPERATOR
OPERATOR
ASSISTANT OPERATOR
HELPER
Management system:
In Micro Fiber Group the management system is regular. employees are well
skilled and are graduate in their respective profession.
Shift change:
The industry has two shift .Duration of every shift is 12 hours. Workers get one
hour break time. Shift change depends on the work order and production. There is a
supervisor in every shift who takes the working activities & understands his responsibilities
from previous supervisor during shift change.
17 | P a g e
Total Section Wise Man power Management system:
Micro Fibre Group has sufficient number of skilled manpower working in different sections.
A picture of manpower distribution with total manpower is given below:
Responsibilities of S.P.O/P.O:
The main job as well as main responsibility of a s.p.o is to control process. The
responsibility of a s.p.o/p.o is to complete a batch in required time. Any fault or disturbance
happens in a batch, the blame goes to s.p.o/p.o. The p.o should try to minimize overhead
expenditures and also try to make a batch more profitable. In a word he is in charge of the
floor & his responsibility is to keep moving the production smoothly.
Job description of S.P.O/P.O
1. To give program slip according to daily production plan.
2. To follow up production process from raw materials to finished goods.
3. To match shade in connection with fabric quality according to buyer
requirements.
4. To find out fabric faults as early as possible (before finishing), & take stes to
recover it.
5. To rectify the finished fabric rejected from quality control department.
6. To coordinate with unit technical manager for achieving the target production.
DEPARTMENT MANPOWER
Knitting 445
Dyeing 560
Printing 138
Finishing 315
Garments 3587
Maintenance 40
Administration 23
Utility 20
Security 28
Total 5136
18 | P a g e
7. To motivate supervisors and workers for achieving maximum production with
minimum faults.
8. To check the daily production report.
9. To study dye & chemicals nature delivery by the manufacturer & apply them
Correctly to the production to get best product.
Remarks
The manpower management system in Micro Fiber Group is well arranged.
There are good number of textile engineers in the industry. but they are not adequate enough
to undertake the huge production of the industry. Some more are expected to be enrolled
there in the shortest possible time to meet up the growing need. The efficiency of the worker
should be increased for more quality production.
CHAPTER -03
RAW MATERIALS
Micro Fiber Ltd. is a knit composite industry. In the industry raw materials for
different section is different. As for example knitting uses yarn as raw material, Fabric
processing department uses the knit fabrics, dyes and chemicals.
Types of Raw Materials:
Different type of raw materials are found like
1. Yarn
2. Grey Fabric
3. Dyes
4. Chemicals
Order is usually obtain in the form of making complete garments grey fabric or yarn dyeing
that is main raw material is fabric & yarn. Fabric is made in its own knitting section from
different types of yarn according to requirement, but sometimes buyer may supplies this.
19 | P a g e
Yarn:
Following types of yarns are used to knit fabrics:
1. Cotton — 30 s/1, 80/2, 20/1, 60/2,34s/l, 26/1, 20/1, 18/1,
24/1 (Carded or combed.)
2. Filament —20/D, 24/D, 30/D, 40/D,75/D, 100/D, 150/D.
3. Polyester spun — 50/2 Ne, 20/2 Ne.
4. T/C —+30/1, T/C.
5. Viscose —26/1.
6. CVC (varying proportion)
The count mentioned above was found during mill training.
Sources:
Yarn is collected from the fo1lowing sources:
1. Shohagpur spinning mills
2. Delta spinning
3. Israk spinning mills
4. Delsy spinning mills
5. Techno spinning mills
6. Jamuna spinning mills
7. Malek spinning mills
8. Kader spinning mills
Price: Not provided.
Grey Fabrics: Following types of grey fabrics are dyed:
1.Single jersey:
- Single and double lacoste
- Polo pique
- Terry fleece
- Engineering stripe
2. Single jersey with Lycra
3. Double jersey:
- Rib
- Interlock
4. Double jersey with Lycra
5. Flat bed :
-Single Collar and Cuff
-Design Collar and cuff
Sources:
The required grey fabric is produce in the industry. The required fabrics are supplied
from Micro Fiber Ltd.
20 | P a g e
Price:
Price of grey fabrics depends upon the price of yarn and the making charge of the fabric.
For example, in case of 30’s spun cotton yarn, the price of yarn is $3/kg and for single jersey
fabric the knitting charge is $0.18. So the price of single jersey fabric is $3.18/kg.
Chemicals:
CHEMICAL
NAME
TRADE NAME CHEMICAL
NAME
TRADE NAME
Optical
brightening
Bluton –BVB Anticreasing agent CAN
Wetting agent SCF Leveling agent CL-225
Fixing agent SR Softener FS
Peroxide killer OEM Antifoaming agent SF
Leveling agent RLF-349 Anticreasing agent CBA
Sequestering agent SQ-117 Antifixing agent TPA
Softener WCS Softener EAS
Sequestering agent 2UD Soap AW-501
Alkali RH Sequestering agent SQ-114
Acetic acid G.acid Brightening agent SQS
Silicon PE-40 Wetting agent MC
Optical
brightening
ER330 Enzyme MKL
Flame retardant WRN Optical
brightening
BBU
Dust remover Flock BM Sequestering agent InSA
Fixing agent SR Optical
brightening
BUBZAM
Commonly used dyes in fabric dyeing section in Micro fibre Ltd
For light color: RR dyes
i. Yellow RR
ii. Red RR
iii. Blue RR
 Chemical formula of common chemicals used in textile dyeing:
Water – H2O
21 | P a g e
Hydrochloric acid - HCI
Sulfuric acid –H2SO4
Phosphoric acid – H3PO4
Sodium chloride (common salt) - NaCl
Sodium carbonate – Na2CO3
Sodium sulfate (glauber salt) – Na2SO4
Sodium bicarbonate – NaHCO3
Sodium hydroxide - NaOH
Potassium hydroxide - KOH
Sulfur dioxide – SO2
Tri sodium Phosphate – Na3PO4
Benzene – C6H6
Acetic acid - CH3COOH
Oxalic acid - (COOH)2
Cellulose – C6H10O5
Starch - C6H10O5
Hydros (sodium hydrosulfite) – Na2S2O4
Bleaching powder- Ca(OCl)Cl
Printing chemicals function:
The functions of chemical used in printing process are given below
 Urea: Hydroscoping agent, by using urea the steaming is finished within 5 to
10hours.
 Resist salt: NaCl is penetrated by heating but resist salt is penetrated into fabric
without heating.
 Na2CO3: Fixing the dyes molecules properly.
 Thickener: Thickener helps the past or chemical to be not sprayed on the fabric or
not to be bleeding.
 Increased paste viscosity.
 Reduce screen pore radius.
Price:
Price of dyes & chemicals depend on the quality, type availability & requirement. For
high quality product, better dye & chemical should be used though cost is high.
Annual requirement:
Annual requirement of dyes & chemical depend on the order of production but for various
reasons such as improper weighting, carelessness of operators, hydrolysis of dyes, uneven
process control, wrong recipe formulation, incorrect batching, improper storage facilities &
for different unwanted expenditure increases dyes & chemicals requirement.
Remarks:
For smooth running of a factory uninterrupted supply of raw materials is very essential.
As far as we saw the raw material control of MFG is good.
22 | P a g e
CHAPTER-4
Knitting Section
The process in which fabrics are produced by set of connected loops from a series of yarns is
called knitting.
 Warp knitting
 Weft knitting
When fabric is produced by this method in weft direction then its called weft knitting & warp
direction then its called warp knitting.
Production Flow Chart of Knitting Section:
Sample fabric
Design analysis
Machine selection
Setting the machine for the specific design
Sample Knitting
Sample approval
Bulk Production
Grey fabric inspection
23 | P a g e
Lay-out Plan of knitting Machineries :
A = Office of A.G.M (Knitting)
B = Office of Production Officer
D
L
G F
E
M
I
A
J
J
S
E W
N
K
H
C
B
I
24 | P a g e
C = Cloth inspection machine
D = Re-conning machine
E = Supervisor office & Knit Admin
F = Flat bed knitting section
G = Spare Cylinder room
H = Stair
I = Lift
J = Store of Spare parts & equipments
K = Fitter / Staff office
L = Toilet
M = Auto stripe Machine Section
= Circular Knitting Machine (Single & Double Jersey)
= Eyes marking or Floor marking
Total Floor space of the knitting floor = 20,338.93 Sq.ft (approximately)
In Micro Fibre Group the total number of knitting machine is 83 ( where Single jersey
circular knitting machine is 47, Double jersey circular knitting machine is 14, Auto Stripe
circular knitting machine is 5, And Flat Bed knitting machine is 17, total 83). But there has
another knitting floor where other knitting machines are positioned.
The space of 14862.19 Sq.ft for Circular knitting machines which are assembles in previous
page.And in this lay out plan 40 No’s of Circular knitting machine are situated.
One circular knitting machine with creel stand which required 262.44 sq.ft So, the number of
40 knitting machines required space is, = 262.44 sq.ft × 40 = 10497.6 Sq.ft
The totally free space is = 14862.19 Sq.ft - 10497.6 Sq.ft = 4364.59 Sq. ft
List of Single Jersey Circular knitting Machineries :
Serial No Machine Brand
Name
M/C
Type
M/C
Dia
M/C
Gauge
M/C
Feeder
Origin
01 Jiunn Long S/J 22 24 66 F Taiwan
25 | P a g e
List of Single Jersey Circular knitting Machineries :
02 Jiunn Long S/J 22 24 66 F Taiwan
03 Jiunn Long S/J 23 24 69 F Taiwan
04 Jiunn Long S/J 23 24 69 F Taiwan
05 Jiunn Long S/J 24 24 72 F Taiwan
06 Jiunn Long S/J 24 24 72 F Taiwan
07 Jiunn Long S/J 25 24 75 F Taiwan
08 Jiunn Long S/J 25 24 75 F Taiwan
09 Jiunn Long S/J 25 24 75 F Taiwan
10 Jiunn Long S/J 25 24 75 F Taiwan
11 Jiunn Long S/J 26 24 78 F Taiwan
12 Jiunn Long S/J 26 24 78 F Taiwan
13 Jiunn Long S/J 26 24 78 F Taiwan
14 Jiunn Long S/J 26 24 78 F Taiwan
15 Jiunn Long S/J 28 24 84 F Taiwan
16 Jiunn Long S/J 28 24 84 F Taiwan
17 Jiunn Long S/J 32 24 96 F Taiwan
18 Jiunn Long S/J 34 24 102 F Taiwan
19 Jiunn Long S/J 36 24 108 F Taiwan
20 Jiunn Long S/J 34 24 102 F Taiwan
21 Jiunn Long S/J 40 24 120 F Taiwan
22 Jiunn Long S/J 38 24 114 F Taiwan
Serial
No
Machine Brand
Name
M/C
Type
M/C
Dia
M/C
Gauge
M/C
Feeder
Origin
23 Jiunn Long S/J 36 24 108 F Taiwan
24 Jiunn Long S/J 23 24 69 F Taiwan
25 Jiunn Long S/J 24 24 72 F Taiwan
26 Jiunn Long S/J 21 24 63 F Taiwan
26 | P a g e
List of Double Jersey Circular knitting Machineries :
27 Jiunn Long S/J 20 24 60 F Taiwan
28 Jiunn Long S/J 32 24 96 F Taiwan
29 Jiunn Long S/J 30 24 90 F Taiwan
30 Jiunn Long S/J 28 24 84 F Taiwan
31 Jiunn Long S/J 30 24 90 F Taiwan
32 Jiunn Long S/J 36 24 108 F Taiwan
33 Jiunn Long S/J 30 20 90 F Taiwan
34 Jiunn Long S/J 30 20 90 F Taiwan
35 Jiunn Long S/J 30 20 90 F Taiwan
36 Jiunn Long S/J 30 20 90 F Taiwan
37 Jiunn Long S/J 30 24 90 F Taiwan
38 Jiunn Long S/J 40 24 120 F Taiwan
39 Jiunn Long S/J 30 20 90 F Taiwan
40 Jiunn Long S/J 30 20 90 F Taiwan
41 Jiunn Long S/J 36 24 108 F Taiwan
42 Jiunn Long S/J 30 20 90 F Taiwan
43 Jiunn Long S/J 30 20 90 F Taiwan
44 Jiunn Long S/J 30 20 90 F Taiwan
45 Jiunn Long S/J 36 24 108 F Taiwan
46 Fukuhama S/J 30 24 90 F Taiwan
47 Fukuhama S/J 31 22 72 F Taiwan
Seri
al
No
Machine Brand
Name
Fabric
type
M/C
Type
M/C
Dia
M/C
Gaug
e
M/C
Feeder
Origin
01 Falmac Interloc
k
D/J 24 16 38 F Singap
ore
02 Falmac Rib D/J 34 16 54 F Singap
ore
03 Falmac Rib D/J 30 16 48 F Singap
ore
04 Falmac Rib D/J 30 16 48 F Singap
ore
27 | P a g e
List of Auto Stripe Circular knitting Machineries :
List of Flat Bed knitting Machineries :
05 Hubter Rib D/J 38 18 80 F Taiwan
06 Hubter Rib D/J 40 18 84 F Taiwan
07 Hubter Rib D/J 20 16 32 F Taiwan
08 Hubter Rib D/J 30 16 48 F Taiwan
09 Fukahama Interloc
k
D/J 36 18 72 F Taiwan
10 Fukahama Interloc
k
D/J 36 18 72 F Taiwan
11 Fukahama Rib D/J 36 18 72 F Taiwan
12 Fukahama Rib D/J 34 18 72 F Taiwan
13 Fukahama Rib D/J 34 18 102 F Taiwan
14 Fukahama Interloc
k
D/J 28 20 84 F Taiwan
Serial
No
Machine Brand
Name
M/C
Type
M/C
Dia
M/C
Gauge
M/C
Feeder
Origin
01 Fukuhara S/J 30 24 48 Japan
02 Fukuhara S/J 30 24 48 Japan
03 Fukuhara S/J 34 24 48 Japan
04 Fukuhara S/J 34 24 48 Japan
05 Fukuhara Rib/
Interlock
36 18 48 Japan
Seri
al
Machine
Name
M/C Type M/C
Bed
M/C
Gauge
M/C
Cares
Origi
n
28 | P a g e
List of Cloth Inspection Machineries :
Serial
No
Machine Name Nos Brand Origin
01 Grey Fabric Inspection Machine 02 Sets UZU® Thailand
No Length
01 Around
Star
Computerized Flat Bed
M/C
40 14 Single
Cares
Taiwa
n
02 Around
Star
Computerized Flat Bed
M/C
40 14 Single
Cares
Taiwa
n
03 Around
Star
Computerized Flat Bed
M/C
40 14 Single
Cares
Taiwa
n
04 Around
Star
Computerized Flat Bed
M/C
40 14 Single
Cares
Taiwa
n
05 Around
Star
Computerized Flat Bed
M/C
40 14 Single
Cares
Taiwa
n
06 Around
Star
Computerized Flat Bed
M/C
40 14 Single
Cares
Taiwa
n
07 Around
Star
Computerized Flat Bed
M/C
86 14 Single
Cares
Taiwa
n
08 Around
Star
Computerized Flat Bed
M/C
68 14 Double
Cares
Taiwa
n
09 Around
Star
Computerized Flat Bed
M/C
68 14 Double
Cares
Taiwa
n
10 Around
Star
Computerized Flat Bed
M/C
68 14 Double
Cares
Taiwa
n
11 Around
Star
Computerized Flat Bed
M/C
68 14 Double
Cares
Taiwa
n
12 Around
Star
Computerized Flat Bed
M/C
68 14 Double
Cares
Taiwa
n
13 Around
Star
Computerized Flat Bed
M/C
68 14 Double
Cares
Taiwa
n
14 Around
Star
Computerized Flat Bed
M/C
68 14 Double
Cares
Taiwa
n
15 Around
Star
Computerized Flat Bed
M/C
68 14 Double
Cares
Taiwa
n
16 Around
Star
Computerized Flat Bed
M/C
68 14 Double
Cares
Taiwa
n
17 Around
Star
Computerized Flat Bed
M/C
68 14 Double
Cares
Taiwa
n
29 | P a g e
Machine Picture
SINGLE JERSEY CIRCULER KNITTING MACHINE
JIUNN LONG MACHINE CO. LTD.
TAIWAN.
Specification:
Model: JLS Cyl. Dia: 30"
Feeders: 90 F Gauge: 24 G
Needles: 2256 T
SINGLE JERSEY CIRCULER KNITTING MACHINE
JIUNN LONG MACHINE CO. LTD.
TAIWAN.
Specification:
Model: JLS Cyl. Dia: 30"
Feeders: 90 F Gauge: 24 G
Needles: 2256 T
SINGLE JERSEY CIRCULER KNITTING MACHINE
FUKAHAMA MACHINERY CO. LTD.
YUANHSIEN, TAIWAN.
Specification:
Model: SH-JFA3 Cyl. Dia: 34"
Feeders: 102 F Gauge: 24 G
Mfg. Date: Sep. 2010
30 | P a g e
FUKUHARA STRIPER MACHING
PRECISION FUKUHARA WORKS,LTD.
JAPAN.
Specification:
Gauge: 20/24 Feeders: 192 F
Size: 34"
Mfg. Date: March.2007
COMPUTERIZED FLAT KNITTING
MACHINE
AROUND STAR INTERNATIONAL CO. LTD.
TAIWAN.
Specification:
Bed Length: 40"
Gauge: 14 G
Mfg. Date: 2008
UZU® FABRIC INSPECTION MACHINE
AATPR INDUSTRY CO. LTD.
THAILAND.
Mfg. Date: April-2007
31 | P a g e
Description of production process:
Micro Fiber Ltd. Is capable of producing stripes of any width and enormous color.
The engineering stripes machines are used for producing such fabrics. Except this feeder
stripes are also produced. Single jersey fabrics and its derivatives like lacost, polo pique, terry
fleece etc. are also produced. Rib and interlock fabrics and its derivatives such as 2x2, 3x3
etc. are also produced. Different fabrics can be produced by jacquard m/c by varying the
tucking lengths and looping sequence.Collar and cuffs of any designs are produced here in
the flat bed m/cs. The jacquard design can be computerized and transferred to the knitting
m/c by floppy disks. The yarn that used in the body fabric is also used in producing collar and
cuff.
GSM:
It is the critical parameter that is checked and controlled at different staged of
processing the fabric after knitting to finishing. Fabric GSM can be controlled by the
following ways:
By varying the loop length by VDQ pulley.
By varying the no. of loops by needle gauge setting.
By using different count of yarn.
The yarn count, in all cases, has prescribed by the buyers. So m/c setting is the only way
to control the grey GSM. The final GSM in the finished fabric depend on the finishing
treatments and parameters of finishing machineries.
Fabric width:
Fabric width can be controlled by changing cylinder diameter or by changing m/c.
RPM:
M/c rpm is adjusted with the lead time for production. When lead time is very short then
rpm may increase at a certain level for definite count and strength of yarn. So it also depends
on the yarn parameter and also with structure to be produced.
Loop length:
Loop length determines the fabric GSM. It can be controlled by changing the dia of
VDQ pulley In Mayer & CIE m/c , it can be controlled digitally.
No. of feeder or no. of cone:
It depends on the urgency of production, available cone packages, color to be knit and
structure of the fabric.
Gauge:
Needle gauge determines the no. of loops in a course which determines the GSM of
fabric.
Production calculation:
1. Production = no. of needle x no of feeder x RPM x stitch length/ yarn count
32 | P a g e
Production per shift in KG at 100% efficiency
RPM x no of feeder x no of needle x stitch length(mm) x 60 x 12
=
10 x 2.54 x 36 x 840 x 2.2046 x yarn count
Ks X 590.5
2. Stitch length =
Count (Ne) x GSM
Where,
Ks = knitting constant
Count = linear density of yarn
GSM = gm per square meter
Another formulae is
Stitch length = (Tex × Ks) / GSM
Ks is a constant. Its value is different for different fabric structure and fabric type. Ks is
calculated and estimated as below:
Ks = (GSM x Stitch length) / Tex
Fabric type Color Value of Ks
Single jersey Average 19.55
Single lacoste Average 22.4
Double lacoste Average 22.75
Polo pique Average 25
Plain interlock Average 39.3
1 X 1 rib Light 24.5
1 X 1 rib Average 26.5
3. Production/shift in meter:
100/
1260.
/
.min/




cmCourse
EfficiencyFeederofNoRPM
cmCourse
Course
33 | P a g e
4. Fabric width in meter:
Fabric type Yarn
count
Stitch
length
Color D X G Finished
dia
Finished
GSM
Plain s/j 18s/1 2.94 White 26X24 30 inch 220-230
20s/1 2.98 White 30X24 33.5 inch 200-210
24 s/1 2.68 White 30X24 32 inch 175-185
26s/1 2.66 White 30X24 31 inch 160-170
28s/1 2.70 Avg 26X24 25 inch 150-160
30s/1 2.68 Avg 30X24 30 inch 130-140
34s/1 2.40 Avg 26X24 24 inch 125-135
40s/1 2.44 Avg 24X24 20 inch 100-110
1x1 Rib 26s/1 2.50 Avg 40X18 41 inch 240
24s/1 2.75 Avg 30X18 64 inch 235
26s/1 2.45 Avg 40X18 40inch 245
26s/1 2.55 Avg 40X18 47inch 235
26s/1 2.65 Avg 32X18 32inch 230
36s/1 2.65 Avg 32X18 33inch 170
24s/1 2.95 Avg 34X18 32inch 220
24s/1 2.90 Avg 40X18 38inch 225
28s/1 2.40 Avg 30X24 38.5inch 232
2X1 L Rib 34s/1 2.60 Avg 40X18 23inch 190
34s/1 2.70 Avg 32X18 20inch 185
40s/1 2.76 Avg 30X20 35”T 160
28s/1 2.87 Avg 34X18 32”T 260
26s/1 3.25 Avg 34X18 31”T 205
24s/1 3.50 Avg 34X18 31.5”T 285
20s/1 3.25 Avg 34X20 55”(op) 260
2X2 L/Rib 20/1+40D 3.10 Avg 30X18 18”T 390
24/1+40D 2.90 Avg 30X18 18”T 320
30/1+70D 2.90 Avg 30X18 18”T 320
30/1+40D 2.98 Avg 26X18 18”T 240
30/1+40D 2.80 Avg 26X18 18”T 240
Single lacost 18s/1 3.00 Avg 30X24 46 inch 245-255
24s/1 2.64 Avg 30X24 40 inch 210-215
26s/1 2.60 Avg 30X24 36inch 200-210
30s/1 2.50 Avg 30X24 33inch 180-190
100/
.
100/
.




cmWales
knittingNeedlesofnoTotal
cmWales
walesofnoTotal
34 | P a g e
Following Counts are used to achieve the mentioned G.S.M:
Relation between yarn count, fabric type, stitch length and finished
GSM:
By the following three tables, we can summarize the above data:
For Single jersey-
FINISHED GSM COUNT FINISHED DIA
140 30/1 Machine dia=Finished dia
160 26/1 Machine dia+1=Finished
dia
180 24/1 Machine dia+2=Finished
dia
200 20/1 Machine dia+3=Finished
dia
220 18/1 Machine dia+5=Finished
For S/J with Lycra
Fabric G.S.M Yarn Count
180-190 34s
190-210 32s
210-220 30s
220-240 28s
240-250 26s
For S/J without'Lycra
Fabric G.S.M Yarn Count
110-120 40ѕ -36s
120-130 36s-32s
130-140 32s-28s
140-150 28s
150-160 26s
170-210 24s
For Rib without Lycra:
Fabric G.S.M Yarn Count
180-190 36s-32s
190-200 30s
200-210 28s
210-220 26s
220-250 24s
250-300 24s
For interlock without Lycra
Fabric G.S.M Yarn Count
200-220 34s
220-230 32s
230-250 30s
250-300 26s
For Lacoste without Lycra
Fabric G.S.M Yarn Count
180-190 30s
190-210 28s
210-230 26s
230-250 26s
35 | P a g e
For 1X1 Rib
Finished gsm Count Gauge Finished dia
150-200 30/1 18 Machine dia
210-220 28/1 18 Machine dia
220-230 26/1 18 Machine dia+1
240-250 24/1 18 Machine dia+1/2
280-300 20/1 18 Machine dia+2/3
For Plain Interlock-
Finished gsm Count Gauge Finished dia
200 40/1 24 Machine dia
180 40/1 24 Machine dia+1
220-230 34/1 24 Machine dia+2
240-250 30/1 24 Machine dia+2/3
If the fabric is to be Enzyme washed, the stitch length should be kept (10%) less than the
normal range. Because, enzyme wash reduces the total weight of the fabric by removing the
floating fibre and hairy fibre.
For light color, the finished GSM varies near about 15-20% from grey GSM
For average color, the finished GSM varies 20-25%
For dark color, grey GSM is kept less (i.e. the stitch-length is large) because take up% of dark
color is more and the weight of dyed fabric will be increased.
dia
36 | P a g e
If the GSM varies 25-30%, it is not only necessary to control the VDQ pulley dia but also
yarn tension & take up roller.
Grey fabric introducing:
Factors that should be considered for changing of fabric design on:
i) Cam arrangement changing.
ii) Needle butt setting & needle dropping.
iii) Using of different colors in selected feeder.
iv) Using of jacquard mechanism.
v) Size of the loop shape
Stitch Notation, Cam Arrangement & Needle Repeat Of Some Knitted Fabric:
FABRIC NAME: SINGLE LACOST
Stitch Notation:
   
   
   
   
   
Fig. Looping diagram
Cam arrangement & Needle arrangement:
i) Using two track cams:
▲ ▲ ▲ T ▲
▲ T ▲ ▲ ▲
ii) Using three truck cams:
▲ ▲ ▲ T ▲
1
2
1
2
3
 = Knit stitch
 = Tuck stitch
K = Knit cam
T = Tuck cam
1 = 1 Butt Needle
2 = 2 Butt Needle
3 = 3 Butt Needle
37 | P a g e
FABRIC NAME: DOUBLE LACOST
Stitch Notation:
   
   
   
   
   
   
Fig. Looping diagram
Cam arrangement & Needle arrangement:
i) Using two track cams:
▲ ▲ ▲ ▲ T T
▲ T T ▲ ▲ ▲
ii) Using three truck cams:
▲ ▲ ▲ ▲ T T
▲ T T ▲ ▲ ▲
▲ ▲ ▲ ▲ T T
Fig.- Cam arrangement Fig.- Needle arrangement
FABRIC NAME: SINGLE JERSEY
Stitch Notation:
▲ T ▲ ▲ ▲
▲ ▲ ▲ T ▲
 = Knit stitch
 = Tuck stitch
K = Knit cam
T = Tuck cam
1 = 1 Butt Needle
2 = 2 Butt Needle
3 = 3 Butt Needle
1
2
1
2
3
 = Knit stitch
K = Knit cam
1 = 1 Butt Needle
2 = 2 Butt Needle
38 | P a g e
   
   
   
   
   
Fig. Looping diagram
Cam arrangement & Needle arrangement:
i) Using two track cams:
▲ ▲ ▲ ▲ ▲
▲ ▲ ▲ ▲ ▲
Fig.- Cam arrangement
Fabric inspection :
Two ways of grey fabric inspection used to done by-
a) Auto turning fabric inspection m/c.
b) Varivide colour assessment cabinet –2
D-65, TL-84, TL-83, Florescent, UV.
 Grey fabric faults :
Following faults are found in the grey fabric:
Problem Reason Remedy
1. Hole Broken needle head Change the needle
2. Missing yarn Missing of one end of double
yarn
Careful observation and instant
stop when fault found
3. Needle line Bent needle latch Replace the needle
4. Thick & thin
yarn
Yarn fault Replace the yarn cone to a
more uniform yarn cone
5. Slubs Yarn fault Replace the yarn cone to a
more uniform yarn cone
1
2
39 | P a g e
Remarks :
The Lay out plan of the machineries is well Micro Fiber Ltd. arranged. There
are good number of textile machineries in the industry. They are adequate enough to take the
huge production of the industry. The efficiency of the worker should be increased for more
quality production.
Chapter-05
Wet processing Section
Fabric Dyeing Section:
Production flow chart for fabric Dyeing:
Grey fabric inspection
Batching
Pretreatment
Dyeing
Dewatering
Dewatering (Tube form) Dewatering(Open form)
6. Drop needle Needle fail to receive the yarn
while knitting, needle missing
Reset the needle
7. Barrie
mark/patta
Irregular tension of take down
roller
Adjust the take down tension or
synchronize the take down
speed with knitting
8. Pin hole Due to missing stiches or loop Concentrate on needle and
latch
9. Oil line Improper lubrication Proper lubrication
10. Fly contact Fly coming fro the adjacent m/c Separate one m/c from others
11. Oil stain Dirty m/c and improper handling
of fabric
Proper lubrication and clean
m/c
40 | P a g e
Tension less dryer Slitting
Calendaring Stentering
Compacting Inspection
Inspection Packing
Packing Delivery
Delivery
Process sequence:
For Cotton Dyeing:
Pretreatment
Enzyme (anti pilling)
Dyeing
Soaping
Softening
Pretreatment:
Two types of pretreatment are done in Micro Fibre Ltd.
1. Scouring-Bleaching
2. Bio-Scouring (Bio polishing/ Enzyme treatment)
41 | P a g e
Scouring-Bleaching:
Pretreatment program: (scouring ,bleaching and enzyme)
Light color: M:L=1:10
Fill water
Fabric load
SCF (0.25g/l)+2UD (0.25g/l)
ACN+CBA (0.25+0.25g/l) ( Dosing 10mins)
Temp=60o
c and run=20min
Drain
Fill water
SCF+InSA(0.65+0.65g/l) +ACN+CBA (1.25+1.25g/l) (Dosing 10mins at room temp)
Caustic Dosing at 40o
c (1.8g/l)
Temp 70o
c
Peroxide +stab (1.75+0.22g/l)
Temp=98o
c and Run=50-60mins
Cooling at 80o
c
Drain
Fill water
Green acid( 0.5 g/l)
OEM ( 0.3 g/l) dosing 20 minutes
Raise temp. 80o
c and run 10 mins
Drain
42 | P a g e
Fill water
Hot wash (95o
c X 10mins)
Medium/deep color: M:L=1:8
Fill water
Fabric load
SCF (0.17g/l)
ACN+CBA (0.425+0.425g/l) ( Dosing 10mins)
Temp=60o
c and run=20min
Drain
Fill water
SCF+InSA(0.552+0.637g/l) +ACN+CBA (0.637+0.637g/l) (Dosing 10mins at room temp)
Caustic Dosing at 40o
c (1.70g/l)
Temp 70o
c
Peroxide +stab (1.70+0.212g/l)
Temp=98o
c and Run=50-60mins
Cooling at 80o
c
Drain
Fill water
Hot wash (95o
c X 10mins)
Fill water
G. acid(0.697g/l) OEM ( 0.3 g/l) dosing 20 minutes
Raise temp. 80o
c and run 10 mins
Drain
43 | P a g e
Bio-Scouring:
Process description of Bio-Scouring is same as normal pretreatment process. But in Bio-
Scouring process, we use only one auxiliary (MA-stab XLC), where in normal pretreatment
process ,we use more than one auxiliary.
Enzyme Treatment:
Process Description of ENZYME TREATMENT:
Light color: M:L=1:10 Or, Medium/deep color: M:L=1:8
Water fill
Green acid (0.4g/l)(Check PH
)
MKL (0.3% owf)
Temp 55o
c and Run 60mins
Drain
Ready for dyeing
Dyeing:
Normaly for knit dyeing, there are many kinds of dyeing procedure such as Iso thermal
process, Critical migration process, Exhaust method etc. In Micro Fibre they use Exhaust
method for knit dyeing.
Dyeing program for Disperse Dyes:
Fabric treated with oxalic acid at 70°C for 20min
44 | P a g e
Rinse for 5 min
pH is controlled at 4.0-4.2
Dyeing at 130°C temp for 40-50 min
Hot wash for 5 min
Reduction cleaning 80-90°C temp for 30 min
Neutralization/Hot wash
Softener at 60°C temp for 20 min
Drain the bath
Unload the fabric
Re-dyeing Process:
When shade is not matched then fabric is treated again in dyeing machine for shade matching
is known as re-dyeing.
Generally, re-dyeing is done if the shade is deeper than the target shade. It may occur when
the fabrics absorb one or two colors more or less. One re-dyeing process is described below.
- Drain the let off solution
- Hot wash at 700
-800
C
- Acid wash at 600
-700
C(600
for light shade & 700
for deep shade).
- Soda ash washes at 900
-1000
C for 60mins to reduce the depth of shade.
- Acid wash at 600
C.
- Addition to required dyestuffs.
- Salt addition.
- Soda ash addition.
45 | P a g e
Other operations are same as previous described dyeing operations.
Stripping process:
Add water
Fabric load
TPA+G.ACID
Temp=90o
C run=20min
Drain
Fill water
SCF+NaOH
Temp=98o
C run=30min
Cooling at 80O
C
Hydrose
Temp=98o
C run=60min
Drain
Hot wash
Half scouring
Temp=98o
C run=35-50min
Dyeing
After Treatment Of All Program:
For light color For Deep / Medium color
Recipe:
Antifixing agent (TPA)= 3.0g/l
A.Acid (G.Acid)= 3.0g/l
Wetting agent(SCF)= 0.2g/l
Hydrose= 4.0g/l
Caustic= 3.0g/l
Half scouring recipe:
SCF=0.26g/l
InSA=0.6g/l
ACN+CBA= 0.26+0.26g/l
Stab= 0.088g/l
Caustic= 0.72g/l
50% H2O2=0.7g/l
G.acid= 1.0g/l
OEM=0.12g/l
46 | P a g e
C Neutralizer=0.425g/l
Temp=60c-65c Run=20min
Hot Wash
(AW-501=0.17g/l) Temp=60-65c Run=20
Temp=80c-90c
FS(10% Solution)=3-4g/l
Temp=50O
c-For light color
Temp=60O
c –For deep color
PH=4.0-4.5 Fixing agent =0.425g/l
Run =20min
Hot Wash
C Neutralizer=0.425g/l-0.552g/l
Temp=60c-65c Run=20min
Hot Wash 90O
c-
run 10min
(AW-501=0.255-0.425g/)
Fixing agent =0.425g/l
Temp=50o
c-60o
c Run=20min
PH
=5.0-5.5
FS(10%solution)=3-4g/l
Temp=60o
c run=20min
PH
=4.0-4.5
Temp=50c-60c Run=20min
After dyeing for neutralization:
For white
(without
enzyme)
For white
(with
enzyme)
For
light color
For
medium color
For
deep color
47 | P a g e
A.Acid=1.5g
/l
Temp 65o
c
Run=20min
PH
=4.5-
4.8(By using
A.Acid)
Temp 55o
c
Run=60min
C.Neutralizer=
0.425g/l
Temp 63-65o
c
Run=20min
C.Neutralizer=
0.425-0.552g/l
Temp 63-65o
c
Run=20min
C.Neutralizer=
0.552g/l
Temp 63-65o
c
Run=20min
For fixing:
For medium color For deep color
SR=0.425-0.85g/l
Temp 50-60o
c
Run=20min
PH
=5.0-5.5(By using C.neu)
SR=1.275-1.7g/l
Temp 50-60o
c
Run=20min
PH
=5.0-5.5(By using C.neu)
Softener solution(10% solution):
For white For light color For medium/deep color
WCS(10%Soln
)=2.55-
3.4owf
Temp 60o
c
Run=20min
PH
=4.0-4.5(By using
A.Acid)
FS(10%Soln
)=2.55-
3.4owf
Temp 50o
c
Run=20min
PH
=4.0-4.5(By using
C.neu)
FS(10%Soln
)=2.55-
3.4owf
Temp 60o
c
Run=20min
PH
=4.0-4.5(By using
C.neu)
Common textile auxlliaries used in dyeing:
Acid - The chemical compounds that dissolve in water and provide H+(proton). It changes
the color of litmas paper from blue to red.
Strong acids - completely ionized in water;
For example: HClO4, Hl, HBr, HCl, HNOs, H2SO4, H3PO4
Weak acids - partial ionized in water;
For example: HF, H2S, HCN, HC2H3O2 and most organic acids.
48 | P a g e
Alkalis - The chemicaL compound that dissolve in water and provide 0H-
. It changes the
color of litmas paper from red to blue.
Strong alkalis - completely ionized in water;
For example: NaOH, KOH, LiOH, Mg(OH)2 most metallic hydroxides
Weak alkalis - partial ionized in water;
For example: NH4OH and most organic alkalis
Buffer - lt is a saturated solution of acid-salt or alkali-salt mixture. lt resists the change of pH
on addition of acid or alkali. Usually it is used to control the any bath solution. Buffer
solutions are solutions containing mixtures of a weak acid or base and a salt of that acid or
base. For exampre, the mixture of acetic
acid and sodium acetate, which dissociates as:
CH3COOH CH3COO -
+ H+
CH3COONa CHs COO -
+ Na+
Oxidizing agent - The chemical compound which provide oxygen during chemical reaction
and converting to oxide, They gain electrons in a redox chemical reaction, for example, O3,
H2O2, Ca0Cl2.
Reducing agent - The chemical compound which losses electron during chemical reaction.
lt reduces other substances chemically, especially by donating an electron or electrons, for
example, Hydrose (Na2S2O4), Rongalite C.
Surfactants - Surfactants or surface-active agents act in solid-liquid, solid-gas, or liquid-gas
interfaces and reduces the interfacial tension. ln textile wet processing it works in between
solid-liquid interface and reduce the surface tension of liquid. lt has a versatile application in
textile industries especially in textile coloration, for example, Wetting agent, Detergent,
Lubricant, Foaming agent, Anti-foaming agent, Leveling agent, Dispersing agent.
Wetting agent - lt accelerates the wetability of material in solution; thus helps to easy
penetration of chemicals into substrate. Usually it is used in scouring, bleaching and dyeing
processes. lt is available in market in form of clear or yellowish liquid.
Detergent - Detergents are one kind of surface active agents but the reverse is not always
true. The surfactants which have detergency power and the number of carbon in aliphatic
chain are not less than 9. Usually it is used in textile to clean the materials by removing
undesirable substances. These products are either soaps or synthetic detergents.
Lubricant - The chemical compounds use to prevent contact between solid surfaces in
relative motion in order to reduce friction, wear, overheating, and rusting. They are very good
coolants, provide the appropriate range of viscosities, and are thermally stable.
Anti-foaming agent - Anti-foaming agents are another type of surfactants which are able to
prevent or reduce foam. Usually, anti-foaming agents are used in dyeing bath and in printing
paste to hinder foam generation. Excess foam generation can create adverse effect in
processing and product.
Anti-creasing agent - Usually used in dye bath or in finishing stage to prevent creasing of
fabric or garments.
49 | P a g e
Anti-pilling agent - Some man-made and blended fibre fabrics can easily form pills in their
surface. Thus it reduces the aesthetic value of the fabric or garment. Anti-pilling agents are
used to prevent such kind of pills formation during wearing of cloth.
Leveling agent - Leveling agent is used in textile coloration process to achieve uniform
dyeing over the whole substrate by controlling the rate of dyeing. Generally it is a non-ionic
surfactants type compound either fibre substantive or dye substantive. lt is available in market
in liquid form.
Dispersing agent - usually it is used in disperse and vat dyeing process helps to distribute
the dye molecules in dye bath. it is also help to penetrate the dye molecules into the substrate.
lt is available in market in powder form.
Retarding agent - The chemical compound that are able to retard or control the dye uptake
inside of the fibre .Using retarders is very common in acrylic dyeing
with cationic dyes.
Carrier - Carriers are relatively small organic substances that usually have affinity for
polyester. lt acts as a catalyst to accelerate the dye penetration into the fibe in disperse dyeing
process.
Chemical formula of common chemicals used in textile dyeing:
Water – H2O
Hydrochloric acid - HCI
Sulfuric acid –H2SO4
Phosphoric acid – H3PO4
Sodium chloride (common salt) - NaCl
Sodium carbonate – Na2CO3
Sodium sulfate (glauber salt) – Na2SO4
Sodium bicarbonate – NaHCO3
Sodium hydroxide - NaOH
Potassium hydroxide - KOH
Sulfur dioxide – SO2
Tri sodium Phosphate – Na3PO4
Benzene – C6H6
Acetic acid - CH3COOH
Oxalic acid - (COOH)2
Cellulose – C6H10O5
Starch - C6H10O5
Hydros (sodium hydrosulfite) – Na2S2O4
Bleaching powder- Ca(OCl)Cl
50 | P a g e
Problems Encountered In Dyeing:
Uneven Dyeing 
1. It can be caused due to rapid addition of dyes and chemicals. For this purpose the
dosing of soda ash should be maintained properly.
2. Pressure difference.
3. Over loading in the m/c.
4. Yarn lot mixing.
5. Improper control of temperature.
6. Less amount of leveling agent.
7. Improper pretreatment.
Uneven Shade in Rope to Rope 
1. Improper rope length in each chamber.
2. Improper fabric flow speed in each nozzle.
Off Shade
1. Improper M: L ratio.
2. Lower amount of auxiliaries.
3. Improper mixing of dyestuffs.
Dye Spots 
This is most common fault caused by operator not correctly mixing and thoroughly
dissolving dyestuffs in the right amount of water.
Batch to Batch Shade Variation 
If any of parameters of dyeing are changed then it will produce problems in batch to
batch consistency. In order to avoid this defect the following steps should be followed-
1. Maintain the same liquor ratio.
2.Check that the fabric has the same dye affinity.
3. Use the same standard program procedures for each batch.
4. Making sure that the operators add the right bach of chemicals at the same time &
temperature in the process.
5. Check the water supply daily especially ph
, hardness & Na2CO3 content.
Crease Mark 
Crease marks are produced due to the lower concentration of anti creasing agent and
improper cooling rate (defective cooling gradient). This is encountered by increasing the
concentration of anti creasing agent and proper adjustment of cooling rate.
Running Marks 
Running marks are frequently related to the material construction and are caused by
poor opening of the fabric rope.
1. Reducing the machine load and running at a slightly higher nozzle pressure, or
using the next largest available nozzle size, may also help.
2. Either pre setting or pre relaxation of the fabric before dyeing can avoid this
problem.
3. Running and crack marks can also be a result of incorrect process procedures. A
higher fabric speed, combined with slower rates of rinse and cooling will often correct the
problem.
4. Care should be taken to check that bath draining temperatures are not very high
especially viscose blends are involved.
5. Shock cooling of static material will also cause crack marks.
51 | P a g e
Intensive Foaming 
In case of intensive foaming, which is caused when, the pumps try to pump a mixture
of air and water. This resets in the loss of nozzle pressure & floating of flake. If the
foaming is severe it is better to drop the bath & restart the process, after adding an anti
foaming agent to the new bath.
Remarks:
The production process, followed by the Dye-house of Micro fibre group is
impressive. The processes are being carried out very quickly and accurately. Due to the
excellence of process, machineries and lab trials very few cases of re-dyeing is performed
Printing
Printing involves localized coloration. This is usually achieved by applying thickened pastes
containing dyes or pigments onto a fabric surface according to a given colour design. In
particular, the viscosity of a print paste is critical. It determines the volume of paste
transferred to the fabric and the degree to which it spreads on and into the surface yarns. The
paste must colour all the visible fibres on the printed surface, so it must penetrate somewhat
into the yarn structure. If the paste is too ‘thin’, it will spread, giving poor print definition,
and penetrate too far into the yarns decreasing the colour yield.
The rapid development of CAD computer systems for print design has had a significant
impact on this activity. The development of digitised textile printing using, for example, ink
jet printers is well underway. Such computer assisted manufacturing will considerably
influence the textile printing industry in the near future. Its other preoccupation, as for the
dyeing industry in general, is that of reducing the amounts of biodegradable and potentially
harmful chemicals in the effluent leaving the works so that its environmental impact is
limited.
Sample Preparation
After getting work order from product development dept.
Prepare design according to outwork
Screen preparation
Sample preparation
52 | P a g e
Approved Sample
Bulk production
Bulk Production:
Screen Preparation
Print Paste preparation
Printing is done on the mc or manually
Drying
Curing
Final Inspection
Available Printing Style in Micro Fibre LTD
In Micro fibre ltd 3 types of printing style are available. Which’s are Pigment printing,
Discharge Printing, Reactive Printing. There are also Titanium printing, Glitter printing and
Khari Printing. Mostly pigment printing is available there. Discharge printing is used for
dyed fabric print and Reactive Printing is used for sharp and accurate design. Print paste
recipe is given below as per Micro Fibre Group.
Types of Printing in Micro Fibre Group:
1. Reactive printing
2. discharge printing
3. pigment printing
53 | P a g e
Reactive printing:
Print steam(102o
c) washing finishing(stenter) compacting Delivery
Discharge printing:
Print steam(102o
c) curing(155-160o
c) washing finishing(stenter)
Delivery compacting
Pigment printing:
Print curing(155-160o
c) finishing(stenter) compacting Delivery
Print curing(155-160o
c) washing finishing(stenter) compacting Delivery
Recipe of Pigment paste:
 Binder: 10.00%
 Hi soft: 00.50%
 Glycerin: 01.00%
 Liquor Ammonia: 01.00%
 Thickener(Lotacgol hit): 05.00%
 Color: Required amount to match the color
Recipe of Discharge paste:
 Binder: 20.00%
 Urea: 10.00%
 Disgrason DS: 10.00%
 Discharge gum: 03.00%
 Glycerin: 01.00%
 Antifoaming agent: 00.10%
 Color: Required amount to match the color
Recipe of reactive Paste:
 Sodium Alginate: 04.40%
 Sodium Bi-carbonate: 04.50%
 H. agent: 10.00%
 Ludigal: 01.20%
 Kerosene(Fixing agent): 00.90%
 NB: 03.00%
 SF: 00.20%
 Color: Required amount to match the color
54 | P a g e
Pollutants during printing process:
Drying and fixing are another important emission source in printing processes. The following
pollutants may be encountered in the exhaust air [179, UBA, 2001]:
 aliphatic hydrocarbons (C10-C20) from binders
 monomers such as acrylates, vinylacetates, styrene, acrylonitrile, acrylamide,
butadiene
 methanol from fixation agents
 other alcohols, esters, polyglycols from emulsifiers
 formaldehyde from fixation agents
 ammonia (from urea decomposition and from ammonia present, for example,
in pigment printing pastes)
 N-methylpyrrolidone from emulsifiers
 phosphoric acid esters
 phenylcyclohexene from thickeners and binders.
Finishing section
Textile finishing , in a restricted sense , is the term used for a series of processes to
which all bleached , dyed , printed and certain grey fabrics are subjected before they
are put on the market . In fact , finishing includes the final treatment of every kind of
fabric made from every kind of fiber .
Objective of finishing:
- Improving the appearance – Lustre , whiteness , etc .
- Improving the feel , which depends on the handle of the material and its
softness , suppleness , fullness , etc .
- Wearing qualities , non – soiling , anticrease , antishrink , comfort , etc .
- Special properties required for particular uses – water – proofing , flame –
proofing , etc. .
- Covering of the faults in the original cloth.
- Increasing the weight of the cloth.
Types of finishing:
1) Chemical finishing: Chemical reaction of auxiliaries with fibers.
2) Application of the handle modifying products / additives.
3) Mechanical finishing:
 Mechanical treatment with machines.
 Finishing effects
 Easy – care
 Crease recovery.
 Dimensional stability.
 Good abrasion resistance.
 Improved tear strength.
 Good sewability
55 | P a g e
Dyed Fabric from Dyeing Department
Shade check
Dewatering
Slitting
Stentering/Dryer
Open compactor
Final Inspection
Packing
Delivery
Drying
Calendering & compactor
Final Inspaction
Packing
Delivery
Dewatering
Tubular formOpen with
 Soft or stiff handle.
 Shine or luster
After dyeing knit fabric is required to finish. During eyeing all knit fabric are dyed in
tubular form. According to buyer’s requirement knit fabric are finished in open form
or tubular form.
Flow chart of final process (knit fabric)
56 | P a g e
Finishing section is Divided into two section, they are:
-Open line
-Tube line
The machines that are used in open line that are given bellow:
1. Slitting m/c
2. De-watering m/c
3. Stenter
5. Compactor
The machines that are used in tube line that are given bellow:
1. De-watering m/c
2. Dryer
3. Calendering & Stentering
Dewatering and Slitting unit
Machine Specification:
Machine name: Dewatering / Detwisting,
Manufacturer: Ruckh Calator,
Origin: Sweden
Production capacity: 10 M. Ton / Day
Quantity: 01
Machine name: Open Width De-watering + Slitting, BIANCO, ITALY
Manufacturer: BIANCO,
Origin: ITALY
Serial Number: M03066-016261
Construction year: 2003
Max speed: 90m/min
Production capacity: 10 M. Ton / Day
Quantity: 02
After finishing the dyeing process from the dyeing machine then the fabrics are ready for de-
watering . This is the process to remove the water from the fabric completely by squeezing.
This is the main function of the de-watering machine.
57 | P a g e
Feature:
 Used to remove excess water after pretreatment and dyeing
 Delivered fabric is crease free state
 Before squeezing ballon is formed with the help of compressed air passing by a
nozzle
 It can control the diameter of fabric and GSM and shrinkage by over feeding
mechanism
 To impart soft finish to the fabric
 To open the fabric from tubular form to open width form
 Fabric is cut according to the needle mark.
During slitting: Controlling point
S/J :50m/min to 60m/min
Rib, interlock : 80m/min
Max dia: 45inch
58 | P a g e
During Dewatering: Controlling point
Maximum speed: 30-35 m/min
Pressure required for RIB 3-3.5Kg
Pressure required for Single jersy 2 Kg
Pressure required for Lycra 2.5-3 Kg
Chemical used:
1. Softener (10g/l)
2. Acetic acid (1g/l)
Power consumption:
Voltage: 400V
Frequency: 50Hz
Maximum power: 24kwatt
Manpower Required:
Worker: 02
Utilities:
1. Electricity
2. Processed air (to form the tube fabric into ballon with a view to
remove crease)
Control system:
1. Overfeed control
2. Pressure
3. Speed control
4. Width control
Squeezer Machine:
Object:
1. Reduce water content.
2. Apply chemicals specially to make the fabric soft.
Chemical solution:
10% solution of softener
1% solution of soap
For S/J
 1KG softner in 9liter water and 500gm soap in 5 liter water to make solution
For collar
 Sequetering agent 0.5gm/l, anticreasing agent 1gm/l
Control point:
1st
Squeeze roller pressure: 700-1000PSI or 5-7Bar
59 | P a g e
2nd
Squeeze Roller pressure: 500-700PSI or 3.5-5Bar
Hydro-extractor m/c
Object:
1.Extract water content from fabric.
Dryer m/c :
Object: To dry the wet fabric
High Production Dryer:
Drying is defined as a process where the liquid portion is evaporated from the fabric.
Functions:
1. To dry the fabric with the help of steam
2. To control the shrinkage
3. To prepare the fabric for next subsequent process
4. To dry fabric without tension
Main parts of the machine:
1. Heating chamber
2. Blower
3. Synthetic blanket as a conveyor
4. Folder
5. Exhaust fan
Heating system:
1. Gas fired
Utility:
1. Gas (to make fire)
2. Electricity (to rum the machine)
3. Compressed air (to spread the fire)
Setting according to fabric construction:
Fabric type Speed m/min Temperature Over feed speed (%)
Single jersey 15-17 140 20
Interlock 20 – 22 140 25 – 30
Rib 10 140 15 – 20
T/C P/C
Viscose
20 – 23 130 40 – 45
Lacoste 30 140 40 – 45
Collar 20 140 40 – 45
Lycra 17 130 30 – 40
Checking parameters:
60 | P a g e
 Shade Check
 Width check
 Weight check
 Compaction check
 Edge check
Find out the limitations and faults of the machine and advise for removing these.
i) Selvedge drying system is not properly functioning.
ii) Maximum over feed of the machine is +60%.
iii) When the steam temperature is 1000
C-1200
C, then delivered fabric temperature is
45-500
C. But there is no cooling zone in this machine to reduce the excess
temperature. So a cooling zone in delivery zone can be attached.
Calendar M/C:
It is a finishing process used on cloth where fabric is folded in half and passed under rollers at
high temperatures and pressures.
The calendering finish is easily destroyed, and does not last well. Washing in water destroys
it, as does wear with time.
calendering, a finishing process by which paper, plastics, rubber, or textiles are pressed into
sheets and smoothed, glazed, polished, or given a moiré or embossed surface. The material is
passed through a series of rollers; the resulting surface depends on the pressure exerted by the
rollers, on their temperature, composition, and surface designs, and on the type of coating or
glaze previously applied to the material to be calendered.Export oriented fabrics are not gone
in calendering process.Compacting fabrics are gone in calendering process.
Object of calendaring:
 The fabric is run through rollers that polish the surface and make the fabric smoother
and more lustrous. High temperatures and pressure are used as well. Fabrics that go
through the calendering process feel thin, glossy and papery.
 To improve attractiveness.
 To cause a closing threads together by flattening and thus tending to fill up the inter
stitches between warp and weft.
 To produce smooth and glossy luster appearance on the surface of fabric.
Width Compactor
During fabric formation processes, stresses often are introduced into a textile. Such stresses
can be controlled by drying the finished fabric on a stenter frame, which controls the width of
the fabric and the tension on the fabric during the drying process. A second method involves
compression the fabric structure, as in the Sanforizing process. In this process, the fabric and
backing blanket (rubber or wool) is fed between a feed roller and a curved braking shoe, with
the blanket being under some tension. The tension on the blanket is released after passing the
fabric and blanket between the roller and braking shoe. The net result is compaction of the
fabric being carried along in the sys· tem. Such a simple technique permits fabrication of the
fabric of finished textile goods without fear of excessive shrinkage on laundering. Protein
hair fibers such as wool, and thermoplastic fibers such as polyester, can be compacted by
felting action.
61 | P a g e
The scale structures on protein fibers entangle and stick on agitation, particularly in the
presence of moisture. The resulting "ratcheting" effect causes the fibers to compact and felt.
Many processes for wool take advantage this effect, and nonwoven felt structures are
produced by this method. Compaction of thermoplastic structure occurs when the fibers are
raised to near their softening point. At a sufficiently high temperature the fibers shrink and
contract, causing compaction of the textile structure.
After drying the fabric from stenter, it is passed through compactor to control shrinkage. Knit
fabrics have higher tendency to shrink so its compaction is very important to maintain the
minimum quality. ln compactor the fabric is steamed to regain moisture and the introduced
to the competing rolls. Here the feed roll turns faster than the second roll. An endless belt is
fed over rollers in such a way that the belt can be elongated at stretch; the fabric is introduced
between the belt and a heated drum. After passing from the contact of the drum the belt can
shrink and compress the fabric, thus the compactor control the fabric shrinkage.
Function:
1. To compact the fabric
2. To control the shrinkage
3. To maintain proper width and G.S.M
Main parts of tube-tex machine:
1. Heating chamber
2. Blower
3. Synthetic blanket as a conveyor,
4. Folder
5. Exhaust fan
Main Parts: (Lafer Compacting Machine)
 Heat Padder: Control Motor Speed.
 Heat Chamber: Three.
1. Lower Padder
2. Stenter
3. Compactor
 Main Power
 Blanket: For finishing Cloth.
 Guide Roller
 Clip: Straighten the fabric
 Wheel raising
 Steam Box: soften the fabric
 Load Cell: Keep the delivery Roller for perfect tension.
 Temperature: 1500
C (Highest)
 Speed: 50 M/Min
 Overfeed % Up: More the Overfeed % Up More the GSM.
 Steam Pressure: Up to 10 Kg
In Tube-tex compactor m/c fabric spread range:
62 | P a g e
Fabric dia (inch) Maximum spreading (inch)
14” 17”
16” 19”
17” 20”
19” 25”
22.25” 28.25”
26” 36.38”
34.75” 47”
45” 57”
48.25” 60”
For different type of fabric speed and compaction (TUBE TEX):
Fabric Type Speed ( r.p.m ) Compaction
S/J 20 8-9 %
Lycra S/J 25 7-10 %
1*1 Rib 30 8 -11 %
Single lacoste 30 10 -14 %
2×2 Rib 30 -35 6-7 %
Double lacost 30 -35 12 %
Pk. Fabric 30 10 -12 %
Interlock 30-35 9 – 12%
Tube-tex consists of five major parts and these are –
1. Shaper : It looks like a ladder which straightens the fabric and passing
through the pulley.
Shaper
2. A pair of pulley : It controls the fabric width according to the buyer’s
requirements .
Fabric
3. Steam zone : It is given steam on the fabric surface for softness which helps in
compacting zone to compact the fabric .
Steam spray on fabric surface
+ +
63 | P a g e
4.Compacting zone :
It consists of edge roller, retard roller, steel plates and compacting shoe . Fabric’s shrinkage ,
finished G.S.M and dia permanent by compacting shoe & edge roller at 950
c. Steel plate
remove the crease mark on the fabric surface and retard roller smooth the upper portion of
the fabric surface at 950
c .
Steel plate Compacting shoe
Fa Fabric
Edge roller
Retard roller
Fabric delivery
Steel plate
5. Folding zone : Here fabric folding fan moving to and foe movement and fold the fabric
evenly .
Overfeed % Up Setup for Lafer compacting Machine:
Overfeed % Up for Lycra Single Jersey:60
Overfeed % Up for Single Jersey: 35/40.
Overfeed % Up for Lacost fabric :35/40
Overfeed % Up for Rib fabric :20/22
Overfeed % Up for CVC fabric:45
Utilities used:
 Electricity
 Steam
 Compressed air
Control Point :
- Water pressure
- Air pressure
- Steam pressure
Checking parameters:
 Shade Check
 Width check
 Weight check
 Compaction check
 Edge line Checking
 Fault check
Stentering Machine
64 | P a g e
Stenter is a very important and essential machine. stenter plays a big role to achieve the
desired width and GSM of the fabric and widely used for heat setting of fabrics containing
lycra. Normally after dewatering most of the water is removed from the fabric but still a
certain amount of water remains in the fabric. in stenter the remaining amount of water is
removed by passing the fabric through a sufficient number of heated chambers. During
drying in stenter the fabric attain its desired diameter and GSM
Purpose of the m/c:
i) Drying
ii) GSM control: If overfeed increases,then GSM increases and vice
versa.
iii) Width control :The width is controlled by means of
Spreader,Expander.
iv) Shrinkage control
v) Decrease sprirality
vi) Decrease Bowing effect
vii) Softener application
viii) Surface coating for Teflon finish
ix) Soil release chemical finish
x) Heat set for cotton lycra fabric
Main parts of the machine:
i) Feed zone
- Centering device
ii) Chemical padding zone
- Squeezing roller
- Chemical tray
iii) Bowing control zone
- Bowing roller (rubber roller, no of roller -2)
- Sensor (no of sensor -6)
- Uncurling roller
iv) Chain entry zone
- Uncurling device (both side of the chain entry)
- Sensor (both side of the chain entry)
- Brush roller (for attaching the fabric with the pin of the chain, no of brush roller
- Selvedge gumming device with gum box under the chain entry
v) Drying zone
- Gas rotamatic burner (10)
vi) Cooling zone
vii) Delivery zone
viii) Relax R/r
ix) Padder
x) Pin roller
xi) PLC profivassleeve converter.
xii) Plaiter roller
xiii) Take up roller
xiv) Wheel
65 | P a g e
Heating system: Gas Burner
Gripping system of fabric edges: pinning
Utilities used:
 Electricity
 Gas
 Steam
Controlling points:
 Fabric speed
 Fabric width
 Temperature
 Overfeed %
Checking parameters:
 Shade Check
 Width check
 Weight check
 Compaction check
 Fault check : Operator checks -
 Knitting faults
 Spinning faults
 Dyeing faults
 Other faults
Chemical used during finishing:
For 250kg fabric:
In 200ltr water
 24kg FS(softener)
 1.6kg EAS(silicon)
 1.6kg PE40(silicon)
 50gm acidic acid
For 500kg fabric:
 36kg FS(softener)
 2.4 kg EAS(silicon)
 2.4kg PE40(silicon)
 75gm acidic acid
For 1000kg fabric:
 60kg FS(softener)
 4 kg EAS(silicon)
 4kg PE40(silicon)
 130gm acidic acid
66 | P a g e
Procedure for Heat set for Lycra s/j fabric:
GSM COLOR HEAT
SET
TEMP
DELIVERY
DIA
OVER
FEED
SPEED
m/min
AFTER
HEAT
SET
GSM
LESS
FROM
REQUIRED
GSM
240-
230
White &
light
190O
C +15% 40/18/25 20 185 20-25
Average 190O
C +15% 40/18/25 20 180 20-25
R/black 190O
C +15% 30/15/20 20 160 25
210-
220
White &
ligh
180O
C +15% 40/18/25 20 165 20-25
Average 180O
C +15% 40/18/25 20 160 20-25
R/black 185O
C +15% 30/15/20 20 140 25
190-
200
White &
ligh
185O
C +15% 40/18/25 20 150 20-25
Average 185O
C +15% 40/18/25 20 145 20-25
R/black 185O
C +15% 30/15/20 20 130 25
160-
170
White &
ligh
185O
C +15% 40/18/25 20 130 20-25
Average 185O
C +15% 40/18/25 20 125 20-25
R/black 190O
C +15% 30/15/20 20 120 25
150 White &
ligh
190O
C +15% 40/18/25 20 100 20-25
Average 190O
C +15% 40/18/25 20 100 20-25
R/black 190O
C +15% 30/15/20 20 100 25
Heat set for other fabrics:
Lycra French terry:
Temp: 190O
C(depth color), 185O
C (light color)
Over feed: 40/18/25
GSM After heat set: 50-55 less
Lycra viscose:
Temp: 195O
C
Over feed: 40/18/25
Stretch: 40%
Delivery dia: +32% to +37%
Speed: 20m/min
Lycra rib:
Temp: 195O
C
Over feed: 40/18/25
Stretch: 35%
Speed: 30m/min
Rules for heat set fabric:
1. Temp constant(give in heat set process)
67 | P a g e
2. Speed always constant
3. Over feed
A. For white & average color
i. Standard: 40/18/25
ii. Minimum: 30/15/20
iii. Maximum: 50/25/25
B. For black color
iv. Standard: 30/15/20
v. Minimum: 20/12/18
vi. Maximum: 50/25/25
4. Stretch:
i. Maximum: 35% to 40%
ii. Minimum: 18%
5. After heat set fabric dia (delivery)
i. Maximum: given in heat set procedure
ii. Minimum: 14% of m/c dia
6. GSM
i. White color: required GSM (less 50 to 55)
ii. Average color: required GSM (less 60 to 65)
iii. Black color: required GSM (less 75 to 80)
Factor Consideration:
Shrinkage control:
-Shrinkage is controlled by proper over feeding.
-To apply less or more over feed speed fabrics reduce along to length and increase along to
width. Maximum 70 – 75% shrinkage is controlled by using it.
GSM Control:
-GSM is also controlled by applying proper over feeding speed.
-If over feed is more then GSM is also more.
-If Over feed speed is less then GSM is also is less.
-If Dia is more then GSM of the fabric will less.
-If Dia is less then the GSM of the fabric will more.
N.B: If GSM of the fabric is OK then shrinkage is also OK.
Dia Control:
-Dia is controlled by dia controlling meter scale.
-If any fault, GSM of the fabric is reduced then to increase the GSM of the fabric dia will
have to be reduced (2 – 3) inch.
-If Over feed speed is more then Dia of the fabric will be more.
-If Over feed speed is less then Dia of the fabric will be less.
-If length is more then width of the fabric is reduced.
68 | P a g e
-If length is less then width of the fabric is more.
N.B: Fabric speed is controlled on the fabric dia. Here, Dia less or More fully depends on
yarn count and buyer order. Dia is done less or more by using expander rod.
Fabric Dia(Increase)
Single jersey 1.5 – 2 ) inch +.
Rib fabric 2 – 2.5 inch +.
Interlock 3 – 3.5 inch +.
Pique 3 – 3.5 inch +.
Over feed:
-GSM Control.
-Shrinkage Control.
-Dia Control.
Depends on Dia:
Fabric Over Feed Speed(m/min)
Lycra 30 – 35
1×1 Rib 28 – 30
Single jersey 26 – 27
2×2 Lycra rib 23 – 24
Lacoste 23 – 24
Normal over feed speed 22/23/24/25
69 | P a g e
CHAPTER-6
Garments section
Introduction
Bangladesh is one of the leading readymade garments exporters of the world.
Every year Bangladesh exports more than one third of the total garments
requirement of the RMG market of the world. Every year Bangladesh earns
more than 76% of its foreign currency from this sector. That is way the study of
garments technology does deserve well practical practice. So our university
provides 6 weeks industrial training in a RMG factory. The industrial
attachment is the process, which builds understanding, skills and attitude of
the performer, which improves his knowledge in boosting productivity and
services. University education provides us vast theoretical knowledge as well
as more practical attachment, in despite of all these industrial attachment
helps us to be familiar with technical support of modern machinery, skill ness
about various processing stages.
It also provides us sufficient practical knowledge about production
management, work study, efficiency, industrial management, purchasing,
utility and maintenance of machinery and their operation techniques etc. the
above mentioned cannot be achieved successfully by means of theoretical
knowledge only. This is why it should be accomplished with practical
knowledge in which it is based on. Industrial attachment makes us reliable to
be accustomed with the industrial atmosphere and improve courage and
inspiration to take self responsibility. As a student of Garments Manufacturing
Technology we have got an opportunity to complete this training in Micro
Fibre Ltd. The vision the Garment Division is to become the preferred partner
for sourcing high quality value added garments from Bangladesh.
Sample Section
Introduction:
70 | P a g e
Sample section is the important section in Micro Fibre Ltd. Here all types of sample
are developed. Sometime developing section help to develop a new type of sample. Here the
operator and the managerial level are very much efficient than the other section. Here the
operator is selected according to their work efficiency and also the experience. Skilled
operator is allowed to work in this section. Because sample must has to be unique and the
best quality, out looking also be very good. Without a skilled setup this is impossible. It is
seen that an operator can make a whole garment. In the floor level one operator always to
his/her job with one component all the time, for this to make that portion that operator need
less time. But in sample section time required to make a garment, one operator need much
more time than the floor level operator. This section must involve with the merchandising
section. According to the buyer requirement on the basis of art work and the measurement list
given by the buyer an operator can make a whole garment. If an operator cannot understand
the technical term in the technical sheet, he/ she must consult with the manager/asst.
Manager/ co-coordinator. Here the sewing machine sequence is not maintained. As per
requirement operator can change the machine if that is available to use. There is a table for
checking the ready sample before it sends to the merchandising section.
Process Sequence:
The pieces of the garment supply from the pattern section
Pieces are sewn by the skilled operator.
Attach the button as required
Iron the garment
Send to the merchandiser
The Topic I was familiar with:
 Types of machine.
 Types of operation
 Types of fabric
 Measurement
 Checking Procedure
71 | P a g e
 Types of print
Types of machine:
 Rib Cutter For Neck
 Plain Machine
 Over Lock Machine
 Flat Bed Machine
 Cylinder Bed Machine
 Button Hole Machine
 Button Attaching Machine
 Steam Iron
Types of Fabric:
 Single jersey
 Single jersey lycra
 11 Rib
 22 Rib
 Verigated Rib
 Interlock
 Pique Polo
IE (Industrial Engineering)
INDUSTRIAL ENGINEERING:
T he main function of this department is to re-engineering the garments from the sampling
stage so that it would be production friendly for the production as well helps to increase the
productivity through machine layout, time and motion study.
In the sewn problems industries we must continually ensure that we remain competitive and
profitable whilst also striving to improve our personal and community's standard of living.
Productivity improvements may be achieved through:
Industrial Engineering Department:
 To follow up the production process
 Work process development
 SMV calculation and line target
72 | P a g e
 Efficiency control
 Time study
 Capacity study
 Workers training
 M/C sequence lay out
 Thread consumption
 Operator interview
Duties and Activities of a Work Study Officer:
 Style details collect
 SMV make
 Layout make
 Machine arrange
 Attend P.P meeting
 First week production plan
 Line feeding
 Work aid arrange
 Method study and take video and record
 Time study
 Line capacity find out
 Bottle neck operation find out
 Individully follow up bottle neck operation and try to increase production
 Capacity and efficiency wise target setting and try to achiving
 Line balancing
 Motivation the worker
 Maximum time stay in production line and try to solve any kinds of production
related problem
 Monitoring the production achievement hourly and daily
 Loss time record
 Overally,try to increases the productivity.
All work study techniques are classified into two main groups the specimen
bellows by typical:
METHOD
STUDY
↓
 Layout
 Work flow
 Machinery
 Standardize method
 Capital investment appraisal
 Attachment
 Sewing method specification
73 | P a g e
WORK
MEASUREMENT
↓
 Hourly targets
 Production checks
 Line balancing
 Training curves
 Maintain payment systems
 Time standards
Line balancing:
Line balancing is the allocation of sewing m/c according to style and design of garments. It
depends of that what type of garments we have produce.
Objectives of line balancing:
 Regular mtl flow
 Maximum usage of man power and m/c capacity
 Minimum process times
 Minimizing workstations
 Maximum outputs at the desired timed
 Agreed quality maintenance of the garments
CAD Section
Introduction:
In Echo Tex Ltd. Auto CAD (Computer Aided Design) is an important section. Here
all the consumption is done. With the measurement of the different parts of a garment by the
help of CAD system software pattern & marker can cut or make. Here with the combination
of the parts of a garment efficient marker can make for cutting purpose. By creating grading
from one size different size can create by the software.
CAD System Software: Two systems are available
1. Lectra System, made in France
2. Garber System, made in USA
Machines in CAD section:
Purpose Machine Name Quantity
Marker make Garber plotter (Width=72 inch) 1
74 | P a g e
Process Sequence: CAD section
Pattern for a specific garment
or manually sketch the different parts in the computer
Keep those separately on digitizer board (for pattern)
With the help of sensor system input the actual measurement of those parts
Resize and give a shape for marker
Grading
Efficient format for making the marker
Make marker with the help of Lectra or Garber system
Efficiency Measure:
Formula: Total marker efficiency = Area of pattern in the marker plan  100%
Total area of the marker plan
Efficiency (usually get)
For Tank top - 75%
For trouser - 78%
For t shirt - 85%
For polo shirt - 85%
N.B.: If a garment consist smaller parts then there efficiency is higher than the larger parts of
a garment.
75 | P a g e
Cutting Section
Introduction:
Cutting section is the most important and risky section in garment industry. For a little
mistake full order may be cancelled. With the false measurement a big portion of garment
may employed. With very care this section is handled.
In Echo Tex Ltd. there consists 9 cutting table. From the CAD section marker comes
out. For stripe & verigated rib fabric there is no marker use because if use the marker for
stripe fabric, frequently don’t match the stripe of one side to the other. This is a buyer
requirement to match the stripe. Manually the stripe fabric is spreader out on the cutting
table. Only marker is used for the solid dyed fabric. Normally big marker length is 5.5 yards
& thickness of lay is 4 inch.
Straight Knife Cutting Machine:
In Echo Tex Ltd. all the fabric is cut down with the Straight Knife Cutting Machine
by the help of skilled operator. Here use a blade which is very sharp and change this on the
basis of fabric quantity & composition, normally in every after 4 days. Here, in the below
give a short description on this machine:
76 | P a g e
Fig: Straight Knife Cutting Machine
(Km Cloth Cutting Machine)
Machine Parts :
 Base plate
 Terminal Block
 Plug
 Crosshead Assay
 Clamp Washer
 Knife Clamp Stud
 Presser Foot
 Blade
 Sharpener Pulley
 S/Pulley – Right
 Pulley Spring
 On/Off Switch
 Lift Handle
77 | P a g e
Fig: Straight Knife Cutting Machine
Machine name: K.M. Company cloth cutting Machine
Model : KM KS-AUV
Producer : Made By K.M. Cutting Machine Co, JAPAN
Price : US $189.00
Type : Heavy Duty Industrial Cloth Cutting Machine Self Sharpening.
Dimension : 8" W x 11" L x 24" H (weight 33.5Lb)
Current : A. C (3.3/2.6 amps)
Speed : 3000/ 3600
Fig: Main Motor Portion
Fig: Blade Portion
78 | P a g e
Short Note:
Machine power up, Motor run smooth and powerful. Blade moved as it should, The
sharpening mechanism came down. Machine is very well made, looks like a top of the line
product. Is has a very good appearance and seems to be working fine.
Advantages:
 As it is comparatively cheaper, easy moveable and maximum lay height could
be cut, used extensively in garment industries.
 Could cut fabric at more curved line than the round knife.
 Cutting could be done for up to 10 inch depth of the lay.
 Quick fabric cutting.
 Components could be cut out directly from the fabric lay.
 Grinding could be done during cutting.
 Could be cut at any angle.
Disadvantages:
 Knife deflection may result due to heavy weight of the motor.
 Higher the depth of the lay, higher will be the deflection.
 Possibility of accident is higher.
REQUIREMENTS FOR FABRIC CUTTING
The following points must be fulfilled in fabric cutting:
1. Precision of fabric cutting: Fabric cutting should be done accurately as per exact
dimension of the pattern pieces in the marker. Accurate cutting depends on methods
of cutting and marker planning. If manual cutting method is used, then cutting
accuracy depends on sharpness of knife, skill of operator, and attentiveness of
operator. Computer controlled cutting and die cutting have their self cutting accuracy.
2. Consistent cutting: Whatever be the cutting method used for fabric lay cutting, it
should be ensured that the shape of the cut components from top to bottom lay are of
exact size and shape, otherwise the garments produced will be defective.
79 | P a g e
3. Infused edge: During fabric cutting, the friction between the fabric and the blade
produces temperature in the blade; the temperature may be up to 3000
C. If the fabric
contains synthetic fibres e.g. nylon, polyester, acrylic or their blends, then fused edge
may result in the fabric. As because most of those fibres melt at around 2500
C.
Therefore, sticking of cut edge of fabric will increase the fabric wastage. Moreover,
the fused edge after cooling will form hard bid, which will be a problem of irritation
during use of garments. To avoid the problem of fused edge formation, the following
steps may be taken:
1. Reduce the height of the lay;
2. Reduce the cutting speed;
3. Use anti-fusion paper in the lay at regular interval;
4. Lubricate the knife during cutting.
4. Supporting of the lay: Surface of the cutting table depends on methods of fabric
cutting. The table surface should be capable to support the lay as well as to ensure that
all the plies are cut at a time during fabric cutting.
In Micro Fibre Ltd. the sequence of the operation in Cutting Section is as
follows -
FLOW SEQUENCE OF CUTTING
Fabric inspection
Fabric send to store
Fabric received from store
Marker making
Fabric spreading
Setting marker on the fabric lay
80 | P a g e
Fabric cutting
Numbering
Prepared the bundling card
Bundling
Quality inspection & front part- back part are fold together
Store
Fabric inspection
1. GSM Check
2. Dia Check
3. Fault Check
4. Point Calculation
5. Four point system calculation
6. Prepared fabric inspection report
7. Prepared weight sheet
8. Send to store (With Weight Sheet)
Fabric received from store
Marker making
Marker paper not used
Fabric spreading
Before fabric laying a thin paper as like as marker that is marker size and thin paper size is
same, then thin paper attach with spreading table by gum tape then spread the fabric
according to marker size.
Setting marker on the fabric lay
Spread down the marker paper over the fabric lay with gum tape.
81 | P a g e
Fabric cutting
Fabric lay is cut ting by straight knife cutting machine then separated cutting part.
Numbering
In this stage sticker is attached with all part of cutting part for shade matching. The sticker
number maintains cutting number, size number, serial number.
Prepared the bundling card
Prepared bundling card according to fabric lay report this card maintain
1. Program No
2. Cutting No
3. Size No
4. Pies
5. Roll No
Bundling
In this stage all number parts are bundled according to serial number.
Quality inspection &front part-back part are fold together
Here all part are checked according to following fault
17. Oil spot
18. Dirty spot
19. crease mark
20. needle mark
21. foreign yarn
22. slub
23. contamination
24. hole
Then same number of sticker are matched fold & bundled
After Cutting store
All bundles are put in the input rack then send to sewing section
LIMITATIONS OF CUTTING SECTION
1. Input problem.
82 | P a g e
2. Scissor man cuts the tubular fabric to spread randomly and send to cutting floor
and then find out the desired fabric to lay on the table.
3. There is may be no group for any table
4. Quality inspection & front part & back part are fold together. The faulty body
parts are rejected but the rest ok body is not match by the same batch.
5. Cutting quality man may not be trained
6. Check, Varigated rib fabric lay quantity may be excess. As a result reject
percentage may be increased.
7. Fabric spreading
8. There is may be no identification number to the rest of the cutting piece of the
lay
9. There is no individual marker man for any unit.
10. Three cutting man cuts the fabric according to the marker.
11. Four man working with numbering m/c to sort out the cut fabric.
12. Two man preparing the bundle cards by writing on a piece of fabric
13. In this stage four men bundled the parts according to serial number.
83 | P a g e
Sewing Section
Introduction:
Sewing section is the crowdest section in Micro Fibre Limited. All day long there
machines are ruined according to the plan. From the cutting section the cutting parts of
different garment has brought in sewing section to sew. First of all machine is set out
according to requirement. In this chapter I will try to give some flow chart of the different
garment item sewing along with the machine lay out plan.
In sewing machine normally the following machine is used:
1. Plain Machine (S/N)
2. Double Needle Machine (D/N)
3. Overlock Machine (O/L)
4. Flat lock Machine (F/L)
5. Kanshai Machine
6. Button Hole Machine
7. Button join Machine
8. Rib Cutter Machine
9. Bartack Machine (B/T), etc.
84 | P a g e
 Sewing Procedure Flow Chart:-
Input taken and sample arrange
↓
Cutting
↓
Store
↓
Cutting
↓
Sewing
↓
Store
↓
In line work
↓
Lay out submit
↓
PP meeting
↓
Label check
↓
Sewing start
↓
During sewing
↓
Out put
↓
Finishing
↓
Ship the Goods
 Sewing Procedure:
85 | P a g e
Input Taken and Sample arrange-
 Input taken will provide by planning department with ensure the shipment
date, size, break-down according to manpower of that line and confirm the
checklist sheet of store is ok.
 As per input taken planner will provide sample from sample department.
 AQC will select the PP sheet and other necessary papers in the mentioned
style.
Cutting:
 Input man collects size-wise information from cutting section for giving the
requisition in store for accessories (label, button, twill-tape etc.)
Store:
 From store it has to ensure all the accessories if the mentioned style is in the
house.
 As per requisition store will start to arrange the accessories.
 One requisition is given for thread.
Cutting:
 Input man will collect the size-wise input by counting which is confirmed by
cutting section.
 Pre-work, printing, embroidery and other parts have to give by accurate check
and counting as per input quantity which will taken by sewing input man.
Sewing:
 Input man put the input in rack by size-wise.
Store:
 Store will provide all the accessories as per requirement of the inputted
quantity and input man take accessories by counting.
 Thread will collect by the sewing input man from ground floor.
In line work:
 After getting all necessary things Supervisor will start paper layout and take
necessary actions to avoid the problems which can be affected during pick
production line.
86 | P a g e
Layout submits:
 Before start the production, supervisor submit the layout sheet in IE and
maintenance department.
PP meeting:
 Before starting the sewing in the line of the new style it has to be conduct pp
meeting to avoid the missing of buyer comments or requirement.
Label check:
 AQC check the label against trim card and give the permission to start the
sewing.
Sewing start:
 It is mentioned that sewing will start by size wish which quantity is large.
During sewing:
 Supervisor and line-chief doing the major job during the sewing.
 They always try to solve the up-coming problem.
 Maintain the hourly production with right quality.
Output:
 After doing all processes and quality check garments will stored in output table.
 Reporter will collect the garments from output table.
 After collecting the garments, reporter will count and delivery the goods in
finishing section by size wise.
Finishing
 Finishing will ensure that the size wise quantity is ok as per order quantity.
 If there any size missing or size wise breakdown not accurate as per order quantity
they have to inform the respective production officer.
Ship the Goods
 As per order quantity finishing will complete Carton and make as final
inspection.
 After final inspection goods will delivery for shipment.
WORK AIDS IN SEWING
87 | P a g e
Experiment has proved that operators spend about 20% of their total time for sewing and the
rest 80% time is spent for fabric handling i.e. fabric folding, positioning, cut threads, bundle
transferring, etc. Scientists invented some components to reduce the fabric handling time,
which are called work aids in sewing.
Functions of these components used as work aids:
 To help the operators to work easily;
 To improve the quality and productivity;
 To improve the production.
Guide, compensating foot, specialized pressure foot, stitching jig, rack guide, light, folder,
etc.
SEAM
In sewing, a seam is the line where two or more layers of fabric are held together by stitching.
In other words, the line of joining of fabrics is called seam. The arrangement of fabric ends at
the seam line called seam type.
PROPERTIES OF SEAM
Properties of seam are assessed on the following two aspects:
Appearance
After sewing, the sewn area is observed for any defects, if present which affects outlook.
Normally it is expected that there will be no defective view of stitches, seam pucker, or
unsightly view.
Performance
Performance of a seam is assessed according to following criteria:
 Seam Strength: Strength of a seam should be equal to or slightly less than the fabric
strength.
 Seam elasticity: Elasticity property of a seam should be equal to or greater than the
fabric elasticity.
 Durability: Durability of a seam equal to or greater than the durability of the fabric.
Especially during wear and washing, the seam should not fail or damage due to
frictional forces and tension.
88 | P a g e
 Security: During normal use of apparels, the seam should not fail due to simple
reason. Confidence of normal stability of seam is the security of the seam. If the seam
fails due to normal reason the situation might be unexpected.
 Comfort ability: Apparels, during normal use should not create any irritation or
problem to body and health as well.
 Special property: If clothing has any special property like water proof, fire proof,
chemical resistant, etc then in manufacturing this apparel the seam should be
produced in such away that the seams have also such special property.
TYPES OF SEAM
Seam types in the apparel industry are used to categorize seams according to their structure.
Each is classified by the abbreviated seam type (example: Superimposed Seam = SS). There
are more than 100 types of seams and all those seams are grouped under 8 (eight) classes,
called seam classes. Each seam class is useful for different construction methods. The seam
classes are discussed below:
Seam class- 1 (Super imposed seam)
Seams under this class have a general characteristic and all the fabric ends are lying in one
side of the seam. This type of seam is used for general sewing, trouser side seam etc.
purposes.
Seam class- 2 (Lapped seam)
This class of seaming has the largest number of variations. A lapped seam is achieved with
two or more pieces of fabric overlapping each other. LS commonly, but not always, have one
ply of fabric fold under itself for a finished edge. Lapped seams are common when working
with leather and sewing side seams on jeans and dress shirts. Fabric ends lie at both sides of
the seam line. Seams under this class are very strong.
89 | P a g e
Seam class- 3 (Bound seam)
The purpose of a bound seam is to finish an edge of a garment. A common example of this
would be a neckline of a t-shirt. A bound seam is one piece of fabric encompassing the raw
edge of another piece of fabric. There are 18 variations of a bound seam. Seams under this
class are produced with at least two pieces of fabric. One piece of fabric bounds the open end
of other piece of fabric.
A B
90 | P a g e
Seam class- 4 (Flat seam)
Flat seams are constructed by having two pieces of fabric meet precisely at their edges. A
cover stitch is used to sew the two pieces of fabric together. This stitch has multiple needles
and creates a stitch perpendicular to the seam line. This creates a flat seam which is
commonly used on garments that fit closely to the body such as underwear. The purpose is to
create a seam that will be flat throughout the duration of the garment life. Seams under this
class are produced by keeping the fabric plies side by side i.e. without overlapping of plies of
fabrics. Hence seams can be produced without increasing the thickness of the seam.
Seam class- 5 (Decorative seam)
Seams under this class are produced only for decoration purpose with single piece or
multi-pieces of fabrics.
91 | P a g e
Seam class- 6 (Edge neatening)
Seams under this class are produced in such a way so that the fabric ends from cut
area can not come out during use. Over lock sewing is frequently used for this purpose.
Seam Class- 7
These are sometimes called applied seams because they are mainly used to apply a decorative
material to an edge of seam, such as the lace ending on a nightdress sleeve.
Seam class- 8
Constructed from one ply of fabric only, this class is commonly used for belt loops and waist
belt.
92 | P a g e
STITCH
Stitch may refer to: A method of securing thread into textiles in embroidery and sewing or
creating fabrics in knitting. It may also be a method of medical care to close wounds known
as sutures or stitches. In garments technology, loop or loops of one or more threads when
bind with each other either by interlacing or inter-looping or by combination of these two and
perform sewing, then each unit of such configuration is called stitch.
Interlacing: When one thread passes over another thread to perform sewing, then such
binding is called interlacing.
Interloping: When a loop of one thread passes through a loop of another thread to perform
sewing, then such binding is called inter-looping.
93 | P a g e
Intra-loping: When a loop of a thread passes through another loop of the same thread to
perform sewing, then the binding is called intra-looping.
STITCH TYPE
Seam and stitch are inter-related because without seam, stitch can not be produced and seam
can not be produced without stitch. There are about seventy (70) types of stitch can be seen
but among them 18 to 20 types of stitch are used in garments manufacturing industries. In
tailoring purposes there are only two to three types of stitch are used. All stitches are classed
in six (6) groups:
Stitch class – 100 (Single thread chain stitch)
Stitches under this class are produced with single thread by intra-looping technique. All the
stitches under this class are unsecured and used for temporary purposes. Starting and
finishing end of the stitch under this class needs bar taking or back stitching to secure the
stitches. Most common uses in blind stitching, hemming, button attaching, button holing,
gathering, temporary positioning of garment components, etc. purposes.
Stitch class – 200 (Hand stitch)
Stitches under this class are also produced with single thread but by the use of special type of
sewing machine. Stitch class – 200 can not be produced for longer length sewing. This class
94 | P a g e
of stitches is used very rarely in the Ready Made Garments (RMG) sector as because they are
very expensive to produce. They are used mainly for coat manufacturing. Stitch type – 209 is
shown in diagram which is used in the lapel area.
Stitch class – 300 (Lock stitch)
Stitches under this class are produced by interlacing technique with two threads. The upper
thread is called needle thread and the lower one is called bobbin thread. Stitch type – 301 is
shown in diagram which is extensively used in domestic sewing machine, tailoring sewing
machine, RMG sector sewing machine, for general sewing for attaching pocket, collar, cuff,
etc components. Stitches under this class are naturally secured and shows good frictional
resistance property. Its extensibility is about 30%, hence used extensively in Ready Made
Woven Garments products.
Stitch class – 400 (Multi thread chain stitch)
Stitch class – 400 is produced by interlacing and interloping technique. The upper thread is
called the needle thread and the lower one is called looper thread. Stitch class – 400 is
stronger than stitch class – 300, hence used for joining heavy fabrics, side seam of trouser, etc
purposes.
95 | P a g e
Stitch class – 500 (Over edge stitch)
Stitches under this class are produced with one or a group of more threads (one needle thread
and two or more looper thread) and at least threads of one group round the edge of the fabric
stop fraying i.e. threads from the edge of the fabric can not come out. The knife of the
machine cuts the edge first producing a clear edge for seaming. Stitch under this class is
sometimes called over locking, but actually it is over edge stitch
Stitch class – 600 (Covering chain stitch)
Stitches under this class are formed with at least three groups of threads and threads of two
groups are seen in both side of the fabric. Threads of first group are called needle thread and
threads of second group are called top cover threads and threads of third group are called
bottom cover thread. This type of stitch is so complex and sometimes usage of 9 threads can
be seen. This type of stitch is used for sewing underwear, for attaching lace, braid, elastic,
etc.
96 | P a g e
Machine Identification
Types Of Machine Brand
Plain Machine Juki, Brother
Flat Lock Pegasus
Plain Machine Brother
Automatic Plain Machine Brother
Automatically Done-
 Thread Cut
97 | P a g e
 Back Stitch
 Needle Movement(up-down)
 Top stitch
Over lock Pegasus
Cylinder Bed Pegasus
Flat lock Pegasus
Plain Machine Juki
Types of Sewing Machine:
1.Plain Machine (S/N)
2.Double Needle Machine (D/N)
3.Over lock Machine (O/L)
4.Flat lock Machine (F/L)
5.Kanshai Machine
6.Button Hole Machine
7.Button join Machine
8.Bar-tack Machine (B/T), etc.
9.Cylinder bed m/c
10. Flat bed m/c.
Thread Use in Different Machine:
Machine Type Thread Type
Plain/Auto Plain M/C 1 needle Thread
1 Bobbin Thread
Double Needle M/c Two Needle
Two bobbins
Over Lock 2 Needle Thread
2 Looper Thread
Cylinder Bed 3 Needle Thread
1 Spreader Thread
1 looper Thread
Flat bed 3 Needle Thread
1 Spreader Thread
98 | P a g e
1 looper Thread
Different Between Cylinder Bed & Flat Bed:
Cylinder Bed Flat Bed
1. Hem can make Hem can not make
2. Piping mechanism is not available Piping mechanism is available
3. Top stitch can done Top stitch can not done.
Different Sewing Machine Parts:
Single Needle Sewing Machine: Plain Machine
Fig: Plain machine
Machine Parts:
 Thread Stand
 Thread Clamp
 Thread Retainer
 Thread up lever guide
 Thread guide
 Tension disk
 Pressure screw
 Pressure bar
 Pressure feet
 Hand lifter
 Needle clamp
 Needle
 Needle plate
 Feed dog
 SPI adjustor
 Reverse lever
 Bobbin winder
 Pulley
 Oil sight window
 Pulley belt cover
 Leg lifter
 Foot
 Safety guide
 Motor
Over Lock Sewing Machine:
99 | P a g e
Fig: Over Lock Machine
Machine Parts:
 Thread Stand
 Thread Clamp
 Thread Retainer
 Thread guide
 Tension disk
 Pressure screw
 Pressure bar
 Pressure feet
 Pressure Spring
 Eye protection glass
 Upper & Lower looper
 Needle clamp
 Needle
 Needle plate
 Feed dog
 SPI adjustor
 Pulley
 Oil sight window
 Pulley belt cover
 Leg lifter
 Safety guide
 Motor
Cylinder Bed Machine:
Fig: Cylinder Bed Machine
Machine Parts:
100 | P a g e
 Thread Stand
 Thread Clamp
 Thread Retainer
 Thread guide
 Tension disk
 Pressure screw
 Pressure bar
 Pressure feet
 Eye protection glass
 Looper
 Needle clamp
 Needle
 Needle plate
 Feed dog
 SPI adjustor
 Spreader Mechanism
 Oil sight window
 Pulley belt cover
 Safety guide
 Motor
Flat Bed Machine:
Fig: Flat Bed Machine
Machine Parts:
 Thread Stand
 Thread Clamp
 Thread Retainer
 Thread guide
 Tension disk
 Pressure screw
 Pressure bar
 Needle clamp
 Needle
 Needle plate
 Feed dog
 SPI adjustor
 Spreader Mechanism
 Oil sight window
 Pulley belt cover
101 | P a g e
 Pressure feet
 Eye protection glass
 Looper
 Piping Mechanism(Folder)
 Motor
SEWING NEEDLE
A sewing needle is a long slender tool with a pointed tip. The first needles were made
of bone or wood; modern ones are manufactured from high carbon steel wire, nickel- or gold
plated for corrosion resistance. The highest quality embroidery needles are made of platinum.
Needle size is denoted by a number on the packet. The convention for sizing is that the length
and thickness of a needle increases as the size number decreases. For example, a size 1 needle
will be thicker and longer, while a size 10 will be shorter and finer. The action of needle has a
direct effect on seam strength and garments performances.
Functions of a needle
The functions of a sewing needle are:
 To produce a hole in the material for the thread to pass through without
causing any damage to material.
 To form a loop that will be picked up by the hook of bobbin case.
 To pass the needle thread through the loop formed by the looper mechanism
on machines other than lock stitch.
PARTS OF A SEWING NEEDLE
The different parts of a needle and their functions are mentioned below:
 Butt: It is the truncated conical shape at the top end of the needle which is
needed to attach the needle with needle bar or clamp.
 Shank: Shank is the upper part of the needle which locates within the needle
bar. It may be cylindrical or flat at one side.
 Shoulder: Shoulder is the section intermediate between the shank and the
blade.
102 | P a g e
 Blade: It is the longest portion of the needle from the shoulder to eye. This
part is responsible for the most amount of friction between needle and fabric.
 Long groove: There is a fine slot in the needle from its shoulder to eye. The needle
thread remains at this slot when the needle penetrates the fabric and goes up and
down.
 Short groove: Short groove is the slot on the side of the needle towards the hook or
looper. It assists in forming the loop of needle thread.
 Eye: Needle eye is a hole at the tip of the needle through which the sewing thread
passes. It prevents the sewing thread form damage during sewing.
 Scarf: Scarf or clearance cut is the portion across the whole faces of the needle just
above the eye. Its purpose is to enable a closer setting of the hook or looper to the
needle.
 Point: It provides the best penetration of material according to its nature and the
appearance that has to be produced.
 Tip: Tip is the keen extreme end of the point.
103 | P a g e
 Size of the needle:
1. DB * 1 -7, 8, 9, 10, 11 for Plain M/C
2. DC * 1 -7, 8, 9, 10, 11 for over lock M/C
3. UY * 128 -8, 9, 10, 11 for Flat lock M/C
4. UO * 113 -9, 10, 11, 12, 13, 14 for Kansai M/C
5. DP * 17 -11 for button stitch M/C
6. DP * 5 -11 for button hole M/C
7. DP * 5 -9, 10, 11 for Two needle lock stitch
 Requirement of fabric assembling or sewing:-
1.Cutting fabric components: - All components of a particular garment should at first be
available before sewing. Ex: For manufacturing a basic full sleeve polo shirt 10 cut
components are needed.
2.Need same number cut pieces: - At first all components or patterns of a particular lay of
fabric should be given same number. Ex: all the patterns of 3rd
lay are given number -
3. Then the same numbered patterns are used for making a garment.
3.Dye to match sewing thread: - Dye to match sewing thread is essential for sewing.
Because the color of fabric and thread should be identical. Again the fastness of dye
of both fabric and thread should be same.
4.All accessories must be available: - For making garments, several accessories are
required. Ex: zipper, button, threads etc are required. They should be available.
5.Proper needle selection: - For sewing particular garments proper needle should be
selected. That is to say, needle should be proper size and point. For sewing knitted
fabric the needle should be of ball pointed and for woven fabric the needle should be
of set pointed.
104 | P a g e
SEWING THREAD
Almost all garments produced have one component in common; the sewing thread. Whilst
sewing thread is usually a relatively a small percentage of the cost of garments, it has an
extremely significant influence on the appearance and durability of the finished product. The
production of sewing thread is an extensive and complex subject.
Sew ability
It describes the basic properties of sewing threads which ensures the uniformity of stitch
formation. Sew ability includes:
 Not breaking when used for high speed sewing.
 Facilitating the consistent formation of stitches.
 The minimum occurrence of skipped stitches.
 In order to prevent tension during sewing, the threads must have uniform
diameter.
 A high level of resistance to abrasion is essential due to the friction of the
thread in the needle eye and with other mechanisms.
 The thread has to have sufficient surface smoothness to pass easily through
the guides of the machine.
Durability
The main thread related factors under this heading are:
105 | P a g e
 The thread has to have sufficient elasticity to withstand the normal pressure
imposed on seams during wear. This is particularly important for knitted
fabrics because of their inherent extensibility.
 Thread shrinkage should be minimal after the garment has been washed or
dry-cleaned.
 The thread should maintain its original color after being subjected to cleaning
process. In particular, this is applicable to the threads used for top stitching
and other decorative purposes such as embroidery.
TYPES OF SEWING THREAD
For practical purposes, sewing threads for clothing industry can be divided into three broad
groups; Cotton, Synthetics and Core spun.
Cotton
Threads made from cotton fibres have excellent sew ability because the fibres are very supple
(flexible) and are not seriously affected by needles during sewing. On the other hand, Cotton
threads are not highly durable and some of the softer types have a tendency to shrink when
the garment is washed. Glace and mercerized cotton threads sew well and have a lustrous
appearance but they both shrink slightly when wetted.
Synthetics
This is large group of threads made mainly from nylon, polyester, rayon and polyamide
filaments or fibres. The threads are very durable and are not affected by moisture or
chemicals used in washing powder or dry cleaning solvents. In addition, they have excellent
dimensional stability and a high resistance to abrasion. Synthetic threads are available in a
number of different constructions and finishes, which enhances the performance for special
sewing application.
Core spun
This thread has continuous filament polyester wrapped in cotton fibres, which produces a
strong thread with excellent sew ability. Core spun threads have good elasticity and a high
resistance to heat a shrinkage but cost more than regular threads because they have to be dyed
twice, first for the polyester core then for the cotton wrap. The advantage of core spun thread
is that finer thread can be used due to the superior strength of polyester core.
Other fibres
Two other natural fibre threads, which have limited application, are silk and linen.
106 | P a g e
 Silk: These threads are strong with good elongation and a highly lustrous
appearance. Silk threads have good sew ability but the high cost restricts their
use for mass production sewing.
 Linen: Once linen was used for sewing tents, shoes, leather, etc. Linen
threads spun from flax have been replaced mostly by synthetics.
Features of Some Garments:
# T-Shirt:
 Casual tops
 Narrow neck line
 Short sleeve / long sleeve.
 No collar
 Usually made of knit fabric.
# POLO shirt:
 Tops
 Shirt / long
 Collar
 Shirt button placket
 Made of knit fabric.
# Tank TOP
 Sleeve less pull over.
 fused over a shirt.
 Warm shirt
 Waist band
 Put on over head
107 | P a g e
# Pull over – Sweater.
 Warm shirt
 Long sleeve
 Waist band
 Put on/ over head.
 SMV ( Standard Minutes value):
utes
processeachfinishtorequiredTime
SMV
min60

 Time req. to finish each process = 41.5 sec.
SMV without Allowance = 691.0
60
5.41

Here,
Manual and machine operation time are considered.
Normally,SMV=observation time*operator rating
In Micro fibre ltd, operator rating is 70%
SEWING DEFECTS OR PROBLEMS
Feed system, needle and thread together determine the seam appearance and performance.
The problems which arise when materials are sewn in their seriousness. Some are major
problems which can not be overlooked and for these problems garments will be rejected by
the inspector, whereas some are minor problems which are negligible in low quality
garments. The sewing defects are:
 Seam pucker
 Broken or open stitch
 Staggered (spread out) stitch
 Slipped or skipped stitch
 Variable stitch density
The first two of them are major problems and the rest are less serious problems.
108 | P a g e
Fig: Seam pucker
Seam pucker
Seam pucker is a major problem. Pucker is a wrinkled appearance along a seam when
compared to a smooth fabric. The main causes of seam pucker are mentioned below:
 Mainly seam pucker occurs due to unequal tension feed-dog and pressure
foot on two plies of fabric.
 It also occurs due to unequal thread tension and unsuitable thread.
 It may occur due to feeding problem and needle size.
 It also occurs due to shrinkage of either fabric or sewing thread.
 It may occur due to instability of fabric dimensions or fabric construction.
Fig: Broken or Open stitch
Broken or Open stitch
It is also a major problem of sewing. The reasons of occurring broken or open stitch
are mentioned below:
109 | P a g e
 Mainly due to tension variation between needle and bobbin thread in high
speed sewing machine, breakage of threads occurs. This is responsible for
broken stitch.
 Needle thread breakage occurs due to following reasons:
 If tension on needle thread is more;
 If snarling of yarn occurs in tension disc.
 If fraying of needle thread occurs.
 Excess needle heating or hook heating.
 Low quality sewing thread.
 Sharp edge of throat plate, hook plate, bobbin cage, needle groove,
etc.
 The causes of bobbin thread breakage are mentioned below:
 Faulty winding of thread on bobbin.
 Excessive tension on bobbin thread.
 Sharp edge of bobbin cage, looper eye and spring.
 Faulty fitting of bobbin cage.
Staggered stitch
If the stitches produced by needle are not parallel with the seam line individually then they
are called staggered stitches.
The causes of staggered stitches are as follows:
 Due to needle deflection and vibration.
 Due to loose fitting of needle butt inside the needle bar.
 Due to wrong selection of needle point.
 Due to combination problem of needle and thread size.
 Due to faulty speed and motion of feed-dog.
 Due to improper controlling of fabric by the feed mechanism.
Slipped or Skipped stitch
If the continuation of stitches in a seam line hampers by slipping some stitches, then such
stitch is called slipped or skipped stitch. If the looper in the machine can not pick the loop of
needle thread from the underside, slipped stitch arises. The causes of slipped stitch are:
110 | P a g e
 If the timing between needle and looper or bobbin is not proper, needle
thread loop is not picked up by bobbin thread loop when required. This will
cause slipped stitch.
 If the loop of needle becomes smaller in size, slipped stitch occurs.
 Unequal tension between the two sets of thread.
 Deflection or vibration of needle.
 Due to flagging during sewing.
Variable stitch density
It is the variation of number of stitches per unit length of seam. The causes of variable stitch
density are mentioned below:
 If fabric can not move forward properly due to lack of pressure of pressure
foot.
 Due to faulty feed mechanism.
The remedies of this problem are as follows:
 Adjustment of pressure foot pressure.
Sewing Quality Checking Points-
 Skip/Drop/Broken Stitch
 Raw Edge
 Size Mistake
 Uneven Hem
 Uneven Cuff
 Uneven Neck
 Uneven Shoulder
 Uneven Placket
 Uneven Pocket
 Twisting
 Without Care Label
 Open Tack
 Sleeve Up-Down
 Stripe Up-Down
 Open Seam
 Four Point Up-Down
 Spot
 Shading, Etc
111 | P a g e
Finishing Section
Introduction:
From the sewing section all garments are sending to the finishing section to check them
before packing. It is known to all that if the finishing part is done very carefully then the little
fault may be unseen at a glance. Shipment may not be cancelled if packing is done correctly.
It is ensured that all the accessories are attached with garment according to the buyer
requirement which are already approved. Iron is done carefully and gives attention the fold
mark where it is exactly placed. Here steam iron may be the proper solution and in Micro
Fibre Limited steam iron is used in every section where it is necessary.
If there find out any fault within the garment then it is identify weather it is major or
minor. Attached the arrow sticker to help the problem find out. If major problem is seen then
it is again send to the sewing section to recover that problem.
In the time of attaching the accessories it is very carefully done to attach them in
exact position and direction. Otherwise that will be considered as a fault.
When poly packing is done then it is very carefully handled that there is identify the
assortment requirement. The carton size and the format also the vital fact in the finishing
section.
112 | P a g e
Care Instruction Format from Internet:
113 | P a g e
GARMENTS MERCHANDISING
Merchandising:
114 | P a g e
Definition:
1. Garments merchandising is the combination of some works like buyer
development, work order collection,prizing,sample development approval of
sample, fabrics and accessories collection follow up,documentation,delivery in
time etc.
2. To know about garments for selling is called garments merchandising.
Flow chart of merchandising:
Talk to buyer(Buyer developing)
↓
Receive order requiest
↓
Development sample
↓
Consumption of material
↓
Costing of material including CM
↓
Negotiate with buyer
↓
Order receive (L/C)
↓
Back to back L/C opening for purchasing fabric and accessories
↓
Sample approving
↓
Approval for mass bulk production
↓
Related work to production planning
↓
Start bulk production
↓
Line inspercion
↓
Final inspection by buyer or buyer representative
↓
Shipment to buyer
↓
Send document to buyer for payment
↓
Payment receive from bank.
115 | P a g e
Responsibilities of Merchandiser:
 To negotiate the price for the seller, if price is high, then it is less chance
to get the order. On the other hand if prize is low, then there is a chance
to incur loss for the factory, so it is very risky job for a merchandiser and
have to remember it.
 Have to give more competitive price without compromising the quality.
 They have to maintain good relation with the buyer for getting more
business in the future.
 Have to purchase all mtl (fabrics & accessories) within competitive prize
for making the garments as per buyer instruction regarding quality.
 To execute the order within limited time that is timely delivery shipment
is must, otherwise if goods are not shift in time, then buyer will not
accept the goods, in that case it will be loss for a factory.
Work done by Merchandiser:
 Sourcing
 Pricing(CM,C&F.CIF,FOB)
 Order follow up and inspection
 Ensuring on time shipment.
Activities of Merchandiser Department are as follows:
 Communication with Buyers
 Procure order & order confirmation
 Costing
 Consumption
 Price Quoting
 Sample Control & Approval
 Potential Sourcing of material & approval fabric,trim& accessories
 Lab dipping & Approval
 Purchasing of Materials
 Testing
 Factory scheduling/planning
 Order follow up:all steps of production & Quality
 Ensure on time delivery
 Liaison with the customer during design,sourcing,production& shipping
 Conduct coordination Meeting with other departments/pre-production meeting
 Attend buyers meeting
 Ensure Customer Satisfaction
 Product Development etc.
GARMENTS ACCESSORIES
116 | P a g e
Garments accessories means all items used in the garments except the basic is
called garments trims.There are hundreds of items used to manufacture the
garments which are used as trims.
ACCESSORIES:
1) Sewing thread and sew able items
a) Thread
b) Button
c) Main label
d) Care label
e) Size label
f) Velcro(Hook and loop fastener)
g) Lace
h) Elastic
i) Zipper
j) Twill tap
2) Finishing item:
a) Price ticket
b)Hang tag
c) Poly bag
d)Back board
e) Collar inside
f) Butter fly
g) Tag pin
h)Tissue paper
i) Draw string and stopper
j) Scotch tape
k) Tissue paper
l) Plastic clip
m) Collar bone
n)Elastic
o)Gum tape
p)Carton
117 | P a g e
CHAPTER-7
Quality Assurance System
Micro Fibre Ltd. is more concern about quality. In this factory quality
assurance is more preferred than quality control, but both are in advancement. The Quality
Assurance Department is assigned to maintain consistently uniform quality of the material in
process and various stages of its manufacturing.
Quality assurance:
Quality assurance is defined as all those possible planned and systematic actions necessary to
provide adequate confidence than a product or service will satisfy given requirements for
quality. The Quality Assurance Department is assigned to maintain consistently uniform
quality of the material in process and various stages of manufacturing.
Market
investig
ationres
carch /
Analysi
s
Define
&
Design
the
demand
ed
quality
QC
Produc
tion (O
& M)
Demande
d quality,
just in
time and
at
reasonabl
e
Ensure
supply
in the
market
I am
happy to
have
what I
wanted!
What
does the
user
want?
Production Plan
118 | P a g e
Quality assurance is, therefore, a systematic activity conducted by a manufacturer that
assures satisfactory fulfilment of the quality demanded by the customers.
Object of quality control:
-Research
-Selection of raw materials
-Process control
-Process development
-Product testing
-Specification test
Scope of quality control:
-Testing lab
-Machine auditing system
-A good training system
-Excellent analytical backup
-Technical expertise
Quality Control Flow Chart:
Yarn receiving
Sample Knitting
Batching
Dyeing (Check shade & Faults of dyeing)
Dewatering & Untwisting
Drying (Check diameter, Pretreatment, Shrinkage Spirality and GSM)
Compacting
Final inspection
119 | P a g e
If sample OK go for bulk production
Quality Management system:
Quality assurance procedure may be divided into two major parts:
1. Online quality control
2. Offline quality control
Quality Assurance
On Line Off Line
Online QC
This involves analysis of quality of inputs and outputs and undertaking control
measures while production process goes on, and this is done centrally. For example, in Micro
Fibre Ltd. inspection/checking/testing and corrective measures against defect formation are
undertaken instantly starting from cutting to sewing, assembling, ironing and packing. On
line QC is not involved. With quality control at procurement, storage and delivery stages.
There is another way of understanding of Online QC where data of inspection and
checking/testing are sent online to central office of decision, and from where after analysis
the corrective measures are also sent online to the place of production for taking necessary
action for the interest of quality.
On Line Test:
- GSM of the Fabric;
- Exact Diameter and Width;
- Grey Fabric Inspection (4 point);
- Shade Check;
- Bias and Bowing;
- Visual appearance (Enzyme performance);
- Stripe.
Offline QC:
Off'-line QC generally checks and analyses causes of quality deviation with the information
taken from a past cycle of a process and recommend the corrective measures to undertake in
next cycle of the process. Proper and effective QC should include both online and off-line
approaches. The following tests are generally done-
120 | P a g e
Off Line Test:
All the Off Line tests for finished fabrics can be grouped as follows-
1. Physical Tests, and
2. Chemical Tests
Physical Tests:
 GSM of Fabric;
 Rubbing Fastness or Crocking;
 Pilling test;
 Diameter and Width;
 Tensile strength;
 Tearing test;
 Bursting test;
 Light Fastness test;
 Drape, Stiffness, and Handle;
 Course per inch;
 Wales per inch;
 Picks per inch;
 Ends per inch.
Chemical Tests:
 Shrinkage and Spirality or Twisting;
 Fastness to Washing;
 Fastness to Perspiration;
 Fastness to Chlorine;
 PH
test.
121 | P a g e
WORKING PROCEDURE FOR LAB
SAMPLE IN (FABRICS)
Physical Test Wet Lab.
 Color fastness to light
 Bursting strength Color Fastness To Washing Dimensional Stability
 Pilling
 Crocking Prepare the sample
Pre-Production Sample Final Sample
Evaluate the Sample Wash the sample according to buyer measure
Test Testst
Report Making Tumble dry
Prepared the Report
Keep the sample Flat in conditioned temp
Pass Fail at least two hours before measure
Pass Fail
Delivery Refinish Measure the sample
Go for the final Refinish
Need to test again Prepared the Report
Need to test again
Pass Fail
Ready to deliver Refinish
122 | P a g e
List Of Dyeing And QC Laboratory Machineries
Sl.
No.
LABORATORY MACHINERIES QUANTITY
01 Computer Color Matching System ( Data Colour USA) SF-600X 01
02 Computer Color Matching System (Minolta, Japan) 01
03 Crock meter (Rubbing, Fastness Tester) Jems H Hell UK 01
04
Sample Dyeing Machine (High Temp. & Atmospheric) AHIBA
NUANCE USA
03
05 Washing Fastness / Shrinkage Tester electrolux Switzerland, 01
06 Perspiration Tester UK ROACHES 01
07 Tumble Dryer UK 01
08 Light Box Varibide-UK 120/D-65, TL-83,Tl-84 UU 02
09 Yarn Count Tester , Paramount /India 01
10 Water Hardness testing equipment= Hanna,/Hungary 01
11 Pilling tester UK , ICL Pilling Tester ROACHES 01
12 Digital PH Meter : Metler Toledo/switcher land 01
13 OPTI FADE – Light Fastness Tester : ROACHES/UK 01
14 Water Fastness Tester / Perspiration Fastness Tester: ROACHES/UK 01
15 Dimensional Stability Measuring Scale 01
16 View Tex –Process controller for Production 01
17 Digital pipet-Rainin- USA 01
18 Digital pipet-Rainin- USA 01
123 | P a g e
Fig: electrolux washing machine Fig: Pilling assessment viwer
Fig: Channel Oven Fig: Yarn Count Tester
124 | P a g e
Fig: Crock meter Fig: ECO data color
Fig: Electrolux drier Fig: Inodex washing machine
125 | P a g e
Fig: Labtexh Fig: Labtech
Fig: Enzyme tester Fig: OPTI FADE m//c
Fig: Padding mangle machine Fig: Digital PH
Meter
126 | P a g e
Fig: Pilling tester Fig: Roach Oven
Fig: Solar Box 1500 Light Fastness Tester Fig: Tumble Drye
Quality Standard:
Micro Fibre Ltd. follows the quality standard: ISO-9001:2000
Fabric Inspection:
The inspection of fabric is a procedure by which the defects of fabric are identified and
fabric is classified according to degree or intensity of defects. The fabric inspection is done for
both grey and finished fabric.
Fabric inspection :
Two ways of grey fabric inspection used to done by-
a) Auto turning fabric inspection m/c.
b) Varivide colour assessment cabinet –2
D-65, TL-84, TL-83, Florescent, UV.
127 | P a g e
Grey Fabric Inspection:
Grey fabric inspection is performed according to 4-point system.
Quality Control Of Knitting
MICRO FIBRE GROUP is very conscious about quality, They are following 4 point grading
system for fabric inspection, which is an international standard. The 4 point grading system with
defect point against defect size is tabulated below:
THICK THIN DIRT, OIL SPOT, CONTAMINATION:
Up to 3’’ in length: 1 Pt
Up to 6’’ in length: 2 “
Up to 9’’ in length: 3 “
Up to 9’’ in length: 4 “
QUALITY Pts / per 100 square meter= (Total point * GSM)/ (Roll weight*10)
Quality inspectors seal on the fabric rolls as ‘CHECK-1’, ‘OK’ & ‘REJECT’ as according as
quality classification.
Following forrnula is used for calculation of Acceptance Quality Level (AQL):
Following table shows the acceptance calculation followed by the inspection section at MICRO
FIBRE GROUP:
FOUR POINT GRADING SYSTEM
Size of defects Penalty
3 inches or less 1 point
Over three inch but not 6 inch 2 point
Over 6 inch but not 9 inch 3 point
Over 9 inch 4 point
ACCEPTANCE CALCULATION
Up To 20 Points A Grade
21-30 Points B Grade
31-40Points C Grade
Above 40 Points Rejected
AQL
128 | P a g e
Finished Fabric Inspection:
4 point numbering system is followed for finished fabric inspection.
Checking for final inspection:
1. Uneven shade
2. Oil spot
3. Neps
4. Crease mark
5. Machine Stoppage mark
6. Listing
7. Line mark
8. Pick missing
9. Double yarn
10. Dead cotton
11. Bowing or skew
12. Fly yarn contamination
Find out the mean, standard deviation, coefficient of variance and standard error of
inspection result of finished fabric:
SHIFT ID samples (N) Number of
defect
Defect per
sample Xi Xi-X (Xi-X)2
Saturday-1 110 880 8 1.53 2.34
Saturday-2 108 756 7 0.53 0.28
Sunday-1 90 810 9 2.53 6.40
Sunday-2 102 636 6.23 -0.24 0.06
Monday-1 89 623 7 0.53 0.28
Monday-2 106 600 5.66 -0.81 0.66
Tuesday-1 98 578 5.90 -0.57 0.32
Tuesday -2 95 500 5.26 -1.21 1.46
Wednesday-
1
100 760 7.6 1.13 1.28
Wednesday-
2
103 400 3.88 -2.59 6.71
Thursday -1 98 515 5.25 -1.22 1.49
Thursday -2 89 629 7.07 0.60 0.36
N=1188 ∑Xi=7687 ∑(Xi-X)2
=21.64
Mean, X = 6.47
1
Variance = ∑(Xi-X)2
129 | P a g e
(N-1)
1
= x 21.64 = 0.0182
1188
Standard deviation, σ = √variance =√0.0182= 0.135
Standard deviation
Coefficient of variation CV% = X 100
Mean
0.135
= X 100
6.47
=2.09%
Higher the CV value more irregular is the pattern of the indicator. The lower of the CV value,
better the quality of sample by structure and behaviors for the subsequent processes.
Procedure of the Different Laboratory Tests:
Different types of fastness tests of the dyed fabric are done in quality control department
of the Micro Fibre Group. Different types of method (Standard or buyer’s recommended) are
followed for different types of tests. The process of the different tests of fabrics are described in
the following section:
i. Color fastness to washing –ISO105CO3, ISO105CO6C2S , ISO105CO6A2S
ii. Color fastness to rubbing/crocking –ISO105X12
iii. Color fastness to cold water –ISO105EO1
iv. Color fastness to hot water –ISO105EO8
v. Color fastness to perspiration–ISO105EO4
vi. Color fastness to light –ISO105B02
vii. Dimensional stability ISO5077
viii. Appearance after wash
ix. Pilling test ISO12941
Color Fastness to Wash Test:
Required materials:
1. Sample size 40  100 mm
2. Multifiber at 40  100 mm
3. ECE detergent – 4g/L
4. Sodium Perborate (Na2BO3) - 1g/L
5. Distilled water
130 | P a g e
6. Normal cold water
7. Steel balls
Required instrument:
1. Washing machine
2. Scissor
3. Stitch machine
Procedure :
1. Cut sample & multifibre at 100  400 mm and then stitch.
2. ECE detergent & Sodium per borate is taken with the sample.
the solution is taken by the following formula:
(Sample fabric + Multifibre weight)  50 ml (1:50 liquor ratio)
3. The sample is kept in 600
C for 30 minutes in Wash Machine
4. Rinse the sample twice with cold water.
5. Dry at 60°C by hanging or by Flat iron pressing but temperature should not be
more than 150°C.
Evaluation:
Dry the specimen and the change of shade & degree of staining is measured by Grey
Scale & Staining Scale.
Washing fastness for solid dyeing is checked normally 3 times e.g.
- During sample production
- After compacting /calendaring
- After printing
- After garments produced
Color the Fastness to Rubbing (Dry & Wet) Test:
Sample:
- Dyed fabric – 15 cm  5 cm
- White Test Cloth - 5 cm  5 cm
Procedure:
- White test cloth is put on to the grating and stag by steel wire.
- The sample is run twenty times manually for ten seconds. and the rubbing fastness of
the sample cloth and degree of staining is accessed.
- For rubbing fastness (Wet), the rubbing cloth is placed in the water and socked and
squeeze. The wet rubbing cloth is placed on to the grating and stag with stainless steel
wire and run ten times manually then assess the staining on to the rubbing cloth and
the rubbing fastness of the sample cloth is accessed.
131 | P a g e
Evaluation:
- Change of shade of the sample is measured with grey scale and degree of staining of
the white test cloth is measured by Staining Scale.
Color Fastness to cool Water:
Test specimen:
 Sample fabric – 100 mm  40 mm
 Multifibre fabric – 100 mm  40 mm
 Cut the multifibre into two piece
 Sandwich the test specimen between two piece of multifibre
Testing Solution:
 Water is taken as required
Method:
- The composite specimen is put in a peri dish (2 specimen of a sample).
- Water is taken in the peri dish as required.
- Bubble is made out from the specimen by tapping.
- The specimen is put for 30 minutes.
- A glass plate is placed on the composite specimen for 15 minutes at room
temperature.
- Excess solution is poured off.
- Peri dish with composite specimen & glass plate is placed into the incubator at (372)
0
C for 4 hours.
- The specimen is dried (Temp  600
C)
Evaluation:
- Change of shade & degree of staining is measured by the Grey Scale & Staining
Color Fastness to hot Water:
Test specimen:
 Sample fabric – 100 mm  40 mm
 Multifibre fabric – 100 mm  40 mm
 Cut the multifibre into two piece
 Sandwich the test specimen between two piece of multifibre
Testing Solution:
 Water is taken as required
132 | P a g e
Method:
 Roll the composite specimen compactly around the glass rod to form a cylinder 4 cm
long, and tie uniformly, but not tightly, with thread
 Leave the specimen on the rod for 30 min in slightly acidified distilled water under
reflux at a temperature of 60 ± 2o
C and at a liquor ratio of 30: 1. During the test ensure
that the composite specimen is always submerged in the water.
 Remove the specimen from the rod and squeeze the specimen. Open out the composite
specimen by breaking the stitching on all sides except one of the shorter sides.7.4 Lay out
the composite specimen smooth between the two glass or acrylic-resin plates under a
pressure of 12.5 kPa.
 Place the test device containing the composite specimen in the over for 4 h at 37 o
C ± 2
o
C .
 After that dry it by hanging it in air at a temperature not exceeding 60o
C with the three
parts in contact only at the remaining line of stitching.
 Assess the change in colour of the specimen and the staining of the adjacent fabrics with
the grey
Evaluation:
- Change of shade & degree of staining is measured by the Grey Scale & Staining
Color Fastness to Perspiration Test:
Test specimen:
 Sample fabric – 100 mm  40 mm
 Multifibre fabric – 100 mm  40 mm
 Cut the multifibre into two piece
 Sandwich the test specimen between two piece of multifibre
Testing Solution:
1. Alkaline Solution:
l-histidine monohydrochloride monohydrate (C6H4O2N3 HCI.H2O)– 5.00 g/L
NaCl – 5.00 g/L
sodium dihydrogen orthophosphate dihydrate (NaH2PO4.2H20)– 2.5 g/L
Sodium chloride (NaCl)-5g/l
PH
– 8 (Adjust by 0.1 N NaOH)
2. Acidic Solution:
l-histidine monohydrochloride monohydrate (C6H4O2N3 HCI.H2O)– 5.00 g/L
NaCl – 5.00 g/L
Sodium di-hydrogen orthophosphate (NaH2PO4.2H2O) – 2.2 g/L
Sodium chloride (NaCl)-5g/l
PH
– 5.5 (Adjust by 0.1 N NaOH)
133 | P a g e
Method:
- The composite specimen is put in a peri dish (2 specimen of a sample).
- Solution (Alkaline & Acidic) is taken in the two peri dish. Here, M:L is taken 1:50.
- Bubble is made out from the specimen by tapping.
- The specimen is put for 30 minutes.
- A glass plate is placed on the composite specimen for 15 minutes at room
temperature.
- Excess solution is poured off.
- Peri dish with composite specimen & glass plate is placed into the incubator at (372)
0
C for 4 hours.
- The specimen is dried (Temp  600
C)
Evaluation:
- Change of shade & degree of staining is measured by the Grey Scale & Staining
Scale.
Color fastness to light:
Method used: ISO 105 BO2
Light used: Xenon arc lamp
Power of light: 1500 watt
Process time: 20-80 hrs (according to buyer requirement)
Process:
1) Put the sample in the clamp and then put it in the machine. Start
running the machine and keep it running for recommended hours of
buyer.
2) Then take it out and compare with the grey scale of color staining for
rating.
Evaluation:
Evaluation was made numerically by European or American blue scale (1-8).
Accepted Quality standard:
1. Color fastness to light Above 4
2. Color fastness to wash 4-5
3. Color fastness to water 4-5
4. Color fastness to rubbing Wet 4, Dry 4-5
5. Color fastness to perspiration 4-5
134 | P a g e
Measuring the Dimensional Stability (Shrinkage & Spirality):
Measuring the dimensional stability:
Sample:
 Two piece of 50 cm  50 cm fabric is taken for test.
Procedure:
a. Conditioning: Put the sample in table for 4 hrs for conditioning
before starting test.
b. Cut the sample 50x50 cm & benchmark should be 35x35 cm. Stitch
the sample (3 sides) by over lock sewing machine.
c. Put sample in washing machine and run according to buyer’s choice.
d. Drying: All Buyers’ requirement is tumble Dry except ECHO
SCOURING is flat dry. {Three types of drying can be used here for
drying the fabric- Tumble drying, Screen/ Flat drying and E 3 (
Hanging) drying }
50 x 50 cm
Fig: Template
Shrinkage test calculation:
Before wash – After wash
Shrinkage % = X 100
Before wash
By this test spirality can also be measured by the following formula –
Spirality% = A/B×100
2.2
= × 100 = 6.12%
35.5
Here A= Length measurement before wash
B=Spiraled length.
╬ ° ╬
° 35 x 35 cm °
╬ ° ╬
A
135 | P a g e
Spirality test calculation:
S = (S1+S2) / 2
Spirality = (S+S  L)/100
Suppose,
S1 = The right side distance of the specimen from the stitch line after
wash.
S2 = The left side distance of the specimen from the stitch line after wash.
L = Length before wash
Mean, standard deviation, coefficient of variation of 10 pieces of dyed fabrics were selected
randomly from QC-LAB to determine the dimentional stability. The test result are given as
follows:
No of test Dimentional stability (shrinkage%)
lengthwise Xi Xi-X (Xi-X)2
1 4.12 -0.43 0.1849
2 4.60 0.05 0.0025
3 4.40 -0.15 0.0225
4 4.50 -0.05 0.0025
5 4.83 0.28 0.0784
6 5.00 0.45 0.2025
7 5.10 0.55 0.3025
8 4.17 -0.38 0.1444
9 4.51 -0.04 0.0016
10 4.22 -0.33 0.1089
N=10 ∑Xi=45.45 ∑(Xi-X)2
=1.0507
45.45
Mean, X= =4.545=4.55
10
136 | P a g e
1
Variance = ∑(Xi-X)2
(N-1)
1
= x 1.0507 = 0.1167=0.117
9
Standard deviation, σ = √variance =√0.117= 0.342
Standard deviation
Coefficient of variation C.V% = X 100
Mean
0.342
= X 100
4.55
=7.52%
Higher the CB value more irregular is the pattern of the indicator. The lower of the CV value,
better the quality of sample by structure and behaviors for the subsequent processes.
pH of a Dyed Fabric Test
Test specimen:
 2 gm of dyed fabric is taken.
 The fabric is cut into pieces of (0.5 cm  0.5 cm)
Procedure:
1. The sample is taken into conical flax.
2. 100 ml distilled water (slightly warm) is taken into the conical flax.
3. The conical flax is put on the Magnetic Stirrer for 30 minutes.
Report:
The PH
of the conical flax is measured by Digital PH
meter.
Quality Standard:
Micro Fibre Group is certified by Oeko-Tex Standard 100 and ISO 9001:2000
SHORTLY DESCRIBED ABOUT OEKO-TEX STD100:
137 | P a g e
Oeko-Tex std. 100 certificate is designed by the International Association for Research &
Testing considering the consumer safety & environment protection for the purchase of textiles.
This certificate ensures “Confidence in Textiles - tested for harmful substances” & show to the
consumer that goods bought by them are free from any hazards to health such as,
o Formaldehyde.
o Toxic pesticides.
o Penta Chloro Phenol.
o Heavy metal traces.
o Azo dyes which release carcinogenic amines.
o Halogen carriers.
o Chlorine bleaching.
o PH of the aqueous extract.
Oeko-Tex std. 100 from ecological point on textile substrates (Yarn, Fabric, garments etc.)
marked by textile manufacturers. This does not depend solely on the dyestuffs. It also depends
on the processing conditions, various chemicals & other auxiliaries used in the manufacture of
such a substrate. So, Oeko-Tex std. 100 is not a quality label, it is just only ensures the safety of
the textile goods and eco-labeled.
Remarks:
Micro Fibre Ltd. always aware about the quality of the product. The quality of the
product is always approved by the buyer. They follow the quality standard: ISO -
9001:2000.MFG is well equipped for checking the quality of the product. They sent the quality
report to the buyer time to time/batch to batch. We think as MFG strictly meet up the quality
level that’s why they are the only one direct manufacture of Marks & Spencer garments. Micro
Fibre Group. is well equipped for checking the quality of the product. They sent the quality
report to the buyer time to time/batch to batch.
138 | P a g e
CHAPTER-08
MAINTENANCE
Maintenance is the process by which equipment is looked after in such a way that
trouble free. Services and increased machine life can be ensured and specific product quality
required by the customer is sustained. Maintenance can increased machine life and ensured
trouble free service
 Maintenance of machinery:
1 Break down Maintenance: Break down maintenance is done instantly when problem arises in
machine. In this case, repairs are made after the equipment is out of order and it cannot perform
its normal functions.
Routine
Maintenance
Break Down
Maintenance
Mechanical
Maintenance
Electrical
Maintenance
Mechanical
Maintenance
Electrical
Maintenance
Maintenance
139 | P a g e
2. Routine Maintenance: After a particular little the machines are cleaned & reordered, that is
routine or schedule maintenance. PPC does it once in a month. Schedule maintenance varies,
time in time & also depends on situation according to types of machines, because maintenance is
directly related to production.
Most of the time, all the screws, nuts, bolts & levers are checked, lubrication is also done.
Workers inform about the problem areas of the machines. Depending on their information
maintenance is done, Maintainers analyses the machine records & takes steps according to
requirements.
 Manpower Set-Up For Maintenance:
 A Shift 8 AM - 8 PM
 B Shift 8 PM - 8 AM
 General Shift 9AM - 6 PM
Maintenance Manager
Electrical Mechanical Utility
Engineer-01 Engineer-01 Engineer-02
Fitter & Welder-10 Electrician-81 Operator-17
Operator-03 Armature Winder-09 Helper-12
Helper-05 Helper-09 Labour & Peon- 09
 Maintenance procedure:
During maintenance procedure following points should be checked.
Maintenance: Mechanical
Machine: Dyeing Machines
Sl.
No.
Item need to be checked & Serviced
1 Crease the winch bearing.
2 Complete cleaning of machine
3 Cleaning of drain valves, replace seals if required
4 Check air supply filter, regulators, and auto drain seals
140 | P a g e
5 Clean filters element and blow out
6 Greasing of Unloading Roller Bearings.
7 Checking of oil level and bolts of Unloading Roller Gearbox.
8 Checking of unloading roller coupling and packing.
9 Checking and cleaning (if required) of Mm Vessel Level Indicator
10 Check the oil level of pump bearing and refill if required.
11 Check the function of heat and cool modulating valves
12 Check all belts and belt tension
13 Check all door seals
Maintenance: Mechanical
Machine: Lab dyeing m/c.
 Maintenance work to the different machines:
Boiler Maintenance Schedule:
Daily: Check gas pressure
Maintain log sheet
Chemical dosing
Weekly: Check all steam line
Fire quality of boiler
Monthly: Check all steam line
Fire quality of boiler
Gas consumption report
Burner clean
Quarterly: Burner clean
Economizer clean
Feed tank clean
Chemical tank clean
Sl. No. Item need to be checked & Serviced
1 Check rotating main shaft bearing.
2 Check cooling water inlet and outlet nose and nose clips.
3 Check cooling fans
4 Check driving bells and pulleys.
141 | P a g e
Sight glass clean
Half yearly: Burner clean
Feed tank clean
Chemical tank clean
Economizer clean
Replace gasket
Replace valve
Check gas line & filter & pressure
Yearly: Overhauling of boiler
Chemical cleaning of boiler
Safety valve test
Economizer clean
Feed tank clean
Dyeing m/c maintenance Schedule
Daily: Check belt tension
Check steam or water system & air supply
Check chemical pump
Machine clean
Weekly: Bearing & belt check
Check leakage of air, steam &Water line
Greasing bearing point
Monthly: Greasing bearing points
Replace bearing points (if required)
Gasket check
Clean steam trap
Lubricating all chemical pump
Quarterly: Replace belts
Repairing of pulley, shaft & bearing housing
Clean steam trap
Replace seals (if leakage)
142 | P a g e
Half yearly: Replace belts
Repairing pulley, shaft & bearing housing Machine body repairing
Yearly: Machjne overhauling
Compacting m/c maintenance:
Daily: Check belt tension
Check Steam supply & air system
M/c clean
Weekly: Check fabric quality
Greasing bearing points
Monthly: Greasing bearing points
Clean air filter & regulator
Clean steam trap
Quarterly: Replace belts
Replace gear oil
Painting m/c & pipeline of the total system
Replace seals
Half yearly: Check roller condition
Greasing & lubricating of all points
Check bearing condition
Yearly: Machine overhauling
 Maintenance tools/equipments & their functions:
Maintenance tools/equipments Functions
1. Adjustable wrench Used for setting nut & bolts
2. Pipe Spanner For pipe fitting
3. Spanner Fixed Spanner for nut & bolts fitting
4. Socket Handle system for nut & bolt fitting
5. hammer To apply load where required
6. Screw driver To release any screw
7. Punch Used to fit any worn out shaft
8. Lock To open the clip of bearing
143 | P a g e
9. Hack saw To cut any metallic thing
10. Outside To measure outside dia
11. Inside To measure inside dia
12. Slide calii To measure very small dia
13. Vernier scale To measure very small dia
14. Chain ton To lift heavy load
15. Welding machine To join metallic
16. Grinding machine To make the smooth fabrics
17. Tester To test electric circuit
18. Pliers To grip anything & cut anything
19. Avometer/Voitmeter To measure voltage
20. Steel To measure length, width & height
21. Chisel To cut any metal
22. Gasket cutter For gasket cutting
23. File To smooth the rough surface
 Remarks:
The maintenance department of Micro Fibre Ltd. is well equipped. It has sufficient
maintenance manpower including mechanical and electrical engineers. They do the maintenance
of the rn/cs during the Eid vacation. Otherwise, they do the breakdown maintenance.To increase
the lifetime of the machineries and ensure the proper running of the machinery.
CHAPTER-09
UTILITY SERVICE
 Available Utility Facilities:
144 | P a g e
1. Electricity
2. Gas
3. Water
4. Compressed air
5. Boiler etc.
Electricity:
The main utility electricity is supplied by generator & REB power.
Generator: Two types –
1.Gas generator
2. Diesel generator
1. Gas generator:
No. of gas generator: 03
Capacity: Generator 1- 920 KW
Generator 2- 900KW
Generator 3- 1100KW
2. Diesel generator:
No. of diesel generator: 01
Capacity: Generator 1-350KW
REB power:
Capacity: 1 MW
Total power is then distributed as per requirements of different section like knitting,
Dyeing (yarn/ fabric), Finishing, Maintenance, WTP, ETP etc.
Gas:
Mainly gas is delivered from TITAS. It is mainly used for steam production. Generally 36 m3
gas is required to produce 1 ton of steam.
145 | P a g e
Water:
Water is supplied in different sections continuously by using submersible and
centrifugal pumps.
Source of water Under ground water.
No. of submercible pump 05
Boiler:
Boiler is mainly used to produce and deliver steam to different section as required. In
Micro Fibre Ltd. four boilers are used to produce and deliver steam to different section.
Specification:
Type Fire Tube Boiler
Brand Name Cleaver Brooks, USA
TypeNo. DDH 15.0—10
SerialNo. 18709
Year of manufacturing 1996
Max. Working pressure gauge 10 bar
Max Temperature 183° C
Max heat capacity 3.25 MW
Water content up to ‘NW’ 9.62 cubic meter
Max steam out put 5.0 tonlhr
Gas pressure in line 1 bar
Gas pressure (in boiler) 10 bar
Gas consumption 34 cubic meter/day
Steam pressure 7.5 bar
Steam header pressure 120 PSI
Blow down line 4 times/day
Soft water supply pipe dia 1 inch
Establishment cost: 60 lacks Type
Compressor:
146 | P a g e
Compressor is mainly used to deliver compressed air to different section as required.
In Micro Fibre Ltd. six compressors are used to produce and deliver compressed air to
different section.
Specification:
No. of Compressor 06
Pressure of compressor 7.5 bar
Capacity 70 m3/hr
 Source of Utility:
Electricity : Generator & REB Power
Gas : TITAS
Water : Pumps
Compressed air : compressor
Steam : Boiler
 Utility cost:
Fig: Boiler (Revotherm) Fig: Steam Delivery Chamber
147 | P a g e
01. Gas bill (Titas) : 7-8 lacs / month
02. Electricity Bill (REB) :8-9 lacs / month
03. Others :5-6 lacs / month
 Remark:
As Micro Fibre Ltd. is the biggest project,here utility system is vast. There is a skill
manpower group of engineers and other technical staffs to look after these utility services. They
have to remain aware of solution on a great sense of responsibility for any type of problem due to
utility supply.
Water treatment plant
No. of W.T.P. 04
Capacity 300m3/hr
 Process Flow chart ( Water softening method- ion exchange process ):
Multigrade filter tank ( Have multigrade sand )
Carbon filter tank
Resin tank
To reserve tank
 Function of different tank:
Multigrade filter tank- To filter solid content in water.
Carbon filter tank- To remove chlorine from water.
Resin tank- To remove hardness by ion-exchange reaction.
148 | P a g e
Effluent Treatment Plant (ETP)
The effluent generated from different sections of a textile industry must be treated before
they are discharged to the environment. Various chemicals and physical means are introduced for
this purpose.The ETP used in Micro Fibre Ltd. is Bio-Chemical process.
Capacity : 100m3
/ hr
Cost : Tk. 1.175 / Kg
 Flow chart for ETP:
Waste water
Mechanical barge crain
Collection tank / equalization tank
Pumping water
Clarifier settles off
Bio-tower tank pH Check
149 | P a g e
Pumping
Airation tank
Lamallah (Secondary Clarifier)
Dispose to environment
 Effluent analyzing report:
Parameter Avg Quantity in effluent St. value to discharge
pH 11 7-8
COD 800-1200 Mg/L 29-60Mg/L
BOD 800-1200 Mg/L 250-300 Mg/L
Color Colored Colorless
Phosphate 8.25 Mg/L 5-15 Mg/L
Sulphate 1500 Mg/L 1000 Mg/L
Ammonia 20-30 Mg/L 4-8 Mg/L
Chloride 1000-1500 Mg/L 500-600Mg/L
TDS 5000 Mg/L 2000 Mg/L
TSS 250-300 Mg/L 60-80 Mg/L
Chlorine 0.25 Mg/L >1 Mg/L
Surfactants 30-40 Mg/L 0.5-2 Mg/L
Sludge(wet) 800 Ml/1/2hr
Ref: USPEA(United States Environment Protection Agency)
IWRA(Gnternational Water Resources Association)
GOB(Govt. Of Bangladesh)
 Product Quality Checked:
o Biological Oxygen Demand (BOD)
o Chemical Oxygen Demand (COD)
o Total suspended solids
o Total dissolved solids
o Color
o pH etc
 Chemicals Used in ETP:
150 | P a g e
o Ferrous-Sulphate-(FeSO4-7H2O)
o Hydrochloric-Acid (HCL)
o Lime
o Polymer
o Sodium-Hypo-Chloride (NaOCl)
o Urea-Fertilizer
CHAPTER-10
STORE & INVENTORY CONTROL
 Inventory system for raw material:
In Micro Fibre Ltd.. there are different inventory systems for different raw materials.
 Grey fabrics store:
All the grey fabrics are stored in the fabric store, near the batch section. Different types
of fabrics arc listed in the sheet according to the fabric types, quantity & consumer’s
requirements. Fabrics GSM, shrinkage, diameter & other properties are also taken into
consideration. The batches are prepared by taking the required fabrics from the grey store. At
present the grey fabrics store of Esquire Knit composite Ltd. containing the following types of
fabrics-
1. Single jersey 2. Fleece 3. 1 x 1 Rib 4. Melange 5. 2 x 2 Rib 6. Pique
7. Single Jersey( With lycra attachment) 8. 1 x 1 Rib (with lycra attachment)
8.2x iRib
 Dyes & chemicals store:
There is a different time for dyes & chemicals Various types of dyes & chemicals arc
stored here according to the dyes & chemical company. Different types of dyes & chemicals are
listed in a sheet. In the sheet the stored quantity of dyes & chemicals are also included. Every
day the sheet is updated & a copy of this sheet is supplied to the AGM (production), Dye house
& lab section.
 Spares:
In Micro Fibre Ltd. required amount of spares of different machines are stored in the
mechanical store room. All the spares are listed in a sheet which is controlled by the mechanical
& maintenance personnel. Spares are arranged in the store room according to their size, quantity
& requirements. There are shelves in the store room to keep the small spare parts.
 Finished goods:
Micro Fibre Ltd. supplies its finished dyed fabrics to its garments section. So dyed
finished fabrics are stored for short time in the finishing section. All the delivered fabrics are
151 | P a g e
noted on the tally khata according to the lot no, quantity, fabrics diameter, buyers name, color &
considering other technical parameters.
 Remarks:
Micro Fibre Ltd. has individual stores for raw materials, finished goods etc. There is not
enough space to store the finished goods. It requires increasing the store area. The store for
inventory control is satisfactory. Sometime, they fluctuate from ideal process otherwise they are
ok
CHAPTER-11
COST ANALYSIS
The following points are considered for costing any dyed product in Micro Fibre Ltd.
1. Total dyes & chemical cost
2. Total utility cost
3. Salary
4. Payment
5. Transport cost
6. Lunch
7. Entertainment cost
8. Miscellaneous cost
9. Government cash incentive
 Price of the product: Not provided
 Costing of the product: Not provided
 Remarks:
The costing of the product is a secret matter of the Ind. They are not interested to flash up
the cost related data. So we could not collect the price of product & costing of the product.
152 | P a g e
CHAPTER-12
MARKETING ACTIVITIES
 Consumers of Product:
Micro Fibre Ltd. is a 100% export oriented industry. All the goods produced in this
industry are exported into various foreign countries. Name of the main buyers are given below-
 Name of buyer:
01.C&A
02. H&M
03. ZARA
04. TESCO
05. TCHTBU
06. JORDACHE
07. HOFLER
08. MASCOT
09. Liam David Ltd.(BHS)
10. CELIO
11. Loom Fashion Ltd.
12. Mim Fashion wear Ltd.
13. Marks & Spencer
 Product Label:
Product label differs from fabric to fabric. The product labels are prepared according to
the quality & the buyer requirements .
 Package Size & Label:
Package size & label differs from buyer to buyer. The Package size & label are prepared
according to the buyer requirements. Normally the following package sizes are used:-
60 x 40 x 40 cm.
58 x 33 x 44 / 43 / 42 cm.
58 x 33 x 25 cm.
58 x 33 x 13 / 16 / 18 cm.
 Local Market:
Micro Fibre Ltd. is a 100% export oriented industry. All the goods produced in this
industry are exported into various foreign countries . So, goods are not supplied into local
153 | P a g e
market.But when garments are rejected by buyer,then the rejected garments are sold in local
market.
 Importing countries:
There are some countries which are importing goods from Micro Fibre Ltd. The name of
the countries are given below-
• Spain
• Germany
• Denmark
• Europe
• Denmark
• Europe Union
• United State of America
 Manpower of marketing:
Marketing plays a vital role in the field of displaying / showing the goods criteria of the
products to the buyer & to communicate with the buyer. There are about 15 people in the
marketing section of the industry.
 Marketing strategy:
Marketing strategy is a very important factors to sale the products to the buyer. If the
marketing strategy is not so developed, it will be very hard to reach the goal. In case of garments
marketing the dealings with the buyer is a very important factor.
In Micro Fibre Ltd. mainly senior marketing officers, merchandiser & higher officials deal with
the buyer. There are some fixed buyers of the industry. The buyers give their orders continuously
all over the year. The marketing officers & the merchandisers communicate with the buying
houses to collect the orders.
 Duties and responsibilities of marketing officer:
Dealing with the buyer & convince the buyer is the main duty of marketing officer. A
marketing officer also has some other duties. The main duties & responsibilities of a marketing
officer are given bellow-
• To prepare cost sheet by dealing with the buyer
• To take different steps by discussing with the high officials & merchandisers
• To maintain a regular & good relationship between commercial officer &
merchandisers
154 | P a g e
• To maintain a communication with the buyers and buying houses
• Communicate with better criteria of the products
Actually the responsibilities & duties of marketing officer begins from getting order of buyer &
ends after receiving foods by the buyer. So, he should be always smart, energetic & sincere.
 Remarks:
Micro Fibre Ltd. has a well learned marketing & merchandising team. They always
communicate with the buyers. Micro Fibre Ltd. has some fixed buyers. The marketing section
also looks for the quality & quantity buyers.
CHAPTER -13
CONCLUSION
Technical education and its adoption in practical field we involved inextricably, without the
implementation of the knowledge gathered in technical education its success is bound to suffer.
155 | P a g e
Therefore, this one and half long industrial attachment as a partial fulfillment of our B.Sc in
Textile Technology course helped us to accomplish the gap between theoretical and practical
knowledge by providing an elementary idea about industrial environment processing machines,
tools and equipments, production system and maintenance, administration and management
system.
The completion of the two months Industrial Attachment at Micro Fibre Ltd. we have got
the impression that factory is one of the most modern export oriented knit composite complex in
Bangladesh. Though it was established few years ago, it has earned ‘very good reputation’ for its
best performance over many other export oriented textile mills. We have also understood that
Micro Fibre Ltd. cares a lot about there quality. During our Training period we have rarely seen
faulty dyeing. If there was any problem it was quickly removed with the help of experienced and
skilled production manager. During this period we have never seen any striping of color from
fabric; though for this we couldn’t learn how stripping is done but it we think it is good for
industry. The quality of dyed fabric is very good. In testing lab we have seen the most dyed batch
has wash fastness 4-5. After dyeing the strength was well over of buyer’s requirement. Above all
this quality was maintained with using least amount of chemicals.
There are some suggestions from us within our limited knowledge
Some Suggestions:
- More skilled labor should be used in a project and the overall efficiency will
increase.
- The m/c stoppage time should be analyzed and minimized. The maintenance should
be carried out when the m/c is out of action (wherever possible) and routine
maintenance should be carried out regularly.
- There should be a spinning project then Micro Fibre Ltd. will not have to buy yarn
from outside hence a lot money will be saved.
- The job environment of production office should be much better.
- Merchandising section should be much responsible about the whole order.
Limitations of the Report:
- We had a very limited time. In spite of our willing to study more details it was not
possible to do so.
- Some of the points in different chapter are not described as these were not available.
156 | P a g e
- The whole process is not possible to bind in such a small frame as this report, hence
our effort spent on summarizing them.
Lastly:
We tried our best to gather all necessary information but it is true that within this short
period it is quite impossible to achieve 100% success but as a whole this industrial training was a
satisfactory one and once again wed would like to thank the authority of Micro Fibre Ltd. as
well as our honorable teachers far their altruistic help and advice. We are fortunate enough that
we have got an opportunity to have training in this mill. During the training period we have
received enough co-operation and association from the authority and found all personnel. All
stuffs and officers were very sincere and devoted their duties to achieve their goal.

Indistrial attachment of micro fibre Group

  • 1.
    1 | Pa g e INDUSTRIAL TRAINING Course Code: Tex -4036 INDUSTRIAL ATTACHMENT MICRO FIBRE LTD
  • 2.
    2 | Pa g e Letter of Transmittal Date- 15nd May’ 12 Syed Faqrul Hassan Professor & chairman Department of Textile Engineering Southeast University Subject: Submission of the “Industrial attachment Report”. Dear Sir, We are pleased to submit our “Industrial attachment Report” This is submitted under the program of B.Sc in Textile Engineering in Southeast University. The Report has been completed in accordance with the knowledge that we have gather during our Industrial Training and the guidelines received from our honorable teachers and our group members. We tried to make this Report is to give a clear picture on Fabric Manufacturing Technology, Wet processing Technology & Garments Manufacturing Technology practically used on Micro Fibre Ltd. However, we will always be ready to provide any further clarification that you may require. Yours Sincerely, Mohammad Tahmidur Rahman 2008100400096 Md. Lokman Hossain 2008100400086 Md. Abir Hossain 2008100400084 Md. Najmus Salihin 2008100400082 Batch: 8th Sec: GMT
  • 3.
    3 | Pa g e ACKNOWLEDGEMENT At first my gratefulness goes to Almighty Allah for giving me strength and ability to complete the industrial training and this report. You have made my life more beautiful. May your name be exalted, honored and glorified. Now I wish to take this excellent opportunity to thank a lot of people who have assisted and inspired me, Prof. Syed Fakhrul Hassan my supervisor, to whom I am extremely indebted for his tremendous support and guidance throughout my training period. Working with him I have not only earned valuable knowledge but also was inspired by him innovativeness which helped enriches my experience to a greater extent. His ideas and way of working was truly remarkable. I would like to thank the management of the MICRO FIBRE LTD. for giving me the opportunity to complete the industrial training successfully and also for their valuable suggestion. My deepest gratitude goes to Executive Director Mr. Amirul Haque, General Manager Mr. Mizanur Rahaman Patwoary, Assistant general manager Mr. Solaiman Hossain, MICRO FIBRE LTD. for their permission to conduct my industrial training without which it would be impossible. Their generous support is greatly appreciated. I would also like to thank specially our senior brothers and sisters working there efficiently as textile engineer. I am greatly indebted to them. I also want to thank executives, senior executives and other official’s employee of MICRO FIBRE LTD. for helping me to complete industrial training successfully. My gratitude also goes to all the employees of MICRO FIBRE LTD. for their sincere co-operation, support and valuable advices. Finally my heartfelt thanks goes to my training mates for their indescribable co-operation & sincerity.
  • 4.
    4 | Pa g e Table of Content Topics Page no. Letter of Transmittal 1 ACKNOWLEDGEMENT 2 Table Of Content 3 Introduction 7 Vision 7 Mission 7 Chapter-1 Project Description 8 Project Location 9 History of Project Development 10 Different Department 11 Product mix 11 Layout Design 12 Physical Infrastructure 13 Remarks 14 Chapter-2 MANPOWER MANAGEMENT Organ gram of man-power administration 15 Management system 16 Shift change 16 Total Section Wise Man power Management system 16 Responsibilities of S.P.O/P.O 17 Remarks 17 CHAPTER -03 RAW MATERIALS Types of Raw Materials 18 Yarn 18 Sources 18 Grey Fabrics 19 Sources 19 Price: 19 Chemicals 19 Chemical formula of common chemicals used in textile dyeing 20
  • 5.
    5 | Pa g e Printing chemicals function 21 Annual requirement 21 Remarks 21 CHAPTER-4 Knitting Section Production Flow Chart of Knitting Section 22 Lay-out Plan of knitting Machineries 23 List of Single Jersey Circular knitting Machineries 25 List of Double Jersey Circular knitting Machineries 27 List of Auto Stripe Circular knitting Machineries 28 List of Flat Bed knitting Machineries 28 List of Cloth Inspection Machineries 29 Machine Description 30 Description of production process 32 GSM 32 Production calculation 33 Required yarn count to maintain G.S.M 35 Relation Between different yarn count, fabric type, stitch length & finished GSM 35 Structure, cam arrangement & notation diagram of various fabric 37 Fabric fault 39 Remarks 39 Chapter-05 Wet processing Section Production flow chart for fabric Dyeing 40 Process sequence for Cotton Dyeing 41 Pretreatment 41 Dyeing 44 Dyeing program for Disperse Dyes 45 Re-dyeing process 45 After Treatment Of All Program 47 Common textile auxiliaries used in dyeing 49 Problems Encountered In Dyeing 51 Printing 53 Finishing 56 CHAPTER-6 Garments section Introduction 72 Sample Section 73 IE (Industrial Engineering) 75 CAD Section 77 Cutting Section 79 Sewing Section
  • 6.
    6 | Pa g e Introduction 87 Sewing Procedure Flow Chart 88 Sewing Procedure 89 Types of seam 92 Stitch 97 Machine Identification 102 SEWING NEEDLE 107 Sewing Thread 110 SMV calculation 113 SEWING DEFECTS OR PROBLEMS 114 Sewing Quality Checking Points 117 Finishing Section 118 GARMENTS MERCHANDISING Definition 120 Flow chart of merchandising 120 Responsibilities of Merchandiser 121 GARMENTS ACCESSORIES 122 CHAPTER-7 Quality Assurance System Quality assurance 124 Object of quality control 124 Quality Control Flow Chart 125 Quality Management system 125 Various Test 127 WORKING PROCEDURE FOR LAB 128 Dyeing And QC Laboratory Machineries 129 Fabric Inspection 134 Procedure of the Different Laboratory Tests 137 Quality Standard 145 Remarks 146 CHAPTER-08 MAINTENANCE Maintenance of machinery 147 Manpower Set-Up For Maintenance 148 Maintenance procedure 148 Maintenance work to the different machines 149 Maintenance tools/equipments & their functions 151 Remarks 152 CHAPTER-09 UTILITY SERVICE Available Utility Facilities 153 Utility cost 156
  • 7.
    7 | Pa g e Remarks 156 Water treatment plant Process Flow chart 157 Function of different tank 157 Effluent Treatment Plant (ETP) Flow chart for ETP 158 Effluent analyzing report 159 Chemicals Used in ETP 159 CHAPTER-10 STORE & INVENTORY CONTROL Inventory system for raw material 160 Grey fabrics store 160 Dyes & chemicals store 160 Spares 160 Finished goods 160 Remarks 161 CHAPTER-11 COST ANALYSIS 161 CHAPTER-12 MARKETING ACTIVITIES Consumers of Product 162 Name of buyer 162 Importing countries 163 Manpower of marketing 163 Strategy 163 Duties and responsibilities of marketing officer 164 Remarks 164 CHAPTER -13 CONCLUSION 165 Introduction: Final course industrial training is one of the most essential parts of engineering & technical education. This industrial training is included in our syllabus to acquaint us with the practical implementation of the technology studied within the industrial environment. Though it is very helpful & lays the milestone for starting the carrier for fresh Textile graduates.
  • 8.
    8 | Pa g e Fabric manufacturing, wet processing technology and Garments manufacturing technology which occupies a vast field in modern Textile technology is undergoing many stages of processing. Many problems are generally being encountered during each operation stage starting from yarn to fabric and fabric to finished garments stage. Finally from mill training, we learn practical Knowledge about on fabric manufacturing and wet processing under industrial environment. We think it will be helpful in our future carrier. Vision: To establish as a one stop source for the Global knit Apparel market and to satisfy and meet customers expectation by developing and providing products and services on time, which offer value in terms of Quality, Price, Safety and Environmental impact. Assuring complete compliance with the international quality standards and also providing the employees internationally acceptable working condition and standards. To promote the development and to use human talent and equal opportunity of employment. Mission: Micro fibre realizes the need to take out a competitive segment in the changing global market of today through technological excellence and human expertise. Micro fibre is committed to transpose its local success to the world scene. CHAPTER-01 PROJECT DESCRIPTION Name of the project : MICRO FIBRE GROUP Sister organizations : A-One polar Ltd, Liberty Knitwear Ltd, Midland Knitwear Ltd, Orient Chem.-Tex Ltd.
  • 9.
    9 | Pa g e Type of the mill : 100% export oriented knit composite textile mill. Year of establishment:1998 Registered Office: 331, Tongi Dioversion Road, Moghbazar, Dhaka – 1217, Bangladesh Factory Address: Ramarbagh, Kutubpur, Fatullah, Narayangonj, Bangladesh 0189-214648, 0173-034617 (E.D) 0171-3001607 (D.G.M-Production), 0173- 011112 (Merchandising Manager) Communication: The project is easily accessible by road. The route has been clarified in the location map presented in the previous page. Sponsors: The mill is sponsored by M.S. Zaman. Capacity: Gray knit fabric production 8000 Kg/day (approximately) Dyed knitted fabric 22-24 ton/day (approximately) Project cost: Cost of the project is approximately in Taka 250,00,00,000 Project area : 7.00 acres
  • 10.
    10 | Pa g e Location Of The MICRO FIBRE GROUP Chashara Micro Fibre Group Chittagong Road Shibo Market Fatullah Narayanganj Fatullah Fatullah Stadium Sign Board ZatraBari Tikatoli Gulistan Ramarvag Kamolapur railstation Fatullah Rail station WE N S
  • 11.
    11 | Pa g e History of project development: It is a moment of rejoice to introduce Micro Fiber Group (MFG) to its clients and patrons. MFG believes whatever it has achieved; its credits should be directed toward its clients. Micro fibre group started their Textile business in 1998 by starting construction of the building for project setup. At 1st they set up Garments project. In 1999 they went to production of fabric and dyeing with a dryer of 400 kg & 6 ton capacity boiler. As an ambition to expand the business they setup knitting section in 2000 & to fill the demand of knitting they setup as well as stenter, calendar, dewatering m/c, dryer for finishing. With the passage of time different type of m/c were brought to the mill to improve the quality & production. The mill is well oriented for knit composite project. Therefore, when many struggle to survive in post-MFA world; its business in fact enjoying a healthy growth. Moreover, having endless efforts to ensure internationally accepted employment practice, its clients recognize us as a partner to protect their value system and images among final consumers.
  • 12.
    12 | Pa g e Different departments: i. Knitting section  Circular  Flat ii. Dyeing section:  Knit dyeing iii. Garments section iv. Costing & Finance v. Logistics vi. Maintenance vii. Planning section viii. QC section Product mix: Types of raw materials processed here are- i. cotton- 100% combed or carded ii. polyester-cotton blend (p/c or t/c), (65%pet+35% cotton) iii. CVC (60% cotton+40% polyester) iv. grey melange (85% cotton+15% viscose) v. Ecru melange (98% cotton+2% viscose or 99% cotton+1% viscose)
  • 13.
    13 | Pa g e Security RoomHealth facilities Room Liberty Garments Micro Finishing Micro Dyeing Utilities Room Utilities Room Midland Dyeing Midland finishing Midland Printing Maintenanc e Department Office Office Office M idl a n d fi ni s hi n g Midland Knitting & Garments Office Dyes & Chemicals Store Store Car parking Office Entrance Midland Dyeing Midland Finishing Laborator y Cantee n Prayer Place ETP E W S N LAYOUT DESIGN
  • 14.
    14 | Pa g e Cost & finance Accounts MICRO FIBRE GROUP Knittin g Dyeing Garment Admin Maintena nce Knit (admin) Knit (prod) Knit dyeing QC Prod Gmt(Ad min) Gmt (Prod) Electric Dept Mechanica l Dept Utility Clea ning Physical Infrastructure: Remark: Micro Fiber Group is a well established knit composite industry. The industry stands on industrial area of Ramarbagh, Narayangonj. It is a Group of Companies, . It is going to prove its own standard of product quality in world market as they know that
  • 15.
    15 | Pa g e their reputation depends on quality. It is a profitable project and contributes the economy of our country. CHAPTER -2 MANPOWER MANAGEMENT Organ gram of man-power administration MANAGING DIRECTOR EXECUTIVE DIRECTOR
  • 16.
    16 | Pa g e GENERAL MANAGER ASST. GENERAL MANAGER ASSISTANT PRODUCTION MANAGER MANAGER (LAB & QC) SENIOR PRODUCTION OFFICER OFFICER PRODUCTION OFFICER SENIOR OFFICER ASSISTANT PRODUCTION OFFICER SENIOR LAB ASSISTANT SENIOR SUPERVISOR LAB ASSISTANT SUPERVISOR LAB BOY ASSISTANT SUPERVISOR SENIOR OPERATOR OPERATOR ASSISTANT OPERATOR HELPER Management system: In Micro Fiber Group the management system is regular. employees are well skilled and are graduate in their respective profession. Shift change: The industry has two shift .Duration of every shift is 12 hours. Workers get one hour break time. Shift change depends on the work order and production. There is a supervisor in every shift who takes the working activities & understands his responsibilities from previous supervisor during shift change.
  • 17.
    17 | Pa g e Total Section Wise Man power Management system: Micro Fibre Group has sufficient number of skilled manpower working in different sections. A picture of manpower distribution with total manpower is given below: Responsibilities of S.P.O/P.O: The main job as well as main responsibility of a s.p.o is to control process. The responsibility of a s.p.o/p.o is to complete a batch in required time. Any fault or disturbance happens in a batch, the blame goes to s.p.o/p.o. The p.o should try to minimize overhead expenditures and also try to make a batch more profitable. In a word he is in charge of the floor & his responsibility is to keep moving the production smoothly. Job description of S.P.O/P.O 1. To give program slip according to daily production plan. 2. To follow up production process from raw materials to finished goods. 3. To match shade in connection with fabric quality according to buyer requirements. 4. To find out fabric faults as early as possible (before finishing), & take stes to recover it. 5. To rectify the finished fabric rejected from quality control department. 6. To coordinate with unit technical manager for achieving the target production. DEPARTMENT MANPOWER Knitting 445 Dyeing 560 Printing 138 Finishing 315 Garments 3587 Maintenance 40 Administration 23 Utility 20 Security 28 Total 5136
  • 18.
    18 | Pa g e 7. To motivate supervisors and workers for achieving maximum production with minimum faults. 8. To check the daily production report. 9. To study dye & chemicals nature delivery by the manufacturer & apply them Correctly to the production to get best product. Remarks The manpower management system in Micro Fiber Group is well arranged. There are good number of textile engineers in the industry. but they are not adequate enough to undertake the huge production of the industry. Some more are expected to be enrolled there in the shortest possible time to meet up the growing need. The efficiency of the worker should be increased for more quality production. CHAPTER -03 RAW MATERIALS Micro Fiber Ltd. is a knit composite industry. In the industry raw materials for different section is different. As for example knitting uses yarn as raw material, Fabric processing department uses the knit fabrics, dyes and chemicals. Types of Raw Materials: Different type of raw materials are found like 1. Yarn 2. Grey Fabric 3. Dyes 4. Chemicals Order is usually obtain in the form of making complete garments grey fabric or yarn dyeing that is main raw material is fabric & yarn. Fabric is made in its own knitting section from different types of yarn according to requirement, but sometimes buyer may supplies this.
  • 19.
    19 | Pa g e Yarn: Following types of yarns are used to knit fabrics: 1. Cotton — 30 s/1, 80/2, 20/1, 60/2,34s/l, 26/1, 20/1, 18/1, 24/1 (Carded or combed.) 2. Filament —20/D, 24/D, 30/D, 40/D,75/D, 100/D, 150/D. 3. Polyester spun — 50/2 Ne, 20/2 Ne. 4. T/C —+30/1, T/C. 5. Viscose —26/1. 6. CVC (varying proportion) The count mentioned above was found during mill training. Sources: Yarn is collected from the fo1lowing sources: 1. Shohagpur spinning mills 2. Delta spinning 3. Israk spinning mills 4. Delsy spinning mills 5. Techno spinning mills 6. Jamuna spinning mills 7. Malek spinning mills 8. Kader spinning mills Price: Not provided. Grey Fabrics: Following types of grey fabrics are dyed: 1.Single jersey: - Single and double lacoste - Polo pique - Terry fleece - Engineering stripe 2. Single jersey with Lycra 3. Double jersey: - Rib - Interlock 4. Double jersey with Lycra 5. Flat bed : -Single Collar and Cuff -Design Collar and cuff Sources: The required grey fabric is produce in the industry. The required fabrics are supplied from Micro Fiber Ltd.
  • 20.
    20 | Pa g e Price: Price of grey fabrics depends upon the price of yarn and the making charge of the fabric. For example, in case of 30’s spun cotton yarn, the price of yarn is $3/kg and for single jersey fabric the knitting charge is $0.18. So the price of single jersey fabric is $3.18/kg. Chemicals: CHEMICAL NAME TRADE NAME CHEMICAL NAME TRADE NAME Optical brightening Bluton –BVB Anticreasing agent CAN Wetting agent SCF Leveling agent CL-225 Fixing agent SR Softener FS Peroxide killer OEM Antifoaming agent SF Leveling agent RLF-349 Anticreasing agent CBA Sequestering agent SQ-117 Antifixing agent TPA Softener WCS Softener EAS Sequestering agent 2UD Soap AW-501 Alkali RH Sequestering agent SQ-114 Acetic acid G.acid Brightening agent SQS Silicon PE-40 Wetting agent MC Optical brightening ER330 Enzyme MKL Flame retardant WRN Optical brightening BBU Dust remover Flock BM Sequestering agent InSA Fixing agent SR Optical brightening BUBZAM Commonly used dyes in fabric dyeing section in Micro fibre Ltd For light color: RR dyes i. Yellow RR ii. Red RR iii. Blue RR  Chemical formula of common chemicals used in textile dyeing: Water – H2O
  • 21.
    21 | Pa g e Hydrochloric acid - HCI Sulfuric acid –H2SO4 Phosphoric acid – H3PO4 Sodium chloride (common salt) - NaCl Sodium carbonate – Na2CO3 Sodium sulfate (glauber salt) – Na2SO4 Sodium bicarbonate – NaHCO3 Sodium hydroxide - NaOH Potassium hydroxide - KOH Sulfur dioxide – SO2 Tri sodium Phosphate – Na3PO4 Benzene – C6H6 Acetic acid - CH3COOH Oxalic acid - (COOH)2 Cellulose – C6H10O5 Starch - C6H10O5 Hydros (sodium hydrosulfite) – Na2S2O4 Bleaching powder- Ca(OCl)Cl Printing chemicals function: The functions of chemical used in printing process are given below  Urea: Hydroscoping agent, by using urea the steaming is finished within 5 to 10hours.  Resist salt: NaCl is penetrated by heating but resist salt is penetrated into fabric without heating.  Na2CO3: Fixing the dyes molecules properly.  Thickener: Thickener helps the past or chemical to be not sprayed on the fabric or not to be bleeding.  Increased paste viscosity.  Reduce screen pore radius. Price: Price of dyes & chemicals depend on the quality, type availability & requirement. For high quality product, better dye & chemical should be used though cost is high. Annual requirement: Annual requirement of dyes & chemical depend on the order of production but for various reasons such as improper weighting, carelessness of operators, hydrolysis of dyes, uneven process control, wrong recipe formulation, incorrect batching, improper storage facilities & for different unwanted expenditure increases dyes & chemicals requirement. Remarks: For smooth running of a factory uninterrupted supply of raw materials is very essential. As far as we saw the raw material control of MFG is good.
  • 22.
    22 | Pa g e CHAPTER-4 Knitting Section The process in which fabrics are produced by set of connected loops from a series of yarns is called knitting.  Warp knitting  Weft knitting When fabric is produced by this method in weft direction then its called weft knitting & warp direction then its called warp knitting. Production Flow Chart of Knitting Section: Sample fabric Design analysis Machine selection Setting the machine for the specific design Sample Knitting Sample approval Bulk Production Grey fabric inspection
  • 23.
    23 | Pa g e Lay-out Plan of knitting Machineries : A = Office of A.G.M (Knitting) B = Office of Production Officer D L G F E M I A J J S E W N K H C B I
  • 24.
    24 | Pa g e C = Cloth inspection machine D = Re-conning machine E = Supervisor office & Knit Admin F = Flat bed knitting section G = Spare Cylinder room H = Stair I = Lift J = Store of Spare parts & equipments K = Fitter / Staff office L = Toilet M = Auto stripe Machine Section = Circular Knitting Machine (Single & Double Jersey) = Eyes marking or Floor marking Total Floor space of the knitting floor = 20,338.93 Sq.ft (approximately) In Micro Fibre Group the total number of knitting machine is 83 ( where Single jersey circular knitting machine is 47, Double jersey circular knitting machine is 14, Auto Stripe circular knitting machine is 5, And Flat Bed knitting machine is 17, total 83). But there has another knitting floor where other knitting machines are positioned. The space of 14862.19 Sq.ft for Circular knitting machines which are assembles in previous page.And in this lay out plan 40 No’s of Circular knitting machine are situated. One circular knitting machine with creel stand which required 262.44 sq.ft So, the number of 40 knitting machines required space is, = 262.44 sq.ft × 40 = 10497.6 Sq.ft The totally free space is = 14862.19 Sq.ft - 10497.6 Sq.ft = 4364.59 Sq. ft List of Single Jersey Circular knitting Machineries : Serial No Machine Brand Name M/C Type M/C Dia M/C Gauge M/C Feeder Origin 01 Jiunn Long S/J 22 24 66 F Taiwan
  • 25.
    25 | Pa g e List of Single Jersey Circular knitting Machineries : 02 Jiunn Long S/J 22 24 66 F Taiwan 03 Jiunn Long S/J 23 24 69 F Taiwan 04 Jiunn Long S/J 23 24 69 F Taiwan 05 Jiunn Long S/J 24 24 72 F Taiwan 06 Jiunn Long S/J 24 24 72 F Taiwan 07 Jiunn Long S/J 25 24 75 F Taiwan 08 Jiunn Long S/J 25 24 75 F Taiwan 09 Jiunn Long S/J 25 24 75 F Taiwan 10 Jiunn Long S/J 25 24 75 F Taiwan 11 Jiunn Long S/J 26 24 78 F Taiwan 12 Jiunn Long S/J 26 24 78 F Taiwan 13 Jiunn Long S/J 26 24 78 F Taiwan 14 Jiunn Long S/J 26 24 78 F Taiwan 15 Jiunn Long S/J 28 24 84 F Taiwan 16 Jiunn Long S/J 28 24 84 F Taiwan 17 Jiunn Long S/J 32 24 96 F Taiwan 18 Jiunn Long S/J 34 24 102 F Taiwan 19 Jiunn Long S/J 36 24 108 F Taiwan 20 Jiunn Long S/J 34 24 102 F Taiwan 21 Jiunn Long S/J 40 24 120 F Taiwan 22 Jiunn Long S/J 38 24 114 F Taiwan Serial No Machine Brand Name M/C Type M/C Dia M/C Gauge M/C Feeder Origin 23 Jiunn Long S/J 36 24 108 F Taiwan 24 Jiunn Long S/J 23 24 69 F Taiwan 25 Jiunn Long S/J 24 24 72 F Taiwan 26 Jiunn Long S/J 21 24 63 F Taiwan
  • 26.
    26 | Pa g e List of Double Jersey Circular knitting Machineries : 27 Jiunn Long S/J 20 24 60 F Taiwan 28 Jiunn Long S/J 32 24 96 F Taiwan 29 Jiunn Long S/J 30 24 90 F Taiwan 30 Jiunn Long S/J 28 24 84 F Taiwan 31 Jiunn Long S/J 30 24 90 F Taiwan 32 Jiunn Long S/J 36 24 108 F Taiwan 33 Jiunn Long S/J 30 20 90 F Taiwan 34 Jiunn Long S/J 30 20 90 F Taiwan 35 Jiunn Long S/J 30 20 90 F Taiwan 36 Jiunn Long S/J 30 20 90 F Taiwan 37 Jiunn Long S/J 30 24 90 F Taiwan 38 Jiunn Long S/J 40 24 120 F Taiwan 39 Jiunn Long S/J 30 20 90 F Taiwan 40 Jiunn Long S/J 30 20 90 F Taiwan 41 Jiunn Long S/J 36 24 108 F Taiwan 42 Jiunn Long S/J 30 20 90 F Taiwan 43 Jiunn Long S/J 30 20 90 F Taiwan 44 Jiunn Long S/J 30 20 90 F Taiwan 45 Jiunn Long S/J 36 24 108 F Taiwan 46 Fukuhama S/J 30 24 90 F Taiwan 47 Fukuhama S/J 31 22 72 F Taiwan Seri al No Machine Brand Name Fabric type M/C Type M/C Dia M/C Gaug e M/C Feeder Origin 01 Falmac Interloc k D/J 24 16 38 F Singap ore 02 Falmac Rib D/J 34 16 54 F Singap ore 03 Falmac Rib D/J 30 16 48 F Singap ore 04 Falmac Rib D/J 30 16 48 F Singap ore
  • 27.
    27 | Pa g e List of Auto Stripe Circular knitting Machineries : List of Flat Bed knitting Machineries : 05 Hubter Rib D/J 38 18 80 F Taiwan 06 Hubter Rib D/J 40 18 84 F Taiwan 07 Hubter Rib D/J 20 16 32 F Taiwan 08 Hubter Rib D/J 30 16 48 F Taiwan 09 Fukahama Interloc k D/J 36 18 72 F Taiwan 10 Fukahama Interloc k D/J 36 18 72 F Taiwan 11 Fukahama Rib D/J 36 18 72 F Taiwan 12 Fukahama Rib D/J 34 18 72 F Taiwan 13 Fukahama Rib D/J 34 18 102 F Taiwan 14 Fukahama Interloc k D/J 28 20 84 F Taiwan Serial No Machine Brand Name M/C Type M/C Dia M/C Gauge M/C Feeder Origin 01 Fukuhara S/J 30 24 48 Japan 02 Fukuhara S/J 30 24 48 Japan 03 Fukuhara S/J 34 24 48 Japan 04 Fukuhara S/J 34 24 48 Japan 05 Fukuhara Rib/ Interlock 36 18 48 Japan Seri al Machine Name M/C Type M/C Bed M/C Gauge M/C Cares Origi n
  • 28.
    28 | Pa g e List of Cloth Inspection Machineries : Serial No Machine Name Nos Brand Origin 01 Grey Fabric Inspection Machine 02 Sets UZU® Thailand No Length 01 Around Star Computerized Flat Bed M/C 40 14 Single Cares Taiwa n 02 Around Star Computerized Flat Bed M/C 40 14 Single Cares Taiwa n 03 Around Star Computerized Flat Bed M/C 40 14 Single Cares Taiwa n 04 Around Star Computerized Flat Bed M/C 40 14 Single Cares Taiwa n 05 Around Star Computerized Flat Bed M/C 40 14 Single Cares Taiwa n 06 Around Star Computerized Flat Bed M/C 40 14 Single Cares Taiwa n 07 Around Star Computerized Flat Bed M/C 86 14 Single Cares Taiwa n 08 Around Star Computerized Flat Bed M/C 68 14 Double Cares Taiwa n 09 Around Star Computerized Flat Bed M/C 68 14 Double Cares Taiwa n 10 Around Star Computerized Flat Bed M/C 68 14 Double Cares Taiwa n 11 Around Star Computerized Flat Bed M/C 68 14 Double Cares Taiwa n 12 Around Star Computerized Flat Bed M/C 68 14 Double Cares Taiwa n 13 Around Star Computerized Flat Bed M/C 68 14 Double Cares Taiwa n 14 Around Star Computerized Flat Bed M/C 68 14 Double Cares Taiwa n 15 Around Star Computerized Flat Bed M/C 68 14 Double Cares Taiwa n 16 Around Star Computerized Flat Bed M/C 68 14 Double Cares Taiwa n 17 Around Star Computerized Flat Bed M/C 68 14 Double Cares Taiwa n
  • 29.
    29 | Pa g e Machine Picture SINGLE JERSEY CIRCULER KNITTING MACHINE JIUNN LONG MACHINE CO. LTD. TAIWAN. Specification: Model: JLS Cyl. Dia: 30" Feeders: 90 F Gauge: 24 G Needles: 2256 T SINGLE JERSEY CIRCULER KNITTING MACHINE JIUNN LONG MACHINE CO. LTD. TAIWAN. Specification: Model: JLS Cyl. Dia: 30" Feeders: 90 F Gauge: 24 G Needles: 2256 T SINGLE JERSEY CIRCULER KNITTING MACHINE FUKAHAMA MACHINERY CO. LTD. YUANHSIEN, TAIWAN. Specification: Model: SH-JFA3 Cyl. Dia: 34" Feeders: 102 F Gauge: 24 G Mfg. Date: Sep. 2010
  • 30.
    30 | Pa g e FUKUHARA STRIPER MACHING PRECISION FUKUHARA WORKS,LTD. JAPAN. Specification: Gauge: 20/24 Feeders: 192 F Size: 34" Mfg. Date: March.2007 COMPUTERIZED FLAT KNITTING MACHINE AROUND STAR INTERNATIONAL CO. LTD. TAIWAN. Specification: Bed Length: 40" Gauge: 14 G Mfg. Date: 2008 UZU® FABRIC INSPECTION MACHINE AATPR INDUSTRY CO. LTD. THAILAND. Mfg. Date: April-2007
  • 31.
    31 | Pa g e Description of production process: Micro Fiber Ltd. Is capable of producing stripes of any width and enormous color. The engineering stripes machines are used for producing such fabrics. Except this feeder stripes are also produced. Single jersey fabrics and its derivatives like lacost, polo pique, terry fleece etc. are also produced. Rib and interlock fabrics and its derivatives such as 2x2, 3x3 etc. are also produced. Different fabrics can be produced by jacquard m/c by varying the tucking lengths and looping sequence.Collar and cuffs of any designs are produced here in the flat bed m/cs. The jacquard design can be computerized and transferred to the knitting m/c by floppy disks. The yarn that used in the body fabric is also used in producing collar and cuff. GSM: It is the critical parameter that is checked and controlled at different staged of processing the fabric after knitting to finishing. Fabric GSM can be controlled by the following ways: By varying the loop length by VDQ pulley. By varying the no. of loops by needle gauge setting. By using different count of yarn. The yarn count, in all cases, has prescribed by the buyers. So m/c setting is the only way to control the grey GSM. The final GSM in the finished fabric depend on the finishing treatments and parameters of finishing machineries. Fabric width: Fabric width can be controlled by changing cylinder diameter or by changing m/c. RPM: M/c rpm is adjusted with the lead time for production. When lead time is very short then rpm may increase at a certain level for definite count and strength of yarn. So it also depends on the yarn parameter and also with structure to be produced. Loop length: Loop length determines the fabric GSM. It can be controlled by changing the dia of VDQ pulley In Mayer & CIE m/c , it can be controlled digitally. No. of feeder or no. of cone: It depends on the urgency of production, available cone packages, color to be knit and structure of the fabric. Gauge: Needle gauge determines the no. of loops in a course which determines the GSM of fabric. Production calculation: 1. Production = no. of needle x no of feeder x RPM x stitch length/ yarn count
  • 32.
    32 | Pa g e Production per shift in KG at 100% efficiency RPM x no of feeder x no of needle x stitch length(mm) x 60 x 12 = 10 x 2.54 x 36 x 840 x 2.2046 x yarn count Ks X 590.5 2. Stitch length = Count (Ne) x GSM Where, Ks = knitting constant Count = linear density of yarn GSM = gm per square meter Another formulae is Stitch length = (Tex × Ks) / GSM Ks is a constant. Its value is different for different fabric structure and fabric type. Ks is calculated and estimated as below: Ks = (GSM x Stitch length) / Tex Fabric type Color Value of Ks Single jersey Average 19.55 Single lacoste Average 22.4 Double lacoste Average 22.75 Polo pique Average 25 Plain interlock Average 39.3 1 X 1 rib Light 24.5 1 X 1 rib Average 26.5 3. Production/shift in meter: 100/ 1260. / .min/     cmCourse EfficiencyFeederofNoRPM cmCourse Course
  • 33.
    33 | Pa g e 4. Fabric width in meter: Fabric type Yarn count Stitch length Color D X G Finished dia Finished GSM Plain s/j 18s/1 2.94 White 26X24 30 inch 220-230 20s/1 2.98 White 30X24 33.5 inch 200-210 24 s/1 2.68 White 30X24 32 inch 175-185 26s/1 2.66 White 30X24 31 inch 160-170 28s/1 2.70 Avg 26X24 25 inch 150-160 30s/1 2.68 Avg 30X24 30 inch 130-140 34s/1 2.40 Avg 26X24 24 inch 125-135 40s/1 2.44 Avg 24X24 20 inch 100-110 1x1 Rib 26s/1 2.50 Avg 40X18 41 inch 240 24s/1 2.75 Avg 30X18 64 inch 235 26s/1 2.45 Avg 40X18 40inch 245 26s/1 2.55 Avg 40X18 47inch 235 26s/1 2.65 Avg 32X18 32inch 230 36s/1 2.65 Avg 32X18 33inch 170 24s/1 2.95 Avg 34X18 32inch 220 24s/1 2.90 Avg 40X18 38inch 225 28s/1 2.40 Avg 30X24 38.5inch 232 2X1 L Rib 34s/1 2.60 Avg 40X18 23inch 190 34s/1 2.70 Avg 32X18 20inch 185 40s/1 2.76 Avg 30X20 35”T 160 28s/1 2.87 Avg 34X18 32”T 260 26s/1 3.25 Avg 34X18 31”T 205 24s/1 3.50 Avg 34X18 31.5”T 285 20s/1 3.25 Avg 34X20 55”(op) 260 2X2 L/Rib 20/1+40D 3.10 Avg 30X18 18”T 390 24/1+40D 2.90 Avg 30X18 18”T 320 30/1+70D 2.90 Avg 30X18 18”T 320 30/1+40D 2.98 Avg 26X18 18”T 240 30/1+40D 2.80 Avg 26X18 18”T 240 Single lacost 18s/1 3.00 Avg 30X24 46 inch 245-255 24s/1 2.64 Avg 30X24 40 inch 210-215 26s/1 2.60 Avg 30X24 36inch 200-210 30s/1 2.50 Avg 30X24 33inch 180-190 100/ . 100/ .     cmWales knittingNeedlesofnoTotal cmWales walesofnoTotal
  • 34.
    34 | Pa g e Following Counts are used to achieve the mentioned G.S.M: Relation between yarn count, fabric type, stitch length and finished GSM: By the following three tables, we can summarize the above data: For Single jersey- FINISHED GSM COUNT FINISHED DIA 140 30/1 Machine dia=Finished dia 160 26/1 Machine dia+1=Finished dia 180 24/1 Machine dia+2=Finished dia 200 20/1 Machine dia+3=Finished dia 220 18/1 Machine dia+5=Finished For S/J with Lycra Fabric G.S.M Yarn Count 180-190 34s 190-210 32s 210-220 30s 220-240 28s 240-250 26s For S/J without'Lycra Fabric G.S.M Yarn Count 110-120 40ѕ -36s 120-130 36s-32s 130-140 32s-28s 140-150 28s 150-160 26s 170-210 24s For Rib without Lycra: Fabric G.S.M Yarn Count 180-190 36s-32s 190-200 30s 200-210 28s 210-220 26s 220-250 24s 250-300 24s For interlock without Lycra Fabric G.S.M Yarn Count 200-220 34s 220-230 32s 230-250 30s 250-300 26s For Lacoste without Lycra Fabric G.S.M Yarn Count 180-190 30s 190-210 28s 210-230 26s 230-250 26s
  • 35.
    35 | Pa g e For 1X1 Rib Finished gsm Count Gauge Finished dia 150-200 30/1 18 Machine dia 210-220 28/1 18 Machine dia 220-230 26/1 18 Machine dia+1 240-250 24/1 18 Machine dia+1/2 280-300 20/1 18 Machine dia+2/3 For Plain Interlock- Finished gsm Count Gauge Finished dia 200 40/1 24 Machine dia 180 40/1 24 Machine dia+1 220-230 34/1 24 Machine dia+2 240-250 30/1 24 Machine dia+2/3 If the fabric is to be Enzyme washed, the stitch length should be kept (10%) less than the normal range. Because, enzyme wash reduces the total weight of the fabric by removing the floating fibre and hairy fibre. For light color, the finished GSM varies near about 15-20% from grey GSM For average color, the finished GSM varies 20-25% For dark color, grey GSM is kept less (i.e. the stitch-length is large) because take up% of dark color is more and the weight of dyed fabric will be increased. dia
  • 36.
    36 | Pa g e If the GSM varies 25-30%, it is not only necessary to control the VDQ pulley dia but also yarn tension & take up roller. Grey fabric introducing: Factors that should be considered for changing of fabric design on: i) Cam arrangement changing. ii) Needle butt setting & needle dropping. iii) Using of different colors in selected feeder. iv) Using of jacquard mechanism. v) Size of the loop shape Stitch Notation, Cam Arrangement & Needle Repeat Of Some Knitted Fabric: FABRIC NAME: SINGLE LACOST Stitch Notation:                     Fig. Looping diagram Cam arrangement & Needle arrangement: i) Using two track cams: ▲ ▲ ▲ T ▲ ▲ T ▲ ▲ ▲ ii) Using three truck cams: ▲ ▲ ▲ T ▲ 1 2 1 2 3  = Knit stitch  = Tuck stitch K = Knit cam T = Tuck cam 1 = 1 Butt Needle 2 = 2 Butt Needle 3 = 3 Butt Needle
  • 37.
    37 | Pa g e FABRIC NAME: DOUBLE LACOST Stitch Notation:                         Fig. Looping diagram Cam arrangement & Needle arrangement: i) Using two track cams: ▲ ▲ ▲ ▲ T T ▲ T T ▲ ▲ ▲ ii) Using three truck cams: ▲ ▲ ▲ ▲ T T ▲ T T ▲ ▲ ▲ ▲ ▲ ▲ ▲ T T Fig.- Cam arrangement Fig.- Needle arrangement FABRIC NAME: SINGLE JERSEY Stitch Notation: ▲ T ▲ ▲ ▲ ▲ ▲ ▲ T ▲  = Knit stitch  = Tuck stitch K = Knit cam T = Tuck cam 1 = 1 Butt Needle 2 = 2 Butt Needle 3 = 3 Butt Needle 1 2 1 2 3  = Knit stitch K = Knit cam 1 = 1 Butt Needle 2 = 2 Butt Needle
  • 38.
    38 | Pa g e                     Fig. Looping diagram Cam arrangement & Needle arrangement: i) Using two track cams: ▲ ▲ ▲ ▲ ▲ ▲ ▲ ▲ ▲ ▲ Fig.- Cam arrangement Fabric inspection : Two ways of grey fabric inspection used to done by- a) Auto turning fabric inspection m/c. b) Varivide colour assessment cabinet –2 D-65, TL-84, TL-83, Florescent, UV.  Grey fabric faults : Following faults are found in the grey fabric: Problem Reason Remedy 1. Hole Broken needle head Change the needle 2. Missing yarn Missing of one end of double yarn Careful observation and instant stop when fault found 3. Needle line Bent needle latch Replace the needle 4. Thick & thin yarn Yarn fault Replace the yarn cone to a more uniform yarn cone 5. Slubs Yarn fault Replace the yarn cone to a more uniform yarn cone 1 2
  • 39.
    39 | Pa g e Remarks : The Lay out plan of the machineries is well Micro Fiber Ltd. arranged. There are good number of textile machineries in the industry. They are adequate enough to take the huge production of the industry. The efficiency of the worker should be increased for more quality production. Chapter-05 Wet processing Section Fabric Dyeing Section: Production flow chart for fabric Dyeing: Grey fabric inspection Batching Pretreatment Dyeing Dewatering Dewatering (Tube form) Dewatering(Open form) 6. Drop needle Needle fail to receive the yarn while knitting, needle missing Reset the needle 7. Barrie mark/patta Irregular tension of take down roller Adjust the take down tension or synchronize the take down speed with knitting 8. Pin hole Due to missing stiches or loop Concentrate on needle and latch 9. Oil line Improper lubrication Proper lubrication 10. Fly contact Fly coming fro the adjacent m/c Separate one m/c from others 11. Oil stain Dirty m/c and improper handling of fabric Proper lubrication and clean m/c
  • 40.
    40 | Pa g e Tension less dryer Slitting Calendaring Stentering Compacting Inspection Inspection Packing Packing Delivery Delivery Process sequence: For Cotton Dyeing: Pretreatment Enzyme (anti pilling) Dyeing Soaping Softening Pretreatment: Two types of pretreatment are done in Micro Fibre Ltd. 1. Scouring-Bleaching 2. Bio-Scouring (Bio polishing/ Enzyme treatment)
  • 41.
    41 | Pa g e Scouring-Bleaching: Pretreatment program: (scouring ,bleaching and enzyme) Light color: M:L=1:10 Fill water Fabric load SCF (0.25g/l)+2UD (0.25g/l) ACN+CBA (0.25+0.25g/l) ( Dosing 10mins) Temp=60o c and run=20min Drain Fill water SCF+InSA(0.65+0.65g/l) +ACN+CBA (1.25+1.25g/l) (Dosing 10mins at room temp) Caustic Dosing at 40o c (1.8g/l) Temp 70o c Peroxide +stab (1.75+0.22g/l) Temp=98o c and Run=50-60mins Cooling at 80o c Drain Fill water Green acid( 0.5 g/l) OEM ( 0.3 g/l) dosing 20 minutes Raise temp. 80o c and run 10 mins Drain
  • 42.
    42 | Pa g e Fill water Hot wash (95o c X 10mins) Medium/deep color: M:L=1:8 Fill water Fabric load SCF (0.17g/l) ACN+CBA (0.425+0.425g/l) ( Dosing 10mins) Temp=60o c and run=20min Drain Fill water SCF+InSA(0.552+0.637g/l) +ACN+CBA (0.637+0.637g/l) (Dosing 10mins at room temp) Caustic Dosing at 40o c (1.70g/l) Temp 70o c Peroxide +stab (1.70+0.212g/l) Temp=98o c and Run=50-60mins Cooling at 80o c Drain Fill water Hot wash (95o c X 10mins) Fill water G. acid(0.697g/l) OEM ( 0.3 g/l) dosing 20 minutes Raise temp. 80o c and run 10 mins Drain
  • 43.
    43 | Pa g e Bio-Scouring: Process description of Bio-Scouring is same as normal pretreatment process. But in Bio- Scouring process, we use only one auxiliary (MA-stab XLC), where in normal pretreatment process ,we use more than one auxiliary. Enzyme Treatment: Process Description of ENZYME TREATMENT: Light color: M:L=1:10 Or, Medium/deep color: M:L=1:8 Water fill Green acid (0.4g/l)(Check PH ) MKL (0.3% owf) Temp 55o c and Run 60mins Drain Ready for dyeing Dyeing: Normaly for knit dyeing, there are many kinds of dyeing procedure such as Iso thermal process, Critical migration process, Exhaust method etc. In Micro Fibre they use Exhaust method for knit dyeing. Dyeing program for Disperse Dyes: Fabric treated with oxalic acid at 70°C for 20min
  • 44.
    44 | Pa g e Rinse for 5 min pH is controlled at 4.0-4.2 Dyeing at 130°C temp for 40-50 min Hot wash for 5 min Reduction cleaning 80-90°C temp for 30 min Neutralization/Hot wash Softener at 60°C temp for 20 min Drain the bath Unload the fabric Re-dyeing Process: When shade is not matched then fabric is treated again in dyeing machine for shade matching is known as re-dyeing. Generally, re-dyeing is done if the shade is deeper than the target shade. It may occur when the fabrics absorb one or two colors more or less. One re-dyeing process is described below. - Drain the let off solution - Hot wash at 700 -800 C - Acid wash at 600 -700 C(600 for light shade & 700 for deep shade). - Soda ash washes at 900 -1000 C for 60mins to reduce the depth of shade. - Acid wash at 600 C. - Addition to required dyestuffs. - Salt addition. - Soda ash addition.
  • 45.
    45 | Pa g e Other operations are same as previous described dyeing operations. Stripping process: Add water Fabric load TPA+G.ACID Temp=90o C run=20min Drain Fill water SCF+NaOH Temp=98o C run=30min Cooling at 80O C Hydrose Temp=98o C run=60min Drain Hot wash Half scouring Temp=98o C run=35-50min Dyeing After Treatment Of All Program: For light color For Deep / Medium color Recipe: Antifixing agent (TPA)= 3.0g/l A.Acid (G.Acid)= 3.0g/l Wetting agent(SCF)= 0.2g/l Hydrose= 4.0g/l Caustic= 3.0g/l Half scouring recipe: SCF=0.26g/l InSA=0.6g/l ACN+CBA= 0.26+0.26g/l Stab= 0.088g/l Caustic= 0.72g/l 50% H2O2=0.7g/l G.acid= 1.0g/l OEM=0.12g/l
  • 46.
    46 | Pa g e C Neutralizer=0.425g/l Temp=60c-65c Run=20min Hot Wash (AW-501=0.17g/l) Temp=60-65c Run=20 Temp=80c-90c FS(10% Solution)=3-4g/l Temp=50O c-For light color Temp=60O c –For deep color PH=4.0-4.5 Fixing agent =0.425g/l Run =20min Hot Wash C Neutralizer=0.425g/l-0.552g/l Temp=60c-65c Run=20min Hot Wash 90O c- run 10min (AW-501=0.255-0.425g/) Fixing agent =0.425g/l Temp=50o c-60o c Run=20min PH =5.0-5.5 FS(10%solution)=3-4g/l Temp=60o c run=20min PH =4.0-4.5 Temp=50c-60c Run=20min After dyeing for neutralization: For white (without enzyme) For white (with enzyme) For light color For medium color For deep color
  • 47.
    47 | Pa g e A.Acid=1.5g /l Temp 65o c Run=20min PH =4.5- 4.8(By using A.Acid) Temp 55o c Run=60min C.Neutralizer= 0.425g/l Temp 63-65o c Run=20min C.Neutralizer= 0.425-0.552g/l Temp 63-65o c Run=20min C.Neutralizer= 0.552g/l Temp 63-65o c Run=20min For fixing: For medium color For deep color SR=0.425-0.85g/l Temp 50-60o c Run=20min PH =5.0-5.5(By using C.neu) SR=1.275-1.7g/l Temp 50-60o c Run=20min PH =5.0-5.5(By using C.neu) Softener solution(10% solution): For white For light color For medium/deep color WCS(10%Soln )=2.55- 3.4owf Temp 60o c Run=20min PH =4.0-4.5(By using A.Acid) FS(10%Soln )=2.55- 3.4owf Temp 50o c Run=20min PH =4.0-4.5(By using C.neu) FS(10%Soln )=2.55- 3.4owf Temp 60o c Run=20min PH =4.0-4.5(By using C.neu) Common textile auxlliaries used in dyeing: Acid - The chemical compounds that dissolve in water and provide H+(proton). It changes the color of litmas paper from blue to red. Strong acids - completely ionized in water; For example: HClO4, Hl, HBr, HCl, HNOs, H2SO4, H3PO4 Weak acids - partial ionized in water; For example: HF, H2S, HCN, HC2H3O2 and most organic acids.
  • 48.
    48 | Pa g e Alkalis - The chemicaL compound that dissolve in water and provide 0H- . It changes the color of litmas paper from red to blue. Strong alkalis - completely ionized in water; For example: NaOH, KOH, LiOH, Mg(OH)2 most metallic hydroxides Weak alkalis - partial ionized in water; For example: NH4OH and most organic alkalis Buffer - lt is a saturated solution of acid-salt or alkali-salt mixture. lt resists the change of pH on addition of acid or alkali. Usually it is used to control the any bath solution. Buffer solutions are solutions containing mixtures of a weak acid or base and a salt of that acid or base. For exampre, the mixture of acetic acid and sodium acetate, which dissociates as: CH3COOH CH3COO - + H+ CH3COONa CHs COO - + Na+ Oxidizing agent - The chemical compound which provide oxygen during chemical reaction and converting to oxide, They gain electrons in a redox chemical reaction, for example, O3, H2O2, Ca0Cl2. Reducing agent - The chemical compound which losses electron during chemical reaction. lt reduces other substances chemically, especially by donating an electron or electrons, for example, Hydrose (Na2S2O4), Rongalite C. Surfactants - Surfactants or surface-active agents act in solid-liquid, solid-gas, or liquid-gas interfaces and reduces the interfacial tension. ln textile wet processing it works in between solid-liquid interface and reduce the surface tension of liquid. lt has a versatile application in textile industries especially in textile coloration, for example, Wetting agent, Detergent, Lubricant, Foaming agent, Anti-foaming agent, Leveling agent, Dispersing agent. Wetting agent - lt accelerates the wetability of material in solution; thus helps to easy penetration of chemicals into substrate. Usually it is used in scouring, bleaching and dyeing processes. lt is available in market in form of clear or yellowish liquid. Detergent - Detergents are one kind of surface active agents but the reverse is not always true. The surfactants which have detergency power and the number of carbon in aliphatic chain are not less than 9. Usually it is used in textile to clean the materials by removing undesirable substances. These products are either soaps or synthetic detergents. Lubricant - The chemical compounds use to prevent contact between solid surfaces in relative motion in order to reduce friction, wear, overheating, and rusting. They are very good coolants, provide the appropriate range of viscosities, and are thermally stable. Anti-foaming agent - Anti-foaming agents are another type of surfactants which are able to prevent or reduce foam. Usually, anti-foaming agents are used in dyeing bath and in printing paste to hinder foam generation. Excess foam generation can create adverse effect in processing and product. Anti-creasing agent - Usually used in dye bath or in finishing stage to prevent creasing of fabric or garments.
  • 49.
    49 | Pa g e Anti-pilling agent - Some man-made and blended fibre fabrics can easily form pills in their surface. Thus it reduces the aesthetic value of the fabric or garment. Anti-pilling agents are used to prevent such kind of pills formation during wearing of cloth. Leveling agent - Leveling agent is used in textile coloration process to achieve uniform dyeing over the whole substrate by controlling the rate of dyeing. Generally it is a non-ionic surfactants type compound either fibre substantive or dye substantive. lt is available in market in liquid form. Dispersing agent - usually it is used in disperse and vat dyeing process helps to distribute the dye molecules in dye bath. it is also help to penetrate the dye molecules into the substrate. lt is available in market in powder form. Retarding agent - The chemical compound that are able to retard or control the dye uptake inside of the fibre .Using retarders is very common in acrylic dyeing with cationic dyes. Carrier - Carriers are relatively small organic substances that usually have affinity for polyester. lt acts as a catalyst to accelerate the dye penetration into the fibe in disperse dyeing process. Chemical formula of common chemicals used in textile dyeing: Water – H2O Hydrochloric acid - HCI Sulfuric acid –H2SO4 Phosphoric acid – H3PO4 Sodium chloride (common salt) - NaCl Sodium carbonate – Na2CO3 Sodium sulfate (glauber salt) – Na2SO4 Sodium bicarbonate – NaHCO3 Sodium hydroxide - NaOH Potassium hydroxide - KOH Sulfur dioxide – SO2 Tri sodium Phosphate – Na3PO4 Benzene – C6H6 Acetic acid - CH3COOH Oxalic acid - (COOH)2 Cellulose – C6H10O5 Starch - C6H10O5 Hydros (sodium hydrosulfite) – Na2S2O4 Bleaching powder- Ca(OCl)Cl
  • 50.
    50 | Pa g e Problems Encountered In Dyeing: Uneven Dyeing  1. It can be caused due to rapid addition of dyes and chemicals. For this purpose the dosing of soda ash should be maintained properly. 2. Pressure difference. 3. Over loading in the m/c. 4. Yarn lot mixing. 5. Improper control of temperature. 6. Less amount of leveling agent. 7. Improper pretreatment. Uneven Shade in Rope to Rope  1. Improper rope length in each chamber. 2. Improper fabric flow speed in each nozzle. Off Shade 1. Improper M: L ratio. 2. Lower amount of auxiliaries. 3. Improper mixing of dyestuffs. Dye Spots  This is most common fault caused by operator not correctly mixing and thoroughly dissolving dyestuffs in the right amount of water. Batch to Batch Shade Variation  If any of parameters of dyeing are changed then it will produce problems in batch to batch consistency. In order to avoid this defect the following steps should be followed- 1. Maintain the same liquor ratio. 2.Check that the fabric has the same dye affinity. 3. Use the same standard program procedures for each batch. 4. Making sure that the operators add the right bach of chemicals at the same time & temperature in the process. 5. Check the water supply daily especially ph , hardness & Na2CO3 content. Crease Mark  Crease marks are produced due to the lower concentration of anti creasing agent and improper cooling rate (defective cooling gradient). This is encountered by increasing the concentration of anti creasing agent and proper adjustment of cooling rate. Running Marks  Running marks are frequently related to the material construction and are caused by poor opening of the fabric rope. 1. Reducing the machine load and running at a slightly higher nozzle pressure, or using the next largest available nozzle size, may also help. 2. Either pre setting or pre relaxation of the fabric before dyeing can avoid this problem. 3. Running and crack marks can also be a result of incorrect process procedures. A higher fabric speed, combined with slower rates of rinse and cooling will often correct the problem. 4. Care should be taken to check that bath draining temperatures are not very high especially viscose blends are involved. 5. Shock cooling of static material will also cause crack marks.
  • 51.
    51 | Pa g e Intensive Foaming  In case of intensive foaming, which is caused when, the pumps try to pump a mixture of air and water. This resets in the loss of nozzle pressure & floating of flake. If the foaming is severe it is better to drop the bath & restart the process, after adding an anti foaming agent to the new bath. Remarks: The production process, followed by the Dye-house of Micro fibre group is impressive. The processes are being carried out very quickly and accurately. Due to the excellence of process, machineries and lab trials very few cases of re-dyeing is performed Printing Printing involves localized coloration. This is usually achieved by applying thickened pastes containing dyes or pigments onto a fabric surface according to a given colour design. In particular, the viscosity of a print paste is critical. It determines the volume of paste transferred to the fabric and the degree to which it spreads on and into the surface yarns. The paste must colour all the visible fibres on the printed surface, so it must penetrate somewhat into the yarn structure. If the paste is too ‘thin’, it will spread, giving poor print definition, and penetrate too far into the yarns decreasing the colour yield. The rapid development of CAD computer systems for print design has had a significant impact on this activity. The development of digitised textile printing using, for example, ink jet printers is well underway. Such computer assisted manufacturing will considerably influence the textile printing industry in the near future. Its other preoccupation, as for the dyeing industry in general, is that of reducing the amounts of biodegradable and potentially harmful chemicals in the effluent leaving the works so that its environmental impact is limited. Sample Preparation After getting work order from product development dept. Prepare design according to outwork Screen preparation Sample preparation
  • 52.
    52 | Pa g e Approved Sample Bulk production Bulk Production: Screen Preparation Print Paste preparation Printing is done on the mc or manually Drying Curing Final Inspection Available Printing Style in Micro Fibre LTD In Micro fibre ltd 3 types of printing style are available. Which’s are Pigment printing, Discharge Printing, Reactive Printing. There are also Titanium printing, Glitter printing and Khari Printing. Mostly pigment printing is available there. Discharge printing is used for dyed fabric print and Reactive Printing is used for sharp and accurate design. Print paste recipe is given below as per Micro Fibre Group. Types of Printing in Micro Fibre Group: 1. Reactive printing 2. discharge printing 3. pigment printing
  • 53.
    53 | Pa g e Reactive printing: Print steam(102o c) washing finishing(stenter) compacting Delivery Discharge printing: Print steam(102o c) curing(155-160o c) washing finishing(stenter) Delivery compacting Pigment printing: Print curing(155-160o c) finishing(stenter) compacting Delivery Print curing(155-160o c) washing finishing(stenter) compacting Delivery Recipe of Pigment paste:  Binder: 10.00%  Hi soft: 00.50%  Glycerin: 01.00%  Liquor Ammonia: 01.00%  Thickener(Lotacgol hit): 05.00%  Color: Required amount to match the color Recipe of Discharge paste:  Binder: 20.00%  Urea: 10.00%  Disgrason DS: 10.00%  Discharge gum: 03.00%  Glycerin: 01.00%  Antifoaming agent: 00.10%  Color: Required amount to match the color Recipe of reactive Paste:  Sodium Alginate: 04.40%  Sodium Bi-carbonate: 04.50%  H. agent: 10.00%  Ludigal: 01.20%  Kerosene(Fixing agent): 00.90%  NB: 03.00%  SF: 00.20%  Color: Required amount to match the color
  • 54.
    54 | Pa g e Pollutants during printing process: Drying and fixing are another important emission source in printing processes. The following pollutants may be encountered in the exhaust air [179, UBA, 2001]:  aliphatic hydrocarbons (C10-C20) from binders  monomers such as acrylates, vinylacetates, styrene, acrylonitrile, acrylamide, butadiene  methanol from fixation agents  other alcohols, esters, polyglycols from emulsifiers  formaldehyde from fixation agents  ammonia (from urea decomposition and from ammonia present, for example, in pigment printing pastes)  N-methylpyrrolidone from emulsifiers  phosphoric acid esters  phenylcyclohexene from thickeners and binders. Finishing section Textile finishing , in a restricted sense , is the term used for a series of processes to which all bleached , dyed , printed and certain grey fabrics are subjected before they are put on the market . In fact , finishing includes the final treatment of every kind of fabric made from every kind of fiber . Objective of finishing: - Improving the appearance – Lustre , whiteness , etc . - Improving the feel , which depends on the handle of the material and its softness , suppleness , fullness , etc . - Wearing qualities , non – soiling , anticrease , antishrink , comfort , etc . - Special properties required for particular uses – water – proofing , flame – proofing , etc. . - Covering of the faults in the original cloth. - Increasing the weight of the cloth. Types of finishing: 1) Chemical finishing: Chemical reaction of auxiliaries with fibers. 2) Application of the handle modifying products / additives. 3) Mechanical finishing:  Mechanical treatment with machines.  Finishing effects  Easy – care  Crease recovery.  Dimensional stability.  Good abrasion resistance.  Improved tear strength.  Good sewability
  • 55.
    55 | Pa g e Dyed Fabric from Dyeing Department Shade check Dewatering Slitting Stentering/Dryer Open compactor Final Inspection Packing Delivery Drying Calendering & compactor Final Inspaction Packing Delivery Dewatering Tubular formOpen with  Soft or stiff handle.  Shine or luster After dyeing knit fabric is required to finish. During eyeing all knit fabric are dyed in tubular form. According to buyer’s requirement knit fabric are finished in open form or tubular form. Flow chart of final process (knit fabric)
  • 56.
    56 | Pa g e Finishing section is Divided into two section, they are: -Open line -Tube line The machines that are used in open line that are given bellow: 1. Slitting m/c 2. De-watering m/c 3. Stenter 5. Compactor The machines that are used in tube line that are given bellow: 1. De-watering m/c 2. Dryer 3. Calendering & Stentering Dewatering and Slitting unit Machine Specification: Machine name: Dewatering / Detwisting, Manufacturer: Ruckh Calator, Origin: Sweden Production capacity: 10 M. Ton / Day Quantity: 01 Machine name: Open Width De-watering + Slitting, BIANCO, ITALY Manufacturer: BIANCO, Origin: ITALY Serial Number: M03066-016261 Construction year: 2003 Max speed: 90m/min Production capacity: 10 M. Ton / Day Quantity: 02 After finishing the dyeing process from the dyeing machine then the fabrics are ready for de- watering . This is the process to remove the water from the fabric completely by squeezing. This is the main function of the de-watering machine.
  • 57.
    57 | Pa g e Feature:  Used to remove excess water after pretreatment and dyeing  Delivered fabric is crease free state  Before squeezing ballon is formed with the help of compressed air passing by a nozzle  It can control the diameter of fabric and GSM and shrinkage by over feeding mechanism  To impart soft finish to the fabric  To open the fabric from tubular form to open width form  Fabric is cut according to the needle mark. During slitting: Controlling point S/J :50m/min to 60m/min Rib, interlock : 80m/min Max dia: 45inch
  • 58.
    58 | Pa g e During Dewatering: Controlling point Maximum speed: 30-35 m/min Pressure required for RIB 3-3.5Kg Pressure required for Single jersy 2 Kg Pressure required for Lycra 2.5-3 Kg Chemical used: 1. Softener (10g/l) 2. Acetic acid (1g/l) Power consumption: Voltage: 400V Frequency: 50Hz Maximum power: 24kwatt Manpower Required: Worker: 02 Utilities: 1. Electricity 2. Processed air (to form the tube fabric into ballon with a view to remove crease) Control system: 1. Overfeed control 2. Pressure 3. Speed control 4. Width control Squeezer Machine: Object: 1. Reduce water content. 2. Apply chemicals specially to make the fabric soft. Chemical solution: 10% solution of softener 1% solution of soap For S/J  1KG softner in 9liter water and 500gm soap in 5 liter water to make solution For collar  Sequetering agent 0.5gm/l, anticreasing agent 1gm/l Control point: 1st Squeeze roller pressure: 700-1000PSI or 5-7Bar
  • 59.
    59 | Pa g e 2nd Squeeze Roller pressure: 500-700PSI or 3.5-5Bar Hydro-extractor m/c Object: 1.Extract water content from fabric. Dryer m/c : Object: To dry the wet fabric High Production Dryer: Drying is defined as a process where the liquid portion is evaporated from the fabric. Functions: 1. To dry the fabric with the help of steam 2. To control the shrinkage 3. To prepare the fabric for next subsequent process 4. To dry fabric without tension Main parts of the machine: 1. Heating chamber 2. Blower 3. Synthetic blanket as a conveyor 4. Folder 5. Exhaust fan Heating system: 1. Gas fired Utility: 1. Gas (to make fire) 2. Electricity (to rum the machine) 3. Compressed air (to spread the fire) Setting according to fabric construction: Fabric type Speed m/min Temperature Over feed speed (%) Single jersey 15-17 140 20 Interlock 20 – 22 140 25 – 30 Rib 10 140 15 – 20 T/C P/C Viscose 20 – 23 130 40 – 45 Lacoste 30 140 40 – 45 Collar 20 140 40 – 45 Lycra 17 130 30 – 40 Checking parameters:
  • 60.
    60 | Pa g e  Shade Check  Width check  Weight check  Compaction check  Edge check Find out the limitations and faults of the machine and advise for removing these. i) Selvedge drying system is not properly functioning. ii) Maximum over feed of the machine is +60%. iii) When the steam temperature is 1000 C-1200 C, then delivered fabric temperature is 45-500 C. But there is no cooling zone in this machine to reduce the excess temperature. So a cooling zone in delivery zone can be attached. Calendar M/C: It is a finishing process used on cloth where fabric is folded in half and passed under rollers at high temperatures and pressures. The calendering finish is easily destroyed, and does not last well. Washing in water destroys it, as does wear with time. calendering, a finishing process by which paper, plastics, rubber, or textiles are pressed into sheets and smoothed, glazed, polished, or given a moiré or embossed surface. The material is passed through a series of rollers; the resulting surface depends on the pressure exerted by the rollers, on their temperature, composition, and surface designs, and on the type of coating or glaze previously applied to the material to be calendered.Export oriented fabrics are not gone in calendering process.Compacting fabrics are gone in calendering process. Object of calendaring:  The fabric is run through rollers that polish the surface and make the fabric smoother and more lustrous. High temperatures and pressure are used as well. Fabrics that go through the calendering process feel thin, glossy and papery.  To improve attractiveness.  To cause a closing threads together by flattening and thus tending to fill up the inter stitches between warp and weft.  To produce smooth and glossy luster appearance on the surface of fabric. Width Compactor During fabric formation processes, stresses often are introduced into a textile. Such stresses can be controlled by drying the finished fabric on a stenter frame, which controls the width of the fabric and the tension on the fabric during the drying process. A second method involves compression the fabric structure, as in the Sanforizing process. In this process, the fabric and backing blanket (rubber or wool) is fed between a feed roller and a curved braking shoe, with the blanket being under some tension. The tension on the blanket is released after passing the fabric and blanket between the roller and braking shoe. The net result is compaction of the fabric being carried along in the sys· tem. Such a simple technique permits fabrication of the fabric of finished textile goods without fear of excessive shrinkage on laundering. Protein hair fibers such as wool, and thermoplastic fibers such as polyester, can be compacted by felting action.
  • 61.
    61 | Pa g e The scale structures on protein fibers entangle and stick on agitation, particularly in the presence of moisture. The resulting "ratcheting" effect causes the fibers to compact and felt. Many processes for wool take advantage this effect, and nonwoven felt structures are produced by this method. Compaction of thermoplastic structure occurs when the fibers are raised to near their softening point. At a sufficiently high temperature the fibers shrink and contract, causing compaction of the textile structure. After drying the fabric from stenter, it is passed through compactor to control shrinkage. Knit fabrics have higher tendency to shrink so its compaction is very important to maintain the minimum quality. ln compactor the fabric is steamed to regain moisture and the introduced to the competing rolls. Here the feed roll turns faster than the second roll. An endless belt is fed over rollers in such a way that the belt can be elongated at stretch; the fabric is introduced between the belt and a heated drum. After passing from the contact of the drum the belt can shrink and compress the fabric, thus the compactor control the fabric shrinkage. Function: 1. To compact the fabric 2. To control the shrinkage 3. To maintain proper width and G.S.M Main parts of tube-tex machine: 1. Heating chamber 2. Blower 3. Synthetic blanket as a conveyor, 4. Folder 5. Exhaust fan Main Parts: (Lafer Compacting Machine)  Heat Padder: Control Motor Speed.  Heat Chamber: Three. 1. Lower Padder 2. Stenter 3. Compactor  Main Power  Blanket: For finishing Cloth.  Guide Roller  Clip: Straighten the fabric  Wheel raising  Steam Box: soften the fabric  Load Cell: Keep the delivery Roller for perfect tension.  Temperature: 1500 C (Highest)  Speed: 50 M/Min  Overfeed % Up: More the Overfeed % Up More the GSM.  Steam Pressure: Up to 10 Kg In Tube-tex compactor m/c fabric spread range:
  • 62.
    62 | Pa g e Fabric dia (inch) Maximum spreading (inch) 14” 17” 16” 19” 17” 20” 19” 25” 22.25” 28.25” 26” 36.38” 34.75” 47” 45” 57” 48.25” 60” For different type of fabric speed and compaction (TUBE TEX): Fabric Type Speed ( r.p.m ) Compaction S/J 20 8-9 % Lycra S/J 25 7-10 % 1*1 Rib 30 8 -11 % Single lacoste 30 10 -14 % 2×2 Rib 30 -35 6-7 % Double lacost 30 -35 12 % Pk. Fabric 30 10 -12 % Interlock 30-35 9 – 12% Tube-tex consists of five major parts and these are – 1. Shaper : It looks like a ladder which straightens the fabric and passing through the pulley. Shaper 2. A pair of pulley : It controls the fabric width according to the buyer’s requirements . Fabric 3. Steam zone : It is given steam on the fabric surface for softness which helps in compacting zone to compact the fabric . Steam spray on fabric surface + +
  • 63.
    63 | Pa g e 4.Compacting zone : It consists of edge roller, retard roller, steel plates and compacting shoe . Fabric’s shrinkage , finished G.S.M and dia permanent by compacting shoe & edge roller at 950 c. Steel plate remove the crease mark on the fabric surface and retard roller smooth the upper portion of the fabric surface at 950 c . Steel plate Compacting shoe Fa Fabric Edge roller Retard roller Fabric delivery Steel plate 5. Folding zone : Here fabric folding fan moving to and foe movement and fold the fabric evenly . Overfeed % Up Setup for Lafer compacting Machine: Overfeed % Up for Lycra Single Jersey:60 Overfeed % Up for Single Jersey: 35/40. Overfeed % Up for Lacost fabric :35/40 Overfeed % Up for Rib fabric :20/22 Overfeed % Up for CVC fabric:45 Utilities used:  Electricity  Steam  Compressed air Control Point : - Water pressure - Air pressure - Steam pressure Checking parameters:  Shade Check  Width check  Weight check  Compaction check  Edge line Checking  Fault check Stentering Machine
  • 64.
    64 | Pa g e Stenter is a very important and essential machine. stenter plays a big role to achieve the desired width and GSM of the fabric and widely used for heat setting of fabrics containing lycra. Normally after dewatering most of the water is removed from the fabric but still a certain amount of water remains in the fabric. in stenter the remaining amount of water is removed by passing the fabric through a sufficient number of heated chambers. During drying in stenter the fabric attain its desired diameter and GSM Purpose of the m/c: i) Drying ii) GSM control: If overfeed increases,then GSM increases and vice versa. iii) Width control :The width is controlled by means of Spreader,Expander. iv) Shrinkage control v) Decrease sprirality vi) Decrease Bowing effect vii) Softener application viii) Surface coating for Teflon finish ix) Soil release chemical finish x) Heat set for cotton lycra fabric Main parts of the machine: i) Feed zone - Centering device ii) Chemical padding zone - Squeezing roller - Chemical tray iii) Bowing control zone - Bowing roller (rubber roller, no of roller -2) - Sensor (no of sensor -6) - Uncurling roller iv) Chain entry zone - Uncurling device (both side of the chain entry) - Sensor (both side of the chain entry) - Brush roller (for attaching the fabric with the pin of the chain, no of brush roller - Selvedge gumming device with gum box under the chain entry v) Drying zone - Gas rotamatic burner (10) vi) Cooling zone vii) Delivery zone viii) Relax R/r ix) Padder x) Pin roller xi) PLC profivassleeve converter. xii) Plaiter roller xiii) Take up roller xiv) Wheel
  • 65.
    65 | Pa g e Heating system: Gas Burner Gripping system of fabric edges: pinning Utilities used:  Electricity  Gas  Steam Controlling points:  Fabric speed  Fabric width  Temperature  Overfeed % Checking parameters:  Shade Check  Width check  Weight check  Compaction check  Fault check : Operator checks -  Knitting faults  Spinning faults  Dyeing faults  Other faults Chemical used during finishing: For 250kg fabric: In 200ltr water  24kg FS(softener)  1.6kg EAS(silicon)  1.6kg PE40(silicon)  50gm acidic acid For 500kg fabric:  36kg FS(softener)  2.4 kg EAS(silicon)  2.4kg PE40(silicon)  75gm acidic acid For 1000kg fabric:  60kg FS(softener)  4 kg EAS(silicon)  4kg PE40(silicon)  130gm acidic acid
  • 66.
    66 | Pa g e Procedure for Heat set for Lycra s/j fabric: GSM COLOR HEAT SET TEMP DELIVERY DIA OVER FEED SPEED m/min AFTER HEAT SET GSM LESS FROM REQUIRED GSM 240- 230 White & light 190O C +15% 40/18/25 20 185 20-25 Average 190O C +15% 40/18/25 20 180 20-25 R/black 190O C +15% 30/15/20 20 160 25 210- 220 White & ligh 180O C +15% 40/18/25 20 165 20-25 Average 180O C +15% 40/18/25 20 160 20-25 R/black 185O C +15% 30/15/20 20 140 25 190- 200 White & ligh 185O C +15% 40/18/25 20 150 20-25 Average 185O C +15% 40/18/25 20 145 20-25 R/black 185O C +15% 30/15/20 20 130 25 160- 170 White & ligh 185O C +15% 40/18/25 20 130 20-25 Average 185O C +15% 40/18/25 20 125 20-25 R/black 190O C +15% 30/15/20 20 120 25 150 White & ligh 190O C +15% 40/18/25 20 100 20-25 Average 190O C +15% 40/18/25 20 100 20-25 R/black 190O C +15% 30/15/20 20 100 25 Heat set for other fabrics: Lycra French terry: Temp: 190O C(depth color), 185O C (light color) Over feed: 40/18/25 GSM After heat set: 50-55 less Lycra viscose: Temp: 195O C Over feed: 40/18/25 Stretch: 40% Delivery dia: +32% to +37% Speed: 20m/min Lycra rib: Temp: 195O C Over feed: 40/18/25 Stretch: 35% Speed: 30m/min Rules for heat set fabric: 1. Temp constant(give in heat set process)
  • 67.
    67 | Pa g e 2. Speed always constant 3. Over feed A. For white & average color i. Standard: 40/18/25 ii. Minimum: 30/15/20 iii. Maximum: 50/25/25 B. For black color iv. Standard: 30/15/20 v. Minimum: 20/12/18 vi. Maximum: 50/25/25 4. Stretch: i. Maximum: 35% to 40% ii. Minimum: 18% 5. After heat set fabric dia (delivery) i. Maximum: given in heat set procedure ii. Minimum: 14% of m/c dia 6. GSM i. White color: required GSM (less 50 to 55) ii. Average color: required GSM (less 60 to 65) iii. Black color: required GSM (less 75 to 80) Factor Consideration: Shrinkage control: -Shrinkage is controlled by proper over feeding. -To apply less or more over feed speed fabrics reduce along to length and increase along to width. Maximum 70 – 75% shrinkage is controlled by using it. GSM Control: -GSM is also controlled by applying proper over feeding speed. -If over feed is more then GSM is also more. -If Over feed speed is less then GSM is also is less. -If Dia is more then GSM of the fabric will less. -If Dia is less then the GSM of the fabric will more. N.B: If GSM of the fabric is OK then shrinkage is also OK. Dia Control: -Dia is controlled by dia controlling meter scale. -If any fault, GSM of the fabric is reduced then to increase the GSM of the fabric dia will have to be reduced (2 – 3) inch. -If Over feed speed is more then Dia of the fabric will be more. -If Over feed speed is less then Dia of the fabric will be less. -If length is more then width of the fabric is reduced.
  • 68.
    68 | Pa g e -If length is less then width of the fabric is more. N.B: Fabric speed is controlled on the fabric dia. Here, Dia less or More fully depends on yarn count and buyer order. Dia is done less or more by using expander rod. Fabric Dia(Increase) Single jersey 1.5 – 2 ) inch +. Rib fabric 2 – 2.5 inch +. Interlock 3 – 3.5 inch +. Pique 3 – 3.5 inch +. Over feed: -GSM Control. -Shrinkage Control. -Dia Control. Depends on Dia: Fabric Over Feed Speed(m/min) Lycra 30 – 35 1×1 Rib 28 – 30 Single jersey 26 – 27 2×2 Lycra rib 23 – 24 Lacoste 23 – 24 Normal over feed speed 22/23/24/25
  • 69.
    69 | Pa g e CHAPTER-6 Garments section Introduction Bangladesh is one of the leading readymade garments exporters of the world. Every year Bangladesh exports more than one third of the total garments requirement of the RMG market of the world. Every year Bangladesh earns more than 76% of its foreign currency from this sector. That is way the study of garments technology does deserve well practical practice. So our university provides 6 weeks industrial training in a RMG factory. The industrial attachment is the process, which builds understanding, skills and attitude of the performer, which improves his knowledge in boosting productivity and services. University education provides us vast theoretical knowledge as well as more practical attachment, in despite of all these industrial attachment helps us to be familiar with technical support of modern machinery, skill ness about various processing stages. It also provides us sufficient practical knowledge about production management, work study, efficiency, industrial management, purchasing, utility and maintenance of machinery and their operation techniques etc. the above mentioned cannot be achieved successfully by means of theoretical knowledge only. This is why it should be accomplished with practical knowledge in which it is based on. Industrial attachment makes us reliable to be accustomed with the industrial atmosphere and improve courage and inspiration to take self responsibility. As a student of Garments Manufacturing Technology we have got an opportunity to complete this training in Micro Fibre Ltd. The vision the Garment Division is to become the preferred partner for sourcing high quality value added garments from Bangladesh. Sample Section Introduction:
  • 70.
    70 | Pa g e Sample section is the important section in Micro Fibre Ltd. Here all types of sample are developed. Sometime developing section help to develop a new type of sample. Here the operator and the managerial level are very much efficient than the other section. Here the operator is selected according to their work efficiency and also the experience. Skilled operator is allowed to work in this section. Because sample must has to be unique and the best quality, out looking also be very good. Without a skilled setup this is impossible. It is seen that an operator can make a whole garment. In the floor level one operator always to his/her job with one component all the time, for this to make that portion that operator need less time. But in sample section time required to make a garment, one operator need much more time than the floor level operator. This section must involve with the merchandising section. According to the buyer requirement on the basis of art work and the measurement list given by the buyer an operator can make a whole garment. If an operator cannot understand the technical term in the technical sheet, he/ she must consult with the manager/asst. Manager/ co-coordinator. Here the sewing machine sequence is not maintained. As per requirement operator can change the machine if that is available to use. There is a table for checking the ready sample before it sends to the merchandising section. Process Sequence: The pieces of the garment supply from the pattern section Pieces are sewn by the skilled operator. Attach the button as required Iron the garment Send to the merchandiser The Topic I was familiar with:  Types of machine.  Types of operation  Types of fabric  Measurement  Checking Procedure
  • 71.
    71 | Pa g e  Types of print Types of machine:  Rib Cutter For Neck  Plain Machine  Over Lock Machine  Flat Bed Machine  Cylinder Bed Machine  Button Hole Machine  Button Attaching Machine  Steam Iron Types of Fabric:  Single jersey  Single jersey lycra  11 Rib  22 Rib  Verigated Rib  Interlock  Pique Polo IE (Industrial Engineering) INDUSTRIAL ENGINEERING: T he main function of this department is to re-engineering the garments from the sampling stage so that it would be production friendly for the production as well helps to increase the productivity through machine layout, time and motion study. In the sewn problems industries we must continually ensure that we remain competitive and profitable whilst also striving to improve our personal and community's standard of living. Productivity improvements may be achieved through: Industrial Engineering Department:  To follow up the production process  Work process development  SMV calculation and line target
  • 72.
    72 | Pa g e  Efficiency control  Time study  Capacity study  Workers training  M/C sequence lay out  Thread consumption  Operator interview Duties and Activities of a Work Study Officer:  Style details collect  SMV make  Layout make  Machine arrange  Attend P.P meeting  First week production plan  Line feeding  Work aid arrange  Method study and take video and record  Time study  Line capacity find out  Bottle neck operation find out  Individully follow up bottle neck operation and try to increase production  Capacity and efficiency wise target setting and try to achiving  Line balancing  Motivation the worker  Maximum time stay in production line and try to solve any kinds of production related problem  Monitoring the production achievement hourly and daily  Loss time record  Overally,try to increases the productivity. All work study techniques are classified into two main groups the specimen bellows by typical: METHOD STUDY ↓  Layout  Work flow  Machinery  Standardize method  Capital investment appraisal  Attachment  Sewing method specification
  • 73.
    73 | Pa g e WORK MEASUREMENT ↓  Hourly targets  Production checks  Line balancing  Training curves  Maintain payment systems  Time standards Line balancing: Line balancing is the allocation of sewing m/c according to style and design of garments. It depends of that what type of garments we have produce. Objectives of line balancing:  Regular mtl flow  Maximum usage of man power and m/c capacity  Minimum process times  Minimizing workstations  Maximum outputs at the desired timed  Agreed quality maintenance of the garments CAD Section Introduction: In Echo Tex Ltd. Auto CAD (Computer Aided Design) is an important section. Here all the consumption is done. With the measurement of the different parts of a garment by the help of CAD system software pattern & marker can cut or make. Here with the combination of the parts of a garment efficient marker can make for cutting purpose. By creating grading from one size different size can create by the software. CAD System Software: Two systems are available 1. Lectra System, made in France 2. Garber System, made in USA Machines in CAD section: Purpose Machine Name Quantity Marker make Garber plotter (Width=72 inch) 1
  • 74.
    74 | Pa g e Process Sequence: CAD section Pattern for a specific garment or manually sketch the different parts in the computer Keep those separately on digitizer board (for pattern) With the help of sensor system input the actual measurement of those parts Resize and give a shape for marker Grading Efficient format for making the marker Make marker with the help of Lectra or Garber system Efficiency Measure: Formula: Total marker efficiency = Area of pattern in the marker plan  100% Total area of the marker plan Efficiency (usually get) For Tank top - 75% For trouser - 78% For t shirt - 85% For polo shirt - 85% N.B.: If a garment consist smaller parts then there efficiency is higher than the larger parts of a garment.
  • 75.
    75 | Pa g e Cutting Section Introduction: Cutting section is the most important and risky section in garment industry. For a little mistake full order may be cancelled. With the false measurement a big portion of garment may employed. With very care this section is handled. In Echo Tex Ltd. there consists 9 cutting table. From the CAD section marker comes out. For stripe & verigated rib fabric there is no marker use because if use the marker for stripe fabric, frequently don’t match the stripe of one side to the other. This is a buyer requirement to match the stripe. Manually the stripe fabric is spreader out on the cutting table. Only marker is used for the solid dyed fabric. Normally big marker length is 5.5 yards & thickness of lay is 4 inch. Straight Knife Cutting Machine: In Echo Tex Ltd. all the fabric is cut down with the Straight Knife Cutting Machine by the help of skilled operator. Here use a blade which is very sharp and change this on the basis of fabric quantity & composition, normally in every after 4 days. Here, in the below give a short description on this machine:
  • 76.
    76 | Pa g e Fig: Straight Knife Cutting Machine (Km Cloth Cutting Machine) Machine Parts :  Base plate  Terminal Block  Plug  Crosshead Assay  Clamp Washer  Knife Clamp Stud  Presser Foot  Blade  Sharpener Pulley  S/Pulley – Right  Pulley Spring  On/Off Switch  Lift Handle
  • 77.
    77 | Pa g e Fig: Straight Knife Cutting Machine Machine name: K.M. Company cloth cutting Machine Model : KM KS-AUV Producer : Made By K.M. Cutting Machine Co, JAPAN Price : US $189.00 Type : Heavy Duty Industrial Cloth Cutting Machine Self Sharpening. Dimension : 8" W x 11" L x 24" H (weight 33.5Lb) Current : A. C (3.3/2.6 amps) Speed : 3000/ 3600 Fig: Main Motor Portion Fig: Blade Portion
  • 78.
    78 | Pa g e Short Note: Machine power up, Motor run smooth and powerful. Blade moved as it should, The sharpening mechanism came down. Machine is very well made, looks like a top of the line product. Is has a very good appearance and seems to be working fine. Advantages:  As it is comparatively cheaper, easy moveable and maximum lay height could be cut, used extensively in garment industries.  Could cut fabric at more curved line than the round knife.  Cutting could be done for up to 10 inch depth of the lay.  Quick fabric cutting.  Components could be cut out directly from the fabric lay.  Grinding could be done during cutting.  Could be cut at any angle. Disadvantages:  Knife deflection may result due to heavy weight of the motor.  Higher the depth of the lay, higher will be the deflection.  Possibility of accident is higher. REQUIREMENTS FOR FABRIC CUTTING The following points must be fulfilled in fabric cutting: 1. Precision of fabric cutting: Fabric cutting should be done accurately as per exact dimension of the pattern pieces in the marker. Accurate cutting depends on methods of cutting and marker planning. If manual cutting method is used, then cutting accuracy depends on sharpness of knife, skill of operator, and attentiveness of operator. Computer controlled cutting and die cutting have their self cutting accuracy. 2. Consistent cutting: Whatever be the cutting method used for fabric lay cutting, it should be ensured that the shape of the cut components from top to bottom lay are of exact size and shape, otherwise the garments produced will be defective.
  • 79.
    79 | Pa g e 3. Infused edge: During fabric cutting, the friction between the fabric and the blade produces temperature in the blade; the temperature may be up to 3000 C. If the fabric contains synthetic fibres e.g. nylon, polyester, acrylic or their blends, then fused edge may result in the fabric. As because most of those fibres melt at around 2500 C. Therefore, sticking of cut edge of fabric will increase the fabric wastage. Moreover, the fused edge after cooling will form hard bid, which will be a problem of irritation during use of garments. To avoid the problem of fused edge formation, the following steps may be taken: 1. Reduce the height of the lay; 2. Reduce the cutting speed; 3. Use anti-fusion paper in the lay at regular interval; 4. Lubricate the knife during cutting. 4. Supporting of the lay: Surface of the cutting table depends on methods of fabric cutting. The table surface should be capable to support the lay as well as to ensure that all the plies are cut at a time during fabric cutting. In Micro Fibre Ltd. the sequence of the operation in Cutting Section is as follows - FLOW SEQUENCE OF CUTTING Fabric inspection Fabric send to store Fabric received from store Marker making Fabric spreading Setting marker on the fabric lay
  • 80.
    80 | Pa g e Fabric cutting Numbering Prepared the bundling card Bundling Quality inspection & front part- back part are fold together Store Fabric inspection 1. GSM Check 2. Dia Check 3. Fault Check 4. Point Calculation 5. Four point system calculation 6. Prepared fabric inspection report 7. Prepared weight sheet 8. Send to store (With Weight Sheet) Fabric received from store Marker making Marker paper not used Fabric spreading Before fabric laying a thin paper as like as marker that is marker size and thin paper size is same, then thin paper attach with spreading table by gum tape then spread the fabric according to marker size. Setting marker on the fabric lay Spread down the marker paper over the fabric lay with gum tape.
  • 81.
    81 | Pa g e Fabric cutting Fabric lay is cut ting by straight knife cutting machine then separated cutting part. Numbering In this stage sticker is attached with all part of cutting part for shade matching. The sticker number maintains cutting number, size number, serial number. Prepared the bundling card Prepared bundling card according to fabric lay report this card maintain 1. Program No 2. Cutting No 3. Size No 4. Pies 5. Roll No Bundling In this stage all number parts are bundled according to serial number. Quality inspection &front part-back part are fold together Here all part are checked according to following fault 17. Oil spot 18. Dirty spot 19. crease mark 20. needle mark 21. foreign yarn 22. slub 23. contamination 24. hole Then same number of sticker are matched fold & bundled After Cutting store All bundles are put in the input rack then send to sewing section LIMITATIONS OF CUTTING SECTION 1. Input problem.
  • 82.
    82 | Pa g e 2. Scissor man cuts the tubular fabric to spread randomly and send to cutting floor and then find out the desired fabric to lay on the table. 3. There is may be no group for any table 4. Quality inspection & front part & back part are fold together. The faulty body parts are rejected but the rest ok body is not match by the same batch. 5. Cutting quality man may not be trained 6. Check, Varigated rib fabric lay quantity may be excess. As a result reject percentage may be increased. 7. Fabric spreading 8. There is may be no identification number to the rest of the cutting piece of the lay 9. There is no individual marker man for any unit. 10. Three cutting man cuts the fabric according to the marker. 11. Four man working with numbering m/c to sort out the cut fabric. 12. Two man preparing the bundle cards by writing on a piece of fabric 13. In this stage four men bundled the parts according to serial number.
  • 83.
    83 | Pa g e Sewing Section Introduction: Sewing section is the crowdest section in Micro Fibre Limited. All day long there machines are ruined according to the plan. From the cutting section the cutting parts of different garment has brought in sewing section to sew. First of all machine is set out according to requirement. In this chapter I will try to give some flow chart of the different garment item sewing along with the machine lay out plan. In sewing machine normally the following machine is used: 1. Plain Machine (S/N) 2. Double Needle Machine (D/N) 3. Overlock Machine (O/L) 4. Flat lock Machine (F/L) 5. Kanshai Machine 6. Button Hole Machine 7. Button join Machine 8. Rib Cutter Machine 9. Bartack Machine (B/T), etc.
  • 84.
    84 | Pa g e  Sewing Procedure Flow Chart:- Input taken and sample arrange ↓ Cutting ↓ Store ↓ Cutting ↓ Sewing ↓ Store ↓ In line work ↓ Lay out submit ↓ PP meeting ↓ Label check ↓ Sewing start ↓ During sewing ↓ Out put ↓ Finishing ↓ Ship the Goods  Sewing Procedure:
  • 85.
    85 | Pa g e Input Taken and Sample arrange-  Input taken will provide by planning department with ensure the shipment date, size, break-down according to manpower of that line and confirm the checklist sheet of store is ok.  As per input taken planner will provide sample from sample department.  AQC will select the PP sheet and other necessary papers in the mentioned style. Cutting:  Input man collects size-wise information from cutting section for giving the requisition in store for accessories (label, button, twill-tape etc.) Store:  From store it has to ensure all the accessories if the mentioned style is in the house.  As per requisition store will start to arrange the accessories.  One requisition is given for thread. Cutting:  Input man will collect the size-wise input by counting which is confirmed by cutting section.  Pre-work, printing, embroidery and other parts have to give by accurate check and counting as per input quantity which will taken by sewing input man. Sewing:  Input man put the input in rack by size-wise. Store:  Store will provide all the accessories as per requirement of the inputted quantity and input man take accessories by counting.  Thread will collect by the sewing input man from ground floor. In line work:  After getting all necessary things Supervisor will start paper layout and take necessary actions to avoid the problems which can be affected during pick production line.
  • 86.
    86 | Pa g e Layout submits:  Before start the production, supervisor submit the layout sheet in IE and maintenance department. PP meeting:  Before starting the sewing in the line of the new style it has to be conduct pp meeting to avoid the missing of buyer comments or requirement. Label check:  AQC check the label against trim card and give the permission to start the sewing. Sewing start:  It is mentioned that sewing will start by size wish which quantity is large. During sewing:  Supervisor and line-chief doing the major job during the sewing.  They always try to solve the up-coming problem.  Maintain the hourly production with right quality. Output:  After doing all processes and quality check garments will stored in output table.  Reporter will collect the garments from output table.  After collecting the garments, reporter will count and delivery the goods in finishing section by size wise. Finishing  Finishing will ensure that the size wise quantity is ok as per order quantity.  If there any size missing or size wise breakdown not accurate as per order quantity they have to inform the respective production officer. Ship the Goods  As per order quantity finishing will complete Carton and make as final inspection.  After final inspection goods will delivery for shipment. WORK AIDS IN SEWING
  • 87.
    87 | Pa g e Experiment has proved that operators spend about 20% of their total time for sewing and the rest 80% time is spent for fabric handling i.e. fabric folding, positioning, cut threads, bundle transferring, etc. Scientists invented some components to reduce the fabric handling time, which are called work aids in sewing. Functions of these components used as work aids:  To help the operators to work easily;  To improve the quality and productivity;  To improve the production. Guide, compensating foot, specialized pressure foot, stitching jig, rack guide, light, folder, etc. SEAM In sewing, a seam is the line where two or more layers of fabric are held together by stitching. In other words, the line of joining of fabrics is called seam. The arrangement of fabric ends at the seam line called seam type. PROPERTIES OF SEAM Properties of seam are assessed on the following two aspects: Appearance After sewing, the sewn area is observed for any defects, if present which affects outlook. Normally it is expected that there will be no defective view of stitches, seam pucker, or unsightly view. Performance Performance of a seam is assessed according to following criteria:  Seam Strength: Strength of a seam should be equal to or slightly less than the fabric strength.  Seam elasticity: Elasticity property of a seam should be equal to or greater than the fabric elasticity.  Durability: Durability of a seam equal to or greater than the durability of the fabric. Especially during wear and washing, the seam should not fail or damage due to frictional forces and tension.
  • 88.
    88 | Pa g e  Security: During normal use of apparels, the seam should not fail due to simple reason. Confidence of normal stability of seam is the security of the seam. If the seam fails due to normal reason the situation might be unexpected.  Comfort ability: Apparels, during normal use should not create any irritation or problem to body and health as well.  Special property: If clothing has any special property like water proof, fire proof, chemical resistant, etc then in manufacturing this apparel the seam should be produced in such away that the seams have also such special property. TYPES OF SEAM Seam types in the apparel industry are used to categorize seams according to their structure. Each is classified by the abbreviated seam type (example: Superimposed Seam = SS). There are more than 100 types of seams and all those seams are grouped under 8 (eight) classes, called seam classes. Each seam class is useful for different construction methods. The seam classes are discussed below: Seam class- 1 (Super imposed seam) Seams under this class have a general characteristic and all the fabric ends are lying in one side of the seam. This type of seam is used for general sewing, trouser side seam etc. purposes. Seam class- 2 (Lapped seam) This class of seaming has the largest number of variations. A lapped seam is achieved with two or more pieces of fabric overlapping each other. LS commonly, but not always, have one ply of fabric fold under itself for a finished edge. Lapped seams are common when working with leather and sewing side seams on jeans and dress shirts. Fabric ends lie at both sides of the seam line. Seams under this class are very strong.
  • 89.
    89 | Pa g e Seam class- 3 (Bound seam) The purpose of a bound seam is to finish an edge of a garment. A common example of this would be a neckline of a t-shirt. A bound seam is one piece of fabric encompassing the raw edge of another piece of fabric. There are 18 variations of a bound seam. Seams under this class are produced with at least two pieces of fabric. One piece of fabric bounds the open end of other piece of fabric. A B
  • 90.
    90 | Pa g e Seam class- 4 (Flat seam) Flat seams are constructed by having two pieces of fabric meet precisely at their edges. A cover stitch is used to sew the two pieces of fabric together. This stitch has multiple needles and creates a stitch perpendicular to the seam line. This creates a flat seam which is commonly used on garments that fit closely to the body such as underwear. The purpose is to create a seam that will be flat throughout the duration of the garment life. Seams under this class are produced by keeping the fabric plies side by side i.e. without overlapping of plies of fabrics. Hence seams can be produced without increasing the thickness of the seam. Seam class- 5 (Decorative seam) Seams under this class are produced only for decoration purpose with single piece or multi-pieces of fabrics.
  • 91.
    91 | Pa g e Seam class- 6 (Edge neatening) Seams under this class are produced in such a way so that the fabric ends from cut area can not come out during use. Over lock sewing is frequently used for this purpose. Seam Class- 7 These are sometimes called applied seams because they are mainly used to apply a decorative material to an edge of seam, such as the lace ending on a nightdress sleeve. Seam class- 8 Constructed from one ply of fabric only, this class is commonly used for belt loops and waist belt.
  • 92.
    92 | Pa g e STITCH Stitch may refer to: A method of securing thread into textiles in embroidery and sewing or creating fabrics in knitting. It may also be a method of medical care to close wounds known as sutures or stitches. In garments technology, loop or loops of one or more threads when bind with each other either by interlacing or inter-looping or by combination of these two and perform sewing, then each unit of such configuration is called stitch. Interlacing: When one thread passes over another thread to perform sewing, then such binding is called interlacing. Interloping: When a loop of one thread passes through a loop of another thread to perform sewing, then such binding is called inter-looping.
  • 93.
    93 | Pa g e Intra-loping: When a loop of a thread passes through another loop of the same thread to perform sewing, then the binding is called intra-looping. STITCH TYPE Seam and stitch are inter-related because without seam, stitch can not be produced and seam can not be produced without stitch. There are about seventy (70) types of stitch can be seen but among them 18 to 20 types of stitch are used in garments manufacturing industries. In tailoring purposes there are only two to three types of stitch are used. All stitches are classed in six (6) groups: Stitch class – 100 (Single thread chain stitch) Stitches under this class are produced with single thread by intra-looping technique. All the stitches under this class are unsecured and used for temporary purposes. Starting and finishing end of the stitch under this class needs bar taking or back stitching to secure the stitches. Most common uses in blind stitching, hemming, button attaching, button holing, gathering, temporary positioning of garment components, etc. purposes. Stitch class – 200 (Hand stitch) Stitches under this class are also produced with single thread but by the use of special type of sewing machine. Stitch class – 200 can not be produced for longer length sewing. This class
  • 94.
    94 | Pa g e of stitches is used very rarely in the Ready Made Garments (RMG) sector as because they are very expensive to produce. They are used mainly for coat manufacturing. Stitch type – 209 is shown in diagram which is used in the lapel area. Stitch class – 300 (Lock stitch) Stitches under this class are produced by interlacing technique with two threads. The upper thread is called needle thread and the lower one is called bobbin thread. Stitch type – 301 is shown in diagram which is extensively used in domestic sewing machine, tailoring sewing machine, RMG sector sewing machine, for general sewing for attaching pocket, collar, cuff, etc components. Stitches under this class are naturally secured and shows good frictional resistance property. Its extensibility is about 30%, hence used extensively in Ready Made Woven Garments products. Stitch class – 400 (Multi thread chain stitch) Stitch class – 400 is produced by interlacing and interloping technique. The upper thread is called the needle thread and the lower one is called looper thread. Stitch class – 400 is stronger than stitch class – 300, hence used for joining heavy fabrics, side seam of trouser, etc purposes.
  • 95.
    95 | Pa g e Stitch class – 500 (Over edge stitch) Stitches under this class are produced with one or a group of more threads (one needle thread and two or more looper thread) and at least threads of one group round the edge of the fabric stop fraying i.e. threads from the edge of the fabric can not come out. The knife of the machine cuts the edge first producing a clear edge for seaming. Stitch under this class is sometimes called over locking, but actually it is over edge stitch Stitch class – 600 (Covering chain stitch) Stitches under this class are formed with at least three groups of threads and threads of two groups are seen in both side of the fabric. Threads of first group are called needle thread and threads of second group are called top cover threads and threads of third group are called bottom cover thread. This type of stitch is so complex and sometimes usage of 9 threads can be seen. This type of stitch is used for sewing underwear, for attaching lace, braid, elastic, etc.
  • 96.
    96 | Pa g e Machine Identification Types Of Machine Brand Plain Machine Juki, Brother Flat Lock Pegasus Plain Machine Brother Automatic Plain Machine Brother Automatically Done-  Thread Cut
  • 97.
    97 | Pa g e  Back Stitch  Needle Movement(up-down)  Top stitch Over lock Pegasus Cylinder Bed Pegasus Flat lock Pegasus Plain Machine Juki Types of Sewing Machine: 1.Plain Machine (S/N) 2.Double Needle Machine (D/N) 3.Over lock Machine (O/L) 4.Flat lock Machine (F/L) 5.Kanshai Machine 6.Button Hole Machine 7.Button join Machine 8.Bar-tack Machine (B/T), etc. 9.Cylinder bed m/c 10. Flat bed m/c. Thread Use in Different Machine: Machine Type Thread Type Plain/Auto Plain M/C 1 needle Thread 1 Bobbin Thread Double Needle M/c Two Needle Two bobbins Over Lock 2 Needle Thread 2 Looper Thread Cylinder Bed 3 Needle Thread 1 Spreader Thread 1 looper Thread Flat bed 3 Needle Thread 1 Spreader Thread
  • 98.
    98 | Pa g e 1 looper Thread Different Between Cylinder Bed & Flat Bed: Cylinder Bed Flat Bed 1. Hem can make Hem can not make 2. Piping mechanism is not available Piping mechanism is available 3. Top stitch can done Top stitch can not done. Different Sewing Machine Parts: Single Needle Sewing Machine: Plain Machine Fig: Plain machine Machine Parts:  Thread Stand  Thread Clamp  Thread Retainer  Thread up lever guide  Thread guide  Tension disk  Pressure screw  Pressure bar  Pressure feet  Hand lifter  Needle clamp  Needle  Needle plate  Feed dog  SPI adjustor  Reverse lever  Bobbin winder  Pulley  Oil sight window  Pulley belt cover  Leg lifter  Foot  Safety guide  Motor Over Lock Sewing Machine:
  • 99.
    99 | Pa g e Fig: Over Lock Machine Machine Parts:  Thread Stand  Thread Clamp  Thread Retainer  Thread guide  Tension disk  Pressure screw  Pressure bar  Pressure feet  Pressure Spring  Eye protection glass  Upper & Lower looper  Needle clamp  Needle  Needle plate  Feed dog  SPI adjustor  Pulley  Oil sight window  Pulley belt cover  Leg lifter  Safety guide  Motor Cylinder Bed Machine: Fig: Cylinder Bed Machine Machine Parts:
  • 100.
    100 | Pa g e  Thread Stand  Thread Clamp  Thread Retainer  Thread guide  Tension disk  Pressure screw  Pressure bar  Pressure feet  Eye protection glass  Looper  Needle clamp  Needle  Needle plate  Feed dog  SPI adjustor  Spreader Mechanism  Oil sight window  Pulley belt cover  Safety guide  Motor Flat Bed Machine: Fig: Flat Bed Machine Machine Parts:  Thread Stand  Thread Clamp  Thread Retainer  Thread guide  Tension disk  Pressure screw  Pressure bar  Needle clamp  Needle  Needle plate  Feed dog  SPI adjustor  Spreader Mechanism  Oil sight window  Pulley belt cover
  • 101.
    101 | Pa g e  Pressure feet  Eye protection glass  Looper  Piping Mechanism(Folder)  Motor SEWING NEEDLE A sewing needle is a long slender tool with a pointed tip. The first needles were made of bone or wood; modern ones are manufactured from high carbon steel wire, nickel- or gold plated for corrosion resistance. The highest quality embroidery needles are made of platinum. Needle size is denoted by a number on the packet. The convention for sizing is that the length and thickness of a needle increases as the size number decreases. For example, a size 1 needle will be thicker and longer, while a size 10 will be shorter and finer. The action of needle has a direct effect on seam strength and garments performances. Functions of a needle The functions of a sewing needle are:  To produce a hole in the material for the thread to pass through without causing any damage to material.  To form a loop that will be picked up by the hook of bobbin case.  To pass the needle thread through the loop formed by the looper mechanism on machines other than lock stitch. PARTS OF A SEWING NEEDLE The different parts of a needle and their functions are mentioned below:  Butt: It is the truncated conical shape at the top end of the needle which is needed to attach the needle with needle bar or clamp.  Shank: Shank is the upper part of the needle which locates within the needle bar. It may be cylindrical or flat at one side.  Shoulder: Shoulder is the section intermediate between the shank and the blade.
  • 102.
    102 | Pa g e  Blade: It is the longest portion of the needle from the shoulder to eye. This part is responsible for the most amount of friction between needle and fabric.  Long groove: There is a fine slot in the needle from its shoulder to eye. The needle thread remains at this slot when the needle penetrates the fabric and goes up and down.  Short groove: Short groove is the slot on the side of the needle towards the hook or looper. It assists in forming the loop of needle thread.  Eye: Needle eye is a hole at the tip of the needle through which the sewing thread passes. It prevents the sewing thread form damage during sewing.  Scarf: Scarf or clearance cut is the portion across the whole faces of the needle just above the eye. Its purpose is to enable a closer setting of the hook or looper to the needle.  Point: It provides the best penetration of material according to its nature and the appearance that has to be produced.  Tip: Tip is the keen extreme end of the point.
  • 103.
    103 | Pa g e  Size of the needle: 1. DB * 1 -7, 8, 9, 10, 11 for Plain M/C 2. DC * 1 -7, 8, 9, 10, 11 for over lock M/C 3. UY * 128 -8, 9, 10, 11 for Flat lock M/C 4. UO * 113 -9, 10, 11, 12, 13, 14 for Kansai M/C 5. DP * 17 -11 for button stitch M/C 6. DP * 5 -11 for button hole M/C 7. DP * 5 -9, 10, 11 for Two needle lock stitch  Requirement of fabric assembling or sewing:- 1.Cutting fabric components: - All components of a particular garment should at first be available before sewing. Ex: For manufacturing a basic full sleeve polo shirt 10 cut components are needed. 2.Need same number cut pieces: - At first all components or patterns of a particular lay of fabric should be given same number. Ex: all the patterns of 3rd lay are given number - 3. Then the same numbered patterns are used for making a garment. 3.Dye to match sewing thread: - Dye to match sewing thread is essential for sewing. Because the color of fabric and thread should be identical. Again the fastness of dye of both fabric and thread should be same. 4.All accessories must be available: - For making garments, several accessories are required. Ex: zipper, button, threads etc are required. They should be available. 5.Proper needle selection: - For sewing particular garments proper needle should be selected. That is to say, needle should be proper size and point. For sewing knitted fabric the needle should be of ball pointed and for woven fabric the needle should be of set pointed.
  • 104.
    104 | Pa g e SEWING THREAD Almost all garments produced have one component in common; the sewing thread. Whilst sewing thread is usually a relatively a small percentage of the cost of garments, it has an extremely significant influence on the appearance and durability of the finished product. The production of sewing thread is an extensive and complex subject. Sew ability It describes the basic properties of sewing threads which ensures the uniformity of stitch formation. Sew ability includes:  Not breaking when used for high speed sewing.  Facilitating the consistent formation of stitches.  The minimum occurrence of skipped stitches.  In order to prevent tension during sewing, the threads must have uniform diameter.  A high level of resistance to abrasion is essential due to the friction of the thread in the needle eye and with other mechanisms.  The thread has to have sufficient surface smoothness to pass easily through the guides of the machine. Durability The main thread related factors under this heading are:
  • 105.
    105 | Pa g e  The thread has to have sufficient elasticity to withstand the normal pressure imposed on seams during wear. This is particularly important for knitted fabrics because of their inherent extensibility.  Thread shrinkage should be minimal after the garment has been washed or dry-cleaned.  The thread should maintain its original color after being subjected to cleaning process. In particular, this is applicable to the threads used for top stitching and other decorative purposes such as embroidery. TYPES OF SEWING THREAD For practical purposes, sewing threads for clothing industry can be divided into three broad groups; Cotton, Synthetics and Core spun. Cotton Threads made from cotton fibres have excellent sew ability because the fibres are very supple (flexible) and are not seriously affected by needles during sewing. On the other hand, Cotton threads are not highly durable and some of the softer types have a tendency to shrink when the garment is washed. Glace and mercerized cotton threads sew well and have a lustrous appearance but they both shrink slightly when wetted. Synthetics This is large group of threads made mainly from nylon, polyester, rayon and polyamide filaments or fibres. The threads are very durable and are not affected by moisture or chemicals used in washing powder or dry cleaning solvents. In addition, they have excellent dimensional stability and a high resistance to abrasion. Synthetic threads are available in a number of different constructions and finishes, which enhances the performance for special sewing application. Core spun This thread has continuous filament polyester wrapped in cotton fibres, which produces a strong thread with excellent sew ability. Core spun threads have good elasticity and a high resistance to heat a shrinkage but cost more than regular threads because they have to be dyed twice, first for the polyester core then for the cotton wrap. The advantage of core spun thread is that finer thread can be used due to the superior strength of polyester core. Other fibres Two other natural fibre threads, which have limited application, are silk and linen.
  • 106.
    106 | Pa g e  Silk: These threads are strong with good elongation and a highly lustrous appearance. Silk threads have good sew ability but the high cost restricts their use for mass production sewing.  Linen: Once linen was used for sewing tents, shoes, leather, etc. Linen threads spun from flax have been replaced mostly by synthetics. Features of Some Garments: # T-Shirt:  Casual tops  Narrow neck line  Short sleeve / long sleeve.  No collar  Usually made of knit fabric. # POLO shirt:  Tops  Shirt / long  Collar  Shirt button placket  Made of knit fabric. # Tank TOP  Sleeve less pull over.  fused over a shirt.  Warm shirt  Waist band  Put on over head
  • 107.
    107 | Pa g e # Pull over – Sweater.  Warm shirt  Long sleeve  Waist band  Put on/ over head.  SMV ( Standard Minutes value): utes processeachfinishtorequiredTime SMV min60   Time req. to finish each process = 41.5 sec. SMV without Allowance = 691.0 60 5.41  Here, Manual and machine operation time are considered. Normally,SMV=observation time*operator rating In Micro fibre ltd, operator rating is 70% SEWING DEFECTS OR PROBLEMS Feed system, needle and thread together determine the seam appearance and performance. The problems which arise when materials are sewn in their seriousness. Some are major problems which can not be overlooked and for these problems garments will be rejected by the inspector, whereas some are minor problems which are negligible in low quality garments. The sewing defects are:  Seam pucker  Broken or open stitch  Staggered (spread out) stitch  Slipped or skipped stitch  Variable stitch density The first two of them are major problems and the rest are less serious problems.
  • 108.
    108 | Pa g e Fig: Seam pucker Seam pucker Seam pucker is a major problem. Pucker is a wrinkled appearance along a seam when compared to a smooth fabric. The main causes of seam pucker are mentioned below:  Mainly seam pucker occurs due to unequal tension feed-dog and pressure foot on two plies of fabric.  It also occurs due to unequal thread tension and unsuitable thread.  It may occur due to feeding problem and needle size.  It also occurs due to shrinkage of either fabric or sewing thread.  It may occur due to instability of fabric dimensions or fabric construction. Fig: Broken or Open stitch Broken or Open stitch It is also a major problem of sewing. The reasons of occurring broken or open stitch are mentioned below:
  • 109.
    109 | Pa g e  Mainly due to tension variation between needle and bobbin thread in high speed sewing machine, breakage of threads occurs. This is responsible for broken stitch.  Needle thread breakage occurs due to following reasons:  If tension on needle thread is more;  If snarling of yarn occurs in tension disc.  If fraying of needle thread occurs.  Excess needle heating or hook heating.  Low quality sewing thread.  Sharp edge of throat plate, hook plate, bobbin cage, needle groove, etc.  The causes of bobbin thread breakage are mentioned below:  Faulty winding of thread on bobbin.  Excessive tension on bobbin thread.  Sharp edge of bobbin cage, looper eye and spring.  Faulty fitting of bobbin cage. Staggered stitch If the stitches produced by needle are not parallel with the seam line individually then they are called staggered stitches. The causes of staggered stitches are as follows:  Due to needle deflection and vibration.  Due to loose fitting of needle butt inside the needle bar.  Due to wrong selection of needle point.  Due to combination problem of needle and thread size.  Due to faulty speed and motion of feed-dog.  Due to improper controlling of fabric by the feed mechanism. Slipped or Skipped stitch If the continuation of stitches in a seam line hampers by slipping some stitches, then such stitch is called slipped or skipped stitch. If the looper in the machine can not pick the loop of needle thread from the underside, slipped stitch arises. The causes of slipped stitch are:
  • 110.
    110 | Pa g e  If the timing between needle and looper or bobbin is not proper, needle thread loop is not picked up by bobbin thread loop when required. This will cause slipped stitch.  If the loop of needle becomes smaller in size, slipped stitch occurs.  Unequal tension between the two sets of thread.  Deflection or vibration of needle.  Due to flagging during sewing. Variable stitch density It is the variation of number of stitches per unit length of seam. The causes of variable stitch density are mentioned below:  If fabric can not move forward properly due to lack of pressure of pressure foot.  Due to faulty feed mechanism. The remedies of this problem are as follows:  Adjustment of pressure foot pressure. Sewing Quality Checking Points-  Skip/Drop/Broken Stitch  Raw Edge  Size Mistake  Uneven Hem  Uneven Cuff  Uneven Neck  Uneven Shoulder  Uneven Placket  Uneven Pocket  Twisting  Without Care Label  Open Tack  Sleeve Up-Down  Stripe Up-Down  Open Seam  Four Point Up-Down  Spot  Shading, Etc
  • 111.
    111 | Pa g e Finishing Section Introduction: From the sewing section all garments are sending to the finishing section to check them before packing. It is known to all that if the finishing part is done very carefully then the little fault may be unseen at a glance. Shipment may not be cancelled if packing is done correctly. It is ensured that all the accessories are attached with garment according to the buyer requirement which are already approved. Iron is done carefully and gives attention the fold mark where it is exactly placed. Here steam iron may be the proper solution and in Micro Fibre Limited steam iron is used in every section where it is necessary. If there find out any fault within the garment then it is identify weather it is major or minor. Attached the arrow sticker to help the problem find out. If major problem is seen then it is again send to the sewing section to recover that problem. In the time of attaching the accessories it is very carefully done to attach them in exact position and direction. Otherwise that will be considered as a fault. When poly packing is done then it is very carefully handled that there is identify the assortment requirement. The carton size and the format also the vital fact in the finishing section.
  • 112.
    112 | Pa g e Care Instruction Format from Internet:
  • 113.
    113 | Pa g e GARMENTS MERCHANDISING Merchandising:
  • 114.
    114 | Pa g e Definition: 1. Garments merchandising is the combination of some works like buyer development, work order collection,prizing,sample development approval of sample, fabrics and accessories collection follow up,documentation,delivery in time etc. 2. To know about garments for selling is called garments merchandising. Flow chart of merchandising: Talk to buyer(Buyer developing) ↓ Receive order requiest ↓ Development sample ↓ Consumption of material ↓ Costing of material including CM ↓ Negotiate with buyer ↓ Order receive (L/C) ↓ Back to back L/C opening for purchasing fabric and accessories ↓ Sample approving ↓ Approval for mass bulk production ↓ Related work to production planning ↓ Start bulk production ↓ Line inspercion ↓ Final inspection by buyer or buyer representative ↓ Shipment to buyer ↓ Send document to buyer for payment ↓ Payment receive from bank.
  • 115.
    115 | Pa g e Responsibilities of Merchandiser:  To negotiate the price for the seller, if price is high, then it is less chance to get the order. On the other hand if prize is low, then there is a chance to incur loss for the factory, so it is very risky job for a merchandiser and have to remember it.  Have to give more competitive price without compromising the quality.  They have to maintain good relation with the buyer for getting more business in the future.  Have to purchase all mtl (fabrics & accessories) within competitive prize for making the garments as per buyer instruction regarding quality.  To execute the order within limited time that is timely delivery shipment is must, otherwise if goods are not shift in time, then buyer will not accept the goods, in that case it will be loss for a factory. Work done by Merchandiser:  Sourcing  Pricing(CM,C&F.CIF,FOB)  Order follow up and inspection  Ensuring on time shipment. Activities of Merchandiser Department are as follows:  Communication with Buyers  Procure order & order confirmation  Costing  Consumption  Price Quoting  Sample Control & Approval  Potential Sourcing of material & approval fabric,trim& accessories  Lab dipping & Approval  Purchasing of Materials  Testing  Factory scheduling/planning  Order follow up:all steps of production & Quality  Ensure on time delivery  Liaison with the customer during design,sourcing,production& shipping  Conduct coordination Meeting with other departments/pre-production meeting  Attend buyers meeting  Ensure Customer Satisfaction  Product Development etc. GARMENTS ACCESSORIES
  • 116.
    116 | Pa g e Garments accessories means all items used in the garments except the basic is called garments trims.There are hundreds of items used to manufacture the garments which are used as trims. ACCESSORIES: 1) Sewing thread and sew able items a) Thread b) Button c) Main label d) Care label e) Size label f) Velcro(Hook and loop fastener) g) Lace h) Elastic i) Zipper j) Twill tap 2) Finishing item: a) Price ticket b)Hang tag c) Poly bag d)Back board e) Collar inside f) Butter fly g) Tag pin h)Tissue paper i) Draw string and stopper j) Scotch tape k) Tissue paper l) Plastic clip m) Collar bone n)Elastic o)Gum tape p)Carton
  • 117.
    117 | Pa g e CHAPTER-7 Quality Assurance System Micro Fibre Ltd. is more concern about quality. In this factory quality assurance is more preferred than quality control, but both are in advancement. The Quality Assurance Department is assigned to maintain consistently uniform quality of the material in process and various stages of its manufacturing. Quality assurance: Quality assurance is defined as all those possible planned and systematic actions necessary to provide adequate confidence than a product or service will satisfy given requirements for quality. The Quality Assurance Department is assigned to maintain consistently uniform quality of the material in process and various stages of manufacturing. Market investig ationres carch / Analysi s Define & Design the demand ed quality QC Produc tion (O & M) Demande d quality, just in time and at reasonabl e Ensure supply in the market I am happy to have what I wanted! What does the user want? Production Plan
  • 118.
    118 | Pa g e Quality assurance is, therefore, a systematic activity conducted by a manufacturer that assures satisfactory fulfilment of the quality demanded by the customers. Object of quality control: -Research -Selection of raw materials -Process control -Process development -Product testing -Specification test Scope of quality control: -Testing lab -Machine auditing system -A good training system -Excellent analytical backup -Technical expertise Quality Control Flow Chart: Yarn receiving Sample Knitting Batching Dyeing (Check shade & Faults of dyeing) Dewatering & Untwisting Drying (Check diameter, Pretreatment, Shrinkage Spirality and GSM) Compacting Final inspection
  • 119.
    119 | Pa g e If sample OK go for bulk production Quality Management system: Quality assurance procedure may be divided into two major parts: 1. Online quality control 2. Offline quality control Quality Assurance On Line Off Line Online QC This involves analysis of quality of inputs and outputs and undertaking control measures while production process goes on, and this is done centrally. For example, in Micro Fibre Ltd. inspection/checking/testing and corrective measures against defect formation are undertaken instantly starting from cutting to sewing, assembling, ironing and packing. On line QC is not involved. With quality control at procurement, storage and delivery stages. There is another way of understanding of Online QC where data of inspection and checking/testing are sent online to central office of decision, and from where after analysis the corrective measures are also sent online to the place of production for taking necessary action for the interest of quality. On Line Test: - GSM of the Fabric; - Exact Diameter and Width; - Grey Fabric Inspection (4 point); - Shade Check; - Bias and Bowing; - Visual appearance (Enzyme performance); - Stripe. Offline QC: Off'-line QC generally checks and analyses causes of quality deviation with the information taken from a past cycle of a process and recommend the corrective measures to undertake in next cycle of the process. Proper and effective QC should include both online and off-line approaches. The following tests are generally done-
  • 120.
    120 | Pa g e Off Line Test: All the Off Line tests for finished fabrics can be grouped as follows- 1. Physical Tests, and 2. Chemical Tests Physical Tests:  GSM of Fabric;  Rubbing Fastness or Crocking;  Pilling test;  Diameter and Width;  Tensile strength;  Tearing test;  Bursting test;  Light Fastness test;  Drape, Stiffness, and Handle;  Course per inch;  Wales per inch;  Picks per inch;  Ends per inch. Chemical Tests:  Shrinkage and Spirality or Twisting;  Fastness to Washing;  Fastness to Perspiration;  Fastness to Chlorine;  PH test.
  • 121.
    121 | Pa g e WORKING PROCEDURE FOR LAB SAMPLE IN (FABRICS) Physical Test Wet Lab.  Color fastness to light  Bursting strength Color Fastness To Washing Dimensional Stability  Pilling  Crocking Prepare the sample Pre-Production Sample Final Sample Evaluate the Sample Wash the sample according to buyer measure Test Testst Report Making Tumble dry Prepared the Report Keep the sample Flat in conditioned temp Pass Fail at least two hours before measure Pass Fail Delivery Refinish Measure the sample Go for the final Refinish Need to test again Prepared the Report Need to test again Pass Fail Ready to deliver Refinish
  • 122.
    122 | Pa g e List Of Dyeing And QC Laboratory Machineries Sl. No. LABORATORY MACHINERIES QUANTITY 01 Computer Color Matching System ( Data Colour USA) SF-600X 01 02 Computer Color Matching System (Minolta, Japan) 01 03 Crock meter (Rubbing, Fastness Tester) Jems H Hell UK 01 04 Sample Dyeing Machine (High Temp. & Atmospheric) AHIBA NUANCE USA 03 05 Washing Fastness / Shrinkage Tester electrolux Switzerland, 01 06 Perspiration Tester UK ROACHES 01 07 Tumble Dryer UK 01 08 Light Box Varibide-UK 120/D-65, TL-83,Tl-84 UU 02 09 Yarn Count Tester , Paramount /India 01 10 Water Hardness testing equipment= Hanna,/Hungary 01 11 Pilling tester UK , ICL Pilling Tester ROACHES 01 12 Digital PH Meter : Metler Toledo/switcher land 01 13 OPTI FADE – Light Fastness Tester : ROACHES/UK 01 14 Water Fastness Tester / Perspiration Fastness Tester: ROACHES/UK 01 15 Dimensional Stability Measuring Scale 01 16 View Tex –Process controller for Production 01 17 Digital pipet-Rainin- USA 01 18 Digital pipet-Rainin- USA 01
  • 123.
    123 | Pa g e Fig: electrolux washing machine Fig: Pilling assessment viwer Fig: Channel Oven Fig: Yarn Count Tester
  • 124.
    124 | Pa g e Fig: Crock meter Fig: ECO data color Fig: Electrolux drier Fig: Inodex washing machine
  • 125.
    125 | Pa g e Fig: Labtexh Fig: Labtech Fig: Enzyme tester Fig: OPTI FADE m//c Fig: Padding mangle machine Fig: Digital PH Meter
  • 126.
    126 | Pa g e Fig: Pilling tester Fig: Roach Oven Fig: Solar Box 1500 Light Fastness Tester Fig: Tumble Drye Quality Standard: Micro Fibre Ltd. follows the quality standard: ISO-9001:2000 Fabric Inspection: The inspection of fabric is a procedure by which the defects of fabric are identified and fabric is classified according to degree or intensity of defects. The fabric inspection is done for both grey and finished fabric. Fabric inspection : Two ways of grey fabric inspection used to done by- a) Auto turning fabric inspection m/c. b) Varivide colour assessment cabinet –2 D-65, TL-84, TL-83, Florescent, UV.
  • 127.
    127 | Pa g e Grey Fabric Inspection: Grey fabric inspection is performed according to 4-point system. Quality Control Of Knitting MICRO FIBRE GROUP is very conscious about quality, They are following 4 point grading system for fabric inspection, which is an international standard. The 4 point grading system with defect point against defect size is tabulated below: THICK THIN DIRT, OIL SPOT, CONTAMINATION: Up to 3’’ in length: 1 Pt Up to 6’’ in length: 2 “ Up to 9’’ in length: 3 “ Up to 9’’ in length: 4 “ QUALITY Pts / per 100 square meter= (Total point * GSM)/ (Roll weight*10) Quality inspectors seal on the fabric rolls as ‘CHECK-1’, ‘OK’ & ‘REJECT’ as according as quality classification. Following forrnula is used for calculation of Acceptance Quality Level (AQL): Following table shows the acceptance calculation followed by the inspection section at MICRO FIBRE GROUP: FOUR POINT GRADING SYSTEM Size of defects Penalty 3 inches or less 1 point Over three inch but not 6 inch 2 point Over 6 inch but not 9 inch 3 point Over 9 inch 4 point ACCEPTANCE CALCULATION Up To 20 Points A Grade 21-30 Points B Grade 31-40Points C Grade Above 40 Points Rejected AQL
  • 128.
    128 | Pa g e Finished Fabric Inspection: 4 point numbering system is followed for finished fabric inspection. Checking for final inspection: 1. Uneven shade 2. Oil spot 3. Neps 4. Crease mark 5. Machine Stoppage mark 6. Listing 7. Line mark 8. Pick missing 9. Double yarn 10. Dead cotton 11. Bowing or skew 12. Fly yarn contamination Find out the mean, standard deviation, coefficient of variance and standard error of inspection result of finished fabric: SHIFT ID samples (N) Number of defect Defect per sample Xi Xi-X (Xi-X)2 Saturday-1 110 880 8 1.53 2.34 Saturday-2 108 756 7 0.53 0.28 Sunday-1 90 810 9 2.53 6.40 Sunday-2 102 636 6.23 -0.24 0.06 Monday-1 89 623 7 0.53 0.28 Monday-2 106 600 5.66 -0.81 0.66 Tuesday-1 98 578 5.90 -0.57 0.32 Tuesday -2 95 500 5.26 -1.21 1.46 Wednesday- 1 100 760 7.6 1.13 1.28 Wednesday- 2 103 400 3.88 -2.59 6.71 Thursday -1 98 515 5.25 -1.22 1.49 Thursday -2 89 629 7.07 0.60 0.36 N=1188 ∑Xi=7687 ∑(Xi-X)2 =21.64 Mean, X = 6.47 1 Variance = ∑(Xi-X)2
  • 129.
    129 | Pa g e (N-1) 1 = x 21.64 = 0.0182 1188 Standard deviation, σ = √variance =√0.0182= 0.135 Standard deviation Coefficient of variation CV% = X 100 Mean 0.135 = X 100 6.47 =2.09% Higher the CV value more irregular is the pattern of the indicator. The lower of the CV value, better the quality of sample by structure and behaviors for the subsequent processes. Procedure of the Different Laboratory Tests: Different types of fastness tests of the dyed fabric are done in quality control department of the Micro Fibre Group. Different types of method (Standard or buyer’s recommended) are followed for different types of tests. The process of the different tests of fabrics are described in the following section: i. Color fastness to washing –ISO105CO3, ISO105CO6C2S , ISO105CO6A2S ii. Color fastness to rubbing/crocking –ISO105X12 iii. Color fastness to cold water –ISO105EO1 iv. Color fastness to hot water –ISO105EO8 v. Color fastness to perspiration–ISO105EO4 vi. Color fastness to light –ISO105B02 vii. Dimensional stability ISO5077 viii. Appearance after wash ix. Pilling test ISO12941 Color Fastness to Wash Test: Required materials: 1. Sample size 40  100 mm 2. Multifiber at 40  100 mm 3. ECE detergent – 4g/L 4. Sodium Perborate (Na2BO3) - 1g/L 5. Distilled water
  • 130.
    130 | Pa g e 6. Normal cold water 7. Steel balls Required instrument: 1. Washing machine 2. Scissor 3. Stitch machine Procedure : 1. Cut sample & multifibre at 100  400 mm and then stitch. 2. ECE detergent & Sodium per borate is taken with the sample. the solution is taken by the following formula: (Sample fabric + Multifibre weight)  50 ml (1:50 liquor ratio) 3. The sample is kept in 600 C for 30 minutes in Wash Machine 4. Rinse the sample twice with cold water. 5. Dry at 60°C by hanging or by Flat iron pressing but temperature should not be more than 150°C. Evaluation: Dry the specimen and the change of shade & degree of staining is measured by Grey Scale & Staining Scale. Washing fastness for solid dyeing is checked normally 3 times e.g. - During sample production - After compacting /calendaring - After printing - After garments produced Color the Fastness to Rubbing (Dry & Wet) Test: Sample: - Dyed fabric – 15 cm  5 cm - White Test Cloth - 5 cm  5 cm Procedure: - White test cloth is put on to the grating and stag by steel wire. - The sample is run twenty times manually for ten seconds. and the rubbing fastness of the sample cloth and degree of staining is accessed. - For rubbing fastness (Wet), the rubbing cloth is placed in the water and socked and squeeze. The wet rubbing cloth is placed on to the grating and stag with stainless steel wire and run ten times manually then assess the staining on to the rubbing cloth and the rubbing fastness of the sample cloth is accessed.
  • 131.
    131 | Pa g e Evaluation: - Change of shade of the sample is measured with grey scale and degree of staining of the white test cloth is measured by Staining Scale. Color Fastness to cool Water: Test specimen:  Sample fabric – 100 mm  40 mm  Multifibre fabric – 100 mm  40 mm  Cut the multifibre into two piece  Sandwich the test specimen between two piece of multifibre Testing Solution:  Water is taken as required Method: - The composite specimen is put in a peri dish (2 specimen of a sample). - Water is taken in the peri dish as required. - Bubble is made out from the specimen by tapping. - The specimen is put for 30 minutes. - A glass plate is placed on the composite specimen for 15 minutes at room temperature. - Excess solution is poured off. - Peri dish with composite specimen & glass plate is placed into the incubator at (372) 0 C for 4 hours. - The specimen is dried (Temp  600 C) Evaluation: - Change of shade & degree of staining is measured by the Grey Scale & Staining Color Fastness to hot Water: Test specimen:  Sample fabric – 100 mm  40 mm  Multifibre fabric – 100 mm  40 mm  Cut the multifibre into two piece  Sandwich the test specimen between two piece of multifibre Testing Solution:  Water is taken as required
  • 132.
    132 | Pa g e Method:  Roll the composite specimen compactly around the glass rod to form a cylinder 4 cm long, and tie uniformly, but not tightly, with thread  Leave the specimen on the rod for 30 min in slightly acidified distilled water under reflux at a temperature of 60 ± 2o C and at a liquor ratio of 30: 1. During the test ensure that the composite specimen is always submerged in the water.  Remove the specimen from the rod and squeeze the specimen. Open out the composite specimen by breaking the stitching on all sides except one of the shorter sides.7.4 Lay out the composite specimen smooth between the two glass or acrylic-resin plates under a pressure of 12.5 kPa.  Place the test device containing the composite specimen in the over for 4 h at 37 o C ± 2 o C .  After that dry it by hanging it in air at a temperature not exceeding 60o C with the three parts in contact only at the remaining line of stitching.  Assess the change in colour of the specimen and the staining of the adjacent fabrics with the grey Evaluation: - Change of shade & degree of staining is measured by the Grey Scale & Staining Color Fastness to Perspiration Test: Test specimen:  Sample fabric – 100 mm  40 mm  Multifibre fabric – 100 mm  40 mm  Cut the multifibre into two piece  Sandwich the test specimen between two piece of multifibre Testing Solution: 1. Alkaline Solution: l-histidine monohydrochloride monohydrate (C6H4O2N3 HCI.H2O)– 5.00 g/L NaCl – 5.00 g/L sodium dihydrogen orthophosphate dihydrate (NaH2PO4.2H20)– 2.5 g/L Sodium chloride (NaCl)-5g/l PH – 8 (Adjust by 0.1 N NaOH) 2. Acidic Solution: l-histidine monohydrochloride monohydrate (C6H4O2N3 HCI.H2O)– 5.00 g/L NaCl – 5.00 g/L Sodium di-hydrogen orthophosphate (NaH2PO4.2H2O) – 2.2 g/L Sodium chloride (NaCl)-5g/l PH – 5.5 (Adjust by 0.1 N NaOH)
  • 133.
    133 | Pa g e Method: - The composite specimen is put in a peri dish (2 specimen of a sample). - Solution (Alkaline & Acidic) is taken in the two peri dish. Here, M:L is taken 1:50. - Bubble is made out from the specimen by tapping. - The specimen is put for 30 minutes. - A glass plate is placed on the composite specimen for 15 minutes at room temperature. - Excess solution is poured off. - Peri dish with composite specimen & glass plate is placed into the incubator at (372) 0 C for 4 hours. - The specimen is dried (Temp  600 C) Evaluation: - Change of shade & degree of staining is measured by the Grey Scale & Staining Scale. Color fastness to light: Method used: ISO 105 BO2 Light used: Xenon arc lamp Power of light: 1500 watt Process time: 20-80 hrs (according to buyer requirement) Process: 1) Put the sample in the clamp and then put it in the machine. Start running the machine and keep it running for recommended hours of buyer. 2) Then take it out and compare with the grey scale of color staining for rating. Evaluation: Evaluation was made numerically by European or American blue scale (1-8). Accepted Quality standard: 1. Color fastness to light Above 4 2. Color fastness to wash 4-5 3. Color fastness to water 4-5 4. Color fastness to rubbing Wet 4, Dry 4-5 5. Color fastness to perspiration 4-5
  • 134.
    134 | Pa g e Measuring the Dimensional Stability (Shrinkage & Spirality): Measuring the dimensional stability: Sample:  Two piece of 50 cm  50 cm fabric is taken for test. Procedure: a. Conditioning: Put the sample in table for 4 hrs for conditioning before starting test. b. Cut the sample 50x50 cm & benchmark should be 35x35 cm. Stitch the sample (3 sides) by over lock sewing machine. c. Put sample in washing machine and run according to buyer’s choice. d. Drying: All Buyers’ requirement is tumble Dry except ECHO SCOURING is flat dry. {Three types of drying can be used here for drying the fabric- Tumble drying, Screen/ Flat drying and E 3 ( Hanging) drying } 50 x 50 cm Fig: Template Shrinkage test calculation: Before wash – After wash Shrinkage % = X 100 Before wash By this test spirality can also be measured by the following formula – Spirality% = A/B×100 2.2 = × 100 = 6.12% 35.5 Here A= Length measurement before wash B=Spiraled length. ╬ ° ╬ ° 35 x 35 cm ° ╬ ° ╬ A
  • 135.
    135 | Pa g e Spirality test calculation: S = (S1+S2) / 2 Spirality = (S+S  L)/100 Suppose, S1 = The right side distance of the specimen from the stitch line after wash. S2 = The left side distance of the specimen from the stitch line after wash. L = Length before wash Mean, standard deviation, coefficient of variation of 10 pieces of dyed fabrics were selected randomly from QC-LAB to determine the dimentional stability. The test result are given as follows: No of test Dimentional stability (shrinkage%) lengthwise Xi Xi-X (Xi-X)2 1 4.12 -0.43 0.1849 2 4.60 0.05 0.0025 3 4.40 -0.15 0.0225 4 4.50 -0.05 0.0025 5 4.83 0.28 0.0784 6 5.00 0.45 0.2025 7 5.10 0.55 0.3025 8 4.17 -0.38 0.1444 9 4.51 -0.04 0.0016 10 4.22 -0.33 0.1089 N=10 ∑Xi=45.45 ∑(Xi-X)2 =1.0507 45.45 Mean, X= =4.545=4.55 10
  • 136.
    136 | Pa g e 1 Variance = ∑(Xi-X)2 (N-1) 1 = x 1.0507 = 0.1167=0.117 9 Standard deviation, σ = √variance =√0.117= 0.342 Standard deviation Coefficient of variation C.V% = X 100 Mean 0.342 = X 100 4.55 =7.52% Higher the CB value more irregular is the pattern of the indicator. The lower of the CV value, better the quality of sample by structure and behaviors for the subsequent processes. pH of a Dyed Fabric Test Test specimen:  2 gm of dyed fabric is taken.  The fabric is cut into pieces of (0.5 cm  0.5 cm) Procedure: 1. The sample is taken into conical flax. 2. 100 ml distilled water (slightly warm) is taken into the conical flax. 3. The conical flax is put on the Magnetic Stirrer for 30 minutes. Report: The PH of the conical flax is measured by Digital PH meter. Quality Standard: Micro Fibre Group is certified by Oeko-Tex Standard 100 and ISO 9001:2000 SHORTLY DESCRIBED ABOUT OEKO-TEX STD100:
  • 137.
    137 | Pa g e Oeko-Tex std. 100 certificate is designed by the International Association for Research & Testing considering the consumer safety & environment protection for the purchase of textiles. This certificate ensures “Confidence in Textiles - tested for harmful substances” & show to the consumer that goods bought by them are free from any hazards to health such as, o Formaldehyde. o Toxic pesticides. o Penta Chloro Phenol. o Heavy metal traces. o Azo dyes which release carcinogenic amines. o Halogen carriers. o Chlorine bleaching. o PH of the aqueous extract. Oeko-Tex std. 100 from ecological point on textile substrates (Yarn, Fabric, garments etc.) marked by textile manufacturers. This does not depend solely on the dyestuffs. It also depends on the processing conditions, various chemicals & other auxiliaries used in the manufacture of such a substrate. So, Oeko-Tex std. 100 is not a quality label, it is just only ensures the safety of the textile goods and eco-labeled. Remarks: Micro Fibre Ltd. always aware about the quality of the product. The quality of the product is always approved by the buyer. They follow the quality standard: ISO - 9001:2000.MFG is well equipped for checking the quality of the product. They sent the quality report to the buyer time to time/batch to batch. We think as MFG strictly meet up the quality level that’s why they are the only one direct manufacture of Marks & Spencer garments. Micro Fibre Group. is well equipped for checking the quality of the product. They sent the quality report to the buyer time to time/batch to batch.
  • 138.
    138 | Pa g e CHAPTER-08 MAINTENANCE Maintenance is the process by which equipment is looked after in such a way that trouble free. Services and increased machine life can be ensured and specific product quality required by the customer is sustained. Maintenance can increased machine life and ensured trouble free service  Maintenance of machinery: 1 Break down Maintenance: Break down maintenance is done instantly when problem arises in machine. In this case, repairs are made after the equipment is out of order and it cannot perform its normal functions. Routine Maintenance Break Down Maintenance Mechanical Maintenance Electrical Maintenance Mechanical Maintenance Electrical Maintenance Maintenance
  • 139.
    139 | Pa g e 2. Routine Maintenance: After a particular little the machines are cleaned & reordered, that is routine or schedule maintenance. PPC does it once in a month. Schedule maintenance varies, time in time & also depends on situation according to types of machines, because maintenance is directly related to production. Most of the time, all the screws, nuts, bolts & levers are checked, lubrication is also done. Workers inform about the problem areas of the machines. Depending on their information maintenance is done, Maintainers analyses the machine records & takes steps according to requirements.  Manpower Set-Up For Maintenance:  A Shift 8 AM - 8 PM  B Shift 8 PM - 8 AM  General Shift 9AM - 6 PM Maintenance Manager Electrical Mechanical Utility Engineer-01 Engineer-01 Engineer-02 Fitter & Welder-10 Electrician-81 Operator-17 Operator-03 Armature Winder-09 Helper-12 Helper-05 Helper-09 Labour & Peon- 09  Maintenance procedure: During maintenance procedure following points should be checked. Maintenance: Mechanical Machine: Dyeing Machines Sl. No. Item need to be checked & Serviced 1 Crease the winch bearing. 2 Complete cleaning of machine 3 Cleaning of drain valves, replace seals if required 4 Check air supply filter, regulators, and auto drain seals
  • 140.
    140 | Pa g e 5 Clean filters element and blow out 6 Greasing of Unloading Roller Bearings. 7 Checking of oil level and bolts of Unloading Roller Gearbox. 8 Checking of unloading roller coupling and packing. 9 Checking and cleaning (if required) of Mm Vessel Level Indicator 10 Check the oil level of pump bearing and refill if required. 11 Check the function of heat and cool modulating valves 12 Check all belts and belt tension 13 Check all door seals Maintenance: Mechanical Machine: Lab dyeing m/c.  Maintenance work to the different machines: Boiler Maintenance Schedule: Daily: Check gas pressure Maintain log sheet Chemical dosing Weekly: Check all steam line Fire quality of boiler Monthly: Check all steam line Fire quality of boiler Gas consumption report Burner clean Quarterly: Burner clean Economizer clean Feed tank clean Chemical tank clean Sl. No. Item need to be checked & Serviced 1 Check rotating main shaft bearing. 2 Check cooling water inlet and outlet nose and nose clips. 3 Check cooling fans 4 Check driving bells and pulleys.
  • 141.
    141 | Pa g e Sight glass clean Half yearly: Burner clean Feed tank clean Chemical tank clean Economizer clean Replace gasket Replace valve Check gas line & filter & pressure Yearly: Overhauling of boiler Chemical cleaning of boiler Safety valve test Economizer clean Feed tank clean Dyeing m/c maintenance Schedule Daily: Check belt tension Check steam or water system & air supply Check chemical pump Machine clean Weekly: Bearing & belt check Check leakage of air, steam &Water line Greasing bearing point Monthly: Greasing bearing points Replace bearing points (if required) Gasket check Clean steam trap Lubricating all chemical pump Quarterly: Replace belts Repairing of pulley, shaft & bearing housing Clean steam trap Replace seals (if leakage)
  • 142.
    142 | Pa g e Half yearly: Replace belts Repairing pulley, shaft & bearing housing Machine body repairing Yearly: Machjne overhauling Compacting m/c maintenance: Daily: Check belt tension Check Steam supply & air system M/c clean Weekly: Check fabric quality Greasing bearing points Monthly: Greasing bearing points Clean air filter & regulator Clean steam trap Quarterly: Replace belts Replace gear oil Painting m/c & pipeline of the total system Replace seals Half yearly: Check roller condition Greasing & lubricating of all points Check bearing condition Yearly: Machine overhauling  Maintenance tools/equipments & their functions: Maintenance tools/equipments Functions 1. Adjustable wrench Used for setting nut & bolts 2. Pipe Spanner For pipe fitting 3. Spanner Fixed Spanner for nut & bolts fitting 4. Socket Handle system for nut & bolt fitting 5. hammer To apply load where required 6. Screw driver To release any screw 7. Punch Used to fit any worn out shaft 8. Lock To open the clip of bearing
  • 143.
    143 | Pa g e 9. Hack saw To cut any metallic thing 10. Outside To measure outside dia 11. Inside To measure inside dia 12. Slide calii To measure very small dia 13. Vernier scale To measure very small dia 14. Chain ton To lift heavy load 15. Welding machine To join metallic 16. Grinding machine To make the smooth fabrics 17. Tester To test electric circuit 18. Pliers To grip anything & cut anything 19. Avometer/Voitmeter To measure voltage 20. Steel To measure length, width & height 21. Chisel To cut any metal 22. Gasket cutter For gasket cutting 23. File To smooth the rough surface  Remarks: The maintenance department of Micro Fibre Ltd. is well equipped. It has sufficient maintenance manpower including mechanical and electrical engineers. They do the maintenance of the rn/cs during the Eid vacation. Otherwise, they do the breakdown maintenance.To increase the lifetime of the machineries and ensure the proper running of the machinery. CHAPTER-09 UTILITY SERVICE  Available Utility Facilities:
  • 144.
    144 | Pa g e 1. Electricity 2. Gas 3. Water 4. Compressed air 5. Boiler etc. Electricity: The main utility electricity is supplied by generator & REB power. Generator: Two types – 1.Gas generator 2. Diesel generator 1. Gas generator: No. of gas generator: 03 Capacity: Generator 1- 920 KW Generator 2- 900KW Generator 3- 1100KW 2. Diesel generator: No. of diesel generator: 01 Capacity: Generator 1-350KW REB power: Capacity: 1 MW Total power is then distributed as per requirements of different section like knitting, Dyeing (yarn/ fabric), Finishing, Maintenance, WTP, ETP etc. Gas: Mainly gas is delivered from TITAS. It is mainly used for steam production. Generally 36 m3 gas is required to produce 1 ton of steam.
  • 145.
    145 | Pa g e Water: Water is supplied in different sections continuously by using submersible and centrifugal pumps. Source of water Under ground water. No. of submercible pump 05 Boiler: Boiler is mainly used to produce and deliver steam to different section as required. In Micro Fibre Ltd. four boilers are used to produce and deliver steam to different section. Specification: Type Fire Tube Boiler Brand Name Cleaver Brooks, USA TypeNo. DDH 15.0—10 SerialNo. 18709 Year of manufacturing 1996 Max. Working pressure gauge 10 bar Max Temperature 183° C Max heat capacity 3.25 MW Water content up to ‘NW’ 9.62 cubic meter Max steam out put 5.0 tonlhr Gas pressure in line 1 bar Gas pressure (in boiler) 10 bar Gas consumption 34 cubic meter/day Steam pressure 7.5 bar Steam header pressure 120 PSI Blow down line 4 times/day Soft water supply pipe dia 1 inch Establishment cost: 60 lacks Type Compressor:
  • 146.
    146 | Pa g e Compressor is mainly used to deliver compressed air to different section as required. In Micro Fibre Ltd. six compressors are used to produce and deliver compressed air to different section. Specification: No. of Compressor 06 Pressure of compressor 7.5 bar Capacity 70 m3/hr  Source of Utility: Electricity : Generator & REB Power Gas : TITAS Water : Pumps Compressed air : compressor Steam : Boiler  Utility cost: Fig: Boiler (Revotherm) Fig: Steam Delivery Chamber
  • 147.
    147 | Pa g e 01. Gas bill (Titas) : 7-8 lacs / month 02. Electricity Bill (REB) :8-9 lacs / month 03. Others :5-6 lacs / month  Remark: As Micro Fibre Ltd. is the biggest project,here utility system is vast. There is a skill manpower group of engineers and other technical staffs to look after these utility services. They have to remain aware of solution on a great sense of responsibility for any type of problem due to utility supply. Water treatment plant No. of W.T.P. 04 Capacity 300m3/hr  Process Flow chart ( Water softening method- ion exchange process ): Multigrade filter tank ( Have multigrade sand ) Carbon filter tank Resin tank To reserve tank  Function of different tank: Multigrade filter tank- To filter solid content in water. Carbon filter tank- To remove chlorine from water. Resin tank- To remove hardness by ion-exchange reaction.
  • 148.
    148 | Pa g e Effluent Treatment Plant (ETP) The effluent generated from different sections of a textile industry must be treated before they are discharged to the environment. Various chemicals and physical means are introduced for this purpose.The ETP used in Micro Fibre Ltd. is Bio-Chemical process. Capacity : 100m3 / hr Cost : Tk. 1.175 / Kg  Flow chart for ETP: Waste water Mechanical barge crain Collection tank / equalization tank Pumping water Clarifier settles off Bio-tower tank pH Check
  • 149.
    149 | Pa g e Pumping Airation tank Lamallah (Secondary Clarifier) Dispose to environment  Effluent analyzing report: Parameter Avg Quantity in effluent St. value to discharge pH 11 7-8 COD 800-1200 Mg/L 29-60Mg/L BOD 800-1200 Mg/L 250-300 Mg/L Color Colored Colorless Phosphate 8.25 Mg/L 5-15 Mg/L Sulphate 1500 Mg/L 1000 Mg/L Ammonia 20-30 Mg/L 4-8 Mg/L Chloride 1000-1500 Mg/L 500-600Mg/L TDS 5000 Mg/L 2000 Mg/L TSS 250-300 Mg/L 60-80 Mg/L Chlorine 0.25 Mg/L >1 Mg/L Surfactants 30-40 Mg/L 0.5-2 Mg/L Sludge(wet) 800 Ml/1/2hr Ref: USPEA(United States Environment Protection Agency) IWRA(Gnternational Water Resources Association) GOB(Govt. Of Bangladesh)  Product Quality Checked: o Biological Oxygen Demand (BOD) o Chemical Oxygen Demand (COD) o Total suspended solids o Total dissolved solids o Color o pH etc  Chemicals Used in ETP:
  • 150.
    150 | Pa g e o Ferrous-Sulphate-(FeSO4-7H2O) o Hydrochloric-Acid (HCL) o Lime o Polymer o Sodium-Hypo-Chloride (NaOCl) o Urea-Fertilizer CHAPTER-10 STORE & INVENTORY CONTROL  Inventory system for raw material: In Micro Fibre Ltd.. there are different inventory systems for different raw materials.  Grey fabrics store: All the grey fabrics are stored in the fabric store, near the batch section. Different types of fabrics arc listed in the sheet according to the fabric types, quantity & consumer’s requirements. Fabrics GSM, shrinkage, diameter & other properties are also taken into consideration. The batches are prepared by taking the required fabrics from the grey store. At present the grey fabrics store of Esquire Knit composite Ltd. containing the following types of fabrics- 1. Single jersey 2. Fleece 3. 1 x 1 Rib 4. Melange 5. 2 x 2 Rib 6. Pique 7. Single Jersey( With lycra attachment) 8. 1 x 1 Rib (with lycra attachment) 8.2x iRib  Dyes & chemicals store: There is a different time for dyes & chemicals Various types of dyes & chemicals arc stored here according to the dyes & chemical company. Different types of dyes & chemicals are listed in a sheet. In the sheet the stored quantity of dyes & chemicals are also included. Every day the sheet is updated & a copy of this sheet is supplied to the AGM (production), Dye house & lab section.  Spares: In Micro Fibre Ltd. required amount of spares of different machines are stored in the mechanical store room. All the spares are listed in a sheet which is controlled by the mechanical & maintenance personnel. Spares are arranged in the store room according to their size, quantity & requirements. There are shelves in the store room to keep the small spare parts.  Finished goods: Micro Fibre Ltd. supplies its finished dyed fabrics to its garments section. So dyed finished fabrics are stored for short time in the finishing section. All the delivered fabrics are
  • 151.
    151 | Pa g e noted on the tally khata according to the lot no, quantity, fabrics diameter, buyers name, color & considering other technical parameters.  Remarks: Micro Fibre Ltd. has individual stores for raw materials, finished goods etc. There is not enough space to store the finished goods. It requires increasing the store area. The store for inventory control is satisfactory. Sometime, they fluctuate from ideal process otherwise they are ok CHAPTER-11 COST ANALYSIS The following points are considered for costing any dyed product in Micro Fibre Ltd. 1. Total dyes & chemical cost 2. Total utility cost 3. Salary 4. Payment 5. Transport cost 6. Lunch 7. Entertainment cost 8. Miscellaneous cost 9. Government cash incentive  Price of the product: Not provided  Costing of the product: Not provided  Remarks: The costing of the product is a secret matter of the Ind. They are not interested to flash up the cost related data. So we could not collect the price of product & costing of the product.
  • 152.
    152 | Pa g e CHAPTER-12 MARKETING ACTIVITIES  Consumers of Product: Micro Fibre Ltd. is a 100% export oriented industry. All the goods produced in this industry are exported into various foreign countries. Name of the main buyers are given below-  Name of buyer: 01.C&A 02. H&M 03. ZARA 04. TESCO 05. TCHTBU 06. JORDACHE 07. HOFLER 08. MASCOT 09. Liam David Ltd.(BHS) 10. CELIO 11. Loom Fashion Ltd. 12. Mim Fashion wear Ltd. 13. Marks & Spencer  Product Label: Product label differs from fabric to fabric. The product labels are prepared according to the quality & the buyer requirements .  Package Size & Label: Package size & label differs from buyer to buyer. The Package size & label are prepared according to the buyer requirements. Normally the following package sizes are used:- 60 x 40 x 40 cm. 58 x 33 x 44 / 43 / 42 cm. 58 x 33 x 25 cm. 58 x 33 x 13 / 16 / 18 cm.  Local Market: Micro Fibre Ltd. is a 100% export oriented industry. All the goods produced in this industry are exported into various foreign countries . So, goods are not supplied into local
  • 153.
    153 | Pa g e market.But when garments are rejected by buyer,then the rejected garments are sold in local market.  Importing countries: There are some countries which are importing goods from Micro Fibre Ltd. The name of the countries are given below- • Spain • Germany • Denmark • Europe • Denmark • Europe Union • United State of America  Manpower of marketing: Marketing plays a vital role in the field of displaying / showing the goods criteria of the products to the buyer & to communicate with the buyer. There are about 15 people in the marketing section of the industry.  Marketing strategy: Marketing strategy is a very important factors to sale the products to the buyer. If the marketing strategy is not so developed, it will be very hard to reach the goal. In case of garments marketing the dealings with the buyer is a very important factor. In Micro Fibre Ltd. mainly senior marketing officers, merchandiser & higher officials deal with the buyer. There are some fixed buyers of the industry. The buyers give their orders continuously all over the year. The marketing officers & the merchandisers communicate with the buying houses to collect the orders.  Duties and responsibilities of marketing officer: Dealing with the buyer & convince the buyer is the main duty of marketing officer. A marketing officer also has some other duties. The main duties & responsibilities of a marketing officer are given bellow- • To prepare cost sheet by dealing with the buyer • To take different steps by discussing with the high officials & merchandisers • To maintain a regular & good relationship between commercial officer & merchandisers
  • 154.
    154 | Pa g e • To maintain a communication with the buyers and buying houses • Communicate with better criteria of the products Actually the responsibilities & duties of marketing officer begins from getting order of buyer & ends after receiving foods by the buyer. So, he should be always smart, energetic & sincere.  Remarks: Micro Fibre Ltd. has a well learned marketing & merchandising team. They always communicate with the buyers. Micro Fibre Ltd. has some fixed buyers. The marketing section also looks for the quality & quantity buyers. CHAPTER -13 CONCLUSION Technical education and its adoption in practical field we involved inextricably, without the implementation of the knowledge gathered in technical education its success is bound to suffer.
  • 155.
    155 | Pa g e Therefore, this one and half long industrial attachment as a partial fulfillment of our B.Sc in Textile Technology course helped us to accomplish the gap between theoretical and practical knowledge by providing an elementary idea about industrial environment processing machines, tools and equipments, production system and maintenance, administration and management system. The completion of the two months Industrial Attachment at Micro Fibre Ltd. we have got the impression that factory is one of the most modern export oriented knit composite complex in Bangladesh. Though it was established few years ago, it has earned ‘very good reputation’ for its best performance over many other export oriented textile mills. We have also understood that Micro Fibre Ltd. cares a lot about there quality. During our Training period we have rarely seen faulty dyeing. If there was any problem it was quickly removed with the help of experienced and skilled production manager. During this period we have never seen any striping of color from fabric; though for this we couldn’t learn how stripping is done but it we think it is good for industry. The quality of dyed fabric is very good. In testing lab we have seen the most dyed batch has wash fastness 4-5. After dyeing the strength was well over of buyer’s requirement. Above all this quality was maintained with using least amount of chemicals. There are some suggestions from us within our limited knowledge Some Suggestions: - More skilled labor should be used in a project and the overall efficiency will increase. - The m/c stoppage time should be analyzed and minimized. The maintenance should be carried out when the m/c is out of action (wherever possible) and routine maintenance should be carried out regularly. - There should be a spinning project then Micro Fibre Ltd. will not have to buy yarn from outside hence a lot money will be saved. - The job environment of production office should be much better. - Merchandising section should be much responsible about the whole order. Limitations of the Report: - We had a very limited time. In spite of our willing to study more details it was not possible to do so. - Some of the points in different chapter are not described as these were not available.
  • 156.
    156 | Pa g e - The whole process is not possible to bind in such a small frame as this report, hence our effort spent on summarizing them. Lastly: We tried our best to gather all necessary information but it is true that within this short period it is quite impossible to achieve 100% success but as a whole this industrial training was a satisfactory one and once again wed would like to thank the authority of Micro Fibre Ltd. as well as our honorable teachers far their altruistic help and advice. We are fortunate enough that we have got an opportunity to have training in this mill. During the training period we have received enough co-operation and association from the authority and found all personnel. All stuffs and officers were very sincere and devoted their duties to achieve their goal.