A Note of
Textile Terms & Definitions
Prepared By-
Md. Kamrul Hasan
MBA (Malaysia)
B.Sc. in Textile Engineering
Batch: 15th
Southeast University
Dhaka, Bangladesh
Southeast University
Department of Textile Engineering
Special Thanks to -
Md. Hanif Hossain
Batch: 15th
(SEU)
And
S.M Refaul Hasan (Rifaate)
Batch: 15th
(SEU)
Prepared By-
Md. Kamrul Hasan
MBA (Malaysia)
B.Sc. in Textile Engineering
Major: Garments Manufacturing Technology
Batch: 15th
(Session: 2010 to 2014)
Southeast University
Dhaka, Bangladesh
Email: hasanbd015@gmail.com
It is a collection of class lectures of our respectable teacher Sharmin Binte
Siraje (Shimu) and collection from other sources.
Published on
30 September, 2017
Dedicated to my respectable & beloved Parents
SL No Topics Page No
01 Introduction 01
02 Definition of Textile 01
03 Flow chart of textile processing 01
04 Definition of fiber 02
05 Definition of Filament 02
06 Fiber History 03
07 Different types of Natural fibers 04
08 Different Types Of Man-Made 07
Yarn Department 13
09 Process Flow Chart of Carded Yarn Manufacturing 14
10 Process Flow Chart of Combed Yarn Manufacturing 15
11 Difference Between Carded And Combed Yarn 15
12 Yarn Related Terms 16
13 Yarn Numbering System 20
Fabric Department 26
14 Woven Fabric Related Terms 26
15 Flow Chart Of Weaving 27
16 Classification Of Loom 29
17 Classification Of Loom Motion 30
18 Knitted Fabric Related Terms 32
19 Classification Of Knitting Machines 35
20 Historical Background Of Knitting Machine 36
21 Difference Between Weaving And Knitting 37
22 Some Standard Fabric Construction 38
Wet Processing Department 42
23 Flow chart of wet process for woven fabric 42
24 Flow Chart of Wet Process for Knit Fabric 43
25 Wet Process Related Terms 44
Garments Department 47
26 Flow Process Chart of Garments 47
27 Garments Related Terms 48
28 Difference Between Tailor And Garments 52
29 Some Standard Abbreviation In Textile Arena 55
INDEX
“Honesty has a power that very few people can handle.”
Prepared by: Hasan (15th - Batch; SEU) | Email: hasanbd015@gmail.com 1
Introduction:
The word textile is only applied to woven fabrics, now generally to fibers,
yarns, or fabrics. The term textile originates from the latin verb ‘TEXERE’
means to weave but, as the Textile Institute’s Definitions glossary explains, it
is now
“a general term applied to any manufacture from fibres, filaments or yarns
characterized by flexibility, fineness and high ratio of length to thickness”.
Textiles, especially fabric are the fundamental component of a readymade
garment, because it is the basic raw material of a garment. So it is important
to know the manufacturing sequence of fabrics from fibre. The quality product
is the main gole at present time. Without the knowledge of textile
manufacturing i.e. fibre, yarn, and fabrics it is impossible to maintain the
quality of a garment.
So the definition of textile is as follows-
Textile:
A Textile was originally a woven fabric but now the term textile and its plural
textiles are also applied to fibers, filaments, yarn and most products for which
these are a principle raw material. The product includes threads, cords, ropes,
braids woven, knitted, non-woven fabrics, nets, household textile, geo-textile,
medical textiles etc.
Flow chart of textile processing:
Input/raw materials Processing steps Output
Textile fibres Yarn manufacturing
(Spinning mill)
Yarn
Yarn Fabric manufacturing
(Weaving/knitting industry)
Grey
fabrics
Grey fabrics Wet processing
(Dyeing, printing & finishing industry)
Finished
fabrics
Finished fabrics Garment manufacturing Garments
(Garment industry)
Prepared by: Hasan (15th - Batch; SEU) | Email: hasanbd015@gmail.com 2
Fibre:
Any substance, natural or manufactures, with a high length to width ratio and
with suitable characteristics for being processed into fabric; the smallest
component, hair like in nature, that can be separated from a fabric.
A unit of matter characterized by flexibility, fineness and higher ratio of length
to width is called fibre.
Generally the length should be 500 to 1000 times longer than width. It should
have certain properties also like sufficient strength, length, fineness, elasticity,
crimp, friction, power to react with acid and alkalis and the power to protect
the effect of biological agents etc.
Example: Cotton, Jute, Linen, Nylon etc.
There are two kinds of fibre-
1. Natural fibre: Cotton, jute, silk etc.
2. Man made fibre: Nylon, polyester etc.
Filament:
A fibre of indefinite length which is made by artificial way called filament.
There are two kinds of filament-
1. Mono filament: 1-15 holes in spinneret.
2. Multi filament: 10-100 holes in spinneret (apparel)
100-1000 holes in spinneret (industrial use)
Prepared by: Hasan (15th - Batch; SEU) | Email: hasanbd015@gmail.com 3
The history of fibers is as old as human civilization. Traces of natural fibres
have been located to ancient civilizations all over the globe. For many
thousand years, the usage of fiber was limited by natural fibers such as flax,
cotton, silk, wool and plant fibers for different applications.
Fiber history can be divided into natural fibers and man-made or chemical
fibers. One of the most used natural fibers since ancient times and a glimpse
at their brief history have been listed here.
Natural Fibers:
1. Flax
2. Cotton
3. Wool
4. Silk
Manufactured/Man-made/Chemical fibers:
1. Rayon
2. Acetate
3. Nylon
4. Acrylic
5. Polyester
6. Triacetate
7. Spandex
8. Polyolefin/Polypropylene
9. Lyocell
10. Microfibers
FIBER HISTORY
Prepared by: Hasan (15th - Batch; SEU) | Email: hasanbd015@gmail.com 4
NATURAL FIBERS
1. Flax:
 The recorded usage of Flax can be dated back to 5000 BC and it is
considered to be the oldest natural textile fiber.
 There has been reported usage of fine linen used in Egyptian pharaohs
and tombs.
 One of the largest producers of Flax today include the Soviet States,
Poland, Germany, Belgium and France while one of the key exporters are
Northern Ireland and Belgium.
2. Cotton:
More than 1,300 years ago, it is recorded as a singular fact that an emperor
named Ou-ti, wore on the occasion of his accession to the throne of China, a
cotton robel.
 Earliest use of cotton has been estimated between 3,000 BC to 5,000 BC.
 It is recorded to have been worn by Egyptians prior to 2,500 BC. The
invention of the cotton gin in 1793 revolutionized the processing of cotton.
 During 1884, the development of the power loom brought about significant
improvements and variations to cotton fabrics.
Major producers: United States, Soviet States, China and India. Lessor
producers include Pakistan, Brazil, Turkey, Egypt, Mexico, Iran and Sudan.
Fig. Flax fiber.
Fig. Cotton fiber.
Prepared by: Hasan (15th - Batch; SEU) | Email: hasanbd015@gmail.com 5
3. Wool:
In the tombs and ruins of Egypt, Nineveh, and Babylon, in the barrows of early
Britons, and among the relics of the Peruvians, fragments of woolen fabrics
have been found.
 The Romans began to improve their flocks as early as 200 BC, that later
became the progenitors of the popular Spanish Merino sheep.
 The dated usage of wool goes back to 3,000 BC and it is known to have
been used by people of the late stone age.
 During the 18th
century, England became the great wool-producing country
of Europe, and wool was the staple of its industry until cotton began to
overshadow it.
 In 1788, the first factory in America using water power to weave wool was
established at Hartford, Conn.
There are 40 different breeds of sheep, which produce approximately 200
types of wool of varying grades. The key producers of wool are Australia, New
Zealand, Soviet States, China, South Africa, and Argentina.
4. Silk:
Silk production and its roots in textile history is ancient, variegated and
unknown to many.
 Pliny, the Roman historian, quoted in his Natural History in 70 BC “Silk
was obtained by removing the down from the leaves with the help of
water…”.
 For more than two thousand years the Chinese kept the secret of silk
altogether to themselves.
 It is believed to be discovered by a Chinese princess. It was a guarded
secret that passed through many centuries till it was discovered.
More recent archeological reveal a small ivory cup carved with a silkworm
design predicted to be between 6000 and 7000 years old. Spinning tools, silk
thread and fabric fragments were found from sites along the lower Yangzi
River in China and goes on to unravel the origins of sericulture as being earlier
than recorded in history. There is a story that two monks smuggled seeds of
Fig. Wool fiber.
Prepared by: Hasan (15th - Batch; SEU) | Email: hasanbd015@gmail.com 6
the mulberry tree and silkworm eggs out of China by hiding them in their
walking sticks. Silk is made from two continuous filaments cemented together
and used to form the cocoon of the silkworm. It is again said that India learnt
of silk culture when a Chinese princess married an Indian prince. The major
producer and exporter of silk is Japan.
Fig. Silk fiber.
Prepared by: Hasan (15th - Batch; SEU) | Email: hasanbd015@gmail.com 7
MANUFACTURED/MAN-MADE/CHEMICAL FIBERS
In the year 1665, the English researcher Robert Hooke was the first to
describe in his book “Micrographia or some physiological descriptions of minute
bodies” the idea of producing artificial silk from a gelatinous mass.
Starting from then to now, man-made fiber production has reached an
estimate of more than 24 million ton. Used for different applications such as
modern apparel, home furnishings, medicine, aeronautics, energy, industry
and more. Fiber engineers can combine, modify and tailor fibers in ways far
beyond the performance limits of fiber drawn from the silkworm cocoon, grown
in the fields, or spun from the fleece of animals. Listed here are the common
fibres with their brief history and major producers.
1. Rayon:
Rayon was the first manufactured fiber. It was developed in France in the
1890s and originally also called as artificial silk.
 In 1924, the term rayon was officially adopted by the textile industry as
a man-made fiber.
 It is different from most chemical fibers as rayon is not synthetic.
 It is made from wood pulp, a naturally-occurring, cellulose-based raw
material.
 As a result, rayon’s properties are more similar to those of natural
cellulosic fibers, such as cotton or linen, than those of thermoplastic,
petroleum-based synthetic fibers such as nylon or polyester.
By using two different chemicals and manufacturing techniques, four type of
rayons was developed—Regular rayon, High Wet Modulus (HWM) rayon, High
Tenacity Rayon, Cupramonium Rayon. Currently, two major companies
manufacture rayon fiber for U.S markets. British companies manufactures
viscose rayon in short staple lengths and microfibers. Lenzing, based in
Austria, produces viscose rayon, high wet modulus or polynosic rayon,
microfibers, and long filament fibers which are used in linings and dress fabrics
like taffeta. Lenzing is the only company currently manufacturing rayon in the
United States. Overall, rayon is manufactured primarily in Europe and Japan.
Fig. Rayon fiber.
Prepared by: Hasan (15th - Batch; SEU) | Email: hasanbd015@gmail.com 8
2. Acetate:
The first commercial textile uses for acetate in fiber form were developed by
the Celanese Company in 1924.
 In 1893, Arthur D. Little of Boston invented a cellulosic product called
acetate. He developed it as a film.
 By the year 1910, Camille and Henry Dreyfus started making acetate
motion picture film and different toilet articles in Basel, Switzerland.
 It was during World War I, they built a plant in England to produce
cellulose acetate dope for airplane wings and other commercial products.
 Upon entering the War, the United States invited the Dreyfus brothers to
build a plant in Maryland to make the product for American warplanes.
3. Nylon:
Nylon’s advent created a revolution in the fiber industry. Rayon and acetate
had been derived from plant cellulose, but nylon was synthesized completely
from petrochemicals.
 It established the basis for the ensuing discovery of an entire new world
of manufactured fibers.
 It was in the laboratory of American chemist Wallace Carothers that
Nylon, the miracle fiber was born.
 While working in the laboratories of the DuPont Company on giant
molecules called polymers, Wallace focused his work on a fiber simply
called as “66”, which is a number derived from its molecular structure.
DuPont began commercial production of nylon in 1939. The first testing used
nylon fiber as sewing thread, in the creation of parachute fabric, and also in
women’s hosiery. In February 1939, Nylon stockings were first shown at the
San Francisco Exposition. During the World War II, nylon replaced Asian silk in
parachutes. It also found use in tires, tents, ropes, ponchos, and other military
supplies, and even was used in the production of a high-grade paper for U.S
currency.
Fig. Acetate fiber.
Fig. Nylon fiber.
Prepared by: Hasan (15th - Batch; SEU) | Email: hasanbd015@gmail.com 9
4. Acrylic:
In 1944, Acrylic was developed by DuPont and was first commercially
produced in 1950.
 Acrylonitrile, the substance from which acrylic fibers are produced, was
first made in 1893 in Germany.
 It was used as another chemical in research for the DuPont Company.
 A new fiber, acrylic was added to the list of generic names, as DuPont
began production of this wool-like product.
It was at first used for outdoor purposes. While technology has allowed acrylic
to come a long way, and it is now most commonly used in apparel and
carpets. DuPont ceased production of acrylic in 1991, and only a handful of
companies produce acrylic today. The growing demand for acrylic increased in
so do the number of trade names for which acrylic is most known. Pil-Trol is
just one of the many trade names of acrylic and was developed by Monsanto
Chemical Company. It allows for the comfort and easy care of acrylic without
the pilling. Pills are the little that form on fabric when fiber ends break and
migrate to the surface. Pilling is a disadvantage of acrylic, but has been
eliminated by the technology of Pil-Trol. Other trade names that describe
acrylic include:
 Acrilan
 Acrilan Plus
 Biofresh
 Bounce-Back
 Creslan
 CresLoft
 Duraspun
 Fi-lana
 Innova
 MicroSafe
 MicroSupreme
 Salus
 Sayelle
 So-Lara
 Smart Yarns
 Ware-dated
 WeatherBloc
 Wintuck
5. Polyester:
Polyester began as a group of polymers in W.H Carothers’ laboratory, the
inventor of nylon fibers. Carothers was working for DuPont at the time when
he discovered that alcohols and carboxyl acids could be successfully merged to
create fibers.
Polyester was put on the back shelf once Carothers discovered nylon. In 1939,
his work was resumed by a group of British scientists, J.R. Whinfield, J.T.
Dickson, W.K. Birtwhistle, and C.G. Ritchie. In 1941, they successfully created
the first polester fiber called Terylene. In 1946, DuPont bought all legal rights
from them and came up with another polyester fiber which they named
Dacron.
 In 1951, Polyester was first introduced to the Americans.
 It was advertised as a miracle fiber that could be worn for 68 days
straight without ironing and it would still not wrinkle.
Prepared by: Hasan (15th - Batch; SEU) | Email: hasanbd015@gmail.com 10
In 1958 another polyester fiber called Kodel was developed by Eastman
Chemical Products, Inc. Ever since, the polyester market has been growing.
Since it is an inexpensive and durable fiber, small textile mills emerged all
over US. Polyester reached a constant growth until the 1970s when sales
drastically fell down due to the negative public image that came up during the
late 60s as a result of the infamous polyester double-knit fabric! Today,
polyester is still widely regarded as a “cheap, uncomfortable” fiber, but even
now this image is slowly beginning to change with the emergence of polyester
luxury fibers such as polyester microfiber.
6. Triacetate:
In the year 1901, Arthur Eichengrun and Becker succeed in directly acetylating
cellulose to triacetate at Farbenfabriken , formerly Friedr. Bayer and co.
 In 1954, Celanese launched Amel triacetate filament yarn after
overcoming significant technical barriers.
 The first commercial production of triacetate fiber in the United States by
the Celanese Corporation in 1954.
 Amel is made from triacetate fibres from purified wood cellulose which
has been chemically bonded to acetyl.
 Domestic Triacetate production was discontinued in 1985.
7. Spandex:
Spandex was invented in 1959, and when first introduced it revolutionized
many areas of the clothing industry.
 It is the stretchable fiber of bathing suits and sports clothes, is stronger
and more durable than rubber, its major plant competitor.
 The first U.S commercial spandex fiber production began in 1959 by the
DuPont company.
 Spandex is an elastomeric man-made fiber (able to stretch at least
100% and snap back like natural rubber).
 A well-known trademark for spandex or elastane is Invista’s brand name
Lycra; another trademark (also Invista’s) is Elaspan.
 Current U.S spandex fiber producers: Invista; Bayer Corporation.
Fig. Polyester fiber.
Prepared by: Hasan (15th - Batch; SEU) | Email: hasanbd015@gmail.com 11
8. Polyolefin/Polypropylene:
Polyolefin is a polymer.
 In 1966, polyolefin became the world’s first and only Nobel Prize-winning
fiber due to its unique equalities. It can float and is abrasion-resistant.
 It is a good insulator, dries very quickly and resists deterioration from
chemicals and perspiration.
 It is used mainly in furnishings and high performance active wear. In
1980, the production of polyolefin hollow fiber membranes started.
9. Lyocell:
First produced in the US by Courtaulds Fibers, Lyocell was known by the trade
name “Tencel”.
 The first commercial production of lyocell began in the U.S. during 1993,
by Courtaulds Fibers.
 It is an environment friendly fiber, created from the wood pulp of trees.
 It is processed using a solvent spinning technique in which the dissolving
agent is recycled, reducing environment effluents.
Fig. Spandex fiber.
Fig. Polyolefin fiber.
Fig. Lyocell fiber.
Prepared by: Hasan (15th - Batch; SEU) | Email: hasanbd015@gmail.com 12
10. Microfibers:
Microfiber was introduced in 1986. Microfibers are a variety of polyester that
has extremely thin filaments. As a synthetic it provides us with control over its
supply. Microfibers is derived using technology and the result is to extrude
extremely fine filaments (less than 1.0 denier) while maintaining all of the
strength, uniformity and processing characteristics expected by textile
manufacturers and consumers.
 Microfiber as the sole constituent of a cloth will wear and shed fiber with
use, so it is best utilized in combination with Nylon.
 It is tough, and can be manufactured to extremely fine tolerances, many
times thinner than other synthetics.
 It is this strength, precision and absolute sheerness as well as its
phenomenal absorbency that give rise to so many applications, including
an amazing ability to clean and dry surfaces.
Fig. Microfibers.
Prepared by: Hasan (15th - Batch; SEU) | Email: hasanbd015@gmail.com 13
Yarn:
A product of substantial length and relatively small cross-section consisting of
fibres or filaments with or without twist.
Explanation: Assemblies of fibres or filaments are usually given other names
(tow, sliver, roving). Except in the case of continuous filaments or tape yarns,
any tensile strength processed by assemblies at these stages is generally the
minimum that can hold them together during processing.
Yarn is a long continuous length of interlocked fibres, suitable for use in the
production of textiles, sewing, knitting, weaving, and ropemaking. Yarn can be
made from any number of synthetic or natural fibres.
Twist:
The condition of a yarn or similar structure when the component element have
helical disposition such as results, for instance from relative rotation of the
yarn ends. A yarn may be twisted by down twisting. E.g. ring twisting.
There are two directions of twist-
1. S-Twist and
2. Z-Twist.
1. S-twist:
When the yarn is held in a vertical position, the twist of yarn which is spirals in
the line with the central portion of the letter ‘S’ is known as S-Twist.
YARN DEPARTMENT
Prepared by: Hasan (15th - Batch; SEU) | Email: hasanbd015@gmail.com 14
2. Z-twist:
When the yarn is held in a vertical position, the twist of yarn which is spirals in
the line with the central portion of the letter ‘Z’ is known as Z-Twist.
Draft:
To reduce the liner density (The quantity of anything distributed along a line
per unit length of line.) of a fibrous assembly by drawing, when drafting the
degree of attenuation calculated either as the ratio of the input to output linear
densities or as the ratio of the surface speeds of the output and input machine
components which bring about drafting.
Process Flow Chart of Carded Yarn Manufacturing
Input Material Processing Machines Output Materials
Raw Cotton from bale
Lap/card mat
Card sliver
Breaker sliver
Finisher sliver
Roving
Yarn
Blow room
Carding
Breaker
draw frame
Finisher
Draw frame
Simplex
Ring frame
Winding
Lap/ card mat
Card sliver
Breaker sliver
Finisher sliver
Roving
Yarn(spinning bobbin)
Cone
(Auto coner)
Fig. Drafting system
Prepared by: Hasan (15th - Batch; SEU) | Email: hasanbd015@gmail.com 15
Process Flow Chart of Combed Yarn Manufacturing
Input Material Processing Machines Output Materials
Raw Cotton from bale
Lap/card mat
Card sliver
Breaker sliver
Mini lap
Combed sliver
Finisher sliver
Roving
Yarn
Blow room
Carding
Breaker
draw frame
Lap former
Comber
Finisher
Draw frame
Simplex
Ring frame
Winding
Lap/ card mat
Card sliver
Breaker sliver
Mini lap
Combed sliver
Finisher sliver
Roving
Yarn(spinning bobbin)
Cone
DIFFERENCE BETWEEN CARDED AND COMBED YARN
Carded yarn Combed yarn
1.Strength is low. 1.Strength is high.
2.Irregularity high. 2.Irregularity low.
3.Combing machine/action is not
used here.
3.Combing machine/action is used
here.
4.Average quality yarn. 4.Better quality yarn.
5.Less machineries in spinning line. 5.More machineries in spinning line.
6.Less clean yarn is produced. 6.More clean yarn is produced.
7.Uniformity of yarn is comparatively
low.
7.Uniformity of yarn is high.
(Auto coner)
Prepared by: Hasan (15th - Batch; SEU) | Email: hasanbd015@gmail.com 16
Blow Room:
Operation involved in blow room:
1. Opening
2. Cleaning
3. Dust removal
4. BlendingMixing
5. Creating the proper bale laydown.
Objectives of blow room:
1. To open the compressed bales of fibers.
2. Remove dirt and dust, broken leaf, seed particles or any other foreign
impurities from the fibers.
3. To transfer the opened and cleaned fibers into a sheet form of definite
width uniform weight per unit length which is called lap.
4. To roll the lap of predetermined length into a cylindrical shape around a
lap pin.
5. To transfer the lap from the lap pin to a lap rod to a suitable and feed it
to the subsequent m/c (carding).
Mixing:
If different grade of same fibers are
kept together, then it is called mixing.
Types of Mixing:
1. Volume mixing
2. Weight mixing
3. Hand stock mixing
4. Bin mixing
5. Mixing by hopper
6. Lap mixing
7. Card mixing
8. Sliver mixing.
Blending:
When different fibers of same or different grades are kept together, then it is
called blending.
Types of Blending:
1. Hand stock blending
2. Bin blending
3. Lap blending
4. Card blending
5. Draw frame blending.
Fig. Blow room.
Prepared by: Hasan (15th - Batch; SEU) | Email: hasanbd015@gmail.com 17
Carding:
Operation involved in carding:
1. Open
2. Clean
3. Straighten
4. Blend
5. Draft(Flat)
6. Package(Sliver can).
Objectives of carding:
1. To open the tuft of fibers.
2. To make the fiber parallel & straight.
3. To remove remaining trash particles.
4. To remove short fibers.
5. To remove naps.
6. To produce a rove like fiber called silver, which is uniform in per unit
length.
Drawing:
Objectives of drawing:
1. Improve sliver uniformity A. Doubling
2. Straighten fibres A. Drafting
3. Package sliver(Drawn-sliver can).
Basic operations of combing:
1. Feeding the stock from a prepared lap.
2. Combing out short fibres, foreign particles and neps; parallelizing fibres.
3. Detaching the combed fibres from the lap.
4. Piecing up the fleecy tuft of combed fibres with the fibres in the returned
web.
5. Condensing the combed web into sliver and doubling the sliver on the
table.
6. Drafting the doubled slivers through the draw box.
7. Calendaring and packaging the combed sliver into a container for further
handling and processing.
Fig. Carding m/c.
Fig. Draw frame m/c.
Prepared by: Hasan (15th - Batch; SEU) | Email: hasanbd015@gmail.com 18
Objectives of combing:
1. To remove naps in the carded sliver.
2. To make the fiber more parallel and straight.
3. To produce a uniform sliver of required per unit length.
4. To remove the fiber shorter than a predetermined length.
5. To remove remaining impurities in the comber lap.
Speed frame/Simplex:
Operation involved in speed frame:
1. Drafting
2. Twisting
3. Laying out
4. Winding
5. Building motion.
Objectives of speed frame:
1. Attenuation of draw farm sliver to a suitable size for spinning.
2. To insert a small amount of twist to strengthen the roving.
3. To wind the twisted roving on to the bobbin.
4. To make a conical shape of the bobbin.
Ring frame/Ring spinning:
Operation involved in speed frame:
1. Drafting
2. Twisting
3. Winding
4. Laying out
5. Building.
Objectives of ring frame:
1. To draft the roving fed to the ring spinning frame i,e to convert roving
into very fine strand called yarn.
2. To impart strength to the yarn by inserting the necessary amount of
twist.
3. To collect twisted strand called yarn onto handy and transportable
package by winding the twisted thread on a cylindrical bobbin or tube.
Fig. Speed frame m/c.
Fig. Ring frame m/c.
Prepared by: Hasan (15th - Batch; SEU) | Email: hasanbd015@gmail.com 19
Degree of yarn twist affects the yarns:
 Diameter or fineness
 Contraction
 Softness or hardness(hand)
 Bending behavior
 Absorbency
 Covering power
 Permeability
 Tensile strength
 Elastic performance/Extension and recovery.
 Resistance to creases and abrasion
 Pilling behavior
 Luster.
Different methods of spinning:
1. Ring spinning.
2. Open-end spinning.
3. Friction spinning.
4. Self twist sinning: wool or wool like.
5. Electrostatic spinning.
6. Vortex spinning.
7. Airjet spinning: wool, man-made staple.
8. Twistless spinning.
9. Wet spinning.
10.Dry spinning: acetate making.
11.Melt spinning: polyester.
12.Bio-component spinning.
13.Bio-constituent spinning.
14.Integrated composite spinning.
15.Aerodynamic spinning.
Prepared by: Hasan (15th - Batch; SEU) | Email: hasanbd015@gmail.com 20
Yarn count:
Count is a numerical value which expresses the coarseness or fineness
(diameter) of the yarn and also indicates the relationship between length and
weight (the mass per unit length or the length per unit mass) of that yarn.
Types of yarn count:
1. Direct count system (fixed length system): Jute, Hemp, Wool etc.
2. Indirect count system (fixed weight system): Cotton, Worsted, Linen etc.
1. Direct count system:
The weight of a fixed length of yarn is determined. The weight per unit length
is the yarn count i.e. Tex, Denier, Decitex, Kilotex, Militex etc.
Common features of all direct count system are the length of yarn is fixed and
the weight of yarn varies according to fineness. Higher the count, coarser the
yarn.
The following formula is used to calculate the yarn count:
Yarn count (N) =
=
=
Numbering system Unit of length (l) Unit of weight (w)
Tex system 1000 m No of grams (1gm)
Denier, D 9000 m No of gram (1gm)
Decitex, dtex 10,000 m No of gram (1gm)
Militex, mtex 1000 m No of milligram (1mg)
Kilotex, ktex 1000 m No of kilogram (1kg)
Jute count(pounds per
spindle)
14,400 yards No of pounds (lb)(1lb)
YARN NUMBERING SYSTEM:
Sample yarn weight (W)
Unit of weight (w)
Sample yarn length (L)
Unit of length (l)
W
w
L
l
W l
w L
Prepared by: Hasan (15th - Batch; SEU) | Email: hasanbd015@gmail.com 21
Definition of the above system:
Tex system :No of grams or weight in grams per 1000 m.
Denier :No of grams or weight in grams per 9000 m.
Decitex :No of grams or weight in grams per 10,000 m.
Militex :No of milligrams or weight in milligrams per 1000 m.
Kilotex :No of kilograms or weight in kilograms per 1000 m.
Jute count :No of lb or weight in lb per 14,400 yards.
For example:
A yarn with 40 tex count indicates that 1000m of yarn weighs 40gm.
A yarn with 200D means 9000m of yarn weighs 200gm.
Problem:
If the weight of 100 yards of jute yarn is 3 ozs, what will be the count?
Solution:
Here,
Sample weight, W = 3 ozs
Unit of weight, w = 1 lb = 16 ozs
Sample length, L = 100 yds
Unit of length, l = 14400 yds
We know,
Jute count (pound per spyndle) = = = 27 spyndle
W l
w L
3 14400
16 100
(Ans)
Prepared by: Hasan (15th - Batch; SEU) | Email: hasanbd015@gmail.com 22
2. Indirect count system:
The length of a fixed weight of yarn is measured. The length per unit weight is
the yarn count.
Common features of all indirect count system are the weight of yarn is fixed
and the length of yarn varies according to fineness. Higher the count, finer the
yarn.
The following formula is used to calculate the yarn count:
Yarn count (N) =
=
=
Numbering system Unit of length (l) Unit of weight (w)
English cotton count, Ne 840 yards 1 pound (lb)
Metric count, Nm 1000 meters/1km 1 kg
Woollen count (YSW) 256 yards 1 pound (lb)
Woollen count (Dewsbury) 1 yard 1 ounce (oz)
Worsted count, NeK 560 yards 1 pound (lb)
Linen count, NeL 300 yards 1 pound (lb)
Definition of the above system:
English count system :No. of 840yd lengths per pound.
Metric count :No. of kilometers per kilogram.
Woollen count (YSW) :No. of 256yd lengths per pound.
Woollen count (Dewsbury) :No. of yd lengths per oz.
Worsted count, NeK :No. of 560yd lengths per pound.
Linen count, NeL :No. of 300yd lengths per pound.
Sample yarn length (L)
Unit of length (l)
Sample yarn weight (W)
Unit of weight (w)
L
l
W
w
w L
W l
Prepared by: Hasan (15th - Batch; SEU) | Email: hasanbd015@gmail.com 23
For example:
 The Ne indicates how many hanks of 840 yards length weigh one English
pound. So that 32Ne means 32 hanks of 840 yards i.e. 32 840 yards
length weigh one pound.
 The Nm indicates how many hanks of 1000 meters length weigh one kg.
So that 50Nm means 50 hanks of 1000 meters i.e. 50 1000 meters
length weigh one kg and 100Nm means 100 hanks of 1000 meters i.e.
100 1000 meters length weigh one kg.
Some important conversion factors:
Denier = 9 Tex
Tex =
Ne Nm = 1.69
Denier =
1yard = 0.91 meter
1 meter = 1.091 yard
1 meter = 39.37 inch
1 km = 1000 m
1 cm = 0.3937 inch
1 gm = 1000 mg
1 gm = 15.46 grain
1 lb = 7000 grain
1 grain = 7000 lb
1 lb = 16 oz
1 lb = 453.6 gm
1 lb = 0.4536 kg
1 gm = 0.0353 oz
1 oz = 28.350 gm
1 kg = 1000gm
1 kg = 2.2046 lb
1 m/kg = 0.4961 yd/lb
1 inch = 2.54 cm
1 m2
= 1.1960 yd2
1 yd2
= 0.8361 m2
1gm/m2
= 0.0295 oz/yd2
1 oz/yd2
= 33.91 gm/m2
1 yd/lb = 2.0159 m/k
1 hank = 840 yard
1 lea = 120 yard
7 lea = 1 hank or 840 yard
590.5
Ne
5315
Ne
Prepared by: Hasan (15th - Batch; SEU) | Email: hasanbd015@gmail.com 24
Calculations concerning count:
In practice, three problems may have to be solved in yarn calculation:
 Count to be found, length and weight must be known.
 Weight to be found, count and length must be known.
 Length to be found, count and weight must be known.
Problem:1
On a cone, there are 9800m yarn which weigh 490gm. What is the Ne, Nm, Tex
and Denier of the yarn?
Solution:
For Ne:
We know that,
Ne =
Ne = (453.6 9800)/(490 840 0.91)
Ne = 11.87
Ne 12 (Ans)
For Nm:
We know that,
Nm =
Nm = (1000 9800)/(490 1000)
Nm = 20 (Ans)
For Tex:
We know that,
Tex =
Tex = (490 1000)/(1 9800)
Tex = 50 (Ans)
w L
W l
Here,
L = 9800m
W = 490gm
w = 1lb = 453.6gm
l = 840yds = 840 0.91m
w L
W l
Here,
L = 9800m
W = 490gm
w = 1kg = 1000gm
l = 1000m
W l
w L
Here,
L = 9800m
W = 490gm
w = 1gm
l = 1000m
Prepared by: Hasan (15th - Batch; SEU) | Email: hasanbd015@gmail.com 25
For Denier:
We know that,
Denier =
Denier = (490 9000)/(1 9800)
Denier = 450 (Ans)
Problem: 2
What length of yarn is contained in 1.2kg of a yarn of Ne 30?
Solution:
We know that,
Ne =
L =
L = (30 1200 840 0.91)/453.6
L = 60666.67m (Ans)
Problem: 3
How many kg do 700000m of a yarn of Ne 30 weigh?
Solution:
We know that,
Ne =
W =
W = (453.6 700000) /(30 840 0.91)
W = 13846.15 gm
W = 13.85 kg (Ans)
W l
w L
Here,
L = 9800m
W = 490gm
w = 1gm
l = 9000m
w L
W l
Ne W l
w
Here,
Ne = 30
W = 1.2kg = 1200gm
w = 1lb = 453.6gm
l = 840yds = 840 0.91m
w L
W l
w L
Ne l
Here,
Ne = 30
L = 700000m
w = 1lb = 453.6gm
l = 840yds = 840 0.91m
Prepared by: Hasan (15th - Batch; SEU) | Email: hasanbd015@gmail.com 26
Fabric:
A manufactured assembly of yarns that has significant surface area in relation
to its thickness and sufficient cohesion to give the assembly useful mechanical
strength.
Types of fabric:
1. Woven fabric: The fabric which is produced by interlacement of two
sets of yarn is called woven fabric. The two sets of yarns are- a)
warp yarn and b) weft yarn.
2. Knitted fabric: The fabrics which are produced by one sets of yarn by
interlooping is called knitted fabric.
3. Non-woven fabric: Here fabrics are produced by connecting yarn with
gummy bonded materials. It can be done in mechanical, chemical or
thermal ways.
4. Braided fabric: At least three sets of yarn is required. Fabric is
produced diagonal interlacement/interwining/twisting.
WOVEN FABRIC
Warp yarn:
The yarns which lay in vertical direction of cloth and parallel to the selvedge
are warp yarns. They are generally very long.
Weft yarn:
A number of yarns/threads lying at right angles to the warp threads.
Weave:
The pattern of interlacing of warp and weft in woven fabric.
Ends:
Individual warp threads/yarn.
Picks:
Individual weft threads/yarn.
Shuttle:
Pirn container.
FABRIC DEPARTMENT
Prepared by: Hasan (15th - Batch; SEU) | Email: hasanbd015@gmail.com 27
Loom:
Frame on which a cloth is woven.
FLOW CHART OF WEAVING
Yarn
(In the form of spinner’s package)
Warp Preparation Weft Preparation
Winding (cone, cheese) Winding (Cop, Pirn,
Cone, Cheese)
Warping (Pre beam/ Warper’s
beam/ back beam) Weaving (Fabric)
Sizing (weaver’s beam)
Drafting, Drawing, Pinning
Denting, Looming
Weaving (Fabric)
Winding:
Winding is the process of transferring yarns from ring, bobbin, hank etc. into a
suitable package.
It may be electrical or mechanical.
Warp Cone, Cheese, Flanged bobbin.
Weft Cop, Pirn.
Warping:
Winding is a part of total number of ends of a warp in full width on to a back
beam from cone or cheese is known as warping.
Prepared by: Hasan (15th - Batch; SEU) | Email: hasanbd015@gmail.com 28
Sizing:
The process by which a gelatinous film forming substance in solution or
dispersion, applied normally to warps, generally before weaving to protect
yarns from abrasion in the healds and reed, against each other, to strengthen
them and by addition of oils and fats to lubricate them. Sizing is used for
softening, antiseptic for insects, mildew, breakage, weight, coloring matters.
Drawing-in:
Drawing in is the entering of yarns from a new warp beam into the weaving
elements of a weaving machine, namely drop wires, heald frame and reed,
when starting up a new fabric style.
Tying-in:
After the depletion of a warp beam on the weaving machine, if there will be no
change in design, then the drawing in process needs not be repeated. The
ends of the old warp beam are cut and the ends of the new warp beam are
tied to the corresponding ends of the old beam which is called tying-in
process.
Knotting:
The function of tying machine is knotting. Typical knotting speed of a knotter
is from 60 to 600 knots per minute.
Some automatic tying machines can knot extremely short tails of yarns
(5 mm).
Cone winder:
A machine used for transferring yarn from one package to another.
Beam warping:
Winding a part of the total number of ends of a warp in full width on to a back
beam.
Direct warping:
Winding single end yarn packages of same color on to a common flanged
beam before or after sizing is called direct warping. It is done for producing
single color fabric.
Creel capacity greater than 12,000.
Sectional warping:
For producing fancy yarn, winding differently colored yarns section wise on a
tapered beam before sizing is called sectional warping.
Prepared by: Hasan (15th - Batch; SEU) | Email: hasanbd015@gmail.com 29
CLASSIFICATION OF LOOM
Loom
Hand Loom Power Loom
Ordinary
Power Loom
Automatic
Power Loom
Modern or
Shuttle less Loom
Hand Loom
1. Primitive or Vertical loom.
2. Pit loom
(a) Throw shuttle loom.
(b) Fly shuttle loom.
3. Frame loom
(a) Throw shuttle loom.
(b) Fly shuttle loom.
4. Chitttaranjan loom.
5. Hattersley loom.
Ordinary Motor
1. Common Motor.
2. Individual motor.
Modern or Shuttle
less Loom
1. Projectile Loom.
2. Rapier Loom.
3. Air jet Loom.
4. Multiphase.
Prepared by: Hasan (15th - Batch; SEU) | Email: hasanbd015@gmail.com 30
CLASSIFICATION OF LOOM MOTION
Loom motion
Primary Motion Secondary Motion Tertiary Motion
Primary motion
1. Shedding:
(a) Tappet
(b) Dobby.
(c) Jacquard.
2. Picking:
(a) Over pick
(b) Under pick.
(c) Modern pick.
3. Beating:
(a) Single
(b) Multiple
(c) Variable.
Secondary Motion
1. Take up
(a) Positive
(b) Negative.
2. Let off
(a) Positive
(b) Negative.
(5 wheel, 7 wheel)
Tertiary Motion
1. Warp stop motion
2. Weft stop motion (Centre, side)
3. Reed stop motion (Loose, fast)
4. Temple motion (Roller, reed)
5. Weft replenish
Prepared by: Hasan (15th - Batch; SEU) | Email: hasanbd015@gmail.com 31
1. Primary Motion
In order to interlace warp and weft thread to produce fabric on any type of
weaving machine 3 primary motion is necessary:
I) Shedding:
Shedding is the first primary mechanism of weaving. It is the process of
separating the warp thread into two layers to form a tunnel called shed
(through which shuttle carrying weft passes) is known as shedding.
During shedding some yarns are raised up and some are depressed
down create a tunnel.
II) Picking:
Picking is the second primary mechanism of weaving. The method of
passing the weft threads which traverse across the fabric through shed is
called picking. The inserted weft is called a pick.
III) Beating:
It is the process of pushing the pick into the already woven fabric at a
point known as fell of the cloth .By pressure of wraith to jointed feed
side of the cloth is called beating.
2. Secondary Motion
I) Take up motion:
The motion which with draw (wound up) fabric from the weaving area at
a constant rate and thus give required pick spacings and winds the fabric
on to a roller is called cloth control or Take up motion. Positive Take up
motions is mechanically driven. Negative Take up motions is spring
drive.
II) Let off motion:
The motion which deliver warp to the weaving at the required rate and
at a suitable constant tension by unwinding it from a flanged known as
weavers beam is called let off motion.
3. Tertiary Motion
Tertiary motion is not must for fabric production but it is used for higher
production.
1. Warp Stop Motion: Machine will be stopped electrically or mechanically.
Prepared by: Hasan (15th - Batch; SEU) | Email: hasanbd015@gmail.com 32
2. Weft stop motion: It may be two types-
(a) Side weft motion & (b) Centre weft motion.
3. Reed stop motion: Two types-
(a) Fast reed motion.
(b) Loose reed motion.
KNITTED FABRIC
Knitting:
The second most frequently used method of fabric construction.
The propularity of knitting has been growing tremendously because of
versatility of techniques, adaptability of the many new MMF and growth in
consumer demand for wrinkle resistant, stretchable, sung fitting fabrics
particularly in the greatly expanding areas of sportswear and other casual
wearing apparel. Today, the usage of knitting fabrics ranges from hosiery,
underwear, sweater, slacks, suits and coats, rugs and home furnishing.
Knitting is the method of creating fabric by transforming continuous strands
of yarn into a series of interlocking loops, each row of such loop hanging by
the one immediately preceding it. The basic element of knit fabric structure is
the loop intermeshed with the loops adjacent to it on both side and above and
below it.
Types of knitting:
There are two types of knitting-
1. Warp knitting and
2. Weft knitting.
Warp knitting:
Warp knitting is a method of forming fabric by knitting in which the loops are
made in vertical way along the length of the fabric from each warp yarn and
intermeshing of loops takes place in a flat form on a length wise basis.
Fig: knitting structure.
Prepared by: Hasan (15th - Batch; SEU) | Email: hasanbd015@gmail.com 33
Weft knitting:
Weft knitting is a method of forming fabric by knitting in which the loops are
made in horizontal way from a single yarn and intermeshing of loops takes
place in a circular or flat form on a course wise basis.
Course:
The loops that runs along the fabric width is called course.
Wales:
The loop which runs across the length of fabric is called wales.
Needle:
The needle is primary element of knitting machine, it is a thin metal plate with
hooked part and it helps to form loops.
Types of needle-
1. Latch needle
2. Bearded needle and
3. Compound needle.
Sinker:
The sinker is the second primary element of knitting machine, it is a thin metal
plate which acts individually or collectively approximately at right angles from
the hook side between adjacent needles.
Function of sinker:
1. Loop formation
2. Holding down
3. Knocking over.
Prepared by: Hasan (15th - Batch; SEU) | Email: hasanbd015@gmail.com 34
Cam:
Cams are devices which convert the rotary machine drive in reciprocating
action of the needles and other elements.
Gauge:
The needle gauge of a knitting machine is a measure expressed the no of
needle per inch of the needle bed or needle bar.
Suppose for latch knitting machine gauge, N = number of needles per inch.
GSM:
It means the grams per square meter of a fabric. GSM is an important
parameter in terms of fabric weight. GSM can be calculated by following
formula-
GSM = gm/sq-meter
= gm/sq-meter
WPI CPI SL(cm) 59.05
Ne
WPI CPI SL(cm) Tex
10
Prepared by: Hasan (15th - Batch; SEU) | Email: hasanbd015@gmail.com 35
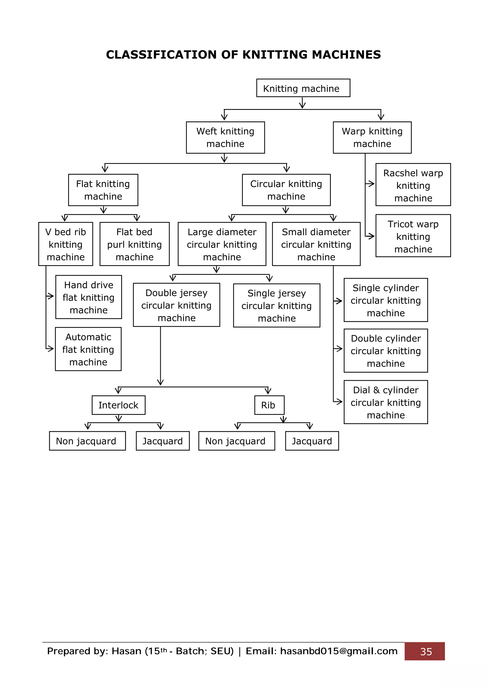
CLASSIFICATION OF KNITTING MACHINES
Hand drive
flat knitting
machine
Automatic
flat knitting
machine
Knitting machine
Warp knitting
machine
Racshel warp
knitting
machine
Tricot warp
knitting
machine
Weft knitting
machine
Circular knitting
machine
Flat knitting
machine
V bed rib
knitting
machine
Flat bed
purl knitting
machine
Large diameter
circular knitting
machine
Small diameter
circular knitting
machine
Double jersey
circular knitting
machine
Single jersey
circular knitting
machine
Single cylinder
circular knitting
machine
Double cylinder
circular knitting
machine
Dial & cylinder
circular knitting
machine
Interlock Rib
JacquardNon jacquardJacquardNon jacquard
Prepared by: Hasan (15th - Batch; SEU) | Email: hasanbd015@gmail.com 36
HISTORICAL BACKGROUND OF KNITTING MACHINE
1589 – William Lee, Inventor of mechanical stitch formation technique.
1758 – Jedediah Strut, Inventor of double knitting technique, i.e. Derby rib
machine.
1798 – Monsieur Decroix, arrange the needles radially into a corona. The
circular knitting frame is formed.
1805 – Joseph Marie Jacquered, Individual movement of knitting and transfer
needles, sinker or guide needles for patterning.
1847 – Mathew Townsend, simplification of mechanism, higher production
speed.
1850 – Circular knitting machine.
1852 – Theodor Grof, steel needles invented.
1878 – Circular knitting machines which can produce plain or rib fabric tubes.
1910 – Interlock fabric, It is a double faced fabric.
1918 – Firm width, double cylinder, small cylinder circular knitting machine
with a double hook needle and slider.
1935 – General terms and principles of knitted structure.
Prepared by: Hasan (15th - Batch; SEU) | Email: hasanbd015@gmail.com 37
DIFFERENCE BETWEEN WEAVING AND KNITTING
Topics Weaving Knitting
1.Definition The fabric forming process
by interlacement of warp
threads.
The fabric forming process by
intermeshing of loops.
2.Elasticity Very less or no elasticity. The fabric shows high amount
of stretch and elasticity due to
loop structure.
3.Dimentional
stability
Good dimensional stability
which causes less shrinkage.
Less dimensional stability.
4.Durability More durable. Less durable than woven
Fabrics.
5.Moisture
absorption
The fabric absorbs less
moisture.
The knitted fabrics absorb more
moisture because of their loose
construction.
6.Slacking
and low
sening
The fabric provides good
stability due to intersecting
of yarns at right angle.
It creates problem after wearing
for along time.
7.Air
permeability
Air is less permeable due to
compact construction woven
fabric.
Air permeability is more due to
voluminous structure of knitted
fabric.
8.Crease Woven fabrics are more
inclined to crease .So ironing
and iron retention are better
knitted fabric.
Knitted fabrics are more
resistant to crease. So it
requires no ironing.
9.Production
cost
Production cost is more due
to warp preparation and
desizing process.
Production cost is less due to
modest manufacturing process.
10.Yarn TPI of yarn is comparatively
higher than knitting yarn.
TPI of yarn is comparatively
lower than woven fabric.
Prepared by: Hasan (15th - Batch; SEU) | Email: hasanbd015@gmail.com 38
SOME STANDARD FABRIC CONSTRUCTION
Adhi:
It is a plain cloth, medium quality of muslin. Suitable for Punjabi, Summer
shirting etc.
Construction:
Bandage cloth:
Bleached plain cloth, it is also known as surgical cloth.
Construction:
Cambric cloth:
Cambric or chambray is a lightweight plain weave cotton cloth used as fabric
for lace and needlework. Cambric also known as batiste in a large part of the
world, was first used in Cambrai, France, as early as 1595. It is possibly
named after Baptiste of Cambrai. It is a closely woven, firm fabric with a slight
glossy surface produced by calendaring. Modern cambric is made from
Egyptian or American cotton and sometimes flax, but also polymer fibers can
be added.
Construction:
Chiffon:
Chiffon is made from cotton, silk or synthetic fibres. Silk fabric on plain weave
with soft feeling. It is degummed after weaving with hard twisted gummed
silk. It is a lightweight, balanced plain-woven sheer fabric woven of alternate S
and Z-twist crepe (high-twist) yarns.
Construction:
Satin:
Satin is a weave that typically has a glossy surface and a dull back.
Construction:
(90 – 100) (100 – 120)
90 100
40 27
32 40
90 100
60 50
100 100
14 16
128 80
80 36
Prepared by: Hasan (15th - Batch; SEU) | Email: hasanbd015@gmail.com 39
Drill:
The most common use of drill in uniforms and casual wear is in the form of
khaki.
Construction:
Jamdani:
Jamdani is a hand loom woven fabric made of cotton, which historically was
referred to as muslin. The Jamdani weaving tradition is of Bengali origin. It is
one of the most time and labor intensive forms of weaving hand loom
weaving.
Construction:
Khaddar:
Coarse plain cloth, originally it is named from hand spun yarn.
Construction:
Organdy:
Thin transparent stiff muslin like fine cotton fabric with plain weave.
Construction:
Voile:
Plain cloth, combed and hard twisted superfine single yarn is used in both
warp and weft.
Construction:
Poplin:
Fine warp, coarse weft plain weave. Rib are formed in weft way. Used as light
tropical dress materials.
Construction:
90 50
16 16
80 72
80 60
44 40
20 20
90 76
80 120
60 60
50 50
110 76
45 45
Prepared by: Hasan (15th - Batch; SEU) | Email: hasanbd015@gmail.com 40
Flannel:
Light or medium weight plain or twill weave fabrics, originally in wool, often in
mixture yarns, raised on one or both sides by varying degrees. Cotton flannel
is used for shirts, nightwear and bed clothing and wool flannel is for
outerwear.
Construction:
Twill:
Soft, light twill weaves, usually printed, often in filament yarns for dresses,
blouses, ties, scarfs.
Construction:
Denim:
Durable woven cotton twill, originally with an indigo dyed warp and white weft
(blue denim). For jeans, leisure wear and work wear.
Construction:
Oxford:
Good quality cotton shirting and blouse fabric made in plain weave but with
two ends weaving as one. Contrasting colors in warp and weft give a miniature
diced pattern.
Construction:
Calico:
It is a closely woven and print cloth of cotton or cotton blend with a small busy
pattern. Used for bed sheets, aprons, light summer clothing.
Construction:
40 42
20 10
130 70
30 30
80 40
10 7
101 55
45 11
16 16
60 60
Prepared by: Hasan (15th - Batch; SEU) | Email: hasanbd015@gmail.com 41
Canvas:
It is a heavy, firm, strong fabric made of cotton or acrylic and used for
awnings, slip covers, shoe fabrics, tarpaulins and boat covers. It is made in
plain or basket weave. Canvas is smoother, more compact and the heaviest of
the three (Duck, canvas and sail cloth).
Construction:
Sheeting:
Construction:
Umbrella fabric:
Construction: or,
72 42
10 10
30 30
68 68
96 96
30 30
100 100
50 60
Prepared by: Hasan (15th - Batch; SEU) | Email: hasanbd015@gmail.com 42
Flow chart of wet process for woven fabric:
Grey Fabric
Inspection To check the fabric for naps, warp and weft
And missing, end breakage, hole, spot
Stitching
Singeing To remove the loose hairy fibers
De-sizing To remove the size material
Scouring To remove the impurities and increasing fabric
absorbency
Bleaching To increase whiteness of the fabric or yarn
Mercerizing To increase fabric absorbency and luster
Dyeing To impart color on substrates from dyes
Printing To impart color and design on substrates from
dyes and pigments
Finishing To improve the overall quality and to satisfy
the consumers
Final Inspection
Ready for delivery
WET PROCESSING DEPERTMENT
Prepared by: Hasan (15th - Batch; SEU) | Email: hasanbd015@gmail.com 43
Flow Chart of Wet Process for Knit Fabric:
Grey fabric inspection
Stitching (Batching)
Loading in the machine
Scouring and Bleaching
Neutralization and Rinsing
Dyeing
De-watering Hydro-extractor
Dryer Compactor
Slitting
Stentering
Final Inspection
Delivery
Prepared by: Hasan (15th - Batch; SEU) | Email: hasanbd015@gmail.com 44
Steps of Wet Process:
Pretreatment Coloration Finishing
Singeing Dyeing Chemical Finishing
Desizing Printing Mechanical(Physical) Finishing
Scouring
Bleaching
Mercerizing
Singeing:
Singeing is the process carried out to remove loose hairy fibers from the
surface of the yarn or fabric. It is necessary for level dyeing and to increase
luster of the fabric. It is generally carried out for woven fabric.
Desizing:
Desizing is the process of removal of size materials (starch, gum etc) from the
warp yarn of woven fabric. Desizing is the first treatment of wet process n
textile.
It can be done by acid, alkali or enzyme.
Scouring:
Scouring is the process by which all natural fat, oil, wax as well as dirt and
other impurities are removed for producing a clean textile material.
It is done mainly with soap/detergent and alkali.
Bleaching:
Bleaching is the process for improving the whiteness of textile materials by
removing the natural coloring matters. Bleaching produces a pure and
permanent white effect on fabric which is suitable for level dyeing and sharp
printing.
Hydrogen per oxide (H2O2), Sodium hypochlorite (NaOCl), Sodium chlorite
(NaClO2) and Bleaching power (Ca(OCl)Cl) can be used as bleaching agent.
Prepared by: Hasan (15th - Batch; SEU) | Email: hasanbd015@gmail.com 45
Mercerizing:
Mercerizing is a physio-chemical process where cotton yarn/fabric is treated
with 15-20% Caustic Soda(NaOH) solution to improve their tensile strength,
lusture, dye affinity etc.
Dyeing:
Dyeing is a distribution process which is happened between textile materials
and dyes in a dyeing machine/dye bath.
There are different dyes like direct dye, acid dye, vat dye, sulpher dye,
reactive dye, disperse dye, azoic dye etc.
Printing:
Textile printing is the process of applying color in ink or paste form on fabric
for producing specific design/motif in one or more colors.
or,
Textile printing is one kind of localized dyeing that is dyes or pigments are
applied locally or discontinuously to produce various design on the fabric with
a motif or motives in one or more colors.
Finishing:
In textile manufacturing finishing refers to any process performed on yarn of
fabric after weaving or knitting to impart look, performances, hand feel etc. of
the finished textile or clothing according to buyer requirement. Finishing can
be done in two forms, in tube form or open width form.
Finishing is of two types-
Finishing
Physical Chemical
Temporary
e.g. Calendaring,
Embossing,
Beetting,
Compacting etc.
Permanent
e.g. Raising,
Sanforizing.
Temporary
e.g. Starching,
Weighning,
Softening.
Permanent
e.g. Mercerizing,
Water repellent,
Flame retardant,
Resin finishing.
Prepared by: Hasan (15th - Batch; SEU) | Email: hasanbd015@gmail.com 46
Physical finishing:
The finishing process usually involve in specific physical treatment to cause
change in appearance is called physical finishing.
Example: Calendaring, embossing, raising, sanforizing etc.
Chemical finishing:
The finishing process which is performed by application of chemical which may
react with the fibre is called chemical finishing.
Example: Starching, weighting, mercerizing, resin finishing etc.
Temporary finishing:
The finishing process where deposited material or applied treatment may be
removed by easy washing or any subsequent process is called temporary
finishing.
Example: Calendaring, compacting, starching etc.
Permanent finishing:
The finishing process where deposited material or applied treatment stables
upto last stage of the process and not removed by easy washing or further
process is called permanent finishing.
Example: Raising, brusting, mercerizing etc.
Stentering:
An open-width fabric-finishing machine in which the selvedges are so held by
attachments to a pair of endless travelling chains that the fabric is finished to
a specified width.
The treatments of fabrics as its full width in the unfold state in contrast to rope
form.
Calendaring:
After scouring, bleaching, dyeing fabric need to dry finally to retain its delivery
shape and dimension. But at this stage fabric may become least lusterous, as
the threads in the fabric become wavy or crimp type. So we need to parallel
the fabric surface to make them oriented. To fulfill this requirements fabric is
passed through some rollers at high temperature and tension, this is known as
calendaring. It’s a temporary finish.
Prepared by: Hasan (15th - Batch; SEU) | Email: hasanbd015@gmail.com 47
Flow Process Chart of Garments:
Design or sketch
Basic block
Working pattern
Sample making
Basic manufacturing difference
Approved sample
Costing
Production pattern
Grading
Marker making
Fabric spreading
Cutting
Sorting and bundling
Sewing
Ironing and Finishing
Inspection
Packing
Cartooning
Final inspection
Delivery
GARMENTS DEPARTMENT
Prepared by: Hasan (15th - Batch; SEU) | Email: hasanbd015@gmail.com 48
GARMENTS RELATED TERMS:
Design or sketch:
It is given by buyers to manufactures containing sketches including
measurements of the style.
Basic block:
Block is an individual component of garments without any design or style.
Sample:
The garment which is followed for bulk production or which is used through the
process sequence is called sample.
Approved sample:
According to all the required specifications the sample which is approved by
buyer is called approved sample.
Counter sample:
The sample which is followed by approved sample is called counter sample. It
is necessary for smooth production.
Pattern:
Pattern is a hard paper which is made by following all the specifications of
each and individual components for a particular style of garment.
Working pattern:
It is made according to the exact dimension of particular style without
allowance. This is use for sample making.
Production pattern:
It is made according to the exact dimension of particular style with allowance.
This is used for garments production.
Grading:
When different sizes of patterns are made from the master pattern of the
garment is called grading.
Marker:
Marker is a thin paper which contains all the necessary pattern pieces for all
sizes for a particular style of garments.
Prepared by: Hasan (15th - Batch; SEU) | Email: hasanbd015@gmail.com 49
Marker efficiency:
The marker planner measures his success by the efficiency of the marker plan.
The following formula is used to measure the efficiency-
Marker efficiency = %
Maker efficiency Fabric wastage Profit
Fabric spreading:
Fabric is spreaded on table properly for cutting.
Cutting:
To cut fabric according to marker dimension.
Sorting & Bundling:
Sort out the cut panels according to size and for each size make an individual
bundle.
Sewing:
The process of joining of fabric by the use of needle & sewing thread is called
sewing.
Ironing & Finishing:
After sewing, we will get a complete garment which is treated with steam
ironing & also several finishing processes are done for example extra loose
thread cutting.
Inspection:
In this stage, size, sewing defect, pressing, shade & labels are checked.
Packing:
Garments are packed by Polyethylene bag.
Cartooning:
After packing, it should be placed in cartooning for export.
Final Inspection:
This inspection is done after complete of 100% production. Final inspection is
conducted by buyer’s side or manufacturing side.
Delivery:
If everything is ok, then manufacturer sent the goods to the buyer.
Area of the pattern in the marker plan
Total area of the marker plan
Prepared by: Hasan (15th - Batch; SEU) | Email: hasanbd015@gmail.com 50
Allowance:
When garment is made by adding extra dimension with the net dimension of
the garment is called allowance.
Sewing Allowance:
The fabric which is kept excess near the seam line at the time of sewing is
called sewing allowance.
Accessories or Trimmings:
Without fabric all materials used in garments is called accessories. It includes
thread, button, interlining, zipper, labels etc.
Stitch:
Stitch is a loop or unit in seam line which is produced by sewing thread from a
sewing machine.
Seam:
Seam is a joint where two or more plies of fabric are held together. Seams are
usually formed by sewing, welding, adhesives etc.
Back rise:
The distance from the crotch/crutch back waist line.
Back tacking:
Approximately 1cm or small stitch backward at the beginning and finishing of
sewing and thus securing of the sewn end so that the thread could not be
loosed easily.
Bar take:
Re-stitching over a very short length to give and increase the area a high load
bearing strength. E.g. belt loops and pocket corner are bar tacked.
Backing:
Linen or a piece of their fabrics inserted inside the apparel at certain places so
that they could bear and sustain the external pressure.
Bespoke:
The apparel made for the specified individual after taking his body
measurement.
Basting:
Primary & temporary stitching before final stitch with a view to facilitating
accurate placement is called basting. Basting could be done either by hand or
machine.
Prepared by: Hasan (15th - Batch; SEU) | Email: hasanbd015@gmail.com 51
Crease:
Any kind of folding in cloths.
Crocking:
The act of taking out color from the dry and wet cloth by rubbing or scouring.
Grain line:
Normally pattern pieces carry a line is called grain line. When pattern pieces
are laid down during marker making over the cloth, the grain line should be
parallel to the warp if the fabric is woven and wales in case of knitted fabric.
Drape:
It is a character of fabric which indicates of flexibility and suppleness of fabric.
The degree to which a fabric falls into graceful folds when hung or arranged in
different positions.
FOB (Free on Board):
It is the value of the product which is claimed or fixed without transportation
cost of the goods.
C & F (Cost and Freight):
It is the value of the product which is claimed or fixed including transportation
cost of the goods.
CIF (Cost, Insurance and Freight):
It is the value of the product which is claimed or fixed including transportation
cost and insurance cost.
C.M order (Cost of Making):
Buyer will provide all the fabric and accessories. Manufacturer has to make
only garment and he will get the making charge only.
C.M.T (Cost of Making with Trimming) order:
Buyer will provide all fabric. Manufacturer will get the making charge and at
the same time will get the trimming cost.
Ligne no:
It is the measuring unit of the button. It indicates the diameter of button.
If diameter increases, ligne no also increases.
Where, 1 Ligne = 0.025inch or 0.635 mm
Prepared by: Hasan (15th - Batch; SEU) | Email: hasanbd015@gmail.com 52
L/C (Letter of Credit):
A guarantee letter of payment. This letter ensures that seller will get his
payment after delivery of the goods.
Or,
It is a commitment by an opening bank account on behalf of the importer in
favor of the exporter that the bills drawn by them on the importer countries
covering the shipment of specified items and quality of goods within stated
period will be paid in exchange of documents under certain items and
conditions.
Quota:
It is an agreement between governments of the importer country and the
exporter country. In details it is the quantities of garments of different
categories upon the manufacturing countries according to business policy.
DIFFERENCE BETWEEN TAILOR AND GARMENTS
Tailor Garments
1.It takes 1/2 person to make a
complete garments.
1.It takes many persons (10-16) to
make an garments.
2.Apparel is made for particular
person.
2.Made for many persons.
3.Made according to the body
measurement of a particular
person.
3.Made according to the standard
body measurement.
4.No grading is done. 4.Grading is done here.
5.Initial cost is relatively low. 5.Initial cost is relatively high.
6.Can be made from one machine. 6.Should be made from many
machines.
7.Single ply fabric is used. 7.Multiple ply fabric is used.
8.Fabric wastages are high. 8.Fabric wastages are low.
9.Risk of loss is less. 9.Risk of loss is more.
10.No need of pattern. 10.Pattern must be required.
11.It takes few hours to an apparel. 11.It takes less time to make an
apparel.
Prepared by: Hasan (15th - Batch; SEU) | Email: hasanbd015@gmail.com 53
Humidity:
Humidity is term used to describe the amount of moisture present in the
atmosphere. This can be described in terms of either Absolute Humidity or
Relative Humidity. Most of the fibers are hygroscopic in nature that is they are
able to absorb water vapour from moist atmosphere and desorbs or loss water
in a dry atmosphere.
There are two types of Humidity-
1. Absolute Humidity and
2. Relative Humidity.
Absolute humidity:
It is the weight of water present in a unit volume of moist air. It is the actual
density of water vapour in the atmosphere and it can be expressed in terms of
grain per cubic foot or grams per cubic meter.
Relative humidity:
It is the ratio of the actual vapour pressure to the saturated vapour pressure
at the same temperature of air is called relative humidity, which is expressed
as a percentage.
i.e. RH = 100
The changes in the relative humidity will change the amount of moisture in a
sample of material which may be expressed in terms of moisture content and
moisture regain.
Moisture content:
It is defined as the weight of the water in a material expressed as a
percentage of the total weight of the material.
i.e. Moisture Content = 100
MC% = 100
Where,
W = Weight of water.
D = Oven dry sample weight.
MC = Moisture content.
Actual vapour pressure
Saturated vapour pressure
Weight of water
Total weight of material
W
W + D
Prepared by: Hasan (15th - Batch; SEU) | Email: hasanbd015@gmail.com 54
Moisture regain:
It is defined as the weight of the water in a material expressed as a
percentage of the oven dry weight of material.
i.e. Moisture Regain = 100
R% = 100
Where,
W = Weight of water.
D = Oven dry sample weight.
MC = Moisture regain.
Standard atmosphere:
It is defined as an atmosphere at the prevailing barometric pressure with a
relative humidity of 65% and a temperature of 200
C (680
F).
Standard testing atmosphere:
It is an atmosphere with a relative humidity of 65 2% and a temperature of
200
20
C (680
40
F). In tropical and sub-tropical regions like India or
Bangladesh, temperature 200
C is very difficult to obtain, so higher standard
temperature 270
20
C (810
40
F) is used.
Oven dry weight:
The constant weight of textile material obtained by drying at a temperature of
1050
C.
Weight of water
Oven dry weight of material
W
D
Prepared by: Hasan (15th - Batch; SEU) | Email: hasanbd015@gmail.com 55
SOME STANDARD ABBREVIATION IN TEXTILE ARENA:
AFIS = Advance Fiber Information System.
AMT = Apparel Manufacturing Technology.
BCSIR = Bangladesh Council of Scientific and Industry Research.
BGMEA = Bangladesh Garment Manufacturers and Exporters Association.
BKMEA = Bangladesh Knitwear Manufacturers and Exporters Association.
BHB = Bangladesh Handloom Board.
BIFT = Bgmea Institute of Fashion Technology.
BOG = Board of Governers.
BQSP = Bangladesh Quality Support Programme.
BSTI = Bangladesh Standards and Testing Institute.
BTMA = Bangladesh Textile Mills Association.
BTMC = Bangladesh Textile Mills Corporation.
CAD = Computer Aided Design.
CAM = Computer Aided Management.
CEPD = Centre for Export and Product Development.
FDT = Fashion Design Technology.
GOB = Government of Bangladesh.
HRD = Human Research and Development.
HVI = High Volume Instrument.
ICT = Information Communication Technology.
ISO = International Standard Organization.
IT = Information Technology.
ITET = Institute of Textile Engineers and Technology.
MFA = Multi-Fiber Arrangements.
MIS = Management Information System.
Prepared by: Hasan (15th - Batch; SEU) | Email: hasanbd015@gmail.com 56
NGO = Non-Government Organization.
NITRAD = National Institute of Textile Training Research and Design.
NITER = National Institute of Textile Engineering and Research.
RMG = Ready Made Garment.
SGS = Society General Surveillance.
SOP = Standard Operating Procedure.
TIDC = Textile Industry Development Centre.
TQM = Total Quality Management.
TIFA = Trade and Investment Framework Agreement.
UCEP = Underprivileged Children’s Education Program.
GMT = Greenwich Mean Time.
IDB = Islamic Development Bank.
ADB = Asian Development Bank.
VAT = Value Added Tax.

A note of textile terms and definitions

  • 1.
    A Note of TextileTerms & Definitions Prepared By- Md. Kamrul Hasan MBA (Malaysia) B.Sc. in Textile Engineering Batch: 15th Southeast University Dhaka, Bangladesh
  • 2.
    Southeast University Department ofTextile Engineering Special Thanks to - Md. Hanif Hossain Batch: 15th (SEU) And S.M Refaul Hasan (Rifaate) Batch: 15th (SEU) Prepared By- Md. Kamrul Hasan MBA (Malaysia) B.Sc. in Textile Engineering Major: Garments Manufacturing Technology Batch: 15th (Session: 2010 to 2014) Southeast University Dhaka, Bangladesh Email: hasanbd015@gmail.com It is a collection of class lectures of our respectable teacher Sharmin Binte Siraje (Shimu) and collection from other sources.
  • 3.
    Published on 30 September,2017 Dedicated to my respectable & beloved Parents
  • 4.
    SL No TopicsPage No 01 Introduction 01 02 Definition of Textile 01 03 Flow chart of textile processing 01 04 Definition of fiber 02 05 Definition of Filament 02 06 Fiber History 03 07 Different types of Natural fibers 04 08 Different Types Of Man-Made 07 Yarn Department 13 09 Process Flow Chart of Carded Yarn Manufacturing 14 10 Process Flow Chart of Combed Yarn Manufacturing 15 11 Difference Between Carded And Combed Yarn 15 12 Yarn Related Terms 16 13 Yarn Numbering System 20 Fabric Department 26 14 Woven Fabric Related Terms 26 15 Flow Chart Of Weaving 27 16 Classification Of Loom 29 17 Classification Of Loom Motion 30 18 Knitted Fabric Related Terms 32 19 Classification Of Knitting Machines 35 20 Historical Background Of Knitting Machine 36 21 Difference Between Weaving And Knitting 37 22 Some Standard Fabric Construction 38 Wet Processing Department 42 23 Flow chart of wet process for woven fabric 42 24 Flow Chart of Wet Process for Knit Fabric 43 25 Wet Process Related Terms 44 Garments Department 47 26 Flow Process Chart of Garments 47 27 Garments Related Terms 48 28 Difference Between Tailor And Garments 52 29 Some Standard Abbreviation In Textile Arena 55 INDEX
  • 5.
    “Honesty has apower that very few people can handle.”
  • 6.
    Prepared by: Hasan(15th - Batch; SEU) | Email: hasanbd015@gmail.com 1 Introduction: The word textile is only applied to woven fabrics, now generally to fibers, yarns, or fabrics. The term textile originates from the latin verb ‘TEXERE’ means to weave but, as the Textile Institute’s Definitions glossary explains, it is now “a general term applied to any manufacture from fibres, filaments or yarns characterized by flexibility, fineness and high ratio of length to thickness”. Textiles, especially fabric are the fundamental component of a readymade garment, because it is the basic raw material of a garment. So it is important to know the manufacturing sequence of fabrics from fibre. The quality product is the main gole at present time. Without the knowledge of textile manufacturing i.e. fibre, yarn, and fabrics it is impossible to maintain the quality of a garment. So the definition of textile is as follows- Textile: A Textile was originally a woven fabric but now the term textile and its plural textiles are also applied to fibers, filaments, yarn and most products for which these are a principle raw material. The product includes threads, cords, ropes, braids woven, knitted, non-woven fabrics, nets, household textile, geo-textile, medical textiles etc. Flow chart of textile processing: Input/raw materials Processing steps Output Textile fibres Yarn manufacturing (Spinning mill) Yarn Yarn Fabric manufacturing (Weaving/knitting industry) Grey fabrics Grey fabrics Wet processing (Dyeing, printing & finishing industry) Finished fabrics Finished fabrics Garment manufacturing Garments (Garment industry)
  • 7.
    Prepared by: Hasan(15th - Batch; SEU) | Email: hasanbd015@gmail.com 2 Fibre: Any substance, natural or manufactures, with a high length to width ratio and with suitable characteristics for being processed into fabric; the smallest component, hair like in nature, that can be separated from a fabric. A unit of matter characterized by flexibility, fineness and higher ratio of length to width is called fibre. Generally the length should be 500 to 1000 times longer than width. It should have certain properties also like sufficient strength, length, fineness, elasticity, crimp, friction, power to react with acid and alkalis and the power to protect the effect of biological agents etc. Example: Cotton, Jute, Linen, Nylon etc. There are two kinds of fibre- 1. Natural fibre: Cotton, jute, silk etc. 2. Man made fibre: Nylon, polyester etc. Filament: A fibre of indefinite length which is made by artificial way called filament. There are two kinds of filament- 1. Mono filament: 1-15 holes in spinneret. 2. Multi filament: 10-100 holes in spinneret (apparel) 100-1000 holes in spinneret (industrial use)
  • 8.
    Prepared by: Hasan(15th - Batch; SEU) | Email: hasanbd015@gmail.com 3 The history of fibers is as old as human civilization. Traces of natural fibres have been located to ancient civilizations all over the globe. For many thousand years, the usage of fiber was limited by natural fibers such as flax, cotton, silk, wool and plant fibers for different applications. Fiber history can be divided into natural fibers and man-made or chemical fibers. One of the most used natural fibers since ancient times and a glimpse at their brief history have been listed here. Natural Fibers: 1. Flax 2. Cotton 3. Wool 4. Silk Manufactured/Man-made/Chemical fibers: 1. Rayon 2. Acetate 3. Nylon 4. Acrylic 5. Polyester 6. Triacetate 7. Spandex 8. Polyolefin/Polypropylene 9. Lyocell 10. Microfibers FIBER HISTORY
  • 9.
    Prepared by: Hasan(15th - Batch; SEU) | Email: hasanbd015@gmail.com 4 NATURAL FIBERS 1. Flax:  The recorded usage of Flax can be dated back to 5000 BC and it is considered to be the oldest natural textile fiber.  There has been reported usage of fine linen used in Egyptian pharaohs and tombs.  One of the largest producers of Flax today include the Soviet States, Poland, Germany, Belgium and France while one of the key exporters are Northern Ireland and Belgium. 2. Cotton: More than 1,300 years ago, it is recorded as a singular fact that an emperor named Ou-ti, wore on the occasion of his accession to the throne of China, a cotton robel.  Earliest use of cotton has been estimated between 3,000 BC to 5,000 BC.  It is recorded to have been worn by Egyptians prior to 2,500 BC. The invention of the cotton gin in 1793 revolutionized the processing of cotton.  During 1884, the development of the power loom brought about significant improvements and variations to cotton fabrics. Major producers: United States, Soviet States, China and India. Lessor producers include Pakistan, Brazil, Turkey, Egypt, Mexico, Iran and Sudan. Fig. Flax fiber. Fig. Cotton fiber.
  • 10.
    Prepared by: Hasan(15th - Batch; SEU) | Email: hasanbd015@gmail.com 5 3. Wool: In the tombs and ruins of Egypt, Nineveh, and Babylon, in the barrows of early Britons, and among the relics of the Peruvians, fragments of woolen fabrics have been found.  The Romans began to improve their flocks as early as 200 BC, that later became the progenitors of the popular Spanish Merino sheep.  The dated usage of wool goes back to 3,000 BC and it is known to have been used by people of the late stone age.  During the 18th century, England became the great wool-producing country of Europe, and wool was the staple of its industry until cotton began to overshadow it.  In 1788, the first factory in America using water power to weave wool was established at Hartford, Conn. There are 40 different breeds of sheep, which produce approximately 200 types of wool of varying grades. The key producers of wool are Australia, New Zealand, Soviet States, China, South Africa, and Argentina. 4. Silk: Silk production and its roots in textile history is ancient, variegated and unknown to many.  Pliny, the Roman historian, quoted in his Natural History in 70 BC “Silk was obtained by removing the down from the leaves with the help of water…”.  For more than two thousand years the Chinese kept the secret of silk altogether to themselves.  It is believed to be discovered by a Chinese princess. It was a guarded secret that passed through many centuries till it was discovered. More recent archeological reveal a small ivory cup carved with a silkworm design predicted to be between 6000 and 7000 years old. Spinning tools, silk thread and fabric fragments were found from sites along the lower Yangzi River in China and goes on to unravel the origins of sericulture as being earlier than recorded in history. There is a story that two monks smuggled seeds of Fig. Wool fiber.
  • 11.
    Prepared by: Hasan(15th - Batch; SEU) | Email: hasanbd015@gmail.com 6 the mulberry tree and silkworm eggs out of China by hiding them in their walking sticks. Silk is made from two continuous filaments cemented together and used to form the cocoon of the silkworm. It is again said that India learnt of silk culture when a Chinese princess married an Indian prince. The major producer and exporter of silk is Japan. Fig. Silk fiber.
  • 12.
    Prepared by: Hasan(15th - Batch; SEU) | Email: hasanbd015@gmail.com 7 MANUFACTURED/MAN-MADE/CHEMICAL FIBERS In the year 1665, the English researcher Robert Hooke was the first to describe in his book “Micrographia or some physiological descriptions of minute bodies” the idea of producing artificial silk from a gelatinous mass. Starting from then to now, man-made fiber production has reached an estimate of more than 24 million ton. Used for different applications such as modern apparel, home furnishings, medicine, aeronautics, energy, industry and more. Fiber engineers can combine, modify and tailor fibers in ways far beyond the performance limits of fiber drawn from the silkworm cocoon, grown in the fields, or spun from the fleece of animals. Listed here are the common fibres with their brief history and major producers. 1. Rayon: Rayon was the first manufactured fiber. It was developed in France in the 1890s and originally also called as artificial silk.  In 1924, the term rayon was officially adopted by the textile industry as a man-made fiber.  It is different from most chemical fibers as rayon is not synthetic.  It is made from wood pulp, a naturally-occurring, cellulose-based raw material.  As a result, rayon’s properties are more similar to those of natural cellulosic fibers, such as cotton or linen, than those of thermoplastic, petroleum-based synthetic fibers such as nylon or polyester. By using two different chemicals and manufacturing techniques, four type of rayons was developed—Regular rayon, High Wet Modulus (HWM) rayon, High Tenacity Rayon, Cupramonium Rayon. Currently, two major companies manufacture rayon fiber for U.S markets. British companies manufactures viscose rayon in short staple lengths and microfibers. Lenzing, based in Austria, produces viscose rayon, high wet modulus or polynosic rayon, microfibers, and long filament fibers which are used in linings and dress fabrics like taffeta. Lenzing is the only company currently manufacturing rayon in the United States. Overall, rayon is manufactured primarily in Europe and Japan. Fig. Rayon fiber.
  • 13.
    Prepared by: Hasan(15th - Batch; SEU) | Email: hasanbd015@gmail.com 8 2. Acetate: The first commercial textile uses for acetate in fiber form were developed by the Celanese Company in 1924.  In 1893, Arthur D. Little of Boston invented a cellulosic product called acetate. He developed it as a film.  By the year 1910, Camille and Henry Dreyfus started making acetate motion picture film and different toilet articles in Basel, Switzerland.  It was during World War I, they built a plant in England to produce cellulose acetate dope for airplane wings and other commercial products.  Upon entering the War, the United States invited the Dreyfus brothers to build a plant in Maryland to make the product for American warplanes. 3. Nylon: Nylon’s advent created a revolution in the fiber industry. Rayon and acetate had been derived from plant cellulose, but nylon was synthesized completely from petrochemicals.  It established the basis for the ensuing discovery of an entire new world of manufactured fibers.  It was in the laboratory of American chemist Wallace Carothers that Nylon, the miracle fiber was born.  While working in the laboratories of the DuPont Company on giant molecules called polymers, Wallace focused his work on a fiber simply called as “66”, which is a number derived from its molecular structure. DuPont began commercial production of nylon in 1939. The first testing used nylon fiber as sewing thread, in the creation of parachute fabric, and also in women’s hosiery. In February 1939, Nylon stockings were first shown at the San Francisco Exposition. During the World War II, nylon replaced Asian silk in parachutes. It also found use in tires, tents, ropes, ponchos, and other military supplies, and even was used in the production of a high-grade paper for U.S currency. Fig. Acetate fiber. Fig. Nylon fiber.
  • 14.
    Prepared by: Hasan(15th - Batch; SEU) | Email: hasanbd015@gmail.com 9 4. Acrylic: In 1944, Acrylic was developed by DuPont and was first commercially produced in 1950.  Acrylonitrile, the substance from which acrylic fibers are produced, was first made in 1893 in Germany.  It was used as another chemical in research for the DuPont Company.  A new fiber, acrylic was added to the list of generic names, as DuPont began production of this wool-like product. It was at first used for outdoor purposes. While technology has allowed acrylic to come a long way, and it is now most commonly used in apparel and carpets. DuPont ceased production of acrylic in 1991, and only a handful of companies produce acrylic today. The growing demand for acrylic increased in so do the number of trade names for which acrylic is most known. Pil-Trol is just one of the many trade names of acrylic and was developed by Monsanto Chemical Company. It allows for the comfort and easy care of acrylic without the pilling. Pills are the little that form on fabric when fiber ends break and migrate to the surface. Pilling is a disadvantage of acrylic, but has been eliminated by the technology of Pil-Trol. Other trade names that describe acrylic include:  Acrilan  Acrilan Plus  Biofresh  Bounce-Back  Creslan  CresLoft  Duraspun  Fi-lana  Innova  MicroSafe  MicroSupreme  Salus  Sayelle  So-Lara  Smart Yarns  Ware-dated  WeatherBloc  Wintuck 5. Polyester: Polyester began as a group of polymers in W.H Carothers’ laboratory, the inventor of nylon fibers. Carothers was working for DuPont at the time when he discovered that alcohols and carboxyl acids could be successfully merged to create fibers. Polyester was put on the back shelf once Carothers discovered nylon. In 1939, his work was resumed by a group of British scientists, J.R. Whinfield, J.T. Dickson, W.K. Birtwhistle, and C.G. Ritchie. In 1941, they successfully created the first polester fiber called Terylene. In 1946, DuPont bought all legal rights from them and came up with another polyester fiber which they named Dacron.  In 1951, Polyester was first introduced to the Americans.  It was advertised as a miracle fiber that could be worn for 68 days straight without ironing and it would still not wrinkle.
  • 15.
    Prepared by: Hasan(15th - Batch; SEU) | Email: hasanbd015@gmail.com 10 In 1958 another polyester fiber called Kodel was developed by Eastman Chemical Products, Inc. Ever since, the polyester market has been growing. Since it is an inexpensive and durable fiber, small textile mills emerged all over US. Polyester reached a constant growth until the 1970s when sales drastically fell down due to the negative public image that came up during the late 60s as a result of the infamous polyester double-knit fabric! Today, polyester is still widely regarded as a “cheap, uncomfortable” fiber, but even now this image is slowly beginning to change with the emergence of polyester luxury fibers such as polyester microfiber. 6. Triacetate: In the year 1901, Arthur Eichengrun and Becker succeed in directly acetylating cellulose to triacetate at Farbenfabriken , formerly Friedr. Bayer and co.  In 1954, Celanese launched Amel triacetate filament yarn after overcoming significant technical barriers.  The first commercial production of triacetate fiber in the United States by the Celanese Corporation in 1954.  Amel is made from triacetate fibres from purified wood cellulose which has been chemically bonded to acetyl.  Domestic Triacetate production was discontinued in 1985. 7. Spandex: Spandex was invented in 1959, and when first introduced it revolutionized many areas of the clothing industry.  It is the stretchable fiber of bathing suits and sports clothes, is stronger and more durable than rubber, its major plant competitor.  The first U.S commercial spandex fiber production began in 1959 by the DuPont company.  Spandex is an elastomeric man-made fiber (able to stretch at least 100% and snap back like natural rubber).  A well-known trademark for spandex or elastane is Invista’s brand name Lycra; another trademark (also Invista’s) is Elaspan.  Current U.S spandex fiber producers: Invista; Bayer Corporation. Fig. Polyester fiber.
  • 16.
    Prepared by: Hasan(15th - Batch; SEU) | Email: hasanbd015@gmail.com 11 8. Polyolefin/Polypropylene: Polyolefin is a polymer.  In 1966, polyolefin became the world’s first and only Nobel Prize-winning fiber due to its unique equalities. It can float and is abrasion-resistant.  It is a good insulator, dries very quickly and resists deterioration from chemicals and perspiration.  It is used mainly in furnishings and high performance active wear. In 1980, the production of polyolefin hollow fiber membranes started. 9. Lyocell: First produced in the US by Courtaulds Fibers, Lyocell was known by the trade name “Tencel”.  The first commercial production of lyocell began in the U.S. during 1993, by Courtaulds Fibers.  It is an environment friendly fiber, created from the wood pulp of trees.  It is processed using a solvent spinning technique in which the dissolving agent is recycled, reducing environment effluents. Fig. Spandex fiber. Fig. Polyolefin fiber. Fig. Lyocell fiber.
  • 17.
    Prepared by: Hasan(15th - Batch; SEU) | Email: hasanbd015@gmail.com 12 10. Microfibers: Microfiber was introduced in 1986. Microfibers are a variety of polyester that has extremely thin filaments. As a synthetic it provides us with control over its supply. Microfibers is derived using technology and the result is to extrude extremely fine filaments (less than 1.0 denier) while maintaining all of the strength, uniformity and processing characteristics expected by textile manufacturers and consumers.  Microfiber as the sole constituent of a cloth will wear and shed fiber with use, so it is best utilized in combination with Nylon.  It is tough, and can be manufactured to extremely fine tolerances, many times thinner than other synthetics.  It is this strength, precision and absolute sheerness as well as its phenomenal absorbency that give rise to so many applications, including an amazing ability to clean and dry surfaces. Fig. Microfibers.
  • 18.
    Prepared by: Hasan(15th - Batch; SEU) | Email: hasanbd015@gmail.com 13 Yarn: A product of substantial length and relatively small cross-section consisting of fibres or filaments with or without twist. Explanation: Assemblies of fibres or filaments are usually given other names (tow, sliver, roving). Except in the case of continuous filaments or tape yarns, any tensile strength processed by assemblies at these stages is generally the minimum that can hold them together during processing. Yarn is a long continuous length of interlocked fibres, suitable for use in the production of textiles, sewing, knitting, weaving, and ropemaking. Yarn can be made from any number of synthetic or natural fibres. Twist: The condition of a yarn or similar structure when the component element have helical disposition such as results, for instance from relative rotation of the yarn ends. A yarn may be twisted by down twisting. E.g. ring twisting. There are two directions of twist- 1. S-Twist and 2. Z-Twist. 1. S-twist: When the yarn is held in a vertical position, the twist of yarn which is spirals in the line with the central portion of the letter ‘S’ is known as S-Twist. YARN DEPARTMENT
  • 19.
    Prepared by: Hasan(15th - Batch; SEU) | Email: hasanbd015@gmail.com 14 2. Z-twist: When the yarn is held in a vertical position, the twist of yarn which is spirals in the line with the central portion of the letter ‘Z’ is known as Z-Twist. Draft: To reduce the liner density (The quantity of anything distributed along a line per unit length of line.) of a fibrous assembly by drawing, when drafting the degree of attenuation calculated either as the ratio of the input to output linear densities or as the ratio of the surface speeds of the output and input machine components which bring about drafting. Process Flow Chart of Carded Yarn Manufacturing Input Material Processing Machines Output Materials Raw Cotton from bale Lap/card mat Card sliver Breaker sliver Finisher sliver Roving Yarn Blow room Carding Breaker draw frame Finisher Draw frame Simplex Ring frame Winding Lap/ card mat Card sliver Breaker sliver Finisher sliver Roving Yarn(spinning bobbin) Cone (Auto coner) Fig. Drafting system
  • 20.
    Prepared by: Hasan(15th - Batch; SEU) | Email: hasanbd015@gmail.com 15 Process Flow Chart of Combed Yarn Manufacturing Input Material Processing Machines Output Materials Raw Cotton from bale Lap/card mat Card sliver Breaker sliver Mini lap Combed sliver Finisher sliver Roving Yarn Blow room Carding Breaker draw frame Lap former Comber Finisher Draw frame Simplex Ring frame Winding Lap/ card mat Card sliver Breaker sliver Mini lap Combed sliver Finisher sliver Roving Yarn(spinning bobbin) Cone DIFFERENCE BETWEEN CARDED AND COMBED YARN Carded yarn Combed yarn 1.Strength is low. 1.Strength is high. 2.Irregularity high. 2.Irregularity low. 3.Combing machine/action is not used here. 3.Combing machine/action is used here. 4.Average quality yarn. 4.Better quality yarn. 5.Less machineries in spinning line. 5.More machineries in spinning line. 6.Less clean yarn is produced. 6.More clean yarn is produced. 7.Uniformity of yarn is comparatively low. 7.Uniformity of yarn is high. (Auto coner)
  • 21.
    Prepared by: Hasan(15th - Batch; SEU) | Email: hasanbd015@gmail.com 16 Blow Room: Operation involved in blow room: 1. Opening 2. Cleaning 3. Dust removal 4. BlendingMixing 5. Creating the proper bale laydown. Objectives of blow room: 1. To open the compressed bales of fibers. 2. Remove dirt and dust, broken leaf, seed particles or any other foreign impurities from the fibers. 3. To transfer the opened and cleaned fibers into a sheet form of definite width uniform weight per unit length which is called lap. 4. To roll the lap of predetermined length into a cylindrical shape around a lap pin. 5. To transfer the lap from the lap pin to a lap rod to a suitable and feed it to the subsequent m/c (carding). Mixing: If different grade of same fibers are kept together, then it is called mixing. Types of Mixing: 1. Volume mixing 2. Weight mixing 3. Hand stock mixing 4. Bin mixing 5. Mixing by hopper 6. Lap mixing 7. Card mixing 8. Sliver mixing. Blending: When different fibers of same or different grades are kept together, then it is called blending. Types of Blending: 1. Hand stock blending 2. Bin blending 3. Lap blending 4. Card blending 5. Draw frame blending. Fig. Blow room.
  • 22.
    Prepared by: Hasan(15th - Batch; SEU) | Email: hasanbd015@gmail.com 17 Carding: Operation involved in carding: 1. Open 2. Clean 3. Straighten 4. Blend 5. Draft(Flat) 6. Package(Sliver can). Objectives of carding: 1. To open the tuft of fibers. 2. To make the fiber parallel & straight. 3. To remove remaining trash particles. 4. To remove short fibers. 5. To remove naps. 6. To produce a rove like fiber called silver, which is uniform in per unit length. Drawing: Objectives of drawing: 1. Improve sliver uniformity A. Doubling 2. Straighten fibres A. Drafting 3. Package sliver(Drawn-sliver can). Basic operations of combing: 1. Feeding the stock from a prepared lap. 2. Combing out short fibres, foreign particles and neps; parallelizing fibres. 3. Detaching the combed fibres from the lap. 4. Piecing up the fleecy tuft of combed fibres with the fibres in the returned web. 5. Condensing the combed web into sliver and doubling the sliver on the table. 6. Drafting the doubled slivers through the draw box. 7. Calendaring and packaging the combed sliver into a container for further handling and processing. Fig. Carding m/c. Fig. Draw frame m/c.
  • 23.
    Prepared by: Hasan(15th - Batch; SEU) | Email: hasanbd015@gmail.com 18 Objectives of combing: 1. To remove naps in the carded sliver. 2. To make the fiber more parallel and straight. 3. To produce a uniform sliver of required per unit length. 4. To remove the fiber shorter than a predetermined length. 5. To remove remaining impurities in the comber lap. Speed frame/Simplex: Operation involved in speed frame: 1. Drafting 2. Twisting 3. Laying out 4. Winding 5. Building motion. Objectives of speed frame: 1. Attenuation of draw farm sliver to a suitable size for spinning. 2. To insert a small amount of twist to strengthen the roving. 3. To wind the twisted roving on to the bobbin. 4. To make a conical shape of the bobbin. Ring frame/Ring spinning: Operation involved in speed frame: 1. Drafting 2. Twisting 3. Winding 4. Laying out 5. Building. Objectives of ring frame: 1. To draft the roving fed to the ring spinning frame i,e to convert roving into very fine strand called yarn. 2. To impart strength to the yarn by inserting the necessary amount of twist. 3. To collect twisted strand called yarn onto handy and transportable package by winding the twisted thread on a cylindrical bobbin or tube. Fig. Speed frame m/c. Fig. Ring frame m/c.
  • 24.
    Prepared by: Hasan(15th - Batch; SEU) | Email: hasanbd015@gmail.com 19 Degree of yarn twist affects the yarns:  Diameter or fineness  Contraction  Softness or hardness(hand)  Bending behavior  Absorbency  Covering power  Permeability  Tensile strength  Elastic performance/Extension and recovery.  Resistance to creases and abrasion  Pilling behavior  Luster. Different methods of spinning: 1. Ring spinning. 2. Open-end spinning. 3. Friction spinning. 4. Self twist sinning: wool or wool like. 5. Electrostatic spinning. 6. Vortex spinning. 7. Airjet spinning: wool, man-made staple. 8. Twistless spinning. 9. Wet spinning. 10.Dry spinning: acetate making. 11.Melt spinning: polyester. 12.Bio-component spinning. 13.Bio-constituent spinning. 14.Integrated composite spinning. 15.Aerodynamic spinning.
  • 25.
    Prepared by: Hasan(15th - Batch; SEU) | Email: hasanbd015@gmail.com 20 Yarn count: Count is a numerical value which expresses the coarseness or fineness (diameter) of the yarn and also indicates the relationship between length and weight (the mass per unit length or the length per unit mass) of that yarn. Types of yarn count: 1. Direct count system (fixed length system): Jute, Hemp, Wool etc. 2. Indirect count system (fixed weight system): Cotton, Worsted, Linen etc. 1. Direct count system: The weight of a fixed length of yarn is determined. The weight per unit length is the yarn count i.e. Tex, Denier, Decitex, Kilotex, Militex etc. Common features of all direct count system are the length of yarn is fixed and the weight of yarn varies according to fineness. Higher the count, coarser the yarn. The following formula is used to calculate the yarn count: Yarn count (N) = = = Numbering system Unit of length (l) Unit of weight (w) Tex system 1000 m No of grams (1gm) Denier, D 9000 m No of gram (1gm) Decitex, dtex 10,000 m No of gram (1gm) Militex, mtex 1000 m No of milligram (1mg) Kilotex, ktex 1000 m No of kilogram (1kg) Jute count(pounds per spindle) 14,400 yards No of pounds (lb)(1lb) YARN NUMBERING SYSTEM: Sample yarn weight (W) Unit of weight (w) Sample yarn length (L) Unit of length (l) W w L l W l w L
  • 26.
    Prepared by: Hasan(15th - Batch; SEU) | Email: hasanbd015@gmail.com 21 Definition of the above system: Tex system :No of grams or weight in grams per 1000 m. Denier :No of grams or weight in grams per 9000 m. Decitex :No of grams or weight in grams per 10,000 m. Militex :No of milligrams or weight in milligrams per 1000 m. Kilotex :No of kilograms or weight in kilograms per 1000 m. Jute count :No of lb or weight in lb per 14,400 yards. For example: A yarn with 40 tex count indicates that 1000m of yarn weighs 40gm. A yarn with 200D means 9000m of yarn weighs 200gm. Problem: If the weight of 100 yards of jute yarn is 3 ozs, what will be the count? Solution: Here, Sample weight, W = 3 ozs Unit of weight, w = 1 lb = 16 ozs Sample length, L = 100 yds Unit of length, l = 14400 yds We know, Jute count (pound per spyndle) = = = 27 spyndle W l w L 3 14400 16 100 (Ans)
  • 27.
    Prepared by: Hasan(15th - Batch; SEU) | Email: hasanbd015@gmail.com 22 2. Indirect count system: The length of a fixed weight of yarn is measured. The length per unit weight is the yarn count. Common features of all indirect count system are the weight of yarn is fixed and the length of yarn varies according to fineness. Higher the count, finer the yarn. The following formula is used to calculate the yarn count: Yarn count (N) = = = Numbering system Unit of length (l) Unit of weight (w) English cotton count, Ne 840 yards 1 pound (lb) Metric count, Nm 1000 meters/1km 1 kg Woollen count (YSW) 256 yards 1 pound (lb) Woollen count (Dewsbury) 1 yard 1 ounce (oz) Worsted count, NeK 560 yards 1 pound (lb) Linen count, NeL 300 yards 1 pound (lb) Definition of the above system: English count system :No. of 840yd lengths per pound. Metric count :No. of kilometers per kilogram. Woollen count (YSW) :No. of 256yd lengths per pound. Woollen count (Dewsbury) :No. of yd lengths per oz. Worsted count, NeK :No. of 560yd lengths per pound. Linen count, NeL :No. of 300yd lengths per pound. Sample yarn length (L) Unit of length (l) Sample yarn weight (W) Unit of weight (w) L l W w w L W l
  • 28.
    Prepared by: Hasan(15th - Batch; SEU) | Email: hasanbd015@gmail.com 23 For example:  The Ne indicates how many hanks of 840 yards length weigh one English pound. So that 32Ne means 32 hanks of 840 yards i.e. 32 840 yards length weigh one pound.  The Nm indicates how many hanks of 1000 meters length weigh one kg. So that 50Nm means 50 hanks of 1000 meters i.e. 50 1000 meters length weigh one kg and 100Nm means 100 hanks of 1000 meters i.e. 100 1000 meters length weigh one kg. Some important conversion factors: Denier = 9 Tex Tex = Ne Nm = 1.69 Denier = 1yard = 0.91 meter 1 meter = 1.091 yard 1 meter = 39.37 inch 1 km = 1000 m 1 cm = 0.3937 inch 1 gm = 1000 mg 1 gm = 15.46 grain 1 lb = 7000 grain 1 grain = 7000 lb 1 lb = 16 oz 1 lb = 453.6 gm 1 lb = 0.4536 kg 1 gm = 0.0353 oz 1 oz = 28.350 gm 1 kg = 1000gm 1 kg = 2.2046 lb 1 m/kg = 0.4961 yd/lb 1 inch = 2.54 cm 1 m2 = 1.1960 yd2 1 yd2 = 0.8361 m2 1gm/m2 = 0.0295 oz/yd2 1 oz/yd2 = 33.91 gm/m2 1 yd/lb = 2.0159 m/k 1 hank = 840 yard 1 lea = 120 yard 7 lea = 1 hank or 840 yard 590.5 Ne 5315 Ne
  • 29.
    Prepared by: Hasan(15th - Batch; SEU) | Email: hasanbd015@gmail.com 24 Calculations concerning count: In practice, three problems may have to be solved in yarn calculation:  Count to be found, length and weight must be known.  Weight to be found, count and length must be known.  Length to be found, count and weight must be known. Problem:1 On a cone, there are 9800m yarn which weigh 490gm. What is the Ne, Nm, Tex and Denier of the yarn? Solution: For Ne: We know that, Ne = Ne = (453.6 9800)/(490 840 0.91) Ne = 11.87 Ne 12 (Ans) For Nm: We know that, Nm = Nm = (1000 9800)/(490 1000) Nm = 20 (Ans) For Tex: We know that, Tex = Tex = (490 1000)/(1 9800) Tex = 50 (Ans) w L W l Here, L = 9800m W = 490gm w = 1lb = 453.6gm l = 840yds = 840 0.91m w L W l Here, L = 9800m W = 490gm w = 1kg = 1000gm l = 1000m W l w L Here, L = 9800m W = 490gm w = 1gm l = 1000m
  • 30.
    Prepared by: Hasan(15th - Batch; SEU) | Email: hasanbd015@gmail.com 25 For Denier: We know that, Denier = Denier = (490 9000)/(1 9800) Denier = 450 (Ans) Problem: 2 What length of yarn is contained in 1.2kg of a yarn of Ne 30? Solution: We know that, Ne = L = L = (30 1200 840 0.91)/453.6 L = 60666.67m (Ans) Problem: 3 How many kg do 700000m of a yarn of Ne 30 weigh? Solution: We know that, Ne = W = W = (453.6 700000) /(30 840 0.91) W = 13846.15 gm W = 13.85 kg (Ans) W l w L Here, L = 9800m W = 490gm w = 1gm l = 9000m w L W l Ne W l w Here, Ne = 30 W = 1.2kg = 1200gm w = 1lb = 453.6gm l = 840yds = 840 0.91m w L W l w L Ne l Here, Ne = 30 L = 700000m w = 1lb = 453.6gm l = 840yds = 840 0.91m
  • 31.
    Prepared by: Hasan(15th - Batch; SEU) | Email: hasanbd015@gmail.com 26 Fabric: A manufactured assembly of yarns that has significant surface area in relation to its thickness and sufficient cohesion to give the assembly useful mechanical strength. Types of fabric: 1. Woven fabric: The fabric which is produced by interlacement of two sets of yarn is called woven fabric. The two sets of yarns are- a) warp yarn and b) weft yarn. 2. Knitted fabric: The fabrics which are produced by one sets of yarn by interlooping is called knitted fabric. 3. Non-woven fabric: Here fabrics are produced by connecting yarn with gummy bonded materials. It can be done in mechanical, chemical or thermal ways. 4. Braided fabric: At least three sets of yarn is required. Fabric is produced diagonal interlacement/interwining/twisting. WOVEN FABRIC Warp yarn: The yarns which lay in vertical direction of cloth and parallel to the selvedge are warp yarns. They are generally very long. Weft yarn: A number of yarns/threads lying at right angles to the warp threads. Weave: The pattern of interlacing of warp and weft in woven fabric. Ends: Individual warp threads/yarn. Picks: Individual weft threads/yarn. Shuttle: Pirn container. FABRIC DEPARTMENT
  • 32.
    Prepared by: Hasan(15th - Batch; SEU) | Email: hasanbd015@gmail.com 27 Loom: Frame on which a cloth is woven. FLOW CHART OF WEAVING Yarn (In the form of spinner’s package) Warp Preparation Weft Preparation Winding (cone, cheese) Winding (Cop, Pirn, Cone, Cheese) Warping (Pre beam/ Warper’s beam/ back beam) Weaving (Fabric) Sizing (weaver’s beam) Drafting, Drawing, Pinning Denting, Looming Weaving (Fabric) Winding: Winding is the process of transferring yarns from ring, bobbin, hank etc. into a suitable package. It may be electrical or mechanical. Warp Cone, Cheese, Flanged bobbin. Weft Cop, Pirn. Warping: Winding is a part of total number of ends of a warp in full width on to a back beam from cone or cheese is known as warping.
  • 33.
    Prepared by: Hasan(15th - Batch; SEU) | Email: hasanbd015@gmail.com 28 Sizing: The process by which a gelatinous film forming substance in solution or dispersion, applied normally to warps, generally before weaving to protect yarns from abrasion in the healds and reed, against each other, to strengthen them and by addition of oils and fats to lubricate them. Sizing is used for softening, antiseptic for insects, mildew, breakage, weight, coloring matters. Drawing-in: Drawing in is the entering of yarns from a new warp beam into the weaving elements of a weaving machine, namely drop wires, heald frame and reed, when starting up a new fabric style. Tying-in: After the depletion of a warp beam on the weaving machine, if there will be no change in design, then the drawing in process needs not be repeated. The ends of the old warp beam are cut and the ends of the new warp beam are tied to the corresponding ends of the old beam which is called tying-in process. Knotting: The function of tying machine is knotting. Typical knotting speed of a knotter is from 60 to 600 knots per minute. Some automatic tying machines can knot extremely short tails of yarns (5 mm). Cone winder: A machine used for transferring yarn from one package to another. Beam warping: Winding a part of the total number of ends of a warp in full width on to a back beam. Direct warping: Winding single end yarn packages of same color on to a common flanged beam before or after sizing is called direct warping. It is done for producing single color fabric. Creel capacity greater than 12,000. Sectional warping: For producing fancy yarn, winding differently colored yarns section wise on a tapered beam before sizing is called sectional warping.
  • 34.
    Prepared by: Hasan(15th - Batch; SEU) | Email: hasanbd015@gmail.com 29 CLASSIFICATION OF LOOM Loom Hand Loom Power Loom Ordinary Power Loom Automatic Power Loom Modern or Shuttle less Loom Hand Loom 1. Primitive or Vertical loom. 2. Pit loom (a) Throw shuttle loom. (b) Fly shuttle loom. 3. Frame loom (a) Throw shuttle loom. (b) Fly shuttle loom. 4. Chitttaranjan loom. 5. Hattersley loom. Ordinary Motor 1. Common Motor. 2. Individual motor. Modern or Shuttle less Loom 1. Projectile Loom. 2. Rapier Loom. 3. Air jet Loom. 4. Multiphase.
  • 35.
    Prepared by: Hasan(15th - Batch; SEU) | Email: hasanbd015@gmail.com 30 CLASSIFICATION OF LOOM MOTION Loom motion Primary Motion Secondary Motion Tertiary Motion Primary motion 1. Shedding: (a) Tappet (b) Dobby. (c) Jacquard. 2. Picking: (a) Over pick (b) Under pick. (c) Modern pick. 3. Beating: (a) Single (b) Multiple (c) Variable. Secondary Motion 1. Take up (a) Positive (b) Negative. 2. Let off (a) Positive (b) Negative. (5 wheel, 7 wheel) Tertiary Motion 1. Warp stop motion 2. Weft stop motion (Centre, side) 3. Reed stop motion (Loose, fast) 4. Temple motion (Roller, reed) 5. Weft replenish
  • 36.
    Prepared by: Hasan(15th - Batch; SEU) | Email: hasanbd015@gmail.com 31 1. Primary Motion In order to interlace warp and weft thread to produce fabric on any type of weaving machine 3 primary motion is necessary: I) Shedding: Shedding is the first primary mechanism of weaving. It is the process of separating the warp thread into two layers to form a tunnel called shed (through which shuttle carrying weft passes) is known as shedding. During shedding some yarns are raised up and some are depressed down create a tunnel. II) Picking: Picking is the second primary mechanism of weaving. The method of passing the weft threads which traverse across the fabric through shed is called picking. The inserted weft is called a pick. III) Beating: It is the process of pushing the pick into the already woven fabric at a point known as fell of the cloth .By pressure of wraith to jointed feed side of the cloth is called beating. 2. Secondary Motion I) Take up motion: The motion which with draw (wound up) fabric from the weaving area at a constant rate and thus give required pick spacings and winds the fabric on to a roller is called cloth control or Take up motion. Positive Take up motions is mechanically driven. Negative Take up motions is spring drive. II) Let off motion: The motion which deliver warp to the weaving at the required rate and at a suitable constant tension by unwinding it from a flanged known as weavers beam is called let off motion. 3. Tertiary Motion Tertiary motion is not must for fabric production but it is used for higher production. 1. Warp Stop Motion: Machine will be stopped electrically or mechanically.
  • 37.
    Prepared by: Hasan(15th - Batch; SEU) | Email: hasanbd015@gmail.com 32 2. Weft stop motion: It may be two types- (a) Side weft motion & (b) Centre weft motion. 3. Reed stop motion: Two types- (a) Fast reed motion. (b) Loose reed motion. KNITTED FABRIC Knitting: The second most frequently used method of fabric construction. The propularity of knitting has been growing tremendously because of versatility of techniques, adaptability of the many new MMF and growth in consumer demand for wrinkle resistant, stretchable, sung fitting fabrics particularly in the greatly expanding areas of sportswear and other casual wearing apparel. Today, the usage of knitting fabrics ranges from hosiery, underwear, sweater, slacks, suits and coats, rugs and home furnishing. Knitting is the method of creating fabric by transforming continuous strands of yarn into a series of interlocking loops, each row of such loop hanging by the one immediately preceding it. The basic element of knit fabric structure is the loop intermeshed with the loops adjacent to it on both side and above and below it. Types of knitting: There are two types of knitting- 1. Warp knitting and 2. Weft knitting. Warp knitting: Warp knitting is a method of forming fabric by knitting in which the loops are made in vertical way along the length of the fabric from each warp yarn and intermeshing of loops takes place in a flat form on a length wise basis. Fig: knitting structure.
  • 38.
    Prepared by: Hasan(15th - Batch; SEU) | Email: hasanbd015@gmail.com 33 Weft knitting: Weft knitting is a method of forming fabric by knitting in which the loops are made in horizontal way from a single yarn and intermeshing of loops takes place in a circular or flat form on a course wise basis. Course: The loops that runs along the fabric width is called course. Wales: The loop which runs across the length of fabric is called wales. Needle: The needle is primary element of knitting machine, it is a thin metal plate with hooked part and it helps to form loops. Types of needle- 1. Latch needle 2. Bearded needle and 3. Compound needle. Sinker: The sinker is the second primary element of knitting machine, it is a thin metal plate which acts individually or collectively approximately at right angles from the hook side between adjacent needles. Function of sinker: 1. Loop formation 2. Holding down 3. Knocking over.
  • 39.
    Prepared by: Hasan(15th - Batch; SEU) | Email: hasanbd015@gmail.com 34 Cam: Cams are devices which convert the rotary machine drive in reciprocating action of the needles and other elements. Gauge: The needle gauge of a knitting machine is a measure expressed the no of needle per inch of the needle bed or needle bar. Suppose for latch knitting machine gauge, N = number of needles per inch. GSM: It means the grams per square meter of a fabric. GSM is an important parameter in terms of fabric weight. GSM can be calculated by following formula- GSM = gm/sq-meter = gm/sq-meter WPI CPI SL(cm) 59.05 Ne WPI CPI SL(cm) Tex 10
  • 40.
    Prepared by: Hasan(15th - Batch; SEU) | Email: hasanbd015@gmail.com 35 CLASSIFICATION OF KNITTING MACHINES Hand drive flat knitting machine Automatic flat knitting machine Knitting machine Warp knitting machine Racshel warp knitting machine Tricot warp knitting machine Weft knitting machine Circular knitting machine Flat knitting machine V bed rib knitting machine Flat bed purl knitting machine Large diameter circular knitting machine Small diameter circular knitting machine Double jersey circular knitting machine Single jersey circular knitting machine Single cylinder circular knitting machine Double cylinder circular knitting machine Dial & cylinder circular knitting machine Interlock Rib JacquardNon jacquardJacquardNon jacquard
  • 41.
    Prepared by: Hasan(15th - Batch; SEU) | Email: hasanbd015@gmail.com 36 HISTORICAL BACKGROUND OF KNITTING MACHINE 1589 – William Lee, Inventor of mechanical stitch formation technique. 1758 – Jedediah Strut, Inventor of double knitting technique, i.e. Derby rib machine. 1798 – Monsieur Decroix, arrange the needles radially into a corona. The circular knitting frame is formed. 1805 – Joseph Marie Jacquered, Individual movement of knitting and transfer needles, sinker or guide needles for patterning. 1847 – Mathew Townsend, simplification of mechanism, higher production speed. 1850 – Circular knitting machine. 1852 – Theodor Grof, steel needles invented. 1878 – Circular knitting machines which can produce plain or rib fabric tubes. 1910 – Interlock fabric, It is a double faced fabric. 1918 – Firm width, double cylinder, small cylinder circular knitting machine with a double hook needle and slider. 1935 – General terms and principles of knitted structure.
  • 42.
    Prepared by: Hasan(15th - Batch; SEU) | Email: hasanbd015@gmail.com 37 DIFFERENCE BETWEEN WEAVING AND KNITTING Topics Weaving Knitting 1.Definition The fabric forming process by interlacement of warp threads. The fabric forming process by intermeshing of loops. 2.Elasticity Very less or no elasticity. The fabric shows high amount of stretch and elasticity due to loop structure. 3.Dimentional stability Good dimensional stability which causes less shrinkage. Less dimensional stability. 4.Durability More durable. Less durable than woven Fabrics. 5.Moisture absorption The fabric absorbs less moisture. The knitted fabrics absorb more moisture because of their loose construction. 6.Slacking and low sening The fabric provides good stability due to intersecting of yarns at right angle. It creates problem after wearing for along time. 7.Air permeability Air is less permeable due to compact construction woven fabric. Air permeability is more due to voluminous structure of knitted fabric. 8.Crease Woven fabrics are more inclined to crease .So ironing and iron retention are better knitted fabric. Knitted fabrics are more resistant to crease. So it requires no ironing. 9.Production cost Production cost is more due to warp preparation and desizing process. Production cost is less due to modest manufacturing process. 10.Yarn TPI of yarn is comparatively higher than knitting yarn. TPI of yarn is comparatively lower than woven fabric.
  • 43.
    Prepared by: Hasan(15th - Batch; SEU) | Email: hasanbd015@gmail.com 38 SOME STANDARD FABRIC CONSTRUCTION Adhi: It is a plain cloth, medium quality of muslin. Suitable for Punjabi, Summer shirting etc. Construction: Bandage cloth: Bleached plain cloth, it is also known as surgical cloth. Construction: Cambric cloth: Cambric or chambray is a lightweight plain weave cotton cloth used as fabric for lace and needlework. Cambric also known as batiste in a large part of the world, was first used in Cambrai, France, as early as 1595. It is possibly named after Baptiste of Cambrai. It is a closely woven, firm fabric with a slight glossy surface produced by calendaring. Modern cambric is made from Egyptian or American cotton and sometimes flax, but also polymer fibers can be added. Construction: Chiffon: Chiffon is made from cotton, silk or synthetic fibres. Silk fabric on plain weave with soft feeling. It is degummed after weaving with hard twisted gummed silk. It is a lightweight, balanced plain-woven sheer fabric woven of alternate S and Z-twist crepe (high-twist) yarns. Construction: Satin: Satin is a weave that typically has a glossy surface and a dull back. Construction: (90 – 100) (100 – 120) 90 100 40 27 32 40 90 100 60 50 100 100 14 16 128 80 80 36
  • 44.
    Prepared by: Hasan(15th - Batch; SEU) | Email: hasanbd015@gmail.com 39 Drill: The most common use of drill in uniforms and casual wear is in the form of khaki. Construction: Jamdani: Jamdani is a hand loom woven fabric made of cotton, which historically was referred to as muslin. The Jamdani weaving tradition is of Bengali origin. It is one of the most time and labor intensive forms of weaving hand loom weaving. Construction: Khaddar: Coarse plain cloth, originally it is named from hand spun yarn. Construction: Organdy: Thin transparent stiff muslin like fine cotton fabric with plain weave. Construction: Voile: Plain cloth, combed and hard twisted superfine single yarn is used in both warp and weft. Construction: Poplin: Fine warp, coarse weft plain weave. Rib are formed in weft way. Used as light tropical dress materials. Construction: 90 50 16 16 80 72 80 60 44 40 20 20 90 76 80 120 60 60 50 50 110 76 45 45
  • 45.
    Prepared by: Hasan(15th - Batch; SEU) | Email: hasanbd015@gmail.com 40 Flannel: Light or medium weight plain or twill weave fabrics, originally in wool, often in mixture yarns, raised on one or both sides by varying degrees. Cotton flannel is used for shirts, nightwear and bed clothing and wool flannel is for outerwear. Construction: Twill: Soft, light twill weaves, usually printed, often in filament yarns for dresses, blouses, ties, scarfs. Construction: Denim: Durable woven cotton twill, originally with an indigo dyed warp and white weft (blue denim). For jeans, leisure wear and work wear. Construction: Oxford: Good quality cotton shirting and blouse fabric made in plain weave but with two ends weaving as one. Contrasting colors in warp and weft give a miniature diced pattern. Construction: Calico: It is a closely woven and print cloth of cotton or cotton blend with a small busy pattern. Used for bed sheets, aprons, light summer clothing. Construction: 40 42 20 10 130 70 30 30 80 40 10 7 101 55 45 11 16 16 60 60
  • 46.
    Prepared by: Hasan(15th - Batch; SEU) | Email: hasanbd015@gmail.com 41 Canvas: It is a heavy, firm, strong fabric made of cotton or acrylic and used for awnings, slip covers, shoe fabrics, tarpaulins and boat covers. It is made in plain or basket weave. Canvas is smoother, more compact and the heaviest of the three (Duck, canvas and sail cloth). Construction: Sheeting: Construction: Umbrella fabric: Construction: or, 72 42 10 10 30 30 68 68 96 96 30 30 100 100 50 60
  • 47.
    Prepared by: Hasan(15th - Batch; SEU) | Email: hasanbd015@gmail.com 42 Flow chart of wet process for woven fabric: Grey Fabric Inspection To check the fabric for naps, warp and weft And missing, end breakage, hole, spot Stitching Singeing To remove the loose hairy fibers De-sizing To remove the size material Scouring To remove the impurities and increasing fabric absorbency Bleaching To increase whiteness of the fabric or yarn Mercerizing To increase fabric absorbency and luster Dyeing To impart color on substrates from dyes Printing To impart color and design on substrates from dyes and pigments Finishing To improve the overall quality and to satisfy the consumers Final Inspection Ready for delivery WET PROCESSING DEPERTMENT
  • 48.
    Prepared by: Hasan(15th - Batch; SEU) | Email: hasanbd015@gmail.com 43 Flow Chart of Wet Process for Knit Fabric: Grey fabric inspection Stitching (Batching) Loading in the machine Scouring and Bleaching Neutralization and Rinsing Dyeing De-watering Hydro-extractor Dryer Compactor Slitting Stentering Final Inspection Delivery
  • 49.
    Prepared by: Hasan(15th - Batch; SEU) | Email: hasanbd015@gmail.com 44 Steps of Wet Process: Pretreatment Coloration Finishing Singeing Dyeing Chemical Finishing Desizing Printing Mechanical(Physical) Finishing Scouring Bleaching Mercerizing Singeing: Singeing is the process carried out to remove loose hairy fibers from the surface of the yarn or fabric. It is necessary for level dyeing and to increase luster of the fabric. It is generally carried out for woven fabric. Desizing: Desizing is the process of removal of size materials (starch, gum etc) from the warp yarn of woven fabric. Desizing is the first treatment of wet process n textile. It can be done by acid, alkali or enzyme. Scouring: Scouring is the process by which all natural fat, oil, wax as well as dirt and other impurities are removed for producing a clean textile material. It is done mainly with soap/detergent and alkali. Bleaching: Bleaching is the process for improving the whiteness of textile materials by removing the natural coloring matters. Bleaching produces a pure and permanent white effect on fabric which is suitable for level dyeing and sharp printing. Hydrogen per oxide (H2O2), Sodium hypochlorite (NaOCl), Sodium chlorite (NaClO2) and Bleaching power (Ca(OCl)Cl) can be used as bleaching agent.
  • 50.
    Prepared by: Hasan(15th - Batch; SEU) | Email: hasanbd015@gmail.com 45 Mercerizing: Mercerizing is a physio-chemical process where cotton yarn/fabric is treated with 15-20% Caustic Soda(NaOH) solution to improve their tensile strength, lusture, dye affinity etc. Dyeing: Dyeing is a distribution process which is happened between textile materials and dyes in a dyeing machine/dye bath. There are different dyes like direct dye, acid dye, vat dye, sulpher dye, reactive dye, disperse dye, azoic dye etc. Printing: Textile printing is the process of applying color in ink or paste form on fabric for producing specific design/motif in one or more colors. or, Textile printing is one kind of localized dyeing that is dyes or pigments are applied locally or discontinuously to produce various design on the fabric with a motif or motives in one or more colors. Finishing: In textile manufacturing finishing refers to any process performed on yarn of fabric after weaving or knitting to impart look, performances, hand feel etc. of the finished textile or clothing according to buyer requirement. Finishing can be done in two forms, in tube form or open width form. Finishing is of two types- Finishing Physical Chemical Temporary e.g. Calendaring, Embossing, Beetting, Compacting etc. Permanent e.g. Raising, Sanforizing. Temporary e.g. Starching, Weighning, Softening. Permanent e.g. Mercerizing, Water repellent, Flame retardant, Resin finishing.
  • 51.
    Prepared by: Hasan(15th - Batch; SEU) | Email: hasanbd015@gmail.com 46 Physical finishing: The finishing process usually involve in specific physical treatment to cause change in appearance is called physical finishing. Example: Calendaring, embossing, raising, sanforizing etc. Chemical finishing: The finishing process which is performed by application of chemical which may react with the fibre is called chemical finishing. Example: Starching, weighting, mercerizing, resin finishing etc. Temporary finishing: The finishing process where deposited material or applied treatment may be removed by easy washing or any subsequent process is called temporary finishing. Example: Calendaring, compacting, starching etc. Permanent finishing: The finishing process where deposited material or applied treatment stables upto last stage of the process and not removed by easy washing or further process is called permanent finishing. Example: Raising, brusting, mercerizing etc. Stentering: An open-width fabric-finishing machine in which the selvedges are so held by attachments to a pair of endless travelling chains that the fabric is finished to a specified width. The treatments of fabrics as its full width in the unfold state in contrast to rope form. Calendaring: After scouring, bleaching, dyeing fabric need to dry finally to retain its delivery shape and dimension. But at this stage fabric may become least lusterous, as the threads in the fabric become wavy or crimp type. So we need to parallel the fabric surface to make them oriented. To fulfill this requirements fabric is passed through some rollers at high temperature and tension, this is known as calendaring. It’s a temporary finish.
  • 52.
    Prepared by: Hasan(15th - Batch; SEU) | Email: hasanbd015@gmail.com 47 Flow Process Chart of Garments: Design or sketch Basic block Working pattern Sample making Basic manufacturing difference Approved sample Costing Production pattern Grading Marker making Fabric spreading Cutting Sorting and bundling Sewing Ironing and Finishing Inspection Packing Cartooning Final inspection Delivery GARMENTS DEPARTMENT
  • 53.
    Prepared by: Hasan(15th - Batch; SEU) | Email: hasanbd015@gmail.com 48 GARMENTS RELATED TERMS: Design or sketch: It is given by buyers to manufactures containing sketches including measurements of the style. Basic block: Block is an individual component of garments without any design or style. Sample: The garment which is followed for bulk production or which is used through the process sequence is called sample. Approved sample: According to all the required specifications the sample which is approved by buyer is called approved sample. Counter sample: The sample which is followed by approved sample is called counter sample. It is necessary for smooth production. Pattern: Pattern is a hard paper which is made by following all the specifications of each and individual components for a particular style of garment. Working pattern: It is made according to the exact dimension of particular style without allowance. This is use for sample making. Production pattern: It is made according to the exact dimension of particular style with allowance. This is used for garments production. Grading: When different sizes of patterns are made from the master pattern of the garment is called grading. Marker: Marker is a thin paper which contains all the necessary pattern pieces for all sizes for a particular style of garments.
  • 54.
    Prepared by: Hasan(15th - Batch; SEU) | Email: hasanbd015@gmail.com 49 Marker efficiency: The marker planner measures his success by the efficiency of the marker plan. The following formula is used to measure the efficiency- Marker efficiency = % Maker efficiency Fabric wastage Profit Fabric spreading: Fabric is spreaded on table properly for cutting. Cutting: To cut fabric according to marker dimension. Sorting & Bundling: Sort out the cut panels according to size and for each size make an individual bundle. Sewing: The process of joining of fabric by the use of needle & sewing thread is called sewing. Ironing & Finishing: After sewing, we will get a complete garment which is treated with steam ironing & also several finishing processes are done for example extra loose thread cutting. Inspection: In this stage, size, sewing defect, pressing, shade & labels are checked. Packing: Garments are packed by Polyethylene bag. Cartooning: After packing, it should be placed in cartooning for export. Final Inspection: This inspection is done after complete of 100% production. Final inspection is conducted by buyer’s side or manufacturing side. Delivery: If everything is ok, then manufacturer sent the goods to the buyer. Area of the pattern in the marker plan Total area of the marker plan
  • 55.
    Prepared by: Hasan(15th - Batch; SEU) | Email: hasanbd015@gmail.com 50 Allowance: When garment is made by adding extra dimension with the net dimension of the garment is called allowance. Sewing Allowance: The fabric which is kept excess near the seam line at the time of sewing is called sewing allowance. Accessories or Trimmings: Without fabric all materials used in garments is called accessories. It includes thread, button, interlining, zipper, labels etc. Stitch: Stitch is a loop or unit in seam line which is produced by sewing thread from a sewing machine. Seam: Seam is a joint where two or more plies of fabric are held together. Seams are usually formed by sewing, welding, adhesives etc. Back rise: The distance from the crotch/crutch back waist line. Back tacking: Approximately 1cm or small stitch backward at the beginning and finishing of sewing and thus securing of the sewn end so that the thread could not be loosed easily. Bar take: Re-stitching over a very short length to give and increase the area a high load bearing strength. E.g. belt loops and pocket corner are bar tacked. Backing: Linen or a piece of their fabrics inserted inside the apparel at certain places so that they could bear and sustain the external pressure. Bespoke: The apparel made for the specified individual after taking his body measurement. Basting: Primary & temporary stitching before final stitch with a view to facilitating accurate placement is called basting. Basting could be done either by hand or machine.
  • 56.
    Prepared by: Hasan(15th - Batch; SEU) | Email: hasanbd015@gmail.com 51 Crease: Any kind of folding in cloths. Crocking: The act of taking out color from the dry and wet cloth by rubbing or scouring. Grain line: Normally pattern pieces carry a line is called grain line. When pattern pieces are laid down during marker making over the cloth, the grain line should be parallel to the warp if the fabric is woven and wales in case of knitted fabric. Drape: It is a character of fabric which indicates of flexibility and suppleness of fabric. The degree to which a fabric falls into graceful folds when hung or arranged in different positions. FOB (Free on Board): It is the value of the product which is claimed or fixed without transportation cost of the goods. C & F (Cost and Freight): It is the value of the product which is claimed or fixed including transportation cost of the goods. CIF (Cost, Insurance and Freight): It is the value of the product which is claimed or fixed including transportation cost and insurance cost. C.M order (Cost of Making): Buyer will provide all the fabric and accessories. Manufacturer has to make only garment and he will get the making charge only. C.M.T (Cost of Making with Trimming) order: Buyer will provide all fabric. Manufacturer will get the making charge and at the same time will get the trimming cost. Ligne no: It is the measuring unit of the button. It indicates the diameter of button. If diameter increases, ligne no also increases. Where, 1 Ligne = 0.025inch or 0.635 mm
  • 57.
    Prepared by: Hasan(15th - Batch; SEU) | Email: hasanbd015@gmail.com 52 L/C (Letter of Credit): A guarantee letter of payment. This letter ensures that seller will get his payment after delivery of the goods. Or, It is a commitment by an opening bank account on behalf of the importer in favor of the exporter that the bills drawn by them on the importer countries covering the shipment of specified items and quality of goods within stated period will be paid in exchange of documents under certain items and conditions. Quota: It is an agreement between governments of the importer country and the exporter country. In details it is the quantities of garments of different categories upon the manufacturing countries according to business policy. DIFFERENCE BETWEEN TAILOR AND GARMENTS Tailor Garments 1.It takes 1/2 person to make a complete garments. 1.It takes many persons (10-16) to make an garments. 2.Apparel is made for particular person. 2.Made for many persons. 3.Made according to the body measurement of a particular person. 3.Made according to the standard body measurement. 4.No grading is done. 4.Grading is done here. 5.Initial cost is relatively low. 5.Initial cost is relatively high. 6.Can be made from one machine. 6.Should be made from many machines. 7.Single ply fabric is used. 7.Multiple ply fabric is used. 8.Fabric wastages are high. 8.Fabric wastages are low. 9.Risk of loss is less. 9.Risk of loss is more. 10.No need of pattern. 10.Pattern must be required. 11.It takes few hours to an apparel. 11.It takes less time to make an apparel.
  • 58.
    Prepared by: Hasan(15th - Batch; SEU) | Email: hasanbd015@gmail.com 53 Humidity: Humidity is term used to describe the amount of moisture present in the atmosphere. This can be described in terms of either Absolute Humidity or Relative Humidity. Most of the fibers are hygroscopic in nature that is they are able to absorb water vapour from moist atmosphere and desorbs or loss water in a dry atmosphere. There are two types of Humidity- 1. Absolute Humidity and 2. Relative Humidity. Absolute humidity: It is the weight of water present in a unit volume of moist air. It is the actual density of water vapour in the atmosphere and it can be expressed in terms of grain per cubic foot or grams per cubic meter. Relative humidity: It is the ratio of the actual vapour pressure to the saturated vapour pressure at the same temperature of air is called relative humidity, which is expressed as a percentage. i.e. RH = 100 The changes in the relative humidity will change the amount of moisture in a sample of material which may be expressed in terms of moisture content and moisture regain. Moisture content: It is defined as the weight of the water in a material expressed as a percentage of the total weight of the material. i.e. Moisture Content = 100 MC% = 100 Where, W = Weight of water. D = Oven dry sample weight. MC = Moisture content. Actual vapour pressure Saturated vapour pressure Weight of water Total weight of material W W + D
  • 59.
    Prepared by: Hasan(15th - Batch; SEU) | Email: hasanbd015@gmail.com 54 Moisture regain: It is defined as the weight of the water in a material expressed as a percentage of the oven dry weight of material. i.e. Moisture Regain = 100 R% = 100 Where, W = Weight of water. D = Oven dry sample weight. MC = Moisture regain. Standard atmosphere: It is defined as an atmosphere at the prevailing barometric pressure with a relative humidity of 65% and a temperature of 200 C (680 F). Standard testing atmosphere: It is an atmosphere with a relative humidity of 65 2% and a temperature of 200 20 C (680 40 F). In tropical and sub-tropical regions like India or Bangladesh, temperature 200 C is very difficult to obtain, so higher standard temperature 270 20 C (810 40 F) is used. Oven dry weight: The constant weight of textile material obtained by drying at a temperature of 1050 C. Weight of water Oven dry weight of material W D
  • 60.
    Prepared by: Hasan(15th - Batch; SEU) | Email: hasanbd015@gmail.com 55 SOME STANDARD ABBREVIATION IN TEXTILE ARENA: AFIS = Advance Fiber Information System. AMT = Apparel Manufacturing Technology. BCSIR = Bangladesh Council of Scientific and Industry Research. BGMEA = Bangladesh Garment Manufacturers and Exporters Association. BKMEA = Bangladesh Knitwear Manufacturers and Exporters Association. BHB = Bangladesh Handloom Board. BIFT = Bgmea Institute of Fashion Technology. BOG = Board of Governers. BQSP = Bangladesh Quality Support Programme. BSTI = Bangladesh Standards and Testing Institute. BTMA = Bangladesh Textile Mills Association. BTMC = Bangladesh Textile Mills Corporation. CAD = Computer Aided Design. CAM = Computer Aided Management. CEPD = Centre for Export and Product Development. FDT = Fashion Design Technology. GOB = Government of Bangladesh. HRD = Human Research and Development. HVI = High Volume Instrument. ICT = Information Communication Technology. ISO = International Standard Organization. IT = Information Technology. ITET = Institute of Textile Engineers and Technology. MFA = Multi-Fiber Arrangements. MIS = Management Information System.
  • 61.
    Prepared by: Hasan(15th - Batch; SEU) | Email: hasanbd015@gmail.com 56 NGO = Non-Government Organization. NITRAD = National Institute of Textile Training Research and Design. NITER = National Institute of Textile Engineering and Research. RMG = Ready Made Garment. SGS = Society General Surveillance. SOP = Standard Operating Procedure. TIDC = Textile Industry Development Centre. TQM = Total Quality Management. TIFA = Trade and Investment Framework Agreement. UCEP = Underprivileged Children’s Education Program. GMT = Greenwich Mean Time. IDB = Islamic Development Bank. ADB = Asian Development Bank. VAT = Value Added Tax.