Participative
                                                    idealized design



                                                                           is subject to only 2
                                                                                constraints

     is                      considers        involves                                                           benefits are


                                                                                                             * Facilitates participation
  Proactive:                 Interacting,      Multiple          1. Design is           2. Design should     * Unleashes creativity
 focuses on                  interrelated                       technologically         be operationally     * Extends concepts of
                                            stakeholders
    ideals                    problems                             feasible                  viable          feasibility
                                                                                                             * Generates consensus

   goal is                   may have        who have
                                                                        DISGREGARD all other
                                                                           external constraints
                                                                       (economic, political, legal...)
ideal-seeking                Synergistic      Multiple
   state or                   solutions      objectives
   system




The Art of Problem Solving                                                                                 Karen O. Storer 2006
by Russell L. Ackoff, 1978                                                                                 www.pictureitsolved.com

Idealized Design

  • 1.
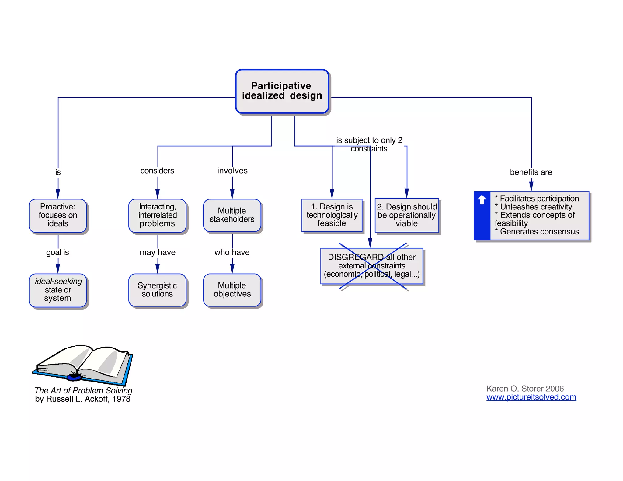
    Participative idealized design is subject to only 2 constraints is considers involves benefits are * Facilitates participation Proactive: Interacting, Multiple 1. Design is 2. Design should * Unleashes creativity focuses on interrelated technologically be operationally * Extends concepts of stakeholders ideals problems feasible viable feasibility * Generates consensus goal is may have who have DISGREGARD all other external constraints (economic, political, legal...) ideal-seeking Synergistic Multiple state or solutions objectives system The Art of Problem Solving Karen O. Storer 2006 by Russell L. Ackoff, 1978 www.pictureitsolved.com