Pharmacotherapeutics
of
Hyperlipidaemia
Ravinandan A P
Assistant Professor,
Sree Siddaganga College of Pharmacy
Tumkur-03
Presentation outlines
• Introduction
• Definition
• Epidemiology
• Etiology
• Clinical presentation
• Treatment
Non-pharmacological treatment
Pharmacological treatment – including co-morbidities
• Counselling points
• Monitoring parameter
Lipids
• Lipids are fats that are either absorbed from food or synthesized in the liver.
• Triglycerides (TGs) and cholesterol contribute most to disease.
• All lipids are physiologically important.
• The primary function is to store energy in adipocytes and muscle cells.
Lipids Classification
Lipids Profile
A lipid profile test or complete cholesterol test measures
four levels of cholesterol:
• LDL (Low-density lipoprotein) or ‘Bad Cholesterol’:
If our body has a large amount of LDL, then there are high risks of heart attack,
heart disease, or stroke. The LDL amount should be between 70 to 130 mg/dL
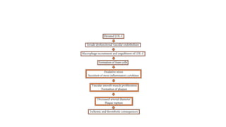
• Rich in cholesterol, and maximum associated with Atherosclerosis.
• HDL (high-density lipoprotein) or ‘Good Cholesterol’: Scavenger lipoproteins
HDL is termed as ‘good cholesterol’ because it removes LDL from your blood,
which reduces the risks of heart diseases. 40 to 60 mg/dL denotes healthy levels
of HDL.
• HDL reverse the cholesterol transport & brings cholesterol to peripheral
circulation, which is excreted by converting in to BILE SALTS.
• TOTAL CHOLESTEROL: It measures the total amount of cholesterol in the body.
• It should be less than 200 mg/dL (the lower the number, the better)
• Required for the synthesis of BILE SALTS & BILE ACIDS.
• TRIGLYCERIDES: Our body converts the unwanted calories into triglycerides,
which are stored in fat cells later.
• High levels of triglycerides are present in obese or overweight people, diabetic
people, and also those who consume too much alcohol or sweets.
• These levels of cholesterol determine the health factors of our body, and
hence we must have a regular knowledge about lipid levels in our body.
What is Hyperlipidaemia?
• Cholesterol is a fatty substance known as a lipid and is vital for the body’s
normal functioning.
• The liver mainly makes it, but it can also be found in some foods.
• Having an excessively high level of lipids in our blood (hyperlipidemia) can
have an effect on our health.
• It is also known as hyperlipoproteinemia, hyperlipidemia, and high
cholesterol.
• Based on the pattern of lipoproteins, it is of different types like
hyperlipoproteinemia Types I, II, III, IV, and V.
DEFINITION
• Dyslipidaemia is defined as elevated total cholesterol, low-density
lipoprotein (LDL) cholesterol, or triglycerides; a low high-density
lipoprotein (HDL) cholesterol; or a combination of these
abnormalities.
• Hyperlipoproteinemia describes an increased concentration of the
lipoprotein macromolecules that transport lipids in the plasma.
• Abnormalities of plasma lipids can result in a predisposition
Epidemiology
• More in developed countries
• Western country's population majority have high-fat diets, which is the reason for
hyperlipidemia.
• Approximately 112 billion in management expenditures.
• Estimates are that over 50% of American adults have elevated LDL levels, and it is
speculated that under 35% of those patients adequately manage their high LDL levels,
clearly depicting an undertreated disease.
• Per the JAMA Network, "Prevalence of dyslipidemia was significantly greater among
whites than blacks (women, 64.7% vs. 49.5%; and men, 78.4% vs. 56.7%; P<.001 for
both) and amongst men than women (P≤.02 in every ethnic group).“
• Intuitively, in countries with lower overall rates of obesity and saturated fat
consumption, the prevalence of hyperlipidemia and subsequent coronary artery
disease is lower when contrasted to rates in Europe and throughout the United States.
Etiology- Causes
Life style
• An unhealthy diet
• Lack of exercise or physical activity
• Overweight
• Drinking more alcohol
• Smoking
Medical conditions
• Hypertension
• Diabetes
Others
• Family history with heart strokes
• Genetics (hereditary)
Symptoms
• High cholesterol itself does not cause any symptoms, but it increases our risk
of serious health conditions.
• Chest pain
• Xanthoma (A skin problem marked by the development of irregular yellow
lump)
• Vomiting, Anorexia, Diarrhea, Abdominal Pain, Eye disorder, depression,
Abdominal distension.
How is a lipid profile test or complete cholesterol test performed?
• A blood sample is taken by the doctor, preferably in the morning, with
12 hours of fasting.
• It helps to determine the lipid level in blood accurately.
DIAGNOSIS
• A fasting lipoprotein profile including total cholesterol, LDL, HDL, and
triglycerides should be measured in all adults 20 years of age or older
at least once every 5 years.
• Measurement of plasma cholesterol (which is about 3% lower than
serum determinations), triglyceride, and HDL levels after a 12-hour or
longer fast is important, because triglycerides may be elevated in
nonfasted individuals; total cholesterol is only modestly affected by
fasting.
Desired Outcome / Treatment Goal
The goals of treatment are:
• To lower total and LDL cholesterol to reduce the risk of first or
recurrent events such as
Myocardial infarction
Angina,
Heart failure,
Ischemic stroke,
Other forms of peripheral arterial disease, such as carotid
stenosis or abdominal aortic aneurysm.
General approach to treatment
• Establishing targeted changes and outcomes with consistent reinforcement of goals and measures
at follow-up visits to attain goals are important to reduce barriers for optimizing
• Therapeutic Lifestyle Changes(TLC) and pharmacologic therapy.
• TLC should be implemented in all patients prior to considering drug therapy.
• The components of TLC include reduced intake of saturated fats and cholesterol, dietary options
to reduce LDL, such as consumption of plant stanols and sterols and soluble fiber, weight
reduction, and increased physical activity.
• In general, physical activity of moderate intensity 30 minutes per day for most days of the week
should be encouraged.
• Patients with known CAD or who are at high risk should be evaluated before they undertake
vigorous exercise.
• Weight and BMI should be determined at each visit, and lifestyle patterns to induce a weight loss
of 10% should be discussed with persons who are overweight.
• All patients should be counselled to stop smoking.
• Plant stanols and sterols, also known as phytosterols, are cholesterol-
like compounds that are found in many plant-based foods. They may
help lower LDL cholesterol levels.
• Foods that contain plant stanols and sterols
• Fruits and vegetables: Many fruits and vegetables contain plant
sterols
• Nuts and seeds: Nuts and seeds are rich in plant sterols
• Legumes: Legumes like soybeans are a good source of plant sterols
• Vegetable oils: Refined vegetable oils often contain added plant
sterols
• Grain products: Cereals and breads contain plant sterols
• The National Cholesterol Education Program Adult Treatment Panel III
(NCEP ATP III) recommends that a fasting lipoprotein profile and risk
factor assessment be used in the initial classification of adults.
• If the total cholesterol is <200 mg/dL, then the patient has a desirable
blood cholesterol level.
• If the HDL is also >40 mg/dL, no further follow-up is recommended for
patients without known CHD and who have fewer than two risk factors.
• In patients with borderline-high blood cholesterol (200 to 239 mg/dL),
assessment of risk factors is needed to more clearly define disease risk.
Major Risk Factors (Exclusive of LDL Cholesterol)
That Modify LDL Goals
Weight Being overweight
• Is a risk factor for hyperlipidemia and heart disease.
• Losing weight can help reduce LDL, total cholesterol, and triglyceride
levels.
• It can also boost HDL, which helps to remove the bad cholesterol out of
the blood.
• To lose weight, adopt a low-calorie diet and increase your physical
activity Increase your fiber intake.
• All fiber is heart-healthy, but soluble fiber, which is found in oats, brain,
fruits, beans, and vegetables, can lower our LDL cholesterol levels.
• Eat more fruits and veggies. They’re high in fiber and vitamins and low
in saturated fat.
Physical activity
• A lack of physical activity is a risk factor for heart disease.
• Regular exercise and activity helps lower LDL, raise HDL, and encourage weight
loss.
• At least 30 minutes of physical activity is recommended, at least 5 days a week.
• Brisk walking is an excellent and easy choice.
• Quit smoking: It triggers many problems that contribute to heart disease.
• It promotes plaque buildup on the walls of the arteries, increases LDL levels,
and it encourages blood clot formation and inflammation.
• Quitting smoking will result in higher HDL.
• This may be one reason why cardiovascular disease risk falls after quitting.
Macronutrient Recommendations
CLASSIFICATION- HYPOLIPIDAEMIC DRUGS
Sl.No Name of the class Example / Drug names
1 HMG-CoA reductase inhibitors
(Statins):
Lovastatin, Simvastatin,
Pravastatin,
Atorvastatin, Rosuvastatin,
Pitavastatin
2 Bile acid sequestrants (Resins): Cholestyramine, Colestipol
3 Lipoprotein lipase activators
(PPARα activators, Fibrates):
Clofibrate, Gemfibrozil,
Bezafibrate, Fenofibrate.
4 Lipolysis & triglyceride synthesis
inhibitor:
Nicotinic acid.
5 Sterol absorption inhibitor: Ezetimibe.
Mechanism of action and pattern of lipid lowering effect of important
hypolipidemic drugs
HMG-CoA Reductase Inhibitors
• Example: Atorvastatin, Fluvastatin, Lovastatin, Pravastatin, Rosuvastatin, Simvastatin
• Statins inhibit 3-hydroxy-3-methylglutaryl coenzyme A (HMG-CoA) reductase,
interrupting the conversion of HMG-CoA to mevalonate, the rate-limiting step in de
novo cholesterol biosynthesis.
• Reduced synthesis of LDL and enhanced catabolism of LDL mediated through LDL-Rs
appear to be the principal mechanisms for lipid-lowering effects.
• When used as monotherapy, statins are the most potent total and LDL cholesterol-
lowering agents and among the best tolerated.
• Total and LDL cholesterol are reduced in a dose-related fashion by 30% or more
when added to dietary therapy.
HMG-CoA Reductase Inhibitors
• Combination therapy with a statin and BAR is rational because numbers of
LDL-Rs are increased, leading to greater degradation of LDL cholesterol;
intracellular synthesis of cholesterol is inhibited; and enterohepatic
recycling of bile acids is interrupted.
• Combination therapy with a statin and ezetimibe is also rational because
ezetimibe inhibits cholesterol absorption across the gut border and adds
12% to 20% further reduction when combined with a statin or other drugs.
• Constipation occurs in fewer than 10% of patients taking statins.
• Other adverse effects include elevated serum aminotransferase levels
(primarily alanine aminotransferase), elevated creatine kinase levels,
myopathy, and rarely rhabdomyolysis.
Bile Acid Resins (BARs)
• Ex: Cholestyramine, Colestipol, Colesevelam
• The primary action of BARs is to bind bile acids in the intestinal lumen, with a
concurrent interruption of enterohepatic circulation of bile acids, which
decreases the bile acid pool size and stimulates hepatic synthesis of bile acids
from cholesterol.
• Depletion of the hepatic pool of cholesterol results in an increase in
cholesterol biosynthesis and an increase in the number of LDL-Rs on the
hepatocyte membrane, which stimulates an enhanced rate of catabolism from
plasma and lowers LDL levels.
• The increase in hepatic cholesterol biosynthesis may be paralleled by
increased hepatic VLDL production, and, consequently, BARs may aggravate
hypertriglyceridemia in patients with combined hyperlipidemia.
Bile Acid Resins (BARs)
• BARs help treat primary hypercholesterolemia (familial hypercholesterolemia,
familial combined hyperlipidaemia, type IIa hyperlipoproteinemia).
• GI complaints of constipation, bloating, epigastric fullness, nausea, and flatulence
are most commonly reported.
• These adverse effects can be managed by increasing fluid intake, modifying the diet
to increase bulk, and using stool softeners.
• Other potential adverse effects include impaired absorption of fat-soluble vitamins
A, D, E, and K; hypernatremia and hyperchloremia; GI obstruction; and reduced
bioavailability of acidic drugs such as warfarin, nicotinic acid, thyroxine,
acetaminophen, hydrocortisone, hydrochlorothiazide, loperamide, and possibly iron.
• Drug interactions may be avoided by alternating administration times with an
interval of 6 hours or greater between the BAR and other drugs.
Niacin
• Niacin (nicotinic acid) reduces the hepatic synthesis of VLDL, which in
turn leads to a reduction in the synthesis of LDL. Niacin also increases
HDL by reducing its catabolism.
• The principal use of niacin is for mixed hyperlipidemia or as a second-line
agent in combination therapy for hypercholesterolemia.
• It is a first-line agent or alternative for the treatment of
hypertriglyceridemia and diabetic dyslipidemia.
• Niacin has many common adverse drug reactions; most of the symptoms
and biochemical abnormalities seen do not require discontinuation of
therapy.
Ezetimibe
• Ezetimibe interferes with the absorption of cholesterol from the brush border of the
intestine, a novel mechanism that makes it a good choice for adjunctive therapy.
• It is approved as both monotherapy and for use with a statin.
• The dose is 10 mg once daily, given with or without food.
• When used alone, it results in an approximate 18% reduction in LDL cholesterol.
• When added to a statin, ezetimibe lowers LDL by about an additional 12% to 20%.
• A combination product containing ezetimibe 10 mg and simvastatin 10, 20, 40, or 80
mg is available.
• Ezetimibe is well tolerated; approximately 4% of patients experience GI upset.
• Because cardiovascular outcomes with ezetimibe have not been evaluated, it should
be reserved for patients unable to tolerate statin therapy or those who do not
achieve satisfactory lipid lowering with a statin alone.
Fish Oil Supplementation
• Diets high in omega-3 polyunsaturated fatty acids (from fish oil), most commonly
eicosatetraenoic acid (EPA), reduce cholesterol, triglycerides, LDL, and VLDL and
may elevate HDL cholesterol.
• Fish oil supplementation may be most useful in patients with hypertriglyceridemia,
but its role in treatment is not well defined.
• Lovaza (omega-3-acid ethyl esters) is a prescription form of concentrated fish oil
EPA 465 mg and docosahexaenoic acid 375 mg.
• The daily dose is 4 g/day, which can be taken as four 1-g capsules once daily or two
1-g capsules twice daily.
• This product lowers triglycerides by 14% to 30% and raises HDL by about 10%.
• Complications of fish oil supplementation such as thrombocytopenia and bleeding
disorders have been noted, especially with high doses (EPA, 15 to 30 g/day).
Fibric Acids
• Ex: Gemfibrozil, Fenofibrate, Clofibrate
• Fibrate monotherapy is effective in reducing VLDL, but a reciprocal rise in LDL
may occur and total cholesterol values may remain relatively unchanged.
• Plasma HDL concentrations may rise 10% to 15% or more with fibrates.
• Gemfibrozil reduces the synthesis of VLDL and, to a lesser extent,
apolipoprotein B with a concurrent increase in the rate of removal of
triglyceride-rich lipoproteins from plasma.
• Clofibrate is less effective than gemfibrozil or niacin in reducing VLDL
production.
• GI complaints occur in 3% to 5% of patients, rash in 2%, dizziness in 2.4%,
and transient elevations in transaminase levels and alkaline phosphatase in
4.5% and 1.3%, respectively.
Combination Drug Therapy
• Combination therapy may be considered after adequate trials of monotherapy
and for patients documented to be adherent to the prescribed regimen. Two
or three lipoprotein profiles at 6-week intervals should confirm lack of
response prior to initiation of combination therapy.
• Contraindications to and drug interactions with combined therapy should be
screened carefully, and the extra cost of drug product and monitoring should
be considered.
• In general, a statin plus a BAR or niacin plus a BAR provide the greatest
reduction in total and LDL cholesterol.
• Regimens intended to increase HDL levels should include either gemfibrozil or
niacin, bearing in mind that statins combined with either of these drugs may
result in a greater incidence of hepatotoxicity or myositis.
Combination Drug Therapy
Comparison of Drugs Used in the Treatment of Hyperlipidemia
EVALUATION OF THERAPEUTIC OUTCOMES-
Monitoring:
• Short-term evaluation of therapy for hyperlipidemia is based on
response to diet and drug treatment as measured by lipid panel.
• Many patients treated for primary hyperlipidemia have no symptoms
or clinical manifestations of a genetic lipid disorder (e.g., xanthomas),
so monitoring is solely laboratory based.
• Lipid profile tests
Lifestyle Remedies for Dyslipidemia
• Lifestyle alterations are helpful in controlling the cholesterol and triglyceride
levels.
• The initial step is to diet modification.
• Changes must involve intake of less saturated fat, processed sugar, and alcohol.
• A person must include more of fruits, veggies, lean proteins, and whole grains
to one’s diet.
• Also, regular physical activity and weight loss helps in improving the
cholesterol profile.
Natural treatments are:
• Dyslipidemia diet includes: lesser unhealthy fats (present in red meats, full-fat dairy
products), processed carbs, chips, chocolate, and fried foods
• Augmenting the intake of healthy polyunsaturated fats, like from nuts, seeds,
legumes, fish, olive oil, and whole grains
• Consuming omega-3 oil, in capsule or liquid forms
• Having enough dietary fiber derived from fruits, veggies, and whole grains
• Regular exercises
• Avoiding sitting for long hours
• Lowering or avoiding alcohol intake
• Quitting smoking or other tobacco products
• Preserving a healthy body weight, by weight loss if essential
• Minimum of six to eight hours of sleep a night
• Having plenty of water
Food and Nutrition
Foods to be taken
1. Wholegrain
2. Rice
3. Bread and pasta
4. Fruit and vegetables
5. Oily fish
6. Avocados
7. Nuts and seeds
8. Sunflower and olive oil
Foods to be avoided
1. Meat pies
2. Sausages and fatty cuts
of meat
3. Butter
4. Ghee
5. Cream
6. Hard cheese
7. Cakes and biscuits
8. Food that contains coconut or
palm oil
Prevention Tips
• A healthy weight management is important. This is possible by following a
heart-healthy diet and regular physical activity. Also, people must quit
smoking if they smoke.
• If a person is worried about dyslipidemia, speak to a doctor how a person
may protect against it.
• If a person has a family history of high cholesterol, be positive on living a
healthy life before the cholesterol numbers begin moving towards unhealthy
levels.
Thank
You
Hyperlipidemias / hyperlipoproteinemia, hyperlipidemia

Hyperlipidemias / hyperlipoproteinemia, hyperlipidemia

  • 1.
    Pharmacotherapeutics of Hyperlipidaemia Ravinandan A P AssistantProfessor, Sree Siddaganga College of Pharmacy Tumkur-03
  • 2.
    Presentation outlines • Introduction •Definition • Epidemiology • Etiology • Clinical presentation • Treatment Non-pharmacological treatment Pharmacological treatment – including co-morbidities • Counselling points • Monitoring parameter
  • 3.
    Lipids • Lipids arefats that are either absorbed from food or synthesized in the liver. • Triglycerides (TGs) and cholesterol contribute most to disease. • All lipids are physiologically important. • The primary function is to store energy in adipocytes and muscle cells.
  • 4.
  • 5.
  • 7.
    A lipid profiletest or complete cholesterol test measures four levels of cholesterol: • LDL (Low-density lipoprotein) or ‘Bad Cholesterol’: If our body has a large amount of LDL, then there are high risks of heart attack, heart disease, or stroke. The LDL amount should be between 70 to 130 mg/dL • Rich in cholesterol, and maximum associated with Atherosclerosis. • HDL (high-density lipoprotein) or ‘Good Cholesterol’: Scavenger lipoproteins HDL is termed as ‘good cholesterol’ because it removes LDL from your blood, which reduces the risks of heart diseases. 40 to 60 mg/dL denotes healthy levels of HDL. • HDL reverse the cholesterol transport & brings cholesterol to peripheral circulation, which is excreted by converting in to BILE SALTS.
  • 8.
    • TOTAL CHOLESTEROL:It measures the total amount of cholesterol in the body. • It should be less than 200 mg/dL (the lower the number, the better) • Required for the synthesis of BILE SALTS & BILE ACIDS. • TRIGLYCERIDES: Our body converts the unwanted calories into triglycerides, which are stored in fat cells later. • High levels of triglycerides are present in obese or overweight people, diabetic people, and also those who consume too much alcohol or sweets. • These levels of cholesterol determine the health factors of our body, and hence we must have a regular knowledge about lipid levels in our body.
  • 10.
    What is Hyperlipidaemia? •Cholesterol is a fatty substance known as a lipid and is vital for the body’s normal functioning. • The liver mainly makes it, but it can also be found in some foods. • Having an excessively high level of lipids in our blood (hyperlipidemia) can have an effect on our health. • It is also known as hyperlipoproteinemia, hyperlipidemia, and high cholesterol. • Based on the pattern of lipoproteins, it is of different types like hyperlipoproteinemia Types I, II, III, IV, and V.
  • 12.
    DEFINITION • Dyslipidaemia isdefined as elevated total cholesterol, low-density lipoprotein (LDL) cholesterol, or triglycerides; a low high-density lipoprotein (HDL) cholesterol; or a combination of these abnormalities. • Hyperlipoproteinemia describes an increased concentration of the lipoprotein macromolecules that transport lipids in the plasma. • Abnormalities of plasma lipids can result in a predisposition
  • 13.
    Epidemiology • More indeveloped countries • Western country's population majority have high-fat diets, which is the reason for hyperlipidemia. • Approximately 112 billion in management expenditures. • Estimates are that over 50% of American adults have elevated LDL levels, and it is speculated that under 35% of those patients adequately manage their high LDL levels, clearly depicting an undertreated disease. • Per the JAMA Network, "Prevalence of dyslipidemia was significantly greater among whites than blacks (women, 64.7% vs. 49.5%; and men, 78.4% vs. 56.7%; P<.001 for both) and amongst men than women (P≤.02 in every ethnic group).“ • Intuitively, in countries with lower overall rates of obesity and saturated fat consumption, the prevalence of hyperlipidemia and subsequent coronary artery disease is lower when contrasted to rates in Europe and throughout the United States.
  • 14.
    Etiology- Causes Life style •An unhealthy diet • Lack of exercise or physical activity • Overweight • Drinking more alcohol • Smoking Medical conditions • Hypertension • Diabetes Others • Family history with heart strokes • Genetics (hereditary)
  • 15.
    Symptoms • High cholesterolitself does not cause any symptoms, but it increases our risk of serious health conditions. • Chest pain • Xanthoma (A skin problem marked by the development of irregular yellow lump) • Vomiting, Anorexia, Diarrhea, Abdominal Pain, Eye disorder, depression, Abdominal distension.
  • 17.
    How is alipid profile test or complete cholesterol test performed? • A blood sample is taken by the doctor, preferably in the morning, with 12 hours of fasting. • It helps to determine the lipid level in blood accurately.
  • 18.
    DIAGNOSIS • A fastinglipoprotein profile including total cholesterol, LDL, HDL, and triglycerides should be measured in all adults 20 years of age or older at least once every 5 years. • Measurement of plasma cholesterol (which is about 3% lower than serum determinations), triglyceride, and HDL levels after a 12-hour or longer fast is important, because triglycerides may be elevated in nonfasted individuals; total cholesterol is only modestly affected by fasting.
  • 19.
    Desired Outcome /Treatment Goal The goals of treatment are: • To lower total and LDL cholesterol to reduce the risk of first or recurrent events such as Myocardial infarction Angina, Heart failure, Ischemic stroke, Other forms of peripheral arterial disease, such as carotid stenosis or abdominal aortic aneurysm.
  • 20.
    General approach totreatment • Establishing targeted changes and outcomes with consistent reinforcement of goals and measures at follow-up visits to attain goals are important to reduce barriers for optimizing • Therapeutic Lifestyle Changes(TLC) and pharmacologic therapy. • TLC should be implemented in all patients prior to considering drug therapy. • The components of TLC include reduced intake of saturated fats and cholesterol, dietary options to reduce LDL, such as consumption of plant stanols and sterols and soluble fiber, weight reduction, and increased physical activity. • In general, physical activity of moderate intensity 30 minutes per day for most days of the week should be encouraged. • Patients with known CAD or who are at high risk should be evaluated before they undertake vigorous exercise. • Weight and BMI should be determined at each visit, and lifestyle patterns to induce a weight loss of 10% should be discussed with persons who are overweight. • All patients should be counselled to stop smoking.
  • 21.
    • Plant stanolsand sterols, also known as phytosterols, are cholesterol- like compounds that are found in many plant-based foods. They may help lower LDL cholesterol levels. • Foods that contain plant stanols and sterols • Fruits and vegetables: Many fruits and vegetables contain plant sterols • Nuts and seeds: Nuts and seeds are rich in plant sterols • Legumes: Legumes like soybeans are a good source of plant sterols • Vegetable oils: Refined vegetable oils often contain added plant sterols • Grain products: Cereals and breads contain plant sterols
  • 22.
    • The NationalCholesterol Education Program Adult Treatment Panel III (NCEP ATP III) recommends that a fasting lipoprotein profile and risk factor assessment be used in the initial classification of adults. • If the total cholesterol is <200 mg/dL, then the patient has a desirable blood cholesterol level. • If the HDL is also >40 mg/dL, no further follow-up is recommended for patients without known CHD and who have fewer than two risk factors. • In patients with borderline-high blood cholesterol (200 to 239 mg/dL), assessment of risk factors is needed to more clearly define disease risk.
  • 23.
    Major Risk Factors(Exclusive of LDL Cholesterol) That Modify LDL Goals
  • 24.
    Weight Being overweight •Is a risk factor for hyperlipidemia and heart disease. • Losing weight can help reduce LDL, total cholesterol, and triglyceride levels. • It can also boost HDL, which helps to remove the bad cholesterol out of the blood. • To lose weight, adopt a low-calorie diet and increase your physical activity Increase your fiber intake. • All fiber is heart-healthy, but soluble fiber, which is found in oats, brain, fruits, beans, and vegetables, can lower our LDL cholesterol levels. • Eat more fruits and veggies. They’re high in fiber and vitamins and low in saturated fat.
  • 25.
    Physical activity • Alack of physical activity is a risk factor for heart disease. • Regular exercise and activity helps lower LDL, raise HDL, and encourage weight loss. • At least 30 minutes of physical activity is recommended, at least 5 days a week. • Brisk walking is an excellent and easy choice. • Quit smoking: It triggers many problems that contribute to heart disease. • It promotes plaque buildup on the walls of the arteries, increases LDL levels, and it encourages blood clot formation and inflammation. • Quitting smoking will result in higher HDL. • This may be one reason why cardiovascular disease risk falls after quitting.
  • 26.
  • 27.
    CLASSIFICATION- HYPOLIPIDAEMIC DRUGS Sl.NoName of the class Example / Drug names 1 HMG-CoA reductase inhibitors (Statins): Lovastatin, Simvastatin, Pravastatin, Atorvastatin, Rosuvastatin, Pitavastatin 2 Bile acid sequestrants (Resins): Cholestyramine, Colestipol 3 Lipoprotein lipase activators (PPARα activators, Fibrates): Clofibrate, Gemfibrozil, Bezafibrate, Fenofibrate. 4 Lipolysis & triglyceride synthesis inhibitor: Nicotinic acid. 5 Sterol absorption inhibitor: Ezetimibe.
  • 28.
    Mechanism of actionand pattern of lipid lowering effect of important hypolipidemic drugs
  • 30.
    HMG-CoA Reductase Inhibitors •Example: Atorvastatin, Fluvastatin, Lovastatin, Pravastatin, Rosuvastatin, Simvastatin • Statins inhibit 3-hydroxy-3-methylglutaryl coenzyme A (HMG-CoA) reductase, interrupting the conversion of HMG-CoA to mevalonate, the rate-limiting step in de novo cholesterol biosynthesis. • Reduced synthesis of LDL and enhanced catabolism of LDL mediated through LDL-Rs appear to be the principal mechanisms for lipid-lowering effects. • When used as monotherapy, statins are the most potent total and LDL cholesterol- lowering agents and among the best tolerated. • Total and LDL cholesterol are reduced in a dose-related fashion by 30% or more when added to dietary therapy.
  • 31.
    HMG-CoA Reductase Inhibitors •Combination therapy with a statin and BAR is rational because numbers of LDL-Rs are increased, leading to greater degradation of LDL cholesterol; intracellular synthesis of cholesterol is inhibited; and enterohepatic recycling of bile acids is interrupted. • Combination therapy with a statin and ezetimibe is also rational because ezetimibe inhibits cholesterol absorption across the gut border and adds 12% to 20% further reduction when combined with a statin or other drugs. • Constipation occurs in fewer than 10% of patients taking statins. • Other adverse effects include elevated serum aminotransferase levels (primarily alanine aminotransferase), elevated creatine kinase levels, myopathy, and rarely rhabdomyolysis.
  • 32.
    Bile Acid Resins(BARs) • Ex: Cholestyramine, Colestipol, Colesevelam • The primary action of BARs is to bind bile acids in the intestinal lumen, with a concurrent interruption of enterohepatic circulation of bile acids, which decreases the bile acid pool size and stimulates hepatic synthesis of bile acids from cholesterol. • Depletion of the hepatic pool of cholesterol results in an increase in cholesterol biosynthesis and an increase in the number of LDL-Rs on the hepatocyte membrane, which stimulates an enhanced rate of catabolism from plasma and lowers LDL levels. • The increase in hepatic cholesterol biosynthesis may be paralleled by increased hepatic VLDL production, and, consequently, BARs may aggravate hypertriglyceridemia in patients with combined hyperlipidemia.
  • 33.
    Bile Acid Resins(BARs) • BARs help treat primary hypercholesterolemia (familial hypercholesterolemia, familial combined hyperlipidaemia, type IIa hyperlipoproteinemia). • GI complaints of constipation, bloating, epigastric fullness, nausea, and flatulence are most commonly reported. • These adverse effects can be managed by increasing fluid intake, modifying the diet to increase bulk, and using stool softeners. • Other potential adverse effects include impaired absorption of fat-soluble vitamins A, D, E, and K; hypernatremia and hyperchloremia; GI obstruction; and reduced bioavailability of acidic drugs such as warfarin, nicotinic acid, thyroxine, acetaminophen, hydrocortisone, hydrochlorothiazide, loperamide, and possibly iron. • Drug interactions may be avoided by alternating administration times with an interval of 6 hours or greater between the BAR and other drugs.
  • 34.
    Niacin • Niacin (nicotinicacid) reduces the hepatic synthesis of VLDL, which in turn leads to a reduction in the synthesis of LDL. Niacin also increases HDL by reducing its catabolism. • The principal use of niacin is for mixed hyperlipidemia or as a second-line agent in combination therapy for hypercholesterolemia. • It is a first-line agent or alternative for the treatment of hypertriglyceridemia and diabetic dyslipidemia. • Niacin has many common adverse drug reactions; most of the symptoms and biochemical abnormalities seen do not require discontinuation of therapy.
  • 35.
    Ezetimibe • Ezetimibe interfereswith the absorption of cholesterol from the brush border of the intestine, a novel mechanism that makes it a good choice for adjunctive therapy. • It is approved as both monotherapy and for use with a statin. • The dose is 10 mg once daily, given with or without food. • When used alone, it results in an approximate 18% reduction in LDL cholesterol. • When added to a statin, ezetimibe lowers LDL by about an additional 12% to 20%. • A combination product containing ezetimibe 10 mg and simvastatin 10, 20, 40, or 80 mg is available. • Ezetimibe is well tolerated; approximately 4% of patients experience GI upset. • Because cardiovascular outcomes with ezetimibe have not been evaluated, it should be reserved for patients unable to tolerate statin therapy or those who do not achieve satisfactory lipid lowering with a statin alone.
  • 36.
    Fish Oil Supplementation •Diets high in omega-3 polyunsaturated fatty acids (from fish oil), most commonly eicosatetraenoic acid (EPA), reduce cholesterol, triglycerides, LDL, and VLDL and may elevate HDL cholesterol. • Fish oil supplementation may be most useful in patients with hypertriglyceridemia, but its role in treatment is not well defined. • Lovaza (omega-3-acid ethyl esters) is a prescription form of concentrated fish oil EPA 465 mg and docosahexaenoic acid 375 mg. • The daily dose is 4 g/day, which can be taken as four 1-g capsules once daily or two 1-g capsules twice daily. • This product lowers triglycerides by 14% to 30% and raises HDL by about 10%. • Complications of fish oil supplementation such as thrombocytopenia and bleeding disorders have been noted, especially with high doses (EPA, 15 to 30 g/day).
  • 37.
    Fibric Acids • Ex:Gemfibrozil, Fenofibrate, Clofibrate • Fibrate monotherapy is effective in reducing VLDL, but a reciprocal rise in LDL may occur and total cholesterol values may remain relatively unchanged. • Plasma HDL concentrations may rise 10% to 15% or more with fibrates. • Gemfibrozil reduces the synthesis of VLDL and, to a lesser extent, apolipoprotein B with a concurrent increase in the rate of removal of triglyceride-rich lipoproteins from plasma. • Clofibrate is less effective than gemfibrozil or niacin in reducing VLDL production. • GI complaints occur in 3% to 5% of patients, rash in 2%, dizziness in 2.4%, and transient elevations in transaminase levels and alkaline phosphatase in 4.5% and 1.3%, respectively.
  • 38.
    Combination Drug Therapy •Combination therapy may be considered after adequate trials of monotherapy and for patients documented to be adherent to the prescribed regimen. Two or three lipoprotein profiles at 6-week intervals should confirm lack of response prior to initiation of combination therapy. • Contraindications to and drug interactions with combined therapy should be screened carefully, and the extra cost of drug product and monitoring should be considered. • In general, a statin plus a BAR or niacin plus a BAR provide the greatest reduction in total and LDL cholesterol. • Regimens intended to increase HDL levels should include either gemfibrozil or niacin, bearing in mind that statins combined with either of these drugs may result in a greater incidence of hepatotoxicity or myositis.
  • 39.
  • 40.
    Comparison of DrugsUsed in the Treatment of Hyperlipidemia
  • 41.
    EVALUATION OF THERAPEUTICOUTCOMES- Monitoring: • Short-term evaluation of therapy for hyperlipidemia is based on response to diet and drug treatment as measured by lipid panel. • Many patients treated for primary hyperlipidemia have no symptoms or clinical manifestations of a genetic lipid disorder (e.g., xanthomas), so monitoring is solely laboratory based. • Lipid profile tests
  • 42.
    Lifestyle Remedies forDyslipidemia • Lifestyle alterations are helpful in controlling the cholesterol and triglyceride levels. • The initial step is to diet modification. • Changes must involve intake of less saturated fat, processed sugar, and alcohol. • A person must include more of fruits, veggies, lean proteins, and whole grains to one’s diet. • Also, regular physical activity and weight loss helps in improving the cholesterol profile.
  • 43.
    Natural treatments are: •Dyslipidemia diet includes: lesser unhealthy fats (present in red meats, full-fat dairy products), processed carbs, chips, chocolate, and fried foods • Augmenting the intake of healthy polyunsaturated fats, like from nuts, seeds, legumes, fish, olive oil, and whole grains • Consuming omega-3 oil, in capsule or liquid forms • Having enough dietary fiber derived from fruits, veggies, and whole grains • Regular exercises • Avoiding sitting for long hours • Lowering or avoiding alcohol intake • Quitting smoking or other tobacco products • Preserving a healthy body weight, by weight loss if essential • Minimum of six to eight hours of sleep a night • Having plenty of water
  • 44.
    Food and Nutrition Foodsto be taken 1. Wholegrain 2. Rice 3. Bread and pasta 4. Fruit and vegetables 5. Oily fish 6. Avocados 7. Nuts and seeds 8. Sunflower and olive oil Foods to be avoided 1. Meat pies 2. Sausages and fatty cuts of meat 3. Butter 4. Ghee 5. Cream 6. Hard cheese 7. Cakes and biscuits 8. Food that contains coconut or palm oil
  • 45.
    Prevention Tips • Ahealthy weight management is important. This is possible by following a heart-healthy diet and regular physical activity. Also, people must quit smoking if they smoke. • If a person is worried about dyslipidemia, speak to a doctor how a person may protect against it. • If a person has a family history of high cholesterol, be positive on living a healthy life before the cholesterol numbers begin moving towards unhealthy levels.
  • 46.

Editor's Notes

  • #28 Lipoprotein lipase (LPL) is an enzyme that breaks down triglycerides in the blood, providing fatty acids and glycerol for the body to use as energy or store as fat. LPL is a key enzyme in lipid metabolism and transport
  • #31 Rhabdomyolysis is a condition that occurs when skeletal muscles break down rapidly, releasing their contents into the bloodstream. This can lead to muscle weakness, pain, and kidney damage.  Myopathy is a general term for a group of diseases that affect the muscles. It can cause muscle weakness, stiffness, cramps, and spasms. 
  • #42 Lean proteins are foods that are high in protein and low in fat. They include:  Skinless poultry: Chicken and turkey breasts are lean and low in calories  White-fleshed fish: Fish is a good source of lean protein  Tofu: A soy-based protein that's high in protein and low in saturated fat  Cottage cheese: A low-fat dairy product that's also a good source of calcium  Greek yogurt: A low-fat dairy product that's also a good source of probiotics  Hard-boiled eggs: A good source of lean protein that's filling without being high in calories  Beans and lentils: A plant-based protein  Powdered peanut butter: A plant-based protein 
  • #44 A sausage is a type of meat product usually made from ground meat—often pork, beef, or poultry—along with salt, spices and other flavourings.