Summer Project Report 
On 
Human Resource Management - 
Need of the Time 
Submitted by: Virang B. Darji 
Roll no: 03018 
MBA – I 
2003-05 
Work done at: Punyam management services Pvt. Ltd. 
In partial fulfillment of requirement of summer training – 
MBA Program. 
At 
Navanitlal Ranchhodlal Institute of Business Management. 
Gujarat University 
1
TABLE OF CONTENT 
.......................................................................................................................................1 
PREFACE.....................................................................................................................3 
EXECUTIVE SUMMARY............................................................................................5 
COMPANY PROFILE..................................................................................................6 
PUNYAM GROUP ORGANIZATION STRUCTURE................................................8 
INTRODUCTION.......................................................................................................14 
HUMAN RESOURCE PLANNING..........................................................................19 
....................................................................................................................................19 
JOB ANALYSIS..........................................................................................................23 
.....................................................................................................................................23 
RECRUITMENT........................................................................................................26 
SELECTION...............................................................................................................30 
TRAINING & DEVELOPMENT..............................................................................32 
PERFORMANCE APPRAISAL................................................................................38 
EMPLOYEE WELFARE...........................................................................................43 
MOTIVATION............................................................................................................46 
INDUSTRIAL RELATION........................................................................................51 
GRIEVANCE PROCEDURE.....................................................................................55 
COLLECTIVE BARGAINING..................................................................................58 
TRADE UNION..........................................................................................................62 
CASE STUDY.............................................................................................................63 
CONCLUSION............................................................................................................76 
BIBLIOGRAPHY........................................................................................................77 
2
PREFACE 
The concept of human resource management is of comparatively 
recent origin. This does not mean that over the decade’s people in all 
walks of life have not applied the basic philosophy of human resource 
management. The fact is, it is only in the recent past that an organized 
body of thoughts and principals which holds the developments of human 
ability as an investment and not cist, has been formulated and propagated. 
Manpower is indisputably the basic resource. It is an indispensable means 
of converting other resources for achievement of organizational goals. 
Human resource management is an integrated strategy and planned 
development process for effective utilization of human resource and 
organization. It is rather a total matching process between Hard S’s 
(structure, system and strategy) and soft S’s (staff, skill, style and super 
ordinate goals). 
An increasing number of organizations place heavy emphasis on 
manager’s process skills in working closely with people of varied 
background, and in motivating employees, maintaining morale, building 
trust, gaining commitment, fostering teamwork, leading innovation and 
facilitating organizational change. On the other hand managers are 
expected to engage in a wide variety of HRM activities include hiring the 
right person for the right job, inducting and training new employees, 
appraising and managing the performance of super ordinates, controlling 
labor cists, managing organizational change and creating a corporate 
culture, understanding international dimension of organizational behavior 
and developing skills in cross-cultural negotiation. 
3
ACKNOLEDGEMENT 
I would like to express my profound gratitude to Mr. Devang 
Jhaveri. For giving me the opportunity to do the project and providing the 
necessary information. 
I would like to thank the employees of Punyam Management 
Services Pvt. Ltd. For providing the necessary help in completion of the 
project. I would like to thank all those individuals who have helped me 
directly or indirectly for the successful completion of the project. 
I take this opportunity to acknowledge my gratitude to Ms. Kavita 
Kshatriya. Who spared her valuable time and provide the necessary 
guidance and information for the successful completion of the project. 
Without her support it would have been difficult to complete the project. 
4
EXECUTIVE SUMMARY 
Many skills and competencies are necessary for successful 
performance in HRM. Specifically, we can say that certified HR 
practitioners must have exposure and an understanding in six specific 
areas of the field. This includes Management practices, Selection and 
Placement, Training and Development Compensation and Benefits, 
Employee and Labor Relations, and Health, Safety, and Security. 
As a subset of management, HRM practitioners are required to 
have a general understanding of the field of management, its history and 
theories, and the trends and their implications that exist today. They must 
also understand the financial aspects of the business, its technology, and 
its capabilities of the organizational members. 
HRM practitioners require an understanding of why and how jobs 
are filled and the various methods of recruiting candidates. Emphasis in 
this area is on making good decisions within the legal parameters about 
job candidates that use valid and reliable measures. 
For employees to be successful in an organization, they must be trained 
and developed in the latest technologies and skills relevant to their 
current and future jobs. This means an understanding of adult learning 
methodologies, relation training efforts to organizational goals and 
evaluating the effort. 
Compensation and Benefits are probably most expensive ones with 
respect to the employment relationship. As such the HRM practitioners 
must understand the intricacies involved in establishing a cost-effective 
Compensation and Benefits package. 
A basic need of individuals is the safety one must feel at the 
workplace. This means freedom from physical and emotional harm. 
Mechanisms must be in place to provide a safe work environment for 
employees. Programs must permit employees to seek assistance for those 
things affecting their work and personal lives. 
Working with employees requires an understanding of what makes 
employees function. Satisfying monetary needs alone will not have a 
lasting impact. Employees need to be kept informed and have an avenue 
in which to raise suggestions or complaints. When the case involves 
unionized workers, the HRM practitioners must understand the various 
laws that affect the labor- management work relationship. 
5
COMPANY PROFILE 
Punyam (PMSPL) was born in November'1995 in the field of consultancy 
for ISO: 9000, other international standard, and Management areas and is 
growing and having total 250 clients for various types of certification and 
very rich experience in ISO and management consultancy. 
Group of 12 qualified engineers and management graduates (M.B.A) 
having experience of different type of industry and done ISO: 9001, 2000 
and other international certifications for many clients. 
Having more than 225 clients Certified for ISO: 9000 and 1% of Total 
Certified Companies in India. 
Punyam is having its office in Vapi for clients located near Vapi areas as 
well as Mumbai. 
At present Punyam is taking 9 new clients per month and completing 
their work within 3 months. After every 3 days average 1 client of 
Punyam is getting ISO: 9001, ISO: 14001, HACCP, CE Mark or any 
other certificate. 
All the Punyam clients have got ISO: 9000 series certificate from the 
leading certifying body like KPMG, BVQI, SGS, LLOYDS, DNV, TUV, 
U.L. LAB. Etc. 
Punyam is also working for vendor Developments & Auditing of 
companies in India on behalf of leading international customers. 
Punyam’s Clients include Capacity-wise No. 1 Companies in Asia as well 
Leading group of India like 
· Reliance Industries Limited. 
· Modern Terry Towels Limited. (Modern Group) 
· Gujarat Telephone Cables Limited.(GTCL Group) 
· Meghmani Group Of Companies 
· Metrochem Industries Limited 
· Shri Digvijay Cement Co. Ltd. 
6
· Binani Cements Limited. 
· INDEXTb (Industrial Extension Bureau., Govt. of Gujarat 
7
PUNYAM GROUP ORGANIZATION STRUCTURE 
DIRECTOR 
DEVANG JHAVERI 
OFFICE 
ASSISTANT 
ACCOUNT 
MANAGER 
TECHNICAL 
MANAGER 
MARKETING 
MANAGER 
COMPUTER 
INCHARGE 
CALIBRATION 
INCHARGE 
QUALITY 
EXECUTIVES 
SALES 
REPRESENTATIVE 
ENGINEERS 
(MECH) 
ENGINEERS 
(ELECT) 
ENGINEERS 
(I/C) 
8
ORGANIZATION 
Pay back of Punyam’s consultancy is less than 2 months because of 
quantification of measurable goals and providing continual improvement 
platform. 
Punyam is Committed For 
Personal Involvement & Commitment from first day. 
Optimum Charges. 
To Complete Project in Minimum Period (Within three Months). 
Professional Approach 
To Depute Dedicated Persons To Suit Client Requirements. 
Hard Work And Get Work Done From Others 
Strengthening clients by system establishment to make their house in 
proper manner. 
Establishing system in Finance and other departments for Fund flow 
Management. 
To establish strong internal control with the help of system. 
Why many units had taken Punyam’s 
Low Cost : 
Practical suggestions recommended and having vast experience in the 
bigger as well as small companies. 
Experience in all kinds of industry like Engineering, Textile, Chemical, 
Machine manufacturer, Electronics, Electrical, Pharmaceuticals, etc. 
Professional approach and more than 12 highly qualified persons 
comprise Engineers / MBA from various disciplines with extensive 
experience are involved in Punyam’s team. 
Realiable : 
Practical suggestions recommended and having vast experience in the 
bigger as well as small companies. 
Experience in all kinds of industry like Engineering, Textile, Chemical, 
Machine manufacturer, Electronics, Electrical, Pharmaceuticals, etc. 
9
Professional approach and more than 12 highly qualified persons 
comprise Engineers / MBA from various disciplines with extensive 
experience are involved in Punyam’s team. 
The Quantifiable measurable improvement objectives are made based on 
Punyam’s rich experience to establish continual improvement. 
Faster( 3 to 5 Months): 
The painstaking work of documentation is done by us based on detail 
study of your system. 
Personal involvement and commitment from day one by us. 
Punyam’s team of professionals monitor your activity to gear up 
certification process. 
Punyam is working since 1995. 
Team: 
At present 12 Engineers are working having qualification of B. E. / 
M.B.A 
Work Area 
1. ISO: 9001 series and international certification consultancy 
ISO: 9001 
CE MARK 
SA 8000 
ISO:14001 
OHSAS 18001 
WHO GMP 
HACCP 
BS 7799 
ISO:17025 (NABL ACCREDITATION) 
2. Management consultancy 
Strategic Management 
HRD 
Marketing 
Purchase 
Production and Quality Control 
Finance 
10
3. Calibration of all type of instruments 
Punyam is providing help to the clients in management areas listed below 
in 4 main ways. 
1. Arranging in-house training programs. 
2. Establishing system on project base. 
3. Profit sharing based on improvement achieved. 
4. Total management activity is done by us. 
System Certification 
Reliance Industries Limited. ISO : 9001(Quality System) 
ISO : 14001 ( Environment) 
HACCP ( Food Safety) 
CE mark 
WHO GMP 
OHSAS:18001 
BS 7799 ( Information Security Mgt. System) 
SA 8000 ( Social Accountability) 
NABL Accreditation (ISO/IEC 17025) 
Strategic management 
Competitive strategy 
Organizational leadership for 21st century 
Business Process Improvement(BPI) 
Six sigma 
Marketing 
International marketing 
Market research 
Managing retailing 
Institutional marketing 
Product policy & new product management 
Franchisees management 
Customer based business strategies 
SWOT analysis and marketing plans 
11
Purchase 
Sharpening negotiation skills 
Vendor development and evaluation 
Supply chain management 
System audit for vendors 
Production and quality control 
Project management 
Process refinement 
Excellence in manufacturing 
Quality assurance establishment 
Finance 
Creative solutions to finance problems 
Advanced data analysis for financial decisions 
Strategic finance management 
Finance and costing for non financial staff 
HRD 
Human resource management 
Leadership & change management 
Key performance appraisal system (KRA 
Creative solutions to HR problems 
Goal setting & performance management 
Bench marking 
12
Devang K. Jhaveri, The Founder & CEO 
A Senior Technocrat with Managerial Background. 
Management Graduate with Brilliant Academic Career. 
Worked in Quality Area at Arvind Mills Ltd. 
Worked for ISO : 9000 & in Quality Area at ATIRA for four years and 
helped 40 Companies. 
Published more than Five Articles for ISO : 9000 & Quality System. 
Education 
B.E. (Textile Technology) Gold Medallist in Gujarat University (In 1986) 
& M.B.A. (Finance). 
Specialties 
Quality Control, ISO: 9000 Quality Management System, ISO:14000 
EMS, HACCP & TQM Techniques, CE MARK, WHO GMP, ,OHSAS: 
18001, BS 7799, SA 8000, ISO 17025, Management Areas. Third Party 
Audits, Vendor developments. 
13
INTRODUCTION 
Meaning 
Human resource management is a management function that helps 
manager’s recruit, select, train and develops members for an organization. 
These includes 
· Conducting job analysis 
· Planning labor need and recruiting job candidates 
· Selecting job candidates 
· Training new employees 
· Managing wages and salaries 
· Providing incentives and benefits 
· Appraising performance 
· Communicating 
· Training and developing managers 
· Building employee commitment 
Function of HRM 
· Planning-: A management function focusing on setting 
organizational goal and objectives. 
· Organizing -: A management function that deal with what jobs is 
to be done, by whom, where decisions are to be made and the 
grouping of employees. 
· Leading -: A management function concerned with directing the 
work of others. 
· Controlling-: A management function concerned with monitoring 
activities. 
Strategic Human resource management 
The linking of HRM with strategic goals and objectives in order to 
improve business performance and develop organizational cultures. 
14
HRM Model 
Nature of HRM 
Human Resource planning 
Job analysis 
Recruitment 
Selection 
Placement 
Training and Development 
Remuneration 
Motivation 
Participative Management 
Communication 
Safety and Health 
Welfare 
Promotion, etc. 
Industrial Relation 
Trade Unionism 
Dispute and their Settlement 
Future of HRM 
Ethical Issues in HRM 
International HRM 
Envi 
r 
on 
me 
nt 
Competent 
and Willing 
Workforce 
Organizational 
Goals 
15
Factor affecting Human resource management 
TeTchenchonloogloicgailcal 
EcEoncoonmoicmic 
UnUionniosns 
CuCltuurltaulral 
HRM 
HRM 
Professionalis 
Organizational 
culture and 
PoPlitoicliatilc-laelg-leagl al Professionalis 
m 
m 
Organizational 
culture and 
conflict 
conflict 
External Forces 
External forces include political-legal, economic, technological, and 
cultural factors. 
Political-Legal: 
The political environment covers the impact of political institutions on 
the HRM department. In a democratic political setup there are three 
institutions which together constitute the total political environment. 
They are – 1) the legislature, 2) the executive, and 3) the judiciary. 
The legislature, also called Parliament at the central level and Assembly 
at the state level, is the lawmaking body. The plethora of labor acts which 
are in force are enacted by the legislature. The executive, popularly 
known as the government, is the law-implementing body. The legislature 
decides and the executive acts. The main function of the judiciary is to 
ensure that both the legislature and the executive work within the 
confines of the Constitution and in the public interest. 
16
Economic: 
Economic environment refers to all those economic forces which have a 
bearing on the HR function. Growth strategy, industrial production, 
agriculture, population, national and per capita income, money and 
capital markets, supplier, customers, and industrial labor are the 
components of the economic is globalization. 
Technological: 
Technology affects the HR function by the following ways 
1. With the advent of technology, jobs tend to become more 
intellectual or upgraded. 
2. The employees who pick up and acquaint themselves with new 
technology, the job will be challenging and rewarding. 
3. Technology lays down the requirements for much of the human 
interaction in organizations. 
4. Job holders will become highly professionalized and 
knowledgeable. 
Cultural: 
Culture creates the type of people who become members of an 
organization. 
· Culture trains people along particular lines, tending to put a 
personality stamp upon them. 
· The attitude of workers towards work is the result of their cultural 
background. 
· Time dimension, which influences HRM, has its roots in culture. 
17
Internal Forces 
Prominent internal forces are unions, organizational culture and conflicts, 
and professional bodies. 
Unions: 
A trade union may be understood as an association of workers or 
management formed to protect their own individual interests. The role of 
a union is too well-known, not needing and elaboration here. All HR 
activities- recruitment, selection, training, compensation, IR and 
separation- are carried out in consultation with union leaders. The role of 
unions becomes pronounced when a new wage agreement needs to be 
signed. 
Organizational culture and conflict: 
Organizational culture is the product of all the organization’s features-its 
people, its successes, and its failures. Organizational culture reflects the 
past and shapes the future. It is the job of HR specialists t o adjust 
proactively to the culture of the organization. For example, objectives can 
be achieved in several acceptable ways. This idea, called equifinality, 
means there are usually multiple paths to objectives. The key to success is 
picking the path that best fits the organization’s culture. 
Professional Bodies: 
Professional Bodies arrange periodic training pogrammes, seminars and 
conferences for the benefit of HR professional. 
18
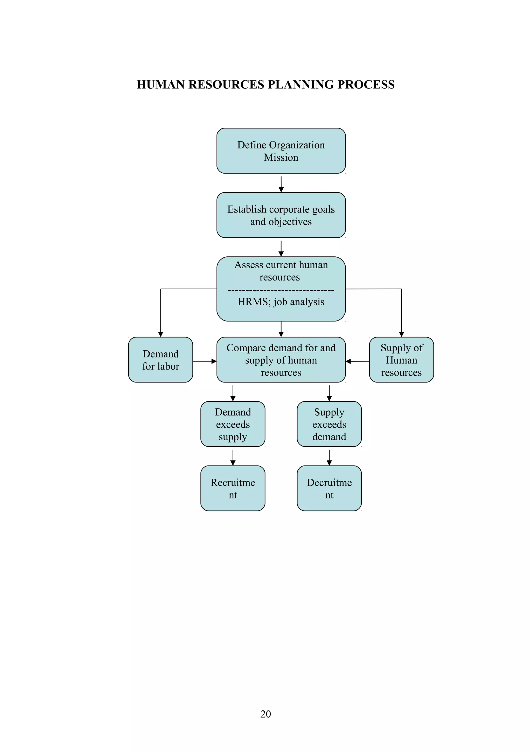
HUMAN RESOURCE PLANNING 
Human Resource Planning is essentially the process of getting the right 
number of qualified people into the right job at the right time. It is a 
system of matching the supply of people with openings the organization 
expects over a given time frame. 
Importance 
1. future personnel needs 
2. coping with change 
3. creating highly talented personnel 
4. protection of weaker section 
5. international strategies 
6. foundations of personal functions 
7. increasing investment in human resources 
8. resistance to change and move 
9. more time is provided to locate talent 
19
HUMAN RESOURCES PLANNING PROCESS 
Define Organization 
Mission 
Establish corporate goals 
and objectives 
Assess current human 
resources 
------------------------------ 
HRMS; job analysis 
Compare demand for and 
supply of human 
resources 
Demand 
exceeds 
supply 
Supply 
exceeds 
demand 
Recruitme 
nt 
Decruitme 
nt 
Demand 
for labor 
Supply of 
Human 
resources 
20
HUMAN RESOURCES INFORMATION SYSTEM: 
A human resources information system is a systematic procedure for 
collecting, storing, maintaining, retrieving and validating data needed by 
an organization about its human resources. The HRIS is usually a part of 
the organization’s MIS. 
· HRIS is a database system that keeps important information about 
employees in a central and accessible location. 
· HRIS provide quick and responsive reports. 
· With readily available, organizations are in better position to 
quickly move forward in achieving their organizational goals. 
Uses of HRIS 
· HR Planning and Analysis 
 Organization Charts 
 Staffing Projections 
 Skills Inventories 
 Turnover Analysis 
 Restructuring Costing 
· Equal Employment 
 Affirmative Action Plan 
 Applicant Tracking 
 Availability Analysis 
 Workforce Utilization 
· Staffing 
 Recruiting Sources 
 Job Offer Refusal Analysis 
· HR Development 
 Employee Training Profile 
 Training Needs Assessments 
 Career Interests and Experience 
· Compensation and Benefits 
 Pay Structure 
 Wage/Salary Costing 
 Flexible Benefit Administration 
 Vacation Usage 
· Health, Security, and safety 
 Safety Training 
 Accident Records 
 Material Data Records 
21
· Employee and Labor Relations 
 Union Negotiation Costing 
 Auditing Records 
 Attitude Survey Results 
 Exit Interview Analysis 
 Employee Work History 
Replacement Charts: HRM organizational charts indicating positions 
that may become vacant in the near future and the individuals who 
may fill the vacancy. 
22
JOB ANALYSIS 
Job analysis is a systematic exploration of the activities surrounding and 
within a job. It defines the job’s duties, responsibilities, and 
accountabilities. 
Process of Job analysis 
Purpose of Job analysis: 
Strategic Choices 
Gather Information 
Process Information 
Job Description 
Job Specification 
Job-related data obtained form a job analysis programmed are useful in 
HRP, employee hiring training, job evaluation, compensation, 
performance appraisal, computerized personnel information systems , and 
safety and health. 
23
Methods of collecting data 
1. Observation Method : A job analysis technique in which data are 
gathered by watching employees work. 
2. Individual Interview Method : Meeting with an employee to 
determine what his or her hob entails. 
3. Group Interview Method : Meeting with a number of employees 
to collectively determine what their jobs entail. 
4. Structured Questionnaire Method : A specifically designed 
questionnaire on which employee’s rate tasks they perform on their 
jobs. 
5. Technical Conference Method : A job analysis technique that 
involves extensive input forms the employee’s supervisor. 
6. Dairy Methods : A job analysis method requiring job incumbents 
to record their daily activities. 
7. Position Analysis Questionnaire : A job technique that rates 
jobs in 194 elements in six activity categories. 
Technique of job design 
Job Rotation: Job Rotation is a movement of employee from job to job. 
In job rotation employee perform different jobs, but, more or less, jobs of 
the same nature. 
Job Enlargement: The combining of various operations at a similar 
level in to one job to provide more variety for workers and thus increase 
their motivation and satisfaction represents an increase in job scope 
Job Enrichment: The combining of several activities from a vertical 
cross section of the organization in to one job to provide the worker with 
more autonomy and responsibility; represent an increase in job depth. 
Autonomous Teams: A self directed work team is an intact group of 
employee who are responsible for a “whole” work process or segment 
that delivers a product or service to an internal or external customer. 
24
High 
Performanc 
e Work 
Design 
Autonomou 
s Teams 
Work 
Simplificati 
on 
Job Design 
Job 
Enrichment 
Job 
Rotation 
Job 
Enlargeme 
nt 
High Performance Work Design: It is a means of improving 
performance in an environment where positive and demanding goals are 
set. It starts from principles of autonomous group working and develops 
an approach which enables groups to work effectively together in 
situation where the rate of innovation is high. Operation flexibilities are 
important and there is, therefore, the need for employee’s to gain and 
apply new skills quickly with minimum supervision. 
Work Simplification: “A job is broken down in to small sub parts and 
each part, is assigned to one individual” is called work simplification. 
25
RECRUITMENT 
Recruitment is a ‘linking function’-joining together those with jobs to fill 
and those seeking jobs. It is a ‘joining process’ in that it tries to bring 
together job seekers and employer with a view to encourage the former to 
apply for a job with the latter. 
Purpose: 
1. Determine the present and future requirements of the organization 
in conjunction with its personal planning and organization goal. 
2. Increase the pool of job candidate at minimum cost. 
3. Help increase the success rate of selection process by reducing the 
number of visibly under qualified or qualified job applicants. 
4. Reduce the probability that job applicant, ones recruited and 
selected, will leave the organization only after short period of time. 
5. Meet the organizati8ons legal and social responsibilities. 
6. Identifying and preparing potential job applicants who will be 
appropriate candidates. 
7. Increase organizational and individual effectiveness in the short 
term and long term. 
8. Evaluate effectiveness of various recruiting techniques and sources 
for all types of job applicants. 
Recruiting Sources: 
Recruiting Sources may be broadly divided in to two categories: internal 
sources and external sources. 
Internal Source: 
Internal search: 
· Promotions and Transfer 
A transfer is a lateral movement within the same grade, form 
one job to another. It may lead to changes in duties and 
responsibilities, working condition, etc. Promotion on the other 
hand, involves movement of employee from a lower level 
position to a higher level position accompanied by changes in 
duties, responsibilities, status and value. 
· Job posting 
It is another way of hiring people from within. In which the 
organization publicizes job openings on bulletin boards, 
electronic media and similar outlets. This method offers a 
26
chance to highly qualified applicants working within the 
company to look for growth opportunities within the company. 
· Employee Recommendations : 
It is a recommendation from current employee regarding a job 
applicant. The logic behind this is that “it takes one to know 
one”. Employees working in the organization, in this case, are 
encouraged to recommend the names of their friends working in 
other organizations for a possible vacancy in the near future. 
External Sources: 
· Campus recruitment 
It is a direct method of recruiting by visiting and participating in 
college campuses and their placement centers. Here the 
recruiters visit reputed educational institutions, colleges and 
universities with a view to pick up job aspirants having requisite 
technical professional skills. Advantages of this method are the 
placement center helps locate applicants and provides resumes 
to organizations; applicants can be prescreened. On the negative 
front, campus recruiting means hiring people with little or no 
work experience. The organizations will have to offer some 
kind of training to the applicants. 
· Advertisements 
It is an indirect method of recruiting. These include 
advertisements in newspapers, trade, professional and technical 
journals; radio and television; etc. This method is appropriate 
when the organization intends to reach a large target group and 
the organization wants a fairly good number of talented people-who 
are geographically spread out. 
· Employment exchanges 
As a statutory requirement, companies are also expected to 
notify their vacancies through the respective Employment 
exchanges, created all over India for helping unemployed youth, 
displaced persons, ex-military personnel, physically 
handicapped, etc. As per the Act all employers are supposed to 
notify the vacancies arising in their establishments form time to 
time. 
· Private employment search firms 
A search firm is a private employment agency that maintains 
computerized lists of qualified applicants and supplies these to 
employers willing to hire people form the list for a fee. 
27
· Executive search 
These are the private employment agencies that specializing in 
middle and top level placement, as well as hard-to-fill positions 
such as actuaries or IT specialists. The potential employer may 
be willing to pay a very high fee to locate exactly the right 
individual to fill the vacancy. 
· Unsolicited applicants 
Companies generally receive unsolicited applications for job 
seekers at various points of time. The number of such 
applications depends on economic conditions, the image of the 
company and the job seeker’s perception of the types of jobs 
that might be available, etc. Such applications are generally kept 
in a data bank and whenever a suitable vacancy arises, the 
company would intimate the candidate to apply through a 
formal channel. 
· Internet recruiting 
In this method the recruiting is done by internet here the Web 
pages are used as resumes. The organization put their 
requirement on their web site. They also put the details of the 
work, qualification, etc. 
Some aggressive job candidates are also using the internet. 
They set up their own web pages to “sell” their job candidacy. 
This method provides a low-cost means for most businesses to 
gain unprecedented access to potential employees worldwide. 
Recruitment Alternatives: 
Since recruitment and selection costs are high firms these days are trying 
to look at alternatives to recruitment. These are 
· Overtime : Short term fluctuations in work volume could best be 
solved through overtime. The employer benefits because he 
costs of recruitment and training could be avoided. 
· Subcontracting : To meet a sudden increase in demand for its 
products and services instead of hiring a new staff the firm can 
meet increased demand by allowing an outside specialist agency 
to undertake part of the work to mutual advantage. 
· Temporary employees : These are particularly useful in meeting 
short term human resource needs. In this case the firm can avoid 
the expenses of recruitment and the painful effects of 
absenteeism, labor turnover, etc. It can also avoid fringe 
benefits associated with regular employment. 
28
· Employee leasing : Hiring permanent employees of another 
company who possess certain specialized skills on lease bases 
to meet short-term requirements is another recruiting practice 
followed by firms in developed countries. 
Factor affecting recruiting: 
· Image of the organization 
· Attractiveness of the job 
· Internal organization policies 
· Government policies 
· Recruiting cost 
29
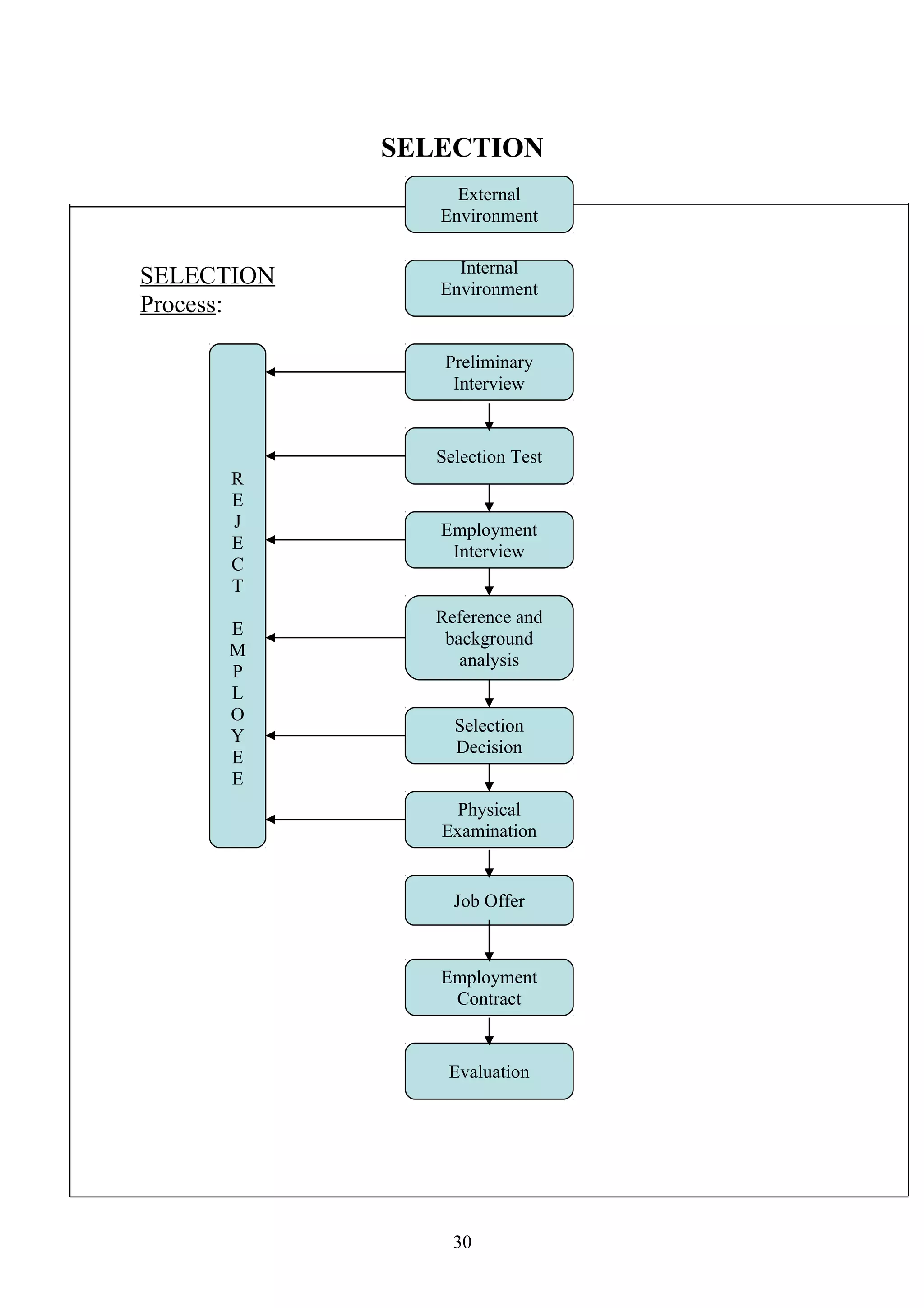
SELECTION 
SELECTION 
Process: 
External 
Environment 
Internal 
Environment 
Preliminary 
Interview 
Selection Test 
Employment 
Interview 
Reference and 
background 
analysis 
Selection 
Decision 
Physical 
Examination 
Job Offer 
Employment 
Contract 
Evaluation 
REJECT 
EMPLOYEE 
30
PLACEMENT: 
· It is understood as the allocation of people to jobs. 
· It is the assignment or re-assignment of an employee to a new or 
different job. 
· It includes initial assignment of new employees and promotion, 
transfer, or demotion of present employees 
Assessment-classification model and employee placement 
Collect details about the employee 
Construct his or her profile 
Which subgroup profile does the individual’s profile best fit? 
Compare subgroup profile to hob family profiles 
Which job family profile does subgroup profile best fit? 
Assign the individual to job family 
Assign the individual to specific job after further counseling and 
assessment 
31
TRAINING & DEVELOPMENT 
Training: A process whereby people acquire capabilities to aid in the 
achievement of organizational goals. 
Importance: 
How Training Benefits the organization 
· Leads to improved profitability and / or more positive attitudes 
towards profit orientation. 
· Improve the job knowledge and skills at all levels of organization. 
· Improve the morale of the work force. 
· Helps people identify with organizational goals. 
· Helps create a better corporate image. 
· Foster authenticity openness and trust. 
· Improve relationship between boss and subordinate. 
· Aids in organizational development. 
· Helps prepare guidelines for work. 
· Learn from trainee. 
· Aids in understanding and carrying out organizational policies. 
· Provides information for future needs in all areas of the 
organization. 
· Organization gets more effective decision-making and problem-solving 
skill. 
· Aids in development for promotion from within. 
· Aids in developing leadership skill, motivation, loyalty, better 
attitudes and other aspect that successful workers and manager 
usually display. 
· Aids in increase in productivities and/or quality of work. 
· Helps keeps cost down in many areas, e.g. production, personnel, 
administration, etc. 
· Developed a sense of responsibilities to the organization for being 
competent and knowledgeable. 
· Improves labor-management relation. 
· Reduce out side consulting cost by utilizing competent internal 
consultation. 
· Simulate preventive management as oppose to putting out fire. 
· Eliminate sub optimal behavior (such as hiding tools). 
32
· Creates and appropriate climate for growth, communication. 
· Aids in improving organizational communication. 
· Helps employees adjust to change. 
· Aids in handling conflict, thereby helping to prevent stress and 
tension. 
Benefits to the individual 
· In making better decision and effective problems solving. 
· At in encouraging and achieving and self development and self 
confidence. 
· Helps a person handle stress, tension, frustration and conflict. 
· Increase job satisfaction and recognition. 
· Helps a person develop speaking and listening skills. 
· Helps eliminate fear in attempting new tasks. 
Benefit in personnel and human relation 
· Improve communication between groups and individual. 
· Provide information in other government laws and administrative 
policies. 
· Improve interpersonal skills. 
· Improve morale. 
· Builds cohesiveness in groups. 
· Makes the organization a batter to work and live. 
33
Training Process: 
Organizational Objectives and Strategies 
Assessment of Training Needs 
Establishment of Training Goals 
Devising Training Program 
Implementation of Training Program 
Evaluation of Results 
Methods of Training: 
On-the-Job Training: 
· Places the employees in actual work situation and make them 
appear to be immediately productive. 
· It is learning by doing. 
Types of the On-the-Job Training 
 Apprenticeship Programs: put the trainee under the guidance 
of a master worker 
 Training: A systematic approach to on-the-job training 
consisting of four basic steps. 
1. prepare the trainee by telling them about the job and 
overcoming their uncertainties; 
34
2. Presenting the instruction, giving essential information 
in a clear manner; 
3. Trainee try out the job to demonstrate their 
understanding; 
4. Placing the workers in the job, on their own; 
Stages for On–the-Job Training 
Prepare the Learner 
Put them at ease 
Find out what they know 
Get them interested 
Do follow – up 
Put them on their own 
Check frequently 
Reduce follow –up as performance 
improves 
Off-the-Job Training 
Present the Information 
Tell, show, question 
Present one point at a time 
Make sure they know 
Trainees Practices 
Trainees perform tasks 
Ask question 
Observe and correct 
Evaluate mastery 
 Classroom lectures: Lecture designed to communicate specific 
interpersonal, technical, or problem-solving skills. 
 Videos and Films: Using various media productions t 
demonstrate specialized skills that are not easily presented by other 
training methods. 
 Simulation Exercise: Training that occurs by actually 
performing the work. This may include case analysis, experiential 
exercises, role playing or group decision making. 
 Computer-Based Training: Simulating the work environment 
by programming a computer to imitate some of the realities of the 
job. 
35
 Vestibule Training: Training on actual equipment used on the 
job but conducted away from the actual setting – a simulated work 
station. 
 Programmed instruction: Condensing training materials into 
highly organized, logical sequences may include computer 
tutorials, interactive video disks, or virtual reality simulation. 
EMPLOYEE DEVELOPMENT 
Effort to improve employees’ ability to handle a variety of assignment. 
Methods of employee development 
· Job Rotation : Job rotation involves moving employees to various 
positions in the organization in an effort to expand their skills, 
knowledge, and abilities. 
· Assistant-To Position : Employees with demonstrated potential are 
some times given the opportunity to work under seasoned and 
successful manager, often in different areas of the organization. 
Here individuals perform many duties under the watchful eye of a 
supportive coach. 
· Committee Assignment : It provides an opportunity for the 
employee to share in decision making, to learn by watching others, 
and to investigate specific organizational problems. 
· Lecture, coerces and seminar : It provides an opportunity for 
individual to acquire knowledge and develop their conceptual and 
analytical abilities. For many organizations, they were offered in-house 
by the organization itself, through outside vendors, or both. 
· Simulation : Any artificial environment that attempts to closely 
mirror an actual condition. 
· Outdoor Training : The primary focus of such training is to teach 
trainees the importance of working together of gelling as a team. 
Out door training typically involve some major emotional and 
physical challenge. The purpose of such training is to see how 
employees react to the difficulties that nature presents to them. Do 
they face these dangers alone? 
36
Management Development: 
Management development is a systematic process of growth and 
development by which the managers develop their abilities to manage. 
It is concerned with improving the performance of the managers by 
giving them opportunities for growth and development. 
Objectives of Management Development Programmes: 
· To overhaul the management machinery. 
· To improve the performance of the managers. 
· To identifies the persons with the required potential and prepare 
them for more senior positions. 
· To increase the morale of the members of the management group. 
· To increase the versatility of the management group. 
· To stimulate creative thinking. 
· To improve the thought processes and analytical abilities. 
· To understand economic, social, technical and the conceptual 
issues. 
· To understand the problems of human relation skills. 
37
PERFORMANCE APPRAISAL 
It is method of evaluating the behavior of employees in the work spot, 
normally including both the quantitative and qualitative aspects of job 
performance. It is a systematic and objective way of evaluating both 
work-related behavior and potential of employees. It is a process that 
involves determining and communicating to an employee how he or she 
is performing the job and ideally, establishing a plan of improvement. 
Features: 
· The appraisal is a systematic process. It tries to evaluate 
performance in the same manner using the same approach. A 
number of steps are followed to evaluate and employee’s strength 
and weaknesses. 
· It provides an objective description of an employee’s job’s relevant 
strengths and weaknesses. 
· It tries to find out how well the employee is performing the job and 
tries to establish a plan for further improvement. 
· The appraisal is carried out periodically, according to a definite 
plan. It is certainly not a one-shot deal. 
OBJECTIVE: 
1. To effect promotion based on competence and performance. 
2. To confirm the services of probationary employee upon their 
completing the probationary period satisfactorily. 
3. To assess the training and development needs. 
4. To decide upon a pay raise where regular pay scales have not been 
fixed. 
5. To let the employee know where they stands in their performance. 
6. To improve communication between employees and employer. 
7. Performance Appraisal can be used to determine whether HR 
program such as selection, training and transfer have been effective 
or not. 
Who will Appraise? 
The appraiser may be any person who has thorough knowledge about the 
job content, contents to be appraised, standards of contents and who 
observes the employee while performing a job. Typical appraisers are: 
supervisors, peers, subordinates, employees themselves and users of 
services and consultants. 
38
PROCESS 
Establish performance standards 
Mutually set measurable goals 
Measure actual performance 
Compare actual performance with standard 
Discuss the appraisal with the employees 
If necessary, initiate corrective action 
Yearly Performance Review 
Name of the employee: 
Date: 
Use the following scale to rate the employee 
(1 poor; 2 below average; 3 average; 4 good; 5 excellent) 
a) Absenteeism 1 2 3 4 5 
b) Quality of work 1 2 3 4 5 
c) Attitude toward the job 1 2 3 4 5 
d) Personality-related factors 1 2 3 4 5 
e) Interpersonal relations 1 2 3 4 5 
Supervisor ________ Employee __________ 
39
APPRAISAL METHODS: 
· The Essay Appraisal : A performance appraisal method where 
by an appraiser writes a narrative about the employee. 
· Critical Incident Appraisal : A performance appraisal method 
that focuses on the key behaviors that make the difference between 
doing a job effectively and ineffectively. 
· Check List Appraisal : A performance appraisal method in 
which a rater checks of those attributes of an employee that apply. 
· Adjective Rating Scale Appraisal : A performance appraisal 
method that lists a number of traits and a range of performance for 
each. 
· Force Choice Appraisal : A performance appraisal method in 
which the rater must choose between two specific statements about 
an employee’s work behavior. 
· Behaviorally Anchored Rating Scale : A performance 
appraisal method that generate critical incidence in develops 
behavioral dimension of performance. The evaluator appraises 
behaviors rather than their traits. 
· 360 Degree Appraisal : A performance appraisal method in 
which supervisors, peers, employees, customers and the like 
evaluate the individual. 
INCENTIVE PAYMENT: 
Individual Incentive: 
· Merit Pay: An increase in one’s pay usually given on annual basis. 
· Piecework Plan: A compensation plan where by employees are 
typically paid for the number of units they actually produce. 
Group Incentive: 
· Plant Wide Incentive: An incentive system that rewards all 
members of the plant based on how well the entire group 
performed. 
· Scanlon Plan: An organization wide incentive program focusing 
on co-operation between manager and employee through sharing 
problems, goals and ideas. 
· Improshare: A special type of incentive plan using a specific 
mathematic formula for determining employee bonus. 
40
Pay for Performance: Rewarding employees based on their performance. 
· Competency Based Compensation Program: Organizational pay 
system that reward skill, knowledge and behavior. 
· Broad Banding: Pay employees at present levels based on level of 
competencies they processes. 
Team Based Compensation: Compensation based on how well the team 
performed. 
Fringe Benefit: 
The term fringe benefits refer to the extra benefits provided to employees 
in addition to the normal compensation paid in the form of wage or 
salary. 
The main features of fringe benefits, as they stand today, may be stated 
thus: 
· They are supplementary forms of compensation. 
· They are paid to all employees based on their membership in the 
organization. 
· They are indirect compensation because they are usually extended 
as a condition of employment and are not directly related to 
performance. 
· They help raise the living conditions of employees. 
· They may be statutory or voluntary. Provident find is a statutory 
benefits where as transport is a voluptuary benefit. 
Objectives of Fringe Benefits: 
· To create and improve sound industrial relations. 
· To motivate the employees by identifying and satisfying their 
unsatisfied needs. 
· To provide security to the employees against social risks like old 
age benefits and maternity benefits. 
· To protect the health of the employees and to provide safety to the 
employees against accidents. 
· To promote employees’ welfare. 
· To create a sense of belongingness among employees and to retain 
them. Hence fringe benefits are called golden handcuffs. 
· To meet the requirement of various legislations relating to fringe 
benefits. 
41
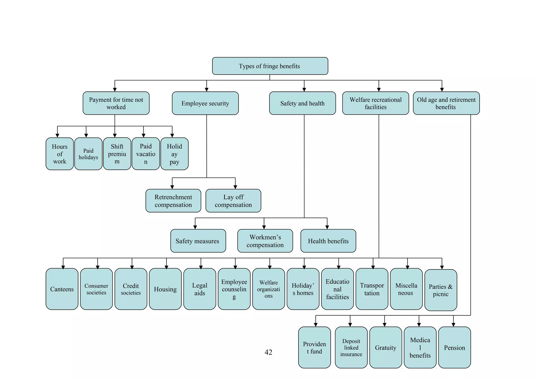
Types of fringe benefits 
Payment for time not 
worked Employee security Safety and health Welfare recreational 
facilities 
Hours 
of 
work 
Paid 
holidays 
Shift 
premiu 
m 
Paid 
vacatio 
n 
Old age and retirement 
benefits 
Holid 
ay 
pay 
Retrenchment 
compensation 
Lay off 
compensation 
Safety measures Workmen’s 
compensation Health benefits 
Canteens Consumer 
societies 
Credit 
societies Housing Legal 
aids 
Employee 
counselin 
g 
Welfare 
organizati 
ons 
Holiday’ 
s homes 
Educatio 
nal 
facilities 
Transpor 
tation 
Parties & 
picnic 
Miscella 
neous 
Providen 
t fund 
Deposit 
linked 
insurance 
42 
Gratuity 
Pension Medica 
l 
benefits
EMPLOYEE WELFARE 
Employee Welfare is a comprehensive term including various 
services, benefits and facilities offered to employees by the employers. 
The welfare amenities are extended in addition to normal wages and 
other economic rewards available to employees as per the legal 
provisions. According to Dr Parandikar, “Employee welfare work is 
work for improving the health, safety and general well being and the 
industrial efficiency of the workers beyond the minimum standard lay 
down by labor legislation”. 
Importance: 
Employee Welfare serves the following purposes: 
· Enable workers to have a richer and more satisfactory life 
· Raises the standard of living of the workers by indirectly reducing 
the burden on their pocket. Welfare measures will improve the 
physical and psychological health of employees, which in turn, 
will enhance their efficiency and productivity. 
· Absorbs the shocks injected by industrialization and urbanization 
on workers. 
· Promotes a sense of belonging among workers, preventing them 
form resorting to unhealthy practices like absenteeism, labor 
turnover, strike, etc. 
· Prevents social evils like drinking, gambling, prostitution, etc., by 
improving the material, social and cultural conditions of work. 
Congenial environment as a result of welfare measures will act as 
a deterrent against such social evils. 
43
TYPES: 
· Welfare measures inside the workplace. 
1. Condition of the work environment. 
2. Conveniences 
3. Workers’ health services. 
4. Women and child welfare. 
5. Workers’ recreation. 
6. Employment follow-up. 
7. Economic services. 
8. Labor-management participation. 
9. Workers’ education. 
· Welfare measures outside the workplace. 
1. Housing Facilities. 
2. Water, sanitation, waste disposal. 
3. Roads, lighting, parks, recreation, playgrounds. 
4. Education Facilities. 
5. Markets co-operatives, consumer and credit society. 
6. Bank. 
7. Transport. 
8. Communication facilities. 
9. Health and medical services. 
10.Recreation. Etc. 
11.Watch and ward; security. 
12.Community leadership development. 
44
45
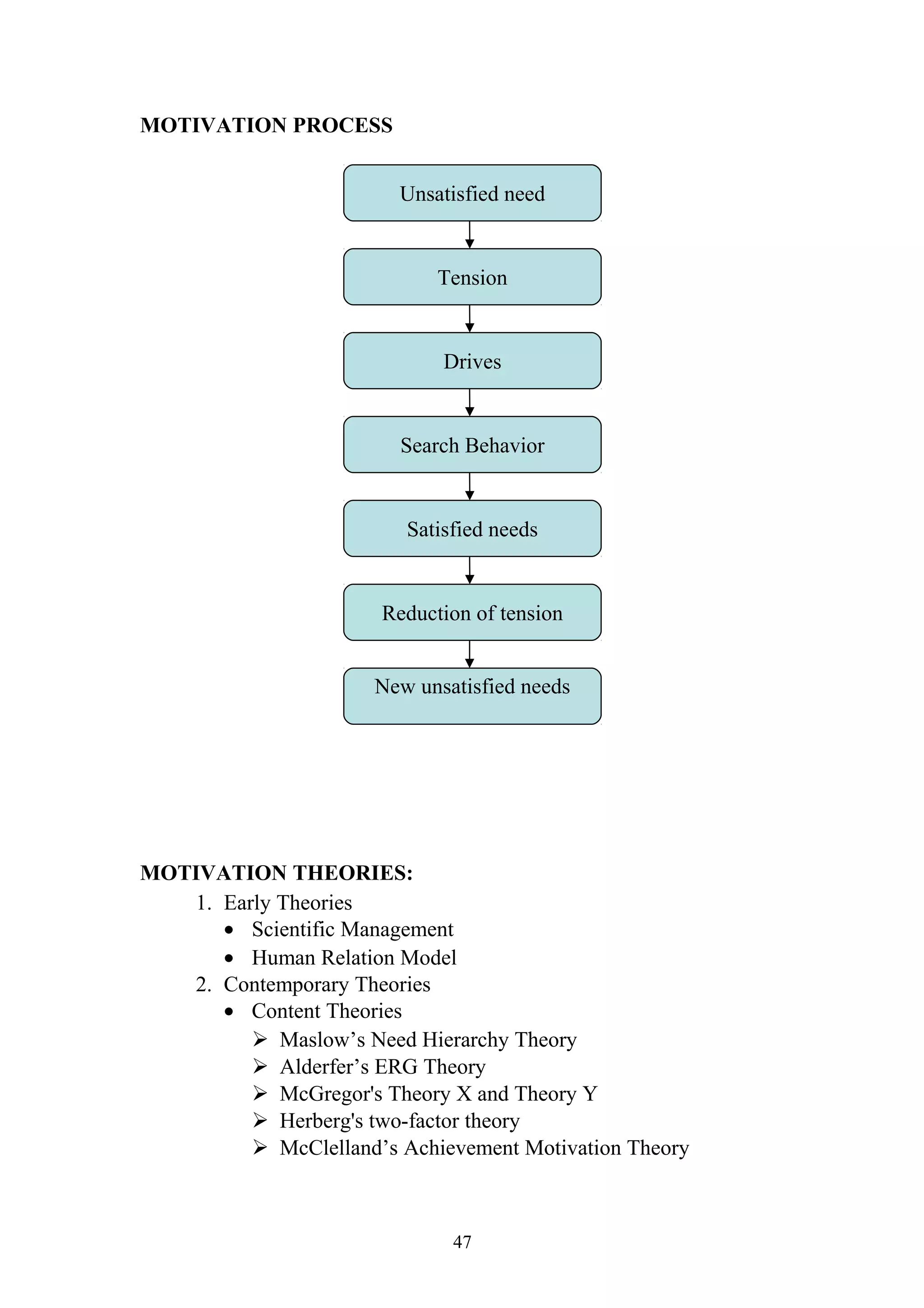
MOTIVATION 
Motivation is the work a manager performs to inspire and encourage 
people to take required action. According to Scott,” motivation is a 
process of stimulating people to action to accomplish desired goals”. 
IMPORTANCE 
1. Motivated employees are always looking for better ways to do a 
job. 
2. A motivated employee, generally, is more quality oriented. 
3. Highly motivated workers are more productive than apathetic 
workers. 
4. Motivated employees are stable. 
DETERMINANTS OF MOTIVATION 
Three types of forces generally influence human behavior 
1. Force operating within the individual: Each person is different and 
a variety of items may prove to be motivating, depending upon the 
needs of the individual, the situation the individual is in and what 
rewards the individual expects for the work done. It is the duty of 
the manager to match individual needs and expectations to the 
type of rewards available in the job setting. 
2. Force operating within the organization: Climate plays an 
important part in determining worker’s motivation. The climate in 
an organization is determined by a number of variables such as its 
leadership style, autonomy enjoyed by members, growth 
prospects, emotional support form members, reward structure, etc. 
3. Force operating in the environment: Culture, norms, customs, 
images and attributes accorded by society to particular jobs, 
professions and occupations and the worker’s home life-all play a 
strong motivational role. An individual may prefer to do the job of 
an officer rather than serve as a college teacher. In other word 
factors such as social status and social acceptance play an 
important role in shaping the motivations of people. 
46
MOTIVATION PROCESS 
Unsatisfied need 
Drives 
Search Behavior 
Satisfied needs 
Reduction of tension 
New unsatisfied needs 
MOTIVATION THEORIES: 
Tension 
1. Early Theories 
· Scientific Management 
· Human Relation Model 
2. Contemporary Theories 
· Content Theories 
 Maslow’s Need Hierarchy Theory 
 Alderfer’s ERG Theory 
 McGregor's Theory X and Theory Y 
 Herberg's two-factor theory 
 McClelland’s Achievement Motivation Theory 
47
· Process Theories 
 Vroom’s Expectancy Model 
 Adam’s Equity Theory 
 Porter and Lawler’s Performance Satisfaction Theory 
Maslow's Need Hierarchy 
(1) A hierarchy of five basic needs 
· Physiological needs: hunger, thirst, shelter, sex, and other bodily 
needs 
· Safety needs: security and protection from physical and emotional 
harm 
· Social needs: affection, belongingness, love, acceptance, and 
friendship. 
· Esteem needs: internal esteem (self-respect, autonomy, 
achievement), and external esteem (status, recognition, attention, 
power, and face) 
· Needs for self-actualization: the drive to best realize one's 
potential, including potential in personal growth, achievements, 
and self-fulfillment. 
Low-order needs: physiological and safety needs, they are satisfied 
externally (payment, unions) 
High-order needs: social, esteem, and self-actualization needs, they are 
satisfied internally. 
(2) Basic assumptions: 
· A substantially satisfied need no longer motivates 
· It is the lowest level of ungratified need in the hierarchy that 
motivates behavior 
· As a lower level of need is met, a person moves up to the next level 
of needs as a source of motivation 
(3) The socio-cultural construction of need hierarchy 
Alderfer's ERG theory 
(1). Three groups of core needs 
48
· Existence needs: physiological and safety needs 
· Relatedness needs: the desire foe maintaining important 
interpersonal relationships: social needs, and the external 
components of the esteem needs 
· Growth needs: an intrinsic desire for personal development: the 
intrinsic component of esteem, and self-actualization 
(2). Basic assumptions: 
· Satisfied low-order needs lead to the desire to satisfy higher-order 
needs. 
· Multiple needs can be operating as motivators at the same time. 
· Frustration in attempting to satisfy a higher-level need can result in 
regression to a lower need. 
McGregor's theory X and theory Y 
Theory X: the assumption that employees dislike work, are lazy, dislike 
responsibility, and much be coerceded to perform. 
Theory Y: the assumptions that employees like work, are creative, seek 
responsibilities, and can excise self-direction. 
· Theory X: assumes that lower-order needs motivate individual 
behavior. 
· Theory Y: assumes that higher-order needs motivate individual 
behavior. 
Herberg's two-factor theory 
(1). Contrasting views of satisfaction and dissatisfaction 
· Traditional view: 
Satisfaction   Dissatisfaction 
· Herzberg's view: 
Satisfaction   No satisfaction 
No dissatisfaction   Dissatisfaction 
49
(2). Two factors 
· Motivation factors: the factors that lead to job satisfaction. They 
are mostly intrinsic factors such as achievement, recognition, work 
itself, responsibility, advancement, and growth 
· Hygiene factors: the factors that lead to the prevention of 
dissatisfaction. They are mostly extrinsic factors such as compony 
policy and administration, supervision, work condition, and salary. 
Management implications: job enlargement & enrichment, 
empowerment, and participative management 
Criticism: 
· Job satisfaction does not necessarily lead to high motivation 
· Attribute theory as an explanation 
McClelland’s Achievement Motivation Theory 
· Need for achievement: the drive to excel, to set a higher goal, to 
seek higher responsibility, and to strive to succeed. 
The characteristics of a higher achiever: 
· Seek personal responsibility 
· Seek feedback on their performance 
· Seek moderate risks and goals 
· Need for power: the desire to have impact on, to influence and 
control the behavior of others. 
 Socialized power: used for social benefits 
 Personalized power: used for personal gain 
· Need for affiliation: the desire to be liked and accepted by others. 
50
INDUSTRIAL RELATION 
· Industrial Relations are the relations mainly between employees 
and employer. 
· Industrial Relations are the outcome of the practice of human 
resource management and employment. 
· These relations emphasis on accommodation other party’s interest, 
values and needs. Parties develop skills of adjusting to and 
cooperating with each other. 
· Industrial Relations are governed by the system o rules and 
regulations concerning work, work place and working community. 
· The main purpose is to maintain harmonious relations between 
employees and employer by solving their problems through 
grievance procedure and collective bargaining. 
· The government influences and shapes industrial relations through 
industrial relations policies, rules, agreements, mediation, awards, 
acts etc. 
· Trade Unions are another important institution in the Industrial 
relations. Trade unions influence and shape the industrial relations 
thorough collective bargaining. 
OBJECTIVE OF IR 
1. To promote and develop congenial labor management relations; 
2. To enhance the economic status of the worker by improving 
wages, benefits and by helping the worker in evolving sound 
budget; 
3. To regulate the production by minimizing industrial conflicts 
through state control; 
4. To socialize industries by making the government as an 
employer; 
5. To provide an opportunity to the workers to have a say in the 
management and decision making; 
6. To improve workers’ strength with a view to solve their 
problems through mutual negotiation and consultation with the 
management; 
7. To encourage and develop trade unions in order to improve the 
workers’ strength; 
8. To avoid industrial conflict and their consequences; and 
9. To extend and maintain industrial democracy. 
51
Functions of Industrial Relation 
· Communication is to be established between workers and the 
management in order to bridge the traditional gulf between 
the two. 
· To establish a rapport between managers and the managed. 
· To ensure creative contribution of trade unions to avoid 
industrial conflicts, to safeguard the interests of workers on 
the one hand and the management on the other hand, to 
avoid unhealthy, unethical atmosphere in an industry. 
· To lay down such Consideration which may promote 
understanding, creativity and cooperavt9veness t o raise 
industrial productivity, to ensure better workers’ 
participation. 
Characteristics of Industrial Relation 
· Industrial relations are outcome of employment relationship in an 
industrial enterprise. 
· Industrial relations develop the skills and methods of adjusting to 
and cooperating with each other. 
· Industrial relations system creates complex rules and regulations to 
maintain harmonious relations. 
· The Government involves shaping the industrial relations through 
laws, rules, agreements, awards etc. 
· The important factors of industrial relations are; employees and 
their organizations, employer and their associations and 
Government. 
PRINCIPLES OF SOUND IR 
1. Recognition of the dignity of the individual and equality of 
opportunity. 
2. Mutual respect, confidence, understanding, goodwill and 
acceptance of responsibility on the part of employer, management 
and workers and their representatives in the exercises of the rights 
and duties in the operation of the industry. 
52
3. Similarity, there has to be an understanding between the various 
organizations of employers and employees who represent the 
management and workers. 
SCOPE OF INDUSTRIAL RELATIONS 
a) Relation ship among employees, between employees and their 
superiors or managers. 
b) Collective relations between trade unions and management. It 
is called union management relations. 
c) Collective relations among trade unions, employers’ 
associations and government. 
FACTORS OF INDUSTRIAL RELATIONS 
1) Institutional Factors: These factors include government policy, 
labor legislations, voluntary courts, collective agreement, 
employee courts, employers’ federations, social institutions like 
community, caste joint family, creed, system of beliefs, 
attitudes of works, system of power status etc. 
2) Economic Factors: These factors include economic 
organization, like capitalists, communist mixed etc., the 
structure of labor force demand for and supply of labor force 
etc. 
3) Technological Factors: These factors include mechanization, 
automation, rationalization, computerization etc. 
4) Social and Cultural Factors: These factors include population, 
religion, customs and traditions of people, race ethnic groups, 
cultures of various groups of people etc. 
5) Political Factors: These factors include political system in the 
country, political parties and their ideologies, their growth, 
mode of achievement of their policies, involvement in trade 
unions etc. 
6) Governmental Factors: These factors include Governmental 
policies like industrial policy, economic policy, labor policy, 
export policy etc. 
53
FUNCTIONS OF INDUSTRIAL RELATIONS STAFF 
1) Administration, including overall organization and coordination 
of industrial relation policies and programs. 
2) Liaison between outside groups and personnel offices as well as 
with various levels of management. 
3) Legal, including drafting regulations, rules, law or orders, and 
construction and interpretation. 
4) Recruitment and employment of employees. 
5) Employment testing, including intelligence tests, mechanical 
aptitude tests, achievements tests, etc. 
6) Placement, including induction and assignment. 
7) Training, including apprentices, production workers, foremen 
and executives. 
8) Performance report or merit rating. 
9) Medical and health services. 
10) Safety service, including first aid training. 
11) Group activities such as group heath insurance, housing, 
cafeteria programs and social clubs. 
12) Suggestion plans and their use in labor management production 
committees. 
13) Public relations. 
14) Employee record for all purposes. 
15) Benefit, retirement, and pension programs. 
54
GRIEVANCE PROCEDURE 
Grievances is “any discontent or dissatisfaction, whether expressed 
or not, whether valid or not, arising out of anything connected with 
the company which employee thinks, believes or, even feels to be 
unfair, unjust or inequitable.” 
Causes: 
· Economic: Wage fixation, overtime, bonus, wage revision, 
etc. employees may feel that they are paid less when 
compared to others. 
· Work environment: Poor physical conditions of workplace, 
tight production norms, defective tools and equipment, poor 
quality of materials, unfair rules, lack of recognition, etc. 
· Supervision: Relates to the attitudes of the supervisor 
towards the employee such as perceived notions of bias, 
favoritism, nepotism, caste affiliations, regional feelings, etc. 
· Work group: Employee is unable to adjust with his 
colleagues; suffers from feelings of neglect, victimization 
and become an object of ridicule and humiliation, etc. 
· Miscellaneous: These include issue relation to certain 
violations in respect of promotions, safety methods, transfer, 
disciplinary rules, fines, granting leave medical facilities, 
etc. 
EFFECT: 
· On production include: 
 Low quality of production. 
 Low quality of productivity. 
 Increase in wastage in material, spoilage. 
 Increase in cost of production per unit. 
55
· On the employees: 
 Increase in rate of absenteeism and turnover. 
 Reduces the level of commitment, sincerity and 
punctuality. 
 Increase the incidence of accidents. 
 Reduce the level of employee morale. 
· On the manager: 
 Strains the superior-subordinate relations. 
 Increases the degree of supervision, control and 
follow up. 
 Increases in indiscipline cases. 
 Increase in unrest and thereby machinery to 
maintain industrial peace. 
DISCOVERY OF GRIEVANCES 
· Observation 
· Grievance procedure 
· Gripe boxes 
· Open door policy 
· Exit interview 
· Opinion surveys 
56
GRIEVANCE PROCESS 
Action taken by management 
Employee perceives the action to be inconsistent 
with the contract 
Employee discusses the situation with union 
steward 
Employee and union steward discuss the 
grievance with employee’s supervisor 
Grievance resolved 
Grievance is taken to the next level of 
management 
Grievance resolved 
Higher management and human resource 
department become involved 
Grievance resolved 
Arbitration 
57
COLLECTIVE BARGAINING 
Process: 
Preparation 
Negotiations 
Compromise 
Settlement 
Mediation, Arbitration 
Preparation: These process can be divided into component like 
understanding the strategic thrust of the company, analyzing the strengths 
and weakness of both the company and union, analyzing the 
environment, analyzing relevant stakeholder, analyzing history of labor-management 
relation. 
Negotiation and Compromise: The primary objective of the 
negotiation process is to reach an agreement both parties can live with. A 
written contract, signed by both parties, which will govern the 
employment relationship, should be the objective of both sides. It does 
not mean that both parties must be willing to compromise on issues until 
a reasonable accommodation is reached. The contract negotiations 
process is the actual bargaining that goes on between the two parties to 
reach agreement on a contract. It is a more specific aspect of the entire 
collective bargaining process. 
Settlement: In large organizations the final settlement is the result of a 
complex procedure over an extended period of time. Settlement in 
smaller companies, on the other hand, is frequently straightforward and 
the logical end of the process. 
58
Mediation and Arbitration: Mediation involves a neutral third party 
who tries to break a bargaining impasse. Mediators may be called 
upon to get the parties to start negotiating again, clarify points that 
have been misunderstood, suggest alternative compromises that 
have not occurred to the bargaining parties, and improve trust and 
communication. While mediators have no power to enforce a 
settlement, they may bring a fresh viewpoint into the process that 
can get things moving again. 
Arbitration, on the other hand, involves a neutral third party listening to 
both sides, evaluating the evidence, and making a binding 
recommendation. Arbitration is of two basis types: contract rights 
arbitration. Contract rights arbitration consists of settling impasses 
in the actual administration of the contract and is usually the 
outcome of a grievance procedure that cannot be settled by the 
arties. Interest arbitration involves the terms of the contract itself. 
While interest arbitration is used in the public sector where strikes 
are illegal, it is rarely used in the private sector. 
Seven Tips for Successful Collective Bargaining 
1. Use the preliminary meetings to set the ground rules for 
future sessions. For example, the negotiators might agree up 
front that negotiations will take place during normal business 
hours and not in all-night marathon sessions. 
2. Document carefully all meetings. Include who was there, 
what was said, what the intent as behind contract language, 
and what proposal and counter proposals were made. At the 
end of each day’s session the mote taker can dictate the 
outlines of the sessions and have typewritten documents 
prepared for review. Missing information or disagreement 
can be filled in. this documentation will not only help in the 
negotiation process, but it can also help in interpreting the 
contract once it is signed. 
3. If the company CEO is well regarded by the employees, 
consider using him or her in certain negotiating sessions, 
particularly the early ones. This helps the CEO understand 
the position of the union. 
4. Within the bounds of what is legal, establish a 
comprehensive file on the in-plant union negotiating 
committee. This can be a basis for better participation and 
drawing out the union members who are perhaps the most 
qualified to speak on a given issue. For instance, if a worker 
has been with the company 20 years and a management 
59
representative believes that the current proposal might not 
benefit him, the representative might post a question like.” 
Ken, are you aware that the current proposal will give 
workers with 20 years seniority only about half the benefits 
as those who have been with the company form 5 to 10 
years?” 
5. Never underestimate the union negotiators abilities. Accept 
them as equal peers. A condescending attitude can hurt the 
process and may result in management winning an ego battle 
and losing the contract war. Many of the union people are 
street smart and savvy when it comes to negotiations. 
6. Sustain strong communication links with managers and first-line 
supervisors after the contract is settled. They are the 
ones who actually administer the contract on a day-to-day 
basis. 
7. If an impasse is reached consider federal mediation. This 
demonstrates good faith and a commitment to avoid a bitter 
labor dispute. 
60
PARTICIPATIVE MANAGEMENT 
Approaches: 
· Power-centered: Worker become involves in decision making at 
more than one level of the managerial hierarchy and play an 
important role in setting the goals of the enterprises. 
· Task-centered: It involves decision relation to the immediate task 
or environment of the workers concerned 
FORMS OF PARTICIPATION 
1. Joint Consultation: Management takes decisions but the 
workers’ representatives are allowed to be heard. 
2. Joint Decision Making: The representatives of workers 
and management are jointly represented in decision making 
body. 
3. Workers Control : final authority rests with the elected 
representatives of workers who formulate policy and employ 
managers to carry it out. 
OBJECTIVE: 
· Promoting the satisfaction and personal development of 
an individual worker. 
· Improving industrial relations. 
· Increasing efficiency. 
· Workers participation in decision making. 
61
TRADE UNION 
Meaning: 
· An association of workers in one or more professions for the 
purpose of protecting and advancing the members’ economic 
interests in connection with their daily work. 
· A continuous long term association of employees formed and 
maintained for the specific purpose of advancing and protecting the 
interest of the members in their working relationship. 
· A union is a continuous association of persons in industry formed 
primarily for the purpose of the pursuit of the interests of its 
members of the trade they represent. 
Why do Workers Join Trade Unions? 
· To attain economic security. 
· To improve their bargaining power and balance it with that of 
management. 
· To ventilate the workers’ grievances to the management. 
· To inform workers’ views, aims, ideas and dissatisfaction to the 
management. 
· To secure protection from unexpected economic needs kike illness, 
accidents, injury etc. 
· To satisfied their social, psychological needs. 
· To secure power. 
Function: 
· Achieving higher wages and better working and living conditions 
for the members; 
· Acquiring the control of industry by workers; 
· Minimizing the helplessness of the individual workers by making 
them stand collectively and increasing their resistance power. 
· Providing a worker self-confidence and a feeling that he is not 
simply a cog in the machine; 
· Taking up welfare measures for improving the morale of the 
workers; 
· To enlarge opportunities for promotion and training; 
· To improve working and living condition; 
62
CASE STUDY 
Study the Human Resource Policy of the ONGC 
63
VISION AND MISSION 
To be a world-class Oil and Gas company integrated in energy 
business with dominant Indian leadership and global presence. 
WORLD CLASS 
· Dedicated to excellence by levering competitive advantages in R&D 
and technology with involved people. 
· Imbibe high standards of business ethics and organizational values. 
· Abiding commitment to safety, health and environment to enrich 
quality of community life. 
· Foster a culture of trust, openers and mutual concern to make working 
a stimulating and challenging experience for our people. 
· Strive for customer delight through quality products and services. 
INTEGARTED IN ENERGY BUSINESS 
· Focus on domestic and international oil and gas exploration and 
production business opportunities. 
· Provide value linkages in other sectors of energy business. 
· Create growth opportunities in other sectors of energy business. 
DOMINANT INDIAN LEADERSHIP 
· Retain dominant position in Indian petroleum sector and enhance 
India’s energy availability. 
64
BOARD OF DIRECTORS 
1) Mr. Subir Raha, Chairman & Managing Director 
2) Mr. V K Sharma, (Onshore) 
3) Mr. Y B Sinha, Director (Exploration), Director (Onshore) – 
Add. Charge 
4) Mr. R S Sharma, Director (Finance) 
5) Mr. Nathu Lal, Director (Tech & Field Services) 
6) Dr. A K Balyan, Director (HR) 
ORGANIZATION CHART 
65
PEOPLE AT ONGC 
“Not only has India… set up her own machinery for oil exploration 
and exploitation... an efficient oil commission has been built where a 
large number of bright young men and women had been trained and 
they were doing good work.” 
- Pandit Jawahar Lal Nehru, India’s first Prime Minister to Lord 
Mountbatten, on ONGC (1959). 
This is what Pandit Nehru said about ONGC’s strength of managing their 
people. Today, ONGC is the flagship company of India; and making this 
possible is a dedicated team of nearly 40,000 professional who toil round 
the clock. It is this toil which amply reflects in the performance figures 
and aspirations of ONGC. The company has adapted progressive policies 
in scientific planning, acquisition, utilization, training and motivation of 
the team. At ONGC everybody matters, every soul counts. 
ONGC has a unique distinction of being a company with in-house service 
capabilities in machine all the activity areas of exploration and production 
of oil & gas and related oil field services. 
Needless to emphasize, this was made possible by the men & women 
behind the machine Over 18,000 experienced and technically executives 
mostly scientist and engineers from distinguished 
Universities/Institutions of India and abroad from the core of our 
manpower. They include geologists, geophysicists, geochemist, drilling 
engineers, reservoir engineers, petroleum engineers, production 
engineers, engineering & technical service providers, financial and 
human resource experts, IT professional and so on. 
66
HR VISION, MISSION & OBJECTIVES 
HR VISION 
“To attain organizational excellence by developing and inspiring the true 
potential of company’s human capital and providing opportunities for 
growth, well being and enrichment.” 
HR MISSION 
“To create a value and knowledge based organization by inculcating a 
culture of learning, innovation & team working and aligning business 
priorities with aspiration of employees leading to development of an 
empowered, responsive and competent human capital.” 
HR OBJECTIVES 
 To develop and sustain core values 
 To develop business leaders for tomorrow 
 To provide job contentment through empowerment, accountability and 
responsibility 
 To built and upgrade competencies through virtual learning, 
opportunities for growth and providing challenges in the job 
 To foster c climate of creativity, innovation and enthusiasm 
 To enhance the quality of life of employees and their family 
 To inculcate high understanding of ‘Service’ to a greater cause 
HR STRATAGY 
 To meet challenging demands of the business environment, focus of 
the HR strategy is on change of the employee’s ‘mindset’ 
 Building quality culture and resources 
 Re-engineering and redeployment for maximizing utilization of HR 
potential 
67
 To Build and upgrade competencies through virtual learning, 
opportunities for growth and providing challenges in the job 
 Re-strengthening mutual faith, trust and respect 
 Inculcating a spirit of learning & enjoying challenges 
 Developing Human Resource through virtual learning, providing 
opportunities for growth, inculcating involvement and exposure to 
benchmarking in performance 
ROLE OF HR 
 Alignment of HR vision corporate vision 
 Shift from support group to strategic partner in business operations 
 HR as a change agent 
 Enhance productivity and performance by developing employee 
competency and potential 
 Developing professional attitude and approach 
 Developing ‘Global Managers’ for tomorrow to ensure the role of 
global players 
68
CAREER 
Career Opportunities Oil and Natural Gas Corporation Limited (ONGC) 
is a company with a global vision and noble mission. Having a strong 
force of over 41,000 dedicated to the common cause of technological 
innovation and process of reinventing themselves, it can boast of having 
experts in all aspects relevant to the entire of E&P business and even 
those within its pale. 
Apart from an excellent atmosphere for growth, the company offers a 
package of remuneration that compares with the best in the Indian 
industry. It includes basic pay and dearness allowance, contributory 
provident fund, conveyance maintenance reimbursement, leave fare 
assistance/encashment, holiday home facility, medical facilities for self 
and dependent, gratuity, self contributory post-retirement scheme, 
composite social security scheme and soft loans, etc. 
So if you are searching for a company… 
 With a noble mission 
 Where technology counts 
 Where people matter & each individual makes a difference in the 
working environment 
 Where the company reciprocates 
… then ONGC is the place to be at. Expertise Domains ONGC has 
various employment opportunities at lower, middle and senior executive 
levels in a large number of disciplines for which candidates from the 
following streams can apply: 
ENGINEERING 
 Drilling 
 Electrical 
 Electronics & Telecommunications 
 Instrumentation 
 Mechanical 
 Production 
69
 Auto 
 Chemical 
 Petroleum 
 Computer Engineering and Programming 
 Civil 
 Constructions & Maintenance 
GEOSCIENCES 
 Chemistry 
 Geology 
 Geophysics 
 Mathematics 
 Paleontology 
 Reservoir 
 Physics 
 Physics with Electronics 
SUPPORT & ADMINISTRATION 
 Finance & Accounts 
 Economics & Statistics 
 Hindi 
 Industrial Engineering 
 Industrial Relations 
 Legal 
 Marketing 
 Medical & Paramedical 
 Public Relations/Corporate Communications 
 Security & Vigilance 
 Fire Services 
70
RECRUITMENT 
Specified application form is provided along with each vacancy 
notification. Only those applications which are as per the prescribed form 
and fulfill eligibility criteria of age, qualification, application fee and are 
accompanied with copies and testimonials are accepted. Detailed 
instructions for filling up application forms are given in the vacancy 
notification. 
Materials Management Method Of Recruitment ONGC advertises the 
vacancies in the newspapers and displays the same online. Only the 
applications specific to the advertisements are entertained which are 
received during the time limit stipulated in the vacancy 
notification/advertisement. Individual’s applications which are without 
reverence to specific vacancy notification are neither entertained nor 
replied to. 
Terms and Conditions 
Broad terms and conditions and general instructions which are 
specific to the advertised posts are incorporated in the 
advertisements/vacancy notification. Vacancies are notified or advertised 
as and when there is manpower requirement for any discipline. The 
executives in ONGC are transferable to any of its Projects, Regions, 
Institutions and Work centers in India or abroad. Introduction Levels for 
Executives. 
EXECUTIVE LEVEL PRESENT PAY 
SCALE 
ANNUAL 
EMOLUMENTS 
(APPROXIMATE) 
LEVEL – ONE 
(e.g. Assistant Executive 
Engg./P&A officer etc.) 
Rs. 12,000 – 17,500/- Rs. 2,50,000 
LEVEL – FOUR 
(e.g. Superintending Engg./ 
Manager etc.) 
Rs. 17,500 – 22,300/- Rs. 3,75,000 
LEVEL – SEVEN 
(e.g. General manager) 
Rs. 20,500 – 26,500/- Rs. 4,50,000 
Career growth the existing promotion scheme for executives in ONGC is 
follows, however the outstanding candidates may get merit promotions a 
year in advance depending upon merit and availability of vacancies. 
71
LEVEL EXPERIENCE 
REQUIRED 
FOR NEXT 
PROMOTION 
EXISTING PAY SCALE 
(PREREVISED) 
E1 TO E2 4 years E2 Rs. 13,750 – 18,700 
E2 TO E3 5 years E3 Rs. 16,000 – 20,800 
E3 TO E4 4 years E4 Rs. 19,500 – 22,300 
E4 TO E5 & 
3 years E5 Rs. 18,500 – 23,900 
SUCCESSIVELY 
E6 Rs. 19,500 – 25,600 
HIGHER LEVELS 
E7 Rs. 20,500 – 26,500 
(SELECTION ON 
E8 Rs. 20,500 – 26,500 
MERIT) Subject to the 
E9 Rs. 23,750 – 28,550 
number of available 
vacancies. 
OIL & GAS NATURAL GAS CIPRORATION LTD. 
R&P DIVISION, TEL BHAVAN, DEHRADUN 
72
TRAINING AND DEVELOPMENT 
An integral part of ONGC’s employee-centered policies is its thrust on 
their knowledge up gradation and development. The Institute of 
Management Development, which has an ISO 9001 certification, along 
with 7 other training institutes, play a key role in keeping their workforce 
at pace with global standards 
The Institute of Management Development is the premier nodal agency 
responsible for developing the human resource of ONGC. It also focuses 
on marketing its HRD expertise in the field of Exploration & Production 
of Hydrocarbons. ONGC’s Sports Promotion Board, the Apex body, has 
a Comprehensive Sports Policy through which top honors in sports at 
national and international levels have been achieved. 
ONGC Academy 
ONGC Academy is located in the lush green environment of the 
Himalayas at Dehra Dun. Known previously as Institute of Management 
Development (IMD), it was formally re-christened as ONGC Academy 
on November 2, 2003 by C&MD Mr. Subir Raha. It is ONGC's premier 
nodal agency for training and developing human resources. The Institute 
emerged out of SWOT analysis carried out by the organization in 1982. 
Designing parameters for measuring performance of human resources, 
succession planning, mapping of individual relations scenario, work 
climate and work culture analysis and managing change are some of the 
areas of research related to management development. To serve this 
purpose, the Academy is committed to excellence in the cause of HRD 
and of the availability of appropriate systems and procedures with a view 
to ensure managerial effectiveness, quality and productivity in E&P 
Sector. ONGC Academy is also responsible for coordinating 
training/seminars for ONGC executives abroad. 
The academy has acquired ISO-9001 certificate through implementation 
of quality assurance system. 
73
FACULTY 
ONGC Academy has an experienced core and visiting external faculty 
from in-house, industry and top national institutions who possess 
specialization, experience, institutional affiliation and temperament. 
PEDAGOGY 
The Pedagogy is interactive and participative and the methods include 
lectures, cases, seminars, group discussions, business games, role plays, 
simulation exercises, structured and unstructured group work and field 
visits. Functional areas are discussed in the context of opportunities for 
internationalizing business and enhancing the organizations 
responsiveness to the rapidly changing technology and market forces in 
the emerging global scenario. Eminent academicians, policy makers and 
senior executives deliver extensive lectures to the faculty and the 
participants. 
CURRICULUM 
Training Programmes are as per the specific requirements catering to the 
fresh graduate trainees, middle and senior level corporate executives. 
Refresher, awareness and exposure courses in the field of geo-science, 
production, and reservoir engineering, emerging technologies and 
managerial aspects for the national international oil companies are 
conducted regularly. Program on joint ventures, negotiations, price-risk 
analysis, cost reduction, advanced petroleum management etc. are added 
features of the training curriculum. 
INFRASTRUCTURE 
· Well equipped air-conditioned auditorium, with a capacity of 220 
for seminars and conferences 
· Lecture halls with audiovisual systems 
74
· Air-conditioned hall for conducting video sessions on wide 
screen video displays 
· Library with a vast collection of books related to the oil industry 
and latest managerial subjects 
· A fully equipped computer centre with a host of PCs connected 
through LAN 
· Excellent cut models of diesel engine, motor and simulators as 
training aids 
· Physical training and yoga, squash, badminton, tennis, billiards and 
table tennis 
· Medical facilities 
· Furnished hostel accommodation for 160 participants and a VIP 
Guest house 
ALLIANCES 
· Formal alliances with reputed organizations and Institutions like 
ASCI, Hyderabad, MDI (Management Development Institute), 
Gurgaon, IMI, New Delhi, ICWAI, New Delhi, Andhra University, 
Roorkee University, and the Indian School of Mines, Dhanbad 
have helped the Institute to provide quality dissemination of 
knowledge. The R&D wing of ONGC Academy is continuously 
engaged in updating strategic HRD plans to improve productivity, 
efficiency and effectiveness of ONGC executives. 
THRUST AREAS 
Development of core faculty in new areas 
· Marketing HRD expertise to E&P industry Trainings oriented 
to : 
 Organizational restructuring and transformation 
 Information technology 
 Business process re-engineering 
 Hi-tech exploration techniques 
 Enhanced oil recovery 
 Cost estimation and cost control 
 Diversification and marketing of training services 
 Training of trainers 
 Generation of ONGC related case studies 
75
CONCLUSION 
ONGC has undertaken an organization transformation exercise in which 
HR has taken a lead role as a change agent by evolving a communication 
strategy to ensure involvement and participation among employees in 
various work centers. Exclusive workshops and 
interactions/brainstorming sessions are organized to facilitate 
involvement of employees in the project. 
Policies and policy makers at ONGC have always had the interests of 
large and multi-disciplined workforce at heart and have been aware 
of the nuances and significance of cordial Industrial relations. By 
enabling workers to participate in management, they are provided 
with an informative, consultative, associate and administrative forum 
for interactive participation and for fostering innovative culture. 
In fact, ONGC has been one of the very few organizations where this 
method has been implemented. It has had a positive impact on the overall 
operations since it has led to enhanced efficiency and productivity and 
reduced wastages and costs. 
76
BIBLIOGRAPHY 
· Handbook for writers and editors - S. Rao 
· Human Resource and Personnel Management – K. Aswathappa 
· Managing People - V.S.P. Rao 
· Human Resource Management - Decenzo 
· Human Resource Management – Dessler 
· Essentials of Human Resource Management & Industrial relation – 
P Subba Rao 
· Human Resource Management – Robbert L. Mathis 
John H. Jackson 
· www.punyam.com 
77

Human resource management need of the time

  • 1.
    Summer Project Report On Human Resource Management - Need of the Time Submitted by: Virang B. Darji Roll no: 03018 MBA – I 2003-05 Work done at: Punyam management services Pvt. Ltd. In partial fulfillment of requirement of summer training – MBA Program. At Navanitlal Ranchhodlal Institute of Business Management. Gujarat University 1
  • 2.
    TABLE OF CONTENT .......................................................................................................................................1 PREFACE.....................................................................................................................3 EXECUTIVE SUMMARY............................................................................................5 COMPANY PROFILE..................................................................................................6 PUNYAM GROUP ORGANIZATION STRUCTURE................................................8 INTRODUCTION.......................................................................................................14 HUMAN RESOURCE PLANNING..........................................................................19 ....................................................................................................................................19 JOB ANALYSIS..........................................................................................................23 .....................................................................................................................................23 RECRUITMENT........................................................................................................26 SELECTION...............................................................................................................30 TRAINING & DEVELOPMENT..............................................................................32 PERFORMANCE APPRAISAL................................................................................38 EMPLOYEE WELFARE...........................................................................................43 MOTIVATION............................................................................................................46 INDUSTRIAL RELATION........................................................................................51 GRIEVANCE PROCEDURE.....................................................................................55 COLLECTIVE BARGAINING..................................................................................58 TRADE UNION..........................................................................................................62 CASE STUDY.............................................................................................................63 CONCLUSION............................................................................................................76 BIBLIOGRAPHY........................................................................................................77 2
  • 3.
    PREFACE The conceptof human resource management is of comparatively recent origin. This does not mean that over the decade’s people in all walks of life have not applied the basic philosophy of human resource management. The fact is, it is only in the recent past that an organized body of thoughts and principals which holds the developments of human ability as an investment and not cist, has been formulated and propagated. Manpower is indisputably the basic resource. It is an indispensable means of converting other resources for achievement of organizational goals. Human resource management is an integrated strategy and planned development process for effective utilization of human resource and organization. It is rather a total matching process between Hard S’s (structure, system and strategy) and soft S’s (staff, skill, style and super ordinate goals). An increasing number of organizations place heavy emphasis on manager’s process skills in working closely with people of varied background, and in motivating employees, maintaining morale, building trust, gaining commitment, fostering teamwork, leading innovation and facilitating organizational change. On the other hand managers are expected to engage in a wide variety of HRM activities include hiring the right person for the right job, inducting and training new employees, appraising and managing the performance of super ordinates, controlling labor cists, managing organizational change and creating a corporate culture, understanding international dimension of organizational behavior and developing skills in cross-cultural negotiation. 3
  • 4.
    ACKNOLEDGEMENT I wouldlike to express my profound gratitude to Mr. Devang Jhaveri. For giving me the opportunity to do the project and providing the necessary information. I would like to thank the employees of Punyam Management Services Pvt. Ltd. For providing the necessary help in completion of the project. I would like to thank all those individuals who have helped me directly or indirectly for the successful completion of the project. I take this opportunity to acknowledge my gratitude to Ms. Kavita Kshatriya. Who spared her valuable time and provide the necessary guidance and information for the successful completion of the project. Without her support it would have been difficult to complete the project. 4
  • 5.
    EXECUTIVE SUMMARY Manyskills and competencies are necessary for successful performance in HRM. Specifically, we can say that certified HR practitioners must have exposure and an understanding in six specific areas of the field. This includes Management practices, Selection and Placement, Training and Development Compensation and Benefits, Employee and Labor Relations, and Health, Safety, and Security. As a subset of management, HRM practitioners are required to have a general understanding of the field of management, its history and theories, and the trends and their implications that exist today. They must also understand the financial aspects of the business, its technology, and its capabilities of the organizational members. HRM practitioners require an understanding of why and how jobs are filled and the various methods of recruiting candidates. Emphasis in this area is on making good decisions within the legal parameters about job candidates that use valid and reliable measures. For employees to be successful in an organization, they must be trained and developed in the latest technologies and skills relevant to their current and future jobs. This means an understanding of adult learning methodologies, relation training efforts to organizational goals and evaluating the effort. Compensation and Benefits are probably most expensive ones with respect to the employment relationship. As such the HRM practitioners must understand the intricacies involved in establishing a cost-effective Compensation and Benefits package. A basic need of individuals is the safety one must feel at the workplace. This means freedom from physical and emotional harm. Mechanisms must be in place to provide a safe work environment for employees. Programs must permit employees to seek assistance for those things affecting their work and personal lives. Working with employees requires an understanding of what makes employees function. Satisfying monetary needs alone will not have a lasting impact. Employees need to be kept informed and have an avenue in which to raise suggestions or complaints. When the case involves unionized workers, the HRM practitioners must understand the various laws that affect the labor- management work relationship. 5
  • 6.
    COMPANY PROFILE Punyam(PMSPL) was born in November'1995 in the field of consultancy for ISO: 9000, other international standard, and Management areas and is growing and having total 250 clients for various types of certification and very rich experience in ISO and management consultancy. Group of 12 qualified engineers and management graduates (M.B.A) having experience of different type of industry and done ISO: 9001, 2000 and other international certifications for many clients. Having more than 225 clients Certified for ISO: 9000 and 1% of Total Certified Companies in India. Punyam is having its office in Vapi for clients located near Vapi areas as well as Mumbai. At present Punyam is taking 9 new clients per month and completing their work within 3 months. After every 3 days average 1 client of Punyam is getting ISO: 9001, ISO: 14001, HACCP, CE Mark or any other certificate. All the Punyam clients have got ISO: 9000 series certificate from the leading certifying body like KPMG, BVQI, SGS, LLOYDS, DNV, TUV, U.L. LAB. Etc. Punyam is also working for vendor Developments & Auditing of companies in India on behalf of leading international customers. Punyam’s Clients include Capacity-wise No. 1 Companies in Asia as well Leading group of India like · Reliance Industries Limited. · Modern Terry Towels Limited. (Modern Group) · Gujarat Telephone Cables Limited.(GTCL Group) · Meghmani Group Of Companies · Metrochem Industries Limited · Shri Digvijay Cement Co. Ltd. 6
  • 7.
    · Binani CementsLimited. · INDEXTb (Industrial Extension Bureau., Govt. of Gujarat 7
  • 8.
    PUNYAM GROUP ORGANIZATIONSTRUCTURE DIRECTOR DEVANG JHAVERI OFFICE ASSISTANT ACCOUNT MANAGER TECHNICAL MANAGER MARKETING MANAGER COMPUTER INCHARGE CALIBRATION INCHARGE QUALITY EXECUTIVES SALES REPRESENTATIVE ENGINEERS (MECH) ENGINEERS (ELECT) ENGINEERS (I/C) 8
  • 9.
    ORGANIZATION Pay backof Punyam’s consultancy is less than 2 months because of quantification of measurable goals and providing continual improvement platform. Punyam is Committed For Personal Involvement & Commitment from first day. Optimum Charges. To Complete Project in Minimum Period (Within three Months). Professional Approach To Depute Dedicated Persons To Suit Client Requirements. Hard Work And Get Work Done From Others Strengthening clients by system establishment to make their house in proper manner. Establishing system in Finance and other departments for Fund flow Management. To establish strong internal control with the help of system. Why many units had taken Punyam’s Low Cost : Practical suggestions recommended and having vast experience in the bigger as well as small companies. Experience in all kinds of industry like Engineering, Textile, Chemical, Machine manufacturer, Electronics, Electrical, Pharmaceuticals, etc. Professional approach and more than 12 highly qualified persons comprise Engineers / MBA from various disciplines with extensive experience are involved in Punyam’s team. Realiable : Practical suggestions recommended and having vast experience in the bigger as well as small companies. Experience in all kinds of industry like Engineering, Textile, Chemical, Machine manufacturer, Electronics, Electrical, Pharmaceuticals, etc. 9
  • 10.
    Professional approach andmore than 12 highly qualified persons comprise Engineers / MBA from various disciplines with extensive experience are involved in Punyam’s team. The Quantifiable measurable improvement objectives are made based on Punyam’s rich experience to establish continual improvement. Faster( 3 to 5 Months): The painstaking work of documentation is done by us based on detail study of your system. Personal involvement and commitment from day one by us. Punyam’s team of professionals monitor your activity to gear up certification process. Punyam is working since 1995. Team: At present 12 Engineers are working having qualification of B. E. / M.B.A Work Area 1. ISO: 9001 series and international certification consultancy ISO: 9001 CE MARK SA 8000 ISO:14001 OHSAS 18001 WHO GMP HACCP BS 7799 ISO:17025 (NABL ACCREDITATION) 2. Management consultancy Strategic Management HRD Marketing Purchase Production and Quality Control Finance 10
  • 11.
    3. Calibration ofall type of instruments Punyam is providing help to the clients in management areas listed below in 4 main ways. 1. Arranging in-house training programs. 2. Establishing system on project base. 3. Profit sharing based on improvement achieved. 4. Total management activity is done by us. System Certification Reliance Industries Limited. ISO : 9001(Quality System) ISO : 14001 ( Environment) HACCP ( Food Safety) CE mark WHO GMP OHSAS:18001 BS 7799 ( Information Security Mgt. System) SA 8000 ( Social Accountability) NABL Accreditation (ISO/IEC 17025) Strategic management Competitive strategy Organizational leadership for 21st century Business Process Improvement(BPI) Six sigma Marketing International marketing Market research Managing retailing Institutional marketing Product policy & new product management Franchisees management Customer based business strategies SWOT analysis and marketing plans 11
  • 12.
    Purchase Sharpening negotiationskills Vendor development and evaluation Supply chain management System audit for vendors Production and quality control Project management Process refinement Excellence in manufacturing Quality assurance establishment Finance Creative solutions to finance problems Advanced data analysis for financial decisions Strategic finance management Finance and costing for non financial staff HRD Human resource management Leadership & change management Key performance appraisal system (KRA Creative solutions to HR problems Goal setting & performance management Bench marking 12
  • 13.
    Devang K. Jhaveri,The Founder & CEO A Senior Technocrat with Managerial Background. Management Graduate with Brilliant Academic Career. Worked in Quality Area at Arvind Mills Ltd. Worked for ISO : 9000 & in Quality Area at ATIRA for four years and helped 40 Companies. Published more than Five Articles for ISO : 9000 & Quality System. Education B.E. (Textile Technology) Gold Medallist in Gujarat University (In 1986) & M.B.A. (Finance). Specialties Quality Control, ISO: 9000 Quality Management System, ISO:14000 EMS, HACCP & TQM Techniques, CE MARK, WHO GMP, ,OHSAS: 18001, BS 7799, SA 8000, ISO 17025, Management Areas. Third Party Audits, Vendor developments. 13
  • 14.
    INTRODUCTION Meaning Humanresource management is a management function that helps manager’s recruit, select, train and develops members for an organization. These includes · Conducting job analysis · Planning labor need and recruiting job candidates · Selecting job candidates · Training new employees · Managing wages and salaries · Providing incentives and benefits · Appraising performance · Communicating · Training and developing managers · Building employee commitment Function of HRM · Planning-: A management function focusing on setting organizational goal and objectives. · Organizing -: A management function that deal with what jobs is to be done, by whom, where decisions are to be made and the grouping of employees. · Leading -: A management function concerned with directing the work of others. · Controlling-: A management function concerned with monitoring activities. Strategic Human resource management The linking of HRM with strategic goals and objectives in order to improve business performance and develop organizational cultures. 14
  • 15.
    HRM Model Natureof HRM Human Resource planning Job analysis Recruitment Selection Placement Training and Development Remuneration Motivation Participative Management Communication Safety and Health Welfare Promotion, etc. Industrial Relation Trade Unionism Dispute and their Settlement Future of HRM Ethical Issues in HRM International HRM Envi r on me nt Competent and Willing Workforce Organizational Goals 15
  • 16.
    Factor affecting Humanresource management TeTchenchonloogloicgailcal EcEoncoonmoicmic UnUionniosns CuCltuurltaulral HRM HRM Professionalis Organizational culture and PoPlitoicliatilc-laelg-leagl al Professionalis m m Organizational culture and conflict conflict External Forces External forces include political-legal, economic, technological, and cultural factors. Political-Legal: The political environment covers the impact of political institutions on the HRM department. In a democratic political setup there are three institutions which together constitute the total political environment. They are – 1) the legislature, 2) the executive, and 3) the judiciary. The legislature, also called Parliament at the central level and Assembly at the state level, is the lawmaking body. The plethora of labor acts which are in force are enacted by the legislature. The executive, popularly known as the government, is the law-implementing body. The legislature decides and the executive acts. The main function of the judiciary is to ensure that both the legislature and the executive work within the confines of the Constitution and in the public interest. 16
  • 17.
    Economic: Economic environmentrefers to all those economic forces which have a bearing on the HR function. Growth strategy, industrial production, agriculture, population, national and per capita income, money and capital markets, supplier, customers, and industrial labor are the components of the economic is globalization. Technological: Technology affects the HR function by the following ways 1. With the advent of technology, jobs tend to become more intellectual or upgraded. 2. The employees who pick up and acquaint themselves with new technology, the job will be challenging and rewarding. 3. Technology lays down the requirements for much of the human interaction in organizations. 4. Job holders will become highly professionalized and knowledgeable. Cultural: Culture creates the type of people who become members of an organization. · Culture trains people along particular lines, tending to put a personality stamp upon them. · The attitude of workers towards work is the result of their cultural background. · Time dimension, which influences HRM, has its roots in culture. 17
  • 18.
    Internal Forces Prominentinternal forces are unions, organizational culture and conflicts, and professional bodies. Unions: A trade union may be understood as an association of workers or management formed to protect their own individual interests. The role of a union is too well-known, not needing and elaboration here. All HR activities- recruitment, selection, training, compensation, IR and separation- are carried out in consultation with union leaders. The role of unions becomes pronounced when a new wage agreement needs to be signed. Organizational culture and conflict: Organizational culture is the product of all the organization’s features-its people, its successes, and its failures. Organizational culture reflects the past and shapes the future. It is the job of HR specialists t o adjust proactively to the culture of the organization. For example, objectives can be achieved in several acceptable ways. This idea, called equifinality, means there are usually multiple paths to objectives. The key to success is picking the path that best fits the organization’s culture. Professional Bodies: Professional Bodies arrange periodic training pogrammes, seminars and conferences for the benefit of HR professional. 18
  • 19.
    HUMAN RESOURCE PLANNING Human Resource Planning is essentially the process of getting the right number of qualified people into the right job at the right time. It is a system of matching the supply of people with openings the organization expects over a given time frame. Importance 1. future personnel needs 2. coping with change 3. creating highly talented personnel 4. protection of weaker section 5. international strategies 6. foundations of personal functions 7. increasing investment in human resources 8. resistance to change and move 9. more time is provided to locate talent 19
  • 20.
    HUMAN RESOURCES PLANNINGPROCESS Define Organization Mission Establish corporate goals and objectives Assess current human resources ------------------------------ HRMS; job analysis Compare demand for and supply of human resources Demand exceeds supply Supply exceeds demand Recruitme nt Decruitme nt Demand for labor Supply of Human resources 20
  • 21.
    HUMAN RESOURCES INFORMATIONSYSTEM: A human resources information system is a systematic procedure for collecting, storing, maintaining, retrieving and validating data needed by an organization about its human resources. The HRIS is usually a part of the organization’s MIS. · HRIS is a database system that keeps important information about employees in a central and accessible location. · HRIS provide quick and responsive reports. · With readily available, organizations are in better position to quickly move forward in achieving their organizational goals. Uses of HRIS · HR Planning and Analysis  Organization Charts  Staffing Projections  Skills Inventories  Turnover Analysis  Restructuring Costing · Equal Employment  Affirmative Action Plan  Applicant Tracking  Availability Analysis  Workforce Utilization · Staffing  Recruiting Sources  Job Offer Refusal Analysis · HR Development  Employee Training Profile  Training Needs Assessments  Career Interests and Experience · Compensation and Benefits  Pay Structure  Wage/Salary Costing  Flexible Benefit Administration  Vacation Usage · Health, Security, and safety  Safety Training  Accident Records  Material Data Records 21
  • 22.
    · Employee andLabor Relations  Union Negotiation Costing  Auditing Records  Attitude Survey Results  Exit Interview Analysis  Employee Work History Replacement Charts: HRM organizational charts indicating positions that may become vacant in the near future and the individuals who may fill the vacancy. 22
  • 23.
    JOB ANALYSIS Jobanalysis is a systematic exploration of the activities surrounding and within a job. It defines the job’s duties, responsibilities, and accountabilities. Process of Job analysis Purpose of Job analysis: Strategic Choices Gather Information Process Information Job Description Job Specification Job-related data obtained form a job analysis programmed are useful in HRP, employee hiring training, job evaluation, compensation, performance appraisal, computerized personnel information systems , and safety and health. 23
  • 24.
    Methods of collectingdata 1. Observation Method : A job analysis technique in which data are gathered by watching employees work. 2. Individual Interview Method : Meeting with an employee to determine what his or her hob entails. 3. Group Interview Method : Meeting with a number of employees to collectively determine what their jobs entail. 4. Structured Questionnaire Method : A specifically designed questionnaire on which employee’s rate tasks they perform on their jobs. 5. Technical Conference Method : A job analysis technique that involves extensive input forms the employee’s supervisor. 6. Dairy Methods : A job analysis method requiring job incumbents to record their daily activities. 7. Position Analysis Questionnaire : A job technique that rates jobs in 194 elements in six activity categories. Technique of job design Job Rotation: Job Rotation is a movement of employee from job to job. In job rotation employee perform different jobs, but, more or less, jobs of the same nature. Job Enlargement: The combining of various operations at a similar level in to one job to provide more variety for workers and thus increase their motivation and satisfaction represents an increase in job scope Job Enrichment: The combining of several activities from a vertical cross section of the organization in to one job to provide the worker with more autonomy and responsibility; represent an increase in job depth. Autonomous Teams: A self directed work team is an intact group of employee who are responsible for a “whole” work process or segment that delivers a product or service to an internal or external customer. 24
  • 25.
    High Performanc eWork Design Autonomou s Teams Work Simplificati on Job Design Job Enrichment Job Rotation Job Enlargeme nt High Performance Work Design: It is a means of improving performance in an environment where positive and demanding goals are set. It starts from principles of autonomous group working and develops an approach which enables groups to work effectively together in situation where the rate of innovation is high. Operation flexibilities are important and there is, therefore, the need for employee’s to gain and apply new skills quickly with minimum supervision. Work Simplification: “A job is broken down in to small sub parts and each part, is assigned to one individual” is called work simplification. 25
  • 26.
    RECRUITMENT Recruitment isa ‘linking function’-joining together those with jobs to fill and those seeking jobs. It is a ‘joining process’ in that it tries to bring together job seekers and employer with a view to encourage the former to apply for a job with the latter. Purpose: 1. Determine the present and future requirements of the organization in conjunction with its personal planning and organization goal. 2. Increase the pool of job candidate at minimum cost. 3. Help increase the success rate of selection process by reducing the number of visibly under qualified or qualified job applicants. 4. Reduce the probability that job applicant, ones recruited and selected, will leave the organization only after short period of time. 5. Meet the organizati8ons legal and social responsibilities. 6. Identifying and preparing potential job applicants who will be appropriate candidates. 7. Increase organizational and individual effectiveness in the short term and long term. 8. Evaluate effectiveness of various recruiting techniques and sources for all types of job applicants. Recruiting Sources: Recruiting Sources may be broadly divided in to two categories: internal sources and external sources. Internal Source: Internal search: · Promotions and Transfer A transfer is a lateral movement within the same grade, form one job to another. It may lead to changes in duties and responsibilities, working condition, etc. Promotion on the other hand, involves movement of employee from a lower level position to a higher level position accompanied by changes in duties, responsibilities, status and value. · Job posting It is another way of hiring people from within. In which the organization publicizes job openings on bulletin boards, electronic media and similar outlets. This method offers a 26
  • 27.
    chance to highlyqualified applicants working within the company to look for growth opportunities within the company. · Employee Recommendations : It is a recommendation from current employee regarding a job applicant. The logic behind this is that “it takes one to know one”. Employees working in the organization, in this case, are encouraged to recommend the names of their friends working in other organizations for a possible vacancy in the near future. External Sources: · Campus recruitment It is a direct method of recruiting by visiting and participating in college campuses and their placement centers. Here the recruiters visit reputed educational institutions, colleges and universities with a view to pick up job aspirants having requisite technical professional skills. Advantages of this method are the placement center helps locate applicants and provides resumes to organizations; applicants can be prescreened. On the negative front, campus recruiting means hiring people with little or no work experience. The organizations will have to offer some kind of training to the applicants. · Advertisements It is an indirect method of recruiting. These include advertisements in newspapers, trade, professional and technical journals; radio and television; etc. This method is appropriate when the organization intends to reach a large target group and the organization wants a fairly good number of talented people-who are geographically spread out. · Employment exchanges As a statutory requirement, companies are also expected to notify their vacancies through the respective Employment exchanges, created all over India for helping unemployed youth, displaced persons, ex-military personnel, physically handicapped, etc. As per the Act all employers are supposed to notify the vacancies arising in their establishments form time to time. · Private employment search firms A search firm is a private employment agency that maintains computerized lists of qualified applicants and supplies these to employers willing to hire people form the list for a fee. 27
  • 28.
    · Executive search These are the private employment agencies that specializing in middle and top level placement, as well as hard-to-fill positions such as actuaries or IT specialists. The potential employer may be willing to pay a very high fee to locate exactly the right individual to fill the vacancy. · Unsolicited applicants Companies generally receive unsolicited applications for job seekers at various points of time. The number of such applications depends on economic conditions, the image of the company and the job seeker’s perception of the types of jobs that might be available, etc. Such applications are generally kept in a data bank and whenever a suitable vacancy arises, the company would intimate the candidate to apply through a formal channel. · Internet recruiting In this method the recruiting is done by internet here the Web pages are used as resumes. The organization put their requirement on their web site. They also put the details of the work, qualification, etc. Some aggressive job candidates are also using the internet. They set up their own web pages to “sell” their job candidacy. This method provides a low-cost means for most businesses to gain unprecedented access to potential employees worldwide. Recruitment Alternatives: Since recruitment and selection costs are high firms these days are trying to look at alternatives to recruitment. These are · Overtime : Short term fluctuations in work volume could best be solved through overtime. The employer benefits because he costs of recruitment and training could be avoided. · Subcontracting : To meet a sudden increase in demand for its products and services instead of hiring a new staff the firm can meet increased demand by allowing an outside specialist agency to undertake part of the work to mutual advantage. · Temporary employees : These are particularly useful in meeting short term human resource needs. In this case the firm can avoid the expenses of recruitment and the painful effects of absenteeism, labor turnover, etc. It can also avoid fringe benefits associated with regular employment. 28
  • 29.
    · Employee leasing: Hiring permanent employees of another company who possess certain specialized skills on lease bases to meet short-term requirements is another recruiting practice followed by firms in developed countries. Factor affecting recruiting: · Image of the organization · Attractiveness of the job · Internal organization policies · Government policies · Recruiting cost 29
  • 30.
    SELECTION SELECTION Process: External Environment Internal Environment Preliminary Interview Selection Test Employment Interview Reference and background analysis Selection Decision Physical Examination Job Offer Employment Contract Evaluation REJECT EMPLOYEE 30
  • 31.
    PLACEMENT: · Itis understood as the allocation of people to jobs. · It is the assignment or re-assignment of an employee to a new or different job. · It includes initial assignment of new employees and promotion, transfer, or demotion of present employees Assessment-classification model and employee placement Collect details about the employee Construct his or her profile Which subgroup profile does the individual’s profile best fit? Compare subgroup profile to hob family profiles Which job family profile does subgroup profile best fit? Assign the individual to job family Assign the individual to specific job after further counseling and assessment 31
  • 32.
    TRAINING & DEVELOPMENT Training: A process whereby people acquire capabilities to aid in the achievement of organizational goals. Importance: How Training Benefits the organization · Leads to improved profitability and / or more positive attitudes towards profit orientation. · Improve the job knowledge and skills at all levels of organization. · Improve the morale of the work force. · Helps people identify with organizational goals. · Helps create a better corporate image. · Foster authenticity openness and trust. · Improve relationship between boss and subordinate. · Aids in organizational development. · Helps prepare guidelines for work. · Learn from trainee. · Aids in understanding and carrying out organizational policies. · Provides information for future needs in all areas of the organization. · Organization gets more effective decision-making and problem-solving skill. · Aids in development for promotion from within. · Aids in developing leadership skill, motivation, loyalty, better attitudes and other aspect that successful workers and manager usually display. · Aids in increase in productivities and/or quality of work. · Helps keeps cost down in many areas, e.g. production, personnel, administration, etc. · Developed a sense of responsibilities to the organization for being competent and knowledgeable. · Improves labor-management relation. · Reduce out side consulting cost by utilizing competent internal consultation. · Simulate preventive management as oppose to putting out fire. · Eliminate sub optimal behavior (such as hiding tools). 32
  • 33.
    · Creates andappropriate climate for growth, communication. · Aids in improving organizational communication. · Helps employees adjust to change. · Aids in handling conflict, thereby helping to prevent stress and tension. Benefits to the individual · In making better decision and effective problems solving. · At in encouraging and achieving and self development and self confidence. · Helps a person handle stress, tension, frustration and conflict. · Increase job satisfaction and recognition. · Helps a person develop speaking and listening skills. · Helps eliminate fear in attempting new tasks. Benefit in personnel and human relation · Improve communication between groups and individual. · Provide information in other government laws and administrative policies. · Improve interpersonal skills. · Improve morale. · Builds cohesiveness in groups. · Makes the organization a batter to work and live. 33
  • 34.
    Training Process: OrganizationalObjectives and Strategies Assessment of Training Needs Establishment of Training Goals Devising Training Program Implementation of Training Program Evaluation of Results Methods of Training: On-the-Job Training: · Places the employees in actual work situation and make them appear to be immediately productive. · It is learning by doing. Types of the On-the-Job Training  Apprenticeship Programs: put the trainee under the guidance of a master worker  Training: A systematic approach to on-the-job training consisting of four basic steps. 1. prepare the trainee by telling them about the job and overcoming their uncertainties; 34
  • 35.
    2. Presenting theinstruction, giving essential information in a clear manner; 3. Trainee try out the job to demonstrate their understanding; 4. Placing the workers in the job, on their own; Stages for On–the-Job Training Prepare the Learner Put them at ease Find out what they know Get them interested Do follow – up Put them on their own Check frequently Reduce follow –up as performance improves Off-the-Job Training Present the Information Tell, show, question Present one point at a time Make sure they know Trainees Practices Trainees perform tasks Ask question Observe and correct Evaluate mastery  Classroom lectures: Lecture designed to communicate specific interpersonal, technical, or problem-solving skills.  Videos and Films: Using various media productions t demonstrate specialized skills that are not easily presented by other training methods.  Simulation Exercise: Training that occurs by actually performing the work. This may include case analysis, experiential exercises, role playing or group decision making.  Computer-Based Training: Simulating the work environment by programming a computer to imitate some of the realities of the job. 35
  • 36.
     Vestibule Training:Training on actual equipment used on the job but conducted away from the actual setting – a simulated work station.  Programmed instruction: Condensing training materials into highly organized, logical sequences may include computer tutorials, interactive video disks, or virtual reality simulation. EMPLOYEE DEVELOPMENT Effort to improve employees’ ability to handle a variety of assignment. Methods of employee development · Job Rotation : Job rotation involves moving employees to various positions in the organization in an effort to expand their skills, knowledge, and abilities. · Assistant-To Position : Employees with demonstrated potential are some times given the opportunity to work under seasoned and successful manager, often in different areas of the organization. Here individuals perform many duties under the watchful eye of a supportive coach. · Committee Assignment : It provides an opportunity for the employee to share in decision making, to learn by watching others, and to investigate specific organizational problems. · Lecture, coerces and seminar : It provides an opportunity for individual to acquire knowledge and develop their conceptual and analytical abilities. For many organizations, they were offered in-house by the organization itself, through outside vendors, or both. · Simulation : Any artificial environment that attempts to closely mirror an actual condition. · Outdoor Training : The primary focus of such training is to teach trainees the importance of working together of gelling as a team. Out door training typically involve some major emotional and physical challenge. The purpose of such training is to see how employees react to the difficulties that nature presents to them. Do they face these dangers alone? 36
  • 37.
    Management Development: Managementdevelopment is a systematic process of growth and development by which the managers develop their abilities to manage. It is concerned with improving the performance of the managers by giving them opportunities for growth and development. Objectives of Management Development Programmes: · To overhaul the management machinery. · To improve the performance of the managers. · To identifies the persons with the required potential and prepare them for more senior positions. · To increase the morale of the members of the management group. · To increase the versatility of the management group. · To stimulate creative thinking. · To improve the thought processes and analytical abilities. · To understand economic, social, technical and the conceptual issues. · To understand the problems of human relation skills. 37
  • 38.
    PERFORMANCE APPRAISAL Itis method of evaluating the behavior of employees in the work spot, normally including both the quantitative and qualitative aspects of job performance. It is a systematic and objective way of evaluating both work-related behavior and potential of employees. It is a process that involves determining and communicating to an employee how he or she is performing the job and ideally, establishing a plan of improvement. Features: · The appraisal is a systematic process. It tries to evaluate performance in the same manner using the same approach. A number of steps are followed to evaluate and employee’s strength and weaknesses. · It provides an objective description of an employee’s job’s relevant strengths and weaknesses. · It tries to find out how well the employee is performing the job and tries to establish a plan for further improvement. · The appraisal is carried out periodically, according to a definite plan. It is certainly not a one-shot deal. OBJECTIVE: 1. To effect promotion based on competence and performance. 2. To confirm the services of probationary employee upon their completing the probationary period satisfactorily. 3. To assess the training and development needs. 4. To decide upon a pay raise where regular pay scales have not been fixed. 5. To let the employee know where they stands in their performance. 6. To improve communication between employees and employer. 7. Performance Appraisal can be used to determine whether HR program such as selection, training and transfer have been effective or not. Who will Appraise? The appraiser may be any person who has thorough knowledge about the job content, contents to be appraised, standards of contents and who observes the employee while performing a job. Typical appraisers are: supervisors, peers, subordinates, employees themselves and users of services and consultants. 38
  • 39.
    PROCESS Establish performancestandards Mutually set measurable goals Measure actual performance Compare actual performance with standard Discuss the appraisal with the employees If necessary, initiate corrective action Yearly Performance Review Name of the employee: Date: Use the following scale to rate the employee (1 poor; 2 below average; 3 average; 4 good; 5 excellent) a) Absenteeism 1 2 3 4 5 b) Quality of work 1 2 3 4 5 c) Attitude toward the job 1 2 3 4 5 d) Personality-related factors 1 2 3 4 5 e) Interpersonal relations 1 2 3 4 5 Supervisor ________ Employee __________ 39
  • 40.
    APPRAISAL METHODS: ·The Essay Appraisal : A performance appraisal method where by an appraiser writes a narrative about the employee. · Critical Incident Appraisal : A performance appraisal method that focuses on the key behaviors that make the difference between doing a job effectively and ineffectively. · Check List Appraisal : A performance appraisal method in which a rater checks of those attributes of an employee that apply. · Adjective Rating Scale Appraisal : A performance appraisal method that lists a number of traits and a range of performance for each. · Force Choice Appraisal : A performance appraisal method in which the rater must choose between two specific statements about an employee’s work behavior. · Behaviorally Anchored Rating Scale : A performance appraisal method that generate critical incidence in develops behavioral dimension of performance. The evaluator appraises behaviors rather than their traits. · 360 Degree Appraisal : A performance appraisal method in which supervisors, peers, employees, customers and the like evaluate the individual. INCENTIVE PAYMENT: Individual Incentive: · Merit Pay: An increase in one’s pay usually given on annual basis. · Piecework Plan: A compensation plan where by employees are typically paid for the number of units they actually produce. Group Incentive: · Plant Wide Incentive: An incentive system that rewards all members of the plant based on how well the entire group performed. · Scanlon Plan: An organization wide incentive program focusing on co-operation between manager and employee through sharing problems, goals and ideas. · Improshare: A special type of incentive plan using a specific mathematic formula for determining employee bonus. 40
  • 41.
    Pay for Performance:Rewarding employees based on their performance. · Competency Based Compensation Program: Organizational pay system that reward skill, knowledge and behavior. · Broad Banding: Pay employees at present levels based on level of competencies they processes. Team Based Compensation: Compensation based on how well the team performed. Fringe Benefit: The term fringe benefits refer to the extra benefits provided to employees in addition to the normal compensation paid in the form of wage or salary. The main features of fringe benefits, as they stand today, may be stated thus: · They are supplementary forms of compensation. · They are paid to all employees based on their membership in the organization. · They are indirect compensation because they are usually extended as a condition of employment and are not directly related to performance. · They help raise the living conditions of employees. · They may be statutory or voluntary. Provident find is a statutory benefits where as transport is a voluptuary benefit. Objectives of Fringe Benefits: · To create and improve sound industrial relations. · To motivate the employees by identifying and satisfying their unsatisfied needs. · To provide security to the employees against social risks like old age benefits and maternity benefits. · To protect the health of the employees and to provide safety to the employees against accidents. · To promote employees’ welfare. · To create a sense of belongingness among employees and to retain them. Hence fringe benefits are called golden handcuffs. · To meet the requirement of various legislations relating to fringe benefits. 41
  • 42.
    Types of fringebenefits Payment for time not worked Employee security Safety and health Welfare recreational facilities Hours of work Paid holidays Shift premiu m Paid vacatio n Old age and retirement benefits Holid ay pay Retrenchment compensation Lay off compensation Safety measures Workmen’s compensation Health benefits Canteens Consumer societies Credit societies Housing Legal aids Employee counselin g Welfare organizati ons Holiday’ s homes Educatio nal facilities Transpor tation Parties & picnic Miscella neous Providen t fund Deposit linked insurance 42 Gratuity Pension Medica l benefits
  • 43.
    EMPLOYEE WELFARE EmployeeWelfare is a comprehensive term including various services, benefits and facilities offered to employees by the employers. The welfare amenities are extended in addition to normal wages and other economic rewards available to employees as per the legal provisions. According to Dr Parandikar, “Employee welfare work is work for improving the health, safety and general well being and the industrial efficiency of the workers beyond the minimum standard lay down by labor legislation”. Importance: Employee Welfare serves the following purposes: · Enable workers to have a richer and more satisfactory life · Raises the standard of living of the workers by indirectly reducing the burden on their pocket. Welfare measures will improve the physical and psychological health of employees, which in turn, will enhance their efficiency and productivity. · Absorbs the shocks injected by industrialization and urbanization on workers. · Promotes a sense of belonging among workers, preventing them form resorting to unhealthy practices like absenteeism, labor turnover, strike, etc. · Prevents social evils like drinking, gambling, prostitution, etc., by improving the material, social and cultural conditions of work. Congenial environment as a result of welfare measures will act as a deterrent against such social evils. 43
  • 44.
    TYPES: · Welfaremeasures inside the workplace. 1. Condition of the work environment. 2. Conveniences 3. Workers’ health services. 4. Women and child welfare. 5. Workers’ recreation. 6. Employment follow-up. 7. Economic services. 8. Labor-management participation. 9. Workers’ education. · Welfare measures outside the workplace. 1. Housing Facilities. 2. Water, sanitation, waste disposal. 3. Roads, lighting, parks, recreation, playgrounds. 4. Education Facilities. 5. Markets co-operatives, consumer and credit society. 6. Bank. 7. Transport. 8. Communication facilities. 9. Health and medical services. 10.Recreation. Etc. 11.Watch and ward; security. 12.Community leadership development. 44
  • 45.
  • 46.
    MOTIVATION Motivation isthe work a manager performs to inspire and encourage people to take required action. According to Scott,” motivation is a process of stimulating people to action to accomplish desired goals”. IMPORTANCE 1. Motivated employees are always looking for better ways to do a job. 2. A motivated employee, generally, is more quality oriented. 3. Highly motivated workers are more productive than apathetic workers. 4. Motivated employees are stable. DETERMINANTS OF MOTIVATION Three types of forces generally influence human behavior 1. Force operating within the individual: Each person is different and a variety of items may prove to be motivating, depending upon the needs of the individual, the situation the individual is in and what rewards the individual expects for the work done. It is the duty of the manager to match individual needs and expectations to the type of rewards available in the job setting. 2. Force operating within the organization: Climate plays an important part in determining worker’s motivation. The climate in an organization is determined by a number of variables such as its leadership style, autonomy enjoyed by members, growth prospects, emotional support form members, reward structure, etc. 3. Force operating in the environment: Culture, norms, customs, images and attributes accorded by society to particular jobs, professions and occupations and the worker’s home life-all play a strong motivational role. An individual may prefer to do the job of an officer rather than serve as a college teacher. In other word factors such as social status and social acceptance play an important role in shaping the motivations of people. 46
  • 47.
    MOTIVATION PROCESS Unsatisfiedneed Drives Search Behavior Satisfied needs Reduction of tension New unsatisfied needs MOTIVATION THEORIES: Tension 1. Early Theories · Scientific Management · Human Relation Model 2. Contemporary Theories · Content Theories  Maslow’s Need Hierarchy Theory  Alderfer’s ERG Theory  McGregor's Theory X and Theory Y  Herberg's two-factor theory  McClelland’s Achievement Motivation Theory 47
  • 48.
    · Process Theories  Vroom’s Expectancy Model  Adam’s Equity Theory  Porter and Lawler’s Performance Satisfaction Theory Maslow's Need Hierarchy (1) A hierarchy of five basic needs · Physiological needs: hunger, thirst, shelter, sex, and other bodily needs · Safety needs: security and protection from physical and emotional harm · Social needs: affection, belongingness, love, acceptance, and friendship. · Esteem needs: internal esteem (self-respect, autonomy, achievement), and external esteem (status, recognition, attention, power, and face) · Needs for self-actualization: the drive to best realize one's potential, including potential in personal growth, achievements, and self-fulfillment. Low-order needs: physiological and safety needs, they are satisfied externally (payment, unions) High-order needs: social, esteem, and self-actualization needs, they are satisfied internally. (2) Basic assumptions: · A substantially satisfied need no longer motivates · It is the lowest level of ungratified need in the hierarchy that motivates behavior · As a lower level of need is met, a person moves up to the next level of needs as a source of motivation (3) The socio-cultural construction of need hierarchy Alderfer's ERG theory (1). Three groups of core needs 48
  • 49.
    · Existence needs:physiological and safety needs · Relatedness needs: the desire foe maintaining important interpersonal relationships: social needs, and the external components of the esteem needs · Growth needs: an intrinsic desire for personal development: the intrinsic component of esteem, and self-actualization (2). Basic assumptions: · Satisfied low-order needs lead to the desire to satisfy higher-order needs. · Multiple needs can be operating as motivators at the same time. · Frustration in attempting to satisfy a higher-level need can result in regression to a lower need. McGregor's theory X and theory Y Theory X: the assumption that employees dislike work, are lazy, dislike responsibility, and much be coerceded to perform. Theory Y: the assumptions that employees like work, are creative, seek responsibilities, and can excise self-direction. · Theory X: assumes that lower-order needs motivate individual behavior. · Theory Y: assumes that higher-order needs motivate individual behavior. Herberg's two-factor theory (1). Contrasting views of satisfaction and dissatisfaction · Traditional view: Satisfaction   Dissatisfaction · Herzberg's view: Satisfaction   No satisfaction No dissatisfaction   Dissatisfaction 49
  • 50.
    (2). Two factors · Motivation factors: the factors that lead to job satisfaction. They are mostly intrinsic factors such as achievement, recognition, work itself, responsibility, advancement, and growth · Hygiene factors: the factors that lead to the prevention of dissatisfaction. They are mostly extrinsic factors such as compony policy and administration, supervision, work condition, and salary. Management implications: job enlargement & enrichment, empowerment, and participative management Criticism: · Job satisfaction does not necessarily lead to high motivation · Attribute theory as an explanation McClelland’s Achievement Motivation Theory · Need for achievement: the drive to excel, to set a higher goal, to seek higher responsibility, and to strive to succeed. The characteristics of a higher achiever: · Seek personal responsibility · Seek feedback on their performance · Seek moderate risks and goals · Need for power: the desire to have impact on, to influence and control the behavior of others.  Socialized power: used for social benefits  Personalized power: used for personal gain · Need for affiliation: the desire to be liked and accepted by others. 50
  • 51.
    INDUSTRIAL RELATION ·Industrial Relations are the relations mainly between employees and employer. · Industrial Relations are the outcome of the practice of human resource management and employment. · These relations emphasis on accommodation other party’s interest, values and needs. Parties develop skills of adjusting to and cooperating with each other. · Industrial Relations are governed by the system o rules and regulations concerning work, work place and working community. · The main purpose is to maintain harmonious relations between employees and employer by solving their problems through grievance procedure and collective bargaining. · The government influences and shapes industrial relations through industrial relations policies, rules, agreements, mediation, awards, acts etc. · Trade Unions are another important institution in the Industrial relations. Trade unions influence and shape the industrial relations thorough collective bargaining. OBJECTIVE OF IR 1. To promote and develop congenial labor management relations; 2. To enhance the economic status of the worker by improving wages, benefits and by helping the worker in evolving sound budget; 3. To regulate the production by minimizing industrial conflicts through state control; 4. To socialize industries by making the government as an employer; 5. To provide an opportunity to the workers to have a say in the management and decision making; 6. To improve workers’ strength with a view to solve their problems through mutual negotiation and consultation with the management; 7. To encourage and develop trade unions in order to improve the workers’ strength; 8. To avoid industrial conflict and their consequences; and 9. To extend and maintain industrial democracy. 51
  • 52.
    Functions of IndustrialRelation · Communication is to be established between workers and the management in order to bridge the traditional gulf between the two. · To establish a rapport between managers and the managed. · To ensure creative contribution of trade unions to avoid industrial conflicts, to safeguard the interests of workers on the one hand and the management on the other hand, to avoid unhealthy, unethical atmosphere in an industry. · To lay down such Consideration which may promote understanding, creativity and cooperavt9veness t o raise industrial productivity, to ensure better workers’ participation. Characteristics of Industrial Relation · Industrial relations are outcome of employment relationship in an industrial enterprise. · Industrial relations develop the skills and methods of adjusting to and cooperating with each other. · Industrial relations system creates complex rules and regulations to maintain harmonious relations. · The Government involves shaping the industrial relations through laws, rules, agreements, awards etc. · The important factors of industrial relations are; employees and their organizations, employer and their associations and Government. PRINCIPLES OF SOUND IR 1. Recognition of the dignity of the individual and equality of opportunity. 2. Mutual respect, confidence, understanding, goodwill and acceptance of responsibility on the part of employer, management and workers and their representatives in the exercises of the rights and duties in the operation of the industry. 52
  • 53.
    3. Similarity, therehas to be an understanding between the various organizations of employers and employees who represent the management and workers. SCOPE OF INDUSTRIAL RELATIONS a) Relation ship among employees, between employees and their superiors or managers. b) Collective relations between trade unions and management. It is called union management relations. c) Collective relations among trade unions, employers’ associations and government. FACTORS OF INDUSTRIAL RELATIONS 1) Institutional Factors: These factors include government policy, labor legislations, voluntary courts, collective agreement, employee courts, employers’ federations, social institutions like community, caste joint family, creed, system of beliefs, attitudes of works, system of power status etc. 2) Economic Factors: These factors include economic organization, like capitalists, communist mixed etc., the structure of labor force demand for and supply of labor force etc. 3) Technological Factors: These factors include mechanization, automation, rationalization, computerization etc. 4) Social and Cultural Factors: These factors include population, religion, customs and traditions of people, race ethnic groups, cultures of various groups of people etc. 5) Political Factors: These factors include political system in the country, political parties and their ideologies, their growth, mode of achievement of their policies, involvement in trade unions etc. 6) Governmental Factors: These factors include Governmental policies like industrial policy, economic policy, labor policy, export policy etc. 53
  • 54.
    FUNCTIONS OF INDUSTRIALRELATIONS STAFF 1) Administration, including overall organization and coordination of industrial relation policies and programs. 2) Liaison between outside groups and personnel offices as well as with various levels of management. 3) Legal, including drafting regulations, rules, law or orders, and construction and interpretation. 4) Recruitment and employment of employees. 5) Employment testing, including intelligence tests, mechanical aptitude tests, achievements tests, etc. 6) Placement, including induction and assignment. 7) Training, including apprentices, production workers, foremen and executives. 8) Performance report or merit rating. 9) Medical and health services. 10) Safety service, including first aid training. 11) Group activities such as group heath insurance, housing, cafeteria programs and social clubs. 12) Suggestion plans and their use in labor management production committees. 13) Public relations. 14) Employee record for all purposes. 15) Benefit, retirement, and pension programs. 54
  • 55.
    GRIEVANCE PROCEDURE Grievancesis “any discontent or dissatisfaction, whether expressed or not, whether valid or not, arising out of anything connected with the company which employee thinks, believes or, even feels to be unfair, unjust or inequitable.” Causes: · Economic: Wage fixation, overtime, bonus, wage revision, etc. employees may feel that they are paid less when compared to others. · Work environment: Poor physical conditions of workplace, tight production norms, defective tools and equipment, poor quality of materials, unfair rules, lack of recognition, etc. · Supervision: Relates to the attitudes of the supervisor towards the employee such as perceived notions of bias, favoritism, nepotism, caste affiliations, regional feelings, etc. · Work group: Employee is unable to adjust with his colleagues; suffers from feelings of neglect, victimization and become an object of ridicule and humiliation, etc. · Miscellaneous: These include issue relation to certain violations in respect of promotions, safety methods, transfer, disciplinary rules, fines, granting leave medical facilities, etc. EFFECT: · On production include:  Low quality of production.  Low quality of productivity.  Increase in wastage in material, spoilage.  Increase in cost of production per unit. 55
  • 56.
    · On theemployees:  Increase in rate of absenteeism and turnover.  Reduces the level of commitment, sincerity and punctuality.  Increase the incidence of accidents.  Reduce the level of employee morale. · On the manager:  Strains the superior-subordinate relations.  Increases the degree of supervision, control and follow up.  Increases in indiscipline cases.  Increase in unrest and thereby machinery to maintain industrial peace. DISCOVERY OF GRIEVANCES · Observation · Grievance procedure · Gripe boxes · Open door policy · Exit interview · Opinion surveys 56
  • 57.
    GRIEVANCE PROCESS Actiontaken by management Employee perceives the action to be inconsistent with the contract Employee discusses the situation with union steward Employee and union steward discuss the grievance with employee’s supervisor Grievance resolved Grievance is taken to the next level of management Grievance resolved Higher management and human resource department become involved Grievance resolved Arbitration 57
  • 58.
    COLLECTIVE BARGAINING Process: Preparation Negotiations Compromise Settlement Mediation, Arbitration Preparation: These process can be divided into component like understanding the strategic thrust of the company, analyzing the strengths and weakness of both the company and union, analyzing the environment, analyzing relevant stakeholder, analyzing history of labor-management relation. Negotiation and Compromise: The primary objective of the negotiation process is to reach an agreement both parties can live with. A written contract, signed by both parties, which will govern the employment relationship, should be the objective of both sides. It does not mean that both parties must be willing to compromise on issues until a reasonable accommodation is reached. The contract negotiations process is the actual bargaining that goes on between the two parties to reach agreement on a contract. It is a more specific aspect of the entire collective bargaining process. Settlement: In large organizations the final settlement is the result of a complex procedure over an extended period of time. Settlement in smaller companies, on the other hand, is frequently straightforward and the logical end of the process. 58
  • 59.
    Mediation and Arbitration:Mediation involves a neutral third party who tries to break a bargaining impasse. Mediators may be called upon to get the parties to start negotiating again, clarify points that have been misunderstood, suggest alternative compromises that have not occurred to the bargaining parties, and improve trust and communication. While mediators have no power to enforce a settlement, they may bring a fresh viewpoint into the process that can get things moving again. Arbitration, on the other hand, involves a neutral third party listening to both sides, evaluating the evidence, and making a binding recommendation. Arbitration is of two basis types: contract rights arbitration. Contract rights arbitration consists of settling impasses in the actual administration of the contract and is usually the outcome of a grievance procedure that cannot be settled by the arties. Interest arbitration involves the terms of the contract itself. While interest arbitration is used in the public sector where strikes are illegal, it is rarely used in the private sector. Seven Tips for Successful Collective Bargaining 1. Use the preliminary meetings to set the ground rules for future sessions. For example, the negotiators might agree up front that negotiations will take place during normal business hours and not in all-night marathon sessions. 2. Document carefully all meetings. Include who was there, what was said, what the intent as behind contract language, and what proposal and counter proposals were made. At the end of each day’s session the mote taker can dictate the outlines of the sessions and have typewritten documents prepared for review. Missing information or disagreement can be filled in. this documentation will not only help in the negotiation process, but it can also help in interpreting the contract once it is signed. 3. If the company CEO is well regarded by the employees, consider using him or her in certain negotiating sessions, particularly the early ones. This helps the CEO understand the position of the union. 4. Within the bounds of what is legal, establish a comprehensive file on the in-plant union negotiating committee. This can be a basis for better participation and drawing out the union members who are perhaps the most qualified to speak on a given issue. For instance, if a worker has been with the company 20 years and a management 59
  • 60.
    representative believes thatthe current proposal might not benefit him, the representative might post a question like.” Ken, are you aware that the current proposal will give workers with 20 years seniority only about half the benefits as those who have been with the company form 5 to 10 years?” 5. Never underestimate the union negotiators abilities. Accept them as equal peers. A condescending attitude can hurt the process and may result in management winning an ego battle and losing the contract war. Many of the union people are street smart and savvy when it comes to negotiations. 6. Sustain strong communication links with managers and first-line supervisors after the contract is settled. They are the ones who actually administer the contract on a day-to-day basis. 7. If an impasse is reached consider federal mediation. This demonstrates good faith and a commitment to avoid a bitter labor dispute. 60
  • 61.
    PARTICIPATIVE MANAGEMENT Approaches: · Power-centered: Worker become involves in decision making at more than one level of the managerial hierarchy and play an important role in setting the goals of the enterprises. · Task-centered: It involves decision relation to the immediate task or environment of the workers concerned FORMS OF PARTICIPATION 1. Joint Consultation: Management takes decisions but the workers’ representatives are allowed to be heard. 2. Joint Decision Making: The representatives of workers and management are jointly represented in decision making body. 3. Workers Control : final authority rests with the elected representatives of workers who formulate policy and employ managers to carry it out. OBJECTIVE: · Promoting the satisfaction and personal development of an individual worker. · Improving industrial relations. · Increasing efficiency. · Workers participation in decision making. 61
  • 62.
    TRADE UNION Meaning: · An association of workers in one or more professions for the purpose of protecting and advancing the members’ economic interests in connection with their daily work. · A continuous long term association of employees formed and maintained for the specific purpose of advancing and protecting the interest of the members in their working relationship. · A union is a continuous association of persons in industry formed primarily for the purpose of the pursuit of the interests of its members of the trade they represent. Why do Workers Join Trade Unions? · To attain economic security. · To improve their bargaining power and balance it with that of management. · To ventilate the workers’ grievances to the management. · To inform workers’ views, aims, ideas and dissatisfaction to the management. · To secure protection from unexpected economic needs kike illness, accidents, injury etc. · To satisfied their social, psychological needs. · To secure power. Function: · Achieving higher wages and better working and living conditions for the members; · Acquiring the control of industry by workers; · Minimizing the helplessness of the individual workers by making them stand collectively and increasing their resistance power. · Providing a worker self-confidence and a feeling that he is not simply a cog in the machine; · Taking up welfare measures for improving the morale of the workers; · To enlarge opportunities for promotion and training; · To improve working and living condition; 62
  • 63.
    CASE STUDY Studythe Human Resource Policy of the ONGC 63
  • 64.
    VISION AND MISSION To be a world-class Oil and Gas company integrated in energy business with dominant Indian leadership and global presence. WORLD CLASS · Dedicated to excellence by levering competitive advantages in R&D and technology with involved people. · Imbibe high standards of business ethics and organizational values. · Abiding commitment to safety, health and environment to enrich quality of community life. · Foster a culture of trust, openers and mutual concern to make working a stimulating and challenging experience for our people. · Strive for customer delight through quality products and services. INTEGARTED IN ENERGY BUSINESS · Focus on domestic and international oil and gas exploration and production business opportunities. · Provide value linkages in other sectors of energy business. · Create growth opportunities in other sectors of energy business. DOMINANT INDIAN LEADERSHIP · Retain dominant position in Indian petroleum sector and enhance India’s energy availability. 64
  • 65.
    BOARD OF DIRECTORS 1) Mr. Subir Raha, Chairman & Managing Director 2) Mr. V K Sharma, (Onshore) 3) Mr. Y B Sinha, Director (Exploration), Director (Onshore) – Add. Charge 4) Mr. R S Sharma, Director (Finance) 5) Mr. Nathu Lal, Director (Tech & Field Services) 6) Dr. A K Balyan, Director (HR) ORGANIZATION CHART 65
  • 66.
    PEOPLE AT ONGC “Not only has India… set up her own machinery for oil exploration and exploitation... an efficient oil commission has been built where a large number of bright young men and women had been trained and they were doing good work.” - Pandit Jawahar Lal Nehru, India’s first Prime Minister to Lord Mountbatten, on ONGC (1959). This is what Pandit Nehru said about ONGC’s strength of managing their people. Today, ONGC is the flagship company of India; and making this possible is a dedicated team of nearly 40,000 professional who toil round the clock. It is this toil which amply reflects in the performance figures and aspirations of ONGC. The company has adapted progressive policies in scientific planning, acquisition, utilization, training and motivation of the team. At ONGC everybody matters, every soul counts. ONGC has a unique distinction of being a company with in-house service capabilities in machine all the activity areas of exploration and production of oil & gas and related oil field services. Needless to emphasize, this was made possible by the men & women behind the machine Over 18,000 experienced and technically executives mostly scientist and engineers from distinguished Universities/Institutions of India and abroad from the core of our manpower. They include geologists, geophysicists, geochemist, drilling engineers, reservoir engineers, petroleum engineers, production engineers, engineering & technical service providers, financial and human resource experts, IT professional and so on. 66
  • 67.
    HR VISION, MISSION& OBJECTIVES HR VISION “To attain organizational excellence by developing and inspiring the true potential of company’s human capital and providing opportunities for growth, well being and enrichment.” HR MISSION “To create a value and knowledge based organization by inculcating a culture of learning, innovation & team working and aligning business priorities with aspiration of employees leading to development of an empowered, responsive and competent human capital.” HR OBJECTIVES  To develop and sustain core values  To develop business leaders for tomorrow  To provide job contentment through empowerment, accountability and responsibility  To built and upgrade competencies through virtual learning, opportunities for growth and providing challenges in the job  To foster c climate of creativity, innovation and enthusiasm  To enhance the quality of life of employees and their family  To inculcate high understanding of ‘Service’ to a greater cause HR STRATAGY  To meet challenging demands of the business environment, focus of the HR strategy is on change of the employee’s ‘mindset’  Building quality culture and resources  Re-engineering and redeployment for maximizing utilization of HR potential 67
  • 68.
     To Buildand upgrade competencies through virtual learning, opportunities for growth and providing challenges in the job  Re-strengthening mutual faith, trust and respect  Inculcating a spirit of learning & enjoying challenges  Developing Human Resource through virtual learning, providing opportunities for growth, inculcating involvement and exposure to benchmarking in performance ROLE OF HR  Alignment of HR vision corporate vision  Shift from support group to strategic partner in business operations  HR as a change agent  Enhance productivity and performance by developing employee competency and potential  Developing professional attitude and approach  Developing ‘Global Managers’ for tomorrow to ensure the role of global players 68
  • 69.
    CAREER Career OpportunitiesOil and Natural Gas Corporation Limited (ONGC) is a company with a global vision and noble mission. Having a strong force of over 41,000 dedicated to the common cause of technological innovation and process of reinventing themselves, it can boast of having experts in all aspects relevant to the entire of E&P business and even those within its pale. Apart from an excellent atmosphere for growth, the company offers a package of remuneration that compares with the best in the Indian industry. It includes basic pay and dearness allowance, contributory provident fund, conveyance maintenance reimbursement, leave fare assistance/encashment, holiday home facility, medical facilities for self and dependent, gratuity, self contributory post-retirement scheme, composite social security scheme and soft loans, etc. So if you are searching for a company…  With a noble mission  Where technology counts  Where people matter & each individual makes a difference in the working environment  Where the company reciprocates … then ONGC is the place to be at. Expertise Domains ONGC has various employment opportunities at lower, middle and senior executive levels in a large number of disciplines for which candidates from the following streams can apply: ENGINEERING  Drilling  Electrical  Electronics & Telecommunications  Instrumentation  Mechanical  Production 69
  • 70.
     Auto Chemical  Petroleum  Computer Engineering and Programming  Civil  Constructions & Maintenance GEOSCIENCES  Chemistry  Geology  Geophysics  Mathematics  Paleontology  Reservoir  Physics  Physics with Electronics SUPPORT & ADMINISTRATION  Finance & Accounts  Economics & Statistics  Hindi  Industrial Engineering  Industrial Relations  Legal  Marketing  Medical & Paramedical  Public Relations/Corporate Communications  Security & Vigilance  Fire Services 70
  • 71.
    RECRUITMENT Specified applicationform is provided along with each vacancy notification. Only those applications which are as per the prescribed form and fulfill eligibility criteria of age, qualification, application fee and are accompanied with copies and testimonials are accepted. Detailed instructions for filling up application forms are given in the vacancy notification. Materials Management Method Of Recruitment ONGC advertises the vacancies in the newspapers and displays the same online. Only the applications specific to the advertisements are entertained which are received during the time limit stipulated in the vacancy notification/advertisement. Individual’s applications which are without reverence to specific vacancy notification are neither entertained nor replied to. Terms and Conditions Broad terms and conditions and general instructions which are specific to the advertised posts are incorporated in the advertisements/vacancy notification. Vacancies are notified or advertised as and when there is manpower requirement for any discipline. The executives in ONGC are transferable to any of its Projects, Regions, Institutions and Work centers in India or abroad. Introduction Levels for Executives. EXECUTIVE LEVEL PRESENT PAY SCALE ANNUAL EMOLUMENTS (APPROXIMATE) LEVEL – ONE (e.g. Assistant Executive Engg./P&A officer etc.) Rs. 12,000 – 17,500/- Rs. 2,50,000 LEVEL – FOUR (e.g. Superintending Engg./ Manager etc.) Rs. 17,500 – 22,300/- Rs. 3,75,000 LEVEL – SEVEN (e.g. General manager) Rs. 20,500 – 26,500/- Rs. 4,50,000 Career growth the existing promotion scheme for executives in ONGC is follows, however the outstanding candidates may get merit promotions a year in advance depending upon merit and availability of vacancies. 71
  • 72.
    LEVEL EXPERIENCE REQUIRED FOR NEXT PROMOTION EXISTING PAY SCALE (PREREVISED) E1 TO E2 4 years E2 Rs. 13,750 – 18,700 E2 TO E3 5 years E3 Rs. 16,000 – 20,800 E3 TO E4 4 years E4 Rs. 19,500 – 22,300 E4 TO E5 & 3 years E5 Rs. 18,500 – 23,900 SUCCESSIVELY E6 Rs. 19,500 – 25,600 HIGHER LEVELS E7 Rs. 20,500 – 26,500 (SELECTION ON E8 Rs. 20,500 – 26,500 MERIT) Subject to the E9 Rs. 23,750 – 28,550 number of available vacancies. OIL & GAS NATURAL GAS CIPRORATION LTD. R&P DIVISION, TEL BHAVAN, DEHRADUN 72
  • 73.
    TRAINING AND DEVELOPMENT An integral part of ONGC’s employee-centered policies is its thrust on their knowledge up gradation and development. The Institute of Management Development, which has an ISO 9001 certification, along with 7 other training institutes, play a key role in keeping their workforce at pace with global standards The Institute of Management Development is the premier nodal agency responsible for developing the human resource of ONGC. It also focuses on marketing its HRD expertise in the field of Exploration & Production of Hydrocarbons. ONGC’s Sports Promotion Board, the Apex body, has a Comprehensive Sports Policy through which top honors in sports at national and international levels have been achieved. ONGC Academy ONGC Academy is located in the lush green environment of the Himalayas at Dehra Dun. Known previously as Institute of Management Development (IMD), it was formally re-christened as ONGC Academy on November 2, 2003 by C&MD Mr. Subir Raha. It is ONGC's premier nodal agency for training and developing human resources. The Institute emerged out of SWOT analysis carried out by the organization in 1982. Designing parameters for measuring performance of human resources, succession planning, mapping of individual relations scenario, work climate and work culture analysis and managing change are some of the areas of research related to management development. To serve this purpose, the Academy is committed to excellence in the cause of HRD and of the availability of appropriate systems and procedures with a view to ensure managerial effectiveness, quality and productivity in E&P Sector. ONGC Academy is also responsible for coordinating training/seminars for ONGC executives abroad. The academy has acquired ISO-9001 certificate through implementation of quality assurance system. 73
  • 74.
    FACULTY ONGC Academyhas an experienced core and visiting external faculty from in-house, industry and top national institutions who possess specialization, experience, institutional affiliation and temperament. PEDAGOGY The Pedagogy is interactive and participative and the methods include lectures, cases, seminars, group discussions, business games, role plays, simulation exercises, structured and unstructured group work and field visits. Functional areas are discussed in the context of opportunities for internationalizing business and enhancing the organizations responsiveness to the rapidly changing technology and market forces in the emerging global scenario. Eminent academicians, policy makers and senior executives deliver extensive lectures to the faculty and the participants. CURRICULUM Training Programmes are as per the specific requirements catering to the fresh graduate trainees, middle and senior level corporate executives. Refresher, awareness and exposure courses in the field of geo-science, production, and reservoir engineering, emerging technologies and managerial aspects for the national international oil companies are conducted regularly. Program on joint ventures, negotiations, price-risk analysis, cost reduction, advanced petroleum management etc. are added features of the training curriculum. INFRASTRUCTURE · Well equipped air-conditioned auditorium, with a capacity of 220 for seminars and conferences · Lecture halls with audiovisual systems 74
  • 75.
    · Air-conditioned hallfor conducting video sessions on wide screen video displays · Library with a vast collection of books related to the oil industry and latest managerial subjects · A fully equipped computer centre with a host of PCs connected through LAN · Excellent cut models of diesel engine, motor and simulators as training aids · Physical training and yoga, squash, badminton, tennis, billiards and table tennis · Medical facilities · Furnished hostel accommodation for 160 participants and a VIP Guest house ALLIANCES · Formal alliances with reputed organizations and Institutions like ASCI, Hyderabad, MDI (Management Development Institute), Gurgaon, IMI, New Delhi, ICWAI, New Delhi, Andhra University, Roorkee University, and the Indian School of Mines, Dhanbad have helped the Institute to provide quality dissemination of knowledge. The R&D wing of ONGC Academy is continuously engaged in updating strategic HRD plans to improve productivity, efficiency and effectiveness of ONGC executives. THRUST AREAS Development of core faculty in new areas · Marketing HRD expertise to E&P industry Trainings oriented to :  Organizational restructuring and transformation  Information technology  Business process re-engineering  Hi-tech exploration techniques  Enhanced oil recovery  Cost estimation and cost control  Diversification and marketing of training services  Training of trainers  Generation of ONGC related case studies 75
  • 76.
    CONCLUSION ONGC hasundertaken an organization transformation exercise in which HR has taken a lead role as a change agent by evolving a communication strategy to ensure involvement and participation among employees in various work centers. Exclusive workshops and interactions/brainstorming sessions are organized to facilitate involvement of employees in the project. Policies and policy makers at ONGC have always had the interests of large and multi-disciplined workforce at heart and have been aware of the nuances and significance of cordial Industrial relations. By enabling workers to participate in management, they are provided with an informative, consultative, associate and administrative forum for interactive participation and for fostering innovative culture. In fact, ONGC has been one of the very few organizations where this method has been implemented. It has had a positive impact on the overall operations since it has led to enhanced efficiency and productivity and reduced wastages and costs. 76
  • 77.
    BIBLIOGRAPHY · Handbookfor writers and editors - S. Rao · Human Resource and Personnel Management – K. Aswathappa · Managing People - V.S.P. Rao · Human Resource Management - Decenzo · Human Resource Management – Dessler · Essentials of Human Resource Management & Industrial relation – P Subba Rao · Human Resource Management – Robbert L. Mathis John H. Jackson · www.punyam.com 77