Embed presentation
Downloaded 198 times







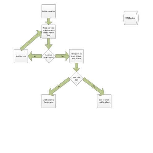
The document outlines an incoming mail handling procedure with 4 main steps: 1) Mail is received through couriers, fax, email, or hand delivery. 2) The mail is sorted. 3) The mail is recorded and distributed either manually or electronically. 4) Undelivered mail is stored until it can be delivered.





