Welcome!
Retro-commissioning of Healthcare Facilities –
Overcoming the challenges
Er. Arun Sebastian
Challenges in
Healthcare Construction
In a Live facility
•Operationa
l
Technical
Risk
management
incl Delays
Safety
Changes in
Programme
Resource
Mobilisation
and
availability
Infection
control
Compliance
Drawings
and
documents
Healthcare construction renovations present unique challenges,
including safety concerns, technical challenges, and budgetary
constraints. Healthcare environments are sensitive settings where
the planning and performance of renovation and construction
projects require additional preparation and consideration.
Stages of Healthcare Facility Construction
in a live environment
Patients
First
Working
Together
Always
Improving
Project
Closeout &
Post
Occupancy
Commission
& Handover
Execution,
monitoring
& control
Detailed
Design
Phase
Project
Ideation &
Initiation
Project Initiation
Challenges
• Including all necessary designs for patient
privacy safety and comfort
• Arriving at patient volumes planned
• Gathering existing data including old
building drawings or site surveys-site
specific data
• Optimal Sizing of the spatial requirements
• Envisaging for at least 10-15 years
• Staff efficiency and comfort
• Procurement strategy and timelines
• To achieve long-term best value
• the decommissioning and isolation of the
existing facilities
Project
Ideation &
Initiation
Process Group Solutions/Mitigation Tools and techniques
Project Ideation & Initiation
(Feasibility and Planning)
• Deriving a strong functional program
• Understanding constraints
• Applying EBD and Innovations
• Understanding OPRs
• Deriving Project Objectives and Goals using
the SMART method
• Preparing an execution strategy and a strong
functional program
• Tailor fit design as per our facility
• Close Collaboration with users
• Preparing a project charter and a deliverable
schedule
• Functional Program
• Evidence-based Designs
• Robust Communication
• Focussed meetings
• Extensive site survey
• End User surveys
• Applying Project management
Techniques
• Previous experiences
• Assessing risks
The Personal
Approach
• Even a department renovation needs to be
analyzed in terms of the functional flow of the
entire hospital on integration into the existing
facilities
• Preparing a master plan for the facility can
help to see the whole picture
• Use of a value engineering or value analysis
process can reduce renovation costs
considerably.
• Extensive planning and understanding of the
OPR will help the team to arrive at the right
concept
Functional
Program
A pre-design document describing the functional requirements of a
building or renovation in sufficient detail to initiate schematic design.
• Concise and written at the level of detail which allows
for ready translation into facility and planning
requirements
• Provide sound methodology for analysis and
projection of activity
• Incorporate detailed listing of the functions
• Comprehensive to allow the development of
operational management plans
• Incorporate fixed and loose equipment elements
Functional
Program
Development
A tool for the Key Stakeholder/Client
- it documents scope of service(s),
- objectives and basic operational methods of the
specific component;
- specifies the human, technical, and building
resources necessary to function as intended
A communication tool
⁻ It outlines what each component intends to do
and why, and assists in securing the necessary
resources and project approvals to proceed with
the project
- Base for design
Functional Program
Functional Relationships
External
to the component – e.g., diagram/descriptions describing critical relationships to other programs/services/components within
the facility (e.g., patient transport from emergency department to component, material management flow to and from the
component, etc.); and to the facility - relationships with other facilities to provide the program context within the greater
health care system (e.g., patient transport for specialized diagnostic procedure, sending/receiving lab specimens).
Internal
relationships of sub-units within the component space (e.g., location of nursing station to patient rooms, waiting area to
reception) to facilitate flow, functionality, etc. within the component; and visual matrices/conceptual diagrams, not floor
plans.
Locations - specify whether component must be adjoining to another program (share common wall), adjacent (within the
same physical area) or accessible (via corridor/elevator).
CATHLAB
LEGENDS
Functional Relationship Diagram
CSSD
Design Criteria/Physical Requirements:
• Special requirements of each component Space requirements and
description of each space type, activities, what is contained within
• Description of essential physical spaces required to accommodate
the component
• Sufficient detail regarding the use, occupancy and equipment to be
located in the spaces to assist with the determination of the room
size during the design stage
• Brief description of the overall ambiance, configuration, traffic flow,
and privacy issues
Functional
Program
Preparing Schedule of Accommodation
Room–by-room space list or schedule of accommodation of space types identifying the number or units required and the
area in net square meters, with reference to the number of occupants and major equipment
Schedule of Accommodation
PATIENT AREAS CLINICAL SUPPORT
STAFF AREAS
Equipment
• Preliminary list of equipment to determine space sizes, assisting in
preliminary costing, completed in detailed design (depending on the
project it could be a detailed list); and
• Overview of the fixed or large loose equipment (e.g., diagnostic
imaging, sterile processing, medical gas/electrical service columns in
patient cubicles).
Impact Analysis
• Impact of planned component (new or additional service) to the
overall facility/system that supports it and the specific services
including core services and clinical and support services
• The impacted service assess the additional workload added by the
service and what resources staff, space equipment, etc. is required
to support the component.
The following may also be included in a functional program, especially
where the project is large, complex in nature, or addition to an existing
facility.
• Site development plan/master plan;
• Project cost plan (this would normally be part of most projects);
• Parking and traffic studies.
Other Considerations
Challenge: Total Picture of the dept positioning after the project
Solution: Preparing Stacking SOA for Renovation
KIMS MEDICITY
MASTER SCHEDULE OF ACCOMODATION
Doc Ref : STAT-KIMS MEDICITY- SOA- EAST COMSNG - R0 - 24-10-19
Level 11 OP Rehab,
Physiotherapy
Surgical
Stepdown IVF
Ayurveda,
Holistic
Medicine
Wards + Post
OP
Patient rooms
IT,Socomer,
Biomedical
Auditorium,Audio Visual,
Simulation lab, Class
Room
Level 10 Patient rooms General Wards HDU Nuclear medicine- GAMMA CAMERA IP ROOMS- 15 NOS
Level 09 Sleep Lab
VISA Medicals (Executive
rooms)
Executive Health Check-Up
(Executive rooms)
Patient rooms-
Deluxe (Executive
rooms)
Death/Birth
Registration
Restaurant Perinatology BMT IP ROOMS
Level 08 Patient rooms General Wards Stroke ICU Dental Dept-OP OPG X-ray Lab TB Culture Lab Clinical Research Single Bed- 44 nos Suite Room 4 nos
Junior Suite Room
14 nos
Discharge Lounge Treatment Room
Bystanders
recreation Lounge
Level 07
OPD-Neonatology
(PharmacyGrp
Manager cabin,
Pediatric)
Lab
Collection
Paediatric ICU + Day
care+stepdown
OPD-Gynaec
(Pediatric)
Labor Room
(Pediatric)
Mother & Baby
ICU/Post OP
(Pediatric)
Pharmacy IP Billing/Discharge
General Ward-
Female
ER Extension ward MDICU, Isolation
Finance Dept
(MDICU 1)
IPR
(Counseling,patien
ts lounge)
Step down Isolation Rooms Single Bed-44 nos Deluxe Room 22Nos
Treatment Room 1
no
Bystanders
recreation Lounge
Level 06 Patient rooms MICU/SDICU
Plastic Surgery
Dept
(Nephrologist
Luxury Dialysis
Unit)
Ophthamology Dept General Ward
IT server room,
Clinical
Engineering
Library Single Bed
Surgical ICU - 12
beds
Step down ICU
Isolation Room
(Burns unit)
IP Billing Treatment Room
Discharge Lounge,
VIP Lounge,Pantry
Level 05 Patient rooms TKR Stepdown ICU NICU 1 & NICU 2(Stepdown ICU) Neuro Dept Respiratory Medicine Dialysis ward 20 beds OT Complex Neuro ICU-10 beds Transplant ICU CSSD VIP Lounge Under construction
Level 04 Surgical Suite SICU Trauma ICU Cathlabs Cath ICU Neuro ICU OT Complex CTICU Endoscopy
Dermatology ,Cosmetology (Neuro / Neurologist/
Epilepsy clinic /
Stroke clinic / Movement Disorder)
Admission Lounge Pharmacy Gastro Dept
Discharge
summary
NICU 30 beds+ 3 Iso.beds+Med.
Preparation
Labor Complex
Recovery Room 5
beds
Mother & Child
ICU 6 + 1 beds
VIP Lounge Condis Projects Purchase
Level 03 Admin Nursing office OPD-Cardio
OPD-Family
Medicine
OPD-Urology VIP Lounge
Liver Transplant ICU
(Urology Expansion)
MDICU 1 & 2 (Acute
Care Unit & ICCU) ICCU OPD- Psychiatry Bridge Emegency ward extension-10 beds Biomedical Dept office Multi purpose hall Restaurant
Proposed
Bridge OBG OPD Neo Natal OPD
Perinataology
OPD
Speciality OPDs
( subject to
change)
Radiology
Sample
Collection/Lab,
Common Toilets
VIP Waiting lobby Bystander Rooms
Level 02 Main Reception,
Insurance Radiology Blood Bank
Sample
Collection/ Lab,
Pharmacy
Toilets,
Security / HSE
office
OPD-General
Surgery ,Internal
Medicine
OPD-Paediatric
(Rheumatology/Geriatric/Haematology/
Family Clinic)
OPD-Endocrinology &
Dibatology ENT OPD
Day care
Chemo - 9
beds
Consultation room
- 5 nos
Mammography Ultra sound Examination Room Pharmacy Administration Billing,Accounts
Conference
room
Executive Health
Check Up
Visa Medicals Command Centre Dining
ICU Attendents Lounge with toilet
20M-17F
Toilets
M/F/Handicap
Bystander Rooms
Level 01 Ortho & Hand
Surgery ED / ER OT Radiology Laundry CSSD
Staff
Support
Building
Service
F & B Dept,Canteen
Andhra
Bank
Reception PET CT-Scan
Linac Radiation
Room
Consultation
room- 5 nos
Minor Procedure
room
Physisicts,
Counseling Room
Pharmacy Store
Chiller Plant/Service
Area, Pump room
Washing Area-
Kitchen
Surfce Parking 69
Nos
Reception,TPA/
Insurance
Pharmacy,
Pharmacy Store
Gift Shop & retail
Outlets
International
Lounge,VIP
Waiting Lounge
Space for conducting events, Waiting
area for pick-up
Kitchen & Store
Chiller
Plant
Room
Electrical
Plant room
Human resources
Facility
management
UPPER BASEMENT Coventional Parking 104 nos
Two Wheeler
parking
Hyperbaric Oxygen Chamber Staff Toilet 2M/2F
Fire Water Pump
Room
STP Panel Room
LOWER BASEMENT Stack Parking 102X2 =204 nos Conventional Parking 33 nos Two Wheeler parking STP Equipment & Maintenance
KIMS MAIN KIMS NORTH KIMS EAST SERVICE BLOCK AVITTOM
Detailed Design
Challenges
• Site-specific drawings to be generated with Consideration
of existing systems
• Input and feedback from the user group can streamline
the design where the staff can be part of the
commissioning Group
• To Provide the most practical and economic solutions
• Identify and schedule risk and uncertainties for project
delivery
• Appointment and Management of experienced PD and
consultants
• Budgeting approvals and Cost control plan
• contract documentation
• Preparing and vetting operational process flows for all
connected depts to the refurbishment
Detailed
Design
Phase
Process Group Solutions/Mitigation Tools and techniques
Design and
Contracting
(Detailed Design
Development &
Contract Award)
• Prepare a Site logistics plan
• Preparing a master schedule
• Setting clear Communications plan
• Tracker for design deliverables and approvals,
contracting
• preparing PERT chart and critical Path analysis
• Starting pre-commissioning activities
• Extensive survey of existing facilities
• Self Updation of latest technology advancements that
could be feasible
• Advance notices/reminders for payments as well as
deliverables
• Assessing material labour
waste and equipment flows
• PERT charts for close followup
• Scheduling and planning
• Surveys and feedback
• Value Engineering
• Implentation of LEAN
• Preparing RDS/RLS
• GAP Analysis
• Data Collection and Audits
Detailed Planning
Room Data Sheets /
Room Layout Sheets
RLS - OPERATING ROOM
Room Layout sheet/Room Datasheet
Healthcare Planning and Design | STAT Consultancy
Room Layout sheet/Room Datasheet
RLS - OPERATING ROOM
OPERATING ROOM
Room Layout sheet/Room Datasheet
ROOM LAYOUT SHEET- TYPICAL INPATIENT SUITE
Room Layout sheet/Room Datasheet
Why Value engineering?
• The functionality of the project is often improved as well as producing
tremendous savings, in both initial and life-cycle costs.
• A “second look” at the design produced by the architect and engineers
gives the assurance that all reasonable alternatives have been explored.
• Cost estimates and scope statements are checked thoroughly, ensuring
that nothing has been omitted or underestimated.
• It helps to ensure that the best value will be obtained over the life of the
building
22
SavingthroughValueEngineering&AdoptionofLEAN
LEAN Streamlining
• Lean concepts are being implemented in order to improve staff workflow,
patient care, and safety while eliminating waste. When a facility becomes
operational, the expectation is improved efficiencies and lower facility
costs.
• But, Lean can also be implemented during the design and construction
process to improve project delivery.
Pre-Construction Risk Assessment (PCRA)
Healthcare facilities are required to have a PCRA process established. The PCRA is used for any healthcare facility
demolition, construction, or renovation. It is a formal protocol used to identify potential healthcare construction
risks and create mitigation strategies to reduce or eliminate them.
There are seven components of a PCRA:
• Life Safety Code deficiencies (interim life safety measures)
• Air quality and pressure management (ICRA)
• Utility interruptions and impacts
• Noise
• Vibration
• Environmental services
• Other safety hazards with respect to CDM Guidelines
Execution, Monitoring
&Control
Challenges
• ensure objectives are achieved in terms of specific performance, time, cost and quality.
• compliance with Trust/NHS regulatory or audit requirements.
• Budget and cost management and avoiding overruns
• Identifying risks and its mitigation
• Throughout the life cycle of the project produce and publish a monthly dashboard report
• Keeping upto date Insurance and other policy documentations
• timely certification and valuations under the contract but with accuracy
• Performance manage the design and construction team
• Conflicts and management
• Change management
Execution,
monitoring
& control
Process Group Solutions/Mitigation Tools and techniques
Execution,
Monitoring
&Control
(Construction and
pre-commissioning
Phase)
• Giving timely, reliable, and focused key information given to
the senior management
• Develop a robust and effective Project Execution Plan (PEP)
• Hold regular meetings with clinical, infection control and
operational teams
• Cost control plan
• Set up and manage information flows, communication and
planning within the design team
• ad-hoc site inspections and check
• Construction site review meetings
• Give reasonable advance notice of additional capital
funding required
• checklisting
• Dashboard and reports
• Integrated Project Delivery
• RACI matrix for design and
execution
• Ceiling closure checklists
Dashboard-ELEMENTS
should be derived from the Implementation chart
• Key progress information
• Red flags
• Management decisions pending overview
• Outstanding change orders
• compliance/reconciliation/Approvals status
• cash flow Projections
• design status
• Quality
• Risks and early warning
• requirements, outstanding information, forecast out-turn
costs,
• alternatives to deliver savings,
• health & safety,
• decisions taken
• performances of the design team & contractor.
Reporting and Focus
Red Flags
MEP systems
Commissioning
-P1
Facility
Handover for
HFOC-P1A
Soft
Launch
Pretesting
Post-
testing
Verification of
SEMP
Procurement
master list-P1
Commissioning Road Map
FF&E
Orders
Facility
Operations
High side systems
commissioning
All equipment
Orders-Long lead
P1
May
22
Obtaining
final approvals
Statutory
Applications Snagging
Training Dept.
Handovers
Preparing dust
free areas for FFE
March
22
Post
commissioning
August
2022
April
22
June
2022
Orders-Long
lead P1 Infra
dependency
Procurement
master list
Commissioning Road Map- Monthly
Monthly plans and their reviews with respect to commissioning
dates
FF&E
Orders
Feb 2022
High side systems
commissioning
ME
Orders
Statutory
Applications
12
Verification of
Master list
Pharmacy TC
HR
Processes
CAPEX
Processes
HR budget
ME
Orders-
Minor
Material delivery delays esp. Factory made non readily available items
Less/ inefficient Workforce and their output – deriving catch up plans
Uninspected Contractual obligations and discussions
Challenges at site
Any Delay in Purchase Orders or pre-purchase processes
Lack of clarity of deadlines/Planning for the foreman/site team
Lack of Macro and micro planning along with weekly targets
Why delays? issues
• Excuses
• skilled labor scarcity and supervisor incompetence
• Not understanding/instilling the timelines.
• Miscommunication and no Dual communication.
• Psychological assumptions
• Not receiving site updates. Not identifying red flags
• Resources are not reallocated to ensure they continue to
be matched to priorities.
• Not solving clashes/issues in tandem with the
construction activities. Keeping those for next day and
delaying
• Always keeping some works pending which always get
forgotten
• Construction activities not happening as per
ideal/justifiable sequence and resulting in reworks and
poor workmanship
• Scattered construction activities leading to non-
completion of areas in a direction/flow
Rework / 95% work complete
scenario due to No coordination
The biggest threat
• Example for interior ceiling : Assuming there is
approx. just 3% rework per area
• 10,00,000*3% = 30,000 sq. ft. work –
• Double the size of blood bank with 4 times the
effort & time
• Approx. average of construction is 25 man hours/
100 sq.ft and for rework it may be more than 100
man hours / 100 sq.ft which makes it
30000 man hours /8 hours – 3750 man days
or
in simple terms 38 days work of 100 workers
Senior
Management
Team
Site execution
Communication challenges
Client
Civil
PMC
Head
PMC
MEP
Client
MEP
PMC
Interiors
Operations
team/Dept.
owners
• No collective information available with any
team
• PMC not bothered about Civil
• Civil finishing not as per the priorities
• No coordination happening between the
Client MEP and PMC MEP
• No coordination or follow up with Civil-MEP
BME
Hierarchy
Migrating to
Integrated Project delivery
Why IPD?
• Collaborative Approach
• Collaboration with the design team, facilities staff and
medical staff that will occupy the building ensures the
space meets functional requirements and results in
the highest level of patient care.
• IPD denotes the process of bringing together the
project architects, engineers construction managers to
work together to in a collaborative effort, which can
speed up the project’s completion.
• the integrated team institutes open, collaborative,
project-oriented goals, will result in cost-effective and
timely built facilities that are of the highest quality.”
Steps to achieve
1. Preparing a master schedule incorporating commissioning
2. Operations to handle the commissioning part in master schedule
3. Milestones to be shared by civil pmc and mep after internal coordination
4. Review progress every week and discuss red flags
5. Receive progress photos of discussed areas
6. Trade wise manpower report weekly chart and projections exclusively for
phase 1 and related(hospital external, shaft works etc)
7. Assessing the situation and fixing priorities
Type of meetings required every week
1. Weekly planning / Review meetings-top level macro level - floor /systems /
Utility and occupancy and status of meeting deadline committed
2. Site coordination meetings. Between Civil,MEP and PMC with operations
representatives
3. Contractor Review meetings-site level weekly targets zone/dept./block wise
all site engineers and contractors
4. Design Coordination meetings to discuss open/pending items.
Integrated master schedule
• Scheduling the activities and resources efficiently plays a key role in any project’s
success. The project master schedule is one of the most effective tools.
• Master Schedule is a summary level project schedule which includes the major project
deliverables, work breakdown structure components, and key project milestones and
show various inter dept. relationships / dependencies.
• A project master schedule is an early communication tool among stakeholders which
shows the major deliverables, key milestones and its status
• Simply put, a master schedule is prepared for tracking the project at a summary level.
• This can instill the target date of the project in all the stakeholders
Importance of following
sequence in construction
Sequencing of work has implications not only for
keeping the project on schedule, but also for
coordination of trades, quality control, and the
potential need to dismantle or replace completed
work.
If the work is not implemented in the proper
sequence, damage to completed work can occur if it
is adversely affected by the tasks that follow.
Example
A new gypsum board was installed and finished to address
damage from prior roof leakage. However, the contractor
had not yet finished the new roof installation to address the
source of the leakage, and the newly completed work was
damaged and needed to be redone.
Risk of Tile damage and rework
Block 5 Lift lobby Block 5 common toilet
complex
Importance of following direction in construction
Sl.no Work/Task Material dependencies Status Process owner W1 W2 W3 W4 W5 W6 W7 W8 W9 W10 W11 W12
Civil Phase
1 Civil works including masonry, brick wall partition
2 MEP Shaft works Pipes and ducts lagging
3 MEP testing
4
MEP low side works including wiring, cabling, piping, ducting
and fixing of back boxes/first fix etc.
ducting
5
Civil masonry completion including closing of shafts and
completion of cement based works lagging
6 External façade/closing, sill level finishing etc.
glass panels and
frames lagging
7 Doors, shaft doors , and frames doors and frames
lagging
8 Floor Tiling
9 Vertical - external and horizontal expansion joint finishing joint profiles lagging
10 Making the area/Block weatherproof and debris cleaning lagging
11 Floor to floor closing of shafts
checker plates and
welding lagging
Interior Phase
12 Interior wall finishing-plastering and paneling
False ceiling pre closure checklist signoff
13
False ceiling channel and tile/board works and cutouts as per
RCP
14 Second fixtures MEP and Ceiling fixtures lights, diffusers
current
stage
15 First round cleaning
Fit out Phase
16 laminate glass / special items fixing
delivery of items for
the area
17 Furniture delivery and placement furniture
18 MEP second fixtures on furniture
19 Sanitary and SS fixtures installation including grab bars etc. fixtures
20 Completing furniture installation
21 Second round deep cleaning
Handing over phase
22 Snagging
23 Desnagging
24 Third round cleaning
25 Handing over signoff between projects and facility engineering
26 Takeover of user dept. and familiarisation of user dept.
Timeline
Timeline
Ideal construction sequencing
Pending civil works during advanced finishing stage in the same area
Missing required Critical points
resulting in rework
Ceiling Closure checklist
Risk associated with not signing off ceiling
closure in every area
It can rain
inside too !
AuditMethodology
• Identifying Risks
• Categorizing Risks
• Mitigating Risks
PLAN FOR THE UNKNOWN
Risk management and keeping risk registers
Types of Work
1. Not conducting an Infection Control Risk
Assessment (ICRA)
An ICRA documented process that focuses on the reduction of risk from infection
and acts through the phases of facility planning, design, construction,
renovation and maintenance, provides guidance to administrators and
construction personnel on proper infection control protocols. While most large
renovation projects require an ICRA, smaller projects often do not.
2. Under-sizing the negative pressure system
Facilities often consider negative pressure systems less important in small
construction projects, and consequently they utilize the incorrect system size.
The improper sizing of negative pressure systems does not allow for the
recommended negative pressure of 0.01 inches of water, and can result in
construction zone dust escaping into the general hospital area.
3. Conducting renovations during off hours
While this may seem like an appealing option, it can quickly lead to sloppy work
practices. Many healthcare facilities believe that by conducting construction
during off-hours they can reduce costs and avoid the necessity of installing
proper contaminant barriers; however, hospitals operate 24/7, therefore the
risk to patients and staff exists 24/7. These contaminant barriers, or ICRA
containment, and other preventive measures exist for a reason and their
misuse can result in unnecessary contaminant exposure.
Common Infection Control Mistakes To Avoid During Renovation Projects
4. Improper design of the containment
barriers and anterooms
• Improper placement of containment barriers and
anterooms can make the difference between
successful infection control and an outbreak. If the
containment walls and other enclosures interfere
with the placement of equipment or utilities,
workers may bypass or dismantle them, which could
lead to hospital-wide contamination. Personnel
must consider the entire construction zone and the
project flow before building these structures.
5. Failure to follow industry protocol for
mold
• Upon discovery of mold in a construction zone,
personnel must enact specific measures to prevent
the spread of mold spores. Failure to take all the
appropriate steps, could place the facility at serious
risk for an outbreak.
• By keeping infection control a top priority before,
during and after construction project, protect your
patients and staff from exposure to contaminants
and minimize the chances of illness.
Containment of Dust and Debris
• Controlling construction-related activities
• Building shafts, chutes
• Electrical and water system shutdowns
• Ventilation and Environmental Control
• Creating Negative Pressure Environments
• HVAC system shutdowns, potential for passive ventilation
• Barrier Systems
• Dust and Debris Control
• Envelope penetrations
• Contamination Control
• Removal of materials from the building
• Clean Clothing and Tools
Engineering Controls Safe Work Practices
Daily Safety Briefings
Vacuuming
Debris Removal
Traffic Control
Worksite Cleaning
Monitoring
Sealed Air Ducts
Mobile Dust Control Devices
Tight to ceiling and
walls
Door
Closed
Barrier For Dust Control
Debris Removal
Use Of Coveralls During Demolition Sticky mats
Steps Site entry separate from hospital
Types of Work
Infection Control Risk Assessment-ICRA
TYPE A
Inspection and Non-Invasive Activities Includes, but is not limited to:
 Removal of ceiling tiles for visual inspection limited to one tile per
50 square feet painting (but not sanding)
 Wall covering, electrical trim work, minor plumbing and activities
which do not generate dust or require cutting of walls or access to
ceilings other than for visual inspection
TYPE
B
Small scale, short-duration activities which create minimal dust
Includes, but is not limited to:
 Installation of telephone and computer cabling
 Access to chase spaces
 Cutting of walls or ceiling s where dust migration can be controlled
TYPE C
Work that generates a moderate to high level of dust or requires
demolition or removal of fixed building components or assemblies
Includes, but is not limited to:
 Sanding of walls for painting or wall covering removal of floor
coverings, ceiling tiles and casework
 New wall construction
 Minor duct work or electrical work above ceilings
 Major cabling activities
 Any activity which cannot be completed within a single work shift
TYPE
D
Major demolition and construction projects Includes, but is not limited
to:
 Activities which require consecutive work shifts
 Requires heavy demolition or removal of complete cabling systems
 New construction
Types of work Low Risk Medium Risk High Risk Highest Risk
Office
areas
•Cardiology
•Echo
cardiography
•Endoscopy
•Nuclear
medicine
•Physical
therapy
•Radiology/MRI
•Respiratory
therapy
•CCU
•Emergency room
•Labor and
delivery
•Laboratories
(specimen)
•Newborn nursery
•Outpatient
surgery
•Pediatrics
•Pharmacy
•Post anesthesia
care unit
•Surgical units
•Any area caring for
immune
compromised
patients
•Burn unit
•Cardiac Cath lab
•Central sterile supply
•Intensive care units
•Medical unit
•Negative pressure
isolation rooms
•Oncology
•Operating rooms
including c-section
rooms
Type A Type B Type C Type D
Low Risk I II II III/IV
Medium Risk I II II IV
High Risk I II III/IV IV
Highest Risk II III/IV III/IV IV
Match the type of work category to the patient risk group
to determine the precaution class
Patient Risk Categories
Required Infection Control Precautions by Class partial listing
During Construction Project Upon Completion
Class I
1. Execute work by methods to minimize raising dust from construction operations.
2. Immediately replace ceiling tiles displaced for visual inspection.
Class II
1. Provide active means to prevent airborne dust from dispersing into atmosphere.
2. Water mist work surfaces to control dust while cutting.
3. Seal unused doors with duct tape.
4. Block off and seal air vents.
5. Place dust mat at entrance and exit of work area.
6. Remove or isolate HVAC system in areas where work is being performed.
1. Wipe work surfaces with disinfectant.
2. Contain construction waste before transport in tightly covered
containers.
3. Wet mop and/or vacuum with HEPA-filtered vacuum before leaving
work area.
4. Remove isolation of HVAC system in areas where work is being
performed.
Class III
1. Remove or isolate HVAC system in area where work is being done to prevent
contamination of duct system.
2. Use critical barriers (i.e. sheetrock, plywood, plastic) to seal areas from non-work areas
or implement control a cube method (i.e., a cart with a plastic covering and a sealed
connection to the work site with a HEPA vacuum to clean the area prior to exit from the
area) before construction begins.
3. Maintain negative air pressure within the worksite using HEPA-equipped air filtration
units.
4. Contain construction waste before transport in tightly covered containers.
5. Cover transport receptacles or carts, if the cover is not solid the cover must be taped
closed.
1. Do not remove barriers from work area s until the completed project is
inspected by the Infection Control Department and thoroughly cleaned
by the Environmental Services Department.
2. Remove barrier materials carefully to minimize spreading of dirt and
debris associated with construction.
3. Vacuum work area with HEPA-filtered vacuums.
4. Wet mop area with disinfectant.
5. Remove isolation of HVAC system in areas where work is being
performed.
Class IV
1. Isolate HVAC systems in areas where work is being done to prevent contamination of
duct system.
2. Use critical barriers (i.e. sheetrock, plywood, plastic) to seal areas from non-work areas
or implement control a cube method (i.e., a cart with a plastic covering and a sealed
connection to the work site with a HEPA vacuum to clean the area prior to exit from the
area) before construction begins.
3. Maintain negative air pressure within work site using HEPA-equipped air filtration units.
4. Seal holes, pipes, conduits and punctures appropriately.
1. Remove barrier material carefully to minimize spreading of dirt and
debris associated with construction.
2. Contain construction waste before transport in tightly covered
containers.
3. Cover transport receptacles or carts, if the cover is not solid the cover
must be taped closed.
4. Vacuum work area with HEPA-filtered vacuums.
5. Wet mop area with disinfectant.
6. Remove isolation of HVAC system in areas where work is being
performed.
WICRA
• Based on CDC
CASH FLOW LOG
Operational and Engineering Commissioning
Challenges
• analyzing and arriving at practical completion
• Conflicts or differences in opinions
• Coordinate the technical commissioning
• Lack of Total snagging with participation from user depts
• Coordination issues
Commissioning
Process Group Solutions/Mitigation Tools and techniques
Operational and
Facility-Engineering
Commissioning
• Intense Coordination and followup of bottlenecks and
obstacles
• Participation from all user and relevant support teams
• Early identification of issues
• Risk assessments during construction stage
• Snagging, desnagging and rectification
• Mock drills and TAT Evaluation
• PERT Charts
• Action Plans
• Implementation chart
• Robust communication
• Key information flows
• Trello or similar software for
collaboration
Engineering Commissioning
• Development of Utility Management Plan
• FormalAcceptance
• Comprehensive training for maintenancestaff
• Commissioning of
• Engineeringsystems
• MedicalEquipment
• IT–Communication system
• Signage-InternalExternal
OPERATIONAL
COMMISSIONING
Formation of HFC Core Committee
Deriving action plan for each
department
Implementation chart
Coordinated Timeline-Master program
Monthly milestones and progress
review
Execution
Stage
Planning
Stage • Physical activities programme
• Operational policies
• Human resources strategies
• Communication plan
• Furniture, fittings and equipment activities
• Occupation activities
• Decommissioning of previous facilities
• Budget allocations
• Risk management
Commissioning Meetings
TEAM Members
• Client Directors
• Client Engineering heads CIVIL and MEP
• PMO
• PMC/PD Representatives
• Client Admins HR Contracts
• Client Procurement team
• IT-Engineering heads
• Clinical Heads
• Utility-support services heads
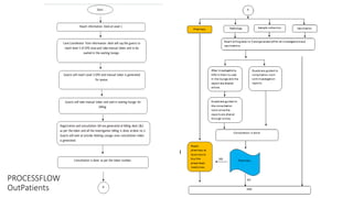
PROCESSFLOW
OutPatients
PROCESS RELATIONS DIAGRAM
STAT CONSULTANCY 57
> > > > > > > >
> > > > > > Management approval
> > > > Series start
> > > > > >
All concerned
IT Digital
Housekeeping
Marketing
HR
Clinical Engg Safety
PARCO HOSPITAL Operational commissioning
PERT CHART : Master
Procurement Projects
Pharmacy Clinical
Quality Nursing
STAT CONSULTANCY
REFERENCE ONLY
Sl.no Project Phrase Cx Task Description Status/Remarks
Timeline-
Latest end
Commissioning
Task
(w.r.t Master
schedule. To be
filled by STAT)
1 SOA analysis
Schedule of Accomodation to be
shared for analysis completed 31-Aug-19
2 Care planning
Areas of care to be identified by
key team completed 15-Sep-19
3 a)Inpatient completed 15-Sep-19
4 b)Outpatient completed 15-Sep-19
DOCUMENT REF NO : STAT-IND-KL-KIMSE-CMNSNG-OPT-APLN-NURSING-R0-19-7-19
DOCUMENT REVISION : REVISION 0
DOCUMENT ISSUE DATE: 19-07-2019
PROJECT : KIMS EAST HOSPITAL
COMMISSIONING AGENCY :
PROJECT LOCATION:TRIVANDRUM, KERALA
DOCUMENT TITLE: ACTION PLAN FOR OPERATIONAL COMMISSIONING
TARGET DEPARTMENT :DEPT. OF NURSING
Pre-commissioning
STAT CONSULTANCY
5 Dept. planning Organogram and Staff hierarchy completed 22-Sep-19
6 Manpower planning
Completed.
Submitted to HR
7
Adoption of Standard Operating
Protocols extension only Not applicable
8
Setting of communication
protocol extension only Not applicable
9 a)Intra department extension only Not applicable
10 b)Interdepartmental extension only Not applicable
11 Duty timings extension only Not applicable
12 DNO
communicated to
HR COMPLETED
13 HR. planning
Staff strength as per the Care
areas
communicated to
HR COMPLETED
Setting up
REFERENCE ONLY
STAT CONSULTANCY
14 Nurse to patient ratio
communicated to
HR COMPLETED
15 a) Inpatient Rooms
communicated to
HR COMPLETED
16 b) ICUs communicated to HR COMPLETED
17 utilization of students
communicated to
HR COMPLETED
18
Facility
planning
verification / concurrence of
infrastructure planning 15-Sep-19
19 Facility setup Verification of nurse call system 15-Nov-19
20
Operations
setup Dress codes 30-Nov-19
21 SOP planning
Hospital emergency code team
setup 15-Feb-20
22 Training Induction Training 15-Mar-20
23 Training SOP Training 22-Mar-20
REFERENCE ONLY
STAT CONSULTANCY
24 Training Safety training 30-Mar-20
25 Training
Technology training-software and
Command center 15-Apr-20
26 Training
Equipment training by
BME/Vendor 30-Apr-20
27 Training Mock drills 5-May-20
28
Equipment
Handling
Signoff Equipment acceptance
after training 10-May-20
29
Equipment
Handling
asset management for allocated
FFE 10-May-20
30
Equipment
Handling
Departmental allocation of
Equipment as per equipment
schedule 10-May-20
31
Equipment
Handling
Checklists for Equipment
Maintenance 10-May-20
32 Site tour
Site tour of inducted staff after
handover 25-Apr-20
33 Snagging
defects identification and
rectifications 1-Apr-20
Training
Handover
Pre occupancy
REFERENCE ONLY
Start up plan
Equipment
installation plan
Onboarding Plan
Infra readiness-
dust free zones
Identifying and
scheduling dept.
startup
Forming a
multidisciplinary
team
62
34
Training and
trials
Interdepartmental relationships
and indenting procedure 1-May-20
35
Pre functional Patient acceptance
trials 5-May-20
36 Facility handover Signoff
Signoff facility handover for care
areas 15-May-20
Pre occupancy training
Implementation chart
• Consolidated Action plans streamlined as per the OPR
• Prepared after the finance department approval as per
the allocated budget
Start-up and transfer Plan
Close Out &
Post Occupancy
Project
Closeout &
Post
Occupancy
Conducting lesson learned
adding to policies based on lessons
learned
Taking responsibility to make sure
the project is to the required
standard of quality and within the
specified constraints of time and
cost.
Family zones in patient rooms which encourage closer observation of patients reduce the number of patient falls.
Value Additions of EBD
Patient safety
EBD can achieve efficient workflow through decentralized workstations, which bring nurses, physicians, and supplies closer to
patients by distributing stations throughout the unit.
Natural light and Views of the outdoors can elicit positive emotions and distract patients from pain
Increase Staff Efficiency
Decrease Patient Need for Medication
Conducting
Evidence-based Design(EBD)
studies
Evidence-based design (EBD) is a decision-making approach that provides research-backed information for
decisions made during the design process.
EBD
Design Process
Measure –KPIs
 Noise
 Light
 Traffic
 Aesthetics
 Staff satisfaction
 Patient healing rate
 Average bed occupancy rates
THANK YOU!
Diligent, Proactive coordination and management can achieve the desired Quality
within the Cost before the Time anticipated of a project & exceed theOPRs in a live
healthcare Construction environment
Lets Create a positive resonance!

HEALTHCARE ENGINEERING RECOMMISSIONING.pptx

  • 1.
  • 2.
    Retro-commissioning of HealthcareFacilities – Overcoming the challenges Er. Arun Sebastian
  • 3.
    Challenges in Healthcare Construction Ina Live facility •Operationa l Technical Risk management incl Delays Safety Changes in Programme Resource Mobilisation and availability Infection control Compliance Drawings and documents Healthcare construction renovations present unique challenges, including safety concerns, technical challenges, and budgetary constraints. Healthcare environments are sensitive settings where the planning and performance of renovation and construction projects require additional preparation and consideration.
  • 4.
    Stages of HealthcareFacility Construction in a live environment Patients First Working Together Always Improving Project Closeout & Post Occupancy Commission & Handover Execution, monitoring & control Detailed Design Phase Project Ideation & Initiation
  • 5.
    Project Initiation Challenges • Includingall necessary designs for patient privacy safety and comfort • Arriving at patient volumes planned • Gathering existing data including old building drawings or site surveys-site specific data • Optimal Sizing of the spatial requirements • Envisaging for at least 10-15 years • Staff efficiency and comfort • Procurement strategy and timelines • To achieve long-term best value • the decommissioning and isolation of the existing facilities Project Ideation & Initiation
  • 6.
    Process Group Solutions/MitigationTools and techniques Project Ideation & Initiation (Feasibility and Planning) • Deriving a strong functional program • Understanding constraints • Applying EBD and Innovations • Understanding OPRs • Deriving Project Objectives and Goals using the SMART method • Preparing an execution strategy and a strong functional program • Tailor fit design as per our facility • Close Collaboration with users • Preparing a project charter and a deliverable schedule • Functional Program • Evidence-based Designs • Robust Communication • Focussed meetings • Extensive site survey • End User surveys • Applying Project management Techniques • Previous experiences • Assessing risks
  • 7.
    The Personal Approach • Evena department renovation needs to be analyzed in terms of the functional flow of the entire hospital on integration into the existing facilities • Preparing a master plan for the facility can help to see the whole picture • Use of a value engineering or value analysis process can reduce renovation costs considerably. • Extensive planning and understanding of the OPR will help the team to arrive at the right concept
  • 8.
    Functional Program A pre-design documentdescribing the functional requirements of a building or renovation in sufficient detail to initiate schematic design. • Concise and written at the level of detail which allows for ready translation into facility and planning requirements • Provide sound methodology for analysis and projection of activity • Incorporate detailed listing of the functions • Comprehensive to allow the development of operational management plans • Incorporate fixed and loose equipment elements Functional Program Development A tool for the Key Stakeholder/Client - it documents scope of service(s), - objectives and basic operational methods of the specific component; - specifies the human, technical, and building resources necessary to function as intended A communication tool ⁻ It outlines what each component intends to do and why, and assists in securing the necessary resources and project approvals to proceed with the project - Base for design
  • 9.
    Functional Program Functional Relationships External tothe component – e.g., diagram/descriptions describing critical relationships to other programs/services/components within the facility (e.g., patient transport from emergency department to component, material management flow to and from the component, etc.); and to the facility - relationships with other facilities to provide the program context within the greater health care system (e.g., patient transport for specialized diagnostic procedure, sending/receiving lab specimens). Internal relationships of sub-units within the component space (e.g., location of nursing station to patient rooms, waiting area to reception) to facilitate flow, functionality, etc. within the component; and visual matrices/conceptual diagrams, not floor plans. Locations - specify whether component must be adjoining to another program (share common wall), adjacent (within the same physical area) or accessible (via corridor/elevator).
  • 10.
  • 11.
    Design Criteria/Physical Requirements: •Special requirements of each component Space requirements and description of each space type, activities, what is contained within • Description of essential physical spaces required to accommodate the component • Sufficient detail regarding the use, occupancy and equipment to be located in the spaces to assist with the determination of the room size during the design stage • Brief description of the overall ambiance, configuration, traffic flow, and privacy issues Functional Program
  • 12.
    Preparing Schedule ofAccommodation Room–by-room space list or schedule of accommodation of space types identifying the number or units required and the area in net square meters, with reference to the number of occupants and major equipment Schedule of Accommodation PATIENT AREAS CLINICAL SUPPORT STAFF AREAS
  • 13.
    Equipment • Preliminary listof equipment to determine space sizes, assisting in preliminary costing, completed in detailed design (depending on the project it could be a detailed list); and • Overview of the fixed or large loose equipment (e.g., diagnostic imaging, sterile processing, medical gas/electrical service columns in patient cubicles). Impact Analysis • Impact of planned component (new or additional service) to the overall facility/system that supports it and the specific services including core services and clinical and support services • The impacted service assess the additional workload added by the service and what resources staff, space equipment, etc. is required to support the component. The following may also be included in a functional program, especially where the project is large, complex in nature, or addition to an existing facility. • Site development plan/master plan; • Project cost plan (this would normally be part of most projects); • Parking and traffic studies. Other Considerations
  • 14.
    Challenge: Total Pictureof the dept positioning after the project Solution: Preparing Stacking SOA for Renovation KIMS MEDICITY MASTER SCHEDULE OF ACCOMODATION Doc Ref : STAT-KIMS MEDICITY- SOA- EAST COMSNG - R0 - 24-10-19 Level 11 OP Rehab, Physiotherapy Surgical Stepdown IVF Ayurveda, Holistic Medicine Wards + Post OP Patient rooms IT,Socomer, Biomedical Auditorium,Audio Visual, Simulation lab, Class Room Level 10 Patient rooms General Wards HDU Nuclear medicine- GAMMA CAMERA IP ROOMS- 15 NOS Level 09 Sleep Lab VISA Medicals (Executive rooms) Executive Health Check-Up (Executive rooms) Patient rooms- Deluxe (Executive rooms) Death/Birth Registration Restaurant Perinatology BMT IP ROOMS Level 08 Patient rooms General Wards Stroke ICU Dental Dept-OP OPG X-ray Lab TB Culture Lab Clinical Research Single Bed- 44 nos Suite Room 4 nos Junior Suite Room 14 nos Discharge Lounge Treatment Room Bystanders recreation Lounge Level 07 OPD-Neonatology (PharmacyGrp Manager cabin, Pediatric) Lab Collection Paediatric ICU + Day care+stepdown OPD-Gynaec (Pediatric) Labor Room (Pediatric) Mother & Baby ICU/Post OP (Pediatric) Pharmacy IP Billing/Discharge General Ward- Female ER Extension ward MDICU, Isolation Finance Dept (MDICU 1) IPR (Counseling,patien ts lounge) Step down Isolation Rooms Single Bed-44 nos Deluxe Room 22Nos Treatment Room 1 no Bystanders recreation Lounge Level 06 Patient rooms MICU/SDICU Plastic Surgery Dept (Nephrologist Luxury Dialysis Unit) Ophthamology Dept General Ward IT server room, Clinical Engineering Library Single Bed Surgical ICU - 12 beds Step down ICU Isolation Room (Burns unit) IP Billing Treatment Room Discharge Lounge, VIP Lounge,Pantry Level 05 Patient rooms TKR Stepdown ICU NICU 1 & NICU 2(Stepdown ICU) Neuro Dept Respiratory Medicine Dialysis ward 20 beds OT Complex Neuro ICU-10 beds Transplant ICU CSSD VIP Lounge Under construction Level 04 Surgical Suite SICU Trauma ICU Cathlabs Cath ICU Neuro ICU OT Complex CTICU Endoscopy Dermatology ,Cosmetology (Neuro / Neurologist/ Epilepsy clinic / Stroke clinic / Movement Disorder) Admission Lounge Pharmacy Gastro Dept Discharge summary NICU 30 beds+ 3 Iso.beds+Med. Preparation Labor Complex Recovery Room 5 beds Mother & Child ICU 6 + 1 beds VIP Lounge Condis Projects Purchase Level 03 Admin Nursing office OPD-Cardio OPD-Family Medicine OPD-Urology VIP Lounge Liver Transplant ICU (Urology Expansion) MDICU 1 & 2 (Acute Care Unit & ICCU) ICCU OPD- Psychiatry Bridge Emegency ward extension-10 beds Biomedical Dept office Multi purpose hall Restaurant Proposed Bridge OBG OPD Neo Natal OPD Perinataology OPD Speciality OPDs ( subject to change) Radiology Sample Collection/Lab, Common Toilets VIP Waiting lobby Bystander Rooms Level 02 Main Reception, Insurance Radiology Blood Bank Sample Collection/ Lab, Pharmacy Toilets, Security / HSE office OPD-General Surgery ,Internal Medicine OPD-Paediatric (Rheumatology/Geriatric/Haematology/ Family Clinic) OPD-Endocrinology & Dibatology ENT OPD Day care Chemo - 9 beds Consultation room - 5 nos Mammography Ultra sound Examination Room Pharmacy Administration Billing,Accounts Conference room Executive Health Check Up Visa Medicals Command Centre Dining ICU Attendents Lounge with toilet 20M-17F Toilets M/F/Handicap Bystander Rooms Level 01 Ortho & Hand Surgery ED / ER OT Radiology Laundry CSSD Staff Support Building Service F & B Dept,Canteen Andhra Bank Reception PET CT-Scan Linac Radiation Room Consultation room- 5 nos Minor Procedure room Physisicts, Counseling Room Pharmacy Store Chiller Plant/Service Area, Pump room Washing Area- Kitchen Surfce Parking 69 Nos Reception,TPA/ Insurance Pharmacy, Pharmacy Store Gift Shop & retail Outlets International Lounge,VIP Waiting Lounge Space for conducting events, Waiting area for pick-up Kitchen & Store Chiller Plant Room Electrical Plant room Human resources Facility management UPPER BASEMENT Coventional Parking 104 nos Two Wheeler parking Hyperbaric Oxygen Chamber Staff Toilet 2M/2F Fire Water Pump Room STP Panel Room LOWER BASEMENT Stack Parking 102X2 =204 nos Conventional Parking 33 nos Two Wheeler parking STP Equipment & Maintenance KIMS MAIN KIMS NORTH KIMS EAST SERVICE BLOCK AVITTOM
  • 15.
    Detailed Design Challenges • Site-specificdrawings to be generated with Consideration of existing systems • Input and feedback from the user group can streamline the design where the staff can be part of the commissioning Group • To Provide the most practical and economic solutions • Identify and schedule risk and uncertainties for project delivery • Appointment and Management of experienced PD and consultants • Budgeting approvals and Cost control plan • contract documentation • Preparing and vetting operational process flows for all connected depts to the refurbishment Detailed Design Phase
  • 16.
    Process Group Solutions/MitigationTools and techniques Design and Contracting (Detailed Design Development & Contract Award) • Prepare a Site logistics plan • Preparing a master schedule • Setting clear Communications plan • Tracker for design deliverables and approvals, contracting • preparing PERT chart and critical Path analysis • Starting pre-commissioning activities • Extensive survey of existing facilities • Self Updation of latest technology advancements that could be feasible • Advance notices/reminders for payments as well as deliverables • Assessing material labour waste and equipment flows • PERT charts for close followup • Scheduling and planning • Surveys and feedback • Value Engineering • Implentation of LEAN • Preparing RDS/RLS • GAP Analysis • Data Collection and Audits
  • 17.
    Detailed Planning Room DataSheets / Room Layout Sheets
  • 18.
    RLS - OPERATINGROOM Room Layout sheet/Room Datasheet Healthcare Planning and Design | STAT Consultancy
  • 19.
    Room Layout sheet/RoomDatasheet RLS - OPERATING ROOM
  • 20.
    OPERATING ROOM Room Layoutsheet/Room Datasheet
  • 21.
    ROOM LAYOUT SHEET-TYPICAL INPATIENT SUITE Room Layout sheet/Room Datasheet
  • 22.
    Why Value engineering? •The functionality of the project is often improved as well as producing tremendous savings, in both initial and life-cycle costs. • A “second look” at the design produced by the architect and engineers gives the assurance that all reasonable alternatives have been explored. • Cost estimates and scope statements are checked thoroughly, ensuring that nothing has been omitted or underestimated. • It helps to ensure that the best value will be obtained over the life of the building 22 SavingthroughValueEngineering&AdoptionofLEAN LEAN Streamlining • Lean concepts are being implemented in order to improve staff workflow, patient care, and safety while eliminating waste. When a facility becomes operational, the expectation is improved efficiencies and lower facility costs. • But, Lean can also be implemented during the design and construction process to improve project delivery.
  • 23.
    Pre-Construction Risk Assessment(PCRA) Healthcare facilities are required to have a PCRA process established. The PCRA is used for any healthcare facility demolition, construction, or renovation. It is a formal protocol used to identify potential healthcare construction risks and create mitigation strategies to reduce or eliminate them. There are seven components of a PCRA: • Life Safety Code deficiencies (interim life safety measures) • Air quality and pressure management (ICRA) • Utility interruptions and impacts • Noise • Vibration • Environmental services • Other safety hazards with respect to CDM Guidelines
  • 24.
    Execution, Monitoring &Control Challenges • ensureobjectives are achieved in terms of specific performance, time, cost and quality. • compliance with Trust/NHS regulatory or audit requirements. • Budget and cost management and avoiding overruns • Identifying risks and its mitigation • Throughout the life cycle of the project produce and publish a monthly dashboard report • Keeping upto date Insurance and other policy documentations • timely certification and valuations under the contract but with accuracy • Performance manage the design and construction team • Conflicts and management • Change management Execution, monitoring & control
  • 25.
    Process Group Solutions/MitigationTools and techniques Execution, Monitoring &Control (Construction and pre-commissioning Phase) • Giving timely, reliable, and focused key information given to the senior management • Develop a robust and effective Project Execution Plan (PEP) • Hold regular meetings with clinical, infection control and operational teams • Cost control plan • Set up and manage information flows, communication and planning within the design team • ad-hoc site inspections and check • Construction site review meetings • Give reasonable advance notice of additional capital funding required • checklisting • Dashboard and reports • Integrated Project Delivery • RACI matrix for design and execution • Ceiling closure checklists
  • 26.
    Dashboard-ELEMENTS should be derivedfrom the Implementation chart • Key progress information • Red flags • Management decisions pending overview • Outstanding change orders • compliance/reconciliation/Approvals status • cash flow Projections • design status • Quality • Risks and early warning • requirements, outstanding information, forecast out-turn costs, • alternatives to deliver savings, • health & safety, • decisions taken • performances of the design team & contractor.
  • 27.
  • 28.
    MEP systems Commissioning -P1 Facility Handover for HFOC-P1A Soft Launch Pretesting Post- testing Verificationof SEMP Procurement master list-P1 Commissioning Road Map FF&E Orders Facility Operations High side systems commissioning All equipment Orders-Long lead P1 May 22 Obtaining final approvals Statutory Applications Snagging Training Dept. Handovers Preparing dust free areas for FFE March 22 Post commissioning August 2022 April 22 June 2022 Orders-Long lead P1 Infra dependency
  • 29.
    Procurement master list Commissioning RoadMap- Monthly Monthly plans and their reviews with respect to commissioning dates FF&E Orders Feb 2022 High side systems commissioning ME Orders Statutory Applications 12 Verification of Master list Pharmacy TC HR Processes CAPEX Processes HR budget ME Orders- Minor
  • 30.
    Material delivery delaysesp. Factory made non readily available items Less/ inefficient Workforce and their output – deriving catch up plans Uninspected Contractual obligations and discussions Challenges at site Any Delay in Purchase Orders or pre-purchase processes Lack of clarity of deadlines/Planning for the foreman/site team Lack of Macro and micro planning along with weekly targets
  • 31.
    Why delays? issues •Excuses • skilled labor scarcity and supervisor incompetence • Not understanding/instilling the timelines. • Miscommunication and no Dual communication. • Psychological assumptions • Not receiving site updates. Not identifying red flags • Resources are not reallocated to ensure they continue to be matched to priorities. • Not solving clashes/issues in tandem with the construction activities. Keeping those for next day and delaying • Always keeping some works pending which always get forgotten • Construction activities not happening as per ideal/justifiable sequence and resulting in reworks and poor workmanship • Scattered construction activities leading to non- completion of areas in a direction/flow
  • 32.
    Rework / 95%work complete scenario due to No coordination The biggest threat • Example for interior ceiling : Assuming there is approx. just 3% rework per area • 10,00,000*3% = 30,000 sq. ft. work – • Double the size of blood bank with 4 times the effort & time • Approx. average of construction is 25 man hours/ 100 sq.ft and for rework it may be more than 100 man hours / 100 sq.ft which makes it 30000 man hours /8 hours – 3750 man days or in simple terms 38 days work of 100 workers
  • 33.
    Senior Management Team Site execution Communication challenges Client Civil PMC Head PMC MEP Client MEP PMC Interiors Operations team/Dept. owners •No collective information available with any team • PMC not bothered about Civil • Civil finishing not as per the priorities • No coordination happening between the Client MEP and PMC MEP • No coordination or follow up with Civil-MEP BME Hierarchy
  • 34.
    Migrating to Integrated Projectdelivery Why IPD? • Collaborative Approach • Collaboration with the design team, facilities staff and medical staff that will occupy the building ensures the space meets functional requirements and results in the highest level of patient care. • IPD denotes the process of bringing together the project architects, engineers construction managers to work together to in a collaborative effort, which can speed up the project’s completion. • the integrated team institutes open, collaborative, project-oriented goals, will result in cost-effective and timely built facilities that are of the highest quality.”
  • 35.
    Steps to achieve 1.Preparing a master schedule incorporating commissioning 2. Operations to handle the commissioning part in master schedule 3. Milestones to be shared by civil pmc and mep after internal coordination 4. Review progress every week and discuss red flags 5. Receive progress photos of discussed areas 6. Trade wise manpower report weekly chart and projections exclusively for phase 1 and related(hospital external, shaft works etc) 7. Assessing the situation and fixing priorities Type of meetings required every week 1. Weekly planning / Review meetings-top level macro level - floor /systems / Utility and occupancy and status of meeting deadline committed 2. Site coordination meetings. Between Civil,MEP and PMC with operations representatives 3. Contractor Review meetings-site level weekly targets zone/dept./block wise all site engineers and contractors 4. Design Coordination meetings to discuss open/pending items.
  • 36.
    Integrated master schedule •Scheduling the activities and resources efficiently plays a key role in any project’s success. The project master schedule is one of the most effective tools. • Master Schedule is a summary level project schedule which includes the major project deliverables, work breakdown structure components, and key project milestones and show various inter dept. relationships / dependencies. • A project master schedule is an early communication tool among stakeholders which shows the major deliverables, key milestones and its status • Simply put, a master schedule is prepared for tracking the project at a summary level. • This can instill the target date of the project in all the stakeholders
  • 37.
    Importance of following sequencein construction Sequencing of work has implications not only for keeping the project on schedule, but also for coordination of trades, quality control, and the potential need to dismantle or replace completed work. If the work is not implemented in the proper sequence, damage to completed work can occur if it is adversely affected by the tasks that follow. Example A new gypsum board was installed and finished to address damage from prior roof leakage. However, the contractor had not yet finished the new roof installation to address the source of the leakage, and the newly completed work was damaged and needed to be redone.
  • 38.
    Risk of Tiledamage and rework Block 5 Lift lobby Block 5 common toilet complex Importance of following direction in construction
  • 39.
    Sl.no Work/Task Materialdependencies Status Process owner W1 W2 W3 W4 W5 W6 W7 W8 W9 W10 W11 W12 Civil Phase 1 Civil works including masonry, brick wall partition 2 MEP Shaft works Pipes and ducts lagging 3 MEP testing 4 MEP low side works including wiring, cabling, piping, ducting and fixing of back boxes/first fix etc. ducting 5 Civil masonry completion including closing of shafts and completion of cement based works lagging 6 External façade/closing, sill level finishing etc. glass panels and frames lagging 7 Doors, shaft doors , and frames doors and frames lagging 8 Floor Tiling 9 Vertical - external and horizontal expansion joint finishing joint profiles lagging 10 Making the area/Block weatherproof and debris cleaning lagging 11 Floor to floor closing of shafts checker plates and welding lagging Interior Phase 12 Interior wall finishing-plastering and paneling False ceiling pre closure checklist signoff 13 False ceiling channel and tile/board works and cutouts as per RCP 14 Second fixtures MEP and Ceiling fixtures lights, diffusers current stage 15 First round cleaning Fit out Phase 16 laminate glass / special items fixing delivery of items for the area 17 Furniture delivery and placement furniture 18 MEP second fixtures on furniture 19 Sanitary and SS fixtures installation including grab bars etc. fixtures 20 Completing furniture installation 21 Second round deep cleaning Handing over phase 22 Snagging 23 Desnagging 24 Third round cleaning 25 Handing over signoff between projects and facility engineering 26 Takeover of user dept. and familiarisation of user dept. Timeline Timeline Ideal construction sequencing
  • 40.
    Pending civil worksduring advanced finishing stage in the same area Missing required Critical points resulting in rework
  • 41.
    Ceiling Closure checklist Riskassociated with not signing off ceiling closure in every area
  • 42.
  • 43.
    AuditMethodology • Identifying Risks •Categorizing Risks • Mitigating Risks PLAN FOR THE UNKNOWN Risk management and keeping risk registers
  • 44.
    Types of Work 1.Not conducting an Infection Control Risk Assessment (ICRA) An ICRA documented process that focuses on the reduction of risk from infection and acts through the phases of facility planning, design, construction, renovation and maintenance, provides guidance to administrators and construction personnel on proper infection control protocols. While most large renovation projects require an ICRA, smaller projects often do not. 2. Under-sizing the negative pressure system Facilities often consider negative pressure systems less important in small construction projects, and consequently they utilize the incorrect system size. The improper sizing of negative pressure systems does not allow for the recommended negative pressure of 0.01 inches of water, and can result in construction zone dust escaping into the general hospital area. 3. Conducting renovations during off hours While this may seem like an appealing option, it can quickly lead to sloppy work practices. Many healthcare facilities believe that by conducting construction during off-hours they can reduce costs and avoid the necessity of installing proper contaminant barriers; however, hospitals operate 24/7, therefore the risk to patients and staff exists 24/7. These contaminant barriers, or ICRA containment, and other preventive measures exist for a reason and their misuse can result in unnecessary contaminant exposure. Common Infection Control Mistakes To Avoid During Renovation Projects 4. Improper design of the containment barriers and anterooms • Improper placement of containment barriers and anterooms can make the difference between successful infection control and an outbreak. If the containment walls and other enclosures interfere with the placement of equipment or utilities, workers may bypass or dismantle them, which could lead to hospital-wide contamination. Personnel must consider the entire construction zone and the project flow before building these structures. 5. Failure to follow industry protocol for mold • Upon discovery of mold in a construction zone, personnel must enact specific measures to prevent the spread of mold spores. Failure to take all the appropriate steps, could place the facility at serious risk for an outbreak. • By keeping infection control a top priority before, during and after construction project, protect your patients and staff from exposure to contaminants and minimize the chances of illness.
  • 45.
    Containment of Dustand Debris • Controlling construction-related activities • Building shafts, chutes • Electrical and water system shutdowns • Ventilation and Environmental Control • Creating Negative Pressure Environments • HVAC system shutdowns, potential for passive ventilation • Barrier Systems • Dust and Debris Control • Envelope penetrations • Contamination Control • Removal of materials from the building • Clean Clothing and Tools Engineering Controls Safe Work Practices Daily Safety Briefings Vacuuming Debris Removal Traffic Control Worksite Cleaning Monitoring
  • 46.
    Sealed Air Ducts MobileDust Control Devices Tight to ceiling and walls Door Closed Barrier For Dust Control Debris Removal Use Of Coveralls During Demolition Sticky mats Steps Site entry separate from hospital
  • 47.
    Types of Work InfectionControl Risk Assessment-ICRA TYPE A Inspection and Non-Invasive Activities Includes, but is not limited to:  Removal of ceiling tiles for visual inspection limited to one tile per 50 square feet painting (but not sanding)  Wall covering, electrical trim work, minor plumbing and activities which do not generate dust or require cutting of walls or access to ceilings other than for visual inspection TYPE B Small scale, short-duration activities which create minimal dust Includes, but is not limited to:  Installation of telephone and computer cabling  Access to chase spaces  Cutting of walls or ceiling s where dust migration can be controlled TYPE C Work that generates a moderate to high level of dust or requires demolition or removal of fixed building components or assemblies Includes, but is not limited to:  Sanding of walls for painting or wall covering removal of floor coverings, ceiling tiles and casework  New wall construction  Minor duct work or electrical work above ceilings  Major cabling activities  Any activity which cannot be completed within a single work shift TYPE D Major demolition and construction projects Includes, but is not limited to:  Activities which require consecutive work shifts  Requires heavy demolition or removal of complete cabling systems  New construction Types of work Low Risk Medium Risk High Risk Highest Risk Office areas •Cardiology •Echo cardiography •Endoscopy •Nuclear medicine •Physical therapy •Radiology/MRI •Respiratory therapy •CCU •Emergency room •Labor and delivery •Laboratories (specimen) •Newborn nursery •Outpatient surgery •Pediatrics •Pharmacy •Post anesthesia care unit •Surgical units •Any area caring for immune compromised patients •Burn unit •Cardiac Cath lab •Central sterile supply •Intensive care units •Medical unit •Negative pressure isolation rooms •Oncology •Operating rooms including c-section rooms Type A Type B Type C Type D Low Risk I II II III/IV Medium Risk I II II IV High Risk I II III/IV IV Highest Risk II III/IV III/IV IV Match the type of work category to the patient risk group to determine the precaution class Patient Risk Categories
  • 48.
    Required Infection ControlPrecautions by Class partial listing During Construction Project Upon Completion Class I 1. Execute work by methods to minimize raising dust from construction operations. 2. Immediately replace ceiling tiles displaced for visual inspection. Class II 1. Provide active means to prevent airborne dust from dispersing into atmosphere. 2. Water mist work surfaces to control dust while cutting. 3. Seal unused doors with duct tape. 4. Block off and seal air vents. 5. Place dust mat at entrance and exit of work area. 6. Remove or isolate HVAC system in areas where work is being performed. 1. Wipe work surfaces with disinfectant. 2. Contain construction waste before transport in tightly covered containers. 3. Wet mop and/or vacuum with HEPA-filtered vacuum before leaving work area. 4. Remove isolation of HVAC system in areas where work is being performed. Class III 1. Remove or isolate HVAC system in area where work is being done to prevent contamination of duct system. 2. Use critical barriers (i.e. sheetrock, plywood, plastic) to seal areas from non-work areas or implement control a cube method (i.e., a cart with a plastic covering and a sealed connection to the work site with a HEPA vacuum to clean the area prior to exit from the area) before construction begins. 3. Maintain negative air pressure within the worksite using HEPA-equipped air filtration units. 4. Contain construction waste before transport in tightly covered containers. 5. Cover transport receptacles or carts, if the cover is not solid the cover must be taped closed. 1. Do not remove barriers from work area s until the completed project is inspected by the Infection Control Department and thoroughly cleaned by the Environmental Services Department. 2. Remove barrier materials carefully to minimize spreading of dirt and debris associated with construction. 3. Vacuum work area with HEPA-filtered vacuums. 4. Wet mop area with disinfectant. 5. Remove isolation of HVAC system in areas where work is being performed. Class IV 1. Isolate HVAC systems in areas where work is being done to prevent contamination of duct system. 2. Use critical barriers (i.e. sheetrock, plywood, plastic) to seal areas from non-work areas or implement control a cube method (i.e., a cart with a plastic covering and a sealed connection to the work site with a HEPA vacuum to clean the area prior to exit from the area) before construction begins. 3. Maintain negative air pressure within work site using HEPA-equipped air filtration units. 4. Seal holes, pipes, conduits and punctures appropriately. 1. Remove barrier material carefully to minimize spreading of dirt and debris associated with construction. 2. Contain construction waste before transport in tightly covered containers. 3. Cover transport receptacles or carts, if the cover is not solid the cover must be taped closed. 4. Vacuum work area with HEPA-filtered vacuums. 5. Wet mop area with disinfectant. 6. Remove isolation of HVAC system in areas where work is being performed.
  • 49.
  • 50.
  • 51.
    Operational and EngineeringCommissioning Challenges • analyzing and arriving at practical completion • Conflicts or differences in opinions • Coordinate the technical commissioning • Lack of Total snagging with participation from user depts • Coordination issues Commissioning
  • 52.
    Process Group Solutions/MitigationTools and techniques Operational and Facility-Engineering Commissioning • Intense Coordination and followup of bottlenecks and obstacles • Participation from all user and relevant support teams • Early identification of issues • Risk assessments during construction stage • Snagging, desnagging and rectification • Mock drills and TAT Evaluation • PERT Charts • Action Plans • Implementation chart • Robust communication • Key information flows • Trello or similar software for collaboration
  • 53.
    Engineering Commissioning • Developmentof Utility Management Plan • FormalAcceptance • Comprehensive training for maintenancestaff • Commissioning of • Engineeringsystems • MedicalEquipment • IT–Communication system • Signage-InternalExternal
  • 54.
    OPERATIONAL COMMISSIONING Formation of HFCCore Committee Deriving action plan for each department Implementation chart Coordinated Timeline-Master program Monthly milestones and progress review Execution Stage Planning Stage • Physical activities programme • Operational policies • Human resources strategies • Communication plan • Furniture, fittings and equipment activities • Occupation activities • Decommissioning of previous facilities • Budget allocations • Risk management
  • 55.
    Commissioning Meetings TEAM Members •Client Directors • Client Engineering heads CIVIL and MEP • PMO • PMC/PD Representatives • Client Admins HR Contracts • Client Procurement team • IT-Engineering heads • Clinical Heads • Utility-support services heads
  • 56.
  • 57.
    PROCESS RELATIONS DIAGRAM STATCONSULTANCY 57 > > > > > > > > > > > > > > Management approval > > > > Series start > > > > > > All concerned IT Digital Housekeeping Marketing HR Clinical Engg Safety PARCO HOSPITAL Operational commissioning PERT CHART : Master Procurement Projects Pharmacy Clinical Quality Nursing
  • 58.
    STAT CONSULTANCY REFERENCE ONLY Sl.noProject Phrase Cx Task Description Status/Remarks Timeline- Latest end Commissioning Task (w.r.t Master schedule. To be filled by STAT) 1 SOA analysis Schedule of Accomodation to be shared for analysis completed 31-Aug-19 2 Care planning Areas of care to be identified by key team completed 15-Sep-19 3 a)Inpatient completed 15-Sep-19 4 b)Outpatient completed 15-Sep-19 DOCUMENT REF NO : STAT-IND-KL-KIMSE-CMNSNG-OPT-APLN-NURSING-R0-19-7-19 DOCUMENT REVISION : REVISION 0 DOCUMENT ISSUE DATE: 19-07-2019 PROJECT : KIMS EAST HOSPITAL COMMISSIONING AGENCY : PROJECT LOCATION:TRIVANDRUM, KERALA DOCUMENT TITLE: ACTION PLAN FOR OPERATIONAL COMMISSIONING TARGET DEPARTMENT :DEPT. OF NURSING Pre-commissioning
  • 59.
    STAT CONSULTANCY 5 Dept.planning Organogram and Staff hierarchy completed 22-Sep-19 6 Manpower planning Completed. Submitted to HR 7 Adoption of Standard Operating Protocols extension only Not applicable 8 Setting of communication protocol extension only Not applicable 9 a)Intra department extension only Not applicable 10 b)Interdepartmental extension only Not applicable 11 Duty timings extension only Not applicable 12 DNO communicated to HR COMPLETED 13 HR. planning Staff strength as per the Care areas communicated to HR COMPLETED Setting up REFERENCE ONLY
  • 60.
    STAT CONSULTANCY 14 Nurseto patient ratio communicated to HR COMPLETED 15 a) Inpatient Rooms communicated to HR COMPLETED 16 b) ICUs communicated to HR COMPLETED 17 utilization of students communicated to HR COMPLETED 18 Facility planning verification / concurrence of infrastructure planning 15-Sep-19 19 Facility setup Verification of nurse call system 15-Nov-19 20 Operations setup Dress codes 30-Nov-19 21 SOP planning Hospital emergency code team setup 15-Feb-20 22 Training Induction Training 15-Mar-20 23 Training SOP Training 22-Mar-20 REFERENCE ONLY
  • 61.
    STAT CONSULTANCY 24 TrainingSafety training 30-Mar-20 25 Training Technology training-software and Command center 15-Apr-20 26 Training Equipment training by BME/Vendor 30-Apr-20 27 Training Mock drills 5-May-20 28 Equipment Handling Signoff Equipment acceptance after training 10-May-20 29 Equipment Handling asset management for allocated FFE 10-May-20 30 Equipment Handling Departmental allocation of Equipment as per equipment schedule 10-May-20 31 Equipment Handling Checklists for Equipment Maintenance 10-May-20 32 Site tour Site tour of inducted staff after handover 25-Apr-20 33 Snagging defects identification and rectifications 1-Apr-20 Training Handover Pre occupancy REFERENCE ONLY
  • 62.
    Start up plan Equipment installationplan Onboarding Plan Infra readiness- dust free zones Identifying and scheduling dept. startup Forming a multidisciplinary team 62 34 Training and trials Interdepartmental relationships and indenting procedure 1-May-20 35 Pre functional Patient acceptance trials 5-May-20 36 Facility handover Signoff Signoff facility handover for care areas 15-May-20 Pre occupancy training Implementation chart • Consolidated Action plans streamlined as per the OPR • Prepared after the finance department approval as per the allocated budget Start-up and transfer Plan
  • 63.
    Close Out & PostOccupancy Project Closeout & Post Occupancy Conducting lesson learned adding to policies based on lessons learned Taking responsibility to make sure the project is to the required standard of quality and within the specified constraints of time and cost.
  • 64.
    Family zones inpatient rooms which encourage closer observation of patients reduce the number of patient falls. Value Additions of EBD Patient safety EBD can achieve efficient workflow through decentralized workstations, which bring nurses, physicians, and supplies closer to patients by distributing stations throughout the unit. Natural light and Views of the outdoors can elicit positive emotions and distract patients from pain Increase Staff Efficiency Decrease Patient Need for Medication Conducting Evidence-based Design(EBD) studies Evidence-based design (EBD) is a decision-making approach that provides research-backed information for decisions made during the design process.
  • 65.
    EBD Design Process Measure –KPIs Noise  Light  Traffic  Aesthetics  Staff satisfaction  Patient healing rate  Average bed occupancy rates
  • 66.
    THANK YOU! Diligent, Proactivecoordination and management can achieve the desired Quality within the Cost before the Time anticipated of a project & exceed theOPRs in a live healthcare Construction environment Lets Create a positive resonance!

Editor's Notes

  • #9 Premise(s) for the future, upon which the project is required (e.g., occupancy at 90%, population growth, and change in treatment protocols); Descriptive overview of the change in the organization to address the project; The supporting rationale that identifies the factors driving the need and the planning work done to date; Summary of needs assessment findings; and key cost, schedule and implementation assumptions. Provides a detailed description of component activities and functions - what is done (e.g., inpatient care, ambulatory care, diagnostic imaging, patient transport, building cleaning, laundry, food services, human resources), by whom, when and with what resources. It includes specific components within the major activities/functions (e.g., Human resources would be further broken down – labour relations, payroll, accounting, etc.) and describes any transfer of activities/function from one component to another component.
  • #12 (e.g., access, security, privacy, noise control, natural light, infection prevention and control, safety, work environment, change and flexibility, sustainability, critical dimensions, overall layout, special needs population);
  • #25 EMC
  • #37 If Master Schedule is there, We will not approach with prejudice that the project wont get completed anytime sooner More clarity on items and dates
  • #47 46
  • #55 The process of commissioning a facility relates not only to the management of time, costs,supplies, equipment and the quality of buildings, but also to the management of people,systems and organizations to ensure that the facility is utilized effectively at the same time ensuring safe environment for patient, staff and visitors.