Download free for 30 days
Sign in
Upload
Language (EN)
Support
Business
Mobile
Social Media
Marketing
Technology
Art & Photos
Career
Design
Education
Presentations & Public Speaking
Government & Nonprofit
Healthcare
Internet
Law
Leadership & Management
Automotive
Engineering
Software
Recruiting & HR
Retail
Sales
Services
Science
Small Business & Entrepreneurship
Food
Environment
Economy & Finance
Data & Analytics
Investor Relations
Sports
Spiritual
News & Politics
Travel
Self Improvement
Real Estate
Entertainment & Humor
Health & Medicine
Devices & Hardware
Lifestyle
Change Language
Language
English
Español
Português
Français
Deutsche
Cancel
Save
Submit search
EN
Uploaded by
Hiroshi Maekawa
PDF, PPTX
3,456 views
Gitを使いこなしてみよう!
2014/04/16に行われた、VSハッカソン特別編『今日から始めるGit & GitHub入門』での発表資料です。
Technology
◦
Read more
8
Save
Share
Embed
Embed presentation
Download
Download as PDF, PPTX
1
/ 87
2
/ 87
3
/ 87
4
/ 87
5
/ 87
6
/ 87
7
/ 87
8
/ 87
9
/ 87
10
/ 87
11
/ 87
12
/ 87
13
/ 87
14
/ 87
15
/ 87
16
/ 87
17
/ 87
18
/ 87
19
/ 87
20
/ 87
21
/ 87
22
/ 87
23
/ 87
24
/ 87
25
/ 87
26
/ 87
27
/ 87
28
/ 87
29
/ 87
30
/ 87
31
/ 87
32
/ 87
33
/ 87
34
/ 87
35
/ 87
36
/ 87
37
/ 87
38
/ 87
39
/ 87
40
/ 87
41
/ 87
42
/ 87
43
/ 87
44
/ 87
45
/ 87
46
/ 87
47
/ 87
48
/ 87
49
/ 87
50
/ 87
51
/ 87
52
/ 87
53
/ 87
54
/ 87
55
/ 87
56
/ 87
57
/ 87
58
/ 87
59
/ 87
60
/ 87
61
/ 87
62
/ 87
63
/ 87
64
/ 87
65
/ 87
66
/ 87
67
/ 87
68
/ 87
69
/ 87
70
/ 87
71
/ 87
72
/ 87
73
/ 87
74
/ 87
75
/ 87
76
/ 87
77
/ 87
78
/ 87
79
/ 87
80
/ 87
81
/ 87
82
/ 87
83
/ 87
84
/ 87
85
/ 87
86
/ 87
87
/ 87
More Related Content
PDF
Git学ぼうぜの会 ハンズオン資料 - LOCAL学生部 GWイベント
by
Takuya Mukohira
PDF
Git for Begineers GitHub ハンズオン
by
Emma Haruka Iwao
PDF
Github時代のgitのはなし
by
Yoichi Toyota
PPTX
私が複数人開発で感じている Git・GitHubのうまみ
by
Shihomi Katayama
PDF
会社に Github導入した話
by
Yutaka Kinjyo
PDF
初心者がGoでCLIツール作ってみて学んだこと
by
Yuta Ohashi
PDF
Git勉強会
by
Masaaki Kakimoto
PPTX
Git運用ダメ出し会 - ネクストスケープ 2014/05/27 パワーランチ資料
by
mihararyosuke
Git学ぼうぜの会 ハンズオン資料 - LOCAL学生部 GWイベント
by
Takuya Mukohira
Git for Begineers GitHub ハンズオン
by
Emma Haruka Iwao
Github時代のgitのはなし
by
Yoichi Toyota
私が複数人開発で感じている Git・GitHubのうまみ
by
Shihomi Katayama
会社に Github導入した話
by
Yutaka Kinjyo
初心者がGoでCLIツール作ってみて学んだこと
by
Yuta Ohashi
Git勉強会
by
Masaaki Kakimoto
Git運用ダメ出し会 - ネクストスケープ 2014/05/27 パワーランチ資料
by
mihararyosuke
What's hot
PDF
Gitはじめの一歩
by
Ayana Yokota
PDF
2ヶ月前にgitを始めた私からこれから始める皆さんへ
by
Ayana Yokota
PPTX
200208 osh-nishimoto-v2
by
Takuya Nishimoto
PDF
【社内勉強会】弊社でGit!実案件での運用
by
Reimi Kuramochi Chiba
PDF
Gcpug in fukuoka!20150411 #gcpug
by
Ryosuke Akahoshi
PPTX
Git @ NNCT programming workshop
by
NNCT programming study group
PDF
GitBucketで社内OSSしませんか?
by
Kiyotaka Kunihira
KEY
Yapc2012資料
by
matsuo kenji
PDF
Git hub pagesで告知サイトを作ってみた
by
Soudai Sone
PDF
Github と仲良くなろう!
by
Kentaro Ohkouchi
PDF
SourceTreeで始めよう! Gitへの乗り換え指南
by
Kouji Matsui
PDF
githubでHP作ってみよ 2019/02/16 by CODE for IKOMA
by
Takuya Nozu
PDF
Gitのつくりかた YAPC::Asia 2015 @DQNEO
by
DQNEO
ODP
底辺webプログラマが今更git語ってみた
by
Yudai Fujita
PDF
はじめてのGit #gitkyoto
by
Hisateru Tanaka
PDF
モノグサ万歳!Webデザイナーがesa→GitHub→Travis CI→Hexoで、ポートフォリオのビルドを自動化した話 #ltlovers
by
Ai Minatogawa
PDF
ARLT_20_あなたの知らないGitHub
by
arcircle tmu
KEY
日本androidの会 中国支部 29回勉強会 github
by
Tomohiko Himura
PDF
超初心者向け!Visual Studio + GitHub + Source Treeで始めるアプリケーション開発
by
満徳 関
PPTX
GitHub Handson
by
Yoichiro Shimizu
Gitはじめの一歩
by
Ayana Yokota
2ヶ月前にgitを始めた私からこれから始める皆さんへ
by
Ayana Yokota
200208 osh-nishimoto-v2
by
Takuya Nishimoto
【社内勉強会】弊社でGit!実案件での運用
by
Reimi Kuramochi Chiba
Gcpug in fukuoka!20150411 #gcpug
by
Ryosuke Akahoshi
Git @ NNCT programming workshop
by
NNCT programming study group
GitBucketで社内OSSしませんか?
by
Kiyotaka Kunihira
Yapc2012資料
by
matsuo kenji
Git hub pagesで告知サイトを作ってみた
by
Soudai Sone
Github と仲良くなろう!
by
Kentaro Ohkouchi
SourceTreeで始めよう! Gitへの乗り換え指南
by
Kouji Matsui
githubでHP作ってみよ 2019/02/16 by CODE for IKOMA
by
Takuya Nozu
Gitのつくりかた YAPC::Asia 2015 @DQNEO
by
DQNEO
底辺webプログラマが今更git語ってみた
by
Yudai Fujita
はじめてのGit #gitkyoto
by
Hisateru Tanaka
モノグサ万歳!Webデザイナーがesa→GitHub→Travis CI→Hexoで、ポートフォリオのビルドを自動化した話 #ltlovers
by
Ai Minatogawa
ARLT_20_あなたの知らないGitHub
by
arcircle tmu
日本androidの会 中国支部 29回勉強会 github
by
Tomohiko Himura
超初心者向け!Visual Studio + GitHub + Source Treeで始めるアプリケーション開発
by
満徳 関
GitHub Handson
by
Yoichiro Shimizu
Viewers also liked
PDF
窓辺に立つ執事
by
Hiroshi Maekawa
PDF
ホントは楽しいエイブンポー
by
Hiroshi Maekawa
PDF
テストって何をするもの? - テストの5W1H -
by
Hiroshi Maekawa
PPTX
【SQiP2014】システム操作インターフェイス最適化によるテスト自動化ROI向上
by
Tatsuya Ishikawa
PDF
ドメイン『駆動』『開発』
by
Hiroshi Maekawa
PDF
なれる!IL
by
Hiroshi Maekawa
PDF
ポストJenkins時代のCI戦略
by
Hiroshi Maekawa
PPTX
JIRA / Confluence の必須プラグインはこれだ
by
Narichika Kajihara
PDF
PyQtではじめるGUIプログラミング
by
Ransui Iso
PDF
HTML5, きちんと。
by
Masataka Yakura
窓辺に立つ執事
by
Hiroshi Maekawa
ホントは楽しいエイブンポー
by
Hiroshi Maekawa
テストって何をするもの? - テストの5W1H -
by
Hiroshi Maekawa
【SQiP2014】システム操作インターフェイス最適化によるテスト自動化ROI向上
by
Tatsuya Ishikawa
ドメイン『駆動』『開発』
by
Hiroshi Maekawa
なれる!IL
by
Hiroshi Maekawa
ポストJenkins時代のCI戦略
by
Hiroshi Maekawa
JIRA / Confluence の必須プラグインはこれだ
by
Narichika Kajihara
PyQtではじめるGUIプログラミング
by
Ransui Iso
HTML5, きちんと。
by
Masataka Yakura
Similar to Gitを使いこなしてみよう!
PPT
Gitの紹介
by
Shoot Morii
ODP
Git トピックブランチと歴史の改ざん
by
tomo_masakura
PPTX
いいこんぶGitマニュアル
by
Kaito Yuuki
KEY
Git tutorial
by
Hiroki Kouchi
PDF
Gitのいいところ
by
kyanro
PDF
git 初めの一歩
by
Shin Yoshida
PPT
Githubことはじめ
by
tikitikipoo
PDF
Git 入門
by
y-uti
PDF
Gitとちょっと仲良くなるために覚えたことまとめ
by
Natsumi Kashiwa
PDF
GitHub勉強会
by
ArusuDev
KEY
20120324 git training
by
Takeshi AKIMA
PDF
テーマ別Git tips
by
Ikuo Degawa
PPTX
2018 07-18 git-hub講座
by
Takahito Sueda
PDF
Gitのよく使うコマンド
by
YUKI Kaoru
PDF
Git 初心者のための GitHub Pages
by
Takenori Nakagawa
PDF
Python for Data Analysis第1回勉強会(+git入門)
by
Makoto Kawano
KEY
一人でもはじめるGitでバージョン管理
by
Takafumi Yoshida
PDF
Git勉強会
by
masahiro_minami
PDF
Gitの使い方あれこれ
by
よしだ あつし
PPTX
Git勉強会資料
by
Kenji Takei
Gitの紹介
by
Shoot Morii
Git トピックブランチと歴史の改ざん
by
tomo_masakura
いいこんぶGitマニュアル
by
Kaito Yuuki
Git tutorial
by
Hiroki Kouchi
Gitのいいところ
by
kyanro
git 初めの一歩
by
Shin Yoshida
Githubことはじめ
by
tikitikipoo
Git 入門
by
y-uti
Gitとちょっと仲良くなるために覚えたことまとめ
by
Natsumi Kashiwa
GitHub勉強会
by
ArusuDev
20120324 git training
by
Takeshi AKIMA
テーマ別Git tips
by
Ikuo Degawa
2018 07-18 git-hub講座
by
Takahito Sueda
Gitのよく使うコマンド
by
YUKI Kaoru
Git 初心者のための GitHub Pages
by
Takenori Nakagawa
Python for Data Analysis第1回勉強会(+git入門)
by
Makoto Kawano
一人でもはじめるGitでバージョン管理
by
Takafumi Yoshida
Git勉強会
by
masahiro_minami
Gitの使い方あれこれ
by
よしだ あつし
Git勉強会資料
by
Kenji Takei
More from Hiroshi Maekawa
PDF
新しい技術を取り入れるための実験のやり方 〜サーバーレス・機械学習・PWAを実戦に投入するまで〜
by
Hiroshi Maekawa
PDF
老舗大企業からスタートアップでの二年間
by
Hiroshi Maekawa
PDF
芯を通す開発を目指して ー アジャイル"ファン"が本気でアジャイル開発に取り組んだ2年間 ー
by
Hiroshi Maekawa
PDF
第8回大阪Jenkins勉強会LT: iOS vs CI
by
Hiroshi Maekawa
PDF
Visual Studio Online as a CI Service
by
Hiroshi Maekawa
PDF
Travis, Circle そして Jenkins 2.0
by
Hiroshi Maekawa
PDF
Dockerとdev ops
by
Hiroshi Maekawa
PDF
Getting Start with React Native
by
Hiroshi Maekawa
PDF
「価値探索」がつないだクライアントと開発者の絆
by
Hiroshi Maekawa
PDF
「価値探索」がつないだ クライアントと開発者の絆 〜Craful開発チームの60日〜
by
Hiroshi Maekawa
PDF
スタートアップこそ巨人の肩に乗りまくれ! 〜Craful開発とMackerel〜
by
Hiroshi Maekawa
PDF
iOSのCI as a Service事情
by
Hiroshi Maekawa
PDF
テスト自動化のパターンと実践
by
Hiroshi Maekawa
PDF
テスト自動化のパタンランゲージ@Agilet Tour Osaka
by
Hiroshi Maekawa
PDF
雑食系エンジニアの作りかた
by
Hiroshi Maekawa
PDF
T4 Template 入門
by
Hiroshi Maekawa
PDF
自動化パタンランゲージ
by
Hiroshi Maekawa
PDF
事例から見るテスト自動化のポイント
by
Hiroshi Maekawa
PDF
C#とaop
by
Hiroshi Maekawa
PDF
Linq to XXXX(Reactive Extensionsの紹介)
by
Hiroshi Maekawa
新しい技術を取り入れるための実験のやり方 〜サーバーレス・機械学習・PWAを実戦に投入するまで〜
by
Hiroshi Maekawa
老舗大企業からスタートアップでの二年間
by
Hiroshi Maekawa
芯を通す開発を目指して ー アジャイル"ファン"が本気でアジャイル開発に取り組んだ2年間 ー
by
Hiroshi Maekawa
第8回大阪Jenkins勉強会LT: iOS vs CI
by
Hiroshi Maekawa
Visual Studio Online as a CI Service
by
Hiroshi Maekawa
Travis, Circle そして Jenkins 2.0
by
Hiroshi Maekawa
Dockerとdev ops
by
Hiroshi Maekawa
Getting Start with React Native
by
Hiroshi Maekawa
「価値探索」がつないだクライアントと開発者の絆
by
Hiroshi Maekawa
「価値探索」がつないだ クライアントと開発者の絆 〜Craful開発チームの60日〜
by
Hiroshi Maekawa
スタートアップこそ巨人の肩に乗りまくれ! 〜Craful開発とMackerel〜
by
Hiroshi Maekawa
iOSのCI as a Service事情
by
Hiroshi Maekawa
テスト自動化のパターンと実践
by
Hiroshi Maekawa
テスト自動化のパタンランゲージ@Agilet Tour Osaka
by
Hiroshi Maekawa
雑食系エンジニアの作りかた
by
Hiroshi Maekawa
T4 Template 入門
by
Hiroshi Maekawa
自動化パタンランゲージ
by
Hiroshi Maekawa
事例から見るテスト自動化のポイント
by
Hiroshi Maekawa
C#とaop
by
Hiroshi Maekawa
Linq to XXXX(Reactive Extensionsの紹介)
by
Hiroshi Maekawa
Gitを使いこなしてみよう!
1.
Gitを使いこなして みよう! @Posaune
2.
自己紹介 •まえかわ ひろし a.k.a
@Posaune •#京アジャ •#検これ •MS MVP for Visual Studio ALM •(検閲削除)
3.
今日話さないこと •Gitの細かいコマンドの使い方 •「逆引きGit入門」 •「Gitポケットリファレンス」 •HookScript •使えたら超便利 •GitHubもろもろ •moririringさんので完璧のはず •Github Pagesも便利よ。 •Github的なるものの代替手段 •Gitlabo •gitbucket
4.
学習リソース (オフライン)
5.
学習リソース (オンライン) •Lean Git Branching •http://pcottle.github.io/learnGitBranchin g/
6.
さて、Gitでできること 理解してもらえましたか??
7.
Git使ってみようと思った人?
8.
僕がお話しすること
9.
GitをもっとGitらしく活用 するための「きっかけ」
10.
キーワードは・・・
11.
歴 史 改
変
12.
歴史改変ツール Git
13.
「そんな『歴史改変』なんて 大げさな・・・」
15.
なにそれこわい
16.
大丈夫、こわくないよ!
17.
(わかって使えば)
18.
Git =
19.
Git = ChangeSetの集合
20.
ChangeSet - 追加 - 削除 -
変更
21.
Git = 自由に操作できるChangeSetの集合
22.
差替え あるチェンジセットを別のものに 書き換える
23.
挿入 あるチェンジセットを間に 差し込む
24.
削除 あるチェンジセットを消し去る
25.
入替 チェンジセットの順番を 入れ替える
26.
結合 複数のチェンジセットを 統合する
27.
・・・・・・
28.
それで、何が嬉しいの??
29.
便利な場面を考えてみよう
30.
例えば、こんなとき。
31.
うおー、Typoった… あああ、追加もれがぁ… やっべ、個人的なメモまでコミットしちゃったよ…
32.
差替え うおー、Typoった … あああ、追加もれがぁ… やっべ、個人的なメモまでコミットしちゃったよ… git commit –amend git
rebase 修正しとこ。
33.
続いて、こういうときも
34.
このコードをベース に開発してよ 拝承 ごめん、渡した コード古かった ファッ!?
35.
しゃーない、ここに追加の コミットおいて、rebase、 と。 挿入 git checkout git
add git rebase
36.
・・・ちょっとはイメージ 湧きました?
37.
さて、他にも使いどころは たくさんあるんですが、
38.
ちょっと脱線。
39.
歴史改変、といえば・・・?
41.
平 行 世
界
42.
Git = 平行世界を持ったChangeSetの 集合
43.
平行世界歴史改変ツール Git
44.
平行世界:ブランチって?
45.
平行世界
46.
平行世界 2つのChangeSetが適用された世界 1つのChangeSetが適用された世界
47.
ブランチ: ChangeSetの分岐に過ぎない
48.
ブランチに特有のコマンド
49.
分岐 あるチェンジセット以降に 平行世界を作る git branch git checkout
-b
50.
合流 ある平行世界の変更を取り込む git merge
51.
差替え 平行世界の出発点を差替える git rebase
52.
差替え 平行世界の出発点を差替える
53.
あとはほとんど一緒!
54.
ブランチの使いどころ
55.
どういうときに ブランチ=平行世界を使う?
56.
例えば・・・
57.
よーし、新しい機能 実装だー! んんん・・・。手詰まり。 別のやろっと♪
58.
ベース 新機能1 新機能1 新機能2
新機能2 なんかカオス
59.
ベース 新機能1 新機能1 新機能2 新機能2 平行世界で対処しよう!
60.
ベース 新機能1 新機能1 新機能2 新機能2 平行世界で対処しよう!
61.
ベース 新機能1 新機能1 新機能2 新機能2 平行世界で対処しよう! トピックブランチ
62.
他にも・・・
63.
よし、新機能開発だ! 拝承 既存機能で バグ出たぞゴルァ ファッ!?
64.
ベース 新機能 新機能 バグ修正
バグ修正 目的が混ざる・・・
65.
新機能 新機能 バグ修正 バグ修正 平行世界で対処しよう! ベース
66.
新機能 新機能 バグ修正 バグ修正 平行世界で対処しよう! ベース
67.
新機能 新機能 バグ修正 バグ修正 平行世界で対処しよう! ベース Hotfixブランチ
68.
まとめると・・・
69.
ベース 新機能1 新機能1 新機能2 新機能2 平行世界で対処しよう! バグ修正
バグ修正Hotfixブランチ トピックブランチ
70.
ベース 新機能1 新機能1 新機能2 新機能2 平行世界で対処しよう! バグ修正
バグ修正Hotfixブランチ リリースブランチ トピックブランチ
71.
ベース 新機能1 新機能1 新機能2 新機能2 平行世界で対処しよう! バグ修正
バグ修正Hotfixブランチ リリースブランチ トピックブランチ 開発ブランチ
72.
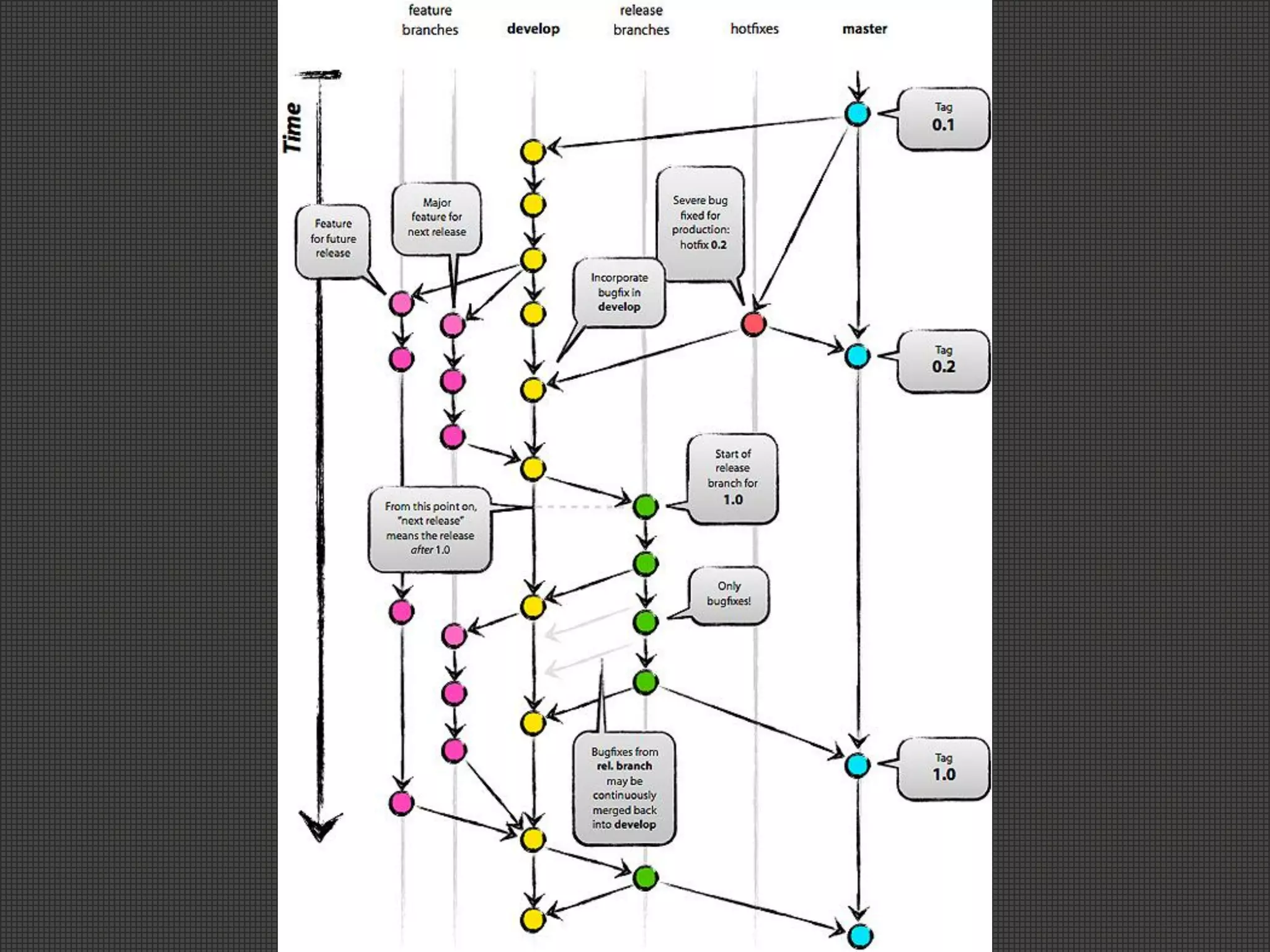
参考: git-flow
74.
まぁここまでいかなくても。
75.
結論: やりやすいようにやろう
76.
歴史改変しちゃダメなとき
78.
まとめ(ない)
79.
Gitは「らしく」使わないと いまいちメリットわからない
80.
「らしく」使うの結構大変
81.
キーワード
82.
歴史改変
83.
平行世界(ブランチ)
84.
とにかくコマンドをいっぱい 打って慣れること!
85.
まずは、トピックブランチから
86.
ベース 新機能1 新機能1 新機能2 新機能2 トピックブランチ
87.
Enjoy Branching!
Download