Fundamentals of Database systems
Ministry of Higher Education
Bamyan University
Computer Science Department
1
Presented by : Mustafa Kamel Mohammadi
Email : bamian.cs@gmail.com
Database System Concepts and Architecture
Fundamentals of database system 6th edition
Learning objectives
 In this chapter you will learn
 DBMS evolution
 Data model
 Three schema architecture
 DBMS language
 DBMS interfaces
 DBMS components
 Classification of DBMS
2
DBMSs evolution
 Monolithic systems
 The whole DBMS software package was in one integrated system
 Client/server system architecture
 Server module stores data
 Client access to the server
 Client module run on a user personal computer like application programs and user interfaces
 Distributed systems
 large centralized mainframe computers are being replaced by hundreds of distributed
workstations
3
Data model
 One fundamental characteristic of the database approach is Data abstraction
 Data abstraction generally refers to
 Hiding of details of data organization and storage
 Highlighting of the essential features for an improved understanding of data
 Different users can perceive data at their preferred level of detail
 A Data model is a collection of concepts that can be used to describe the
structure of a database
 Structure of a database : the data types, relationships, and constraints
 provides the necessary means to achieve this abstraction
Most data models also include operations
 Basic: retrieve or updating database….
 User defined: calculating some values
4
5
Data models
 High-level or conceptual data models
 Provide concepts that are close to the way many users’ understanding
 Use concepts such as entities, attributes, and relationships
 Entity represents a real-world object or concept, such as an employee or a project
 Attribute represents some characteristics of an Entity
 Relationship represents an association among the entities
 Entity-Relationship (ER) model a popular high-level conceptual data model
6
Cont.
 Representational (or Implementation) data models
 Easily understood by end users but that are not too far removed from the way data is
organized in computer storage
 Widely used Relational data model and so Network and Hierarchical
 Represent data by using record structures
 Low-level or Physical data models
 Provide concepts that describe the details of how data is stored on the computer storage
media
7
8
High Level Data model
Representational Data model
Schemas
 Description of a Database is called the Database schema
 Specified during database design and is not expected to change frequently
 Displayed schema is called a Schema diagram
 Data models have their own conventions for schema representation
 Shows neither the data type of each data item, nor the relationships
 Object in the schema is called schema construct
 Like STUDENT ,EMPLOYEE…
 Schema evolution is the changes in database schema
9
10
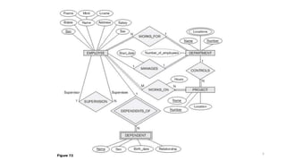
Schema diagram Ex.
Database Instances and Database state
 The data in the database at a particular moment in time is called a database
state or snapshot
 Database will contain the set of individual student entities (records) as its
instances
11
12
Database state Ex.
Database State
 Empty state
 When we define a new database, we specify its database schema only to the DBMS.
 Initial state
 The database is first populated or loaded with the initial data
 Current state
 Every time an update operation is applied to the database
 Valid state
 The DBMS is responsible for ensuring that every state of the database is valid
 A state that satisfies the structure and constraints specified in the schema
The schema is sometimes called the intension, and a database state is called an
extension of the schema
13
The Three-Schema Architecture
 Architecture for database systems
 The goal of the three-schema architecture is to separate the user applications from the physical
database
1. The Internal level has an internal schema, which describes the physical storage structure of the
database
2. The Conceptual level has a conceptual schema, which describes the structure of the whole
database for a community of users
3. The External or view level includes a number of external schemas or user views. Each external
schema describes the part of the database that a particular user group is interested in
14
15
Cont.
 Tool are available for visualizing the schema levels
 Some DBMSs clearly separates three schemas
 Most DBMSs do not separate the three levels completely and explicitly
 The three schemas are only descriptions of data, the stored data that actually exists is at the
physical level only
 The processes of transforming requests and results between levels are called mappings
16
As a result …. Data Independence
 Defined as the capacity to change the schema at one level of a database system without having to
change the schema at the next higher level.
 Two types of data independence
1. Logical data independence is the capacity to change the conceptual schema without having to
change external schemas or application programs
2. Physical data independence is the capacity to change the internal schema without having to
change the conceptual schema
Note:
few DBMSs have implemented the full three schema architecture.
Because:
Overhead of mapping during compilation or execution of a query or program
17
DBMS languages
The DBMS must provide appropriate languages and interfaces for each category of users
1-DDL (Data definition language)
 Used by the DBA and by database designers to define both conceptual and internal schemas In
DBMSs
 DDL compiler whose function is to process DDL statements
2- SDL (storage definition language)
 Used to specify the internal schema
 No specific language that performs the role of SDL.
18
Cont.
3 – View definition language (VDL)
To specify user views and their mappings to the conceptual schema.
In most DBMSs the DDL is used to define both conceptual and external schemas.
4 – DML (data manipulating language)
 Language used to manipulate data in database
 Select data
 Update data
 Insert data
 Delete data
19
SQL (Structured Query Language)
In current DBMSs the preceding types of languages are usually not considered
distinct languages
A comprehensive integrated language is used that includes
 DDL
 DML
 VDL
 SDL
Ex : SQL relational database language
 The SDL was a component in early versions of SQL but has been removed
20
DBMS interfaces
Graphical User Interfaces
 A GUI typically displays a schema to the user in diagrammatic form.
 The user then can specify a query by manipulating the diagram.
 In many cases, GUIs utilize both menus ,forms and other pointing objects.
Menu-Based Interfaces for Web Clients or Browsing
 These interfaces present the user with lists of options (called menus) that lead the user through
the formulation of a request
Forms-Based Interfaces
 Displays a form to each user ,Users can fill out all of the form entries to insert new data or
retrieve matching data.
21
22
DBMS interfaces
Natural Language Interfaces
 Accept requests written in English or some other language and attempt to understand them
 Like search engines such as Google, Ask…
Speech Input and Output
 Use of speech as an input query and speech as an answer to a question or result of a request.
 Examples are telephone directory, flight arrival/departure, and credit card account information
 Input is detected using a library of predefined words
 Output by conversion from text or numbers into speech
23
24
Cont.
Interfaces for the DBA.
Most database systems contain privileged commands that can be used only by
the DBA staff. These include commands for
 Creating accounts
 setting system parameters
 granting account authorization
 changing a schema
 reorganizing the storage structures of a database
 …..
 Like PHPmyAdmin
25
26
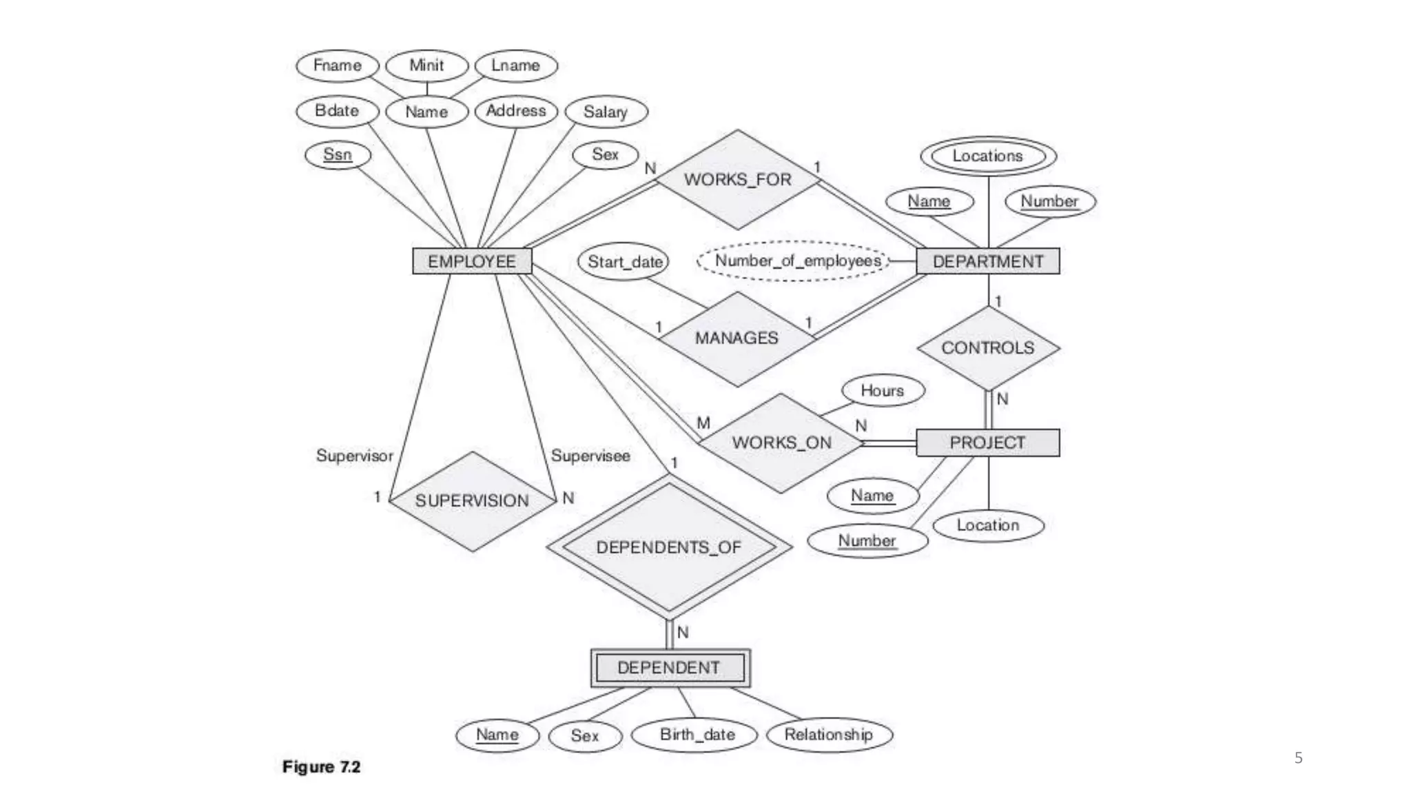
DBMS components
Access to the disk is controlled primarily by the operating system
The DDL compiler processes schema definitions, specified in the DDL, and stores
descriptions of the schemas (meta-data) in the DBMS catalog
Some uses buffer management module to schedule disk read/write
Stored data manager module of the DBMS controls access to DBMS information
that is stored on disk include read/write operations
Query compiler that compiles the query into an internal form.
Query optimizer used to rearrange and reorder operations, elimination of
redundancies, and use of correct algorithms to execute queries.
Pre compiler extracts DML commands from an application program written in a
host programming language and turning them to object code.
Runtime database processor executes
 Commands, Queris, Transactions
27
28
Database system Utilities
 Loading utility is used to load existing data files such as text files or sequential files into the
database by using conversion tools
 Backup utility creates a backup copy of the database, usually by dumping the entire database
onto tape or other mass storage medium
 Database storage reorganization utility can be used to reorganize a set of database files into
different file organizations, and improve performance
 Performance monitoring utility monitors database usage and provides statistics to the DBA
Note:
Other utilities may be available for sorting files, handling data compression,
monitoring access by users, interfacing with the network, and performing other
functions.
29
Tools, Application Environments and Communications Facilities
Data dictionary (or data repository) system.
 Stores information about
 Schemas
 Constraints
 Design decision
 Usage standards
 Application program description
 User information
 Such a system is also called an information repository.
Application development environments
 provide an environment for developing database applications
 Database design
 GUI development
 Querying and updating
 Application program development
30
Cont.
Communications software
 Whose function is to allow users at locations remote from the database system site to access the
database through computer terminals, workstations, or personal computers
31
Centralized and Client/Server Architectures for DBMSs
Centralized DBMSs Architecture
Uses mainframe computers to provide the main processing for all system
functions, including user application programs and user interface programs, as
well as all the DBMS functionality
Users accessed such systems via computer terminals that did not have processing
power and only provided display capabilities.
Basic Client/Server Architectures
As prices of hardware declined DBMS systems started to exploit the available
processing power at the user side, which led to client/server DBMS architectures
The idea is to define specialized servers
 file server that maintains the files of the client machines
 printer server are connected to printers ,all print requests are forwarded to them
 Web servers
 e-mail servers
32
Cont.
Client machines access to these servers, as well as to run local applications
 Some machines would be client sites only (for example, diskless workstations or
workstations/PCs with disks that have only client software installed)
A server is a system containing both hardware and software that can provide
services to the client machines, such as file access, printing, archiving, or
database access
 In general, some machines install only client software, others only server software, and still
others may include both client and server software
33
34
35
Two-Tier Client/Server Architectures for DBMSs
 In Two-tier architectures the software components are distributed over two systems client and
server
 Client side contains the user interface and application programs
 The query and transaction functionality related to SQL processing remained on the server side.
 The server is often called a query server or transaction server because it provides these two
functionalities. In an RDBMS, the server is also often called an SQL server
 A standard called Open Database Connectivity (ODBC) provides an application programming
interface (API), which allows client-side programs to call the DBMS
 Client program can actually connect to several RDBMSs and send query and transaction requests
using the ODBC API
 Java has defined JDBC that allows Java client programs to access one or more DBMSs through a
standard interface
36
Three-Tier and n-Tier Architectures for Web Applications
 The three-tier architecture adds an intermediate layer between the client and the
database server
 Middle tier is called the application server or the Webserver
 The intermediate server
 accepts requests from the client
 processes the request
 sends database queries and commands to the database server
 The user interface, application rules, and data access act as the three tiers
1. The presentation layer displays information to the user and allows data entry
2. The business logic layer handles intermediate rules and constraints before data is
passed up to the user or down to the DBMS
1. Check credintionals , interface loading, device recognition, location detection
3. The bottom layer includes all data management services.
 It is possible to divide the layers between the user and the stored data further into finer
components, thereby giving rise to n-tier architectures
37
Cont.
where (n) may be four or five tiers. Typically, the business logic layer is divided
into multiple layers
Used in distributed computing that allows
 Each layer can work independently
 Can handle different tasks
 Encryption/ Decryption
 Compression
 GPS
 …
38
39
Classification of Database Management Systems
Based on data model
 Relational DBMSs
 OODBMSs
 ORDBMSs
 Network DBMSs (old)
 hierarchical DBMSs (old)
 native XML DBMSs ( experimental)
 ….
Number of users
 Single-user systems support only one user at a time and are mostly used with PCs.
 Multiuser systems, which include the majority of DBMSs, support concurrent multiple users
40
Cont.
Number of sites
 Centralized if the data is stored at a single computer site.
 Distributed DBMS (DDBMS) can have the actual database and DBMS software distributed over
many sites
Cost
 Free ( open source)
 Commercial ( vary in cost)
Purpose
 General purpose
 Specific purpose
41
Hierarchical DBMSs
 Represents data as hierarchical tree structures
 Each hierarchy represents a number of related records
 Has problem when specifying non hierarchical relationship
42
Network data model
Network Model
 Use links to represent relationships between data, which forms a data network
 Network Model is able to model complex relationships
 Database contains a complex array of pointers that thread through a set of records. (implemented
by linked lists)
43
Exercise
Define the following terms:
• Data model, database schema, database state,
• internal schema, conceptual schema, external schema, data independence,
• DDL, DML, SDL, VDL, query language, host language, data sublanguage,
• DBMS utility, catalog, client/server architecture, three-tier and n-tier architecture.
44
45

Fundamentals of database system - Database System Concepts and Architecture

  • 1.
    Fundamentals of Databasesystems Ministry of Higher Education Bamyan University Computer Science Department 1 Presented by : Mustafa Kamel Mohammadi Email : bamian.cs@gmail.com Database System Concepts and Architecture Fundamentals of database system 6th edition
  • 2.
    Learning objectives  Inthis chapter you will learn  DBMS evolution  Data model  Three schema architecture  DBMS language  DBMS interfaces  DBMS components  Classification of DBMS 2
  • 3.
    DBMSs evolution  Monolithicsystems  The whole DBMS software package was in one integrated system  Client/server system architecture  Server module stores data  Client access to the server  Client module run on a user personal computer like application programs and user interfaces  Distributed systems  large centralized mainframe computers are being replaced by hundreds of distributed workstations 3
  • 4.
    Data model  Onefundamental characteristic of the database approach is Data abstraction  Data abstraction generally refers to  Hiding of details of data organization and storage  Highlighting of the essential features for an improved understanding of data  Different users can perceive data at their preferred level of detail  A Data model is a collection of concepts that can be used to describe the structure of a database  Structure of a database : the data types, relationships, and constraints  provides the necessary means to achieve this abstraction Most data models also include operations  Basic: retrieve or updating database….  User defined: calculating some values 4
  • 5.
  • 6.
    Data models  High-levelor conceptual data models  Provide concepts that are close to the way many users’ understanding  Use concepts such as entities, attributes, and relationships  Entity represents a real-world object or concept, such as an employee or a project  Attribute represents some characteristics of an Entity  Relationship represents an association among the entities  Entity-Relationship (ER) model a popular high-level conceptual data model 6
  • 7.
    Cont.  Representational (orImplementation) data models  Easily understood by end users but that are not too far removed from the way data is organized in computer storage  Widely used Relational data model and so Network and Hierarchical  Represent data by using record structures  Low-level or Physical data models  Provide concepts that describe the details of how data is stored on the computer storage media 7
  • 8.
    8 High Level Datamodel Representational Data model
  • 9.
    Schemas  Description ofa Database is called the Database schema  Specified during database design and is not expected to change frequently  Displayed schema is called a Schema diagram  Data models have their own conventions for schema representation  Shows neither the data type of each data item, nor the relationships  Object in the schema is called schema construct  Like STUDENT ,EMPLOYEE…  Schema evolution is the changes in database schema 9
  • 10.
  • 11.
    Database Instances andDatabase state  The data in the database at a particular moment in time is called a database state or snapshot  Database will contain the set of individual student entities (records) as its instances 11
  • 12.
  • 13.
    Database State  Emptystate  When we define a new database, we specify its database schema only to the DBMS.  Initial state  The database is first populated or loaded with the initial data  Current state  Every time an update operation is applied to the database  Valid state  The DBMS is responsible for ensuring that every state of the database is valid  A state that satisfies the structure and constraints specified in the schema The schema is sometimes called the intension, and a database state is called an extension of the schema 13
  • 14.
    The Three-Schema Architecture Architecture for database systems  The goal of the three-schema architecture is to separate the user applications from the physical database 1. The Internal level has an internal schema, which describes the physical storage structure of the database 2. The Conceptual level has a conceptual schema, which describes the structure of the whole database for a community of users 3. The External or view level includes a number of external schemas or user views. Each external schema describes the part of the database that a particular user group is interested in 14
  • 15.
  • 16.
    Cont.  Tool areavailable for visualizing the schema levels  Some DBMSs clearly separates three schemas  Most DBMSs do not separate the three levels completely and explicitly  The three schemas are only descriptions of data, the stored data that actually exists is at the physical level only  The processes of transforming requests and results between levels are called mappings 16
  • 17.
    As a result…. Data Independence  Defined as the capacity to change the schema at one level of a database system without having to change the schema at the next higher level.  Two types of data independence 1. Logical data independence is the capacity to change the conceptual schema without having to change external schemas or application programs 2. Physical data independence is the capacity to change the internal schema without having to change the conceptual schema Note: few DBMSs have implemented the full three schema architecture. Because: Overhead of mapping during compilation or execution of a query or program 17
  • 18.
    DBMS languages The DBMSmust provide appropriate languages and interfaces for each category of users 1-DDL (Data definition language)  Used by the DBA and by database designers to define both conceptual and internal schemas In DBMSs  DDL compiler whose function is to process DDL statements 2- SDL (storage definition language)  Used to specify the internal schema  No specific language that performs the role of SDL. 18
  • 19.
    Cont. 3 – Viewdefinition language (VDL) To specify user views and their mappings to the conceptual schema. In most DBMSs the DDL is used to define both conceptual and external schemas. 4 – DML (data manipulating language)  Language used to manipulate data in database  Select data  Update data  Insert data  Delete data 19
  • 20.
    SQL (Structured QueryLanguage) In current DBMSs the preceding types of languages are usually not considered distinct languages A comprehensive integrated language is used that includes  DDL  DML  VDL  SDL Ex : SQL relational database language  The SDL was a component in early versions of SQL but has been removed 20
  • 21.
    DBMS interfaces Graphical UserInterfaces  A GUI typically displays a schema to the user in diagrammatic form.  The user then can specify a query by manipulating the diagram.  In many cases, GUIs utilize both menus ,forms and other pointing objects. Menu-Based Interfaces for Web Clients or Browsing  These interfaces present the user with lists of options (called menus) that lead the user through the formulation of a request Forms-Based Interfaces  Displays a form to each user ,Users can fill out all of the form entries to insert new data or retrieve matching data. 21
  • 22.
  • 23.
    DBMS interfaces Natural LanguageInterfaces  Accept requests written in English or some other language and attempt to understand them  Like search engines such as Google, Ask… Speech Input and Output  Use of speech as an input query and speech as an answer to a question or result of a request.  Examples are telephone directory, flight arrival/departure, and credit card account information  Input is detected using a library of predefined words  Output by conversion from text or numbers into speech 23
  • 24.
  • 25.
    Cont. Interfaces for theDBA. Most database systems contain privileged commands that can be used only by the DBA staff. These include commands for  Creating accounts  setting system parameters  granting account authorization  changing a schema  reorganizing the storage structures of a database  …..  Like PHPmyAdmin 25
  • 26.
  • 27.
    DBMS components Access tothe disk is controlled primarily by the operating system The DDL compiler processes schema definitions, specified in the DDL, and stores descriptions of the schemas (meta-data) in the DBMS catalog Some uses buffer management module to schedule disk read/write Stored data manager module of the DBMS controls access to DBMS information that is stored on disk include read/write operations Query compiler that compiles the query into an internal form. Query optimizer used to rearrange and reorder operations, elimination of redundancies, and use of correct algorithms to execute queries. Pre compiler extracts DML commands from an application program written in a host programming language and turning them to object code. Runtime database processor executes  Commands, Queris, Transactions 27
  • 28.
  • 29.
    Database system Utilities Loading utility is used to load existing data files such as text files or sequential files into the database by using conversion tools  Backup utility creates a backup copy of the database, usually by dumping the entire database onto tape or other mass storage medium  Database storage reorganization utility can be used to reorganize a set of database files into different file organizations, and improve performance  Performance monitoring utility monitors database usage and provides statistics to the DBA Note: Other utilities may be available for sorting files, handling data compression, monitoring access by users, interfacing with the network, and performing other functions. 29
  • 30.
    Tools, Application Environmentsand Communications Facilities Data dictionary (or data repository) system.  Stores information about  Schemas  Constraints  Design decision  Usage standards  Application program description  User information  Such a system is also called an information repository. Application development environments  provide an environment for developing database applications  Database design  GUI development  Querying and updating  Application program development 30
  • 31.
    Cont. Communications software  Whosefunction is to allow users at locations remote from the database system site to access the database through computer terminals, workstations, or personal computers 31
  • 32.
    Centralized and Client/ServerArchitectures for DBMSs Centralized DBMSs Architecture Uses mainframe computers to provide the main processing for all system functions, including user application programs and user interface programs, as well as all the DBMS functionality Users accessed such systems via computer terminals that did not have processing power and only provided display capabilities. Basic Client/Server Architectures As prices of hardware declined DBMS systems started to exploit the available processing power at the user side, which led to client/server DBMS architectures The idea is to define specialized servers  file server that maintains the files of the client machines  printer server are connected to printers ,all print requests are forwarded to them  Web servers  e-mail servers 32
  • 33.
    Cont. Client machines accessto these servers, as well as to run local applications  Some machines would be client sites only (for example, diskless workstations or workstations/PCs with disks that have only client software installed) A server is a system containing both hardware and software that can provide services to the client machines, such as file access, printing, archiving, or database access  In general, some machines install only client software, others only server software, and still others may include both client and server software 33
  • 34.
  • 35.
  • 36.
    Two-Tier Client/Server Architecturesfor DBMSs  In Two-tier architectures the software components are distributed over two systems client and server  Client side contains the user interface and application programs  The query and transaction functionality related to SQL processing remained on the server side.  The server is often called a query server or transaction server because it provides these two functionalities. In an RDBMS, the server is also often called an SQL server  A standard called Open Database Connectivity (ODBC) provides an application programming interface (API), which allows client-side programs to call the DBMS  Client program can actually connect to several RDBMSs and send query and transaction requests using the ODBC API  Java has defined JDBC that allows Java client programs to access one or more DBMSs through a standard interface 36
  • 37.
    Three-Tier and n-TierArchitectures for Web Applications  The three-tier architecture adds an intermediate layer between the client and the database server  Middle tier is called the application server or the Webserver  The intermediate server  accepts requests from the client  processes the request  sends database queries and commands to the database server  The user interface, application rules, and data access act as the three tiers 1. The presentation layer displays information to the user and allows data entry 2. The business logic layer handles intermediate rules and constraints before data is passed up to the user or down to the DBMS 1. Check credintionals , interface loading, device recognition, location detection 3. The bottom layer includes all data management services.  It is possible to divide the layers between the user and the stored data further into finer components, thereby giving rise to n-tier architectures 37
  • 38.
    Cont. where (n) maybe four or five tiers. Typically, the business logic layer is divided into multiple layers Used in distributed computing that allows  Each layer can work independently  Can handle different tasks  Encryption/ Decryption  Compression  GPS  … 38
  • 39.
  • 40.
    Classification of DatabaseManagement Systems Based on data model  Relational DBMSs  OODBMSs  ORDBMSs  Network DBMSs (old)  hierarchical DBMSs (old)  native XML DBMSs ( experimental)  …. Number of users  Single-user systems support only one user at a time and are mostly used with PCs.  Multiuser systems, which include the majority of DBMSs, support concurrent multiple users 40
  • 41.
    Cont. Number of sites Centralized if the data is stored at a single computer site.  Distributed DBMS (DDBMS) can have the actual database and DBMS software distributed over many sites Cost  Free ( open source)  Commercial ( vary in cost) Purpose  General purpose  Specific purpose 41
  • 42.
    Hierarchical DBMSs  Representsdata as hierarchical tree structures  Each hierarchy represents a number of related records  Has problem when specifying non hierarchical relationship 42
  • 43.
    Network data model NetworkModel  Use links to represent relationships between data, which forms a data network  Network Model is able to model complex relationships  Database contains a complex array of pointers that thread through a set of records. (implemented by linked lists) 43
  • 44.
    Exercise Define the followingterms: • Data model, database schema, database state, • internal schema, conceptual schema, external schema, data independence, • DDL, DML, SDL, VDL, query language, host language, data sublanguage, • DBMS utility, catalog, client/server architecture, three-tier and n-tier architecture. 44
  • 45.