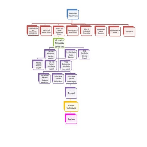
Technology Flow ChartLinda Lee – EA 1208<br />School Board:Creates and develops policies for the district; completes all Texas and national criteria in technology; allocates funds and sets parameters for funding of technology.
Superintendent of Schools:Manages the school system, leads schools to vision by support and modeling technology, and ensures the implementation of policy. <br />Chief Technology Officer and Chief Technology Assistant:Align technology services and understand the needs of the campuses.<br />Director of Learning Technology and Integration Specialists:Help integrate technology into general education curriculum; design and conduct professional development sessions for teachers and district employees to stay current on technology equipment and technology teaching skills.<br />District Technology Support Staff:Network Administrators, Technology Specialists, Technology/Software Engineers, and Network Tech/Customer Support Engineers: work to support programs and help teachers.<br />Principals:Leads and develops campus vision of technology; models and monitors implementation and proper use; allocates campus funds for technology; ensures goals are made through the campus improvement plan; plans professional development; communicates expectations.<br />Campus Instructional Improvement Committee or CIIC:Reviews STaR Chart and AEIS data and previous CIP to identify strengths and weaknesses of the campus; determines professional development needs and sets goals for campus. improvement growth.<br />Technology Instructional Support (TIS):Oversees that technology is integrated into daily instruction; assists teachers in integrating technology; plans professional development sessions and support.<br />Technology Cadre:Assesses needs and works on achieving goals; conducts technology fundraisers. Technology Grade Level Mentor:Mentors model technology use and support fellow grade level teachers.  <br />Teachers:Integrates technology into daily instruction; utilizes professional development sessions; works to achieve technology goals; utilizes technology to help ensure that students are prepared to be successful in the 21st century; accesses PD to improve technology integration<br /> <br />Professional Development Plan<br />Professional Development Session Continual Plan:Purpose:Description:Campus Technology Needs:Materials:Details:Ensure all teachers are utilizing programs purchased by district and available for use at campus levelInvite company representative for First in Math to campusInvite company representative for Diagnostic On-line Reading Assessment and Diagnostic On-line Math Assessment to campusExplore District Provided Technology Websites and Databases throughout the school yearEnsure all students have access to all available technology programs for guided or independent practice and/or interventionTo provide inservice on individualized computer program for improvement in math skills acquisitionTo train/answer questions of special education teachers regarding on-line tools To inform teachers of the technology resources made available by the Director of Learning  Technology and  Integration Specialist’s Department.To provide continued support of  teacher use and integration of technology for instruction and enrichment.Teachers will become familiar with how to set up district-provided programs to individualize for students in class and how to navigate through each program.Teachers will experience and explore First in Math program in order to integrate program’s skill acquisition improvement games with curriculumSpecial Education staff will explore both DORA and DOMA programs and learn to score then record results of assessments and use info to provide interventions for students using programWith guidance from cadre and grade level mentors teachers will experience and explore each district provided website with the expectation of integrating available technology into daily curriculum.Programs uploaded onto all student computersFirst in Math program uploaded onto all student computersDORA/DOMA programs loaded onto all special education classroom computersPer Campus Improvement Plan, all teachers will integrate technology programs and tools into daily curriculum in order to provide differentiated instruction.Involve teachers in meaningful acquisition of technology skills and knowledge in district provided resources.Classroom computers or access to computer labs uploaded with programs Previous years’ campus LoTi levels/dataPrevious years’ campus AEIS dataProfessional Development SurveyComputer per teacherAccess to firstinmath.com – user name and passwordPrevious years’ campus LoTi levels/dataPrevious years’ campus AEIS dataAccess to DORA/DOMA teacher component – user name and passwordPrevious AEIS reportStudent IEPs Access to the district website via InternetDistrict Log in information(Username and password for school wide use)Professional Development SurveyPrevious years’ campus LoTi levels/dataLocation – Computer LabProfessional Development Timeline –Within first month of school..Location – Computer LabProfessional Development Timeline –Within first month of schoolLocation – In Special Education Team Leader’s roomProfessional Development Timeline – Before start of school yearLocation -Meeting with grade level mentor and TIS in mentor’s classroom to explore new website/databaseProfessional Development Timeline –Formally once a month/informally as support is needed<br />Evaluation Action Plan<br />On-going Professional Development PlanPre-Evaluation of Teacher Technology Usage and District Website Resources:Continued Monitoring:Summative Evaluation Measures:End Products to Assist in Evaluation:Evaluation Timelines:Ensure all teachers are utilizing programs purchased by district and available for use at campus levelInvite company representative for First in Math to campus provide inservice on individualized computer program for mathInvite company representative for Diagnostic On-line Reading Assessment and Diagnostic On-line Math Assessment to campusExplore District Provided Technology Websites and Databases throughout the school yearBeginning of Year Survey  Review and share previous LoTi levels and STaR chart and AEIS campus scoresMiddle of Year Progress Survey (Compare results to BOY survey)Active participation in each grade level technology mentor meetingWalk-throughs/review of lesson plans by campus administrators/Technology Integration Specialist Attitude toward technologyMotivation to implement and integrate new technology programs in lessonsEnd of Year Survey (Compare results to BOY/MOY surveys)Teacher integration of technology in lessonsAccumulation of technology education hoursComparison of LoTi, AEIS and STaR chart campus levelsAssessment scores of DORA/DOMA Attitude toward technologyTeacher lesson plansTeacher created productsStudent created productsIncrease in acquisition of math strategies and skills through assessmentsAssessment scores of DORA/DOMA used in IEP development, brought to ARDs and data daysTechnology Integration Specialist will check after first month to ensure all students are enrolled in appropriate programs by classroom teacher.Classroom teachers submit to principal weekly names of students with most improved scores on First in Math site to be announced during Friday morning announcementsAssessments of all Special Education students within first month of schoolTeachers expected to incorporate technology plans into weekly lesson plans after first nine weeks.<br />
Flowchart, action plan and plan of evaluation
Flowchart, action plan and plan of evaluation
Flowchart, action plan and plan of evaluation

Flowchart, action plan and plan of evaluation

  • 1.
    Technology Flow ChartLindaLee – EA 1208<br />School Board:Creates and develops policies for the district; completes all Texas and national criteria in technology; allocates funds and sets parameters for funding of technology.
  • 2.
    Superintendent of Schools:Managesthe school system, leads schools to vision by support and modeling technology, and ensures the implementation of policy. <br />Chief Technology Officer and Chief Technology Assistant:Align technology services and understand the needs of the campuses.<br />Director of Learning Technology and Integration Specialists:Help integrate technology into general education curriculum; design and conduct professional development sessions for teachers and district employees to stay current on technology equipment and technology teaching skills.<br />District Technology Support Staff:Network Administrators, Technology Specialists, Technology/Software Engineers, and Network Tech/Customer Support Engineers: work to support programs and help teachers.<br />Principals:Leads and develops campus vision of technology; models and monitors implementation and proper use; allocates campus funds for technology; ensures goals are made through the campus improvement plan; plans professional development; communicates expectations.<br />Campus Instructional Improvement Committee or CIIC:Reviews STaR Chart and AEIS data and previous CIP to identify strengths and weaknesses of the campus; determines professional development needs and sets goals for campus. improvement growth.<br />Technology Instructional Support (TIS):Oversees that technology is integrated into daily instruction; assists teachers in integrating technology; plans professional development sessions and support.<br />Technology Cadre:Assesses needs and works on achieving goals; conducts technology fundraisers. Technology Grade Level Mentor:Mentors model technology use and support fellow grade level teachers. <br />Teachers:Integrates technology into daily instruction; utilizes professional development sessions; works to achieve technology goals; utilizes technology to help ensure that students are prepared to be successful in the 21st century; accesses PD to improve technology integration<br /> <br />Professional Development Plan<br />Professional Development Session Continual Plan:Purpose:Description:Campus Technology Needs:Materials:Details:Ensure all teachers are utilizing programs purchased by district and available for use at campus levelInvite company representative for First in Math to campusInvite company representative for Diagnostic On-line Reading Assessment and Diagnostic On-line Math Assessment to campusExplore District Provided Technology Websites and Databases throughout the school yearEnsure all students have access to all available technology programs for guided or independent practice and/or interventionTo provide inservice on individualized computer program for improvement in math skills acquisitionTo train/answer questions of special education teachers regarding on-line tools To inform teachers of the technology resources made available by the Director of Learning Technology and Integration Specialist’s Department.To provide continued support of teacher use and integration of technology for instruction and enrichment.Teachers will become familiar with how to set up district-provided programs to individualize for students in class and how to navigate through each program.Teachers will experience and explore First in Math program in order to integrate program’s skill acquisition improvement games with curriculumSpecial Education staff will explore both DORA and DOMA programs and learn to score then record results of assessments and use info to provide interventions for students using programWith guidance from cadre and grade level mentors teachers will experience and explore each district provided website with the expectation of integrating available technology into daily curriculum.Programs uploaded onto all student computersFirst in Math program uploaded onto all student computersDORA/DOMA programs loaded onto all special education classroom computersPer Campus Improvement Plan, all teachers will integrate technology programs and tools into daily curriculum in order to provide differentiated instruction.Involve teachers in meaningful acquisition of technology skills and knowledge in district provided resources.Classroom computers or access to computer labs uploaded with programs Previous years’ campus LoTi levels/dataPrevious years’ campus AEIS dataProfessional Development SurveyComputer per teacherAccess to firstinmath.com – user name and passwordPrevious years’ campus LoTi levels/dataPrevious years’ campus AEIS dataAccess to DORA/DOMA teacher component – user name and passwordPrevious AEIS reportStudent IEPs Access to the district website via InternetDistrict Log in information(Username and password for school wide use)Professional Development SurveyPrevious years’ campus LoTi levels/dataLocation – Computer LabProfessional Development Timeline –Within first month of school..Location – Computer LabProfessional Development Timeline –Within first month of schoolLocation – In Special Education Team Leader’s roomProfessional Development Timeline – Before start of school yearLocation -Meeting with grade level mentor and TIS in mentor’s classroom to explore new website/databaseProfessional Development Timeline –Formally once a month/informally as support is needed<br />Evaluation Action Plan<br />On-going Professional Development PlanPre-Evaluation of Teacher Technology Usage and District Website Resources:Continued Monitoring:Summative Evaluation Measures:End Products to Assist in Evaluation:Evaluation Timelines:Ensure all teachers are utilizing programs purchased by district and available for use at campus levelInvite company representative for First in Math to campus provide inservice on individualized computer program for mathInvite company representative for Diagnostic On-line Reading Assessment and Diagnostic On-line Math Assessment to campusExplore District Provided Technology Websites and Databases throughout the school yearBeginning of Year Survey Review and share previous LoTi levels and STaR chart and AEIS campus scoresMiddle of Year Progress Survey (Compare results to BOY survey)Active participation in each grade level technology mentor meetingWalk-throughs/review of lesson plans by campus administrators/Technology Integration Specialist Attitude toward technologyMotivation to implement and integrate new technology programs in lessonsEnd of Year Survey (Compare results to BOY/MOY surveys)Teacher integration of technology in lessonsAccumulation of technology education hoursComparison of LoTi, AEIS and STaR chart campus levelsAssessment scores of DORA/DOMA Attitude toward technologyTeacher lesson plansTeacher created productsStudent created productsIncrease in acquisition of math strategies and skills through assessmentsAssessment scores of DORA/DOMA used in IEP development, brought to ARDs and data daysTechnology Integration Specialist will check after first month to ensure all students are enrolled in appropriate programs by classroom teacher.Classroom teachers submit to principal weekly names of students with most improved scores on First in Math site to be announced during Friday morning announcementsAssessments of all Special Education students within first month of schoolTeachers expected to incorporate technology plans into weekly lesson plans after first nine weeks.<br />