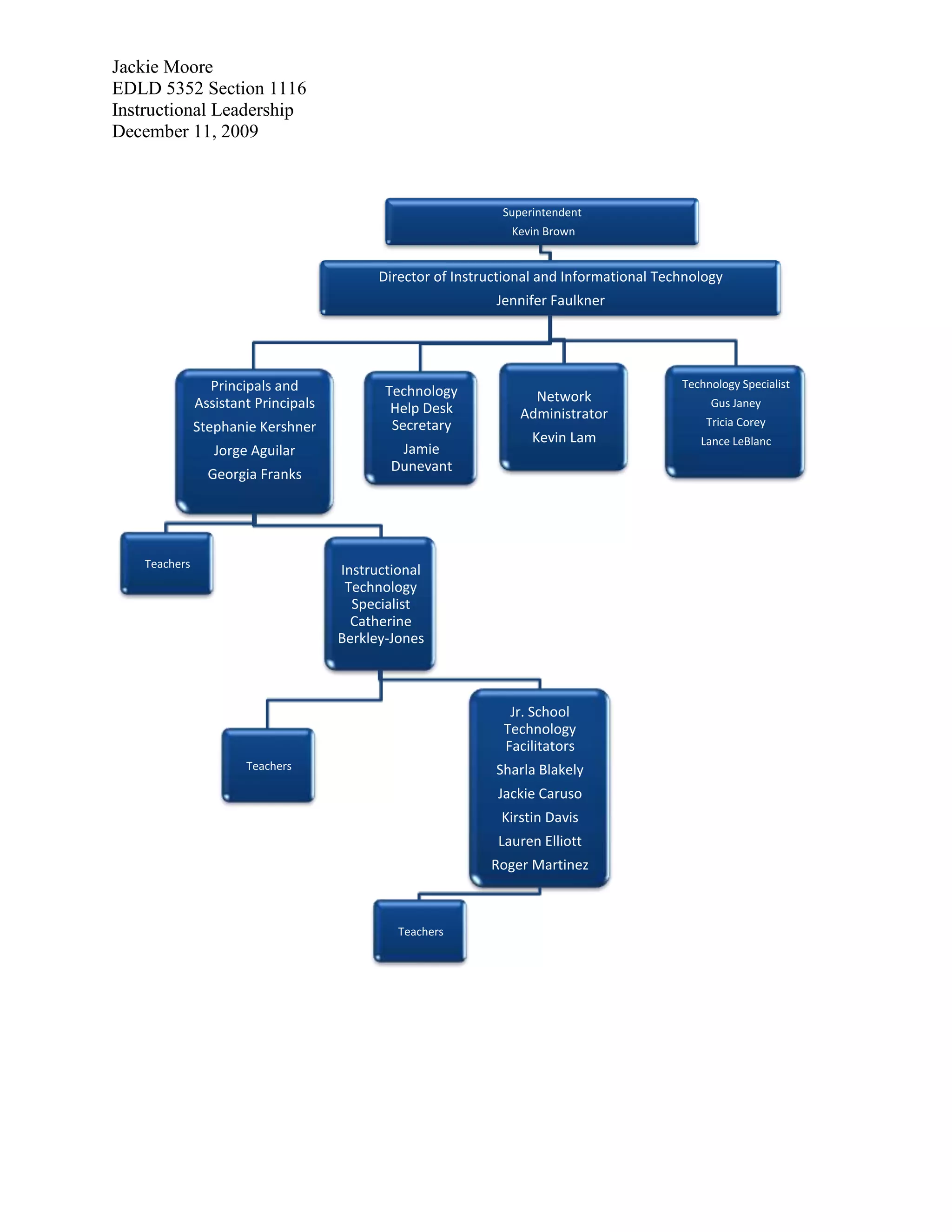
SuperintendentMakes sure the district is in compliance with state laws regarding technology.
Ensures that the board goals for technology are being implemented.
Oversees the Director of Instructional and Informational Technology
Oversees the budget for technology.  Makes sure we are preparing the budget for future technology needs. Director of Instructional and Informational TechnologyDevelop the district technology plan.Coordinates the implementation of the plan and evaluates and recommends modifications as needed.  Chairs the district technology committee and provides leadership and direction when needed.Provides assistance and support to teachers and administrators to help them implement technology into their lessons.Supervises the district technology support staff.Recommends budget requirements to support district's technology plan. Insures district is in compliance with state and federal technology mandates and initiatives.Consults with administrators on network related issues.Evaluates and purchases hardware and software.Keeps and inventory of all software purchases and licenses. Reports to the superintendent. Network AdministratorNetwork DeignManagementTrouble ShootingBack up and StorageResponsible for keeping documentation recordsResponsible for security and virus protection. Technology SpecialistThey help with basic maintenance of computers.They assist schools in applying instructional technology integration into content areas.They present workshops for the district. They schedule, organize and facilitate training.  Principal and Assistant PrincipalOverall infusion of Technology at the campus through curriculum and instruction.Leading the Media Team meeting in order to establish a connection between technology and the Library.Oversee the decision making of the Tech committee regarding campus decision about technology.Oversee the duties of the Technology Specialist on campusDiscipline students who violate the Acceptable Use PolicyEnsure all teachers comply with District Technology Directives. Check Electronic calendar to ensure no more than two tests are scheduled per subject area per day.Act as first go-to person for Data DirectorTechnology Help Desk SecretaryManages and supervises the day to day activities of the technology department.Monitors help desk systems and distribute work orders.Responsible for maintaining updated inventory of all computer and printers throughout the district. Fields phone call and takes messages. Instructional Technology SpecialistProvides instruction, training and resources in order to facilitate the use of technology in the classroom. Provides input in the development or programs that will help students use technology as a learning tool.  It up to date on best practices used to integrate technology in all parts of the school.Sometimes is in the classroom helping teachers with technology integration.  May demonstrate lessons and then have the teacher take over.  Serves as a liaison between district, local, state and federal agencies.  Assist in the development and implementation of technology professional development.Technology FacilitatorsCollaborates with teachers to develop curriculum materials and specific lesson plans that integrate technology.
Models the use of technology integration in their curriculum areas.
Helps conduct staff development in the areas of technology integration.
Assists in maintaining hardware, software and network infrastructures.TeachersImplementation of technology TEKS into their curriculum.
Models the use of various technology devices in the classroom.

Masters Pro Dev. Chart

  • 1.
    SuperintendentMakes sure thedistrict is in compliance with state laws regarding technology.
  • 2.
    Ensures that theboard goals for technology are being implemented.
  • 3.
    Oversees the Directorof Instructional and Informational Technology
  • 4.
    Oversees the budgetfor technology. Makes sure we are preparing the budget for future technology needs. Director of Instructional and Informational TechnologyDevelop the district technology plan.Coordinates the implementation of the plan and evaluates and recommends modifications as needed. Chairs the district technology committee and provides leadership and direction when needed.Provides assistance and support to teachers and administrators to help them implement technology into their lessons.Supervises the district technology support staff.Recommends budget requirements to support district's technology plan. Insures district is in compliance with state and federal technology mandates and initiatives.Consults with administrators on network related issues.Evaluates and purchases hardware and software.Keeps and inventory of all software purchases and licenses. Reports to the superintendent. Network AdministratorNetwork DeignManagementTrouble ShootingBack up and StorageResponsible for keeping documentation recordsResponsible for security and virus protection. Technology SpecialistThey help with basic maintenance of computers.They assist schools in applying instructional technology integration into content areas.They present workshops for the district. They schedule, organize and facilitate training. Principal and Assistant PrincipalOverall infusion of Technology at the campus through curriculum and instruction.Leading the Media Team meeting in order to establish a connection between technology and the Library.Oversee the decision making of the Tech committee regarding campus decision about technology.Oversee the duties of the Technology Specialist on campusDiscipline students who violate the Acceptable Use PolicyEnsure all teachers comply with District Technology Directives. Check Electronic calendar to ensure no more than two tests are scheduled per subject area per day.Act as first go-to person for Data DirectorTechnology Help Desk SecretaryManages and supervises the day to day activities of the technology department.Monitors help desk systems and distribute work orders.Responsible for maintaining updated inventory of all computer and printers throughout the district. Fields phone call and takes messages. Instructional Technology SpecialistProvides instruction, training and resources in order to facilitate the use of technology in the classroom. Provides input in the development or programs that will help students use technology as a learning tool. It up to date on best practices used to integrate technology in all parts of the school.Sometimes is in the classroom helping teachers with technology integration. May demonstrate lessons and then have the teacher take over. Serves as a liaison between district, local, state and federal agencies. Assist in the development and implementation of technology professional development.Technology FacilitatorsCollaborates with teachers to develop curriculum materials and specific lesson plans that integrate technology.
  • 5.
    Models the useof technology integration in their curriculum areas.
  • 6.
    Helps conduct staffdevelopment in the areas of technology integration.
  • 7.
    Assists in maintaininghardware, software and network infrastructures.TeachersImplementation of technology TEKS into their curriculum.
  • 8.
    Models the useof various technology devices in the classroom.
  • 9.
  • 10.
    Follow the fivestandards set by the State Board of Educator Certification
  • 11.
    Follow the AcceptableUse Policy and make sure their students follow it as well.
  • 12.
    Attend profession developmentin order to improve technologically.
  • 13.
    Develop lesson plansthat use technology.The role of the principal in making sure that the organizational chart is implemented and monitored is to stay connected to what is going on in regards to technology. The principal has to support their staff and encourage them to work with technology. The principal is also responsible for reviewing all of the data collected from the STaR chart and LoTi survey and determine what the best professional development is for there campus. They have to do walk through to what the teachers are doing in the classroom. The principal also is charge of finding funding for teachers who need to purchase technology devices. The principal also has to encourage teachers to attend professional development for technology. The following chart will answer the questions pertaining to Parts 2 and 3 of our assignment. Staff Development AgendaSession Purpose: This session is designed to help teachers improve their ability to incorporate technology into their lesson plans. It will also help create a learning community dedicated to working with technology. These sessions should help raise STaR chart rating which will eventually help the campus raise AEIS scores. Professional DevelopmentData Supporting the need for the Professional DevelopmentNeeds Addressed Evaluations 1. Review STaR Chart data for campus and state. Show Power Point made during week. Explain how the STaR chart is linked to the CIP and AEIS data.1. STaR chart data rating in Infrastructure for Technology is Developing Tech. Understanding of the STaR chart and how it relates to the CIP and AEIS data.STaR Chart.Loti SurveyAEIS Data2. Work with Personal STaR chart. Identify areas of weakness. Write out personal goals for technology and ways that you plan to achieve your goals. 1. Educators are required to have technology expertise in order to meet standards set by the SBEC. This activity will help educators identify areas they need to work on. 2. Loti survey and STaR chart data shows teachers areas where they need improvement. 3. Professional development should be based on teachers needs according to wk 3 interviews with Dr. Jenkins.4. Administrations should use the STaR chart to determine the best professional development for each teacher according to Week 3 interview with Dr. Jenkins. 5. Professional Development should no longer be “one size fits all” style of delivery according to Cindy Cummings. (Week 3 Lecture, 2009). This helps us improve the infrastructure for Technology which is one of our target areas we are trying to raise for our campus STaR chart. STaR Chart.Loti SurveyAEIS DataAchieving personal goals set by the teacher. 3. Basic Technology Applications. Pair up Advanced Technology users with Novice users. Looking at the STaR chart data have the Advanced teachers start to help the Novice teacher learn basic technology skills. Have the novice teachers generate a list of items they would like to learn how to do. 1. Week 3 Interview with Dr. Jenkins.2. STaR chart data indicated low rating in Technical Support, Communication and Collaboration, planning and Models of professional development. 3. Pairing up advanced technology teachers with novice technology teachers can have many advantages according to the interviews with D. Jenkins. (Week 3 Lecture, 2009). Increasing the Technical Support for teachers by pairing Advanced Technology teachers with Novice teachers. Formative Assessments. Have teacher assess themselves. Evaluate the changes they have made during the professional development or new information they acquired due to the professional development.STaR ChartLoTi 4. Technology facilitators are going to demonstrate a lesson pertaining to the department that they represent. (In our school we have one facilitator for each department). The technology facilitator will demonstrate a lesson or website they are currently using in their class. Computer will be available for each participant to practice using the new information they have been provided. 1. STaR Chart data rated low in models of professional development, professional development experiences, planning and instructional support. Modeling: Teachers will be able to see how technology is being used by another person from their department. It also allows teachers hands on experience working with technology. It also helps provide a supportive environment where teachers can help each other work with technology. Collaboration helps improvement school culture. Professional development that is designed to help teachers according to their needs. Summative Assessment: Each member of the department will judge the overall worth of the Professional Development. They will critique the lessons use of technology and ease. They will also critique the overall effectiveness of the professional development. They will determine whether or not the professional development met their technology needs. STaR ChartLoTi 5. Technology Round Table with Department. Have all member of the department bring in one lesson plan they are going to be using in the next few weeks. We will take each lesson plan at a time and brainstorm ways to incorporate technology into the lesson. The teacher will then pick one of the ideas. After everyone has presented their lesson and have picked their idea we will have time to work on it. We will have advanced teachers available to make sure the novice teachers have support they need to complete the lesson. We will have a follow up during the next department meeting to check and see how the lesson went. Teacher will have time to ask questions and get additional help. We will also create a file in our common file that all members of the department can access to start creating a data base full of lessons that have incorporated technology to share with each other. 1. STaR chart data indicated weaknesses in communication and collaboration, planning, and technical support.2. Technology should be on-going with classroom help and support. (Dr. Jenkins week 3 interviews, 2009). 3. Professional development should help teachers build and construct technology infused lesson plans that teaches can use with their students right now. (Dr. Jenkins, Week 3 Interviews, 2009). Professional development that is not one size fits all. All participants have the time to work on lessons that can be used immediately in their classes. Summative Assessment. They will rate the professional development in regards to how well it met their technology needs. STaR Chart DataLoTi SurveyReferencesAbernathy, Ed. D, Kay. (Fall 2009). Lamar University. Instructional Leadership. EDLD 5326. Week 3 Interviews.Aguilar, Jorge. (Assistant Principal). On-Line Interview. December 10, 2009.Campus Improvement Plan. Alamo Heights Jr. School. 2009-2010Cummings, Cindy. (Fall 2009). Lamar University. Instructional Leadership. EDLD 5326. Week 3 Interviews. Faulkner, Jennifer. (Directory of Technology). On-Line Interview. December 9, 2009. Franks, Georgia. (Assistant Principal). On-Line Interview. December 4, 2009.Jenkins, Ed. D., Steve. (Fall 2009). Lamar University. Instructional Leadership. EDLD 5326. Week 3 Interviews.Jones, B. Catherine. (Instructional Specialist). On-Line Interview. December 10, 2009.