Computational study of MAX Phases
By Shudhashil Bharthuar
June 27, 2016
Guided by: Prof. Dr. S.K. Srivastava
Dept. of Physics
At IIT Kharagpur
1
Abstract
The project is entirely based on the computational study of a spe-
cific group of materials called MAX phases that exhibit both metallic
and ceramic properties. In order to study those properties, we have
made use of a computational programming software called WIEN2k
which makes use of the concept of density functional theory(DFT) and
uses the LAPW method to solve for the Schr¨odinger equation involving
a many body problem. We study the DOS plots and band structure
plots to check the electronic properties; and the ceramic properties
were verified by comparing the bulk modulus values of MAX com-
pounds and their corresponding MX compounds. We then studied the
properties of the super-cell generated by incorporating Mn element of
certain concentration in the MAX phases generating structures with
formulae (M(1−x)Mnx)2AC. We studied the electronic properties of
such compounds. We also analysed the magnetic property of the ma-
terial by analysing the change in the spin magnetic moment of the
whole structure as well the effect change in values of spin magnetic
moment due to incorporation of Manganese in MAX phases.
2
Contents
1 Introduction to MAX Phases 4
2 Density function theory 6
Born-Oppenheimer approximation 6
Variational Principle 7
Kohn-Hohenberg-Sham theorem 9
Hartee-Fock approximation 10
Thomas-Fermi Model 12
Kohn-Sham Equations 13
Density functional methods 14
3 Brief description on WIEN2k 14
4 Study of ceramic property in MAX Phases 18
5 Study of metallic property in MAX Phases 20
6 Calculation of DOS and bandstructure plots for Cr2AlC 22
7 Incorporation Mn element of specified concentration
in Cr2AlC and Cr2GaC 29
8 Analysis of magnetic properties of MAX phases 46
9 Acknowledgement 47
10 Bibliography 49
3
1 Introduction to MAX Phases
MAX Phases are a family of 60+ ternary, layered, hexagonal carbides
and nitrides that have the general formula: [Mn+1AXn] [MAX] where
n = 1 to 3 where M is an early transition metal, A is an A group
(mostly IIIA and IV/ group 13 or 14) element and X is either carbon
or nitrogen. These groups are known as 211, 312 and 413 materials and
distinguish themselves only by the stacking sequence, that means by
the number of A-layers, which separate the M-octahedra-layers from
each other. They belong to the space group P63/mmc(194) with two
formula units per unit cell. The octahedral alternate with layers of
pure A-elements located at centres of trigonal prisms that are strictly
larger and thus more accommodating of the larger A atoms.
As they are multi-layered, these structures kink and delaminate
during the deformation and exhibit unusual combination of proper-
ties. They exhibit both metallic and ceramic properties. While they
conduct heat and electricity like metals but are elastically stiff, strong,
brittle and heat tolerant like ceramics. They are resistant to ther-
mal shock, chemical attacks, damage tolerant and oxidation resistant.
MAX phases as a class are generally stiff, light weight and plastic at
high temperatures. Due to the layered micro-structure exhibited by
these compounds like Ti3SiC2 and Ti2AlC are also creep and fatigue
resistant and maintain their strengths to high temperatures.
Using WIEN2k, we were able to generate the structures of a few
MAX compounds of the phase 211, namely:
1)Cr2AlC (shown in Fig.1)
2)Ti2GeC (shown in Fig.2)
Their structures with atomic names on each of the atoms is shown
below:
4
(Fig.1: unit cell structure containing two formula units of Cr2AlC)
(Fig.2: X axis and Y axis extension of the unit cell of Ti2GeC)
Potential applications:
• Ductile, machinable refractories
• High temperature heating elements
5
• Coatings for electrical contacts
• Neutron irradiation resistant parts for nuclear applications
• Precursor for the synthesis of carbide-derived carbon
• Precursor for the synthesis of MXenes, a family of two-dimensional
transition metal carbides and carbonitrides.
[Maxenes are formed by etching of the ”A” layers from Mn+1AXn)
and sonication]
2 Density function theory
The electrons and nuclei of atoms that compose materials comprise
a strongly interacting many-body system. It derives properties of
the molecule based on a determination of the electron density of the
molecule. The density functional theorem was given by Hohenberg
and Kohn which was predated by Local density approximation(LDA).
We define a functional as a function of a function. The electron density
is a function with three variables – x-, y-, and z-position of the elec-
trons. Before getting into the depth of the theory, we must understand
the importance and the significance of certain theorems and principles.
Born-Oppenheimer approximation
Since we are dealing with a many body problem i.e. a system contain-
ing lets say M nuclei and N electrons, the non-relativistic Schrodinger
equation would be given by:
wherein, A and B run over the M nuclei while i and j denote the N
electrons in the system.The first two terms correspond to the kinetic
energy of the electrons and the nuclei while the next three terms cor-
respond to the attractive electrostatic interaction between the nuclei
6
and the electrons and repulsive potential due to the electron-electron
and nucleus-nucleus interactions.
According to the approximation, due to their masses the nuclei
move much slower than the electrons.As a result of which we consider
electrons as moving in the field of fixed nuclei. Therefore, the nuclear
kinetic energy is zero and their potential energy is nearly constant.
The Hamiltonian reduces to:
The solution of the Schrodinger equation with Hˆelec is the elec-
tronic wave function and the electronic energy Eelec. The total energy,
Etot is then the sum of Eelec and the constant nuclear repulsion term
Enuc.
Variational Principle
As we are dealing with a man-body problem and deriving the solution
to the schrodinger equation, as shown above, is a tedious task. The
equation would have many eigenfunctions and eigenvalues and calcu-
lating it would be tough. Therefore, using the concept of calculus of
variation where we have to determine the ground state energy of the
system. At the ground level, the eigen state corresponds to a single
eigen value as it is non-degenerate. The expectation value for energy
is given by:
7
According to the variational principle, the energy computed from
a guessed value of ψ is an upper bound to the true ground state energy
Eo. Ground state energy is a functional of the number of electrons and
the nuclear potential V(ext). Suppose we are to calculate the ground
state energy of a system described by the Hamiltonian H, but we are
unable to solve the time independent Schrodinger equation, then if ψ
is a normalised function-
Eg ψ|H|ψ ≡ H
Proof:
ψ= CnΨn with HΨn=EnΨn
Since, ψ is normalized,
I= ψ|ψ = CmΨm| CnΨn
= Cm*Cn Ψm|Ψn
= |Cn|2
Since, Ψm|Ψn =δmn
H = CmΨm|H| CnΨn
= Cm*CnEn Ψm|Ψm
=En|Cn|2
Ground state by definitionis the smallest eigen value.
So, Eg<<En
H ≥ |Cn|2=Eg.
Ground state energy is a functional of number of electrons N and
nuclear potential V(ext): Eo=E[V(ext),N]
8
Ψo (Ground state function) is an antismmetric combination wave
function according to the pauli exclusion principle for fermions based
on exchange of 2 fermions which can be derived intuitively from the
slater determinant given as:
Kohn-Hohenberg-Sham theorem
The HKS theorem states the following:
a) Ground state energy of many body system is a functional of particle
density;
Eo=E[(ρ)]
b) Function E[(ρ)] has it’s minimum relative to variation δn(ρ) of
particle density at equlibrium density no(ρ)
E=E[no(ρ)]=minE[(ρ)
δE[n(ρ)]/δn(ρ) at n(ρ)=no(ρ) is equals zero.
PROOF:
Hamiltonian of many electron system is given by:
ˆH=T+V(e−e) + V (ρ)
where V(e−e) is potential that arises due to the electron-electron
interaction and V(r) is the external potential.
9
Ground state- Eo: Eo= Ψo| ˆH|Ψo and particle density is given by:
no(ρ)=| Ψo(ρ) |2
V’ leads to another ground state Ψo, but to same particle density:
no’(ρ)= |Ψo’(ρ) |2
According to the variational principle:-
Eo’ Ψo|H’|Ψo = Ψo|(H+V’-V)|Ψo =Eo+ Ψo|(V’-V)|Ψo
Eo’<Eo’+ no(ρ)[V’(ρ)-V(ρ)]d3ρ
Similarily,
Eo<<Ψo’|H|ρo’
no(ρ)=no’(ρ);
Eo<Eo’+ no’(ρ)[V(ρ)-V’(ρ’)]d3ρ
=Eo+ no’(ρ)[V(ρ)-V’(ρ’)]d3ρ which is a contradiction of the above.
∴ no’(ρ’)=no(ρ)
So, V(ρ) is a unique functional of n(ρ).
F[n(ρ)]= |T+V(e−e)|Ψ
E[v(ρ)]=F[(ρ)]+ n(ρV(ρ)d3ρ
> Ψo|T+V(e−e)|Ψo + Ψo|V|Ψo =E[no(ρ)]
=F[no(ρ)]+ no(ρ)V(ρ)d3ρ
And hence,
Eo=E[no(ρ)]=minE[n(ρ)]
δE[n(ρ)]/δn(ρ)=0 (at n(ρ)=no(ρ))
10
Hartree-Fock approximation
This is a method whereby orthogonal orbitals Ψi are found to min-
imise the determinantal form of Ψo:
EHF = ΨHF | ˆH|ΨHF
= ˆHi+1/2 (Jij-Kij)
where, ˆHi= Ψi*(x)[-1/2 2-Vext(x)]Ψi(x)dx
which defines the contribution of kinetic energy and electron-nucleon
attraction.
Further, Jij= Ψi(x1)Ψi(x1)(1/r12)Ψj*(x2)Ψj*(x2)dx1dx2
which is the Coloumb integral.
Kij= Ψi*(x1)Ψj(x1)(1/r12)Ψi(x2)Ψj*(x2)dx1dx2
which is the exchange integral.
The minimisation of energy functional with normalisation condition:- Ψi*(x)Ψj(x)dx=δij
leads to- Hartree-Fock differential equations:
ˆFΨi= iΨi ; i=1,2,3,....N.
wherein we have N equations that have the appearance of eigen value equations
where i are Langrangian eigen values of ˆF operator.
So, ˆF=-1/2 2
i - Z/ri+VHF
In Hartree-Fock approximation, the first two terms are kinetic energy and po-
tential energy due to electron and nucleus attraction. VHF is the Hartree-Fock
potential which is the average repulsive potential experienced by the ith electron
due to remaining (N-1) electrons.
VHF (x1) = ( ˆJj(x1)−j(x1)
where,
11
ˆJj(x1) = |Ψj(x2)|2(1/r12)dx2
this is the potential experienced by elecron at x1 position due to average charge
distribution of another electron in spin orbital Ψj
ˆK(x1) is the exhange contribution to HF potential. It has no classical analog
and is defined through it’s effect when operation on spin orbitals:
ˆKj(x1)Ψi(x1) = Ψj*(x2)(1/r12)Ψi(x2)dx2
Ψj
(x1)
Thomas-Fermi model
According to this model we find a one to one correspondence between Ψ and the
charge density. Ψ depends on 4N variables where N are the number of electrons.
Based on the the uniform electron gas, they proposed the following functional
for kinetic energy which is completely expressed in terms of charge density:
And on using the classical expression, the total energy of an atom obtained
would be:
If we include other terms that we don’t get from the classical expression, then
we have:
Where F[ρ] is a universal functional that is independent of the system at hand.
12
As we analyse the term Eee[ρ], we get:
Eee[ρ]=1/2 ρ(r1)ρ(r2)/r12 dr1dr2+E(nucleus)
=J[(ρ)]+E(nucleus)[(ρ)]
Kohn-Sham equations
From the variational principle, we are determining the ground state energy state
of the system. It can be written as:
F[ρ] is the universal function which contains the contribution of total kinteic en-
ergy, the classical coulombic interaction and non-classical expression given as:
J[ρ] is known but the other two terms are not known. Ts[ρ] is not equal to the
total kintetic energy and there is an exchange corelation term that we obserce and
it arises due to the attractive interaction of electrons of opposite spins and the
repulsion between electrons of same spin.
The exchange-correlation energy term is given by:
The final expression for Kohn-sham equations can be simplified to:
13
This shows that the total energy is a contribution of the kinetic energy of the
electrons in the system,potential energy of electrons, exchange-correlation energy
term (that arises due to the spin of the electrons) and the final term corresponds
to the interaction between nucleus and electrons in the system.
Density functional methods
There are roughly three types, or categories, of density functional methods.
1)Local density approximation (LDA) methods assume that the density of the
molecule is uniform throughout the molecule, and is typically not a very popular
or useful method. It forms the basis of all approximate exchange-correlation func-
tionals.
2)Gradient corrected(GC) methods/Generalised gradient approximation(GGA)
that takes into account for the non-uniformity of the electron density. (We use
this method in Wien2k for initialising our calculations).
3)Hybrid methods, which attempts to incorporate some of the more useful fea-
tures from ab initio methods (specifically Hartree-Fock methods) with some of the
improvements of DFT mathematics.
3 Brief description on WIEN2k
Solving for the solutions to the equation is a tedious task that can be only done
computationally. We use a particular computational method known as Wien2k or
the graphical interface w2web. It makes use of the full potential Linearized Aug-
mented Plane Wave(LAPW) method which has proven to be one of the most ac-
curate methods for the computatuion of electronic structure of solids within DFT.
LAPW method takes certain approximations into account in which the atoms are
14
considered to be spherical(Muffin-tin spheres) in nature and the space between the
atoms is called the interstitial space. This can be seen in the following figure:
(Fig.3)
In (Fig.3), I describes the Muffin-tin speheres whose radius is given by RMT
value and the sum of the RMT values of two neighbouring atoms should be lesser
than the interatomic distance. II describes the interstitial space between two
spheres.
In LAPW method, the solution is such that we have a linear combination of
radial eigen functions times the spherical harmonics withing the Muffin-tin sphere
and the solution in the intersitial space is similar to that of the linear plane po-
larised wave function. It is ’linear’ because we require the solution to be continuous
within the sphere as well as in the interstitial space.
The solution in I is given by:
While solution in II is given by:
Like described earlier we shall use the GGA method in our calculation. All
we need to know are: the lattice parameters(translational vectors and the transla-
tional angles), the space group/ point group that the molecule belongs to, atomic
number of the individual atoms and the rough RMT values of the atoms that
comprise the molecule. We can generate the structure of the molecule on the in-
15
terphase by using xcrysden.
The computational programming in WIEN2k is such that it generates poten-
tials by running consecutive SCF cycles through simulation wherein we get a one
to one corresponding relationship between potential and ground state energy eigen
value untill we get a minimum energy value of the structure. The SCF cycle con-
sists of the following steps:
1)LAPW0 : which generates potential from density
2)LAPW1 : calculates the valence bands(eigen values and eigen vectors)
3)LAPW2 : computes valence densities from eigenvectors.
4)LCORE : computes core sates and densities
5)MIXER : mixes input and output densities.
Once the SCF cycles are completed and the calculation terminates, we get a
new set of RMT values for individual atoms as well as the energy and lattice vol-
ume of the structure which is equal to the corresponding stable structure of the
molecule.
As the SCF files are generated, we can calculate various properties like Den-
sit of plots(DOS), band structure, optical properties or X-ray spectra from the
”Tasks” menu on the interface.
We can further undergo spin-polarisation calculations and AFM(anti-ferromagnetic)
calculations i.e only if the molecule is antiferromagnetic in nature. On volume op-
timisation, we run SCF cycles for different values like -6.0,-4.0,-2.0,2.0,4.0,6.0 etc.
and observe a parabolic curve in the volume-energy curve and as a consequence by
computational methods and use of the Birch-Mrunaghan equation one can get val-
ues for lattice parameters, minimum energy eigen value, volume of the structure,
pressure and bulk modulus of the material. We can chose these lattice parameters
corresponding to the minimum energy eigen value as that corresponds to the most
stable state and can repeat the initialisation calculations and Scf cycles in order
to check for the various properties.
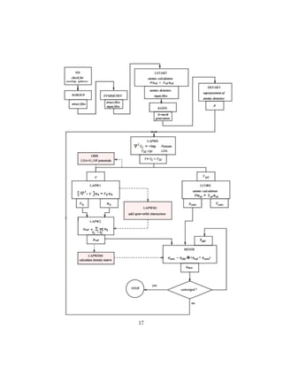
A well prepared flow-chart describing the program flow in WIEN2k is described
below:
16
17
4 Study of ceramic property in MAX Phases
As mentioned earlier, MAX Phases exhibit both metallic and ceramic properties.
For instance, they have high decomposition or melting temperatures and high elas-
tic stiffness.
We also observe that compunds like Vanadium Carbide (VC), Titanium Car-
bide (TiC), Tantalum carbide (TaC), Zirconium Carbide (ZrC) etc. of the form
MX (where M is an early transition metal and X is either nitrogen or carbon) are
ceramic in nature. Which means that the contribution to the ceramic properties
in MAX phases arises majorly due to MX layers which are ceramic in nature and
have shown that by determining the bulk modulus values in Giga-Pascal for both
MX and MAX compounds by volume optimisation using WIEN2k.
MAX compounds of the phase 211 (where A is Aluminium ,X is Carbon and the
element M- Vanadium (V),Titanium (Ti), Tantalum (Ta) and Zirconium (Zr))and
their corresponding MX compounds were generated and by their volume optimi-
sation we got the values for bulk modulus which are given below:
(Fig.4)
(the bulk modulus for VC and V2AlC were found out from literature)
We further plotted a graph between the bulk modulus of MX compunds and
the bulk modulus of the corresponding MAX compounds across the X and Y axes
respectively as given below:
18
(Fig.5)
We observe that in (Fig.5) the relationship is nearly linear. The inference that
can be derived from this is that most perentage of bulk modulus of MX is strained
in MAX.
Further, as we look at the MAX compounds [Mn+1AXn] we observe that the
contribution to ceramic properties due to MX increases with the increase in value
of n from 1 to 3. For instance,in MAX compounds of the phase 312, 75 percent of
it’s bulk modulus is due to MX contribution.
19
5 Study of metallic property in MAX Phases
Electronically, MAX Phases show mettallic properties.In order to check the ex-
hibition of metallic properties we produce the density of states(DOS) and band
structure plots of the MAX compounds of the phase 211.
Density of plots(DOS):
Density as per the definition is some entity per unit volume and states refers
to the alowed solution to the boundary condition(eigen solution). In K-space we
define the density of states as a function of wave vector as well as energy values
i.e. ρ(k) or ρ(E).ρ(k)dk is the number of states between ’k’ and ’k+dk’ per unit
volume of material. ρ(E)dE is the number of states between ’E’ and ’E+dE’ per
unit volume of material. In the E-k diagram we get a one on one correspondance
relationship between ρ(k)dk and ρ(E)dE i.e.:
ρ(k)dk=ρ(E)dE
Normally, the number of electrons in valence band is equal to the number of
atoms in Valence band which is approximately equal to 1022/cc. For an intrin-
sic Silicon, the number of intrinsic carrier concentration is equal to 1010/cc. On
doping, the doping concentration is 1012 to 1017 1015. So, the number of carriers
in the conduction band is 1015. Number of atoms available in a band is 1022/cc
but the number of holes available in valence band and the electrons in conduction
band is 1015/cc which is much smaller than the total number of electrons in the
band. These carriers occupy the bottom position of the band and according to
parabolic approximation of the band, E-k variation at the bottom of the band is
parabolic since all the carriers are accumalated there.
Energy of the elecrons in the conduction band is given by:
E of e− in C.B= Ec+h2k2/2m
where m is the effective mass of electron in conduction band
E of e− in V.B=Ev−h2k2/2m
where m is the effective mass of electron in valence band
Kinetic energy of free particle is given by :h2k2/2m.At the bottom of the band,
k=0. So, there is no kinetic energy. But at a finite value of K, kinetic energy
exists. K varies by 106 order from 0 to π/a in a Brillouin zone.
20
In solid state state, we describe the wavefunction in terms of a wave vector K
with 3 components Kx,Ky and Kz.
K2=K2
x+K2
y +K2
z ≤K2
F
Which means that all the ocupied states will have K smaller than KF
Electrons wil lie within the sphere of radius KF in reciprocal space. This
states thatelectron states or orbitals are equidistant in reciprocal space, spaced by
π/L.Each state in a small volume (π/L)3. Volume of the sphere=4/3πK3
F . We
only want 1/8th of the volume where Kx, Ky and Kz are all positive.
No. of orbitals within the volume of the sphere =
1/8x(4/3πK3
F )/(π/L)3=L3K3
F /6π2=N/2(since it’s calculates as ratio of two vol-
umes in reciprocal state).
KF =(3π2N/V)1/3
Density of states is given by: D(E)=dN/dE
N=V/3π2[2mE/h2]3/2
∴ D(E)=V/3π2[2m/h2]3/2
√
E
Density of states(DOS) plot tells us about the hybridisation of the orbitals and
the contribution of the individual orbitals of each of the atom in the molecule to
the total DOS of the molecule. If we analyse the density of states in the at the
Fermi level, we observe that if there is a gap at the point then the substance is
either semiconductor or insulator but if not then it’s metallic. We can also accord-
ingly study which of the orbitals of a particular atom are overlapping at the Fermi
level as that would contribute to the metallic properties observed in the molecule.
Electronic band structure:
The electronic band structure describes the range of energies that an electron
may have called the energy bands or allowed bands. Band structures are a rep-
resentation of the allowed electronic energy levels of solid materials and informs
about their electrical properties. 2-D representations of allowed electronic energies
of crystal orbitals of the crystal are called spaghetti diagrams which reveal whether
a material is metallic, semiconductor or insulator. It also tells if the band graph
is direct/indirect as well as the band gap.
21
Note that the conduction takes place between electrons at the maxima of va-
lence band and minima of conduction band. Based on this there are two types of
band gaps:
1) Direct band gaps wherein the the maxima of VB and the minima of CB are
coinciding at the same K-point.
2) Indirect band gap where the maxima of VB and the minima of CB are not
coinciding at the same k-point.
Curvature of the band can reflect the carrier mobility through those bands.
Energies of bands are calculated in ”k space” or ”momentum space”.
In WIEN2k, we get the band structure diagram by giving the fermi energy
level value as the input which is obtained from the SCF files at the lowest energy
level. The band structure provides us an idea about the bands within a brillouin
zone and the band starts and ends at the same point at two consecutive gamma
points. If there is a lack of bands near to the fermi level, then the material is an
insulator or semiconductor depending upon the range of the band gap and if it is
overlapping then it is a conductor.
6 Calculation of DOS and bandstructure plots
for Cr2AlC
After generating the structure of Cr2AlC whose lattice parameters are:
a=b=5.48557 Bohr and c=24.43169
angles:α=β=90deg and γ=120deg
space group:P63/mmc
On volume optimisation we observed the values of the lattice parameters cor-
responding to the struct file generated for the ground state energy level as well
as the ground eigen energy value(Eo), corresponding volume of unit cell(Vo, bulk
modulus value in terns of Giga-Pascal(B) and it’s first derivative(BP) which was
found to from the Birch-Mrunaghan equation computationally and was found out
to be as follows:
22
a=b=5.3872 Bohr and c=23.99392 Bohr
Eo=-9530.9189 Ry
Vo=603.0786 Bohr3
B=229.6181 GPa
We used the optimised values of the lattice parameters and again formed the
structure of Cr2AlC. The SCF file gave us the value of fermi energy which was
required for calculating the band structure and it was equal to 0.93806 Ry.
On calculating the DOS plots , we got the following results:
(Fig.6)
23
INFERENCE: The DOS plot is between the density of states measured with
states/eV along the Y-axis and the energy in eV along the X-axis.The total DOS
near the fermi enrgy level was observed and we observe that there is no gap in
that region:meaning that the material is metallic in nature.
Maximum peak was observed at -4eV where the peak rises upto 16 states/eV.The
maximum contribution to the total DOS arises due to the DOS for Carbon atom
and a minimal amount of contribution by Cr atom and still lower due to Al.Further
as we study, the contribution and overlapping of the orbitals at this region, we no-
tice that the Pz orbitals of Cr, Al and C overlap with each other which gives rise
to this peak.
The second noticeable rise in the DOS plot was observed near the fermi level
where the peak was 15states/eV for the energy level 0-2eV.The maximum con-
tribution to this peak is due to the total DOS of chromium atom and the net
contribution of total DOS due to Al and C atoms is negligible.There is an over-
lapping of the s orbitals of Cr, Al and C which contributes to te rise in the peak.
The third peak was observed nearly between the energy levels 2eV-5eV and
the total DOS of Cr and C atoms contributes to the rise.Overlapping here in this
region was due to the s and p − z orbitals of Cr, Al and C atoms.
The band structure of optimised Cr2AlC gives:
fermi energy value: 0.93806 Ry
24
(Fig.7) INFERENCE: We observe that between the two consecutive gamma points
i.e. in one Brillouin zone, there is no band gap at the the fermi energy level(EF ).
The band pass through the fermi level and this is a characterisitic feature of the
band strucure found in metals. Hence,Cr2AlC is electronically metallic in nature.
We again did spin polarised calculations for the same compound and calculated
the DOS and band structure plots wherein the fermi energy determined from the
SCF file gave a value of 0.93471 Ry.
Result for DOS plot for spin polarised Cr2AlC was found out to be as follows:
25
(Fig.8)
26
(Fig.9)
INFERENCE: The maximum peak for spin polarised calculated material de-
creased to 9 states/eV corresponding to the energy value 4eV. The maximum
contribution is due to C atom where the pz orbitals overlap. The next peak that
was observed near the fermi energy level was nearly 8 states/eV. Here, the total
DOS contribution was mostly due to the Chromium atom with negligible contri-
bution total DOS of Al and C atoms. Peak here arises due to the overlapping of
s orbitals of the three atoms.
The third peak in the spin polarised calculation that we don’t observe in the
previous DOS plot is at ≈-2eV-13eV where the corresponding number of states are
5-6 states/eV. This peak arises due to the overlapping of s orbitals of the atoms
and the maximum contribution is due to total DOS of Cr atom. Another new
peak was also observed at ≈-12eV in which the number of states are ≈4eV-5eV.
This also arises to due to the overlapping of the s orbitals and the total DOS is
due to the DOS of Cr atom.
The band structure of spin polarised Cr2AlC gives:
27
fermi energy value: 0.93471 Ry
(Fig.10)
INFERENCE: We observe that between the two consecutive gamma points i.e.
in one Brillouin zone, there is no band gap at the the fermi energy level(EF ). The
band pass through the fermi level and this is a characterisitic feature of the band
strucure found in metals. Hence,Cr2AlC is electronically metallic in nature. The
fermi energ level reduces by 0.0035 ≈ 0.35 percent.
28
7 Incorporation Mn element of specified con-
centration in Cr2AlC and Cr2GaC
Incorporation of Mn of 3 percent concentration and generating (Cr(1−x)Mnx)2AlC where x=0.06
We use the command x supercell in the terminal inorder to generate the super-
cell structure of a given compund.Since, the concentration of Manganese element
doped in Cr2AlC is 3 percent, we need to generate the a supercell with formula
(Cr(1−x)Mnx)2AlC where x=0.06.
This is obtained by creating a supercell whose unit cell has parameters a’=2a,b’=b
and c’=c. The structure would thereby, contain 32 atoms of which 16 are Chromium,
8 are Aluminium and another 8 of Carbon atoms. Since, the concentration of Mn
is 3 percent, we replace one of the chromium atoms in the supercell by a Mn
atom.The value of x=0.0625 ≈ 0.06. The structure of the unit cell is shown below:
(Fig.11)
29
(Fig.12)
(Both the above structures show a unit cell of (Cr(1−x)Mnx)2AlC where each of
the atoms are named)
Space group of the supercell: (156)P3m1
The DOS plot for the supercell was calculated and was found out as follows:
30
(Fig.13)
31
(Fig.14)
INFERENCE: The maximum peak is observed near the fermi energy level
where the number of states hikes up to 50-60 states/eV and the maximum contri-
bution to the total DOS is due to Mn and a slight amount due to Cr atom. The
second peak rise in the plot between the range -2eV to -5eV to 45-50 states/eV
is due to Mn and C atom contribution to the total DOS.
The thrid peak arises at nearly 3-5eV wherein the number of states is between
25-30states/eV and this arises due to Mn, Cr and C atoms.
At values of energy greater than 5 eV, the total DOS contribution is due to Al
atom.
On calculating the band structure, we get:
Fermi energy level: 0.92692 Ry
32
(Fig.15)
INFERENCE: Between the two consecutive gamma points i.e. in one Brillouin
zone, there is no band gap at the the fermi energy level(EF ). The band pass
through the fermi level and this is a characterisitic feature of the band strucure
found in metals. Hence,(Cr(1−x)Mnx)2AlC where x=0.06 is electronically metallic
in nature.
With spin polarised calculations,
The DOS Plot obtained was:
33
(Fig.16)
34
(Fig.17)
INFERENCE: As observed in the previous DOS plot for the supercell, the maxi-
mum peak or the maximum number of states is observed near the fermi level where
the value reduces to nearly 30 samples/eV. The second peak is due to the Mn atom
nearly equal tp 25 states/eV and is lesser than that observed in the previous DOS
plot.
Band structure of spin polarised super cell:
Fermi energy level: 0.92964 Ry
35
(Fig.18)
INFERENCE: In one Brillouin zone, there is no band gap at the the fermi en-
ergy level(EF ). The band pass through the fermi level and this is a characterisitic
feature of the band strucure found in metals. Hence, (Cr(1−x)Mnx)2AlC where
x=0.06 is electronically metallic in nature. The fermi energy value increases by
0.00272 ≈ 0.27 percent.
Incorporation of Mn of 15 percent conc. and generating (Cr(1−x)Mnx)2GaC where x=0.3
Before analsing the structure of the suoercell (Cr(1−x)Mnx)2GaC we must first
generate the compound Cr2GaC where in the lattice parameters of the unit cell
are given by a = b = 2.88 Angstrom and c = 12.61 Angstrom.On volume opti-
misation we get the optimised values of lattice parameters corresponding to the
minimum energy which the stable state of the structure. We also get the minimum
eigen energy value, the volume of the unit cell and the bulk modulus as well as its
36
first derivative(BP). Their values are given below:
Vo=606.3766 Bohr3
Bulk modulus(GPa):231.1302
Eo=-16336.09999 Ry
BP=4.6613
The parabolic curve on optimisation was found out to be:
(Fig.19)
optimised values of lattice parameters were found out to be:
a = b = 5.4279 Bohr and c=23.7658 Bohr
Again, we calculated the DOS plot of the compund Cr2GaC and was found
out to be:
37
(Fig.20)
38
(Fig.21)
INFERENCE: The maximum states are found in -15eV where in the corre-
sponding value od DOS is 70 states/eV. The maximum contribution to the total
DOS of the structure is due to Galium atom. Peaks at the fermi level arises due to
the Cr atom and the number of states 20 states/eV. At nearly -11eV, we observe
another peak and this corresponds to the total DOS due to Carbon atom.
Band structure plot for Cr2GaC was found out to be:
Fermi energy value: 0.93039 Ry
39
(Fig.22)
INFERENCE:In one Brillouin zone, there is no band gap at the the fermi en-
ergy level(EF ). The band pass through the fermi level and this is a characterisitic
feature of the band strucure found in metals. Hence, Cr2GaC is electronically
metallic in nature.
Spin polarised calculations were done for the same compound and we observed
the DOS plot to be:
40
(Fig.23)
41
(Fig.24)
42
(Fig.25)
INFERENCE:The maximum peak that arises at the same energy value as in the
previous DOS Plot reduces to 45 states/eV. At the fermi energy level the number
of states is 10 states/eV.
Band structure plot for spin polarised Cr2GaC compound was found out to be:
Fermi energy: 0.92845 Ry
43
(Fig.26)
INFERENCE: As observed in the previous case, we don’t observe any band
gap near the fermi energy level. Hence spin polarised calculations done on Cr2GaC
gives us a conclusion that it is metallic in nature. The fermi energy level value
reduces by 0.00194 ≈ 0.2 percent.
We now generate a supercell by incorporating 15 percent Mn in the MAX
compound of phase 211 and we get the supercell of formula: (Cr(1−x)Mnx)2GaC
where x=0.3.
We create a supercell whose unit cell has parameters a’ = 2a, b’ = b and c’
= c. The structure would thereby, contain 32 atoms of which 16 are Chromium,
8 are Galium and another 8 of Carbon atoms. Since, the concentration of Mn is
15 percent, we replace five of the chromium atoms in the supercell by Mn atoms.
The value of x = 0.3125 0.3. The structure of the unit cell is shown below:
44
(Fig.27)
(The above structure shows a unit cell for the supercell (Cr(1−x)Mnx)2GaC
where x = 0.3125 and the number of Mn atoms are 5 in number that have been
replaced by Cr atoms)
45
8 Analysis of magnetic properties of MAX
phases
In spin polarised calculation of the structure in WIEN2k, we are able to analyse
the values of spin magnetic moment of the individual atoms as well as of the whole
compound. Spin polarised calculation of Cr2AlC gives us the spin magnetic mo-
ment of the cell to be 0.30840 µB and for the individual atoms as:
For Cr atom: 0.06507 µB
For Al atom: -0.00049 µB
For C atom: -0.0024 µB
On incorporation of 3 percent concentration of Manganese in Cr2AlC, gen-
erates a supercell of formula and it’s spin polarised calculations gives the spin
magnetic moment of the cell as (Cr(1−x)Mnx)2AlC 7.83136 µB and for the each
of the sixteen atoms in the supercell as:
For Cr atom 1: 0.49826 µB
For Cr atom 2: 0.53124 µB
For Cr atom 3: 0.41103 µB
For Cr atom 4: 0.30638 µB
For Cr atom 5: 0.31276 µB
For Cr atom 6: 0.32238 µB
For Cr atom 7: 0.20980 µB
For Al atom 8: -0.00351 µB
For Al atom 9: -0.01557 µB
For Al atom 10: -0.02633 µB
For Al atom 11: -0.01351 µB
For C atom 12: -0.07177 µB
For C atom 13: -0.04115 µB
For C atom 14: -0.04718 µB
For C atom 15: -0.03932 µB
For Mn atom 16: 2.07872 µB
INFERENCE: The values of spin magnetic moment of the supercell is greter
than that of the unit cell of Cr2AlC. This means that incorporation of Mn has
increased the spin magnetic moment of the structure as well as has also increased
the value of spin magnetic moment of the individual atoms in their original direc-
tions.
46
As we can observe, the spin of Cr and Mn atoms is in upward direction but for
Al and C atoms the direction of spin magnetic moment is in opposite direction.
However, the value in upward direction supercedes the value in downward direc-
tion due to Mn atom.
Further, as we study the magnetic moment of the atoms surrounding Mn in
the structure of the supercell, we notice that the magnetic moment of those atoms
is greater than those that are not surrounding the Mn atoms. So, as we move
farther from the Mn atom, the spin magnetic moment of the atoms reduces.
Although paramagnetic in it’s elemental form, Mn has unfilled 3d shell allowing
exchange interaction when combined with other elements, resulting in ferromag-
netic or anti-ferromagnetic properties of the compounds.
Analysing the stability of the structure:
On calculating the total energy of the unit cell and the supercell of both Cr2AlC
and (Cr(1−x)Mnx)2AlC respectively, each for both spin polarised and without spin
polarised calculations, we get:
Total energy of Cr2AlC = -9530.918901 Ry
Total energy of spin polarise Cr2AlC = -9530.918621 Ry
Total energy of (Cr(1−x)Mnx)2AlC = -38339.185061 Ry
Total energy of spin polarised (Cr(1−x)Mnx)2AlC = -38339.174113 Ry
A substance is said to be most stable if the energy of that substances attains
it’s lowest possible value. From the above total energy values, we can see that
since the total energy of Cr2AlC is lesser than that of spin polarised Cr2AlC,
the structure of Cr2AlC is more stable in nature. Further, the total energy of
(Cr(1−x)Mnx)2AlC is lesser than that of spin polarised (Cr(1−x)Mnx)2AlC, so
non-spin polarised (Cr(1−x)Mnx)2AlC structure is more stable in nature.
47
9 Acknowledgement
The desire to explore and scrutinize brings us closer to many alluring facts. I
would like to extend my cordial gratitude to all the hands and minds behind the
success of this project.
It is my privilege to thank Prof. Dr. S.K. Srivastava for providing me with
the golden opportunity to explore and build an interest in the field of condensed
matter physics. He was a constant source of inspiration and ever-generous with
his knowledge. It was indeed a pleasure working under his guidance.
I would also like to thank the research scholars at the nuclear condensed matter
physics lab in IIT kharagpur, namely: Ms. Priyadarshini Swain, Ms. Paramita
Patra, Ms. Anu Gupta, Ms. Vineeta Shukla and Mr. ShivOm for their help to-
wards the successful completion of this venture.
48
10 Bibliography
http://www.wien2k.at/reguser/textbooks/usersguide.pdf
Introduction to solid state physics:Book by Charles Kittel
Introductory solid state physics: By H.P. MYERS
Solid State PhysicsAuthors: R. K. Puri and V. K. Babbar.
http://www.mch.rwth-aachen.de/papers/SunSSC2004M 2AlC.pdf
nptel lectures on Density of states and band structure.
http://ceramics.org/wp-content/uploads/2013/03/bulletin042013maxphases.pdf
http://liu.diva-portal.org/smash/get/diva2:699502/FULLTEXT01.pdf
http://www.fp7-matisse.eu/wp-content/uploads/2015/12/MatISSE-2015-MAX-
Phases-Lambrinou.pdf
https://www.netl.doe.gov/File
http://web.uri.edu/dpml/files/MAX-phase.pdf
https://en.wikipedia.org/wiki/MAXphases
http://www.annualreviews.org/doi/pdf/10.1146/annurev-matsci-062910-100448
http://astro1.panet.utoledo.edu/ khare/md05/tlc-apl.pdf
http://uotechnology.edu.iq/tecmagaz/2015/volum332015/No.04.A.2015/Text[8].pdf
http://iopscience.iop.org/article/10.1088/0022-3727/42/18/185408
http://max.materials.drexel.edu/wp-content/uploads/2011/01/Structural.html
http://astro1.panet.utoledo.edu/ khare/md05/gan-prb.pdf
http://liu.diva-portal.org/smash/get/diva2:762339/FULLTEXT01.pdf
49
http://just.edu.bd/just/publications/2.0
http://www.synchrotron.org.pl/publ/publ/biulet/vol13/024-025.pdf
https://arxiv.org/ftp/arxiv/papers/1206/1206.4514.pdf
Lectures on Electronic Structure and Proper1es of Low Dimensional Systems
by G.P. Das at IIT Kharagpur
https://www.uam.es/personalpdi/ciencias/jcuevas/Talks/JC−Cuevas−DFT.pdf
https://www.ifw-dresden.de/userfiles/groups/itff older/HelmutEschrig/dft.pdf
https://www.ch.ic.ac.uk/harrison/Teaching/DFTN ATO.pdf
https://www.vasp.at/vasp-workshop/slides/dftintrod.pdf
http://dft.uci.edu/doc/g1.pdf
http://arxiv.org/pdf/cond-mat/0211443.pdf
http://www.jncasr.ac.in/cams06/talks/18thshobhanadft.pdf
http://www.fh.huji.ac.il/ roib/LectureNotes/DFT/DFTCourseRoiBaer.pdf
50

final_report

  • 1.
    Computational study ofMAX Phases By Shudhashil Bharthuar June 27, 2016 Guided by: Prof. Dr. S.K. Srivastava Dept. of Physics At IIT Kharagpur 1
  • 2.
    Abstract The project isentirely based on the computational study of a spe- cific group of materials called MAX phases that exhibit both metallic and ceramic properties. In order to study those properties, we have made use of a computational programming software called WIEN2k which makes use of the concept of density functional theory(DFT) and uses the LAPW method to solve for the Schr¨odinger equation involving a many body problem. We study the DOS plots and band structure plots to check the electronic properties; and the ceramic properties were verified by comparing the bulk modulus values of MAX com- pounds and their corresponding MX compounds. We then studied the properties of the super-cell generated by incorporating Mn element of certain concentration in the MAX phases generating structures with formulae (M(1−x)Mnx)2AC. We studied the electronic properties of such compounds. We also analysed the magnetic property of the ma- terial by analysing the change in the spin magnetic moment of the whole structure as well the effect change in values of spin magnetic moment due to incorporation of Manganese in MAX phases. 2
  • 3.
    Contents 1 Introduction toMAX Phases 4 2 Density function theory 6 Born-Oppenheimer approximation 6 Variational Principle 7 Kohn-Hohenberg-Sham theorem 9 Hartee-Fock approximation 10 Thomas-Fermi Model 12 Kohn-Sham Equations 13 Density functional methods 14 3 Brief description on WIEN2k 14 4 Study of ceramic property in MAX Phases 18 5 Study of metallic property in MAX Phases 20 6 Calculation of DOS and bandstructure plots for Cr2AlC 22 7 Incorporation Mn element of specified concentration in Cr2AlC and Cr2GaC 29 8 Analysis of magnetic properties of MAX phases 46 9 Acknowledgement 47 10 Bibliography 49 3
  • 4.
    1 Introduction toMAX Phases MAX Phases are a family of 60+ ternary, layered, hexagonal carbides and nitrides that have the general formula: [Mn+1AXn] [MAX] where n = 1 to 3 where M is an early transition metal, A is an A group (mostly IIIA and IV/ group 13 or 14) element and X is either carbon or nitrogen. These groups are known as 211, 312 and 413 materials and distinguish themselves only by the stacking sequence, that means by the number of A-layers, which separate the M-octahedra-layers from each other. They belong to the space group P63/mmc(194) with two formula units per unit cell. The octahedral alternate with layers of pure A-elements located at centres of trigonal prisms that are strictly larger and thus more accommodating of the larger A atoms. As they are multi-layered, these structures kink and delaminate during the deformation and exhibit unusual combination of proper- ties. They exhibit both metallic and ceramic properties. While they conduct heat and electricity like metals but are elastically stiff, strong, brittle and heat tolerant like ceramics. They are resistant to ther- mal shock, chemical attacks, damage tolerant and oxidation resistant. MAX phases as a class are generally stiff, light weight and plastic at high temperatures. Due to the layered micro-structure exhibited by these compounds like Ti3SiC2 and Ti2AlC are also creep and fatigue resistant and maintain their strengths to high temperatures. Using WIEN2k, we were able to generate the structures of a few MAX compounds of the phase 211, namely: 1)Cr2AlC (shown in Fig.1) 2)Ti2GeC (shown in Fig.2) Their structures with atomic names on each of the atoms is shown below: 4
  • 5.
    (Fig.1: unit cellstructure containing two formula units of Cr2AlC) (Fig.2: X axis and Y axis extension of the unit cell of Ti2GeC) Potential applications: • Ductile, machinable refractories • High temperature heating elements 5
  • 6.
    • Coatings forelectrical contacts • Neutron irradiation resistant parts for nuclear applications • Precursor for the synthesis of carbide-derived carbon • Precursor for the synthesis of MXenes, a family of two-dimensional transition metal carbides and carbonitrides. [Maxenes are formed by etching of the ”A” layers from Mn+1AXn) and sonication] 2 Density function theory The electrons and nuclei of atoms that compose materials comprise a strongly interacting many-body system. It derives properties of the molecule based on a determination of the electron density of the molecule. The density functional theorem was given by Hohenberg and Kohn which was predated by Local density approximation(LDA). We define a functional as a function of a function. The electron density is a function with three variables – x-, y-, and z-position of the elec- trons. Before getting into the depth of the theory, we must understand the importance and the significance of certain theorems and principles. Born-Oppenheimer approximation Since we are dealing with a many body problem i.e. a system contain- ing lets say M nuclei and N electrons, the non-relativistic Schrodinger equation would be given by: wherein, A and B run over the M nuclei while i and j denote the N electrons in the system.The first two terms correspond to the kinetic energy of the electrons and the nuclei while the next three terms cor- respond to the attractive electrostatic interaction between the nuclei 6
  • 7.
    and the electronsand repulsive potential due to the electron-electron and nucleus-nucleus interactions. According to the approximation, due to their masses the nuclei move much slower than the electrons.As a result of which we consider electrons as moving in the field of fixed nuclei. Therefore, the nuclear kinetic energy is zero and their potential energy is nearly constant. The Hamiltonian reduces to: The solution of the Schrodinger equation with Hˆelec is the elec- tronic wave function and the electronic energy Eelec. The total energy, Etot is then the sum of Eelec and the constant nuclear repulsion term Enuc. Variational Principle As we are dealing with a man-body problem and deriving the solution to the schrodinger equation, as shown above, is a tedious task. The equation would have many eigenfunctions and eigenvalues and calcu- lating it would be tough. Therefore, using the concept of calculus of variation where we have to determine the ground state energy of the system. At the ground level, the eigen state corresponds to a single eigen value as it is non-degenerate. The expectation value for energy is given by: 7
  • 8.
    According to thevariational principle, the energy computed from a guessed value of ψ is an upper bound to the true ground state energy Eo. Ground state energy is a functional of the number of electrons and the nuclear potential V(ext). Suppose we are to calculate the ground state energy of a system described by the Hamiltonian H, but we are unable to solve the time independent Schrodinger equation, then if ψ is a normalised function- Eg ψ|H|ψ ≡ H Proof: ψ= CnΨn with HΨn=EnΨn Since, ψ is normalized, I= ψ|ψ = CmΨm| CnΨn = Cm*Cn Ψm|Ψn = |Cn|2 Since, Ψm|Ψn =δmn H = CmΨm|H| CnΨn = Cm*CnEn Ψm|Ψm =En|Cn|2 Ground state by definitionis the smallest eigen value. So, Eg<<En H ≥ |Cn|2=Eg. Ground state energy is a functional of number of electrons N and nuclear potential V(ext): Eo=E[V(ext),N] 8
  • 9.
    Ψo (Ground statefunction) is an antismmetric combination wave function according to the pauli exclusion principle for fermions based on exchange of 2 fermions which can be derived intuitively from the slater determinant given as: Kohn-Hohenberg-Sham theorem The HKS theorem states the following: a) Ground state energy of many body system is a functional of particle density; Eo=E[(ρ)] b) Function E[(ρ)] has it’s minimum relative to variation δn(ρ) of particle density at equlibrium density no(ρ) E=E[no(ρ)]=minE[(ρ) δE[n(ρ)]/δn(ρ) at n(ρ)=no(ρ) is equals zero. PROOF: Hamiltonian of many electron system is given by: ˆH=T+V(e−e) + V (ρ) where V(e−e) is potential that arises due to the electron-electron interaction and V(r) is the external potential. 9
  • 10.
    Ground state- Eo:Eo= Ψo| ˆH|Ψo and particle density is given by: no(ρ)=| Ψo(ρ) |2 V’ leads to another ground state Ψo, but to same particle density: no’(ρ)= |Ψo’(ρ) |2 According to the variational principle:- Eo’ Ψo|H’|Ψo = Ψo|(H+V’-V)|Ψo =Eo+ Ψo|(V’-V)|Ψo Eo’<Eo’+ no(ρ)[V’(ρ)-V(ρ)]d3ρ Similarily, Eo<<Ψo’|H|ρo’ no(ρ)=no’(ρ); Eo<Eo’+ no’(ρ)[V(ρ)-V’(ρ’)]d3ρ =Eo+ no’(ρ)[V(ρ)-V’(ρ’)]d3ρ which is a contradiction of the above. ∴ no’(ρ’)=no(ρ) So, V(ρ) is a unique functional of n(ρ). F[n(ρ)]= |T+V(e−e)|Ψ E[v(ρ)]=F[(ρ)]+ n(ρV(ρ)d3ρ > Ψo|T+V(e−e)|Ψo + Ψo|V|Ψo =E[no(ρ)] =F[no(ρ)]+ no(ρ)V(ρ)d3ρ And hence, Eo=E[no(ρ)]=minE[n(ρ)] δE[n(ρ)]/δn(ρ)=0 (at n(ρ)=no(ρ)) 10
  • 11.
    Hartree-Fock approximation This isa method whereby orthogonal orbitals Ψi are found to min- imise the determinantal form of Ψo: EHF = ΨHF | ˆH|ΨHF = ˆHi+1/2 (Jij-Kij) where, ˆHi= Ψi*(x)[-1/2 2-Vext(x)]Ψi(x)dx which defines the contribution of kinetic energy and electron-nucleon attraction. Further, Jij= Ψi(x1)Ψi(x1)(1/r12)Ψj*(x2)Ψj*(x2)dx1dx2 which is the Coloumb integral. Kij= Ψi*(x1)Ψj(x1)(1/r12)Ψi(x2)Ψj*(x2)dx1dx2 which is the exchange integral. The minimisation of energy functional with normalisation condition:- Ψi*(x)Ψj(x)dx=δij leads to- Hartree-Fock differential equations: ˆFΨi= iΨi ; i=1,2,3,....N. wherein we have N equations that have the appearance of eigen value equations where i are Langrangian eigen values of ˆF operator. So, ˆF=-1/2 2 i - Z/ri+VHF In Hartree-Fock approximation, the first two terms are kinetic energy and po- tential energy due to electron and nucleus attraction. VHF is the Hartree-Fock potential which is the average repulsive potential experienced by the ith electron due to remaining (N-1) electrons. VHF (x1) = ( ˆJj(x1)−j(x1) where, 11
  • 12.
    ˆJj(x1) = |Ψj(x2)|2(1/r12)dx2 thisis the potential experienced by elecron at x1 position due to average charge distribution of another electron in spin orbital Ψj ˆK(x1) is the exhange contribution to HF potential. It has no classical analog and is defined through it’s effect when operation on spin orbitals: ˆKj(x1)Ψi(x1) = Ψj*(x2)(1/r12)Ψi(x2)dx2 Ψj (x1) Thomas-Fermi model According to this model we find a one to one correspondence between Ψ and the charge density. Ψ depends on 4N variables where N are the number of electrons. Based on the the uniform electron gas, they proposed the following functional for kinetic energy which is completely expressed in terms of charge density: And on using the classical expression, the total energy of an atom obtained would be: If we include other terms that we don’t get from the classical expression, then we have: Where F[ρ] is a universal functional that is independent of the system at hand. 12
  • 13.
    As we analysethe term Eee[ρ], we get: Eee[ρ]=1/2 ρ(r1)ρ(r2)/r12 dr1dr2+E(nucleus) =J[(ρ)]+E(nucleus)[(ρ)] Kohn-Sham equations From the variational principle, we are determining the ground state energy state of the system. It can be written as: F[ρ] is the universal function which contains the contribution of total kinteic en- ergy, the classical coulombic interaction and non-classical expression given as: J[ρ] is known but the other two terms are not known. Ts[ρ] is not equal to the total kintetic energy and there is an exchange corelation term that we obserce and it arises due to the attractive interaction of electrons of opposite spins and the repulsion between electrons of same spin. The exchange-correlation energy term is given by: The final expression for Kohn-sham equations can be simplified to: 13
  • 14.
    This shows thatthe total energy is a contribution of the kinetic energy of the electrons in the system,potential energy of electrons, exchange-correlation energy term (that arises due to the spin of the electrons) and the final term corresponds to the interaction between nucleus and electrons in the system. Density functional methods There are roughly three types, or categories, of density functional methods. 1)Local density approximation (LDA) methods assume that the density of the molecule is uniform throughout the molecule, and is typically not a very popular or useful method. It forms the basis of all approximate exchange-correlation func- tionals. 2)Gradient corrected(GC) methods/Generalised gradient approximation(GGA) that takes into account for the non-uniformity of the electron density. (We use this method in Wien2k for initialising our calculations). 3)Hybrid methods, which attempts to incorporate some of the more useful fea- tures from ab initio methods (specifically Hartree-Fock methods) with some of the improvements of DFT mathematics. 3 Brief description on WIEN2k Solving for the solutions to the equation is a tedious task that can be only done computationally. We use a particular computational method known as Wien2k or the graphical interface w2web. It makes use of the full potential Linearized Aug- mented Plane Wave(LAPW) method which has proven to be one of the most ac- curate methods for the computatuion of electronic structure of solids within DFT. LAPW method takes certain approximations into account in which the atoms are 14
  • 15.
    considered to bespherical(Muffin-tin spheres) in nature and the space between the atoms is called the interstitial space. This can be seen in the following figure: (Fig.3) In (Fig.3), I describes the Muffin-tin speheres whose radius is given by RMT value and the sum of the RMT values of two neighbouring atoms should be lesser than the interatomic distance. II describes the interstitial space between two spheres. In LAPW method, the solution is such that we have a linear combination of radial eigen functions times the spherical harmonics withing the Muffin-tin sphere and the solution in the intersitial space is similar to that of the linear plane po- larised wave function. It is ’linear’ because we require the solution to be continuous within the sphere as well as in the interstitial space. The solution in I is given by: While solution in II is given by: Like described earlier we shall use the GGA method in our calculation. All we need to know are: the lattice parameters(translational vectors and the transla- tional angles), the space group/ point group that the molecule belongs to, atomic number of the individual atoms and the rough RMT values of the atoms that comprise the molecule. We can generate the structure of the molecule on the in- 15
  • 16.
    terphase by usingxcrysden. The computational programming in WIEN2k is such that it generates poten- tials by running consecutive SCF cycles through simulation wherein we get a one to one corresponding relationship between potential and ground state energy eigen value untill we get a minimum energy value of the structure. The SCF cycle con- sists of the following steps: 1)LAPW0 : which generates potential from density 2)LAPW1 : calculates the valence bands(eigen values and eigen vectors) 3)LAPW2 : computes valence densities from eigenvectors. 4)LCORE : computes core sates and densities 5)MIXER : mixes input and output densities. Once the SCF cycles are completed and the calculation terminates, we get a new set of RMT values for individual atoms as well as the energy and lattice vol- ume of the structure which is equal to the corresponding stable structure of the molecule. As the SCF files are generated, we can calculate various properties like Den- sit of plots(DOS), band structure, optical properties or X-ray spectra from the ”Tasks” menu on the interface. We can further undergo spin-polarisation calculations and AFM(anti-ferromagnetic) calculations i.e only if the molecule is antiferromagnetic in nature. On volume op- timisation, we run SCF cycles for different values like -6.0,-4.0,-2.0,2.0,4.0,6.0 etc. and observe a parabolic curve in the volume-energy curve and as a consequence by computational methods and use of the Birch-Mrunaghan equation one can get val- ues for lattice parameters, minimum energy eigen value, volume of the structure, pressure and bulk modulus of the material. We can chose these lattice parameters corresponding to the minimum energy eigen value as that corresponds to the most stable state and can repeat the initialisation calculations and Scf cycles in order to check for the various properties. A well prepared flow-chart describing the program flow in WIEN2k is described below: 16
  • 17.
  • 18.
    4 Study ofceramic property in MAX Phases As mentioned earlier, MAX Phases exhibit both metallic and ceramic properties. For instance, they have high decomposition or melting temperatures and high elas- tic stiffness. We also observe that compunds like Vanadium Carbide (VC), Titanium Car- bide (TiC), Tantalum carbide (TaC), Zirconium Carbide (ZrC) etc. of the form MX (where M is an early transition metal and X is either nitrogen or carbon) are ceramic in nature. Which means that the contribution to the ceramic properties in MAX phases arises majorly due to MX layers which are ceramic in nature and have shown that by determining the bulk modulus values in Giga-Pascal for both MX and MAX compounds by volume optimisation using WIEN2k. MAX compounds of the phase 211 (where A is Aluminium ,X is Carbon and the element M- Vanadium (V),Titanium (Ti), Tantalum (Ta) and Zirconium (Zr))and their corresponding MX compounds were generated and by their volume optimi- sation we got the values for bulk modulus which are given below: (Fig.4) (the bulk modulus for VC and V2AlC were found out from literature) We further plotted a graph between the bulk modulus of MX compunds and the bulk modulus of the corresponding MAX compounds across the X and Y axes respectively as given below: 18
  • 19.
    (Fig.5) We observe thatin (Fig.5) the relationship is nearly linear. The inference that can be derived from this is that most perentage of bulk modulus of MX is strained in MAX. Further, as we look at the MAX compounds [Mn+1AXn] we observe that the contribution to ceramic properties due to MX increases with the increase in value of n from 1 to 3. For instance,in MAX compounds of the phase 312, 75 percent of it’s bulk modulus is due to MX contribution. 19
  • 20.
    5 Study ofmetallic property in MAX Phases Electronically, MAX Phases show mettallic properties.In order to check the ex- hibition of metallic properties we produce the density of states(DOS) and band structure plots of the MAX compounds of the phase 211. Density of plots(DOS): Density as per the definition is some entity per unit volume and states refers to the alowed solution to the boundary condition(eigen solution). In K-space we define the density of states as a function of wave vector as well as energy values i.e. ρ(k) or ρ(E).ρ(k)dk is the number of states between ’k’ and ’k+dk’ per unit volume of material. ρ(E)dE is the number of states between ’E’ and ’E+dE’ per unit volume of material. In the E-k diagram we get a one on one correspondance relationship between ρ(k)dk and ρ(E)dE i.e.: ρ(k)dk=ρ(E)dE Normally, the number of electrons in valence band is equal to the number of atoms in Valence band which is approximately equal to 1022/cc. For an intrin- sic Silicon, the number of intrinsic carrier concentration is equal to 1010/cc. On doping, the doping concentration is 1012 to 1017 1015. So, the number of carriers in the conduction band is 1015. Number of atoms available in a band is 1022/cc but the number of holes available in valence band and the electrons in conduction band is 1015/cc which is much smaller than the total number of electrons in the band. These carriers occupy the bottom position of the band and according to parabolic approximation of the band, E-k variation at the bottom of the band is parabolic since all the carriers are accumalated there. Energy of the elecrons in the conduction band is given by: E of e− in C.B= Ec+h2k2/2m where m is the effective mass of electron in conduction band E of e− in V.B=Ev−h2k2/2m where m is the effective mass of electron in valence band Kinetic energy of free particle is given by :h2k2/2m.At the bottom of the band, k=0. So, there is no kinetic energy. But at a finite value of K, kinetic energy exists. K varies by 106 order from 0 to π/a in a Brillouin zone. 20
  • 21.
    In solid statestate, we describe the wavefunction in terms of a wave vector K with 3 components Kx,Ky and Kz. K2=K2 x+K2 y +K2 z ≤K2 F Which means that all the ocupied states will have K smaller than KF Electrons wil lie within the sphere of radius KF in reciprocal space. This states thatelectron states or orbitals are equidistant in reciprocal space, spaced by π/L.Each state in a small volume (π/L)3. Volume of the sphere=4/3πK3 F . We only want 1/8th of the volume where Kx, Ky and Kz are all positive. No. of orbitals within the volume of the sphere = 1/8x(4/3πK3 F )/(π/L)3=L3K3 F /6π2=N/2(since it’s calculates as ratio of two vol- umes in reciprocal state). KF =(3π2N/V)1/3 Density of states is given by: D(E)=dN/dE N=V/3π2[2mE/h2]3/2 ∴ D(E)=V/3π2[2m/h2]3/2 √ E Density of states(DOS) plot tells us about the hybridisation of the orbitals and the contribution of the individual orbitals of each of the atom in the molecule to the total DOS of the molecule. If we analyse the density of states in the at the Fermi level, we observe that if there is a gap at the point then the substance is either semiconductor or insulator but if not then it’s metallic. We can also accord- ingly study which of the orbitals of a particular atom are overlapping at the Fermi level as that would contribute to the metallic properties observed in the molecule. Electronic band structure: The electronic band structure describes the range of energies that an electron may have called the energy bands or allowed bands. Band structures are a rep- resentation of the allowed electronic energy levels of solid materials and informs about their electrical properties. 2-D representations of allowed electronic energies of crystal orbitals of the crystal are called spaghetti diagrams which reveal whether a material is metallic, semiconductor or insulator. It also tells if the band graph is direct/indirect as well as the band gap. 21
  • 22.
    Note that theconduction takes place between electrons at the maxima of va- lence band and minima of conduction band. Based on this there are two types of band gaps: 1) Direct band gaps wherein the the maxima of VB and the minima of CB are coinciding at the same K-point. 2) Indirect band gap where the maxima of VB and the minima of CB are not coinciding at the same k-point. Curvature of the band can reflect the carrier mobility through those bands. Energies of bands are calculated in ”k space” or ”momentum space”. In WIEN2k, we get the band structure diagram by giving the fermi energy level value as the input which is obtained from the SCF files at the lowest energy level. The band structure provides us an idea about the bands within a brillouin zone and the band starts and ends at the same point at two consecutive gamma points. If there is a lack of bands near to the fermi level, then the material is an insulator or semiconductor depending upon the range of the band gap and if it is overlapping then it is a conductor. 6 Calculation of DOS and bandstructure plots for Cr2AlC After generating the structure of Cr2AlC whose lattice parameters are: a=b=5.48557 Bohr and c=24.43169 angles:α=β=90deg and γ=120deg space group:P63/mmc On volume optimisation we observed the values of the lattice parameters cor- responding to the struct file generated for the ground state energy level as well as the ground eigen energy value(Eo), corresponding volume of unit cell(Vo, bulk modulus value in terns of Giga-Pascal(B) and it’s first derivative(BP) which was found to from the Birch-Mrunaghan equation computationally and was found out to be as follows: 22
  • 23.
    a=b=5.3872 Bohr andc=23.99392 Bohr Eo=-9530.9189 Ry Vo=603.0786 Bohr3 B=229.6181 GPa We used the optimised values of the lattice parameters and again formed the structure of Cr2AlC. The SCF file gave us the value of fermi energy which was required for calculating the band structure and it was equal to 0.93806 Ry. On calculating the DOS plots , we got the following results: (Fig.6) 23
  • 24.
    INFERENCE: The DOSplot is between the density of states measured with states/eV along the Y-axis and the energy in eV along the X-axis.The total DOS near the fermi enrgy level was observed and we observe that there is no gap in that region:meaning that the material is metallic in nature. Maximum peak was observed at -4eV where the peak rises upto 16 states/eV.The maximum contribution to the total DOS arises due to the DOS for Carbon atom and a minimal amount of contribution by Cr atom and still lower due to Al.Further as we study, the contribution and overlapping of the orbitals at this region, we no- tice that the Pz orbitals of Cr, Al and C overlap with each other which gives rise to this peak. The second noticeable rise in the DOS plot was observed near the fermi level where the peak was 15states/eV for the energy level 0-2eV.The maximum con- tribution to this peak is due to the total DOS of chromium atom and the net contribution of total DOS due to Al and C atoms is negligible.There is an over- lapping of the s orbitals of Cr, Al and C which contributes to te rise in the peak. The third peak was observed nearly between the energy levels 2eV-5eV and the total DOS of Cr and C atoms contributes to the rise.Overlapping here in this region was due to the s and p − z orbitals of Cr, Al and C atoms. The band structure of optimised Cr2AlC gives: fermi energy value: 0.93806 Ry 24
  • 25.
    (Fig.7) INFERENCE: Weobserve that between the two consecutive gamma points i.e. in one Brillouin zone, there is no band gap at the the fermi energy level(EF ). The band pass through the fermi level and this is a characterisitic feature of the band strucure found in metals. Hence,Cr2AlC is electronically metallic in nature. We again did spin polarised calculations for the same compound and calculated the DOS and band structure plots wherein the fermi energy determined from the SCF file gave a value of 0.93471 Ry. Result for DOS plot for spin polarised Cr2AlC was found out to be as follows: 25
  • 26.
  • 27.
    (Fig.9) INFERENCE: The maximumpeak for spin polarised calculated material de- creased to 9 states/eV corresponding to the energy value 4eV. The maximum contribution is due to C atom where the pz orbitals overlap. The next peak that was observed near the fermi energy level was nearly 8 states/eV. Here, the total DOS contribution was mostly due to the Chromium atom with negligible contri- bution total DOS of Al and C atoms. Peak here arises due to the overlapping of s orbitals of the three atoms. The third peak in the spin polarised calculation that we don’t observe in the previous DOS plot is at ≈-2eV-13eV where the corresponding number of states are 5-6 states/eV. This peak arises due to the overlapping of s orbitals of the atoms and the maximum contribution is due to total DOS of Cr atom. Another new peak was also observed at ≈-12eV in which the number of states are ≈4eV-5eV. This also arises to due to the overlapping of the s orbitals and the total DOS is due to the DOS of Cr atom. The band structure of spin polarised Cr2AlC gives: 27
  • 28.
    fermi energy value:0.93471 Ry (Fig.10) INFERENCE: We observe that between the two consecutive gamma points i.e. in one Brillouin zone, there is no band gap at the the fermi energy level(EF ). The band pass through the fermi level and this is a characterisitic feature of the band strucure found in metals. Hence,Cr2AlC is electronically metallic in nature. The fermi energ level reduces by 0.0035 ≈ 0.35 percent. 28
  • 29.
    7 Incorporation Mnelement of specified con- centration in Cr2AlC and Cr2GaC Incorporation of Mn of 3 percent concentration and generating (Cr(1−x)Mnx)2AlC where x=0.06 We use the command x supercell in the terminal inorder to generate the super- cell structure of a given compund.Since, the concentration of Manganese element doped in Cr2AlC is 3 percent, we need to generate the a supercell with formula (Cr(1−x)Mnx)2AlC where x=0.06. This is obtained by creating a supercell whose unit cell has parameters a’=2a,b’=b and c’=c. The structure would thereby, contain 32 atoms of which 16 are Chromium, 8 are Aluminium and another 8 of Carbon atoms. Since, the concentration of Mn is 3 percent, we replace one of the chromium atoms in the supercell by a Mn atom.The value of x=0.0625 ≈ 0.06. The structure of the unit cell is shown below: (Fig.11) 29
  • 30.
    (Fig.12) (Both the abovestructures show a unit cell of (Cr(1−x)Mnx)2AlC where each of the atoms are named) Space group of the supercell: (156)P3m1 The DOS plot for the supercell was calculated and was found out as follows: 30
  • 31.
  • 32.
    (Fig.14) INFERENCE: The maximumpeak is observed near the fermi energy level where the number of states hikes up to 50-60 states/eV and the maximum contri- bution to the total DOS is due to Mn and a slight amount due to Cr atom. The second peak rise in the plot between the range -2eV to -5eV to 45-50 states/eV is due to Mn and C atom contribution to the total DOS. The thrid peak arises at nearly 3-5eV wherein the number of states is between 25-30states/eV and this arises due to Mn, Cr and C atoms. At values of energy greater than 5 eV, the total DOS contribution is due to Al atom. On calculating the band structure, we get: Fermi energy level: 0.92692 Ry 32
  • 33.
    (Fig.15) INFERENCE: Between thetwo consecutive gamma points i.e. in one Brillouin zone, there is no band gap at the the fermi energy level(EF ). The band pass through the fermi level and this is a characterisitic feature of the band strucure found in metals. Hence,(Cr(1−x)Mnx)2AlC where x=0.06 is electronically metallic in nature. With spin polarised calculations, The DOS Plot obtained was: 33
  • 34.
  • 35.
    (Fig.17) INFERENCE: As observedin the previous DOS plot for the supercell, the maxi- mum peak or the maximum number of states is observed near the fermi level where the value reduces to nearly 30 samples/eV. The second peak is due to the Mn atom nearly equal tp 25 states/eV and is lesser than that observed in the previous DOS plot. Band structure of spin polarised super cell: Fermi energy level: 0.92964 Ry 35
  • 36.
    (Fig.18) INFERENCE: In oneBrillouin zone, there is no band gap at the the fermi en- ergy level(EF ). The band pass through the fermi level and this is a characterisitic feature of the band strucure found in metals. Hence, (Cr(1−x)Mnx)2AlC where x=0.06 is electronically metallic in nature. The fermi energy value increases by 0.00272 ≈ 0.27 percent. Incorporation of Mn of 15 percent conc. and generating (Cr(1−x)Mnx)2GaC where x=0.3 Before analsing the structure of the suoercell (Cr(1−x)Mnx)2GaC we must first generate the compound Cr2GaC where in the lattice parameters of the unit cell are given by a = b = 2.88 Angstrom and c = 12.61 Angstrom.On volume opti- misation we get the optimised values of lattice parameters corresponding to the minimum energy which the stable state of the structure. We also get the minimum eigen energy value, the volume of the unit cell and the bulk modulus as well as its 36
  • 37.
    first derivative(BP). Theirvalues are given below: Vo=606.3766 Bohr3 Bulk modulus(GPa):231.1302 Eo=-16336.09999 Ry BP=4.6613 The parabolic curve on optimisation was found out to be: (Fig.19) optimised values of lattice parameters were found out to be: a = b = 5.4279 Bohr and c=23.7658 Bohr Again, we calculated the DOS plot of the compund Cr2GaC and was found out to be: 37
  • 38.
  • 39.
    (Fig.21) INFERENCE: The maximumstates are found in -15eV where in the corre- sponding value od DOS is 70 states/eV. The maximum contribution to the total DOS of the structure is due to Galium atom. Peaks at the fermi level arises due to the Cr atom and the number of states 20 states/eV. At nearly -11eV, we observe another peak and this corresponds to the total DOS due to Carbon atom. Band structure plot for Cr2GaC was found out to be: Fermi energy value: 0.93039 Ry 39
  • 40.
    (Fig.22) INFERENCE:In one Brillouinzone, there is no band gap at the the fermi en- ergy level(EF ). The band pass through the fermi level and this is a characterisitic feature of the band strucure found in metals. Hence, Cr2GaC is electronically metallic in nature. Spin polarised calculations were done for the same compound and we observed the DOS plot to be: 40
  • 41.
  • 42.
  • 43.
    (Fig.25) INFERENCE:The maximum peakthat arises at the same energy value as in the previous DOS Plot reduces to 45 states/eV. At the fermi energy level the number of states is 10 states/eV. Band structure plot for spin polarised Cr2GaC compound was found out to be: Fermi energy: 0.92845 Ry 43
  • 44.
    (Fig.26) INFERENCE: As observedin the previous case, we don’t observe any band gap near the fermi energy level. Hence spin polarised calculations done on Cr2GaC gives us a conclusion that it is metallic in nature. The fermi energy level value reduces by 0.00194 ≈ 0.2 percent. We now generate a supercell by incorporating 15 percent Mn in the MAX compound of phase 211 and we get the supercell of formula: (Cr(1−x)Mnx)2GaC where x=0.3. We create a supercell whose unit cell has parameters a’ = 2a, b’ = b and c’ = c. The structure would thereby, contain 32 atoms of which 16 are Chromium, 8 are Galium and another 8 of Carbon atoms. Since, the concentration of Mn is 15 percent, we replace five of the chromium atoms in the supercell by Mn atoms. The value of x = 0.3125 0.3. The structure of the unit cell is shown below: 44
  • 45.
    (Fig.27) (The above structureshows a unit cell for the supercell (Cr(1−x)Mnx)2GaC where x = 0.3125 and the number of Mn atoms are 5 in number that have been replaced by Cr atoms) 45
  • 46.
    8 Analysis ofmagnetic properties of MAX phases In spin polarised calculation of the structure in WIEN2k, we are able to analyse the values of spin magnetic moment of the individual atoms as well as of the whole compound. Spin polarised calculation of Cr2AlC gives us the spin magnetic mo- ment of the cell to be 0.30840 µB and for the individual atoms as: For Cr atom: 0.06507 µB For Al atom: -0.00049 µB For C atom: -0.0024 µB On incorporation of 3 percent concentration of Manganese in Cr2AlC, gen- erates a supercell of formula and it’s spin polarised calculations gives the spin magnetic moment of the cell as (Cr(1−x)Mnx)2AlC 7.83136 µB and for the each of the sixteen atoms in the supercell as: For Cr atom 1: 0.49826 µB For Cr atom 2: 0.53124 µB For Cr atom 3: 0.41103 µB For Cr atom 4: 0.30638 µB For Cr atom 5: 0.31276 µB For Cr atom 6: 0.32238 µB For Cr atom 7: 0.20980 µB For Al atom 8: -0.00351 µB For Al atom 9: -0.01557 µB For Al atom 10: -0.02633 µB For Al atom 11: -0.01351 µB For C atom 12: -0.07177 µB For C atom 13: -0.04115 µB For C atom 14: -0.04718 µB For C atom 15: -0.03932 µB For Mn atom 16: 2.07872 µB INFERENCE: The values of spin magnetic moment of the supercell is greter than that of the unit cell of Cr2AlC. This means that incorporation of Mn has increased the spin magnetic moment of the structure as well as has also increased the value of spin magnetic moment of the individual atoms in their original direc- tions. 46
  • 47.
    As we canobserve, the spin of Cr and Mn atoms is in upward direction but for Al and C atoms the direction of spin magnetic moment is in opposite direction. However, the value in upward direction supercedes the value in downward direc- tion due to Mn atom. Further, as we study the magnetic moment of the atoms surrounding Mn in the structure of the supercell, we notice that the magnetic moment of those atoms is greater than those that are not surrounding the Mn atoms. So, as we move farther from the Mn atom, the spin magnetic moment of the atoms reduces. Although paramagnetic in it’s elemental form, Mn has unfilled 3d shell allowing exchange interaction when combined with other elements, resulting in ferromag- netic or anti-ferromagnetic properties of the compounds. Analysing the stability of the structure: On calculating the total energy of the unit cell and the supercell of both Cr2AlC and (Cr(1−x)Mnx)2AlC respectively, each for both spin polarised and without spin polarised calculations, we get: Total energy of Cr2AlC = -9530.918901 Ry Total energy of spin polarise Cr2AlC = -9530.918621 Ry Total energy of (Cr(1−x)Mnx)2AlC = -38339.185061 Ry Total energy of spin polarised (Cr(1−x)Mnx)2AlC = -38339.174113 Ry A substance is said to be most stable if the energy of that substances attains it’s lowest possible value. From the above total energy values, we can see that since the total energy of Cr2AlC is lesser than that of spin polarised Cr2AlC, the structure of Cr2AlC is more stable in nature. Further, the total energy of (Cr(1−x)Mnx)2AlC is lesser than that of spin polarised (Cr(1−x)Mnx)2AlC, so non-spin polarised (Cr(1−x)Mnx)2AlC structure is more stable in nature. 47
  • 48.
    9 Acknowledgement The desireto explore and scrutinize brings us closer to many alluring facts. I would like to extend my cordial gratitude to all the hands and minds behind the success of this project. It is my privilege to thank Prof. Dr. S.K. Srivastava for providing me with the golden opportunity to explore and build an interest in the field of condensed matter physics. He was a constant source of inspiration and ever-generous with his knowledge. It was indeed a pleasure working under his guidance. I would also like to thank the research scholars at the nuclear condensed matter physics lab in IIT kharagpur, namely: Ms. Priyadarshini Swain, Ms. Paramita Patra, Ms. Anu Gupta, Ms. Vineeta Shukla and Mr. ShivOm for their help to- wards the successful completion of this venture. 48
  • 49.
    10 Bibliography http://www.wien2k.at/reguser/textbooks/usersguide.pdf Introduction tosolid state physics:Book by Charles Kittel Introductory solid state physics: By H.P. MYERS Solid State PhysicsAuthors: R. K. Puri and V. K. Babbar. http://www.mch.rwth-aachen.de/papers/SunSSC2004M 2AlC.pdf nptel lectures on Density of states and band structure. http://ceramics.org/wp-content/uploads/2013/03/bulletin042013maxphases.pdf http://liu.diva-portal.org/smash/get/diva2:699502/FULLTEXT01.pdf http://www.fp7-matisse.eu/wp-content/uploads/2015/12/MatISSE-2015-MAX- Phases-Lambrinou.pdf https://www.netl.doe.gov/File http://web.uri.edu/dpml/files/MAX-phase.pdf https://en.wikipedia.org/wiki/MAXphases http://www.annualreviews.org/doi/pdf/10.1146/annurev-matsci-062910-100448 http://astro1.panet.utoledo.edu/ khare/md05/tlc-apl.pdf http://uotechnology.edu.iq/tecmagaz/2015/volum332015/No.04.A.2015/Text[8].pdf http://iopscience.iop.org/article/10.1088/0022-3727/42/18/185408 http://max.materials.drexel.edu/wp-content/uploads/2011/01/Structural.html http://astro1.panet.utoledo.edu/ khare/md05/gan-prb.pdf http://liu.diva-portal.org/smash/get/diva2:762339/FULLTEXT01.pdf 49
  • 50.
    http://just.edu.bd/just/publications/2.0 http://www.synchrotron.org.pl/publ/publ/biulet/vol13/024-025.pdf https://arxiv.org/ftp/arxiv/papers/1206/1206.4514.pdf Lectures on ElectronicStructure and Proper1es of Low Dimensional Systems by G.P. Das at IIT Kharagpur https://www.uam.es/personalpdi/ciencias/jcuevas/Talks/JC−Cuevas−DFT.pdf https://www.ifw-dresden.de/userfiles/groups/itff older/HelmutEschrig/dft.pdf https://www.ch.ic.ac.uk/harrison/Teaching/DFTN ATO.pdf https://www.vasp.at/vasp-workshop/slides/dftintrod.pdf http://dft.uci.edu/doc/g1.pdf http://arxiv.org/pdf/cond-mat/0211443.pdf http://www.jncasr.ac.in/cams06/talks/18thshobhanadft.pdf http://www.fh.huji.ac.il/ roib/LectureNotes/DFT/DFTCourseRoiBaer.pdf 50