Evaluation of User Experience:
Inner-view to Google by Published Patents
Related with User Experience
@yigitkonur#brightonSEO
@yigitkonur
Caution: It is a #slidestorm!
Thankyou @marcustandler for inspiration!
@yigitkonur
Download slidedecks:
@yigitkonur
#82
bit.ly/ux-by-google-patents
@yigitkonur
Caution: I’m not working for Google!
All the ideas presented on this presentation is my own and are not confirmed by Google. Patents belongs to Google Inc.
@yigitkonur
Let’s
get
started!
We are SEO consultants!
We are highly-respectedmarketing consultants
who do not have cool college grades.
We read a lot about SEO!
We have to read more than a lot!
Until it creates information overload!!
Happy Sunday Yiğit! 7400 new articles to read!
No worries, you just saved 1248 of them to
Pocket. You can check them in your free time!
The most scary part is that vast majority of
these articles are estimations & personal views.
The only certain information we can obtain is
created by Google’s spokespeople.
Do you really
believe in what
Google’s
spokespersons
say?
Do you really
believe in what
Google’s
spokespersons
say?
or
Do you find it to
be SAFE to take all
SEO information
from these
spokespersons?
Well, I don’t feel safe!
Let’s look at an example!
Do you think
SEO is dead?
Do you think
SEO is dead?
&
Still came to
#brightonSEO?
More than 1500 authors think so!
1100 of these authors (%73) try to resurrect SEO
with another name. Thank you for helping us!
These SEO
killers might be
top news sites
of the world:
Huffington Post
Entrepreneur.com
The Guardian
Forbest
Inc.com
After 10 years in
SEO, I really get
tired reading
“unique“ articles
that are actually
copying the
work of others!
I was looking for
something new
and exciting…
Google Patents are amazing to explore!
The reason behind software patents
Patents are underrated articles showing us the
future of SEO!
Patents take time to read & absorb
Patents are not easy to understand
Patents are not the best thing for non-technicals
After 10 years in
SEO, I really get
tired reading
“unique“ articles
that are actually
copying the
work of others!
I was looking for
something new
and exciting...
Start reading with PageRank patent!
Explore Google’s Patents using Google Patents
Find Google’s Patents using Google Patents
Find Google’s Patents using Google Patents
Find Google’s Patents using Google Patents
Find Google’s Patents using Google Patents
Find Google’s Patents using Google Patents
BONUS: Inventor Stalking!
BONUS: Inventor Stalking!
BONUS: Inventor Stalking!
Don’t forget following the best one in this field
Don’t forget following the best one in this field
It is not the easiest way to practice SEO!
But, it is priceless to feel like Sherlock Holmes!
You learned fishing but still hungry?
Top 3 Key Findings for Google & UX by Patents
1. User Experience at First Sight: SERPs
1. User Experience at First Sight: SERPs
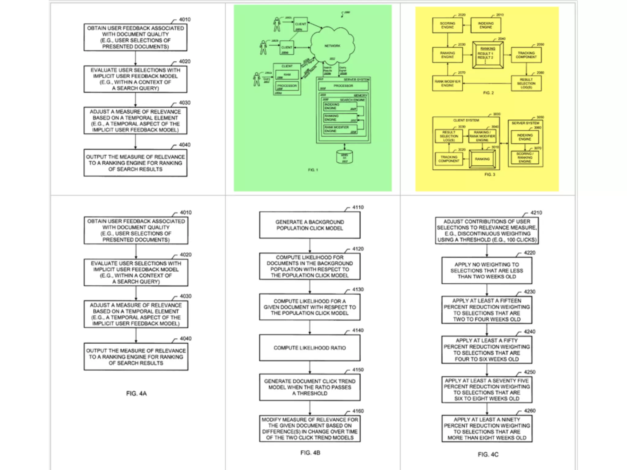
1. CTR’s Effect on Google Rankings (SERP UX)
1. CTR’s Effect on Google Rankings (SERP UX)
Represents
User’s Computer
Search Engine’s
Infrastructure
User’s Computer
Loads Top X
Results
User’s Click
Feedback Sent to
Search
Infrastructure
Rank modifier
engine takes
feedback from
users about CTR
and manipulate
rankings by
working together
with ranking and
indexing engines.
2. Watch Time Algorithm Affects the Rankings
2. Watch Time Algorithm Affects the Rankings
Represents
User’s Computer
Search Engine’s
Infrastructure
Search Engine answers user’s
search query by listing related
videos on SERP.
User opens the first video,
watches it for 3 seconds
then bounces back and
clicks second video and
watches it till the end.
If lots of users behave like
this and pass the threshold,
the search engine adjusts
score and changes
rankings.
3. The Most Scary Search Patent Taken by Google
3. The Most Scary Search Patent Taken by Google
3. The Most Scary Search Patent Taken by Google
3. The Most Scary Search Patent Taken by Google
3. The Most Scary Search Patent Taken by Google
3. The Most Scary Search Patent Taken by Google
3. The Most Scary Search Patent Taken by Google
Represents
User’s Computer
Search Engine’s
Infrastructure
By using biometric parameters,
Google understands if we’re
satisfied witha specific page and
recommends a second search.
Biometric Parameters
• Increased body temperature
• Pupil dilation
• Eye twitching
• Facial flushing
• Decreased blink rate
• Increased heart rate.
That’s all! 20 mins over :)
You are ready to lose yourself in Google Patents!
But, it is priceless to feel like Sherlock Holmes!

Evaluation of User Experience: Inner-view to Google by Published Patents Related with User Experience