SOCIAL COMMUNITIES
1-5

Chapter 5 © 2013 Pearson Education, Inc. publishing as Prentice Hall
Copyright
Chapter Objectives
2-5







Explain how social communities enable user
participation and sharing
Compare and contrast social networking sites in
terms of three key dimensions
Describe how marketers use social communities for
branding and promotion

Copyright © 2013 Pearson Education, Inc. publishing as Prentice Hall
Social Communities Zone
3-5



Digital You: The Social Profile
 Your profile is the foundation of your participation in social
communities. It is basically your digital self.
 Skins (or themes) are visual elements used to change the
aesthetic of a web page
 Identity reflectors are an option to have one’s profile reflected
back to them from the perspective of others
Click here to examine what these identity reflectors say about a person

Copyright © 2013 Pearson Education, Inc. publishing as Prentice Hall
Social Communities Zone
4-5



Presence indicators enable individuals to project
an identity more vividly to others within a
community. These indicators include:







Availability icons: icons that indicate whether a
member is online and available for chat
Mood icons: icons that function much like emoticons,
enabling members to indicate mood
Friend lists: lists of friends within the network
Status updates: posts to the sites’ newsfeed; posts are
shared with friends in the network
Copyright © 2013 Pearson Education, Inc. publishing as Prentice Hall
6-5

Social Activities in Online
Communities


Two types of social media conversations:



Directed communications
Consumption communications

Copyright © 2013 Pearson Education, Inc. publishing as Prentice Hall
7-5

Social Activities in Online
Communities


Directed communications are one-to-one interactions on a social network
between two user.


Two forms of direct communication exist:
 Direct messages
 Instant messages

Copyright © 2013 Pearson Education, Inc. publishing as Prentice Hall
8-5

Social Activities in Online
Communities


Consumption communications are passive
communications. (For example, reading the feeds
others post.)

Copyright © 2013 Pearson Education, Inc. publishing as Prentice Hall
Social Networking Sites
9-5

How do we interact with others on
social media platforms?
we mingle, we chat, and we share

Copyright © 2013 Pearson Education, Inc. publishing as Prentice Hall
Social Networking Sites
10-5







Status Casting occurs when you broadcast updates
to your news feed or activity stream.
Activity streams are the news feeds or “wall” (as
it’s known in Facebook) social networks use to
establish an ongoing point of connection between
network nodes
A nudge is a tool for reminding someone to
socialize

Copyright © 2013 Pearson Education, Inc. publishing as Prentice Hall
Social Networking Sites
12-5



The top three reasons people share content “socially”
1.
They find it interesting and/or entertaining
2.
They think it could be helpful to others
3.
To get a laugh.
Click here to see what ShareThis Widget can do

Copyright © 2013 Pearson Education, Inc. publishing as Prentice Hall
Social Networking Sites
13-5



Typical sharing activities include:










An activity stream is a tool to share a short piece of
content with a network.
Gift applications enable members to present virtual gifts to
their friends.
Ongoing sharing means working with partners to include
activities from other sites in an activity stream on a
partnered site.
Uploading functionalities are applications that make it
easy to share from many locations.
Embed codes let people share content where they wish.
Copyright © 2013 Pearson Education, Inc. publishing as Prentice Hall
14-5

Characteristics of Social
Networking Sites
Social networking sites typically vary in
terms of three important dimensions:
1. Audience and degree of specialization
2. The social objects that mediate the relationships
among members
3. Degree of decentralization or openness

Copyright © 2013 Pearson Education, Inc. publishing as Prentice Hall
Audience Specialization
15-5



Social networking sites can be internal or
external.



Internal social network provides a method of
communication and collaboration that is more
dynamic and interactive
External social network is open to people who are
not affiliated with the site’s sponsor.



Copyright © 2013 Pearson Education, Inc. publishing as Prentice Hall
16-5

Social Objects and Passion-Centric
Sites


The ability of an object to inspire social interaction
is known as a vertical network.

Copyright © 2013 Pearson Education, Inc. publishing as Prentice Hall
17-5

Decentralization, Identity
Portability, and Openness
One of the big issues social media needs to
confront is how to let people easily access multiple
sites and understand where they go and why.

Copyright © 2013 Pearson Education, Inc. publishing as Prentice Hall
18-5

Decentralization, Identity
Portability, and Openness
Many social networking site members are social
media omnivores – they eagerly participate in
several different platforms.

Copyright © 2013 Pearson Education, Inc. publishing as Prentice Hall
19-5

Decentralization, Identity
Portability, and Openness


Identity portability would allow an individual to
maintain a single profile that would provide access
across social networking sites with a single login
and shared information.

Copyright © 2013 Pearson Education, Inc. publishing as Prentice Hall
20-5

Decentralization, Identity
Portability, and Openness


Under the open source model, developers post
their programs on a public site and a community of
volunteers is free to tinker with them, develop other
applications using the code, then give their changes
away for free.

Copyright © 2013 Pearson Education, Inc. publishing as Prentice Hall
21-5

Marketing Applications in the Social
Community Zone




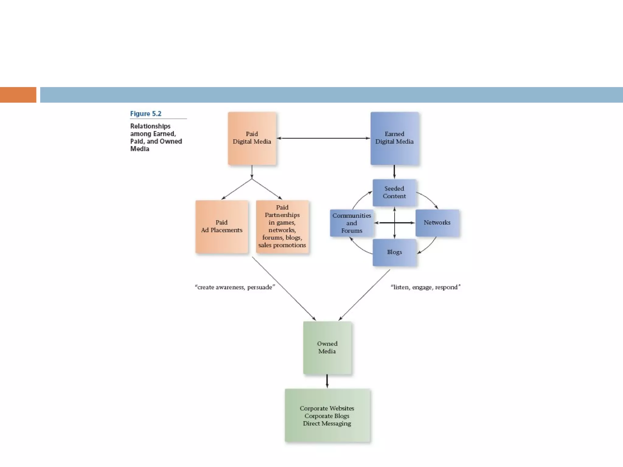
Paid Media in Social Communities
Earned Media and Brand Engagement
User-Generated Content Campaigns

Copyright © 2013 Pearson Education, Inc. publishing as Prentice Hall
Paid Media in Social Communities
22-5

Copyright © 2013 Pearson Education, Inc. publishing as Prentice Hall
23-5

Paid Media in Social Communities continued


Social ads are online display ads that incorporate
user data in the ad or in the targeting of the ad and
enable some form of social interaction within the
ad unit or landing page.


There are three variations on social ads:
1.

2.

3.

A social engagement ad contains ad creative (image
and text) along with an option to encourage the viewer
to engage with the brand (e.g., clickable “Like”
button).
A social context ad includes ad creative, an
engagement device, and personalized referral content
from people in the viewer’s network.
Organic social ads are shared on a person’s activity
stream following a brand interaction (such as liking the
brand).
Copyright © 2013 Pearson Education, Inc. publishing as Prentice Hall
24-5

Earned Media and Brand
Engagement
Earned reach (the breadth and quality of contact
with users) gained when people share positive
brand opinions and branded content with others is
invaluable because of the influence attributed to
individual, personalized brand endorsements.
Influence posts occur when an opinion leader
publishes brand-relevant content such as a blog
post in social media.
Copyright © 2013 Pearson Education, Inc. publishing as Prentice Hall
User-Generated Content Campaigns
26-5

Brands can seed many forms of content in social
communities as they try to boost engagement and
sharing. One of the most popular tools is the use of:
User-generated content (UGC) campaigns –
these are campaigns that offer a way for brands to
invite consumers to engage and interact while they
develop shareable content.

Copyright © 2013 Pearson Education, Inc. publishing as Prentice Hall
27-5

Social Presence: Brands as
Relationship Nodes






Brands may create a brand profile within selected
social networking communities. In this way, the
brand acts as a node in the network’s social graph.
The fan base is an indicator of the brand’s success
in establishing a known presence within a
community.
Return on emotion (conceptually) assesses the
extent to which a brand has delivered a value in
exchange for the emotional attachment fans have
awarded it.
Copyright © 2013 Pearson Education, Inc. publishing as Prentice Hall
28-5

Is The Brand Ready for Social
Communities?


Brands should ask these questions before deciding
whether social relationships will work for a specific
brand.







Is the brand set up for engagement?
If the brand participates in social media, where should the
brand be?
How can the brand’s profiles be developed in such a way as
to reflect the brand’s personality?
If “fan pages” exist among brand loyalists on social
networking sites, how can the brand leverage the fan sites
to better meet its objectives?
How can the brand integrate its social network presence
into other campaign components?
Copyright © 2013 Pearson Education, Inc. publishing as Prentice Hall
ALL IN ONE READING
29-5

Book V
Getting Likes
30





Use your brand’s Twitter, Google+, and Pinterest
accounts to bring in new community
members. Without spamming, invite people to join
your Facebook Page from time to time. If space
permits, also share the benefits of becoming a
member of your Facebook community.
Invite your community to share. While Facebook
frowns upon contests and events where people have
to like a Page to participate, there’s nothing wrong
with inviting your community to share content they
like.

Copyright © 2013 Pearson Education, Inc. publishing as Prentice
Hall
Getting Likes
31



Create the type of content your community will
share. Have you ever logged on to your personal
Facebook Page to find that your friends are sharing a
funny video, provocative image, or informative article?
This is the type of content people enjoy sharing on
their Walls. If your Facebook Wall is nothing but brand
updates, that’s not very compelling. Instead, share
informative or fun items with your community, and not
only will they share in return, but they may also inspire
others to like your brand.

Copyright © 2013 Pearson Education, Inc. publishing as Prentice
Hall
Getting Likes
32





Place share buttons on your blog and website. If you
want people to share your content, you have to give
them a way to share. Having a Facebook share
button, included in those shown in Figure 1-8, on your
blog or website will encourage readers to like your
Page.
Be consistent. If you post engaging or compelling
content every day, folks are more likely to like your
brand. If you’re sporadic and haphazard with your
content, you won’t receive many Likes in return.

Copyright © 2013 Pearson Education, Inc. publishing as Prentice
Hall
Getting Likes
33



Place share information in offline content. If you
have offline content — for example, if yours is a
supermarket brand with a weekly flyer or a retail shop
with posters on the windows — be sure to let
shoppers know how they can follow your brand on the
social networks. If you’re a restaurant, add the URL
for your social networking channels on the back of
your menus or have postcards handy for customers.

Copyright © 2013 Pearson Education, Inc. publishing as Prentice
Hall
Goals
34

Drive sales: Has one of your customers been in the
news as a result of using your product? If so, share that
story. Do the ingredients in your products have health
benefits? If so, talk about them and share other healthy
living tips. Do you offer a business-oriented coaching
service? If so, use your Facebook Page to share tips
and best practices
 Grow your community: If your goal is to grow a
community of customers and fans, your content should
be more conversational. The people who join your
Facebook Page will do so because of the engaging
content, which will help to establish trust. This leads to
Copyright © 2013 Pearson Education, Inc. sales through customer loyalty
community growth and publishing as Prentice
Hall
and word-of-mouth marketing.

Goals
35





Grow your mailing list: Do you want more people to sign
up for your newsletter? If so, offer sneak peeks of what
they will receive if they sign up.
Create brand awareness: When you share news and
updates regarding your brand, it shows up in News
Feeds belonging to the people in your brand. Depending
on how their settings are set up, when they Like or
comment on your posts, those actions can show up on
their friends’ and family’s News Feeds as well. When
people share your content it helps to turn your brand into
a household name.

Copyright © 2013 Pearson Education, Inc. publishing as Prentice
Hall
Goals
36





Establish expertise: If your goal is to teach and make a
name for yourself as an expert, use Facebook to share
facts and drop tips. This is especially useful in selling
books, providing informational products and services, or
promoting blogs.
R
eceive feedback: If your goal is to receive customer
feedback, use Facebook to create pools, ask questions,
and pick the brains of the people who use your product
or service. Just be sure you’re ready to receive some
brutally honest answers.

Copyright © 2013 Pearson Education, Inc. publishing as Prentice
Hall
Goals
37





Drive traffic: If your goal is to drive traffic, link
to your blog posts and web articles and create
discussions around the day’s topics.
Multiple goals: Most brands have multiple
goals for their Facebook brand Pages. Mixing
and matching content to serve many different
purposes is okay. As long as you’re not
spamming your community with links, you’ll be
fine.

Copyright © 2013 Pearson Education, Inc. publishing as Prentice
Hall
Good Facebook Content
38







Don’t make everything serious and deep. People like to
keep brand interaction light. While thought-provoking
questions & discussions are part of a good content
strategy, don’t forget to add humor to the mix.
Brevity counts. Though you can be wordier than, say,
twitter, Facebook isn’t your blog. Keep updates brief.
Too many words and you begin to lose people.
Stay on topic. When you write about a mishmash of
different things having nothing to do with your niche,
people get confused.

Copyright © 2013 Pearson Education, Inc. publishing as Prentice
Hall
Good Facebook Content
39







Try to create content that’s open-ended. Give your
community opportunity to respond. Ask questions or talk
about the sorts of things that provoke a discussion. Make
sure everything you post is inviting a response.
Let your comments be your guide. What kinds of questions
does your community ask on your page? What posts do
they respond most to? When they do respond, what do
they say? Look to your community for topics.
Proofread everything you post. When you don’t take the
time to read over everything and eliminate errors and
typos, it tells your community you don’t care enough about
them to communicate error free.

Copyright © 2013 Pearson Education, Inc. publishing as Prentice
Hall
Good Facebook Content
40





Look to your blog or website traffic for ideas. If people
are using search terms, phrases, and certain topics to
land on your content, use these same topics when
creating content for your Facebook community.
Don’t be afraid to court controversy. You don’t want to
always have negativity and squabbles on your Facebook
Page, but the occasional controversial topic does
wonders to create a discussion.

Copyright © 2013 Pearson Education, Inc. publishing as Prentice
Hall
Desirable Content
41







Photos: People share more photos than anything else.
Make sure that your photos are relevant, thoughtprovoking, discussion-worthy, and even amusing, but
please don’t make them offensive.
Funny or amusing content: People like to share content
that makes them laugh. There’s nothing wrong with
posting tasteful but amusing photographs, blog posts, or
videos.
Heartwarming stories: People love a good success or
comeback story. They enjoy hearing tales of folks who
beat the odds. People share inspiration.

Copyright © 2013 Pearson Education, Inc. publishing as Prentice
Hall
Desirable Content
42







Discounts: Most people who follow brands do so in
hopes of receiving special perks that they can share with
their friends and family.
Viral videos: Admit it; you love to share a funny video.
That’s how videos go viral. Post relevant, fun videos on
your Page for more shares.
Lists, tips, and how to’s: People enjoy sharing learning
experiences. Share tips or steps to success.

Copyright © 2013 Pearson Education, Inc. publishing as Prentice
Hall
Polls, Quizzes, Contests
43






Polls can be fun and frivolous, or you can use them to collect information
about the consumer. People like to participate in polls because they feel as
if they’re part of a campaign. Plus, creating a poll isn’t a big time
commitment; a simple click of the button, and you have their vote.
For even more community interaction, try creating quizzes. Quizzes aren’t
necessarily a way to gather information from your community, but if they’re
entertaining, the people who take the quizzes will share them with others in
the community.
Contests are another way to perform community outreach and raise
awareness of your brand. However, like selling, Facebook has specific rules
about contests. If you’re going to give something away or feature another
type of contest, you may only do so using a third-party app. Posting
contests as a status update is against Facebook’s Terms of Service.
Facebook’s app section and sites such as appbistro.com list many apps for
brands wishing to host contests on their pages

Copyright © 2013 Pearson Education, Inc. publishing as Prentice
Hall
The Right Mix of Content
44

Don’t make it about the sale. If you make your FB
community feel as if they’re only there to be pitched to,
they won’t stick around long. Have a true community and
make it about more than sales. Make it about
engagement, interaction, fun.
 Share things that catch attention in a good way. Visual
content always gets the best reaction. Photos and videos
represent the content that is most shared, liked,
commented on, and talked about on FB.
 Be mindful of how often you’re posting each day. Many
brands only post 1-2 times per day. Try not to go more
than 3 or 4 updates per day max. If you post too often,
Copyright © 2013 Pearson Education, Inc. publishing as Prentice
you’ll lose fans.
Hall

The Right Mix of Content
45







• Keep an editorial calendar. Having an editorial
calendar helps you space out the types of content you
post and also allows for consistency.
• Make your community feel special. Offer perks only
available to your Facebook community.
• Don’t overlook calls to action. Encourage your
Facebook fans to visit your website, check out deals,
and follow you on other social networks.

Copyright © 2013 Pearson Education, Inc. publishing as Prentice
Hall

ENG 4340 Week 10

  • 1.
    SOCIAL COMMUNITIES 1-5 Chapter 5© 2013 Pearson Education, Inc. publishing as Prentice Hall Copyright
  • 2.
    Chapter Objectives 2-5    Explain howsocial communities enable user participation and sharing Compare and contrast social networking sites in terms of three key dimensions Describe how marketers use social communities for branding and promotion Copyright © 2013 Pearson Education, Inc. publishing as Prentice Hall
  • 3.
    Social Communities Zone 3-5  DigitalYou: The Social Profile  Your profile is the foundation of your participation in social communities. It is basically your digital self.  Skins (or themes) are visual elements used to change the aesthetic of a web page  Identity reflectors are an option to have one’s profile reflected back to them from the perspective of others Click here to examine what these identity reflectors say about a person Copyright © 2013 Pearson Education, Inc. publishing as Prentice Hall
  • 4.
    Social Communities Zone 4-5  Presenceindicators enable individuals to project an identity more vividly to others within a community. These indicators include:     Availability icons: icons that indicate whether a member is online and available for chat Mood icons: icons that function much like emoticons, enabling members to indicate mood Friend lists: lists of friends within the network Status updates: posts to the sites’ newsfeed; posts are shared with friends in the network Copyright © 2013 Pearson Education, Inc. publishing as Prentice Hall
  • 6.
    6-5 Social Activities inOnline Communities  Two types of social media conversations:   Directed communications Consumption communications Copyright © 2013 Pearson Education, Inc. publishing as Prentice Hall
  • 7.
    7-5 Social Activities inOnline Communities  Directed communications are one-to-one interactions on a social network between two user.  Two forms of direct communication exist:  Direct messages  Instant messages Copyright © 2013 Pearson Education, Inc. publishing as Prentice Hall
  • 8.
    8-5 Social Activities inOnline Communities  Consumption communications are passive communications. (For example, reading the feeds others post.) Copyright © 2013 Pearson Education, Inc. publishing as Prentice Hall
  • 9.
    Social Networking Sites 9-5 Howdo we interact with others on social media platforms? we mingle, we chat, and we share Copyright © 2013 Pearson Education, Inc. publishing as Prentice Hall
  • 10.
    Social Networking Sites 10-5    StatusCasting occurs when you broadcast updates to your news feed or activity stream. Activity streams are the news feeds or “wall” (as it’s known in Facebook) social networks use to establish an ongoing point of connection between network nodes A nudge is a tool for reminding someone to socialize Copyright © 2013 Pearson Education, Inc. publishing as Prentice Hall
  • 12.
    Social Networking Sites 12-5  Thetop three reasons people share content “socially” 1. They find it interesting and/or entertaining 2. They think it could be helpful to others 3. To get a laugh. Click here to see what ShareThis Widget can do Copyright © 2013 Pearson Education, Inc. publishing as Prentice Hall
  • 13.
    Social Networking Sites 13-5  Typicalsharing activities include:      An activity stream is a tool to share a short piece of content with a network. Gift applications enable members to present virtual gifts to their friends. Ongoing sharing means working with partners to include activities from other sites in an activity stream on a partnered site. Uploading functionalities are applications that make it easy to share from many locations. Embed codes let people share content where they wish. Copyright © 2013 Pearson Education, Inc. publishing as Prentice Hall
  • 14.
    14-5 Characteristics of Social NetworkingSites Social networking sites typically vary in terms of three important dimensions: 1. Audience and degree of specialization 2. The social objects that mediate the relationships among members 3. Degree of decentralization or openness Copyright © 2013 Pearson Education, Inc. publishing as Prentice Hall
  • 15.
    Audience Specialization 15-5  Social networkingsites can be internal or external.  Internal social network provides a method of communication and collaboration that is more dynamic and interactive External social network is open to people who are not affiliated with the site’s sponsor.  Copyright © 2013 Pearson Education, Inc. publishing as Prentice Hall
  • 16.
    16-5 Social Objects andPassion-Centric Sites  The ability of an object to inspire social interaction is known as a vertical network. Copyright © 2013 Pearson Education, Inc. publishing as Prentice Hall
  • 17.
    17-5 Decentralization, Identity Portability, andOpenness One of the big issues social media needs to confront is how to let people easily access multiple sites and understand where they go and why. Copyright © 2013 Pearson Education, Inc. publishing as Prentice Hall
  • 18.
    18-5 Decentralization, Identity Portability, andOpenness Many social networking site members are social media omnivores – they eagerly participate in several different platforms. Copyright © 2013 Pearson Education, Inc. publishing as Prentice Hall
  • 19.
    19-5 Decentralization, Identity Portability, andOpenness  Identity portability would allow an individual to maintain a single profile that would provide access across social networking sites with a single login and shared information. Copyright © 2013 Pearson Education, Inc. publishing as Prentice Hall
  • 20.
    20-5 Decentralization, Identity Portability, andOpenness  Under the open source model, developers post their programs on a public site and a community of volunteers is free to tinker with them, develop other applications using the code, then give their changes away for free. Copyright © 2013 Pearson Education, Inc. publishing as Prentice Hall
  • 21.
    21-5 Marketing Applications inthe Social Community Zone    Paid Media in Social Communities Earned Media and Brand Engagement User-Generated Content Campaigns Copyright © 2013 Pearson Education, Inc. publishing as Prentice Hall
  • 22.
    Paid Media inSocial Communities 22-5 Copyright © 2013 Pearson Education, Inc. publishing as Prentice Hall
  • 23.
    23-5 Paid Media inSocial Communities continued  Social ads are online display ads that incorporate user data in the ad or in the targeting of the ad and enable some form of social interaction within the ad unit or landing page.  There are three variations on social ads: 1. 2. 3. A social engagement ad contains ad creative (image and text) along with an option to encourage the viewer to engage with the brand (e.g., clickable “Like” button). A social context ad includes ad creative, an engagement device, and personalized referral content from people in the viewer’s network. Organic social ads are shared on a person’s activity stream following a brand interaction (such as liking the brand). Copyright © 2013 Pearson Education, Inc. publishing as Prentice Hall
  • 24.
    24-5 Earned Media andBrand Engagement Earned reach (the breadth and quality of contact with users) gained when people share positive brand opinions and branded content with others is invaluable because of the influence attributed to individual, personalized brand endorsements. Influence posts occur when an opinion leader publishes brand-relevant content such as a blog post in social media. Copyright © 2013 Pearson Education, Inc. publishing as Prentice Hall
  • 26.
    User-Generated Content Campaigns 26-5 Brandscan seed many forms of content in social communities as they try to boost engagement and sharing. One of the most popular tools is the use of: User-generated content (UGC) campaigns – these are campaigns that offer a way for brands to invite consumers to engage and interact while they develop shareable content. Copyright © 2013 Pearson Education, Inc. publishing as Prentice Hall
  • 27.
    27-5 Social Presence: Brandsas Relationship Nodes    Brands may create a brand profile within selected social networking communities. In this way, the brand acts as a node in the network’s social graph. The fan base is an indicator of the brand’s success in establishing a known presence within a community. Return on emotion (conceptually) assesses the extent to which a brand has delivered a value in exchange for the emotional attachment fans have awarded it. Copyright © 2013 Pearson Education, Inc. publishing as Prentice Hall
  • 28.
    28-5 Is The BrandReady for Social Communities?  Brands should ask these questions before deciding whether social relationships will work for a specific brand.      Is the brand set up for engagement? If the brand participates in social media, where should the brand be? How can the brand’s profiles be developed in such a way as to reflect the brand’s personality? If “fan pages” exist among brand loyalists on social networking sites, how can the brand leverage the fan sites to better meet its objectives? How can the brand integrate its social network presence into other campaign components? Copyright © 2013 Pearson Education, Inc. publishing as Prentice Hall
  • 29.
    ALL IN ONEREADING 29-5 Book V
  • 30.
    Getting Likes 30   Use yourbrand’s Twitter, Google+, and Pinterest accounts to bring in new community members. Without spamming, invite people to join your Facebook Page from time to time. If space permits, also share the benefits of becoming a member of your Facebook community. Invite your community to share. While Facebook frowns upon contests and events where people have to like a Page to participate, there’s nothing wrong with inviting your community to share content they like. Copyright © 2013 Pearson Education, Inc. publishing as Prentice Hall
  • 31.
    Getting Likes 31  Create thetype of content your community will share. Have you ever logged on to your personal Facebook Page to find that your friends are sharing a funny video, provocative image, or informative article? This is the type of content people enjoy sharing on their Walls. If your Facebook Wall is nothing but brand updates, that’s not very compelling. Instead, share informative or fun items with your community, and not only will they share in return, but they may also inspire others to like your brand. Copyright © 2013 Pearson Education, Inc. publishing as Prentice Hall
  • 32.
    Getting Likes 32   Place sharebuttons on your blog and website. If you want people to share your content, you have to give them a way to share. Having a Facebook share button, included in those shown in Figure 1-8, on your blog or website will encourage readers to like your Page. Be consistent. If you post engaging or compelling content every day, folks are more likely to like your brand. If you’re sporadic and haphazard with your content, you won’t receive many Likes in return. Copyright © 2013 Pearson Education, Inc. publishing as Prentice Hall
  • 33.
    Getting Likes 33  Place shareinformation in offline content. If you have offline content — for example, if yours is a supermarket brand with a weekly flyer or a retail shop with posters on the windows — be sure to let shoppers know how they can follow your brand on the social networks. If you’re a restaurant, add the URL for your social networking channels on the back of your menus or have postcards handy for customers. Copyright © 2013 Pearson Education, Inc. publishing as Prentice Hall
  • 34.
    Goals 34 Drive sales: Has oneof your customers been in the news as a result of using your product? If so, share that story. Do the ingredients in your products have health benefits? If so, talk about them and share other healthy living tips. Do you offer a business-oriented coaching service? If so, use your Facebook Page to share tips and best practices  Grow your community: If your goal is to grow a community of customers and fans, your content should be more conversational. The people who join your Facebook Page will do so because of the engaging content, which will help to establish trust. This leads to Copyright © 2013 Pearson Education, Inc. sales through customer loyalty community growth and publishing as Prentice Hall and word-of-mouth marketing. 
  • 35.
    Goals 35   Grow your mailinglist: Do you want more people to sign up for your newsletter? If so, offer sneak peeks of what they will receive if they sign up. Create brand awareness: When you share news and updates regarding your brand, it shows up in News Feeds belonging to the people in your brand. Depending on how their settings are set up, when they Like or comment on your posts, those actions can show up on their friends’ and family’s News Feeds as well. When people share your content it helps to turn your brand into a household name. Copyright © 2013 Pearson Education, Inc. publishing as Prentice Hall
  • 36.
    Goals 36   Establish expertise: If yourgoal is to teach and make a name for yourself as an expert, use Facebook to share facts and drop tips. This is especially useful in selling books, providing informational products and services, or promoting blogs. R eceive feedback: If your goal is to receive customer feedback, use Facebook to create pools, ask questions, and pick the brains of the people who use your product or service. Just be sure you’re ready to receive some brutally honest answers. Copyright © 2013 Pearson Education, Inc. publishing as Prentice Hall
  • 37.
    Goals 37   Drive traffic: If yourgoal is to drive traffic, link to your blog posts and web articles and create discussions around the day’s topics. Multiple goals: Most brands have multiple goals for their Facebook brand Pages. Mixing and matching content to serve many different purposes is okay. As long as you’re not spamming your community with links, you’ll be fine. Copyright © 2013 Pearson Education, Inc. publishing as Prentice Hall
  • 38.
    Good Facebook Content 38    Don’tmake everything serious and deep. People like to keep brand interaction light. While thought-provoking questions & discussions are part of a good content strategy, don’t forget to add humor to the mix. Brevity counts. Though you can be wordier than, say, twitter, Facebook isn’t your blog. Keep updates brief. Too many words and you begin to lose people. Stay on topic. When you write about a mishmash of different things having nothing to do with your niche, people get confused. Copyright © 2013 Pearson Education, Inc. publishing as Prentice Hall
  • 39.
    Good Facebook Content 39    Tryto create content that’s open-ended. Give your community opportunity to respond. Ask questions or talk about the sorts of things that provoke a discussion. Make sure everything you post is inviting a response. Let your comments be your guide. What kinds of questions does your community ask on your page? What posts do they respond most to? When they do respond, what do they say? Look to your community for topics. Proofread everything you post. When you don’t take the time to read over everything and eliminate errors and typos, it tells your community you don’t care enough about them to communicate error free. Copyright © 2013 Pearson Education, Inc. publishing as Prentice Hall
  • 40.
    Good Facebook Content 40   Lookto your blog or website traffic for ideas. If people are using search terms, phrases, and certain topics to land on your content, use these same topics when creating content for your Facebook community. Don’t be afraid to court controversy. You don’t want to always have negativity and squabbles on your Facebook Page, but the occasional controversial topic does wonders to create a discussion. Copyright © 2013 Pearson Education, Inc. publishing as Prentice Hall
  • 41.
    Desirable Content 41    Photos: People sharemore photos than anything else. Make sure that your photos are relevant, thoughtprovoking, discussion-worthy, and even amusing, but please don’t make them offensive. Funny or amusing content: People like to share content that makes them laugh. There’s nothing wrong with posting tasteful but amusing photographs, blog posts, or videos. Heartwarming stories: People love a good success or comeback story. They enjoy hearing tales of folks who beat the odds. People share inspiration. Copyright © 2013 Pearson Education, Inc. publishing as Prentice Hall
  • 42.
    Desirable Content 42    Discounts: Most peoplewho follow brands do so in hopes of receiving special perks that they can share with their friends and family. Viral videos: Admit it; you love to share a funny video. That’s how videos go viral. Post relevant, fun videos on your Page for more shares. Lists, tips, and how to’s: People enjoy sharing learning experiences. Share tips or steps to success. Copyright © 2013 Pearson Education, Inc. publishing as Prentice Hall
  • 43.
    Polls, Quizzes, Contests 43    Pollscan be fun and frivolous, or you can use them to collect information about the consumer. People like to participate in polls because they feel as if they’re part of a campaign. Plus, creating a poll isn’t a big time commitment; a simple click of the button, and you have their vote. For even more community interaction, try creating quizzes. Quizzes aren’t necessarily a way to gather information from your community, but if they’re entertaining, the people who take the quizzes will share them with others in the community. Contests are another way to perform community outreach and raise awareness of your brand. However, like selling, Facebook has specific rules about contests. If you’re going to give something away or feature another type of contest, you may only do so using a third-party app. Posting contests as a status update is against Facebook’s Terms of Service. Facebook’s app section and sites such as appbistro.com list many apps for brands wishing to host contests on their pages Copyright © 2013 Pearson Education, Inc. publishing as Prentice Hall
  • 44.
    The Right Mixof Content 44 Don’t make it about the sale. If you make your FB community feel as if they’re only there to be pitched to, they won’t stick around long. Have a true community and make it about more than sales. Make it about engagement, interaction, fun.  Share things that catch attention in a good way. Visual content always gets the best reaction. Photos and videos represent the content that is most shared, liked, commented on, and talked about on FB.  Be mindful of how often you’re posting each day. Many brands only post 1-2 times per day. Try not to go more than 3 or 4 updates per day max. If you post too often, Copyright © 2013 Pearson Education, Inc. publishing as Prentice you’ll lose fans. Hall 
  • 45.
    The Right Mixof Content 45    • Keep an editorial calendar. Having an editorial calendar helps you space out the types of content you post and also allows for consistency. • Make your community feel special. Offer perks only available to your Facebook community. • Don’t overlook calls to action. Encourage your Facebook fans to visit your website, check out deals, and follow you on other social networks. Copyright © 2013 Pearson Education, Inc. publishing as Prentice Hall

Editor's Notes

  • #4 Remember that ALL zones in the social media mix are networked around relationships, technologically enabled, and based on the principles of shared participation. How do others see us? Social communities strive to design their interfaces in ways that meet the needs of members, and establishing our sense of self online is important. For this reason, communities may offer identity reflectors: an option to have one’s profile reflected back to them from the perspective of others.2 Sites may also offer members the opportunity to utilize identity cards. Identity cards are the social version of a business card. They are small digital badges that people can embed in emails and on websites to share their contact information and social affiliations. At some level everyone manages the impressions they make on others and social media is no different. Not only do we want our profiles to reflect our social selves, we might also want to protect our privacy and promote somewhat different personas to different reference groups. People are multifaceted and this increasingly is reflected in digital profiles. You may have different profiles on different sites or even within the same site such that different reference groups see identity details you customize for them.
  • #5 All of these indicators enhance the perception of ambient intimacy we have with those in our network. This term refers to our ability to stay in touch, using digital communications and social media, with people to whom we wouldn’t otherwise have access to due to time limitations and geographic dispersion.
  • #8 You might think that most of the activity on a network is directed communication, but most users interact only with a very small core of people in their network. Research shows that most people can maintain only around 150 meaningful relationships, online and off—this figure has become known as Dunbar’s number (named after the researcher who first reported this pattern). Although you may “friend” 5,000 people on Facebook, all but roughly 150 of them are relative strangers that only follow your life with limited interest.
  • #9 As we read status updates and posts from those in our network, we feel that they are communicating with us, even if they posted these updates a while ago. In other words, directed communication is active whereas consumption communication is passive. That’s ambient intimacy in action. But it requires the public sharing of content to work because without shared content, there’s nothing for us to consume.
  • #14 A recent study of social media users found that 75 percent of people are likely to share content using social media channels. The top three reasons people share content “socially” are because they find it interesting and/or entertaining, they think it could be helpful to others, and to get a laugh. Although the content can be virtually anything you can send in digital form, most people reported sharing family pictures and video, news about family and friends, funny videos, news articles and blog posts, and coupons and discounts. Finally, sites encourage sharing when they reward participation with reputation indicators. People like to be acknowledged for their contributions. Sites can award top status to those who contribute the best and most. Reputation indicators broadcast these contributions; they include participation levels, labels, collectible achievements and awards (badges), and points. Some sites maintain a leader board to highlight the best participants.
  • #17 The term describes the narrow, deep focus of social networking sites that differentiate themselves because they emphasize some common hobby, interest, or characteristic that draws members to the site.
  • #18 As social media sites continue to proliferate around the Web, they experience “growing pains” because we are still trying to figure out how to manage all of this new activity.
  • #19 Social networks can be closed, gated communities entirely controlled by the vendor that offers the platform. At the other extreme they can be accessible to any members or developers who wish to participate.
  • #20 Complaints about the lack of centralized communities have given rise to the terms social networking fatigue and social lock in. The fatigue comes in part from the need to manage multiple community accounts (and to forego some due to the required investment) as well as from the steady streams of content flowing from multiple networks.
  • #21 The decision as to whether to grant access to outside developers (and how or if to share in the revenue these applications produce) is one of the most important strategic issues in business today. In contrast to this Open Souce Model, Apple uses a fairly closed model; the company maintains strict control over “apps” that outsiders can sell for its iPhone and iPad and it takes a commission (30 percent) on each sale. Similarly, Sony shares its code for its PlayStation game with only a selected set of licensed developers.
  • #22 Remember, the social community zone focuses on relationships. By becoming an active participant in these channels, brands can leverage social communities to meet several marketing objectives including promotion and branding, customer service and customer relationship management, and marketing research. How? By advertising within the community space, participating in brand-to-consumer relationships within the chosen communities, and engaging consumers interactively.
  • #25 Brands earn value in social media when they engage consumers over time (relationship marketing) and when they encourage consumers to interact with the brand and share those interactions with others. Brands stand to benefit from heightened brand loyalty among engaged consumers and a more expansive reach for brand-related messages.
  • #27 The most frequently used manifestation of CSM is the “create your own ad” contest, which has been used by numerous brands including Frito-Lay, Dove, and Chevy. Sponsors encourage submissions with incentives such as prize money or the chance for the winning entry to be broadcast on television (possibly during high-exposure events such as the Super Bowl and the Oscars). Doritos used this approach with its Crash the Super Bowl campaign.
  • #28 Doing so increases the opportunities for interactions with customers and prospects and also serves to encourage people to talk about the brand with each other. When a brand profile launches on social networking sites, the brands exist much as people do on the sites. Friends can interact with the brands; share information, photos, and videos; and participate in two-way communication. As we discussed in Chapter 2, brands may participate as a corporate entity, as one or more people representing the brand, or as a mascot. Whichever the choice, the brand will develop a profile to represent its persona and then should interact in keeping with that profile—like a good actor, it should “stay in character.” Building brand personas strengthen brand personality, differentiate brands from competitors, and set the stage for a perceived relationship. Assuming the brand’s persona is likeable and credible, it can facilitate message internalization (the process by which a consumer adopts a brand belief as his or her own). It is a natural expansion of the trend for brands to create personalities for themselves, both through the use of creative language—including style, imagery, tone, and creative appeals—and music.