ENDOCRINE SYSTEM
By
H.Khorrami Ph.D.
http://scribd.com/khorrami4
khorrami4@yahoo.com
Common Definitions
 Hormones
 Definition
 Synthesis
 Storage
 Control
 Negative Feedback
 Positive feedback
 Feedforward
 Bloodstream transportation
 Signal transduction
Hormone classifications
 Water soluble
 Water insoluble
 Peptide &
polypeptide
 Glycoprotein
 Amines
 Steroids
Target Cell Responses to
Hormones
 Hormones bind with receptors to initiate the
cellular response to a chemical signal
 Target cells convert the signal into a
biochemical change inside the cell
 Via second messenger systems
 Via direct gene activation
Different ways of cell’s response
 Cause contraction of muscle tissue
 Secretion of cellular products
 Effecting ion exchange through channels
 Cause synthesis of new peptides and proteins
 Cause breakdown of storage molecules
Hormone receptors
 Receptors are complex proteins that only respond to
specific hormones
 Receptors for water-soluble hormones are found on the
plasma membrane
 Receptors for lipid-soluble hormones are found in the
cytoplasm or the nucleus
 Receptors will down-regulate and decrease sensitivity
when there is prolonged exposure to high levels of a
hormone
 Receptors have the ability to up-regulate and increase
sensitivity in response to sustained low levels of a
hormone
 Not all cells have receptors for all hormones and some
cell respond differently to different concentrations of
Steroid hormone on target cell
G-protein
DAG & IP3
Caffein & Cholera
 Caffein as PDE inhibitor : thus increase cAMP
 Cholera toxin hydrolyse Gsα subunit thus
destroy GTPase activity of the subunit so locked
into the active state
The synthesis, release, and degradation of
hormones are regulated
Steroid hormones
Nitric oxide as a transmitter
Hormone secretion controlled
by:
 Neural
 Hormonal
 Humoral
 Combination
 Negative feedback
 Positive feedback
 Feed forward
Epiphysis(pineal gland)
Pineal gland
 Pinealocytes: produce and secret melatonin
 Peptidergic neuron-like cells
 Interstitial cells
 Perivascular phagocytes
 Pineal neurons
melatonin
 Melatonin was discovered in 1958
 By American physician Aaron B. Lerner
 Derivative of tryptophan
Melatonin secretion
Melanopsin
 Discovered in 1998 by Ignacio Provencio
 Provencio(2000):mammals, including humans,
also produce melanopsin
 Melanopsin ganglion cells *(1-2%): light
detection
Light signal transmition
 Retina
 SCN of HT
 PVN
 Intermediolateral cell column
 Superior cervical ganglia
 Pineal gland
Melatonin receptores
 Most abundant in SCN & anterior pituitary(
pars tuberalis)
 Mel1A & Mel1B
 Block out the blue rays of light(480nm) to
avoid postpartum depression
Melatonin actions
 Decrease gonadotropin secretion
 Decrease motor activity
 Lower body temperature
 Induce fatigue
 Free radical scavenger
 Anti-inflammatory
 Antioxidant
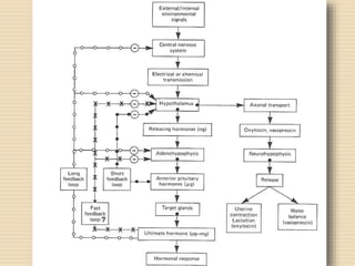
Adenohypophysis and
Neurohypophysis
Hypothalamus & its nucleuses
ADH(Arginine-vasopressin)
 9 AA
 Gene on ch.20
 Secreted with neurophysin II
 5/6 by nucleus supraoptic
 1/6 by paraventricular nucleus
 If ECF > 290 mosmol/lit
 Half life: 15-20 min
ADH receptors
 V1A
 Vasoconstriction of mesangial cells
 V1B
 Stimulate ACTH secretion
 V2
 Phosphorylation of aquaporin
 Water reabsorption in kidney
ADH actions
 Water reabsorption
 Vasoconstriction… increase blood pressure
 Long-term memory
 Temperature regulation
 Circadian rhythm
 Aggression
 Sexual behavior
ADH secretion
 Ach
 Adrenalin(β)
 CCK
 Ang II
 Norepinephrin(α)
 Ethanol
Stimulators Inhibitors
beta
Oxytocin & vasopressin
Oxytocin
 9 AA
 Secreted with neurophysin I
 5/6 by paraventricular nucleus
 1/6 by nucleus supraoptic
OT secretion
 Ach
 Adrenalin(β)
 5-HT
 Estradiol
 Angiotensin II
 Hugging
 Norepinephrin(α)
 Opioids
 GABA
 DA
Stimulators Inhibitors
Gonadotropins
LH surge during sleep
Joke, massage,..
 Increase serotonin,
dopamine
 Decrease cortisol
Noradrenergic neurons (lucus
ceruleus)
 Increase GHRH secretion
 Increase GnRH secretion
 Increase TRH secretion
 Decrease OT secretion (alpha)
 Increase ADH secretion (beta)
 Increase OT secretion (beta)
 Increase CRH secretion
 Decrease GHRH secretion (beta)
 Decrease ADH secretion (alpha)
Dopaminergic neurons (substantia
nigra)
 Increase GHRH
 Increase GnRH secretion
 Increase OT secretion
 Decrease prolactin
Serotonergic neurons
 Increase GHRH secretion
 Increase CRH secretion
 Decrease TRH secretion
Growth hormone
 191 AA , 188+ 3
 1.5-3 ng/ml after puberty
 6 ng/ml in childhood
 Half life: 20 min/ IGF-1 hl: 20hrs
 Ca is necessary for release
Insulin like growth factors
s IGF-I IGF-II
Stimulated
by
Insulin PRL, hPL
Receptor Tyrosin kinase No tyrosin kinase
Secretion
by
Liver Liver
Secreted in Adult Fetus
Defect Laron dwarfism
Growth hormone effects
 Entrance of AA
 Beta cells
 Anabolism of proteins
 Inhibits catabolism of proteins
 Lipolysis, ketogenesis
 Hyperglycemia
 Decrease glucose demands
 Glycogenesis
 Glycogenolysis
Growth hormone on bone
 Proliferation
 Deposit of protein by osteocytes &
chondrocytes
 Conversion of chondrocytes to osteoblasts
Growth hormone functions
Growth hormone
 Highest level at puberty
 Decline by 14% per decade after 30
 500mg/day at 20
 25mg/day at 80
 SST may increases with age
Ghrelin
 Ghrelin, the most potent GH stimalant
 Ghrelin circulates in the bloodstream, secreted
primarily from the stomach, but is also
produced by neurons in the hypothalamic
arcuate nucleus Although the anterior pituitary
somatotrophs contain receptors for ghrelin,
suggesting a direct action, it is more likely that
ghrelin exerts its main effects in the
hypothalamus by triggering GHRH secretion
 Ghrelin levels fall in response to rising levels
of GH, providing evidence for a gastro-
hypophysial feedback loop
Growth hormone
 GHRH
 Ghrelin
 Catecholamine (β)
 Serotonin
 Dopamine
 L-arginine
 Hypoglycemia
 Stress
 ADH
 Glucagon
 Deep sleep (SWS)
 Physical training
 Fever
 Injury or trauma
 Alpha adrenergic
 Hyperglycemia
 Somatostatin
 excessive exercise
 Growth hormone
 Melatonin
stimulators inhibitors
GH insulin  IGF1
Anatomy & histology of thyroid
Anatomy & histology of thyroid
Thyroid hormones act on
metabolism
 BMR: 35- 40 Kcal/m2/hr ( women: 6-10% less)
 Hypothyroid: 25 Kcal/m2/hr
 Hyperthyroid: 60- 65 Kcal/m2/hr
Thyroid gland
 Colloid in 3th month
 Thyroglobulin synthesis in 29th day
 TSH, T4, TBG in 11th week(3mth)
 T3 in24th week(6 mth)
Thyroid hormone biosynthesis
 Iodide trapping ; Na-K ATPase dependent
 Oxidation; Iodide to Iodine
 Organification
 Coupling
 Storage as thyroglobulin
 Pinocytosis
 Proteolysis
 Deiodination
 Release
Effectors
 Proliferation
 Growth of gland
 Vasculature
 Iodide traping
 Hormone synthesis
 Hormone release
 Thiocyanate,
perchloric
 Thiouracil,
carbimazol
 Iodide exess( Wolf
Chaikoff effect)
 PTU
TSH inhibitors
Tyrosine and derivatives
Thyroid hormone storage
 T4 35%
 T3 5%
 MIT 25%
 DIT 24-42%
Thyroid hormone synthesis
Thyroid hormone secretions
 T4 4-11 mcg/dl
 T3 80-200 ng/dl
 MIT
 DIT
 rT3
Thyroid hormone carrier
proteins
 TBG(α2macroglobulin)> PA > Albumin
 80% 10-15% 5-10%
 T4 99.97% 0.03% free
 T3 99.7% 0.3% free
Thyroid hormone
 Plasma T4> 20 times of T3
 Activity of T3> 4 times of T4
Iodine
 Total body 50mg
 In thyroid 15mg
 Minimal daily requirement 70-150µg/day
 Maximum power of the pump: 120µg/day
Metabolism
BMR
 Normally 35-40 Kcal/m2/hr
 10% less in women
 In hyperthyroids 60-65 Kcal/m2/hr
 In hypothyroids 25 Kcal/m2/hr
Thyroid hormone actions
 Na-K ATPase activity
 Increase cAMP → lipolysis
 Increase size of mitochondria and enzymatic activity
 Catecholamine activity
 Increase absorption of oxygen
 Thermogenesis
 Oxydation of fats →increase FFA→ decrease cholesterol
 Increase hepatic LDL receptors
 Glycogenolysis
 Intestinal absorption of glucose
 Increase HR
 Increase PP
 Hematopoesis
 Increase turnover of hormones and drugs
 Increase need to insulin, PTH & glucocorticosteroids
TSH
 28 KD
 Proteolysis of Tg
 Iodide pump
 Iodination
 Coupling
 Secretion
 Proliferation of thyrocytes
Signs of hypo & hyperthyroidism
Endocrine.ht pit.thyr

Endocrine.ht pit.thyr

  • 1.
  • 3.
    Common Definitions  Hormones Definition  Synthesis  Storage  Control  Negative Feedback  Positive feedback  Feedforward  Bloodstream transportation  Signal transduction
  • 4.
    Hormone classifications  Watersoluble  Water insoluble  Peptide & polypeptide  Glycoprotein  Amines  Steroids
  • 5.
    Target Cell Responsesto Hormones  Hormones bind with receptors to initiate the cellular response to a chemical signal  Target cells convert the signal into a biochemical change inside the cell  Via second messenger systems  Via direct gene activation
  • 6.
    Different ways ofcell’s response  Cause contraction of muscle tissue  Secretion of cellular products  Effecting ion exchange through channels  Cause synthesis of new peptides and proteins  Cause breakdown of storage molecules
  • 7.
    Hormone receptors  Receptorsare complex proteins that only respond to specific hormones  Receptors for water-soluble hormones are found on the plasma membrane  Receptors for lipid-soluble hormones are found in the cytoplasm or the nucleus  Receptors will down-regulate and decrease sensitivity when there is prolonged exposure to high levels of a hormone  Receptors have the ability to up-regulate and increase sensitivity in response to sustained low levels of a hormone  Not all cells have receptors for all hormones and some cell respond differently to different concentrations of
  • 11.
    Steroid hormone ontarget cell
  • 12.
  • 15.
  • 16.
    Caffein & Cholera Caffein as PDE inhibitor : thus increase cAMP  Cholera toxin hydrolyse Gsα subunit thus destroy GTPase activity of the subunit so locked into the active state
  • 19.
    The synthesis, release,and degradation of hormones are regulated
  • 20.
  • 21.
    Nitric oxide asa transmitter
  • 22.
    Hormone secretion controlled by: Neural  Hormonal  Humoral  Combination  Negative feedback  Positive feedback  Feed forward
  • 24.
  • 25.
    Pineal gland  Pinealocytes:produce and secret melatonin  Peptidergic neuron-like cells  Interstitial cells  Perivascular phagocytes  Pineal neurons
  • 26.
    melatonin  Melatonin wasdiscovered in 1958  By American physician Aaron B. Lerner  Derivative of tryptophan
  • 27.
  • 28.
    Melanopsin  Discovered in1998 by Ignacio Provencio  Provencio(2000):mammals, including humans, also produce melanopsin  Melanopsin ganglion cells *(1-2%): light detection
  • 29.
    Light signal transmition Retina  SCN of HT  PVN  Intermediolateral cell column  Superior cervical ganglia  Pineal gland
  • 35.
    Melatonin receptores  Mostabundant in SCN & anterior pituitary( pars tuberalis)  Mel1A & Mel1B  Block out the blue rays of light(480nm) to avoid postpartum depression
  • 36.
    Melatonin actions  Decreasegonadotropin secretion  Decrease motor activity  Lower body temperature  Induce fatigue  Free radical scavenger  Anti-inflammatory  Antioxidant
  • 39.
  • 42.
  • 46.
    ADH(Arginine-vasopressin)  9 AA Gene on ch.20  Secreted with neurophysin II  5/6 by nucleus supraoptic  1/6 by paraventricular nucleus  If ECF > 290 mosmol/lit  Half life: 15-20 min
  • 48.
    ADH receptors  V1A Vasoconstriction of mesangial cells  V1B  Stimulate ACTH secretion  V2  Phosphorylation of aquaporin  Water reabsorption in kidney
  • 49.
    ADH actions  Waterreabsorption  Vasoconstriction… increase blood pressure  Long-term memory  Temperature regulation  Circadian rhythm  Aggression  Sexual behavior
  • 50.
    ADH secretion  Ach Adrenalin(β)  CCK  Ang II  Norepinephrin(α)  Ethanol Stimulators Inhibitors
  • 54.
  • 56.
  • 57.
    Oxytocin  9 AA Secreted with neurophysin I  5/6 by paraventricular nucleus  1/6 by nucleus supraoptic
  • 58.
    OT secretion  Ach Adrenalin(β)  5-HT  Estradiol  Angiotensin II  Hugging  Norepinephrin(α)  Opioids  GABA  DA Stimulators Inhibitors
  • 62.
  • 63.
  • 64.
    Joke, massage,..  Increaseserotonin, dopamine  Decrease cortisol
  • 66.
    Noradrenergic neurons (lucus ceruleus) Increase GHRH secretion  Increase GnRH secretion  Increase TRH secretion  Decrease OT secretion (alpha)  Increase ADH secretion (beta)  Increase OT secretion (beta)  Increase CRH secretion  Decrease GHRH secretion (beta)  Decrease ADH secretion (alpha)
  • 68.
    Dopaminergic neurons (substantia nigra) Increase GHRH  Increase GnRH secretion  Increase OT secretion  Decrease prolactin
  • 70.
    Serotonergic neurons  IncreaseGHRH secretion  Increase CRH secretion  Decrease TRH secretion
  • 72.
    Growth hormone  191AA , 188+ 3  1.5-3 ng/ml after puberty  6 ng/ml in childhood  Half life: 20 min/ IGF-1 hl: 20hrs  Ca is necessary for release
  • 73.
    Insulin like growthfactors s IGF-I IGF-II Stimulated by Insulin PRL, hPL Receptor Tyrosin kinase No tyrosin kinase Secretion by Liver Liver Secreted in Adult Fetus Defect Laron dwarfism
  • 74.
    Growth hormone effects Entrance of AA  Beta cells  Anabolism of proteins  Inhibits catabolism of proteins  Lipolysis, ketogenesis  Hyperglycemia  Decrease glucose demands  Glycogenesis  Glycogenolysis
  • 75.
    Growth hormone onbone  Proliferation  Deposit of protein by osteocytes & chondrocytes  Conversion of chondrocytes to osteoblasts
  • 76.
  • 77.
    Growth hormone  Highestlevel at puberty  Decline by 14% per decade after 30  500mg/day at 20  25mg/day at 80  SST may increases with age
  • 78.
    Ghrelin  Ghrelin, themost potent GH stimalant  Ghrelin circulates in the bloodstream, secreted primarily from the stomach, but is also produced by neurons in the hypothalamic arcuate nucleus Although the anterior pituitary somatotrophs contain receptors for ghrelin, suggesting a direct action, it is more likely that ghrelin exerts its main effects in the hypothalamus by triggering GHRH secretion  Ghrelin levels fall in response to rising levels of GH, providing evidence for a gastro- hypophysial feedback loop
  • 79.
    Growth hormone  GHRH Ghrelin  Catecholamine (β)  Serotonin  Dopamine  L-arginine  Hypoglycemia  Stress  ADH  Glucagon  Deep sleep (SWS)  Physical training  Fever  Injury or trauma  Alpha adrenergic  Hyperglycemia  Somatostatin  excessive exercise  Growth hormone  Melatonin stimulators inhibitors
  • 80.
  • 82.
  • 84.
  • 86.
    Thyroid hormones acton metabolism  BMR: 35- 40 Kcal/m2/hr ( women: 6-10% less)  Hypothyroid: 25 Kcal/m2/hr  Hyperthyroid: 60- 65 Kcal/m2/hr
  • 87.
    Thyroid gland  Colloidin 3th month  Thyroglobulin synthesis in 29th day  TSH, T4, TBG in 11th week(3mth)  T3 in24th week(6 mth)
  • 88.
    Thyroid hormone biosynthesis Iodide trapping ; Na-K ATPase dependent  Oxidation; Iodide to Iodine  Organification  Coupling  Storage as thyroglobulin  Pinocytosis  Proteolysis  Deiodination  Release
  • 89.
    Effectors  Proliferation  Growthof gland  Vasculature  Iodide traping  Hormone synthesis  Hormone release  Thiocyanate, perchloric  Thiouracil, carbimazol  Iodide exess( Wolf Chaikoff effect)  PTU TSH inhibitors
  • 90.
  • 94.
    Thyroid hormone storage T4 35%  T3 5%  MIT 25%  DIT 24-42%
  • 95.
  • 96.
    Thyroid hormone secretions T4 4-11 mcg/dl  T3 80-200 ng/dl  MIT  DIT  rT3
  • 97.
    Thyroid hormone carrier proteins TBG(α2macroglobulin)> PA > Albumin  80% 10-15% 5-10%  T4 99.97% 0.03% free  T3 99.7% 0.3% free
  • 98.
    Thyroid hormone  PlasmaT4> 20 times of T3  Activity of T3> 4 times of T4
  • 99.
    Iodine  Total body50mg  In thyroid 15mg  Minimal daily requirement 70-150µg/day  Maximum power of the pump: 120µg/day
  • 101.
    Metabolism BMR  Normally 35-40Kcal/m2/hr  10% less in women  In hyperthyroids 60-65 Kcal/m2/hr  In hypothyroids 25 Kcal/m2/hr
  • 103.
    Thyroid hormone actions Na-K ATPase activity  Increase cAMP → lipolysis  Increase size of mitochondria and enzymatic activity  Catecholamine activity  Increase absorption of oxygen  Thermogenesis  Oxydation of fats →increase FFA→ decrease cholesterol  Increase hepatic LDL receptors  Glycogenolysis  Intestinal absorption of glucose  Increase HR  Increase PP  Hematopoesis  Increase turnover of hormones and drugs  Increase need to insulin, PTH & glucocorticosteroids
  • 104.
    TSH  28 KD Proteolysis of Tg  Iodide pump  Iodination  Coupling  Secretion  Proliferation of thyrocytes
  • 105.
    Signs of hypo& hyperthyroidism