就業安全制度
國立空中大學
賴英傑
就業安全→無失業保障
就業安全
就業服務 職業訓練 失業保險
就業服務
求才
求職
就業
服務
適才適所
平衡經社發展
發揮個人潛力
職業訓練
高級人員訓練
管理訓練
領班訓練
養成訓練
員工進修訓練
各產業部門所屬
企業機構,自管
理階層至領班以
下人員在各種經
濟活動行業中的
就業或升遷訓練。
廣義
某一經濟活動行
業內,為了就業
的需要,傳授所
需的技能與知識
的訓練。
狹義
凡可增進工作知
識與技術的訓練
均稱為職業訓練
泛指教育範疇以外,
對準備就業或已就業
者所舉辦的職業準備、
技能專精和轉業訓練。
職業訓練的功能
奠定工作技能基礎 提高就業能力
增加工作收入 追求自我發展
個人
增養增補人力 調整技術適應能力
增進品質降低成本 加強經營競爭能力
企業主
提高人力素質&勞動生產力
人力資源有效開發&充分運用
社會&國家
失業保險
1 福利國家的社會福利事業之一
2 保障失業勞工基本生活的措施
3 注動保險技術的運用(≠救濟措施)
4 保障對象為有明確雇主的受僱者
5 申領要件:非自願性失業
職業訓練的本質&功能
 本質
 短期性
 補充性
 實用性
 密集性
 功能
 經濟→協助就業或失
業者轉業、提升生產
效率
 社會福利→減低對社
會救濟的依賴
 科技發展→提昇技術
水準、促進產業升級
 管理→促進勞資和諧
 教育→補足教育與就
業市場的差距
職業訓練的類型—職訓法
養成訓練 15歲以上或國中畢業之職前訓練
技術士訓練 15歲以上或國中畢業之技術職前訓練
進修訓練 在職技術員工之專業訓練
轉業訓練 職業轉換者轉業所需之技術能力訓練
殘障者職業訓練 身心障礙者就業所需之技術能力訓練
職業訓練的類型—譚仰光等
 工作中訓練(On-the-job Training):
直接在工作崗位上受訓,以實
際工作為訓練媒介。
 工 作 外 訓 練 (Off-the-job-
Training):受訓者離開工作崗位
去接受訓練。
 全時訓練(Full-time Training):
以全部時間參加訓練,同時段
不再擔任工作。
 兼時訓練(Part-time Training):
一面工作,一部份時間離開崗
位去受訓。
 日 釋 式 訓 練 (Day-release
Training):在職人員每隔數日放
假一天,利用家日全天受訓。
 期 釋 式 訓 練 (Block-release
Training):事業單位同意在職人
員一次休假若干去參加全時訓
練。
 輪調式訓練(Sandwich Training):
連續實施的期釋訓練。工作→
訓練→工作→訓練。
 單元化訓練(Modular Training):
模組訓練,分析某一項職類所
包含的全部技能與知識,將彼
此有關又能自成整體者歸納成
一個組合。
就業安全政策措施(一)
 加強就業媒合—求職
就業率提升
 徵才活動+全國就業e
網求職求才資料庫
 就業率提升 37.71 39.49
49.95
60.02
0
10
20
30
40
50
60
70
97年 98年 99年 100年
就業率
(%)
就業安全政策措施(二)
 加強雇主服務,推動企業求才速配計畫
 掌握企業缺工需求
 推動雇主求才快遞服務
 推介自辦及委辦之結訓學員
 辦理單一或聯合徵才
 透過虛擬通路,提供線上即時媒合服務
就業安全政策措施(三)
 缺工就業獎勵
 100.08.01推動
 對象:失業達30日以上or自願離職勞工,願從事特
定製程或特殊時程行業者。
 要件:連續受僱達30日以上
 獎勵:前2個月每月$3,000元,第3個月起每月
$5,000元,最長發給12個月。
 成效:至100.09月底已協助813人就業
就業安全政策措施(四)
 加強失業給付、推介就業及職業訓練之整合性
就業服務流程之推動
 失業認定單一窗口一案到底→專人受理、全程服務
 加強賦予公立就業服務機構對非自願離職失業者推
介就業之責任
就業安全政策措施(五)
 結合7-11超商i-bon通路提供求職求才與職業訓
練資訊
 99.05.19實施
 提供內容:最新工作機會、近期徵才活動、職訓課
程…
 成效:100.09月底共29萬7,488人使用
就業安全政策措施(六)
 提升勞工職能
 規劃多元類別之失業者職業訓練
 自辦、委外、補助
 青年職業訓練
 雙軌訓練旗艦計畫
 補助大專院校辦理就業學程計畫
 青年就業旗艦計畫
 產學訓合作訓練
 在職勞工「產業人才投資方案」
 協助事業單位人力資源提升計畫
就業安全政策措施(七)
 促進身心障礙者及特定對象就業
 身心障礙者定額進用新制
 公立→34人以上,須>3%。
 私立→67人以上,須>1%,至少1人。
 身心障礙者職務再設計競賽活動
 擴大辦理身心障礙者多元就業服務
 深化視障者就業服務
 推動「就業融合計畫」→就業弱勢者
 創造4年10萬個婦女就業機會
 辦理「多元就業開發專案」→經濟型&社會型
 規劃「100-105年低收入戶及中低收入戶就業促進實施
計畫」
就業安全政策措施(八)
 強化創業協助措施
 97.10—創業鳳凰婦女小額貸款:50萬→100萬
 98.02—微型企業創業貸款+創業鳳凰婦女小額貸
款→微型創業鳳凰貸款
 99.03—增加特殊弱勢身分適用範圍
 成效:(97.05~100.09)
 顧問諮詢輔導1萬4,508人
 協助創業5,504人
 取得貸款2,544人
 創造就業機會1萬6,650個
就業安全政策措施(九)
 擴大失業給付
 最長發給9個月
 失業勞工有扶養無工作收入眷屬→增列加給給付
 退保當月起前6個月平均月投保薪資10%~20%
 成效:(至100.09)
 失業給付核付17萬餘件,35億5,121萬餘元。
 加發眷屬補助核付67萬8千餘件,32億2,375萬餘元。
失業給付支付範例
假設1:阿銘今年30歲,無妻子
兒女,並與父母同住,就業公司
不幸倒閉了,在他失業前6個月
公司皆每月幫他投保金額是3萬
元,保險年資滿一年以上,資歷
也符合給付條件,未來半年中,
有去尋找工作,但沒找到適合的
工作,有申請求職證明。就這樣
他未來6個月可領到的失業給付
就是每個月30,000×60%=18,000
元,18,000×6=108,000元的失業
給付。
 假設2:阿忠今年35歲,有擔
任家管的妻子和讀小學的女兒
和兒子,與假設1的阿銘遭遇
同樣的情況,投保和資歷也ㄧ
模一樣,卻無法找到薪資比失
業給付還要高的工作,他因為
有妻子和女兒和兒子,扶養人
數為3人,1人增加10%的失業
給付比例,但最多只能增加
20%的比例,因此阿忠每個月
可 領 取 的 失 業 給 付 為
30,000×(60+20)%=24,000 元 ,
半 年 下 來 共 獲 得
24,000×6=144,000元。
外國主要就業安全制度
新協定計畫
英國
勞動力投資法
貿易調適協助方案
(TAA)
美國
就業保險制度
加拿大
雇傭保險制度
黃金十年國家就業政
策
韓國
英國新協定計畫
 適用對象
 18~24歲失業青年
 18~24歲單親父母
 自僱者(自行創業)
 25歲以上且失業2年
以上
 身心障礙者
 50歲以上中高齡者
 實施特點
 注動夥伴關係
 符合個別需求
 可運用資源豐富
 嚴格品質控管
 計畫期間可繼續申請
津貼
英國新協定計畫借鏡之處
1
運用個人顧問,給予參加計畫者細
膩的個人化協助。
2
新協定計畫和事業單位形成互相利
用關係。
3 對年輕人及中高齡者給予不同訓練。
2009年10月彈性新協定計畫
1. 更強調權利責任架構
2. 提供量身定制的就業和技能支持
3. 夥伴關係
4. 下放和授權社區
5. 提供就業與薪酬進展的機會
美國勞動力投資法
 立法背景
 就業與訓練體制重複
與分散
 未著重勞雇雙方消費
者的需求
 主要對象
 弱勢青年就業與訓練
 成人就業與訓練
 成人教育與家庭文盲
識字方案
 立法原則
 透過單一窗口提供現
代化服務體系
 授權個人採取行動
 普及性的服務通路
 漸增的地方與訓練提
供者結果的責任
 地方理事會與民間部
門的策略性角色
 州與地方的彈性
 改進青年就業方案
配合措施
 地方政府
 2000.07.01 策 略 性 州
勞動投資計畫
 如何執行勞動力投資
法的必須條件
 將提供的服務對象特
性
 聯邦政府
 發展與執行技術支援
與訓練創制
 全國經濟會議決議
 規劃一元化
 執行績效責任
 參與單一窗口提供體
系
美國貿易調適協助方案(TAA)
 目的:協助因受到國際貿易競爭影響致失業的
勞工。
 經費來源:聯邦失業給付支出帳戶
 目標
 鼓勵適用對象勞工儘速再就業
 提供再就業勞工必要的訓練與所得支持
 提供再就業勞工新舊工作薪資差額補助
TAA給付內容
 職業訓練
 全時訓練or兼時訓練
 貿易再調適津貼
 130週~156週
 搬遷津貼
 合理搬遷安置費用100%
 平均週薪之3倍~$1,500U.S
 尋職津貼
 前 往 居 住 地 區 以 外 尋 職
100%費用~$1,500U.S
 健康保險稅負減免
 最高80%健康保險稅負減免
額
 再就業貿易調適協助薪資
補助
 50歲以上再就業薪資<5.5
萬年薪之勞工
 最高給付1.2萬U.S,2年為
限。
 個案管理、核心與密集服
務
 即時協助&再就業服務
建議措施
 申審資格標準與作業流程宜儘早規劃,工作同仁亦宜儘早
訓練。
 職訓局是否宜設置專案辦公室處理此專案,宜儘早評估。
 既有行政訴願/行政訴訟程序外,是否有必要建立專案申
訴制度,或可與經濟部協調。
 是否參照我國就業保險失業給付給予延長之規定或可再評
估。
 如配合貿易自由化產業結構轉型,似有必要拉長訓練時間。
 可研議將薪資補助與全時訓練結合,以減少道德風險問題。
加拿大就業保險制度
 1996年6月通過,同年7月1日施行。
 失業保險法+國民訓練法→就業保險法
 再就業制度
 重新設計的所得給付
 主動的再就業給付與支援措施
 特色
 創新的家庭所得補助
 有關就業與就業機會的保險
重新設計所得給付
工作週數→工作時數
工作紀錄計算基礎
給付額與薪資更緊密
結合
給付額與薪資的關係
基本給付率
55%→50%
給付緊縮規則
加強對低收入家庭的
保護(障)
家庭所得補助金
主動再就業給付
 與省及地方政府的嶄新合作關係
 國民就業服務
 主動再就業給付及支援措施
 特定對象的薪資補助
 自雇者的援助
 創造就業機會合作關係
 重回工作崗位的行動計畫
 重新注重社區需求
韓國雇傭保險制度
 起源
 勞動市場緊縮
 競爭的新形式經濟結構產生
 1993年→就業政策基本法&雇傭(就業)保險法
 需要性
 促進就業與經濟效率
 解決勞動質量的供需失衡問題
 增進勞工職業能力
 維持失業勞工的生活水準
 為統一作準備
EIS總體架構
 目標
 就業安定
 職業能力發展
 失業給付
 適用對象
 失業給付→30位受僱
員工以上廠商
 就業安定&職業能力
發展→70位受僱員工
以上廠商
 經費來源
 失業給付→勞雇雙方
 就業安定&職業能力
發展→雇主
 行政組織
 勞動部
 仲裁與就業保險審議
委員會
 地方公共就業機構
 中央就業資訊中心
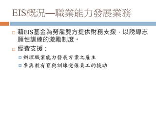
EIS概況—就業安定業務
 就業調適補助
 暫時停工補助金
 轉業訓練補助金
 人力重整補助
 促進地方就業發展
 地區就業發展補助金
 高齡者就業促進服務
 僱用300人以上,55
歲以上員工不得<總
數3%。
 婦女就業促進服務
 育嬰補助
 育幼中心
 就業服務
 國立中央就業安全機
構
 區域性勞動機構
 特定人力就業資訊中
心
EIS概況—職業能力發展業務
 藉EIS基金為勞雇雙方提供財務支援,以誘導志
願性訓練的激勵制度。
 經費支援:
 辦理職業能力發展方案之雇主
 參與教有育與訓練受僱員工的援助
EIS概況—失業給付業務
 給付種類
 基本津貼
 就業促進津貼
 提早再就業津貼
 職業能力發展津貼
 廣域求職津貼
 搬遷費用津貼
 給付期間
 被保險人的投保期間
 失業時的年齡
韓國黃金十年國家就業政策
 四個策略
 追求友善就業的經濟
和產業政策
 創造公平和動態的工
作場所
 增加運用青年、婦女
及中高齡者
 重塑社會安全網
 五個行動計畫
 強調從私營部門和地
方政府的通力合作
 提高分包商僱用的做
法
 支持調和婦女的工作
和家庭
 擴大中高齡者的就業
 幫助基本生活給付受
助人走出貧困的陷阱
行業與職業的意義
行業
• 經濟活動部門的種
類
• 包括從事生產各種
有形物品及提供各
種服務之經濟活動
在內
職業
• 個人所擔任之工作
或職務
• 要件
•須有報酬
•有繼續性
•為善良風俗所
認可
職業之分類原則
• 在職務上所負之責任
• 專業知識、技術及資
歷
• 生產之製品或提供勞
務之種類
• 工作環境、工作程序
或使用之原料
分類
• 從事時間較長
• 收入較多
• 距離調查時最近之工
作
• 同一處所→技術性較
高者
判定
職務的概念
從業者作業活動,經細分後的
職業最小單位
一 個 或 數 個 類 似 的 工 作 要 素
(包括作業順序與內容)所組
成者
一個工作者擔任所組成的集合
職位數與工作者數是一致的
現實的職業單位
主要的且有共同特徵的工作要
素、任務與責任之集合職
務
職位
(人)
任務
工作要素
職務分析實施要項
1.作業內容
做什麼事?
用什麼方法?
為何要做?
2.實施作業必要事項
職務的責任
有關的知識
3.從業者所需資格
教育訓練
服務經驗
4.身體動作
身體姿勢
手指動作
5.作業環境
物理環境
化學環境
對人的關係
完全分析
使用機械、設備、
工具、原料等
簡易分析
職務分析的方法與重點
分析方法
分析項目
觀察與類推法 訪問法
1.作業內容
觀察法為主
What & How
觀察法無法或看不
清楚者
2.實施作業必要事
項
類推法為主
判斷所需負的責任
如有不清楚再予確
認
3.從業者所需資格
作業者職務所需資
格的關係
是否需要經驗、訓
練制度、晉升途徑
4.身體動作與精神
特質
觀察法為主
體位動作
不明瞭的地方以訪
問法補足
5.工作環境
觀察法為主
危險性、傷害
職業病、疲勞度
職務分析項目與其應用範圍之關係
工作內容
實施作業必要
事項
從事者所需
資格
身體動作
作業環境
分析項目
採用配置
勞動力有效運用
業務改善
職務再設計
職業諮詢
教育訓練
應用範圍
業績評鑑
安全管理
職務分析的應用
 職業輔導與諮詢
 職業介紹
 採用配置
 工作評價與制訂薪給
標準
 人事考核
 教育訓練
 職業安全及災害防止
 處理勞資關係
 實施職業心理測驗與
技能檢定
職業分析
對一個職業的職務或工作內容所做之分析
擬訂計畫 工作配置 業務考核
職責
方法or技能
使用機具、設備
原料、貨品or服務
環境狀況
最低學歷
工作經驗
訓練種類、時間
執照or證書
體能狀況
待遇福利
陞遷or轉換途徑
與其他職業的關係
工作分析 工作者分析 職業相關資訊
職務再設計
• 改善工作環境
• 改善工作場所機
具
• 調整工作內容
• 改善工作條件
• 人力協助
身心障礙者
• 改 變 作 業 方 法
與職務內容
• 機具設備
• 電腦作業
• 作業環境
• 加強教育訓練
• 工作組織調整
• 內部創業
• 改善工作條件
中高齡者
事就人
勞動市場預測&就業政策方案規劃
勞動市場預測
市場彈性化
• 就業結構改變
• 市場二元化
• 政府力量式微
非典型工作型態
• 市場供需
• 服務經濟
• 技術變革&科技
進步
就業政策方案
勞動市場資訊
• 人力供需狀況
• 經濟活動
• 目前及未來人力
需求與供應
其他資訊
• 比較人力供需資
訊
• 職業特質資訊
• 補充資訊
• 標的群實質需求
就業服務
人+職業
• 求職者具備條件
=求才者要求條
件
規劃
• 集中性
• 清晰性
• 變動性
• 挑戰性
• 協調性
• 一致性
就業服務法
 國民就業權益的保障
 禁止各種歧視
 主管機關&諮詢組織
 勞委會
 直轄市、縣(市)政府
 就業服務策進委員會
 就業服務機構
 公立→設置
 私立→許可、監督
 原則&功能
 保密、中立
 補助、諮詢……
 促進就業之規範
 人力供需
 扶植弱勢
 資遣員工強制通報
 私立就業服務機構之管理
 保存資料
 接受檢查
 未來展望
 建立共識
 落實法令規範
 從計畫方案來補強功能
 加強外部溝通、協商
行政院勞動部勞動力發展署
 原因
 擴大、增強人力資本
能量
 符合民眾期侍
 符合國際潮流
 特色
 政策功能性
 業務特殊性
 專業專責性
 策略
 勞動力運用
 勞動力提升
 勞動力開發
 行動方案
 打造就業通路
 推動多元導向訓練
 維護就業弱勢者權益
 彈性調整外勞政策
 推動職訓援外事務
就業服務措施
加強就業媒合—
求職就業率提升
加 強 失業 給付 、
推 動 整 合 性 就
業服務流程
促進弱勢者就業
加 強 雇主 服務 ,
推 動 企 業 求 才
速配計畫
結 合 7-11 超 商
ibon通路提供資
訊
強 化 創 業 協 助
措施
缺 工 就 業 獎 勵
措施
提升勞工職能 擴大失業給付
防制就業歧視業務
 歧視項目(就業服務
法§5.Ⅰ)
 種族
 階級
 語言
 思想
 宗教
 黨派
 籍貫
 出生地
 性別
 性傾向
 年齡
 婚姻
 容貌
 五官
 身心障礙
 工會會員身分
 申訴案件低比率
 對申訴人並無補償
 間接歧視手法進步
 多屬勞資爭議
就業融合計畫
目標
 建構保障性及多元性就業
服務
 強化特定對象及就業弱勢
者之就業力
 創造工作機會
服務內容
 就業諮詢
 就業媒合
 職業訓練諮詢
 就業促進津貼
實施對象
 失業者
 中高齡
 身心障礙
 原住民
 失活扶助戶有工作能力
 更生保護人
 獨力負擔家計
 長期失業
 就業弱勢
 家暴及性侵害被害人
 特殊境遇家庭
 高風險家庭
 外籍及大陸配偶
多元就業開發方案
2001
永續就業
工程計畫
1999
921大地震
–以工代賑
2000
災區重建大
軍就業方案
2002
多元就業
開發方案
社會型計畫
促進公共利益
改善生活環境
增進社會福址
重建再就業能力
經濟型計畫
發展在地產業
擴大雇用失業者
提供就業管道
培養就業能力
促進就業
方案目的
1 文字
2 文字
3 文字
1
建構政府與民間促進就業之合作夥伴關
係
2
透過創意性、地方性、發展性之計畫促
成在地產業發展→增加失業者工作機會
3
重建失業者工作自信心、培養再就業能
力
多元就業開發方案體系
重
建
工
作
自
信
心
培
養
再
就
業
能
力
經
濟
型
計
畫
社
會
型
計
畫
合
作
夥
伴
關
係
帶
動
工
作
機
會
地
方
產
業
發
展
環
境
生
活
條
件
改
善
整
體
居
家
失
業
者
持續經營提供就業
民
間
團
體
勞
委
會
因應貿易自由化就業發展及協助方案
實施方式
1. 參與相關部會之輔導團隊或說明會,提供勞工權益、就業或訓練等服
務之資訊。
2. 設置就業服務單一窗口,針對可能受影響產業事業單位及勞工主動提
供就業服務、諮詢及職訓訊息。
3. 配合經濟部之各項策略,對不同對象依其受影響之程度及其需求,分
別採行各種不同具體措施。
目的
為協助受貿易自由化影響之勞工安
定就業、轉業或再就業並儘速重返
職場
執行期間
中華民國99年至108年。
(視簽訂時間調整)
協助對象
受貿易自由化影響,且符合經濟部
及本會評估適用之事業單位及勞工。
經費來源
整合各部會公務預算與相關基金,
暫估為新台幣950億元,勞工部分
總額至少365億元,分年編列。
57
就業安定協助措施
轉業或再就業協助措施
可能受貿易自由化影響之產業、事業單位及勞工
單一窗口
配合經濟部輔導團提供協助 僱用安定措施
(勞工薪資及職務再設計補貼)
在
職
勞
工
技
能
提
升
措
施
(
補
助
事
業
單
位
辦
訓
、
勞
工
參
訓
)
調
整
策
略
救
濟
策
略
轉業協助
再就業
協助
待業生
活協助
創業協助
就業能力
協助
搬
遷
與
租
屋
津
貼
就
業
獎
助
津
貼
求
職
交
通
津
貼
就
業
諮
詢
服
務
僱
用
獎
助
資
遣
通
報
機
制
職
場
體
驗
短
期
就
業
安
置
創
業
技
能
及
經
營
管
理
培
訓
創
業
貸
款
及
利
息
補
貼
企
業
見
習
創
業
諮
詢
及
適
性
分
析
待
業
生
活
津
貼
運用既有措施提供輔導策略服務 輔
導
策
略
創
業
開
辦
費
設
置
微
型
創
業
培
育
中
心多
元
職
業
訓
練
協
助
取
得
技
術
證
照
職
訓
生
活
津
貼
訓
後
就
業
服
務
因應貿易自由化就業發展及協助資源地圖
提升技能
一路發
可能受影
響的勞工
或事業單
位
勞工技能提升
1.輔導事業單位辦理在
職訓練,提升員工工
作技能。
2.協助勞工個人參訓,
增加職場競爭力。
3.經營在地訓練與服務
網絡。
勞工權益維護
1.辦理勞工權益座談會。
2.協處勞資爭議。
創業技能及
經營管理培訓
勞工支持服務
就業協助
1.資遣通報機制。
2.就業諮詢服務。
3.僱用獎助。
4.職場體驗。
5.短期就業安置。
6.求職交通補助、搬遷
津貼及租屋津貼。
7.就業獎助津貼。
待業生活協助
僱用安定協助
1. 在職勞工薪資補貼。
2. 職務再設計補助。
協助取得技術士證 體
質
調
整
及
損
害
救
濟
策
略
振
興
輔
導
策
略
振
興
輔
導
策
略
•
保
飯
碗
?
•
想
轉
業
?
•
提
升
競
爭
力
?
•
失
業
,
找
工
作
?
•
當
老
闆
?
•
被
裁
員
?
權
益
?
保障權益
共創雙贏
立即關心
走出困境
來去做
頭家
創業協助
1.創業諮詢輔導及
適性分析。
2.企業見習。
3.創業貸款及利息
補貼。
專業證照
多重保障
找頭路
我服務
來去做
頭家
勞工技能提升
1.輔導事業單位辦理在職訓練,提升員工工作技能:輔
導受貿易自由化影響產業之事業單位依據經營轉型發
展需求,提出申請辦理發展員工技能之訓練計畫,並
補助其訓練費用。
2.協助勞工個人參訓,增加職場競爭力:鼓勵受貿易自
由化影響產業之勞工,參加本會推動之職業訓練課程,
並補助其參訓費用及提供訓後就業服務,以提升個人
工作職能,或儲備發展未來轉業所需技能。另為安定
訓練期間之生活,如符合資格者,可依規定申領訓練
生活津貼。
3.經營在地訓練與服務網絡:因應產業調整勞工技能提
升需求,結合民間單位,於新興、重點服務業、區域
特色產業或與受貿易自由化影響之產業地區,設置服
務據點,建立穩定之職業訓練供應服務體系,以提供
相關職業訓練服務。
因應貿易自由化就業發展及協助資源地圖
提升技能
一路發
可能受影
響的勞工
或事業單
位
勞工技能提升
1.輔導事業單位辦理在
職訓練,提升員工工
作技能。
2.協助勞工個人參訓,
增加職場競爭力。
3.經營在地訓練與服務
網絡。
勞工權益維護
1.辦理勞工權益座談會。
2.協處勞資爭議。
創業技能及
經營管理培訓
勞工支持服務
就業協助
1.資遣通報機制。
2.就業諮詢服務。
3.僱用獎助。
4.職場體驗。
5.短期就業安置。
6.求職交通補助、搬遷
津貼及租屋津貼。
7.就業獎助津貼。
待業生活協助
僱用安定協助
1. 在職勞工薪資補貼。
2. 職務再設計補助。
協助取得技術士證 體
質
調
整
及
損
害
救
濟
策
略
振
興
輔
導
策
略
振
興
輔
導
策
略
•
保
飯
碗
?
•
想
轉
業
?
•
提
升
競
爭
力
?
•
失
業
,
找
工
作
?
•
當
老
闆
?
•
被
裁
員
?
權
益
?
保障權益
共創雙贏
立即關心
走出困境
來去做
頭家
創業協助
1.創業諮詢輔導及
適性分析。
2.企業見習。
3.創業貸款及利息
補貼。
專業證照
多重保障
找頭路
我服務
來去做
頭家
勞工權益維護
1.辦理勞工權益座談會:補助縣(市)總工會、全國性各
分業產業工會聯合會、全國性總工會辦理座談會,化解
受影響產業勞工對應有權益保障之疑慮。
2.協處勞資爭議:補助各級勞工行政主管機關運用民間團
體協處勞資爭議業務。
因應貿易自由化就業發展及協助資源地圖
提升技能
一路發
可能受影
響的勞工
或事業單
位
勞工技能提升
1.輔導事業單位辦理在
職訓練,提升員工工
作技能。
2.協助勞工個人參訓,
增加職場競爭力。
3.經營在地訓練與服務
網絡。
勞工權益維護
1.辦理勞工權益座談會。
2.協處勞資爭議。
創業技能及
經營管理培訓
勞工支持服務
就業協助
1.資遣通報機制。
2.就業諮詢服務。
3.僱用獎助。
4.職場體驗。
5.短期就業安置。
6.求職交通補助、搬遷
津貼及租屋津貼。
7.就業獎助津貼。
待業生活協助
僱用安定協助
1. 在職勞工薪資補貼。
2. 職務再設計補助。
協助取得技術士證 體
質
調
整
及
損
害
救
濟
策
略
振
興
輔
導
策
略
振
興
輔
導
策
略
•
保
飯
碗
?
•
想
轉
業
?
•
提
升
競
爭
力
?
•
失
業
,
找
工
作
?
•
當
老
闆
?
•
被
裁
員
?
權
益
?
保障權益
共創雙贏
立即關心
走出困境
來去做
頭家
創業協助
1.創業諮詢輔導及
適性分析。
2.企業見習。
3.創業貸款及利息
補貼。
專業證照
多重保障
找頭路
我服務
來去做
頭家
勞工支持服務
提供受貿易自由化影響之勞工免費心理諮詢、心理健康講
座及企業入廠輔導服務,協助勞工面對挑戰,並走出生涯
困境。
因應貿易自由化就業發展及協助資源地圖
提升技能
一路發
可能受影
響的勞工
或事業單
位
勞工技能提升
1.輔導事業單位辦理在
職訓練,提升員工工
作技能。
2.協助勞工個人參訓,
增加職場競爭力。
3.經營在地訓練與服務
網絡。
勞工權益維護
1.辦理勞工權益座談會。
2.協處勞資爭議。
創業技能及
經營管理培訓
勞工支持服務
就業協助
1.資遣通報機制。
2.就業諮詢服務。
3.僱用獎助。
4.職場體驗。
5.短期就業安置。
6.求職交通補助、搬遷
津貼及租屋津貼。
7.就業獎助津貼。
待業生活協助
僱用安定協助
1. 在職勞工薪資補貼。
2. 職務再設計補助。
協助取得技術士證 體
質
調
整
及
損
害
救
濟
策
略
振
興
輔
導
策
略
振
興
輔
導
策
略
•
保
飯
碗
?
•
想
轉
業
?
•
提
升
競
爭
力
?
•
失
業
,
找
工
作
?
•
當
老
闆
?
•
被
裁
員
?
權
益
?
保障權益
共創雙贏
立即關心
走出困境
來去做
頭家
創業協助
1.創業諮詢輔導及
適性分析。
2.企業見習。
3.創業貸款及利息
補貼。
專業證照
多重保障
找頭路
我服務
來去做
頭家
創業技能及經營管理培訓
因應受貿易自由化影響產業之勞工需求,提供參加創業技
能及經營管理課程,增進創業能力。
因應貿易自由化就業發展及協助資源地圖
提升技能
一路發
可能受影
響的勞工
或事業單
位
勞工技能提升
1.輔導事業單位辦理在
職訓練,提升員工工
作技能。
2.協助勞工個人參訓,
增加職場競爭力。
3.經營在地訓練與服務
網絡。
勞工權益維護
1.辦理勞工權益座談會。
2.協處勞資爭議。
創業技能及
經營管理培訓
勞工支持服務
就業協助
1.資遣通報機制。
2.就業諮詢服務。
3.僱用獎助。
4.職場體驗。
5.短期就業安置。
6.求職交通補助、搬遷
津貼及租屋津貼。
7.就業獎助津貼。
待業生活協助
僱用安定協助
1. 在職勞工薪資補貼。
2. 職務再設計補助。
協助取得技術士證 體
質
調
整
及
損
害
救
濟
策
略
振
興
輔
導
策
略
振
興
輔
導
策
略
•
保
飯
碗
?
•
想
轉
業
?
•
提
升
競
爭
力
?
•
失
業
,
找
工
作
?
•
當
老
闆
?
•
被
裁
員
?
權
益
?
保障權益
共創雙贏
立即關心
走出困境
來去做
頭家
創業協助
1.創業諮詢輔導及
適性分析。
2.企業見習。
3.創業貸款及利息
補貼。
專業證照
多重保障
找頭路
我服務
來去做
頭家
協助取得技術士證
1.全國技能檢定與即測即評即發證技能檢定於預定辦
理梯次內增辦所需之檢定職類,必要時得增辦梯次,
以提供便捷的檢定服務機制。
2.針對受影響事業單位之勞工於接受本會職訓局相關
訓練後報名技術士技能檢定時,得申請給予一次學科
測試費、術科測試費、報名資格審查費及證照費全額
補助。
因應貿易自由化就業發展及協助資源地圖
提升技能
一路發
可能受影
響的勞工
或事業單
位
勞工技能提升
1.輔導事業單位辦理在
職訓練,提升員工工
作技能。
2.協助勞工個人參訓,
增加職場競爭力。
3.經營在地訓練與服務
網絡。
勞工權益維護
1.辦理勞工權益座談會。
2.協處勞資爭議。
創業技能及
經營管理培訓
勞工支持服務
就業協助
1.資遣通報機制。
2.就業諮詢服務。
3.僱用獎助。
4.職場體驗。
5.短期就業安置。
6.求職交通補助、搬遷
津貼及租屋津貼。
7.就業獎助津貼。
待業生活協助
僱用安定協助
1. 在職勞工薪資補貼。
2. 職務再設計補助。
協助取得技術士證 體
質
調
整
及
損
害
救
濟
策
略
振
興
輔
導
策
略
振
興
輔
導
策
略
•
保
飯
碗
?
•
想
轉
業
?
•
提
升
競
爭
力
?
•
失
業
,
找
工
作
?
•
當
老
闆
?
•
被
裁
員
?
權
益
?
保障權益
共創雙贏
立即關心
走出困境
來去做
頭家
創業協助
1.創業諮詢輔導及
適性分析。
2.企業見習。
3.創業貸款及利息
補貼。
專業證照
多重保障
找頭路
我服務
來去做
頭家
僱用安定協助
1.在職勞工薪資補貼:受影響事業單位與勞工協商縮
減工時工資,補貼勞工薪資差額50%或如有參訓70%,
最長3個月。
2.職務再設計補助:受影響事業單位提出職務再設計
計畫,每次個案補助金額最高以新臺幣10萬元為限。
但有特殊需求,經專案評估核准者,不在此限。
因應貿易自由化就業發展及協助資源地圖
提升技能
一路發
可能受影
響的勞工
或事業單
位
勞工技能提升
1.輔導事業單位辦理在
職訓練,提升員工工
作技能。
2.協助勞工個人參訓,
增加職場競爭力。
3.經營在地訓練與服務
網絡。
勞工權益維護
1.辦理勞工權益座談會。
2.協處勞資爭議。
創業技能及
經營管理培訓
勞工支持服務
就業協助
1.資遣通報機制。
2.就業諮詢服務。
3.僱用獎助。
4.職場體驗。
5.短期就業安置。
6.求職交通補助、搬遷
津貼及租屋津貼。
7.就業獎助津貼。
待業生活協助
僱用安定協助
1. 在職勞工薪資補貼。
2. 職務再設計補助。
協助取得技術士證 體
質
調
整
及
損
害
救
濟
策
略
振
興
輔
導
策
略
振
興
輔
導
策
略
•
保
飯
碗
?
•
想
轉
業
?
•
提
升
競
爭
力
?
•
失
業
,
找
工
作
?
•
當
老
闆
?
•
被
裁
員
?
權
益
?
保障權益
共創雙贏
立即關心
走出困境
來去做
頭家
創業協助
1.創業諮詢輔導及
適性分析。
2.企業見習。
3.創業貸款及利息
補貼。
專業證照
多重保障
找頭路
我服務
來去做
頭家
就業協助
1.資遣通報機制。
2.就業諮詢服務。
3.僱用獎助:每月1萬元,最長12個月。
4.職場體驗:失業勞工每月17280元,用人單位每月5000元,
最長3個月。
5.短期就業安置:
臨時工作津貼:失業勞工每月17600元,最長6個月。
多元就業開發方案:失業勞工每月17600元,專案管理人員
25000元-34000元,以及5%之其他費用,最長12個月。
6.求職交通補助:推介至距離30公里以上之地點,每次500
元(特殊者,1250元),每年4次為限。
7.搬遷津貼:推介至距離30公里以上之地點,因就業而需搬
遷者,每人每次最高5000元。
8.租屋津貼:推介至距離30公里以上之地點,因就業而需租
屋者,依房屋租賃契約所列租金之50%核實發給,每月最
高發給5000元,最長以6個月為限。
9.就業獎助津貼:非自願離職失業勞工於待業生活津貼領滿
前受僱工作,再就業滿30日以上,每月最高發給5000元,
最長6個月。
因應貿易自由化就業發展及協助資源地圖
提升技能
一路發
可能受影
響的勞工
或事業單
位
勞工技能提升
1.輔導事業單位辦理在
職訓練,提升員工工
作技能。
2.協助勞工個人參訓,
增加職場競爭力。
3.經營在地訓練與服務
網絡。
勞工權益維護
1.辦理勞工權益座談會。
2.協處勞資爭議。
創業技能及
經營管理培訓
勞工支持服務
就業協助
1.資遣通報機制。
2.就業諮詢服務。
3.僱用獎助。
4.職場體驗。
5.短期就業安置。
6.求職交通補助、搬遷
津貼及租屋津貼。
7.就業獎助津貼。
待業生活協助
僱用安定協助
1. 在職勞工薪資補貼。
2. 職務再設計補助。
協助取得技術士證 體
質
調
整
及
損
害
救
濟
策
略
振
興
輔
導
策
略
振
興
輔
導
策
略
•
保
飯
碗
?
•
想
轉
業
?
•
提
升
競
爭
力
?
•
失
業
,
找
工
作
?
•
當
老
闆
?
•
被
裁
員
?
權
益
?
保障權益
共創雙贏
立即關心
走出困境
來去做
頭家
創業協助
1.創業諮詢輔導及
適性分析。
2.企業見習。
3.創業貸款及利息
補貼。
專業證照
多重保障
找頭路
我服務
來去做
頭家
待業生活協助
1.待業生活津貼:非自願離職勞工因就業保險年資未
符規定致未能領取失業給付,或於領取失業給付期滿
後仍未能就業者,依離職前六個月平均月投保薪資60
%發給,前者最長發給6個月,後者3個月。
2.就業保險失業給付:凡非自願離職失業勞工符合就
業保險法規定者,依離職前六個月平均月投保薪資60
%發給,最長發給6個月,中高齡或身障勞工,最長
發給9個月。
因應貿易自由化就業發展及協助資源地圖
提升技能
一路發
可能受影
響的勞工
或事業單
位
勞工技能提升
1.輔導事業單位辦理在
職訓練,提升員工工
作技能。
2.協助勞工個人參訓,
增加職場競爭力。
3.經營在地訓練與服務
網絡。
勞工權益維護
1.辦理勞工權益座談會。
2.協處勞資爭議。
創業技能及
經營管理培訓
勞工支持服務
就業協助
1.資遣通報機制。
2.就業諮詢服務。
3.僱用獎助。
4.職場體驗。
5.短期就業安置。
6.求職交通補助、搬遷
津貼及租屋津貼。
7.就業獎助津貼。
待業生活協助
僱用安定協助
1. 在職勞工薪資補貼。
2. 職務再設計補助。
協助取得技術士證 體
質
調
整
及
損
害
救
濟
策
略
振
興
輔
導
策
略
振
興
輔
導
策
略
•
保
飯
碗
?
•
想
轉
業
?
•
提
升
競
爭
力
?
•
失
業
,
找
工
作
?
•
當
老
闆
?
•
被
裁
員
?
權
益
?
保障權益
共創雙贏
立即關心
走出困境
來去做
頭家
創業協助
1.創業諮詢輔導及
適性分析。
2.企業見習。
3.創業貸款及利息
補貼。
專業證照
多重保障
找頭路
我服務
來去做
頭家
創業協助
1.創業諮詢輔導及適性分析:組成創業顧問團,免費
提供創業適性分析及諮詢輔導陪伴服務。
2.企業見習:提供創業見習機會,以複製企業經營模
式創業或留在原見習企業工作,給予見習企業每小時
80元。
3.創業貸款及利息補貼:提供為期7年,前3年免息第4
年起固定1.5%免保人的低利貸款,利息差額由勞委會
補貼,協助受損產業失業勞工以創業代替就業,安定
其生活。
職業訓練策略地圖
掌握產業發展趨勢、提升國民就業技能
目標1
發展需求導向職業訓練
目標2
建構周全職訓供應體制
目標3
有效提升職業訓練品質
策略1
有效掌
握訓練
需求,
連結供
應管理
策略2
辦理多
元就業
導向職
前訓練
策略3
提升在
職勞動
力工作
職能
策略4
提升青
少年職
能發展
及職場
適應
策略5
整合訓
練業務,
及時提
供訓練
資訊。
策略6
持續推
動運籌
佈局,
加強夥
伴合作
關係
策略7
強化培
訓單位
之訓練
品質
策略8
運用職
能標準
模式,
發展職
業訓練
內容
職業訓練計畫
職前訓練
失業者
青(少)年
在職訓練 在職者
1. 公訓機構自辦職前
訓練
2. 辦理多元培訓模式
職前訓練
3. 重點產業人才培訓
計畫
1. 大專就業學程計畫
2. 雙軌訓練旗艦計畫
3. 產學訓合作計畫
4. 青年就業旗艦計畫
1. 公訓機構自辦在職
進修訓練
2. 協助事業單位人力
資源提升計畫
3. 產業人才投資方案
因應貿易自由化辦理勞工技能提升措施
因應貿易自由化政府整體配套措施
• 自98年起10年內編列總經費950億元
• 365億元投入提供勞工各項因應貿易自由化之就業
發展與協助
振興輔導
體質調整
損害救濟
•推動台灣製產品MIT微笑標章
•輔導產業升級轉型
•提供中小企業融資信用保證
•協助中小企業群聚發展
•協助拓展外銷市場
•輔導產業升級轉型
•提供廠房及設備更新低利融資
•就業安定協助
•協助業者轉換業種與產品
•協助轉業再就業
發展跨領
域學習及
培訓國際
流通人才
強化研、
檢、訓、
用、培訓
模式
聚集區域
共識及資
源
強化與推
廣訓練品
質評核系
統
發展與時
俱進之訓
練職類
未來努力方向
ADDIE模式
分析
Analysis
設計
Design
發展
Develop
ment
實施
Impleme
ntation
評估
Evalu
ation
訓 練 需 求
分析
訓練規劃
設計
溝通工具
課程計畫
講座&教具
參與者評估工
具
課程評估工具
方案評估工具
參 與 者 反
應意見表
參加表格
形成評估
總結評估
2011年職業訓練法修正要點
 刪除殘障者職業訓練
之 現 行 條 文 。
§21~§23
 增列主管機關委任所
屬機關(構)或委託
機關(構)、學校、
團體或事業機構辦理
職業訓練。§3、§8、
§10、§20
 明定由中央主管機關
辦理技能檢定。§4-1、
§31
 增訂技能職類測驗能
力之認證制度及授權
訂定管理辦法。§30-
1~§30-2、§39-1~§39-
2
 技術性職位人員取得
乙級以上技術士證,
得分別比照專科或大
學以上畢業程度遴用。
§34
 增訂中央主管機關辦
理技能競賽。§38-1
失業問題之經濟情勢背景
資金競爭艱困
政府債務融資不穩定
歐元經濟體衰退
所得不均持續惡化
貧富差距擴大
國際
工業生產增幅持續縮
小
外貿成長趨緩
外銷訂單成長趨緩
失業率微升、薪資成
長
國內
OECD各國穩定就業措施
 原則
 深度諮商+求職誘因+再就
業津貼+求職援助+監測與
工作試用
 公共訓練需小規模、符合特
定需求
 提早介入畢業生具備基本能
力
 嚴格篩選創業輔導對象
 措施
 推動僱用安定措施
 創造就業機會
 加強就業媒合
 薪資補貼
 提供長期訓練
 提供低薪者收入補貼
 提供就業獎助補貼
 強化公立就業服務機構功能
 提供社會保障
 加強社會對話
近來國際各國
就業促進措施
美國
香港
新加坡 日本
韓國
減稅優惠
基礎建設投入
失業救濟
共用兼職員
工試驗計畫
鼓勵就業交通
津貼計畫
增加社會福利預算
創造就業
延長災民失業補助期限
選定特定產業創造中長
期穩定工作機會
補助災區企業僱用災民
OECD對青年促進就業方案建議
社會夥伴共同
參與方案規劃
與推動
回應勞動市場
需求的方案設
計
工作經驗應用
於民間企業
聚焦個別需求,
量身訂作
失業初期提供
相關促進就業
方案
結合各項勞動
市場供需方案
的全面性服務
套案
我國98-101年促進就業方案
• 擴大產學合作
• 強化訓練以促進就業與
預防失業
• 提升就業媒合成功率減
少摩擦性失業
• 提供工資補貼增加就業
機會
• 協助創業與自僱工作者
• 加強短期促進就業措施
重點工作市場情勢
• 勞動參與意願提升,工業與
服務業就業人數穩定成長
• 全球經濟走緩,國內就業市
場前景恐不樂觀
• 未來勞動力參與率、就業增
加率之推估應可提升
目標
•增加就業機會
•降低失業率至3%
失業類型
季節性失業
季節氣候變化
↓
•戶外作業or購買力
•淡、旺季之分
摩擦性失業
供需失調、缺乏資訊
↓
轉業前之暫時性失業
結構性失業
社會經濟結構問題
↓
•供需失衡
•長期失業
隱藏性失業
學非所用
↓
轉業期待
兼職、副業
追加就業
循環性失業
經濟景氣變動
↓
• 經濟蕭條、社會總
需求減少
• 失業人數顯著上升
技術性失業
技術改良&設備更新
↓
•企業停工or倒閉
•過剩勞動力釋出
我國青年就業現狀
工作態度與合作能力
規劃管理與學習能力
專業知識與應用能力
核心就業力
就業率逐年上升
失業率逐年上升
大專畢業生之就業與失業
勞參率低(24歲以下)
失業率高
青年勞參率
工作型態屬短期或臨時工作
教育及勞動供給面之影響
經濟及勞動需求面的影響
本身價值觀因素
對自身職涯規劃不夠積極
青年失業原因分析
各國推動青年就業相關政策措施
1998年NDYP方案
2008年NDYP改良方案
英國
Earn or Learn計畫
強化青年就業力計畫
2002年校園內職業教育計畫
澳洲
1989年協助失業青年計畫
2002年青年企業協定
鄰里就業計畫
社區工作方案
法國
2004年青少年自力與挑戰計畫
工作咖啡站—單一窗口服務
青年就業力提升計畫
職業探索計畫
學生全方位就業支持中心
日本
我國青年就業相關政策措施
青年就業接軌方案
協助職涯探索
增進職場實務體驗
加強就業媒合服務
提供創業服務
培訓後推介就業
長期失業青年就業促進服務
失業保險
定義
• 「在職」的社會保
險。
• 給付對象須為非自
願性失業。
• 目的在對被保險人
短暫失業期間,維
持其基本生活安全。
• 最終目的在促使失
業者迅速再就業,
增進人力資源運用。
主要功能
• 維持勞工失業期間最低
生活水準
• 提供安置或再就業的緩
衝時間
• 協助失業勞工獲得新工
作
次要功能
•達到反經濟循環之效果
•鼓勵雇主穩定僱用
•改進人力運用
•維持熟練技術員工
•防止次級失業
•減輕國家財政負擔
失業保險的限制與爭議
 限制
 社會面:
 給付分配集中於中度所得家
庭,不具有所得重分配之功
能。
 經濟面:
 影響求職就業動機與意願
 延長失業期間及增加失業率
 鼓勵求職者尋求不穩定之就
業
 導致停滯性膨脹
 政治面:
 龐大社會成本
 納稅人的巨額負擔
 爭議
 可以用來調節勞動市場,但
限制太多,可能也會帶來傷
害。
 道德風險
 調節景氣的爭論
 未妥善運用將造成資源浪費
 僅能在少量和短期的失業狀
況下發揮功能
失業保險之內涵
公積金
強制雇主與受僱者按月儲蓄的綜合保
障制度。
失業救助性計畫
透過資產調查由國家財政撥給失業津
貼之救助制度。
自願性失業保險計畫
參加與否建立在政府輔導支持的工會
失業基金之下。
強制性失業保險計畫
在國家立法之下,規定某類產業之勞
工必須加入此一制度而無選擇之權。
保險對象及給付條件
 保險對象:所有受僱
者
 例外(負面表列):
 公務員及高所得者
 農業勞工
 季節勞工、臨時工及
家庭僱工等
 新進入勞動市場之勞
工
 給付條件
 須非自願性失業
 須在失業前一定期間
內有工作
 應具工作能力或適合
工作
 須具工作意願
 須辦理求職登記並主
動謀職
保險財務
 財務來源
 政府+雇主+受僱人
 雇主+受僱人
 雇主
 政府
 費率計畫
 經驗費率
 單一費率
 保險費方式
 均等保費制
 比例保費制
 工資分級均等保費制
 政府補助
 依勞工工資固定比例
 依雇主+受僱人保險
費總額一定比例
 依失業保險給付一定
比例
 撥補虧損
 撥補行政事務費用
失業保險之相關制度
 就業服務
 求職登記
 媒合義務
 證明義務
 職業訓練
 倚賴職業訓練制度對技術性
失業勞工再調適
 減少失業給付之浪費
 失業救助
 彌補一般失業保險之不足
 屆期或不符給付條件者
 應急措施
 資遣費制度
 將失業勞工之照顧責任由法
律硬性規範予雇主
 僅能做為補充性措施
 增加雇主負擔
 勞工無年資保障
 缺乏危險分擔之理念
就業安全制度
我國台灣地區失(就)業保險制度及其配套措施
勞工保險失業給付
 給付對象
 有確定雇傭關係之本國籍被
保險人
 保險費率
 被保險人當月之月投保薪資
1%
 給付條件
 被保險人非自願離職。
 辦理退保當日前3年內,保
險年資合計滿1年以上。
 具有工作能力及繼續工作意
願,並向公立就業服務機構
辦理求職登記。
 自求職登記之日起14日內仍
無法推介就業或安排職業訓
練,經完成失業認定。
就業保險法
 立法目的
 就業保險係為提昇勞工就業技能,促進就業,保障
勞工職業訓練及失業一定期間之基本生活。
 我國就業保險法係屬整合失業保險、就業促進及職
業訓練之三合一就業安全制度。
立法沿革
勞工保險
生育給付
傷病給付
殘廢給付
老年給付
死亡給付
職災保險
88.01.01 92.01.01
就業
保險
勞保增加
失業給付
就業服務
職業訓練
失業給付
98.05.01
就業保險
擴大加保對象
增列育嬰留職停
薪津貼
有條件延長失業
給付請領期限
有條件提高給付
標準
給付項目
 失業給付
 職業訓練生活津貼
 提早就業獎助津貼
 失業之被保險人及隨同被保險人辦理加保之眷
屬全民健康保險保險費補助
 育嬰留職停薪津貼
就業促進津貼→尋職津貼
 求職交通津貼
 推介應徵地點與日常居住處所
距離30公里以上。
 每人每次500元,4次為限(人/
年) 。
 生活扶助戶不受30公里限制。
 臨時工作津貼
 2年內未領取就保法相關津貼
或政府機關其他津貼補助。
 登記求職14日內未成功就業可
申請或有正當理由無法接受推
介工作。
 津貼標準:(100元/時)/每月不超
過176hr,最常以6個月為限。
 訓練生活津貼
 由公立就服機構安排參加職業
訓練,可免費參加訓練並補助
受訓期間之生活津貼。
 創業貸款利息補貼
 微型創業貸款(45歲以上申請)
 青年創業貸款(45歲以下申請)
 特殊境遇婦女申貸前三年免息,
後三年為1.5 %,所需經費由勞
委會補助。
 創業鳳凰-婦女小額創業貸款計
畫
就業促進津貼→僱用獎助津貼
 獎助對象
 雇主進用本國籍失業
勞工,推介前經公立
就服站評估符合下列
資格之一者。
 失業期間連續達5個月
以上者。
 失業期間連續達30日
以上之特定對象。
 因家庭因素退出勞動
市場2年以上,重返職
場之婦女。
 獎助金額:
 依雇主進用人數,每
人每月發給一萬元獎
助津貼,最長發給12
個月為限。
就業促進津貼→推介媒合津貼
 適用對象
 政府指定立案之私立
就業服務機構
 政府委託從事就業促
進之機構、團體
 推介媒合客體
 關廠歇業
 依法被資遣之勞工
 就服法§24之特定就
業促進對象
 給付條件
 推介就業後連續工作
達3個月以上,且每
週工作時數達32小時
(身心障礙者為20小
時)。
 按推介人數,每名發
給新臺幣3,000元。
 符合就服法§24之特
定就業促進對象者,
每名加發2,000元。
僱用安定措施
 規劃理念
 避免雇主於經濟不景氣大量
裁員
 鼓勵勞雇雙方相互協商調整
因應
 採取縮短工時及調整薪資方
式
 目的
 協助穩定就業
 保障勞工生計
 應符合要件
 勞雇雙方協議縮短工時及減
少薪資者,須經勞資會議同
意。
 縮減工時並減少月投保薪資
之範圍為20~80%,且不得
低於基本工資。
 請領補貼要件
 僱用安定計畫實施前投保年
資累計達1年以上
 計畫實施前3個月內屬全時
工作者(月薪制、每週工作
35小時以上)
僱用安定措施
避免雇主於經濟不景氣大量裁
員
鼓勵勞雇雙方相互協商調整因
應
採取縮短工時及調整薪資方式
規劃理念
勞雇雙方協議縮短工時及減少
薪資者,須經勞資會議同意。
縮減工時並減少月投保薪資之
範圍為20~80%,且不得低於
基本工資。
應符合要件
協助穩定就業
保障勞工生計
目的
僱用安定計畫實施前投
保年資累計達1年以上
計畫實施前3個月內屬全
時工作者(月薪制、每
週工作35小時以上)
請領補貼要件
三合一就業服務
職業訓練+就業服務+失業給付→單一窗口
 背景因素
 經發會意見:就業服
務據點應擴充,並與
民間策略聯盟發展就
業服務。
 新修正之就業服務法
賦予地方政府設置公
立就業服務機構法源
依據之轉變
 配套措施
 落實辦理失業認定
 強化職訓機構功能並
加強訓用合一
 充實就業服務機構服
務內涵
 預期效益
 服務標準化
 服務專業化
 服務資訊化
 服務效率化
失(就)業保險與資遣費制度之關係
1 部分重疊須整體考量
2 資遺費優於失業保險
3 可同時並存
4 失業保險優於資遣費,惟尚須失業貸款搭配
5
失業保險優於資遣費,惟前者屬社會保險,後
者在規範勞資關係
兩者分析
 理念上
 資遣費
 企業福利
 生活津貼
 生存權的保障
 失業保險
 社會福利
 所得移轉支付
 工作的保障
 經驗上
 國外經驗
 團體協商
 強制規範資遣費制度,
並有限制給付期限→
英國。
 國內經驗
 勞基法→終止勞動契
約
 規範雇主責任,保障
勞工權益。
就業安全制度
我國外籍勞工政策及管理制度
沿革
試辦開放時期
• 1989年10月→政府重
大公共工程&500戶以
上國民住興建工程
• 1990年9月→修正
• 1991年10月擴大開放
民間生產事事申請
• 1992年4月試辦開放
外籍監護工
正式開放時期
• 1992年5月8日就業務
務法公布實施→外國
人來華工作項目計9項
• 1992年8月開放外籍
幫傭、外籍監護工、
外籍船員
• 1992年9月開放68種
行業外籍勞工→73種
逐步縮減外籍勞工時期
• 原因:1996年國內政
治社會動盪、企業外
移、失業率攀升
• 1997年凍結外籍勞工
配額
• 1999年調高申請門檻
沿革
全面緊縮時期
• 2000年民進黨執行→實踐
政見
• 2001年5月停止受理重大
公共工程業者申請、提高
外籍幫傭申請門檻、從嚴
審核重大投資業者專案申
請。
調整放寬緊縮政策
• 刺激景氣復蘇、鼓勵企業
投資生產事業、增加國人
就業機會。
• 2003年12月專案申請外籍
營造工
• 2005年12月開放相關製造
業者申請外籍勞工配額
• 2006年9月開放特殊製程
業者申請
• 2006年9月開放特殊時程
產業申請
製造業常態開放時期
• 原因:全面紓解製造業特
殊製程及特殊時程產業勞
力不足問題
• 2007年10月全面開放製造
業廠商申請、停止重大投
資專案申請
• 2009年停止受理製造業廠
商依特殊時程申請(2008
年下半年金融風暴→失業
率驟增)
• 2010年10月採用五級制
3K製造業特定製程申請
我國開放引進外籍勞工原則
補充性原則
• 引進外勞是為了
補充嚴重缺工產
業的勞動力,不
可有替代本國勞
工的作用。
總量管制原則
• 針對外勞入境人
數設定最高限額,
作為管控的警戒
指標,當引進人
數超過管制總量
時,政策則須調
整。
限業限量原則
• 開放引進外勞的
行業,限制在政
府評估以後認為
缺工的行業,然
後根據各行業從
事勞動的人數,
以及本外勞配置
比率,准許該行
業招募名額。
外籍勞工基本政策
 保護國人就業權益
 引進原則:補充性
 開放方式:限業限量
 防範外籍勞工成為變
相移民
 限制受僱期限
 避免引進外籍勞工造
成社會問題
 素行良好
 體檢合格
 不得妨礙產業升級
 避免過度依賴
 維護外籍勞工基本權
益
 種族平等原則
 國際勞工組織規定
 非法外籍勞工不予就
地合法化
 積極取締
就服法—外勞僱用與管理規定
 工作原則
 不得妨礙國民就業機會、勞動
條件、國民經濟發展及社會安
定。
 工作範圍
 白領專業人員&藍領外籍勞工
 向中央主管機關申請許可
 工作規定
 就業安定費
 雇主負擔
 加強辦理促進國民就業、提升
勞工福社及處理外國人聘僱管
理事務
 不得媒介非法工作
 防杜違法工作或違法聘僱之檢
查
 主管機關、警察機關&海巡機
關
 雇主不得規避、妨礙或拒絕
 處罰規定
 行政罰鍰、刑罰(罰金&自由
刑)
 法人、自然人、法人之代表人、
代理人、受僱人或從業人員連
帶受罰
 廢止聘僱許可
 大陸地區人民受聘僱者準用相
關規定
行政體系
 主管機關
 中央→行政院勞工委員會
 地方→直轄市政府&縣、市政府
 外勞許可業務
 行政院勞工委員會
 外勞健康檢查管理
 行政院衛生署
 違法僱用之查察、取締
 移民主管機關&警察機關
 外勞入境後之居留管理
 各地移民機關
外籍勞工管理制度
 聘僱管理
 國內招募人力不足
 業務緊縮優先裁減
 工作期滿協助離境
 健康檢查管理
 入境後三日內檢查
 每滿6個月、18個月及
30個月定期檢查
 生活管理
 生活照顧服務計畫書
 異動管理
 依限通報
 爭議處理
 1955申訴專線
 外籍勞工諮詢中心
 收容場所
 檢查體系
 外籍勞工查察人員
 人力仲介公司之管理
 明定收費標準
 評鑑制度
外勞健康檢查項目過於簡化!
 醫師詳細的身體檢查
 神經學檢查
 身高、體重、血壓
 聽力檢查、耳道檢查
 視力及視野檢查、色盲檢 查
 心電圖
 胸部X光檢查
 抽血檢查(按不同年齡、性別而有不同)
 尿液檢查
 大便檢查
 子宮頸抹片檢查(婦女)
 乳房檢查(婦女)
 大片X光胸部檢查
 HIV抗體檢查
 梅毒血清檢查
 B型肝炎表面抗體檢查
 大麻檢查
 腸內寄生蟲糞便檢查
 尿液安非他命鴉片代謝
物 檢查
 妊娠檢查
台灣人健康檢查之內容 移工健康檢查的項目
引進外籍勞工面臨之問題
 國民健康保障
 輸入國衛生狀況差
 逃逸外勞規避健康檢查
 防疫安全
 逃逸外勞問題
 非法工作
 潛在犯罪者
 雇主及外勞犯罪
 非法工作&治安案件
 違法轉介&擔任許可以
外工作
 人力仲介公司違規
 不合理高額報酬
 勞資爭議
 超時加班
 未按時休假
 不依法令發放工資
 非法解僱
 雇主關廠歇業
 生計困難
 人權問題
 階級分化
最近十年外籍勞工健康檢查
0
1
2
3
4
5
6
7
91 92 93 94 95 96 97 98 99 100
十
萬
年
0
1
2
3
4
5
6
7
健檢總人數
不合格人數
不合格率
最近十年外籍勞工行方不明人數概況
0
2000
4000
6000
8000
10000
12000
14000
16000
18000
91 92 93 94 95 96 97 98 99 100
年
人
女性
男性
最近十年外籍勞工犯罪案件概況
95
107
91
120119
134
121123128
115
34
30
31
16
8
11
10
12
11
9
17
11
15
5673
126148144
129
165
0 50 100 150 200 250 300 350
91
92
93
94
95
96
97
98
99
100
年
件
竊盜 暴力 其他
藍領外籍勞工人權問題
 工作權益保障
 政府協助
 仲介公司以三方合意
方式轉換雇主
 工作條件保護
 勞動傷害
 家庭幫傭及家庭看護
工不適用勞基法
 雇主指派違法工作
 外勞不會或不敢檢舉
 生活輔導問題
 工作壓力
 陌生環境
 語言隔閡
 仲介費用問題
 舉債負擔高額利息
 攜眷居留問題
 家庭團聚與自由遷徙
權利
最近十年受聘僱外國人職業災害給付概況
0
0.2
0.4
0.6
0.8
1
1.2
1.4
1.6
1.8
91 92 93 94 95 96 97 98 99 100
年
千人
%
外勞給付人數
給付率
白領外籍勞工之工作類別
 依據:就服法第46條第一項第一款至第七款規
定之工作
1. 專門性或技術性之工作
2. 華僑或外國人經政府核准投資或設立事業之主管
3. 學校外籍教師
4. 短期補習班專任外國語文教師
5. 運動教練及運動員
6. 宗教、藝術及演藝工作
7. 商船、工作船及其他經交通部特許船舶之船員工
作
外國專業人員資格
 依專門職業及技術人員考試法規定取得證書或
執業資格者。
 取得國內外大學相關系所之碩士以上學位者,
或取得相關系所之學士學位而有二年以上相關
工作經驗者。
 服務跨國企業滿一年以上經指派來我國任職者。
 經專業訓練,或自力學習,有五年以上相關經
驗,而有創見及特殊表現者。
就業安全制度
國際組織對移民勞工之保障
國際勞工組織(ILO)
 1919年成立
 成立目的
 增進勞工權利
 改善工作條件及生活
狀況
 創造就業機會
 提供就業資訊與職業
訓練機會
 1919年勞工權益保障9
項原則
 1919年失業公約
 同等待遇
 1949年97號修正移民
就業公約&86號修正移
民就業建議書
 工作權&平等待遇
 1955年100號移民勞工
保障建議書
 消除任何歧視
1975年143號移民濫用限制及平等機
會與待遇促進公約
 移民濫用限制
 尊重基本人權
 了解有無非法僱用
 採取必要措施抑止非法
就業及非法僱用
 交換資訊及勞資協商
 制裁人力輸送活動
 制定法令有效檢查
 不得因喪失就業而撤銷
居留權或工作許可
 享有平等待遇
 就業權利發生爭議有申
訴管道
 平等機會與待遇促進
 政策保障
 採取適合國情之方法
 國際間共同合作
 自由選擇就業、承辦職
業資格、適當就業種類
或職位限制
聯合國1990年「所有移民勞工及其
家庭權利保障國際公約」
1. 規範適用範圍與定義
2. 規範權利上不受歧視
3. 規範所有移民勞工及
其家庭成員之人權
4. 規範合法移民勞工及
其家庭成員之其他相
關權利
5. 規範有關適用於特殊
類別之移民勞工及其
家庭成員之規定
6. 規範增進勞工及其家
庭成員國際遷徙之公
平合理,人道和合法
條件
7. 規範審查本公約適用
情況之目的
8. 一般條款
9. 最後條款
歐盟對外籍勞工所享有之經濟人權
 就業權
 平等待遇&獲得工作機會
 工會權
 與本國勞工相同
 社會安全權
 8項社會安全措施
 健康權
 平等獲得健康照顧與醫療&
職業安全衛生
 住家權
 取得住家或其他不動產之權
利
 家庭團聚權
 家人得入境團聚
 受教育權
 外勞本身有受職業訓練或再
訓練之權利
 其子女在工作地國家有受教
育之權利
 文化人權
 對外籍勞工子女提供母語及
文化教學
 政治人權
 享有受限制之政治參與權
 居留權
 得基於就業目的取得居留權
就業安全制度
國際移民勞工形成之原因及問題
國際移民類型
• 遷入某國並永久定居者
移居者
(migrant)
• 短暫進入某國工作者
契約勞工
(contract worker)
• 受過高等教育或訓練且其技術可輕易在他國
謀生之移民
專業人員
(professional worker)
• 非法進入某國或逾越簽證期限居留者
非法移民
(illegal migrant)
• 安全受到脅迫,為求生存而逃離祖國者尋求政治庇護及難民
國際移民勞工遷徙之原因
國際移民勞工帶來的問題
 族群融合問題
 政治爭議←立法禁止歧
視
 宗教信仰問題
 家教紛爭→回教徒
 語言及教育問題
 語言學習之需要
 移民子女之學習需求
 就業問題
 集中分佈於職業階層之
頂端與底層
 勞工權益問題
 津貼及加班費較少
 職業訓練機會較少
 資歷未獲認可
 非法移民問題
 合法入境逾期居留
 非法入境
 僱用管理問題
 長期性移民勞工較為寬
鬆
 短期性勞工較為嚴格
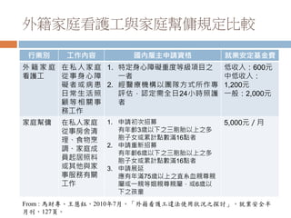
外籍家庭看護工與家庭幫傭規定比較
行業別 工作內容 國內雇主申請資格 就業安定基金費
外 籍 家 庭
看護工
在私人家庭
從事身心障
礙者或病患
日常生活照
顧等相關事
務工作
1. 特定身心障礙重度等級項目之
一者
2. 經醫療機構以團隊方式所作專
評估,認定需全日24小時照護
者
低收入:600元
中低收入:
1,200元
一般:2,000元
家庭幫傭 在私人家庭
從事房舍清
理、食物烹
調、家庭成
員起居照料
或其他與家
事服務有關
工作
1. 申請初次招募
有年齡3歲以下之三胞胎以上之多
胞子女或累計點數滿16點者
2. 申請重新招募
有年齡6歲以下之三胞胎以上之多
胞子女或累計點數滿16點者
3. 申請展延
應有年滿75歲以上之直系血親尊親
屬或一親等姻親尊親屬,或6歲以
下之孩童
5,000元/月
From : 馬財專、王慧鈺,2010年7月,「外籍看護工違法使用狀況之探討」,就業安全半
月刊,127頁。
外籍勞工在台待遇(一)
監護工
基本金資 健保費 就業安定費 基本負擔 加班費 總薪資
金額 15,840 911 2,000 18,751 2,112(4天) 20,863
家庭幫傭
基本金資 健保費 就業安定費 基本負擔 加班費 總薪資
金額 15,840 911 5,000 21,751 2,112(4天) 23,863
安養機構看護工
基本金資 健保費 就業安定費 基本負擔 加班費 勞保費(職災)
金額 17,280 911 5,000 20,977 96/hr 786 職災0.08%
依勞保局規定
資料來源:東南亞集團外勞仲介http://www.sea.com.tw/index.asp
外籍勞工在台待遇(二)
廠勞/營造工
基本金資 健保費 就業安定費 基本負擔 加班費 勞保費(職災)
金額 17,280 911 5,000 20,977 96/hr 786 職災0.08%
依勞保局規定
船工
基本金資 健保費 就業安定費 航次津貼
金額 18,000~19,000 911 5,000 200~500
資料來源:東南亞集團外勞仲介http://www.sea.com.tw/index.asp

Employment security institution