1
2
TRIGONOMETRI
MATEMATIKA UMUM KELAS X
PENYUSUN
Sobikhah
(842020119022)
2
DAFTAR ISI
DAFTAR ISI.........................................................................................................2
PENDAHULUAN ................................................................................................3
A. Identitas Modul .............................................................................................3
B. Tujuan Modul................................................................................................3
C. Kompetensi Dasar .........................................................................................3
D. Deskripsi Singkat Materi ..............................................................................3
E. Petunjuk Penggunaan Modul ........................................................................3
F. Materi Pembelajaran......................................................................................4
G. Glosarium......................................................................................................5
KEGIATAN PEMBELAJARAN .........................................................................6
Aturan Sinus dan Cosinus.....................................................................................6
A. Tujuan Pembelajaran ....................................................................................6
B. Uraian Materi ................................................................................................6
1. Aturan Sinus.............................................................................................9
2. Aturan Cosinus.......................................................................................14
D. Latihan Soal ................................................................................................19
3
PENDAHULUAN
A. Identitas Modul
Mata Pelajaran : Matematika Umum
Kelas : X
Alokasi Waktu : 8 JP
Judul Modul : Trigonometri
B. Tujuan Modul
Tujuan dibuatnya modul ini yaitu:
1. Modul yang berbasis Problem Based Learning (PBL).
2. Memudahkan siswa belajar mandiri.
C. Kompetensi Dasar
1. Menjelaskan rasio trigonometri (sinus, cosinus, tangen, cosecan, secan, dan
cotangen) pada segitiga siku-siku
2. Menyelesaikan masalah kontekstual yang berkaitan dengan rasio trigonometri
(sinus, cosinus, tangen, cosecan, secan, dan cotangen) pada segitiga siku-siku.
D. Deskripsi Singkat Materi
Melalui pembelajaran matematika berbasis Problem Based Learning
(PBL) materi Trigonometri. Modul ini dibuat sebagai alternatif sumber bahan ajar
siswa untuk memahami materi Trigonometri di kelas X. Dengan modul ini kalian
diajak untuk memahami konsep aturan sinus dan aturan cosinus yang berbasis
Problem Based Learning (PBL).
E. Petunjuk Penggunaan Modul
Agar kalian berhasil mencapai kompetensi dalam mempelajari modul ini maka
ikuti petunjuk-petunjuk berikut:
1. Petunjuk Umum
4
a) Pelajari daftar isi serta peta konsep modul dengan cermat, karena daftar isi
dan peta konsep modul ini akan menuntun anda dalam mempelajari modul
ini dan kaitanya dengan modul-modul yang lain.
b) Untuk mempelajari modul ini harus berurutan, karena materi yang
mendahului merupakan prasyarat untuk mempelajari materi berikutnya.
c) Pahami contoh-contoh soal yang ada, dan kerjakanlah semua soal Latihan
yang ada. jika dalam mengerjakan soal anda menemukan kesulitan,
kembalilah mempelajari materi yang terkait.
d) Jika anda mempunyai kesulitan yang tidak dapat anda pecahkan, catatlah,
kemudian tanyakan kepada guru pada saat kegiatantatap muka atau bacalah
referensi lain yang berhubungan dengan materi modul ini. Dengan
membaca referensi lain, anda juga akan mendapat pengetahuan tambahan.
2. Petunjuk Khusus
a) Dalam kegiatan pembelajaran kalian akan mempelajari bagaimana
memahami konsep dan menyelesaikan masalah aturan sinus kosinus dan
numerasi trigonometri.
b) Perhatikan gambar-gambar dan uraian dengan seksama agar dapat
memahami, menentukan dan menggeneralisasikan aturan sinus kosinus
dan numerasi trigonometri serta mampu menerapkan dalam menyelesaikan
masalah yang berkaitan dengan hal tersebut.
c) Pahami contoh-contoh soal yang ada dan kerjakan semua soal latihan yang
ada.
F. Materi Pembelajaran
Modul ini terdiri dari pembelajaran yang didalamnya terdapat uraian
materi, contoh soal dan soal Latihan.
5
G. Glosarium
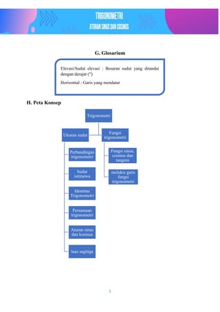
H. Peta Konsep
Trigonometri
Ukuran sudut
Perbandingan
trigonometri
Sudut
istimewa
Identitas
Trigonometri
Persamaan
trigonometri
Aturan sinus
dan kosinus
luas segitiga
Fungsi
trigonometri
Fungsi sinus,
cosinus dan
tangens
melukis garis
fungsi
trigonometri
Elevasi/Sudut elevasi : Besaran sudut yang ditandai
dengan derajat (°)
Horizontal : Garis yang mendatar
6
KEGIATAN PEMBELAJARAN
Aturan Sinus dan Cosinus
A. Tujuan Pembelajaran
Setelah selesai pembelajaran 1 ini diharapkan kalian dapat:
1. Untuk mengetahui aturan sinus dan cosinus,
2. Menyelesaikan masalah yang berkaitan dengan aturan sinus dan cosinus.
B. Uraian Materi
Arsitek Nahkoda
Ahli Kelautan Astronomi
7
Hai teman-teman, siapa yang bercita-cita menjadi Arsitek, Nahkoda kapal,
Ahli kelautan atau Astronomi ?. Tahukah kalian bagaimana seorang arsitek
mengukur tinggi gedung atau mengukur jalan yang akan diperbaiki? Bagaimana
seorang Nahkoda kapal menjaga kapalnya agar tidak saling bertabrakan dengan
kapal lain? Lalu bagaimana seorang Ahli kelautan mengukur dalamnya Samudra
dan tingginya ombak? dan bagaimana seorang astronomi mengukur jarak
bintang? Para ahli tersebut bekerja menggunakan perhitungan Trigonometri.
Aktifitas pengukuran tersebut hanya Sebagian dari penerapan trigonometri dalam
kehidupan sehari-hari.
Setelah membaca paparan di atas, kalian bisa mengetahui betapa luasnya
penggunaan trigonometri dalam kehidupan sehar-hari. Bagaimana, menarikkan?
Mudah-mudahan kalian termotivasi untuk mempelajari lebih dalam
Trigonometri, umumnya belajar matematika sebagai ilmu pengetahuan yang
berguna bagi kehidupan sehari-hari.
Apakah kalian masih ingat jika kita membahas
Trigonometri berarti kita akan membahas sinus, kosinus,
tangen, kosekan, sekan dan kotangen. Sinus atau sin adalah
perbandingan antara panjang sisi di depan sudut dan panjang
sisi miring. Kosinus atau cos adalah perbandingan antara
panjang sisi di samping sudut dan panjang sisi miring.
Tangen atau tan adalah perbandingan antara panjang sisi di
depan sudut dan panjang sisi di samping sudut. Kosekan
adalah perbandingan antara panjang sisi miring segitiga dan
panjang sisi di depan sudut. Dengan kata lain, kosekan merupakan kebalikan dari
sinus. Sekan adalah perbandingan antara panjang sisi miring segitiga dan panjang
sisi di samping sudut. Dengan kata lain, sekan merupakan kebalikan dari kosinus.
8
Kotangen adalah perbandingan antara panjang sisi di samping sudut dan panjang
sisi di depan sudut. Dengan demikian, kotangen merupakan kebalikan dari
tangen. Agar kalian mudah mengingatnya perhatikan gambar berikut:
Gambar 1. Hubungan Sisi-sisi Pada Segitiga Siku-siku
Apakah kalian masih ingat dengan sudut istimewa, untuk mengingat sudut
istimewa perhatikan tabel berikut :
Contoh 1
Seorang petani ingin mengukur tanamannya. petani tersebut berdiri 200 cm dari
pohon, dan sudut elevasi dari posisi petani tersebut berdiri ke pucuk pohon adalah
62° dimana tan 62° = 1,8807 berapa cm tingginya pohon?
Penyelesaian:
Sinus ɑ :
𝑑𝑒𝑝𝑎𝑛
𝑚𝑖𝑟𝑖𝑛𝑔
(demi)
Cosinus ɑ :
𝑠𝑎𝑚𝑝𝑖𝑛𝑔
𝑚𝑖𝑟𝑖𝑛𝑔
(sami)
Tangen ɑ :
𝑑𝑒𝑝𝑎𝑛
𝑠𝑎𝑚𝑝𝑖𝑛𝑔
(desa)
𝒂
9
Dik:
Jarak antara petani dan pohon = 200 cm
Sudut elevasi = 62
Dit:
Tinggi pohon
Jawab:
untuk mencari tinggi pohon menggunakan garis singgung.
tan 62 =
𝑥
200
𝑥 = tan 62 × 200
𝑥 = 1,8807 × 200 = ……
maka tinggi pohon adalah ……
1. Aturan Sinus
Setelah kita mengingat kembali dasar-dasar trogonometri selanjutnya kita
akan membahas aturan sinus. Pada pembahasan aturan sinus ini kita akan
menemukan rumus-rumus trigonometri yang berlaku pada setiap segitiga.
Permasalahan pada segitiga adalah menentukan Panjang sisi dan besaran sudut
segitiga. Jika hanya sebuah Panjang sisi segitiga yang diketahui, apakah kalian
dapat menentukan Panjang sisi-sisi segitiga yang lain? atau kalian dapat
menentukan besaran sudutnya? atau sebaliknya, jika hanya sebuah sudut segitiga
10
yang diketahui, apakah kalian dapat menentukan besaran sudut-sudut segitiga
yang lain dan Panjang sisi-sisinya?
Aturan sinus adalah aturan yang menghubungkan antara besaran sudut dan
Panjang sisi yang berlawanan. Biasanya aturan sinus digunakan untuk
menentukan Panjang sisi segitiga yang telah diketahui dua besar sudutnya dan
salah satu Panjang sisi yang berhadapan dengan salah satu sudut yang telah
diketahui.
Perhatikan segitiga ACD
sin A =
𝑠𝑖𝑠𝑖 𝑑𝑒𝑝𝑎𝑛
𝑠𝑖𝑠𝑖 𝑚𝑖𝑟𝑖𝑛𝑔
sin A =
𝐶𝐷
𝐴𝐶
sin A =
𝐶𝐷
𝑏
CD = b . sin A … (1)
Perhatikan segitiga BCD
sin A =
𝑠𝑖𝑠𝑖 𝑑𝑒𝑝𝑎𝑛
𝑠𝑖𝑠𝑖 𝑚𝑖𝑟𝑖𝑛𝑔
sin A =
𝐶𝐷
𝐵𝐶
sin A =
𝐶𝐷
𝑎
11
CD = a . sin B … (2)
Dari persamaan diatas maka dapat ditentukan bahwa :
b . sin A = a . sin B →
𝑎
sin 𝐴
=
𝑏
sin 𝐵
Ikuti langkah yang sama untuk mencari rumus sin B dan sin C. Dari
penjabaran di atas maka dapat disimpulkan rumus aturan sinus di bawah ini :
Aturan sinus tersebut berlaku pada setiap segitiga. Aturan sinus digunakan
untuk menentukan unsur-unsur (sisi atau sudut) yang lain dalam segitiga apabila
sebagian unsurnya diketahui. Kemungkinan unsur-unsur yang diketahui,
diantaranya :
Contoh 1
Jika siswa tersebut memiliki tinggi badan 160 cm maka berapakah tinggi gedung
tersebut? (√3 = 1,732)
Ayo kita coba selesaikan masalah pada gambar di atas !
𝑎
sin 𝐴
=
𝑏
sin 𝐵
=
𝑐
sin 𝐶
atau
sin 𝐴
𝑎
=
sin 𝐵
𝑏
=
sin 𝐶
𝑐
a. sisi, sudut dan sudut
b. sudut, sisi dan sudut
c. sisi, sisi dan sudut
12
Penyelesaian:
Untuk menyelesaikan masalah di atas kita akan menggunakan persamaan
𝑎
sin 𝐴
=
𝑏
sin 𝐵
=
𝑐
sin 𝐶
Dimisalkan titik bawah gedung ditandai dengan huruf A, siswa ditandai dengan
huruf B dan titik atas gedung ditandai huruf C.
𝑏
sin 𝐵
=
𝑐
sin 𝐶
𝑏
sin 30°
=
40√3
sin 60°
𝑏
1
2
=
40√3
1
2
√3
b = 40
Maka tinggi gedung samadengan b + tinggi siswa.
Contoh 2
Seorang petani ingin memberi pagar pada sekeliling tanahnya yang berbentuk
segitiga, pada setiap titiknya diberi nama titik ABC, dengan Panjang AC = 25 m,
sudut A = 60°, dan sudut C = 75° dan sin 75° = 0,9659, jika biaya yang
dibutuhkan untuk 1 meter pagar adalah 100.000 maka berapakah jumblah biaya
yang dibutuhkan petani untuk mengelilingi tanahnya dengan pagar? (√6 = 2,45,
√2 = 1,414)
Penyelesaian :
Dik:
AC = 25 m
A = 60°
C = 75°
sin 75° = 0,9659
Dit:
Panjang AB dan Panjang BC
13
Jawab:
< 𝐵 = 180° − (< 𝐴+< 𝐶)
< 𝐵 = 180° − (60° + 75°)
< 𝐵 = 180° − 135°
< 𝐵 = 45°
→ sehingga Panjang AB
𝐴𝐵 =
𝐴𝐵
sin 𝐶
=
𝐴𝐶
sin 𝐵
=
𝑐
sin 75°
=
25
sin 45°
=
𝑐
0,9659
=
25
1
2
√2
=
𝑐√2
2
= 24,1475
𝑐 = 24,1475 ×
2
√2
𝑐 = 24,1475 × √2 = …… meter
jadi Panjang AB adalah …… meter
→ panjang BC
𝐴𝐵 =
𝐵𝐶
sin 𝐴
=
𝐴𝐶
sin 𝐵
=
𝑎
sin 60°
=
25
sin 45°
=
𝑎
1
2
√3
=
25
1
2
√2
=
𝑎√2
2
=
25√3
2
𝑎 =
25√3
2
×
2
√2
𝑎 =
25√3
√2
𝑎 =
25
2
√6 = …… meter
Jadi Panjang BC adalah …… meter
14
Maka biaya yang di butuhkan petani tersebut sebesar yaitu
(AB + BC + AC) x 100.000 = ……
2. Aturan Cosinus
Aturan cosinus adalah sebuah aturan yang diturunkan berdasarkan
hubungan antara Panjang sisi dalam segitiga dengan nilai cosinus salah satu sudut
pada segitiga tersebut. dengan kata lain, aturan cosinus berfungsi sebagai
perbandingan Panjang dalam suatu segitiga antara sisi samping sudut dengan sisi
miringnya. Dengan aturan ini, kita dapat menentukan salah satu sisi segitiga jika
diketahui dua sisi dan dua sudutnya.
Agar kita dapat mengetahui dari mana mendapatkan rumus aturan cosinus,
perhatikan segitiga dibawah ini :
Perhatikan segitiga ACD
sin A =
𝐶𝐷
𝐴𝐶
sin A =
𝑟
𝑏
b . sin A = r … (1)
sin A =
𝐴𝐷
𝐴𝐶
p q
r
15
sin A =
𝐴𝐹
𝑏
b . sin A = AF … (2)
Perhatikan segitiga BCD
Dengan rumus phitagoras didapat rumus sebagai berikut :
(𝐵𝐶)2
= (𝐶𝐷)2
+ (𝐵𝐷)2
𝑎2
= 𝑟2
+ (𝐵𝐷)2
𝑎2
= (𝑏 sin 𝐴)2
+ (𝑐 − 𝑏 cos 𝐴)2
𝑎2
= 𝑏2
𝑠𝑖𝑛2
𝐴 + 𝑐2
− 2 . 𝑏 . 𝑐 . cos 𝐴 + 𝑏2
𝑐𝑜𝑠2
𝐴
𝑎2
= 𝑏2
(𝑠𝑖𝑛2
𝐴 + 𝑐𝑜𝑠2
𝐴)𝑐2
− 2 . 𝑏 . 𝑐 . cos 𝐴
𝑎2
= 𝑏2(1) + 𝑐2
− 2 . 𝑏 . 𝑐 cos 𝐴
𝑎2
= 𝑏2
+ 𝑐2
− 2 . 𝑏 . 𝑐 cos 𝐴
Lakukan hal yang sama untuk mencari rumus cos B dan cos C. Maka
didapat rumus aturan coinus sebagai berikut :
Atau
Aturan
Cosinus
cos A =
𝑏2+𝑐2−𝑎2
2𝑏𝑐
cos B =
𝑐2+𝑎2−𝑏2
2𝑎𝑐
cos C =
𝑎2+𝑏2−𝑐2
2𝑎𝑏
𝑎2
= 𝑏2
+ 𝑐2
− 2𝑏𝑐 cos 𝐴
𝑏2
= 𝑎2
+ 𝑐2
− 2𝑎𝑐 cos 𝐵
𝑐2
= 𝑎2
+ 𝑏2
− 2𝑎𝑏 cos 𝐶
16
aturan cosinus tersebut berlaku untuk setiap segitiga. Aturan cosinus digunakan
untuk menentukan unsur-unsur (sisi atau sudut) yang lain dalam segitiga apabila
Sebagian unsurnya diketahui. Kemungkinan unsur-unsur yang diketahui,
diantaranya:
a. Sisi, sudut dan sisi
b. Sisi, sisi dan sisi
Contoh 1
Andi memiliki sebuah papan yang berbentuk segitiga ABC, sisi AC = 160 cm,
AB = 300 cm, sudut C = 45°. Jika Andi ingin melapisi pita pada pinggiran papan
dan diketahui 1 meter pita seharga Rp 4.500 maka berapakah uang yang
dibutuhkan andi untuk membeli pita? (√2 = 1,414)
Penyelesaian:
Dik:
AC = 16 cm
AB = 8√2 cm
C = 45°
Dit:
Panjang pita/keliling segitiga
Jawab:
𝐴𝐵2
= 𝐴𝐶2
+ 𝐴𝐵2
− 2(𝐴𝐶)(𝐴𝐵). cos 𝐶
𝐴𝐵2
= 162
+ 8√2
2
− 2(16)(8√2). cos 45°
300
160
45°
17
𝐴𝐵2
= 162
+ 8√2
2
− 2(16)(8√2).
√2
2
𝐴𝐶 = √256 + 128 − 256
𝐴𝐶 = √128
𝐴𝐶 = ⋯ √2
keliling segitiga ABC:
K ∆ = 16 + 8√2 + 8√2
K ∆ = ……
Jadi pita yang dibutuhkan Andi sepanjang …… cm
Contoh 2
Sebuah mobil berjalan lurus sejauh 4 km, lalu mobil tersebut berbelok
membentuk sudut 60° dan berjalan kembali sejauh 6 km. jika mobil tersebut ingin
Kembali ketitik awal maka berapakah jarak yang terdekat?
Penyelesaian:
Dik:
CA = 4 cm
AB = 6 cm
A =60°
Dit:
Panjang sisi AB
Jawab:
6
18
𝐵𝐶2
= 𝐴𝐵2
+ 𝐶𝐴2
− 2(𝐴𝐵)(𝐶𝐴). cos 𝐴
𝐵𝐶2
= 62
+ 42
− 2(6)(4). cos 60°
BC = √36 + 16 − 2(24)(
1
2
)
BC = √52 − 24
BC = √28
BC = 2√…
jadi, Panjang sisi BC adalah …… cm
19
D. Latihan Soal
1. Sebidang tanah berbentuk segitiga dengan setiap titik sudutnya diberi tongkat
pembatas A, B dan C. Jika jarak tongkat A ke tongkat B adalah 300 meter,
sudut ABC = 45° dan sudut BCA = 60°, dan jika setiap sudut dan sisinya akan
ditanami pohon dengan jarak 5 meter jika harga 1 pohon adalah Rp 20.000
maka berapakah uang uang harus disiapkan untuk membeli pohon?...
2.
Sebuah taman tugu perjuangan yang terletak di indramayu memiliki ukuran
seperti gambar di atas, jika bupati indramayu ingin memasang pagar pada
setiap sisinya dan biaya untuk 1 meter pagar adalah Rp 125.000, maka
berapakah biaya yang dibutuhkan?...
45°
25 m
60 m
A
B
C

E-modul trigonometri Sobikhah (6).pdf

  • 1.
  • 2.
    2 TRIGONOMETRI MATEMATIKA UMUM KELASX PENYUSUN Sobikhah (842020119022)
  • 3.
    2 DAFTAR ISI DAFTAR ISI.........................................................................................................2 PENDAHULUAN................................................................................................3 A. Identitas Modul .............................................................................................3 B. Tujuan Modul................................................................................................3 C. Kompetensi Dasar .........................................................................................3 D. Deskripsi Singkat Materi ..............................................................................3 E. Petunjuk Penggunaan Modul ........................................................................3 F. Materi Pembelajaran......................................................................................4 G. Glosarium......................................................................................................5 KEGIATAN PEMBELAJARAN .........................................................................6 Aturan Sinus dan Cosinus.....................................................................................6 A. Tujuan Pembelajaran ....................................................................................6 B. Uraian Materi ................................................................................................6 1. Aturan Sinus.............................................................................................9 2. Aturan Cosinus.......................................................................................14 D. Latihan Soal ................................................................................................19
  • 4.
    3 PENDAHULUAN A. Identitas Modul MataPelajaran : Matematika Umum Kelas : X Alokasi Waktu : 8 JP Judul Modul : Trigonometri B. Tujuan Modul Tujuan dibuatnya modul ini yaitu: 1. Modul yang berbasis Problem Based Learning (PBL). 2. Memudahkan siswa belajar mandiri. C. Kompetensi Dasar 1. Menjelaskan rasio trigonometri (sinus, cosinus, tangen, cosecan, secan, dan cotangen) pada segitiga siku-siku 2. Menyelesaikan masalah kontekstual yang berkaitan dengan rasio trigonometri (sinus, cosinus, tangen, cosecan, secan, dan cotangen) pada segitiga siku-siku. D. Deskripsi Singkat Materi Melalui pembelajaran matematika berbasis Problem Based Learning (PBL) materi Trigonometri. Modul ini dibuat sebagai alternatif sumber bahan ajar siswa untuk memahami materi Trigonometri di kelas X. Dengan modul ini kalian diajak untuk memahami konsep aturan sinus dan aturan cosinus yang berbasis Problem Based Learning (PBL). E. Petunjuk Penggunaan Modul Agar kalian berhasil mencapai kompetensi dalam mempelajari modul ini maka ikuti petunjuk-petunjuk berikut: 1. Petunjuk Umum
  • 5.
    4 a) Pelajari daftarisi serta peta konsep modul dengan cermat, karena daftar isi dan peta konsep modul ini akan menuntun anda dalam mempelajari modul ini dan kaitanya dengan modul-modul yang lain. b) Untuk mempelajari modul ini harus berurutan, karena materi yang mendahului merupakan prasyarat untuk mempelajari materi berikutnya. c) Pahami contoh-contoh soal yang ada, dan kerjakanlah semua soal Latihan yang ada. jika dalam mengerjakan soal anda menemukan kesulitan, kembalilah mempelajari materi yang terkait. d) Jika anda mempunyai kesulitan yang tidak dapat anda pecahkan, catatlah, kemudian tanyakan kepada guru pada saat kegiatantatap muka atau bacalah referensi lain yang berhubungan dengan materi modul ini. Dengan membaca referensi lain, anda juga akan mendapat pengetahuan tambahan. 2. Petunjuk Khusus a) Dalam kegiatan pembelajaran kalian akan mempelajari bagaimana memahami konsep dan menyelesaikan masalah aturan sinus kosinus dan numerasi trigonometri. b) Perhatikan gambar-gambar dan uraian dengan seksama agar dapat memahami, menentukan dan menggeneralisasikan aturan sinus kosinus dan numerasi trigonometri serta mampu menerapkan dalam menyelesaikan masalah yang berkaitan dengan hal tersebut. c) Pahami contoh-contoh soal yang ada dan kerjakan semua soal latihan yang ada. F. Materi Pembelajaran Modul ini terdiri dari pembelajaran yang didalamnya terdapat uraian materi, contoh soal dan soal Latihan.
  • 6.
    5 G. Glosarium H. PetaKonsep Trigonometri Ukuran sudut Perbandingan trigonometri Sudut istimewa Identitas Trigonometri Persamaan trigonometri Aturan sinus dan kosinus luas segitiga Fungsi trigonometri Fungsi sinus, cosinus dan tangens melukis garis fungsi trigonometri Elevasi/Sudut elevasi : Besaran sudut yang ditandai dengan derajat (°) Horizontal : Garis yang mendatar
  • 7.
    6 KEGIATAN PEMBELAJARAN Aturan Sinusdan Cosinus A. Tujuan Pembelajaran Setelah selesai pembelajaran 1 ini diharapkan kalian dapat: 1. Untuk mengetahui aturan sinus dan cosinus, 2. Menyelesaikan masalah yang berkaitan dengan aturan sinus dan cosinus. B. Uraian Materi Arsitek Nahkoda Ahli Kelautan Astronomi
  • 8.
    7 Hai teman-teman, siapayang bercita-cita menjadi Arsitek, Nahkoda kapal, Ahli kelautan atau Astronomi ?. Tahukah kalian bagaimana seorang arsitek mengukur tinggi gedung atau mengukur jalan yang akan diperbaiki? Bagaimana seorang Nahkoda kapal menjaga kapalnya agar tidak saling bertabrakan dengan kapal lain? Lalu bagaimana seorang Ahli kelautan mengukur dalamnya Samudra dan tingginya ombak? dan bagaimana seorang astronomi mengukur jarak bintang? Para ahli tersebut bekerja menggunakan perhitungan Trigonometri. Aktifitas pengukuran tersebut hanya Sebagian dari penerapan trigonometri dalam kehidupan sehari-hari. Setelah membaca paparan di atas, kalian bisa mengetahui betapa luasnya penggunaan trigonometri dalam kehidupan sehar-hari. Bagaimana, menarikkan? Mudah-mudahan kalian termotivasi untuk mempelajari lebih dalam Trigonometri, umumnya belajar matematika sebagai ilmu pengetahuan yang berguna bagi kehidupan sehari-hari. Apakah kalian masih ingat jika kita membahas Trigonometri berarti kita akan membahas sinus, kosinus, tangen, kosekan, sekan dan kotangen. Sinus atau sin adalah perbandingan antara panjang sisi di depan sudut dan panjang sisi miring. Kosinus atau cos adalah perbandingan antara panjang sisi di samping sudut dan panjang sisi miring. Tangen atau tan adalah perbandingan antara panjang sisi di depan sudut dan panjang sisi di samping sudut. Kosekan adalah perbandingan antara panjang sisi miring segitiga dan panjang sisi di depan sudut. Dengan kata lain, kosekan merupakan kebalikan dari sinus. Sekan adalah perbandingan antara panjang sisi miring segitiga dan panjang sisi di samping sudut. Dengan kata lain, sekan merupakan kebalikan dari kosinus.
  • 9.
    8 Kotangen adalah perbandinganantara panjang sisi di samping sudut dan panjang sisi di depan sudut. Dengan demikian, kotangen merupakan kebalikan dari tangen. Agar kalian mudah mengingatnya perhatikan gambar berikut: Gambar 1. Hubungan Sisi-sisi Pada Segitiga Siku-siku Apakah kalian masih ingat dengan sudut istimewa, untuk mengingat sudut istimewa perhatikan tabel berikut : Contoh 1 Seorang petani ingin mengukur tanamannya. petani tersebut berdiri 200 cm dari pohon, dan sudut elevasi dari posisi petani tersebut berdiri ke pucuk pohon adalah 62° dimana tan 62° = 1,8807 berapa cm tingginya pohon? Penyelesaian: Sinus ɑ : 𝑑𝑒𝑝𝑎𝑛 𝑚𝑖𝑟𝑖𝑛𝑔 (demi) Cosinus ɑ : 𝑠𝑎𝑚𝑝𝑖𝑛𝑔 𝑚𝑖𝑟𝑖𝑛𝑔 (sami) Tangen ɑ : 𝑑𝑒𝑝𝑎𝑛 𝑠𝑎𝑚𝑝𝑖𝑛𝑔 (desa) 𝒂
  • 10.
    9 Dik: Jarak antara petanidan pohon = 200 cm Sudut elevasi = 62 Dit: Tinggi pohon Jawab: untuk mencari tinggi pohon menggunakan garis singgung. tan 62 = 𝑥 200 𝑥 = tan 62 × 200 𝑥 = 1,8807 × 200 = …… maka tinggi pohon adalah …… 1. Aturan Sinus Setelah kita mengingat kembali dasar-dasar trogonometri selanjutnya kita akan membahas aturan sinus. Pada pembahasan aturan sinus ini kita akan menemukan rumus-rumus trigonometri yang berlaku pada setiap segitiga. Permasalahan pada segitiga adalah menentukan Panjang sisi dan besaran sudut segitiga. Jika hanya sebuah Panjang sisi segitiga yang diketahui, apakah kalian dapat menentukan Panjang sisi-sisi segitiga yang lain? atau kalian dapat menentukan besaran sudutnya? atau sebaliknya, jika hanya sebuah sudut segitiga
  • 11.
    10 yang diketahui, apakahkalian dapat menentukan besaran sudut-sudut segitiga yang lain dan Panjang sisi-sisinya? Aturan sinus adalah aturan yang menghubungkan antara besaran sudut dan Panjang sisi yang berlawanan. Biasanya aturan sinus digunakan untuk menentukan Panjang sisi segitiga yang telah diketahui dua besar sudutnya dan salah satu Panjang sisi yang berhadapan dengan salah satu sudut yang telah diketahui. Perhatikan segitiga ACD sin A = 𝑠𝑖𝑠𝑖 𝑑𝑒𝑝𝑎𝑛 𝑠𝑖𝑠𝑖 𝑚𝑖𝑟𝑖𝑛𝑔 sin A = 𝐶𝐷 𝐴𝐶 sin A = 𝐶𝐷 𝑏 CD = b . sin A … (1) Perhatikan segitiga BCD sin A = 𝑠𝑖𝑠𝑖 𝑑𝑒𝑝𝑎𝑛 𝑠𝑖𝑠𝑖 𝑚𝑖𝑟𝑖𝑛𝑔 sin A = 𝐶𝐷 𝐵𝐶 sin A = 𝐶𝐷 𝑎
  • 12.
    11 CD = a. sin B … (2) Dari persamaan diatas maka dapat ditentukan bahwa : b . sin A = a . sin B → 𝑎 sin 𝐴 = 𝑏 sin 𝐵 Ikuti langkah yang sama untuk mencari rumus sin B dan sin C. Dari penjabaran di atas maka dapat disimpulkan rumus aturan sinus di bawah ini : Aturan sinus tersebut berlaku pada setiap segitiga. Aturan sinus digunakan untuk menentukan unsur-unsur (sisi atau sudut) yang lain dalam segitiga apabila sebagian unsurnya diketahui. Kemungkinan unsur-unsur yang diketahui, diantaranya : Contoh 1 Jika siswa tersebut memiliki tinggi badan 160 cm maka berapakah tinggi gedung tersebut? (√3 = 1,732) Ayo kita coba selesaikan masalah pada gambar di atas ! 𝑎 sin 𝐴 = 𝑏 sin 𝐵 = 𝑐 sin 𝐶 atau sin 𝐴 𝑎 = sin 𝐵 𝑏 = sin 𝐶 𝑐 a. sisi, sudut dan sudut b. sudut, sisi dan sudut c. sisi, sisi dan sudut
  • 13.
    12 Penyelesaian: Untuk menyelesaikan masalahdi atas kita akan menggunakan persamaan 𝑎 sin 𝐴 = 𝑏 sin 𝐵 = 𝑐 sin 𝐶 Dimisalkan titik bawah gedung ditandai dengan huruf A, siswa ditandai dengan huruf B dan titik atas gedung ditandai huruf C. 𝑏 sin 𝐵 = 𝑐 sin 𝐶 𝑏 sin 30° = 40√3 sin 60° 𝑏 1 2 = 40√3 1 2 √3 b = 40 Maka tinggi gedung samadengan b + tinggi siswa. Contoh 2 Seorang petani ingin memberi pagar pada sekeliling tanahnya yang berbentuk segitiga, pada setiap titiknya diberi nama titik ABC, dengan Panjang AC = 25 m, sudut A = 60°, dan sudut C = 75° dan sin 75° = 0,9659, jika biaya yang dibutuhkan untuk 1 meter pagar adalah 100.000 maka berapakah jumblah biaya yang dibutuhkan petani untuk mengelilingi tanahnya dengan pagar? (√6 = 2,45, √2 = 1,414) Penyelesaian : Dik: AC = 25 m A = 60° C = 75° sin 75° = 0,9659 Dit: Panjang AB dan Panjang BC
  • 14.
    13 Jawab: < 𝐵 =180° − (< 𝐴+< 𝐶) < 𝐵 = 180° − (60° + 75°) < 𝐵 = 180° − 135° < 𝐵 = 45° → sehingga Panjang AB 𝐴𝐵 = 𝐴𝐵 sin 𝐶 = 𝐴𝐶 sin 𝐵 = 𝑐 sin 75° = 25 sin 45° = 𝑐 0,9659 = 25 1 2 √2 = 𝑐√2 2 = 24,1475 𝑐 = 24,1475 × 2 √2 𝑐 = 24,1475 × √2 = …… meter jadi Panjang AB adalah …… meter → panjang BC 𝐴𝐵 = 𝐵𝐶 sin 𝐴 = 𝐴𝐶 sin 𝐵 = 𝑎 sin 60° = 25 sin 45° = 𝑎 1 2 √3 = 25 1 2 √2 = 𝑎√2 2 = 25√3 2 𝑎 = 25√3 2 × 2 √2 𝑎 = 25√3 √2 𝑎 = 25 2 √6 = …… meter Jadi Panjang BC adalah …… meter
  • 15.
    14 Maka biaya yangdi butuhkan petani tersebut sebesar yaitu (AB + BC + AC) x 100.000 = …… 2. Aturan Cosinus Aturan cosinus adalah sebuah aturan yang diturunkan berdasarkan hubungan antara Panjang sisi dalam segitiga dengan nilai cosinus salah satu sudut pada segitiga tersebut. dengan kata lain, aturan cosinus berfungsi sebagai perbandingan Panjang dalam suatu segitiga antara sisi samping sudut dengan sisi miringnya. Dengan aturan ini, kita dapat menentukan salah satu sisi segitiga jika diketahui dua sisi dan dua sudutnya. Agar kita dapat mengetahui dari mana mendapatkan rumus aturan cosinus, perhatikan segitiga dibawah ini : Perhatikan segitiga ACD sin A = 𝐶𝐷 𝐴𝐶 sin A = 𝑟 𝑏 b . sin A = r … (1) sin A = 𝐴𝐷 𝐴𝐶 p q r
  • 16.
    15 sin A = 𝐴𝐹 𝑏 b. sin A = AF … (2) Perhatikan segitiga BCD Dengan rumus phitagoras didapat rumus sebagai berikut : (𝐵𝐶)2 = (𝐶𝐷)2 + (𝐵𝐷)2 𝑎2 = 𝑟2 + (𝐵𝐷)2 𝑎2 = (𝑏 sin 𝐴)2 + (𝑐 − 𝑏 cos 𝐴)2 𝑎2 = 𝑏2 𝑠𝑖𝑛2 𝐴 + 𝑐2 − 2 . 𝑏 . 𝑐 . cos 𝐴 + 𝑏2 𝑐𝑜𝑠2 𝐴 𝑎2 = 𝑏2 (𝑠𝑖𝑛2 𝐴 + 𝑐𝑜𝑠2 𝐴)𝑐2 − 2 . 𝑏 . 𝑐 . cos 𝐴 𝑎2 = 𝑏2(1) + 𝑐2 − 2 . 𝑏 . 𝑐 cos 𝐴 𝑎2 = 𝑏2 + 𝑐2 − 2 . 𝑏 . 𝑐 cos 𝐴 Lakukan hal yang sama untuk mencari rumus cos B dan cos C. Maka didapat rumus aturan coinus sebagai berikut : Atau Aturan Cosinus cos A = 𝑏2+𝑐2−𝑎2 2𝑏𝑐 cos B = 𝑐2+𝑎2−𝑏2 2𝑎𝑐 cos C = 𝑎2+𝑏2−𝑐2 2𝑎𝑏 𝑎2 = 𝑏2 + 𝑐2 − 2𝑏𝑐 cos 𝐴 𝑏2 = 𝑎2 + 𝑐2 − 2𝑎𝑐 cos 𝐵 𝑐2 = 𝑎2 + 𝑏2 − 2𝑎𝑏 cos 𝐶
  • 17.
    16 aturan cosinus tersebutberlaku untuk setiap segitiga. Aturan cosinus digunakan untuk menentukan unsur-unsur (sisi atau sudut) yang lain dalam segitiga apabila Sebagian unsurnya diketahui. Kemungkinan unsur-unsur yang diketahui, diantaranya: a. Sisi, sudut dan sisi b. Sisi, sisi dan sisi Contoh 1 Andi memiliki sebuah papan yang berbentuk segitiga ABC, sisi AC = 160 cm, AB = 300 cm, sudut C = 45°. Jika Andi ingin melapisi pita pada pinggiran papan dan diketahui 1 meter pita seharga Rp 4.500 maka berapakah uang yang dibutuhkan andi untuk membeli pita? (√2 = 1,414) Penyelesaian: Dik: AC = 16 cm AB = 8√2 cm C = 45° Dit: Panjang pita/keliling segitiga Jawab: 𝐴𝐵2 = 𝐴𝐶2 + 𝐴𝐵2 − 2(𝐴𝐶)(𝐴𝐵). cos 𝐶 𝐴𝐵2 = 162 + 8√2 2 − 2(16)(8√2). cos 45° 300 160 45°
  • 18.
    17 𝐴𝐵2 = 162 + 8√2 2 −2(16)(8√2). √2 2 𝐴𝐶 = √256 + 128 − 256 𝐴𝐶 = √128 𝐴𝐶 = ⋯ √2 keliling segitiga ABC: K ∆ = 16 + 8√2 + 8√2 K ∆ = …… Jadi pita yang dibutuhkan Andi sepanjang …… cm Contoh 2 Sebuah mobil berjalan lurus sejauh 4 km, lalu mobil tersebut berbelok membentuk sudut 60° dan berjalan kembali sejauh 6 km. jika mobil tersebut ingin Kembali ketitik awal maka berapakah jarak yang terdekat? Penyelesaian: Dik: CA = 4 cm AB = 6 cm A =60° Dit: Panjang sisi AB Jawab: 6
  • 19.
    18 𝐵𝐶2 = 𝐴𝐵2 + 𝐶𝐴2 −2(𝐴𝐵)(𝐶𝐴). cos 𝐴 𝐵𝐶2 = 62 + 42 − 2(6)(4). cos 60° BC = √36 + 16 − 2(24)( 1 2 ) BC = √52 − 24 BC = √28 BC = 2√… jadi, Panjang sisi BC adalah …… cm
  • 20.
    19 D. Latihan Soal 1.Sebidang tanah berbentuk segitiga dengan setiap titik sudutnya diberi tongkat pembatas A, B dan C. Jika jarak tongkat A ke tongkat B adalah 300 meter, sudut ABC = 45° dan sudut BCA = 60°, dan jika setiap sudut dan sisinya akan ditanami pohon dengan jarak 5 meter jika harga 1 pohon adalah Rp 20.000 maka berapakah uang uang harus disiapkan untuk membeli pohon?... 2. Sebuah taman tugu perjuangan yang terletak di indramayu memiliki ukuran seperti gambar di atas, jika bupati indramayu ingin memasang pagar pada setiap sisinya dan biaya untuk 1 meter pagar adalah Rp 125.000, maka berapakah biaya yang dibutuhkan?... 45° 25 m 60 m A B C