-:Presented by :-
Monika K. Tambakhe
(B.Tech 4thyear)
Food Technology -: Guided by :-
Dr. P.A. Pawar Sir
University Department of Chemical Technology,
Sant Gadge Baba Amravati University , Amravati.
EGG
The egg is a biological structure intended by nature for
reproduction. It protects and provides a complete diet for the
developing embryo, and serves as the principal source of food for
the first few days of the chick's life. Egg is an inexpensive but very
nutritious component within the human diet. It is one of the few
foods that are used widely worldwide and are healthy and safe for
consumers. It is a vehicle for reproduction and can be raw material
for many products in food processing plants.
EGG
Eggs are laid by females of many different species, including birds,
reptiles, amphibians, and fish, and have been eaten by mankind for
thousands of years. Bird and reptile eggs consist of a protective
eggshell, albumen (egg white), and vitellus (egg yolk), contained
within various thin membranes. Popular choices for egg
consumption are chicken, duck, quail, roe, and caviar, but the egg
most often consumed by humans is the chicken egg, by a wide
margin.
History
Bird eggs have been valuable foodstuffs since prehistory,
in both hunting societies and more recent cultures where birds
were domesticated. The chicken was probably domesticated for its eggs
from jungle fowl native to tropical and subtropical Southeast Asia and
India before 7500 BCE. Chickens were brought to Sumer and Egypt by
1500 BCE, and arrived in Greece around 800 BCE, where the quail had
been the primary source of eggs.
Chickens and other egg-laying creatures are widely kept throughout
the world, and mass production of chicken eggs is a global industry. In
2009, an estimated 62.1 million metric tons of eggs were produced
worldwide from a total laying flock of approximately 6.4 billion hens
White Shell Eggs
A White shell chicken egg are manufacture with high quality
method contain rich test and also contain high nutritional value.
Egg specification :
Eggs are sourced from healthiest hens and treated with greatest care.
This egg represented the ultimate in quality ,freshness and nutrition.
Eggs are available in various sizes ,including:
40-45 grams
45-50 grams
50-55 grams
Brown Eggs made available are very nutritious and are recommended
for a healthy balanced diet. These Brown Chicken Eggs are made
available in safe and secure packaging and they are fresh as well.
Brown eggs are available in 55 – 58 grams.
Packing Specification
Nature has given the egg a natural package - the shell. Despite its
relative strength, the egg is an extremely fragile product, the shells may
cause damages easily. Economical marketing generally requires that eggs
be protected by the adoption of specialized packaging and handling
procedures. Packaging is an important component in delivering quality
eggs to buyers.
Brown Shell Eggs
The egg consists of four
distinct structures:
- Ovum or yolk (which has, on
its surface, the germs cells or
blastodisk)
- Albumen or white,
consisting of thin and thick
regions, plus chalazae
- Shell membranes, separate
inner and outer layers
- Shell which is comprised of
separate, identifiable layers
Ovum, Albumen,
Shell membranes,
Shell
EGG COMPOSITION
% water protein fat ash
whole egg 74 13 11 1
white 88 11 0 0
yolk 48 17 13 1
Component %
shell 9
yolk 29
albumen 62
fat/complete yolk 33.0
protein/complete yolk 15.7
yolk solids 51.0
albumen protein 10.5
albumen solids 11.8
Nutrient Whole Egg (51g)
Calories 75 g
Protein 6.4 g
Carbohydrates 0.6 g
Total Fat 5 g
Saturated Fat 1.5 g
Monounsaturated Fat 2 g
Polyunsaturated Fat 0.7 g
Calcium 26 mg
Iron 0.94 mg
Magnesium 6 mg
Potassium 67 mg
Sodium 71.4 mg
Zinc 0.57 mg
Selenium 16 mcg
Choline 128 mg
Cholesterol 214 mg
Thiamin 0.035 mg
Riboflavin 0.244 mg
Niacin 0.036 mg
Vitamin B6 0.070 mg
Folate 24 mcg
Vitamin B12 0.66 mcg
Vitamin A 71.4 IU
Vitamin E 0.49 mg
Vitamin D 25 IU
Biotin 10 mcg
Copper 0.007 mg
Iodine 0.024 mg
Manganese 0.012 mg
Total Lipid (fat) 5 g
Albumen
Non functional
Functional
Ovalbumin-Native and transformed
Globulins
Macroglobulin
Lysozyme
Glycosidases
Catalases
Peptidases
Esterases
Amylases
Enzymatic
Non-Enzymatic
Chelters
Conalbumin
Flavoprotein
Avidin
Inhibitors
Ovomuoid
Ovoinhibitor
Ovomucin
Papin-ficin inhibitor
Others Ovoglycoprotein
Yolk
Dialyzable
(minerals and
amino acid)
Non Dialyzable
Water soluble fraction
Livetins
Water
Proteins(48%)
Lipid carohydrates
Granules
Lipovitellins
Several
other
minor
Low density
fraction(33%)
Phosvitin
Lipoproteins
β
α
ϒ
LDF1
LDF2
α β
White (Albumen)
Albumin is sticky,heterogeous material with a volume of 30 ml in an
average egg. Albumin consists of about88% water, 10.1%
protein,1.23% carbohydrate, traces of fat and 0.56% ash. Protein make
up 10.4% of the 11.9% solid in the egg white: other components
include small amounts of sugar, glucose, minerals and traces of fat.
Albumin contains as many as forty proteins, but more than half these
are minor components.
OVLBUMIN
Constitute 54% of the egg white proteins, has been shown
electrophoretically to have three fractions ,A1,A2,A3 with
proportions approximately 85: 12:3. These are glycoproteins with
molecular weight in the range of 45,000 and isoelectric point
ranging from pH 4.6 to 4.8. Ovalbumin contains 3.5% carbohydrates,
of which 1.8 to 2.5 % is hexose. Ovlbumin is monomeric and nearly
spherical globular protein. Ovlbumin is the only white protein to
have sulfhydryl groups(thiols) ranging from 2.2 to 4.8. Ovalbumin is
denatured when subjected to heat or by absorption at surfaces, or
in films, or the action of various denaturing agents.
GLOBULINS AND LYSOZYMES
The globulin fraction making up 11.5 to 13% egg white protein,
consist of G1,G2,G3.G1 identified as lysozymes,G2 globuin & G3
ovomicroglobulin.
Lysozymes account for 3.5% of the egg white ,has an isoelectric
point of pH 10.7.Amino acids found in lysozymes. Lysozyme appears
to exist dimer between pH 5 to 9. The lysozymes- ovomucin complex
has been shown to decrease the viscosity of soluble ovomucin
India is ranked fifth in egg production in the world. Despite a vibrant and
well managed industry, the compound annual growth rate for eggs has
howevered around the 5% mark. The per capita consumption is around 41
eggs per annum. This indicates a low consumer propensity to make eggs a
part of their daily diet. Another factor of course is the purchasing power
of the middle and lower income segments which need nutrition from eggs
the most. In a few states, government intervention by way of inclusion of
eggs in the school midday meal has helped boost consumption. However,
unlike the developed world where eggs are an item of daily use, Indians
have not completely to egg consumption. The debate still rages on about
whether eggs are a vegetarian or non-vegetarian food item.
EGG Production
The adverse publicity eggs have received as being contributors to
high cholesterol levels has also resulted in hesitancy by high-income
consumers to consume eggs. But, children and middle-income
families are being encouraged to complete their daily nutritional
requirement
Top ten egg producers 2004
Egg production in INDIA
 Frozen eggs
 egg whites perform well after freezing & thawing
 add 10% (w/w) of sugar or salt to yolks before freezing to
control the gelation of frozen yolk
 To prevent “syneresis” in frozen cooked egg products:
• addition of gums
• addition of citric acid
• addition of salt
Pasteurization
Liquid eggs may become contaminated with pathogenic and spoilage
microorganism that multiply under improper holding condition .so,
egg products are pasteurised under condition that destroy salmonellas
in excess of the maximum no. expected in these products. Whole
liquid sample heated at 61° C for 3- 1/2 minutes ,64 ° C ,68 ° C .Protein
stability decreased by 11% when heated to 68 ° C . There are five
approved processes for pasteurization of liquid egg white.
1st Process-Adjustment of the pH of white to 6.8-7.3 with lactic acid
and addition of aluminium sulphate
2nd and 3rd Process- Peroxide addition and reduce heat treatment at
pH 8.5-9
4th Process- Combination of heat plus vacuum
5th Process- Based on increased susceptibility of salmonella to heat
destruction at higher pH
Desugarisation
Glucose when present at level of 0.5% can condense with amine group
either on the dibasic amino acids of protein or on the phospholipid,
phosphatidyl ethanol amine, resulting in off-color and off flavor from
Millard browning. These reactions result in quality deterioration of dried
egg products. Glucose can be removed by three methods:
•controlled bacterial fermentation using cultures of streptococcus,
• yeast fermentation using strain of saccaromyces,
•enzyme fermentation using glucose oxidase and catalase.
• C 6H 12O 6 + O 2 + H 2O glucose oxidase C 6H 12O 7 + H 2O 2
• 2H 2O 2 catalase 2H 2O + O 2
• 2C 6H 12O 6 + O 2 enzymes 2C 6H 12O 7
Egg white are desugerised by controlled bacterial fermentation ,while whole egg
and other yolk containing products are desugared exclusively by glucose oxidase
enzyme system.
 Egg substitutes
 use of egg white together with a yolk-like mixture
containing no cholesterol
 fortify with fat-soluble nutrients
 addition of carotenoid for giving the yolk color
 addition of carboxymethyl-cellulose (CMC) reduces
weeping
 aroma and flavor are not as good as fresh eggs
 Dried eggs (spray drying)
 products: whole-egg solids, yolk solids, fortified whole-
egg solids and whites
 growth of microorganisms is inhibited
 coagulation is not affected
 foaming potential is reduced
 add whipping agents (surface active)
 All liquid eggs should be pasteurized (61C for 3.5 min) to
kill salmonella and other potential pathogens.
 Ultra paseurized liquid whole eggs
 retain functional properties of fresh shell eggs
 are aseptically packaged
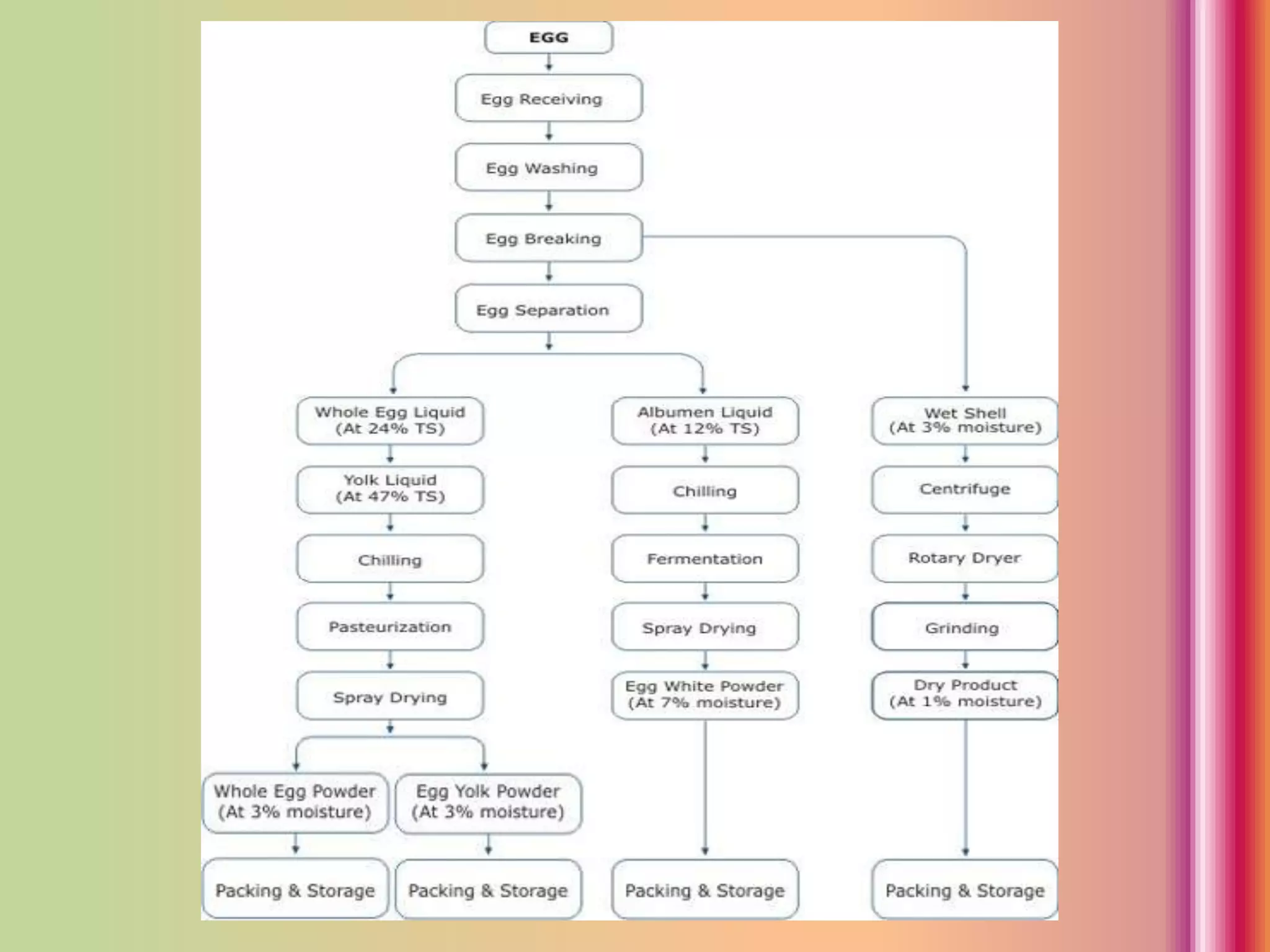
Manufacture of dried egg powder starts with breaking of
eggs and removing egg-shells. After removal of shells, the mixture is
filtered and stored in storage tanks at about 4°C and then it is taken
to tabular heater, wherein it is dried at about 65°C for 8 to 10
minutes and it is filtered and passed to high pressure spray drier
with the help of high pressure pump. The material which comes out
of high pressure spray drier is not only in dried form but also in
powder form, which is then packed in polylined boxes. The average
yield is around 80%.
Egg Shell Processing
India's Export Potential
Kuwait, Oman, Saudi Arabia, UAE and Yemen have been major
importers of India's table and hatching eggs. Similarly, Germany,
Austria, Japan, Netherlands and Republic of Korea have been the most
important markets for India's egg powder exports.
Top Liquid Egg Exporters 2002 (in MT)
Application
Product Application
Egg powder is used in fast food preparations, ice-creams, cakes,
cookies, noodles, doughnut etc. In fact it can replace the use of fresh
eggs in these food items, which would offer convenience and ease of
handling as against shell eggs. Apart from whole egg powder, yolk
powder and Albumen flakes can also be made. Albumen flakes are free
from cholesterol and have also application in printing and other natural
protein applications.
Drying of eggshells makes it possible to use the shells as a
calcium fertilizer or as an ingredient in animal feed. When using
the shells as animal feed, it is of great importance to have a
controlled and secured decimation of the bacteria.
Egg composition and processing by monika  tambakhe

Egg composition and processing by monika tambakhe

  • 1.
    -:Presented by :- MonikaK. Tambakhe (B.Tech 4thyear) Food Technology -: Guided by :- Dr. P.A. Pawar Sir University Department of Chemical Technology, Sant Gadge Baba Amravati University , Amravati.
  • 2.
    EGG The egg isa biological structure intended by nature for reproduction. It protects and provides a complete diet for the developing embryo, and serves as the principal source of food for the first few days of the chick's life. Egg is an inexpensive but very nutritious component within the human diet. It is one of the few foods that are used widely worldwide and are healthy and safe for consumers. It is a vehicle for reproduction and can be raw material for many products in food processing plants.
  • 3.
    EGG Eggs are laidby females of many different species, including birds, reptiles, amphibians, and fish, and have been eaten by mankind for thousands of years. Bird and reptile eggs consist of a protective eggshell, albumen (egg white), and vitellus (egg yolk), contained within various thin membranes. Popular choices for egg consumption are chicken, duck, quail, roe, and caviar, but the egg most often consumed by humans is the chicken egg, by a wide margin.
  • 4.
    History Bird eggs havebeen valuable foodstuffs since prehistory, in both hunting societies and more recent cultures where birds were domesticated. The chicken was probably domesticated for its eggs from jungle fowl native to tropical and subtropical Southeast Asia and India before 7500 BCE. Chickens were brought to Sumer and Egypt by 1500 BCE, and arrived in Greece around 800 BCE, where the quail had been the primary source of eggs. Chickens and other egg-laying creatures are widely kept throughout the world, and mass production of chicken eggs is a global industry. In 2009, an estimated 62.1 million metric tons of eggs were produced worldwide from a total laying flock of approximately 6.4 billion hens
  • 6.
    White Shell Eggs AWhite shell chicken egg are manufacture with high quality method contain rich test and also contain high nutritional value. Egg specification : Eggs are sourced from healthiest hens and treated with greatest care. This egg represented the ultimate in quality ,freshness and nutrition. Eggs are available in various sizes ,including: 40-45 grams 45-50 grams 50-55 grams
  • 7.
    Brown Eggs madeavailable are very nutritious and are recommended for a healthy balanced diet. These Brown Chicken Eggs are made available in safe and secure packaging and they are fresh as well. Brown eggs are available in 55 – 58 grams. Packing Specification Nature has given the egg a natural package - the shell. Despite its relative strength, the egg is an extremely fragile product, the shells may cause damages easily. Economical marketing generally requires that eggs be protected by the adoption of specialized packaging and handling procedures. Packaging is an important component in delivering quality eggs to buyers. Brown Shell Eggs
  • 8.
    The egg consistsof four distinct structures: - Ovum or yolk (which has, on its surface, the germs cells or blastodisk) - Albumen or white, consisting of thin and thick regions, plus chalazae - Shell membranes, separate inner and outer layers - Shell which is comprised of separate, identifiable layers Ovum, Albumen, Shell membranes, Shell
  • 9.
  • 11.
    % water proteinfat ash whole egg 74 13 11 1 white 88 11 0 0 yolk 48 17 13 1
  • 12.
    Component % shell 9 yolk29 albumen 62 fat/complete yolk 33.0 protein/complete yolk 15.7 yolk solids 51.0 albumen protein 10.5 albumen solids 11.8
  • 13.
    Nutrient Whole Egg(51g) Calories 75 g Protein 6.4 g Carbohydrates 0.6 g Total Fat 5 g Saturated Fat 1.5 g Monounsaturated Fat 2 g Polyunsaturated Fat 0.7 g Calcium 26 mg Iron 0.94 mg Magnesium 6 mg Potassium 67 mg Sodium 71.4 mg Zinc 0.57 mg Selenium 16 mcg Choline 128 mg Cholesterol 214 mg
  • 14.
    Thiamin 0.035 mg Riboflavin0.244 mg Niacin 0.036 mg Vitamin B6 0.070 mg Folate 24 mcg Vitamin B12 0.66 mcg Vitamin A 71.4 IU Vitamin E 0.49 mg Vitamin D 25 IU Biotin 10 mcg Copper 0.007 mg Iodine 0.024 mg Manganese 0.012 mg Total Lipid (fat) 5 g
  • 15.
    Albumen Non functional Functional Ovalbumin-Native andtransformed Globulins Macroglobulin Lysozyme Glycosidases Catalases Peptidases Esterases Amylases Enzymatic Non-Enzymatic Chelters Conalbumin Flavoprotein Avidin Inhibitors Ovomuoid Ovoinhibitor Ovomucin Papin-ficin inhibitor Others Ovoglycoprotein
  • 16.
    Yolk Dialyzable (minerals and amino acid) NonDialyzable Water soluble fraction Livetins Water Proteins(48%) Lipid carohydrates Granules Lipovitellins Several other minor Low density fraction(33%) Phosvitin Lipoproteins β α ϒ LDF1 LDF2 α β
  • 17.
    White (Albumen) Albumin issticky,heterogeous material with a volume of 30 ml in an average egg. Albumin consists of about88% water, 10.1% protein,1.23% carbohydrate, traces of fat and 0.56% ash. Protein make up 10.4% of the 11.9% solid in the egg white: other components include small amounts of sugar, glucose, minerals and traces of fat. Albumin contains as many as forty proteins, but more than half these are minor components.
  • 18.
    OVLBUMIN Constitute 54% ofthe egg white proteins, has been shown electrophoretically to have three fractions ,A1,A2,A3 with proportions approximately 85: 12:3. These are glycoproteins with molecular weight in the range of 45,000 and isoelectric point ranging from pH 4.6 to 4.8. Ovalbumin contains 3.5% carbohydrates, of which 1.8 to 2.5 % is hexose. Ovlbumin is monomeric and nearly spherical globular protein. Ovlbumin is the only white protein to have sulfhydryl groups(thiols) ranging from 2.2 to 4.8. Ovalbumin is denatured when subjected to heat or by absorption at surfaces, or in films, or the action of various denaturing agents.
  • 19.
    GLOBULINS AND LYSOZYMES Theglobulin fraction making up 11.5 to 13% egg white protein, consist of G1,G2,G3.G1 identified as lysozymes,G2 globuin & G3 ovomicroglobulin. Lysozymes account for 3.5% of the egg white ,has an isoelectric point of pH 10.7.Amino acids found in lysozymes. Lysozyme appears to exist dimer between pH 5 to 9. The lysozymes- ovomucin complex has been shown to decrease the viscosity of soluble ovomucin
  • 20.
    India is rankedfifth in egg production in the world. Despite a vibrant and well managed industry, the compound annual growth rate for eggs has howevered around the 5% mark. The per capita consumption is around 41 eggs per annum. This indicates a low consumer propensity to make eggs a part of their daily diet. Another factor of course is the purchasing power of the middle and lower income segments which need nutrition from eggs the most. In a few states, government intervention by way of inclusion of eggs in the school midday meal has helped boost consumption. However, unlike the developed world where eggs are an item of daily use, Indians have not completely to egg consumption. The debate still rages on about whether eggs are a vegetarian or non-vegetarian food item. EGG Production
  • 21.
    The adverse publicityeggs have received as being contributors to high cholesterol levels has also resulted in hesitancy by high-income consumers to consume eggs. But, children and middle-income families are being encouraged to complete their daily nutritional requirement Top ten egg producers 2004
  • 23.
  • 26.
     Frozen eggs egg whites perform well after freezing & thawing  add 10% (w/w) of sugar or salt to yolks before freezing to control the gelation of frozen yolk  To prevent “syneresis” in frozen cooked egg products: • addition of gums • addition of citric acid • addition of salt
  • 27.
    Pasteurization Liquid eggs maybecome contaminated with pathogenic and spoilage microorganism that multiply under improper holding condition .so, egg products are pasteurised under condition that destroy salmonellas in excess of the maximum no. expected in these products. Whole liquid sample heated at 61° C for 3- 1/2 minutes ,64 ° C ,68 ° C .Protein stability decreased by 11% when heated to 68 ° C . There are five approved processes for pasteurization of liquid egg white. 1st Process-Adjustment of the pH of white to 6.8-7.3 with lactic acid and addition of aluminium sulphate 2nd and 3rd Process- Peroxide addition and reduce heat treatment at pH 8.5-9 4th Process- Combination of heat plus vacuum 5th Process- Based on increased susceptibility of salmonella to heat destruction at higher pH
  • 28.
    Desugarisation Glucose when presentat level of 0.5% can condense with amine group either on the dibasic amino acids of protein or on the phospholipid, phosphatidyl ethanol amine, resulting in off-color and off flavor from Millard browning. These reactions result in quality deterioration of dried egg products. Glucose can be removed by three methods: •controlled bacterial fermentation using cultures of streptococcus, • yeast fermentation using strain of saccaromyces, •enzyme fermentation using glucose oxidase and catalase. • C 6H 12O 6 + O 2 + H 2O glucose oxidase C 6H 12O 7 + H 2O 2 • 2H 2O 2 catalase 2H 2O + O 2 • 2C 6H 12O 6 + O 2 enzymes 2C 6H 12O 7 Egg white are desugerised by controlled bacterial fermentation ,while whole egg and other yolk containing products are desugared exclusively by glucose oxidase enzyme system.
  • 29.
     Egg substitutes use of egg white together with a yolk-like mixture containing no cholesterol  fortify with fat-soluble nutrients  addition of carotenoid for giving the yolk color  addition of carboxymethyl-cellulose (CMC) reduces weeping  aroma and flavor are not as good as fresh eggs
  • 30.
     Dried eggs(spray drying)  products: whole-egg solids, yolk solids, fortified whole- egg solids and whites  growth of microorganisms is inhibited  coagulation is not affected  foaming potential is reduced  add whipping agents (surface active)  All liquid eggs should be pasteurized (61C for 3.5 min) to kill salmonella and other potential pathogens.  Ultra paseurized liquid whole eggs  retain functional properties of fresh shell eggs  are aseptically packaged
  • 31.
    Manufacture of driedegg powder starts with breaking of eggs and removing egg-shells. After removal of shells, the mixture is filtered and stored in storage tanks at about 4°C and then it is taken to tabular heater, wherein it is dried at about 65°C for 8 to 10 minutes and it is filtered and passed to high pressure spray drier with the help of high pressure pump. The material which comes out of high pressure spray drier is not only in dried form but also in powder form, which is then packed in polylined boxes. The average yield is around 80%.
  • 36.
  • 42.
    India's Export Potential Kuwait,Oman, Saudi Arabia, UAE and Yemen have been major importers of India's table and hatching eggs. Similarly, Germany, Austria, Japan, Netherlands and Republic of Korea have been the most important markets for India's egg powder exports. Top Liquid Egg Exporters 2002 (in MT)
  • 44.
  • 45.
    Product Application Egg powderis used in fast food preparations, ice-creams, cakes, cookies, noodles, doughnut etc. In fact it can replace the use of fresh eggs in these food items, which would offer convenience and ease of handling as against shell eggs. Apart from whole egg powder, yolk powder and Albumen flakes can also be made. Albumen flakes are free from cholesterol and have also application in printing and other natural protein applications.
  • 46.
    Drying of eggshellsmakes it possible to use the shells as a calcium fertilizer or as an ingredient in animal feed. When using the shells as animal feed, it is of great importance to have a controlled and secured decimation of the bacteria.