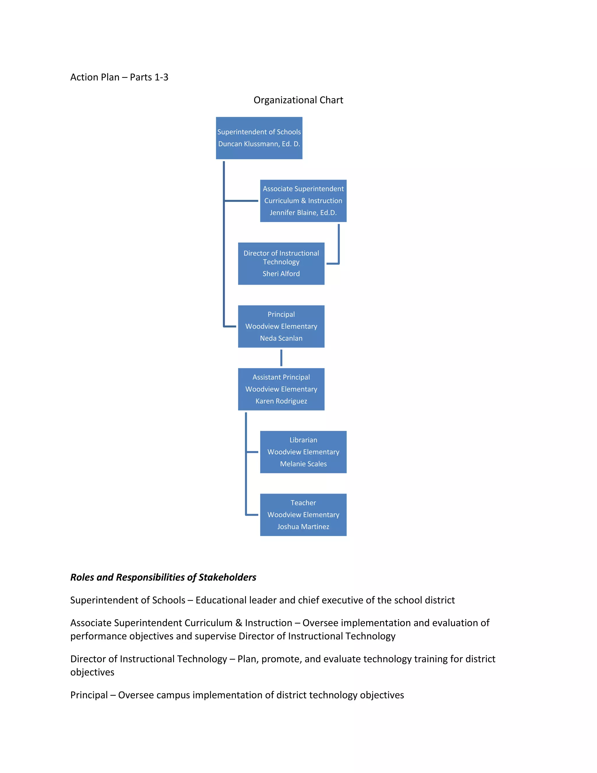
Action Plan – Parts 1-3Organizational ChartRoles and Responsibilities of StakeholdersSuperintendent of Schools – Educational leader and chief executive of the school districtAssociate Superintendent Curriculum & Instruction – Oversee implementation and evaluation of performance objectives and supervise Director of Instructional TechnologyDirector of Instructional Technology – Plan, promote, and evaluate technology training for district objectivesPrincipal – Oversee campus implementation of district technology objectivesAssistant Principal – Assist in campus implementation of district technology objectivesLibrarian – Chairperson of campus technology committee provides resources for teachers to implement district technology objectivesTeacher – Implements technology objectives in classroomThe principal will maintain compliance to district and campus technology objectives by conducting walkthroughs and observations and encouraging formal and informal collaboration among teachers at planning times and staff meetings.Session Purpose: Integration of Technology in the ClassroomObjective: Improving student performance by the use of bloggingGrade Level:3rd to 5th Facilitator:Rob AllenLocation:Woodview ElementaryStart Time: 3:30 p.m.End-Time: 4:30 p.m.Learner-Centered ActivityPurposeDescriptionStepsEstimated TimeIntroduce sessionSet purposeProvide snack-sized candy bars and adequate seating arrangement to see ActivBoard screenPass out handouts and have snacks on tables5 minutesListing BlogsTeachers will list all the blogs they access regularlyList may include both professional, informational, and personal blogs usedProvide paper and pencils for teachers to write their list of blogs5 minutesAsk: What level of involvement can people have in a blog that’s not their own?ReflectTeachers will participate in open discussionTeachers will respond to question and facilitator will write responses on chart5 minutesAsk: What do children discuss that would be appropriate and encouraging for them to blog?ReflectTeachers will participate in open discussionTeachers will respond to question and facilitator will write responses on chart10 minutesSetting up the BlogTeachers will establish classroom blogTeachers will register for a blogTeachers will go through steps to register and set up their classroom blog and write their first entry30 minutesEvaluationEvaluate the substance of the information presented by the facilitatorA short four-question evaluation sheet allowing anonymous input on presentationHandout evaluations and advise teachers to remain anonymous to encourage frankness5 minutesThe professional development plan outlined above is based on both the district and campus plans to increase student performance by the use of technology. The 2008 Texas Star Chart data shows that Patterns of Classroom Use remain in the developmental stage. This professional development session would force feed the initial setup of a blog for each intermediate grade level. By the next school year, teachers should continue with the blogs and gain confidence to introduce other technologies. There should also be higher rating on the Texas Star Chart for the upcoming year due to this forced implementation.Action PlanGoal: SBISD will be an exemplary school district with an enriched and relevant PK-12 curriculum that promotes creativity, critical thinking, and achievement.Objective: Improve use of technology in the classroom by teachers and students to promote student learningPerformance ObjectiveData SourceStaff ResponsibleEvaluationIncrease student use of technology in the classroom and labsCOW checkout log, student network folderLibrarian, School Improvement Specialists, TeachersTexas Star Chart – Key Area 1 Teaching and Learning
Edld 5352   Action Plan
Edld 5352   Action Plan

Edld 5352 Action Plan

  • 1.
    Action Plan –Parts 1-3Organizational ChartRoles and Responsibilities of StakeholdersSuperintendent of Schools – Educational leader and chief executive of the school districtAssociate Superintendent Curriculum & Instruction – Oversee implementation and evaluation of performance objectives and supervise Director of Instructional TechnologyDirector of Instructional Technology – Plan, promote, and evaluate technology training for district objectivesPrincipal – Oversee campus implementation of district technology objectivesAssistant Principal – Assist in campus implementation of district technology objectivesLibrarian – Chairperson of campus technology committee provides resources for teachers to implement district technology objectivesTeacher – Implements technology objectives in classroomThe principal will maintain compliance to district and campus technology objectives by conducting walkthroughs and observations and encouraging formal and informal collaboration among teachers at planning times and staff meetings.Session Purpose: Integration of Technology in the ClassroomObjective: Improving student performance by the use of bloggingGrade Level:3rd to 5th Facilitator:Rob AllenLocation:Woodview ElementaryStart Time: 3:30 p.m.End-Time: 4:30 p.m.Learner-Centered ActivityPurposeDescriptionStepsEstimated TimeIntroduce sessionSet purposeProvide snack-sized candy bars and adequate seating arrangement to see ActivBoard screenPass out handouts and have snacks on tables5 minutesListing BlogsTeachers will list all the blogs they access regularlyList may include both professional, informational, and personal blogs usedProvide paper and pencils for teachers to write their list of blogs5 minutesAsk: What level of involvement can people have in a blog that’s not their own?ReflectTeachers will participate in open discussionTeachers will respond to question and facilitator will write responses on chart5 minutesAsk: What do children discuss that would be appropriate and encouraging for them to blog?ReflectTeachers will participate in open discussionTeachers will respond to question and facilitator will write responses on chart10 minutesSetting up the BlogTeachers will establish classroom blogTeachers will register for a blogTeachers will go through steps to register and set up their classroom blog and write their first entry30 minutesEvaluationEvaluate the substance of the information presented by the facilitatorA short four-question evaluation sheet allowing anonymous input on presentationHandout evaluations and advise teachers to remain anonymous to encourage frankness5 minutesThe professional development plan outlined above is based on both the district and campus plans to increase student performance by the use of technology. The 2008 Texas Star Chart data shows that Patterns of Classroom Use remain in the developmental stage. This professional development session would force feed the initial setup of a blog for each intermediate grade level. By the next school year, teachers should continue with the blogs and gain confidence to introduce other technologies. There should also be higher rating on the Texas Star Chart for the upcoming year due to this forced implementation.Action PlanGoal: SBISD will be an exemplary school district with an enriched and relevant PK-12 curriculum that promotes creativity, critical thinking, and achievement.Objective: Improve use of technology in the classroom by teachers and students to promote student learningPerformance ObjectiveData SourceStaff ResponsibleEvaluationIncrease student use of technology in the classroom and labsCOW checkout log, student network folderLibrarian, School Improvement Specialists, TeachersTexas Star Chart – Key Area 1 Teaching and Learning