1
POLITEKNIK NEGERI BANDUNG
PROGRAM STUDI TEKNIK ELEKTRONIKA
Jln. Gegerkalong Hilir, Ds. Ciwaruga Bandung 40012,
Kotak Pos 1234,
Telepon (022) 2013789, Fax. (022) 2013889
Lembar Sampul Dokumen
Judul Dokumen
Dokumen B100:”Sistem Kendali Suhu dengan menggunakan
Mosfet dan Sensor LM35”
Jenis Dokumen B100
Nomor Dokumen B100-01
Nomor Revisi 01
Nama File
SKD2A_Evi Nia_ Sistem Kendali Suhu dengan menggunakan
Mosfet dan Sensor LM35
Tanggal Penerbitan 12 Mei 2017
Unit Penerbit
Jumlah Halaman 4 halaman
Data Pengusul
Pengusul Nama Jabatan
-
Mahasiswa DIII Elektronika
Evi Nia 151311006
Tanggal 12-05-2017 Tanda Tangan
Lembaga Politeknik Negeri Bandung
Alamat Jln. Gegerkalong Hilir, Ds. Ciwaruga Bandung 40012, Kotak Pos 1234,
Telepon (022) 2013789, Fax. (022) 2013889
Telepon : 022-2013789 Faks : 022-2013889 Email : polban@polban.ac.id
2
Daftar Isi
Daftar isi...................................................................................................................................2
1. Pengantar .............................................................................................................................3
1.1 Ringkasan Isi Dokumen....................................................................................................3
1.2 Tujuan Penulisan...............................................................................................................3
2. Proposal Pengembangan ......................................................................................................3
2.1 Pendahuluan .....................................................................................................................3
2.1.1. Latar Belakang .............................................................................................................4
2.2. Konsep ..............................................................................................................................4
2.3. Desain................................................................................................................................4
3
1. Pengantar
1.1.Ringkasan Isi Dokumen
Dokumen ini berisi proposal pengembangan proyek mandiri lampu
halogen yang di kendalikan menggunakan Mosfet dan sensor LM35 berbasis
Arduino yang di aplikasikan pada system Plant suhu. Proyek mandiri ini ditujukan
sebagai tugas gabungan dari mata kuliah Sistem kendali Digital,Elektronika
Industri II dan Instrumentasi Elektronika prodi D3 Teknik Elektronika Politeknik
Negeri Bandung. Dalam dokumen ini di tuliskan antara lain :Desain,Konsep dan
perangkat yang digunakan dalam pembuatan proyek mandiri serta rencana
pengembangan proyek tersebut.
1.2.Tujuan Penulisan
Tujuan dari penulisan dokumen ini adalah sebagai berikut:
1.2.1. Sebagai bahan pembelajaran dari mata kuliah Sistem kendali
Digital,Elektronika Industri II dan Instrumentasi Elektronika yang di
aplikasikan pada sebuah alat.
1.2.2. Sebagai acuan dan referensi dalam pengembangan alat lebih lanjut dengan
topik yang serupa.
2. Proposal Pengembangan
2.1.Pendahuluan
Dengan adanya perkembangan teknologi ,kini komputer dapat digunakan
untuk mengendalikan sebuah rangkaian sistem dengan menggunakan sebuah IC
yang diisi dengan program dan logika yang disebut teknologi Mikroprosesor.
Pada pengembangan kendali suhu ini memanfaatkan arduino sebagai controller.
Dalam alat ini menggunakan pula Mosfet sebagai driver lampu halogen dan
sensor LM35 yang digunakan sebagai sensor suhu.
Berdasarkan perencanaan,perancangan dan pengoperasian diharapkan
Sistem Kendali suhu dengan Menggunakan Mosfet dan Sensor LM35 dapat
bekerja sesuai dengan kondisi yang diinginkan. Sehingga manfaat dari alat ini
adalah dapat diimplementasikan dalam kehidupan masyarakat dalam mengelola
suhu ruangan.
4
2.1.1. Latar belakang
Suhu merupakan salah satu fenomena yang berpengaruh untuk kehidupan
manusia. Suhu mempengaruhi aktivitas manusia. Suhu memiliki respon yang
sangat lambat dan dapat di kendalikan. Pengendalian suhu ini di perlukan dalam
bidang-bidang industri yang menjadikan suhu sebagai pilar utama. Banyak
industri-industri yang sensitif terhadap perubahan suhu sedikitpun. Sehingga
dengan adanya pengendalian suhu ini daiharapkan suhu dapat stabil dengan nilai
yang tak mudah berubah ketika mendapat gangguan.
2.2.Konsep
Pada proyek ini menggunakan lampu halogen sebagai penghasil panas
yang kemudian akan di kendalikan . Dalam hal ini lampu halogen akan di driver
oleh mosfet. Ketika perangkat dinyalakan sensor akan membaca suhu lingkungan
sekitar. Data yang diterima sensor akan di proses oleh arduino. Tentukan set point
yang diinginkan, apabila nilai suhu kurang dari set point maka lampu halogen
akan menyala sampai set point terpenuhi. Pada kendali ini juga menggunakan
metode PID untuk mendesain nilai yang diinginkan.
2.3.Desain Kendali
Gambar Blok diagram sistem PID
Rancangan komponen yang akan di buat
ď‚· Set point : Potensiometer
ď‚· Controller :Arduino Uno
ď‚· Driver : Mosfet Buzz 11
ď‚· Aktuator :Lampu halogen 12 V
ď‚· Sensor :Sensor LM35
5
POLITEKNIK NEGERI BANDUNG
PROGRAM STUDI TEKNIK ELEKTRONIKA
Jln. Gegerkalong Hilir, Ds. Ciwaruga Bandung 40012,
Kotak Pos 1234,
Telepon (022) 2013789, Fax. (022) 2013889
Lembar Sampul Dokumen
Judul Dokumen
Dokumen B200:”Sistem Kendali Suhu dengan Menggunakan
Mosfet dan Sensor LM35”
Jenis Dokumen B200
Nomor Dokumen B200-01
Nomor Revisi 00
Nama File
SKD2A_Evi Nia_ Sistem Kendali Suhu dengan Menggunakan
Mosfet dan Sensor LM35
Tanggal Penerbitan 12 Mei 2017
Unit Penerbit
Jumlah Halaman 8 halaman
Data Pengusul
Pengusul Nama Jabatan
-
Mahasiswa DIII Elektronika
Evi Nia 151311006
Tanggal 12-05-2017 Tanda Tangan
Lembaga Politeknik Negeri Bandung
Alamat Jln. Gegerkalong Hilir, Ds. Ciwaruga Bandung 40012, Kotak Pos 1234,
Telepon (022) 2013789, Fax. (022) 2013889
Telepon : 022-2013789 Faks : 022-2013889 Email : polban@polban.ac.id
6
Daftar isi
Daftar isi...................................................................................................................................2
1. Pengantar..............................................................................................................................3
1.1 Ringkasan Isi Dokumen....................................................................................................3
1.2. Functional Requirement Spesification..............................................................................3
2. Pendahuluan.........................................................................................................................3
2.1. Gambaran Umum..............................................................................................................3
2.2. Tujuan ...............................................................................................................................3
2.3. Ruang Lingkup..................................................................................................................4
3. Deskripsi sistem ...................................................................................................................4
4. Element yang di Butuhkan...................................................................................................4
5. Spesifikasi ............................................................................................................................4
5.1. Pendahuluan......................................................................................................................4
5.2. Deskripsi Alat ...................................................................................................................4
5.3. Deskripsi Perangkat Keras ................................................................................................5
5.4. Deskripsi Perangkat Lunak ...............................................................................................8
7
1. Pengantar
1.1.Ringkasan Dokumen
Dokumen B200 ini berisi tentang dokumen spesifikasi alat dan penerapan
sistem pada alat yang akan dibuat dengan judul “Sistem Kendali Suhu dengan
Menggunakan Mosfet dan Sensor LM35”.
1.2. Funtional Requirement Spesification
1.2.1. Untuk memudahkan dalam mengetahui kondisi suhu dalam suatu ruangan
secara otomatis.
1.2.2. Desain alat yang dibuat akan dilengkapi dengan kendali PID untuk
mempertahankan batas nilai suhu yang diinginkan. Selain itu alat ini di
menggunakan mosfet sebagai driver lampu halogen. Dalam alat ini
terdapat sensor Lm35 yang menjadi feedback dalam sistem plant suhu.
2. Pendahuluan
2.1. Gambaran Umum
Dokumen ini berisi proposal pembuatan alat yang merupakan gabungan
dari mata kuliah Sistem Kendali Digital,Elektronika Industri II serta Instrumentasi
Elektronika. Dalam bidang Sistem Kendali Digital alat ini menggunakan
perancangan metode PID. Selain itu,untuk controller menggunakan Arduino Uno
yang akan menghasilkan sinyal PWM. Sedangkan dalam bidang Elektronika
Industri alat ini menggunakan Mosfet sebagai driver Lampu Halogen. Mosfet
akan mengkondisikan sinyal yang di hasilkan arduino berupa sinyal PWM
sehingga dapat menyalakan Lampu Halogen. Yang terakhir dalam bidang
Instrumentasi Elektronika adalah menggunakan sensor LM35. Sensor ini
digunakan sebagai feedback dan akan mengirim data kembali ke arduino.
Mengacu pada perencanaan, perancangan, pembuatan, dan pengoperasian,
diharapkan alat yang dibuat dapat sesuai dengan spesifikasi yang diinginkan
dengan begitu alat yang dibuat dapat dinyatakan sesuai dan dapat digunakan
sebagai pengontrol suhu.
2.2. Tujuan
Tujuan utama dari dibuatnya alat ini adalah:
2.2.1. Membuat kendali suhu dengan metode PID berbasis arduino.
2.2.2. Membuat kendali suhu dengan Lampu Halogen yang di driver oleh Mosfet
1H35SB
2.2.3. Membuat kendali suhu dengan feedback sensor LM35 HC-SR04
8
2.3. Ruang Lingkup
2.3.1. Teknis
a. Alat yang akan dibuat merupakan simulasi pengontrolan suhu.
b. Alat yang dibuat menggunakan prinsip otomatisasi yang dikendalikan
dengan kendali PID berbasis arduino
c. Alat yang akan di buat menggunakan Lampu Halogen dengan driver
Mosfet 1H35SB
d. Alat yang akan di buat menggunakan sensor LM35 HC-SR04.
2.3.2. Konten
a. Target dari pembuatan alat ini adalah dapat memahami cara kerja dari
controller menggunakan arduino uno,cara kerja dari Mosfet sebagai driver
Lampu Halogen serta Sensor LM35 sebagai sensor ketinggian pada suhu.
3. Deskripsi Sistem
Karakteristik dari sistem ini adalah:
3.1.Mengatur suhu sesuai dengan set point yang diberikan.
3.2.Arduino melakukan proses berdasarkan masukan yang didapat.
3.3.Washerpump Lampu Halogen akan bekerja saat mendapat sinyal dari arduino
yang di driver oleh Mosfet 1H35SB.
3.4.Membaca feedback menggunakan sensor suhu (LM35) sebagai umpan balik
untuk menentukan error yang dihasilkan sistem.
4. Element yang di Butuhkan
Dalam hal ini,element yang dibutuhkan adalah desain perancangan sistem
kendali,pengkondisi sinyal oleh driver Lampu Halogen serta keakuratan
pembacaan dari sensor ketinggian sehingga sesuai dengan set point yang di
inginkan.
5. Spesifikasi
5.1.Pendahuluan
Pada bab ini akan dibahas mengenai spesifikasi keseluruhan dari Sistem
Kendali Suhu dengan Lampu Halogen Menggunakan Mosfet dan Sensor LM35
sebagai suatu sistem dan komponen-komponen penyusunnya. Hal-hal yang akan
dijelaskan antara lain:
ď‚· Deskripsi Sistem: menjelaskan mengenai cara kerja secara umum dari sistem
alat ini.
9
ď‚· Deskripsi Perangkat Keras: menjelaskan perangkat keras yang digunakan
dalam sistem ini.
ď‚· Deskripsi Perangkat Lunak: menjelaskan perangkat lunak yang akan disusun
pada sistem ini.
5.2.Deskripsi Alat
Alat yang dibuat ini merupakan sebuah alat jadi dalam bentuk hardware
dari sistem kendali suhu, dimana cara kerjanya adalah Lampu Halogen akan
berusaha untuk menghasilkan panas atau mempertahankan suhu ruangan
berdasarkan umpan balik dari sistem terhadap set point yang diberikan sehingga
dapat mensimulasikan cara kerja kontroler suhu ruangan. Agar memperoleh suhu
ruangan yang sesuai dengan respon yang cepat, maka diimplementasikan sistem
kendali PID dengan metode Ziegler Nichols. Lampu Halogen akan di driver
dengan mosfet yang mana driver ini mengkondisikan sinyal yang dihasilkan dari
arduino berupa sinyal PWM.
5.3.Deskripsi Perangkat Keras
a. Lampu Halogen
Lampu halogen adalah sebuah lampu pijar di mana sebuah filamen
wolfram disegel di dalam sampul transparan kompak yang diisi dengan gas
lembam dan sedikit unsur halogen seperti iodin atau bromin. Putaran halogen
menambah umur dari bola lampu dan mencegah penggelapan kaca sampul dengan
mengangkat serbuk wolfram dari bola lampu bagian dalam kembali ke filamen[1]
.
Lampu halogen dapat mengoperasikan filamennya pada suhu yang lebih tinggi
dari lampu pijar biasa tanpa pengurangan umur. Lampu ini memberikan efisiensi
10
yang lebih tinggi dari lampu pijar biasa (10-30 lm/W), dan juga memancarkan
cahaya dengan suhu warna yang lebih tinggi
b. Sensor LM35
Sensor suhu LM35 adalah komponen elektronika yang memiliki fungsi untuk
mengubah besaran suhu menjadi besaran listrik dalam bentuk tegangan. Sensor
Suhu LM35 yang dipakai dalam penelitian ini berupa komponen elektronika
elektronika yang diproduksi oleh National Semiconductor. LM35 memiliki
keakuratan tinggi dan kemudahan perancangan jika dibandingkan dengan sensor
suhu yang lain, LM35 juga mempunyai keluaran impedansi yang rendah dan
linieritas yang tinggi sehingga dapat dengan mudah dihubungkan dengan
rangkaian kendali khusus serta tidak memerlukan penyetelan lanjutan.
Meskipun tegangan sensor ini dapat mencapai 30 volt akan tetapi yang diberikan
kesensor adalah sebesar 5 volt, sehingga dapat digunakan dengan catu daya
tunggal dengan ketentuan bahwa LM35 hanya membutuhkan arus sebesar 60 µA
hal ini berarti LM35 mempunyai kemampuan menghasilkan panas (self-heating)
dari sensor yang dapat menyebabkan kesalahan pembacaan yang rendah yaitu
kurang dari 0,5 ÂşC pada suhu 25 ÂşC
Spesifikasi:
1. Memiliki sensitivitas suhu, dengan faktor skala linier antara tegangan dan
suhu 10 mVolt/ÂşC, sehingga dapat dikalibrasi langsung dalam celcius.
2. Memiliki ketepatan atau akurasi kalibrasi yaitu 0,5ÂşC pada suhu 25 ÂşC
3. Memiliki jangkauan maksimal operasi suhu antara -55 ÂşC sampai +150 ÂşC.
11
4. Bekerja pada tegangan 4 sampai 30 volt.
5. Memiliki arus rendah yaitu kurang dari 60 µA.
6. Memiliki pemanasan sendiri yang rendah (low-heating) yaitu kurang dari
0,1 ÂşC pada udara diam.
7. Memiliki impedansi keluaran yang rendah yaitu 0,1 W untuk beban 1 mA.
8. Memiliki ketidaklinieran hanya sekitar ± ¼ ºC.
c. Arduino Uno
d. Mosfet 1H35SB
12
e. Komponen Pendukung
ď‚· Perancangan mekanik: tabung palstik.
ď‚· LCD
ď‚· Dan perangkat keras lainnya.
5.4.Deskripsi Perangkat Lunak
Deskripsi perangkat lunak pada alat yang dibuat meliputi tahapan-tahapan
tertentu, diantaranya:
ď‚· Menentukan bahasa pemrograman yang akan digunakan
ď‚· Menentukan software penunjang bahasa pemrograman yang
digunakan.
ď‚· Menentukan software penunjang untuk melakukan simulasi alat agar
mendapatkan respon sistem yang akan diolah dengan metode Ziegler
Nichols.
ď‚· Membuat dan menguji program yang telah dibuat sesuai dengan
respon sistem yang telah diolah.
ď‚· Menguji program ke alat yang dibuat.
13
POLITEKNIK NEGERI BANDUNG
PROGRAM STUDI TEKNIK ELEKTRONIKA
Jln. Gegerkalong Hilir, Ds. Ciwaruga Bandung 40012,
Kotak Pos 1234,
Telepon (022) 2013789, Fax. (022) 2013889
Lembar Sampul Dokumen
Judul Dokumen
Dokumen B300:”Sistem Kendali Suhu Menggunakan Mosfet dan
Sensor LM35”
Jenis Dokumen B300
Nomor Dokumen B300
Nomor Revisi 00
Nama File
SKD2A_Evi Nia_ ”Sistem Kendali Suhu Menggunakan Mosfet dan
Sensor LM35”
Tanggal Penerbitan 19 Mei 2017
Unit Penerbit
Jumlah Halaman 5 halaman
Data Pengusul
Pengusul Nama Jabatan
-
Mahasiswa DIII Elektronika
Evi Nia 151311006
Tanggal 19-05-2017 Tanda Tangan
Lembaga Politeknik Negeri Bandung
Alamat Jln. Gegerkalong Hilir, Ds. Ciwaruga Bandung 40012, Kotak Pos 1234,
Telepon (022) 2013789, Fax. (022) 2013889
Telepon : 022-2013789 Faks : 022-2013889 Email : polban@polban.ac.id
14
Daftar Isi
Daftar isi...................................................................................................................................2
1. Pengantar .............................................................................................................................3
1.1 Ringkasan Isi Dokumen....................................................................................................3
1.3 Tujuan Penulisan...............................................................................................................3
2. Proposal Pengembangan ......................................................................................................3
2.1 Pendahuluan .....................................................................................................................3
2.2.Perancangan Perangkat Lunak. ..........................................................................................3
2.2.1.Perancangan Sistem Kendali...........................................................................................3
2.2.2.Perancangan Pada Arduino .............................................................................................4
2.2. Perancangan Perangkat Keras...........................................................................................5
2.2.1. Perancangan Mekanik....................................................................................................5
2.2.2. Perancangan Elektronik .................................................................................................5
15
3. Pengantar
3.1.Ringkasan Isi Dokumen
Dokumen ini berisi proposal pengembangan proyek mandiri Kendali suhu
menggunakan Mosfet dan sensor LM35 berbasis Arduino yang di aplikasikan
pada system Plant. Proyek mandiri ini ditujukan sebagai tugas gabungan dari
mata kuliah Sistem kendali Digital,Elektronika Industri II dan Instrumentasi
Elektronika prodi D3 Teknik Elektronika Politeknik Negeri Bandung. Dalam
dokumen ini di tuliskan antara lain mengenai perancangan perangkat utama.
3.2.Tujuan Penulisan
Tujuan dari penulisan dokumen ini adalah untuk menggambarkan
spesifikasi teknis , mekanisme alat, dan teknik dalam pengembangan alat.
4. Proposal pengembangan
4.1.Pendahuluan
Tujuan penulisan dokumen ini secara umum adalah untuk melanjutkan
proyek mandiri dalam hal hardware dan sistem elektronikanya dalam hal
pengembangan dari konsep dan ide pada dokumen sebelumnya, sehingga proyek
ini bisa terelalisasikan.
4.2.Perancangan Perangkat Lunak
4.2.1. Perancangan sistem kendali
Driver
ControllerSet Point
Sensor
Suhu
Lampu
Halogen
output
Gambar 2.1. Blok Diagram Sistem Kendali Suhu
16
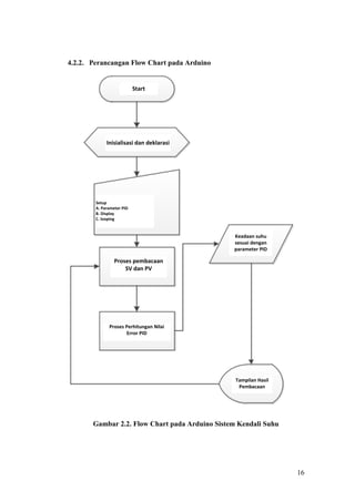
4.2.2. Perancangan Flow Chart pada Arduino
Keadaan suhu
sesuai dengan
parameter PID
Start
Inisialisasi dan deklarasi
Setup
A. Parameter PID
B. Display
C. looping
Proses pembacaan
SV dan PV
Proses Perhitungan Nilai
Error PID
Tampilan Hasil
Pembacaan
Gambar 2.2. Flow Chart pada Arduino Sistem Kendali Suhu
17
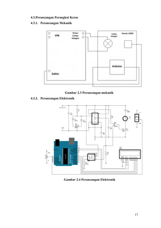
4.3.Perancangan Perangkat Keras
4.3.1. Perancangan Mekanik
VIN
Saklar
Driver
Lampu
Halogen
Lampu
Halogen
Sensor LM35
Arduino
Gambar 2.3 Perancangan mekanik
4.3.2. Perancangan Elektronik
Gambar 2.4 Perancangan Elektronik
18
POLITEKNIK NEGERI BANDUNG
PROGRAM STUDI TEKNIK ELEKTRONIKA
Jln. Gegerkalong Hilir, Ds. Ciwaruga Bandung 40012,
Kotak Pos 1234,
Telepon (022) 2013789, Fax. (022) 2013889
Lembar Sampul Dokumen
Judul Dokumen
Dokumen B400:”Sistem Kendali Suhu Menggunakan Mosfet dan
Sensor LM35”
Jenis Dokumen B400
Nomor Dokumen B400
Nomor Revisi 00
Nama File
SKD2A_Evi Nia_ ”Sistem Kendali Suhu Menggunakan Mosfet dan
Sensor LM35”
Tanggal Penerbitan 19 Mei 2017
Unit Penerbit
Jumlah Halaman 4 halaman
Data Pengusul
Pengusul Nama Jabatan
-
Mahasiswa DIII Elektronika
Evi Nia 151311006
Tanggal 19-05-2017 Tanda Tangan
Lembaga Politeknik Negeri Bandung
Alamat Jln. Gegerkalong Hilir, Ds. Ciwaruga Bandung 40012, Kotak Pos 1234,
Telepon (022) 2013789, Fax. (022) 2013889
Telepon : 022-2013789 Faks : 022-2013889 Email : polban@polban.ac.id
19
Daftar Isi
Daftar isi...................................................................................................................................2
1. Pengantar .............................................................................................................................3
1.1 Ringkasan Isi Dokumen....................................................................................................3
1.4 Tujuan Penulisan...............................................................................................................3
2. Pengecekan komponen utama..............................................................................................3
2.1 Potensiometer ...................................................................................................................3
2.2 LCD ...................................................................................................................................4
2.3 Driver Mosfet.....................................................................................................................5
2.4 Sensor LM35......................................................................................................................5
3. kesimpulan ..........................................................................................................................7
20
5. Pengantar
5.1.Ringkasan Isi Dokumen
Dokumen ini berisi proposal pengembangan proyek mandiri Kendali suhu
menggunakan Mosfet dan sensor LM35 berbasis Arduino yang di aplikasikan
pada system Plant. Proyek mandiri ini ditujukan sebagai tugas gabungan dari
mata kuliah Sistem kendali Digital,Elektronika Industri II dan Instrumentasi
Elektronika prodi D3 Teknik Elektronika Politeknik Negeri Bandung. Dalam
dokumen ini di tuliskan antara lain mengenai pengecekan komponen-komponen
utama.
5.2.Tujuan Penulisan
Tujuan penulisan dokumen ini secara umum adalah mengecek komponen
utama yang digunakan sehingga dapat di realisasikan.
6. Pengecekan Komponen utama
Setiap komponen utama seperti Potensiometer,LCD,driver dan sensor
LM35.
6.1.Potensiometer
Pengecekan potensiometer menggunakan serial plotter pada aplikasi
Arduino dan menggunakan tampilan di LCD sehingga di dapatkan hasil:
21
Gambar 2.1. hasil plotter potensiometer
Potensiometer Volt Pada LCD
Minimum 0,25
sedang 3,67
Maksimum 5,01
6.2.LCD
Komponen display yang digunakan pada alat ini adalah modul LCD 16x2. LCD
digunakan untuk menampilkan nilai SV dan PV. Hasil pengecekan LCD
22
Gambar 2.2 Tampilan pengecekan LCD
6.3.Driver Mosfet
Pada pengecekan driver dilakukan dengan mengukur besarnya arus antara
drain dan source (IDS),mengukur besarnya tegangan antara gate dengan Source
serta mengukur tegangan pada Drain source dengan input PWM yang berbeda.
PWM IDS(A) VGS(V) VDS(V)
0 0,045 0 11
50 0,11 1 9
100 0,195 2 8
150 0,20 3 5
200 0,25 4 2,8
255 0,30 4,8 0,75
6.4. Sensor LM35
6.4.1. Sensor LM35 tanpa filter
gambar 2.3 respon sensor LM35 sebelum di filter
23
6.4.2. Sensor LM35 dengan filter
Periode sinyal asli (T)= 0,921 sekon
Frekuensi = 1,0857763301 Hz
Dalam
Frekuensi cut off 2 dekade 0,0681
Untuk memfilter hasil respon sensor LM35 yaitu dengan menggunakan program
di bawah ini:
float PV, PVf,PVf_1,a,Ts,fc,RC;
void setup() {
// put your setup code here, to run once:
Serial.begin(9600);
fc=0.681;//frekuensi cut off
RC=1/(6.28*fc);//menentukan nilai RC
Ts=0.01;//nilai Ts harus di ukur dgn program terlebih dahulu
a=RC/Ts;//menghitung parameter
PVf_1=0;//untuk nilai awal
}
void loop() {
// put your main code here, to run repeatedly:
PV=analogRead(0)*0.0049*100;//membaca nilai PV=V1
PVf=(PV+a*PVf_1)/(a+1);// program filter digital
Serial.print(PVf);
Serial.print(" ");
Serial.println(PV);
PVf_1=PVf;//untuk perhitungan selanjutnya
}
Sehingga di dapat hasil respon sensor LM35 setelah di filter adalah:
24
Gambar 2.4 respon sensor LM35 dengan filter
Gambar 2.5 suhu yang terukur oleh sensor LM35
7. Kesimpulan
Dari pengecekan tersebut di dapatkan hasil :
NO Nama Komponen Kondisi
1 Potensiometer Baik
2 LCD Baik(menyala)
3 Driver Mosfet Baik
4 Sensor LM35 Baik
25
POLITEKNIK NEGERI BANDUNG
PROGRAM STUDI TEKNIK ELEKTRONIKA
Jln. Gegerkalong Hilir, Ds. Ciwaruga Bandung 40012,
Kotak Pos 1234,
Telepon (022) 2013789, Fax. (022) 2013889
Lembar Sampul Dokumen
Judul Dokumen
Dokumen B500:”Sistem Kendali Suhu Menggunakan Mosfet dan
Sensor LM35”
Jenis Dokumen B500
Nomor Dokumen B500
Nomor Revisi 00
Nama File
SKD2A_Evi Nia_ ”Sistem Kendali Suhu Menggunakan Mosfet dan
Sensor LM35”
Tanggal Penerbitan 01 Juni 2017
Unit Penerbit
Jumlah Halaman 4 halaman
Data Pengusul
Pengusul Nama Jabatan
-
Mahasiswa DIII Elektronika
Evi Nia 151311006
Tanggal 01-06-2017 Tanda Tangan
Lembaga Politeknik Negeri Bandung
Alamat Jln. Gegerkalong Hilir, Ds. Ciwaruga Bandung 40012, Kotak Pos 1234,
Telepon (022) 2013789, Fax. (022) 2013889
Telepon : 022-2013789 Faks : 022-2013889 Email : polban@polban.ac.id
26
Daftar Isi
Daftar isi...................................................................................................................................2
1. Pengantar .............................................................................................................................3
1.1 Ringkasan Isi Dokumen....................................................................................................3
1.5 Tujuan Penulisan...............................................................................................................3
2. Pengecekan komponen utama..............................................................................................3
2.1 Potensiometer ...................................................................................................................3
2.2 LCD ...................................................................................................................................4
2.3 Driver Mosfet.....................................................................................................................5
2.4 Sensor LM35......................................................................................................................5
3. kesimpulan ..........................................................................................................................7
27
1. Pengantar
Dokumen ini merupakan uji setiap komponen pada proyek yang berjudul
“Sistem Kendali Suhu Menggunakan Mosfet dan Sensor LM35”
1.1 Ringkasan
Secara spesifik, dokumen ini menjelaskan berbagai macam test yang akan
dilakukan untuk mengetahui parameter kendali yang akan digunakan. Dapat
dilakukan pemilihan menggunakan metode ZN1 atau menggunakan ZN2
sesuai dengan kebutuhan. Sistem yang dibahas pada dokumen ini adalah
sistem kendali suhu.
1.2 Tujuan Penulisan
Tujuan dari penulisan dokumen ini adalah :
1. Sebagai tolak ukur selesainya perancangan parameter kendali
2. Sebagai acuan dan referensi dalam perancangan parameter kendali
3. Sebagai bagian dari dokumentasi proyek.
1. Design Kendali
2.1 Pemilihan Metode
Metode yang digunakan pada proyek kali ini menggunakan Ziegler
Nichols 1 dengan cara memberikan set point, penguatan (Kp) pada
controller dan memasangkan aktuator dan juga sensor. Selanjutnya
memberi nilai set point (SV) untuk melihat respon dari sistem. Setelah
respon sistem pada monitor mencapai steady state, maka dihitung nilai
waktu sebenarnya. Proses tersebut bertujuan untuk menghitung nilai L
dan T.
2.2 Parameter PID
Ketika men-design kendali menggunakan metode Ziegler Nichols 1,
parameter PID dicari menggunakan perhitungan seperti tabel dibawah
dan di dapatkan hasil:
28
Kp Ti Ki Td Kd
1,8 695 0,00259 173,75 312,75
Perhitungan:
Waktu Real : 1445,4 detik
Range waktu gambar : 34,44
ď‚· L=(0,53+7,75)x(1445,4/34,44)=347,5
ď‚· T=(5,19+7,75)x(1445,4/34,44)=543,065
ď‚· Kp= 1,2xT/L=1,2x1,56=1,8
ď‚· Ti= 2xL=695
ď‚· Td=0,5xL=173,75
ď‚· Ki= Kp/Ti= 0,00259
ď‚· Kd= KpxTd= 312,75
Proses desain respon dengan menggunakan metode Ziegler Nichols 1 di
bantu dengan menggunakan garis bantu seperti di bawah ini:
2.1. Gambar desain respon menggunakan metode Ziegler Nichols 1
2.3. Linearisasi Sesnsor LM35
Adapun linearisasi sensor LM35 yaitu dengan menggunakan
persamaan:
y=mx+b
29
untuk menentukan nilai m dan b ,maka dilakukan pengambilan data
dengan mengukur besar suhu pada rangkaian dengan thermometer dan suhu yang
terukur oleh LM35 dengan melihat di serial monitor.
Maka di dapatkan 2 data yaitu:
Data pada PWM y(thermometer) x(thermometer 2)
100 63 52,43
255 73 62,23
m 1,02
b 9,524
Perhitungan:
y=mx+b
63=52,43m+b
73=62,23m+b -
10=9,8m
m=1,02
maka nilai b di dapat dengan persamaan:
63=52,43m+b
63=52,43(1,02)+b
b=9,5254
3. Kesimpulan
Dari uji cji coba desain dan linearisasi sensor di dapatkan data:
Kp Ti Ki Td Kd
1,8 695 0,00259 173,75 312,75
Data pada PWM y(thermometer) x(thermometer 2)
100 63 52,43
255 73 62,23
m 1,02
b 9,524
30
POLITEKNIK NEGERI BANDUNG
PROGRAM STUDI TEKNIK ELEKTRONIKA
Jln. Gegerkalong Hilir, Ds. Ciwaruga Bandung 40012,
Kotak Pos 1234,
Telepon (022) 2013789, Fax. (022) 2013889
Lembar Sampul Dokumen
Judul Dokumen
Dokumen B600:”Sistem Kendali Suhu Menggunakan Mosfet dan
Sensor LM35”
Jenis Dokumen B600
Nomor Dokumen B600
Nomor Revisi 00
Nama File
SKD2A_Evi Nia_ ”Sistem Kendali Suhu Menggunakan Mosfet dan
Sensor LM35”
Tanggal Penerbitan 24 Mei 2017
Unit Penerbit
Jumlah Halaman 4 halaman
Data Pengusul
Pengusul Nama Jabatan
-
Mahasiswa DIII Elektronika
Evi Nia 151311006
Tanggal 19-05-2017 Tanda Tangan
Lembaga Politeknik Negeri Bandung
Alamat Jln. Gegerkalong Hilir, Ds. Ciwaruga Bandung 40012, Kotak Pos 1234,
Telepon (022) 2013789, Fax. (022) 2013889
Telepon : 022-2013789 Faks : 022-2013889 Email : polban@polban.ac.id
31
Daftar Isi
Daftar isi...................................................................................................................................2
1. Pengantar .............................................................................................................................3
1.1 Ringkasan Isi Dokumen....................................................................................................3
1.6 Tujuan Penulisan...............................................................................................................3
2. Pengujian..............................................................................................................................3
3. Kesimpulan .........................................................................................................................4
32
8. Pengantar
8.1.Ringkasan Isi Dokumen
Dokumen ini berisi proposal pengembangan proyek mandiri Kendali
suhu menggunakan Mosfet dan sensor LM35 berbasis Arduino yang di
aplikasikan pada system Plant. Proyek mandiri ini ditujukan sebagai tugas
gabungan dari mata kuliah Sistem kendali Digital,Elektronika Industri II dan
Instrumentasi Elektronika prodi D3 Teknik Elektronika Politeknik Negeri
Bandung. Dalam dokumen ini di tuliskan antara lain mengenai hasil tuning
akhir parameter PID dan uji coba kehandalan kendali PID dengan memberi
gangguan. Isi dokumen ini secara garis besar berisi pengujian sistem secara
menyeluruh untuk membuktikan sistem sesuai dengan deskripsi kerja alat.
8.2.Tujuan Penulisan
Tujuan dari penulisan dokumen ini adalah untuk Memudahkan proses
pengembangan project ,Sebagai dokumentasi serta Sebagai acuan dan
referensi untuk pengembangan alat.
9. Pengujian
Pengujian dilakukan dengan menjalankan plant . Pastikan semua
sambungan terhubung. Pengujian sistem kendali memakai parameter yang
sudah di dapatkan dalam desain kenali ZN1. Hasil respon masih memiliki
kekurangan sehingga di lakukan tuning secara manual dengan mengubah nilai
KP,Ti ataupun Td.
Gambar 2.1 Hasil Respon Awal Sebelum Tuning Manual.
33
Gambar 2.2. Hasil Respon Tuning Akhir
Pada tuning akhir besarnya nilai Parameter PID adalah :
Parameter Tuning Awal Tuning Akhir
Kp 1.8 15
Ti 695 695
Td 173.75 173.75
Selanjutnya Pengujian alat dengan diberikannya Gangguan terhadap
Motor yang akan memperlihatkan seberapa handal kendali PID yang di
terapkan dalam Plant.
Gambar 2.3. Hasil Respon dengan gangguan
10. Kesimpulan
Dari proses desain kendali yang dilakukan, dapat disimpulkan bahwa
kendali PID dengan parameter hasil dari Manual Tunning memang dapat
diandalkan dalam plan ini dan saat diberikan gangguan respon dapat mengejar set
point

dokumen B100-B600 Sistem Kendali Digital

  • 1.
    1 POLITEKNIK NEGERI BANDUNG PROGRAMSTUDI TEKNIK ELEKTRONIKA Jln. Gegerkalong Hilir, Ds. Ciwaruga Bandung 40012, Kotak Pos 1234, Telepon (022) 2013789, Fax. (022) 2013889 Lembar Sampul Dokumen Judul Dokumen Dokumen B100:”Sistem Kendali Suhu dengan menggunakan Mosfet dan Sensor LM35” Jenis Dokumen B100 Nomor Dokumen B100-01 Nomor Revisi 01 Nama File SKD2A_Evi Nia_ Sistem Kendali Suhu dengan menggunakan Mosfet dan Sensor LM35 Tanggal Penerbitan 12 Mei 2017 Unit Penerbit Jumlah Halaman 4 halaman Data Pengusul Pengusul Nama Jabatan - Mahasiswa DIII Elektronika Evi Nia 151311006 Tanggal 12-05-2017 Tanda Tangan Lembaga Politeknik Negeri Bandung Alamat Jln. Gegerkalong Hilir, Ds. Ciwaruga Bandung 40012, Kotak Pos 1234, Telepon (022) 2013789, Fax. (022) 2013889 Telepon : 022-2013789 Faks : 022-2013889 Email : polban@polban.ac.id
  • 2.
    2 Daftar Isi Daftar isi...................................................................................................................................2 1.Pengantar .............................................................................................................................3 1.1 Ringkasan Isi Dokumen....................................................................................................3 1.2 Tujuan Penulisan...............................................................................................................3 2. Proposal Pengembangan ......................................................................................................3 2.1 Pendahuluan .....................................................................................................................3 2.1.1. Latar Belakang .............................................................................................................4 2.2. Konsep ..............................................................................................................................4 2.3. Desain................................................................................................................................4
  • 3.
    3 1. Pengantar 1.1.Ringkasan IsiDokumen Dokumen ini berisi proposal pengembangan proyek mandiri lampu halogen yang di kendalikan menggunakan Mosfet dan sensor LM35 berbasis Arduino yang di aplikasikan pada system Plant suhu. Proyek mandiri ini ditujukan sebagai tugas gabungan dari mata kuliah Sistem kendali Digital,Elektronika Industri II dan Instrumentasi Elektronika prodi D3 Teknik Elektronika Politeknik Negeri Bandung. Dalam dokumen ini di tuliskan antara lain :Desain,Konsep dan perangkat yang digunakan dalam pembuatan proyek mandiri serta rencana pengembangan proyek tersebut. 1.2.Tujuan Penulisan Tujuan dari penulisan dokumen ini adalah sebagai berikut: 1.2.1. Sebagai bahan pembelajaran dari mata kuliah Sistem kendali Digital,Elektronika Industri II dan Instrumentasi Elektronika yang di aplikasikan pada sebuah alat. 1.2.2. Sebagai acuan dan referensi dalam pengembangan alat lebih lanjut dengan topik yang serupa. 2. Proposal Pengembangan 2.1.Pendahuluan Dengan adanya perkembangan teknologi ,kini komputer dapat digunakan untuk mengendalikan sebuah rangkaian sistem dengan menggunakan sebuah IC yang diisi dengan program dan logika yang disebut teknologi Mikroprosesor. Pada pengembangan kendali suhu ini memanfaatkan arduino sebagai controller. Dalam alat ini menggunakan pula Mosfet sebagai driver lampu halogen dan sensor LM35 yang digunakan sebagai sensor suhu. Berdasarkan perencanaan,perancangan dan pengoperasian diharapkan Sistem Kendali suhu dengan Menggunakan Mosfet dan Sensor LM35 dapat bekerja sesuai dengan kondisi yang diinginkan. Sehingga manfaat dari alat ini adalah dapat diimplementasikan dalam kehidupan masyarakat dalam mengelola suhu ruangan.
  • 4.
    4 2.1.1. Latar belakang Suhumerupakan salah satu fenomena yang berpengaruh untuk kehidupan manusia. Suhu mempengaruhi aktivitas manusia. Suhu memiliki respon yang sangat lambat dan dapat di kendalikan. Pengendalian suhu ini di perlukan dalam bidang-bidang industri yang menjadikan suhu sebagai pilar utama. Banyak industri-industri yang sensitif terhadap perubahan suhu sedikitpun. Sehingga dengan adanya pengendalian suhu ini daiharapkan suhu dapat stabil dengan nilai yang tak mudah berubah ketika mendapat gangguan. 2.2.Konsep Pada proyek ini menggunakan lampu halogen sebagai penghasil panas yang kemudian akan di kendalikan . Dalam hal ini lampu halogen akan di driver oleh mosfet. Ketika perangkat dinyalakan sensor akan membaca suhu lingkungan sekitar. Data yang diterima sensor akan di proses oleh arduino. Tentukan set point yang diinginkan, apabila nilai suhu kurang dari set point maka lampu halogen akan menyala sampai set point terpenuhi. Pada kendali ini juga menggunakan metode PID untuk mendesain nilai yang diinginkan. 2.3.Desain Kendali Gambar Blok diagram sistem PID Rancangan komponen yang akan di buat ď‚· Set point : Potensiometer ď‚· Controller :Arduino Uno ď‚· Driver : Mosfet Buzz 11 ď‚· Aktuator :Lampu halogen 12 V ď‚· Sensor :Sensor LM35
  • 5.
    5 POLITEKNIK NEGERI BANDUNG PROGRAMSTUDI TEKNIK ELEKTRONIKA Jln. Gegerkalong Hilir, Ds. Ciwaruga Bandung 40012, Kotak Pos 1234, Telepon (022) 2013789, Fax. (022) 2013889 Lembar Sampul Dokumen Judul Dokumen Dokumen B200:”Sistem Kendali Suhu dengan Menggunakan Mosfet dan Sensor LM35” Jenis Dokumen B200 Nomor Dokumen B200-01 Nomor Revisi 00 Nama File SKD2A_Evi Nia_ Sistem Kendali Suhu dengan Menggunakan Mosfet dan Sensor LM35 Tanggal Penerbitan 12 Mei 2017 Unit Penerbit Jumlah Halaman 8 halaman Data Pengusul Pengusul Nama Jabatan - Mahasiswa DIII Elektronika Evi Nia 151311006 Tanggal 12-05-2017 Tanda Tangan Lembaga Politeknik Negeri Bandung Alamat Jln. Gegerkalong Hilir, Ds. Ciwaruga Bandung 40012, Kotak Pos 1234, Telepon (022) 2013789, Fax. (022) 2013889 Telepon : 022-2013789 Faks : 022-2013889 Email : polban@polban.ac.id
  • 6.
    6 Daftar isi Daftar isi...................................................................................................................................2 1.Pengantar..............................................................................................................................3 1.1 Ringkasan Isi Dokumen....................................................................................................3 1.2. Functional Requirement Spesification..............................................................................3 2. Pendahuluan.........................................................................................................................3 2.1. Gambaran Umum..............................................................................................................3 2.2. Tujuan ...............................................................................................................................3 2.3. Ruang Lingkup..................................................................................................................4 3. Deskripsi sistem ...................................................................................................................4 4. Element yang di Butuhkan...................................................................................................4 5. Spesifikasi ............................................................................................................................4 5.1. Pendahuluan......................................................................................................................4 5.2. Deskripsi Alat ...................................................................................................................4 5.3. Deskripsi Perangkat Keras ................................................................................................5 5.4. Deskripsi Perangkat Lunak ...............................................................................................8
  • 7.
    7 1. Pengantar 1.1.Ringkasan Dokumen DokumenB200 ini berisi tentang dokumen spesifikasi alat dan penerapan sistem pada alat yang akan dibuat dengan judul “Sistem Kendali Suhu dengan Menggunakan Mosfet dan Sensor LM35”. 1.2. Funtional Requirement Spesification 1.2.1. Untuk memudahkan dalam mengetahui kondisi suhu dalam suatu ruangan secara otomatis. 1.2.2. Desain alat yang dibuat akan dilengkapi dengan kendali PID untuk mempertahankan batas nilai suhu yang diinginkan. Selain itu alat ini di menggunakan mosfet sebagai driver lampu halogen. Dalam alat ini terdapat sensor Lm35 yang menjadi feedback dalam sistem plant suhu. 2. Pendahuluan 2.1. Gambaran Umum Dokumen ini berisi proposal pembuatan alat yang merupakan gabungan dari mata kuliah Sistem Kendali Digital,Elektronika Industri II serta Instrumentasi Elektronika. Dalam bidang Sistem Kendali Digital alat ini menggunakan perancangan metode PID. Selain itu,untuk controller menggunakan Arduino Uno yang akan menghasilkan sinyal PWM. Sedangkan dalam bidang Elektronika Industri alat ini menggunakan Mosfet sebagai driver Lampu Halogen. Mosfet akan mengkondisikan sinyal yang di hasilkan arduino berupa sinyal PWM sehingga dapat menyalakan Lampu Halogen. Yang terakhir dalam bidang Instrumentasi Elektronika adalah menggunakan sensor LM35. Sensor ini digunakan sebagai feedback dan akan mengirim data kembali ke arduino. Mengacu pada perencanaan, perancangan, pembuatan, dan pengoperasian, diharapkan alat yang dibuat dapat sesuai dengan spesifikasi yang diinginkan dengan begitu alat yang dibuat dapat dinyatakan sesuai dan dapat digunakan sebagai pengontrol suhu. 2.2. Tujuan Tujuan utama dari dibuatnya alat ini adalah: 2.2.1. Membuat kendali suhu dengan metode PID berbasis arduino. 2.2.2. Membuat kendali suhu dengan Lampu Halogen yang di driver oleh Mosfet 1H35SB 2.2.3. Membuat kendali suhu dengan feedback sensor LM35 HC-SR04
  • 8.
    8 2.3. Ruang Lingkup 2.3.1.Teknis a. Alat yang akan dibuat merupakan simulasi pengontrolan suhu. b. Alat yang dibuat menggunakan prinsip otomatisasi yang dikendalikan dengan kendali PID berbasis arduino c. Alat yang akan di buat menggunakan Lampu Halogen dengan driver Mosfet 1H35SB d. Alat yang akan di buat menggunakan sensor LM35 HC-SR04. 2.3.2. Konten a. Target dari pembuatan alat ini adalah dapat memahami cara kerja dari controller menggunakan arduino uno,cara kerja dari Mosfet sebagai driver Lampu Halogen serta Sensor LM35 sebagai sensor ketinggian pada suhu. 3. Deskripsi Sistem Karakteristik dari sistem ini adalah: 3.1.Mengatur suhu sesuai dengan set point yang diberikan. 3.2.Arduino melakukan proses berdasarkan masukan yang didapat. 3.3.Washerpump Lampu Halogen akan bekerja saat mendapat sinyal dari arduino yang di driver oleh Mosfet 1H35SB. 3.4.Membaca feedback menggunakan sensor suhu (LM35) sebagai umpan balik untuk menentukan error yang dihasilkan sistem. 4. Element yang di Butuhkan Dalam hal ini,element yang dibutuhkan adalah desain perancangan sistem kendali,pengkondisi sinyal oleh driver Lampu Halogen serta keakuratan pembacaan dari sensor ketinggian sehingga sesuai dengan set point yang di inginkan. 5. Spesifikasi 5.1.Pendahuluan Pada bab ini akan dibahas mengenai spesifikasi keseluruhan dari Sistem Kendali Suhu dengan Lampu Halogen Menggunakan Mosfet dan Sensor LM35 sebagai suatu sistem dan komponen-komponen penyusunnya. Hal-hal yang akan dijelaskan antara lain: ď‚· Deskripsi Sistem: menjelaskan mengenai cara kerja secara umum dari sistem alat ini.
  • 9.
    9 ď‚· Deskripsi PerangkatKeras: menjelaskan perangkat keras yang digunakan dalam sistem ini. ď‚· Deskripsi Perangkat Lunak: menjelaskan perangkat lunak yang akan disusun pada sistem ini. 5.2.Deskripsi Alat Alat yang dibuat ini merupakan sebuah alat jadi dalam bentuk hardware dari sistem kendali suhu, dimana cara kerjanya adalah Lampu Halogen akan berusaha untuk menghasilkan panas atau mempertahankan suhu ruangan berdasarkan umpan balik dari sistem terhadap set point yang diberikan sehingga dapat mensimulasikan cara kerja kontroler suhu ruangan. Agar memperoleh suhu ruangan yang sesuai dengan respon yang cepat, maka diimplementasikan sistem kendali PID dengan metode Ziegler Nichols. Lampu Halogen akan di driver dengan mosfet yang mana driver ini mengkondisikan sinyal yang dihasilkan dari arduino berupa sinyal PWM. 5.3.Deskripsi Perangkat Keras a. Lampu Halogen Lampu halogen adalah sebuah lampu pijar di mana sebuah filamen wolfram disegel di dalam sampul transparan kompak yang diisi dengan gas lembam dan sedikit unsur halogen seperti iodin atau bromin. Putaran halogen menambah umur dari bola lampu dan mencegah penggelapan kaca sampul dengan mengangkat serbuk wolfram dari bola lampu bagian dalam kembali ke filamen[1] . Lampu halogen dapat mengoperasikan filamennya pada suhu yang lebih tinggi dari lampu pijar biasa tanpa pengurangan umur. Lampu ini memberikan efisiensi
  • 10.
    10 yang lebih tinggidari lampu pijar biasa (10-30 lm/W), dan juga memancarkan cahaya dengan suhu warna yang lebih tinggi b. Sensor LM35 Sensor suhu LM35 adalah komponen elektronika yang memiliki fungsi untuk mengubah besaran suhu menjadi besaran listrik dalam bentuk tegangan. Sensor Suhu LM35 yang dipakai dalam penelitian ini berupa komponen elektronika elektronika yang diproduksi oleh National Semiconductor. LM35 memiliki keakuratan tinggi dan kemudahan perancangan jika dibandingkan dengan sensor suhu yang lain, LM35 juga mempunyai keluaran impedansi yang rendah dan linieritas yang tinggi sehingga dapat dengan mudah dihubungkan dengan rangkaian kendali khusus serta tidak memerlukan penyetelan lanjutan. Meskipun tegangan sensor ini dapat mencapai 30 volt akan tetapi yang diberikan kesensor adalah sebesar 5 volt, sehingga dapat digunakan dengan catu daya tunggal dengan ketentuan bahwa LM35 hanya membutuhkan arus sebesar 60 µA hal ini berarti LM35 mempunyai kemampuan menghasilkan panas (self-heating) dari sensor yang dapat menyebabkan kesalahan pembacaan yang rendah yaitu kurang dari 0,5 ºC pada suhu 25 ºC Spesifikasi: 1. Memiliki sensitivitas suhu, dengan faktor skala linier antara tegangan dan suhu 10 mVolt/ºC, sehingga dapat dikalibrasi langsung dalam celcius. 2. Memiliki ketepatan atau akurasi kalibrasi yaitu 0,5ºC pada suhu 25 ºC 3. Memiliki jangkauan maksimal operasi suhu antara -55 ºC sampai +150 ºC.
  • 11.
    11 4. Bekerja padategangan 4 sampai 30 volt. 5. Memiliki arus rendah yaitu kurang dari 60 µA. 6. Memiliki pemanasan sendiri yang rendah (low-heating) yaitu kurang dari 0,1 ºC pada udara diam. 7. Memiliki impedansi keluaran yang rendah yaitu 0,1 W untuk beban 1 mA. 8. Memiliki ketidaklinieran hanya sekitar ± ¼ ºC. c. Arduino Uno d. Mosfet 1H35SB
  • 12.
    12 e. Komponen Pendukung ď‚·Perancangan mekanik: tabung palstik. ď‚· LCD ď‚· Dan perangkat keras lainnya. 5.4.Deskripsi Perangkat Lunak Deskripsi perangkat lunak pada alat yang dibuat meliputi tahapan-tahapan tertentu, diantaranya: ď‚· Menentukan bahasa pemrograman yang akan digunakan ď‚· Menentukan software penunjang bahasa pemrograman yang digunakan. ď‚· Menentukan software penunjang untuk melakukan simulasi alat agar mendapatkan respon sistem yang akan diolah dengan metode Ziegler Nichols. ď‚· Membuat dan menguji program yang telah dibuat sesuai dengan respon sistem yang telah diolah. ď‚· Menguji program ke alat yang dibuat.
  • 13.
    13 POLITEKNIK NEGERI BANDUNG PROGRAMSTUDI TEKNIK ELEKTRONIKA Jln. Gegerkalong Hilir, Ds. Ciwaruga Bandung 40012, Kotak Pos 1234, Telepon (022) 2013789, Fax. (022) 2013889 Lembar Sampul Dokumen Judul Dokumen Dokumen B300:”Sistem Kendali Suhu Menggunakan Mosfet dan Sensor LM35” Jenis Dokumen B300 Nomor Dokumen B300 Nomor Revisi 00 Nama File SKD2A_Evi Nia_ ”Sistem Kendali Suhu Menggunakan Mosfet dan Sensor LM35” Tanggal Penerbitan 19 Mei 2017 Unit Penerbit Jumlah Halaman 5 halaman Data Pengusul Pengusul Nama Jabatan - Mahasiswa DIII Elektronika Evi Nia 151311006 Tanggal 19-05-2017 Tanda Tangan Lembaga Politeknik Negeri Bandung Alamat Jln. Gegerkalong Hilir, Ds. Ciwaruga Bandung 40012, Kotak Pos 1234, Telepon (022) 2013789, Fax. (022) 2013889 Telepon : 022-2013789 Faks : 022-2013889 Email : polban@polban.ac.id
  • 14.
    14 Daftar Isi Daftar isi...................................................................................................................................2 1.Pengantar .............................................................................................................................3 1.1 Ringkasan Isi Dokumen....................................................................................................3 1.3 Tujuan Penulisan...............................................................................................................3 2. Proposal Pengembangan ......................................................................................................3 2.1 Pendahuluan .....................................................................................................................3 2.2.Perancangan Perangkat Lunak. ..........................................................................................3 2.2.1.Perancangan Sistem Kendali...........................................................................................3 2.2.2.Perancangan Pada Arduino .............................................................................................4 2.2. Perancangan Perangkat Keras...........................................................................................5 2.2.1. Perancangan Mekanik....................................................................................................5 2.2.2. Perancangan Elektronik .................................................................................................5
  • 15.
    15 3. Pengantar 3.1.Ringkasan IsiDokumen Dokumen ini berisi proposal pengembangan proyek mandiri Kendali suhu menggunakan Mosfet dan sensor LM35 berbasis Arduino yang di aplikasikan pada system Plant. Proyek mandiri ini ditujukan sebagai tugas gabungan dari mata kuliah Sistem kendali Digital,Elektronika Industri II dan Instrumentasi Elektronika prodi D3 Teknik Elektronika Politeknik Negeri Bandung. Dalam dokumen ini di tuliskan antara lain mengenai perancangan perangkat utama. 3.2.Tujuan Penulisan Tujuan dari penulisan dokumen ini adalah untuk menggambarkan spesifikasi teknis , mekanisme alat, dan teknik dalam pengembangan alat. 4. Proposal pengembangan 4.1.Pendahuluan Tujuan penulisan dokumen ini secara umum adalah untuk melanjutkan proyek mandiri dalam hal hardware dan sistem elektronikanya dalam hal pengembangan dari konsep dan ide pada dokumen sebelumnya, sehingga proyek ini bisa terelalisasikan. 4.2.Perancangan Perangkat Lunak 4.2.1. Perancangan sistem kendali Driver ControllerSet Point Sensor Suhu Lampu Halogen output Gambar 2.1. Blok Diagram Sistem Kendali Suhu
  • 16.
    16 4.2.2. Perancangan FlowChart pada Arduino Keadaan suhu sesuai dengan parameter PID Start Inisialisasi dan deklarasi Setup A. Parameter PID B. Display C. looping Proses pembacaan SV dan PV Proses Perhitungan Nilai Error PID Tampilan Hasil Pembacaan Gambar 2.2. Flow Chart pada Arduino Sistem Kendali Suhu
  • 17.
    17 4.3.Perancangan Perangkat Keras 4.3.1.Perancangan Mekanik VIN Saklar Driver Lampu Halogen Lampu Halogen Sensor LM35 Arduino Gambar 2.3 Perancangan mekanik 4.3.2. Perancangan Elektronik Gambar 2.4 Perancangan Elektronik
  • 18.
    18 POLITEKNIK NEGERI BANDUNG PROGRAMSTUDI TEKNIK ELEKTRONIKA Jln. Gegerkalong Hilir, Ds. Ciwaruga Bandung 40012, Kotak Pos 1234, Telepon (022) 2013789, Fax. (022) 2013889 Lembar Sampul Dokumen Judul Dokumen Dokumen B400:”Sistem Kendali Suhu Menggunakan Mosfet dan Sensor LM35” Jenis Dokumen B400 Nomor Dokumen B400 Nomor Revisi 00 Nama File SKD2A_Evi Nia_ ”Sistem Kendali Suhu Menggunakan Mosfet dan Sensor LM35” Tanggal Penerbitan 19 Mei 2017 Unit Penerbit Jumlah Halaman 4 halaman Data Pengusul Pengusul Nama Jabatan - Mahasiswa DIII Elektronika Evi Nia 151311006 Tanggal 19-05-2017 Tanda Tangan Lembaga Politeknik Negeri Bandung Alamat Jln. Gegerkalong Hilir, Ds. Ciwaruga Bandung 40012, Kotak Pos 1234, Telepon (022) 2013789, Fax. (022) 2013889 Telepon : 022-2013789 Faks : 022-2013889 Email : polban@polban.ac.id
  • 19.
    19 Daftar Isi Daftar isi...................................................................................................................................2 1.Pengantar .............................................................................................................................3 1.1 Ringkasan Isi Dokumen....................................................................................................3 1.4 Tujuan Penulisan...............................................................................................................3 2. Pengecekan komponen utama..............................................................................................3 2.1 Potensiometer ...................................................................................................................3 2.2 LCD ...................................................................................................................................4 2.3 Driver Mosfet.....................................................................................................................5 2.4 Sensor LM35......................................................................................................................5 3. kesimpulan ..........................................................................................................................7
  • 20.
    20 5. Pengantar 5.1.Ringkasan IsiDokumen Dokumen ini berisi proposal pengembangan proyek mandiri Kendali suhu menggunakan Mosfet dan sensor LM35 berbasis Arduino yang di aplikasikan pada system Plant. Proyek mandiri ini ditujukan sebagai tugas gabungan dari mata kuliah Sistem kendali Digital,Elektronika Industri II dan Instrumentasi Elektronika prodi D3 Teknik Elektronika Politeknik Negeri Bandung. Dalam dokumen ini di tuliskan antara lain mengenai pengecekan komponen-komponen utama. 5.2.Tujuan Penulisan Tujuan penulisan dokumen ini secara umum adalah mengecek komponen utama yang digunakan sehingga dapat di realisasikan. 6. Pengecekan Komponen utama Setiap komponen utama seperti Potensiometer,LCD,driver dan sensor LM35. 6.1.Potensiometer Pengecekan potensiometer menggunakan serial plotter pada aplikasi Arduino dan menggunakan tampilan di LCD sehingga di dapatkan hasil:
  • 21.
    21 Gambar 2.1. hasilplotter potensiometer Potensiometer Volt Pada LCD Minimum 0,25 sedang 3,67 Maksimum 5,01 6.2.LCD Komponen display yang digunakan pada alat ini adalah modul LCD 16x2. LCD digunakan untuk menampilkan nilai SV dan PV. Hasil pengecekan LCD
  • 22.
    22 Gambar 2.2 Tampilanpengecekan LCD 6.3.Driver Mosfet Pada pengecekan driver dilakukan dengan mengukur besarnya arus antara drain dan source (IDS),mengukur besarnya tegangan antara gate dengan Source serta mengukur tegangan pada Drain source dengan input PWM yang berbeda. PWM IDS(A) VGS(V) VDS(V) 0 0,045 0 11 50 0,11 1 9 100 0,195 2 8 150 0,20 3 5 200 0,25 4 2,8 255 0,30 4,8 0,75 6.4. Sensor LM35 6.4.1. Sensor LM35 tanpa filter gambar 2.3 respon sensor LM35 sebelum di filter
  • 23.
    23 6.4.2. Sensor LM35dengan filter Periode sinyal asli (T)= 0,921 sekon Frekuensi = 1,0857763301 Hz Dalam Frekuensi cut off 2 dekade 0,0681 Untuk memfilter hasil respon sensor LM35 yaitu dengan menggunakan program di bawah ini: float PV, PVf,PVf_1,a,Ts,fc,RC; void setup() { // put your setup code here, to run once: Serial.begin(9600); fc=0.681;//frekuensi cut off RC=1/(6.28*fc);//menentukan nilai RC Ts=0.01;//nilai Ts harus di ukur dgn program terlebih dahulu a=RC/Ts;//menghitung parameter PVf_1=0;//untuk nilai awal } void loop() { // put your main code here, to run repeatedly: PV=analogRead(0)*0.0049*100;//membaca nilai PV=V1 PVf=(PV+a*PVf_1)/(a+1);// program filter digital Serial.print(PVf); Serial.print(" "); Serial.println(PV); PVf_1=PVf;//untuk perhitungan selanjutnya } Sehingga di dapat hasil respon sensor LM35 setelah di filter adalah:
  • 24.
    24 Gambar 2.4 responsensor LM35 dengan filter Gambar 2.5 suhu yang terukur oleh sensor LM35 7. Kesimpulan Dari pengecekan tersebut di dapatkan hasil : NO Nama Komponen Kondisi 1 Potensiometer Baik 2 LCD Baik(menyala) 3 Driver Mosfet Baik 4 Sensor LM35 Baik
  • 25.
    25 POLITEKNIK NEGERI BANDUNG PROGRAMSTUDI TEKNIK ELEKTRONIKA Jln. Gegerkalong Hilir, Ds. Ciwaruga Bandung 40012, Kotak Pos 1234, Telepon (022) 2013789, Fax. (022) 2013889 Lembar Sampul Dokumen Judul Dokumen Dokumen B500:”Sistem Kendali Suhu Menggunakan Mosfet dan Sensor LM35” Jenis Dokumen B500 Nomor Dokumen B500 Nomor Revisi 00 Nama File SKD2A_Evi Nia_ ”Sistem Kendali Suhu Menggunakan Mosfet dan Sensor LM35” Tanggal Penerbitan 01 Juni 2017 Unit Penerbit Jumlah Halaman 4 halaman Data Pengusul Pengusul Nama Jabatan - Mahasiswa DIII Elektronika Evi Nia 151311006 Tanggal 01-06-2017 Tanda Tangan Lembaga Politeknik Negeri Bandung Alamat Jln. Gegerkalong Hilir, Ds. Ciwaruga Bandung 40012, Kotak Pos 1234, Telepon (022) 2013789, Fax. (022) 2013889 Telepon : 022-2013789 Faks : 022-2013889 Email : polban@polban.ac.id
  • 26.
    26 Daftar Isi Daftar isi...................................................................................................................................2 1.Pengantar .............................................................................................................................3 1.1 Ringkasan Isi Dokumen....................................................................................................3 1.5 Tujuan Penulisan...............................................................................................................3 2. Pengecekan komponen utama..............................................................................................3 2.1 Potensiometer ...................................................................................................................3 2.2 LCD ...................................................................................................................................4 2.3 Driver Mosfet.....................................................................................................................5 2.4 Sensor LM35......................................................................................................................5 3. kesimpulan ..........................................................................................................................7
  • 27.
    27 1. Pengantar Dokumen inimerupakan uji setiap komponen pada proyek yang berjudul “Sistem Kendali Suhu Menggunakan Mosfet dan Sensor LM35” 1.1 Ringkasan Secara spesifik, dokumen ini menjelaskan berbagai macam test yang akan dilakukan untuk mengetahui parameter kendali yang akan digunakan. Dapat dilakukan pemilihan menggunakan metode ZN1 atau menggunakan ZN2 sesuai dengan kebutuhan. Sistem yang dibahas pada dokumen ini adalah sistem kendali suhu. 1.2 Tujuan Penulisan Tujuan dari penulisan dokumen ini adalah : 1. Sebagai tolak ukur selesainya perancangan parameter kendali 2. Sebagai acuan dan referensi dalam perancangan parameter kendali 3. Sebagai bagian dari dokumentasi proyek. 1. Design Kendali 2.1 Pemilihan Metode Metode yang digunakan pada proyek kali ini menggunakan Ziegler Nichols 1 dengan cara memberikan set point, penguatan (Kp) pada controller dan memasangkan aktuator dan juga sensor. Selanjutnya memberi nilai set point (SV) untuk melihat respon dari sistem. Setelah respon sistem pada monitor mencapai steady state, maka dihitung nilai waktu sebenarnya. Proses tersebut bertujuan untuk menghitung nilai L dan T. 2.2 Parameter PID Ketika men-design kendali menggunakan metode Ziegler Nichols 1, parameter PID dicari menggunakan perhitungan seperti tabel dibawah dan di dapatkan hasil:
  • 28.
    28 Kp Ti KiTd Kd 1,8 695 0,00259 173,75 312,75 Perhitungan: Waktu Real : 1445,4 detik Range waktu gambar : 34,44 ď‚· L=(0,53+7,75)x(1445,4/34,44)=347,5 ď‚· T=(5,19+7,75)x(1445,4/34,44)=543,065 ď‚· Kp= 1,2xT/L=1,2x1,56=1,8 ď‚· Ti= 2xL=695 ď‚· Td=0,5xL=173,75 ď‚· Ki= Kp/Ti= 0,00259 ď‚· Kd= KpxTd= 312,75 Proses desain respon dengan menggunakan metode Ziegler Nichols 1 di bantu dengan menggunakan garis bantu seperti di bawah ini: 2.1. Gambar desain respon menggunakan metode Ziegler Nichols 1 2.3. Linearisasi Sesnsor LM35 Adapun linearisasi sensor LM35 yaitu dengan menggunakan persamaan: y=mx+b
  • 29.
    29 untuk menentukan nilaim dan b ,maka dilakukan pengambilan data dengan mengukur besar suhu pada rangkaian dengan thermometer dan suhu yang terukur oleh LM35 dengan melihat di serial monitor. Maka di dapatkan 2 data yaitu: Data pada PWM y(thermometer) x(thermometer 2) 100 63 52,43 255 73 62,23 m 1,02 b 9,524 Perhitungan: y=mx+b 63=52,43m+b 73=62,23m+b - 10=9,8m m=1,02 maka nilai b di dapat dengan persamaan: 63=52,43m+b 63=52,43(1,02)+b b=9,5254 3. Kesimpulan Dari uji cji coba desain dan linearisasi sensor di dapatkan data: Kp Ti Ki Td Kd 1,8 695 0,00259 173,75 312,75 Data pada PWM y(thermometer) x(thermometer 2) 100 63 52,43 255 73 62,23 m 1,02 b 9,524
  • 30.
    30 POLITEKNIK NEGERI BANDUNG PROGRAMSTUDI TEKNIK ELEKTRONIKA Jln. Gegerkalong Hilir, Ds. Ciwaruga Bandung 40012, Kotak Pos 1234, Telepon (022) 2013789, Fax. (022) 2013889 Lembar Sampul Dokumen Judul Dokumen Dokumen B600:”Sistem Kendali Suhu Menggunakan Mosfet dan Sensor LM35” Jenis Dokumen B600 Nomor Dokumen B600 Nomor Revisi 00 Nama File SKD2A_Evi Nia_ ”Sistem Kendali Suhu Menggunakan Mosfet dan Sensor LM35” Tanggal Penerbitan 24 Mei 2017 Unit Penerbit Jumlah Halaman 4 halaman Data Pengusul Pengusul Nama Jabatan - Mahasiswa DIII Elektronika Evi Nia 151311006 Tanggal 19-05-2017 Tanda Tangan Lembaga Politeknik Negeri Bandung Alamat Jln. Gegerkalong Hilir, Ds. Ciwaruga Bandung 40012, Kotak Pos 1234, Telepon (022) 2013789, Fax. (022) 2013889 Telepon : 022-2013789 Faks : 022-2013889 Email : polban@polban.ac.id
  • 31.
    31 Daftar Isi Daftar isi...................................................................................................................................2 1.Pengantar .............................................................................................................................3 1.1 Ringkasan Isi Dokumen....................................................................................................3 1.6 Tujuan Penulisan...............................................................................................................3 2. Pengujian..............................................................................................................................3 3. Kesimpulan .........................................................................................................................4
  • 32.
    32 8. Pengantar 8.1.Ringkasan IsiDokumen Dokumen ini berisi proposal pengembangan proyek mandiri Kendali suhu menggunakan Mosfet dan sensor LM35 berbasis Arduino yang di aplikasikan pada system Plant. Proyek mandiri ini ditujukan sebagai tugas gabungan dari mata kuliah Sistem kendali Digital,Elektronika Industri II dan Instrumentasi Elektronika prodi D3 Teknik Elektronika Politeknik Negeri Bandung. Dalam dokumen ini di tuliskan antara lain mengenai hasil tuning akhir parameter PID dan uji coba kehandalan kendali PID dengan memberi gangguan. Isi dokumen ini secara garis besar berisi pengujian sistem secara menyeluruh untuk membuktikan sistem sesuai dengan deskripsi kerja alat. 8.2.Tujuan Penulisan Tujuan dari penulisan dokumen ini adalah untuk Memudahkan proses pengembangan project ,Sebagai dokumentasi serta Sebagai acuan dan referensi untuk pengembangan alat. 9. Pengujian Pengujian dilakukan dengan menjalankan plant . Pastikan semua sambungan terhubung. Pengujian sistem kendali memakai parameter yang sudah di dapatkan dalam desain kenali ZN1. Hasil respon masih memiliki kekurangan sehingga di lakukan tuning secara manual dengan mengubah nilai KP,Ti ataupun Td. Gambar 2.1 Hasil Respon Awal Sebelum Tuning Manual.
  • 33.
    33 Gambar 2.2. HasilRespon Tuning Akhir Pada tuning akhir besarnya nilai Parameter PID adalah : Parameter Tuning Awal Tuning Akhir Kp 1.8 15 Ti 695 695 Td 173.75 173.75 Selanjutnya Pengujian alat dengan diberikannya Gangguan terhadap Motor yang akan memperlihatkan seberapa handal kendali PID yang di terapkan dalam Plant. Gambar 2.3. Hasil Respon dengan gangguan 10. Kesimpulan Dari proses desain kendali yang dilakukan, dapat disimpulkan bahwa kendali PID dengan parameter hasil dari Manual Tunning memang dapat diandalkan dalam plan ini dan saat diberikan gangguan respon dapat mengejar set point