DOKUMEN PROJECT ALAT
SISTEM KENDALI DIGITAL
“Sistem Kendali Suhu
menggunakan LM35, MOSFET dan PID berbasis Arduino”
Kelas : 2A
Nama : Hasbi Tri Monda
Nim : 151311010
PROGRAM STUDI D3 TEKNIK ELEKTRONIKA
JURUSAN TEKNIK ELEKTRO
POLITEKNIK NEGERI BANDUNG
2017
KATA PENGANTAR
Dengan segala kerendahan hati, penulis panjatkan puji dan syukur kehadiran
illahirobbi yang telah memberikan rahmat dan hidayahnya kepada kita semua.
Tidak lupa shalawat beserta salam mudah – mudahan senantiasa tercurah limpahkan
kepada junjunan kita semua Nabi besar Muhammad SAW. Alhamdulillah atas izin-
Nya penulis dapat menyelesaikan Dokumen Project Alat Sistem Kendali Digital
mengenai “Sistem Kendali Suhu menggunakan LM35, MOSFET dan PID berbasis
Arduino”.
Dokumen Project Alat ini dimaksudkan untuk memenuhi salah satu tugas
mata kuliah Sistem Kendali DIgital. Dalam Dokumen ini, akan membahas proses-
proses yang dilakukan penulis untuk melakukan proses perancangan Alat Sistem
Kendali Digital. Ucapan terima kasih penulis sampaikan kepada rekan-rekan yang
ikut berpartisipasi dalam project ini.
Karya tulis ini diharapkan dapat memberikan informasi dan sumbangsih pada
dunia perkuliahan, khusunya kepada mahasiswa. Penulis juga berharap agar
pembaca akan mengapresiasikan karya ini dan akan memberikan saran atau kritik.
Bandung, Juni 2017
Penulis
POLITEKNIK NEGERI BANDUNG
PROGRAM STUDI D.III TEKNIK ELEKTRONIKA
Jln. GegerkalongHilir, Ds. Ciwaruga Bandung 40012,
KotakPos 1234,
Telepon (022) 2013789, Fax. (022) 2013889
LembarSampulDokumen
JudulDokumen
Dokumen Proyek Produk : “Sistem Kendali Temperatur Ruangan
dengan MOSFET, LM35 dan PID berbasis Arduino”
JenisDokumen B100
NomorDokumen Pro – 01
NomorRevisi 01
Nama File B100.docx
TanggalPenerbitan 24 - 03 – 2017
Unit Penerbit Hasbi Tri Monda
JumlahHalaman 6 (Termasuk Lembar Sampul)
Data Pengusul
Pengusul Nama Jabatan NIM
Mahasiswa D-III Hasbi Tri Monda Pembuat 151311010
Teknik Elektronika
Tanggal 24 – 03 - 2017 Tanda Tangan
Lembaga Politeknik Negeri Bandung
Alamat Jln. Gegerkalong Hilir, Ds. Ciwaruga Bandung 40012, Kotak Pos
1234,
Telepon : Fax : Email :
022-2013789 022-2013889 polban@polban.ac.id
1
Daftar Isi
Daftar Isi.................................................................................................................2
Daftar Gambar ......................................................................................................3
Pengantar................................................................................................................4
1.1 Ringkasan isi dokumen..............................................................................4
1.2 Tujuan penulisan..........................................................................................4
Pendahuluan ..........................................................................................................5
2.1 Latar Belakang .............................................................................................5
2.2 Perumusan Masalah....................................................................................5
2.3 Batasan Masalah ..........................................................................................5
2.4 Tujuan.............................................................................................................5
2.5 Deskripsi Alat...............................................................................................6
2
Daftar Gambar
Gambar 2.1 Blok Diagram Sistem Kendali Suhu ....................................6
3
Pengantar
1.1 Ringkasan Isi Dokumen
Dokumen B100 ini berisi tentang proposal pengembangan Sistem Kendali
Suhu dengan Menggunakan Sensor LM35 yang ditunjukan sebagai tugas
proyek mandiri kuliah praktek Sistem Kendali Digital (SKD) program studi
D3 Teknik Elektronika Politeknik Negeri Bandung. Dokumen ini berisi
tentang antara lain : latar belakang dan konsep Sistem Kendali Suhu
Menggunakan Sensor LM35 yang rencananya akan dikembangkan. Project
ini merupakan gabungan dari tiga matakuliah, yakni matakuliah Elektronika
Daya, matakuliah Sistem Kendali Digital dan matakuliah Instrumentasi.
1.2 Tujuan Penulisan
Tujuan dari penulisan dokumen ini adalah memberikan gambaran
mengenai Sistem Kendali Suhu Menggunakan Sensor LM35 yang akan
dirancang dan dikembangkan.
4
Pendahuluan
2.1 Latar Belakang Masalah
Suhu dapat mendeteksi besaran yang menyatakan panas ataupun dinginnya
suatu lingkungan. Dalam penerapan kehidupan sehari-hari suhu sangat lah
bermanfaat bagi kehidupan kita seperti digunakan untuk memanaskan sesuatu
dan mendinginkan sesuatu sesuai dengan kebutuhan yang kita inginkan. Seiring
kemajuan zaman sekarang suhu suadah dapat dikendalikan dengan
memandaatkan teknologi yang telah dikembangkan dengan sedemikian rupa.
Salah satu cara untuk mengendalikan suhu tersebutyani dengan menggunakan
sistem kendali yang saat ini sudah banyak diterapkan pada industri-industri yang
membutuhkan suatu kepekaan nilai suhu agar dapat menghasilkan suatu produk
dengan hasil yang lebih maksimal. Saat ini sistem kendali sudah dapat digunakan
secara digital denngan menggunakan mikrokontroller yang sudah dirancang
sedemikian rupa sehingga mudah untuk digunakan.
Pada proyek mandiri ini saya akan membuat perancangan dan realisasi
simulsai sistem kendali suhu pada suatu ruangan dengan menggunakan sensor
LM35. Variabel yang akan dikendalikan pada proyek ini adalah besaran suhu
yang dikonversikan menjadi tegangan.
2.2 Perumusan Masalah
Berdasarkan latar belakang yang telah dijelaskan, maka permasalahan
yang akan dibahas yaitu :
1. Membuat dan merakit sistem kendali suhu
2. Merancang, membuat, dan menguji sistem kendali suhu dengan PID.
2.3 Batasan Masalah
Berdasarkan latar belakang diatas maka penulis mengidentifikasi
bagaimana membuat sistem pengendalian suhu ruangan dengan metode PID
untuk mencapai suhu yang diinginkan.
2.4 Tujuan
Tujuan dibuatnya alat ini agar dapat menjaga besaran keluaran suhu yang
diinginkan dengan lampu sebagai pemanas dan kipas sebagai gangguan untuk
sistem.
5
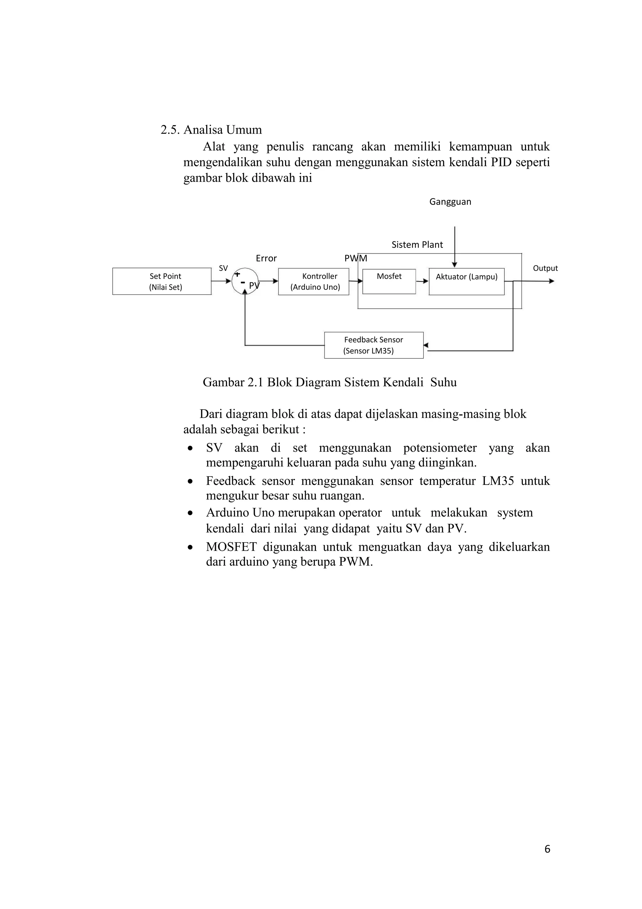
2.5 Deskripsi Alat
Alat yang penulis rancang akan memiliki kemampuan untuk
mengendalikan suhu dengan menggunakan sistem kendali PID seperti
gambar blok dibawah ini
Gangguan
Sistem Plant
Error PWM
Set Point
SV
Kontroller Mosfet
Output
+
- PV
Aktuator (Lampu)
(Nilai Set) (Arduino Uno)
Feedback Sensor
(Sensor LM35)
Gambar 2.1 Blok Diagram Sistem Kendali Suhu
Prinsip kerja alat yang dibuat difungsikan untukmenjaga akar suhu tetap
pada nilai set poin yang telah diatur, yang nantinya set poin akan diatur
menggunakan potensio yang akan mengeluarkan besar referensi suhuPV
controller yang akan digunakan adalah Arduino Uno. Yang nantinya penulis
akan memanfaatkan output PWM untuk dapat membuat lampu menyala
dengan intensitas kecerahan tertentu. Panas yang dihasilkan leh lampu
nantinya akan terdeteksi oleh sensor LM35 yang kemudian nilai dari
pembacaan sensor itu akan dibandingkan dengan nilai yang terdapat pada
setpoin, hat tersebut disebut dengan nilai error. Nilai tersebut akan digunakan
sebagai input pada mikrokontroller yang kemudian akan dikendalikan agar
dapat memliki nilai suhu yang sama dengan nilai dari set poin yang
diinginkan.
6
POLITEKNIK NEGERI BANDUNG
PROGRAM STUDI D.III TEKNIK ELEKTRONIKA
Jln. GegerkalongHilir, Ds. Ciwaruga Bandung 40012,
KotakPos 1234,
Telepon (022) 2013789, Fax. (022) 2013889
LembarSampulDokumen
JudulDokumen Dokumen Proyek Produk : “Sistem Kendali Temperatur Ruangan
dengan MOSFET, LM35 dan PID berbasis Arduino”
JenisDokumen B200
NomorDokumen Pro – 02
NomorRevisi 01
Nama File B200.docx
TanggalPenerbitan 31 - 03 – 2017
Unit Penerbit Hasbi Tri Monda
JumlahHalaman 8 (Termasuk Lembar Sampul)
Data Pengusul
Pengusul Nama Jabatan NIM
Mahasiswa D-III Hasbi Tri Monda Pembuat 151311010
Teknik Elektronika
Tanggal 31 – 03 - 2017 Tanda Tangan
Lembaga Politeknik Negeri Bandung
Alamat Jln. Gegerkalong Hilir, Ds. Ciwaruga Bandung 40012, Kotak Pos
1234,
Telepon : Fax : Email :
022-2013789 022-2013889 polban@polban.ac.id
1
Daftar Isi
Daftar Isi ...........................................................................................................2
Daftar Gambar.................................................................................................3
1. Pengantar...........................................................................................................4
1.1. Ringkasan Isi Dokumen.......................................................................4
1.2. Tujuan penulisan....................................................................................4
1.3. Daftar Singkatan dan Istilah ...............................................................4
2. Overall Requirement Specification (FRS)...............................................5
2.1. Pendahuluan ............................................................................................5
2.2. Gambaran Umum...................................................................................5
2.3. Tujuan........................................................................................................5
2.4. Ruang Lingkup .......................................................................................5
2.5. Analisa Umum........................................................................................6
3. Overall Specification (OVS) .......................................................................7
3.1. Arduino Uno............................................................................................7
3.2. Lampu........................................................................................................7
3.3. MOSFET IRF540...................................................................................7
3.4. Sensor LM35...........................................................................................8
3.5. LCD 16x2 (liquid Crystal Display) ..................................................8
2
Daftar Gambar
Gambar 2.1 Blok Diagram Sistem Kendali ................................................6
3
2 Pengantar
1.1. Ringkasan Isi Dokumen
Dokumen B200 ini berisi tentang dokumen spesifikasi produk,
yang meliputi spesifikasi sistem dalam mengembangkan Sistem
Kendali Temperatur Ruangan dengan PID berbasis Arduino.
Menggunakan penguat daya MOSFET, dan juga sensor LM35. Serta
detail Functional Requirement Spesification (FRS), dan Overall
Spesification (OVS).
1.2. Tujuan penulisan
Tujuan dari Penulisan dokumen ini adalah memberikan gambaran
mengenai spesifikasi teknis dari Sistem Kendali Temperatur ruangan
dengan PID berbasis Arduino, Mosfet, dan LM35 yang akan
dirancang dan dikembangkan.
1.3. Daftar Singkatan dan Istilah
FRS Functional Requirement Specification
OVS Overall Spesification
SWS Software Function Specification
PID Proportional Integrated Deviative
SV Set Value
PV Present Value
4
2.4 Overall Requirement Specification (FRS)
1 Pendahuluan
Terdapat tiga point dari bagian Functional Requirement Specification
(FRS) yaitu :
Designer dalam hal ini adalah perancangan sistem kendali dari
alat kendali Temperatur dengan metode PID.
Dokumen dasar untuk program perancangan Sistem Kendali
Temperatur Ruangan dengan PID berbasis Arduino, MOSFET,
dan LM35 ini adalah dokumen B100 hingga B600.
 Definisi Requirement adalah deskripsi sebuah sasaran yang harus
dicapai. Perencanaan sistem mengemas sebagian besar
requirement dalam istilah yang berhubungan dengan fungsi
sistem.

2.2. Gambaran Umum
Sistem ini merupakan alat untuk mengatur besaran suhu pada
temperatur tertentu yang akan dibaca oleh sensor suhu LM35, sistem
ini dapat berfungsi sebagai pengendali suhu ruangan aplikasinya dapat
diterapkan pada industri baik industri kecil maupun besar atau rumah.
Dalam pengoperasiannya, sistem ini pertama kali diatur besaran
suhu yang akan dicapai menggunakan potensiometer, kemudian
arduino akan memberikan pulsa PWM yang outpunya akan dikuatkan
oleh MOSFET membuat lampu menyala dan memiliki suhu sesuai
dengan nilai hasil penguatan.
2.3. Tujuan
Tujuan utama dari dibuatnya alat ini adalah :
 Memudahkan dalam mengatur suhu pada ruangan.
 Mengaplikasikan sistem kendali PID yang sudah dipelajari.
 Mengaplikasikan sistem penguat daya yang dipelajari pada
matakuliah elektronika daya.
 Mengaplikasikan sistem sensor yang didapat pada matakuliah
instrumentasi.

2.4. Ruang Lingkup
Alat ini memiliki batasan-batasan sebagai berikut :
 Sistem ini masih berupa prototype sehingga hanya bisa
mengendalikan suhu pada ruang lingkup yang kecil.
 Penggunaan sistem kendali PID diharapkan benda mencapai suhu
yang diinginkan.
5
2.5. Analisa Umum
Alat yang penulis rancang akan memiliki kemampuan untuk
mengendalikan suhu dengan menggunakan sistem kendali PID seperti
gambar blok dibawah ini
Gangguan
Sistem Plant
Error PWM
Set Point
SV
Kontroller Mosfet
Output
+
- PV
Aktuator (Lampu)
(Nilai Set) (Arduino Uno)
Feedback Sensor
(Sensor LM35)
Gambar 2.1 Blok Diagram Sistem Kendali Suhu
Dari diagram blok di atas dapat dijelaskan masing-masing blok
adalah sebagai berikut :
 SV akan di set menggunakan potensiometer yang akan
mempengaruhi keluaran pada suhu yang diinginkan.
 Feedback sensor menggunakan sensor temperatur LM35 untuk
mengukur besar suhu ruangan.
 Arduino Uno merupakan operator untuk melakukan system
kendali dari nilai yang didapat yaitu SV dan PV.
 MOSFET digunakan untuk menguatkan daya yang dikeluarkan
dari arduino yang berupa PWM.
6
3. Overall Specification (OVS)
Pada bagian ini akan dibahas mengenai spesifikasi secara
keseluruhan yang dibutuhkan dalam Sistem Kendali Temperatur Ruangan
dengan PID berbasis Arduino, MOSFET, dan LM35. Berikut ini
merupakan komponen-komponen yang akan digunakan :
3.1. Arduino Uno
Spesifikasi :
 Microcontroller : ATmega328P
 Operating Voltage : 5V
 Input Voltage (recommended) : 7-12V
 Input Voltage (limit) : 6-20V
 Digital I/O Pins : 14 (of which 6 provide
PWM output)
 PWM Digital I/O Pins : 6
 Analog Input Pins : 6
 DC Current per I/O Pin : 20 mA
 DC Current for 3.3V Pin : 50 mA
 Flash Memory : 32 KB (ATmega328P)
 SRAM : 2 KB (ATmega328P)
 EEPROM : 1 KB (ATmega328P)
 Clock Speed : 16 MHz
 LED_BUILTIN : 13
 Length : 68,6 mm
 Width : 53,4 mm
 Weight : 25 g
3.2. Lampu Tungsten Halogen
Spesifikasi :
 Tegangan Kerja : 12 V
 Daya : 5 W
3.3. MOSFET IRF540
Spesifikasi
 Drain-Source Voltage : 100 V
 Drain-Gate Voltage : 100 V
 Gate-Source Voltage : ±20 V
 Drain Current at Tc =25
o
: 30 A
 Drain Current at Tc =100
o
: 21 A
 Drain Current : 120 A
 Total Dissipation at Tc =25
o
: 150 W
7
 Derating Factor : 1 W/
o
C
 Insulation Withstand Voltage : -
 Storage Temperature : -65
o
C TO 175
o
C
 Max. Operating Junction Temperature : 175
o
C
3.4. Sensor LM35
Spesifikasi :
 Memiliki sensitivitas suhu, dengan faktor skala linier antara tegangan
dan suhu 10 mVolt/ºC, sehingga dapat dikalibrasi langsung dalam
celcius.
 Memiliki ketepatan atau akurasi kalibrasi yaitu 0,5ºC pada suhu 25 ºC.
 Memiliki jangkauan maksimal operasi suhu antara -55 ºC sampai +150 ºC.
 Bekerja pada tegangan 4 sampai 30 volt.
 Memiliki arus rendah yaitu kurang dari 60 μA.
 Memiliki pemanasan sendiri yang rendah (low-heating) yaitu kurang
dari 0,1 ºC pada udara diam.
 Memiliki impedansi keluaran yang rendah yaitu 0,1 W untuk beban 1
mA.
 Memiliki ketidaklinieran hanya sekitar ± ¼ ºC.

3.5. LCD 16x2 (liquid Crystal Display)
Spesifikasi :
 Jumlah Karakter : 16 Karakter x 2 Baris
 Dimensi : 80 x 36 x 13,5 mm
 View Area : 66 x 16 mm
 Active Area : 56,20 x 11,5 mm
 Ukuran Karakter : 2,95 x 5,55 mm
 Tegangan Kerja : Vss – Vdd V
8
POLITEKNIK NEGERI BANDUNG
PROGRAM STUDI D.III TEKNIK ELEKTRONIKA
Jln. GegerkalongHilir, Ds. Ciwaruga Bandung 40012,
KotakPos 1234,
Telepon (022) 2013789, Fax. (022) 2013889
LembarSampulDokumen
JudulDokumen Dokumen Proyek Produk : “Sistem Kendali Temperatur
Ruangan dengan MOSFET, LM35 dan PID berbasis Arduino”
JenisDokumen B300
NomorDokumen Pro – 03
NomorRevisi 01
Nama File B300.docx
TanggalPenerbitan 28 - 04 – 2017
Unit Penerbit Hasbi Tri Monda
JumlahHalaman 6 (Termasuk Lembar Sampul)
Data Pengusul
Pengusul Nama Jabatan NIM
Mahasiswa D-III Hasbi Tri Monda Pembuat 151311010
Teknik Elektronika
Tanggal 28 – 04 - 2017 Tanda Tangan
Lembaga Politeknik Negeri Bandung
Alamat Jln. Gegerkalong Hilir, Ds. Ciwaruga Bandung 40012, Kotak Pos
1234,
Telepon : Fax : Email :
022-2013789 022-2013889 polban@polban.ac.id
1
Daftar Isi
Daftar Isi.......................................................................................... 2
Daftar Gambar................................................................................. 3
1. Pengantar.......................................................................................... 4
1.1. Ringkasan Isi Dokumen ........................................................... 4
1.2. Tujuan penulisan ...................................................................... 4
1.3. Daftar Singkatan dan Istilah..................................................... 4
2. Proposal Pengembangan Produk Mekanik dan Sistem elektronik .. 5
2.1. Perancangan Sistem Elektronik................................................ 5
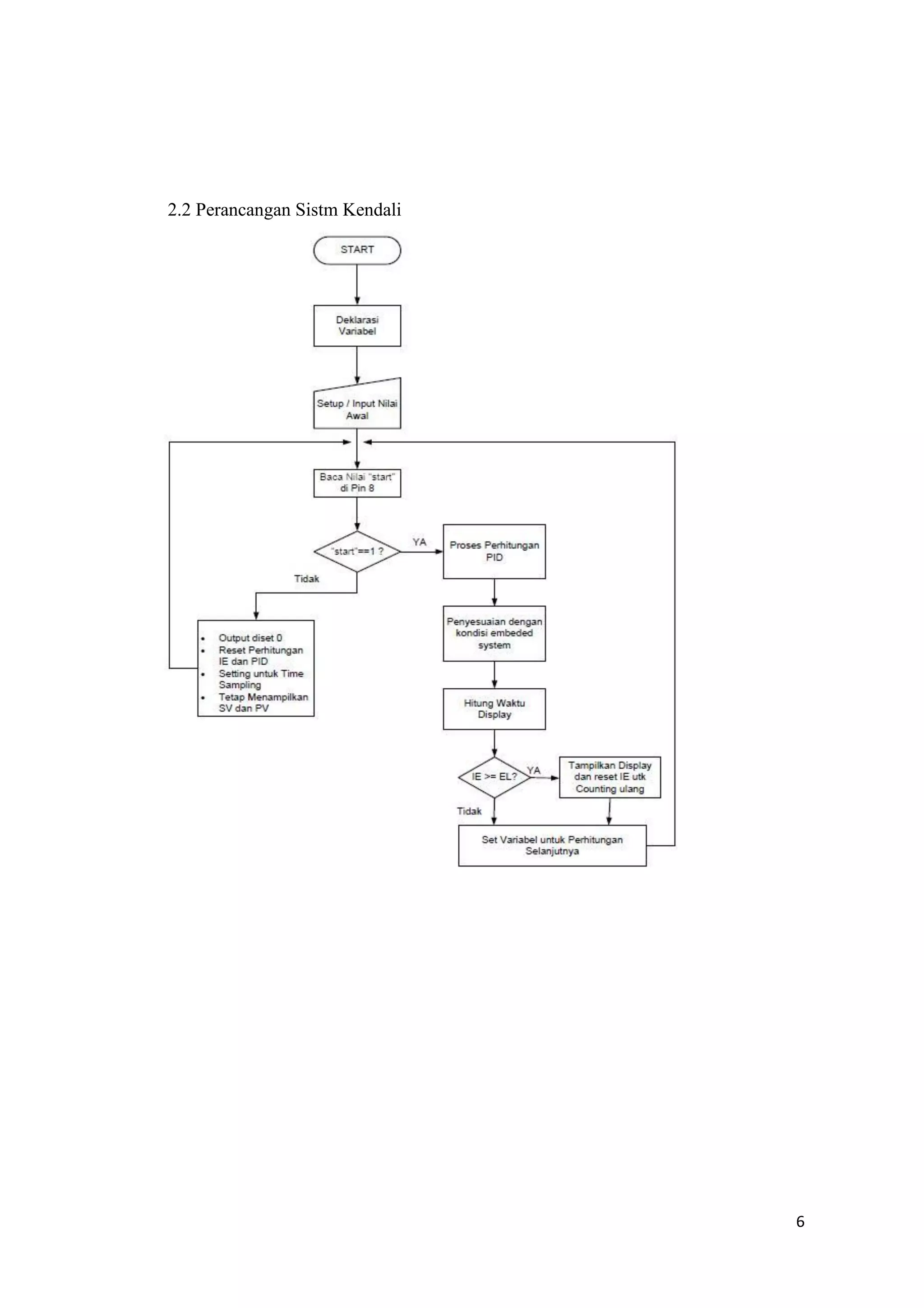
2.2. Perancangan Sistem Kendali.................................................... 5
2
Daftar Gambar
Gambar 2.1 Blok Diagram Sistem Kendali................................................. 5
Gambar 2.2 Rangkaian Project.................................................................... 5
Gambar 2.3 Flowchart Sistem Kendali ....................................................... 6
3
1. Pengantar
1.1. Ringkasan Isi Dokumen
Dokumen B300 ini berisi tentang dokumen spesifikasi sistem, yang
meliputi spesifikasi sistem dalam mengembangkan Sistem Kendali
Temperatur Ruangan dengan PID berbasis Arduino. Menggunakan
penguat daya MOSFET, dan juga sensor LM35. Serta detail
Functional Requirement Spesification (FRS), dan Overall
Spesification (OVS). Selain menjelaskan spesifikasi dan deskripsi
secara keseluruhan, penulisan dokumen ini memberikan informasi
tentang produk berupa rancangan mekanik, elektronik dan komputer.
1.2. Tujuan penulisan
Tujuan dari Penulisan dokumen ini adalah memberikan gambaran
mengenai spesifikasi teknis dari Sistem Kendali Temperatur ruangan
dengan PID berbasis Arduino, Mosfet, dan LM35 yang akan
dirancang dan dikembangkan.
1.3. Daftar Singkatan dan Istilah
FRS Functional Requirement Specification
OVS Overall Spesification
SWS Software Function Specification
PID Proportional Integrated Deviative
SV Set Value
PV Present Value
4
2. Proposal Pengembangan Produk Mekanik dan Sistem Elektronik
Pada pengembangan proyek ini saya memberikan rancangan mekanik
dan elektronik yang akan menjadi acuan dalam proses pengembangan
dan perealisasian proyek sehigga dalam pengerjaannya dapat menjadi
lebih mudah. Dan tidak menutup kemungkinan bila disaat proses
pembuatan terdapat beberapa perubahan dan modifikasi dalam hal
mekanik maupun sistem elektroniknya.
2.1. Perancngan Sistem Elektronik
2.1.1. Diagram Blok Sistem
Gambar 2.1 merupakan diagram blok system rangkaian
elektronika yang akan digunakan
Sistem Plant
Error PWM
Set Point
SV
Kontroller Mosfet Aktuator (Lampu)
(Nilai Set) +
- PV
(Arduino Uno)
Feedback Sensor
(Sensor LM35)
2.1.2. Rangkaian Project
Gambar 2.2 merupakan realisasi rangkaian yang akan dibuat
5
2.2 Perancangan Sistm Kendali
6
POLITEKNIK NEGERI BANDUNG
PROGRAM STUDI D.III TEKNIK ELEKTRONIKA
Jln. GegerkalongHilir, Ds. Ciwaruga Bandung 40012,
KotakPos 1234,
Telepon (022) 2013789, Fax. (022) 2013889
LembarSampulDokumen
JudulDokumen Dokumen Proyek Produk : “Sistem Kendali Temperatur
Ruangan dengan MOSFET, LM35 dan PID berbasis Arduino”
JenisDokumen B400
NomorDokumen Pro – 04
NomorRevisi 01
Nama File B400.docx
TanggalPenerbitan 19 - 05 – 2017
Unit Penerbit Hasbi Tri Monda
JumlahHalaman 14 (Termasuk Lembar Sampul)
Data Pengusul
Pengusul Nama Jabatan NIM
Mahasiswa D-III Hasbi Tri Monda Pembuat 151311010
Teknik Elektronika
Tanggal 19 – 05 - 2017 Tanda Tangan
Lembaga Politeknik Negeri Bandung
Alamat Jln. Gegerkalong Hilir, Ds. Ciwaruga Bandung 40012, Kotak Pos
1234,
Telepon : Fax : Email :
022-2013789 022-2013889 polban@polban.ac.id
1
Daftar Isi
Daftar Isi................................................................................................2
Daftar Gambar.......................................................................................3
1. Pengantar..........................................................................................4
1.1. Ringkasan Isi Dokumen .................................................................4
1.2. Tujuan penulisan ............................................................................4
1.3. Daftar Singkatan dan Istilah...........................................................4
2. Realisasi Perancangan Elektronik ....................................................4
2.1. Arduino Uno...................................................................................4
2.2. LM35..............................................................................................5
2.3. Lampu Halogen 12V ......................................................................5
2.4. LCD 16x2.......................................................................................6
2.5 Potensiometer..................................................................................6
2.6 Driver (MOSFET)...........................................................................7
3. Pengujian Sub Sistem.......................................................................7
3.1. Ssasaran Pengujian.........................................................................7
3.2. Pengujian dan Analisa....................................................................7
3.2.1. Pengujian dan Analisa Sistem Arduino Uno...............................7
3.2.2. pengujian dan analisa LM35 .......................................................8
3.2.3. Pengujian dan Analisa Lampu Halogen......................................8
3.2.3. Pengujian dan Analisa LCD........................................................8
3.2.4. Pengujian dan Analisa Potensiometer untuk Set Point .. 8
3.2.5. Pengujian dan Analisa Driver (MOSFET)..................................8
Hasil Pengujian .....................................................................................9
2
Daftar Gambar
Gambar 2.1 Mikrokontroller Arduino Uno.......................................................... 4
Gambar 2.2 Sensor LM35.................................................................................... 5
Gambar 2.3 Lampu Halogen 12V ........................................................................ 5
Gambar 2.4 LCD 16x2......................................................................................... 6
Gambar 2.5 Potensiometer................................................................................... 6
Gambar 2.6 Driver (MOSFET)............................................................................ 7
Gambar 4.1 pengujian Lampu Halogen ............................................................... 9
Gambar 4.2 Pengujian LCD................................................................................. 9
Gambar 4.3 Pengujian pembacaan Sensor LM35 dengan Potensiometer sebagai
setpoint. ................................................................................................................ 10
Gambar 4.4 Rangkaian pengujian sensor LM35.................................................. 10
Gambar 4.5 pengujian pembacaan sensor LM35 melalui serial ploater .............. 10
Gamabr 4.6 pembacaan sensor setelah di filter.................................................... 12
Gambar 4.7 rangkain pengujian potensio sebagi setpoint.................................... 12
Gambar 4.8 Hasil pengujian pembacaan potensio sebagai SV ............................ 12
Gambar 4.9 rangkaian pengujian driver............................................................... 13
Gambar 4.10 Rangkaian Pengujian P kontrol ...................................................... 13
Gambar 4.11 Hasil uji P kontrol........................................................................... 14
3
2. Pengantar
1.1.Ringkasan Isi Dokumen
Dokumen B400 ini berisi tentang dokumen spesifikasi sistem yang ditujukan
sebagai proyek mandiri dari gabungan tiga matakuliah yakni, matakuliah
Eliktronika Industri 2, Intrumentasi dan Sistem Kendali Digital. dengan judul
Sistem Kendali Temperatur Ruangan dengan PID berbasis Arduino.
Menggunakan penguat daya MOSFET, dan juga sensor LM35. Dokumen ini
menjelaskan lebih detail mengenai konsep dan desain alat serta upaya
penegmbangan yang akan digunakan.
1.2.Tujuan Penulisan
Tujuan penulisan dokumen ini secara umum adalah untuk melanjutkan proyek
mandiri dalam hal pengembangan dari konsep dan ide pada dokumen
sebelumnya, sehingga proyek ini bisa terelalisasikan.
1.3.Daftar Singkatan/Istilah
PID Proportional Integrated Deriative
ADC Analog Digital Converter
PWM Pulse Width Modulation
2.2.Relaisasi Elektronik
2.1.Arduino Uno
Mikrokontroller yang digunakan adalah Arduino Uno. Pada mikrokontroller ini
terdapat 6 pin yang dapat menghasilkan pulsa PWM dan 6 pin pengkonversi nilai
analog ke digitl (ADC). Mikrokontroller Arduino Uno membutuhkan tegangan
sebesar 5V .
Gambar 2.1 Mikrokontroller Arduino Uno
4
2.2.Sensor Suhu LM35
Sensor yang digunakan sebagai pendeteksi suhu adalah sensor LM35 yang
dapat dilihat pada gambar 2.2 . Sensor LM35 digunakan untuk mengukur
suhu dari lampu pada ruangan yang kemudian akan dihitung secara
matematis dengan nilai setpoint.
Gambar 2.2 Sensor LM35
2.3.Aktuator Lampu Halogen 12V
Pada proyek ini digunakan lampu halogen yang akan aktif ketika diberi
tegangan sumber sebesar 12V DC dengan memberikan input PWM untuk
mengatur kecerahan yang akan digunakan.
Gambar 2.3 Lampu Halogen 12V
5
2.4.LCD 16x2
Pada proyek ini digunakan LCD 16x2 untuk dapat menapilkan data dari
nilai Set Point (SV) dan Present Value (PV)
Gambar 2.4 LCD 16x2
2.5.Potensiometer
Pada proyek ini menggunakan potensio meter untuk dapat mengatur
keluaran dari nilai Set Point (SV) yang diingin kan.
Gambar 2.5 Potensiometer
6
2.6.Driver (MOSFET)
Dalam proyek ini menggunakan MOSFET sebagai driver untuk dapet
mengendalikan tegangan yang keluar dari output PWM yang nantinya akan
dikendalikan agar dapat mengeluarakan arus yang dapat menjalankan aktuator
(Lampu Halogen 12V).
Gambar 2.6 Driver (MOSFET)
3. Pengujian Sub Sistem
3.1. Sasaran Pengujian
Pengujian dilakukan untuk menguji hasil realisasi percobaan perancangan yang
telah dibuat sesuai dan memenuhi sasaran yang telah ditentukan. Berikut sasaran
dari pengujian yang akan dilakukan sebagai berikut.
1. Arduino Uno dapat mengendalikan intensitas cahaya sesuai dengan set
point yang telah di diatur
2. Lampu Halogen dapat mengatur suhu dengan sumber panas yang
dihasilkannya ketika set point diatur
3. Sensor LM35 dapat menbaca suhu Ruangan.
4. LCD dapat menampilkan data dengan sesuai
5. Potensiometer dapat memberikan nilai set point yang sesuai
3.2.Pengujian dan Analisa
3.2.1. Pengujian dan Analisa Sistem Arduino.
Pengujian sub sistem Arduino Uno ini dilakukan untuk mengecek setiap port
dapat bekerja sesuai dengan fungsinya. Berikut langkah yan dilakukan untuk
melakukan pengujian ini sebagai berikut.
1. Memberikan catu daya pada Arduino Uno
2. Membuat seluruh digital pin digital berlogika 1
7
3. Melakukan pengukuran setiap tegangan pada port PWM
4. Melakukan pengecekan hasil pembacaan setiap analog pin
Pengujian sub sitem ini dilakukan dengan cara mendownload porgram
untuk mengecek sesuai dengan langkah-langkah diatas pada Arduino Uno.
Dengan begitu hasil dari pengukuran akan menunjukkan bahwa setiap port
I/O berfungsi dengan baik.
3.2.2. Pengujian dan Analisa Sensor LM35.
Pengujian sub sistem sensor LM35 dilakukan dengan menghubungkan LM35
ke Arduino tepatnya pada analogread dan menampilkan keluarannya melalui
LCD. Hasil dari pengujian menunjukan bahwa sensor LM35 berfungsi
dengan baik dimana dia dapat membaca suhu reangan dengan baik dan
ketika dipanaskan akan membaca suhu panas tersebut dengan baik.
3.2.3. Pengujian dan Analisa Lampu Halogen 12V.
Pengujian sub sistem Lampu Halogen 12V ini dilakukan untuk mengecek
apakah lampu halogen dapat menyala dan dapat mengeluarkan hawa panas.
Pengujian Lampu ini dilakukan dengan memberikan tegangan 12V. Hasi dari
pengujian menunjukkan bahwa Lampu menyala dengan baik, dimana ketika
diberikan tegangan 12V akan menyala sangat terang dan ketika diberikan
tegangan dan engeluarkan sumber panas.
3.2.4. Pengujian dan Analisa LCD 16x2.
Pengujian sub sistem LCD sebagai visual data dilakukan dengan
menggunakan program realisasi pada bagian perangkat lunak. Pengujian
menunjukkan bahwa LCD dapat menampilkan nilai set point dan present
value sesuai dengan set point yang telah diberikan potensiometer dan present
value sesuai dengan pembacaan sensor.
3.2.5. Pengujian dan Analisa Potensiometer sebagai SV.
Pengujian pada potensiometer diolah sebagai set point untuk aktuator dan
ditampilkan pada LCD dan mencoba mengamati melalui serial ploater.
3.2.6. Pengujian dan Analisa Driver (MOSFET)
Pengujian pada driver dilakukan untuk mengetahui parameter parameter
yang dikeluarkan oleh MOSFET.
8
Hasil Pengujian
1. Hasil pengujian Lampu Halogen 12V
Gambar 4.1 pengujian Lampu Halogen
2. Hasil Pengujian LCD
Gambar 4.2 Pengujian LCD
9
3. Hasil pengujian LM35 beserta Potensiometer sebagai SV pada LCD
Gambar 4.3 Pengujian pembacaan Sensor LM35 dengan
Potensiometer sebagai setpoint.
4. Hasil pengujian LM35 melalui serial ploater
Gambar 4.4 Rangkaian pengujian sensor LM35
Gambar 4.5 pengujian pembacaan sensor LM35 melalui serial ploater
10
Dikarenakan masih terdapat nois pada pembacaan sensor, maka harus
dilakukan pembuatan filter digital. Dengan melalui tahap-tahap
berikut.
1. Membaningkan waktu serial ploater dengan waktu real.
2. Mengukur periode (T) noise yang ining difilter, tentukan frekuensi
(Hz)
3. Konversi frekuensi dalam radian
4. Menentukan frekuensi cut-off, pilih lebih kecil dari frekuensi
noise.
Data yang didapatkan
Range Waktu Real = 1,2 detik
Range Waktu Gambar = 100 - Periode
Sinyal Gambar = 0,29 cm
Mencari periode noise
( ) ( )
Menentukan frekuensi (dalam Hz dan Radian) dan frekuensi
cutoff
Pilih frekuensi cut off
11
Gamabr 4.6 pembacaan sensor setelah di filter 5. Hasil
pengujian potensio melalui serial ploater
Gambar 4.7 rangkain pengujian potensio sebagi setpoint
Gambar 4.8 Hasil pengujian pembacaan potensio sebagai SV
12
6. Rangkaian pengujian driver
Gambar 4.9 rangkaian pengujian driver
PWM VDS (V) IDS (mA) VG (V)
0 0 0 0
50 10 100 1
100 8,4 170 2
150 6 200 3
200 3 - 4
255 0,5 - 5
Hasil Pengukuran Driver
7. Pengujian P kontrol
Gambar 4.10 Rangkaian Pengujian P kontrol
13
Gambar 4.11 Hasil Uji P kontrol
Kesimpulan
Berdasarkan hasil pengujian saya menarik kesimpulan bahwa :
No Komponen Kondisi
1 Potensio Baik
2 LM35 Baik
3 LCD 16x2 Baik
4 Lampu Halogen 12V Baik
5 Arduino uno Baik
6 MOSFET (IRF540) Baik
14
POLITEKNIK NEGERI BANDUNG
PROGRAM STUDI D.III TEKNIK ELEKTRONIKA
Jln. GegerkalongHilir, Ds. Ciwaruga Bandung 40012,
KotakPos 1234,
Telepon (022) 2013789, Fax. (022) 2013889
LembarSampulDokumen
JudulDokumen Dokumen Proyek Produk : “Sistem Kendali Temperatur
Ruangan dengan MOSFET, LM35 dan PID berbasis Arduino”
JenisDokumen B500
NomorDokumen Pro – 05
NomorRevisi 01
Nama File B500.docx
TanggalPenerbitan 25 - 05 – 2017
Unit Penerbit Hasbi Tri Monda
JumlahHalaman 10 (Termasuk Lembar Sampul)
Data Pengusul
Pengusul Nama Jabatan NIM
Mahasiswa D-III Hasbi Tri Monda Pembuat 151311010
Teknik Elektronika
Tanggal 25 – 05 - 2017 Tanda Tangan
Lembaga Politeknik Negeri Bandung
Alamat Jln. Gegerkalong Hilir, Ds. Ciwaruga Bandung 40012, Kotak Pos
1234,
Telepon : Fax : Email :
022-2013789 022-2013889 polban@polban.ac.id
1
Daftar Isi.......................................................................................... 2
Daftar Gambar................................................................................. 3
1. Pengantar.......................................................................................... 4
1.1. Ringkasan Isi Dokumen ........................................................... 4
1.2. Tujuan penulisan ...................................................................... 4
1.3. Daftar Singkatan dan Istilah..................................................... 4
2. Desain Sistem Kendali ..................................................................... 4
2.1. Metode Zigler Nicohols ........................................................... 4
2.2. Desain dari Response Alat ....................................................... 6
2.3. Proses Perhitungan ................................................................... 7
3. Hasil Desain Sistem Kendali............................................................ 9
4. Linearisasi Sensor ............................................................................ 9
2
Daftar Gambar
Gambar 1. Overshoot 25%...............................................................................3
Gambar 2. Kurva Sistem..................................................................................3
Gambar 3. Penentuan paameter L dan T..........................................................3
Gambar 4 Response dari Plant tanpa filter digital............................................6
Gambar 5 Response dari Plant dengan filter digital.........................................7
Gambar 6 Hasil desain dari response plant metoda ZN1.................................7
Gambar 7 Hasil desain kendali menggunakan metoda ZN1 melalui metoda
Backward Differance........................................................................................9
Tabel 1. Penentuan parameter PID...................................................................6
3
3. Pengantar
1.1.Ringkasan Isi Dokumen
Dokumen B500 ini berisi tentang dokumen Desain Kendali Sistem yang
ditujukan sebagai proyek mandiri dari gabungan tiga matakuliah yakni,
matakuliah Eliktronika Industri 2, Intrumentasi dan Sistem Kendali
Digital. dengan judul Sistem Kendali Temperatur Ruangan dengan PID
berbasis Arduino. Menggunakan penguat daya MOSFET, dan juga sensor
LM35. Dokumen ini menjelaskan lebih detail mengenai konsep dan
desain alat serta upaya penegmbangan yang akan digunakan.
Isi dokumen ini secara garis besar dibagi menjadi tiga bagian. Bagian
pertama menjelaskan tentang cara menggunakan desain dari Zigler
Nichols.bagian kedua menentukan nilai parameter PID dari response yang
muncul dari alat kendali suhu ruangan. Bagianketiga menentuka nilai
parameter PID sesuai degan response yang diinginkan.
1.2.Tujuan Penulisan
Tujuan penulisan dokumen ini secara umum adalah untuk melanjutkan
proyek mandiri dalam hal pengembangan dari konsep dan ide pada
dokumen sebelumnya, sehingga proyek ini bisa terelalisasikan.
1.3.Daftar Singkatan/Istilah
PID Proportional Integrated Deriative
ADC Analog Digital Converter
PWM Pulse Width Modulation
2.3.Desain Sistem Kendali 2.1.
Metode Zigler Nichols
Dalam proses disain kami menggunakan metoda zigler-nichols.
Metoda ini merupakan metoda tuning PID controller untuk menentukan
nilai proportional gain Kp, integral time Ti, dan derivative time Td
berdasarkan karakteristik respon transient dari sebuah plant atau sistem.
Metoda ini akan memberikan nilai overshoot sebesar 25% pada step
response, seperti gambar di bawah.
4
Gambar 1. Overshoot 25%
Dimana kami menggunakan metode zigler-nichols tipe 1. Nilai
PID diperoleh dari hasil percobaan dengan masukan unit-step, hasilnya
nanti akan terbentuk kurva berbentuk huruf S, lihat gambar 2. Jika kurva
ini tidak terbentuk maka metoda ini tidak bisa diterapkan. Kurva bentuk
S memiliki karakteristik dengan 2 buah konstanta, yaitu waktu tunda L
dan time constant T. Kedua parameter tersebut diperoleh dengan
menggambar garis tangensial pada titik infleksi kurva S, lihat gambar 3.
Garis tangensial tersebut akan berpotongan dengan garis time axis dan
garis c(t) = K. Dari kurva tersebut kita bisa melakukan pendekatan fungsi
transfer dalam first order sebagai berikut :
Gambar 2. Kurva Sistem
Gambar 3. Penentuan paameter L dan T
Formula PID yang telah disebutkan sebelumnya, kemudian dijabrkan
sebagai berikut :
5
Dengan menggunakan formula PID di atas dan nilai parameter L
dan T, maka dapat diperoleh nilai Ki, Ti, dan Td. Secara lebih ringkasnya
perhatikan tabel1.
Tabel 1. Penentuan parameter PID
2.2.Desain Dari Response Alat
Gambar 4 Response dari Plant tanpa filter digital
6
Gambar 5 Response dari Plant dengan filter digital
Gambar 6 Hasil desain dari response plant metoda ZN1
2.3.Proses Perhitungan
Titik 1 : 0
Titik 2 : 0,21
Titik 3 : 12,28
Konversi waktu
real Titik 1
Waktu serial plotter : waktu real = titik 1 plotter : titik waktu
real Titik 1 waktu real = 0
7
Titik 2
Waktu serial plotter : waktu real = titik 2 plotter : titik waktu
real Titik 2 waktu real = 0,42
Titik 3
Waktu serial plotter : waktu real = titik 3 plotter : titik waktu
real Titik 3 waktu real = 24,56
Mencari nilai L dan T
4. = Titik 2 – Titik 1
0,42 – 0
0,42
T = Titik 3 – Titik 2
= 24,56 – 0,42
= 24,14
Mencari Nilai Kp, Ti dan Td dengan type kontrol PID
Kp = 1,2
= 1,2
= 1,2 x 57,476
= 68,9712
Ti = 2L
= 2 x 0,42
= 0,84
Td = 0,5L
= 0,5 x 0,42
= 1,1904
8
3. Hasil Desain Sistem Kendali
Gambar 7 Hasil desain kendali menggunakan metoda ZN1 melalui metoda
Backward Differance
4. Linearisasi Sensor
SV Serial Monitor Thermometer
255 49 44
0 28 26
SerialMonitor(DerajatCelcius)
50
45
40
35
30
25
20
15
10
5
0
Linearisasi Sensor
Thermometer
28 49
Thermometer (Derajat Celcius)
9
Perhitungan y=mx + b :
44 = 49m + b
26 = 28m + b ( - )
18 = 21m
0,85= m
Maka, 26 = 28m + b
26 = 28(0,85) + b
26 – 23,8 = b b
= 2.2
Sehingga, jika PVf = 10
Maka hasilnya :
y = mx + b
y = (0,85x10) – 2,2 y
= 6,3
Sehingga linearisasi sensor yang dimiliki oleh lm35 project mandiri saya
ini adalah 6,3.
10
POLITEKNIK NEGERI BANDUNG
PROGRAM STUDI D.III TEKNIK ELEKTRONIKA
Jln. GegerkalongHilir, Ds. Ciwaruga Bandung 40012,
KotakPos 1234,
Telepon (022) 2013789, Fax. (022) 2013889
LembarSampulDokumen
JudulDokumen Dokumen Proyek Produk : “Sistem Kendali Temperatur
Ruangan dengan MOSFET, LM35 dan PID berbasis Arduino”
JenisDokumen B600
NomorDokumen Pro – 06
NomorRevisi 01
Nama File B600.docx
TanggalPenerbitan 25 - 05 – 2017
Unit Penerbit Hasbi Tri Monda
JumlahHalaman 9 (Termasuk Lembar Sampul)
Data Pengusul
Pengusul Nama Jabatan NIM
Mahasiswa D-III Hasbi Tri Monda Pembuat 151311010
Teknik Elektronika
Tanggal 25 – 05 - 2017 Tanda Tangan
Lembaga Politeknik Negeri Bandung
Alamat Jln. Gegerkalong Hilir, Ds. Ciwaruga Bandung 40012, Kotak Pos
1234,
Telepon : Fax : Email :
022-2013789 022-2013889 polban@polban.ac.id
1
Daftar Isi.......................................................................................... 2
Daftar Gambar................................................................................. 3
1. Pengantar.......................................................................................... 3
1.1. Ringkasan Isi Dokumen ........................................................... 3
1.2. Tujuan penulisan ...................................................................... 3
1.3. Daftar Singkatan dan Istilah..................................................... 3
2. Hasil Respon Setelah di Tuning (metode backward differance)...... 4
3. Hasil Respon Setelah di Tuning (metode diskritisasi langsung)...... 7
4. Hasil Response setelah ditunning (Metoda PID tipe C)................... 9
2
1. Pengantar
1.1.Ringkasan Isi Dokumen
ditujukan sebagai proyek mandiri dari gabungan tiga matakuliah yakni,
matakuliah Eliktronika Industri 2, Intrumentasi dan Sistem Kendali
Digital. dengan judul Sistem Kendali Temperatur Ruangan dengan PID
berbasis Arduino. Menggunakan penguat daya MOSFET, dan juga
sensor LM35. Dokumen ini menjelaskan lebih detail mengenai konsep
dan desain alat serta upaya penegmbangan yang akan digunakan.
Isi dokumen ini akan beriisi tentang tuning yang dilakukan dan juga uji
plant terhadap gangguan yang akan diberikan.
1.2.Tujuan Penulisan
Tujuan penulisan dokumen ini secara umum adalah melanjutkan
proses perancangan dan realisasi dari proyek dalam hal realisasi dan
implementasi hardware serta sistem elektronikanya dalam hal
pengembangan dari konsep dan ide pada dokumen sebelumnya,
sehingga proyek ini bisa terelalisasikan.
Sedangkan tujuan khusus dari dokumen ini adalah:
2.1. Memudahkan proses pengembangan proyek.
2.2. Sebagai landasan dalam proses pengerjaan proyek.
2.3. Sebagai salah satu dokumentasi dalam pengembangan proyek
itu sendiri.
1.3.Daftar Singkat/Istilah
PID Proportional Integrated Deriative
ADC Analog Digital Converter
PWM Pulse Width Modulation
3
2. Hasil Response setelah ditunning (Metoda Backward Differance)
2.1.Hasil Response Awal dengan Parameter (Kp=69; Ti=0,85; Td=1,2)
respon sistem hasil desain dengan Ziegler-Nichols Tipe 1
menggunakan program PID digital metode Dbackward differance
masih terdapat overshoot sehingga masih diperlukan tuning manual
untuk memperbaiki respon sistem yang lebih stabil. Dalam hal ini
respon sistem hasil desain yang diperoleh menggunakan program PID
digital Backward Difference jauh lebih baik dibanding menggunakan
program PID digital Diskritisasi langsung.
2.2.Hasil Tuninng dengan Parameter (Kp=68; Ti=20; Td=1,2)
Pada proses tuning 1, untuk mengurangi overshoot maka saya
menurunkan nialai Kp menjadi 68, dan menaikan parameter Ti
menjadi 20. Sehingga respone yang diperoleh hasilnya adalah
berkurangnya overshoot tetapi masih memilik overshoot yang kecil
dan setling time yang cukup lama.
4
2.3.Hasil Tuninng dengan Parameter (Kp=68; Ti=40; Td=1,2)
Pada proses tuning 2, untuk mengurangi overshoot maka saya
menaikan parameter Ti menjadi 40. Sehingga respone yang diperoleh
hasilnya adalah berkurangnya overshoot.
2.4.Hasil Tuninng dengan Parameter (Kp=60; Ti=45; Td=1,2)
Pada proses tuning 3, untuk mengurangi overshoot maka saya
menurunkan Kp menjadi 60 dan menaikan parameter Ti menjadi 45.
Sehingga respone yang diperoleh hasilnya adalah berkurangnya
overshoot.
5
2.5.Hasil Tuninng dengan Parameter (Kp=60; Ti=45; Td=1,4)
Pada proses tuning 4, untuk mengurangi overshoot maka saya
menaikan parameter Td menjadi 1.4. Sehingga respone yang diperoleh
hasilnya adalah berkurangnya overshoot. Dan hasil response yang
stadystate.
2.6.Hasil Tuninng dengan Parameter (Kp=50; Ti=45; Td=1,4) + Gangguan
Gangguan
Hasil tuninng ke 4 setlah di beri gangguan berupa kipas angin.
Terlihat bahwa response yang diberikan akan mempertahankan
kosndisi stady state.
6
2.7.Hasil Tuninng dengan Parameter (Kp=50; Ti=45; Td=1,4) + Gangguan
dan Filter Digital.
Gangguan
Dari Gambar diatas plant diberi gangguan berupa kipas, suhu menurun
dikarenakan diberi gangguan tetapi lambat laun akan membuat lampu
semakin terang, sehingga membuat suhu semakin mendekati set point
yang diinginkan meski diberi gangguan. Dapat disimpulkan bahwa
kendali PID yang didesain cukup handal dapat dibuktikan dengan suhu
akan kembali ke dalam keadaan steady state sesuai dengan set point
yang telah ditentukan.
3. Hasil Response setelah ditunning (Metoda Diskritisasi Langsung)
3.1.Hasil Response Awal dengan Parameter (Kp=69; Ti=0,85; Td=1,2)
respon sistem hasil desain dengan Ziegler-Nichols Tipe 1
menggunakan program PID digital metode diskritisasi langsung masih
terdapat overshoot sehingga masih diperlukan tuning manual untuk
memperbaiki respon sistem yang lebih stabil. Dalam hal ini respon
sistem hasil desain yang diperoleh menggunakan program PID digital
7
Backward Difference jauh lebih baik dibanding menggunakan program
PID digital diskritisasi langsung.
3.2.Hasil Tuninng dengan Parameter (Kp=40; Ti=0,85; Td=2) dan Filter
Digital.
Gangguan
Dikarenakan pada saat melakukan pemasukan parameter hasil
desain masih terdapat overshoot, saya mengambil langkah untuk
menurunkan parameter Kp menjadi 40 untuk mengurangi overshot.
respon yang didapatkan menjadi ebih baik dan mampu
mempertahankan kondisi stady state meski diberi gangguan berupa
kipas angin.
8
4. Hasil Response setelah ditunning (Metoda PID tipe C)
4.1. Hasil Response Awal dengan Parameter (Kp=69; Ti=0,85; Td=1,2)
Dikarenakan pada saat melakukan pemasukan parameter hasil desain masih
terdapat overshoot dan terjadi osilasi, sehingga dibutuhkan proses tuning, proses
tuning dari PID tipe C berbeda dengan tipe diskritisasi langsung maupun
backward differance. Sehingga harus memahami tabel blok diagram dari PID
tipe C terlebih dahulu.
4.2. Hasil Response dengan parameter (Kp=69; Ti=0,85; Td=1)
Gangguan
Dikarenakan response sebulumnya terjadi osilasi sehingga saya mencoba
menurunkan nilai Td menjadi 1. Sehingga mendapatkan hasil response yang
menjadi lebih baik. Dengan konsidi response akhir yang stady state. Dan saat
diberi gangguan response yang diahasilkan tetap stabil, gangguan berupa kipas
angin yang dinyalakan.
9

Dokumen b100 b600 project mandiri sistem kendali suhu menggunakan lm35, mosfet dan pid berbasis arduino

  • 1.
    DOKUMEN PROJECT ALAT SISTEMKENDALI DIGITAL “Sistem Kendali Suhu menggunakan LM35, MOSFET dan PID berbasis Arduino” Kelas : 2A Nama : Hasbi Tri Monda Nim : 151311010 PROGRAM STUDI D3 TEKNIK ELEKTRONIKA JURUSAN TEKNIK ELEKTRO POLITEKNIK NEGERI BANDUNG 2017
  • 2.
    KATA PENGANTAR Dengan segalakerendahan hati, penulis panjatkan puji dan syukur kehadiran illahirobbi yang telah memberikan rahmat dan hidayahnya kepada kita semua. Tidak lupa shalawat beserta salam mudah – mudahan senantiasa tercurah limpahkan kepada junjunan kita semua Nabi besar Muhammad SAW. Alhamdulillah atas izin- Nya penulis dapat menyelesaikan Dokumen Project Alat Sistem Kendali Digital mengenai “Sistem Kendali Suhu menggunakan LM35, MOSFET dan PID berbasis Arduino”. Dokumen Project Alat ini dimaksudkan untuk memenuhi salah satu tugas mata kuliah Sistem Kendali DIgital. Dalam Dokumen ini, akan membahas proses- proses yang dilakukan penulis untuk melakukan proses perancangan Alat Sistem Kendali Digital. Ucapan terima kasih penulis sampaikan kepada rekan-rekan yang ikut berpartisipasi dalam project ini. Karya tulis ini diharapkan dapat memberikan informasi dan sumbangsih pada dunia perkuliahan, khusunya kepada mahasiswa. Penulis juga berharap agar pembaca akan mengapresiasikan karya ini dan akan memberikan saran atau kritik. Bandung, Juni 2017 Penulis
  • 3.
    POLITEKNIK NEGERI BANDUNG PROGRAMSTUDI D.III TEKNIK ELEKTRONIKA Jln. GegerkalongHilir, Ds. Ciwaruga Bandung 40012, KotakPos 1234, Telepon (022) 2013789, Fax. (022) 2013889 LembarSampulDokumen JudulDokumen Dokumen Proyek Produk : “Sistem Kendali Temperatur Ruangan dengan MOSFET, LM35 dan PID berbasis Arduino” JenisDokumen B100 NomorDokumen Pro – 01 NomorRevisi 01 Nama File B100.docx TanggalPenerbitan 24 - 03 – 2017 Unit Penerbit Hasbi Tri Monda JumlahHalaman 6 (Termasuk Lembar Sampul) Data Pengusul Pengusul Nama Jabatan NIM Mahasiswa D-III Hasbi Tri Monda Pembuat 151311010 Teknik Elektronika Tanggal 24 – 03 - 2017 Tanda Tangan Lembaga Politeknik Negeri Bandung Alamat Jln. Gegerkalong Hilir, Ds. Ciwaruga Bandung 40012, Kotak Pos 1234, Telepon : Fax : Email : 022-2013789 022-2013889 polban@polban.ac.id 1
  • 4.
    Daftar Isi Daftar Isi.................................................................................................................2 DaftarGambar ......................................................................................................3 Pengantar................................................................................................................4 1.1 Ringkasan isi dokumen..............................................................................4 1.2 Tujuan penulisan..........................................................................................4 Pendahuluan ..........................................................................................................5 2.1 Latar Belakang .............................................................................................5 2.2 Perumusan Masalah....................................................................................5 2.3 Batasan Masalah ..........................................................................................5 2.4 Tujuan.............................................................................................................5 2.5 Deskripsi Alat...............................................................................................6 2
  • 5.
    Daftar Gambar Gambar 2.1Blok Diagram Sistem Kendali Suhu ....................................6 3
  • 6.
    Pengantar 1.1 Ringkasan IsiDokumen Dokumen B100 ini berisi tentang proposal pengembangan Sistem Kendali Suhu dengan Menggunakan Sensor LM35 yang ditunjukan sebagai tugas proyek mandiri kuliah praktek Sistem Kendali Digital (SKD) program studi D3 Teknik Elektronika Politeknik Negeri Bandung. Dokumen ini berisi tentang antara lain : latar belakang dan konsep Sistem Kendali Suhu Menggunakan Sensor LM35 yang rencananya akan dikembangkan. Project ini merupakan gabungan dari tiga matakuliah, yakni matakuliah Elektronika Daya, matakuliah Sistem Kendali Digital dan matakuliah Instrumentasi. 1.2 Tujuan Penulisan Tujuan dari penulisan dokumen ini adalah memberikan gambaran mengenai Sistem Kendali Suhu Menggunakan Sensor LM35 yang akan dirancang dan dikembangkan. 4
  • 7.
    Pendahuluan 2.1 Latar BelakangMasalah Suhu dapat mendeteksi besaran yang menyatakan panas ataupun dinginnya suatu lingkungan. Dalam penerapan kehidupan sehari-hari suhu sangat lah bermanfaat bagi kehidupan kita seperti digunakan untuk memanaskan sesuatu dan mendinginkan sesuatu sesuai dengan kebutuhan yang kita inginkan. Seiring kemajuan zaman sekarang suhu suadah dapat dikendalikan dengan memandaatkan teknologi yang telah dikembangkan dengan sedemikian rupa. Salah satu cara untuk mengendalikan suhu tersebutyani dengan menggunakan sistem kendali yang saat ini sudah banyak diterapkan pada industri-industri yang membutuhkan suatu kepekaan nilai suhu agar dapat menghasilkan suatu produk dengan hasil yang lebih maksimal. Saat ini sistem kendali sudah dapat digunakan secara digital denngan menggunakan mikrokontroller yang sudah dirancang sedemikian rupa sehingga mudah untuk digunakan. Pada proyek mandiri ini saya akan membuat perancangan dan realisasi simulsai sistem kendali suhu pada suatu ruangan dengan menggunakan sensor LM35. Variabel yang akan dikendalikan pada proyek ini adalah besaran suhu yang dikonversikan menjadi tegangan. 2.2 Perumusan Masalah Berdasarkan latar belakang yang telah dijelaskan, maka permasalahan yang akan dibahas yaitu : 1. Membuat dan merakit sistem kendali suhu 2. Merancang, membuat, dan menguji sistem kendali suhu dengan PID. 2.3 Batasan Masalah Berdasarkan latar belakang diatas maka penulis mengidentifikasi bagaimana membuat sistem pengendalian suhu ruangan dengan metode PID untuk mencapai suhu yang diinginkan. 2.4 Tujuan Tujuan dibuatnya alat ini agar dapat menjaga besaran keluaran suhu yang diinginkan dengan lampu sebagai pemanas dan kipas sebagai gangguan untuk sistem. 5
  • 8.
    2.5 Deskripsi Alat Alatyang penulis rancang akan memiliki kemampuan untuk mengendalikan suhu dengan menggunakan sistem kendali PID seperti gambar blok dibawah ini Gangguan Sistem Plant Error PWM Set Point SV Kontroller Mosfet Output + - PV Aktuator (Lampu) (Nilai Set) (Arduino Uno) Feedback Sensor (Sensor LM35) Gambar 2.1 Blok Diagram Sistem Kendali Suhu Prinsip kerja alat yang dibuat difungsikan untukmenjaga akar suhu tetap pada nilai set poin yang telah diatur, yang nantinya set poin akan diatur menggunakan potensio yang akan mengeluarkan besar referensi suhuPV controller yang akan digunakan adalah Arduino Uno. Yang nantinya penulis akan memanfaatkan output PWM untuk dapat membuat lampu menyala dengan intensitas kecerahan tertentu. Panas yang dihasilkan leh lampu nantinya akan terdeteksi oleh sensor LM35 yang kemudian nilai dari pembacaan sensor itu akan dibandingkan dengan nilai yang terdapat pada setpoin, hat tersebut disebut dengan nilai error. Nilai tersebut akan digunakan sebagai input pada mikrokontroller yang kemudian akan dikendalikan agar dapat memliki nilai suhu yang sama dengan nilai dari set poin yang diinginkan. 6
  • 9.
    POLITEKNIK NEGERI BANDUNG PROGRAMSTUDI D.III TEKNIK ELEKTRONIKA Jln. GegerkalongHilir, Ds. Ciwaruga Bandung 40012, KotakPos 1234, Telepon (022) 2013789, Fax. (022) 2013889 LembarSampulDokumen JudulDokumen Dokumen Proyek Produk : “Sistem Kendali Temperatur Ruangan dengan MOSFET, LM35 dan PID berbasis Arduino” JenisDokumen B200 NomorDokumen Pro – 02 NomorRevisi 01 Nama File B200.docx TanggalPenerbitan 31 - 03 – 2017 Unit Penerbit Hasbi Tri Monda JumlahHalaman 8 (Termasuk Lembar Sampul) Data Pengusul Pengusul Nama Jabatan NIM Mahasiswa D-III Hasbi Tri Monda Pembuat 151311010 Teknik Elektronika Tanggal 31 – 03 - 2017 Tanda Tangan Lembaga Politeknik Negeri Bandung Alamat Jln. Gegerkalong Hilir, Ds. Ciwaruga Bandung 40012, Kotak Pos 1234, Telepon : Fax : Email : 022-2013789 022-2013889 polban@polban.ac.id 1
  • 10.
    Daftar Isi Daftar Isi...........................................................................................................2 Daftar Gambar.................................................................................................3 1. Pengantar...........................................................................................................4 1.1. Ringkasan Isi Dokumen.......................................................................4 1.2. Tujuan penulisan....................................................................................4 1.3. Daftar Singkatan dan Istilah ...............................................................4 2. Overall Requirement Specification (FRS)...............................................5 2.1. Pendahuluan ............................................................................................5 2.2. Gambaran Umum...................................................................................5 2.3. Tujuan........................................................................................................5 2.4. Ruang Lingkup .......................................................................................5 2.5. Analisa Umum........................................................................................6 3. Overall Specification (OVS) .......................................................................7 3.1. Arduino Uno............................................................................................7 3.2. Lampu........................................................................................................7 3.3. MOSFET IRF540...................................................................................7 3.4. Sensor LM35...........................................................................................8 3.5. LCD 16x2 (liquid Crystal Display) ..................................................8 2
  • 11.
    Daftar Gambar Gambar 2.1Blok Diagram Sistem Kendali ................................................6 3
  • 12.
    2 Pengantar 1.1. RingkasanIsi Dokumen Dokumen B200 ini berisi tentang dokumen spesifikasi produk, yang meliputi spesifikasi sistem dalam mengembangkan Sistem Kendali Temperatur Ruangan dengan PID berbasis Arduino. Menggunakan penguat daya MOSFET, dan juga sensor LM35. Serta detail Functional Requirement Spesification (FRS), dan Overall Spesification (OVS). 1.2. Tujuan penulisan Tujuan dari Penulisan dokumen ini adalah memberikan gambaran mengenai spesifikasi teknis dari Sistem Kendali Temperatur ruangan dengan PID berbasis Arduino, Mosfet, dan LM35 yang akan dirancang dan dikembangkan. 1.3. Daftar Singkatan dan Istilah FRS Functional Requirement Specification OVS Overall Spesification SWS Software Function Specification PID Proportional Integrated Deviative SV Set Value PV Present Value 4
  • 13.
    2.4 Overall RequirementSpecification (FRS) 1 Pendahuluan Terdapat tiga point dari bagian Functional Requirement Specification (FRS) yaitu : Designer dalam hal ini adalah perancangan sistem kendali dari alat kendali Temperatur dengan metode PID. Dokumen dasar untuk program perancangan Sistem Kendali Temperatur Ruangan dengan PID berbasis Arduino, MOSFET, dan LM35 ini adalah dokumen B100 hingga B600.  Definisi Requirement adalah deskripsi sebuah sasaran yang harus dicapai. Perencanaan sistem mengemas sebagian besar requirement dalam istilah yang berhubungan dengan fungsi sistem.  2.2. Gambaran Umum Sistem ini merupakan alat untuk mengatur besaran suhu pada temperatur tertentu yang akan dibaca oleh sensor suhu LM35, sistem ini dapat berfungsi sebagai pengendali suhu ruangan aplikasinya dapat diterapkan pada industri baik industri kecil maupun besar atau rumah. Dalam pengoperasiannya, sistem ini pertama kali diatur besaran suhu yang akan dicapai menggunakan potensiometer, kemudian arduino akan memberikan pulsa PWM yang outpunya akan dikuatkan oleh MOSFET membuat lampu menyala dan memiliki suhu sesuai dengan nilai hasil penguatan. 2.3. Tujuan Tujuan utama dari dibuatnya alat ini adalah :  Memudahkan dalam mengatur suhu pada ruangan.  Mengaplikasikan sistem kendali PID yang sudah dipelajari.  Mengaplikasikan sistem penguat daya yang dipelajari pada matakuliah elektronika daya.  Mengaplikasikan sistem sensor yang didapat pada matakuliah instrumentasi.  2.4. Ruang Lingkup Alat ini memiliki batasan-batasan sebagai berikut :  Sistem ini masih berupa prototype sehingga hanya bisa mengendalikan suhu pada ruang lingkup yang kecil.  Penggunaan sistem kendali PID diharapkan benda mencapai suhu yang diinginkan. 5
  • 14.
    2.5. Analisa Umum Alatyang penulis rancang akan memiliki kemampuan untuk mengendalikan suhu dengan menggunakan sistem kendali PID seperti gambar blok dibawah ini Gangguan Sistem Plant Error PWM Set Point SV Kontroller Mosfet Output + - PV Aktuator (Lampu) (Nilai Set) (Arduino Uno) Feedback Sensor (Sensor LM35) Gambar 2.1 Blok Diagram Sistem Kendali Suhu Dari diagram blok di atas dapat dijelaskan masing-masing blok adalah sebagai berikut :  SV akan di set menggunakan potensiometer yang akan mempengaruhi keluaran pada suhu yang diinginkan.  Feedback sensor menggunakan sensor temperatur LM35 untuk mengukur besar suhu ruangan.  Arduino Uno merupakan operator untuk melakukan system kendali dari nilai yang didapat yaitu SV dan PV.  MOSFET digunakan untuk menguatkan daya yang dikeluarkan dari arduino yang berupa PWM. 6
  • 15.
    3. Overall Specification(OVS) Pada bagian ini akan dibahas mengenai spesifikasi secara keseluruhan yang dibutuhkan dalam Sistem Kendali Temperatur Ruangan dengan PID berbasis Arduino, MOSFET, dan LM35. Berikut ini merupakan komponen-komponen yang akan digunakan : 3.1. Arduino Uno Spesifikasi :  Microcontroller : ATmega328P  Operating Voltage : 5V  Input Voltage (recommended) : 7-12V  Input Voltage (limit) : 6-20V  Digital I/O Pins : 14 (of which 6 provide PWM output)  PWM Digital I/O Pins : 6  Analog Input Pins : 6  DC Current per I/O Pin : 20 mA  DC Current for 3.3V Pin : 50 mA  Flash Memory : 32 KB (ATmega328P)  SRAM : 2 KB (ATmega328P)  EEPROM : 1 KB (ATmega328P)  Clock Speed : 16 MHz  LED_BUILTIN : 13  Length : 68,6 mm  Width : 53,4 mm  Weight : 25 g 3.2. Lampu Tungsten Halogen Spesifikasi :  Tegangan Kerja : 12 V  Daya : 5 W 3.3. MOSFET IRF540 Spesifikasi  Drain-Source Voltage : 100 V  Drain-Gate Voltage : 100 V  Gate-Source Voltage : ±20 V  Drain Current at Tc =25 o : 30 A  Drain Current at Tc =100 o : 21 A  Drain Current : 120 A  Total Dissipation at Tc =25 o : 150 W 7
  • 16.
     Derating Factor: 1 W/ o C  Insulation Withstand Voltage : -  Storage Temperature : -65 o C TO 175 o C  Max. Operating Junction Temperature : 175 o C 3.4. Sensor LM35 Spesifikasi :  Memiliki sensitivitas suhu, dengan faktor skala linier antara tegangan dan suhu 10 mVolt/ºC, sehingga dapat dikalibrasi langsung dalam celcius.  Memiliki ketepatan atau akurasi kalibrasi yaitu 0,5ºC pada suhu 25 ºC.  Memiliki jangkauan maksimal operasi suhu antara -55 ºC sampai +150 ºC.  Bekerja pada tegangan 4 sampai 30 volt.  Memiliki arus rendah yaitu kurang dari 60 μA.  Memiliki pemanasan sendiri yang rendah (low-heating) yaitu kurang dari 0,1 ºC pada udara diam.  Memiliki impedansi keluaran yang rendah yaitu 0,1 W untuk beban 1 mA.  Memiliki ketidaklinieran hanya sekitar ± ¼ ºC.  3.5. LCD 16x2 (liquid Crystal Display) Spesifikasi :  Jumlah Karakter : 16 Karakter x 2 Baris  Dimensi : 80 x 36 x 13,5 mm  View Area : 66 x 16 mm  Active Area : 56,20 x 11,5 mm  Ukuran Karakter : 2,95 x 5,55 mm  Tegangan Kerja : Vss – Vdd V 8
  • 17.
    POLITEKNIK NEGERI BANDUNG PROGRAMSTUDI D.III TEKNIK ELEKTRONIKA Jln. GegerkalongHilir, Ds. Ciwaruga Bandung 40012, KotakPos 1234, Telepon (022) 2013789, Fax. (022) 2013889 LembarSampulDokumen JudulDokumen Dokumen Proyek Produk : “Sistem Kendali Temperatur Ruangan dengan MOSFET, LM35 dan PID berbasis Arduino” JenisDokumen B300 NomorDokumen Pro – 03 NomorRevisi 01 Nama File B300.docx TanggalPenerbitan 28 - 04 – 2017 Unit Penerbit Hasbi Tri Monda JumlahHalaman 6 (Termasuk Lembar Sampul) Data Pengusul Pengusul Nama Jabatan NIM Mahasiswa D-III Hasbi Tri Monda Pembuat 151311010 Teknik Elektronika Tanggal 28 – 04 - 2017 Tanda Tangan Lembaga Politeknik Negeri Bandung Alamat Jln. Gegerkalong Hilir, Ds. Ciwaruga Bandung 40012, Kotak Pos 1234, Telepon : Fax : Email : 022-2013789 022-2013889 polban@polban.ac.id 1
  • 18.
    Daftar Isi Daftar Isi..........................................................................................2 Daftar Gambar................................................................................. 3 1. Pengantar.......................................................................................... 4 1.1. Ringkasan Isi Dokumen ........................................................... 4 1.2. Tujuan penulisan ...................................................................... 4 1.3. Daftar Singkatan dan Istilah..................................................... 4 2. Proposal Pengembangan Produk Mekanik dan Sistem elektronik .. 5 2.1. Perancangan Sistem Elektronik................................................ 5 2.2. Perancangan Sistem Kendali.................................................... 5 2
  • 19.
    Daftar Gambar Gambar 2.1Blok Diagram Sistem Kendali................................................. 5 Gambar 2.2 Rangkaian Project.................................................................... 5 Gambar 2.3 Flowchart Sistem Kendali ....................................................... 6 3
  • 20.
    1. Pengantar 1.1. RingkasanIsi Dokumen Dokumen B300 ini berisi tentang dokumen spesifikasi sistem, yang meliputi spesifikasi sistem dalam mengembangkan Sistem Kendali Temperatur Ruangan dengan PID berbasis Arduino. Menggunakan penguat daya MOSFET, dan juga sensor LM35. Serta detail Functional Requirement Spesification (FRS), dan Overall Spesification (OVS). Selain menjelaskan spesifikasi dan deskripsi secara keseluruhan, penulisan dokumen ini memberikan informasi tentang produk berupa rancangan mekanik, elektronik dan komputer. 1.2. Tujuan penulisan Tujuan dari Penulisan dokumen ini adalah memberikan gambaran mengenai spesifikasi teknis dari Sistem Kendali Temperatur ruangan dengan PID berbasis Arduino, Mosfet, dan LM35 yang akan dirancang dan dikembangkan. 1.3. Daftar Singkatan dan Istilah FRS Functional Requirement Specification OVS Overall Spesification SWS Software Function Specification PID Proportional Integrated Deviative SV Set Value PV Present Value 4
  • 21.
    2. Proposal PengembanganProduk Mekanik dan Sistem Elektronik Pada pengembangan proyek ini saya memberikan rancangan mekanik dan elektronik yang akan menjadi acuan dalam proses pengembangan dan perealisasian proyek sehigga dalam pengerjaannya dapat menjadi lebih mudah. Dan tidak menutup kemungkinan bila disaat proses pembuatan terdapat beberapa perubahan dan modifikasi dalam hal mekanik maupun sistem elektroniknya. 2.1. Perancngan Sistem Elektronik 2.1.1. Diagram Blok Sistem Gambar 2.1 merupakan diagram blok system rangkaian elektronika yang akan digunakan Sistem Plant Error PWM Set Point SV Kontroller Mosfet Aktuator (Lampu) (Nilai Set) + - PV (Arduino Uno) Feedback Sensor (Sensor LM35) 2.1.2. Rangkaian Project Gambar 2.2 merupakan realisasi rangkaian yang akan dibuat 5
  • 22.
  • 23.
    POLITEKNIK NEGERI BANDUNG PROGRAMSTUDI D.III TEKNIK ELEKTRONIKA Jln. GegerkalongHilir, Ds. Ciwaruga Bandung 40012, KotakPos 1234, Telepon (022) 2013789, Fax. (022) 2013889 LembarSampulDokumen JudulDokumen Dokumen Proyek Produk : “Sistem Kendali Temperatur Ruangan dengan MOSFET, LM35 dan PID berbasis Arduino” JenisDokumen B400 NomorDokumen Pro – 04 NomorRevisi 01 Nama File B400.docx TanggalPenerbitan 19 - 05 – 2017 Unit Penerbit Hasbi Tri Monda JumlahHalaman 14 (Termasuk Lembar Sampul) Data Pengusul Pengusul Nama Jabatan NIM Mahasiswa D-III Hasbi Tri Monda Pembuat 151311010 Teknik Elektronika Tanggal 19 – 05 - 2017 Tanda Tangan Lembaga Politeknik Negeri Bandung Alamat Jln. Gegerkalong Hilir, Ds. Ciwaruga Bandung 40012, Kotak Pos 1234, Telepon : Fax : Email : 022-2013789 022-2013889 polban@polban.ac.id 1
  • 24.
    Daftar Isi Daftar Isi................................................................................................2 DaftarGambar.......................................................................................3 1. Pengantar..........................................................................................4 1.1. Ringkasan Isi Dokumen .................................................................4 1.2. Tujuan penulisan ............................................................................4 1.3. Daftar Singkatan dan Istilah...........................................................4 2. Realisasi Perancangan Elektronik ....................................................4 2.1. Arduino Uno...................................................................................4 2.2. LM35..............................................................................................5 2.3. Lampu Halogen 12V ......................................................................5 2.4. LCD 16x2.......................................................................................6 2.5 Potensiometer..................................................................................6 2.6 Driver (MOSFET)...........................................................................7 3. Pengujian Sub Sistem.......................................................................7 3.1. Ssasaran Pengujian.........................................................................7 3.2. Pengujian dan Analisa....................................................................7 3.2.1. Pengujian dan Analisa Sistem Arduino Uno...............................7 3.2.2. pengujian dan analisa LM35 .......................................................8 3.2.3. Pengujian dan Analisa Lampu Halogen......................................8 3.2.3. Pengujian dan Analisa LCD........................................................8 3.2.4. Pengujian dan Analisa Potensiometer untuk Set Point .. 8 3.2.5. Pengujian dan Analisa Driver (MOSFET)..................................8 Hasil Pengujian .....................................................................................9 2
  • 25.
    Daftar Gambar Gambar 2.1Mikrokontroller Arduino Uno.......................................................... 4 Gambar 2.2 Sensor LM35.................................................................................... 5 Gambar 2.3 Lampu Halogen 12V ........................................................................ 5 Gambar 2.4 LCD 16x2......................................................................................... 6 Gambar 2.5 Potensiometer................................................................................... 6 Gambar 2.6 Driver (MOSFET)............................................................................ 7 Gambar 4.1 pengujian Lampu Halogen ............................................................... 9 Gambar 4.2 Pengujian LCD................................................................................. 9 Gambar 4.3 Pengujian pembacaan Sensor LM35 dengan Potensiometer sebagai setpoint. ................................................................................................................ 10 Gambar 4.4 Rangkaian pengujian sensor LM35.................................................. 10 Gambar 4.5 pengujian pembacaan sensor LM35 melalui serial ploater .............. 10 Gamabr 4.6 pembacaan sensor setelah di filter.................................................... 12 Gambar 4.7 rangkain pengujian potensio sebagi setpoint.................................... 12 Gambar 4.8 Hasil pengujian pembacaan potensio sebagai SV ............................ 12 Gambar 4.9 rangkaian pengujian driver............................................................... 13 Gambar 4.10 Rangkaian Pengujian P kontrol ...................................................... 13 Gambar 4.11 Hasil uji P kontrol........................................................................... 14 3
  • 26.
    2. Pengantar 1.1.Ringkasan IsiDokumen Dokumen B400 ini berisi tentang dokumen spesifikasi sistem yang ditujukan sebagai proyek mandiri dari gabungan tiga matakuliah yakni, matakuliah Eliktronika Industri 2, Intrumentasi dan Sistem Kendali Digital. dengan judul Sistem Kendali Temperatur Ruangan dengan PID berbasis Arduino. Menggunakan penguat daya MOSFET, dan juga sensor LM35. Dokumen ini menjelaskan lebih detail mengenai konsep dan desain alat serta upaya penegmbangan yang akan digunakan. 1.2.Tujuan Penulisan Tujuan penulisan dokumen ini secara umum adalah untuk melanjutkan proyek mandiri dalam hal pengembangan dari konsep dan ide pada dokumen sebelumnya, sehingga proyek ini bisa terelalisasikan. 1.3.Daftar Singkatan/Istilah PID Proportional Integrated Deriative ADC Analog Digital Converter PWM Pulse Width Modulation 2.2.Relaisasi Elektronik 2.1.Arduino Uno Mikrokontroller yang digunakan adalah Arduino Uno. Pada mikrokontroller ini terdapat 6 pin yang dapat menghasilkan pulsa PWM dan 6 pin pengkonversi nilai analog ke digitl (ADC). Mikrokontroller Arduino Uno membutuhkan tegangan sebesar 5V . Gambar 2.1 Mikrokontroller Arduino Uno 4
  • 27.
    2.2.Sensor Suhu LM35 Sensoryang digunakan sebagai pendeteksi suhu adalah sensor LM35 yang dapat dilihat pada gambar 2.2 . Sensor LM35 digunakan untuk mengukur suhu dari lampu pada ruangan yang kemudian akan dihitung secara matematis dengan nilai setpoint. Gambar 2.2 Sensor LM35 2.3.Aktuator Lampu Halogen 12V Pada proyek ini digunakan lampu halogen yang akan aktif ketika diberi tegangan sumber sebesar 12V DC dengan memberikan input PWM untuk mengatur kecerahan yang akan digunakan. Gambar 2.3 Lampu Halogen 12V 5
  • 28.
    2.4.LCD 16x2 Pada proyekini digunakan LCD 16x2 untuk dapat menapilkan data dari nilai Set Point (SV) dan Present Value (PV) Gambar 2.4 LCD 16x2 2.5.Potensiometer Pada proyek ini menggunakan potensio meter untuk dapat mengatur keluaran dari nilai Set Point (SV) yang diingin kan. Gambar 2.5 Potensiometer 6
  • 29.
    2.6.Driver (MOSFET) Dalam proyekini menggunakan MOSFET sebagai driver untuk dapet mengendalikan tegangan yang keluar dari output PWM yang nantinya akan dikendalikan agar dapat mengeluarakan arus yang dapat menjalankan aktuator (Lampu Halogen 12V). Gambar 2.6 Driver (MOSFET) 3. Pengujian Sub Sistem 3.1. Sasaran Pengujian Pengujian dilakukan untuk menguji hasil realisasi percobaan perancangan yang telah dibuat sesuai dan memenuhi sasaran yang telah ditentukan. Berikut sasaran dari pengujian yang akan dilakukan sebagai berikut. 1. Arduino Uno dapat mengendalikan intensitas cahaya sesuai dengan set point yang telah di diatur 2. Lampu Halogen dapat mengatur suhu dengan sumber panas yang dihasilkannya ketika set point diatur 3. Sensor LM35 dapat menbaca suhu Ruangan. 4. LCD dapat menampilkan data dengan sesuai 5. Potensiometer dapat memberikan nilai set point yang sesuai 3.2.Pengujian dan Analisa 3.2.1. Pengujian dan Analisa Sistem Arduino. Pengujian sub sistem Arduino Uno ini dilakukan untuk mengecek setiap port dapat bekerja sesuai dengan fungsinya. Berikut langkah yan dilakukan untuk melakukan pengujian ini sebagai berikut. 1. Memberikan catu daya pada Arduino Uno 2. Membuat seluruh digital pin digital berlogika 1 7
  • 30.
    3. Melakukan pengukuransetiap tegangan pada port PWM 4. Melakukan pengecekan hasil pembacaan setiap analog pin Pengujian sub sitem ini dilakukan dengan cara mendownload porgram untuk mengecek sesuai dengan langkah-langkah diatas pada Arduino Uno. Dengan begitu hasil dari pengukuran akan menunjukkan bahwa setiap port I/O berfungsi dengan baik. 3.2.2. Pengujian dan Analisa Sensor LM35. Pengujian sub sistem sensor LM35 dilakukan dengan menghubungkan LM35 ke Arduino tepatnya pada analogread dan menampilkan keluarannya melalui LCD. Hasil dari pengujian menunjukan bahwa sensor LM35 berfungsi dengan baik dimana dia dapat membaca suhu reangan dengan baik dan ketika dipanaskan akan membaca suhu panas tersebut dengan baik. 3.2.3. Pengujian dan Analisa Lampu Halogen 12V. Pengujian sub sistem Lampu Halogen 12V ini dilakukan untuk mengecek apakah lampu halogen dapat menyala dan dapat mengeluarkan hawa panas. Pengujian Lampu ini dilakukan dengan memberikan tegangan 12V. Hasi dari pengujian menunjukkan bahwa Lampu menyala dengan baik, dimana ketika diberikan tegangan 12V akan menyala sangat terang dan ketika diberikan tegangan dan engeluarkan sumber panas. 3.2.4. Pengujian dan Analisa LCD 16x2. Pengujian sub sistem LCD sebagai visual data dilakukan dengan menggunakan program realisasi pada bagian perangkat lunak. Pengujian menunjukkan bahwa LCD dapat menampilkan nilai set point dan present value sesuai dengan set point yang telah diberikan potensiometer dan present value sesuai dengan pembacaan sensor. 3.2.5. Pengujian dan Analisa Potensiometer sebagai SV. Pengujian pada potensiometer diolah sebagai set point untuk aktuator dan ditampilkan pada LCD dan mencoba mengamati melalui serial ploater. 3.2.6. Pengujian dan Analisa Driver (MOSFET) Pengujian pada driver dilakukan untuk mengetahui parameter parameter yang dikeluarkan oleh MOSFET. 8
  • 31.
    Hasil Pengujian 1. Hasilpengujian Lampu Halogen 12V Gambar 4.1 pengujian Lampu Halogen 2. Hasil Pengujian LCD Gambar 4.2 Pengujian LCD 9
  • 32.
    3. Hasil pengujianLM35 beserta Potensiometer sebagai SV pada LCD Gambar 4.3 Pengujian pembacaan Sensor LM35 dengan Potensiometer sebagai setpoint. 4. Hasil pengujian LM35 melalui serial ploater Gambar 4.4 Rangkaian pengujian sensor LM35 Gambar 4.5 pengujian pembacaan sensor LM35 melalui serial ploater 10
  • 33.
    Dikarenakan masih terdapatnois pada pembacaan sensor, maka harus dilakukan pembuatan filter digital. Dengan melalui tahap-tahap berikut. 1. Membaningkan waktu serial ploater dengan waktu real. 2. Mengukur periode (T) noise yang ining difilter, tentukan frekuensi (Hz) 3. Konversi frekuensi dalam radian 4. Menentukan frekuensi cut-off, pilih lebih kecil dari frekuensi noise. Data yang didapatkan Range Waktu Real = 1,2 detik Range Waktu Gambar = 100 - Periode Sinyal Gambar = 0,29 cm Mencari periode noise ( ) ( ) Menentukan frekuensi (dalam Hz dan Radian) dan frekuensi cutoff Pilih frekuensi cut off 11
  • 34.
    Gamabr 4.6 pembacaansensor setelah di filter 5. Hasil pengujian potensio melalui serial ploater Gambar 4.7 rangkain pengujian potensio sebagi setpoint Gambar 4.8 Hasil pengujian pembacaan potensio sebagai SV 12
  • 35.
    6. Rangkaian pengujiandriver Gambar 4.9 rangkaian pengujian driver PWM VDS (V) IDS (mA) VG (V) 0 0 0 0 50 10 100 1 100 8,4 170 2 150 6 200 3 200 3 - 4 255 0,5 - 5 Hasil Pengukuran Driver 7. Pengujian P kontrol Gambar 4.10 Rangkaian Pengujian P kontrol 13
  • 36.
    Gambar 4.11 HasilUji P kontrol Kesimpulan Berdasarkan hasil pengujian saya menarik kesimpulan bahwa : No Komponen Kondisi 1 Potensio Baik 2 LM35 Baik 3 LCD 16x2 Baik 4 Lampu Halogen 12V Baik 5 Arduino uno Baik 6 MOSFET (IRF540) Baik 14
  • 37.
    POLITEKNIK NEGERI BANDUNG PROGRAMSTUDI D.III TEKNIK ELEKTRONIKA Jln. GegerkalongHilir, Ds. Ciwaruga Bandung 40012, KotakPos 1234, Telepon (022) 2013789, Fax. (022) 2013889 LembarSampulDokumen JudulDokumen Dokumen Proyek Produk : “Sistem Kendali Temperatur Ruangan dengan MOSFET, LM35 dan PID berbasis Arduino” JenisDokumen B500 NomorDokumen Pro – 05 NomorRevisi 01 Nama File B500.docx TanggalPenerbitan 25 - 05 – 2017 Unit Penerbit Hasbi Tri Monda JumlahHalaman 10 (Termasuk Lembar Sampul) Data Pengusul Pengusul Nama Jabatan NIM Mahasiswa D-III Hasbi Tri Monda Pembuat 151311010 Teknik Elektronika Tanggal 25 – 05 - 2017 Tanda Tangan Lembaga Politeknik Negeri Bandung Alamat Jln. Gegerkalong Hilir, Ds. Ciwaruga Bandung 40012, Kotak Pos 1234, Telepon : Fax : Email : 022-2013789 022-2013889 polban@polban.ac.id 1
  • 38.
    Daftar Isi.......................................................................................... 2 DaftarGambar................................................................................. 3 1. Pengantar.......................................................................................... 4 1.1. Ringkasan Isi Dokumen ........................................................... 4 1.2. Tujuan penulisan ...................................................................... 4 1.3. Daftar Singkatan dan Istilah..................................................... 4 2. Desain Sistem Kendali ..................................................................... 4 2.1. Metode Zigler Nicohols ........................................................... 4 2.2. Desain dari Response Alat ....................................................... 6 2.3. Proses Perhitungan ................................................................... 7 3. Hasil Desain Sistem Kendali............................................................ 9 4. Linearisasi Sensor ............................................................................ 9 2
  • 39.
    Daftar Gambar Gambar 1.Overshoot 25%...............................................................................3 Gambar 2. Kurva Sistem..................................................................................3 Gambar 3. Penentuan paameter L dan T..........................................................3 Gambar 4 Response dari Plant tanpa filter digital............................................6 Gambar 5 Response dari Plant dengan filter digital.........................................7 Gambar 6 Hasil desain dari response plant metoda ZN1.................................7 Gambar 7 Hasil desain kendali menggunakan metoda ZN1 melalui metoda Backward Differance........................................................................................9 Tabel 1. Penentuan parameter PID...................................................................6 3
  • 40.
    3. Pengantar 1.1.Ringkasan IsiDokumen Dokumen B500 ini berisi tentang dokumen Desain Kendali Sistem yang ditujukan sebagai proyek mandiri dari gabungan tiga matakuliah yakni, matakuliah Eliktronika Industri 2, Intrumentasi dan Sistem Kendali Digital. dengan judul Sistem Kendali Temperatur Ruangan dengan PID berbasis Arduino. Menggunakan penguat daya MOSFET, dan juga sensor LM35. Dokumen ini menjelaskan lebih detail mengenai konsep dan desain alat serta upaya penegmbangan yang akan digunakan. Isi dokumen ini secara garis besar dibagi menjadi tiga bagian. Bagian pertama menjelaskan tentang cara menggunakan desain dari Zigler Nichols.bagian kedua menentukan nilai parameter PID dari response yang muncul dari alat kendali suhu ruangan. Bagianketiga menentuka nilai parameter PID sesuai degan response yang diinginkan. 1.2.Tujuan Penulisan Tujuan penulisan dokumen ini secara umum adalah untuk melanjutkan proyek mandiri dalam hal pengembangan dari konsep dan ide pada dokumen sebelumnya, sehingga proyek ini bisa terelalisasikan. 1.3.Daftar Singkatan/Istilah PID Proportional Integrated Deriative ADC Analog Digital Converter PWM Pulse Width Modulation 2.3.Desain Sistem Kendali 2.1. Metode Zigler Nichols Dalam proses disain kami menggunakan metoda zigler-nichols. Metoda ini merupakan metoda tuning PID controller untuk menentukan nilai proportional gain Kp, integral time Ti, dan derivative time Td berdasarkan karakteristik respon transient dari sebuah plant atau sistem. Metoda ini akan memberikan nilai overshoot sebesar 25% pada step response, seperti gambar di bawah. 4
  • 41.
    Gambar 1. Overshoot25% Dimana kami menggunakan metode zigler-nichols tipe 1. Nilai PID diperoleh dari hasil percobaan dengan masukan unit-step, hasilnya nanti akan terbentuk kurva berbentuk huruf S, lihat gambar 2. Jika kurva ini tidak terbentuk maka metoda ini tidak bisa diterapkan. Kurva bentuk S memiliki karakteristik dengan 2 buah konstanta, yaitu waktu tunda L dan time constant T. Kedua parameter tersebut diperoleh dengan menggambar garis tangensial pada titik infleksi kurva S, lihat gambar 3. Garis tangensial tersebut akan berpotongan dengan garis time axis dan garis c(t) = K. Dari kurva tersebut kita bisa melakukan pendekatan fungsi transfer dalam first order sebagai berikut : Gambar 2. Kurva Sistem Gambar 3. Penentuan paameter L dan T Formula PID yang telah disebutkan sebelumnya, kemudian dijabrkan sebagai berikut : 5
  • 42.
    Dengan menggunakan formulaPID di atas dan nilai parameter L dan T, maka dapat diperoleh nilai Ki, Ti, dan Td. Secara lebih ringkasnya perhatikan tabel1. Tabel 1. Penentuan parameter PID 2.2.Desain Dari Response Alat Gambar 4 Response dari Plant tanpa filter digital 6
  • 43.
    Gambar 5 Responsedari Plant dengan filter digital Gambar 6 Hasil desain dari response plant metoda ZN1 2.3.Proses Perhitungan Titik 1 : 0 Titik 2 : 0,21 Titik 3 : 12,28 Konversi waktu real Titik 1 Waktu serial plotter : waktu real = titik 1 plotter : titik waktu real Titik 1 waktu real = 0 7
  • 44.
    Titik 2 Waktu serialplotter : waktu real = titik 2 plotter : titik waktu real Titik 2 waktu real = 0,42 Titik 3 Waktu serial plotter : waktu real = titik 3 plotter : titik waktu real Titik 3 waktu real = 24,56 Mencari nilai L dan T 4. = Titik 2 – Titik 1 0,42 – 0 0,42 T = Titik 3 – Titik 2 = 24,56 – 0,42 = 24,14 Mencari Nilai Kp, Ti dan Td dengan type kontrol PID Kp = 1,2 = 1,2 = 1,2 x 57,476 = 68,9712 Ti = 2L = 2 x 0,42 = 0,84 Td = 0,5L = 0,5 x 0,42 = 1,1904 8
  • 45.
    3. Hasil DesainSistem Kendali Gambar 7 Hasil desain kendali menggunakan metoda ZN1 melalui metoda Backward Differance 4. Linearisasi Sensor SV Serial Monitor Thermometer 255 49 44 0 28 26 SerialMonitor(DerajatCelcius) 50 45 40 35 30 25 20 15 10 5 0 Linearisasi Sensor Thermometer 28 49 Thermometer (Derajat Celcius) 9
  • 46.
    Perhitungan y=mx +b : 44 = 49m + b 26 = 28m + b ( - ) 18 = 21m 0,85= m Maka, 26 = 28m + b 26 = 28(0,85) + b 26 – 23,8 = b b = 2.2 Sehingga, jika PVf = 10 Maka hasilnya : y = mx + b y = (0,85x10) – 2,2 y = 6,3 Sehingga linearisasi sensor yang dimiliki oleh lm35 project mandiri saya ini adalah 6,3. 10
  • 47.
    POLITEKNIK NEGERI BANDUNG PROGRAMSTUDI D.III TEKNIK ELEKTRONIKA Jln. GegerkalongHilir, Ds. Ciwaruga Bandung 40012, KotakPos 1234, Telepon (022) 2013789, Fax. (022) 2013889 LembarSampulDokumen JudulDokumen Dokumen Proyek Produk : “Sistem Kendali Temperatur Ruangan dengan MOSFET, LM35 dan PID berbasis Arduino” JenisDokumen B600 NomorDokumen Pro – 06 NomorRevisi 01 Nama File B600.docx TanggalPenerbitan 25 - 05 – 2017 Unit Penerbit Hasbi Tri Monda JumlahHalaman 9 (Termasuk Lembar Sampul) Data Pengusul Pengusul Nama Jabatan NIM Mahasiswa D-III Hasbi Tri Monda Pembuat 151311010 Teknik Elektronika Tanggal 25 – 05 - 2017 Tanda Tangan Lembaga Politeknik Negeri Bandung Alamat Jln. Gegerkalong Hilir, Ds. Ciwaruga Bandung 40012, Kotak Pos 1234, Telepon : Fax : Email : 022-2013789 022-2013889 polban@polban.ac.id 1
  • 48.
    Daftar Isi.......................................................................................... 2 DaftarGambar................................................................................. 3 1. Pengantar.......................................................................................... 3 1.1. Ringkasan Isi Dokumen ........................................................... 3 1.2. Tujuan penulisan ...................................................................... 3 1.3. Daftar Singkatan dan Istilah..................................................... 3 2. Hasil Respon Setelah di Tuning (metode backward differance)...... 4 3. Hasil Respon Setelah di Tuning (metode diskritisasi langsung)...... 7 4. Hasil Response setelah ditunning (Metoda PID tipe C)................... 9 2
  • 49.
    1. Pengantar 1.1.Ringkasan IsiDokumen ditujukan sebagai proyek mandiri dari gabungan tiga matakuliah yakni, matakuliah Eliktronika Industri 2, Intrumentasi dan Sistem Kendali Digital. dengan judul Sistem Kendali Temperatur Ruangan dengan PID berbasis Arduino. Menggunakan penguat daya MOSFET, dan juga sensor LM35. Dokumen ini menjelaskan lebih detail mengenai konsep dan desain alat serta upaya penegmbangan yang akan digunakan. Isi dokumen ini akan beriisi tentang tuning yang dilakukan dan juga uji plant terhadap gangguan yang akan diberikan. 1.2.Tujuan Penulisan Tujuan penulisan dokumen ini secara umum adalah melanjutkan proses perancangan dan realisasi dari proyek dalam hal realisasi dan implementasi hardware serta sistem elektronikanya dalam hal pengembangan dari konsep dan ide pada dokumen sebelumnya, sehingga proyek ini bisa terelalisasikan. Sedangkan tujuan khusus dari dokumen ini adalah: 2.1. Memudahkan proses pengembangan proyek. 2.2. Sebagai landasan dalam proses pengerjaan proyek. 2.3. Sebagai salah satu dokumentasi dalam pengembangan proyek itu sendiri. 1.3.Daftar Singkat/Istilah PID Proportional Integrated Deriative ADC Analog Digital Converter PWM Pulse Width Modulation 3
  • 50.
    2. Hasil Responsesetelah ditunning (Metoda Backward Differance) 2.1.Hasil Response Awal dengan Parameter (Kp=69; Ti=0,85; Td=1,2) respon sistem hasil desain dengan Ziegler-Nichols Tipe 1 menggunakan program PID digital metode Dbackward differance masih terdapat overshoot sehingga masih diperlukan tuning manual untuk memperbaiki respon sistem yang lebih stabil. Dalam hal ini respon sistem hasil desain yang diperoleh menggunakan program PID digital Backward Difference jauh lebih baik dibanding menggunakan program PID digital Diskritisasi langsung. 2.2.Hasil Tuninng dengan Parameter (Kp=68; Ti=20; Td=1,2) Pada proses tuning 1, untuk mengurangi overshoot maka saya menurunkan nialai Kp menjadi 68, dan menaikan parameter Ti menjadi 20. Sehingga respone yang diperoleh hasilnya adalah berkurangnya overshoot tetapi masih memilik overshoot yang kecil dan setling time yang cukup lama. 4
  • 51.
    2.3.Hasil Tuninng denganParameter (Kp=68; Ti=40; Td=1,2) Pada proses tuning 2, untuk mengurangi overshoot maka saya menaikan parameter Ti menjadi 40. Sehingga respone yang diperoleh hasilnya adalah berkurangnya overshoot. 2.4.Hasil Tuninng dengan Parameter (Kp=60; Ti=45; Td=1,2) Pada proses tuning 3, untuk mengurangi overshoot maka saya menurunkan Kp menjadi 60 dan menaikan parameter Ti menjadi 45. Sehingga respone yang diperoleh hasilnya adalah berkurangnya overshoot. 5
  • 52.
    2.5.Hasil Tuninng denganParameter (Kp=60; Ti=45; Td=1,4) Pada proses tuning 4, untuk mengurangi overshoot maka saya menaikan parameter Td menjadi 1.4. Sehingga respone yang diperoleh hasilnya adalah berkurangnya overshoot. Dan hasil response yang stadystate. 2.6.Hasil Tuninng dengan Parameter (Kp=50; Ti=45; Td=1,4) + Gangguan Gangguan Hasil tuninng ke 4 setlah di beri gangguan berupa kipas angin. Terlihat bahwa response yang diberikan akan mempertahankan kosndisi stady state. 6
  • 53.
    2.7.Hasil Tuninng denganParameter (Kp=50; Ti=45; Td=1,4) + Gangguan dan Filter Digital. Gangguan Dari Gambar diatas plant diberi gangguan berupa kipas, suhu menurun dikarenakan diberi gangguan tetapi lambat laun akan membuat lampu semakin terang, sehingga membuat suhu semakin mendekati set point yang diinginkan meski diberi gangguan. Dapat disimpulkan bahwa kendali PID yang didesain cukup handal dapat dibuktikan dengan suhu akan kembali ke dalam keadaan steady state sesuai dengan set point yang telah ditentukan. 3. Hasil Response setelah ditunning (Metoda Diskritisasi Langsung) 3.1.Hasil Response Awal dengan Parameter (Kp=69; Ti=0,85; Td=1,2) respon sistem hasil desain dengan Ziegler-Nichols Tipe 1 menggunakan program PID digital metode diskritisasi langsung masih terdapat overshoot sehingga masih diperlukan tuning manual untuk memperbaiki respon sistem yang lebih stabil. Dalam hal ini respon sistem hasil desain yang diperoleh menggunakan program PID digital 7
  • 54.
    Backward Difference jauhlebih baik dibanding menggunakan program PID digital diskritisasi langsung. 3.2.Hasil Tuninng dengan Parameter (Kp=40; Ti=0,85; Td=2) dan Filter Digital. Gangguan Dikarenakan pada saat melakukan pemasukan parameter hasil desain masih terdapat overshoot, saya mengambil langkah untuk menurunkan parameter Kp menjadi 40 untuk mengurangi overshot. respon yang didapatkan menjadi ebih baik dan mampu mempertahankan kondisi stady state meski diberi gangguan berupa kipas angin. 8
  • 55.
    4. Hasil Responsesetelah ditunning (Metoda PID tipe C) 4.1. Hasil Response Awal dengan Parameter (Kp=69; Ti=0,85; Td=1,2) Dikarenakan pada saat melakukan pemasukan parameter hasil desain masih terdapat overshoot dan terjadi osilasi, sehingga dibutuhkan proses tuning, proses tuning dari PID tipe C berbeda dengan tipe diskritisasi langsung maupun backward differance. Sehingga harus memahami tabel blok diagram dari PID tipe C terlebih dahulu. 4.2. Hasil Response dengan parameter (Kp=69; Ti=0,85; Td=1) Gangguan Dikarenakan response sebulumnya terjadi osilasi sehingga saya mencoba menurunkan nilai Td menjadi 1. Sehingga mendapatkan hasil response yang menjadi lebih baik. Dengan konsidi response akhir yang stady state. Dan saat diberi gangguan response yang diahasilkan tetap stabil, gangguan berupa kipas angin yang dinyalakan. 9