KEMENTERIAN PENDIDIKAN DAN KEBUDAYAAN
POLITEKNIK NEGERI BANDUNG
Jln. Gegerkalong Hilir, Ds. Ciwaruga, Bandung 40012, Kotak Pos 1234, Telepon (022) 2013789, Fax. (022)
2013889 Homepage :www.polban.ac.id Email : polban@polban.ac.id
Lembar Sampul Dokumen B300
Judul Dokumen
Dokumen B300: “Sistem Kendali PID Suhu Ruangan Menggunakan
LM35 Sebagai Sensor dan Driver TRIAC Berbasis Arduino”
Jenis Dokumen B300
Nomor Dokumen B300 – 01
Nomor Revisi 0
Nama File 2B_Anggia Rizky Ramadhanty_SKB200
Tanggal Penerbitan
Unit Penerbit
Jumlah Halaman
Data Pengusul
Pengusul
Nama
Jabatan
Mahasiswa D – III
Teknik Elektronika
Anggia Rizky R 171311039
Tanggal Tanda Tangan
Lembaga Politeknik Negeri Bandung
Alamat
Jln. Gegerkalong Hilir, Ds. Ciwaruga Bandung 40012, Kotak Pos 1234,
Telepon (022) 2013789, Fax. (022) 2013889
Telepon : 022-2013789 Faks : 022-2013889 Email : polban@polban.ac.id
DAFTAR ISI
Daftar Isi...........................................................................................................................................
I. Pengantar ....................................................................................................................................1
1.1 Ringkasan Isi Dokumen .........................................................................................................1
1.2 Tujuan Penulisan....................................................................................................................1
II. Proposal Pengembangan Produk Sistem Elektronika dan Mekanik...................................2
2.1 Pendahuluan ..........................................................................................................................2
2.2 Perancangan Sistem Elektronik .............................................................................................2
2.2.1 Blok Input ...................................................................................................................2
2.2.2 Blok Kontroler ............................................................................................................2
2.2.3 Blok Driver .................................................................................................................2
2.2.4 Blok Aktuator..............................................................................................................3
2.2.5 Blok Feedback ............................................................................................................3
2.3 Perancangan Perangkat Lunak ...............................................................................................3
2.4 Perancangan Mekanik ............................................................................................................3
2.5 Perancangan Kendali..............................................................................................................3
2.6 Perancangan Program.............................................................................................................4
III. Penutup ....................................................................................................................................5
1
I. Pengantar
Dokumen ini merupakan proposal pengembangan tugas proyek mata kuliah praktikum Sistem Kendali
Lanjut yang berjudul “Sistem Kendali PID Suhu Ruangan Menggunakan LM35 Sebagai Sensor dan Driver
TRIAC Berbasis Arduino” yang akan dikembangakan dengan Arduino Uno sebagai langkah awal mencoba
simulasinya
1.1 Ringkasan Isi Dokumen
Dokumen ini terdiri dari tiga bab sebagai berikut :
1. Bab Pengantar
Pada bab ini menjelaskan mengenai ringkasan isi dokumen, tujuan penulisan, dan referensi.
2. Bab Pengembangan produk sistem elektronik, kendali, dan Komputer.
Pada bab ini akan dijelaskan mengenai pendahuluan, perancangan sistem elektronika yang
terdiri dari blok – blok rangkaian elektronika yang dipakai, perancangan perangkat lunak,
dan perancangan mekanik.
3. Bab Penutup
Pada Bab ini menjelaskan fungsi document B300 untuk kedepannya.
1.2 Tujuan Penulisan
Tujuan penulisan dari dokumen B300 ini yaitu:
1. Sebagai salah satu rangkaian dokumentasi dalam pembuatan proyek, untuk
memudahkan dalam pengembangan alat.
2. Sebagai acuan apabila terjadi ketidaksesuaian terhadap alat dan komponen yang akan
dirancang
2
II. Proposal Pengembangan Produk Sistem Elektronik dan Mekanik
2.1 Pendahuluan
Pada pengembangan proyek mandiri sistem kendali lanjut ini, membahas tentang rancangan
elektronik dan mekanik sebagai acuan dalam mengembangkan proyek mandiri ini terealisasi
sehingga dalam setiap tahap pengerjaannya bisa menjadi lebih mudah.
2.2 Perancangan Sistem Elektronik
Set Point
Controller
Arduino Uno
Actuator
Lampu AC
Feedback
Sensor LM35
Driver
TRIAC
Optotriac
Rangkaian Zero
Crossing
+
-
Sistem Plant
2.2.1 Blok Input
Merupakan blok masukan sebagai set point atau acuan berupa potensiometer yang
dikonversikan untuk menetukan suhu ruangan yang diinginkan.
2.2.2 Blok Kontroler
Menggunakan Arduino Uno sebagai kontroler yang akan memproses program dari
input sampai output. Arduino Uno akan memproses nilai set point dari potensiometer
berupa tegangan analog dikonversikan kedalam suhu, Arduino akan merubah input
analog menjadi digital.
2.2.3 Blok Driver
Driver yang akan digunakan adalah TRIAC yang akan men-drive tegangan yang
dihasilkan dari output arduini untuk menyalakan aktuator.
3
2.2.4 Blok Aktuator
Aktuator yang akan digunakan pada system ini adalah lampu ac dengan tegangan
kerja 220 vac.
2.2.5 Blok Feedback
Feedback/sensor yanga akan digunakan pada sitem adalah LM35 yang akan
membaca output sehingga Arduino uno dapat mengolah proses respon menuju set
point.
2.3 Perancangan Perangkat Lunak
Ketika potensiometer diputar maka data akan dikonversi kedalam bentuk digital
sehingga memberi masukan kepada Arduino uno sebagai setpoint, dimana Arduino uno R3
akan memproses kendalinya dan akan memberi output yang dikuatkan atau di drive oleh
TRIAC untuk bisa menyalakan actuator berupa lampu ac sehingga suhu yang dihasilkan
oleh lampu akan membuat suhu ruangan mencapai nilai yang sama dengan set point.
Sensor LM35 mendeteksi adanya perbedaan antara suhu pada set point (suhu yang
diinginkan) dengan suhu sebenarnya. Nilai perbedaan tersebut di umpan balikkan ke
Arduino uno untuk dikendalikan oleh kendali PID berdasarkan nilai Kp, Ki, Kd.
2.4 Perancangan Mekanik
Perancangan mekanik pada alat ini dibuat dengan sederhana. Mekanik dari alat ini terdiri
dari kotak kardus yang dibuat menjadi miniatur sebuah rumah sederhana dengan actuator yang
digunakan yaitu lampu AC disertai dengan sensor LM35 yang pasang dekat dengan actuator.
Potensiometer dipasang diluar kotak agar memudahkan pengguna saat akan mengatur nilai
SV (Set Point Variable). Potensiometer akan dihubungkan ke pin analog (A0) pada Arduino
Uno yang akan membandingkan hasil pembacaan pada potensiometer dengan hasil
pembacaan pada sensor LM35 untuk mendapatkan nilai error dan selanjutnya kontroler akan
mengatur output ke actuator untuk memperoleh nilai suhu yang steady state.
2.5 Perancangan Kendali
Pada sistem kali ini kendali yang akan digunakan adalah kendali PID dengan metode
Ziegler Nichols 1 yang algoritma dari kendali tersebut di terjemahkan kedalam bentuk
program sehingga dapat bekerja pada mikrokontroler berupa Arduino uno.
4
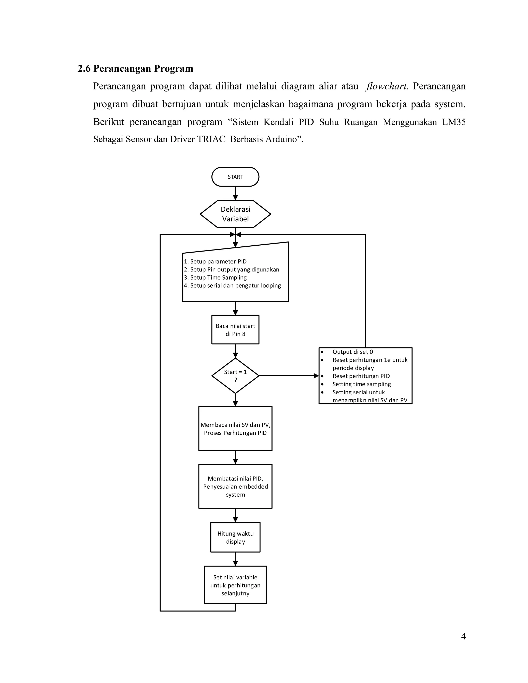
2.6 Perancangan Program
Perancangan program dapat dilihat melalui diagram aliar atau flowchart. Perancangan
program dibuat bertujuan untuk menjelaskan bagaimana program bekerja pada system.
Berikut perancangan program “Sistem Kendali PID Suhu Ruangan Menggunakan LM35
Sebagai Sensor dan Driver TRIAC Berbasis Arduino”.
Deklarasi
Variabel
Start = 1
?
1. Setup parameter PID
2. Setup Pin output yang digunakan
3. Setup Time Sampling
4. Setup serial dan pengatur looping
START
Baca nilai start
di Pin 8
Membaca nilai SV dan PV,
Proses Perhitungan PID
Membatasi nilai PID,
Penyesuaian embedded
system
Hitung waktu
display
Set nilai variable
untuk perhitungan
selanjutny
ď‚· Output di set 0
ď‚· Reset perhitungan 1e untuk
periode display
ď‚· Reset perhitungn PID
ď‚· Setting time sampling
ď‚· Setting serial untuk
menampilkn nilai SV dan PV
5
III. Penutup
Demikian dokumen B300 ini dibuat untuk selanjutnya dapat dijadikan acuan untuk
pengembangan-pengembangan bagi tahapan dan dokumentasi berikutnya.

B300 - Sistem Kendali PID Suhu Ruangan Menggunakan LM35 Sebagai Sensor dan Driver Triac berbasis Arduino

  • 1.
    KEMENTERIAN PENDIDIKAN DANKEBUDAYAAN POLITEKNIK NEGERI BANDUNG Jln. Gegerkalong Hilir, Ds. Ciwaruga, Bandung 40012, Kotak Pos 1234, Telepon (022) 2013789, Fax. (022) 2013889 Homepage :www.polban.ac.id Email : polban@polban.ac.id Lembar Sampul Dokumen B300 Judul Dokumen Dokumen B300: “Sistem Kendali PID Suhu Ruangan Menggunakan LM35 Sebagai Sensor dan Driver TRIAC Berbasis Arduino” Jenis Dokumen B300 Nomor Dokumen B300 – 01 Nomor Revisi 0 Nama File 2B_Anggia Rizky Ramadhanty_SKB200 Tanggal Penerbitan Unit Penerbit Jumlah Halaman Data Pengusul Pengusul Nama Jabatan Mahasiswa D – III Teknik Elektronika Anggia Rizky R 171311039 Tanggal Tanda Tangan Lembaga Politeknik Negeri Bandung Alamat Jln. Gegerkalong Hilir, Ds. Ciwaruga Bandung 40012, Kotak Pos 1234, Telepon (022) 2013789, Fax. (022) 2013889 Telepon : 022-2013789 Faks : 022-2013889 Email : polban@polban.ac.id
  • 2.
    DAFTAR ISI Daftar Isi........................................................................................................................................... I.Pengantar ....................................................................................................................................1 1.1 Ringkasan Isi Dokumen .........................................................................................................1 1.2 Tujuan Penulisan....................................................................................................................1 II. Proposal Pengembangan Produk Sistem Elektronika dan Mekanik...................................2 2.1 Pendahuluan ..........................................................................................................................2 2.2 Perancangan Sistem Elektronik .............................................................................................2 2.2.1 Blok Input ...................................................................................................................2 2.2.2 Blok Kontroler ............................................................................................................2 2.2.3 Blok Driver .................................................................................................................2 2.2.4 Blok Aktuator..............................................................................................................3 2.2.5 Blok Feedback ............................................................................................................3 2.3 Perancangan Perangkat Lunak ...............................................................................................3 2.4 Perancangan Mekanik ............................................................................................................3 2.5 Perancangan Kendali..............................................................................................................3 2.6 Perancangan Program.............................................................................................................4 III. Penutup ....................................................................................................................................5
  • 3.
    1 I. Pengantar Dokumen inimerupakan proposal pengembangan tugas proyek mata kuliah praktikum Sistem Kendali Lanjut yang berjudul “Sistem Kendali PID Suhu Ruangan Menggunakan LM35 Sebagai Sensor dan Driver TRIAC Berbasis Arduino” yang akan dikembangakan dengan Arduino Uno sebagai langkah awal mencoba simulasinya 1.1 Ringkasan Isi Dokumen Dokumen ini terdiri dari tiga bab sebagai berikut : 1. Bab Pengantar Pada bab ini menjelaskan mengenai ringkasan isi dokumen, tujuan penulisan, dan referensi. 2. Bab Pengembangan produk sistem elektronik, kendali, dan Komputer. Pada bab ini akan dijelaskan mengenai pendahuluan, perancangan sistem elektronika yang terdiri dari blok – blok rangkaian elektronika yang dipakai, perancangan perangkat lunak, dan perancangan mekanik. 3. Bab Penutup Pada Bab ini menjelaskan fungsi document B300 untuk kedepannya. 1.2 Tujuan Penulisan Tujuan penulisan dari dokumen B300 ini yaitu: 1. Sebagai salah satu rangkaian dokumentasi dalam pembuatan proyek, untuk memudahkan dalam pengembangan alat. 2. Sebagai acuan apabila terjadi ketidaksesuaian terhadap alat dan komponen yang akan dirancang
  • 4.
    2 II. Proposal PengembanganProduk Sistem Elektronik dan Mekanik 2.1 Pendahuluan Pada pengembangan proyek mandiri sistem kendali lanjut ini, membahas tentang rancangan elektronik dan mekanik sebagai acuan dalam mengembangkan proyek mandiri ini terealisasi sehingga dalam setiap tahap pengerjaannya bisa menjadi lebih mudah. 2.2 Perancangan Sistem Elektronik Set Point Controller Arduino Uno Actuator Lampu AC Feedback Sensor LM35 Driver TRIAC Optotriac Rangkaian Zero Crossing + - Sistem Plant 2.2.1 Blok Input Merupakan blok masukan sebagai set point atau acuan berupa potensiometer yang dikonversikan untuk menetukan suhu ruangan yang diinginkan. 2.2.2 Blok Kontroler Menggunakan Arduino Uno sebagai kontroler yang akan memproses program dari input sampai output. Arduino Uno akan memproses nilai set point dari potensiometer berupa tegangan analog dikonversikan kedalam suhu, Arduino akan merubah input analog menjadi digital. 2.2.3 Blok Driver Driver yang akan digunakan adalah TRIAC yang akan men-drive tegangan yang dihasilkan dari output arduini untuk menyalakan aktuator.
  • 5.
    3 2.2.4 Blok Aktuator Aktuatoryang akan digunakan pada system ini adalah lampu ac dengan tegangan kerja 220 vac. 2.2.5 Blok Feedback Feedback/sensor yanga akan digunakan pada sitem adalah LM35 yang akan membaca output sehingga Arduino uno dapat mengolah proses respon menuju set point. 2.3 Perancangan Perangkat Lunak Ketika potensiometer diputar maka data akan dikonversi kedalam bentuk digital sehingga memberi masukan kepada Arduino uno sebagai setpoint, dimana Arduino uno R3 akan memproses kendalinya dan akan memberi output yang dikuatkan atau di drive oleh TRIAC untuk bisa menyalakan actuator berupa lampu ac sehingga suhu yang dihasilkan oleh lampu akan membuat suhu ruangan mencapai nilai yang sama dengan set point. Sensor LM35 mendeteksi adanya perbedaan antara suhu pada set point (suhu yang diinginkan) dengan suhu sebenarnya. Nilai perbedaan tersebut di umpan balikkan ke Arduino uno untuk dikendalikan oleh kendali PID berdasarkan nilai Kp, Ki, Kd. 2.4 Perancangan Mekanik Perancangan mekanik pada alat ini dibuat dengan sederhana. Mekanik dari alat ini terdiri dari kotak kardus yang dibuat menjadi miniatur sebuah rumah sederhana dengan actuator yang digunakan yaitu lampu AC disertai dengan sensor LM35 yang pasang dekat dengan actuator. Potensiometer dipasang diluar kotak agar memudahkan pengguna saat akan mengatur nilai SV (Set Point Variable). Potensiometer akan dihubungkan ke pin analog (A0) pada Arduino Uno yang akan membandingkan hasil pembacaan pada potensiometer dengan hasil pembacaan pada sensor LM35 untuk mendapatkan nilai error dan selanjutnya kontroler akan mengatur output ke actuator untuk memperoleh nilai suhu yang steady state. 2.5 Perancangan Kendali Pada sistem kali ini kendali yang akan digunakan adalah kendali PID dengan metode Ziegler Nichols 1 yang algoritma dari kendali tersebut di terjemahkan kedalam bentuk program sehingga dapat bekerja pada mikrokontroler berupa Arduino uno.
  • 6.
    4 2.6 Perancangan Program Perancanganprogram dapat dilihat melalui diagram aliar atau flowchart. Perancangan program dibuat bertujuan untuk menjelaskan bagaimana program bekerja pada system. Berikut perancangan program “Sistem Kendali PID Suhu Ruangan Menggunakan LM35 Sebagai Sensor dan Driver TRIAC Berbasis Arduino”. Deklarasi Variabel Start = 1 ? 1. Setup parameter PID 2. Setup Pin output yang digunakan 3. Setup Time Sampling 4. Setup serial dan pengatur looping START Baca nilai start di Pin 8 Membaca nilai SV dan PV, Proses Perhitungan PID Membatasi nilai PID, Penyesuaian embedded system Hitung waktu display Set nilai variable untuk perhitungan selanjutny  Output di set 0  Reset perhitungan 1e untuk periode display  Reset perhitungn PID  Setting time sampling  Setting serial untuk menampilkn nilai SV dan PV
  • 7.
    5 III. Penutup Demikian dokumenB300 ini dibuat untuk selanjutnya dapat dijadikan acuan untuk pengembangan-pengembangan bagi tahapan dan dokumentasi berikutnya.