i
Sistem Kendali Temperatur Ruangan dengan Metode
PID Menggunakan LM35 Sebagai Sensor Driver Triac
Berbasis Arduino
Dibuat untuk memenuhi salah satu tugas Project Mandiri mata kuliah Sistem Kendali Digital
Penyusun :
Nama : Rafly Fernanda
NIM : 171311020
Kelas : 2A-2
PROGRAM STUDI D3 TEKNIK ELEKTRONIKA
POLITEKNIK NEGERI BANDUNG
2019
KATA PENGANTAR
Puji syukur panjatkan atas kehadirat Allah SWT yang telah memberikan rahmat serta
karunia-Nya. Sehingga saya dapat menyelesaikan tugas Project Mandiri tiga mata kuliah
yaitu Sistem Kendali Digital, Elektronika Industri dan Instrumentasi Elektronika yang
“Sistem Kendali Temperatur Ruangan dengan Metode PID Menggunakan LM35 Sebagai
Sensor Driver Triac Berbasis Arduino”dengan baik.
Project Mandiri ini dibuat untuk memenuhi salah satu tugas Mata Kuliah Sistem
Kendali Digital pada Semester 4 Program Studi D3 - Teknik Elektronika Politeknik Negeri
Bandung. Dokumen ini berisi gabungan dari B100-B600 yang telah dibuat, dimana B100
berisi tentang deskripsi dan gambaran umum proyek, B200 berisi tentang spesifikasi tentang
alat, B300 berisi tentang perancangan desain tentang alat, B400 berisi tentang realisasi alat,
B500 berisi tentang pengujian spesifikasi subsistem dari alat, dan B600 berisi tentang
pengujian psesifikasi sistem dari alat yang telah terealisasikan.
Saya menyadari bahwa dalam pembuatan project mandiri ini masih jauh dari
sempurna, oleh karena itu kritik dan saran.
Bandung,9/7/2019
Penyusun
2
KEMENTERIAN PENDIDIKAN DAN KEBUDAYAAN
POLITEKNIK NEGERI BANDUNG
Jln. Gegerkalong Hilir, Ds. Ciwaruga, Bandung 40012, Kotak Pos 1234, Telepon (022) 2013789, Fax. (022)
2013889 Homepage :www.polban.ac.id Email : polban@polban.ac.id
Lembar Sampul Dokumen B100
Judul Dokumen
Dokumen B100: “Sistem Kendali Temperatur Ruangan dengan
Metode PID Menggunakan LM35 Sebagai Sensor dan
Driver Triac
Berbasis Arduino”
Jenis Dokumen B100
Nomor Dokumen B100 – 01
Nomor Revisi 0
Nama File 2A2_Rafly.Fernanda_SUHUB100
Tanggal Penerbitan 1 April 2019
Unit Penerbit
Jumlah Halaman 4
Data Pengusul
Pengusul
Nama
Jabatan
Mahasiswa D – III
Teknik Elektronika
Rafly Fernanda 171311020
Tanggal 1 - 04 – 2019 Tanda Tangan
Lembaga Politeknik Negeri Bandung
Alamat
Jln. Gegerkalong Hilir, Ds. Ciwaruga Bandung 40012, Kotak Pos 1234,
Telepon (022) 2013789, Fax. (022) 2013889
Telepon : 022-2013789 Faks : 022-2013889 Email : polban@polban.ac.id
3
I Pengantar
1.1 Ringkasan isi dokumen
Dokumen B100 berisi tentang gagasan atau ide proyek gabungan pada sebuah
sistem kompas yang berfungsi sebagai penunjuk arah mata angin yang ditujukan
sebagai tugas proyek mata kuliah praktek Sistem Kendali Digital, Elektronika Industri
2, dan Instrument program studi D3 Teknik Elektronika Politeknik Negeri Bandung.
Penulisan dokumen berdasar pada ide pengembangan yang berisi antara lain : konsep,
desain dan, perangkat/tools yang akan digunakan.
1.2 Tujuan penulisan dari dokumen ini yaitu :
1. Sebagai bahan pembelajaran untuk sistem kendali digital,Elektronika Industri
2, dan Instrumen secara langsung yang di implementasikan pada sebuah alat.
2. Untuk mengetahui lebih lanjut penguat daya dan sensor yang digunakan.
3. Dapat mempelajari pendekatan dan parameter-paramater kendali dari alat
yang dibuat.
4
II Proposal Pengembangan
2.1 Pendahuluan
Sebuah komputer dapat mengendalikan sebuah rangkaian/alat elektronika
menggunakan sebuah chip IC yang dapat diisi program dan logika yang disebut
teknologi Mikroprosesor .Pada Sistem Kendali Temperatur ini memanfaatkan
mikrokontroller sebagai controller dimana algoritma sistem dipusatkan pada satu
mikrokontroller.
Mikrokontroler Arduino saat ini menjadi salah satu development board yang
banyak digunakan untuk mendukung pembelajaran dan pengembangat alat-alat
sederhana. Arduino digunakan sebagai salah satu controller dalam mengaplikasikan
sistem kendali digital dengan metode PID.
Berdasarkan perencanaan, perancangan, dan pengoperasian diharapkan Sistem
Kendali Temperatur Ruangan dapat bekerja sesuai dengan yang diharapkan dan sesuai
dengan fungsinya. Semoga alat ini dapat di implementasikan untuk Kendali
temperature ruangan yang berfanmaat bagi manusia.
2.2 Desain Sistem Kendali temperatur
Gambar 1. Blok Diagram Sistem Kendali
Berdasarkan blok diagram pada gambar 1 maka rancangan komponen yang
akan dibuat ialah :
• Set Point = Potensiometer
• Controller = Arduino UNO
• Penguat Daya = Triac
• Aktuator = Lampu
• Sensor = LM35
5
2.3 Latar Belakang
Temperatur merupakan besaran yang menyatakan nilai suhu bisa dalam Celcius
Fahrenheit atau Kelvin. Kebutuhan Temperatur ruangan bervariasi tergantung kegiatan
yang dilakukan. Seiring dengan berkembangnya teknologi, suhu dapat dikendalikan
oleh perangkat elektronika untuk mendapatkan besaran suhu yang diinginkan. Sistem
kendali merupakan suatu cara untuk melakukan hal tersebut.
Sistem pengendalian otomatis sangat menguntungkan bagi manusia. Selain bisa
membuat pekerjaan menjadi lebih mudah, pengendalian otomatis juga dapat
mengurangi kesalahan yang dilakukan oleh manusia (human error) dan meningkatkan
efektifitas kerja.
Berdasarkan topik tersebut, penulis membuat suatu alat berbasis teknologi
dengan kendali PID yang diberi judul “Sistem Kendali Temperatur Ruangan dengan
Metode PID Menggunakan LM35 Sebagai Sensor dan Driver Triac Berbasis
Arduino”. Alat yang terdiri dari komponen elektronika, sensor, penguat, actuator, dan
sebuah embedded system yang dikoordinasikan dengan Bahasa C pemrograman pada
Arduino dengan menggunakan kendali digital PID.
2.4 Perumusan Masalah
Berdasarkan latar belakang yang telah dijelaskan, maka permasalahan yang
dibahas yaitu :
1. Membuat dan merancang sistem kendali suhu pada ruangan.
2. Merancang, membuat, dan menguji sistem kendali suhu.
2.5 Batasan Masalah
Pembahasan dalam alat ini dibatasi pada proses pemberian nilai set (set point)
yang manual dan proses keluaran suhu dengan menggunakan lampu. Setiap bagian
dibuat terpisah agar memudahkan dalam proses perancangan dan proses maintenance
apabila pada salah satu blok rangkaian terjadi kerusakan.
2.6 Luaran yang Diharapkan
Berdasarkan perumusan masalah yang telah dijelaskan, maka luaran yang
diharapkan dalam proyek ini yaitu :
1. Alat Sistem Kendali Suhu Ruangan Menggunakan Metode PID Berbasis Arduino
Uno.
2. Sistem kendali PID sesuai dengan rancangan.
2.7 Konsep
Sistem plant yang terdiri dari penguat daya, aktuator dan Manipulator
(optional). Aktuator yang digunakan pada sistem ini adalah sebuah lampu yang akan
berfungsi sebagai pemanas.
6
Hasil pembacaan Potensiometer dikonversi menjadi Setpoint dalam bentuk
derajat Celcius untuk menentukan temperatrur. Simpangan dari nilai temperatur
terhadap nilai setpoint disebut sebagai Error. Nilai error inilah yang akan diolah oleh
sistem kendali PID temperatur sesuai dengan nilai setpoint serta mempertahankan
kondisi tersebut. Dan untuk feedback menggunakan sensor suhu LM35
3. Penutup
Demikian dokumen B100 ini dibuat untuk dapat dilanjutkan sebagai acuan
untuk pengembangan bagi tahapan dan dokumentasi berikutnya.
7
KEMENTERIAN PENDIDIKAN DAN KEBUDAYAAN
POLITEKNIK NEGERI BANDUNG
Jln. Gegerkalong Hilir, Ds. Ciwaruga, Bandung 40012, Kotak Pos 1234, Telepon (022) 2013789, Fax. (022)
2013889 Homepage :www.polban.ac.id Email : polban@polban.ac.id
Lembar Sampul Dokumen B200
Judul Dokumen
Dokumen B200: “Sistem Kendali Temperatur Ruangan dengan
Metode PID Menggunakan LM35 Sebagai Sensor dan Driver Triac
Berbasis Arduino”
Jenis Dokumen B200
Nomor Dokumen B200 – 01
Nomor Revisi 00
Nama File 2A2_RaflyFernanda_SUHUB200
Tanggal Penerbitan 22 April 2019
Unit Penerbit
Jumlah Halaman 8
Data Pengusul
Pengusul
Nama
Jabatan
Mahasiswa D – III
Teknik Elektronika
Rafly Fernanda 171311020
Tanggal 22 - 4 - 2019 Tanda Tangan
Lembaga Politeknik Negeri Bandung
Alamat
Jln. Gegerkalong Hilir, Ds. Ciwaruga Bandung 40012, Kotak Pos 1234,
Telepon (022) 2013789, Fax. (022) 2013889
Telepon : 022-2013789 Faks : 022-2013889 Email : polban@polban.ac.id
8
I Pengantar
1.1 Ringkasan Isi Dokumen
Dokumen B200 ini berisi tentang dokumen spesifikasi alat yang yang dibuat sebagai
tugas akhir mata kuliah Sistem Kendali Lanjut. Meliputi spesifikasi sistem dalam
mengembangkan alat yang dibuat dengan judul “Sistem Kendali Temperatur Ruangan dengan
Metode PID Menggunakan LM35 Sebagai Sensor dan Driver Triac Berbasis Arduino “serta
detail dari alat yang akan dibuat dari proyek mandiri tiga mata kuliah yaitu Sistem Kendali
Digital, Elektronika Daya dan Intrumentasi Elektronika program studi D3 Teknik Elektronika
Politeknik Negeri Bandung. Dokumen B200 berisi tentang mekanisme alat, cara kerja dan
spesifikasi dari perangkat keras yang digunakan.
1.2 Tujuan Penulisan dan Kegunaan Dokumen
Tujuan pembuatan dokumen B200 yaitu sebagai salah satu bagian dari rangkaian
dokumentasi dalam pengembangan proyek. Dokumen B200 dapat menjadi acuan apabila
terjadi ketidaksesuaian terhadap alat dan komponen yang akan dirancang. Sehingga
memudahkan tindak lanjut/troubleshooting dari kekurangan sistem bila terjadi saat pengerjaan.
Selain itu, dokumen B200 dapat menggambarkan bagaimana cara kerja dari alat yang akan
dibuat, mekanisme alat, dan Teknik dalam pengembangan alat.
9
II Functional Requirement Specification (FRS)
2.1 Pendahuluan
2.1.1 Gambaran Umum
Sistem ini bekerja dengan input yang diberikan oleh pengaturan potensiometer
sebagai Set Point yang disambungkan pada pin analog dari Arduino dan akan di proses
oleh program PID yang kemudian dieksekusi dan akan memerintahkan OptoCoupler dan
driver Lampu AC yaitu TRIAC untuk mempertahankan sesuai dengan suhu yang
diberikan. Sensor LM35 sebagai sensor feedback yang berfungsi berfungsi untuk
mendeteksi nilai suhu yang dihasilkan oleh aktuator yaitu lampu, hasil pengukuran dari
sensor ini berupa nilai suhu proses atau Process Value (PV) yang akan diumpan balikkan
ke kontroller Arduino Uno. Sehingga apabila aktuator diberi gangguan yaitu berupa tiupan
angin dari kipas angin DC, aktuator akan menyesuaikan diri agar suhu yang dihasilkan
sesuai dengan nilai awal (Set Point) atau Setpoint Value (SV) yang telah diberikan. Nilai
awal (Set Point) atau Setpoint Value (SV) diatur dengan menggunakan potensiometer.
2.1.2 Tujuan
Tujuan utama dari dibuatnya alat ini adalah :
• Sebagai alat pembelajaran mengenai pengendalian PID yang diaplikasikan kepada suhu
ruangan.
• Meminimalisir kesalahan / penyimpangan suhu ruangan.
• Salah satu contoh pembelajaran penggunaan sensor LM35.
2.1.3 Ruang Lingkup
• Teknis :
Mengatur suhu ruangan agar tetap sesuai dengan suhu yang diinginkan.
• Konten :
Target pengguanan alat ini adalah di sekolah, kampus, atau tempat bimbingan lainnya
yang terdapat unsur ilmu elektronika yang didalamnya mempelajari pengendalian
PID.
2.2 Deskripsi Sistem
Karakteristik sistem dari alat ini adalah :
• Alat berupa lampu AC yang dihubungkan dengan OptoCoupler dan TRIAC yang
dikendalikan oleh mikrokontroler dan catu daya 220V.
• Alat dapat diubah setpointnya menggunakan potensiometer yang terhubung dengan
mikrokontroler.
• Alat akan menghitung suhu dari pendeteksian sensor terhadap LM35 kemudian dilakukan
perhitungan oleh mikrokontroler.
• Alat akan menyesuaikan suhu sesuai dengan set point yang diberikan.
10
III Overall Specification
3.1 Pendahuluan
Pada bagian ini akan membahas mengenai spesifikasi keseluruhan dari “Sistem
Kendali Temperatur Ruangan dengan Metode PID Menggunakan LM35 Sebagai Sensor dan
Driver Triac Berbasis Arduino” sebagai suatu sistem dan komponen-komponen penyusunnya.
Hal-hal yang akan dijelaskan sebagai berikut :
• Deskripsi Alat : menjelaskan mengenai cara kerja secara umum dari system alat ini
• Deskripsi Perangkat: menjelaskan lebih lanjut perangkat yang mendukung System
• Deskripsi Perangkat Lunak: menjelaskan komponen-komponen perangkat lunak
penyusun sistem.
3.2 Deskripsi Alat
Alat ini bekerja dengan input yang diberikan oleh pengaturan potensiometer sebagai
Set Point yang disambungkan pada pin analog dari Arduino dan akan di proses oleh program
PID yang kemudian dieksekusi dan akan memerintahkan OptoCoupler dan driver Lampu AC
yaitu TRIAC untuk mempertahankan sesuai dengan suhu yang diberikan. Sensor LM35
sebagai sensor feedback yang berfungsi sebagai pembaca suhu dan data yang di dapat akan di
berikan kepada Arduino yang akan di koreksi oleh Program PID dan akan disesuaikan
dengan menambah / mengurangi nilai suhu seseuai dengan nilai Set Point. Nilai yang
diberikan oleh LM35 adalah nilai error yang berarti nilai penyimpangan yang dihasilkan
dengan nilai yang diinginkan. Untuk mengetahui kehandalan dari sistem kendali PID yang
telah dibuat, maka Sistem Kendali PID Suhu Ruangan berbasis Arduino dengan TRIAC dan
Sensor LM35 akan diuji kehandalannya dengan memberikan gangguan berupa kipas pada
plant.
3.3 Deskripsi Perangkat Keras
3.3.1 Controller (Arduino Uno)
Arduino Uno adalah board mikrokontroler berbasis ATmega328. Uno memiliki 14
pin digital input / output (dimana 6 dapat digunakan sebagai output PWM), 6 input
analog, resonator keramik 16 MHz, koneksi USB, jack listrik, header ICSP, dan tombol
reset. Uno dibangun berdasarkan apa yang diperlukan untuk mendukung mikrokontroler,
sumber daya bisa menggunakan power USB (jika terhubung ke komputer dengan kabel
USB) dan juga dengan adaptor atau baterai.
11
Gambar 2.1 Konfiguran port I/O Arduino Uno
Spesifikasi Arduino Uno:
• Microcontroller ATmega328
• Operating Voltage 5V
• Input Voltage (recommended) 7-12V
• Input Voltage (limits) 6-20V
• Digital I/O Pins 14 (of which 6 provide PWM output)
• Analog Input Pins 6
• DC Current per I/O Pin 40 mA
• DC Current for 3.3V Pin 50 mA
• Flash Memory 32 KB (ATmega328) of which 0.5 KB used by bootloader
• SRAM 2 KB (ATmega328)
• EEPROM 1 KB (ATmega328)
• Clock Speed 16 MHz
• Length 68.6 mm
• Width 53.4 mm
• Weight 25 g
3.3.2 Driver (TRIAC)
TRIAC merupakan komponen yang sangat cocok untuk digunakan sebagai AC
Switching (Saklar AC) karena dapat megendalikan aliran arus listrik pada dua arah siklus
gelombang bolak-balik AC. TRIAC pada umumnya tidak digunakan pada rangkaian
switching yang melibatkan daya yang sangat tinggi. Salah satu alasannya adalah karena
karakteristik Switching TRIAC yang non-simetris dan juga gangguan elektromagnetik
yang diciptakan oleh listrik yang berdaya tinggi itu sendiri.
12
Spesifikasi TRIAC :
3.3.3 Actuator (Lampu Halogen)
Gambar 2.4 Lampu Halogen
13
Lampu Tungsten Halogen yang digunakan memiliki tegangan maksimal sebesar
12V DC dan Lampu yang digunakan memliki daya 5 Watt sehingga lampu tungsten
cocok digunakan sebagai heater pada sistem kendali suhu.
3.3.4 Feedback (LM35)
Feedback menggunakan sensor LM35 yitu sensor suhu yang dapat digunakan
untuk mengukur besaran suhu dari heater . Sensor Suhu LM35 adalah salah satu jenis
sensor yang merubah besaran suhu ke besaran listrik dalam bentuk tegangan. LM35
memiliki 3 buah pin kaki, pin1 untuk INPUT tegangan positif (+), pin2 OUTPUT, pin3
INPUT tegangan negatif/GND (-).
Gambar 2.4 Sensor LM35
Spesifikasi dari sensor LM35 :
3.4 Deskripsi Perangkat Lunak
Deskripsi perangkat lunak pada alat yang dibuat meliputi tahapan-tahapan tertentu,
diantaranya:
• Menentukan bahasa pemrograman yang akan digunakan adalah Bahasa C++.
• Menentukan software penunjang bahasa pemrograman yang digunakan adalah
Arduino IDE.
• Membuat dan menguji program yang telah dibuat sesuai dengan respon sistem yang
telah diset sesuai spesifikasi serta mensimulasikannya ke Arduino Uno yang telah
disiapkan.
• Menguji program pada alat yang dibuat.
14
IV Referensi
http://www.caratekno.com/2015/07/pengertian-arduino-uno-mikrokontroler.html
http://teknikelektronika.com/pengertian-triac-dan-aplikasi-triac-thyristor/
http://www.nubielab.com/elektronika/analog/optotriac-moc-3041
http://html.alldatasheet.com/htmlpdf/
5039/MOTOROLA/MOC3041/258/1/MOC3041.html
V Penutup
Demikian dokumen B200 mengenai fungsi dan spesifikasi secara umum. Dokumen
ini akan dikembangkan dengan pembahasan yang lebih rinci mengenai Sistem Kendali
Temperatur Ruangan dengan Metode PID Menggunakan LM35 Sebagai Sensor dan Driver
Triac Berbasis Arduino pada dokumen selanjutnya.
15
KEMENTERIAN PENDIDIKAN DAN KEBUDAYAAN
POLITEKNIK NEGERI BANDUNG
Jln. Gegerkalong Hilir, Ds. Ciwaruga, Bandung 40012, Kotak Pos 1234, Telepon (022) 2013789, Fax. (022)
2013889 Homepage :www.polban.ac.id Email : polban@polban.ac.id
Lembar Sampul Dokumen B300
Judul Dokumen
Dokumen B300: “Sistem Kendali Temperatur Ruangan dengan
Metode PID Menggunakan LM35 Sebagai Sensor dan Driver Triac
Berbasis Arduino”
Jenis Dokumen B300
Nomor Dokumen B300 – 01
Nomor Revisi 01
Nama File 2A2_RaflyFernanda_SUHUB300
Tanggal Penerbitan 22-4-2019
Unit Penerbit
Jumlah Halaman 4
Data Pengusul
Pengusul
Nama
Jabatan
Mahasiswa D – III
Teknik Elektronika
Rafly Fernanda 171311020
Tanggal 22 - 4 - 2019 Tanda Tangan
Lembaga Politeknik Negeri Bandung
Alamat
Jln. Gegerkalong Hilir, Ds. Ciwaruga Bandung 40012, Kotak Pos 1234,
Telepon (022) 2013789, Fax. (022) 2013889
Telepon : 022-2013789 Faks : 022-2013889 Email : polban@polban.ac.id
I Pengantar
Dokumen B300 ini dibuat sebagai proposal pengembangan pembuatan alat mengenai
“Sistem Kendali Temperatur Ruangan dengan Metode PID Menggunakan LM35 Sebagai
Sensor dan Driver Triac Berbasis Arduino” yang ditujukan sebagai projek mandiri tiga mata
kuliah yaitu Sistem Kendali Digital, Elektronika Daya dan Instrumentasi Elektronika
program studi D3 Teknik Elektronika Politeknik Negeri Bandung. Penulisan isi dokumen ini
sebagai syarat kelengkapan dokumen pengembangan dari segi analisa dan perancangan.
1.1 Ringkasan Isi Dokumen
Dokumen ini terdiri dari dua bab sebagai berikut :
• Bab Pengantar
Bab pengantar ini menjelaskan mengenai ringkasan isi dokumen, tujuan penulisan
dokumen, dan referensi yang merujuk pada pembuatan dokumen ini agar pembacaan dan
pemahaman isi dokumen dapat dipahami dengan mudah
• Bab Pengembangan Perancangan Proyek
Bab pengembangan perancangan proyek ini berisi tentang pendahuluan yang menunjang
proyek yang dibuat, perancangan perangkat keras dan perancangan perangkat lunak
1.2 Tujuan Penulisan
Tujuan penulisan dokumen ini secara umum adalah memberikan gambaran berupa
sistem yang dipakai berkaitan dengan elektronik, mekanik, kendali, dan komputer dalam hal
pengembangan dari sebuah konsep dan ide pada dokumen sebelumnya, sehingga proyek ini
bisa terealisasikan.
Sedangkan tujuan khusus dari dokumen ini adalah:
• Mempermudah pemahaman pembaca mengenai alat yang akan dibuat,
• Sebagai landasan dalam proses pengerjaan proyek mandiri sistem kendali digital.
• Sebagai acuan dalam pengembangan proyek dalam jangka panjang,
• Sebagai dokumentasi tahapan dalam pengembangan sebuah proyek mandiri system
kendali digital.
2
II. Proposal Pengembangan
2.1 Pendahuluan
Pada pengembangan proyek mandiri sistem kendali digital ini, membahas tentang
rancangan elektronik dan mekanik sebagai acuan dalam mengembangkan proyek mandiri ini
terealisasi sehingga dalam setiap tahap pengerjaannya bisa menjadi lebih mudah. Dan tidak
menutup kemungkinan apabila saat proses pengerjaannya dapat mengalami beberapa
perubahan dan modifikasi dalam hal sistem elektronik maupun mekanik. Dengan hal itu
dokumen ini dapat menjadi panduan dalam pengerjaan proyek agar tetap sesuai dengan jadwal
dan tujuan yang telah dibuat sejak awal.
2.2 Perancangan Perangkat Keras
2.2.1. Perancangan Mekanik
Perancangan mekanik pada alat ini dibuat secara sederhana. Mekanik dari alat ini
terdiri dari kotak komponen dan penyangga sensor dengan actuator yang digunakan yaitu
lampu AC yang disertai dengan sensor LM35. Potensiometer akan dihubungkan ke pin
analog pada Arduino Uno dan selanjutnya Arduino Uno akan membandingkan hasil
pembacaan pada potensiometer dengan hasil pembacaan pada sensor LM35 untuk
mendapatkan nilai error dan selanjutnya controller akan mengontrol actuator yaitu lampu
AC untuk memperoleh suhu yang diinginkan serta mempertahankan suhu dalam kondisi
stabil.
Gambar 1 Desain Mekanik
2.2.2 Perancangan Sistem Elektronik
Terdapat 2 pilihan mode yaitu mode manual dan mode otomatis, pada mode otomatis
Power Supply 5V akan menjadi catu daya dari Arduino Uno yang digunakan sebagai
controller, Optotriac dan Driver yaitu Triac, Sensor LM35 sebagai feedback, dan Lampu
pijar AC sebagai aktuator dari sistem. Ground yang digunakan adalah ground dari pin di
Arduino dan dari trafo. Input dari sensor akan masuk ke pin A5 dari Arduino Uno sebagai
input analog. Hasil olah program dari arduino akan berupa nilai pwm dari pin 9 untuk
mentriger otpodiac sehingga sudut picu pada triac dapat dikontrol sudut fasanya sehingga
lampu pijar AC dapat menyesuiakan kecerahannya sesuai pengaturan dari triac.
LM 35
Lampu AC
Arduino Uno
3
2.3 Perancangan Perangkat Lunak
2.3.1. Perancangan Sistem Kendali
Perancangan sistem kendali dapat dijelaskan melalui diagram blok sebagai
berikut :
Set Point Controller
Arduino Uno
Optocoupler TRIAC AKTUTOR
LAMPU
Feedback
LM35
+
-
OUT
Gangguan
(Kipas)
DRIVER
Rangkaian
Zero Crossing
Gambar 2 Blok Diagram Sistem Kendali
Dari diagram blok tersebut dapat dijelaskan masing-masing blok adalah
sebagai berikut :
• SV akan diatur menggunakan potensiometer yang akan mempengaruhi keluaran
suhu lampu.
• Arduino Uno merupakan kontroller yang akan bertugas untuk melakukan sistem
kendali dari nilai yang didapat yaitu SV dan PV.
• Rangkaian Zero Crossing merupakan rangkaian yang diperlukan oleh sistem agar
Arduino Uno dapat mengendalikan daya dari lampu pijar dengan baik.
• Optokopler dan TRIAC merupakan komponen yang diperlukan untuk
memanipulasi keluaran dari Arduino Uno agar bisa mengendalikan lampu sesuai
dengan SV yang diberikan.
• Sensor Suhu LM35 merupakan komponen yang akan digunakan sebagai umpan
balik dari kontroller yang berfungsi untuk mengukur nilai suhu yang dihasilkan
oleh lampu.
Kemudian dari blok diagram diatas dapat ditentukan karakteristik yang akan di
rancang untuk sistem kendali PID sebagai berikut :
• Rise time, diharapkan cepat sehingga respon ke aktuator akan cepat.
• Overshoot, diharapkan dibawah 5% sehingga tidak terlalu menyimpang dari SV
yang telah di atur.
• Steady-state error, diharapkan sebesar 0% sehingga sesuai dengan nilai SV ketika
steady state.
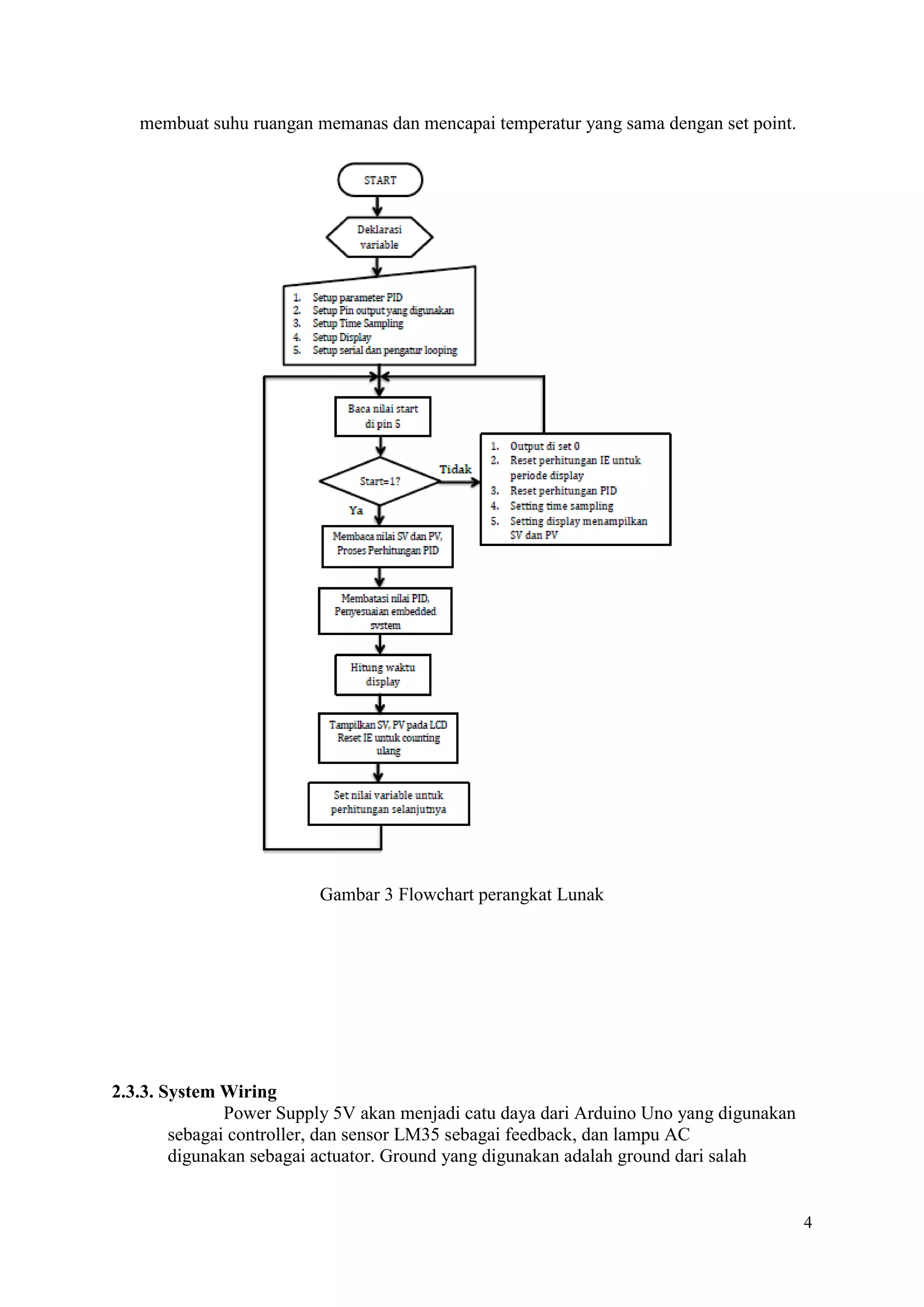
2.3.2. Perancangan Program
Ketika potensiometer diputar maka data akan dikonversi kedalam bentuk digital
sehingga memberi masukan kepada Arduino Uno sebagai setpoint, dimana Arduino Uno
akan memproses kendalinya dan akan memberi output yang dikuatkan atau di drive oleh
TRIAC untuk bisa menggerakan actuator berupa lampu sehingga panas dari lampu akan
4
membuat suhu ruangan memanas dan mencapai temperatur yang sama dengan set point.
Gambar 3 Flowchart perangkat Lunak
2.3.3. System Wiring
Power Supply 5V akan menjadi catu daya dari Arduino Uno yang digunakan
sebagai controller, dan sensor LM35 sebagai feedback, dan lampu AC
digunakan sebagai actuator. Ground yang digunakan adalah ground dari salah
5
satu pin di Arduino. Pin A1 dihubungkan dengan sensor LM35. Pin 7 Arduino
digunakan untuk input driver triac untuk menentukan sudut picu dari rangkaian zero
crossing yang kemudia akan memerintahkan lampu untuk menyala. Pin A5 Arduino
digunakan untuk membaca potensiometer sebagai nilai setpoint dari sistem.
Gambar 4 system wiring
III Penutup
Demikian dokumen B300 ini dibuat untuk selanjutnya dapat dijadikan acuan untuk
pengembangan-pengembangan bagi tahapan dan dokumentasi berikutnya.
6
KEMENTERIAN PENDIDIKAN DAN KEBUDAYAAN
POLITEKNIK NEGERI BANDUNG
Jln. Gegerkalong Hilir, Ds. Ciwaruga, Bandung 40012, Kotak Pos 1234, Telepon (022) 2013789, Fax. (022)
2013889 Homepage :www.polban.ac.id Email : polban@polban.ac.id
Lembar Sampul Dokumen B400
Judul Dokumen
Dokumen B400: “Sistem Kendali Temperatur Ruangan dengan
Metode PID Menggunakan LM35 Sebagai Sensor dan Driver Triac
Berbasis Arduino”
Jenis Dokumen B400
Nomor Dokumen B400 – 01
Nomor Revisi 01
Nama File 2A2_RaflyFernanda_SUHUB400
Tanggal Penerbitan 4-5-2019
Unit Penerbit
Jumlah Halaman 9
Data Pengusul
Pengusul
Nama
Jabatan
Mahasiswa D – III
Teknik Elektronika
Rafly Fernanda 171311020
Tanggal 4 - 5 - 2019 Tanda Tangan
Lembaga Politeknik Negeri Bandung
Alamat
Jln. Gegerkalong Hilir, Ds. Ciwaruga Bandung 40012, Kotak Pos 1234,
Telepon (022) 2013789, Fax. (022) 2013889
Telepon : 022-2013789 Faks : 022-2013889 Email : polban@polban.ac.id
I Pengantar
Dokumen B400 ini dibuat sebagai proposal pengembangan pembuatan alat mengenai
“Sistem Kendali Temperatur Ruangan dengan Metode PID Menggunakan LM35 Sebagai
Sensor dan Driver Triac Berbasis Arduino” yang ditujukan sebagai projek mandiri tiga mata
kuliah yaitu Sistem Kendali Digital, Elektronika Daya dan Instrumentasi Elektronika program
studi D3 Teknik Elektronika Politeknik Negeri Bandung. Penulisan isi dokumen ini sebagai
syarat kelengkapan dokumen pengembangan dari segi analisa dan perancangan.
1.1 Ringkasan Isi Dokumen
Dokumen B400 ini berisi proses dan implementasi dalam pengembangan alat secara
detail yang berjudul “Sistem Kendali PID Suhu Ruangan berbasis Arduino dengan
TRIAC dan Sensor LM35”.
Secara garis besar isi dokumen ini menjelaskan bagian elektronik yaitu perangkat
elektronik yang digunakan pada sistem ini. Dan bagian komputer menjelaskan
implementasi pemrograman software sistem ini.
1.2 Tujuan Penulisan
Tujuan penulisan dokumen ini secara umum adalah memberikan gambaran berupa
sistem yang dipakai berkaitan dengan elektronik, mekanik, kendali, dan komputer dalam hal
pengembangan dari sebuah konsep dan ide pada dokumen sebelumnya, sehingga proyek ini
bisa terealisasikan.
Sedangkan tujuan khusus dari dokumen ini adalah:
• Mempermudah pemahaman pembaca mengenai alat yang akan dibuat,
• Sebagai landasan dalam proses pengerjaan proyek mandiri sistem kendali digital.
• Sebagai acuan dalam pengembangan proyek dalam jangka panjang,
• Sebagai dokumentasi tahapan dalam pengembangan sebuah proyek mandiri system
kendali digital.
II. Realisasi Perancangan
2.1 Pendahuluan
Pada pengembangan proyek ini memberikan perancangan elektronik akan
menjadi acuan dalam proses pengambangan dan perealisasian proyek sehingga dalam
2
pengerjaannya bisa menjadi lebih mudah dan tidak menutup kemungkinan bila disaat
proses pengerjaannya mengalami beberapa perubahan dan modifikasi. Dalam realisasi
perancangan elektronik perlu dilakukan pengujian pada setiap komponen atau blok dari
sistem yang menyatakan komponen dalam keadaan baik atau tidak.
2.2 Realisasi Aspek Elektronik
2.2.1 Pengetesan Set Point
Gambar 1. Rangkaian Potensio Terhadap Arduino Uno
Pengetesan Potensiometer yang berfungsi sebagai pengatur Set Point (SV)
dilakukan dengan cara membuat rangkaian seperti diatas. Dengan menggunakan
program untuk mengkonversikan pembacaan potensiometer dapat dilihat pada
serial plotter sebagai berikut.
Gambar 2. Source Code untuk pengetesan Set Point
3
Gambar 3. Respon Pengaturan Set Point
Dari hasil pengujian diatas, dapat dikatakan bahwa potensiometer yang digunakan
dalam keadaan yang baik.
2.2.2 Pengetesan Sensor
Gambar 4 Rangkaian Sensor Terhadap Arduino Uno
Sensor yang digunakan sebagai feedback pada perancangan ini adalah sensor
suhu yaitu LM35 dapat dilihat pada gambar diatas. Sensor LM35 digunakan
untuk mengukur suhu dari lampu pada ruangan yang kemudian akan dihitung
secara matematis dengan nilai setpoint.
a. Tanpa Filter
Gambar 5. Source Code Pengetesan LM35 Tanpa Filter
4
Gambar 6. Respon Sensor LM35 Tanpa Filter
b. Dengan Filter
Dikarenakan pada pembacaan suhu masih terdapat noise, seperti yang
terlihat pada gambar 6, maka oleh itu dibutuhkan filter untuk mengurangi atau
menghilangkan noise yang timbul saat pembacaan. Filter yang akan digunakan
untuk memperbaiki hasil pembacaan berupa filter digital. Untuk mencari nilai
frekuensi cutoffnya maka diperlukan proses-proses sebagai berikut :
1. Menghitung range waktu asli menggunakan stopwatch untuk range
waktu pada gambar. Didapat range waktu asli untuk range waktu
gambar adalah 4,76 detik.
2. Langkah selanjutnya adalah mengukur range waktu gambar
menggunakan program editor gambar seperti CorelDraw dll. Disini
saya menggunakan Adobe Photoshop untuk mengukur range waktu
gambar dan periode sinyal gambar.
3. Selanjutnya adalah mengukur panjang periode sinyal noise pada
gambar dengan cara yang sama seperti sebelumnya. Didapat range
waktu gambar pada Adobe Photoshop sebesar 275,53 mm dan Panjang
periode sinyal noise sebesar 3,28 mm.
Gambar 7. Proses Pengukuran Periode Sinyal Noise dan waktu pada Gambar
4. Setelah didapat nilai-nilai variable yang dibutuhkan. Maka langkah
terakhir adalah memasukkan variable-variable yang telah didapat pada
persamaan-persamaan untuk mendapatkan nilai frekuensi cutoff.
𝑃𝑒𝑟𝑖𝑜𝑑𝑒 𝑆𝑖𝑛𝑦𝑎𝑙 𝐴𝑠𝑙𝑖 (𝑇)
𝑅𝑎𝑛𝑔𝑒 𝑊𝑎𝑘𝑡𝑢 𝐴𝑠𝑙𝑖
=
𝑃𝑒𝑟𝑖𝑜𝑑𝑒 𝑆𝑖𝑛𝑦𝑎𝑙 𝐺𝑎𝑚𝑏𝑎𝑟 (𝑇𝑔)
𝑅𝑎𝑛𝑔𝑒 𝑊𝑎𝑘𝑡𝑢 𝐺𝑎𝑚𝑏𝑎𝑟
𝑃𝑒𝑟𝑖𝑜𝑑𝑒 𝑆𝑖𝑛𝑦𝑎𝑙 𝐴𝑠𝑙𝑖 (𝑇)
4,76
=
3,28
275,53
5
𝑃𝑒𝑟𝑖𝑜𝑑𝑒 𝑆𝑖𝑛𝑦𝑎𝑙 𝐴𝑠𝑙𝑖 (𝑇) =
3,28
275,53
𝑥 4,76 = 0,0558
𝑓 =
1
𝑇
=
1
0,0558
= 17,92 𝐻𝑧
ω = 2πf = 2 × 3,14 × 17,92 = 112,544 rad
𝑓c=1,12
Didapat nilai frekuensi cutoff sebesar 1,12. Selanjutnya adalah
memasukkan nilai tersebut pada program yang digunakan.
Program yang digunakan pada Arduino adalah program hasil diskritisasi
langsung persamaan analog pada filter low pass analog, yakni sebagai berikut :
Gambar 8. Source Code Pengetesan LM35 dengan Filter
Gambar 9. Respon Sensor LM35 dengan Filter
Setelah diuji ulang menggunakan filter, hasil pembacaan suhu pada serial plotter
sudah menunjukkan hasil yang lebih baik (merah) dibanding hasil pembacaan suhu
tanpa filter (biru).
2.2.2 Pengetesan Driver
Pengujian Driver TRIAC BTA12 dan Rangkaian Zero Crossing dilakukan dengan cara
membuat rangkaian Dimmer Lampu AC menggunakan Arduino seperti di bawah ini.
6
Gambar 10. Rangkaian Uji Coba Driver TRIAC BTA12 dan Zero Crossing
Gambar 11. Source Code Pengetesan Driver Triac
Keluaran dari Arduino ini berupa nilai sudut penyalaan yaitu 0 – 128 untuk 0 – 10
ms, sehingga apabila nilai dari sudut penyalaan ini diubah maka daya yang disalurkan pada
beban melalui TRIAC BTA12 dan Opto TRIAC MOC3021 akan bervariasi tergantung dari
sudut penyalaan yang diberikan. Nilai sudut penyalaan diatur menggunakan potensiometer
yang terhubung pada Arduino.
Pengetesan Driver TRIAC dilakukan dengan menggunakan rangkaian Zero
Crossing yang dihubungkan pada Arduino dan diberi set point sehingga di dapat
data seperti berikut :
a. Potensiometer di set minimum
7
Pada saat potensiometer di set minimum keadaan lampu tidak menyala.
b. Potensiometer di set medium
Pada saat potensiometer di set sedang keadaan lampu menyala tidak terlalu
terang.
c. Potensiometer di set maksimum
Pada saat potensiometer di set maksimum keadaan lampu menyala dengan
terang.
III Kesimpulan
Dari data yang telah terlampir di atas, dapat disimpulakan sebagai berikut :
Komponen / Rangkaian Kondisi
8
Potensiometer sebagai SV Baik
Arduino Uno sebagai Controller Baik
Sensor LM35 sebagai Feedback Baik
Lampu AC 220V sebagai Aktuator Baik
Rangkaian Zero Crossing Baik
TRIAC sebagai Driver Aktuator Baik
Rangkaian TRIAC Baik
IV Referensi
Project mandiri 2B, Dokumen B100-B600 Suryani Nurhayni
Project mandiri 2B, Dokumen B100-B600 Saarah Nur F
https://www.academia.edu/30947567/SKT4C_B400
https://www.scribd.com/document/336736885/Dokumen-B400-Miniatur-Kontrol-
Suhu-Dengan-Metode-PID
V Penutup
Demikian dokumen B400 ini dibuat untuk dapat dijadikan sebagai acuan
untuk pengembangan bagi tahapan dan dokumentasi berikutnya.
9
KEMENTERIAN PENDIDIKAN DAN KEBUDAYAAN
POLITEKNIK NEGERI BANDUNG
Jln. Gegerkalong Hilir, Ds. Ciwaruga, Bandung 40012, Kotak Pos 1234, Telepon (022) 2013789, Fax. (022)
2013889 Homepage :www.polban.ac.id Email : polban@polban.ac.id
Lembar Sampul Dokumen B500
Judul Dokumen
Dokumen B500: “Sistem Kendali Temperatur Ruangan dengan
Metode PID Menggunakan LM35 Sebagai Sensor dan Driver Triac
Berbasis Arduino”
Jenis Dokumen B500
Nomor Dokumen B500 – 01
Nomor Revisi 01
Nama File 2A2_RaflyFernanda_SUHUB500
Tanggal Penerbitan 6-5-2019
Unit Penerbit
Jumlah Halaman 5
Data Pengusul
Pengusul
Nama
Jabatan
Mahasiswa D – III
Teknik Elektronika
Rafly Fernanda 171311020
Tanggal 6 - 5 - 2019 Tanda Tangan
Lembaga Politeknik Negeri Bandung
Alamat
Jln. Gegerkalong Hilir, Ds. Ciwaruga Bandung 40012, Kotak Pos 1234,
Telepon (022) 2013789, Fax. (022) 2013889
Telepon : 022-2013789 Faks : 022-2013889 Email : polban@polban.ac.id
I Pengantar
Dokumen B500 ini berisi tentang dokumen proses desain kendali PID dalam
mengembangkan Sistem Sistem Kendali Suhu Ruangan dengan metode PID berbasis Arduino
Uno, Triac, dan LM35. Deskripsi dan gambaran umum proyek telah diuraikan pada dokumen
B100, spesifikasi telah diuraikan pada dokumen B200, perancangan desain telah diurakan
pada dokumen B300 dan pengujian komponen dan alat telah dilakukan di dokumen B400.
Pada dokumen ini akan dijelaskan desain kendali PID yang akan diimplementasikan pada
Sistem Kendali Suhu Ruangan dengan metode PID berbasis Arduino Uno, Triac, dan LM35.
1.1 Ringkasan Isi Dokumen
Dokumen B500 ini berisi desain kendali dan implementasi dalam pengembangan
alat secara detail yang berjudul “Sistem Kendali PID Suhu Ruangan berbasis
Arduino dengan TRIAC dan Sensor LM35”.
Secara garis besar isi dokumen ini menjelaskan desain kendali metode PID dengan
menggunakan cara Ziegler Nichols 1. Dan menentukan parameter nilai PID dari respon yang
muncul dari kendali suhu.
1.2 Tujuan Penulisan
Tujuan penulisan dokumen B500 ini secara umum adalah memberikan gambaran
berupa sistem yang dipakai berkaitan dengan elektronik, mekanik, kendali, dan komputer
dalam hal pengembangan dari sebuah konsep dan ide pada dokumen sebelumnya, sehingga
proyek ini bisa terealisasikan.
Sedangkan tujuan khusus dari dokumen ini adalah:
• Mempermudah pemahaman pembaca mengenai alat yang akan dibuat,
• Sebagai landasan dalam proses pengerjaan proyek mandiri sistem kendali digital.
• Sebagai acuan dalam pengembangan proyek dalam jangka panjang,
• Sebagai dokumentasi tahapan dalam pengembangan sebuah proyek mandiri system
kendali digital.
II. Linearisasi dan Kalibrasi Sensor
2
Sensor yang digunakan pada alat Miniatur Sistem Kendali Suhu Ruangan
Menggunakan Metode PID Berbasis Arduino Uno ini adalah sensor suhu LM35.
Setelah sebelumnya pada dokumen B400, dilakukan penambahan filter digital pada
sensor ini untuk mengurangi atau menghilangkan noise yang timbul saat pembacaan.
Maka selanjutnya pada bagian ini akan dilakukan linearisasi dan kalibrasi pada sensor
tersebut. Adapun tujuan dari linearisasi adalah untuk mendapatkan keluaran yang
berubah secara linier terhadap variabel masukan meskipun keluaran sensornya tidak
linier. Sedangkan tujuan dari kalibrasi adalah untuk menentukan deviasi kebenaran
konvensional nilai penunjukan suatu instrumen ukur.
2.1 Proses Linearisasi dan Kalibrasi
Langkah pertama yang harus dilakukan ialah mengambil data perbandingan
antara hasil pembacaan pembanding yaitu termometer dengan hasil pembacaan sensor.
Adapun datanya adalah sebagai berikut :
Pembacaan Termometer Pembacaan Sensor
31°C 29,32°C
40°C 39,81°C
Setelah didapat data, maka langkah selanjutnya adalah memasukan data tersebut
ke persamaan garis y = mx + b agar didapat nilai m dan b. Berikut adalah prosesnya :
• y=a(x)+b
• 31=29,32a+𝑏
40=39,81a+𝑏
____________________________−
−9=−10,49a
a=1,16
• 31=29,32(1,16)+𝑏
𝑏=31-34,15
𝑏= −3,15
Maka didapat persamaan fungsi untuk linearisasi dan kalibrasi sensor :
• 𝑦=1,16(𝑥)−3,15
Dimana x adalah hasil pembacaan sensor dan y adalah hasil pembacaan termometer.
2.2 Realisasi Pada Program
Setelah didapat persamaan fungsi untuk linearisasi dan kalibrasi maka persamaan
tersebut direalisasikan pada program sehingga pembacaan suhu oleh sensor akan sesuai
dengan dengan pembacaan suhu oleh termometer. Berikut adalah realisasinya :
Gambar 1. Realisasi pada Program
3
III. Desain Sistem Kendali
3.1 Perancangan Metode Ziegler-Nichols Tipe 1
Metode yang akan digunakan untuk mendesain kendali pada Miniatur Sistem Kendali
Suhu Ruangan Menggunakan Metode PID Berbasis Arduino Uno ini adalah metode kurva
reaksi atau metode Ziegler-Nichols Tipe 1. Pada proses desain kendali PID menggunakan
metode Ziegler-Nichols Tipe 1 ini, plant diberikan nilai hasil keluaran maksimal yaitu berupa
lampu terang oleh Arduino Uno. Kemudian respon sistem ditampilkan melalui Serial Plotter,
sebelum tampilan Serial Plotter muncul disiapkan stop watch untuk menghitung waktu asli
yang akan digunakan sebagai perbandingan pada penghitungan nilai-nilai parameter. Gambar
yang diambil adalah gambar respon sistem setelah sistem mencapai keadaan steady-state.
Gambar respon sistem yang diperoleh dapat dilihat pada gambar dibawah ini.
Gambar 2.2 Respon Sistem
Dari gambar diatas didapat transisi kenaikan dari respon sehingga dibuat garis
horizontal pada bagian respon steady-state, kemudian diberikan 2 buah garis vertikal untuk
menunjukkan sumbu yang terpotong pada kordinat x, sehingga nantinya akan didapat nilai T
dan L. Hasil desain dapat dilihat pada gambar dibawah ini.
4
Gambar 2.3 Proses Desain Kendali PID Menggunakan Metode Ziegler-Nichols Tipe 1
Pada gambar diatas, didapat nilai T gambar = 41,40 mm, L gambar = 1,77 mm, dan,
range waktu gambar sebesar 446,69 mm. Hasil perhitungan waktu menggunakan stop watch
didapat waktu sebesar 31 menit 8 detik atau 1868 detik. Dari data-data yang telah didapatkan
maka dapat dicari nilai dari T dan L yang sebenarnya menggunakan perbandingan-
perbandingan sebagai berikut.
𝑇 𝑎𝑠𝑙𝑖 =
Tgambar
Range Waktu Gambar
× Range Waktu Asli
𝑇 𝑎𝑠𝑙𝑖 =
41,40
446,69
× 1868
𝑇 𝑎𝑠𝑙𝑖 = 173.12
𝐿 𝑎𝑠𝑙𝑖 =
L gambar
Range Waktu Gambar
× Range Waktu Asli
𝐿 𝑎𝑠𝑙𝑖 =
1,77
446,69
× 1868
𝐿 𝑎𝑠𝑙𝑖 = 7,40
3.2 Hasil Desain
Setelah didapat nilai L dan T asli maka selanjutnya adalah mencari nilai Kp, Ti, Td
menggunakan persamaan dibawah ini.
Tipe Controller Kp Ti Td
PID 1,2 T/L 2L 0,5L
Kp= 1,2 ×
173,12
7,40
KP=28,07
Ti=2 × 7,40
Ti=14,80
Td=0,5 × 7,40
Td=3,7
Ki=
𝐾𝑝
𝑇𝑖
Ki=
28,07
14,80
Ki=1,89
Kd=𝐾𝑝 × 𝑇𝑑
Kd=28,07 × 3,7
Kd=103,85
5
IV Referensi
Project mandiri 2B, Dokumen B100-B600 Suryani Nurhayni
Project mandiri 2B, Dokumen B100-B600 Saarah Nur F
http://instrumentationsystem.blogspot.co.id/2011/05/metoda-tuning-zieglernichols.
html
Project Mandiri SKD 4-C
V Penutup
Demikian dokumen B500 ini dibuat untuk dapat dijadikan sebagai acuan
untuk pengembangan bagi tahapan dan dokumentasi berikutnya.
6
KEMENTERIAN PENDIDIKAN DAN KEBUDAYAAN
POLITEKNIK NEGERI BANDUNG
Jln. Gegerkalong Hilir, Ds. Ciwaruga, Bandung 40012, Kotak Pos 1234, Telepon (022) 2013789, Fax. (022)
2013889 Homepage :www.polban.ac.id Email : polban@polban.ac.id
Lembar Sampul Dokumen B600
Judul Dokumen
Dokumen B600: “Sistem Kendali Temperatur Ruangan dengan
Metode PID Menggunakan LM35 Sebagai Sensor dan Driver Triac
Berbasis Arduino”
Jenis Dokumen B600
Nomor Dokumen B600 – 01
Nomor Revisi 01
Nama File 2A2_RaflyFernanda_SUHUB600
Tanggal Penerbitan 20-5-2019
Unit Penerbit
Jumlah Halaman 3
Data Pengusul
Pengusul
Nama
Jabatan
Mahasiswa D – III
Teknik Elektronika
Rafly Fernanda 171311020
Tanggal 20 - 5 - 2019 Tanda Tangan
Lembaga Politeknik Negeri Bandung
Alamat
Jln. Gegerkalong Hilir, Ds. Ciwaruga Bandung 40012, Kotak Pos 1234,
Telepon (022) 2013789, Fax. (022) 2013889
Telepon : 022-2013789 Faks : 022-2013889 Email : polban@polban.ac.id
I Pengantar
Dokumen B600 ini dibuat sebagai proposal pengembangan pembuatan alat mengenai
“Sistem Kendali Temperatur Ruangan dengan Metode PID Menggunakan LM35 Sebagai Sensor dan
Driver Triac Berbasis Arduino” yang ditujukan sebagai projek mandiri tiga mata kuliah yaitu
Sistem Kendali Digital, Elektronika Industri dan Instrumentasi Elektronika program studi D3
Teknik Elektronika Politeknik Negeri Bandung. Penulisan isi dokumen ini sebagai syarat
kelengkapan dokumen pengembangan dari segi analisa dan perancangan.
1.1 Ringkasan Isi Dokumen
Dokumen B600 ini berisi kelanjutan perancangan dari alat yang dikembangkan
dengan judul “Sistem Kendali Temperatur Ruangan dengan Metode PID Menggunakan LM35 Sebagai
Sensor dan Driver Triac Berbasis Arduino ”. Deskripsi dan gambaran umum proyek telah
diuraikan pada dokumen B100, spesifikasi tentang alat telah diuraikan pada dokumen B200,
perancangan desain tentang alat telah diuraikan pada dokumen B300, dan realisasi alat telah
diuraikan pada dokumen B400, serta pengujian spesifikasi subsistem dari alat telah diuraikan
pada dokumen B500. Pada dokumen ini akan dijelaskan mengenai pengujian spesifikasi sistem
dari alat yang telah direalisasikan.
1.2 Tujuan Penulisan
Tujuan penulisan dokumen B600 ini secara umum adalah memberikan gambaran
berupa sistem yang dipakai berkaitan dengan elektronik, mekanik, kendali, dan komputer
dalam hal pengembangan dari sebuah konsep dan ide pada dokumen sebelumnya, sehingga
proyek ini bisa terealisasikan.
Sedangkan tujuan khusus dari dokumen ini adalah:
• Mempermudah pemahaman pembaca mengenai alat yang akan dibuat,
• Sebagai landasan dalam proses pengerjaan proyek mandiri sistem kendali digital.
• Sebagai acuan dalam pengembangan proyek dalam jangka panjang,
• Sebagai dokumentasi tahapan dalam pengembangan sebuah proyek mandiri system
kendali digital.
8
II. Realisasi Tuning Kendali
2.1. Tuning Awal Kendali
Setelah melakukan proses desain ZN1, maka diperoleh parameter seperti berikut
ini : Kp = 28,07; Ti = 14,80; Td = 3,7. dengan parameter tersebut maka
diperoleh respon sistem seperti berikut.
2.2. Tuning Akhir Kendali
Untuk memperbaiki hasil respon yang menjauhi setpoint maka diperoleh parameter
seperti berikut ini : Kp = 180; Ti = 18; Td = 3,7. Dan hasil respon system tuning parameter
akhir PID dengan Backward Difference sebagai berikut :
9
2.3. Pengetesan dengan Gangguan
Ketika respon yang didapat sudah stabil, untuk menguji kehandalah dari alat maka
diberikan gangguan pada plant dengan kipas. Maka terlihat bahwa respon saat
diberi gangguan menjadi turun, dan pada saat gangguan dilepas repon dengan cepat
kembali naik dan stabil kembali.
III Referensi
Project mandiri 2B, Dokumen B100-B600 Suryani Nurhayni
Project mandiri 2B, Dokumen B100-B600 Saarah Nur F
http://instrumentationsystem.blogspot.co.id/2011/05/metoda-tuning-zieglernichols.
html
Project Mandiri SKD 4-C
IV Penutup
Demikian dokumen B600 ini dibuat untuk dapat dijadikan sebagai acuan
untuk pengembangan bagi tahapan dan dokumentasi berikutnya.
Gangguan

Sistem Kendali Temperatur Ruangan dengan Metode PID Menggunakan LM35 Sebagai Sensor Driver Triac Berbasis Arduino

  • 1.
    i Sistem Kendali TemperaturRuangan dengan Metode PID Menggunakan LM35 Sebagai Sensor Driver Triac Berbasis Arduino Dibuat untuk memenuhi salah satu tugas Project Mandiri mata kuliah Sistem Kendali Digital Penyusun : Nama : Rafly Fernanda NIM : 171311020 Kelas : 2A-2 PROGRAM STUDI D3 TEKNIK ELEKTRONIKA POLITEKNIK NEGERI BANDUNG 2019
  • 2.
    KATA PENGANTAR Puji syukurpanjatkan atas kehadirat Allah SWT yang telah memberikan rahmat serta karunia-Nya. Sehingga saya dapat menyelesaikan tugas Project Mandiri tiga mata kuliah yaitu Sistem Kendali Digital, Elektronika Industri dan Instrumentasi Elektronika yang “Sistem Kendali Temperatur Ruangan dengan Metode PID Menggunakan LM35 Sebagai Sensor Driver Triac Berbasis Arduino”dengan baik. Project Mandiri ini dibuat untuk memenuhi salah satu tugas Mata Kuliah Sistem Kendali Digital pada Semester 4 Program Studi D3 - Teknik Elektronika Politeknik Negeri Bandung. Dokumen ini berisi gabungan dari B100-B600 yang telah dibuat, dimana B100 berisi tentang deskripsi dan gambaran umum proyek, B200 berisi tentang spesifikasi tentang alat, B300 berisi tentang perancangan desain tentang alat, B400 berisi tentang realisasi alat, B500 berisi tentang pengujian spesifikasi subsistem dari alat, dan B600 berisi tentang pengujian psesifikasi sistem dari alat yang telah terealisasikan. Saya menyadari bahwa dalam pembuatan project mandiri ini masih jauh dari sempurna, oleh karena itu kritik dan saran. Bandung,9/7/2019 Penyusun
  • 3.
    2 KEMENTERIAN PENDIDIKAN DANKEBUDAYAAN POLITEKNIK NEGERI BANDUNG Jln. Gegerkalong Hilir, Ds. Ciwaruga, Bandung 40012, Kotak Pos 1234, Telepon (022) 2013789, Fax. (022) 2013889 Homepage :www.polban.ac.id Email : polban@polban.ac.id Lembar Sampul Dokumen B100 Judul Dokumen Dokumen B100: “Sistem Kendali Temperatur Ruangan dengan Metode PID Menggunakan LM35 Sebagai Sensor dan Driver Triac Berbasis Arduino” Jenis Dokumen B100 Nomor Dokumen B100 – 01 Nomor Revisi 0 Nama File 2A2_Rafly.Fernanda_SUHUB100 Tanggal Penerbitan 1 April 2019 Unit Penerbit Jumlah Halaman 4 Data Pengusul Pengusul Nama Jabatan Mahasiswa D – III Teknik Elektronika Rafly Fernanda 171311020 Tanggal 1 - 04 – 2019 Tanda Tangan Lembaga Politeknik Negeri Bandung Alamat Jln. Gegerkalong Hilir, Ds. Ciwaruga Bandung 40012, Kotak Pos 1234, Telepon (022) 2013789, Fax. (022) 2013889 Telepon : 022-2013789 Faks : 022-2013889 Email : polban@polban.ac.id
  • 4.
    3 I Pengantar 1.1 Ringkasanisi dokumen Dokumen B100 berisi tentang gagasan atau ide proyek gabungan pada sebuah sistem kompas yang berfungsi sebagai penunjuk arah mata angin yang ditujukan sebagai tugas proyek mata kuliah praktek Sistem Kendali Digital, Elektronika Industri 2, dan Instrument program studi D3 Teknik Elektronika Politeknik Negeri Bandung. Penulisan dokumen berdasar pada ide pengembangan yang berisi antara lain : konsep, desain dan, perangkat/tools yang akan digunakan. 1.2 Tujuan penulisan dari dokumen ini yaitu : 1. Sebagai bahan pembelajaran untuk sistem kendali digital,Elektronika Industri 2, dan Instrumen secara langsung yang di implementasikan pada sebuah alat. 2. Untuk mengetahui lebih lanjut penguat daya dan sensor yang digunakan. 3. Dapat mempelajari pendekatan dan parameter-paramater kendali dari alat yang dibuat.
  • 5.
    4 II Proposal Pengembangan 2.1Pendahuluan Sebuah komputer dapat mengendalikan sebuah rangkaian/alat elektronika menggunakan sebuah chip IC yang dapat diisi program dan logika yang disebut teknologi Mikroprosesor .Pada Sistem Kendali Temperatur ini memanfaatkan mikrokontroller sebagai controller dimana algoritma sistem dipusatkan pada satu mikrokontroller. Mikrokontroler Arduino saat ini menjadi salah satu development board yang banyak digunakan untuk mendukung pembelajaran dan pengembangat alat-alat sederhana. Arduino digunakan sebagai salah satu controller dalam mengaplikasikan sistem kendali digital dengan metode PID. Berdasarkan perencanaan, perancangan, dan pengoperasian diharapkan Sistem Kendali Temperatur Ruangan dapat bekerja sesuai dengan yang diharapkan dan sesuai dengan fungsinya. Semoga alat ini dapat di implementasikan untuk Kendali temperature ruangan yang berfanmaat bagi manusia. 2.2 Desain Sistem Kendali temperatur Gambar 1. Blok Diagram Sistem Kendali Berdasarkan blok diagram pada gambar 1 maka rancangan komponen yang akan dibuat ialah : • Set Point = Potensiometer • Controller = Arduino UNO • Penguat Daya = Triac • Aktuator = Lampu • Sensor = LM35
  • 6.
    5 2.3 Latar Belakang Temperaturmerupakan besaran yang menyatakan nilai suhu bisa dalam Celcius Fahrenheit atau Kelvin. Kebutuhan Temperatur ruangan bervariasi tergantung kegiatan yang dilakukan. Seiring dengan berkembangnya teknologi, suhu dapat dikendalikan oleh perangkat elektronika untuk mendapatkan besaran suhu yang diinginkan. Sistem kendali merupakan suatu cara untuk melakukan hal tersebut. Sistem pengendalian otomatis sangat menguntungkan bagi manusia. Selain bisa membuat pekerjaan menjadi lebih mudah, pengendalian otomatis juga dapat mengurangi kesalahan yang dilakukan oleh manusia (human error) dan meningkatkan efektifitas kerja. Berdasarkan topik tersebut, penulis membuat suatu alat berbasis teknologi dengan kendali PID yang diberi judul “Sistem Kendali Temperatur Ruangan dengan Metode PID Menggunakan LM35 Sebagai Sensor dan Driver Triac Berbasis Arduino”. Alat yang terdiri dari komponen elektronika, sensor, penguat, actuator, dan sebuah embedded system yang dikoordinasikan dengan Bahasa C pemrograman pada Arduino dengan menggunakan kendali digital PID. 2.4 Perumusan Masalah Berdasarkan latar belakang yang telah dijelaskan, maka permasalahan yang dibahas yaitu : 1. Membuat dan merancang sistem kendali suhu pada ruangan. 2. Merancang, membuat, dan menguji sistem kendali suhu. 2.5 Batasan Masalah Pembahasan dalam alat ini dibatasi pada proses pemberian nilai set (set point) yang manual dan proses keluaran suhu dengan menggunakan lampu. Setiap bagian dibuat terpisah agar memudahkan dalam proses perancangan dan proses maintenance apabila pada salah satu blok rangkaian terjadi kerusakan. 2.6 Luaran yang Diharapkan Berdasarkan perumusan masalah yang telah dijelaskan, maka luaran yang diharapkan dalam proyek ini yaitu : 1. Alat Sistem Kendali Suhu Ruangan Menggunakan Metode PID Berbasis Arduino Uno. 2. Sistem kendali PID sesuai dengan rancangan. 2.7 Konsep Sistem plant yang terdiri dari penguat daya, aktuator dan Manipulator (optional). Aktuator yang digunakan pada sistem ini adalah sebuah lampu yang akan berfungsi sebagai pemanas.
  • 7.
    6 Hasil pembacaan Potensiometerdikonversi menjadi Setpoint dalam bentuk derajat Celcius untuk menentukan temperatrur. Simpangan dari nilai temperatur terhadap nilai setpoint disebut sebagai Error. Nilai error inilah yang akan diolah oleh sistem kendali PID temperatur sesuai dengan nilai setpoint serta mempertahankan kondisi tersebut. Dan untuk feedback menggunakan sensor suhu LM35 3. Penutup Demikian dokumen B100 ini dibuat untuk dapat dilanjutkan sebagai acuan untuk pengembangan bagi tahapan dan dokumentasi berikutnya.
  • 8.
    7 KEMENTERIAN PENDIDIKAN DANKEBUDAYAAN POLITEKNIK NEGERI BANDUNG Jln. Gegerkalong Hilir, Ds. Ciwaruga, Bandung 40012, Kotak Pos 1234, Telepon (022) 2013789, Fax. (022) 2013889 Homepage :www.polban.ac.id Email : polban@polban.ac.id Lembar Sampul Dokumen B200 Judul Dokumen Dokumen B200: “Sistem Kendali Temperatur Ruangan dengan Metode PID Menggunakan LM35 Sebagai Sensor dan Driver Triac Berbasis Arduino” Jenis Dokumen B200 Nomor Dokumen B200 – 01 Nomor Revisi 00 Nama File 2A2_RaflyFernanda_SUHUB200 Tanggal Penerbitan 22 April 2019 Unit Penerbit Jumlah Halaman 8 Data Pengusul Pengusul Nama Jabatan Mahasiswa D – III Teknik Elektronika Rafly Fernanda 171311020 Tanggal 22 - 4 - 2019 Tanda Tangan Lembaga Politeknik Negeri Bandung Alamat Jln. Gegerkalong Hilir, Ds. Ciwaruga Bandung 40012, Kotak Pos 1234, Telepon (022) 2013789, Fax. (022) 2013889 Telepon : 022-2013789 Faks : 022-2013889 Email : polban@polban.ac.id
  • 9.
    8 I Pengantar 1.1 RingkasanIsi Dokumen Dokumen B200 ini berisi tentang dokumen spesifikasi alat yang yang dibuat sebagai tugas akhir mata kuliah Sistem Kendali Lanjut. Meliputi spesifikasi sistem dalam mengembangkan alat yang dibuat dengan judul “Sistem Kendali Temperatur Ruangan dengan Metode PID Menggunakan LM35 Sebagai Sensor dan Driver Triac Berbasis Arduino “serta detail dari alat yang akan dibuat dari proyek mandiri tiga mata kuliah yaitu Sistem Kendali Digital, Elektronika Daya dan Intrumentasi Elektronika program studi D3 Teknik Elektronika Politeknik Negeri Bandung. Dokumen B200 berisi tentang mekanisme alat, cara kerja dan spesifikasi dari perangkat keras yang digunakan. 1.2 Tujuan Penulisan dan Kegunaan Dokumen Tujuan pembuatan dokumen B200 yaitu sebagai salah satu bagian dari rangkaian dokumentasi dalam pengembangan proyek. Dokumen B200 dapat menjadi acuan apabila terjadi ketidaksesuaian terhadap alat dan komponen yang akan dirancang. Sehingga memudahkan tindak lanjut/troubleshooting dari kekurangan sistem bila terjadi saat pengerjaan. Selain itu, dokumen B200 dapat menggambarkan bagaimana cara kerja dari alat yang akan dibuat, mekanisme alat, dan Teknik dalam pengembangan alat.
  • 10.
    9 II Functional RequirementSpecification (FRS) 2.1 Pendahuluan 2.1.1 Gambaran Umum Sistem ini bekerja dengan input yang diberikan oleh pengaturan potensiometer sebagai Set Point yang disambungkan pada pin analog dari Arduino dan akan di proses oleh program PID yang kemudian dieksekusi dan akan memerintahkan OptoCoupler dan driver Lampu AC yaitu TRIAC untuk mempertahankan sesuai dengan suhu yang diberikan. Sensor LM35 sebagai sensor feedback yang berfungsi berfungsi untuk mendeteksi nilai suhu yang dihasilkan oleh aktuator yaitu lampu, hasil pengukuran dari sensor ini berupa nilai suhu proses atau Process Value (PV) yang akan diumpan balikkan ke kontroller Arduino Uno. Sehingga apabila aktuator diberi gangguan yaitu berupa tiupan angin dari kipas angin DC, aktuator akan menyesuaikan diri agar suhu yang dihasilkan sesuai dengan nilai awal (Set Point) atau Setpoint Value (SV) yang telah diberikan. Nilai awal (Set Point) atau Setpoint Value (SV) diatur dengan menggunakan potensiometer. 2.1.2 Tujuan Tujuan utama dari dibuatnya alat ini adalah : • Sebagai alat pembelajaran mengenai pengendalian PID yang diaplikasikan kepada suhu ruangan. • Meminimalisir kesalahan / penyimpangan suhu ruangan. • Salah satu contoh pembelajaran penggunaan sensor LM35. 2.1.3 Ruang Lingkup • Teknis : Mengatur suhu ruangan agar tetap sesuai dengan suhu yang diinginkan. • Konten : Target pengguanan alat ini adalah di sekolah, kampus, atau tempat bimbingan lainnya yang terdapat unsur ilmu elektronika yang didalamnya mempelajari pengendalian PID. 2.2 Deskripsi Sistem Karakteristik sistem dari alat ini adalah : • Alat berupa lampu AC yang dihubungkan dengan OptoCoupler dan TRIAC yang dikendalikan oleh mikrokontroler dan catu daya 220V. • Alat dapat diubah setpointnya menggunakan potensiometer yang terhubung dengan mikrokontroler. • Alat akan menghitung suhu dari pendeteksian sensor terhadap LM35 kemudian dilakukan perhitungan oleh mikrokontroler. • Alat akan menyesuaikan suhu sesuai dengan set point yang diberikan.
  • 11.
    10 III Overall Specification 3.1Pendahuluan Pada bagian ini akan membahas mengenai spesifikasi keseluruhan dari “Sistem Kendali Temperatur Ruangan dengan Metode PID Menggunakan LM35 Sebagai Sensor dan Driver Triac Berbasis Arduino” sebagai suatu sistem dan komponen-komponen penyusunnya. Hal-hal yang akan dijelaskan sebagai berikut : • Deskripsi Alat : menjelaskan mengenai cara kerja secara umum dari system alat ini • Deskripsi Perangkat: menjelaskan lebih lanjut perangkat yang mendukung System • Deskripsi Perangkat Lunak: menjelaskan komponen-komponen perangkat lunak penyusun sistem. 3.2 Deskripsi Alat Alat ini bekerja dengan input yang diberikan oleh pengaturan potensiometer sebagai Set Point yang disambungkan pada pin analog dari Arduino dan akan di proses oleh program PID yang kemudian dieksekusi dan akan memerintahkan OptoCoupler dan driver Lampu AC yaitu TRIAC untuk mempertahankan sesuai dengan suhu yang diberikan. Sensor LM35 sebagai sensor feedback yang berfungsi sebagai pembaca suhu dan data yang di dapat akan di berikan kepada Arduino yang akan di koreksi oleh Program PID dan akan disesuaikan dengan menambah / mengurangi nilai suhu seseuai dengan nilai Set Point. Nilai yang diberikan oleh LM35 adalah nilai error yang berarti nilai penyimpangan yang dihasilkan dengan nilai yang diinginkan. Untuk mengetahui kehandalan dari sistem kendali PID yang telah dibuat, maka Sistem Kendali PID Suhu Ruangan berbasis Arduino dengan TRIAC dan Sensor LM35 akan diuji kehandalannya dengan memberikan gangguan berupa kipas pada plant. 3.3 Deskripsi Perangkat Keras 3.3.1 Controller (Arduino Uno) Arduino Uno adalah board mikrokontroler berbasis ATmega328. Uno memiliki 14 pin digital input / output (dimana 6 dapat digunakan sebagai output PWM), 6 input analog, resonator keramik 16 MHz, koneksi USB, jack listrik, header ICSP, dan tombol reset. Uno dibangun berdasarkan apa yang diperlukan untuk mendukung mikrokontroler, sumber daya bisa menggunakan power USB (jika terhubung ke komputer dengan kabel USB) dan juga dengan adaptor atau baterai.
  • 12.
    11 Gambar 2.1 Konfiguranport I/O Arduino Uno Spesifikasi Arduino Uno: • Microcontroller ATmega328 • Operating Voltage 5V • Input Voltage (recommended) 7-12V • Input Voltage (limits) 6-20V • Digital I/O Pins 14 (of which 6 provide PWM output) • Analog Input Pins 6 • DC Current per I/O Pin 40 mA • DC Current for 3.3V Pin 50 mA • Flash Memory 32 KB (ATmega328) of which 0.5 KB used by bootloader • SRAM 2 KB (ATmega328) • EEPROM 1 KB (ATmega328) • Clock Speed 16 MHz • Length 68.6 mm • Width 53.4 mm • Weight 25 g 3.3.2 Driver (TRIAC) TRIAC merupakan komponen yang sangat cocok untuk digunakan sebagai AC Switching (Saklar AC) karena dapat megendalikan aliran arus listrik pada dua arah siklus gelombang bolak-balik AC. TRIAC pada umumnya tidak digunakan pada rangkaian switching yang melibatkan daya yang sangat tinggi. Salah satu alasannya adalah karena karakteristik Switching TRIAC yang non-simetris dan juga gangguan elektromagnetik yang diciptakan oleh listrik yang berdaya tinggi itu sendiri.
  • 13.
    12 Spesifikasi TRIAC : 3.3.3Actuator (Lampu Halogen) Gambar 2.4 Lampu Halogen
  • 14.
    13 Lampu Tungsten Halogenyang digunakan memiliki tegangan maksimal sebesar 12V DC dan Lampu yang digunakan memliki daya 5 Watt sehingga lampu tungsten cocok digunakan sebagai heater pada sistem kendali suhu. 3.3.4 Feedback (LM35) Feedback menggunakan sensor LM35 yitu sensor suhu yang dapat digunakan untuk mengukur besaran suhu dari heater . Sensor Suhu LM35 adalah salah satu jenis sensor yang merubah besaran suhu ke besaran listrik dalam bentuk tegangan. LM35 memiliki 3 buah pin kaki, pin1 untuk INPUT tegangan positif (+), pin2 OUTPUT, pin3 INPUT tegangan negatif/GND (-). Gambar 2.4 Sensor LM35 Spesifikasi dari sensor LM35 : 3.4 Deskripsi Perangkat Lunak Deskripsi perangkat lunak pada alat yang dibuat meliputi tahapan-tahapan tertentu, diantaranya: • Menentukan bahasa pemrograman yang akan digunakan adalah Bahasa C++. • Menentukan software penunjang bahasa pemrograman yang digunakan adalah Arduino IDE. • Membuat dan menguji program yang telah dibuat sesuai dengan respon sistem yang telah diset sesuai spesifikasi serta mensimulasikannya ke Arduino Uno yang telah disiapkan. • Menguji program pada alat yang dibuat.
  • 15.
    14 IV Referensi http://www.caratekno.com/2015/07/pengertian-arduino-uno-mikrokontroler.html http://teknikelektronika.com/pengertian-triac-dan-aplikasi-triac-thyristor/ http://www.nubielab.com/elektronika/analog/optotriac-moc-3041 http://html.alldatasheet.com/htmlpdf/ 5039/MOTOROLA/MOC3041/258/1/MOC3041.html V Penutup Demikiandokumen B200 mengenai fungsi dan spesifikasi secara umum. Dokumen ini akan dikembangkan dengan pembahasan yang lebih rinci mengenai Sistem Kendali Temperatur Ruangan dengan Metode PID Menggunakan LM35 Sebagai Sensor dan Driver Triac Berbasis Arduino pada dokumen selanjutnya.
  • 16.
    15 KEMENTERIAN PENDIDIKAN DANKEBUDAYAAN POLITEKNIK NEGERI BANDUNG Jln. Gegerkalong Hilir, Ds. Ciwaruga, Bandung 40012, Kotak Pos 1234, Telepon (022) 2013789, Fax. (022) 2013889 Homepage :www.polban.ac.id Email : polban@polban.ac.id Lembar Sampul Dokumen B300 Judul Dokumen Dokumen B300: “Sistem Kendali Temperatur Ruangan dengan Metode PID Menggunakan LM35 Sebagai Sensor dan Driver Triac Berbasis Arduino” Jenis Dokumen B300 Nomor Dokumen B300 – 01 Nomor Revisi 01 Nama File 2A2_RaflyFernanda_SUHUB300 Tanggal Penerbitan 22-4-2019 Unit Penerbit Jumlah Halaman 4 Data Pengusul Pengusul Nama Jabatan Mahasiswa D – III Teknik Elektronika Rafly Fernanda 171311020 Tanggal 22 - 4 - 2019 Tanda Tangan Lembaga Politeknik Negeri Bandung Alamat Jln. Gegerkalong Hilir, Ds. Ciwaruga Bandung 40012, Kotak Pos 1234, Telepon (022) 2013789, Fax. (022) 2013889 Telepon : 022-2013789 Faks : 022-2013889 Email : polban@polban.ac.id
  • 17.
    I Pengantar Dokumen B300ini dibuat sebagai proposal pengembangan pembuatan alat mengenai “Sistem Kendali Temperatur Ruangan dengan Metode PID Menggunakan LM35 Sebagai Sensor dan Driver Triac Berbasis Arduino” yang ditujukan sebagai projek mandiri tiga mata kuliah yaitu Sistem Kendali Digital, Elektronika Daya dan Instrumentasi Elektronika program studi D3 Teknik Elektronika Politeknik Negeri Bandung. Penulisan isi dokumen ini sebagai syarat kelengkapan dokumen pengembangan dari segi analisa dan perancangan. 1.1 Ringkasan Isi Dokumen Dokumen ini terdiri dari dua bab sebagai berikut : • Bab Pengantar Bab pengantar ini menjelaskan mengenai ringkasan isi dokumen, tujuan penulisan dokumen, dan referensi yang merujuk pada pembuatan dokumen ini agar pembacaan dan pemahaman isi dokumen dapat dipahami dengan mudah • Bab Pengembangan Perancangan Proyek Bab pengembangan perancangan proyek ini berisi tentang pendahuluan yang menunjang proyek yang dibuat, perancangan perangkat keras dan perancangan perangkat lunak 1.2 Tujuan Penulisan Tujuan penulisan dokumen ini secara umum adalah memberikan gambaran berupa sistem yang dipakai berkaitan dengan elektronik, mekanik, kendali, dan komputer dalam hal pengembangan dari sebuah konsep dan ide pada dokumen sebelumnya, sehingga proyek ini bisa terealisasikan. Sedangkan tujuan khusus dari dokumen ini adalah: • Mempermudah pemahaman pembaca mengenai alat yang akan dibuat, • Sebagai landasan dalam proses pengerjaan proyek mandiri sistem kendali digital. • Sebagai acuan dalam pengembangan proyek dalam jangka panjang, • Sebagai dokumentasi tahapan dalam pengembangan sebuah proyek mandiri system kendali digital.
  • 18.
    2 II. Proposal Pengembangan 2.1Pendahuluan Pada pengembangan proyek mandiri sistem kendali digital ini, membahas tentang rancangan elektronik dan mekanik sebagai acuan dalam mengembangkan proyek mandiri ini terealisasi sehingga dalam setiap tahap pengerjaannya bisa menjadi lebih mudah. Dan tidak menutup kemungkinan apabila saat proses pengerjaannya dapat mengalami beberapa perubahan dan modifikasi dalam hal sistem elektronik maupun mekanik. Dengan hal itu dokumen ini dapat menjadi panduan dalam pengerjaan proyek agar tetap sesuai dengan jadwal dan tujuan yang telah dibuat sejak awal. 2.2 Perancangan Perangkat Keras 2.2.1. Perancangan Mekanik Perancangan mekanik pada alat ini dibuat secara sederhana. Mekanik dari alat ini terdiri dari kotak komponen dan penyangga sensor dengan actuator yang digunakan yaitu lampu AC yang disertai dengan sensor LM35. Potensiometer akan dihubungkan ke pin analog pada Arduino Uno dan selanjutnya Arduino Uno akan membandingkan hasil pembacaan pada potensiometer dengan hasil pembacaan pada sensor LM35 untuk mendapatkan nilai error dan selanjutnya controller akan mengontrol actuator yaitu lampu AC untuk memperoleh suhu yang diinginkan serta mempertahankan suhu dalam kondisi stabil. Gambar 1 Desain Mekanik 2.2.2 Perancangan Sistem Elektronik Terdapat 2 pilihan mode yaitu mode manual dan mode otomatis, pada mode otomatis Power Supply 5V akan menjadi catu daya dari Arduino Uno yang digunakan sebagai controller, Optotriac dan Driver yaitu Triac, Sensor LM35 sebagai feedback, dan Lampu pijar AC sebagai aktuator dari sistem. Ground yang digunakan adalah ground dari pin di Arduino dan dari trafo. Input dari sensor akan masuk ke pin A5 dari Arduino Uno sebagai input analog. Hasil olah program dari arduino akan berupa nilai pwm dari pin 9 untuk mentriger otpodiac sehingga sudut picu pada triac dapat dikontrol sudut fasanya sehingga lampu pijar AC dapat menyesuiakan kecerahannya sesuai pengaturan dari triac. LM 35 Lampu AC Arduino Uno
  • 19.
    3 2.3 Perancangan PerangkatLunak 2.3.1. Perancangan Sistem Kendali Perancangan sistem kendali dapat dijelaskan melalui diagram blok sebagai berikut : Set Point Controller Arduino Uno Optocoupler TRIAC AKTUTOR LAMPU Feedback LM35 + - OUT Gangguan (Kipas) DRIVER Rangkaian Zero Crossing Gambar 2 Blok Diagram Sistem Kendali Dari diagram blok tersebut dapat dijelaskan masing-masing blok adalah sebagai berikut : • SV akan diatur menggunakan potensiometer yang akan mempengaruhi keluaran suhu lampu. • Arduino Uno merupakan kontroller yang akan bertugas untuk melakukan sistem kendali dari nilai yang didapat yaitu SV dan PV. • Rangkaian Zero Crossing merupakan rangkaian yang diperlukan oleh sistem agar Arduino Uno dapat mengendalikan daya dari lampu pijar dengan baik. • Optokopler dan TRIAC merupakan komponen yang diperlukan untuk memanipulasi keluaran dari Arduino Uno agar bisa mengendalikan lampu sesuai dengan SV yang diberikan. • Sensor Suhu LM35 merupakan komponen yang akan digunakan sebagai umpan balik dari kontroller yang berfungsi untuk mengukur nilai suhu yang dihasilkan oleh lampu. Kemudian dari blok diagram diatas dapat ditentukan karakteristik yang akan di rancang untuk sistem kendali PID sebagai berikut : • Rise time, diharapkan cepat sehingga respon ke aktuator akan cepat. • Overshoot, diharapkan dibawah 5% sehingga tidak terlalu menyimpang dari SV yang telah di atur. • Steady-state error, diharapkan sebesar 0% sehingga sesuai dengan nilai SV ketika steady state. 2.3.2. Perancangan Program Ketika potensiometer diputar maka data akan dikonversi kedalam bentuk digital sehingga memberi masukan kepada Arduino Uno sebagai setpoint, dimana Arduino Uno akan memproses kendalinya dan akan memberi output yang dikuatkan atau di drive oleh TRIAC untuk bisa menggerakan actuator berupa lampu sehingga panas dari lampu akan
  • 20.
    4 membuat suhu ruanganmemanas dan mencapai temperatur yang sama dengan set point. Gambar 3 Flowchart perangkat Lunak 2.3.3. System Wiring Power Supply 5V akan menjadi catu daya dari Arduino Uno yang digunakan sebagai controller, dan sensor LM35 sebagai feedback, dan lampu AC digunakan sebagai actuator. Ground yang digunakan adalah ground dari salah
  • 21.
    5 satu pin diArduino. Pin A1 dihubungkan dengan sensor LM35. Pin 7 Arduino digunakan untuk input driver triac untuk menentukan sudut picu dari rangkaian zero crossing yang kemudia akan memerintahkan lampu untuk menyala. Pin A5 Arduino digunakan untuk membaca potensiometer sebagai nilai setpoint dari sistem. Gambar 4 system wiring III Penutup Demikian dokumen B300 ini dibuat untuk selanjutnya dapat dijadikan acuan untuk pengembangan-pengembangan bagi tahapan dan dokumentasi berikutnya.
  • 22.
    6 KEMENTERIAN PENDIDIKAN DANKEBUDAYAAN POLITEKNIK NEGERI BANDUNG Jln. Gegerkalong Hilir, Ds. Ciwaruga, Bandung 40012, Kotak Pos 1234, Telepon (022) 2013789, Fax. (022) 2013889 Homepage :www.polban.ac.id Email : polban@polban.ac.id Lembar Sampul Dokumen B400 Judul Dokumen Dokumen B400: “Sistem Kendali Temperatur Ruangan dengan Metode PID Menggunakan LM35 Sebagai Sensor dan Driver Triac Berbasis Arduino” Jenis Dokumen B400 Nomor Dokumen B400 – 01 Nomor Revisi 01 Nama File 2A2_RaflyFernanda_SUHUB400 Tanggal Penerbitan 4-5-2019 Unit Penerbit Jumlah Halaman 9 Data Pengusul Pengusul Nama Jabatan Mahasiswa D – III Teknik Elektronika Rafly Fernanda 171311020 Tanggal 4 - 5 - 2019 Tanda Tangan Lembaga Politeknik Negeri Bandung Alamat Jln. Gegerkalong Hilir, Ds. Ciwaruga Bandung 40012, Kotak Pos 1234, Telepon (022) 2013789, Fax. (022) 2013889 Telepon : 022-2013789 Faks : 022-2013889 Email : polban@polban.ac.id
  • 23.
    I Pengantar Dokumen B400ini dibuat sebagai proposal pengembangan pembuatan alat mengenai “Sistem Kendali Temperatur Ruangan dengan Metode PID Menggunakan LM35 Sebagai Sensor dan Driver Triac Berbasis Arduino” yang ditujukan sebagai projek mandiri tiga mata kuliah yaitu Sistem Kendali Digital, Elektronika Daya dan Instrumentasi Elektronika program studi D3 Teknik Elektronika Politeknik Negeri Bandung. Penulisan isi dokumen ini sebagai syarat kelengkapan dokumen pengembangan dari segi analisa dan perancangan. 1.1 Ringkasan Isi Dokumen Dokumen B400 ini berisi proses dan implementasi dalam pengembangan alat secara detail yang berjudul “Sistem Kendali PID Suhu Ruangan berbasis Arduino dengan TRIAC dan Sensor LM35”. Secara garis besar isi dokumen ini menjelaskan bagian elektronik yaitu perangkat elektronik yang digunakan pada sistem ini. Dan bagian komputer menjelaskan implementasi pemrograman software sistem ini. 1.2 Tujuan Penulisan Tujuan penulisan dokumen ini secara umum adalah memberikan gambaran berupa sistem yang dipakai berkaitan dengan elektronik, mekanik, kendali, dan komputer dalam hal pengembangan dari sebuah konsep dan ide pada dokumen sebelumnya, sehingga proyek ini bisa terealisasikan. Sedangkan tujuan khusus dari dokumen ini adalah: • Mempermudah pemahaman pembaca mengenai alat yang akan dibuat, • Sebagai landasan dalam proses pengerjaan proyek mandiri sistem kendali digital. • Sebagai acuan dalam pengembangan proyek dalam jangka panjang, • Sebagai dokumentasi tahapan dalam pengembangan sebuah proyek mandiri system kendali digital. II. Realisasi Perancangan 2.1 Pendahuluan Pada pengembangan proyek ini memberikan perancangan elektronik akan menjadi acuan dalam proses pengambangan dan perealisasian proyek sehingga dalam
  • 24.
    2 pengerjaannya bisa menjadilebih mudah dan tidak menutup kemungkinan bila disaat proses pengerjaannya mengalami beberapa perubahan dan modifikasi. Dalam realisasi perancangan elektronik perlu dilakukan pengujian pada setiap komponen atau blok dari sistem yang menyatakan komponen dalam keadaan baik atau tidak. 2.2 Realisasi Aspek Elektronik 2.2.1 Pengetesan Set Point Gambar 1. Rangkaian Potensio Terhadap Arduino Uno Pengetesan Potensiometer yang berfungsi sebagai pengatur Set Point (SV) dilakukan dengan cara membuat rangkaian seperti diatas. Dengan menggunakan program untuk mengkonversikan pembacaan potensiometer dapat dilihat pada serial plotter sebagai berikut. Gambar 2. Source Code untuk pengetesan Set Point
  • 25.
    3 Gambar 3. ResponPengaturan Set Point Dari hasil pengujian diatas, dapat dikatakan bahwa potensiometer yang digunakan dalam keadaan yang baik. 2.2.2 Pengetesan Sensor Gambar 4 Rangkaian Sensor Terhadap Arduino Uno Sensor yang digunakan sebagai feedback pada perancangan ini adalah sensor suhu yaitu LM35 dapat dilihat pada gambar diatas. Sensor LM35 digunakan untuk mengukur suhu dari lampu pada ruangan yang kemudian akan dihitung secara matematis dengan nilai setpoint. a. Tanpa Filter Gambar 5. Source Code Pengetesan LM35 Tanpa Filter
  • 26.
    4 Gambar 6. ResponSensor LM35 Tanpa Filter b. Dengan Filter Dikarenakan pada pembacaan suhu masih terdapat noise, seperti yang terlihat pada gambar 6, maka oleh itu dibutuhkan filter untuk mengurangi atau menghilangkan noise yang timbul saat pembacaan. Filter yang akan digunakan untuk memperbaiki hasil pembacaan berupa filter digital. Untuk mencari nilai frekuensi cutoffnya maka diperlukan proses-proses sebagai berikut : 1. Menghitung range waktu asli menggunakan stopwatch untuk range waktu pada gambar. Didapat range waktu asli untuk range waktu gambar adalah 4,76 detik. 2. Langkah selanjutnya adalah mengukur range waktu gambar menggunakan program editor gambar seperti CorelDraw dll. Disini saya menggunakan Adobe Photoshop untuk mengukur range waktu gambar dan periode sinyal gambar. 3. Selanjutnya adalah mengukur panjang periode sinyal noise pada gambar dengan cara yang sama seperti sebelumnya. Didapat range waktu gambar pada Adobe Photoshop sebesar 275,53 mm dan Panjang periode sinyal noise sebesar 3,28 mm. Gambar 7. Proses Pengukuran Periode Sinyal Noise dan waktu pada Gambar 4. Setelah didapat nilai-nilai variable yang dibutuhkan. Maka langkah terakhir adalah memasukkan variable-variable yang telah didapat pada persamaan-persamaan untuk mendapatkan nilai frekuensi cutoff. 𝑃𝑒𝑟𝑖𝑜𝑑𝑒 𝑆𝑖𝑛𝑦𝑎𝑙 𝐴𝑠𝑙𝑖 (𝑇) 𝑅𝑎𝑛𝑔𝑒 𝑊𝑎𝑘𝑡𝑢 𝐴𝑠𝑙𝑖 = 𝑃𝑒𝑟𝑖𝑜𝑑𝑒 𝑆𝑖𝑛𝑦𝑎𝑙 𝐺𝑎𝑚𝑏𝑎𝑟 (𝑇𝑔) 𝑅𝑎𝑛𝑔𝑒 𝑊𝑎𝑘𝑡𝑢 𝐺𝑎𝑚𝑏𝑎𝑟 𝑃𝑒𝑟𝑖𝑜𝑑𝑒 𝑆𝑖𝑛𝑦𝑎𝑙 𝐴𝑠𝑙𝑖 (𝑇) 4,76 = 3,28 275,53
  • 27.
    5 𝑃𝑒𝑟𝑖𝑜𝑑𝑒 𝑆𝑖𝑛𝑦𝑎𝑙 𝐴𝑠𝑙𝑖(𝑇) = 3,28 275,53 𝑥 4,76 = 0,0558 𝑓 = 1 𝑇 = 1 0,0558 = 17,92 𝐻𝑧 ω = 2πf = 2 × 3,14 × 17,92 = 112,544 rad 𝑓c=1,12 Didapat nilai frekuensi cutoff sebesar 1,12. Selanjutnya adalah memasukkan nilai tersebut pada program yang digunakan. Program yang digunakan pada Arduino adalah program hasil diskritisasi langsung persamaan analog pada filter low pass analog, yakni sebagai berikut : Gambar 8. Source Code Pengetesan LM35 dengan Filter Gambar 9. Respon Sensor LM35 dengan Filter Setelah diuji ulang menggunakan filter, hasil pembacaan suhu pada serial plotter sudah menunjukkan hasil yang lebih baik (merah) dibanding hasil pembacaan suhu tanpa filter (biru). 2.2.2 Pengetesan Driver Pengujian Driver TRIAC BTA12 dan Rangkaian Zero Crossing dilakukan dengan cara membuat rangkaian Dimmer Lampu AC menggunakan Arduino seperti di bawah ini.
  • 28.
    6 Gambar 10. RangkaianUji Coba Driver TRIAC BTA12 dan Zero Crossing Gambar 11. Source Code Pengetesan Driver Triac Keluaran dari Arduino ini berupa nilai sudut penyalaan yaitu 0 – 128 untuk 0 – 10 ms, sehingga apabila nilai dari sudut penyalaan ini diubah maka daya yang disalurkan pada beban melalui TRIAC BTA12 dan Opto TRIAC MOC3021 akan bervariasi tergantung dari sudut penyalaan yang diberikan. Nilai sudut penyalaan diatur menggunakan potensiometer yang terhubung pada Arduino. Pengetesan Driver TRIAC dilakukan dengan menggunakan rangkaian Zero Crossing yang dihubungkan pada Arduino dan diberi set point sehingga di dapat data seperti berikut : a. Potensiometer di set minimum
  • 29.
    7 Pada saat potensiometerdi set minimum keadaan lampu tidak menyala. b. Potensiometer di set medium Pada saat potensiometer di set sedang keadaan lampu menyala tidak terlalu terang. c. Potensiometer di set maksimum Pada saat potensiometer di set maksimum keadaan lampu menyala dengan terang. III Kesimpulan Dari data yang telah terlampir di atas, dapat disimpulakan sebagai berikut : Komponen / Rangkaian Kondisi
  • 30.
    8 Potensiometer sebagai SVBaik Arduino Uno sebagai Controller Baik Sensor LM35 sebagai Feedback Baik Lampu AC 220V sebagai Aktuator Baik Rangkaian Zero Crossing Baik TRIAC sebagai Driver Aktuator Baik Rangkaian TRIAC Baik IV Referensi Project mandiri 2B, Dokumen B100-B600 Suryani Nurhayni Project mandiri 2B, Dokumen B100-B600 Saarah Nur F https://www.academia.edu/30947567/SKT4C_B400 https://www.scribd.com/document/336736885/Dokumen-B400-Miniatur-Kontrol- Suhu-Dengan-Metode-PID V Penutup Demikian dokumen B400 ini dibuat untuk dapat dijadikan sebagai acuan untuk pengembangan bagi tahapan dan dokumentasi berikutnya.
  • 31.
    9 KEMENTERIAN PENDIDIKAN DANKEBUDAYAAN POLITEKNIK NEGERI BANDUNG Jln. Gegerkalong Hilir, Ds. Ciwaruga, Bandung 40012, Kotak Pos 1234, Telepon (022) 2013789, Fax. (022) 2013889 Homepage :www.polban.ac.id Email : polban@polban.ac.id Lembar Sampul Dokumen B500 Judul Dokumen Dokumen B500: “Sistem Kendali Temperatur Ruangan dengan Metode PID Menggunakan LM35 Sebagai Sensor dan Driver Triac Berbasis Arduino” Jenis Dokumen B500 Nomor Dokumen B500 – 01 Nomor Revisi 01 Nama File 2A2_RaflyFernanda_SUHUB500 Tanggal Penerbitan 6-5-2019 Unit Penerbit Jumlah Halaman 5 Data Pengusul Pengusul Nama Jabatan Mahasiswa D – III Teknik Elektronika Rafly Fernanda 171311020 Tanggal 6 - 5 - 2019 Tanda Tangan Lembaga Politeknik Negeri Bandung Alamat Jln. Gegerkalong Hilir, Ds. Ciwaruga Bandung 40012, Kotak Pos 1234, Telepon (022) 2013789, Fax. (022) 2013889 Telepon : 022-2013789 Faks : 022-2013889 Email : polban@polban.ac.id
  • 32.
    I Pengantar Dokumen B500ini berisi tentang dokumen proses desain kendali PID dalam mengembangkan Sistem Sistem Kendali Suhu Ruangan dengan metode PID berbasis Arduino Uno, Triac, dan LM35. Deskripsi dan gambaran umum proyek telah diuraikan pada dokumen B100, spesifikasi telah diuraikan pada dokumen B200, perancangan desain telah diurakan pada dokumen B300 dan pengujian komponen dan alat telah dilakukan di dokumen B400. Pada dokumen ini akan dijelaskan desain kendali PID yang akan diimplementasikan pada Sistem Kendali Suhu Ruangan dengan metode PID berbasis Arduino Uno, Triac, dan LM35. 1.1 Ringkasan Isi Dokumen Dokumen B500 ini berisi desain kendali dan implementasi dalam pengembangan alat secara detail yang berjudul “Sistem Kendali PID Suhu Ruangan berbasis Arduino dengan TRIAC dan Sensor LM35”. Secara garis besar isi dokumen ini menjelaskan desain kendali metode PID dengan menggunakan cara Ziegler Nichols 1. Dan menentukan parameter nilai PID dari respon yang muncul dari kendali suhu. 1.2 Tujuan Penulisan Tujuan penulisan dokumen B500 ini secara umum adalah memberikan gambaran berupa sistem yang dipakai berkaitan dengan elektronik, mekanik, kendali, dan komputer dalam hal pengembangan dari sebuah konsep dan ide pada dokumen sebelumnya, sehingga proyek ini bisa terealisasikan. Sedangkan tujuan khusus dari dokumen ini adalah: • Mempermudah pemahaman pembaca mengenai alat yang akan dibuat, • Sebagai landasan dalam proses pengerjaan proyek mandiri sistem kendali digital. • Sebagai acuan dalam pengembangan proyek dalam jangka panjang, • Sebagai dokumentasi tahapan dalam pengembangan sebuah proyek mandiri system kendali digital. II. Linearisasi dan Kalibrasi Sensor
  • 33.
    2 Sensor yang digunakanpada alat Miniatur Sistem Kendali Suhu Ruangan Menggunakan Metode PID Berbasis Arduino Uno ini adalah sensor suhu LM35. Setelah sebelumnya pada dokumen B400, dilakukan penambahan filter digital pada sensor ini untuk mengurangi atau menghilangkan noise yang timbul saat pembacaan. Maka selanjutnya pada bagian ini akan dilakukan linearisasi dan kalibrasi pada sensor tersebut. Adapun tujuan dari linearisasi adalah untuk mendapatkan keluaran yang berubah secara linier terhadap variabel masukan meskipun keluaran sensornya tidak linier. Sedangkan tujuan dari kalibrasi adalah untuk menentukan deviasi kebenaran konvensional nilai penunjukan suatu instrumen ukur. 2.1 Proses Linearisasi dan Kalibrasi Langkah pertama yang harus dilakukan ialah mengambil data perbandingan antara hasil pembacaan pembanding yaitu termometer dengan hasil pembacaan sensor. Adapun datanya adalah sebagai berikut : Pembacaan Termometer Pembacaan Sensor 31°C 29,32°C 40°C 39,81°C Setelah didapat data, maka langkah selanjutnya adalah memasukan data tersebut ke persamaan garis y = mx + b agar didapat nilai m dan b. Berikut adalah prosesnya : • y=a(x)+b • 31=29,32a+𝑏 40=39,81a+𝑏 ____________________________− −9=−10,49a a=1,16 • 31=29,32(1,16)+𝑏 𝑏=31-34,15 𝑏= −3,15 Maka didapat persamaan fungsi untuk linearisasi dan kalibrasi sensor : • 𝑦=1,16(𝑥)−3,15 Dimana x adalah hasil pembacaan sensor dan y adalah hasil pembacaan termometer. 2.2 Realisasi Pada Program Setelah didapat persamaan fungsi untuk linearisasi dan kalibrasi maka persamaan tersebut direalisasikan pada program sehingga pembacaan suhu oleh sensor akan sesuai dengan dengan pembacaan suhu oleh termometer. Berikut adalah realisasinya : Gambar 1. Realisasi pada Program
  • 34.
    3 III. Desain SistemKendali 3.1 Perancangan Metode Ziegler-Nichols Tipe 1 Metode yang akan digunakan untuk mendesain kendali pada Miniatur Sistem Kendali Suhu Ruangan Menggunakan Metode PID Berbasis Arduino Uno ini adalah metode kurva reaksi atau metode Ziegler-Nichols Tipe 1. Pada proses desain kendali PID menggunakan metode Ziegler-Nichols Tipe 1 ini, plant diberikan nilai hasil keluaran maksimal yaitu berupa lampu terang oleh Arduino Uno. Kemudian respon sistem ditampilkan melalui Serial Plotter, sebelum tampilan Serial Plotter muncul disiapkan stop watch untuk menghitung waktu asli yang akan digunakan sebagai perbandingan pada penghitungan nilai-nilai parameter. Gambar yang diambil adalah gambar respon sistem setelah sistem mencapai keadaan steady-state. Gambar respon sistem yang diperoleh dapat dilihat pada gambar dibawah ini. Gambar 2.2 Respon Sistem Dari gambar diatas didapat transisi kenaikan dari respon sehingga dibuat garis horizontal pada bagian respon steady-state, kemudian diberikan 2 buah garis vertikal untuk menunjukkan sumbu yang terpotong pada kordinat x, sehingga nantinya akan didapat nilai T dan L. Hasil desain dapat dilihat pada gambar dibawah ini.
  • 35.
    4 Gambar 2.3 ProsesDesain Kendali PID Menggunakan Metode Ziegler-Nichols Tipe 1 Pada gambar diatas, didapat nilai T gambar = 41,40 mm, L gambar = 1,77 mm, dan, range waktu gambar sebesar 446,69 mm. Hasil perhitungan waktu menggunakan stop watch didapat waktu sebesar 31 menit 8 detik atau 1868 detik. Dari data-data yang telah didapatkan maka dapat dicari nilai dari T dan L yang sebenarnya menggunakan perbandingan- perbandingan sebagai berikut. 𝑇 𝑎𝑠𝑙𝑖 = Tgambar Range Waktu Gambar × Range Waktu Asli 𝑇 𝑎𝑠𝑙𝑖 = 41,40 446,69 × 1868 𝑇 𝑎𝑠𝑙𝑖 = 173.12 𝐿 𝑎𝑠𝑙𝑖 = L gambar Range Waktu Gambar × Range Waktu Asli 𝐿 𝑎𝑠𝑙𝑖 = 1,77 446,69 × 1868 𝐿 𝑎𝑠𝑙𝑖 = 7,40 3.2 Hasil Desain Setelah didapat nilai L dan T asli maka selanjutnya adalah mencari nilai Kp, Ti, Td menggunakan persamaan dibawah ini. Tipe Controller Kp Ti Td PID 1,2 T/L 2L 0,5L Kp= 1,2 × 173,12 7,40 KP=28,07 Ti=2 × 7,40 Ti=14,80 Td=0,5 × 7,40 Td=3,7 Ki= 𝐾𝑝 𝑇𝑖 Ki= 28,07 14,80 Ki=1,89 Kd=𝐾𝑝 × 𝑇𝑑 Kd=28,07 × 3,7 Kd=103,85
  • 36.
    5 IV Referensi Project mandiri2B, Dokumen B100-B600 Suryani Nurhayni Project mandiri 2B, Dokumen B100-B600 Saarah Nur F http://instrumentationsystem.blogspot.co.id/2011/05/metoda-tuning-zieglernichols. html Project Mandiri SKD 4-C V Penutup Demikian dokumen B500 ini dibuat untuk dapat dijadikan sebagai acuan untuk pengembangan bagi tahapan dan dokumentasi berikutnya.
  • 37.
    6 KEMENTERIAN PENDIDIKAN DANKEBUDAYAAN POLITEKNIK NEGERI BANDUNG Jln. Gegerkalong Hilir, Ds. Ciwaruga, Bandung 40012, Kotak Pos 1234, Telepon (022) 2013789, Fax. (022) 2013889 Homepage :www.polban.ac.id Email : polban@polban.ac.id Lembar Sampul Dokumen B600 Judul Dokumen Dokumen B600: “Sistem Kendali Temperatur Ruangan dengan Metode PID Menggunakan LM35 Sebagai Sensor dan Driver Triac Berbasis Arduino” Jenis Dokumen B600 Nomor Dokumen B600 – 01 Nomor Revisi 01 Nama File 2A2_RaflyFernanda_SUHUB600 Tanggal Penerbitan 20-5-2019 Unit Penerbit Jumlah Halaman 3 Data Pengusul Pengusul Nama Jabatan Mahasiswa D – III Teknik Elektronika Rafly Fernanda 171311020 Tanggal 20 - 5 - 2019 Tanda Tangan Lembaga Politeknik Negeri Bandung Alamat Jln. Gegerkalong Hilir, Ds. Ciwaruga Bandung 40012, Kotak Pos 1234, Telepon (022) 2013789, Fax. (022) 2013889 Telepon : 022-2013789 Faks : 022-2013889 Email : polban@polban.ac.id
  • 38.
    I Pengantar Dokumen B600ini dibuat sebagai proposal pengembangan pembuatan alat mengenai “Sistem Kendali Temperatur Ruangan dengan Metode PID Menggunakan LM35 Sebagai Sensor dan Driver Triac Berbasis Arduino” yang ditujukan sebagai projek mandiri tiga mata kuliah yaitu Sistem Kendali Digital, Elektronika Industri dan Instrumentasi Elektronika program studi D3 Teknik Elektronika Politeknik Negeri Bandung. Penulisan isi dokumen ini sebagai syarat kelengkapan dokumen pengembangan dari segi analisa dan perancangan. 1.1 Ringkasan Isi Dokumen Dokumen B600 ini berisi kelanjutan perancangan dari alat yang dikembangkan dengan judul “Sistem Kendali Temperatur Ruangan dengan Metode PID Menggunakan LM35 Sebagai Sensor dan Driver Triac Berbasis Arduino ”. Deskripsi dan gambaran umum proyek telah diuraikan pada dokumen B100, spesifikasi tentang alat telah diuraikan pada dokumen B200, perancangan desain tentang alat telah diuraikan pada dokumen B300, dan realisasi alat telah diuraikan pada dokumen B400, serta pengujian spesifikasi subsistem dari alat telah diuraikan pada dokumen B500. Pada dokumen ini akan dijelaskan mengenai pengujian spesifikasi sistem dari alat yang telah direalisasikan. 1.2 Tujuan Penulisan Tujuan penulisan dokumen B600 ini secara umum adalah memberikan gambaran berupa sistem yang dipakai berkaitan dengan elektronik, mekanik, kendali, dan komputer dalam hal pengembangan dari sebuah konsep dan ide pada dokumen sebelumnya, sehingga proyek ini bisa terealisasikan. Sedangkan tujuan khusus dari dokumen ini adalah: • Mempermudah pemahaman pembaca mengenai alat yang akan dibuat, • Sebagai landasan dalam proses pengerjaan proyek mandiri sistem kendali digital. • Sebagai acuan dalam pengembangan proyek dalam jangka panjang, • Sebagai dokumentasi tahapan dalam pengembangan sebuah proyek mandiri system kendali digital.
  • 39.
    8 II. Realisasi TuningKendali 2.1. Tuning Awal Kendali Setelah melakukan proses desain ZN1, maka diperoleh parameter seperti berikut ini : Kp = 28,07; Ti = 14,80; Td = 3,7. dengan parameter tersebut maka diperoleh respon sistem seperti berikut. 2.2. Tuning Akhir Kendali Untuk memperbaiki hasil respon yang menjauhi setpoint maka diperoleh parameter seperti berikut ini : Kp = 180; Ti = 18; Td = 3,7. Dan hasil respon system tuning parameter akhir PID dengan Backward Difference sebagai berikut :
  • 40.
    9 2.3. Pengetesan denganGangguan Ketika respon yang didapat sudah stabil, untuk menguji kehandalah dari alat maka diberikan gangguan pada plant dengan kipas. Maka terlihat bahwa respon saat diberi gangguan menjadi turun, dan pada saat gangguan dilepas repon dengan cepat kembali naik dan stabil kembali. III Referensi Project mandiri 2B, Dokumen B100-B600 Suryani Nurhayni Project mandiri 2B, Dokumen B100-B600 Saarah Nur F http://instrumentationsystem.blogspot.co.id/2011/05/metoda-tuning-zieglernichols. html Project Mandiri SKD 4-C IV Penutup Demikian dokumen B600 ini dibuat untuk dapat dijadikan sebagai acuan untuk pengembangan bagi tahapan dan dokumentasi berikutnya. Gangguan