Page | i
HIGH RISE STRUCTURES – MUMBAI
(VERTICAL URBANIZATION)
A DISSERTATION REPORT
Submitted by
SENTHILNATHAN .K
in partial fulfillment for the award of the degree
of
BACHERLOR OF ARCHITECTURE
IN
ARULMIGU MEENAKSHI AMMAN COLLEGE OF ENGINEERING,
KANCHEEPURAM
ANNA UNIVERSITY: CHENNAI 600 025
March 2016
Page | ii
ANNA UNIVERSITY: CHENNAI 600 025
BONAFIDE CERTIFICATE
Certified that this project report “HIGH RISE STRUCTURES – MUMBAI
(VERTICAL URBANIZATION)” is the bonafide work of
“SENTHILNATHAN K” who carried out the project work under my
supervision.
SIGNATURE SIGNATURE
HEAD OF THE DEPARTMENT SUPERVISOR
Page | iii
Abstract
Urban population is heavily increasing every second. The projected population
in 2014 accounted for 54% of the total global population, up from 34% in
1960, and continues to grow. The urban population growth, in absolute
numbers, is concentrated in the less developed regions of the world. It is
estimated that by 2017, even in less developed countries, a majority of people
will be living in urban areas (WHO). This urban migration for work and other
things leaves cities short on affordable housing, transport link and can either
lead to inner city poverty or urban sprawl.
Increasing demand for urban spaces pushed the environment to grow vertical
and compact. The traditional front – lawn houses are cut away and re-arranged
into skyscrapers, losing their greenness and their “neighborhood”. So the
necessity of High – rise is needed. High-rise housing is usually defined as a
residential building with five or more stories, most of the time encountered in
urban or suburban areas. The high rise building has its own reputation of good
and bad. The high rise building are on one part is advantageous but on the
other has flaws on its own. Economical aspects, social, ecological and
psychological aspects are influenced on both ways.
There is a love/hate relationship towards high rise. The cohabitation between
people, safety and security, mechanical pollution to the ecosystem, less feeling
Page | iv
of greenness on the ground, economical support to small vendors, uniting many
people under a single roof and reducing the distance of travel are some of the
main good and bad of high-rise buildings. The most successful solution for this
problem of population, pollution is mixed use development integrating plants
and bringing in bio-climatic design principles has come up.
This Dissertation explorers the design issues and goals in High rise mixed use
development. The designing and planning of mixed use development involves
consideration of all prevailing conditions of social and economic problems and
added guidance of the local bye-laws. The various functional needs, efficiency,
economy, energy conservation, aesthetics, technology, fire and safety
solutions, vertical transportation, human comforts, operation and maintenance
projects, provision of future growth are some of the main factors to be
incorporated in the design.
The thrust of the topic is given towards the integration of plants and applying
bioclimatic principles, energy conservation and solving economic and social
problems in the design as well as improving the living quality into these
vertical cities. The main objective is to establish the necessity of greenery to
incorporate into skyscrapers, for the wellbeing of the economy, society and the
environment.
Page | v
TABLE OF CONTENTS
CHAPTER NO. TITLE PAGE NO.
ABSTRACT iii
LIST OF FIGURES vii
LIST OF TABLE ix
LIST OF SYMBOLS ix
1. INTRODUCTION 1
1.1 Aim 2
1.2 Objectives 2
1.3 Necessity 3
1.4 Scope 3
1.5 Methodology 4
2. HISTORY AND ASPECTS OF HIGH
RISE BUILDINGS 5
2.1 Historical development & Origin
Of skyscrapers 5
2.2 Transition – Seven islands to Mumbai city 8
2.3 Architectural aspects of high rise 9
2.4 Economical aspects 11
2.5 Social aspects 12
2.6 Ecological aspects 15
2.7 Psychological aspects (Mumbai) 19
3. DESIGNING CONSIDERATION OF
HIGH RISE BUILDINGS 25
3.1 Planning of a Project 25
3.2 Basic planning consideration 26
3.3 Structural design considerations 27
3.3.1 Foundation system 27
3.3.2 Central core system 29
3.3.3 Reduction of Total high-rise weight 32
Page | vi
3.3.4 Floor Vibration test 33
3.3.5 Torsional wind load on High-rise 35
3.3.6 Seismic loading on high-rise 38
3.4 Facades
3.4.1 Innovations and Sustainable
Façade system 42
3.4.2 Factors to be considered
for Glazing of High-rise 45
3.4.3 Fire Safety Factors
for Glazing of High-rise 48
3.4.4 Ventilation and Noise control
Using double skin facade 53
3.4.5 Façade emergency exit concept 55
4. BUILDING SERVICES OF
HIGH RISE BUILDINGS 60
4.1 Vertical Logistics 60
4.1.1 Vertical Transportation
(Elevator system) 60
4.1.2 Vertical Services
Transportation 69
4.2 Fire Safety Measures 71
4.2.1 Fire Extinguisher 74
4.2.2 Firefighting systems (dry & wet) 75
4.2.3 Sprinkler systems 75
4.3 Deliveries & Parking requirement 78
4.4 Refuse areas on High-rise 79
5. CASE STUDIES -
HIGH RISE BUILDINGS 84
5.1 Kanchanjunga Apartments 84
5.2 Bank of China Tower, Hong Kong 85
5.3 Linked Hybrid, Beijing, China 93
5.4 Taipei 101 97
6. CONCLUSION 103
`Page | vii
LIST OF FIGURES
Fig.1Schematic diagram of the methodology in which the study is taken through 4
Fig.2Transition of Mumbai city from seven islands 8
Fig.3Reason for purchasing a house in a tall building 19
Fig.4Reason for selecting a floor in a tall building 20
Fig.5 Interaction with neighbors in comparison to a low-rise development 20
Fig.6 Most common concerns in a High-rise residence 21
Fig.7 % of People wanting to move 22
Fig.8 Primary reason for wanting to move 22
Fig.9 Primary reason for not wanting to move 23
Fig.10 The Q-S curve diagram to determine the Pile settlement in Pile Foundation 28
Fig.11 Different types of Core placement in a high-rise 30
Fig.12 Outrigger truss connecting the exterior columns to the central core 32
Fig.13 iTECH beam concept - (Source – CTBUH) 34
Fig.14 iTECH floor vibration equipment - (Source – CTBUH) 35
Fig.15 CPP – Closed Circuit Boundary layer wind tunnel apparatus 36
Fig.16 Burj Khalifa model (scale – 1:500) –
Aeroelastic Wind tunnel test inside CPP 37
Fig.17 Shanghai Tower – Shaking Model Test,
China Academy of Building research 43
Fig.18 Double skin façade, Siemens center shanghai 45
Fig.19 - 20 High rise office, Hanoi, Vietnam – Super transparent façade 46
Fig. 21 Maritime museum Ling gang –
Showing two structural sails with the in-between cable net façade 47
Fig.22 Mechanism of Fire breakout in building 51
Fig.23 Impact of Horizontal and Vertical projection in the building 52
Fig.24 (left) Curtain wall supported on slab edge
(right) Curtain wall hung off slab edge 53
Fig.25 - 26 (left) inclined forward (right) incline backward 54
Fig.27 double skin curtain wall 54
Fig.28 DSF ventilation and Noise control schematic diagram 57
Fig.29 Exterior Evacuation method through Façade 58
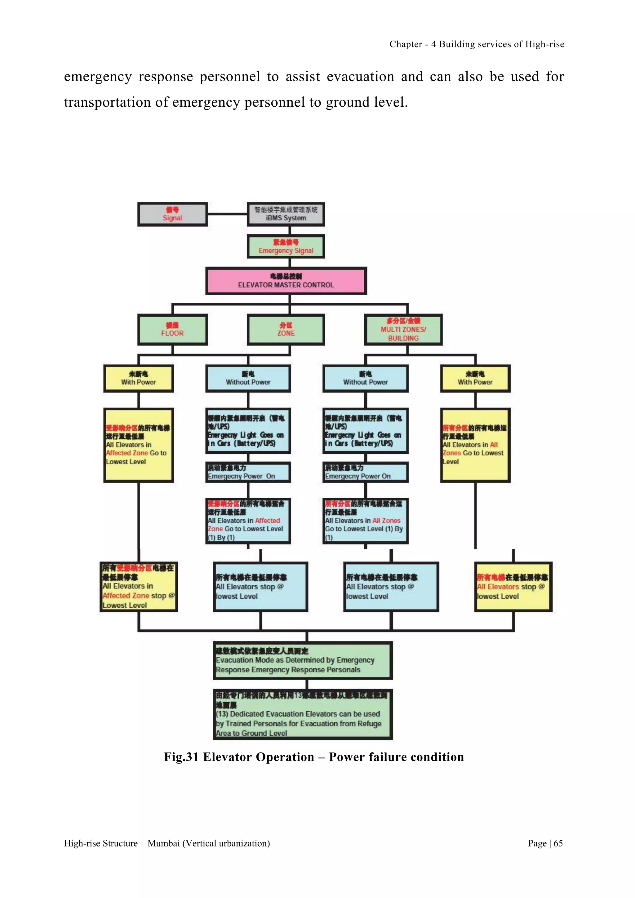
Fig.30 Elevator Operation Scenario 64
Fig.31 Elevator Operation – Power failure condition 67
`Page | viii
Fig.32 Elevator Operation – Fire condition 68
Fig.33 Reported rates for premature loss of stairwell tenability from
a survey undertaken of fire report from 50 tall buildings 72
Fig.34 (a) Fire spreading from origin of the floor to all above floors
(b)‘Compartmentation’ is done and thus reducing the spreading of fire 73
Fig.35 Spreading of Fire from the origin floor @several instances 74
Fig.36 Fire Extinguisher 74
Fig.37 Sprinkler System - Unit 76
Fig.38 Sprinkler System – Schematic diagram 76
Fig.39 Methods for safety of occupants during fire event 80
Fig.40 Plan & Sectional analysis of types 85
Fig.41 Sectional analysis of single type 85
Fig.42 Form evolution of the Apartment tower 86
Fig.43 Sectional analysis of individual types 87
Fig.44 Individual Type residents 88
Fig.45 Form Evolution of Bank of china Tower 89
Fig.46 Final Structure of the High-rise 90
Fig.47 Floor Plans of Bank of china 91
Fig.48 Section & Façade design detail 92
Fig.49 Conceptual painting of Linked hybrid 94
Fig.50 View of the Linked hybrid – linked 94
Fig.51 Section of the Linking bridges 95
Fig.52 View of Linked hybrid 96
Fig.53 Section of Taipei 101 98
Fig.54 Plan of Taipei 101 99
Fig.55 Clock view the TOWER 100
Fig.56 Structural Concept of Tower 101
`Page | ix
LIST OF TABLES
Table.1 New York City initial high-rise building built 6
Table.2 Chicago City initial high-rise building built 6
Table.3 The Ecological design aspects in high-rise buildings 18
Table.4 The adverse health effects of noise 56
Table.5 Consequences of Sleep disturbances 56
LIST OF SYMBOLS
CTBUH - Council of Tall Building and Urban Habitat
SRA - Slum Rehabilitation Authority
LIG - Low Income Group
HIG - High Income Group
HVAC - Heating Ventilation and Air Conditioning
iTECH - Innovative Technical Economical and Commercial Hybrid
HFFB - High Frequency Force Balance
CCB - Closed Circuit Boundary
RC - Re-inforced Concrete
SSG - Silicone Structural Glazing
WHO - World Health Organisation
DSF - Double Skin Façade
FOH - Front of House
BOH - Back of House
VIP - Very Important Person
OEO - Occupant Evacuation Operation
IBC - International Building Code
Chapter - 1 Introduction
High-rise Structure – Mumbai (Vertical urbanization) Page | 1
Chapter – 1 Introduction
Monumental structures were built for the gods, including temples, pyramids
and cathedrals which pointed to the sky. Today’s monuments such as high rise
tall buildings –symbolize power, prestige, richness and glory. The evolution
from the Tower of babel to Bhurj khalifa is to overcome the limitations of
nature with human ingenuity. Until the introduction of modern metal frame
construction, advent of electricity, fire proofing and most importantly elevator,
tall buildings were not actually possible practically. The first building to be
felicitated with the above techs was The Home Insurance Building and further
more tall building were practical.
At present, it is impossible to find a major city without Skyscrapers. Tall
buildings are the most famous landmark of the cities, symbol of pride,
dominance in power, confidence in human ingenuity over nature. The
importance of skyscrapers in the present and future urban development is
without doubt increasing despite the negative effects in the quality of life. The
feasibility and desirability of tall buildings have always depended on the
available materials, the level of construction technology and the state of
development of the services necessary for the use of the building. Therefore,
advances in structural design concepts, analytical techniques and a more
sophisticated construction industry with the collaboration of lightweight
materials it has become quite easy to construct tall skyscrapers at a low cost
premium compared to conventional construction.
Mumbai city is called as the Manchester of India. Mumbai city is the second
most populous metropolitan city, wealthiest city with most number of
billionaires & millionaires in India. Mumbai is an important hub for transport.
The Demographic statistics of Mumbai, as of to the Census report on 2011 –
the population of Mumbai city was 1.38 cr and the area of 603km2
. The living
Chapter - 1 Introduction
High-rise Structure – Mumbai (Vertical urbanization) Page | 2
space per person is 4.5m2
per person. Mumbai suffers from a major
urbanization crisis like poverty, poor public health, and land availability.
Mumbai is currently home to the largest number of supertalls and skyscrapers
under construction in the world. The city is undergoing a massive construction
boom, with 6 supertalls (buildings taller than 300 meters), 40+ of skyscrapers
and many more of high-rise buildings under construction in addition to the
mid-rises existing already. Most of the skyscrapers are residential. Mumbai
ranks 33rd in the global ranking in no. of 150m+ high rise, 21st in Asia and 1st
in the India.
1.1 Aim
To study and analysis about high rise building conditions in Mumbai
1.2 Objectives
 To study the present condition and keep in account the future evolution
of Mumbai city.
 To analyze social, ecological, architectural aspects of high rise building.
 To study how mixed used high rise building can solve urban related
problem.
 Understanding the regulation and requirement of mixed use
development.
1.3 Necessity
Urban sprawl is basically another word for urbanization. It refers to the
migration of a population from populated towns and cities to low density
residential development over more and more rural land. The end result is the
spreading of a city and its suburbs over more and more rural land. In other
Chapter - 1 Introduction
High-rise Structure – Mumbai (Vertical urbanization) Page | 3
words, urban sprawl is defined as low density residential and commercial
development on undeveloped land. Migration and urban sprawl isn’t something
that is just now becoming popular, as it has been around for quite some time.
Cities and their suburbs are now becoming overcrowded because of this.
The effects of urban sprawl are even more problematic. The increase in public
expenditure, health issues, increased traffic, environmental issues. These issues
can be reduced in dense living. The cities that are denser perform the best. The
cities like Manhattan, Hong Kong are less in environmental issues compared to
other cities. The vertically might be our solution in dense living taking into the
account of all bio climatic, greenery factors.
1.4 Scope
 Analyzing a solution for the future urban context.
 The problem of horizontal expansion in Mumbai is solved.
1.5 Methodology
The process starts by identifying aims and objective followed by the literature
study and reviews about high rise in Mumbai. The literature gives clear view of
the history of high rise and the use of high rise in an urban fabric in the future,
the problems of horizontal denser cities. The effects of high rise socially,
ecological and environmentally can be noted. Inferences from the case studies
can be made. Byelaws, design considerations of the high rise mixed use can be
studied. Comparison of all these data and conclusions can be derived.
Chapter - 1 Introduction
High-rise Structure – Mumbai (Vertical urbanization) Page | 4
Fig.1 Schematic diagram of the methodology in which the study is taken through
Chapter - 2 History and Aspects of High-rise buildings
High-rise Structure – Mumbai (Vertical urbanization) Page | 5
Chapter – 2 History and Aspects of High rise buildings
The notion of size or appearance of tallness is a relative matter and not a
consistent one over time and space. It is always difficult to distinguish the “tall
building, high rise building or skyscraper” just in terms of size. Unfortunately,
there is no standard or criteria to call a building on its height. The terms all
mean the same type of building which results in extremely high. Skyscraper is
the most assertive term.
2.1 Historical development & Origin of Skyscrapers
The early Equitable Life Building in New York, which was completed in 1872,
also contributed towards the development of high-rise buildings, for it was the
first tall building to have an elevator. Although it only had six floors, the edge
of the roof was no less than 130 feet (roughly 38 m) above the road surface.
Due to its elevator, the upper floors were in greater demand than the lower
floors. Following completion of the “Equitable” building, it was the thing done
to reside on one of the “top” floors.
In 1871, the great first accident in Chicago destroyed much of the city’s office
space and it gave a chance to rebuild a modern, fireproof business district. The
Home insurance building completed in Chicago in 1885, was the first to
incorporate an iron – skeleton structure to bear the load of the building. This
building paved way for the city’s early skyscraper boom. Architects and
engineers who “cut their teeth” in Chicago skyscrapers were later called to
work in New York as well. Chicago and New York were the two great
superpower of American architecture.
The buildings rose higher and higher with the spread of pioneering
construction methods – such as the steel skeleton or reliable deep foundation
methods – as well as the invention and development of the elevator. The highly
Chapter - 2 History and Aspects of High-rise buildings
High-rise Structure – Mumbai (Vertical urbanization) Page | 6
spectacular skylines of North American cities, particularly Chicago and New
York, originated in the early years of the 20th century. Glancing over
Manhattan’s stony profile, the silhouettes dotting the first 12 km of the 22-km-
long island bear vociferous testimony to this dynamic development
.
The famous skyscrapers of New York and Chicago during the start:
New York
Equitable Life Assurance building 1870 43m/141ft. 8 stories
Western Union building 1875 70m/230ft. 10 stories
Tribune building 1875 79m/259ft. 10 stories
Boreel building 1879 - 8 stories
Mills building 1883 - 9 stories
Temple court 1883 45m/148ft 10 stories.
Table 1 New York City initial high rise building built.
Chicago
Montauk Block 1882 39m/128ft 10 stories
Calumet Block 1883 44m/144ft. -
Pullman Building 1884 44m/144ft. 9 stories
Home Insurance building* 1885 44m/144ft. 10 stories
Marshall Field building* 1892 83m/273ft 12 stories
Table 2 Chicago City initial high rise building built.
It is only recently that attention has also turned to interesting high-rise
buildings outside North America: Norman Foster’s Hong Kong and Shanghai
Bank, Ieoh Ming Pei’s Bank of China in Hong Kong and the twin tops of the
Chapter - 2 History and Aspects of High-rise buildings
High-rise Structure – Mumbai (Vertical urbanization) Page | 7
Petronas Towers in Kuala Lumpur, the tallest building at the time of its
construction in the world at 452 m. High-rise buildings in Germany are a
modern development and are concentrated particularly in Frankfurt am Main:
today, Frankfurt is the only German city with a skyline dominated by
skyscrapers. One of the tallest buildings in the city is the Messeturm built in
1991 with a height of 259 m, which is not much more than half the height of
the Sears Tower in Chicago, currently the tallest office and business tower in
North America with a total height of 443 m. It was the rapid growth in
population that originally promoted the construction of high-rise buildings.
New York once again provides a striking example: land became scarce well
over a hundred years ago as more and more European immigrants streamed
into the city. From roughly half a million in 1850, the city’s population grew to
1.4 million by 1899. More and more skyscrapers rose higher and higher on the
solid ground in Manhattan, as buildings could only be erected with great
difficulty on the boggy land to the right and left of the Hudson River and East
River. In this way, New York demonstrated what was meant by “urban
densification” despite the considerable doubts originally voiced by experts in
conjunction with this development.
Cities in Europe and Asia grew horizontally and it was only when production
and services acquired greater economic significance throughout the world and
the price of land rose higher and higher in economic centers after the Second
World War that they also began to grow vertically. Modern Hong Kong is a
striking case in point: it encompasses an area of 1,037 km2
(Victoria, Kowloon
and the New Territories), of which only one-quarter has been developed, but
with maximum density and impressive efficiency
Chapter - 2 History and Aspects of High-rise buildings
High-rise Structure – Mumbai (Vertical urbanization) Page | 8
2.2 Transition - Seven islands to Mumbai city
From a group of seven islands to a strategic port and eventually the financial
capital of world’s largest democracy. The 18th century marked the rapid
growth of the city, when hinterland was connected to Mumbai by rail. Many
construction projects were started due to the need of flourishing markets and
economic opportunities. Various business communities from different part of
the nation set up their businesses in this island.
These laborers lived in settlements that grew parallel to the docks. The
landowners and factor owners constructed rental dormitory. Eventually the
immigrants brought their families in these single – room accommodations,
drastically increasing the density of the area. ‘Rent control Act’ was
introduced which rendered these Chawls unprofitable for the landlords. The
damaged Chawls were not repaired and maintained. In 1969, there were about
20,000 chawls in dilapidated conditions housing two million people.
Fig.2 Transition of Mumbai city from Seven islands
At present, Mumbai is the entertainment, fashion and commercial center of
India. It is also one of the world’s top 10 centers of commerce in terms of
Chapter - 2 History and Aspects of High-rise buildings
High-rise Structure – Mumbai (Vertical urbanization) Page | 9
global financial flow. Mumbai accounts for 30% of customs duty collections,
20% of central excise tax collections, 40% of foreign trade and rupees 40,000cr
in corporate taxes to the Indian economy. Mumbai is the world’s 29th
largest
city by GDP. 11.9 trillion rupees by 2030, larger than GDP of many countries
today, greater than many countries like Portugal, Columbia, Malaysia.
The city’s economic boom attracts migrants in search of opportunities from
across the country. This has led to acute shortage in low income/mid-income
housing resulting in slums and pavement dwellers. Due to the lack of space
most of the new developments are expanding vertically on small plates of land
with no consideration for the wider infrastructure. ‘Pencil Towers’ have
cropped up at random, leaving inadequate infrastructure. These unplanned and
scattered constructions aggravate the urban blight and dd to the burden to an
already stressed infrastructure. The governing bodies lack the resources to
undertake large scale redevelopments on their own. The above mentioned
problems force the urban planning to be sustainable and that is the need of the
hour.
“The bias among architecture critics isn’t against Skyscrapers per se, but
against the way in which their design is so heavily dictated by economic
considerations – the way in which skyscrapers are real estate before they are
architecture.”
Paul Goldberger
2.3 Architectural aspects of high-rise
As the historical development of high-rise buildings has already shown, the
construction of building reaching higher and higher into the sky was – and to a
certain extent still is – an expression of power and strength. This is equally true
of both ecclesiastical and secular buildings: the power, strength and influence
of entire families – i.e. their standing in society – are mirrored in the erection
of ever taller buildings culminating in a battle to build.
Chapter - 2 History and Aspects of High-rise buildings
High-rise Structure – Mumbai (Vertical urbanization) Page | 10
The building built in the past is ornamented with stylistic new elements of their
time. The building that reflects the spirit of time when it is finished can appear
“old” within only a few years. The brevity of the various stylistic trends is one
of the reasons for the inhomogeneous appearance of modern towns and cities.
Since architects must expect that later buildings will have their own,
completely different formal identity, they do not see any reason why they
should base their own designs on existing standards, particularly as this would
merely cause them to be considered “unimaginative”.
Several modern trends in high-rise construction:
- The dictate of tastes mentioned above is expressive of the egotism
prevalent in modern society with its desire for status symbols and designer
brands. Unfortunately, the public not uncommonly bows to this dictate, as
when town councilors set aside major urban development considerations and
with seeming generosity set up public areas in the form of lobbies and plazas
in high-rise buildings.
- In the past, it was the master builder and architect who defined the
construction and consequently the appearance of a building; today, on the other
hand, technical developments determine what can and cannot be done. The
appropriate and basically essential symbiosis between engineering designer
and artist has been abandoned. This critical thing on the architectural, urban
development and economic background is not basically to cast doubt on high-
rise buildings as such, but it does illuminate some of the facets that are central
to considering the risk potential inherent in high-rise buildings. This almost
inevitably raises the question why high-rise buildings should have to be built in
today’s dimensions.
- One reason is indisputably the need for a “landmark”. In other words,
to express economic and corporate power and domination in impressive visual
Chapter - 2 History and Aspects of High-rise buildings
High-rise Structure – Mumbai (Vertical urbanization) Page | 11
terms. Nothing has changed in this respect since the very first high-rise
buildings were erected.
- Connections to the infrastructure are improved by concentrating so
many people in such a small area. The World Trade Center alone provides jobs
for over 50,000 people – that is the equivalent of a medium-sized town. All
institutions of public life are united under a single roof and the distances
between them have been minimized. However, high-rise buildings do little to
prevent land being sealed on a large scale. The suburbs of modern American
cities are a prime example: as far as the eye can see, the landscape is covered
with single-family homes, swimming pools and artificially designed gardens
simply to provide sufficient private residential land for all the people working
in a high-rise building occupying only a few thousand square meters.
- Many of the techniques and materials which are also used for
“normal” buildings today would never have been invented and would never
have become established if high-rise construction had not presented a
challenge in terms of technical feasibility. Rationalized, automated sequences
are beneficial to high-rise buildings, at no time in the past were such huge
buildings erected in such a short space of time. Short construction periods also
mean shorter financing periods and consequently profits which partly
compensate for the additional costs incurred in the construction and finishing
of the building.
2.4 Economical Aspects
Hundreds of companies and thousands of people depend on the smooth
operation of a high-rise building, from the one-man business of a newspaper
vendor or shoe shiner and corporations with thousands of employees, such as
banks, brokers or global players with a daily turnover in the order of several
billions to radio, television and telecommunications companies which use the
roofs and tops of high-rise buildings for the transmission and receiving
Chapter - 2 History and Aspects of High-rise buildings
High-rise Structure – Mumbai (Vertical urbanization) Page | 12
installations. In addition, there are innumerable other businesses and workers
with their families whose economic situation is directly or indirectly linked
with the high-rise building. These range from transport companies and catering
firms to tradesmen under long-term contract in the building. Nor should it be
overlooked that even the municipal authorities and the service companies are
also affected by the “failure” of a high-rise building and that its effects can be
felt nationwide or even worldwide in the worst case.
This scenario not only applies to such total failure as a major fire or collapse of
the building. Despite (or precisely because of) its size, a high-rise building is
an incredibly sensitive and vulnerable system. Even a brief power failure can
result in operational and economic chaos.
2.5 Social Aspects
“Social Infrastructure” has a sensitive definition to it. ‘Infrastructure’ means
“the basic framework of a system or organization”, the prefix ‘infra’ means
“below or beneath”. Infrastructure is what is below or beneath a structure, in
this case high rise buildings. ‘Social’ is defined as “of or pertaining to society
and its organization”. So “Social infrastructure” can be seen as the basic
framework of services pertaining to the organization of society, underlying any
human settlement.
| Urban population – Agglomeration – Inevitable growth pattern – Horizontal
to vertical – High rise housing & mixed use typology – Dense urban planning |
The world is at the verge of escalating rates of urbanization. The world
population is 6.9 billion and 10.1 billion in 2100. Urban population is 2.6
billion in 2010. Developed nations show 0.9 billion in 2010 to 1.1 billion in
Chapter - 2 History and Aspects of High-rise buildings
High-rise Structure – Mumbai (Vertical urbanization) Page | 13
2050. Rural population have dropped to 0.6 billion. This has been principal
cause of the ever increasing demand for homes.
History has given us many planning discourses intended to solve the planning
problem in the future by Sir Ebenezer Howard and Le Corbusier (The city of
tomorrow and its planning). The automobile dominating urban fabric since the
late 20th
century has been bringing negative environmental and social impact.
By 1990s, “Compact City” model promoting “mixed use – high density living”
was the envisioned solution to urbanization.
Dense lifestyle proves better living for the people by reducing the money on
travel, saving time, retaining countryside and allowing people to enjoy the
vibrancy of city life. The urban designers and planners have a great challenge
in converting the urban compaction into a sustainable future of our cities. The
main aim is to create a sustainable neighborhood. “Smart Growth” does so by
focusing on regional characteristics to foster a unique sense of place, offering
better employment, transportation. Organizing populations densely so that
there is more increase in work and play opportunities adjacently.
Significance of Social sustainability:
- Social sustainability is regarded as an important part of sustainability
in general. It is a “development compatible with the harmonious civil society”.
- People live and work in the same area so housing should be
organized for the people at present and saved for them to the future.
- Social sustainability is now of a big concern alongside mankind
withdrawal from tradition. Electronic and social network is the main issue by
the reduction of adult interaction and children playing. Technology enables
work from home facility putting less interaction among people.
Chapter - 2 History and Aspects of High-rise buildings
High-rise Structure – Mumbai (Vertical urbanization) Page | 14
Advantages of Social spaces in Low-rise over High-rise
- Access, the spaces are horizontally accessible giving a more feel
physically and visually.
- Participation, low rise provide semi-private gardens giving
opportunities for hobbies such as gardening, tinkering and also time for the
family, neighbors to interact.
- Individuality, the expression of uniqueness and personalization of
private and semi-private spaces can be done. It also makes the walks and
outdoor stays interesting.
- Adaptability, the expansion in the small individual house is not so
difficult. It has a backyard and a front garden augmented space. This promotes
people to stay in one place for a lifetime and have a stronger bond.
- Hierarchy of spaces, the individual house has a semi private garden
at front and followed by a view to the street so children can play. Further in
from street to neighboring pocket spaces, public parks and much more
walkable neighborhood.
Advantages of Social spaces in High-rise over Low-rise
- Footprint, low-rise has a large foot print leaving less area for green
and public space. High-rise has less ground coverage and leaves more area for
green and communal spaces.
- Views, having a good city view is one good positive attribute in
high-rise. It will attract more people and be a good social space and interaction
zone for the people living in the high-rise.
Chapter - 2 History and Aspects of High-rise buildings
High-rise Structure – Mumbai (Vertical urbanization) Page | 15
- Security, the social spaces in the high-rise have a closed and secured
environment. In low-rise the passers-by have no problem entering the zone.
High-rise have good restriction towards the entry and no fear of crime is
prevailing in the high-rise.
- Pollution, as one gets higher the air gets cleaner and thus bringing
more pure breathing. Noise is also a good advantage in the high-rise. Elderly
people have a bad reaction towards noise. Most of the public social spaces are
noise zones producing more noise pollution.
- Safety, the children interaction in public is prone to speeding
vehicles. In high-rise the fear of children is not a factor at all.
2.6 Ecological Aspects
Ecological design involves the holistic consideration by design, of the careful
use of energy and materials in the designed system. The main aim is to reduce
the impacts of this over the natural environment, over the lifecycle of the
designed system from source-to-sink. We can structure these considerations in
a framework of set of interactions between the built environment and
ecological environment.
Interactions are classified into four general sets:
- The external interdependencies of the designed system (its external
or environmental relations)
- The internal interdependencies of the designed system (its internal
relations)
- The external-to-internal exchanges of energy and matter
- The internal-to-external exchanges of energy and matter.
Chapter - 2 History and Aspects of High-rise buildings
High-rise Structure – Mumbai (Vertical urbanization) Page | 16
Key criteria for ecological design are:
Assess where it is to be built? Site planning should be bases on
ecological land use method. Buildings
in the site should be located with
minimum disruptions to the natural
environment.
 Ecosystem hierarchy of site.
 Ecological land use.
 Evaluation of biodiversity index
before and after construction.
Assess local wind effects Design to limit frequency of
exceeding wind levels of 4 or more on
the Beaufort scale to 20% or less to
reduce impacts on pedestrians nearby.
Check overshadowing of other
buildings
Locate buildings on the site to avoid
substantial overshadowing of
neighborhood buildings and land. Site
solar production potential might
reduce due to overshadowing.
Assess environmental impacts of
production of building
Check the environmental impacts of
the flow of source of materials and
energy in the production of the
building and their impacts.
Assess natural resources consumption
and Recycled materials
Material specification to consider
depletion of natural resources (eg.
Timber products from sustainable
Chapter - 2 History and Aspects of High-rise buildings
High-rise Structure – Mumbai (Vertical urbanization) Page | 17
sources). Demolition materials to be
re-used.
Assess building construction impacts Building construction work should not
cause ecological disruptions. The long
term ‘sustainability’ is to take into
account the construction process in
sustainability.
 Developing and implementing a
project environmental plan.
 Minimising waste.
 Minimising re-work
 Using recycled and recyclable
materials wherever possible.
 Minimising the need for
transport, including
importation/exportation of
materials.
Assess external landscape design Micro-climate can be achieved by site
planning and landscape designing.
 Solar radiation
 Temperature
 Relative humidity
 Evaporation
 Wind.
Reduce Carbon-di-oxide production Control CO2 production <50kg/m2
per
year <200mg/kwh delivered energy.
Design for storage of Recyclable
materials
Provide adequate space for separate
storage of wastes for reuse/recycling
collection.
Chapter - 2 History and Aspects of High-rise buildings
High-rise Structure – Mumbai (Vertical urbanization) Page | 18
Assess water pollution  Reduce Site run off.
 Improve absorption and return
to ground water
Assess transport energy  Minimising car parking on site
 Policies to encourage public
transport and discourage car use
 Consider staff transport schemes
Internal water conservation  Aim to reduce water
requirement.
 Water recycling proposals,
rainwater use, waste water
treatment proposals.
 Irrigation systems to
landscaping areas should use
grey water.
Design for disposal of building
demolition and excavated materials.
 Minimise amount of materials
taken off site.
 Reuse and recover
Table 3 The ecological design aspects in high rise buildings
The above table is prepared as a simple guide for ecological aspects in an high
rise using some standards available. This list is totally comprehensive and can
change with improvement in technology.
2.7 Psychological Aspects (Mumbai)
A substantial part of Mumbai’s population are transferring from low-rises to
high-rise buildings, be it residence-commercial-work space-hospitality as well
as slum rehabilitation projects. An individual residing in 3rd
floor suddenly
adjusts the thrill of 13th
floor. Thus a psychological change is experienced in
Chapter - 2 History and Aspects of High-rise buildings
High-rise Structure – Mumbai (Vertical urbanization) Page | 19
the Mumbai city. The psychological change can be felt from both high-end
luxury high-rises as well as low-income housing for those rehabilitated from
the slums. The middle income group is left out from the analysis as tall
buildings are yet a luxury unaffordable to this section of this society.
Fig.3 Reason for purchasing a house in a tall building
Fig.4 Reason for selecting a floor in a tall building
0
20
40
60
80
100
Larger House Amenities Social & cultural
Desire to be a
part of a
happening
community
Larger House
Amenities
Social & cultural Desire to be a part of
a happening communtiy
45%
25%
8%
15%
7%
Panoramic View
Cleaner & Cooler air, Breeze,
Ventilation & Light
Proximity to ground & green
Social status
Non-availability of choice
Chapter - 2 History and Aspects of High-rise buildings
High-rise Structure – Mumbai (Vertical urbanization) Page | 20
Fig.5 Interaction with neighbors in comparison to a low-rise development
Fig.6 Most common concerns in a High-rise residence
8%
12%
46%
34%
Same
Increase/Convinient
Decrease/Inconvinient
Irrelevant/Indifferent
0
20
40
60
80
100
Elevator Breakdown
Precieved impact on Enviroment
Lethargy/Dependance on home
deliveries
Temperature & heat control
Dust accumulation
Escape/safety in calamitous
situtaion
Chapter - 2 History and Aspects of High-rise buildings
High-rise Structure – Mumbai (Vertical urbanization) Page | 21
High rise building should not only have housing unit but also sports,
recreational amenities, retail market, common public space for people for the
purpose of leisure, entertainment. The taller the building the more isolated it
should be from the surrounding developments due to high density. The heavy
vehicular movement and the road access should be studies carefully. People
afford high rise for the View. Green spaces can come in handy for several
problems in a high rise building.
Slightly more than 28% of the country’s urban population is urbanized. Almost
22% of the urban population lives in slum. Out of the 21 million inhabitants of
Mumbai, almost 55% live in slums. SRA has many rehabilitation projects for
the slum to live in high rise housing complexes for LIG.
Fig.7 % of People wanting to move
0
10
20
30
40
50
60
70
80
90
100
Senior Citizens Above adults (35-
60)
Youngsters (18 -
35)
Children (upto 18)
Senior Citizens
Above adults (35-60)
Youngsters (18 - 35)
Children (upto 18)
Chapter - 2 History and Aspects of High-rise buildings
High-rise Structure – Mumbai (Vertical urbanization) Page | 22
Fig.8 Primary reason for wanting to move
Fig.9 Primary reason for not wanting to move
Positive Aspects of Vertical development
0
10
20
30
40
50
60
70
80
90
100
Legal recognition Expectation of
Amenities
Improved access
to roads
Sense of
Ownership of an
Apartment in
Mumbai
Legal recognition
Expectation of Amenities
Improved access to roads
Sense of Ownership of an
Apartment in Mumbai
0
10
20
30
40
50
60
70
80
90
100
Loss of Livelihood Loss os Sense of
Community
Loss of
Traditional
lifestyle
Ineligibility
Loss of Livelihood
Loss os Sense of Community
Loss of Traditional lifestyle
Ineligibility
Chapter - 2 History and Aspects of High-rise buildings
High-rise Structure – Mumbai (Vertical urbanization) Page | 23
The rehabilitated slum dwellers under the SRA act receive legal recognition for
their residence and an apartment in a metropolitan area. This motivates people
especially the new generation who have graduate degrees, speak English and
work in posh commercial spaces and improve their lifestyle. Having a
residential unit in a building allows for better access to main roads for the use
of medical or natural calamities.
Rehabilitated slum inhabitants have more time on their hands to perform useful
activities due to reduction in time spent on water collection. Thus increase in
expenditure on entertainment and higher savings for the people living.
Negative Aspects of Vertical development
The problem of low income group housing is multi-layered. Slums are major
business hubs of Mumbai and are home to countless cottage industries that
support the daily needs. The makings of small edibles, fashion accessories,
recycling of plastics are done primarily by slum people. The livelihood of
vendors, shopkeepers and fishermen are lost. As SRA projects are likely to be
costly the people refuse to move to the high-rise buildings rather move to
another slum complex for cheap living of life.
Chapter - 3 Designing Consideration of High-rise
High-rise Structure – Mumbai (Vertical urbanization) Page | 24
Chapter – 3 Designing Consideration of High rise
3.1 Planning of a project
The complexity of designing a mixed use high rise has to be co-ordinated and
has become several times greater since many disciplines and different experts
are involved solely in planning of the high rise housing.
 Architects
 Planning engineers for the supporting structures
 Construction and site management
 Planning of the technical building services
 Interior designers
 Construction Physics
 Planning and site management for data networks
 Planning of the lighting and materials handling
 Planning of the electrical and electronic systems
 Planning of facades
 Surveying engineers
 Geo-technology, hydrogeology and environmental protection
 Design of outdoor facilities and vegetation
 Surveying of the actual situation in surrounding
The amount of complexity is clearly shown in the above list. The high rise
housing requires a highly professional management is essential for such
project. Project management companies have come to play an increasingly
important role in recent years as they take over the entire organization,
structuration and coordination of construction projects.
Chapter - 3 Designing Consideration of High-rise
High-rise Structure – Mumbai (Vertical urbanization) Page | 25
3.2 Basic planning considerations
Planning Module – Span – Ceiling height – Floor to floor height – Depth of
structural floor system – Core planning
Planning module, the space one need for living, changes according to the
culture and the economic class. Span, described as the distance from a fixed
interior element such as building core to exterior window wall is another
important factor to be considered in designing the interior planning of a high
rise building. These depths change depending on the function of the space, and
acceptable span is determined by office layouts, hotel room standards, and
residential code requirements for outside light and air.
Ceiling height, it is also an important factor in building planning. Commercial
spaces require variety of ceiling heights ranging from 2.7 to 3.7m. Office
building insist ceiling height to 2.5 – 3.5m, hotel and residential functions have
a ceiling height of 3.0 – 3.5m. Floor-to-floor height, this function of the
necessary ceiling height, the depth of the structural floor system, and the depth
of the space required for mechanical distribution, determines the overall height
and the cost of the building. Small increase or decrease in floor system when
multiplied with the total floors could drastically increase the exterior,
mechanical system and overall cost.
Core Planning, it is another significant issue for planning considerations. A
typical floor in a high rise building contains a perimeter zone, an interior zone
and a core zone. While perimeter zone is described as a approximately 4.5m or
5m deep area from the widow wall with access through the interior zone. The
interior zone is defined as the area between the perimeter and the public
corridor. Core zone consists of those areas between elevators bank which
become rentable on floors at which elevator do not stop. Central core, which is
Chapter - 3 Designing Consideration of High-rise
High-rise Structure – Mumbai (Vertical urbanization) Page | 26
generally used in the building with a relatively square plan, is the most typical
core arrangement. Core elements should rise on every floor as it serves
logistics and also easy to construct.
3.3 Structural Design considerations
Super tall buildings have great challenges to the engineers. The structural
engineers have to overcome some unavoidable challenges that originate from
the massive gravity loads and large lateral loads in super tall buildings.
Structural engineers have to find a solution to overcome the natural loads and
to provide robust foundation system to support the great gravity loads, lateral
load system to resist huge lateral loads and light weight floor system to reduce
total tower weight.
3.3.1 Foundation System
Although the foundations are out of sight once the building is completed, they
are of immense importance for ensuring that the dead weight and live loads of
the building are safely transmitted to the native subsoil. These loads are not
inconsiderable. The dead weight of a high-rise building can amount to several
hundred thousand tones. This value may be exceeded several times over by the
live loads which are taken as the basis for designing the building and include
the loads from equipment and furnishings, people or moving objects, as well as
wind or earthquake loads. Moreover, these loads often exert different pressures
on the subsoil, thus resulting in uneven settlement of the building.
The Foundation system is obviously one of the most important factors in the
structural system of a high-rise building. In every high-rise huge tower gravity
load demand a strong foundation base with great bearing capacity. Soil
condition at the building site determines the type of construction of foundation.
Chapter - 3 Designing Consideration of High-rise
High-rise Structure – Mumbai (Vertical urbanization) Page | 27
The pile foundation is considered the practical solution for worse soil
conditions.
To optimize the pile design and verify the pile capacity and constructability,
structural engineers adopted a pilot test-pile program at the early design stage.
Under the pilot test pile program, two 110m long testing piles, with bearing
layers set fine sand layer (13-2) and two 98m long testing piles, with bearing
layer set at the silty sand layer (13-1) were constructed and will be taken to
testing. This is the prime method of testing pile and the Pile Load-Settlement
Curve (Q-S Curve) will be derived. End grouting and side grouting are
provided to enhance the pile capacity and reduce pile settlement. After
evaluating the pile capacity, pile settlement and construction cost the structural
engineers design the necessary specification for system.
Fig.10 The Q-S curve diagram to determine the Pile settlement in Pile Foundation
Chapter - 3 Designing Consideration of High-rise
High-rise Structure – Mumbai (Vertical urbanization) Page | 28
3.3.2 Central Core System
The first frame structures used for the steel skeleton were flexurally rigid
frames corresponding in height to one floor. New York’s Empire State
Building, which was completed in 1932, is one example which clearly shows
the advantage of this new method, namely the short time required for the
construction work. Moreover, the complete separation of outside wall and
supporting structure permitted absolute freedom of design for the facade.
Instead of requiring around 300 kg of steel per square metre of base area as in
the past, modern supporting structures only require roughly 125 kg of steel on
average.
As the buildings became taller and taller, however, the main problem was no
longer the vertical loads but such horizontal loads as wind and earthquake
forces, as well as their transmission.
The central of arterial part of a multistory building that integrates functions
and service needs for established occupants. Such areas are normally
composed of toilet facilities, elevator banks, janitors’ closet, utilities,
mechanical facilities, smoke shafts and stair. Core also known as facade
envelope is a spatial element for load-bearing high-rise building system.
Function of the Central core is to tie the building together as a single unit. It
also maximizes the flexibility in design layout. The core resists the lateral load
(Wind load) from any direction and also carries the gravity load of the
building. The core holds Toilets, Vertical transportation, Services (Electrical,
HVAC, Telephone, Risers and fan rooms).
Chapter - 3 Designing Consideration of High-rise
High-rise Structure – Mumbai (Vertical urbanization) Page | 29
Fig.11 Different types of Core placement in a high-rise
Advantages of Off Centered - Core
- All window or building perimeter space to be used for offices
- More flexibility in maximum depth and arrangement of spaces
- Affords the opportunity of developing small secluded space in the
relatively narrow portion of the floor plan where the core is closes to the
exterior walls.
Dis-Advantages of Off Centered - Core
- Present some problems of access
- Less flexibility of tenant distribution
- Remote and thus less convenient to the far sides and corners of the
building
Chapter - 3 Designing Consideration of High-rise
High-rise Structure – Mumbai (Vertical urbanization) Page | 30
Advantages of Central - Core
- Allows all windows and all window space to be utilized as rental of
the building plan will permit offices of verging depths to receive natural light.
- Extremely convenient of access and in some cases may be equidistant
for all side.
- Simplifies area division & provides good flexibility of tenant
distribution in the same way.
- Horizontal utility runs may also relatively equidistant from the core.
- Combine with a square building plan, bearing exterior & core walls,
this location permits a floor plan tree of columns and thus totally flexible for
office layout.
Disadvantages
- The central interior location limits the depth of offices in the mid-
zone of each floor
- It requires an access corridor around its perimeter.
3.3.2 Outrigger supporting structures
Since the middle of the 20th century, a number of improvements in the
supporting structures for skyscrapers have been introduced by the architects
Skidmore, Owings & Merrill (SOM) in Chicago. One such development by
SOM is the “outrigger truss”: a rigid superstructure known as the outrigger is
mounted at the top of a reinforcing core with movably connected floors and
columns.
The outrigger connects the columns to the core. They are suspended from the
outrigger and are therefore under tension, thus eliminating the risk of buckling
that is associated with pressure elements. A supporting system in the form of
such an outrigger truss yields further advantages over a simple core
construction when it comes to transmission of the horizontal loads. The
Chapter - 3 Designing Consideration of High-rise
High-rise Structure – Mumbai (Vertical urbanization) Page | 31
bending stress applied to the core area in the lower floors is considerably
reduced when using an outrigger truss. The outrigger itself usually
accommodates such technical floors as the heating and ventilation systems.
Fig.12 Outrigger truss connecting the exterior columns to the central core.
Potential sets of outrigger trusses could be placed along the building height
with one set in each zone. However, more outrigger trusses do not lead to a
more efficient structure. Outriggers are expensive, and the construction time
for outrigger floors is much longer than for regular floors, thus the number of
outriggers should be kept to a minimum.
3.3.3 Reduction of Total high-rise weight
For a super tall building built on soft soils, engineers make great efforts to
reduce the tower weight in order to make foundation construction feasible and
reduce the seismic loads. The reduction of seismic load helps reduce the sizes
of individual structural members in the lateral system.
To reduce the building weight, engineers look into 3 sources – the lateral
system, the floor system and non-structural elements.
Chapter - 3 Designing Consideration of High-rise
High-rise Structure – Mumbai (Vertical urbanization) Page | 32
- The Structural elements in the lateral system, such as core walls, super
columns, outrigger trusses and belt trusses are crucial elements that provide
overall tower strength and stiffness to resist lateral loads. Not much change in
the lateral system will be done as it results in weakening of the load.
- The floor system accounts for a big portion of the building weight. A
composite slab can be selected as the floor system for the entire tower. It is
light in weight and easy to construct. They are carefully evaluated for weight,
cost and fire rating.
- Nonstructural members contribute to the tower weight but do not
contribute to the tower overall lateral capacity and stiffness. Therefore, it is
very efficient such as floor finishes – partition walls to be minimal.
3.3.4 Vibration Floor Test
The story height of the tall buildings is the significant factor due to the limited
construction area within the central city of the urban scenario at present. For
floor serviceability, stiffness and resonance are dominant considerations in the
design of composite floor structures. With longer spans and lighter steel
beams, floor vibration needs to be carefully studies to make sure it meets the
desired occupant comfort level.
The iTECH system has analyzed and experimented the iTECH (Innovation,
Technical, Economical and Convenient Hybrid) beam. This consists of a
structural tee precast concrete in factory and a situ concrete slab. The structural
performance of the iTECH beam was experimentally assessed and was
evaluated to be good.
Chapter - 3 Designing Consideration of High-rise
High-rise Structure – Mumbai (Vertical urbanization) Page | 33
Fig.13 iTECH beam concept - (Source – CTBUH)
Concept, The iTECH system has an asymmetric steel assembly with web
openings, where the top plate is welded on top of structural tees. The both
sides are filled in with situ concrete. The iTECH system shows good
constructability that is similar to that of steel construction.
Testing, Two-story buildings, built with iTECH composite beam have been
used to test effects of vibration. The test was performed on the 2nd
and roof
floor. The floor is constructed with iTECH composite beams and 4-bay deck
Slabs. The measuring equipment and the measurement system were used.
Chapter - 3 Designing Consideration of High-rise
High-rise Structure – Mumbai (Vertical urbanization) Page | 34
Fig.14 iTECH floor vibration equipment - (Source – CTBUH)
There are two kind of vibration source considered in this experiment, impact
load and walking load each tested in two ways. Impact load was tested using a
sand drop and a heel drop both analyzed in terms of natural frequency and
damping ratio. The necessary result was clearly achieved in the iTECH
composite beam system. Dynamic characteristics of the iTECH composite
beam system were obtained by several experiments.
3.3.5 Torsional Wind loading on high-rise
The torsional wind loading on the building is not as well understood as lateral
or over-turning loads and it is not considered as a load factor. Because of this,
many designers – indeed ignore this aspect of the load and simply apply the
lateral load at the geometric or elastic center of the structure. Wind tunnel test
on model buildings have revealed that torsional load exists and span a great
significance. This test aids the designer in providing methods to either reduce
or manage the loading.
Chapter - 3 Designing Consideration of High-rise
High-rise Structure – Mumbai (Vertical urbanization) Page | 35
This torsional loading is influence in terms of shape of the building, interfering
effects of nearby buildings and dynamic characteristics of the structural
system.
The High Frequency Force Balance (HFFB) test method is the initially used to
obtain the structural frame loads and acceleration at the observation deck level
(if proposed).
Fig.15 CCB – Closed Circuit Boundary layer wind tunnel apparatus
The climatological study of the region should be done to know the wind speed
of the region. The local building code at that time should be known to
determine the wind speed in the tunnel. 80mph – 85mph are some wind speed
to test the model of the building. The advantage of the technique is that it is
relatively quick to undertake and also it provides the complete spectra of the
wind – generated model forces acting on the building. The wind tunnel data
will then be combined with the dynamic properties of the tower in order to
compute the tower’s dynamic properties and to compute tower’s dynamic
response towards the wind force.
Chapter - 3 Designing Consideration of High-rise
High-rise Structure – Mumbai (Vertical urbanization) Page | 36
Fig.16 Burj Khalifa model (scale – 1:500) – Aeroelastic Wind tunnel test inside CPP
Several turns of the HFFB test were taken. The shape of the building will
evolve and will be refined architecturally. After each round of wind tunnel
testing the shape of the building will be altered to minimise the wind force.
The process of reduction of wind force is called as “Confusing” the wind is
finally achieved and the shape of the building will be achieved. The confusing
is mostly achieved by alteration of shape of the building, structural
improvements and re-orientation of the building.
The wind climate study of the region should be more precise. The pedestrian
wind environment solely depends on the wind direction. The comfort of
pedestrians at ground level and on the terrace, observation deck was evaluated
by combining wind speed measurement on wind tunnel models with the local
wind statistics and other climatic information.
Two aspects of pedestrian comfort were considered:
- The effect of the mechanical force of the wind and thermal comfort
to the building.
- Bearing in mind air temperature, relative humidity, solar radiation
and wind speed.
Chapter - 3 Designing Consideration of High-rise
High-rise Structure – Mumbai (Vertical urbanization) Page | 37
Wind Tunnel testing can be a powerful tool in the architectural and structural
design of a building. Utilizing several rounds of force balance wind tunnel
tests each followed by a refinement of the architectural shape dramatically
reduced the forces and acceleration of the building.
3.3.6 Seismic loading on high-rise
The Richter scale is a logarithmic scale for determining the energy dissipated
in an earthquake. This means that an earthquake measuring 7 on the Richter
scale dissipates 32 times the energy of a size-6 quake, while one measuring 8
dissipates roughly 1,000 times as much energy. The energy dissipated by these
earthquakes is expressed in horizontal and vertical acceleration forces acting
on the skyscrapers. The immense forces transmitted from underground must be
absorbed by the supporting structures of the buildings. These dynamic loads
are replaced by structural equivalent loads in horizontal and vertical direction
when a structural analysis of the building is performed. The highest
acceleration forces measured to date in an earthquake were recorded during the
Northridge earthquake in Los Angeles.
The planning engineers would additionally have to apply roughly 2.3 times the
dead weight in horizontal direction and roughly 1.7 times the dead weight in
vertical direction to the building when dimensioning the supporting structure
so that these earthquake forces can safely be absorbed. Moreover, they only act
on the supporting structure very briefly and are subject to rapid changes of
direction.
Chapter - 3 Designing Consideration of High-rise
High-rise Structure – Mumbai (Vertical urbanization) Page | 38
3.3.6.1 Foundation design for earthquake
Deep foundations generally display better seismic resistance than shallow
foundations. Floating foundations can prove advantageous on soft ground,
since they may be better able to attenuate resonance action. The risk of
subsidence is considerably greater with floating foundations than with deep
foundations.
“Base isolation” is an anti-seismic construction technique that uses the
principle of attenuation to reduce vibrations. The building is isolated from the
solid subsoil by damping elements arranged on a foundation ring or foundation
plate. Another version was employed for the Court of Appeals in San
Francisco: the building was retroactively more or less mounted on ball
bearings which are intended to gently damp down the impact of a future
earthquake. The requirements to be met by all the various anti-seismic bearings
are set out, for example, in the Uniform Building Code (Division III, 1991).
In addition to the isolation systems for foundations mentioned above,
vibrations can also be damped by using heavy moving counterweights. “Soft”
skeleton structures have a period of fundamental natural oscillations equal to
roughly one-tenth of the number of floors in seconds. The period of a 15-storey
building consequently equals roughly 1.5 seconds. Higher edifices require a
certain time before they oscillate at maximum amplitude. This excitation
period lies between 20 and 30 seconds. Enduring earthquakes, such as that in
Mexico City in 1985 (around 3 minutes), consequently represent a particularly
high risk. A so-called whiplash effect was observed in the high-rise buildings
in Mexico City, for example, as the buildings abruptly moved back from their
maximum deflection. Extremely high acceleration forces and consequently
high horizontal forces were involved here and resulted in damage to the upper
floors, including such superstructures as tanks and antennas.
Chapter - 3 Designing Consideration of High-rise
High-rise Structure – Mumbai (Vertical urbanization) Page | 39
3.3.6.2 Height of the Building
Tall buildings are more susceptible to damage from strong remote earthquakes
than from weak earthquakes close at hand. They normally have a lower
resonant frequency and a lower attenuation than low buildings. Short-wave
oscillation components in earthquakes are rapidly damped, while the long-
wave components (frequency f <1 Hz) can still make themselves felt at a
distance of several hundred kilometres, particularly in the form of surface
waves.
3.3.6.2 Symmetry of the Building
Symmetric layouts, rigidity and mass distribution lead to a considerably better
seismic response than asymmetric layouts, rigidity and mass distribution. This
is because asymmetric buildings are subjected to stronger torsion (twisting)
around the vertical axis by horizontal seismic loads.
3.3.6.2 Shaking table test of the Building
In recent years, several super high-rise buildings have been started to construct
in all part of the world. These buildings mostly do not follow traditional
structural building design concepts due to the height and design of the
building. Hence, a thorough investigation of their seismic performance is thus
necessary to verify safety of these buildings.
For several decades, substantial progress has been made in the development
and the use of computer-based procedure for seismic analysis of structures. It
is still difficult to accurately predict the seismic performance of a given
structure due to the differences between analysis model and real structure. To
overcome this Shaking Model Test is adopted to investigate the seismic
performance of a building structure.
Chapter - 3 Designing Consideration of High-rise
High-rise Structure – Mumbai (Vertical urbanization) Page | 40
The use of shaking table test was started in 1980s systematically introducted
and discussed the principles of structural model testing particularly for civil
engineering applications. Complex and irregular structure should definitely be
tested in the Shaking Table test to investigate the seismic performance of
seismic performance.
Study, The Study of the region of the building and structural concept should be
firm. The Local standard for seismic load should be thoroughly examined as
the force applied in the shaking table should be known.
Model materials, the model to be built for the shaking model test should be of
brass used to simulate the steel structural members and fine aggregate concrete
with ne steel wires should be chosen to construct the RC components in the test
model.
Scaling Factor, Scaling of factors of dimension for the respective building
structure is most important in the shaking model test. The biggest shaking table
test is in the China Academy of Building Research, which is the biggest
shaking table in china with dimension of 6m x 6m and bearing capacity of
80ton. As average the scaling of the model done by Shanghai tower experiment
was 1:40.
Model design, the test model included every structural elements in the design
(Floor to roof, podium connections, crown spires and observation decks). Too
many elements and the prototype structure might be huge and complex. Hence,
the structure is simplified while designing the test model for convenience of
model construction and test.
- Key structure members, including core wall, mega columns, out
trigger trusses and belt trusses were kept and simulated strictly according to
the scaling factor.
Chapter - 3 Designing Consideration of High-rise
High-rise Structure – Mumbai (Vertical urbanization) Page | 41
- The secondary structure including the secondary-frame and floor
system was simplified. The beams and columns of secondary frame were kept
and simulated approximately. Floors were deleted alternately where the belt
trusses and outrigger trusses are not proposed.
- Curtain wall system was not included in the test model and its weight
was simulated and applied at the edge of the floor.
The Seismic analysis was done on the simplified test model and the results
were compared with that of prototype structure. The analyzed result shows that
the simplified measures have little influence on the dynamic characteristics and
seismic performances of structure. The designed test model was reasonable and
the test results of this scaled model can reveal the seismic performance of
prototype structure.
Fig.17 Shanghai Tower – Shaking Model Test, China Academy of Building research
Chapter - 3 Designing Consideration of High-rise
High-rise Structure – Mumbai (Vertical urbanization) Page | 42
Seismic behavior of Model Structure, the model first should be studies with
the area for the seismic zone. First earthquake of intensity 7 will be observed.
Then slightly increasing the intensity gradually and many test would be
undertaken. On this observation the element more elastic and less elastic will
be known clearly.
Conclusion, The seismic test for high-rise structure carried out in a Shaking
Table model test to investigate the seismic performance. A 1:40 scale optimum
model (for instance) should be designed and test for small, moderate and large
earthquake. The dynamic responses of the model structure and prototype
structure were analyzed. The following conclusion can be drawn:
- The high rise structure should be feasible and reasonable to resist
earthquake and would have minor cracks on moderate level. For large earth
quake, more cracks occurred but most key members should be elastic.
- Experimental results should show that the structure can meet the
requirements of the Building Codes for seismic performance.
- For scaled model test, reasonable design and fine construction of test
model is very important. Thorough analysis should be carried out during model
design to verify that the test model and prototype structure are in conformity
with the similitude theory and the experimental results on the scaled model can
reveal the seismic performance of the prototype.
3.4 Facades
3.4.1 Innovations & Sustainable façade system
Innovative and iconic high rise buildings all over the world combine latest
integrated design, energy efficient building envelopes and up-to-date
construction technology to create an optimized, multi-functional, recognizable
and unique appearance. Several case studies on the innovative façade designs:
Chapter - 3 Designing Consideration of High-rise
High-rise Structure – Mumbai (Vertical urbanization) Page | 43
Siemens Center Shanghai: The Double Skin Façade is used in the East Asia.
The double skin comes in handy in many things. With a double-skin type of
facades, there is an insulated layer at the inside, with operable windows for
natural ventilation, a permanently ventilated cavity where an external sun
shading device is located, and an outside mono plane. The “Additional” plane,
forming the second skin, meets a set of important requirements.
Fig.18 Double skin façade, Siemens center shanghai
- Protection of motorized external sunshade blinds from wind, dirt and
debris; putting the sunshade outside the insulated envelope is the key to low
cooling energy and keeping them clean is the key to efficient use of daylight
direction devices.
- Reduction of outside noise level to enhance natural ventilation
through operable panel without being disturbed by traffic noise.
- Reduction of wind effects, providing protection from wind draft
through natural ventilation openings especially in open-plan offices.
Chapter - 3 Designing Consideration of High-rise
High-rise Structure – Mumbai (Vertical urbanization) Page | 44
The panels are 2.8m x 4.0m size façade units, pre-assembled with operable
louvers, motorized blinds, glass and glazing which were lifted up to site
without the need for any external scaffolding.
Office High-rise in Hanoi, Vietnam: The Modern curtain walls meet a special
structure. This project is a compound of two high-rise with a large low-rise
podium building totaling 300,000 m2
of office space. The architectural idea of
an integrated special structure super transparent cable façade was chose and
further enhanced.
Fig.19 - 20 High rise office, Hanoi, Vietnam – Super transparent facade
The whole project was cladded with a fully unitized façade, in a variety of
different faced types. These facades included innovative features, such as
integrated operable natural ventilation louvers and operable external
sunshades, similar to the preceding project. The façade construction type and
the use of highly relective, neutral solar-control, multifunctional insulating
glass units were not common to the country, and special production was setup
specifically for this project.
Maritime Museum Ling gang: A further development on the integration of
special structures is the museum, where the 50m high main building essentially
Chapter - 3 Designing Consideration of High-rise
High-rise Structure – Mumbai (Vertical urbanization) Page | 45
consists of one huge special structure. The main structural body consists of two
curved, white-clad sails which were made of a steel truss system with bolted
connections. The sails meet only in one central hinged point high up, in the
middle, giving the whole assembly a special structural appearance.
Fig. 21 Maritime museum Ling gang – Showing two structural sails with the in-
between cable net facade
In between there are two super transparent cable-net insulating glass facades.
The double-curved geometry of these double-curvature facades were determine
by computerized form-finding routines, and they fit very well in the overall
geometric complexity.
3.4.2 Factors to be considered for Glazing of High-rise
Chapter - 3 Designing Consideration of High-rise
High-rise Structure – Mumbai (Vertical urbanization) Page | 46
Many factors need to be considered when glazing super tall structures.
Environmental factors such as high temperatures, ultra-violet radiation,
inclement weather/high wind loads and even seismic activity all need to be
considered when specifying products to ensure high quality glazing. Lower
maintenance and safety of building façade with long term adhesion durability
on specific substrates need to be studied.
Silicone Structural Glazing (SSG) is a method utilizing a silicone adhesive to
attach glass, metal or other panel material to the structure of a building. Wind
load and other impact loads on the façade are transferred from the glass or
panel through the structural silicone sealant to the systems’ framework. SSG is
the most common glazing method in the world. The performance and
economical production have made SSG famous. It also provides waterproofing,
acoustic and thermal benefits to the system.
Durability: Designing a building skin by SSG gives many of benefits as
mentioned above but there are key things need to be considered before and
during fabrication in order to enjoy the performance benefits. Some parameters
are there to specify a sealant.
- Mechanical performance criteria such as elasticity, modulus and
movement capability.
- Adhesion to specified substrates.
The substrates must be properly prepared in all cases. They must be clean, dry,
sound and free of loose particles, contaminates, foreign matter, water-soluble
material and frost or ice. Many sealants require primer on all substrates, while
some require them on only certain substrates. Primer is to change the chemical
characteristics of the substrate surface to render it more suitable for the sealant,
to stabilize the subrate surface by filling pores.
Chapter - 3 Designing Consideration of High-rise
High-rise Structure – Mumbai (Vertical urbanization) Page | 47
Weatherproofing: Sealing the joint with sealant material is economical and
practical ways of doing for weather tightness, it it’s properly installed there
could be no comparable weatherproofing replacement. But most people do not
think about its importance seriously. For high-rise building construction, its
not easy to check every part of the sealing process for the façade so there
might be serious weatherproofing issues.
The mechanically tested Sealants should have more Elastic recovery under ISO
11600 and should pass the minimum requirement. There are so many
weatherproofing sealants available from the market and all they are claimed for
high performance of weather tightness.
Aesthetic: The aesthetic satisfaction for building maintenance is getting more
important than before to lower maintenance cost. Many efforts have been
dedicated by industry during the last years to better understand the aesthetics
effects of sealant in buildings, in particular those that affect the sealant itself
and those that affects the adjacent building substrates. Issues such as typical
dirt pick up, microbial growth, chalking, sealant inversion, fluid migration,
surface crazing and change of color.
There could be severe dirty appearance on the building façade because of
migrants from weather sealant. All the material for building cladding could be
influence by the pollutants from the environment and the potential contaminant
from the sealant material. The simple dirt pick up or fluid migration on the
joints of the panel system might be severe. Alternative sealants should be used
to lower the building maintenance cost and waterproofing performance.
Quality Control: Along with selecting right glazing material under relevant
industry, specification and guidelines, proper quality control procedures and
application expertise should be ensure to have originally intended performance
Chapter - 3 Designing Consideration of High-rise
High-rise Structure – Mumbai (Vertical urbanization) Page | 48
of building façade and design of building skin. A large percentage of cladding
seal defects and failures can be attributed to poor workmanship, lack of proper
site supervision and poor fabrication.
In order to minimize failed cladding works there must be proper fabrication
check for every stage of the fabrications for clean, accurate and consistent
application. More specifically all the required steps such as what need to be
done, where it need to be done, when, who is to do should be well documented
and passed to the respective personnel.
Once silicone sealant and adhesive are cured properly, it will form durable and
flexible anchor for curtain wall system. Long term durability of its structural
function has been proved based on many of successfully fabricated land-mark
projects over the world for last 40 years.
Conclusion: Super tall building has several important meanings for the society
by cultural, environmental, tourism and economical. Sealant and adhesive take
small portion for total budget and mass volume of building construction but it
has own contribution factors. For example, structural silicone sealant is one of
key contributors for the architects to fulfill unique building design based on its
flexible structural features. Once wall cladding successfully done using
structural silicone and weatherproofing sealant, it will give huge tangible
benefits for all people in the society but if it fails, it could make human made
disaster.
Whatever aspect they are for sealants in building construction, either for
structural function or for weatherproofing function, it is a matter of durability
and proper quality control.
3.4.3 Fire Safety Factors for façade of High-rise
Chapter - 3 Designing Consideration of High-rise
High-rise Structure – Mumbai (Vertical urbanization) Page | 49
The Design of façade in high rise should be carefully examined about the
durability, weatherproofing and quality control. Another main factor for the
façade is the fire safety consideration to be taken into account.
Our understanding of the mechanisms of floor-to-floor fire spread at the
curtain wall has been established by the work of fire researchers and fire
engineers. From a fire dynamics perspective, we know that flames emitting
from an exterior window can extend higher than 5m (16.5ft) above the top of
the window. A test of Yokoi’s was done in a test room with plywood
walls/ceilings which is a characteristic of residential occupancies and at the
lower end of the fire load scale. The hot gases from the room measured 400 –
500o
c at 1750mm (5.75ft) above the top edge of the fire room window. The
glass broke out under this exposure.
Fig.22 Mechanism of Fire breakout in building
Thus portion of the hot gases are unable to burn inside the room due to limited
air but upon the movement of air towards the outside sufficient air is entrained
to the fire, allowing the hot fuel gases to burn outside the building. The result
is the flame projecting out and upward from the window.
Chapter - 3 Designing Consideration of High-rise
High-rise Structure – Mumbai (Vertical urbanization) Page | 50
Fig.23 Impact of Horizontal and Vertical projection in the building
From a fire containment perspective, there are currently two basic ways to
provide a code complying curtain wall design in fully sprinklered buildings.
The most basic approach is for the curtain wall to be supported directly on the
structural floor slab edge, which precludes any gap or joint condition to or
extends past the building envelope. This is most common approach for the
installation and support of curtain wall.
The second approach is applicable when the curtain wall assembly is
positioned just outside the edge of a fire rated floor system, such that a void
space results between the floor system and the curtain wall. The void space at
the slab edge is sealed with an approved material or system to prevent the
interior spread of fire. This requires some form of a joint system or what today
are called “Perimeter fire barrier systems”.
Chapter - 3 Designing Consideration of High-rise
High-rise Structure – Mumbai (Vertical urbanization) Page | 51
Fig.24 (left) Curtain wall supported on slab edge
(right) Curtain wall hung off slab edge
Key factors that impact the curtain wall’s resistance to the vertical fire
spread are as follows:
- Full height or partial height vision glass systems
- Nature of the glass used to construct glazing system
- Nature of the curtain wall components
- Height of spandrel panels
- Vertical or Horizontal projections on exterior that may deflect or
enhance flame behavior
- Building geometry at curtain wall – twister, staggered, sloped etc.
- Operable windows/openings-size, vertical or horizontal orientation
- Ability of perimeter fire barrier system to remain in void during fire
exposure
Chapter - 3 Designing Consideration of High-rise
High-rise Structure – Mumbai (Vertical urbanization) Page | 52
Composite – Complex Curtain wall system: The curtain wall inclined and
double skinned curtain wall can come in handy when the fire factors are
considered. Building geometry and exterior projection of the curtain wall or
building structural elements can have beneficial or negative effect on flame
length extension and heat flux exposure to curtain wall elements above the fire
compartment.
Fig.25 - 26 (left) inclined forward (right) incline backward
Fig.27 double skin curtain wall
Chapter - 3 Designing Consideration of High-rise
High-rise Structure – Mumbai (Vertical urbanization) Page | 53
Double curtain wall systems, where two glazed walls are separated by
distances of less than a meter are being implemented. This introduces new
concerns arising from the fact that any flame that breaks through the inner
façade is confined to within a long tall shaft-like space.
Conclusion: Our understanding of fire and its mechanisms of spread in
buildings no longer eludes us, however the risks of fire spread related to high-
rise buildings and the facades that define their character has not been well
examined. The successful record of fully sprinkler protected high-rise building
and only requires that the void space between the curtain wall and floor slab be
resistive to fire spread using a perimeter fire barrier system.
3.4.4 Ventilation and Noise control using double skin facade
“The World Health Organization (WHO) has suggested that environmental
noise should not exceed 55 dB and 40dB for daytime and nighttime
respectively, to prevent potential psychosocial effects”
Urban noise is drastically increasing in the rapid increase in the urban
population. Thus the noise factor is one to take into account of the present
urban scenario. The increase in major outdoor noise source, causing adverse
health effects in urban environments and to the urban people living.
Chapter - 3 Designing Consideration of High-rise
High-rise Structure – Mumbai (Vertical urbanization) Page | 54
Table 4 – The adverse health effects of noise
Table 5 – Consequences of sleep disturbances
Chapter - 3 Designing Consideration of High-rise
High-rise Structure – Mumbai (Vertical urbanization) Page | 55
Fig.28 DSF (Double Skin Façade) ventilation and Noise control schematic diagram
Chapter - 3 Designing Consideration of High-rise
High-rise Structure – Mumbai (Vertical urbanization) Page | 56
Conclusion: Differing spatial configurations of DSF air cavities, achieved by
varying the vertical glass fin and air cavity depth, affected air temperature, air
velocity and sound transmission loss inside the air cavity.
3.4.5 Façade emergency exit Concept
Fig.29 Exterior Evacuation method through Façade
Chapter - 3 Designing Consideration of High-rise
High-rise Structure – Mumbai (Vertical urbanization) Page | 57
One of the most important safety measures in every design is the provision of
means of evacuation in ensuring people to escape quickly to a safe area in a
short time from any point of the building. A redundant design will have more
than one means of evacuating or exiting the building during such period of
emergency. Emergency exits within the interior of the building as well as the
exterior exits with facilities for leaving the building from windows or doors
located at the facades.
Chapter - 4 Building services of High-rise
High-rise Structure – Mumbai (Vertical urbanization) Page | 58
Chapter – 4 Building Services of High-rise
The introduction of vertical urbanization with its increased density of
population per square kilometer of ground surface area has a significant impact
upon the primary engineering networks and building services that are required
to support each development. Whilst the urban planners promote vertical living
releases areas at ground level for green are and recreation use, within the area
of the high-rise development in many cases to a point where there is little
exposure to the external environment is generating larger areas of space that
require to be treated with services provisions to maintain acceptable internal
conditions. This should be a heavy burden on the service designer however it
should be considered as an incentive to introduce energy efficient solutions
that are sustainable and adaptable.
4.1 Vertical Logistics
The mixed-use vertical city is a concept created from the necessities of ever
increasing urban densities in maturing Asian cities. The unique benefits of
multiple building uses within the same area have driven the development of the
vertical city concept where people live, work, recreate and shop in the same
complex. As real estate has become more scarce and expensive in other mature
urban markets, this concept has expanded around the globe.
If people want to live near where they work, employers are more likely to lease
space in this environment. If there are workers present during the day and night
then restaurants and shops want to be there to provide their services. The loop
is closed as people want to live where they are close to work, shopping and
entertainment. Sustainability is improved as people are able to reduce or
eliminate commutes, travel, vehicle usage and other resource intensive
activities. The refuse pick up and removal as one example. A relatively few
trucks can collect the refuse from thousands of office dwellers, restaurants and
Chapter - 4 Building services of High-rise
High-rise Structure – Mumbai (Vertical urbanization) Page | 59
residents. This would not be possible in traditional urban as many trucks to
drive considerably more miles to collect the same refuse. This concentration of
services is a key to sustainability.
4.1.1 Vertical Transportation (Elevator System)
The structure of the vertical transportation system is of critical importance as
these complexes are designed for following reasons.
In addition to escalators and automatic walkways, which usually only serve to
connect a few floors conveniently and without delays, passengers and goods
are normally carried up and down by elevators in high-rise buildings. The
comparison made above between a high-rise building and a small town also
applies with regard to the number of people inside the building: in the course
of a few hours every morning, tens of thousands of people stream into a mega
building to start work and leave again within a very short space of time at the
end of the day. They are supplemented by visitors, guests and customers, with
the result that the elevators often have to transport well over 100,000 people
every day.
The two operating systems commonly used today – namely group and
changeover operation only became possible with the development of powerful
drive systems and controllers, as well as highly effective braking systems with
multiple braking for safety reasons.
In group operation, for which a separate shaft is (still) required for each
elevator, the elevators or groups of elevators only serve certain floors: one
group of elevators serves the first ten floors, for example, while a second group
serves floors 10 to 20 from the entrance level, the next group then serves floors
20 to 30, etc. The groups must overlap on at least one floor so that people can
Chapter - 4 Building services of High-rise
High-rise Structure – Mumbai (Vertical urbanization) Page | 60
transfer from the 17th to the 23rd floor, for example, although they must
change elevators in the process. The advantage of this system is that the
number of elevator shafts decreases towards the top of the building, thus
counteracting the lower floor space frequently found on the top floors.
In changeover operation, large and very fast express elevators serve a small
number of central floors which are often also highlighted architecturally. In
New York’s Empire State Building, these elevators take no more than a minute
to travel from the ground floor to the 80th floor. “Local elevators” serve the
floors between the “changeover floors“. Here too, the elevators may serve
groups of floors in exceptionally large high-rise buildings. If the equipment
rooms are located alongside the elevator shaft, a number of local elevators can
be operated one above the other in the same shaft; in this way, the number of
shafts can be reduced while maintaining the transport capacity.
Providing Proper Vertical Transportation without Consuming the
Building Core
Carful elevator analysis must be conducted to provide advice to the design
team in order guide the architectural design of these complexes. This helps
create a “Stacking” which allows for optimal elevator performance while
minimizing the total number of elevator shafts in the building core.
Additionally, by careful consideration of the stacking, the core designs of these
mixed-use towers can use stacked elevator hoist ways where multiple elevator
uses can have hoist ways stacked one atop the other.
Chapter - 4 Building services of High-rise
High-rise Structure – Mumbai (Vertical urbanization) Page | 61
Operation
Micro computer based control systems are used to perform control functions of
elevators, car operation, group supervision and door control. The base control
includes operations required to connect, transfer and interrupt power and to
protect motors against overloading. The elevator control is monitored by the
Building Management System and is designed to include different operating
states with different provisions:
Group Automatic Operation: Operation through car and landing buttons in
conjunction with the multiple zone supervisory system. Cars will slowdown in
numerical sequence irrespective of the order in which buttons are pressed.
Tenant Security: An ability to lock-off floors to prevent access is provided.
Activation of the system makes the floor inoperative. This feature can be
overridden by any car on independent or emergency operation.
Standby Power: The system is designed to ensure that life safety and
emergency operations accept software upgrades. Signaling to and from
emergency power networks will ensure that emergency generators are not
overwhelmed by elevator evacuation, and that the elevators operating on
standby power are not shut down.
Firefighting Emergency: Elevators are equipped with Firefighter’s Emergency
Operation in accordance with applicable code and local jurisdiction. Elevators
shall return to main floor upon activation of lobby detectors, lobby recall
switch, and or other dedicated emergency signals.
Earthquake Emergency: Upon activation of earthquake signal, elevators shall
turn to emergency operation mode for emergency response personnel and or
fire department, for necessary procedures.
Chapter - 4 Building services of High-rise
High-rise Structure – Mumbai (Vertical urbanization) Page | 62
Fig.30 Elevator Operation Scenario
Elevator Users’ Segregation by Mixed-use Type
As each of these user types are considered, the expected level of elevator
performance varies by each group type. Average wait times and elevator
handling capacity expectations are markedly different. The most demanding
elevator performance is required by the Class A office space and while less
aggressive elevator performance is required of the residential components of
these towers with other uses falling in between. Local elevators for the
respective spaces should be given. Example, Hotel Pool is present in the 5th
Floor and hotel lobby in the 30th
floor. Then people going to their residents to
40th
floor should travel with the People with wet bathing suits till 30th
floor.
Chapter - 4 Building services of High-rise
High-rise Structure – Mumbai (Vertical urbanization) Page | 63
Front of House vs. Back of House vs. People vs. Material segregation
(Elevators)
Just as we strive to segregate rider types as we transport passengers vertically
through these complexes it also is important to keep back of house staff and
material transportation separated from passengers. Beyond that segregation it
is important to also segregate BOH user types. Hospitality BOH need are
significantly different than those of residential, office or retail users. These
challengers also must be considered but are significant design points that
cannot be overlooked. Current life Safety requirements for high rise buildings
also place a design requirement on BOH vertical transportation with most local
codes requiring at least 2 elevators that serve every level of a tower.
Security Concerns
These mixed use facilities ask a great deal of the elevator system in order to
provide the segregation discussed above. Modern elevator technology and
access control systems enable an even finer level of segregation when required.
For example, the use of Destination based dispatching in an elevator system
along with access control systems (Proximity cards, swipe cards, proximity
fobs or even keypad PIN entry) allows an elevator group to provide security
against unauthorized access to certain levels in case of VIP ride or Medical
emergency.
Life Safety in Modern Mixed-Use towers
As mixed-use complexes/towers become ever taller and more divergent in user
types, it has become increasingly important to develop life-safety solutions that
take advantage of vertical transportation in ways that were previously unheard
of. The traditional solution was to evacuate of a high-rise was to not use
elevators in the case of fire and to rely on stairwell egress. This solution is
becoming untenable as these structures grow in height. Occupant Evacuation
Chapter - 4 Building services of High-rise
High-rise Structure – Mumbai (Vertical urbanization) Page | 64
Operation (OEO) has now been recognized by the International Building Code
(IBC) as a means of providing egress from a high-rise building code
professional if such a design approach is considered as there are significant
architectural and code related geographical concerns. The use of OEO and
other new strategies provide opportunities to reduce the number of stairs in a
project, which can lead to significant core space savings.
Elevator Evacuation measures
As time goes on, technology evolves; demands change; building gets taller;
people evacuation becomes more and more challenging. All of these factors
mean the actions required to protect human life become more and more
intricate. The use of elevators for emergency evacuation becomes an integrated
part of the overall building design and building egress system.
Building power outrage: In the event of normal building power loss, the
system will identify the power available in the emergency generator network
and allocate the use by priority as follows; firefighting elevators first, then
dedicated shuttle elevators, then passenger elevators and then non-fire freight
and service elevators.
Fire Condition: Elevators will first return to the main floor via activation of
lobby detectors and lobby recall switch. In the event of a power interruption
before, during or after a fire emergency, the system will identify the power
available from the emergency generator network; prioritize orderly evacuation
of elevators serving that portion of the building prior to general elevators first,
then fire/service elevators and then non-fire freight and service elevators.
Normally the occupants are advised to evacuate to dedicated refuge areas in
mechanical levels and proceed based on building emergency response team
directions. Several dedicated shuttle elevators can be used by trained
Chapter - 4 Building services of High-rise
High-rise Structure – Mumbai (Vertical urbanization) Page | 65
emergency response personnel to assist evacuation and can also be used for
transportation of emergency personnel to ground level.
Fig.31 Elevator Operation – Power failure condition
Chapter - 4 Building services of High-rise
High-rise Structure – Mumbai (Vertical urbanization) Page | 66
Fig.32 Elevator Operation – Fire condition
Conclusion
While efficient day-to-day transportation of building occupants is the primary
objective of the elevator system, the design of the system must consider
occupant safety as the number one priority in every multi-floor building
design. Emergency operating conditions for such a building must be considered
as a fundamental component in their design, with consideration given to
conditions which affect the building occupants. Any high-rise building will
Chapter - 4 Building services of High-rise
High-rise Structure – Mumbai (Vertical urbanization) Page | 67
need to consider occupant evacuation in various emergency modes as a basic
requirement of the design of the building and its internal systems.
4.1.2 Vertical Services Transportation
Retail and commercial tenant types vary widely in modern, mixed-use high rise
towers. Non-residential tenants often include but are not limited to; office
suites, hotels, restaurants and bars, grocers, retail shops, fitness centers and
small service oriented businesses such as dry cleaner. Special demands of the
logistics systems are made by many of these tenants in addition to the demands
created by residential units. Meeting the diverse requirements of all occupants
is the challenge logistics planners must meet.
Street level deliveries are acceptable in limited situations. Depending on the
time of day this practice can create traffic congestion. Street level deliveries to
new properties may even be prohibited by city codes. Requirements for loading
dock provisions may be mandated locally. The best design solutions address
the logistics requirements of both residents and commercial tenants in BOH
manner.
Given the wide variety of truck types and trailer heights, dock equipment such
as levelers are strongly recommended to provide a safe and efficient operation.
Efficiency is important to the building owner because it may translate into
fewer truck bays and less overall space. The impact of ramps to trucks is an
important consideration inclines over eight percent grade should be avoided if
possible.
Often retail tenants are located on lower floor levels but exceptions exist and
access to service elevators is very important. Overnight couriers access to all
building levels including residential spaces. Routing to appropriate check
Chapter - 4 Building services of High-rise
High-rise Structure – Mumbai (Vertical urbanization) Page | 68
points must be considered during planning. The size of service elevators is an
important consideration especially for certain retail tenant types. Sports
equipment stores may have oversized items to transport such as canoes.
Planning sessions should include “What-if” scenarios to account all
possibilities. Residents should have access to move-in/out activities. Access to
elevators suitable for this function and that provide access to all residential
units is required.
Waste and recycling operations require careful planning to ensure optimal,
non-obstructive solutions. Waste chutes for residential units are common. They
require adequately sized termination points located on the same level as the
loading dock where waste compaction equipment normally resides. Waste
transports from those terminal rooms to the loading dock may be reduced by
incorporating waste compaction as part of chute termination point. Waste is
dropped into special carts that interface with a small compactor in the
termination room so that carts are fully packed before transport to the loading
dock.
Municipal waste collection scenarios should be considered when planning the
property’s waste management plan. Some locales provide waste collection
services under local taxes so tenants may already pay for trash collection
services. They may balk at paying a fee for the collection fro municipal pickup
may be financially beneficial to the government.
Recycling requires planning to ensure a system which residents and
commercial and retail tenants will embrace. Otherwise, recycling will only
capture a portion of the potential recycling stream and the rest will end up as
general waste. Chutes may be used for recycling bagged cans, bottles and
paper but they are not suitable for cardboard. A growing element in the
recycling stream is the food scraps. This can be the most challenging
Chapter - 4 Building services of High-rise
High-rise Structure – Mumbai (Vertical urbanization) Page | 69
component of the waste stream as foul odor is often associated. Planning
sessions including a consultant experienced with options and property staffs
familiar with acceptable procedures for tenants to follow are warranted. Waste
hauling operations is important as picking up should be frequent, several times
a day.
The planning team must fully understand the various demands the building will
experience, driven by the wide range of uses of a mixed use property. Proper
planning can make logistics operations more transparent to public, tenants and
residents. The best logistics operations are those that run smoothly without
being noticed.
4.2 Fire Safety Measures
Fire is one of the greatest risks for every building and particularly for high-rise
buildings. Due to the spectacular photographs and film sequences shown in the
media, major fires have always made – and will continue to make – headline
news not only during the construction phase, but above all during the
occupancy phase.
A holistic Fire safety strategy for a tall building is essentially a function of
time. It contains two principle components; egress strategy and building
performance. Building performance can be further broken down into structural
performance and fire spread mitigation e.g. compartmentation. The evacuation
strategy is concerned with defining the time taken for all occupants to exit the
building. Building performance concerns the time that the structure can
withstand the effects of the fire and the compartmentation remain in place and
function.
Chapter - 4 Building services of High-rise
High-rise Structure – Mumbai (Vertical urbanization) Page | 70
Safety, with respect to evacuation, is measure in time, predominantly the time
required for all occupants to reach outside takes time. Thus the designer must
design a ‘safe zone’ which should guarantee the safety of occupants once
reached and allow safe transit to a place of refuge, within or outside the
building.
Times associated to evacuation are typically of the order of minutes while
structural/compartmentation times are more typically of the order of hours. It is
thus usually inherent that the structure and compartmentation will remain
intact for a period that comfortably allows for the implementation of egress
strategy. The considerable time the occupants spend within the stairwells much
remain smoke and heat free and the entire building structurally sound.
Fig.33 Reported rates for premature loss of stairwell tenability from a survey
undertaken of fire report from 50 tall buildings.
Compartmentation Performance: The extended evacuation time of tall
buildings combined with the limited vertical evacuation routes force the
evacuation strategy to operate in stages or phases. Occupants not immediately
adjacent to the floor of fire origin are left in –situ while those in more
immediate danger are evacuated. Vertical compartmentation must be provided
in support of the evacuation strategy. It is essential that the fire be prevented
Chapter - 4 Building services of High-rise
High-rise Structure – Mumbai (Vertical urbanization) Page | 71
from spreading upwards or downwards from the floor of origin, endangering
the lives of those waiting on more remote floors.
Internally, the floor slab provides a robust barrier so long as it remains firmly
supported by the structure. Historically, an extension of the floor slab past the
external façade would provide a means of in biting external fire spread. It has
also introduced flammable materials into both the wall linings and external
cladding.
Fig.34 (a) Fire spreading from origin of the floor to all above floors
(b) ‘Compartmentation’ is done and thus reducing the spreading of fire
Thus the compartmentation is more important for a high-rise structure. The
failure of the compartmentation results in spreading of fire form the origin of
floors.
Chapter - 4 Building services of High-rise
High-rise Structure – Mumbai (Vertical urbanization) Page | 72
Fig.35 Spreading of Fire from the origin floor @several instances
4.2.1 Fire Extinguisher
Hand-operated fire extinguishers must be installed at clearly marked and
generally accessible points in high-rise buildings in order to fight incipient
fires. These extinguishers are intended for use by the building’s residents.
However, teams should be present on every floor made up of the people who
work and live there; they must then be instructed on what to do if a fire breaks
out and also be familiarized with the use of these hand-operated fire
extinguishers.
Fig.36 Fire Extinguisher
Chapter - 4 Building services of High-rise
High-rise Structure – Mumbai (Vertical urbanization) Page | 73
4.2.2 Firefighting Systems (dry & wet)
The cases outlined above have shown how important it is to have an effective
supply of fire-fighting water when combatting a fire in a high-rise building. So
that the firemen can start to fight the fire as soon as they arrive on the scene,
wet risers must be installed in every stairwell or in their vicinity and a wall
hydrant with hose line connected to these risers on every floor. The hoses must
be sufficiently long to direct fire-fighting water to every point on that floor. An
adequately dimensioned water line and adequate water pressure must be
ensured when planning and designing the building. In very high buildings,
booster systems must be installed in the wet risers to increase the water
pressure.
Whether the water for fire-fighting can be taken from the public mains or from
separate water reservoirs or tanks must be decided in each individual instance
in accordance with local conditions and regulations.
For greater safety, it may be useful to install not only wet risers, but also dry
risers into which the fire brigade can feed water at the required pressure from
the ground floor.
4.2.3 Sprinkler Systems
An automatic sprinkler system is the most effective protective measure for
fighting and controlling a fire in a high-rise building. Care must be taken to
ensure that the complete building is protected by such sprinklers. In the cases
outlined above, there was either no sprinkler at all or no activated sprinklers on
the burning floors. In the case of “One Meridian Plaza”, the fire was
subsequently brought under control with the aid of the sprinkler system and an
additional supply of fire-fighting water. Based on past experience, the
Chapter - 4 Building services of High-rise
High-rise Structure – Mumbai (Vertical urbanization) Page | 74
installation of sprinkler systems is in many countries prescribed by law for
high-rise buildings from a certain height onwards – as from 60 m in Germany,
for example. In some cases, the statutory regulations even stipulate that
sprinklers have to be installed retroactively in high-rise buildings erected
before the regulations came into force.
Fig.37 Sprinkler System - Unit
Fig.38 Sprinkler System – Schematic diagram
Chapter - 4 Building services of High-rise
High-rise Structure – Mumbai (Vertical urbanization) Page | 75
Automatic sprinkler systems throughout the building are important since they
must fight a fire as early as possible and must either extinguish the fire directly
or keep it under control until the fire brigade arrives to finish off the job.
However, a sprinkler system will normally be unable to control a fire in full
flame, for instance if it leaps from a floor with no sprinklers to one with
sprinklers. Sprinkler systems are simply not dimensioned to cope with such
developments.
Sprinkler systems must meet the following requirements:
- They must rapidly control a fire in the fire compartment in which it
breaks out;
- They must limit the emission and spread of flames, hot fumes and
smoke, they must trigger an alarm in the building, preferably also indicating to
the central control panel where the seat of the fire is located, the alert must be
forwarded to the fire brigade or other auxiliary forces.
- The ability of the system to indicate to the central control panel
where the seat of the fire is located presupposes that a separate sprinkler
system with an alarm valve is assigned to each floor and to each fire
compartment. As already mentioned in connection with fire-detection systems,
the installation of an automatic fire-detection system in addition to the
sprinkler system is advisable so that fires can be discovered and signaled more
quickly. Sprinkler systems must be installed in accordance with the applicable
directives or standards.
Chapter - 4 Building services of High-rise
High-rise Structure – Mumbai (Vertical urbanization) Page | 76
The various directives and standards permit a variety of solutions with
regard to the water supply:
- Water supply from the public mains – possibly via an intermediate
tank on the ground – via booster pumps on the ground to supply several groups
of floors with different pressure levels intermediate tanks on various upper
floors, under either normal pressure or excess pressure, to supply the sprinkler
groups above or below.
- Deep tanks and pressurized tanks on the roof, as well as intermediate
tanks in the middle of the building, to supply the sprinklers below with static
or high pressure Tanks on upper floors can be replenished via low-capacity
pumps. Depending on the type of supply selected, it may be necessary to install
pressure-reducing valves on the individual floors.
For a sprinkler system to operate smoothly, it must not only be correctly
installed and set, but also be regularly inspected and serviced by specialist
personnel.
4.3 Deliveries & Parking requirements
Although most high-rise buildings are centrally located and within a
convenient distance to public transport systems, a sufficient number of parking
spaces must still be provided for employees, occupants and visitors. The
number of parking spaces required is usually stipulated in the construction
regulations in relation to the number of occupants. However, several hundred
or a few thousand parking spaces may still be required for large high-rise
buildings.
For financial reasons, the size of a high-rise building is often also dictated by
the number of parking spaces required. Depending on the nature, location and
Chapter - 4 Building services of High-rise
High-rise Structure – Mumbai (Vertical urbanization) Page | 77
execution of the garages and on the building’s structural system (nature of the
subsoil), the manufacturing costs for one parking space can easily amount to a
large sum. This means that the cost of building parking spaces can reach as
much as even more with complex engineering and location on several levels,
including the required ramps and traffic areas.
Traffic links must be created not only for the parking spaces, but also for
delivery traffic to the building, as well as for refuse-collection vehicles. High-
rise buildings are commonly said to represent a “town under one roof“. That,
however, also means that the traffic to, around and from the building is equal
to that of a small town, the only difference being that the entire traffic is
concentrated on a handful of access roads and adjacent traffic areas which must
be able to handle this volume of traffic at peak periods.
4.4 Refuge Area
Tall buildings offer the advantages of housing people and business operations
efficiently and vertically in urban areas. One of the great efficiencies is that
relatively few independent exit stairs are needed to serve the population of tall
building housing potentially thousands of occupants. Some fire safety methods
such as sprinklers and compartmentation techniques afford safety for
evacuation of only a few selected floors during a fire or similar emergency to
other floors.
Although elevators may play a bigger role in total building evacuations in the
future there are a variety of reasons and concerns that stairs and elevators are
not adequate to support occupant needs during a partial or total building
evacuations. Major points that have been recognized in the building
community are:
Chapter - 4 Building services of High-rise
High-rise Structure – Mumbai (Vertical urbanization) Page | 78
- Tall buildings with large occupant loads are subjected to long
evacuation time.
- Evacuation down long stair routes can be physically demanding or
tiring for occupants with long stamina.
- Stairs are not conductive for movement of people with permanent or
temporary disabilities that include.
- Total evacuation may not always be desirable or feasible. A partial
evacuation may be appropriate to move only those occupants in or near the
affected fire or emergency zone to another area of relative safety.
- Stairs can become contaminated by smokes.
- Fire department personnel will often rely on exit stairs for staging
and hose deployment operations. Such fire department operations can conflict
with occupants egress movement and result in smoke entry into the stairway
while doors are held open by hose lays.
Fig.39 Methods for safety of occupants during fire event
The Consolidated Approach: Using Refuge floor
The consolidated approach has become most common in many areas of Asia in
recent years. The impetus for the refuge area in some parts of the world is
attributed to several accidental fires. These requirements focused more on
providing refuge areas in terms of an entire floor or large portion of a floor in
those high-rise residential building taller than 40 stories.
Chapter - 4 Building services of High-rise
High-rise Structure – Mumbai (Vertical urbanization) Page | 79
Refuge floors provide the option for occupants to pause during the evacuation
process, and they provide the option of being an assumed safe holding area for
occupants. Occupants who are exiting can pause and rest at the refuge floor
until they feel are ready to descend further downs the exit stairs. Alternatively,
occupants may be directed to the refuge floor and kept there awaiting further
instructions.
The exit stairs above the refuge floor discharge into the refuge floor, sot that
the users must leave the stair enclosure before entering the refuge floor. The
interruption has the dual advantage of making the exiting occupants aware of
the availability of the refuge floor; and thus the people will be aware of the
refuge floor available.
Design issues and Challenges
The occupants load anticipated to be provided for a refuge floor should be the
theoretical worst case. The density of the occupants would be high and the
resulting crowd posed building design and crowd management challenges. The
actual utilization of a refuge floor is, however, not easily estimated or
predictable and is dependent on highly variable factors at that time of an
emergency incident. Such factors include the fire incident location, extent of
fire spread, natural calamities.
Assuming that the estimated hundreds or thousands of occupants would
assemble on a given refuge floor, this approach then posed number of issues
related to the comfort and safety of those occupants for the duration of the
stay. Amenity and safety features that need to be considered are as follows:
 Toilet and drinking water provisions
 Seating facilities or standing room accommodations only
Chapter - 4 Building services of High-rise
High-rise Structure – Mumbai (Vertical urbanization) Page | 80
 Emergency Power for lighting and refuge floor amenities
 Protection of floor from increasing/spreading fire effects
 Ventilation/HVAC design and reliability for duration of the event
Challenges of Life safety
Human behavior is an area of concern and uncertainty when refuge floors are
implemented. Although training and evacuation drills are important factors to
encourage proper evacuation actions there are potential issues that may not
simply be addressed by evacuation drills. Factors such as crowding,
uncertainty about the conditions, increased heat, difficulty breathing, physical
discomfort from long standing or sitting, and other factors can increase levels
of stress and impatience.
The provision of a refuge floor does not mean that occupants will utilize the
floor as intended. Overcrowding or non-use are both potential outcomes.
However assuming a refuge floor is appropriately utilized, it should be
recognized that the refuge floor becomes assembly occupancy. The increased
density poses crowd management risks and subjects a large percent of the
building population to/smoke exposure risks in a single situation. Should the
refuge floor need to be evacuated there can be crowd issue due to the large
number of occupancy competing for access to a limited number of evacuation
routes.
Challenges of Life safety
The opportunities for mitigation of the negative financial impact of refuge
floors seem minimal compared to the costs of construction and ongoing costs
of operation and maintenance. And so the question remains, is there a more
cost effective, sustainable method of accomplishing what refuge floor are
endeavoring to accomplish?
Chapter - 4 Building services of High-rise
High-rise Structure – Mumbai (Vertical urbanization) Page | 81
The CTBUH fire safety working group believes the concept of refuge floor
needs to be reconsidered. It may make sense for some areas of building of
exceptional height or special occupancy conditions, but should be used only
with caution and with implementation of strategies or design elements which
eliminates the design and life safety problems.
Chapter - 5 Case studies: High-rise
High-rise Structure – Mumbai (Vertical urbanization) Page | 82
Chapter – 5 Case Studies – High-rise
5.1 Kanchanjunga Apartments
Bombay, India, 1970 – 1983
Architect - Charles Correa
Plot Area - 2900 m2
Building footprint - 432 m2
Gross floor area - 5,260 m2
Height - 84m
Lifts - 3 + 1
Status - Constructed
The Tower is one of the masterpieces of Indian architect, Charles Correa.
Kanchanjunga Apartments is a 28 story height high end residential building
built in Bombay, 1983. It was clear that the architect has reference to Le
Corbusier’s crossover units in Unit habitation in Marseilles in 1952. Correa
planned the 3 and 4 bedroom units interlocking with 5 and 6 bedroom units. 3-
4 bedroom units occupy on and half level and 5-6 bedroom units occupy two
and half levels. There is small level displacement within the units to
differentiate outdoor terrace and indoor living space, dining room and
bedrooms and so on. These change of levels hide the living and bed rooms
from the heat of sun and rains, while the big opening of balcony could get as
much day light as possible. The whole building structure is built by reinforced
concrete. The open terrace part is a 6m deep cantilever structure. Central core
with lifts and shafts and building services provides central stability element for
lateral loads.
Chapter - 5 Case studies: High-rise
High-rise Structure – Mumbai (Vertical urbanization) Page | 83
Fig.40 Plan & Sectional analysis of types
Fig.41 Sectional analysis of single type
The appearance of the building has strong resemblance of modern western
building design. Especially the white plain surface with concrete construction.
But the apartment design is an interpretation of traditional Indian bungalow
with verandah which is a main part of living area of Indian family.
The tower is 21m square on plan, and 1:4 proportion on elevation, 84m height.
It has a plain facade surface, with cut away to open up double height balcony.
Chapter - 5 Case studies: High-rise
High-rise Structure – Mumbai (Vertical urbanization) Page | 84
The tower design reinterpreted the traditional living style of Indian with
modern architecture. And it is successfully merged with environmental
consideration, and social needs in this tower. Correa’s strong design signature
of sectional displacement where appropriate by changes in floor surface is
most elaborated in this project. The complexity of internal spacial organization
to create level changes and interlocking four types of units was pushed to an
extreme in this project.
Fig.42 Form evolution of the Apartment tower
Chapter - 5 Case studies: High-rise
High-rise Structure – Mumbai (Vertical urbanization) Page | 85
Fig.43 Sectional analysis of individual types
Chapter - 5 Case studies: High-rise
High-rise Structure – Mumbai (Vertical urbanization) Page | 86
Fig.44 Individual Type residents
The building is oriented in east-west direction to catch the natural wind from
the sea and also this direction has best view from city to the sea. But this face
is also most heat up surface by the sun. The old bungalows solved this problem
by warping a thick layer of around living area verandas to protect from heay
monsoon rain and sun heat. Kanchanjunga Apartment is applying this concept
into the apartment design.
Chapter - 5 Case studies: High-rise
High-rise Structure – Mumbai (Vertical urbanization) Page | 87
5.2 Bank of China Tower, Hong Kong
Architect - I.M. Pei
Client - Bank of China/Hong Kong
Plot Area - 8000 m2
Building footprint - 2,700 m2
Gross floor area - 130,000 m2
Height - 370m
Lifts - 21
Status - Constructed
Concept
I.M. Pei designed the building with the structure of bamboo in mind. However,
the building looks nothing like a bamboo stalk, but more like a ‘glittering
tower of diamonds’. The cross braces and triangular framework of the building
are designed to withstand typhoons. Because of the strong framework of the
building, there was less steel needed for the building’s construction.
` Fig.45 Form Evolution of Bank of china Tower
Chapter - 5 Case studies: High-rise
High-rise Structure – Mumbai (Vertical urbanization) Page | 88
The Bank of China Tower is reminiscent of the Willis Tower in Chicago that
was the tallest building in the world for a long time. The difference is that the
Bank of China Tower is composed of triangular sections with triangular frames
and the Willis Tower is composed of rectangular blocks and has rectangles The
glass façades of the building reflect the light and its surroundings, so it is like a
bright and shiny white crystal, while the Sear Tower appears dark and
ominous.
` Fig.46 Final Structure of the High-rise
The whole structure is supported by the four steel columns at the corners of the
building and one in the center of the building, with the triangular frameworks
transferring the weight of the structure onto these five columns. It is covered
with glass curtain walls.
For the first time a mega structure composed of a pure space-truss was used to
support the weight of a skyscraper. The mega structural steelwork is expressed
externally by naturally anodized panels that form part of the curtain wall.
Chapter - 5 Case studies: High-rise
High-rise Structure – Mumbai (Vertical urbanization) Page | 89
` Fig.47 Floor Plans of Bank of china
The tower was initially built by the Hong Kong Branch of the Bank of China,
but the entrance continues to display the name “Bank of China”, rather than
BOCHK. The top four and the bottom 19 stories are used by the Bank, while
the other floors are leased out.
When the Bank of China was completed, it was the tallest building in Asia and
was the first building outside the USA to break the 1000 foot mark (305
meter).The towers sharp corners and bright, reflective features caused a lot of
controversy when it the designs were made public.
The tower was contrary to “Feng Shui” for its sharp edges and its negative
symbolism by the numerous ‘X’ shapes in its original design. That’s why Pei
modified the design to some degree before construction following this
feedback; he decided to incorporate a few water features around the building as
a ‘remedy’ to the sharp edges of the tower. Unfortunately, some of the water
features were incorrectly placed.
Chapter - 5 Case studies: High-rise
High-rise Structure – Mumbai (Vertical urbanization) Page | 90
` Fig.48 Section & Façade design detail
Chapter - 5 Case studies: High-rise
High-rise Structure – Mumbai (Vertical urbanization) Page | 91
5.3 Linked Hybrid, Beijing, China
Architect - Steven Holl Architects
Client - Modern Investment Group, Beijing
Plot Area - 61,800 m2
Building footprint - 15,500 m2
Gross floor area - 221,000 m2
Height - 68m
Lifts - 34
Status - Constructed
Linked Hybrid projects a renewed thinking about the public space within large
scale high rise projects. Holl shows us in this project how his ideal vertical city
should work. It is his ideal city within a city. The horizontal traditional urban
structure, continuous plinth with services, is combined with the vertical city,
disrupted plinth.
Living is combined with commercial program in various towers. The
commercial program is located in the plinth and living above. An ‘urban’ ring
of commercial and cultural public activities link the towers on the twentieth
floor. This sky-high public space provides a cinematic experience of the whole
complex and the city surrounding it. A big variation of urban functions are
located in this ring, for example: a swimming pool, a fitness center, a nail and
hair studio, an architecture office, galleries, bars, thee saloons and stores
To prevent the city within a city to become an isolated island, Holl introduces
the term urban porosity. He connects his ideal city with its context by
attracting people to the center of linked hybrid. Urban space is enclosed in the
heart of the project. On street level pedestrians are able to move in and out the
project.
Chapter - 5 Case studies: High-rise
High-rise Structure – Mumbai (Vertical urbanization) Page | 92
` Fig.49 Conceptual painting of Linked hybrid
` Fig.50 View of the Linked hybrid - linked
Chapter - 5 Case studies: High-rise
High-rise Structure – Mumbai (Vertical urbanization) Page | 93
These two themes, ‘city within a city’ and ‘urban porosity’ are also the
basis for Holl’s second big housing project in China, the sliced urban
porosity block.
` Fig.51 Section of the Linking bridges
The ensemble of high rise towers instead of the vertical tower pinned in the
city projects a new way of thinking about high rise architecture. The public
space in heart of the large plot area connected with the highly accessible
program in the sky ring makes a unique contribution to the public life in the
city.
Chapter - 5 Case studies: High-rise
High-rise Structure – Mumbai (Vertical urbanization) Page | 94
` Fig.52 View of Linked hybrid
Three different public entrances connect the sky ring with the public space on
ground floor. These entrances (coloured red in the floor plan above) each offer
a different variety of pro- gram. One area for health and sport Centre, one area
for recreational program opened through the day and one area for restaurants
opened during night. The entrance to the restaurant is located next to the access
to the cinema within the heart of the project.
Chapter - 5 Case studies: High-rise
High-rise Structure – Mumbai (Vertical urbanization) Page | 95
FUNCTIONS IN THE RING
1. Reading room 2. Design/book store
3. Architecture gallery 4. Sculpture gallery
5. Art gallery 6. Viewing platform
7. Dinning deck 8. Ultra lounge
9. Bar/cocktail 10. Listening lounge
11. Fitness 12. Juice bar
13. Group exercise space 14. Spinning room
15. Office, locker rooms 16. Lane lap pool
17. Suspended catwalk 18. Spa/massage
19. Meeting place 20. Viewing platform
21. Hair/nail salon 22. Health food store
23. Tea seating 24. Tea store/gaming place
25. Coffee shop 26. Café seating
27. Book event space s28. Book store
5.4 Taipei 101
Architect - C.Y. Lee & Partners
Client - Taipei Financial Center corp.
Building footprint - 2500 m2
Gross floor area - 412,500 m2
Height - 508m
Cost - 1.6 billion
Lifts - 61
Status - Constructed
Chapter - 5 Case studies: High-rise
High-rise Structure – Mumbai (Vertical urbanization) Page | 96
` Fig.53 Section of Taipei 101
Chapter - 5 Case studies: High-rise
High-rise Structure – Mumbai (Vertical urbanization) Page | 97
` Fig.54 Plan of Taipei 101
The unusual tower shape is an idea of the architect C.Y. Lee from Taipei. He
was inspired by local culture; the building reflects the culture in which it
functions. Lee was looking for balance between local culture and
internationalism. The tall building symbolizes a broader understanding and
anticipation of things to come: we “climb” in order to “see further”. The
building rises from the ground like a bamboo, a symbol of everlasting strength
in Chinese culture.
Chapter - 5 Case studies: High-rise
High-rise Structure – Mumbai (Vertical urbanization) Page | 98
In the section, the shape of a pagoda is recognizable. Taipei 101 Tower rises in
8 modules, a design based on the Chinese lucky number “8”. In cultures that
observe a seven-day week the number eight symbolizes a renewal of time
(7+1). In cultures where seven is the lucky number, 8 represent 1 better than
‘lucky seven’. Each module has 8 floors and flares wider t the top. There are
101 floors above the ground and 5 floors underground.
It’s more challenging to design and build a super-tal building in Taipei than
any other location in the world because typhoon winds, large potential
earthquakes and weak soil conditions all need to be overcome. A damping
system was implemented to reduce the excessive lateral accelerations from
wind.
In the time it was build; the height of the Taipei 101 was record-breaking,
previously held by the Petronas Towers with 452 meters. It was the highest
building in the world, build in an area with typhoons and earthquakes! The
height of 101 floors commemorates the renewal of time: the new century that
arrived as the tower was built (100+1) and all the new years that follow
(January 1 = 1-01). It symbolizes high ideals by going one better on 100, a
traditional number of perfection.
` Fig.55 Structural Ball view the TOWER
Chapter - 5 Case studies: High-rise
High-rise Structure – Mumbai (Vertical urbanization) Page | 99
` Fig.56 Structural Concept of Tower
Chapter - 5 Case studies: High-rise
High-rise Structure – Mumbai (Vertical urbanization) Page | 100
A mega mass damper reduces the effect of wind. The pendulum has a weight of
660.000 kilogram and is situated on the 88th floor. It sways to offset
movements in the building caused by strong gusts. Its sphere, the largest
damper sphere in the world, consists of 41 circular steel plates. The structure
has to be flexible enough to resist an earthquake, and stiff enough to resist a
typhoon. Eight mega columns give the stiffness to the building.
The Taipei 101, formerly known as the Taipei World Financial Center, is a
landmark skyscraper located in the Hsinyi District of the city, the rapid-
growing “Manhattan” of Taipei. This is the future center of financial power in
Taiwan. Taipei 101 is owned by the Taipei Financial Center Corporation
(TFCC).
Taipei 101 has one of the fastest ascending elevator speeds with 1010 meters
per minute, which is 16.83 m/s (60.6 km/h). These Toshiba elevators are able
to take visitors from the main floor to the observatory on the 89th floor in
under 39 seconds.
Taipei 101’s own roof and facade recycled water system meets 20-30 percent
of the building’s water needs. Upgrades are currently under way to make
Taipei 101 “the world’s tallest green building” by LEED.
Chapter - 6 Conclusion & Results
High-rise Structure – Mumbai (Vertical urbanization) Page | 101
Chapter – 6 Conclusion & Results
The results of this study show that high-rise housing developments should not
only construct more comfortable and multiform physical environment, but also
produces more harmonious social environment by providing diversified
housing choices for various social groups to achieve a greater degree of social
mix. Finally, the concentration of high-rise buildings can change the micro-
climate of urban neighborhood and urban landscape, and result in the rise of
the environmental temperature (Heat island effect), the deterioration of wind
environment (Wind tunnel effect), and the decline of air quality. These
negative outcomes should be fully studied in order to find the methods to
improve the high-rise housing developments.
Several benefits of mixed use development are:
- Reduced distances between housing, workplace, retail businesses and
other amenities and destinations
- More compact development
- Stronger neighborhood character, sense of place
- Walkable neighborhood, increased accessibility via transit, both resulting
in reduced transportation costs.
Proper utilization of the benefits and more public awareness on this regards,
can change our environment drastically within near future. If all the processes
are followed, the best benefit the building orientation and the climatic
condition of the site should also be necessarily considered while designing
green buildings besides incorporation plants into the design. We hope that the
few drawbacks of technologies should be overcome soon and more options to
plant integration into the high-rise building should draw the builder’s attention.
Thus we can have a better environment as well as better future for our next
generation.
Chapter - 6 Conclusion & Results
High-rise Structure – Mumbai (Vertical urbanization) Page | 102
References:
- Gerard Peet, Lecturer, Rotterdam University of Applied sciences
(2011): CTBUH research paper, the origin of the Skyscraper.
- Jason Barr, Associate professors, Rutgers University (2014): CTBUH
research paper, Skyscrapers and Skylines: New York and Chicago, 1885 –
2007.
- Abel, C Architectural writer & teacher (2000), Book chapter/part
chapter, Asian Urban Futures.
- Dong-Wonk Lee: Hideki Kobayashi: Shinichi Tokuda: Ji-Young
Jung, Chiba University (2011): Conference proceeding, A study on the
Mixed-use and spatial Cognition of Mixed-use High-rise complex in an
urban downtown in Japan.
- Abbas Master, Girish Dravid (2015): Ambitious Mumbai Project –
Cluster development for large scale redevelopment of Urban Habitat.
- Daniel J. O’Connor, Vice president. Schirmer Engineering
corporation (2008), Building Façade or Fire safety façade?
- Jinyoung Jung, Science & Technology, Dow corning corporation
(2011), Consideration factors of Glazing for Super tall Building.
- Jose Romano (2003), CTBUH 2003 Kuala Lumpur Conference,
Façade Emergency exit concepts.
- Vinda Dravid, Structural design intern (2014), CTBUH Shanghai
Conference, Psycho-Analysis of Tall building Habitants in Mumbai.
- Geoff Craighead, VP (2011), Impacts on Building Security
measures.
- Wensheng Lu, Xilin Lu, Dasui Wang, Zuhua Liu, Tongji University
(2004), Seismic Model Test of a hybrid High-rise building in Shanghai.
- Wensheng Lu, Xilin Lu, Yuanjun Mao, Liping Kang, Tongji
University (2004), Shaking Table model test of Shanghai Tower.
Chapter - 6 Conclusion & Results
High-rise Structure – Mumbai (Vertical urbanization) Page | 103
- Jeff Marsh, Eric rupe, Robert Baker (2014): Vertical
Transportation and Logistics in Mixed-use high-rise towers.
- Xiaomei Lee, Frederick liu, Steven edgett, Liming zhou, Gensler
(2014), Elevator Systems and Elevator evacuation Design.
- Boggs, Hosoya, Cochran: Cermark Peterka Peterson (2000): Sources
of Torsional Wind Loading on tall Buildings: Lessons from Wind tunnel.
- Samuel W chung, Shiping zhang- McGill University (2011): Wind
energy Technology applied to High-rise buildings.
- Yi Zhu, Dennis Poon, Zhenggui Ma, Thornton Tornasetti (2014):
Suzhou Zhongnan Center, Structural Design Challenges.
- Irwin Peter, Wind Engineering (2005): The wind Engineering of the
Burj Dubai tower.
- Paul Scott, Partner, Make (2015), Successful Sky life.
- Suruchi Modi, Ansal university (2014), Improving the Social
sustainability of High-rise.
- Sang Dae Kim, Do Hyun Kim, yoon-Kyong Lee, Young-Kyu Ju,
Structural engineering (2004), Experimental Assessment of Floor vibration
using ITECH Composite Beam.

Dissertation on skyscrapers the high-rise structures

  • 1.
    Page | i HIGHRISE STRUCTURES – MUMBAI (VERTICAL URBANIZATION) A DISSERTATION REPORT Submitted by SENTHILNATHAN .K in partial fulfillment for the award of the degree of BACHERLOR OF ARCHITECTURE IN ARULMIGU MEENAKSHI AMMAN COLLEGE OF ENGINEERING, KANCHEEPURAM ANNA UNIVERSITY: CHENNAI 600 025 March 2016
  • 2.
    Page | ii ANNAUNIVERSITY: CHENNAI 600 025 BONAFIDE CERTIFICATE Certified that this project report “HIGH RISE STRUCTURES – MUMBAI (VERTICAL URBANIZATION)” is the bonafide work of “SENTHILNATHAN K” who carried out the project work under my supervision. SIGNATURE SIGNATURE HEAD OF THE DEPARTMENT SUPERVISOR
  • 3.
    Page | iii Abstract Urbanpopulation is heavily increasing every second. The projected population in 2014 accounted for 54% of the total global population, up from 34% in 1960, and continues to grow. The urban population growth, in absolute numbers, is concentrated in the less developed regions of the world. It is estimated that by 2017, even in less developed countries, a majority of people will be living in urban areas (WHO). This urban migration for work and other things leaves cities short on affordable housing, transport link and can either lead to inner city poverty or urban sprawl. Increasing demand for urban spaces pushed the environment to grow vertical and compact. The traditional front – lawn houses are cut away and re-arranged into skyscrapers, losing their greenness and their “neighborhood”. So the necessity of High – rise is needed. High-rise housing is usually defined as a residential building with five or more stories, most of the time encountered in urban or suburban areas. The high rise building has its own reputation of good and bad. The high rise building are on one part is advantageous but on the other has flaws on its own. Economical aspects, social, ecological and psychological aspects are influenced on both ways. There is a love/hate relationship towards high rise. The cohabitation between people, safety and security, mechanical pollution to the ecosystem, less feeling
  • 4.
    Page | iv ofgreenness on the ground, economical support to small vendors, uniting many people under a single roof and reducing the distance of travel are some of the main good and bad of high-rise buildings. The most successful solution for this problem of population, pollution is mixed use development integrating plants and bringing in bio-climatic design principles has come up. This Dissertation explorers the design issues and goals in High rise mixed use development. The designing and planning of mixed use development involves consideration of all prevailing conditions of social and economic problems and added guidance of the local bye-laws. The various functional needs, efficiency, economy, energy conservation, aesthetics, technology, fire and safety solutions, vertical transportation, human comforts, operation and maintenance projects, provision of future growth are some of the main factors to be incorporated in the design. The thrust of the topic is given towards the integration of plants and applying bioclimatic principles, energy conservation and solving economic and social problems in the design as well as improving the living quality into these vertical cities. The main objective is to establish the necessity of greenery to incorporate into skyscrapers, for the wellbeing of the economy, society and the environment.
  • 5.
    Page | v TABLEOF CONTENTS CHAPTER NO. TITLE PAGE NO. ABSTRACT iii LIST OF FIGURES vii LIST OF TABLE ix LIST OF SYMBOLS ix 1. INTRODUCTION 1 1.1 Aim 2 1.2 Objectives 2 1.3 Necessity 3 1.4 Scope 3 1.5 Methodology 4 2. HISTORY AND ASPECTS OF HIGH RISE BUILDINGS 5 2.1 Historical development & Origin Of skyscrapers 5 2.2 Transition – Seven islands to Mumbai city 8 2.3 Architectural aspects of high rise 9 2.4 Economical aspects 11 2.5 Social aspects 12 2.6 Ecological aspects 15 2.7 Psychological aspects (Mumbai) 19 3. DESIGNING CONSIDERATION OF HIGH RISE BUILDINGS 25 3.1 Planning of a Project 25 3.2 Basic planning consideration 26 3.3 Structural design considerations 27 3.3.1 Foundation system 27 3.3.2 Central core system 29 3.3.3 Reduction of Total high-rise weight 32
  • 6.
    Page | vi 3.3.4Floor Vibration test 33 3.3.5 Torsional wind load on High-rise 35 3.3.6 Seismic loading on high-rise 38 3.4 Facades 3.4.1 Innovations and Sustainable Façade system 42 3.4.2 Factors to be considered for Glazing of High-rise 45 3.4.3 Fire Safety Factors for Glazing of High-rise 48 3.4.4 Ventilation and Noise control Using double skin facade 53 3.4.5 Façade emergency exit concept 55 4. BUILDING SERVICES OF HIGH RISE BUILDINGS 60 4.1 Vertical Logistics 60 4.1.1 Vertical Transportation (Elevator system) 60 4.1.2 Vertical Services Transportation 69 4.2 Fire Safety Measures 71 4.2.1 Fire Extinguisher 74 4.2.2 Firefighting systems (dry & wet) 75 4.2.3 Sprinkler systems 75 4.3 Deliveries & Parking requirement 78 4.4 Refuse areas on High-rise 79 5. CASE STUDIES - HIGH RISE BUILDINGS 84 5.1 Kanchanjunga Apartments 84 5.2 Bank of China Tower, Hong Kong 85 5.3 Linked Hybrid, Beijing, China 93 5.4 Taipei 101 97 6. CONCLUSION 103
  • 7.
    `Page | vii LISTOF FIGURES Fig.1Schematic diagram of the methodology in which the study is taken through 4 Fig.2Transition of Mumbai city from seven islands 8 Fig.3Reason for purchasing a house in a tall building 19 Fig.4Reason for selecting a floor in a tall building 20 Fig.5 Interaction with neighbors in comparison to a low-rise development 20 Fig.6 Most common concerns in a High-rise residence 21 Fig.7 % of People wanting to move 22 Fig.8 Primary reason for wanting to move 22 Fig.9 Primary reason for not wanting to move 23 Fig.10 The Q-S curve diagram to determine the Pile settlement in Pile Foundation 28 Fig.11 Different types of Core placement in a high-rise 30 Fig.12 Outrigger truss connecting the exterior columns to the central core 32 Fig.13 iTECH beam concept - (Source – CTBUH) 34 Fig.14 iTECH floor vibration equipment - (Source – CTBUH) 35 Fig.15 CPP – Closed Circuit Boundary layer wind tunnel apparatus 36 Fig.16 Burj Khalifa model (scale – 1:500) – Aeroelastic Wind tunnel test inside CPP 37 Fig.17 Shanghai Tower – Shaking Model Test, China Academy of Building research 43 Fig.18 Double skin façade, Siemens center shanghai 45 Fig.19 - 20 High rise office, Hanoi, Vietnam – Super transparent façade 46 Fig. 21 Maritime museum Ling gang – Showing two structural sails with the in-between cable net façade 47 Fig.22 Mechanism of Fire breakout in building 51 Fig.23 Impact of Horizontal and Vertical projection in the building 52 Fig.24 (left) Curtain wall supported on slab edge (right) Curtain wall hung off slab edge 53 Fig.25 - 26 (left) inclined forward (right) incline backward 54 Fig.27 double skin curtain wall 54 Fig.28 DSF ventilation and Noise control schematic diagram 57 Fig.29 Exterior Evacuation method through Façade 58 Fig.30 Elevator Operation Scenario 64 Fig.31 Elevator Operation – Power failure condition 67
  • 8.
    `Page | viii Fig.32Elevator Operation – Fire condition 68 Fig.33 Reported rates for premature loss of stairwell tenability from a survey undertaken of fire report from 50 tall buildings 72 Fig.34 (a) Fire spreading from origin of the floor to all above floors (b)‘Compartmentation’ is done and thus reducing the spreading of fire 73 Fig.35 Spreading of Fire from the origin floor @several instances 74 Fig.36 Fire Extinguisher 74 Fig.37 Sprinkler System - Unit 76 Fig.38 Sprinkler System – Schematic diagram 76 Fig.39 Methods for safety of occupants during fire event 80 Fig.40 Plan & Sectional analysis of types 85 Fig.41 Sectional analysis of single type 85 Fig.42 Form evolution of the Apartment tower 86 Fig.43 Sectional analysis of individual types 87 Fig.44 Individual Type residents 88 Fig.45 Form Evolution of Bank of china Tower 89 Fig.46 Final Structure of the High-rise 90 Fig.47 Floor Plans of Bank of china 91 Fig.48 Section & Façade design detail 92 Fig.49 Conceptual painting of Linked hybrid 94 Fig.50 View of the Linked hybrid – linked 94 Fig.51 Section of the Linking bridges 95 Fig.52 View of Linked hybrid 96 Fig.53 Section of Taipei 101 98 Fig.54 Plan of Taipei 101 99 Fig.55 Clock view the TOWER 100 Fig.56 Structural Concept of Tower 101
  • 9.
    `Page | ix LISTOF TABLES Table.1 New York City initial high-rise building built 6 Table.2 Chicago City initial high-rise building built 6 Table.3 The Ecological design aspects in high-rise buildings 18 Table.4 The adverse health effects of noise 56 Table.5 Consequences of Sleep disturbances 56 LIST OF SYMBOLS CTBUH - Council of Tall Building and Urban Habitat SRA - Slum Rehabilitation Authority LIG - Low Income Group HIG - High Income Group HVAC - Heating Ventilation and Air Conditioning iTECH - Innovative Technical Economical and Commercial Hybrid HFFB - High Frequency Force Balance CCB - Closed Circuit Boundary RC - Re-inforced Concrete SSG - Silicone Structural Glazing WHO - World Health Organisation DSF - Double Skin Façade FOH - Front of House BOH - Back of House VIP - Very Important Person OEO - Occupant Evacuation Operation IBC - International Building Code
  • 10.
    Chapter - 1Introduction High-rise Structure – Mumbai (Vertical urbanization) Page | 1 Chapter – 1 Introduction Monumental structures were built for the gods, including temples, pyramids and cathedrals which pointed to the sky. Today’s monuments such as high rise tall buildings –symbolize power, prestige, richness and glory. The evolution from the Tower of babel to Bhurj khalifa is to overcome the limitations of nature with human ingenuity. Until the introduction of modern metal frame construction, advent of electricity, fire proofing and most importantly elevator, tall buildings were not actually possible practically. The first building to be felicitated with the above techs was The Home Insurance Building and further more tall building were practical. At present, it is impossible to find a major city without Skyscrapers. Tall buildings are the most famous landmark of the cities, symbol of pride, dominance in power, confidence in human ingenuity over nature. The importance of skyscrapers in the present and future urban development is without doubt increasing despite the negative effects in the quality of life. The feasibility and desirability of tall buildings have always depended on the available materials, the level of construction technology and the state of development of the services necessary for the use of the building. Therefore, advances in structural design concepts, analytical techniques and a more sophisticated construction industry with the collaboration of lightweight materials it has become quite easy to construct tall skyscrapers at a low cost premium compared to conventional construction. Mumbai city is called as the Manchester of India. Mumbai city is the second most populous metropolitan city, wealthiest city with most number of billionaires & millionaires in India. Mumbai is an important hub for transport. The Demographic statistics of Mumbai, as of to the Census report on 2011 – the population of Mumbai city was 1.38 cr and the area of 603km2 . The living
  • 11.
    Chapter - 1Introduction High-rise Structure – Mumbai (Vertical urbanization) Page | 2 space per person is 4.5m2 per person. Mumbai suffers from a major urbanization crisis like poverty, poor public health, and land availability. Mumbai is currently home to the largest number of supertalls and skyscrapers under construction in the world. The city is undergoing a massive construction boom, with 6 supertalls (buildings taller than 300 meters), 40+ of skyscrapers and many more of high-rise buildings under construction in addition to the mid-rises existing already. Most of the skyscrapers are residential. Mumbai ranks 33rd in the global ranking in no. of 150m+ high rise, 21st in Asia and 1st in the India. 1.1 Aim To study and analysis about high rise building conditions in Mumbai 1.2 Objectives  To study the present condition and keep in account the future evolution of Mumbai city.  To analyze social, ecological, architectural aspects of high rise building.  To study how mixed used high rise building can solve urban related problem.  Understanding the regulation and requirement of mixed use development. 1.3 Necessity Urban sprawl is basically another word for urbanization. It refers to the migration of a population from populated towns and cities to low density residential development over more and more rural land. The end result is the spreading of a city and its suburbs over more and more rural land. In other
  • 12.
    Chapter - 1Introduction High-rise Structure – Mumbai (Vertical urbanization) Page | 3 words, urban sprawl is defined as low density residential and commercial development on undeveloped land. Migration and urban sprawl isn’t something that is just now becoming popular, as it has been around for quite some time. Cities and their suburbs are now becoming overcrowded because of this. The effects of urban sprawl are even more problematic. The increase in public expenditure, health issues, increased traffic, environmental issues. These issues can be reduced in dense living. The cities that are denser perform the best. The cities like Manhattan, Hong Kong are less in environmental issues compared to other cities. The vertically might be our solution in dense living taking into the account of all bio climatic, greenery factors. 1.4 Scope  Analyzing a solution for the future urban context.  The problem of horizontal expansion in Mumbai is solved. 1.5 Methodology The process starts by identifying aims and objective followed by the literature study and reviews about high rise in Mumbai. The literature gives clear view of the history of high rise and the use of high rise in an urban fabric in the future, the problems of horizontal denser cities. The effects of high rise socially, ecological and environmentally can be noted. Inferences from the case studies can be made. Byelaws, design considerations of the high rise mixed use can be studied. Comparison of all these data and conclusions can be derived.
  • 13.
    Chapter - 1Introduction High-rise Structure – Mumbai (Vertical urbanization) Page | 4 Fig.1 Schematic diagram of the methodology in which the study is taken through
  • 14.
    Chapter - 2History and Aspects of High-rise buildings High-rise Structure – Mumbai (Vertical urbanization) Page | 5 Chapter – 2 History and Aspects of High rise buildings The notion of size or appearance of tallness is a relative matter and not a consistent one over time and space. It is always difficult to distinguish the “tall building, high rise building or skyscraper” just in terms of size. Unfortunately, there is no standard or criteria to call a building on its height. The terms all mean the same type of building which results in extremely high. Skyscraper is the most assertive term. 2.1 Historical development & Origin of Skyscrapers The early Equitable Life Building in New York, which was completed in 1872, also contributed towards the development of high-rise buildings, for it was the first tall building to have an elevator. Although it only had six floors, the edge of the roof was no less than 130 feet (roughly 38 m) above the road surface. Due to its elevator, the upper floors were in greater demand than the lower floors. Following completion of the “Equitable” building, it was the thing done to reside on one of the “top” floors. In 1871, the great first accident in Chicago destroyed much of the city’s office space and it gave a chance to rebuild a modern, fireproof business district. The Home insurance building completed in Chicago in 1885, was the first to incorporate an iron – skeleton structure to bear the load of the building. This building paved way for the city’s early skyscraper boom. Architects and engineers who “cut their teeth” in Chicago skyscrapers were later called to work in New York as well. Chicago and New York were the two great superpower of American architecture. The buildings rose higher and higher with the spread of pioneering construction methods – such as the steel skeleton or reliable deep foundation methods – as well as the invention and development of the elevator. The highly
  • 15.
    Chapter - 2History and Aspects of High-rise buildings High-rise Structure – Mumbai (Vertical urbanization) Page | 6 spectacular skylines of North American cities, particularly Chicago and New York, originated in the early years of the 20th century. Glancing over Manhattan’s stony profile, the silhouettes dotting the first 12 km of the 22-km- long island bear vociferous testimony to this dynamic development . The famous skyscrapers of New York and Chicago during the start: New York Equitable Life Assurance building 1870 43m/141ft. 8 stories Western Union building 1875 70m/230ft. 10 stories Tribune building 1875 79m/259ft. 10 stories Boreel building 1879 - 8 stories Mills building 1883 - 9 stories Temple court 1883 45m/148ft 10 stories. Table 1 New York City initial high rise building built. Chicago Montauk Block 1882 39m/128ft 10 stories Calumet Block 1883 44m/144ft. - Pullman Building 1884 44m/144ft. 9 stories Home Insurance building* 1885 44m/144ft. 10 stories Marshall Field building* 1892 83m/273ft 12 stories Table 2 Chicago City initial high rise building built. It is only recently that attention has also turned to interesting high-rise buildings outside North America: Norman Foster’s Hong Kong and Shanghai Bank, Ieoh Ming Pei’s Bank of China in Hong Kong and the twin tops of the
  • 16.
    Chapter - 2History and Aspects of High-rise buildings High-rise Structure – Mumbai (Vertical urbanization) Page | 7 Petronas Towers in Kuala Lumpur, the tallest building at the time of its construction in the world at 452 m. High-rise buildings in Germany are a modern development and are concentrated particularly in Frankfurt am Main: today, Frankfurt is the only German city with a skyline dominated by skyscrapers. One of the tallest buildings in the city is the Messeturm built in 1991 with a height of 259 m, which is not much more than half the height of the Sears Tower in Chicago, currently the tallest office and business tower in North America with a total height of 443 m. It was the rapid growth in population that originally promoted the construction of high-rise buildings. New York once again provides a striking example: land became scarce well over a hundred years ago as more and more European immigrants streamed into the city. From roughly half a million in 1850, the city’s population grew to 1.4 million by 1899. More and more skyscrapers rose higher and higher on the solid ground in Manhattan, as buildings could only be erected with great difficulty on the boggy land to the right and left of the Hudson River and East River. In this way, New York demonstrated what was meant by “urban densification” despite the considerable doubts originally voiced by experts in conjunction with this development. Cities in Europe and Asia grew horizontally and it was only when production and services acquired greater economic significance throughout the world and the price of land rose higher and higher in economic centers after the Second World War that they also began to grow vertically. Modern Hong Kong is a striking case in point: it encompasses an area of 1,037 km2 (Victoria, Kowloon and the New Territories), of which only one-quarter has been developed, but with maximum density and impressive efficiency
  • 17.
    Chapter - 2History and Aspects of High-rise buildings High-rise Structure – Mumbai (Vertical urbanization) Page | 8 2.2 Transition - Seven islands to Mumbai city From a group of seven islands to a strategic port and eventually the financial capital of world’s largest democracy. The 18th century marked the rapid growth of the city, when hinterland was connected to Mumbai by rail. Many construction projects were started due to the need of flourishing markets and economic opportunities. Various business communities from different part of the nation set up their businesses in this island. These laborers lived in settlements that grew parallel to the docks. The landowners and factor owners constructed rental dormitory. Eventually the immigrants brought their families in these single – room accommodations, drastically increasing the density of the area. ‘Rent control Act’ was introduced which rendered these Chawls unprofitable for the landlords. The damaged Chawls were not repaired and maintained. In 1969, there were about 20,000 chawls in dilapidated conditions housing two million people. Fig.2 Transition of Mumbai city from Seven islands At present, Mumbai is the entertainment, fashion and commercial center of India. It is also one of the world’s top 10 centers of commerce in terms of
  • 18.
    Chapter - 2History and Aspects of High-rise buildings High-rise Structure – Mumbai (Vertical urbanization) Page | 9 global financial flow. Mumbai accounts for 30% of customs duty collections, 20% of central excise tax collections, 40% of foreign trade and rupees 40,000cr in corporate taxes to the Indian economy. Mumbai is the world’s 29th largest city by GDP. 11.9 trillion rupees by 2030, larger than GDP of many countries today, greater than many countries like Portugal, Columbia, Malaysia. The city’s economic boom attracts migrants in search of opportunities from across the country. This has led to acute shortage in low income/mid-income housing resulting in slums and pavement dwellers. Due to the lack of space most of the new developments are expanding vertically on small plates of land with no consideration for the wider infrastructure. ‘Pencil Towers’ have cropped up at random, leaving inadequate infrastructure. These unplanned and scattered constructions aggravate the urban blight and dd to the burden to an already stressed infrastructure. The governing bodies lack the resources to undertake large scale redevelopments on their own. The above mentioned problems force the urban planning to be sustainable and that is the need of the hour. “The bias among architecture critics isn’t against Skyscrapers per se, but against the way in which their design is so heavily dictated by economic considerations – the way in which skyscrapers are real estate before they are architecture.” Paul Goldberger 2.3 Architectural aspects of high-rise As the historical development of high-rise buildings has already shown, the construction of building reaching higher and higher into the sky was – and to a certain extent still is – an expression of power and strength. This is equally true of both ecclesiastical and secular buildings: the power, strength and influence of entire families – i.e. their standing in society – are mirrored in the erection of ever taller buildings culminating in a battle to build.
  • 19.
    Chapter - 2History and Aspects of High-rise buildings High-rise Structure – Mumbai (Vertical urbanization) Page | 10 The building built in the past is ornamented with stylistic new elements of their time. The building that reflects the spirit of time when it is finished can appear “old” within only a few years. The brevity of the various stylistic trends is one of the reasons for the inhomogeneous appearance of modern towns and cities. Since architects must expect that later buildings will have their own, completely different formal identity, they do not see any reason why they should base their own designs on existing standards, particularly as this would merely cause them to be considered “unimaginative”. Several modern trends in high-rise construction: - The dictate of tastes mentioned above is expressive of the egotism prevalent in modern society with its desire for status symbols and designer brands. Unfortunately, the public not uncommonly bows to this dictate, as when town councilors set aside major urban development considerations and with seeming generosity set up public areas in the form of lobbies and plazas in high-rise buildings. - In the past, it was the master builder and architect who defined the construction and consequently the appearance of a building; today, on the other hand, technical developments determine what can and cannot be done. The appropriate and basically essential symbiosis between engineering designer and artist has been abandoned. This critical thing on the architectural, urban development and economic background is not basically to cast doubt on high- rise buildings as such, but it does illuminate some of the facets that are central to considering the risk potential inherent in high-rise buildings. This almost inevitably raises the question why high-rise buildings should have to be built in today’s dimensions. - One reason is indisputably the need for a “landmark”. In other words, to express economic and corporate power and domination in impressive visual
  • 20.
    Chapter - 2History and Aspects of High-rise buildings High-rise Structure – Mumbai (Vertical urbanization) Page | 11 terms. Nothing has changed in this respect since the very first high-rise buildings were erected. - Connections to the infrastructure are improved by concentrating so many people in such a small area. The World Trade Center alone provides jobs for over 50,000 people – that is the equivalent of a medium-sized town. All institutions of public life are united under a single roof and the distances between them have been minimized. However, high-rise buildings do little to prevent land being sealed on a large scale. The suburbs of modern American cities are a prime example: as far as the eye can see, the landscape is covered with single-family homes, swimming pools and artificially designed gardens simply to provide sufficient private residential land for all the people working in a high-rise building occupying only a few thousand square meters. - Many of the techniques and materials which are also used for “normal” buildings today would never have been invented and would never have become established if high-rise construction had not presented a challenge in terms of technical feasibility. Rationalized, automated sequences are beneficial to high-rise buildings, at no time in the past were such huge buildings erected in such a short space of time. Short construction periods also mean shorter financing periods and consequently profits which partly compensate for the additional costs incurred in the construction and finishing of the building. 2.4 Economical Aspects Hundreds of companies and thousands of people depend on the smooth operation of a high-rise building, from the one-man business of a newspaper vendor or shoe shiner and corporations with thousands of employees, such as banks, brokers or global players with a daily turnover in the order of several billions to radio, television and telecommunications companies which use the roofs and tops of high-rise buildings for the transmission and receiving
  • 21.
    Chapter - 2History and Aspects of High-rise buildings High-rise Structure – Mumbai (Vertical urbanization) Page | 12 installations. In addition, there are innumerable other businesses and workers with their families whose economic situation is directly or indirectly linked with the high-rise building. These range from transport companies and catering firms to tradesmen under long-term contract in the building. Nor should it be overlooked that even the municipal authorities and the service companies are also affected by the “failure” of a high-rise building and that its effects can be felt nationwide or even worldwide in the worst case. This scenario not only applies to such total failure as a major fire or collapse of the building. Despite (or precisely because of) its size, a high-rise building is an incredibly sensitive and vulnerable system. Even a brief power failure can result in operational and economic chaos. 2.5 Social Aspects “Social Infrastructure” has a sensitive definition to it. ‘Infrastructure’ means “the basic framework of a system or organization”, the prefix ‘infra’ means “below or beneath”. Infrastructure is what is below or beneath a structure, in this case high rise buildings. ‘Social’ is defined as “of or pertaining to society and its organization”. So “Social infrastructure” can be seen as the basic framework of services pertaining to the organization of society, underlying any human settlement. | Urban population – Agglomeration – Inevitable growth pattern – Horizontal to vertical – High rise housing & mixed use typology – Dense urban planning | The world is at the verge of escalating rates of urbanization. The world population is 6.9 billion and 10.1 billion in 2100. Urban population is 2.6 billion in 2010. Developed nations show 0.9 billion in 2010 to 1.1 billion in
  • 22.
    Chapter - 2History and Aspects of High-rise buildings High-rise Structure – Mumbai (Vertical urbanization) Page | 13 2050. Rural population have dropped to 0.6 billion. This has been principal cause of the ever increasing demand for homes. History has given us many planning discourses intended to solve the planning problem in the future by Sir Ebenezer Howard and Le Corbusier (The city of tomorrow and its planning). The automobile dominating urban fabric since the late 20th century has been bringing negative environmental and social impact. By 1990s, “Compact City” model promoting “mixed use – high density living” was the envisioned solution to urbanization. Dense lifestyle proves better living for the people by reducing the money on travel, saving time, retaining countryside and allowing people to enjoy the vibrancy of city life. The urban designers and planners have a great challenge in converting the urban compaction into a sustainable future of our cities. The main aim is to create a sustainable neighborhood. “Smart Growth” does so by focusing on regional characteristics to foster a unique sense of place, offering better employment, transportation. Organizing populations densely so that there is more increase in work and play opportunities adjacently. Significance of Social sustainability: - Social sustainability is regarded as an important part of sustainability in general. It is a “development compatible with the harmonious civil society”. - People live and work in the same area so housing should be organized for the people at present and saved for them to the future. - Social sustainability is now of a big concern alongside mankind withdrawal from tradition. Electronic and social network is the main issue by the reduction of adult interaction and children playing. Technology enables work from home facility putting less interaction among people.
  • 23.
    Chapter - 2History and Aspects of High-rise buildings High-rise Structure – Mumbai (Vertical urbanization) Page | 14 Advantages of Social spaces in Low-rise over High-rise - Access, the spaces are horizontally accessible giving a more feel physically and visually. - Participation, low rise provide semi-private gardens giving opportunities for hobbies such as gardening, tinkering and also time for the family, neighbors to interact. - Individuality, the expression of uniqueness and personalization of private and semi-private spaces can be done. It also makes the walks and outdoor stays interesting. - Adaptability, the expansion in the small individual house is not so difficult. It has a backyard and a front garden augmented space. This promotes people to stay in one place for a lifetime and have a stronger bond. - Hierarchy of spaces, the individual house has a semi private garden at front and followed by a view to the street so children can play. Further in from street to neighboring pocket spaces, public parks and much more walkable neighborhood. Advantages of Social spaces in High-rise over Low-rise - Footprint, low-rise has a large foot print leaving less area for green and public space. High-rise has less ground coverage and leaves more area for green and communal spaces. - Views, having a good city view is one good positive attribute in high-rise. It will attract more people and be a good social space and interaction zone for the people living in the high-rise.
  • 24.
    Chapter - 2History and Aspects of High-rise buildings High-rise Structure – Mumbai (Vertical urbanization) Page | 15 - Security, the social spaces in the high-rise have a closed and secured environment. In low-rise the passers-by have no problem entering the zone. High-rise have good restriction towards the entry and no fear of crime is prevailing in the high-rise. - Pollution, as one gets higher the air gets cleaner and thus bringing more pure breathing. Noise is also a good advantage in the high-rise. Elderly people have a bad reaction towards noise. Most of the public social spaces are noise zones producing more noise pollution. - Safety, the children interaction in public is prone to speeding vehicles. In high-rise the fear of children is not a factor at all. 2.6 Ecological Aspects Ecological design involves the holistic consideration by design, of the careful use of energy and materials in the designed system. The main aim is to reduce the impacts of this over the natural environment, over the lifecycle of the designed system from source-to-sink. We can structure these considerations in a framework of set of interactions between the built environment and ecological environment. Interactions are classified into four general sets: - The external interdependencies of the designed system (its external or environmental relations) - The internal interdependencies of the designed system (its internal relations) - The external-to-internal exchanges of energy and matter - The internal-to-external exchanges of energy and matter.
  • 25.
    Chapter - 2History and Aspects of High-rise buildings High-rise Structure – Mumbai (Vertical urbanization) Page | 16 Key criteria for ecological design are: Assess where it is to be built? Site planning should be bases on ecological land use method. Buildings in the site should be located with minimum disruptions to the natural environment.  Ecosystem hierarchy of site.  Ecological land use.  Evaluation of biodiversity index before and after construction. Assess local wind effects Design to limit frequency of exceeding wind levels of 4 or more on the Beaufort scale to 20% or less to reduce impacts on pedestrians nearby. Check overshadowing of other buildings Locate buildings on the site to avoid substantial overshadowing of neighborhood buildings and land. Site solar production potential might reduce due to overshadowing. Assess environmental impacts of production of building Check the environmental impacts of the flow of source of materials and energy in the production of the building and their impacts. Assess natural resources consumption and Recycled materials Material specification to consider depletion of natural resources (eg. Timber products from sustainable
  • 26.
    Chapter - 2History and Aspects of High-rise buildings High-rise Structure – Mumbai (Vertical urbanization) Page | 17 sources). Demolition materials to be re-used. Assess building construction impacts Building construction work should not cause ecological disruptions. The long term ‘sustainability’ is to take into account the construction process in sustainability.  Developing and implementing a project environmental plan.  Minimising waste.  Minimising re-work  Using recycled and recyclable materials wherever possible.  Minimising the need for transport, including importation/exportation of materials. Assess external landscape design Micro-climate can be achieved by site planning and landscape designing.  Solar radiation  Temperature  Relative humidity  Evaporation  Wind. Reduce Carbon-di-oxide production Control CO2 production <50kg/m2 per year <200mg/kwh delivered energy. Design for storage of Recyclable materials Provide adequate space for separate storage of wastes for reuse/recycling collection.
  • 27.
    Chapter - 2History and Aspects of High-rise buildings High-rise Structure – Mumbai (Vertical urbanization) Page | 18 Assess water pollution  Reduce Site run off.  Improve absorption and return to ground water Assess transport energy  Minimising car parking on site  Policies to encourage public transport and discourage car use  Consider staff transport schemes Internal water conservation  Aim to reduce water requirement.  Water recycling proposals, rainwater use, waste water treatment proposals.  Irrigation systems to landscaping areas should use grey water. Design for disposal of building demolition and excavated materials.  Minimise amount of materials taken off site.  Reuse and recover Table 3 The ecological design aspects in high rise buildings The above table is prepared as a simple guide for ecological aspects in an high rise using some standards available. This list is totally comprehensive and can change with improvement in technology. 2.7 Psychological Aspects (Mumbai) A substantial part of Mumbai’s population are transferring from low-rises to high-rise buildings, be it residence-commercial-work space-hospitality as well as slum rehabilitation projects. An individual residing in 3rd floor suddenly adjusts the thrill of 13th floor. Thus a psychological change is experienced in
  • 28.
    Chapter - 2History and Aspects of High-rise buildings High-rise Structure – Mumbai (Vertical urbanization) Page | 19 the Mumbai city. The psychological change can be felt from both high-end luxury high-rises as well as low-income housing for those rehabilitated from the slums. The middle income group is left out from the analysis as tall buildings are yet a luxury unaffordable to this section of this society. Fig.3 Reason for purchasing a house in a tall building Fig.4 Reason for selecting a floor in a tall building 0 20 40 60 80 100 Larger House Amenities Social & cultural Desire to be a part of a happening community Larger House Amenities Social & cultural Desire to be a part of a happening communtiy 45% 25% 8% 15% 7% Panoramic View Cleaner & Cooler air, Breeze, Ventilation & Light Proximity to ground & green Social status Non-availability of choice
  • 29.
    Chapter - 2History and Aspects of High-rise buildings High-rise Structure – Mumbai (Vertical urbanization) Page | 20 Fig.5 Interaction with neighbors in comparison to a low-rise development Fig.6 Most common concerns in a High-rise residence 8% 12% 46% 34% Same Increase/Convinient Decrease/Inconvinient Irrelevant/Indifferent 0 20 40 60 80 100 Elevator Breakdown Precieved impact on Enviroment Lethargy/Dependance on home deliveries Temperature & heat control Dust accumulation Escape/safety in calamitous situtaion
  • 30.
    Chapter - 2History and Aspects of High-rise buildings High-rise Structure – Mumbai (Vertical urbanization) Page | 21 High rise building should not only have housing unit but also sports, recreational amenities, retail market, common public space for people for the purpose of leisure, entertainment. The taller the building the more isolated it should be from the surrounding developments due to high density. The heavy vehicular movement and the road access should be studies carefully. People afford high rise for the View. Green spaces can come in handy for several problems in a high rise building. Slightly more than 28% of the country’s urban population is urbanized. Almost 22% of the urban population lives in slum. Out of the 21 million inhabitants of Mumbai, almost 55% live in slums. SRA has many rehabilitation projects for the slum to live in high rise housing complexes for LIG. Fig.7 % of People wanting to move 0 10 20 30 40 50 60 70 80 90 100 Senior Citizens Above adults (35- 60) Youngsters (18 - 35) Children (upto 18) Senior Citizens Above adults (35-60) Youngsters (18 - 35) Children (upto 18)
  • 31.
    Chapter - 2History and Aspects of High-rise buildings High-rise Structure – Mumbai (Vertical urbanization) Page | 22 Fig.8 Primary reason for wanting to move Fig.9 Primary reason for not wanting to move Positive Aspects of Vertical development 0 10 20 30 40 50 60 70 80 90 100 Legal recognition Expectation of Amenities Improved access to roads Sense of Ownership of an Apartment in Mumbai Legal recognition Expectation of Amenities Improved access to roads Sense of Ownership of an Apartment in Mumbai 0 10 20 30 40 50 60 70 80 90 100 Loss of Livelihood Loss os Sense of Community Loss of Traditional lifestyle Ineligibility Loss of Livelihood Loss os Sense of Community Loss of Traditional lifestyle Ineligibility
  • 32.
    Chapter - 2History and Aspects of High-rise buildings High-rise Structure – Mumbai (Vertical urbanization) Page | 23 The rehabilitated slum dwellers under the SRA act receive legal recognition for their residence and an apartment in a metropolitan area. This motivates people especially the new generation who have graduate degrees, speak English and work in posh commercial spaces and improve their lifestyle. Having a residential unit in a building allows for better access to main roads for the use of medical or natural calamities. Rehabilitated slum inhabitants have more time on their hands to perform useful activities due to reduction in time spent on water collection. Thus increase in expenditure on entertainment and higher savings for the people living. Negative Aspects of Vertical development The problem of low income group housing is multi-layered. Slums are major business hubs of Mumbai and are home to countless cottage industries that support the daily needs. The makings of small edibles, fashion accessories, recycling of plastics are done primarily by slum people. The livelihood of vendors, shopkeepers and fishermen are lost. As SRA projects are likely to be costly the people refuse to move to the high-rise buildings rather move to another slum complex for cheap living of life.
  • 33.
    Chapter - 3Designing Consideration of High-rise High-rise Structure – Mumbai (Vertical urbanization) Page | 24 Chapter – 3 Designing Consideration of High rise 3.1 Planning of a project The complexity of designing a mixed use high rise has to be co-ordinated and has become several times greater since many disciplines and different experts are involved solely in planning of the high rise housing.  Architects  Planning engineers for the supporting structures  Construction and site management  Planning of the technical building services  Interior designers  Construction Physics  Planning and site management for data networks  Planning of the lighting and materials handling  Planning of the electrical and electronic systems  Planning of facades  Surveying engineers  Geo-technology, hydrogeology and environmental protection  Design of outdoor facilities and vegetation  Surveying of the actual situation in surrounding The amount of complexity is clearly shown in the above list. The high rise housing requires a highly professional management is essential for such project. Project management companies have come to play an increasingly important role in recent years as they take over the entire organization, structuration and coordination of construction projects.
  • 34.
    Chapter - 3Designing Consideration of High-rise High-rise Structure – Mumbai (Vertical urbanization) Page | 25 3.2 Basic planning considerations Planning Module – Span – Ceiling height – Floor to floor height – Depth of structural floor system – Core planning Planning module, the space one need for living, changes according to the culture and the economic class. Span, described as the distance from a fixed interior element such as building core to exterior window wall is another important factor to be considered in designing the interior planning of a high rise building. These depths change depending on the function of the space, and acceptable span is determined by office layouts, hotel room standards, and residential code requirements for outside light and air. Ceiling height, it is also an important factor in building planning. Commercial spaces require variety of ceiling heights ranging from 2.7 to 3.7m. Office building insist ceiling height to 2.5 – 3.5m, hotel and residential functions have a ceiling height of 3.0 – 3.5m. Floor-to-floor height, this function of the necessary ceiling height, the depth of the structural floor system, and the depth of the space required for mechanical distribution, determines the overall height and the cost of the building. Small increase or decrease in floor system when multiplied with the total floors could drastically increase the exterior, mechanical system and overall cost. Core Planning, it is another significant issue for planning considerations. A typical floor in a high rise building contains a perimeter zone, an interior zone and a core zone. While perimeter zone is described as a approximately 4.5m or 5m deep area from the widow wall with access through the interior zone. The interior zone is defined as the area between the perimeter and the public corridor. Core zone consists of those areas between elevators bank which become rentable on floors at which elevator do not stop. Central core, which is
  • 35.
    Chapter - 3Designing Consideration of High-rise High-rise Structure – Mumbai (Vertical urbanization) Page | 26 generally used in the building with a relatively square plan, is the most typical core arrangement. Core elements should rise on every floor as it serves logistics and also easy to construct. 3.3 Structural Design considerations Super tall buildings have great challenges to the engineers. The structural engineers have to overcome some unavoidable challenges that originate from the massive gravity loads and large lateral loads in super tall buildings. Structural engineers have to find a solution to overcome the natural loads and to provide robust foundation system to support the great gravity loads, lateral load system to resist huge lateral loads and light weight floor system to reduce total tower weight. 3.3.1 Foundation System Although the foundations are out of sight once the building is completed, they are of immense importance for ensuring that the dead weight and live loads of the building are safely transmitted to the native subsoil. These loads are not inconsiderable. The dead weight of a high-rise building can amount to several hundred thousand tones. This value may be exceeded several times over by the live loads which are taken as the basis for designing the building and include the loads from equipment and furnishings, people or moving objects, as well as wind or earthquake loads. Moreover, these loads often exert different pressures on the subsoil, thus resulting in uneven settlement of the building. The Foundation system is obviously one of the most important factors in the structural system of a high-rise building. In every high-rise huge tower gravity load demand a strong foundation base with great bearing capacity. Soil condition at the building site determines the type of construction of foundation.
  • 36.
    Chapter - 3Designing Consideration of High-rise High-rise Structure – Mumbai (Vertical urbanization) Page | 27 The pile foundation is considered the practical solution for worse soil conditions. To optimize the pile design and verify the pile capacity and constructability, structural engineers adopted a pilot test-pile program at the early design stage. Under the pilot test pile program, two 110m long testing piles, with bearing layers set fine sand layer (13-2) and two 98m long testing piles, with bearing layer set at the silty sand layer (13-1) were constructed and will be taken to testing. This is the prime method of testing pile and the Pile Load-Settlement Curve (Q-S Curve) will be derived. End grouting and side grouting are provided to enhance the pile capacity and reduce pile settlement. After evaluating the pile capacity, pile settlement and construction cost the structural engineers design the necessary specification for system. Fig.10 The Q-S curve diagram to determine the Pile settlement in Pile Foundation
  • 37.
    Chapter - 3Designing Consideration of High-rise High-rise Structure – Mumbai (Vertical urbanization) Page | 28 3.3.2 Central Core System The first frame structures used for the steel skeleton were flexurally rigid frames corresponding in height to one floor. New York’s Empire State Building, which was completed in 1932, is one example which clearly shows the advantage of this new method, namely the short time required for the construction work. Moreover, the complete separation of outside wall and supporting structure permitted absolute freedom of design for the facade. Instead of requiring around 300 kg of steel per square metre of base area as in the past, modern supporting structures only require roughly 125 kg of steel on average. As the buildings became taller and taller, however, the main problem was no longer the vertical loads but such horizontal loads as wind and earthquake forces, as well as their transmission. The central of arterial part of a multistory building that integrates functions and service needs for established occupants. Such areas are normally composed of toilet facilities, elevator banks, janitors’ closet, utilities, mechanical facilities, smoke shafts and stair. Core also known as facade envelope is a spatial element for load-bearing high-rise building system. Function of the Central core is to tie the building together as a single unit. It also maximizes the flexibility in design layout. The core resists the lateral load (Wind load) from any direction and also carries the gravity load of the building. The core holds Toilets, Vertical transportation, Services (Electrical, HVAC, Telephone, Risers and fan rooms).
  • 38.
    Chapter - 3Designing Consideration of High-rise High-rise Structure – Mumbai (Vertical urbanization) Page | 29 Fig.11 Different types of Core placement in a high-rise Advantages of Off Centered - Core - All window or building perimeter space to be used for offices - More flexibility in maximum depth and arrangement of spaces - Affords the opportunity of developing small secluded space in the relatively narrow portion of the floor plan where the core is closes to the exterior walls. Dis-Advantages of Off Centered - Core - Present some problems of access - Less flexibility of tenant distribution - Remote and thus less convenient to the far sides and corners of the building
  • 39.
    Chapter - 3Designing Consideration of High-rise High-rise Structure – Mumbai (Vertical urbanization) Page | 30 Advantages of Central - Core - Allows all windows and all window space to be utilized as rental of the building plan will permit offices of verging depths to receive natural light. - Extremely convenient of access and in some cases may be equidistant for all side. - Simplifies area division & provides good flexibility of tenant distribution in the same way. - Horizontal utility runs may also relatively equidistant from the core. - Combine with a square building plan, bearing exterior & core walls, this location permits a floor plan tree of columns and thus totally flexible for office layout. Disadvantages - The central interior location limits the depth of offices in the mid- zone of each floor - It requires an access corridor around its perimeter. 3.3.2 Outrigger supporting structures Since the middle of the 20th century, a number of improvements in the supporting structures for skyscrapers have been introduced by the architects Skidmore, Owings & Merrill (SOM) in Chicago. One such development by SOM is the “outrigger truss”: a rigid superstructure known as the outrigger is mounted at the top of a reinforcing core with movably connected floors and columns. The outrigger connects the columns to the core. They are suspended from the outrigger and are therefore under tension, thus eliminating the risk of buckling that is associated with pressure elements. A supporting system in the form of such an outrigger truss yields further advantages over a simple core construction when it comes to transmission of the horizontal loads. The
  • 40.
    Chapter - 3Designing Consideration of High-rise High-rise Structure – Mumbai (Vertical urbanization) Page | 31 bending stress applied to the core area in the lower floors is considerably reduced when using an outrigger truss. The outrigger itself usually accommodates such technical floors as the heating and ventilation systems. Fig.12 Outrigger truss connecting the exterior columns to the central core. Potential sets of outrigger trusses could be placed along the building height with one set in each zone. However, more outrigger trusses do not lead to a more efficient structure. Outriggers are expensive, and the construction time for outrigger floors is much longer than for regular floors, thus the number of outriggers should be kept to a minimum. 3.3.3 Reduction of Total high-rise weight For a super tall building built on soft soils, engineers make great efforts to reduce the tower weight in order to make foundation construction feasible and reduce the seismic loads. The reduction of seismic load helps reduce the sizes of individual structural members in the lateral system. To reduce the building weight, engineers look into 3 sources – the lateral system, the floor system and non-structural elements.
  • 41.
    Chapter - 3Designing Consideration of High-rise High-rise Structure – Mumbai (Vertical urbanization) Page | 32 - The Structural elements in the lateral system, such as core walls, super columns, outrigger trusses and belt trusses are crucial elements that provide overall tower strength and stiffness to resist lateral loads. Not much change in the lateral system will be done as it results in weakening of the load. - The floor system accounts for a big portion of the building weight. A composite slab can be selected as the floor system for the entire tower. It is light in weight and easy to construct. They are carefully evaluated for weight, cost and fire rating. - Nonstructural members contribute to the tower weight but do not contribute to the tower overall lateral capacity and stiffness. Therefore, it is very efficient such as floor finishes – partition walls to be minimal. 3.3.4 Vibration Floor Test The story height of the tall buildings is the significant factor due to the limited construction area within the central city of the urban scenario at present. For floor serviceability, stiffness and resonance are dominant considerations in the design of composite floor structures. With longer spans and lighter steel beams, floor vibration needs to be carefully studies to make sure it meets the desired occupant comfort level. The iTECH system has analyzed and experimented the iTECH (Innovation, Technical, Economical and Convenient Hybrid) beam. This consists of a structural tee precast concrete in factory and a situ concrete slab. The structural performance of the iTECH beam was experimentally assessed and was evaluated to be good.
  • 42.
    Chapter - 3Designing Consideration of High-rise High-rise Structure – Mumbai (Vertical urbanization) Page | 33 Fig.13 iTECH beam concept - (Source – CTBUH) Concept, The iTECH system has an asymmetric steel assembly with web openings, where the top plate is welded on top of structural tees. The both sides are filled in with situ concrete. The iTECH system shows good constructability that is similar to that of steel construction. Testing, Two-story buildings, built with iTECH composite beam have been used to test effects of vibration. The test was performed on the 2nd and roof floor. The floor is constructed with iTECH composite beams and 4-bay deck Slabs. The measuring equipment and the measurement system were used.
  • 43.
    Chapter - 3Designing Consideration of High-rise High-rise Structure – Mumbai (Vertical urbanization) Page | 34 Fig.14 iTECH floor vibration equipment - (Source – CTBUH) There are two kind of vibration source considered in this experiment, impact load and walking load each tested in two ways. Impact load was tested using a sand drop and a heel drop both analyzed in terms of natural frequency and damping ratio. The necessary result was clearly achieved in the iTECH composite beam system. Dynamic characteristics of the iTECH composite beam system were obtained by several experiments. 3.3.5 Torsional Wind loading on high-rise The torsional wind loading on the building is not as well understood as lateral or over-turning loads and it is not considered as a load factor. Because of this, many designers – indeed ignore this aspect of the load and simply apply the lateral load at the geometric or elastic center of the structure. Wind tunnel test on model buildings have revealed that torsional load exists and span a great significance. This test aids the designer in providing methods to either reduce or manage the loading.
  • 44.
    Chapter - 3Designing Consideration of High-rise High-rise Structure – Mumbai (Vertical urbanization) Page | 35 This torsional loading is influence in terms of shape of the building, interfering effects of nearby buildings and dynamic characteristics of the structural system. The High Frequency Force Balance (HFFB) test method is the initially used to obtain the structural frame loads and acceleration at the observation deck level (if proposed). Fig.15 CCB – Closed Circuit Boundary layer wind tunnel apparatus The climatological study of the region should be done to know the wind speed of the region. The local building code at that time should be known to determine the wind speed in the tunnel. 80mph – 85mph are some wind speed to test the model of the building. The advantage of the technique is that it is relatively quick to undertake and also it provides the complete spectra of the wind – generated model forces acting on the building. The wind tunnel data will then be combined with the dynamic properties of the tower in order to compute the tower’s dynamic properties and to compute tower’s dynamic response towards the wind force.
  • 45.
    Chapter - 3Designing Consideration of High-rise High-rise Structure – Mumbai (Vertical urbanization) Page | 36 Fig.16 Burj Khalifa model (scale – 1:500) – Aeroelastic Wind tunnel test inside CPP Several turns of the HFFB test were taken. The shape of the building will evolve and will be refined architecturally. After each round of wind tunnel testing the shape of the building will be altered to minimise the wind force. The process of reduction of wind force is called as “Confusing” the wind is finally achieved and the shape of the building will be achieved. The confusing is mostly achieved by alteration of shape of the building, structural improvements and re-orientation of the building. The wind climate study of the region should be more precise. The pedestrian wind environment solely depends on the wind direction. The comfort of pedestrians at ground level and on the terrace, observation deck was evaluated by combining wind speed measurement on wind tunnel models with the local wind statistics and other climatic information. Two aspects of pedestrian comfort were considered: - The effect of the mechanical force of the wind and thermal comfort to the building. - Bearing in mind air temperature, relative humidity, solar radiation and wind speed.
  • 46.
    Chapter - 3Designing Consideration of High-rise High-rise Structure – Mumbai (Vertical urbanization) Page | 37 Wind Tunnel testing can be a powerful tool in the architectural and structural design of a building. Utilizing several rounds of force balance wind tunnel tests each followed by a refinement of the architectural shape dramatically reduced the forces and acceleration of the building. 3.3.6 Seismic loading on high-rise The Richter scale is a logarithmic scale for determining the energy dissipated in an earthquake. This means that an earthquake measuring 7 on the Richter scale dissipates 32 times the energy of a size-6 quake, while one measuring 8 dissipates roughly 1,000 times as much energy. The energy dissipated by these earthquakes is expressed in horizontal and vertical acceleration forces acting on the skyscrapers. The immense forces transmitted from underground must be absorbed by the supporting structures of the buildings. These dynamic loads are replaced by structural equivalent loads in horizontal and vertical direction when a structural analysis of the building is performed. The highest acceleration forces measured to date in an earthquake were recorded during the Northridge earthquake in Los Angeles. The planning engineers would additionally have to apply roughly 2.3 times the dead weight in horizontal direction and roughly 1.7 times the dead weight in vertical direction to the building when dimensioning the supporting structure so that these earthquake forces can safely be absorbed. Moreover, they only act on the supporting structure very briefly and are subject to rapid changes of direction.
  • 47.
    Chapter - 3Designing Consideration of High-rise High-rise Structure – Mumbai (Vertical urbanization) Page | 38 3.3.6.1 Foundation design for earthquake Deep foundations generally display better seismic resistance than shallow foundations. Floating foundations can prove advantageous on soft ground, since they may be better able to attenuate resonance action. The risk of subsidence is considerably greater with floating foundations than with deep foundations. “Base isolation” is an anti-seismic construction technique that uses the principle of attenuation to reduce vibrations. The building is isolated from the solid subsoil by damping elements arranged on a foundation ring or foundation plate. Another version was employed for the Court of Appeals in San Francisco: the building was retroactively more or less mounted on ball bearings which are intended to gently damp down the impact of a future earthquake. The requirements to be met by all the various anti-seismic bearings are set out, for example, in the Uniform Building Code (Division III, 1991). In addition to the isolation systems for foundations mentioned above, vibrations can also be damped by using heavy moving counterweights. “Soft” skeleton structures have a period of fundamental natural oscillations equal to roughly one-tenth of the number of floors in seconds. The period of a 15-storey building consequently equals roughly 1.5 seconds. Higher edifices require a certain time before they oscillate at maximum amplitude. This excitation period lies between 20 and 30 seconds. Enduring earthquakes, such as that in Mexico City in 1985 (around 3 minutes), consequently represent a particularly high risk. A so-called whiplash effect was observed in the high-rise buildings in Mexico City, for example, as the buildings abruptly moved back from their maximum deflection. Extremely high acceleration forces and consequently high horizontal forces were involved here and resulted in damage to the upper floors, including such superstructures as tanks and antennas.
  • 48.
    Chapter - 3Designing Consideration of High-rise High-rise Structure – Mumbai (Vertical urbanization) Page | 39 3.3.6.2 Height of the Building Tall buildings are more susceptible to damage from strong remote earthquakes than from weak earthquakes close at hand. They normally have a lower resonant frequency and a lower attenuation than low buildings. Short-wave oscillation components in earthquakes are rapidly damped, while the long- wave components (frequency f <1 Hz) can still make themselves felt at a distance of several hundred kilometres, particularly in the form of surface waves. 3.3.6.2 Symmetry of the Building Symmetric layouts, rigidity and mass distribution lead to a considerably better seismic response than asymmetric layouts, rigidity and mass distribution. This is because asymmetric buildings are subjected to stronger torsion (twisting) around the vertical axis by horizontal seismic loads. 3.3.6.2 Shaking table test of the Building In recent years, several super high-rise buildings have been started to construct in all part of the world. These buildings mostly do not follow traditional structural building design concepts due to the height and design of the building. Hence, a thorough investigation of their seismic performance is thus necessary to verify safety of these buildings. For several decades, substantial progress has been made in the development and the use of computer-based procedure for seismic analysis of structures. It is still difficult to accurately predict the seismic performance of a given structure due to the differences between analysis model and real structure. To overcome this Shaking Model Test is adopted to investigate the seismic performance of a building structure.
  • 49.
    Chapter - 3Designing Consideration of High-rise High-rise Structure – Mumbai (Vertical urbanization) Page | 40 The use of shaking table test was started in 1980s systematically introducted and discussed the principles of structural model testing particularly for civil engineering applications. Complex and irregular structure should definitely be tested in the Shaking Table test to investigate the seismic performance of seismic performance. Study, The Study of the region of the building and structural concept should be firm. The Local standard for seismic load should be thoroughly examined as the force applied in the shaking table should be known. Model materials, the model to be built for the shaking model test should be of brass used to simulate the steel structural members and fine aggregate concrete with ne steel wires should be chosen to construct the RC components in the test model. Scaling Factor, Scaling of factors of dimension for the respective building structure is most important in the shaking model test. The biggest shaking table test is in the China Academy of Building Research, which is the biggest shaking table in china with dimension of 6m x 6m and bearing capacity of 80ton. As average the scaling of the model done by Shanghai tower experiment was 1:40. Model design, the test model included every structural elements in the design (Floor to roof, podium connections, crown spires and observation decks). Too many elements and the prototype structure might be huge and complex. Hence, the structure is simplified while designing the test model for convenience of model construction and test. - Key structure members, including core wall, mega columns, out trigger trusses and belt trusses were kept and simulated strictly according to the scaling factor.
  • 50.
    Chapter - 3Designing Consideration of High-rise High-rise Structure – Mumbai (Vertical urbanization) Page | 41 - The secondary structure including the secondary-frame and floor system was simplified. The beams and columns of secondary frame were kept and simulated approximately. Floors were deleted alternately where the belt trusses and outrigger trusses are not proposed. - Curtain wall system was not included in the test model and its weight was simulated and applied at the edge of the floor. The Seismic analysis was done on the simplified test model and the results were compared with that of prototype structure. The analyzed result shows that the simplified measures have little influence on the dynamic characteristics and seismic performances of structure. The designed test model was reasonable and the test results of this scaled model can reveal the seismic performance of prototype structure. Fig.17 Shanghai Tower – Shaking Model Test, China Academy of Building research
  • 51.
    Chapter - 3Designing Consideration of High-rise High-rise Structure – Mumbai (Vertical urbanization) Page | 42 Seismic behavior of Model Structure, the model first should be studies with the area for the seismic zone. First earthquake of intensity 7 will be observed. Then slightly increasing the intensity gradually and many test would be undertaken. On this observation the element more elastic and less elastic will be known clearly. Conclusion, The seismic test for high-rise structure carried out in a Shaking Table model test to investigate the seismic performance. A 1:40 scale optimum model (for instance) should be designed and test for small, moderate and large earthquake. The dynamic responses of the model structure and prototype structure were analyzed. The following conclusion can be drawn: - The high rise structure should be feasible and reasonable to resist earthquake and would have minor cracks on moderate level. For large earth quake, more cracks occurred but most key members should be elastic. - Experimental results should show that the structure can meet the requirements of the Building Codes for seismic performance. - For scaled model test, reasonable design and fine construction of test model is very important. Thorough analysis should be carried out during model design to verify that the test model and prototype structure are in conformity with the similitude theory and the experimental results on the scaled model can reveal the seismic performance of the prototype. 3.4 Facades 3.4.1 Innovations & Sustainable façade system Innovative and iconic high rise buildings all over the world combine latest integrated design, energy efficient building envelopes and up-to-date construction technology to create an optimized, multi-functional, recognizable and unique appearance. Several case studies on the innovative façade designs:
  • 52.
    Chapter - 3Designing Consideration of High-rise High-rise Structure – Mumbai (Vertical urbanization) Page | 43 Siemens Center Shanghai: The Double Skin Façade is used in the East Asia. The double skin comes in handy in many things. With a double-skin type of facades, there is an insulated layer at the inside, with operable windows for natural ventilation, a permanently ventilated cavity where an external sun shading device is located, and an outside mono plane. The “Additional” plane, forming the second skin, meets a set of important requirements. Fig.18 Double skin façade, Siemens center shanghai - Protection of motorized external sunshade blinds from wind, dirt and debris; putting the sunshade outside the insulated envelope is the key to low cooling energy and keeping them clean is the key to efficient use of daylight direction devices. - Reduction of outside noise level to enhance natural ventilation through operable panel without being disturbed by traffic noise. - Reduction of wind effects, providing protection from wind draft through natural ventilation openings especially in open-plan offices.
  • 53.
    Chapter - 3Designing Consideration of High-rise High-rise Structure – Mumbai (Vertical urbanization) Page | 44 The panels are 2.8m x 4.0m size façade units, pre-assembled with operable louvers, motorized blinds, glass and glazing which were lifted up to site without the need for any external scaffolding. Office High-rise in Hanoi, Vietnam: The Modern curtain walls meet a special structure. This project is a compound of two high-rise with a large low-rise podium building totaling 300,000 m2 of office space. The architectural idea of an integrated special structure super transparent cable façade was chose and further enhanced. Fig.19 - 20 High rise office, Hanoi, Vietnam – Super transparent facade The whole project was cladded with a fully unitized façade, in a variety of different faced types. These facades included innovative features, such as integrated operable natural ventilation louvers and operable external sunshades, similar to the preceding project. The façade construction type and the use of highly relective, neutral solar-control, multifunctional insulating glass units were not common to the country, and special production was setup specifically for this project. Maritime Museum Ling gang: A further development on the integration of special structures is the museum, where the 50m high main building essentially
  • 54.
    Chapter - 3Designing Consideration of High-rise High-rise Structure – Mumbai (Vertical urbanization) Page | 45 consists of one huge special structure. The main structural body consists of two curved, white-clad sails which were made of a steel truss system with bolted connections. The sails meet only in one central hinged point high up, in the middle, giving the whole assembly a special structural appearance. Fig. 21 Maritime museum Ling gang – Showing two structural sails with the in- between cable net facade In between there are two super transparent cable-net insulating glass facades. The double-curved geometry of these double-curvature facades were determine by computerized form-finding routines, and they fit very well in the overall geometric complexity. 3.4.2 Factors to be considered for Glazing of High-rise
  • 55.
    Chapter - 3Designing Consideration of High-rise High-rise Structure – Mumbai (Vertical urbanization) Page | 46 Many factors need to be considered when glazing super tall structures. Environmental factors such as high temperatures, ultra-violet radiation, inclement weather/high wind loads and even seismic activity all need to be considered when specifying products to ensure high quality glazing. Lower maintenance and safety of building façade with long term adhesion durability on specific substrates need to be studied. Silicone Structural Glazing (SSG) is a method utilizing a silicone adhesive to attach glass, metal or other panel material to the structure of a building. Wind load and other impact loads on the façade are transferred from the glass or panel through the structural silicone sealant to the systems’ framework. SSG is the most common glazing method in the world. The performance and economical production have made SSG famous. It also provides waterproofing, acoustic and thermal benefits to the system. Durability: Designing a building skin by SSG gives many of benefits as mentioned above but there are key things need to be considered before and during fabrication in order to enjoy the performance benefits. Some parameters are there to specify a sealant. - Mechanical performance criteria such as elasticity, modulus and movement capability. - Adhesion to specified substrates. The substrates must be properly prepared in all cases. They must be clean, dry, sound and free of loose particles, contaminates, foreign matter, water-soluble material and frost or ice. Many sealants require primer on all substrates, while some require them on only certain substrates. Primer is to change the chemical characteristics of the substrate surface to render it more suitable for the sealant, to stabilize the subrate surface by filling pores.
  • 56.
    Chapter - 3Designing Consideration of High-rise High-rise Structure – Mumbai (Vertical urbanization) Page | 47 Weatherproofing: Sealing the joint with sealant material is economical and practical ways of doing for weather tightness, it it’s properly installed there could be no comparable weatherproofing replacement. But most people do not think about its importance seriously. For high-rise building construction, its not easy to check every part of the sealing process for the façade so there might be serious weatherproofing issues. The mechanically tested Sealants should have more Elastic recovery under ISO 11600 and should pass the minimum requirement. There are so many weatherproofing sealants available from the market and all they are claimed for high performance of weather tightness. Aesthetic: The aesthetic satisfaction for building maintenance is getting more important than before to lower maintenance cost. Many efforts have been dedicated by industry during the last years to better understand the aesthetics effects of sealant in buildings, in particular those that affect the sealant itself and those that affects the adjacent building substrates. Issues such as typical dirt pick up, microbial growth, chalking, sealant inversion, fluid migration, surface crazing and change of color. There could be severe dirty appearance on the building façade because of migrants from weather sealant. All the material for building cladding could be influence by the pollutants from the environment and the potential contaminant from the sealant material. The simple dirt pick up or fluid migration on the joints of the panel system might be severe. Alternative sealants should be used to lower the building maintenance cost and waterproofing performance. Quality Control: Along with selecting right glazing material under relevant industry, specification and guidelines, proper quality control procedures and application expertise should be ensure to have originally intended performance
  • 57.
    Chapter - 3Designing Consideration of High-rise High-rise Structure – Mumbai (Vertical urbanization) Page | 48 of building façade and design of building skin. A large percentage of cladding seal defects and failures can be attributed to poor workmanship, lack of proper site supervision and poor fabrication. In order to minimize failed cladding works there must be proper fabrication check for every stage of the fabrications for clean, accurate and consistent application. More specifically all the required steps such as what need to be done, where it need to be done, when, who is to do should be well documented and passed to the respective personnel. Once silicone sealant and adhesive are cured properly, it will form durable and flexible anchor for curtain wall system. Long term durability of its structural function has been proved based on many of successfully fabricated land-mark projects over the world for last 40 years. Conclusion: Super tall building has several important meanings for the society by cultural, environmental, tourism and economical. Sealant and adhesive take small portion for total budget and mass volume of building construction but it has own contribution factors. For example, structural silicone sealant is one of key contributors for the architects to fulfill unique building design based on its flexible structural features. Once wall cladding successfully done using structural silicone and weatherproofing sealant, it will give huge tangible benefits for all people in the society but if it fails, it could make human made disaster. Whatever aspect they are for sealants in building construction, either for structural function or for weatherproofing function, it is a matter of durability and proper quality control. 3.4.3 Fire Safety Factors for façade of High-rise
  • 58.
    Chapter - 3Designing Consideration of High-rise High-rise Structure – Mumbai (Vertical urbanization) Page | 49 The Design of façade in high rise should be carefully examined about the durability, weatherproofing and quality control. Another main factor for the façade is the fire safety consideration to be taken into account. Our understanding of the mechanisms of floor-to-floor fire spread at the curtain wall has been established by the work of fire researchers and fire engineers. From a fire dynamics perspective, we know that flames emitting from an exterior window can extend higher than 5m (16.5ft) above the top of the window. A test of Yokoi’s was done in a test room with plywood walls/ceilings which is a characteristic of residential occupancies and at the lower end of the fire load scale. The hot gases from the room measured 400 – 500o c at 1750mm (5.75ft) above the top edge of the fire room window. The glass broke out under this exposure. Fig.22 Mechanism of Fire breakout in building Thus portion of the hot gases are unable to burn inside the room due to limited air but upon the movement of air towards the outside sufficient air is entrained to the fire, allowing the hot fuel gases to burn outside the building. The result is the flame projecting out and upward from the window.
  • 59.
    Chapter - 3Designing Consideration of High-rise High-rise Structure – Mumbai (Vertical urbanization) Page | 50 Fig.23 Impact of Horizontal and Vertical projection in the building From a fire containment perspective, there are currently two basic ways to provide a code complying curtain wall design in fully sprinklered buildings. The most basic approach is for the curtain wall to be supported directly on the structural floor slab edge, which precludes any gap or joint condition to or extends past the building envelope. This is most common approach for the installation and support of curtain wall. The second approach is applicable when the curtain wall assembly is positioned just outside the edge of a fire rated floor system, such that a void space results between the floor system and the curtain wall. The void space at the slab edge is sealed with an approved material or system to prevent the interior spread of fire. This requires some form of a joint system or what today are called “Perimeter fire barrier systems”.
  • 60.
    Chapter - 3Designing Consideration of High-rise High-rise Structure – Mumbai (Vertical urbanization) Page | 51 Fig.24 (left) Curtain wall supported on slab edge (right) Curtain wall hung off slab edge Key factors that impact the curtain wall’s resistance to the vertical fire spread are as follows: - Full height or partial height vision glass systems - Nature of the glass used to construct glazing system - Nature of the curtain wall components - Height of spandrel panels - Vertical or Horizontal projections on exterior that may deflect or enhance flame behavior - Building geometry at curtain wall – twister, staggered, sloped etc. - Operable windows/openings-size, vertical or horizontal orientation - Ability of perimeter fire barrier system to remain in void during fire exposure
  • 61.
    Chapter - 3Designing Consideration of High-rise High-rise Structure – Mumbai (Vertical urbanization) Page | 52 Composite – Complex Curtain wall system: The curtain wall inclined and double skinned curtain wall can come in handy when the fire factors are considered. Building geometry and exterior projection of the curtain wall or building structural elements can have beneficial or negative effect on flame length extension and heat flux exposure to curtain wall elements above the fire compartment. Fig.25 - 26 (left) inclined forward (right) incline backward Fig.27 double skin curtain wall
  • 62.
    Chapter - 3Designing Consideration of High-rise High-rise Structure – Mumbai (Vertical urbanization) Page | 53 Double curtain wall systems, where two glazed walls are separated by distances of less than a meter are being implemented. This introduces new concerns arising from the fact that any flame that breaks through the inner façade is confined to within a long tall shaft-like space. Conclusion: Our understanding of fire and its mechanisms of spread in buildings no longer eludes us, however the risks of fire spread related to high- rise buildings and the facades that define their character has not been well examined. The successful record of fully sprinkler protected high-rise building and only requires that the void space between the curtain wall and floor slab be resistive to fire spread using a perimeter fire barrier system. 3.4.4 Ventilation and Noise control using double skin facade “The World Health Organization (WHO) has suggested that environmental noise should not exceed 55 dB and 40dB for daytime and nighttime respectively, to prevent potential psychosocial effects” Urban noise is drastically increasing in the rapid increase in the urban population. Thus the noise factor is one to take into account of the present urban scenario. The increase in major outdoor noise source, causing adverse health effects in urban environments and to the urban people living.
  • 63.
    Chapter - 3Designing Consideration of High-rise High-rise Structure – Mumbai (Vertical urbanization) Page | 54 Table 4 – The adverse health effects of noise Table 5 – Consequences of sleep disturbances
  • 64.
    Chapter - 3Designing Consideration of High-rise High-rise Structure – Mumbai (Vertical urbanization) Page | 55 Fig.28 DSF (Double Skin Façade) ventilation and Noise control schematic diagram
  • 65.
    Chapter - 3Designing Consideration of High-rise High-rise Structure – Mumbai (Vertical urbanization) Page | 56 Conclusion: Differing spatial configurations of DSF air cavities, achieved by varying the vertical glass fin and air cavity depth, affected air temperature, air velocity and sound transmission loss inside the air cavity. 3.4.5 Façade emergency exit Concept Fig.29 Exterior Evacuation method through Façade
  • 66.
    Chapter - 3Designing Consideration of High-rise High-rise Structure – Mumbai (Vertical urbanization) Page | 57 One of the most important safety measures in every design is the provision of means of evacuation in ensuring people to escape quickly to a safe area in a short time from any point of the building. A redundant design will have more than one means of evacuating or exiting the building during such period of emergency. Emergency exits within the interior of the building as well as the exterior exits with facilities for leaving the building from windows or doors located at the facades.
  • 67.
    Chapter - 4Building services of High-rise High-rise Structure – Mumbai (Vertical urbanization) Page | 58 Chapter – 4 Building Services of High-rise The introduction of vertical urbanization with its increased density of population per square kilometer of ground surface area has a significant impact upon the primary engineering networks and building services that are required to support each development. Whilst the urban planners promote vertical living releases areas at ground level for green are and recreation use, within the area of the high-rise development in many cases to a point where there is little exposure to the external environment is generating larger areas of space that require to be treated with services provisions to maintain acceptable internal conditions. This should be a heavy burden on the service designer however it should be considered as an incentive to introduce energy efficient solutions that are sustainable and adaptable. 4.1 Vertical Logistics The mixed-use vertical city is a concept created from the necessities of ever increasing urban densities in maturing Asian cities. The unique benefits of multiple building uses within the same area have driven the development of the vertical city concept where people live, work, recreate and shop in the same complex. As real estate has become more scarce and expensive in other mature urban markets, this concept has expanded around the globe. If people want to live near where they work, employers are more likely to lease space in this environment. If there are workers present during the day and night then restaurants and shops want to be there to provide their services. The loop is closed as people want to live where they are close to work, shopping and entertainment. Sustainability is improved as people are able to reduce or eliminate commutes, travel, vehicle usage and other resource intensive activities. The refuse pick up and removal as one example. A relatively few trucks can collect the refuse from thousands of office dwellers, restaurants and
  • 68.
    Chapter - 4Building services of High-rise High-rise Structure – Mumbai (Vertical urbanization) Page | 59 residents. This would not be possible in traditional urban as many trucks to drive considerably more miles to collect the same refuse. This concentration of services is a key to sustainability. 4.1.1 Vertical Transportation (Elevator System) The structure of the vertical transportation system is of critical importance as these complexes are designed for following reasons. In addition to escalators and automatic walkways, which usually only serve to connect a few floors conveniently and without delays, passengers and goods are normally carried up and down by elevators in high-rise buildings. The comparison made above between a high-rise building and a small town also applies with regard to the number of people inside the building: in the course of a few hours every morning, tens of thousands of people stream into a mega building to start work and leave again within a very short space of time at the end of the day. They are supplemented by visitors, guests and customers, with the result that the elevators often have to transport well over 100,000 people every day. The two operating systems commonly used today – namely group and changeover operation only became possible with the development of powerful drive systems and controllers, as well as highly effective braking systems with multiple braking for safety reasons. In group operation, for which a separate shaft is (still) required for each elevator, the elevators or groups of elevators only serve certain floors: one group of elevators serves the first ten floors, for example, while a second group serves floors 10 to 20 from the entrance level, the next group then serves floors 20 to 30, etc. The groups must overlap on at least one floor so that people can
  • 69.
    Chapter - 4Building services of High-rise High-rise Structure – Mumbai (Vertical urbanization) Page | 60 transfer from the 17th to the 23rd floor, for example, although they must change elevators in the process. The advantage of this system is that the number of elevator shafts decreases towards the top of the building, thus counteracting the lower floor space frequently found on the top floors. In changeover operation, large and very fast express elevators serve a small number of central floors which are often also highlighted architecturally. In New York’s Empire State Building, these elevators take no more than a minute to travel from the ground floor to the 80th floor. “Local elevators” serve the floors between the “changeover floors“. Here too, the elevators may serve groups of floors in exceptionally large high-rise buildings. If the equipment rooms are located alongside the elevator shaft, a number of local elevators can be operated one above the other in the same shaft; in this way, the number of shafts can be reduced while maintaining the transport capacity. Providing Proper Vertical Transportation without Consuming the Building Core Carful elevator analysis must be conducted to provide advice to the design team in order guide the architectural design of these complexes. This helps create a “Stacking” which allows for optimal elevator performance while minimizing the total number of elevator shafts in the building core. Additionally, by careful consideration of the stacking, the core designs of these mixed-use towers can use stacked elevator hoist ways where multiple elevator uses can have hoist ways stacked one atop the other.
  • 70.
    Chapter - 4Building services of High-rise High-rise Structure – Mumbai (Vertical urbanization) Page | 61 Operation Micro computer based control systems are used to perform control functions of elevators, car operation, group supervision and door control. The base control includes operations required to connect, transfer and interrupt power and to protect motors against overloading. The elevator control is monitored by the Building Management System and is designed to include different operating states with different provisions: Group Automatic Operation: Operation through car and landing buttons in conjunction with the multiple zone supervisory system. Cars will slowdown in numerical sequence irrespective of the order in which buttons are pressed. Tenant Security: An ability to lock-off floors to prevent access is provided. Activation of the system makes the floor inoperative. This feature can be overridden by any car on independent or emergency operation. Standby Power: The system is designed to ensure that life safety and emergency operations accept software upgrades. Signaling to and from emergency power networks will ensure that emergency generators are not overwhelmed by elevator evacuation, and that the elevators operating on standby power are not shut down. Firefighting Emergency: Elevators are equipped with Firefighter’s Emergency Operation in accordance with applicable code and local jurisdiction. Elevators shall return to main floor upon activation of lobby detectors, lobby recall switch, and or other dedicated emergency signals. Earthquake Emergency: Upon activation of earthquake signal, elevators shall turn to emergency operation mode for emergency response personnel and or fire department, for necessary procedures.
  • 71.
    Chapter - 4Building services of High-rise High-rise Structure – Mumbai (Vertical urbanization) Page | 62 Fig.30 Elevator Operation Scenario Elevator Users’ Segregation by Mixed-use Type As each of these user types are considered, the expected level of elevator performance varies by each group type. Average wait times and elevator handling capacity expectations are markedly different. The most demanding elevator performance is required by the Class A office space and while less aggressive elevator performance is required of the residential components of these towers with other uses falling in between. Local elevators for the respective spaces should be given. Example, Hotel Pool is present in the 5th Floor and hotel lobby in the 30th floor. Then people going to their residents to 40th floor should travel with the People with wet bathing suits till 30th floor.
  • 72.
    Chapter - 4Building services of High-rise High-rise Structure – Mumbai (Vertical urbanization) Page | 63 Front of House vs. Back of House vs. People vs. Material segregation (Elevators) Just as we strive to segregate rider types as we transport passengers vertically through these complexes it also is important to keep back of house staff and material transportation separated from passengers. Beyond that segregation it is important to also segregate BOH user types. Hospitality BOH need are significantly different than those of residential, office or retail users. These challengers also must be considered but are significant design points that cannot be overlooked. Current life Safety requirements for high rise buildings also place a design requirement on BOH vertical transportation with most local codes requiring at least 2 elevators that serve every level of a tower. Security Concerns These mixed use facilities ask a great deal of the elevator system in order to provide the segregation discussed above. Modern elevator technology and access control systems enable an even finer level of segregation when required. For example, the use of Destination based dispatching in an elevator system along with access control systems (Proximity cards, swipe cards, proximity fobs or even keypad PIN entry) allows an elevator group to provide security against unauthorized access to certain levels in case of VIP ride or Medical emergency. Life Safety in Modern Mixed-Use towers As mixed-use complexes/towers become ever taller and more divergent in user types, it has become increasingly important to develop life-safety solutions that take advantage of vertical transportation in ways that were previously unheard of. The traditional solution was to evacuate of a high-rise was to not use elevators in the case of fire and to rely on stairwell egress. This solution is becoming untenable as these structures grow in height. Occupant Evacuation
  • 73.
    Chapter - 4Building services of High-rise High-rise Structure – Mumbai (Vertical urbanization) Page | 64 Operation (OEO) has now been recognized by the International Building Code (IBC) as a means of providing egress from a high-rise building code professional if such a design approach is considered as there are significant architectural and code related geographical concerns. The use of OEO and other new strategies provide opportunities to reduce the number of stairs in a project, which can lead to significant core space savings. Elevator Evacuation measures As time goes on, technology evolves; demands change; building gets taller; people evacuation becomes more and more challenging. All of these factors mean the actions required to protect human life become more and more intricate. The use of elevators for emergency evacuation becomes an integrated part of the overall building design and building egress system. Building power outrage: In the event of normal building power loss, the system will identify the power available in the emergency generator network and allocate the use by priority as follows; firefighting elevators first, then dedicated shuttle elevators, then passenger elevators and then non-fire freight and service elevators. Fire Condition: Elevators will first return to the main floor via activation of lobby detectors and lobby recall switch. In the event of a power interruption before, during or after a fire emergency, the system will identify the power available from the emergency generator network; prioritize orderly evacuation of elevators serving that portion of the building prior to general elevators first, then fire/service elevators and then non-fire freight and service elevators. Normally the occupants are advised to evacuate to dedicated refuge areas in mechanical levels and proceed based on building emergency response team directions. Several dedicated shuttle elevators can be used by trained
  • 74.
    Chapter - 4Building services of High-rise High-rise Structure – Mumbai (Vertical urbanization) Page | 65 emergency response personnel to assist evacuation and can also be used for transportation of emergency personnel to ground level. Fig.31 Elevator Operation – Power failure condition
  • 75.
    Chapter - 4Building services of High-rise High-rise Structure – Mumbai (Vertical urbanization) Page | 66 Fig.32 Elevator Operation – Fire condition Conclusion While efficient day-to-day transportation of building occupants is the primary objective of the elevator system, the design of the system must consider occupant safety as the number one priority in every multi-floor building design. Emergency operating conditions for such a building must be considered as a fundamental component in their design, with consideration given to conditions which affect the building occupants. Any high-rise building will
  • 76.
    Chapter - 4Building services of High-rise High-rise Structure – Mumbai (Vertical urbanization) Page | 67 need to consider occupant evacuation in various emergency modes as a basic requirement of the design of the building and its internal systems. 4.1.2 Vertical Services Transportation Retail and commercial tenant types vary widely in modern, mixed-use high rise towers. Non-residential tenants often include but are not limited to; office suites, hotels, restaurants and bars, grocers, retail shops, fitness centers and small service oriented businesses such as dry cleaner. Special demands of the logistics systems are made by many of these tenants in addition to the demands created by residential units. Meeting the diverse requirements of all occupants is the challenge logistics planners must meet. Street level deliveries are acceptable in limited situations. Depending on the time of day this practice can create traffic congestion. Street level deliveries to new properties may even be prohibited by city codes. Requirements for loading dock provisions may be mandated locally. The best design solutions address the logistics requirements of both residents and commercial tenants in BOH manner. Given the wide variety of truck types and trailer heights, dock equipment such as levelers are strongly recommended to provide a safe and efficient operation. Efficiency is important to the building owner because it may translate into fewer truck bays and less overall space. The impact of ramps to trucks is an important consideration inclines over eight percent grade should be avoided if possible. Often retail tenants are located on lower floor levels but exceptions exist and access to service elevators is very important. Overnight couriers access to all building levels including residential spaces. Routing to appropriate check
  • 77.
    Chapter - 4Building services of High-rise High-rise Structure – Mumbai (Vertical urbanization) Page | 68 points must be considered during planning. The size of service elevators is an important consideration especially for certain retail tenant types. Sports equipment stores may have oversized items to transport such as canoes. Planning sessions should include “What-if” scenarios to account all possibilities. Residents should have access to move-in/out activities. Access to elevators suitable for this function and that provide access to all residential units is required. Waste and recycling operations require careful planning to ensure optimal, non-obstructive solutions. Waste chutes for residential units are common. They require adequately sized termination points located on the same level as the loading dock where waste compaction equipment normally resides. Waste transports from those terminal rooms to the loading dock may be reduced by incorporating waste compaction as part of chute termination point. Waste is dropped into special carts that interface with a small compactor in the termination room so that carts are fully packed before transport to the loading dock. Municipal waste collection scenarios should be considered when planning the property’s waste management plan. Some locales provide waste collection services under local taxes so tenants may already pay for trash collection services. They may balk at paying a fee for the collection fro municipal pickup may be financially beneficial to the government. Recycling requires planning to ensure a system which residents and commercial and retail tenants will embrace. Otherwise, recycling will only capture a portion of the potential recycling stream and the rest will end up as general waste. Chutes may be used for recycling bagged cans, bottles and paper but they are not suitable for cardboard. A growing element in the recycling stream is the food scraps. This can be the most challenging
  • 78.
    Chapter - 4Building services of High-rise High-rise Structure – Mumbai (Vertical urbanization) Page | 69 component of the waste stream as foul odor is often associated. Planning sessions including a consultant experienced with options and property staffs familiar with acceptable procedures for tenants to follow are warranted. Waste hauling operations is important as picking up should be frequent, several times a day. The planning team must fully understand the various demands the building will experience, driven by the wide range of uses of a mixed use property. Proper planning can make logistics operations more transparent to public, tenants and residents. The best logistics operations are those that run smoothly without being noticed. 4.2 Fire Safety Measures Fire is one of the greatest risks for every building and particularly for high-rise buildings. Due to the spectacular photographs and film sequences shown in the media, major fires have always made – and will continue to make – headline news not only during the construction phase, but above all during the occupancy phase. A holistic Fire safety strategy for a tall building is essentially a function of time. It contains two principle components; egress strategy and building performance. Building performance can be further broken down into structural performance and fire spread mitigation e.g. compartmentation. The evacuation strategy is concerned with defining the time taken for all occupants to exit the building. Building performance concerns the time that the structure can withstand the effects of the fire and the compartmentation remain in place and function.
  • 79.
    Chapter - 4Building services of High-rise High-rise Structure – Mumbai (Vertical urbanization) Page | 70 Safety, with respect to evacuation, is measure in time, predominantly the time required for all occupants to reach outside takes time. Thus the designer must design a ‘safe zone’ which should guarantee the safety of occupants once reached and allow safe transit to a place of refuge, within or outside the building. Times associated to evacuation are typically of the order of minutes while structural/compartmentation times are more typically of the order of hours. It is thus usually inherent that the structure and compartmentation will remain intact for a period that comfortably allows for the implementation of egress strategy. The considerable time the occupants spend within the stairwells much remain smoke and heat free and the entire building structurally sound. Fig.33 Reported rates for premature loss of stairwell tenability from a survey undertaken of fire report from 50 tall buildings. Compartmentation Performance: The extended evacuation time of tall buildings combined with the limited vertical evacuation routes force the evacuation strategy to operate in stages or phases. Occupants not immediately adjacent to the floor of fire origin are left in –situ while those in more immediate danger are evacuated. Vertical compartmentation must be provided in support of the evacuation strategy. It is essential that the fire be prevented
  • 80.
    Chapter - 4Building services of High-rise High-rise Structure – Mumbai (Vertical urbanization) Page | 71 from spreading upwards or downwards from the floor of origin, endangering the lives of those waiting on more remote floors. Internally, the floor slab provides a robust barrier so long as it remains firmly supported by the structure. Historically, an extension of the floor slab past the external façade would provide a means of in biting external fire spread. It has also introduced flammable materials into both the wall linings and external cladding. Fig.34 (a) Fire spreading from origin of the floor to all above floors (b) ‘Compartmentation’ is done and thus reducing the spreading of fire Thus the compartmentation is more important for a high-rise structure. The failure of the compartmentation results in spreading of fire form the origin of floors.
  • 81.
    Chapter - 4Building services of High-rise High-rise Structure – Mumbai (Vertical urbanization) Page | 72 Fig.35 Spreading of Fire from the origin floor @several instances 4.2.1 Fire Extinguisher Hand-operated fire extinguishers must be installed at clearly marked and generally accessible points in high-rise buildings in order to fight incipient fires. These extinguishers are intended for use by the building’s residents. However, teams should be present on every floor made up of the people who work and live there; they must then be instructed on what to do if a fire breaks out and also be familiarized with the use of these hand-operated fire extinguishers. Fig.36 Fire Extinguisher
  • 82.
    Chapter - 4Building services of High-rise High-rise Structure – Mumbai (Vertical urbanization) Page | 73 4.2.2 Firefighting Systems (dry & wet) The cases outlined above have shown how important it is to have an effective supply of fire-fighting water when combatting a fire in a high-rise building. So that the firemen can start to fight the fire as soon as they arrive on the scene, wet risers must be installed in every stairwell or in their vicinity and a wall hydrant with hose line connected to these risers on every floor. The hoses must be sufficiently long to direct fire-fighting water to every point on that floor. An adequately dimensioned water line and adequate water pressure must be ensured when planning and designing the building. In very high buildings, booster systems must be installed in the wet risers to increase the water pressure. Whether the water for fire-fighting can be taken from the public mains or from separate water reservoirs or tanks must be decided in each individual instance in accordance with local conditions and regulations. For greater safety, it may be useful to install not only wet risers, but also dry risers into which the fire brigade can feed water at the required pressure from the ground floor. 4.2.3 Sprinkler Systems An automatic sprinkler system is the most effective protective measure for fighting and controlling a fire in a high-rise building. Care must be taken to ensure that the complete building is protected by such sprinklers. In the cases outlined above, there was either no sprinkler at all or no activated sprinklers on the burning floors. In the case of “One Meridian Plaza”, the fire was subsequently brought under control with the aid of the sprinkler system and an additional supply of fire-fighting water. Based on past experience, the
  • 83.
    Chapter - 4Building services of High-rise High-rise Structure – Mumbai (Vertical urbanization) Page | 74 installation of sprinkler systems is in many countries prescribed by law for high-rise buildings from a certain height onwards – as from 60 m in Germany, for example. In some cases, the statutory regulations even stipulate that sprinklers have to be installed retroactively in high-rise buildings erected before the regulations came into force. Fig.37 Sprinkler System - Unit Fig.38 Sprinkler System – Schematic diagram
  • 84.
    Chapter - 4Building services of High-rise High-rise Structure – Mumbai (Vertical urbanization) Page | 75 Automatic sprinkler systems throughout the building are important since they must fight a fire as early as possible and must either extinguish the fire directly or keep it under control until the fire brigade arrives to finish off the job. However, a sprinkler system will normally be unable to control a fire in full flame, for instance if it leaps from a floor with no sprinklers to one with sprinklers. Sprinkler systems are simply not dimensioned to cope with such developments. Sprinkler systems must meet the following requirements: - They must rapidly control a fire in the fire compartment in which it breaks out; - They must limit the emission and spread of flames, hot fumes and smoke, they must trigger an alarm in the building, preferably also indicating to the central control panel where the seat of the fire is located, the alert must be forwarded to the fire brigade or other auxiliary forces. - The ability of the system to indicate to the central control panel where the seat of the fire is located presupposes that a separate sprinkler system with an alarm valve is assigned to each floor and to each fire compartment. As already mentioned in connection with fire-detection systems, the installation of an automatic fire-detection system in addition to the sprinkler system is advisable so that fires can be discovered and signaled more quickly. Sprinkler systems must be installed in accordance with the applicable directives or standards.
  • 85.
    Chapter - 4Building services of High-rise High-rise Structure – Mumbai (Vertical urbanization) Page | 76 The various directives and standards permit a variety of solutions with regard to the water supply: - Water supply from the public mains – possibly via an intermediate tank on the ground – via booster pumps on the ground to supply several groups of floors with different pressure levels intermediate tanks on various upper floors, under either normal pressure or excess pressure, to supply the sprinkler groups above or below. - Deep tanks and pressurized tanks on the roof, as well as intermediate tanks in the middle of the building, to supply the sprinklers below with static or high pressure Tanks on upper floors can be replenished via low-capacity pumps. Depending on the type of supply selected, it may be necessary to install pressure-reducing valves on the individual floors. For a sprinkler system to operate smoothly, it must not only be correctly installed and set, but also be regularly inspected and serviced by specialist personnel. 4.3 Deliveries & Parking requirements Although most high-rise buildings are centrally located and within a convenient distance to public transport systems, a sufficient number of parking spaces must still be provided for employees, occupants and visitors. The number of parking spaces required is usually stipulated in the construction regulations in relation to the number of occupants. However, several hundred or a few thousand parking spaces may still be required for large high-rise buildings. For financial reasons, the size of a high-rise building is often also dictated by the number of parking spaces required. Depending on the nature, location and
  • 86.
    Chapter - 4Building services of High-rise High-rise Structure – Mumbai (Vertical urbanization) Page | 77 execution of the garages and on the building’s structural system (nature of the subsoil), the manufacturing costs for one parking space can easily amount to a large sum. This means that the cost of building parking spaces can reach as much as even more with complex engineering and location on several levels, including the required ramps and traffic areas. Traffic links must be created not only for the parking spaces, but also for delivery traffic to the building, as well as for refuse-collection vehicles. High- rise buildings are commonly said to represent a “town under one roof“. That, however, also means that the traffic to, around and from the building is equal to that of a small town, the only difference being that the entire traffic is concentrated on a handful of access roads and adjacent traffic areas which must be able to handle this volume of traffic at peak periods. 4.4 Refuge Area Tall buildings offer the advantages of housing people and business operations efficiently and vertically in urban areas. One of the great efficiencies is that relatively few independent exit stairs are needed to serve the population of tall building housing potentially thousands of occupants. Some fire safety methods such as sprinklers and compartmentation techniques afford safety for evacuation of only a few selected floors during a fire or similar emergency to other floors. Although elevators may play a bigger role in total building evacuations in the future there are a variety of reasons and concerns that stairs and elevators are not adequate to support occupant needs during a partial or total building evacuations. Major points that have been recognized in the building community are:
  • 87.
    Chapter - 4Building services of High-rise High-rise Structure – Mumbai (Vertical urbanization) Page | 78 - Tall buildings with large occupant loads are subjected to long evacuation time. - Evacuation down long stair routes can be physically demanding or tiring for occupants with long stamina. - Stairs are not conductive for movement of people with permanent or temporary disabilities that include. - Total evacuation may not always be desirable or feasible. A partial evacuation may be appropriate to move only those occupants in or near the affected fire or emergency zone to another area of relative safety. - Stairs can become contaminated by smokes. - Fire department personnel will often rely on exit stairs for staging and hose deployment operations. Such fire department operations can conflict with occupants egress movement and result in smoke entry into the stairway while doors are held open by hose lays. Fig.39 Methods for safety of occupants during fire event The Consolidated Approach: Using Refuge floor The consolidated approach has become most common in many areas of Asia in recent years. The impetus for the refuge area in some parts of the world is attributed to several accidental fires. These requirements focused more on providing refuge areas in terms of an entire floor or large portion of a floor in those high-rise residential building taller than 40 stories.
  • 88.
    Chapter - 4Building services of High-rise High-rise Structure – Mumbai (Vertical urbanization) Page | 79 Refuge floors provide the option for occupants to pause during the evacuation process, and they provide the option of being an assumed safe holding area for occupants. Occupants who are exiting can pause and rest at the refuge floor until they feel are ready to descend further downs the exit stairs. Alternatively, occupants may be directed to the refuge floor and kept there awaiting further instructions. The exit stairs above the refuge floor discharge into the refuge floor, sot that the users must leave the stair enclosure before entering the refuge floor. The interruption has the dual advantage of making the exiting occupants aware of the availability of the refuge floor; and thus the people will be aware of the refuge floor available. Design issues and Challenges The occupants load anticipated to be provided for a refuge floor should be the theoretical worst case. The density of the occupants would be high and the resulting crowd posed building design and crowd management challenges. The actual utilization of a refuge floor is, however, not easily estimated or predictable and is dependent on highly variable factors at that time of an emergency incident. Such factors include the fire incident location, extent of fire spread, natural calamities. Assuming that the estimated hundreds or thousands of occupants would assemble on a given refuge floor, this approach then posed number of issues related to the comfort and safety of those occupants for the duration of the stay. Amenity and safety features that need to be considered are as follows:  Toilet and drinking water provisions  Seating facilities or standing room accommodations only
  • 89.
    Chapter - 4Building services of High-rise High-rise Structure – Mumbai (Vertical urbanization) Page | 80  Emergency Power for lighting and refuge floor amenities  Protection of floor from increasing/spreading fire effects  Ventilation/HVAC design and reliability for duration of the event Challenges of Life safety Human behavior is an area of concern and uncertainty when refuge floors are implemented. Although training and evacuation drills are important factors to encourage proper evacuation actions there are potential issues that may not simply be addressed by evacuation drills. Factors such as crowding, uncertainty about the conditions, increased heat, difficulty breathing, physical discomfort from long standing or sitting, and other factors can increase levels of stress and impatience. The provision of a refuge floor does not mean that occupants will utilize the floor as intended. Overcrowding or non-use are both potential outcomes. However assuming a refuge floor is appropriately utilized, it should be recognized that the refuge floor becomes assembly occupancy. The increased density poses crowd management risks and subjects a large percent of the building population to/smoke exposure risks in a single situation. Should the refuge floor need to be evacuated there can be crowd issue due to the large number of occupancy competing for access to a limited number of evacuation routes. Challenges of Life safety The opportunities for mitigation of the negative financial impact of refuge floors seem minimal compared to the costs of construction and ongoing costs of operation and maintenance. And so the question remains, is there a more cost effective, sustainable method of accomplishing what refuge floor are endeavoring to accomplish?
  • 90.
    Chapter - 4Building services of High-rise High-rise Structure – Mumbai (Vertical urbanization) Page | 81 The CTBUH fire safety working group believes the concept of refuge floor needs to be reconsidered. It may make sense for some areas of building of exceptional height or special occupancy conditions, but should be used only with caution and with implementation of strategies or design elements which eliminates the design and life safety problems.
  • 91.
    Chapter - 5Case studies: High-rise High-rise Structure – Mumbai (Vertical urbanization) Page | 82 Chapter – 5 Case Studies – High-rise 5.1 Kanchanjunga Apartments Bombay, India, 1970 – 1983 Architect - Charles Correa Plot Area - 2900 m2 Building footprint - 432 m2 Gross floor area - 5,260 m2 Height - 84m Lifts - 3 + 1 Status - Constructed The Tower is one of the masterpieces of Indian architect, Charles Correa. Kanchanjunga Apartments is a 28 story height high end residential building built in Bombay, 1983. It was clear that the architect has reference to Le Corbusier’s crossover units in Unit habitation in Marseilles in 1952. Correa planned the 3 and 4 bedroom units interlocking with 5 and 6 bedroom units. 3- 4 bedroom units occupy on and half level and 5-6 bedroom units occupy two and half levels. There is small level displacement within the units to differentiate outdoor terrace and indoor living space, dining room and bedrooms and so on. These change of levels hide the living and bed rooms from the heat of sun and rains, while the big opening of balcony could get as much day light as possible. The whole building structure is built by reinforced concrete. The open terrace part is a 6m deep cantilever structure. Central core with lifts and shafts and building services provides central stability element for lateral loads.
  • 92.
    Chapter - 5Case studies: High-rise High-rise Structure – Mumbai (Vertical urbanization) Page | 83 Fig.40 Plan & Sectional analysis of types Fig.41 Sectional analysis of single type The appearance of the building has strong resemblance of modern western building design. Especially the white plain surface with concrete construction. But the apartment design is an interpretation of traditional Indian bungalow with verandah which is a main part of living area of Indian family. The tower is 21m square on plan, and 1:4 proportion on elevation, 84m height. It has a plain facade surface, with cut away to open up double height balcony.
  • 93.
    Chapter - 5Case studies: High-rise High-rise Structure – Mumbai (Vertical urbanization) Page | 84 The tower design reinterpreted the traditional living style of Indian with modern architecture. And it is successfully merged with environmental consideration, and social needs in this tower. Correa’s strong design signature of sectional displacement where appropriate by changes in floor surface is most elaborated in this project. The complexity of internal spacial organization to create level changes and interlocking four types of units was pushed to an extreme in this project. Fig.42 Form evolution of the Apartment tower
  • 94.
    Chapter - 5Case studies: High-rise High-rise Structure – Mumbai (Vertical urbanization) Page | 85 Fig.43 Sectional analysis of individual types
  • 95.
    Chapter - 5Case studies: High-rise High-rise Structure – Mumbai (Vertical urbanization) Page | 86 Fig.44 Individual Type residents The building is oriented in east-west direction to catch the natural wind from the sea and also this direction has best view from city to the sea. But this face is also most heat up surface by the sun. The old bungalows solved this problem by warping a thick layer of around living area verandas to protect from heay monsoon rain and sun heat. Kanchanjunga Apartment is applying this concept into the apartment design.
  • 96.
    Chapter - 5Case studies: High-rise High-rise Structure – Mumbai (Vertical urbanization) Page | 87 5.2 Bank of China Tower, Hong Kong Architect - I.M. Pei Client - Bank of China/Hong Kong Plot Area - 8000 m2 Building footprint - 2,700 m2 Gross floor area - 130,000 m2 Height - 370m Lifts - 21 Status - Constructed Concept I.M. Pei designed the building with the structure of bamboo in mind. However, the building looks nothing like a bamboo stalk, but more like a ‘glittering tower of diamonds’. The cross braces and triangular framework of the building are designed to withstand typhoons. Because of the strong framework of the building, there was less steel needed for the building’s construction. ` Fig.45 Form Evolution of Bank of china Tower
  • 97.
    Chapter - 5Case studies: High-rise High-rise Structure – Mumbai (Vertical urbanization) Page | 88 The Bank of China Tower is reminiscent of the Willis Tower in Chicago that was the tallest building in the world for a long time. The difference is that the Bank of China Tower is composed of triangular sections with triangular frames and the Willis Tower is composed of rectangular blocks and has rectangles The glass façades of the building reflect the light and its surroundings, so it is like a bright and shiny white crystal, while the Sear Tower appears dark and ominous. ` Fig.46 Final Structure of the High-rise The whole structure is supported by the four steel columns at the corners of the building and one in the center of the building, with the triangular frameworks transferring the weight of the structure onto these five columns. It is covered with glass curtain walls. For the first time a mega structure composed of a pure space-truss was used to support the weight of a skyscraper. The mega structural steelwork is expressed externally by naturally anodized panels that form part of the curtain wall.
  • 98.
    Chapter - 5Case studies: High-rise High-rise Structure – Mumbai (Vertical urbanization) Page | 89 ` Fig.47 Floor Plans of Bank of china The tower was initially built by the Hong Kong Branch of the Bank of China, but the entrance continues to display the name “Bank of China”, rather than BOCHK. The top four and the bottom 19 stories are used by the Bank, while the other floors are leased out. When the Bank of China was completed, it was the tallest building in Asia and was the first building outside the USA to break the 1000 foot mark (305 meter).The towers sharp corners and bright, reflective features caused a lot of controversy when it the designs were made public. The tower was contrary to “Feng Shui” for its sharp edges and its negative symbolism by the numerous ‘X’ shapes in its original design. That’s why Pei modified the design to some degree before construction following this feedback; he decided to incorporate a few water features around the building as a ‘remedy’ to the sharp edges of the tower. Unfortunately, some of the water features were incorrectly placed.
  • 99.
    Chapter - 5Case studies: High-rise High-rise Structure – Mumbai (Vertical urbanization) Page | 90 ` Fig.48 Section & Façade design detail
  • 100.
    Chapter - 5Case studies: High-rise High-rise Structure – Mumbai (Vertical urbanization) Page | 91 5.3 Linked Hybrid, Beijing, China Architect - Steven Holl Architects Client - Modern Investment Group, Beijing Plot Area - 61,800 m2 Building footprint - 15,500 m2 Gross floor area - 221,000 m2 Height - 68m Lifts - 34 Status - Constructed Linked Hybrid projects a renewed thinking about the public space within large scale high rise projects. Holl shows us in this project how his ideal vertical city should work. It is his ideal city within a city. The horizontal traditional urban structure, continuous plinth with services, is combined with the vertical city, disrupted plinth. Living is combined with commercial program in various towers. The commercial program is located in the plinth and living above. An ‘urban’ ring of commercial and cultural public activities link the towers on the twentieth floor. This sky-high public space provides a cinematic experience of the whole complex and the city surrounding it. A big variation of urban functions are located in this ring, for example: a swimming pool, a fitness center, a nail and hair studio, an architecture office, galleries, bars, thee saloons and stores To prevent the city within a city to become an isolated island, Holl introduces the term urban porosity. He connects his ideal city with its context by attracting people to the center of linked hybrid. Urban space is enclosed in the heart of the project. On street level pedestrians are able to move in and out the project.
  • 101.
    Chapter - 5Case studies: High-rise High-rise Structure – Mumbai (Vertical urbanization) Page | 92 ` Fig.49 Conceptual painting of Linked hybrid ` Fig.50 View of the Linked hybrid - linked
  • 102.
    Chapter - 5Case studies: High-rise High-rise Structure – Mumbai (Vertical urbanization) Page | 93 These two themes, ‘city within a city’ and ‘urban porosity’ are also the basis for Holl’s second big housing project in China, the sliced urban porosity block. ` Fig.51 Section of the Linking bridges The ensemble of high rise towers instead of the vertical tower pinned in the city projects a new way of thinking about high rise architecture. The public space in heart of the large plot area connected with the highly accessible program in the sky ring makes a unique contribution to the public life in the city.
  • 103.
    Chapter - 5Case studies: High-rise High-rise Structure – Mumbai (Vertical urbanization) Page | 94 ` Fig.52 View of Linked hybrid Three different public entrances connect the sky ring with the public space on ground floor. These entrances (coloured red in the floor plan above) each offer a different variety of pro- gram. One area for health and sport Centre, one area for recreational program opened through the day and one area for restaurants opened during night. The entrance to the restaurant is located next to the access to the cinema within the heart of the project.
  • 104.
    Chapter - 5Case studies: High-rise High-rise Structure – Mumbai (Vertical urbanization) Page | 95 FUNCTIONS IN THE RING 1. Reading room 2. Design/book store 3. Architecture gallery 4. Sculpture gallery 5. Art gallery 6. Viewing platform 7. Dinning deck 8. Ultra lounge 9. Bar/cocktail 10. Listening lounge 11. Fitness 12. Juice bar 13. Group exercise space 14. Spinning room 15. Office, locker rooms 16. Lane lap pool 17. Suspended catwalk 18. Spa/massage 19. Meeting place 20. Viewing platform 21. Hair/nail salon 22. Health food store 23. Tea seating 24. Tea store/gaming place 25. Coffee shop 26. Café seating 27. Book event space s28. Book store 5.4 Taipei 101 Architect - C.Y. Lee & Partners Client - Taipei Financial Center corp. Building footprint - 2500 m2 Gross floor area - 412,500 m2 Height - 508m Cost - 1.6 billion Lifts - 61 Status - Constructed
  • 105.
    Chapter - 5Case studies: High-rise High-rise Structure – Mumbai (Vertical urbanization) Page | 96 ` Fig.53 Section of Taipei 101
  • 106.
    Chapter - 5Case studies: High-rise High-rise Structure – Mumbai (Vertical urbanization) Page | 97 ` Fig.54 Plan of Taipei 101 The unusual tower shape is an idea of the architect C.Y. Lee from Taipei. He was inspired by local culture; the building reflects the culture in which it functions. Lee was looking for balance between local culture and internationalism. The tall building symbolizes a broader understanding and anticipation of things to come: we “climb” in order to “see further”. The building rises from the ground like a bamboo, a symbol of everlasting strength in Chinese culture.
  • 107.
    Chapter - 5Case studies: High-rise High-rise Structure – Mumbai (Vertical urbanization) Page | 98 In the section, the shape of a pagoda is recognizable. Taipei 101 Tower rises in 8 modules, a design based on the Chinese lucky number “8”. In cultures that observe a seven-day week the number eight symbolizes a renewal of time (7+1). In cultures where seven is the lucky number, 8 represent 1 better than ‘lucky seven’. Each module has 8 floors and flares wider t the top. There are 101 floors above the ground and 5 floors underground. It’s more challenging to design and build a super-tal building in Taipei than any other location in the world because typhoon winds, large potential earthquakes and weak soil conditions all need to be overcome. A damping system was implemented to reduce the excessive lateral accelerations from wind. In the time it was build; the height of the Taipei 101 was record-breaking, previously held by the Petronas Towers with 452 meters. It was the highest building in the world, build in an area with typhoons and earthquakes! The height of 101 floors commemorates the renewal of time: the new century that arrived as the tower was built (100+1) and all the new years that follow (January 1 = 1-01). It symbolizes high ideals by going one better on 100, a traditional number of perfection. ` Fig.55 Structural Ball view the TOWER
  • 108.
    Chapter - 5Case studies: High-rise High-rise Structure – Mumbai (Vertical urbanization) Page | 99 ` Fig.56 Structural Concept of Tower
  • 109.
    Chapter - 5Case studies: High-rise High-rise Structure – Mumbai (Vertical urbanization) Page | 100 A mega mass damper reduces the effect of wind. The pendulum has a weight of 660.000 kilogram and is situated on the 88th floor. It sways to offset movements in the building caused by strong gusts. Its sphere, the largest damper sphere in the world, consists of 41 circular steel plates. The structure has to be flexible enough to resist an earthquake, and stiff enough to resist a typhoon. Eight mega columns give the stiffness to the building. The Taipei 101, formerly known as the Taipei World Financial Center, is a landmark skyscraper located in the Hsinyi District of the city, the rapid- growing “Manhattan” of Taipei. This is the future center of financial power in Taiwan. Taipei 101 is owned by the Taipei Financial Center Corporation (TFCC). Taipei 101 has one of the fastest ascending elevator speeds with 1010 meters per minute, which is 16.83 m/s (60.6 km/h). These Toshiba elevators are able to take visitors from the main floor to the observatory on the 89th floor in under 39 seconds. Taipei 101’s own roof and facade recycled water system meets 20-30 percent of the building’s water needs. Upgrades are currently under way to make Taipei 101 “the world’s tallest green building” by LEED.
  • 110.
    Chapter - 6Conclusion & Results High-rise Structure – Mumbai (Vertical urbanization) Page | 101 Chapter – 6 Conclusion & Results The results of this study show that high-rise housing developments should not only construct more comfortable and multiform physical environment, but also produces more harmonious social environment by providing diversified housing choices for various social groups to achieve a greater degree of social mix. Finally, the concentration of high-rise buildings can change the micro- climate of urban neighborhood and urban landscape, and result in the rise of the environmental temperature (Heat island effect), the deterioration of wind environment (Wind tunnel effect), and the decline of air quality. These negative outcomes should be fully studied in order to find the methods to improve the high-rise housing developments. Several benefits of mixed use development are: - Reduced distances between housing, workplace, retail businesses and other amenities and destinations - More compact development - Stronger neighborhood character, sense of place - Walkable neighborhood, increased accessibility via transit, both resulting in reduced transportation costs. Proper utilization of the benefits and more public awareness on this regards, can change our environment drastically within near future. If all the processes are followed, the best benefit the building orientation and the climatic condition of the site should also be necessarily considered while designing green buildings besides incorporation plants into the design. We hope that the few drawbacks of technologies should be overcome soon and more options to plant integration into the high-rise building should draw the builder’s attention. Thus we can have a better environment as well as better future for our next generation.
  • 111.
    Chapter - 6Conclusion & Results High-rise Structure – Mumbai (Vertical urbanization) Page | 102 References: - Gerard Peet, Lecturer, Rotterdam University of Applied sciences (2011): CTBUH research paper, the origin of the Skyscraper. - Jason Barr, Associate professors, Rutgers University (2014): CTBUH research paper, Skyscrapers and Skylines: New York and Chicago, 1885 – 2007. - Abel, C Architectural writer & teacher (2000), Book chapter/part chapter, Asian Urban Futures. - Dong-Wonk Lee: Hideki Kobayashi: Shinichi Tokuda: Ji-Young Jung, Chiba University (2011): Conference proceeding, A study on the Mixed-use and spatial Cognition of Mixed-use High-rise complex in an urban downtown in Japan. - Abbas Master, Girish Dravid (2015): Ambitious Mumbai Project – Cluster development for large scale redevelopment of Urban Habitat. - Daniel J. O’Connor, Vice president. Schirmer Engineering corporation (2008), Building Façade or Fire safety façade? - Jinyoung Jung, Science & Technology, Dow corning corporation (2011), Consideration factors of Glazing for Super tall Building. - Jose Romano (2003), CTBUH 2003 Kuala Lumpur Conference, Façade Emergency exit concepts. - Vinda Dravid, Structural design intern (2014), CTBUH Shanghai Conference, Psycho-Analysis of Tall building Habitants in Mumbai. - Geoff Craighead, VP (2011), Impacts on Building Security measures. - Wensheng Lu, Xilin Lu, Dasui Wang, Zuhua Liu, Tongji University (2004), Seismic Model Test of a hybrid High-rise building in Shanghai. - Wensheng Lu, Xilin Lu, Yuanjun Mao, Liping Kang, Tongji University (2004), Shaking Table model test of Shanghai Tower.
  • 112.
    Chapter - 6Conclusion & Results High-rise Structure – Mumbai (Vertical urbanization) Page | 103 - Jeff Marsh, Eric rupe, Robert Baker (2014): Vertical Transportation and Logistics in Mixed-use high-rise towers. - Xiaomei Lee, Frederick liu, Steven edgett, Liming zhou, Gensler (2014), Elevator Systems and Elevator evacuation Design. - Boggs, Hosoya, Cochran: Cermark Peterka Peterson (2000): Sources of Torsional Wind Loading on tall Buildings: Lessons from Wind tunnel. - Samuel W chung, Shiping zhang- McGill University (2011): Wind energy Technology applied to High-rise buildings. - Yi Zhu, Dennis Poon, Zhenggui Ma, Thornton Tornasetti (2014): Suzhou Zhongnan Center, Structural Design Challenges. - Irwin Peter, Wind Engineering (2005): The wind Engineering of the Burj Dubai tower. - Paul Scott, Partner, Make (2015), Successful Sky life. - Suruchi Modi, Ansal university (2014), Improving the Social sustainability of High-rise. - Sang Dae Kim, Do Hyun Kim, yoon-Kyong Lee, Young-Kyu Ju, Structural engineering (2004), Experimental Assessment of Floor vibration using ITECH Composite Beam.