PRESENTED BY
ANKUSH BISWAS
M.PHARM(PHARMACOLOGY), 1ST YEAR, 1STSEM
 Depression
 Cause of depression & Major area of depression
 Cytokines
 Types of cytokines
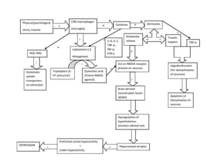
 Mechanism of DEPRESSION
 Antidepressant drugs
 References
DEPRESSION
 DEFINITION :
Depression is a chronic mental disorder of multi-
factorial origin, including genetic and environmental
factors.
 CAUSE OF DEPRESSION:
a) Genetic characteristics,
b) Changes in hormone levels,
c) certain medical illnesses,
d) stress, grief, or substance abuse,
e) Death or loss
 MAJOR AREA OF DEPRESSION:
i. Amygdala
ii. Hippocampus
iii. Prefrontal cortex
iv. Anterior cingulate cortex
v. Nucleus accumbens
CYTOKINES
 Definition:
Cytokines are a broad and loose category of small
proteins (~5–20 kDa) that are important in cell
signaling.
Antidepressant drugs:
 NMDA antagonist – Ketamine, memantine, AZD6765, traxoprodil, MK-0657,
GLYX-13, NRX-1047, D-cycloserine, sarcosine
 Selective serotonin reuptake inhibitors (SSRIs) - Citalopram (Celexa),
Escitalopram (Lexapro),Fluoxetine (Prozac), Paroxetine (Paxil, Pexeva),
Sertraline (Zoloft), Vilazodone (Viibryd)
 Monoamine oxidase inhibitors –
Phenelzine (Nardil), Tranylcypromine (Parnate), Selegiline (Eldepryl)
 Tricyclic antidepressants –
I. NA + 5-HT reuptake inhibitors – Imipramine, Amitriptyline, Doxipin,
Trimipramine
II. Predominantly NA reuptake inhibitors – Desipramine, Amoxapine,
Reboxetine
REFERENCES:
 https://www.ncbi.nlm.nih.gov/pmc/articles/PMC4681811/
 https://www.ncbi.nlm.nih.gov/pmc/articles/PMC5244798/
 https://www.ncbi.nlm.nih.gov/pmc/articles/PMC3741070/
 https://www.ncbi.nlm.nih.gov/pmc/articles/PMC3799810/
 Goodman & Gilman's The Pharmacological Basis of
Therapeutics, 12th Edition (PAGE -398-414)
 Necrosis Methods Protocols 2013
Depression and cytokines

Depression and cytokines

  • 1.
  • 2.
     Depression  Causeof depression & Major area of depression  Cytokines  Types of cytokines  Mechanism of DEPRESSION  Antidepressant drugs  References
  • 3.
    DEPRESSION  DEFINITION : Depressionis a chronic mental disorder of multi- factorial origin, including genetic and environmental factors.
  • 4.
     CAUSE OFDEPRESSION: a) Genetic characteristics, b) Changes in hormone levels, c) certain medical illnesses, d) stress, grief, or substance abuse, e) Death or loss  MAJOR AREA OF DEPRESSION: i. Amygdala ii. Hippocampus iii. Prefrontal cortex iv. Anterior cingulate cortex v. Nucleus accumbens
  • 5.
    CYTOKINES  Definition: Cytokines area broad and loose category of small proteins (~5–20 kDa) that are important in cell signaling.
  • 9.
    Antidepressant drugs:  NMDAantagonist – Ketamine, memantine, AZD6765, traxoprodil, MK-0657, GLYX-13, NRX-1047, D-cycloserine, sarcosine  Selective serotonin reuptake inhibitors (SSRIs) - Citalopram (Celexa), Escitalopram (Lexapro),Fluoxetine (Prozac), Paroxetine (Paxil, Pexeva), Sertraline (Zoloft), Vilazodone (Viibryd)  Monoamine oxidase inhibitors – Phenelzine (Nardil), Tranylcypromine (Parnate), Selegiline (Eldepryl)  Tricyclic antidepressants – I. NA + 5-HT reuptake inhibitors – Imipramine, Amitriptyline, Doxipin, Trimipramine II. Predominantly NA reuptake inhibitors – Desipramine, Amoxapine, Reboxetine
  • 10.
    REFERENCES:  https://www.ncbi.nlm.nih.gov/pmc/articles/PMC4681811/  https://www.ncbi.nlm.nih.gov/pmc/articles/PMC5244798/ https://www.ncbi.nlm.nih.gov/pmc/articles/PMC3741070/  https://www.ncbi.nlm.nih.gov/pmc/articles/PMC3799810/  Goodman & Gilman's The Pharmacological Basis of Therapeutics, 12th Edition (PAGE -398-414)  Necrosis Methods Protocols 2013