CRAFTING A WINNING ICTSTRATEGY
CSKITMANAGEMENTCONGRESS-P5
TUESDAY 26TH APRIL 2022
Peter Owenje
• IT Strategy Planning Process
• Keeping Strategy Brief and Balanced
• Strategy Group Work Exercise
Crafting a Winning IT Strategy
CSKITMgtCongress- Overview
WHAT IS STRATEGY
AN ORGANIZATION’S INTENT
IDENTITY
AN ORGANIZATION’S STARTEGY
Org Strategy
STRATEGY BUSINESS UNIT STRATEGY IT STRATEGY
GOALS FINANCIAL GOALS ( OBJECTIVE
)
IT GOALS
AT WHAT YOU WILL BE GOOD CUSTOMERS ( SCOPE ) WHAT TYPE OP PROBLEMS ,
WILL YOU SOLVE
HOW YOU WILL BE GOOD VALUE PROPOSITION (
ADVANTAGE )
How will we solve these problems
Information Technology Skill Sets
IT Skill Sets
DATA MANAGEMENT ARCHITECTURE BUSINESS ANALYTICS SYSTEMS ANALYSIS
OUT SOURCING MGT Q & A TESTING AGILE DEVELOPMENT DATA VISUALIZATION
FUNCTIONAL APP DEV DATA SCIENCE HIGH SPEED APPLICATION
DEV
PROJECT MANAGEMENT
• Faster time-to-market
• Increased profitability
• Better customer experience
• Improved collaboration
• Greater industry and IT agility
• Strategic technological transformation
WHY. - Information Technology Strategic Planning
IT STRATEGIC PLANNING
Fundamentals of ICT strategy
• Technology has no value unless there is a
business context
• Technology must provide a stable
foundation upon which the business can
predictably operate
• Technology must facilitate innovation that
allows enterprises to be competitive in their
market space.
The Role of IT in the Enterprise
• Expectation Setting
• Business and IT are on the same page!
• Creditability
• IT consumes between 6 and 10% on average
a percentage of total revenue*
Why do a Strategic Plan?
• Establishes a policy for decision making
• Priorities are set according to alignment with strategy
• Focuses resources on key priorities
• IT is at risk of failure without it!!!
• Short-term, quick fix solutions become the norm
• You are the architect of your fortune.”
Why do a Strategic Plan?
Aligning Capabilities with
Business Strategy
Business
Environment
Business
Mission
Business
Identity
Business
Strategy
Determine
IT
Capabilities
To
Meet Business
Objectives
Define
IT
Needs
Develop
Requirements
For
Capabilities
IT
Strategy
• Document and track costs and business
benefits
• Consider both new investments ongoing
operations
• Integrate technology life cycle
management
• Appoint IT and business process owner
responsible for realizing planned results
IT As a Business Operation:
Managing the IT Portfolio
• Considerations include:
• Architecture
• Security
• Risk (DR, Change Management, Compliance)
• Standards and process methodologies are employed
• ITIL/CobIT
• CMMI
• Six Sigma/ISO 20000
IT as a Business Operation:
Driving Stability
• Tracking and measuring “services”
• Performance and availability
• Tracking and measuring delivery
• Project milestones, quality, cost
• Tracking and communicating continuous
improvement
IT as a Business Operation:
Measuring Performance
The Plan
Breakthrough Planning (d)
“What are the Breakthroughs required to achieve
the results we need?”
Business Enablers (b)
“What Business enablers do we
need to strengthen in order to
achieve Business Excellence”
Strategic Direction (a)
Mission Statement
“Why do we exist?”
Strategic Objectives
“How will we measure our
progress?”
Vision
“What will our future look like?”
Strategy
“How will we achieve the mission?”
18
10
Develop Break-through Plan /
Prioritization
Execute the Plan
Review Plan
Revise the Plan
Achieve your objective
Breakthrough Estimation
Plan Finalization
Innovation Requirements
Plan execution (metrics, G&O’s,
Ownership)
Assure the Stable Foundation
“Keeping the ship afloat”
Breakthroughs, Budgeting, Plan
Finalization
Changes
needed?
Changes
needed?
Revise the Plan
Sustain / Enhance Estimation
Develop Sustain / Enhance Plan
Changes
needed? Revise the Plan
Review Sustaining
Initiatives
Review Breakthrough
Initiatives
Communicate the Plan
Develop a Communications Plan
“What does this mean to me?” Job
descriptions/personal performance
objectives
Planning Process: Micro Level
IT
Strategic
Plan
Portfolio Management
IT Governance Process
IT Investment Process
(Technology, Process, Training)
Executing the Plan
20
12
Record the action that will be taken to
get the item back on target
Explain why the item has deviated
from its targeted value
Status:
= Above target
 = On target
 = Slightly below target
 = Well below target
Trend:
 = Improving
 = Declining
 = Steady
Concern:
L = Low
M = Medium
H = High
Measuring the Results
• Characteristics that Drive Planning
• Role of Technology in Product and Service
Offerings
• john Deere versus Microsoft
• Business Volatility
• Pharma versus Manufacturing
Not a One Size Fits all Model
• Competitive Pressure
• Highly competitive versus stable
• Organizational Structure
• Centralized versus decentralized
• Geographic Scope
• Local versus international
Not a One Size Fits all Model
When Should Strategic Planning Be Done?
• Volatile Marketplace with Rapidly Changing Products and Services
• Detailed, comprehensive plan once or twice a year
• mission, vision, values, environmental scan, issues, goals, strategies, objectives,
responsibilities, time lines, budgets, etc
• Stable Marketplace
• Planning might be carried out once a year and only certain parts of the planning process, for
example, action planning
• objectives, responsibilities, time lines, budgets, etc are updated each year
• Other Guidelines
• When an organization is just getting started. (The strategic plan is usually part of an overall
business plan, along with a marketing plan, financial plan and operational/management plan.)
• In preparation for a new major venture, for example, developing a new department, division,
major new product or line of products, etc.
• Strategic planning should also be conducted at least once a year in order to be ready for the
coming fiscal year (the financial management of an organization is usually based on a year-to-
year, or fiscal year, basis).
When and How Often to Plan?
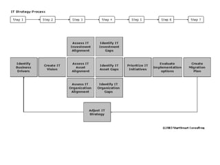
IT STRATEGY PLANNING PROCESS
Information Technology Strategic Planning
Information Technology Strategic Planning
KEEPING STRATEGY BRIEFAND
BALANCED
Keep Strategy Brief and Balanced
Keep Strategy Brief and Balanced
DEMAND CONTROL SUPPLY
BUSINESS CONTEXT IT PRINCIPLES IT SERVICES
BUSINESS SUCESS IT GOVERNANCE ARCHITECTURE
BUSINESS CAPERBILITIES IT FINANCIAL MANAGEMNET PEOPLE
IT CONTRIBUTION MERTICS SOURCING
IT SECURITY SERVICES AND. MANAGEMENT
How will we win and how will IT help How will we ensure strategic decisions
and development
How will we evolve IT supply and
capability
STRATEGY GROUP WORKEXERCISE
IT Strategy Group Work
Work group Company
DEMAND CONTROL SUPPLY
BUSINESS CONTEXT
Clean and efficient water provision
IT PRINCIPLES IT SERVICES
BUSINESS SUCESS
Adequate and reliable water supply for all
customers
IT GOVERNANCE ARCHITECTURE
BUSINESS CAPERBILITIES IT FINANCIAL MANAGEMNET PEOPLE
IT CONTRIBUTION
Automated services mgt
MERTICS SOURCING
IT SECURITY SERVICES AND. MANAGEMENT
How will we win and how will IT help How will we ensure strategic decisions
and development
How will we evolve IT supply and
capability

Crafting a winning ICT Strategy .pptx

  • 1.
    CRAFTING A WINNINGICTSTRATEGY CSKITMANAGEMENTCONGRESS-P5 TUESDAY 26TH APRIL 2022 Peter Owenje
  • 2.
    • IT StrategyPlanning Process • Keeping Strategy Brief and Balanced • Strategy Group Work Exercise Crafting a Winning IT Strategy CSKITMgtCongress- Overview
  • 3.
  • 4.
  • 5.
    AN ORGANIZATION’S STARTEGY OrgStrategy STRATEGY BUSINESS UNIT STRATEGY IT STRATEGY GOALS FINANCIAL GOALS ( OBJECTIVE ) IT GOALS AT WHAT YOU WILL BE GOOD CUSTOMERS ( SCOPE ) WHAT TYPE OP PROBLEMS , WILL YOU SOLVE HOW YOU WILL BE GOOD VALUE PROPOSITION ( ADVANTAGE ) How will we solve these problems
  • 6.
    Information Technology SkillSets IT Skill Sets DATA MANAGEMENT ARCHITECTURE BUSINESS ANALYTICS SYSTEMS ANALYSIS OUT SOURCING MGT Q & A TESTING AGILE DEVELOPMENT DATA VISUALIZATION FUNCTIONAL APP DEV DATA SCIENCE HIGH SPEED APPLICATION DEV PROJECT MANAGEMENT
  • 7.
    • Faster time-to-market •Increased profitability • Better customer experience • Improved collaboration • Greater industry and IT agility • Strategic technological transformation WHY. - Information Technology Strategic Planning
  • 8.
  • 9.
  • 10.
    • Technology hasno value unless there is a business context • Technology must provide a stable foundation upon which the business can predictably operate • Technology must facilitate innovation that allows enterprises to be competitive in their market space. The Role of IT in the Enterprise
  • 11.
    • Expectation Setting •Business and IT are on the same page! • Creditability • IT consumes between 6 and 10% on average a percentage of total revenue* Why do a Strategic Plan?
  • 12.
    • Establishes apolicy for decision making • Priorities are set according to alignment with strategy • Focuses resources on key priorities • IT is at risk of failure without it!!! • Short-term, quick fix solutions become the norm • You are the architect of your fortune.” Why do a Strategic Plan?
  • 13.
    Aligning Capabilities with BusinessStrategy Business Environment Business Mission Business Identity Business Strategy Determine IT Capabilities To Meet Business Objectives Define IT Needs Develop Requirements For Capabilities IT Strategy
  • 14.
    • Document andtrack costs and business benefits • Consider both new investments ongoing operations • Integrate technology life cycle management • Appoint IT and business process owner responsible for realizing planned results IT As a Business Operation: Managing the IT Portfolio
  • 15.
    • Considerations include: •Architecture • Security • Risk (DR, Change Management, Compliance) • Standards and process methodologies are employed • ITIL/CobIT • CMMI • Six Sigma/ISO 20000 IT as a Business Operation: Driving Stability
  • 16.
    • Tracking andmeasuring “services” • Performance and availability • Tracking and measuring delivery • Project milestones, quality, cost • Tracking and communicating continuous improvement IT as a Business Operation: Measuring Performance
  • 17.
    The Plan Breakthrough Planning(d) “What are the Breakthroughs required to achieve the results we need?” Business Enablers (b) “What Business enablers do we need to strengthen in order to achieve Business Excellence” Strategic Direction (a) Mission Statement “Why do we exist?” Strategic Objectives “How will we measure our progress?” Vision “What will our future look like?” Strategy “How will we achieve the mission?”
  • 18.
    18 10 Develop Break-through Plan/ Prioritization Execute the Plan Review Plan Revise the Plan Achieve your objective Breakthrough Estimation Plan Finalization Innovation Requirements Plan execution (metrics, G&O’s, Ownership) Assure the Stable Foundation “Keeping the ship afloat” Breakthroughs, Budgeting, Plan Finalization Changes needed? Changes needed? Revise the Plan Sustain / Enhance Estimation Develop Sustain / Enhance Plan Changes needed? Revise the Plan Review Sustaining Initiatives Review Breakthrough Initiatives Communicate the Plan Develop a Communications Plan “What does this mean to me?” Job descriptions/personal performance objectives Planning Process: Micro Level
  • 19.
    IT Strategic Plan Portfolio Management IT GovernanceProcess IT Investment Process (Technology, Process, Training) Executing the Plan
  • 20.
    20 12 Record the actionthat will be taken to get the item back on target Explain why the item has deviated from its targeted value Status: = Above target  = On target  = Slightly below target  = Well below target Trend:  = Improving  = Declining  = Steady Concern: L = Low M = Medium H = High Measuring the Results
  • 21.
    • Characteristics thatDrive Planning • Role of Technology in Product and Service Offerings • john Deere versus Microsoft • Business Volatility • Pharma versus Manufacturing Not a One Size Fits all Model
  • 22.
    • Competitive Pressure •Highly competitive versus stable • Organizational Structure • Centralized versus decentralized • Geographic Scope • Local versus international Not a One Size Fits all Model
  • 23.
    When Should StrategicPlanning Be Done? • Volatile Marketplace with Rapidly Changing Products and Services • Detailed, comprehensive plan once or twice a year • mission, vision, values, environmental scan, issues, goals, strategies, objectives, responsibilities, time lines, budgets, etc • Stable Marketplace • Planning might be carried out once a year and only certain parts of the planning process, for example, action planning • objectives, responsibilities, time lines, budgets, etc are updated each year • Other Guidelines • When an organization is just getting started. (The strategic plan is usually part of an overall business plan, along with a marketing plan, financial plan and operational/management plan.) • In preparation for a new major venture, for example, developing a new department, division, major new product or line of products, etc. • Strategic planning should also be conducted at least once a year in order to be ready for the coming fiscal year (the financial management of an organization is usually based on a year-to- year, or fiscal year, basis). When and How Often to Plan?
  • 24.
  • 25.
  • 26.
  • 28.
  • 29.
    Keep Strategy Briefand Balanced Keep Strategy Brief and Balanced DEMAND CONTROL SUPPLY BUSINESS CONTEXT IT PRINCIPLES IT SERVICES BUSINESS SUCESS IT GOVERNANCE ARCHITECTURE BUSINESS CAPERBILITIES IT FINANCIAL MANAGEMNET PEOPLE IT CONTRIBUTION MERTICS SOURCING IT SECURITY SERVICES AND. MANAGEMENT How will we win and how will IT help How will we ensure strategic decisions and development How will we evolve IT supply and capability
  • 30.
  • 31.
    IT Strategy GroupWork Work group Company DEMAND CONTROL SUPPLY BUSINESS CONTEXT Clean and efficient water provision IT PRINCIPLES IT SERVICES BUSINESS SUCESS Adequate and reliable water supply for all customers IT GOVERNANCE ARCHITECTURE BUSINESS CAPERBILITIES IT FINANCIAL MANAGEMNET PEOPLE IT CONTRIBUTION Automated services mgt MERTICS SOURCING IT SECURITY SERVICES AND. MANAGEMENT How will we win and how will IT help How will we ensure strategic decisions and development How will we evolve IT supply and capability