Proudly present by - *Iseu Laelasari*
   …Fun with my smart resume…
Let’s study about coordination system

      What do u think first, when u hear coordination system?  next ^_^
Coordination system consist of neuron system (sistem saraf), hormone system (sistem hormon) & sense system
(Sistem indera).  relation example???
Coba perhatikan satu contoh yang berhubungan dengan kejadian sehari-hari/ yang pernah kalian alami, berkenaan
dengan sistem koordinasi…

 “Ketika kalian mengikuti UAS atau ujian-ujian lainnya dengan batas waktu yang telah ditentukan (misalkan 90
menit), ketika pengawas ujian mengintruksikan untuk mulai mengerjakan soal, saat itu mata menerima pesan/
rangsang berupa soal-soal yang harus diisi dengan jawaban, rangsang ini akan diteruskan oleh saraf menuju
otak, selanjutnya otak menginterpretasikan rangsang tersebut untuk memilih jawaban yang dianggap benar,
otak kemudian memerintahkan saraf untuk menggerakan otot tangan, sehingga tangan melakukan aksi dengan
memberi tanda pilihan pada LJK. Ketika waktu yang diberikan untuk menyelesaikan soal hampir habis, sementara
masih banyak soal yang belum dijawab, saat itu jantung berdetak lebih kencang karena pengaruh suatu hormon
yang disekresikan oleh kelenjar endokrin ke dalam darah, yang kita kenal dengan hormon adrenalin.”

Perbedaan antara Sistem Saraf dan Sistem Hormon

      No      Aspek pembeda                           Sistem saraf                      Sistem hormon
      1     Pusat pengontrolan          Otak (cerebral) & sumsum tulang belang   Kelenjar endokrin
                                        (medulla spinalis)
      2     Cara mengontrol             Penjalaran impuls melalui neuron         Mensekresikan hormon ke
                                                                                 dalam darah
      3     Cara kerja/ reaksi          cepat                                    Lambat
      4     Kaitan dengan               Tidak berkaitan langsung                 Berkaitan langsung
            homeostasis                                                          (mengatur homeostasis)
                                                       `
                             Let’s begin study with neuron tissue (Jaringan Saraf)
         Untuk mempermudah dalam memahami materi sistem koordinasi, kita terlebih dahulu pelajari mengenai
sistem saraf. Dalam mengawali materi saraf, kita tinjau saraf sebagai suatu jaringan…okke!!! (like this)…*_*….Now,
open u’r mind n prepare new folder in u’r brain…
         Suatu jaringan saraf terdiri dari dua komponen utama, yaitu neuron yang merupakan unit struktural dan
fungsional dari jaringan saraf dan bertugas untuk menghantarkan impuls, serta neuroglia yang tidak bertugas untuk
menghantarkan impuls. Neuroglia dan neuron tidak dapat dipisahkan (seperti amplop dengan perangko…), dimana
ada neuron maka disitu pasti ada neuroglia, karena neuroglia mempunyai peran yang esensial yakni untuk
menjamin keberlangsungan hidup neuron. Neoroglialah yang memberi nutrisi bagi neuron, karena dia memiliki
kemampuan untuk menghubungkan neuron dengan pembuluh darah yang membawa nutrisi. Selain itu neuroglia
juga berperan dalam memproteksi neuron dan melakukan fagositosis untuk memangsa mikroba dan membersihkan
sel-sel yang mati.
         Secara struktural neuron terdiri dari 3 komponen utama yaitu, badan sel yang berperan sangat penting,
karena disanalah terdapat inti sel yang mengatur kerja dari neuron, selain itu di dalam badan sel pun terdapat
organel-organel seperti mitokondria, lysosom, nissel body (RE kasar), neurofibril, dll. Badan sel memiliki juluran-
juluran sitoplasma, yaitu dendrit yang bertugas untuk menghantarkan impuls ke arah badan sel, dan akson yang
berfungsi untuk meneruskan impuls dari badan sel menuju neuron yang lain. Jalannya rangsang berlangsung satu
arah yaitu dari dendrit badan sel  ke akson. Umumnya dendrit terdapat beberapa buah tetapi akson biasanya
hanya terdapat satu buah dalam 1 neuron.




                                                                       icewsciencebiology.blogspot.com
Proudly present by - *Iseu Laelasari*




        Sumber: health.howstuffworks.com

                                                               Sumber: biologipedia.blogspot.com

        Suatu akson dapat dilapisi oleh suatu lapisan yang dinamakan dengan selubung myelin yang dibentuk oleh
sel Schwann. Selaput myelin ini berbuku-buku, bagaian yang tidak ditutupi oleh selubung myelin dinamakan dengan
nodus ranvier. Selubung myelin berfungsi sebagai isolator dan juga untuk mempercepat terjadinya konduksi impuls.
Pada akson yang bermyelin maka impuls dapat menjalar dengan cara meloncat-loncat dari satu nodus Ranvier ke
nodus Ranvier lain.
        Secara fungsional neuron dapat dibedakan menjadi 3 jenis yaitu, neuron sensoris (afferent), neuron motoris
(efferent) dan neuron asosiasi (interneuron). Neuron sensoris merupakan neuron yang membawa impuls dari
reseptor menuju saraf pusat (otak dan sumsum tulang belakang). Neuron motoris merupakan neuron yang
membawa impuls dari saraf pusat menuju efektor. Sementara neuron asosiasi merupakan neuron yang
menghubungkan antara neuron sensoris dengan neuron motoris, neuron ini terletak di dalam sistem saraf pusat.
        Keterangan: reseptor merupakan ujung dendrit saraf sensoris yang berfungsi untuk menerima rangsang dan
merubahnya menjadi impuls, sedangkan efektor adalah suatu organ seperti otot dan kelenjar yang memberikan
respon terhadap impuls motoris.

                                         Proses Transmisi Impuls
Dalam memahami proses terjadinya transmisi/ penjalaran impuls, kita akan berhadapan dengan beberapa istilah,
yaitu: Pompa ion Na dan K , Polarisasi, Depolarisasi, Repolarisasi, neurotransmitter, enzim penghancur, membran
presynaptic, membran post synaptic, celah synaps, dan Synaps.
Kalian jangan dibingungkan dengan istilah-istilah di atas, kita coba definisikan satu per satu istilah-istilah di atas
melalui proses terjadinya penjalaran impuls. Ok!!!

Are U ready???
Proses penjalaran impuls, dapat terjadi melalui 2 cara yaitu melalui sel saraf dan melalui synaps.
…Mari kita mulai dari cara yang pertama yaitu melalui sel saraf…
        Sel saraf/ neuron (dari mulai bagian dendrit, badan sel dan akson) dilapisi oleh 2 lapis membran yaitu
membran sebelah luar dan membran sebelah dalam (Pada membran tersebut terdapat suatu chanel yang
merupakan tempat masuk dan keluarnya ion Na dan K). Menurut hasil penelitian para ahli, diketahui bahwa jumlah
ion Na lebih banyak terletak pada bagian membran sebelah luar, sedangkan jumlah ion K lebih banyak terletak pada
membran sebelah dalam. Selain itu, pada membran sebelah dalam ditemukan pula ion-ion negatif seperti protein
dan asam amino, sehingga muatan pada membran bagian luar positif, sedangkan pada membran bagian dalam
negatif (perbedaan muatan listriknya -70 mv). Nahhh, keadaan membran yang seperti ini dinamakan dengan
membran yang terpolarisasi atau dikenal juga dengan istilah potensial membran istirahat (dalam keadaan tanpa
rangsangan). Faham sampai di sini??  coba sekarang kalian definisikan apa itu membran yang terpolarisasi?? Dari
penjelasan di atas…

TAHAP SELANJUTNYA
KETIKA membran sel saraf yang terpolarisasi ini diberi rangsangan (misalkan dari keadaan normal menjadi panas),
maka hal pertama yang akan terjadi adalah terbukanya chanel Na, sehingga Na akan berdifusi dari membran sebelah
luar menuju membran sebelah dalam….., dengan demikian akan terjadi perubahan muatan pada membran sel saraf,
yakni: saat ini membran bagian luar menjadi bermuatan negatif sedangkan membran bagian dalam bermuatan
                                                                       icewsciencebiology.blogspot.com
Proudly present by - *Iseu Laelasari*
positif (sekarang perbedaan muatannya menjadi 0 sampai +30 mv). Nahhh, keadaan membran yang mengalami
perubahan seperti ini dinamakan dengan depolarisasi atau dikenal pula dengan istilah potensial aksi (berlangsung
kurang lebih 1 milidetik). (dapatkah kalian membedakannya dari keadaan polarisasi???)  coba sekarang definisikan
apa itu depolarisasi???...(U’r excellent ^_^). Pada saat membran mengalami depolarisasi karena adanya rangsangan,
maka akan terjadi arus lokal pada membran disekitarnya, hal ini akan menimbulkan depolarisasi baru pada membran
disampingnya, sehingga impuls yang terbentuk akan menjalar sepanjang membran sel saraf.

APA YANG AKAN TERJADI BERIKUTNYA??
Setelah impuls menjalar, maka membran yang tadi terdepolarisasi akan mengalami repolarisasi (polarisasi kembali).
Mengapa demikian? Hal ini disebabkan karena sekarang membran menjadi lebih permeabel terhadap ion K,
sehingga K akan ke luar dari membran sebelah dalam menuju membran sebelah luar. Dengan demikian, maka
muatan membran sebelah luar menjadi positif dan membran sebelah dalam kembali bermuatan negatif.
Coba kalian perhatikan sekarang, bagaimanakah konsentrasi ion Na dengan ion K??  Na menjadi lebih banyak di
membran sebelah dalam dan K lebih banyak di membran sebelah luar, (keadaan seperti ini tidak boleh terjadi)….!
Nahhh, untuk mengembalikannya pada keadaan semula, maka terjadilah pompa Na dan K, yakni Na akan di pompa
ke arah membran bagian luar dan K akan di pompa ke arah membran bagian dalam sehingga kondisinya menjadi
seperti semula.

                 Secara singkat : membran polarisasi  rangsang  depolarisasi  repolarisasi


Cara yang ke 2 (melalui synaps)
        Synaps dapat didefinisikan sebagai pertemuan antara ujung akson suatu neuron (neuron presynaptic)
dengan ujung dendrit dari neuron lain (neuron postsynaptic). Ketika impuls yang dijalarkan melalui sel saraf telah
sampai pada ujung akson (telodendria) maka ion Ca 2+ masuk dan merangsang synaptic vesicle yang terdapat pada
synaptic knob untuk mengeluarkan neurotransmitter secara eksositosis. Neurotransmitter merupakan zat kimia
yang dihasilkan oleh sel saraf dan sangat berperan penting dalam proses penjalaran impuls melalui synaps.
MENGAPA DIKATAKAN DEMIKIAN??? … Berhubung antara ujung satu neuron dengan neuron lain
tidak ada hubungan protoplasma, maka terdapat suatu celah diantara ujung-ujung neuron (celah ini dinamakan
celah synaptic), dengan demikian, supaya impuls dapat terus berjalan, maka harus ada alat yang dapat membawa
impuls untuk menimbulkan depolarisasi pada membran neuron lain. Nahhhh,,, neurotransmitter ini yang akan
meneruskan impuls dari neuron presynaptic ke neuron post synaptic….., sehingga impuls dapat menjalar.




        Sumber: britannica.com
        Jika neurotransmitter telah selesai menyelesaikan tugasnya, maka dia akan dihancurkan oleh suatu enzim
penghancur yang dihasilkan oleh saraf post synaptic. Contohnya neurotransmitter asetilcholin akan dihancurkan
oleh enzim cholinesterase, noradrenalin yang dihancurkan oleh monoamine oksidase, dll.

                                                                     icewsciencebiology.blogspot.com
Proudly present by - *Iseu Laelasari*

                                          Organisasi Sistem Saraf

                                                              Otak dan Medulla spinalis
                              Sistem saraf pusat              (berfungsi untuk mengatur
                                                              aktivitas tubuh dan
                                                              merupakan pusat integrasi)
 Sistem saraf

                                                              Saraf sadar/ somatis: (12 pasang
                             Sistem saraf tepi                saraf kranial & 31 pasang saraf
                                                              spinal)



                                                              Saraf tak sadar/ otonom: saraf
                                                              simpatis dan parasimpatis
                                                              (bekerja antagonis)

Keterangan : saraf kranial merupakan saraf yang keluar dari otak, sedangkan saraf spinal merupakan saraf yang
keluar dari medulla spinalis.
                                     Sumsum Tulang belakang (Medulla Spinalis)
• Letak: memanjang dari bagian serviks sampai dengan tulang ekor, panjang kurang lebih 45 cm.
• Struktur medulla spinalis : Materi abu (berbentuk seperti H)  terletak disebelah dalam, Materi putih, 
    terletak disebelah luar. Pada bagian materi abu, terdapat canal centralis yang berisi cairan cerebrospinal
• Medulla spinalis dan otak dilindungi oleh jaringan ikat yang dinamakan dengan meningen. Meningen terdiri dari
    3 bagian, berturut-turut dari luar ke dalam yaitu Durameter, Arachnoid, Piameter. Diantara arachnoid dan
    piameter terdapat rongga sub arachnoid yang berisi cairan cerebrospinal. Cairan ini berfungsi untuk melindungi
    otak dan sumsum tulang belakang dari benturan, membasahi system saraf pusat dan membawa nutrisi. Cairan
    cerebrospinal dihasilkan oleh flexus coroid.
• Medulla spinalis berperan juga sebagai salah satu pusat reflex.




                                                                               otak besar: 4 lobus (FRONTAL
                                                                               pusat memori,berfikir, kesadaran,
                                                                               kreativitas. PARIETAL pusat
                                                                               rangsang sensoris, TEMPORAL
                                                                               pusat pendengaran. OKSIPITAL
                                                                                pusat penglihatan)

                                                                               thalamus : (stasiun relay semua
                                                                               rangsang sensoris kecuali pembau)
                              Otak depan (proensefalon) :
          Otak                Telensefalon  otak besar                        Hypothalamus:mengontrol aktifitas
                                                                                       Sumber: wikimd.org
                              (cerebrum) & Diensefalon                        saraf simpatis & parasimpatis, pusat
                              thalamus dan hypothalamus                        rasa kenyang, lapar, haus, pusat
                                                    OTAK                       yang mengatur pola tidur/ bangun,
                              Otak tengah (mesensefalon)
                                                                               emosi
                              Otak belakang
                              (Rombensefalon): Metensefalon
                               pons varolli & otak kecil            icewsciencebiology.blogspot.com
                              (cerebellum), Mielensefalon 
                              medulla oblongata
Proudly present by - *Iseu Laelasari*




                Otak tengah: pusat reflex gerak kepala dan
                badan sebagai respon terhadap sesuatu yang
                merangsang mata dan telinga




                                          -Otak kecil: (mengatur gerakan yang terkoordinasi seperti
Struktur : ukuran  1,3-1,5 kg,           berjalan, gerak otot lurik yang tidak disadari seperti gerakan jari
dengan struktur melipat-lipat             ketika main piano, gerakan tangan ketika bulu tangkis, dll, serta
(gyrus/ tonjolan dan sulcus/              mengatur kesimbangan)
lekukan). Otak terdiri dari
bagian korteks (bagian luar)              -Pons varolli: menghubungkan belahan otak kanan dan otak kiri,
dan ventrikel (rongga otak                menghubungakan cerebrum dengan cerebellum,
berisi cairan serebrospinal) .           menghubungkan cerebrum dengan medulla spinalis
Jika bagian korteks otak disayat
                                          -Medulla oblongata: (pusat vasomotor, pusat pengatur otot-otot
melintang, nampak dibawah
                                          pernafasan, pusat batuk, menelan, bersin, muntah dan berperan
mikroskop materi abu terletak
                                          dalam membangunkan kesadaran dari keadaan tidur)
disebelah luar sedangkan
materi putih disebelah dalam.


Keterangan : materi putih (white matter)  tersusun oleh akson-akson bermyelin, sedangkan materi abu (gray
matter)  tersusun oleh kumpulan badan sel (Nampak abu karena badan sel mengandung inti sel).

Perhatikan gambar otak berikut ini




                                                                     icewsciencebiology.blogspot.com
Proudly present by - *Iseu Laelasari*




                                                                                       Sumber: psbq.wordpress.com

                                               Sistem saraf tepi
   a. Saraf sadar/ somatis
Untuk lebih memudah kalian dalam mengingat nama-nama dari 12 pasang saraf karanial dan 31 pasang saraf spinal,
mari kita ikuti jembatan keledai berikut ini :

Saraf kranial  Olga (I) pergi ke OPTIK (II) naik MOTOR (III) menabrak TROtoar (IV) ke tiga (TRI) (V), ABDUl (VI),
Faisal (VII) dan AUDI (VIII) GiLa (IX) VArio (X) SPIN (XI) HIjau (XII).  bandingkan dengan tabel berikut ini…




                                                                        icewsciencebiology.blogspot.com
Proudly present by - *Iseu Laelasari*




Sumber: adriautami.wordpress.com
Keterangan: nervus asesorius sama dengan nervus spinal

Untuk mengingat fungsi dari serabut-serabut saraf di atas, kita dapat memahaminya dari penamaan. Misalkan saraf
ke I (OLfaktorius) berhubungan dengan pembauan. Saraf ke II (OPTIKus) berhubungan dengan penglihatan, saraf ke
VIII (AUDItori) berhubungan dengan pendengaran, dll…

Saraf spinal  Kak SETO LUSA jadi KOKI  8 pasang serviks (leher), 12 pasang Toraks (punggung), 5 pasang Lumbar
(Pinggang), 5 pasang Sakral (panggul) dan 1 pasang cocygeal (tulang ekor) .




    b. Saraf Otonom

                                                                    icewsciencebiology.blogspot.com
Proudly present by - *Iseu Laelasari*
Saraf otonom yang terdiri dari saraf simpatis dan saraf parasimpatis bekerja secara antagonis/ berlawanan.
Umumnya saraf simpatis bekerja untuk memacu kerja/ mempercepat kerja, sedangkan parasimpatis bekerja untuk
memperlambat, tetapi tidak selalu seperti itu. Untuk lebih memahami kerja dari saraf simpatis dan parasimpatis,
mari kita cermati tabel berikut ini…

                        SARAF SIMPATIS                                   SARAF PARASIMPATIS
      Mempercepat denyut jantung                          Memperlambat denyut jantung
      Dilatasi (pelebaran) pupil                          Konstriksi (pengecilan) pupil
      Dilatasi bronkus                                    Konstriksi bronkus
      Mengembangkan kantung kemih                         Mengerutkan kantung kemih
      Memperlambat kerja alat pencernaan                  Memacu kerja alat pencernaan
      Memperlambat ereksi                                 Memacu ereksi
      Kontraksi pembuluh darah                            Dilatasi pembuluh darah

                                                 GERAK REFLEKS
Whats on u’r mind when u hear “reflex movement”???
Reflex dapat diartikan sebagai respon spontan sebagai bentuk pertahanan tubuh kita. Timbulah suatu pertanyaan,
bagaimanakah proses reflex tersebut terjadi?.
Rangsang  reseptor  neuron sensoris  medulla spinalis  neuron motoris  efektor
Misalkan ketika tangan kamu terkena panci panas kemudian dengan cepat tangan langsung diangkat untuk
menghindar tanpa berfikir terlebih dahulu. Proses berjalannya rangsang sampai kita menggerakan tangan adalah
sebagai berikut:
“Rangsang (misalkan panas) mengenai reseptor pada kulit kita, oleh reseptor rangsang ini akan di ubah menjadi
impuls dan dibawa oleh neuron sensoris untuk disampaikan pada sumsum tulang belakang, didalam sumsung
tulang belakang Impuls sensoris yang dibawa akan diinterpretasikan menjadi impuls motoris, melalui neuron
asosiasi yang berada pada saraf pusat maka impuls sensoris yang telah dirubah menjadi impuls motoris diteruskan
kepada neuron motoris, selanjutnya neuron motoris akan menuju efektor (otot) untuk memberikan respons motoris
(misalkan menggerakan tangan)”. Dalam proses reflex ini terdapat suatu jalur berjalannya impuls yang dikenal
dengan LENGKUNG REFLEKS.
Apakah pusat refleks selalu berada pada sumsum tulang belakang???. Jawabnya tentu saja tidak. Pusat reflex dapat
pula berada pada otak. Misalkan reflex batuk, bersin  terletak pada bagian medulla oblongata, reflex gerakan
kepala dan badan sebagai respon terhadap sesuatu yang merangsang mata dan telinga  berpusat pada otak
tengah, refleks dilatasi dan kontriksi pupil karena adanya rangsang cahaya berpusat pada korteks otak.

                           SISTEM ENDOKRIN
•   Kelenjar endokrin dikatakan juga sebagai kelenjar buntu karena kelenjar ini tidak memiliki saluran khusus untuk
    mensekresikan sekret dalam bentuk hormon yang diproduksinya, sehingga hormon dikeluarkan ke dalam darah
    untuk ditranspor pada sel tubuh yang memerlukan.
•   Hormon itu bersifat spesifik, dia hanya akan bekerja pada sel-sel yang memiliki reseptor yang cocok dengan
    hormon tersebut (sel ini disebut sel target), sehingga walaupun hormon diangkut oleh darah dan menyebar pada
    seluruh bagian tubuh, tetapi hormon tidak akan bekerja jika bagian tubuh tersebut bukan merupakan sel target.
    Misalnya, hormon testosteron yang mempengaruhi ciri sekunder laki-laki seperti jenggot dan kumis, hanya akan
    menumbuhkan jenggot dan kumis pada bagian tertentu dari wajah.
•   Hormon pada dasarnya memiliki dua fungsi utama yaitu: (1) mengendalikan proses-proses yang terjadi di dalam
    tubuh seperti pertumbuhan, metabolisme, perkembangan seksual, dll dan (2) menjaga keseimbangan tubuh
    (homeostasis).

    Mari kita kelompokan hormon berdasarkan “waktu kerjanya”
       NO                                        Kelompok Hormon
       1       Hormon yang bekerja pada waktu/ usia tertentu (contoh : hormon reproduksi)
       2       Hormon yang bekerja sampai batas waktu/usia tertentu (contoh : hormon pertumbuhan)
       3       Hormon yang bekerja sepanjang waktu (contoh : hormon metabolisme)

           Hubungan antara hypothalamus, hipofisis dan kelenjar endokrin lainnya
                                                     icewsciencebiology.blogspot.com
Proudly present by - *Iseu Laelasari*
      Hypothalamus yang merupakan bagian dari otak depan berperan dalam mengontrol kerja dari kelenjar endokrin.
      Hypothalamus dapat menghasilkan suatu Regulating Hormon (Realising Faktor/RF  melepas/ on, dan Inhibiting
      Faktor/ IF  menghambat/ off) yang akan mempengaruhi kelenjar hipofisis/ pituitary untuk mengeluarkan atau
      menghambat sekresi hormon oleh kelenjar endokrin lain.
      Contohnya: ketika hormon yang diperlukan untuk metabolisme (contohnya hormon tiroksin) di dalam tubuh
      berkurang, maka hal ini akan menstimulus hypothalamus untuk mengeluarkan Realising Faktor berupa TSHRF
      (Thyroid Stimulating Hormon Realising Faktor) yang akan mempengaruhi hipofisis untuk mengeluarkan TSH
      (Thyroid Stimulating Hormon), TSH ini akan mempengaruhi kelenjar tiroid untuk mensekresikan tiroksin ke
      dalam tubuh. Jika kadar hormon tiroksin di dalam tubuh sudah dirasa cukup, maka hal ini akan kembali
      menstimulus hypothalamus untuk mengeluarkan suatu Inhibiting Faktor berupa TSHIF (Thyroid Stimulating
      Hormon Inhibiting Faktor) yang akan mempengaruhi hipofisis untuk menstop pengeluaran TSH, dengan
      dihambatnya pengeluaran TSH maka sekresi hormon tiroksin oleh kelenjar tiroid akan dihentikan…^_^

                      Jenis-jenis kelenjar endokrin dan hormon yang dihasilkannya
      .
      a.   hipothalamus                                              b. hipofisis
                                                                                                Cakram epifisis tulang 
                                                                                    GH
Hypothalamus             GHRF/ GHIF                                                             hormon pertumbuhan
                                                                                    TSH
                                                                                                Mempengaruhi Kelenjar
                         TSHRF/ TSHIF                                                           tiroid  hormon tiroksin
                                                                                    ACTH
                                                    Mempengaruhi
                         ACTHRF/ACTHIF              Hypofisis/                      MSH         Mempengaruhi adrenal
                                                    Pituitari anterior                          korteks  hormon
                                                                                    FSH         kortisol/kortison
                         MSHRF/MSHIF
                                                                                    LH          Pigmen kulit  melanin
                         FSHRF/FSHIF
                                                                     PROLAKTIN                   Pematangan folikel
                        LHRF/LHIF
                                                                                                 Ovulasi
                        PRF/PIF

                                                                                    Kelenjar mamae  sekresi ASI
                        ADH                    Disimpan di
                                               dalam Hypofisis/
                        OXYTOCIN               Pituitari posterior


   Ket : ADH  berperan dalam meningkatkan permeabilitas TKD dan tubulus pengumpul terhadap air sehingga
   meningkatkan kadar air dalam darah, sedangkan Oxytocin  berperan dalam kontraksi otot rahim

      •    Growth Hormon (GH)  mengeluarkan hormon pertumbuhan untuk mempengaruhi cakram epifisis tulang.
           Sewaktu cakram epifisis belum menutup, hormon pertumbuhan ini akan mempengaruhi pertumbuhan
           tulang ke arah atas-bawah, sedangkan setelah cakram epifisis menutup maka pertumbuhan tulang ke arah
           samping. Hormon pertumbuhan tidak mempengaruhi secara langsung terhadap tubuh, tetapi hormon ini
           akan merangsang sel-sel hati untuk menghasilkan sejenis peptida yang disebut dengan somatomedin.
           Somatomedin inilah yang akan mempengaruhi pertumbuhan pada epifisis tulang dan mempengaruhi mitosis
           sel-sel tulang dan otot. Kekurangan (hyposekresi) GH  dwarfisme (badan kerdil, mental normal),
           kelebihan (hypersekresi) GH pada waktu anak-anak  Gigantisme, jika pada waktu dewasa  akromegali.
      •    Kelenjar Thyroid  menghasilkan hormon tiroksin yang berperan dalam metabolisme tubuh. hormon
           tiroksin ini dihasilkan oleh bagian sel folikel dari kelenjar thyroid. Kelebihan (hypersekresi) hormon tiroksin
            basedow (tubuh kurus karena banyak glukosa, protein dan cadangan lemak terus dirombak, akibatnya
           cepat lapar, jumlah keringat berlebih bahkan berkeringat pada saat cuaca dingin) sedangkan kekurangan
           (hyposekresi) hormone tiroksin  kretinisme (badan kerdil dan mental abnormal/ gangguan mental). Selain
                                                                            icewsciencebiology.blogspot.com
Proudly present by - *Iseu Laelasari*
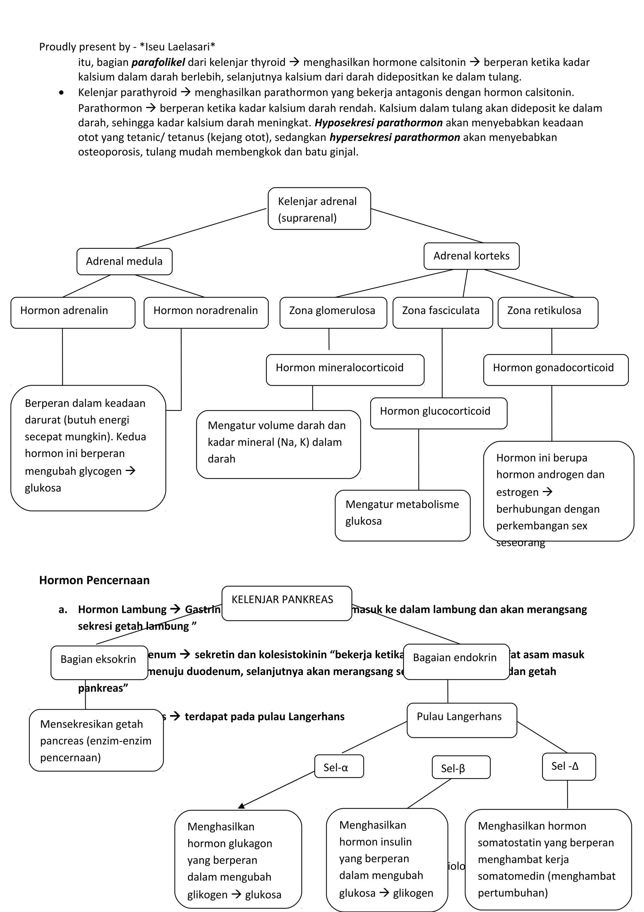
           itu, bagian parafolikel dari kelenjar thyroid  menghasilkan hormone calsitonin  berperan ketika kadar
           kalsium dalam darah berlebih, selanjutnya kalsium dari darah didepositkan ke dalam tulang.
      • Kelenjar parathyroid  menghasilkan parathormon yang bekerja antagonis dengan hormon calsitonin.
           Parathormon  berperan ketika kadar kalsium darah rendah. Kalsium dalam tulang akan dideposit ke dalam
           darah, sehingga kadar kalsium darah meningkat. Hyposekresi parathormon akan menyebabkan keadaan
           otot yang tetanic/ tetanus (kejang otot), sedangkan hypersekresi parathormon akan menyebabkan
           osteoporosis, tulang mudah membengkok dan batu ginjal.



                                                  Kelenjar adrenal
                                                  (suprarenal)


            Adrenal medula                                                        Adrenal korteks



Hormon adrenalin          Hormon noradrenalin        Zona glomerulosa       Zona fasciculata      Zona retikulosa



                                                 Hormon mineralocorticoid                       Hormon gonadocorticoid

Berperan dalam keadaan
                                                                        Hormon glucocorticoid
darurat (butuh energi               Mengatur volume darah dan
secepat mungkin). Kedua             kadar mineral (Na, K) dalam
hormon ini berperan                 darah                                                       Hormon ini berupa
mengubah glycogen                                                                              hormon androgen dan
glukosa                                                                                         estrogen 
                                                               Mengatur metabolisme             berhubungan dengan
                                                               glukosa                          perkembangan sex
                                                                                                seseorang


   Hormon Pencernaan
                                   KELENJAR PANKREAS
      a. Hormon Lambung  Gastrin “bekerja ketika makanan masuk ke dalam lambung dan akan merangsang
         sekresi getah lambung ”

      b. Hormon Duodenum  sekretin dan kolesistokinin “bekerja ketika makananendokrin
      Bagian eksokrin                                                   Bagaian yang bersifat asam masuk
         dari lambung menuju duodenum, selanjutnya akan merangsang sekresi getah empedu dan getah
         pankreas”

      c. Hormon Pankreas  terdapat pada pulau Langerhans                     Pulau Langerhans
   Mensekresikan getah
   pancreas (enzim-enzim
   pencernaan)
                                                     Sel-α                          Sel-β                 Sel -Δ




                                Menghasilkan                  Menghasilkan              Menghasilkan hormon
                                hormon glukagon               hormon insulin            somatostatin yang berperan
                                yang berperan                 yang berperan             menghambat kerja
                                                                      icewsciencebiology.blogspot.com
                                dalam mengubah                dalam mengubah            somatomedin (menghambat
                                glikogen  glukosa            glukosa  glikogen        pertumbuhan)
Proudly present by - *Iseu Laelasari*
           itu, bagian parafolikel dari kelenjar thyroid  menghasilkan hormone calsitonin  berperan ketika kadar
           kalsium dalam darah berlebih, selanjutnya kalsium dari darah didepositkan ke dalam tulang.
      • Kelenjar parathyroid  menghasilkan parathormon yang bekerja antagonis dengan hormon calsitonin.
           Parathormon  berperan ketika kadar kalsium darah rendah. Kalsium dalam tulang akan dideposit ke dalam
           darah, sehingga kadar kalsium darah meningkat. Hyposekresi parathormon akan menyebabkan keadaan
           otot yang tetanic/ tetanus (kejang otot), sedangkan hypersekresi parathormon akan menyebabkan
           osteoporosis, tulang mudah membengkok dan batu ginjal.



                                                  Kelenjar adrenal
                                                  (suprarenal)


            Adrenal medula                                                        Adrenal korteks



Hormon adrenalin          Hormon noradrenalin        Zona glomerulosa       Zona fasciculata      Zona retikulosa



                                                 Hormon mineralocorticoid                       Hormon gonadocorticoid

Berperan dalam keadaan
                                                                        Hormon glucocorticoid
darurat (butuh energi               Mengatur volume darah dan
secepat mungkin). Kedua             kadar mineral (Na, K) dalam
hormon ini berperan                 darah                                                       Hormon ini berupa
mengubah glycogen                                                                              hormon androgen dan
glukosa                                                                                         estrogen 
                                                               Mengatur metabolisme             berhubungan dengan
                                                               glukosa                          perkembangan sex
                                                                                                seseorang


   Hormon Pencernaan
                                   KELENJAR PANKREAS
      a. Hormon Lambung  Gastrin “bekerja ketika makanan masuk ke dalam lambung dan akan merangsang
         sekresi getah lambung ”

      b. Hormon Duodenum  sekretin dan kolesistokinin “bekerja ketika makananendokrin
      Bagian eksokrin                                                   Bagaian yang bersifat asam masuk
         dari lambung menuju duodenum, selanjutnya akan merangsang sekresi getah empedu dan getah
         pankreas”

      c. Hormon Pankreas  terdapat pada pulau Langerhans                     Pulau Langerhans
   Mensekresikan getah
   pancreas (enzim-enzim
   pencernaan)
                                                     Sel-α                          Sel-β                 Sel -Δ




                                Menghasilkan                  Menghasilkan              Menghasilkan hormon
                                hormon glukagon               hormon insulin            somatostatin yang berperan
                                yang berperan                 yang berperan             menghambat kerja
                                                                      icewsciencebiology.blogspot.com
                                dalam mengubah                dalam mengubah            somatomedin (menghambat
                                glikogen  glukosa            glukosa  glikogen        pertumbuhan)
Proudly present by - *Iseu Laelasari*
           itu, bagian parafolikel dari kelenjar thyroid  menghasilkan hormone calsitonin  berperan ketika kadar
           kalsium dalam darah berlebih, selanjutnya kalsium dari darah didepositkan ke dalam tulang.
      • Kelenjar parathyroid  menghasilkan parathormon yang bekerja antagonis dengan hormon calsitonin.
           Parathormon  berperan ketika kadar kalsium darah rendah. Kalsium dalam tulang akan dideposit ke dalam
           darah, sehingga kadar kalsium darah meningkat. Hyposekresi parathormon akan menyebabkan keadaan
           otot yang tetanic/ tetanus (kejang otot), sedangkan hypersekresi parathormon akan menyebabkan
           osteoporosis, tulang mudah membengkok dan batu ginjal.



                                                  Kelenjar adrenal
                                                  (suprarenal)


            Adrenal medula                                                        Adrenal korteks



Hormon adrenalin          Hormon noradrenalin        Zona glomerulosa       Zona fasciculata      Zona retikulosa



                                                 Hormon mineralocorticoid                       Hormon gonadocorticoid

Berperan dalam keadaan
                                                                        Hormon glucocorticoid
darurat (butuh energi               Mengatur volume darah dan
secepat mungkin). Kedua             kadar mineral (Na, K) dalam
hormon ini berperan                 darah                                                       Hormon ini berupa
mengubah glycogen                                                                              hormon androgen dan
glukosa                                                                                         estrogen 
                                                               Mengatur metabolisme             berhubungan dengan
                                                               glukosa                          perkembangan sex
                                                                                                seseorang


   Hormon Pencernaan
                                   KELENJAR PANKREAS
      a. Hormon Lambung  Gastrin “bekerja ketika makanan masuk ke dalam lambung dan akan merangsang
         sekresi getah lambung ”

      b. Hormon Duodenum  sekretin dan kolesistokinin “bekerja ketika makananendokrin
      Bagian eksokrin                                                   Bagaian yang bersifat asam masuk
         dari lambung menuju duodenum, selanjutnya akan merangsang sekresi getah empedu dan getah
         pankreas”

      c. Hormon Pankreas  terdapat pada pulau Langerhans                     Pulau Langerhans
   Mensekresikan getah
   pancreas (enzim-enzim
   pencernaan)
                                                     Sel-α                          Sel-β                 Sel -Δ




                                Menghasilkan                  Menghasilkan              Menghasilkan hormon
                                hormon glukagon               hormon insulin            somatostatin yang berperan
                                yang berperan                 yang berperan             menghambat kerja
                                                                      icewsciencebiology.blogspot.com
                                dalam mengubah                dalam mengubah            somatomedin (menghambat
                                glikogen  glukosa            glukosa  glikogen        pertumbuhan)

Coordination system

  • 1.
    Proudly present by- *Iseu Laelasari* …Fun with my smart resume… Let’s study about coordination system  What do u think first, when u hear coordination system?  next ^_^ Coordination system consist of neuron system (sistem saraf), hormone system (sistem hormon) & sense system (Sistem indera).  relation example??? Coba perhatikan satu contoh yang berhubungan dengan kejadian sehari-hari/ yang pernah kalian alami, berkenaan dengan sistem koordinasi… “Ketika kalian mengikuti UAS atau ujian-ujian lainnya dengan batas waktu yang telah ditentukan (misalkan 90 menit), ketika pengawas ujian mengintruksikan untuk mulai mengerjakan soal, saat itu mata menerima pesan/ rangsang berupa soal-soal yang harus diisi dengan jawaban, rangsang ini akan diteruskan oleh saraf menuju otak, selanjutnya otak menginterpretasikan rangsang tersebut untuk memilih jawaban yang dianggap benar, otak kemudian memerintahkan saraf untuk menggerakan otot tangan, sehingga tangan melakukan aksi dengan memberi tanda pilihan pada LJK. Ketika waktu yang diberikan untuk menyelesaikan soal hampir habis, sementara masih banyak soal yang belum dijawab, saat itu jantung berdetak lebih kencang karena pengaruh suatu hormon yang disekresikan oleh kelenjar endokrin ke dalam darah, yang kita kenal dengan hormon adrenalin.” Perbedaan antara Sistem Saraf dan Sistem Hormon No Aspek pembeda Sistem saraf Sistem hormon 1 Pusat pengontrolan Otak (cerebral) & sumsum tulang belang Kelenjar endokrin (medulla spinalis) 2 Cara mengontrol Penjalaran impuls melalui neuron Mensekresikan hormon ke dalam darah 3 Cara kerja/ reaksi cepat Lambat 4 Kaitan dengan Tidak berkaitan langsung Berkaitan langsung homeostasis (mengatur homeostasis) ` Let’s begin study with neuron tissue (Jaringan Saraf) Untuk mempermudah dalam memahami materi sistem koordinasi, kita terlebih dahulu pelajari mengenai sistem saraf. Dalam mengawali materi saraf, kita tinjau saraf sebagai suatu jaringan…okke!!! (like this)…*_*….Now, open u’r mind n prepare new folder in u’r brain… Suatu jaringan saraf terdiri dari dua komponen utama, yaitu neuron yang merupakan unit struktural dan fungsional dari jaringan saraf dan bertugas untuk menghantarkan impuls, serta neuroglia yang tidak bertugas untuk menghantarkan impuls. Neuroglia dan neuron tidak dapat dipisahkan (seperti amplop dengan perangko…), dimana ada neuron maka disitu pasti ada neuroglia, karena neuroglia mempunyai peran yang esensial yakni untuk menjamin keberlangsungan hidup neuron. Neoroglialah yang memberi nutrisi bagi neuron, karena dia memiliki kemampuan untuk menghubungkan neuron dengan pembuluh darah yang membawa nutrisi. Selain itu neuroglia juga berperan dalam memproteksi neuron dan melakukan fagositosis untuk memangsa mikroba dan membersihkan sel-sel yang mati. Secara struktural neuron terdiri dari 3 komponen utama yaitu, badan sel yang berperan sangat penting, karena disanalah terdapat inti sel yang mengatur kerja dari neuron, selain itu di dalam badan sel pun terdapat organel-organel seperti mitokondria, lysosom, nissel body (RE kasar), neurofibril, dll. Badan sel memiliki juluran- juluran sitoplasma, yaitu dendrit yang bertugas untuk menghantarkan impuls ke arah badan sel, dan akson yang berfungsi untuk meneruskan impuls dari badan sel menuju neuron yang lain. Jalannya rangsang berlangsung satu arah yaitu dari dendrit badan sel  ke akson. Umumnya dendrit terdapat beberapa buah tetapi akson biasanya hanya terdapat satu buah dalam 1 neuron. icewsciencebiology.blogspot.com
  • 2.
    Proudly present by- *Iseu Laelasari* Sumber: health.howstuffworks.com Sumber: biologipedia.blogspot.com Suatu akson dapat dilapisi oleh suatu lapisan yang dinamakan dengan selubung myelin yang dibentuk oleh sel Schwann. Selaput myelin ini berbuku-buku, bagaian yang tidak ditutupi oleh selubung myelin dinamakan dengan nodus ranvier. Selubung myelin berfungsi sebagai isolator dan juga untuk mempercepat terjadinya konduksi impuls. Pada akson yang bermyelin maka impuls dapat menjalar dengan cara meloncat-loncat dari satu nodus Ranvier ke nodus Ranvier lain. Secara fungsional neuron dapat dibedakan menjadi 3 jenis yaitu, neuron sensoris (afferent), neuron motoris (efferent) dan neuron asosiasi (interneuron). Neuron sensoris merupakan neuron yang membawa impuls dari reseptor menuju saraf pusat (otak dan sumsum tulang belakang). Neuron motoris merupakan neuron yang membawa impuls dari saraf pusat menuju efektor. Sementara neuron asosiasi merupakan neuron yang menghubungkan antara neuron sensoris dengan neuron motoris, neuron ini terletak di dalam sistem saraf pusat. Keterangan: reseptor merupakan ujung dendrit saraf sensoris yang berfungsi untuk menerima rangsang dan merubahnya menjadi impuls, sedangkan efektor adalah suatu organ seperti otot dan kelenjar yang memberikan respon terhadap impuls motoris. Proses Transmisi Impuls Dalam memahami proses terjadinya transmisi/ penjalaran impuls, kita akan berhadapan dengan beberapa istilah, yaitu: Pompa ion Na dan K , Polarisasi, Depolarisasi, Repolarisasi, neurotransmitter, enzim penghancur, membran presynaptic, membran post synaptic, celah synaps, dan Synaps. Kalian jangan dibingungkan dengan istilah-istilah di atas, kita coba definisikan satu per satu istilah-istilah di atas melalui proses terjadinya penjalaran impuls. Ok!!! Are U ready??? Proses penjalaran impuls, dapat terjadi melalui 2 cara yaitu melalui sel saraf dan melalui synaps. …Mari kita mulai dari cara yang pertama yaitu melalui sel saraf… Sel saraf/ neuron (dari mulai bagian dendrit, badan sel dan akson) dilapisi oleh 2 lapis membran yaitu membran sebelah luar dan membran sebelah dalam (Pada membran tersebut terdapat suatu chanel yang merupakan tempat masuk dan keluarnya ion Na dan K). Menurut hasil penelitian para ahli, diketahui bahwa jumlah ion Na lebih banyak terletak pada bagian membran sebelah luar, sedangkan jumlah ion K lebih banyak terletak pada membran sebelah dalam. Selain itu, pada membran sebelah dalam ditemukan pula ion-ion negatif seperti protein dan asam amino, sehingga muatan pada membran bagian luar positif, sedangkan pada membran bagian dalam negatif (perbedaan muatan listriknya -70 mv). Nahhh, keadaan membran yang seperti ini dinamakan dengan membran yang terpolarisasi atau dikenal juga dengan istilah potensial membran istirahat (dalam keadaan tanpa rangsangan). Faham sampai di sini??  coba sekarang kalian definisikan apa itu membran yang terpolarisasi?? Dari penjelasan di atas… TAHAP SELANJUTNYA KETIKA membran sel saraf yang terpolarisasi ini diberi rangsangan (misalkan dari keadaan normal menjadi panas), maka hal pertama yang akan terjadi adalah terbukanya chanel Na, sehingga Na akan berdifusi dari membran sebelah luar menuju membran sebelah dalam….., dengan demikian akan terjadi perubahan muatan pada membran sel saraf, yakni: saat ini membran bagian luar menjadi bermuatan negatif sedangkan membran bagian dalam bermuatan icewsciencebiology.blogspot.com
  • 3.
    Proudly present by- *Iseu Laelasari* positif (sekarang perbedaan muatannya menjadi 0 sampai +30 mv). Nahhh, keadaan membran yang mengalami perubahan seperti ini dinamakan dengan depolarisasi atau dikenal pula dengan istilah potensial aksi (berlangsung kurang lebih 1 milidetik). (dapatkah kalian membedakannya dari keadaan polarisasi???)  coba sekarang definisikan apa itu depolarisasi???...(U’r excellent ^_^). Pada saat membran mengalami depolarisasi karena adanya rangsangan, maka akan terjadi arus lokal pada membran disekitarnya, hal ini akan menimbulkan depolarisasi baru pada membran disampingnya, sehingga impuls yang terbentuk akan menjalar sepanjang membran sel saraf. APA YANG AKAN TERJADI BERIKUTNYA?? Setelah impuls menjalar, maka membran yang tadi terdepolarisasi akan mengalami repolarisasi (polarisasi kembali). Mengapa demikian? Hal ini disebabkan karena sekarang membran menjadi lebih permeabel terhadap ion K, sehingga K akan ke luar dari membran sebelah dalam menuju membran sebelah luar. Dengan demikian, maka muatan membran sebelah luar menjadi positif dan membran sebelah dalam kembali bermuatan negatif. Coba kalian perhatikan sekarang, bagaimanakah konsentrasi ion Na dengan ion K??  Na menjadi lebih banyak di membran sebelah dalam dan K lebih banyak di membran sebelah luar, (keadaan seperti ini tidak boleh terjadi)….! Nahhh, untuk mengembalikannya pada keadaan semula, maka terjadilah pompa Na dan K, yakni Na akan di pompa ke arah membran bagian luar dan K akan di pompa ke arah membran bagian dalam sehingga kondisinya menjadi seperti semula. Secara singkat : membran polarisasi  rangsang  depolarisasi  repolarisasi Cara yang ke 2 (melalui synaps) Synaps dapat didefinisikan sebagai pertemuan antara ujung akson suatu neuron (neuron presynaptic) dengan ujung dendrit dari neuron lain (neuron postsynaptic). Ketika impuls yang dijalarkan melalui sel saraf telah sampai pada ujung akson (telodendria) maka ion Ca 2+ masuk dan merangsang synaptic vesicle yang terdapat pada synaptic knob untuk mengeluarkan neurotransmitter secara eksositosis. Neurotransmitter merupakan zat kimia yang dihasilkan oleh sel saraf dan sangat berperan penting dalam proses penjalaran impuls melalui synaps. MENGAPA DIKATAKAN DEMIKIAN??? … Berhubung antara ujung satu neuron dengan neuron lain tidak ada hubungan protoplasma, maka terdapat suatu celah diantara ujung-ujung neuron (celah ini dinamakan celah synaptic), dengan demikian, supaya impuls dapat terus berjalan, maka harus ada alat yang dapat membawa impuls untuk menimbulkan depolarisasi pada membran neuron lain. Nahhhh,,, neurotransmitter ini yang akan meneruskan impuls dari neuron presynaptic ke neuron post synaptic….., sehingga impuls dapat menjalar. Sumber: britannica.com Jika neurotransmitter telah selesai menyelesaikan tugasnya, maka dia akan dihancurkan oleh suatu enzim penghancur yang dihasilkan oleh saraf post synaptic. Contohnya neurotransmitter asetilcholin akan dihancurkan oleh enzim cholinesterase, noradrenalin yang dihancurkan oleh monoamine oksidase, dll. icewsciencebiology.blogspot.com
  • 4.
    Proudly present by- *Iseu Laelasari* Organisasi Sistem Saraf Otak dan Medulla spinalis Sistem saraf pusat (berfungsi untuk mengatur aktivitas tubuh dan merupakan pusat integrasi) Sistem saraf Saraf sadar/ somatis: (12 pasang Sistem saraf tepi saraf kranial & 31 pasang saraf spinal) Saraf tak sadar/ otonom: saraf simpatis dan parasimpatis (bekerja antagonis) Keterangan : saraf kranial merupakan saraf yang keluar dari otak, sedangkan saraf spinal merupakan saraf yang keluar dari medulla spinalis. Sumsum Tulang belakang (Medulla Spinalis) • Letak: memanjang dari bagian serviks sampai dengan tulang ekor, panjang kurang lebih 45 cm. • Struktur medulla spinalis : Materi abu (berbentuk seperti H)  terletak disebelah dalam, Materi putih,  terletak disebelah luar. Pada bagian materi abu, terdapat canal centralis yang berisi cairan cerebrospinal • Medulla spinalis dan otak dilindungi oleh jaringan ikat yang dinamakan dengan meningen. Meningen terdiri dari 3 bagian, berturut-turut dari luar ke dalam yaitu Durameter, Arachnoid, Piameter. Diantara arachnoid dan piameter terdapat rongga sub arachnoid yang berisi cairan cerebrospinal. Cairan ini berfungsi untuk melindungi otak dan sumsum tulang belakang dari benturan, membasahi system saraf pusat dan membawa nutrisi. Cairan cerebrospinal dihasilkan oleh flexus coroid. • Medulla spinalis berperan juga sebagai salah satu pusat reflex. otak besar: 4 lobus (FRONTAL pusat memori,berfikir, kesadaran, kreativitas. PARIETAL pusat rangsang sensoris, TEMPORAL pusat pendengaran. OKSIPITAL  pusat penglihatan) thalamus : (stasiun relay semua rangsang sensoris kecuali pembau) Otak depan (proensefalon) : Otak Telensefalon  otak besar Hypothalamus:mengontrol aktifitas Sumber: wikimd.org (cerebrum) & Diensefalon  saraf simpatis & parasimpatis, pusat thalamus dan hypothalamus rasa kenyang, lapar, haus, pusat OTAK yang mengatur pola tidur/ bangun, Otak tengah (mesensefalon) emosi Otak belakang (Rombensefalon): Metensefalon  pons varolli & otak kecil icewsciencebiology.blogspot.com (cerebellum), Mielensefalon  medulla oblongata
  • 5.
    Proudly present by- *Iseu Laelasari* Otak tengah: pusat reflex gerak kepala dan badan sebagai respon terhadap sesuatu yang merangsang mata dan telinga -Otak kecil: (mengatur gerakan yang terkoordinasi seperti Struktur : ukuran  1,3-1,5 kg, berjalan, gerak otot lurik yang tidak disadari seperti gerakan jari dengan struktur melipat-lipat ketika main piano, gerakan tangan ketika bulu tangkis, dll, serta (gyrus/ tonjolan dan sulcus/ mengatur kesimbangan) lekukan). Otak terdiri dari bagian korteks (bagian luar) -Pons varolli: menghubungkan belahan otak kanan dan otak kiri, dan ventrikel (rongga otak menghubungakan cerebrum dengan cerebellum, berisi cairan serebrospinal) . menghubungkan cerebrum dengan medulla spinalis Jika bagian korteks otak disayat -Medulla oblongata: (pusat vasomotor, pusat pengatur otot-otot melintang, nampak dibawah pernafasan, pusat batuk, menelan, bersin, muntah dan berperan mikroskop materi abu terletak dalam membangunkan kesadaran dari keadaan tidur) disebelah luar sedangkan materi putih disebelah dalam. Keterangan : materi putih (white matter)  tersusun oleh akson-akson bermyelin, sedangkan materi abu (gray matter)  tersusun oleh kumpulan badan sel (Nampak abu karena badan sel mengandung inti sel). Perhatikan gambar otak berikut ini icewsciencebiology.blogspot.com
  • 6.
    Proudly present by- *Iseu Laelasari* Sumber: psbq.wordpress.com Sistem saraf tepi a. Saraf sadar/ somatis Untuk lebih memudah kalian dalam mengingat nama-nama dari 12 pasang saraf karanial dan 31 pasang saraf spinal, mari kita ikuti jembatan keledai berikut ini : Saraf kranial  Olga (I) pergi ke OPTIK (II) naik MOTOR (III) menabrak TROtoar (IV) ke tiga (TRI) (V), ABDUl (VI), Faisal (VII) dan AUDI (VIII) GiLa (IX) VArio (X) SPIN (XI) HIjau (XII).  bandingkan dengan tabel berikut ini… icewsciencebiology.blogspot.com
  • 7.
    Proudly present by- *Iseu Laelasari* Sumber: adriautami.wordpress.com Keterangan: nervus asesorius sama dengan nervus spinal Untuk mengingat fungsi dari serabut-serabut saraf di atas, kita dapat memahaminya dari penamaan. Misalkan saraf ke I (OLfaktorius) berhubungan dengan pembauan. Saraf ke II (OPTIKus) berhubungan dengan penglihatan, saraf ke VIII (AUDItori) berhubungan dengan pendengaran, dll… Saraf spinal  Kak SETO LUSA jadi KOKI  8 pasang serviks (leher), 12 pasang Toraks (punggung), 5 pasang Lumbar (Pinggang), 5 pasang Sakral (panggul) dan 1 pasang cocygeal (tulang ekor) . b. Saraf Otonom icewsciencebiology.blogspot.com
  • 8.
    Proudly present by- *Iseu Laelasari* Saraf otonom yang terdiri dari saraf simpatis dan saraf parasimpatis bekerja secara antagonis/ berlawanan. Umumnya saraf simpatis bekerja untuk memacu kerja/ mempercepat kerja, sedangkan parasimpatis bekerja untuk memperlambat, tetapi tidak selalu seperti itu. Untuk lebih memahami kerja dari saraf simpatis dan parasimpatis, mari kita cermati tabel berikut ini… SARAF SIMPATIS SARAF PARASIMPATIS Mempercepat denyut jantung Memperlambat denyut jantung Dilatasi (pelebaran) pupil Konstriksi (pengecilan) pupil Dilatasi bronkus Konstriksi bronkus Mengembangkan kantung kemih Mengerutkan kantung kemih Memperlambat kerja alat pencernaan Memacu kerja alat pencernaan Memperlambat ereksi Memacu ereksi Kontraksi pembuluh darah Dilatasi pembuluh darah GERAK REFLEKS Whats on u’r mind when u hear “reflex movement”??? Reflex dapat diartikan sebagai respon spontan sebagai bentuk pertahanan tubuh kita. Timbulah suatu pertanyaan, bagaimanakah proses reflex tersebut terjadi?. Rangsang  reseptor  neuron sensoris  medulla spinalis  neuron motoris  efektor Misalkan ketika tangan kamu terkena panci panas kemudian dengan cepat tangan langsung diangkat untuk menghindar tanpa berfikir terlebih dahulu. Proses berjalannya rangsang sampai kita menggerakan tangan adalah sebagai berikut: “Rangsang (misalkan panas) mengenai reseptor pada kulit kita, oleh reseptor rangsang ini akan di ubah menjadi impuls dan dibawa oleh neuron sensoris untuk disampaikan pada sumsum tulang belakang, didalam sumsung tulang belakang Impuls sensoris yang dibawa akan diinterpretasikan menjadi impuls motoris, melalui neuron asosiasi yang berada pada saraf pusat maka impuls sensoris yang telah dirubah menjadi impuls motoris diteruskan kepada neuron motoris, selanjutnya neuron motoris akan menuju efektor (otot) untuk memberikan respons motoris (misalkan menggerakan tangan)”. Dalam proses reflex ini terdapat suatu jalur berjalannya impuls yang dikenal dengan LENGKUNG REFLEKS. Apakah pusat refleks selalu berada pada sumsum tulang belakang???. Jawabnya tentu saja tidak. Pusat reflex dapat pula berada pada otak. Misalkan reflex batuk, bersin  terletak pada bagian medulla oblongata, reflex gerakan kepala dan badan sebagai respon terhadap sesuatu yang merangsang mata dan telinga  berpusat pada otak tengah, refleks dilatasi dan kontriksi pupil karena adanya rangsang cahaya berpusat pada korteks otak. SISTEM ENDOKRIN • Kelenjar endokrin dikatakan juga sebagai kelenjar buntu karena kelenjar ini tidak memiliki saluran khusus untuk mensekresikan sekret dalam bentuk hormon yang diproduksinya, sehingga hormon dikeluarkan ke dalam darah untuk ditranspor pada sel tubuh yang memerlukan. • Hormon itu bersifat spesifik, dia hanya akan bekerja pada sel-sel yang memiliki reseptor yang cocok dengan hormon tersebut (sel ini disebut sel target), sehingga walaupun hormon diangkut oleh darah dan menyebar pada seluruh bagian tubuh, tetapi hormon tidak akan bekerja jika bagian tubuh tersebut bukan merupakan sel target. Misalnya, hormon testosteron yang mempengaruhi ciri sekunder laki-laki seperti jenggot dan kumis, hanya akan menumbuhkan jenggot dan kumis pada bagian tertentu dari wajah. • Hormon pada dasarnya memiliki dua fungsi utama yaitu: (1) mengendalikan proses-proses yang terjadi di dalam tubuh seperti pertumbuhan, metabolisme, perkembangan seksual, dll dan (2) menjaga keseimbangan tubuh (homeostasis). Mari kita kelompokan hormon berdasarkan “waktu kerjanya” NO Kelompok Hormon 1 Hormon yang bekerja pada waktu/ usia tertentu (contoh : hormon reproduksi) 2 Hormon yang bekerja sampai batas waktu/usia tertentu (contoh : hormon pertumbuhan) 3 Hormon yang bekerja sepanjang waktu (contoh : hormon metabolisme) Hubungan antara hypothalamus, hipofisis dan kelenjar endokrin lainnya icewsciencebiology.blogspot.com
  • 9.
    Proudly present by- *Iseu Laelasari* Hypothalamus yang merupakan bagian dari otak depan berperan dalam mengontrol kerja dari kelenjar endokrin. Hypothalamus dapat menghasilkan suatu Regulating Hormon (Realising Faktor/RF  melepas/ on, dan Inhibiting Faktor/ IF  menghambat/ off) yang akan mempengaruhi kelenjar hipofisis/ pituitary untuk mengeluarkan atau menghambat sekresi hormon oleh kelenjar endokrin lain. Contohnya: ketika hormon yang diperlukan untuk metabolisme (contohnya hormon tiroksin) di dalam tubuh berkurang, maka hal ini akan menstimulus hypothalamus untuk mengeluarkan Realising Faktor berupa TSHRF (Thyroid Stimulating Hormon Realising Faktor) yang akan mempengaruhi hipofisis untuk mengeluarkan TSH (Thyroid Stimulating Hormon), TSH ini akan mempengaruhi kelenjar tiroid untuk mensekresikan tiroksin ke dalam tubuh. Jika kadar hormon tiroksin di dalam tubuh sudah dirasa cukup, maka hal ini akan kembali menstimulus hypothalamus untuk mengeluarkan suatu Inhibiting Faktor berupa TSHIF (Thyroid Stimulating Hormon Inhibiting Faktor) yang akan mempengaruhi hipofisis untuk menstop pengeluaran TSH, dengan dihambatnya pengeluaran TSH maka sekresi hormon tiroksin oleh kelenjar tiroid akan dihentikan…^_^ Jenis-jenis kelenjar endokrin dan hormon yang dihasilkannya . a. hipothalamus b. hipofisis Cakram epifisis tulang  GH Hypothalamus GHRF/ GHIF hormon pertumbuhan TSH Mempengaruhi Kelenjar TSHRF/ TSHIF tiroid  hormon tiroksin ACTH Mempengaruhi ACTHRF/ACTHIF Hypofisis/ MSH Mempengaruhi adrenal Pituitari anterior korteks  hormon FSH kortisol/kortison MSHRF/MSHIF LH Pigmen kulit  melanin FSHRF/FSHIF PROLAKTIN Pematangan folikel LHRF/LHIF Ovulasi PRF/PIF Kelenjar mamae  sekresi ASI ADH Disimpan di dalam Hypofisis/ OXYTOCIN Pituitari posterior Ket : ADH  berperan dalam meningkatkan permeabilitas TKD dan tubulus pengumpul terhadap air sehingga meningkatkan kadar air dalam darah, sedangkan Oxytocin  berperan dalam kontraksi otot rahim • Growth Hormon (GH)  mengeluarkan hormon pertumbuhan untuk mempengaruhi cakram epifisis tulang. Sewaktu cakram epifisis belum menutup, hormon pertumbuhan ini akan mempengaruhi pertumbuhan tulang ke arah atas-bawah, sedangkan setelah cakram epifisis menutup maka pertumbuhan tulang ke arah samping. Hormon pertumbuhan tidak mempengaruhi secara langsung terhadap tubuh, tetapi hormon ini akan merangsang sel-sel hati untuk menghasilkan sejenis peptida yang disebut dengan somatomedin. Somatomedin inilah yang akan mempengaruhi pertumbuhan pada epifisis tulang dan mempengaruhi mitosis sel-sel tulang dan otot. Kekurangan (hyposekresi) GH  dwarfisme (badan kerdil, mental normal), kelebihan (hypersekresi) GH pada waktu anak-anak  Gigantisme, jika pada waktu dewasa  akromegali. • Kelenjar Thyroid  menghasilkan hormon tiroksin yang berperan dalam metabolisme tubuh. hormon tiroksin ini dihasilkan oleh bagian sel folikel dari kelenjar thyroid. Kelebihan (hypersekresi) hormon tiroksin  basedow (tubuh kurus karena banyak glukosa, protein dan cadangan lemak terus dirombak, akibatnya cepat lapar, jumlah keringat berlebih bahkan berkeringat pada saat cuaca dingin) sedangkan kekurangan (hyposekresi) hormone tiroksin  kretinisme (badan kerdil dan mental abnormal/ gangguan mental). Selain icewsciencebiology.blogspot.com
  • 10.
    Proudly present by- *Iseu Laelasari* itu, bagian parafolikel dari kelenjar thyroid  menghasilkan hormone calsitonin  berperan ketika kadar kalsium dalam darah berlebih, selanjutnya kalsium dari darah didepositkan ke dalam tulang. • Kelenjar parathyroid  menghasilkan parathormon yang bekerja antagonis dengan hormon calsitonin. Parathormon  berperan ketika kadar kalsium darah rendah. Kalsium dalam tulang akan dideposit ke dalam darah, sehingga kadar kalsium darah meningkat. Hyposekresi parathormon akan menyebabkan keadaan otot yang tetanic/ tetanus (kejang otot), sedangkan hypersekresi parathormon akan menyebabkan osteoporosis, tulang mudah membengkok dan batu ginjal. Kelenjar adrenal (suprarenal) Adrenal medula Adrenal korteks Hormon adrenalin Hormon noradrenalin Zona glomerulosa Zona fasciculata Zona retikulosa Hormon mineralocorticoid Hormon gonadocorticoid Berperan dalam keadaan Hormon glucocorticoid darurat (butuh energi Mengatur volume darah dan secepat mungkin). Kedua kadar mineral (Na, K) dalam hormon ini berperan darah Hormon ini berupa mengubah glycogen  hormon androgen dan glukosa estrogen  Mengatur metabolisme berhubungan dengan glukosa perkembangan sex seseorang Hormon Pencernaan KELENJAR PANKREAS a. Hormon Lambung  Gastrin “bekerja ketika makanan masuk ke dalam lambung dan akan merangsang sekresi getah lambung ” b. Hormon Duodenum  sekretin dan kolesistokinin “bekerja ketika makananendokrin Bagian eksokrin Bagaian yang bersifat asam masuk dari lambung menuju duodenum, selanjutnya akan merangsang sekresi getah empedu dan getah pankreas” c. Hormon Pankreas  terdapat pada pulau Langerhans Pulau Langerhans Mensekresikan getah pancreas (enzim-enzim pencernaan) Sel-α Sel-β Sel -Δ Menghasilkan Menghasilkan Menghasilkan hormon hormon glukagon hormon insulin somatostatin yang berperan yang berperan yang berperan menghambat kerja icewsciencebiology.blogspot.com dalam mengubah dalam mengubah somatomedin (menghambat glikogen  glukosa glukosa  glikogen pertumbuhan)
  • 11.
    Proudly present by- *Iseu Laelasari* itu, bagian parafolikel dari kelenjar thyroid  menghasilkan hormone calsitonin  berperan ketika kadar kalsium dalam darah berlebih, selanjutnya kalsium dari darah didepositkan ke dalam tulang. • Kelenjar parathyroid  menghasilkan parathormon yang bekerja antagonis dengan hormon calsitonin. Parathormon  berperan ketika kadar kalsium darah rendah. Kalsium dalam tulang akan dideposit ke dalam darah, sehingga kadar kalsium darah meningkat. Hyposekresi parathormon akan menyebabkan keadaan otot yang tetanic/ tetanus (kejang otot), sedangkan hypersekresi parathormon akan menyebabkan osteoporosis, tulang mudah membengkok dan batu ginjal. Kelenjar adrenal (suprarenal) Adrenal medula Adrenal korteks Hormon adrenalin Hormon noradrenalin Zona glomerulosa Zona fasciculata Zona retikulosa Hormon mineralocorticoid Hormon gonadocorticoid Berperan dalam keadaan Hormon glucocorticoid darurat (butuh energi Mengatur volume darah dan secepat mungkin). Kedua kadar mineral (Na, K) dalam hormon ini berperan darah Hormon ini berupa mengubah glycogen  hormon androgen dan glukosa estrogen  Mengatur metabolisme berhubungan dengan glukosa perkembangan sex seseorang Hormon Pencernaan KELENJAR PANKREAS a. Hormon Lambung  Gastrin “bekerja ketika makanan masuk ke dalam lambung dan akan merangsang sekresi getah lambung ” b. Hormon Duodenum  sekretin dan kolesistokinin “bekerja ketika makananendokrin Bagian eksokrin Bagaian yang bersifat asam masuk dari lambung menuju duodenum, selanjutnya akan merangsang sekresi getah empedu dan getah pankreas” c. Hormon Pankreas  terdapat pada pulau Langerhans Pulau Langerhans Mensekresikan getah pancreas (enzim-enzim pencernaan) Sel-α Sel-β Sel -Δ Menghasilkan Menghasilkan Menghasilkan hormon hormon glukagon hormon insulin somatostatin yang berperan yang berperan yang berperan menghambat kerja icewsciencebiology.blogspot.com dalam mengubah dalam mengubah somatomedin (menghambat glikogen  glukosa glukosa  glikogen pertumbuhan)
  • 12.
    Proudly present by- *Iseu Laelasari* itu, bagian parafolikel dari kelenjar thyroid  menghasilkan hormone calsitonin  berperan ketika kadar kalsium dalam darah berlebih, selanjutnya kalsium dari darah didepositkan ke dalam tulang. • Kelenjar parathyroid  menghasilkan parathormon yang bekerja antagonis dengan hormon calsitonin. Parathormon  berperan ketika kadar kalsium darah rendah. Kalsium dalam tulang akan dideposit ke dalam darah, sehingga kadar kalsium darah meningkat. Hyposekresi parathormon akan menyebabkan keadaan otot yang tetanic/ tetanus (kejang otot), sedangkan hypersekresi parathormon akan menyebabkan osteoporosis, tulang mudah membengkok dan batu ginjal. Kelenjar adrenal (suprarenal) Adrenal medula Adrenal korteks Hormon adrenalin Hormon noradrenalin Zona glomerulosa Zona fasciculata Zona retikulosa Hormon mineralocorticoid Hormon gonadocorticoid Berperan dalam keadaan Hormon glucocorticoid darurat (butuh energi Mengatur volume darah dan secepat mungkin). Kedua kadar mineral (Na, K) dalam hormon ini berperan darah Hormon ini berupa mengubah glycogen  hormon androgen dan glukosa estrogen  Mengatur metabolisme berhubungan dengan glukosa perkembangan sex seseorang Hormon Pencernaan KELENJAR PANKREAS a. Hormon Lambung  Gastrin “bekerja ketika makanan masuk ke dalam lambung dan akan merangsang sekresi getah lambung ” b. Hormon Duodenum  sekretin dan kolesistokinin “bekerja ketika makananendokrin Bagian eksokrin Bagaian yang bersifat asam masuk dari lambung menuju duodenum, selanjutnya akan merangsang sekresi getah empedu dan getah pankreas” c. Hormon Pankreas  terdapat pada pulau Langerhans Pulau Langerhans Mensekresikan getah pancreas (enzim-enzim pencernaan) Sel-α Sel-β Sel -Δ Menghasilkan Menghasilkan Menghasilkan hormon hormon glukagon hormon insulin somatostatin yang berperan yang berperan yang berperan menghambat kerja icewsciencebiology.blogspot.com dalam mengubah dalam mengubah somatomedin (menghambat glikogen  glukosa glukosa  glikogen pertumbuhan)