Computer-Mediated
  Problem-Based
     Learning
          A presentation by Kimberly Hogg,
   in partial fulfillment for course Education 6610:
      Research in Computers in the Curriculum
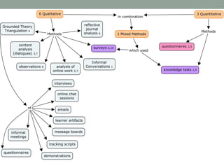
Methods
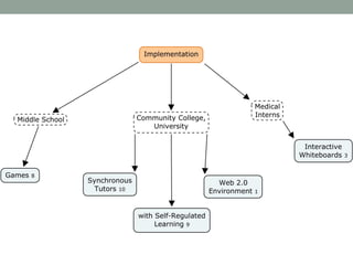
Findings
Discussion
Conclusion
Implications
Limitations
References
References

1. Buus, L. (2012). Scaffolding teachers integrate social
    media into a problem-based learning approach? The
    Electronic Journal of e-Learning, 10(1), 13–
    22. Retrieved from
    http://www.ejel.org/issue/download.html?idArticle=175

2. Dalsgaard, C. & Godsk, M. (2007). Transforming
    traditional lectures into problem‐based blended learning:
    challenges and experiences. Open Learning: The
    Journal of Open, Distance and e-Learning, 22:1, 29-42.
    doi:10.1080/02680510601100143
3. Lu, J., Lajoie, S. P., & Wiseman, J. (2010). Scaffolding
    problem-based learning with CSCL tools. International
    Journal of Computer-Supported Collaborative Learning, 5(3),
    283–298. doi:10.1007/s11412-010-9092-6

4. Mayer, C., Musser, D., & Remidez, H. (2002). Description of a
    web-driven, problem-based learning environment and study
    of the efficacy of implementation in educational leader
    preparation. Computers in the Schools, 18(1), 249–265.

5. McLinden, M., McCall, S., Hinton, D., & Weston, A. (2006).
    Participation in online problem‐based learning: Insights from
    postgraduate teachers studying through open and distance
    education. Distance Education, 27(3), 331–353.
    doi:10.1080/01587910600940422
6. Park, S. H., & Ertmer, P. A. (2008). Examining barriers in
    technology-enhanced problem-based learning: Using a
    performance support systems approach. British Journal
    of Educational Technology, 39(4), 631–643.
    doi:10.1111/j.1467-8535.2008.00858.x

7. Ronteltap, F., & Eurelings, A. (2002). Activity and
    interaction of students in an electronic learning
    environment for problem-based learning. Distance
    Education, 23(1), 11–22. doi:10.1080/0158791

8. Samsonov, P., Pedersen, S., & Christine, L. (2006). Using
    problem-based learning software with at-risk
    students. Computers in the Schools, 23(1-2), 111–124.
9. Shen, P., Lee, T., & Tsai, C. (2007). Applying web-
    enabled problem-based learning and self-regulated
    learning to enhance computing skills of Taiwan’s
    vocational students : A quasi-experimental study of a
    short-term module. The Electronic Journal of e-
    Learning, 5(2), 147–156. Retrieved from:
    http://www.ejel.org/issue/download.html?idArticle=46

10. Zumbach, J., & Spraul, P. (2007). The role of expert
   and novice tutors in computer mediated and face-to-face
   problem-based learning. Research and Practice in
   Technology Enhanced Learning, 02(02), 161–187.
   doi:10.1142/S1793206807000336

Computer-Mediated Problem-Based Learning

  • 1.
    Computer-Mediated Problem-Based Learning A presentation by Kimberly Hogg, in partial fulfillment for course Education 6610: Research in Computers in the Curriculum
  • 3.
  • 6.
  • 9.
  • 11.
  • 13.
  • 15.
  • 17.
  • 18.
    References 1. Buus, L.(2012). Scaffolding teachers integrate social media into a problem-based learning approach? The Electronic Journal of e-Learning, 10(1), 13– 22. Retrieved from http://www.ejel.org/issue/download.html?idArticle=175 2. Dalsgaard, C. & Godsk, M. (2007). Transforming traditional lectures into problem‐based blended learning: challenges and experiences. Open Learning: The Journal of Open, Distance and e-Learning, 22:1, 29-42. doi:10.1080/02680510601100143
  • 19.
    3. Lu, J.,Lajoie, S. P., & Wiseman, J. (2010). Scaffolding problem-based learning with CSCL tools. International Journal of Computer-Supported Collaborative Learning, 5(3), 283–298. doi:10.1007/s11412-010-9092-6 4. Mayer, C., Musser, D., & Remidez, H. (2002). Description of a web-driven, problem-based learning environment and study of the efficacy of implementation in educational leader preparation. Computers in the Schools, 18(1), 249–265. 5. McLinden, M., McCall, S., Hinton, D., & Weston, A. (2006). Participation in online problem‐based learning: Insights from postgraduate teachers studying through open and distance education. Distance Education, 27(3), 331–353. doi:10.1080/01587910600940422
  • 20.
    6. Park, S.H., & Ertmer, P. A. (2008). Examining barriers in technology-enhanced problem-based learning: Using a performance support systems approach. British Journal of Educational Technology, 39(4), 631–643. doi:10.1111/j.1467-8535.2008.00858.x 7. Ronteltap, F., & Eurelings, A. (2002). Activity and interaction of students in an electronic learning environment for problem-based learning. Distance Education, 23(1), 11–22. doi:10.1080/0158791 8. Samsonov, P., Pedersen, S., & Christine, L. (2006). Using problem-based learning software with at-risk students. Computers in the Schools, 23(1-2), 111–124.
  • 21.
    9. Shen, P.,Lee, T., & Tsai, C. (2007). Applying web- enabled problem-based learning and self-regulated learning to enhance computing skills of Taiwan’s vocational students : A quasi-experimental study of a short-term module. The Electronic Journal of e- Learning, 5(2), 147–156. Retrieved from: http://www.ejel.org/issue/download.html?idArticle=46 10. Zumbach, J., & Spraul, P. (2007). The role of expert and novice tutors in computer mediated and face-to-face problem-based learning. Research and Practice in Technology Enhanced Learning, 02(02), 161–187. doi:10.1142/S1793206807000336