ASLINA SAAD
21st-century learning: Project Based Learning (PBL) and
Computational Thinking (CT)
Department of Computer Science & Digital Technology
Faculty of Computing & Meta-Technology
Universiti Pendidikan Sultan Idris
2
3
4
5
1
BACKGROUND (Future Job, Computer Science, Basics of
Computer Science, ICT in Elementary School, PAK21. )
THE PROBLEM
PROJECT-BASED LEARNING-COMPUTATIONAL THINKING
RESEARCH, PUBLICATION AND CONSULTATION IN PBL-CT
FUTURE RESEARCH
CONTENT
2023 REPORT
MYFutureJobs- Kementerian Sumber Manusia
2023 REPORT
The high offering of computing academic programs by many Higher
Education Institutions (HEIs) around the world is in line with the rapid
growth of IR 4.0 and IR 5.0.
Along with that, student enrollment in computing-related programs at
universities around the world has increased dramatically.
It is also encouraged by the prospect of computing-related jobs that are in
high demand, particularly related to application development, software and
information systems.
COMPUTING EDUCATION PROGRAM
COMPUTING EDUCATION PROGRAM- MQA
Computing includes 5 major discipline namely Computer Science, Information
Systems, Information Technology, Data Science and Software Engineering.
In essence, computing is a practice-oriented discipline that emphasizes the
development, processes and practical use of tools in addition to concepts and
theories.
Application and software development requires various skills obtained from
several courses such as Database Systems, System Analysis and Design, Project
Management, Web Programming, Software Requirements and Specifications
and Software Design.
• Aim: Technology maker vs tech. user.
• Basics of Computer Science (Lower Secondary)
• SK is offered as an elective subject in Malaysian Certificate of Education (SPM) since 2017.
First exam 2019
• ICT (STPM)
• Matriculation (Computer Science New Programme- currently is only subject)
COMPUTER SCIENCE :Malaysia Education system
MCE ACHIEVEMENT
Problem Solving
deficiencies
Ineffective Learning
strategies
Problem ??
PROBLEM:
PAPER 2: WEB BASED INFORMATION SYSTEMS DEVELOPMENT
As a new subject with new requirement and examination format, teachers face
various problems and constraints in guiding students developing an Information
System, the coursework of the Malaysia Certificate Examination (MCE).
Issues related to Educators and Computing
Previous research has revealed issues influencing the quality of teaching computing topics in
secondary schools around the world including available support resources for teachers and skill
sets (Diana Kirk et al, 2022).
Despite efforts to expand CS in schools, there has been a 25% decline in CS teachers over the
past decade, which is disproportionate when compared to English teachers (4% decline),
Mathematics (6% decline), and Physics in Scotland (Yadav et al., 2016).
Yadev et al, (2016) highlighted the challenges in evaluating the quality of a large number of
online teaching resources and training a large number of new K-12 teachers. The report also
stressed that schools are struggling to fill CS teacher vacancies.
Diana et al. (2022) conclude that teachers possess a variety of skill sets and often have had little
previous exposure to programming. Teachers found learning to program is challenging, thus
many teachers find themselves unprepared and lacking in confidence.
According to her, a U.S. study suggested that teachers who lack computing expertise are less
likely to engage students in CS practices.
Diana et al. (2022) stated that there has been a rapid shift towards teaching programming in high
schools around the world where many teachers without formal training in Computing are now
expected to become familiar with programming concepts and techniques.
Furthermore, the survey by Tim Bell (2013) found that teachers generally had a low level of self-
confidence, with nearly 50% feeling any confidence about teaching computer science while 64%
feeling any confidence about teaching the programming, specifically.
Issues related to Educators and Computing
INITIATIVE :
Several CT training/workshop series (MDEC-KPM)
Primary school teacher (CT)
Secondary school teacher (CT/ CS)
Matriculation
RBT teacher (Form 2/electronic)
ASK-CT module (https://mdec.my/mydigitalmaker/teachers/resources/)
Recommendation
Problem Solving
deficiencies
Ineffective Learning
strategies
Using PBL-CT approach in teaching and learning
https://www.youtube.com/watch?v=6JrjiSRhPEk
01 START WITH A QUESTION
02 REAL SITUATION
03 COLLABORATIVE
ENVIRONMENT
04 CREATE REAL RESULTS
05 GUIDED BY THE EDUCATOR
06
PROJECT-BASED
LEARNING: LEARNING
STRATEGIES
SUPPORT MATERIALS
(SCAFFOLDING)
Finzer et al. (2018) described five features of PBL including collaborating with other students,
teachers, and members of society and producing artefacts. It also involves planning and
performing investigations to answer questions and using technology tools whenever appropriate.
Touitou et al. (2018) listed six (6) key features of PBL classrooms that are similar to Finzer et al.
(2018), with some elaborations on the use of learning tools and also scaffolds to support
students' learning.
Asunda (2018) affirms that students learn through participation in project-based learning where
they make connections between different ideas and areas of knowledge facilitated by the
teacher through coaching rather than using lectures or step-by-step guidance.
Similar to constructivism learning theory, 7 project development process enables students to
construct their own knowledge through exploration and provides opportunities for meaningful
learning about the subjects of their study(Chiu, 2020).
PROJECT- BASED LEARNING
Computational thinking is the thought processes
involved in formulating problems and their
solutions so that the solutions are represented in a
form that can be effectively carried out by an
information-processing agent (Cuny, Snyder, &
Wing, 10).
RECOMMENDATION: USING PBL-CT
01
01 INQUIRY BASED
02 STUDENTS’ CENTRIC
03 HANDS-ON
application’s usability aspect, among
the programming lecturers
06 ISO 9241-11 usability standard
STANDARD
COMPUTATIONAL THINKING – PROBLEM SOLVING
TECHNIQUES
Computational Thinking (CT) is a must skill to develop a sound problem-solving ability
in the 21st century.
https://www.youtube.com/watch?v=tIn6cjU0ZZk
Computational Thinking (CT) is a must skill to develop a sound problem-solving ability in the
21st century.
Numerous efforts have been pursued to develop strong CT among school students through the
implementation of learning activities that nurture such a skill in most of the school subjects
across countries in the world.
Hsu (2018) assert that CT is currently an important subject of national education in many
countries. Some countries have classified CT as a national program or have prepared new
teaching materials and textbooks including Korea (Kim, 2021), Australia (Falkner et al., 2014),
Mongolia (Ulzii-Orshikh and Dougherty,2020) and UK (Brown et al.,2014).
This effort would increase teachers’ knowledge about CT and ultimately encourage the
implementation of CT in various courses using numerous strategies.
COMPUTATIONAL THINKING
One of the most adopted approaches to integrate CT in various content subject areas is
Project-Based Learning (PBL) (Yang et al, 2020).
This is in line with Hsu et al.(2018) who found PBL as one of the most popular learning
strategies in the teaching of CT, leading other 12 learning strategies.
Furthermore, Nurhidayah et al (2020), affirms the appropriate learning model to face the 21st
century is the PBL model which is considered capable of being used to cultivate 21st-century
skills. Teachers’ ability to execute PBL in practice determines the effectiveness of such learning.
In addition, teachers’ implementation of PBL has been shown to greatly affect students’
content understanding and development of skills (Aksela and Haatainen, 2019).
Nurhidayah et al. (2020) asserts that students need to be mentored and supported effectively
while implementing PBL.
PROJECT- BASED LEARNING – COMPUTATIONAL THINKING
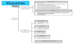
The study identified several common elements for the PBL-CT framework
formulation, indicating scaffolding and inquiry are the most commonly applied
techniques, with visual tools dominating the PBL-CT implementation.
Most articles involved computing, followed by STEM, with a few originating
from non-STEM fields.
The most implemented techniques
INQUIRY SCAFFOLDING
Inquiry lessons can be classified as open inquiry, guided inquiry or structured
inquiry based on the relative level of scaffolding (Hit and Smith, 2017)
A structured inquiry lesson is the most scaffolded
The most implemented tools
VISUALISATION
TOOLS
PROGRAMMING
NON
PROGRAMMING
Inquiry
O2
via extensive dialogue where lecturers pose questions, lecturer-led whole-class discussions, and group
discussions are encouraged
overall guiding questions and sub-questions drove each project's learning objectives and activities.
Design a Problem-Solving Chart, focusing on hands-on problem solving based on the engineering
design process to help students understand and learn to use CT.
Worksheet .
classified as open inquiry, guided inquiry or structured inquiry
Open-ended driving question
Driving Question Board (DQB) to the Activity Summary Board (ASB)
Data-driven inquiry- explored a rich data set and observed patterns, asked questions suggested by
the data, and pursued answers about underlying phenomena
SCAFFOLDING IN PBL-CT
The purpose of scaffolding is to train the students to solve problems independently (Hsu et al.,2018).
Scaffolding refers to a variety of instructional techniques used to move students progressively towards
stronger, more robust understanding and, ultimately, greater independence in the learning process
VISUALIZATION
TOOLS
Problem Solving
deficiencies
Ineffective Learning
strategies
Examples of PBL-CT Initiative
Modul Projek SPM- Secondary school
Modul Projek SPM- University
MTR2043
English writing- Primary School
Writing
Pre -school
Tauhid
PREVIOUS CONSULTATION PROJECT
Semakan Kurikulum Sains Komputer (2022- 2023)
Pembinaan Kompetensi Digital Murid (pra sekolah- menengah atas)
Pembinaan Program Sains Komputer Matrikulasi
Penilai luar program Sistem Maklumat Kolej Vokasional
Panel Penilai MQA bidang Sistem Maklumat dan Teknologi Maklumat (2013- kini)
Peringkat PhD, Sarjana, Sarjana Muda, Diploma Lanjutan, Diploma dan Sijil
CURRENT CONSULTATION PROJECT
Computational Thinking (CT) Module To Develop Writing Skills For Primary School Student
Pembinaan Aplikasi Modul Aktiviti Menggunakan Pemikiran Komputasional Bagi Komponen Akidah Dan Ayat
Kefahaman Subjek Pendidikan Islam KSSM
Pembinaaan Modul Tahfiz Pra Ulul Albab (ijtihadik) menggunakan Konsep pemikiran Komputasional
Modul PBL-CT Projek Pembangunan Sistem Maklumat SPM
A review of Project-Based Learning (PBL) and Computational Thinking (CT) in teaching and learning S Aslina, Z
Suhaila Learning and Motivation 78, 2-12
Students’ computational thinking skill through cooperative learning based on hands-on, inquiry-based, and
student-centric learning approaches A Saad
Universal Journal of Educational Research 8 (1), 290-296
A Review of Teaching and Learning Approach in Implementing Project-Based Learning (PBL) with Computational
Thinking (CT). Information Technologies and Learning Tools
The Effectiveness of Project Based Learning with Computational Thinking Techniques in a Software Engineering
Project Course
RESEARCH & PUBLICATION RELATED TO CT AND PBL
INFORMATION SYSTEMS AND INTERNET COMPUTING
Information systems, software dan digital technology including
- development,
- management
- use and impact
- education and training.
Head of SIG
Information Systems & Technology Integration
MQA Panel (IS & IT)
PBL-CT Banjarmasin.pptx

PBL-CT Banjarmasin.pptx

  • 1.
    ASLINA SAAD 21st-century learning:Project Based Learning (PBL) and Computational Thinking (CT) Department of Computer Science & Digital Technology Faculty of Computing & Meta-Technology Universiti Pendidikan Sultan Idris
  • 2.
    2 3 4 5 1 BACKGROUND (Future Job,Computer Science, Basics of Computer Science, ICT in Elementary School, PAK21. ) THE PROBLEM PROJECT-BASED LEARNING-COMPUTATIONAL THINKING RESEARCH, PUBLICATION AND CONSULTATION IN PBL-CT FUTURE RESEARCH CONTENT
  • 4.
  • 5.
  • 6.
  • 7.
    The high offeringof computing academic programs by many Higher Education Institutions (HEIs) around the world is in line with the rapid growth of IR 4.0 and IR 5.0. Along with that, student enrollment in computing-related programs at universities around the world has increased dramatically. It is also encouraged by the prospect of computing-related jobs that are in high demand, particularly related to application development, software and information systems. COMPUTING EDUCATION PROGRAM
  • 8.
    COMPUTING EDUCATION PROGRAM-MQA Computing includes 5 major discipline namely Computer Science, Information Systems, Information Technology, Data Science and Software Engineering. In essence, computing is a practice-oriented discipline that emphasizes the development, processes and practical use of tools in addition to concepts and theories. Application and software development requires various skills obtained from several courses such as Database Systems, System Analysis and Design, Project Management, Web Programming, Software Requirements and Specifications and Software Design.
  • 9.
    • Aim: Technologymaker vs tech. user. • Basics of Computer Science (Lower Secondary) • SK is offered as an elective subject in Malaysian Certificate of Education (SPM) since 2017. First exam 2019 • ICT (STPM) • Matriculation (Computer Science New Programme- currently is only subject) COMPUTER SCIENCE :Malaysia Education system
  • 10.
  • 11.
  • 12.
    PROBLEM: PAPER 2: WEBBASED INFORMATION SYSTEMS DEVELOPMENT As a new subject with new requirement and examination format, teachers face various problems and constraints in guiding students developing an Information System, the coursework of the Malaysia Certificate Examination (MCE).
  • 13.
    Issues related toEducators and Computing Previous research has revealed issues influencing the quality of teaching computing topics in secondary schools around the world including available support resources for teachers and skill sets (Diana Kirk et al, 2022). Despite efforts to expand CS in schools, there has been a 25% decline in CS teachers over the past decade, which is disproportionate when compared to English teachers (4% decline), Mathematics (6% decline), and Physics in Scotland (Yadav et al., 2016). Yadev et al, (2016) highlighted the challenges in evaluating the quality of a large number of online teaching resources and training a large number of new K-12 teachers. The report also stressed that schools are struggling to fill CS teacher vacancies.
  • 14.
    Diana et al.(2022) conclude that teachers possess a variety of skill sets and often have had little previous exposure to programming. Teachers found learning to program is challenging, thus many teachers find themselves unprepared and lacking in confidence. According to her, a U.S. study suggested that teachers who lack computing expertise are less likely to engage students in CS practices. Diana et al. (2022) stated that there has been a rapid shift towards teaching programming in high schools around the world where many teachers without formal training in Computing are now expected to become familiar with programming concepts and techniques. Furthermore, the survey by Tim Bell (2013) found that teachers generally had a low level of self- confidence, with nearly 50% feeling any confidence about teaching computer science while 64% feeling any confidence about teaching the programming, specifically. Issues related to Educators and Computing
  • 15.
    INITIATIVE : Several CTtraining/workshop series (MDEC-KPM) Primary school teacher (CT) Secondary school teacher (CT/ CS) Matriculation RBT teacher (Form 2/electronic) ASK-CT module (https://mdec.my/mydigitalmaker/teachers/resources/)
  • 16.
  • 17.
  • 18.
    01 START WITHA QUESTION 02 REAL SITUATION 03 COLLABORATIVE ENVIRONMENT 04 CREATE REAL RESULTS 05 GUIDED BY THE EDUCATOR 06 PROJECT-BASED LEARNING: LEARNING STRATEGIES SUPPORT MATERIALS (SCAFFOLDING)
  • 19.
    Finzer et al.(2018) described five features of PBL including collaborating with other students, teachers, and members of society and producing artefacts. It also involves planning and performing investigations to answer questions and using technology tools whenever appropriate. Touitou et al. (2018) listed six (6) key features of PBL classrooms that are similar to Finzer et al. (2018), with some elaborations on the use of learning tools and also scaffolds to support students' learning. Asunda (2018) affirms that students learn through participation in project-based learning where they make connections between different ideas and areas of knowledge facilitated by the teacher through coaching rather than using lectures or step-by-step guidance. Similar to constructivism learning theory, 7 project development process enables students to construct their own knowledge through exploration and provides opportunities for meaningful learning about the subjects of their study(Chiu, 2020). PROJECT- BASED LEARNING
  • 20.
    Computational thinking isthe thought processes involved in formulating problems and their solutions so that the solutions are represented in a form that can be effectively carried out by an information-processing agent (Cuny, Snyder, & Wing, 10). RECOMMENDATION: USING PBL-CT
  • 21.
    01 01 INQUIRY BASED 02STUDENTS’ CENTRIC 03 HANDS-ON application’s usability aspect, among the programming lecturers 06 ISO 9241-11 usability standard STANDARD COMPUTATIONAL THINKING – PROBLEM SOLVING TECHNIQUES Computational Thinking (CT) is a must skill to develop a sound problem-solving ability in the 21st century. https://www.youtube.com/watch?v=tIn6cjU0ZZk
  • 22.
    Computational Thinking (CT)is a must skill to develop a sound problem-solving ability in the 21st century. Numerous efforts have been pursued to develop strong CT among school students through the implementation of learning activities that nurture such a skill in most of the school subjects across countries in the world. Hsu (2018) assert that CT is currently an important subject of national education in many countries. Some countries have classified CT as a national program or have prepared new teaching materials and textbooks including Korea (Kim, 2021), Australia (Falkner et al., 2014), Mongolia (Ulzii-Orshikh and Dougherty,2020) and UK (Brown et al.,2014). This effort would increase teachers’ knowledge about CT and ultimately encourage the implementation of CT in various courses using numerous strategies. COMPUTATIONAL THINKING
  • 23.
    One of themost adopted approaches to integrate CT in various content subject areas is Project-Based Learning (PBL) (Yang et al, 2020). This is in line with Hsu et al.(2018) who found PBL as one of the most popular learning strategies in the teaching of CT, leading other 12 learning strategies. Furthermore, Nurhidayah et al (2020), affirms the appropriate learning model to face the 21st century is the PBL model which is considered capable of being used to cultivate 21st-century skills. Teachers’ ability to execute PBL in practice determines the effectiveness of such learning. In addition, teachers’ implementation of PBL has been shown to greatly affect students’ content understanding and development of skills (Aksela and Haatainen, 2019). Nurhidayah et al. (2020) asserts that students need to be mentored and supported effectively while implementing PBL. PROJECT- BASED LEARNING – COMPUTATIONAL THINKING
  • 24.
    The study identifiedseveral common elements for the PBL-CT framework formulation, indicating scaffolding and inquiry are the most commonly applied techniques, with visual tools dominating the PBL-CT implementation. Most articles involved computing, followed by STEM, with a few originating from non-STEM fields.
  • 25.
    The most implementedtechniques INQUIRY SCAFFOLDING Inquiry lessons can be classified as open inquiry, guided inquiry or structured inquiry based on the relative level of scaffolding (Hit and Smith, 2017) A structured inquiry lesson is the most scaffolded
  • 26.
    The most implementedtools VISUALISATION TOOLS PROGRAMMING NON PROGRAMMING
  • 28.
    Inquiry O2 via extensive dialoguewhere lecturers pose questions, lecturer-led whole-class discussions, and group discussions are encouraged overall guiding questions and sub-questions drove each project's learning objectives and activities. Design a Problem-Solving Chart, focusing on hands-on problem solving based on the engineering design process to help students understand and learn to use CT. Worksheet . classified as open inquiry, guided inquiry or structured inquiry Open-ended driving question Driving Question Board (DQB) to the Activity Summary Board (ASB) Data-driven inquiry- explored a rich data set and observed patterns, asked questions suggested by the data, and pursued answers about underlying phenomena
  • 29.
    SCAFFOLDING IN PBL-CT Thepurpose of scaffolding is to train the students to solve problems independently (Hsu et al.,2018). Scaffolding refers to a variety of instructional techniques used to move students progressively towards stronger, more robust understanding and, ultimately, greater independence in the learning process
  • 30.
  • 33.
  • 34.
    Modul Projek SPM-Secondary school
  • 36.
  • 37.
  • 40.
  • 41.
  • 42.
  • 43.
  • 44.
  • 45.
    Semakan Kurikulum SainsKomputer (2022- 2023) Pembinaan Kompetensi Digital Murid (pra sekolah- menengah atas) Pembinaan Program Sains Komputer Matrikulasi Penilai luar program Sistem Maklumat Kolej Vokasional Panel Penilai MQA bidang Sistem Maklumat dan Teknologi Maklumat (2013- kini) Peringkat PhD, Sarjana, Sarjana Muda, Diploma Lanjutan, Diploma dan Sijil CURRENT CONSULTATION PROJECT
  • 46.
    Computational Thinking (CT)Module To Develop Writing Skills For Primary School Student Pembinaan Aplikasi Modul Aktiviti Menggunakan Pemikiran Komputasional Bagi Komponen Akidah Dan Ayat Kefahaman Subjek Pendidikan Islam KSSM Pembinaaan Modul Tahfiz Pra Ulul Albab (ijtihadik) menggunakan Konsep pemikiran Komputasional Modul PBL-CT Projek Pembangunan Sistem Maklumat SPM A review of Project-Based Learning (PBL) and Computational Thinking (CT) in teaching and learning S Aslina, Z Suhaila Learning and Motivation 78, 2-12 Students’ computational thinking skill through cooperative learning based on hands-on, inquiry-based, and student-centric learning approaches A Saad Universal Journal of Educational Research 8 (1), 290-296 A Review of Teaching and Learning Approach in Implementing Project-Based Learning (PBL) with Computational Thinking (CT). Information Technologies and Learning Tools The Effectiveness of Project Based Learning with Computational Thinking Techniques in a Software Engineering Project Course RESEARCH & PUBLICATION RELATED TO CT AND PBL
  • 47.
    INFORMATION SYSTEMS ANDINTERNET COMPUTING Information systems, software dan digital technology including - development, - management - use and impact - education and training. Head of SIG Information Systems & Technology Integration MQA Panel (IS & IT)