Presented by :
Day one
Mechanical Pumps
Presented by : sherif farag.
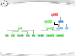
Types of pumps
Pumps can be categorized due to 2 main points
1- design
And here we have 2 types
. Positive displacement pumps : and here we
have 2 sub categories
1st
is the rotary pumps like gear pump- vane
pump
-parallel cylinder pump
2nd
is displacement pump like piston pump-
diaphragm pump
Gear pump:
No
maintenance
“replace”
High cost
Up to 200 bar
Vane pump:
Low maintenance cost
Require rotating balancing
Up to 250 bar
Rotary pumps
Parallel cylinder pump:
.Even no of cylinder for dynamic balance
.swash plate is tilting
.low leakage so high pressure up to 600
bar
Displacement pumps
Piston pump
Should not work in solo due
to delivery delay.
Or install a spare tank
Diaphragm pump
Approximate no leakage”fuel
pump”
Easy to maintenance
• Dynamic head pumps like axial pump-
centrifugal pump
Centrifugal pump Axial pump
Intake flow parallel to
propeller axis
Delivery flow perpendicular
to the propeller axis
Intake flow as delivery flow
parallel to the propeller axis
2- Duty
Pumps can be categorized according to the
duty because certain pump can deliver high
flow rate flow with low or intermediate pressure
head and another deliver high pressure head
with low flow rate
For the positive displacement pump it delivers
high pressure flow but with low flow rate
For dynamic head pump it delivers high flow
rate flow with low pressure head(axial pump
delivers high flow rate than centrifugal pump
Impeller profile
Impeller profile is responsible for the
efficiency of the pump and it’s very
important to choose it wisely according to
the desired application
1-closed impeller :
Suitable for light non viscous
fluids
2-semi open impeller:
A moderate size between closed
And open impeller and has a wide
usage in industry
3- open impeller
Very useful in high viscous fluids
applications as well as multi phase
fluids ”like concrete”
Main elements of centrifugal pump
construction
casing
Design of pump-suction piping
• KEEP SUCTION PIPING AS SHORT AS
POSSIBLE
a straight run pipe length equal to 5 to 10
times the pipe diameter, Keeping the suction
piping short ensures that inlet pressure drop
is as low as possible.
• PIPE DIAMETER ON SUCTION SIDE
SHOULD BE EQUAL OR ONE SIZE
LARGER THAN PUMP INLET
Suction piping velocities should be limited
to 7 to 8 feet per second or less.
• ELIMINATE ELBOWS MOUNTED ON OR
CLOSE TO THE INLET NOZZLE OF THE
PUMP
Include 5 to 10 pipe diameters of straight
run pipe between the pump inlet and
elbow. This helps to eliminate "side
loading" of the pump impeller and creates
uniform pump axial bearing loading
• ELIMINATE POTENTIAL FOR AIR
ENTRAPMENT IN THE SUCTION PIPING
Maintain adequate levels in supply tanks
to eliminate vortices from forming and air
entrapment.
• Avoid high pockets in suction piping,
which can trap air
• Keep all pipe and fitting connections tight
in suction vacuum conditions to prevent air
from getting into the pump.
• ENSURE THE PIPING ARRANGEMENT
DOES NOT CAUSE STRAIN ON THE
PUMP CASING
Pumps should never support the suction
or discharge piping. Any stress on the
pump casing by the piping system greatly
reduces pump life and performance.
Centrifugal pumps
Presented by / Abdelrahman nabil
Types of centrifugal pumps
*plunger pump
• High-pressure cleaning plunger pump has
a long service life after adopting good
wear-resistance packing PTFE gaskets as
piston ring. The sealer is made up of a
combination of seals to ensure reliable
and stable operation of the pump under
normal working pressure.
* Multi stage centrifugal pump
• Multistage centrifugal pump, based on
nationally recommended energy-efficient
hydraulic model, has the advantages of
high efficiency, energy-saving, wide
performance range, operating safely and
steadily, low noise, long service life and
convenience for installing and repairing
etc. It can deliver heat water, oil, corrosive
or wearable medium by changing material
of pump, seal form and installing cooling
system.
Screw pump
• 1. Single screw structure; 2. Cast iron or stainless steel
material;
• 3. For dense mixture; 4. Fast delivery.
• 5. It is the most ideal slurry pump for big viscosity.
• 6. This pump can pump liquids with viscosity over
1000000mmpa, and even pump melt plastic, or liquid
with plastic solids.
• 7. This pump is a single screw pump, so it pump slurry
from one side to another side by the screw in the ax
horizontal way.
• 8. Since the special structure of this pump, it can keep
the liquids pumped in good situation, and can pump
slurry with much solids and particles.
Membrane pump
• 1. Air drive
• 2. High pressure
• 3. Two stage
• 4. Ss304 material
• 5. Diaphragm pump is the latest model at
home
*slurry pump
• The slurry pump in the hydraulic design,
structural design have innovative, Over-
current components using self-developed
strong resistance to abrasion of the high
chromium wear resistant alloy cast iron,
High efficiency, long life, light weight,
reasonable structure, reliable operation,
little vibration, low noise, easy
maintenance and other salient features.
Day two
By Eng. Mahmoud Fathallah
e.mail: engm7modalex@gmail.com
Characteristic curve
• A Pump Converts Mechanical Energy into Hydraulic
Energy.
• The Mechanical Energy is delivered to the Pump via a
Prime Mover such as an Electric Motor .
Introduction
In positive displacement pumps the energy is transferred to the
fluid hydrostatically. In the hydrostatic transfer of energy a
displacement
body reduces a working chamber filled with fluid and pumps the
fluid into the pipe. In this case, the displacement body applies a
pressure to the fluid. When the working chamber expands it is
refilled with fluid from the pipe.
The work done Ws results from the product of the displacement
force F and displacement distance s. This equation can also be
written as the product of displaced volume Vs and delivery
pressure p.
Ws = F · s = A · p · s
= Vs · p
Positive displacement pumps
The power transferred to the fluid is calculated from
the flow rate Q and delivery pressure p.
P = Q · p
1 displacement body,
2 working chamber;
Q flow rate,
F displacing force,
A area,
p delivery pressure,
s displacement
distance
Representation of the pump process
of a positive displacement pump in
the P,V diagram. During suction 1 the
volume increases at low pressure.
Pushing out 2 occurs as the volume
reduces at
high pressure. The enclosed area
corresponds to
the work done on the fluid.
Advantages of positive displacement
pumps:
Flow rate only slightly dependent on the head; thus well suited
for dosing and injection pumps
Suitable for high pressures; only one stage required
Very good suction capacity, even with gas content
Suitable for high viscosity (pastes)
Flow rate can be adjusted very precisely and reproducibly via
stroke and stroke rate
Cyclical delivery possible
Well suited for low drive speeds
Direct pneumatic, hydraulic or electromagnetic drive possible
with oscillating pumps
Disadvantages of positive displacement
pumps:
Principle of operation does not include a pressure restriction,
therefore safety or pressure relief valves are necessary
In oscillating positive displacement pumps vibration free
operation is only possible with complex mass balancing
Oscillating positive displacement pumps less suitable for high
speeds
In oscillating positive displacement pumps, pulsating flow is
necessary, as is a pulsation dampener
In some more complicated designs, fault-prone construction with
valves
Larger number of wear parts than centrifugal pumps
In Rotary pumps, movement of liquid is achieved by
mechanical displacement of liquid produced by rotation of a
sealed arrangement of intermeshing rotating parts within the
pump casing.
Rotary pumps operate on the principle that a rotating vane,
screw, or gear traps the liquid in the suction side of the pump
casing and forces it to the discharge side of the casing.
1- Rotary Pumps
These pumps are essentially self-priming due to their capability of removing
air from suction lines and producing a high suction lift. In pumps designed for
systems requiring high suction lift and self priming features, it is essential
that all clearances between rotating parts, and between rotating and
stationary parts, be kept to a minimum in order to reduce slippage. Slippage
is leakage of fluid from the discharge of the pump back to its suction.
Due to the close clearances in rotary pumps, it is necessary to operate these
pumps at relatively low speed in order to secure reliable operation and
maintain pump capacity over an extended period of time. Otherwise, the
erosive action due to the high velocities of the liquid passing through the
narrow clearance spaces would soon cause excessive wear and increased
clearances, resulting in slippage.
Types of Rotary Pumps :Types of Rotary Pumps :
1. Gear Pumps
a. External Gear Pumps
b. Internal Gear Pumps
c. Lobe Pumps
d. Screw Pumps
2. Vane Pumps
a. Unbalanced Vane Pumps
b. Balanced Vane Pumps
3. Screw Pumps
a. Axial Design (Bent Axis or Swash Plate).
b. Radial Design
Screw Pump
External Gear pumps
Gear pump cavitation
Internal gear pump
Lobe pump
Lobe pumps
Rotary Vane Pump
Peristaltic Pump
• In a reciprocating pump, a volume of liquid is drawn into the cylinder
through the suction valve on the intake stroke and is discharged under
positive pressure through the outlet valves on the discharge stroke. The
discharge from a reciprocating pump is pulsating and changes only
when the speed of the pump is changed. This is because the intake is
always a constant volume. Often an air chamber is connected on the
discharge side of the pump to provide a more even flow by evening out
the pressure surges. Reciprocating pumps are often used for sludge
and slurry.
• One construction style of a reciprocating pump is the direct-acting steam
pump. These consist of a steam cylinder end in line with a liquid cylinder
end, with a straight rod connection between the steam piston and the
pump piston or plunger. These pistons are double acting which means
that each side pumps on every stroke.
2- Reciprocating Pumps
• Another construction style is the power pump which convert
rotary motion to low speed reciprocating motion using a speed
reducing gear. The power pump can be either single or double-
acting. A single-acting design discharges liquid only on one side
of the piston or plunger. Only one suction and one discharge
stroke per revolution of the crankshaft can occur. The double-
acting design takes suction and discharges on both sides of the
piston resulting in two suctions and discharges per crankshaft
revolution. Power pumps are generally very efficient and can
develop high pressures. These pumps do however tend to be
expensive.
Reciprocating Pumps
• To 'Reciprocate' means 'To Move Backwards and Forwards'. A
'Reciprocating' pump therefore, is one with a forward and
backward operating action. The most simple reciprocating
pump is the 'Bicycle Pump', which everyone at some time or
other will have used to re-inflate their bike tires. The name
'Bicycle PUMP' is not really the correct term because it causes
compression.
Reciprocating pumps
• Type and construction features of reciprocating pump :Type and construction features of reciprocating pump :
1. Position
- Vertical
- Horizontal
2. Purpose
- Metering Pump
- Power Pump
3. Piston or Plunger acting : Single acting, Double acting
4. Number of Plunger in One Casing : Single, Duplex, Triplex, Multiplex
5. Liquid End Type : Direct exposed, Diaphragm
6. Plunger direction : Forward, Backward.
Main components of reciprocating pump :Main components of reciprocating pump :
- Reduction gear - Coupling
- Casing and crankcase - Crankshaft
- Connecting Rod - Spacer rod
- Plunger - Packing
- Check valves - Bearings for crankshaft and
connecting rod
1.Piston pump
2.Plunger pump
3.Diaphram pump
Types of Reciprocating pumpsTypes of Reciprocating pumps
Reciprocating Pumps
Structure of these pumps:
1 suction valve,
2 crank mechanism,
3 pressure valve,
4 piston,
5 cylinder,
6 diaphragm,
7 eccentric mechanism
Piston pumps & plunger pumps
In these pumps, a reciprocating piston (plunger) moves fluid through a
chamber by creating alternate suction and pressure conditions. One-way
check valves on the inlet and outlet ports of the pump operate 180° out of
phase in order to control filling of the displacement chamber during suction
and to prevent backflow during the discharge stroke.
Advantages of piston & plunger pumps :
1.High pressures
2.accuracy
3.Self-priming Limitations
4.Packings require maintenance
5.Check valves
6. Moving parts in contact with fluid
• Force Pump, Double-Acting
Piston pumps
Swash Plate Pump
Piston pumps
Diaphram pumps
Diaphram pumps
Diaphram pumps
Day three
Presented by : Ahmed Emad
CentrifugalAxial
S.no
1 Flow
In centrifugal compressors air
flows radially in the
compressor
In Axial flow compressors air
flows parallel to the axis of
shaft
2 Maintenance
Low maintenance and running
cost
High maintenance and running
cost
3 starting torque Low starting torque is required Requires high starting torque
4 Multi stages Not suitable for multi staging Suitable for multi staging
5 Pressure ratio
Suitable for low pressure
ratios up to 4
Suitable for only multi staging
ratio of 10 (High pressure
ratio)
6 Efficiency
Isentropic efficiency is 80 to
82%
Isentropic efficiency is 86 to
88%
7 part load performance
Better performance at part
load
Poor performance at part load
Centrifugal
compressor
Axial Flow
Compressors
1. The Impeller
• Force the gas into
the compressor .
2 . The diffuser
• Decrease velocity >>
increase the pressure .
3. The volute
• Collect and direct the gas .
How it operates ?
Centrifugal compressor classification
according to ( stages )
Centrifugal compressor classification
according to (Designs)
1.Overhung
• For single or double stages only
(balance problems )
2.Integrally geared
• Multi stages in small volume .
3.Horizontal split casing
4.Vertical split casing
Blow Gun
Refrigeration
Air conditioning
Gas turbine
Low weight and small volume ( used in jet engines )
Turbocharger
• increases an internal combustion engine's
efficiency and power output by forcing
extra air into the combustion chamber.
• Sealing system .
* Preventing the gas leakage to the environment
and the pressure between the stages to
achieve the maximum efficiency .
* Two distinct categories of
compressor seals are used:
•Internal seals
•Shaft seals
• Dry gas seal type
Day four
Positive Displacement Compressors
Presented by : Mostafa baher .
1-what is the PDC ?
A Positive-Displacement Compressor is a device
which is used to compress natural gas so that it
can be transported to long distances
These compressors increase the
pressure of the natural gas by
decreasing its volume mechanically
which ultimately increases the speed as
well as gas pressure inside the pipeline
2-what is the types of PDC ?
A positive-displacement compressor is
divided into two main types, i.e.,
reciprocating compressor and rotary type
compressor.
Reciprocating
compressors
The main advantages of the
reciprocating compressor are that it
can achieve high pressure ratios (but
at comparatively low mass flow rates)
and is relatively cheap
Types of Reciprocating
Compressors
TRUNK COMPRESSORS
CROSSHEAD COMPRESSORS
FREE PISTON COMPRESSORS
LABYRINTH COMPRESSORS
DIAPHRAM COMPRESSORS
TRUNK COMPRESSORS
They also called single acting comp
1.Single cylinder
2.Multi cylinders
Multi cylinders trunk comp have
many types like: L type , v type, in
line
CROSSHEAD
COMPRESSORS
They are called double acting compressors
Free piston compressors
 The device operates by first opening the air and
fuel valves to allow the proper mixture and amount of
air and fuel into the combustion chamber of the engine
side. Once the proper air/fuel mixture is inside,
the valves close and a spark initiates the
combustion. Upon combustion, the free piston
moves to the right as the combustion gases
expand, converting the energy of combustion into
kinetic energy of the free piston used to generate
electric power
LABYRINTH
COMPRESSORS
Labyrinth Piston Type Compressor is
designed to be airtight construction with
Labyrinth effect
Therefore, this type compressor is most
suited for handling such gases as
combustible gases liable to be ignited by
heat created by friction (O2 etc.) and
other gases
DIAPHRAM
COMPRESSORS
APPLICATIONS OF
DIAPHRAGM
COMPRESSORS
1.Filling & off-loading gases from tube trailers
2. Filling gas cylinders & bulk storage tanks
3. Power plant turbine cooling
4. Pressure boosting & storage of gases
5. site gas generation systems
Rotary compressors
• Rotary comp types:
Vane comp
Liquid ring comp
Screw comp
Roots comp
Vane compressors
• Applications of Rotary Vane Compressors
1. Farm equipment operation (tractors,
material conveyors, dairy machines)
2.Dry cleaning of clothing
3. Supplying medical gases and sterilization
of clinical tools
4. Drying of chemical products
5. Material handling
6. Quick tire inflation
Liquid ring compressors
The main advantage of liquid ring
compressors is that they use a liquid
under pressure instead of the metallic
piston so they reduce wear to zero and
they do not require large maintenance
They are slow and safe so they can be
used with explosive and toxic gases
Screw compressors
Rotary-screw compressors use two
meshing helical screws, known as rotors,
to compress the gas.
They have high comp ratios and low
maintenance cost and low vibration
levels
Their apps can be determined according
to the pressure and the rotating speeds
Roots compressors
Day five
• A turbine is any kind of spinning device that uses the
action of a fluid to
• produce work.
• Typical fluids are: air, wind, water, steam and helium
• A gas turbine, also called a combustion turbine, is a
type of internal
• combustion engine. It has an upstream rotating
compressor coupled to a
• downstream turbine, and a combustion chamber or
area, called a combustor, in between
Axial flow Compressor
Types of gas turbines
• APUs are small gas turbines designed for
auxiliary power of larger machines, such
as those
• inside an aircraft. They supply
compressed air for aircraft ventilation (with
an appropriate
• compressor design), start-up power for
larger jet engines, and electrical and
hydraulic power
• Industrial gas turbines differ from
aeronautical designs in that the frames,
bearings, and blading
• are of heavier construction. They are also
much more closely integrated with the
devices they
• power—electric generator—and the
secondary-energy equipment that is used to
recover
• residual energy (largely heat). Its thermal
efficiency is around the 30%.
• Waste heat is dissipated almost entirely in the
exhaust. This results in a high
• temperature exhaust stream that is very usable
for boiling water in a combined cycle, or
• for cogeneration.
• Low operating pressures.
• High operation speeds.
• Low lubricating oil cost and consumption.
• Can run on a wide variety of fuels.
• Very low toxic emissions of CO and HC due
to excess air, complete combustion and no
• "quench" of the flame on cold surfaces
ahmed59.ae29@gmail.com
https://www.linkedin.com/in/ahmed-
emad-546940136/
https://www.facebook.com/ahmed.emad59
Coordinated by : Ahmed Emad
for more information contact :

compressors_pumps course

  • 2.
  • 3.
  • 4.
  • 5.
    Types of pumps Pumpscan be categorized due to 2 main points 1- design And here we have 2 types . Positive displacement pumps : and here we have 2 sub categories 1st is the rotary pumps like gear pump- vane pump -parallel cylinder pump 2nd is displacement pump like piston pump- diaphragm pump
  • 6.
    Gear pump: No maintenance “replace” High cost Upto 200 bar Vane pump: Low maintenance cost Require rotating balancing Up to 250 bar Rotary pumps
  • 7.
    Parallel cylinder pump: .Evenno of cylinder for dynamic balance .swash plate is tilting .low leakage so high pressure up to 600 bar
  • 8.
    Displacement pumps Piston pump Shouldnot work in solo due to delivery delay. Or install a spare tank Diaphragm pump Approximate no leakage”fuel pump” Easy to maintenance
  • 9.
    • Dynamic headpumps like axial pump- centrifugal pump Centrifugal pump Axial pump Intake flow parallel to propeller axis Delivery flow perpendicular to the propeller axis Intake flow as delivery flow parallel to the propeller axis
  • 10.
    2- Duty Pumps canbe categorized according to the duty because certain pump can deliver high flow rate flow with low or intermediate pressure head and another deliver high pressure head with low flow rate For the positive displacement pump it delivers high pressure flow but with low flow rate For dynamic head pump it delivers high flow rate flow with low pressure head(axial pump delivers high flow rate than centrifugal pump
  • 11.
    Impeller profile Impeller profileis responsible for the efficiency of the pump and it’s very important to choose it wisely according to the desired application 1-closed impeller : Suitable for light non viscous fluids
  • 12.
    2-semi open impeller: Amoderate size between closed And open impeller and has a wide usage in industry 3- open impeller Very useful in high viscous fluids applications as well as multi phase fluids ”like concrete”
  • 14.
    Main elements ofcentrifugal pump construction
  • 15.
  • 16.
    Design of pump-suctionpiping • KEEP SUCTION PIPING AS SHORT AS POSSIBLE a straight run pipe length equal to 5 to 10 times the pipe diameter, Keeping the suction piping short ensures that inlet pressure drop is as low as possible.
  • 17.
    • PIPE DIAMETERON SUCTION SIDE SHOULD BE EQUAL OR ONE SIZE LARGER THAN PUMP INLET Suction piping velocities should be limited to 7 to 8 feet per second or less. • ELIMINATE ELBOWS MOUNTED ON OR CLOSE TO THE INLET NOZZLE OF THE PUMP Include 5 to 10 pipe diameters of straight run pipe between the pump inlet and elbow. This helps to eliminate "side loading" of the pump impeller and creates uniform pump axial bearing loading
  • 18.
    • ELIMINATE POTENTIALFOR AIR ENTRAPMENT IN THE SUCTION PIPING Maintain adequate levels in supply tanks to eliminate vortices from forming and air entrapment. • Avoid high pockets in suction piping, which can trap air • Keep all pipe and fitting connections tight in suction vacuum conditions to prevent air from getting into the pump.
  • 19.
    • ENSURE THEPIPING ARRANGEMENT DOES NOT CAUSE STRAIN ON THE PUMP CASING Pumps should never support the suction or discharge piping. Any stress on the pump casing by the piping system greatly reduces pump life and performance.
  • 20.
    Centrifugal pumps Presented by/ Abdelrahman nabil
  • 21.
    Types of centrifugalpumps *plunger pump
  • 22.
    • High-pressure cleaningplunger pump has a long service life after adopting good wear-resistance packing PTFE gaskets as piston ring. The sealer is made up of a combination of seals to ensure reliable and stable operation of the pump under normal working pressure.
  • 23.
    * Multi stagecentrifugal pump
  • 24.
    • Multistage centrifugalpump, based on nationally recommended energy-efficient hydraulic model, has the advantages of high efficiency, energy-saving, wide performance range, operating safely and steadily, low noise, long service life and convenience for installing and repairing etc. It can deliver heat water, oil, corrosive or wearable medium by changing material of pump, seal form and installing cooling system.
  • 25.
  • 26.
    • 1. Singlescrew structure; 2. Cast iron or stainless steel material; • 3. For dense mixture; 4. Fast delivery. • 5. It is the most ideal slurry pump for big viscosity. • 6. This pump can pump liquids with viscosity over 1000000mmpa, and even pump melt plastic, or liquid with plastic solids. • 7. This pump is a single screw pump, so it pump slurry from one side to another side by the screw in the ax horizontal way. • 8. Since the special structure of this pump, it can keep the liquids pumped in good situation, and can pump slurry with much solids and particles.
  • 27.
  • 28.
    • 1. Airdrive • 2. High pressure • 3. Two stage • 4. Ss304 material • 5. Diaphragm pump is the latest model at home
  • 29.
  • 30.
    • The slurrypump in the hydraulic design, structural design have innovative, Over- current components using self-developed strong resistance to abrasion of the high chromium wear resistant alloy cast iron, High efficiency, long life, light weight, reasonable structure, reliable operation, little vibration, low noise, easy maintenance and other salient features.
  • 31.
  • 32.
    By Eng. MahmoudFathallah e.mail: engm7modalex@gmail.com
  • 34.
  • 35.
    • A PumpConverts Mechanical Energy into Hydraulic Energy. • The Mechanical Energy is delivered to the Pump via a Prime Mover such as an Electric Motor . Introduction
  • 36.
    In positive displacementpumps the energy is transferred to the fluid hydrostatically. In the hydrostatic transfer of energy a displacement body reduces a working chamber filled with fluid and pumps the fluid into the pipe. In this case, the displacement body applies a pressure to the fluid. When the working chamber expands it is refilled with fluid from the pipe. The work done Ws results from the product of the displacement force F and displacement distance s. This equation can also be written as the product of displaced volume Vs and delivery pressure p. Ws = F · s = A · p · s = Vs · p Positive displacement pumps
  • 37.
    The power transferredto the fluid is calculated from the flow rate Q and delivery pressure p. P = Q · p
  • 38.
    1 displacement body, 2working chamber; Q flow rate, F displacing force, A area, p delivery pressure, s displacement distance Representation of the pump process of a positive displacement pump in the P,V diagram. During suction 1 the volume increases at low pressure. Pushing out 2 occurs as the volume reduces at high pressure. The enclosed area corresponds to the work done on the fluid.
  • 39.
    Advantages of positivedisplacement pumps: Flow rate only slightly dependent on the head; thus well suited for dosing and injection pumps Suitable for high pressures; only one stage required Very good suction capacity, even with gas content Suitable for high viscosity (pastes) Flow rate can be adjusted very precisely and reproducibly via stroke and stroke rate Cyclical delivery possible Well suited for low drive speeds Direct pneumatic, hydraulic or electromagnetic drive possible with oscillating pumps
  • 40.
    Disadvantages of positivedisplacement pumps: Principle of operation does not include a pressure restriction, therefore safety or pressure relief valves are necessary In oscillating positive displacement pumps vibration free operation is only possible with complex mass balancing Oscillating positive displacement pumps less suitable for high speeds In oscillating positive displacement pumps, pulsating flow is necessary, as is a pulsation dampener In some more complicated designs, fault-prone construction with valves Larger number of wear parts than centrifugal pumps
  • 41.
    In Rotary pumps,movement of liquid is achieved by mechanical displacement of liquid produced by rotation of a sealed arrangement of intermeshing rotating parts within the pump casing. Rotary pumps operate on the principle that a rotating vane, screw, or gear traps the liquid in the suction side of the pump casing and forces it to the discharge side of the casing. 1- Rotary Pumps
  • 42.
    These pumps areessentially self-priming due to their capability of removing air from suction lines and producing a high suction lift. In pumps designed for systems requiring high suction lift and self priming features, it is essential that all clearances between rotating parts, and between rotating and stationary parts, be kept to a minimum in order to reduce slippage. Slippage is leakage of fluid from the discharge of the pump back to its suction. Due to the close clearances in rotary pumps, it is necessary to operate these pumps at relatively low speed in order to secure reliable operation and maintain pump capacity over an extended period of time. Otherwise, the erosive action due to the high velocities of the liquid passing through the narrow clearance spaces would soon cause excessive wear and increased clearances, resulting in slippage.
  • 43.
    Types of RotaryPumps :Types of Rotary Pumps : 1. Gear Pumps a. External Gear Pumps b. Internal Gear Pumps c. Lobe Pumps d. Screw Pumps 2. Vane Pumps a. Unbalanced Vane Pumps b. Balanced Vane Pumps 3. Screw Pumps a. Axial Design (Bent Axis or Swash Plate). b. Radial Design
  • 44.
  • 45.
  • 46.
  • 47.
  • 48.
  • 49.
  • 50.
  • 51.
  • 52.
    • In areciprocating pump, a volume of liquid is drawn into the cylinder through the suction valve on the intake stroke and is discharged under positive pressure through the outlet valves on the discharge stroke. The discharge from a reciprocating pump is pulsating and changes only when the speed of the pump is changed. This is because the intake is always a constant volume. Often an air chamber is connected on the discharge side of the pump to provide a more even flow by evening out the pressure surges. Reciprocating pumps are often used for sludge and slurry. • One construction style of a reciprocating pump is the direct-acting steam pump. These consist of a steam cylinder end in line with a liquid cylinder end, with a straight rod connection between the steam piston and the pump piston or plunger. These pistons are double acting which means that each side pumps on every stroke. 2- Reciprocating Pumps
  • 53.
    • Another constructionstyle is the power pump which convert rotary motion to low speed reciprocating motion using a speed reducing gear. The power pump can be either single or double- acting. A single-acting design discharges liquid only on one side of the piston or plunger. Only one suction and one discharge stroke per revolution of the crankshaft can occur. The double- acting design takes suction and discharges on both sides of the piston resulting in two suctions and discharges per crankshaft revolution. Power pumps are generally very efficient and can develop high pressures. These pumps do however tend to be expensive. Reciprocating Pumps
  • 54.
    • To 'Reciprocate'means 'To Move Backwards and Forwards'. A 'Reciprocating' pump therefore, is one with a forward and backward operating action. The most simple reciprocating pump is the 'Bicycle Pump', which everyone at some time or other will have used to re-inflate their bike tires. The name 'Bicycle PUMP' is not really the correct term because it causes compression. Reciprocating pumps
  • 55.
    • Type andconstruction features of reciprocating pump :Type and construction features of reciprocating pump : 1. Position - Vertical - Horizontal 2. Purpose - Metering Pump - Power Pump 3. Piston or Plunger acting : Single acting, Double acting 4. Number of Plunger in One Casing : Single, Duplex, Triplex, Multiplex 5. Liquid End Type : Direct exposed, Diaphragm 6. Plunger direction : Forward, Backward. Main components of reciprocating pump :Main components of reciprocating pump : - Reduction gear - Coupling - Casing and crankcase - Crankshaft - Connecting Rod - Spacer rod - Plunger - Packing - Check valves - Bearings for crankshaft and connecting rod
  • 56.
    1.Piston pump 2.Plunger pump 3.Diaphrampump Types of Reciprocating pumpsTypes of Reciprocating pumps
  • 57.
    Reciprocating Pumps Structure ofthese pumps: 1 suction valve, 2 crank mechanism, 3 pressure valve, 4 piston, 5 cylinder, 6 diaphragm, 7 eccentric mechanism
  • 58.
    Piston pumps &plunger pumps In these pumps, a reciprocating piston (plunger) moves fluid through a chamber by creating alternate suction and pressure conditions. One-way check valves on the inlet and outlet ports of the pump operate 180° out of phase in order to control filling of the displacement chamber during suction and to prevent backflow during the discharge stroke. Advantages of piston & plunger pumps : 1.High pressures 2.accuracy 3.Self-priming Limitations 4.Packings require maintenance 5.Check valves 6. Moving parts in contact with fluid
  • 59.
    • Force Pump,Double-Acting
  • 60.
  • 61.
  • 62.
  • 63.
  • 64.
  • 65.
  • 66.
    Presented by :Ahmed Emad
  • 68.
  • 69.
    S.no 1 Flow In centrifugalcompressors air flows radially in the compressor In Axial flow compressors air flows parallel to the axis of shaft 2 Maintenance Low maintenance and running cost High maintenance and running cost 3 starting torque Low starting torque is required Requires high starting torque 4 Multi stages Not suitable for multi staging Suitable for multi staging 5 Pressure ratio Suitable for low pressure ratios up to 4 Suitable for only multi staging ratio of 10 (High pressure ratio) 6 Efficiency Isentropic efficiency is 80 to 82% Isentropic efficiency is 86 to 88% 7 part load performance Better performance at part load Poor performance at part load Centrifugal compressor Axial Flow Compressors
  • 71.
    1. The Impeller •Force the gas into the compressor .
  • 72.
    2 . Thediffuser • Decrease velocity >> increase the pressure .
  • 73.
    3. The volute •Collect and direct the gas .
  • 74.
  • 75.
  • 76.
  • 77.
    1.Overhung • For singleor double stages only (balance problems )
  • 78.
    2.Integrally geared • Multistages in small volume .
  • 79.
  • 80.
  • 82.
  • 83.
  • 84.
  • 85.
    Gas turbine Low weightand small volume ( used in jet engines )
  • 87.
    Turbocharger • increases aninternal combustion engine's efficiency and power output by forcing extra air into the combustion chamber.
  • 89.
    • Sealing system. * Preventing the gas leakage to the environment and the pressure between the stages to achieve the maximum efficiency .
  • 90.
    * Two distinctcategories of compressor seals are used: •Internal seals •Shaft seals
  • 91.
    • Dry gasseal type
  • 101.
  • 102.
  • 103.
    1-what is thePDC ? A Positive-Displacement Compressor is a device which is used to compress natural gas so that it can be transported to long distances
  • 104.
    These compressors increasethe pressure of the natural gas by decreasing its volume mechanically which ultimately increases the speed as well as gas pressure inside the pipeline 2-what is the types of PDC ? A positive-displacement compressor is divided into two main types, i.e., reciprocating compressor and rotary type compressor.
  • 105.
    Reciprocating compressors The main advantagesof the reciprocating compressor are that it can achieve high pressure ratios (but at comparatively low mass flow rates) and is relatively cheap
  • 106.
    Types of Reciprocating Compressors TRUNKCOMPRESSORS CROSSHEAD COMPRESSORS FREE PISTON COMPRESSORS LABYRINTH COMPRESSORS DIAPHRAM COMPRESSORS
  • 107.
    TRUNK COMPRESSORS They alsocalled single acting comp 1.Single cylinder 2.Multi cylinders Multi cylinders trunk comp have many types like: L type , v type, in line
  • 109.
  • 110.
    Free piston compressors The device operates by first opening the air and fuel valves to allow the proper mixture and amount of air and fuel into the combustion chamber of the engine side. Once the proper air/fuel mixture is inside, the valves close and a spark initiates the combustion. Upon combustion, the free piston moves to the right as the combustion gases expand, converting the energy of combustion into kinetic energy of the free piston used to generate electric power
  • 112.
    LABYRINTH COMPRESSORS Labyrinth Piston TypeCompressor is designed to be airtight construction with Labyrinth effect Therefore, this type compressor is most suited for handling such gases as combustible gases liable to be ignited by heat created by friction (O2 etc.) and other gases
  • 114.
  • 115.
    APPLICATIONS OF DIAPHRAGM COMPRESSORS 1.Filling &off-loading gases from tube trailers 2. Filling gas cylinders & bulk storage tanks 3. Power plant turbine cooling 4. Pressure boosting & storage of gases 5. site gas generation systems
  • 116.
    Rotary compressors • Rotarycomp types: Vane comp Liquid ring comp Screw comp Roots comp
  • 117.
  • 119.
    • Applications ofRotary Vane Compressors 1. Farm equipment operation (tractors, material conveyors, dairy machines) 2.Dry cleaning of clothing 3. Supplying medical gases and sterilization of clinical tools 4. Drying of chemical products 5. Material handling 6. Quick tire inflation
  • 120.
    Liquid ring compressors Themain advantage of liquid ring compressors is that they use a liquid under pressure instead of the metallic piston so they reduce wear to zero and they do not require large maintenance They are slow and safe so they can be used with explosive and toxic gases
  • 122.
    Screw compressors Rotary-screw compressorsuse two meshing helical screws, known as rotors, to compress the gas. They have high comp ratios and low maintenance cost and low vibration levels Their apps can be determined according to the pressure and the rotating speeds
  • 124.
  • 125.
  • 127.
    • A turbineis any kind of spinning device that uses the action of a fluid to • produce work. • Typical fluids are: air, wind, water, steam and helium • A gas turbine, also called a combustion turbine, is a type of internal • combustion engine. It has an upstream rotating compressor coupled to a • downstream turbine, and a combustion chamber or area, called a combustor, in between
  • 133.
  • 137.
    Types of gasturbines
  • 139.
    • APUs aresmall gas turbines designed for auxiliary power of larger machines, such as those • inside an aircraft. They supply compressed air for aircraft ventilation (with an appropriate • compressor design), start-up power for larger jet engines, and electrical and hydraulic power
  • 141.
    • Industrial gasturbines differ from aeronautical designs in that the frames, bearings, and blading • are of heavier construction. They are also much more closely integrated with the devices they • power—electric generator—and the secondary-energy equipment that is used to recover • residual energy (largely heat). Its thermal efficiency is around the 30%.
  • 146.
    • Waste heatis dissipated almost entirely in the exhaust. This results in a high • temperature exhaust stream that is very usable for boiling water in a combined cycle, or • for cogeneration. • Low operating pressures. • High operation speeds. • Low lubricating oil cost and consumption. • Can run on a wide variety of fuels. • Very low toxic emissions of CO and HC due to excess air, complete combustion and no • "quench" of the flame on cold surfaces
  • 149.